FYfalse00009326950000932695ifrs-full:OperatingSegmentsMemberck0000932695:YuchaiSegmentMember2023-12-310000932695ifrs-full:BrandNamesMember2023-12-310000932695ifrs-full:CostOfSalesMember2023-01-012023-12-310000932695ifrs-full:MotorVehiclesMemberifrs-full:AccumulatedDepreciationAmortisationAndImpairmentMember2024-12-310000932695ck0000932695:SignificantJointVenturesMemberck0000932695:YAndCEngineCoLtdMember2022-01-012022-12-310000932695ifrs-full:NoncontrollingInterestsMember2024-12-310000932695ck0000932695:TotalForSignificantJointVenturesMemberck0000932695:SignificantJointVenturesMember2023-12-310000932695ifrs-full:GrossCarryingAmountMemberck0000932695:BuildingsandImprovementsMember2022-12-310000932695ifrs-full:TopOfRangeMemberck0000932695:TechnologyKnowHowMember2024-01-012024-12-310000932695ck0000932695:BillReceivablesMemberifrs-full:Level2OfFairValueHierarchyMember2023-12-310000932695ifrs-full:StatutoryReserveMember2022-01-012022-12-310000932695ck0000932695:LeaseLiabilitiesCurrentMember2024-01-012024-12-310000932695ifrs-full:BottomOfRangeMember2024-01-012024-12-310000932695ck0000932695:PastDueNinetyOneToOneEightyDaysMemberifrs-full:TradeReceivablesMember2024-12-310000932695ck0000932695:EffectOfChangeInResidualValueAndImpairmentOfPropertyPlantAndEquipmentMember2023-01-012023-12-310000932695ifrs-full:ShorttermBorrowingsMember2023-01-012023-12-310000932695currency:CNYifrs-full:FixedInterestRateMemberck0000932695:UnsecuredBankLoansMember2024-12-310000932695ck0000932695:OfficeFurnitureFittingsAndEquipmentMember2024-01-012024-12-310000932695ck0000932695:GYMCLEquityHoldingSchemeAndMGPIncentiveSchemeMember2024-06-200000932695ifrs-full:TradeReceivablesMemberifrs-full:GrossCarryingAmountMemberck0000932695:PastDueGreaterThanThreeSixtyFiveDaysMember2024-12-310000932695ck0000932695:TechnologyKnowHowMemberifrs-full:GrossCarryingAmountMember2023-01-012023-12-310000932695ck0000932695:OtherReceivablesMember2024-12-310000932695ifrs-full:AccumulatedDepreciationAmortisationAndImpairmentMember2024-12-310000932695ck0000932695:MtuYuchaiPowerCompanyLimitedMember2023-12-310000932695ifrs-full:UnusedTaxLossesMember2023-12-310000932695ck0000932695:YuchaiSimlanMember2023-02-012023-02-280000932695ck0000932695:HLGlobalEnterprisesLimitedMember2013-01-012013-12-310000932695ifrs-full:ShorttermBorrowingsMember2024-01-012024-12-310000932695ck0000932695:BuildingsandImprovementsMember2024-12-310000932695currency:CNYifrs-full:FloatingInterestRateMemberifrs-full:BottomOfRangeMemberck0000932695:UnsecuredBankLoansMember2024-01-012024-12-310000932695ck0000932695:ForeignSharesOfYuchaiMember2024-01-012024-12-310000932695ifrs-full:BottomOfRangeMember2014-07-290000932695ck0000932695:RevenueFromHospitalityOperationsMemberck0000932695:HIGlobalEnterprisesLimitedSegmentMember2023-01-012023-12-310000932695ck0000932695:CreditFacilityWithSumitomoBranchMemberifrs-full:TopOfRangeMember2024-12-310000932695ck0000932695:OtherJointVenturesMember2023-01-012023-12-310000932695ifrs-full:GoodsOrServicesTransferredAtPointInTimeMemberck0000932695:YuchaiSegmentMember2022-01-012022-12-310000932695ifrs-full:OfficeEquipmentMember2023-12-310000932695ifrs-full:NotLaterThanOneYearMember2023-12-310000932695ck0000932695:FreeholdLandMemberifrs-full:AccumulatedDepreciationAmortisationAndImpairmentMember2024-12-310000932695ck0000932695:HeavyDutyEnginesMember2022-01-012022-12-310000932695ck0000932695:MediumDutyEnginesMember2024-01-012024-12-310000932695ck0000932695:LeaseLiabilitiesCurrentMemberifrs-full:BottomOfRangeMember2023-12-310000932695ck0000932695:WithholdingTaxOnDividendIncomeMember2023-12-310000932695ifrs-full:CostOfSalesMember2022-01-012022-12-310000932695ck0000932695:CreditFacilityWithMUFGSingaporeBranchMember2024-01-012024-12-310000932695ck0000932695:LeaseholdLandMember2024-12-310000932695ck0000932695:OtherProductsAndServicesMemberck0000932695:HIGlobalEnterprisesLimitedSegmentMember2024-01-012024-12-310000932695ck0000932695:GuangxiYuchaiMachinerySalesAndMarketingDevelopmentCoLtdMember2023-01-012023-12-310000932695ifrs-full:AccumulatedDepreciationAmortisationAndImpairmentMember2023-12-310000932695ck0000932695:HongLeongAsiaLimitedMemberck0000932695:CreditFacilityWithDbsBankLtdMember2024-01-012024-12-310000932695ck0000932695:HLGlobalEnterprisesLimitedMember2011-12-012011-12-310000932695ck0000932695:HeavyDutyEnginesMember2023-01-012023-12-310000932695ifrs-full:ConstructionInProgressMember2024-12-310000932695ifrs-full:BottomOfRangeMember2023-01-012023-12-3100009326952024-12-310000932695ifrs-full:GoodsOrServicesTransferredAtPointInTimeMember2022-01-012022-12-310000932695ck0000932695:LoansAndBorrowingsMember2024-12-310000932695ck0000932695:SuzhouRemanMember2024-12-3100009326952022-11-010000932695ck0000932695:RevenueFromHospitalityOperationsMember2024-01-012024-12-310000932695ifrs-full:LaterThanOneYearAndNotLaterThanFiveYearsMember2023-12-310000932695ifrs-full:AccumulatedDepreciationAmortisationAndImpairmentMemberifrs-full:ConstructionInProgressMember2023-12-310000932695ck0000932695:BuildingAndOfficeSpaceMember2023-01-012023-12-310000932695ifrs-full:OperatingSegmentsMemberck0000932695:HIGlobalEnterprisesLimitedSegmentMember2023-12-310000932695ifrs-full:OfficeEquipmentMemberifrs-full:AccumulatedDepreciationAmortisationAndImpairmentMember2024-01-012024-12-310000932695ifrs-full:BottomOfRangeMembercountry:CN2024-01-012024-12-310000932695ifrs-full:CurrencyRiskMembercurrency:SGD2024-12-310000932695ifrs-full:IssuedCapitalMember2021-12-310000932695ifrs-full:JointVenturesMemberck0000932695:OtherJointVenturesMember2024-01-012024-12-310000932695ifrs-full:StatutoryReserveMember2023-12-310000932695ifrs-full:UnusedTaxLossesMember2023-01-012023-12-310000932695ck0000932695:WritedownOfInventoriesMember2023-01-012023-12-310000932695ck0000932695:PlantAndMachineryMemberifrs-full:GrossCarryingAmountMember2023-12-310000932695ifrs-full:GrossCarryingAmountMember2024-01-012024-12-310000932695ck0000932695:YAndCEngineCoLtdMember2023-01-012023-12-310000932695ck0000932695:UnsecuredBankLoansMember2024-12-310000932695ck0000932695:HLGlobalEnterprisesLimitedMember2012-01-132012-01-130000932695ck0000932695:AcceleratedDepreciationMember2022-01-012022-12-310000932695ifrs-full:ReserveOfGainsAndLossesOnFinancialAssetsMeasuredAtFairValueThroughOtherComprehensiveIncomeMember2024-12-310000932695ifrs-full:TopOfRangeMembercountry:CN2024-01-012024-12-310000932695ck0000932695:PuremCompanyLimitedMemberck0000932695:SignificantJointVenturesMember2022-01-012022-12-310000932695ck0000932695:GuangxiPuremYuchaiAutomotiveTechnologyCoLtdMember2023-01-012023-12-310000932695ifrs-full:CapitalReserveMember2023-12-310000932695ck0000932695:CustomersOneMember2023-01-012023-12-310000932695ifrs-full:TradeReceivablesMemberifrs-full:GrossCarryingAmountMember2023-12-310000932695ifrs-full:LiquidityRiskMemberifrs-full:LaterThanFiveYearsMember2023-12-310000932695ck0000932695:WithholdingTaxOnDividendIncomeMember2022-01-012022-12-310000932695ifrs-full:NoncontrollingInterestsMember2024-01-012024-12-310000932695ifrs-full:LaterThanFiveYearsMember2023-12-310000932695ck0000932695:WritedownOfInventoriesMember2024-12-310000932695ifrs-full:TradeReceivablesMemberifrs-full:GrossCarryingAmountMemberck0000932695:PastDueGreaterThanThreeSixtyFiveDaysMember2023-12-310000932695ifrs-full:AccumulatedImpairmentMember2024-01-012024-12-3100009326952022-01-012022-12-310000932695ifrs-full:OtherRelatedPartiesMember2023-12-310000932695ifrs-full:OperatingSegmentsMemberck0000932695:CorporateSegmentsMember2024-01-012024-12-310000932695ifrs-full:TradeReceivablesMemberifrs-full:GrossCarryingAmountMemberck0000932695:PastDueOneEightyOneToThreeSixtyFiveDaysMember2023-12-310000932695ck0000932695:OtherCurrenciesMemberifrs-full:CurrencyRiskMember2023-12-310000932695ifrs-full:IssuedCapitalMember2024-12-310000932695ck0000932695:InterestReceivableMember2023-01-012023-12-3100009326952023-01-012023-12-310000932695ck0000932695:TradeAndOtherPayableMember2023-12-310000932695ck0000932695:HIGlobalEnterprisesLimitedSegmentMembercountry:CN2024-01-012024-12-310000932695ck0000932695:OtherFinancialLiabilityMember2023-01-012023-12-310000932695ck0000932695:PremiumPaidForDiscountOnAcquisitionOfNoncontrollingInterestsMember2022-12-310000932695ifrs-full:AccumulatedDepreciationAndAmortisationMemberck0000932695:TechnologyKnowHowMember2024-12-310000932695ck0000932695:OfficeFurnitureFittingsAndEquipmentMember2023-12-310000932695ck0000932695:MediumDutyEnginesMember2022-01-012022-12-310000932695ck0000932695:OtherCountriesMemberck0000932695:YuchaiSegmentMember2023-01-012023-12-310000932695srt:SubsidiariesMemberck0000932695:HlTechnologySystemsPrivateLimitedMember2023-01-012023-12-310000932695ck0000932695:TotalForSignificantJointVenturesMember2023-12-310000932695ifrs-full:AccumulatedDepreciationAndAmortisationMember2024-01-012024-12-310000932695ck0000932695:HongLeongAsiaLimitedMembersrt:SubsidiariesMember2024-01-012024-12-310000932695ifrs-full:OperatingSegmentsMemberck0000932695:CorporateSegmentsMember2022-01-012022-12-310000932695ck0000932695:BillReceivablesMember2024-12-310000932695ifrs-full:TradeReceivablesMemberifrs-full:CurrentMember2024-12-310000932695ifrs-full:JointVenturesMember2023-01-012023-12-310000932695ck0000932695:HIGlobalEnterprisesLimitedSegmentMember2022-01-012022-12-310000932695ck0000932695:LightDutyEnginesMemberck0000932695:HIGlobalEnterprisesLimitedSegmentMember2024-01-012024-12-310000932695ck0000932695:MtuYuchaiPowerCompanyLimitedMember2022-01-012022-12-310000932695ifrs-full:JointVenturesMemberck0000932695:SignificantJointVenturesMember2023-01-012023-12-310000932695ifrs-full:ReserveOfSharebasedPaymentsMember2024-12-310000932695ifrs-full:GoodsOrServicesTransferredOverTimeMember2024-01-012024-12-310000932695ck0000932695:NoncurrentBorrowingsMemberck0000932695:UnsecuredBankLoansMember2024-12-310000932695ifrs-full:AllowanceForCreditLossesMember2024-12-310000932695ifrs-full:EquityAttributableToOwnersOfParentMember2023-12-310000932695ifrs-full:GrossCarryingAmountMemberifrs-full:OfficeEquipmentMember2023-01-012023-12-310000932695ifrs-full:BottomOfRangeMemberck0000932695:CreditFacilityWithSumitomoBranchMember2024-06-300000932695ck0000932695:FreeholdLandMemberifrs-full:GrossCarryingAmountMember2023-12-310000932695ck0000932695:AssociatesAndJointVenturesMember2023-01-012023-12-310000932695ck0000932695:CapitalReservesMember2024-12-310000932695ifrs-full:AtFairValueMember2023-12-310000932695ifrs-full:IntangibleAssetsUnderDevelopmentMember2023-12-310000932695ifrs-full:GrossCarryingAmountMemberifrs-full:MotorVehiclesMember2024-12-310000932695ifrs-full:GoodwillMember2023-12-310000932695ifrs-full:CapitalReserveMember2024-12-310000932695ifrs-full:WarrantyProvisionMember2023-12-310000932695ck0000932695:FairValueReserveMember2024-01-012024-12-310000932695ck0000932695:HLGlobalEnterprisesLimitedMember2023-01-012023-12-310000932695ifrs-full:LaterThanOneYearMember2024-12-310000932695ck0000932695:OtherCountriesMember2022-01-012022-12-310000932695ck0000932695:TwoYearsAfterDateOfGrantMemberifrs-full:TopOfRangeMember2024-01-012024-12-310000932695ifrs-full:IntangibleAssetsUnderDevelopmentMember2024-12-310000932695ck0000932695:GuangxiYuchaiMachineryGroupCompanyLimitedMember2022-01-012022-12-310000932695ck0000932695:CurrentBorrowingsMember2023-12-310000932695ifrs-full:FinancialEffectOfChangesInAccountingPolicyMember2023-01-012023-12-310000932695ifrs-full:TradeReceivablesMemberifrs-full:GrossCarryingAmountMemberck0000932695:PastDueZeroToNinetyDaysMember2023-12-310000932695ck0000932695:SignificantJointVenturesMemberck0000932695:YAndCEngineCoLtdMember2024-12-310000932695ifrs-full:OperatingSegmentsMemberck0000932695:YuchaiSegmentMember2024-01-012024-12-310000932695ck0000932695:DeferredIncomeMember2024-12-310000932695ifrs-full:IntangibleAssetsUnderDevelopmentMember2024-12-310000932695ifrs-full:TradeReceivablesMemberifrs-full:GrossCarryingAmountMember2024-12-310000932695ck0000932695:OtherCountriesMemberck0000932695:HIGlobalEnterprisesLimitedSegmentMember2023-01-012023-12-310000932695ifrs-full:ReserveOfGainsAndLossesOnFinancialAssetsMeasuredAtFairValueThroughOtherComprehensiveIncomeMember2023-12-310000932695ifrs-full:GoodwillMemberifrs-full:GrossCarryingAmountMember2023-12-310000932695ck0000932695:GuangxiYuchaiMarineAndGensetPowerCoLtdMember2024-01-012024-12-310000932695ck0000932695:HeavyDutyEnginesMember2024-01-012024-12-310000932695ifrs-full:GrossCarryingAmountMemberifrs-full:ConstructionInProgressMember2023-01-012023-12-310000932695ifrs-full:MotorVehiclesMember2023-12-310000932695country:MY2024-01-012024-12-310000932695ifrs-full:GrossCarryingAmountMemberifrs-full:OfficeEquipmentMember2024-01-012024-12-310000932695ck0000932695:CapitalReservesMember2024-01-012024-12-310000932695ifrs-full:IntangibleAssetsUnderDevelopmentMember2023-01-012023-12-310000932695ck0000932695:Top5CustomersMembercountry:CN2023-12-310000932695ck0000932695:PlantAndMachineryMemberifrs-full:AccumulatedDepreciationAmortisationAndImpairmentMember2024-12-310000932695ifrs-full:SellingGeneralAndAdministrativeExpenseMember2024-01-012024-12-310000932695ifrs-full:GrossCarryingAmountMember2023-01-012023-12-310000932695ck0000932695:CustomersTwoMember2024-01-012024-12-310000932695ifrs-full:CapitalisedDevelopmentExpenditureMember2024-12-310000932695ck0000932695:MGPInterestMemberck0000932695:GuangxiYuchaiMarineAndGensetPowerCoLtdMember2024-06-262024-06-260000932695ck0000932695:WritedownOfInventoriesMember2022-01-012022-12-310000932695ck0000932695:CreditFacilityWithMUFGSingaporeBranchMember2024-12-310000932695ifrs-full:GrossCarryingAmountMemberck0000932695:BuildingsandImprovementsMember2024-01-012024-12-310000932695ck0000932695:CashAndBankBalancesMember2023-12-310000932695ck0000932695:TechnologyKnowHowMemberifrs-full:GrossCarryingAmountMember2023-12-310000932695ck0000932695:OtherProductsAndServicesMember2023-01-012023-12-310000932695ifrs-full:GoodwillMember2024-12-310000932695ifrs-full:NoncontrollingInterestsMember2022-12-310000932695ck0000932695:YuchaiSimlanMember2022-01-012022-12-310000932695ck0000932695:SignificantJointVenturesMemberck0000932695:YAndCEngineCoLtdMember2023-12-310000932695ifrs-full:WarrantyProvisionMember2024-12-310000932695ifrs-full:OperatingSegmentsMemberck0000932695:HIGlobalEnterprisesLimitedSegmentMember2024-01-012024-12-310000932695ifrs-full:GoodsOrServicesTransferredAtPointInTimeMember2023-01-012023-12-310000932695ifrs-full:ReserveOfSharebasedPaymentsMember2021-12-310000932695ifrs-full:EliminationOfIntersegmentAmountsMember2023-12-310000932695ck0000932695:MediumDutyEnginesMember2023-01-012023-12-310000932695ck0000932695:MtuYuchaiPowerCompanyLimitedMember2024-01-012024-12-310000932695ifrs-full:NoncontrollingInterestsMember2021-12-310000932695ifrs-full:OperatingSegmentsMemberck0000932695:CorporateSegmentsMember2022-12-310000932695ck0000932695:YuchaiSimlanTechnologyCoLtdFormerlyKnownAsYachaiXinLanNewEnergyPowerTechnologyCoLtdMember2024-01-012024-12-310000932695ck0000932695:HLGlobalEnterprisesLimitedMember2013-12-012013-12-310000932695ck0000932695:PuremCompanyLimitedMember2022-01-012022-12-310000932695ck0000932695:LeaseholdLandMember2023-12-310000932695ifrs-full:GoodsOrServicesTransferredOverTimeMember2023-01-012023-12-310000932695ifrs-full:GrossCarryingAmountMember2022-12-310000932695ck0000932695:HongLeongAsiaLimitedMember2022-01-012022-12-310000932695ifrs-full:BottomOfRangeMemberck0000932695:LeaseLiabilitiesNoncurrentMember2024-12-310000932695ck0000932695:BuildingAndOfficeSpaceMember2024-01-012024-12-310000932695country:CN2023-01-012023-12-310000932695ck0000932695:TrademarkMember2023-01-012023-12-310000932695ck0000932695:WellSummitInvestmentsLimitedMembersrt:SubsidiariesMember2023-01-012023-12-310000932695ck0000932695:OutstandingBillsReceivablesEndorsedToSuppliersMemberck0000932695:YAndCEngineCoLtdMember2024-12-310000932695ck0000932695:HLGlobalEnterprisesLimitedMember2024-01-012024-12-310000932695ck0000932695:AdvanceFromCustomerMember2024-12-310000932695country:CN2024-01-012024-12-310000932695ifrs-full:TreasurySharesMember2024-01-012024-12-310000932695ck0000932695:CashAndBankBalancesMember2024-12-310000932695ck0000932695:PlantAndMachineryMemberifrs-full:GrossCarryingAmountMember2023-01-012023-12-310000932695ck0000932695:SecuredBankLoansMemberck0000932695:CurrentBorrowingsMember2023-12-310000932695ck0000932695:CreditFacilityWithDbsBankLtdMember2024-01-012024-12-310000932695ifrs-full:GoodsOrServicesTransferredAtPointInTimeMemberck0000932695:HIGlobalEnterprisesLimitedSegmentMember2023-01-012023-12-310000932695ifrs-full:EquityAttributableToOwnersOfParentMember2024-01-012024-12-310000932695ifrs-full:JointVenturesMemberck0000932695:OtherJointVenturesMember2023-01-012023-12-310000932695ck0000932695:HeavyDutyEnginesMemberck0000932695:YuchaiSegmentMember2022-01-012022-12-310000932695ifrs-full:BottomOfRangeMemberifrs-full:OfficeEquipmentMember2024-01-012024-12-310000932695ck0000932695:FreeholdLandMemberifrs-full:GrossCarryingAmountMember2022-12-310000932695ifrs-full:TopOfRangeMember2023-01-012023-12-310000932695ck0000932695:FreeholdLandMemberifrs-full:AccumulatedDepreciationAmortisationAndImpairmentMember2023-01-012023-12-310000932695ifrs-full:BottomOfRangeMemberifrs-full:IntangibleAssetsUnderDevelopmentMember2024-12-310000932695ck0000932695:BuildingsandImprovementsMemberifrs-full:AccumulatedDepreciationAmortisationAndImpairmentMember2022-12-310000932695ifrs-full:StatutoryReserveMember2024-12-310000932695ifrs-full:EquityAttributableToOwnersOfParentMember2023-01-012023-12-310000932695ck0000932695:AccrualsMember2024-12-310000932695ck0000932695:BuildingsandImprovementsMember2023-12-310000932695ifrs-full:CostOfSalesMember2024-01-012024-12-310000932695ck0000932695:RevenueFromHospitalityOperationsMemberck0000932695:HIGlobalEnterprisesLimitedSegmentMember2024-01-012024-12-310000932695ck0000932695:WritedownOfInventoriesMember2024-01-012024-12-310000932695ck0000932695:AccrualsMember2023-12-310000932695ck0000932695:StatutoryGeneralReserveMember2023-12-310000932695ifrs-full:LiquidityRiskMemberifrs-full:NotLaterThanOneYearMember2023-12-310000932695ck0000932695:GuangxiYuchaiMarineAndGensetPowerCoLtdMember2024-12-312024-12-310000932695ck0000932695:TranslationOfAmountsFromRenminbiToTheUnitedStatesDollarMember2025-02-280000932695ifrs-full:NoncontrollingInterestsMember2022-01-012022-12-310000932695ck0000932695:SecuredBankLoansMembercurrency:CNYifrs-full:FixedInterestRateMember2023-12-310000932695ck0000932695:DeferredIncomeMember2023-12-310000932695ck0000932695:GuangxiYuchaiMachineryCompanyLimitedMember2024-12-310000932695ck0000932695:UnfulfilledServiceTypeMaintenanceServicesMember2023-12-310000932695ifrs-full:OperatingSegmentsMemberck0000932695:CorporateSegmentsMember2023-12-310000932695ck0000932695:RevenueFromHospitalityOperationsMember2022-01-012022-12-310000932695ifrs-full:AccumulatedDepreciationAmortisationAndImpairmentMemberifrs-full:ConstructionInProgressMember2023-01-012023-12-310000932695ifrs-full:AccumulatedImpairmentMemberifrs-full:IntangibleAssetsUnderDevelopmentMember2024-01-012024-12-310000932695ck0000932695:EffectOfChangeInResidualValueAndImpairmentOfPropertyPlantAndEquipmentMember2024-12-310000932695ck0000932695:CustomersTwoMember2022-01-012022-12-310000932695ck0000932695:BuildingAndOfficeSpaceMember2023-12-310000932695ck0000932695:PremiumPaidForDiscountOnAcquisitionOfNoncontrollingInterestsMember2022-01-012022-12-310000932695ck0000932695:OtherCountriesMemberck0000932695:YuchaiSegmentMember2024-01-012024-12-310000932695ck0000932695:LeaseholdBuildingsAndImprovementsMember2024-01-012024-12-310000932695ck0000932695:RevenueFromHospitalityOperationsMemberck0000932695:YuchaiSegmentMember2024-01-012024-12-310000932695ifrs-full:OtherTemporaryDifferencesMember2024-12-310000932695ifrs-full:GrossCarryingAmountMemberifrs-full:IntangibleAssetsUnderDevelopmentMember2024-01-012024-12-310000932695ck0000932695:FreeholdLandMemberifrs-full:AccumulatedDepreciationAmortisationAndImpairmentMember2024-01-012024-12-310000932695ck0000932695:OtherProductsAndServicesMember2022-01-012022-12-310000932695ck0000932695:FairValueReserveMember2023-12-310000932695ck0000932695:PuremCompanyLimitedMemberck0000932695:SignificantJointVenturesMember2024-12-310000932695ifrs-full:GoodsOrServicesTransferredAtPointInTimeMemberck0000932695:YuchaiSegmentMember2023-01-012023-12-310000932695ifrs-full:TradeReceivablesMemberck0000932695:PastDueZeroToNinetyDaysMember2023-12-310000932695ifrs-full:EquityAttributableToOwnersOfParentMember2021-12-310000932695ifrs-full:AllowanceForCreditLossesMember2022-01-012022-12-310000932695ifrs-full:TradeReceivablesMemberck0000932695:PastDueGreaterThanThreeSixtyFiveDaysMember2024-12-310000932695ck0000932695:HIGlobalEnterprisesLimitedSegmentMemberifrs-full:GoodsOrServicesTransferredOverTimeMember2023-01-012023-12-310000932695ifrs-full:FloatingInterestRateMembercurrency:CNYifrs-full:TopOfRangeMemberck0000932695:UnsecuredBankLoansMember2024-01-012024-12-310000932695ifrs-full:AccumulatedDepreciationAndAmortisationMember2023-01-012023-12-310000932695ck0000932695:FreeholdLandMemberifrs-full:AccumulatedDepreciationAmortisationAndImpairmentMember2022-12-310000932695ifrs-full:TopOfRangeMemberifrs-full:OfficeEquipmentMember2024-01-012024-12-310000932695ck0000932695:GuangxiYuchaiMachineryGroupCompanyLimitedMember2024-01-012024-12-310000932695ifrs-full:TopOfRangeMemberifrs-full:IntangibleAssetsUnderDevelopmentMember2024-01-012024-12-310000932695ck0000932695:OtherJointVenturesMember2024-01-012024-12-310000932695ck0000932695:ForeignSharesOfYuchaiMember2024-12-310000932695ifrs-full:GrossCarryingAmountMemberifrs-full:MotorVehiclesMember2023-12-310000932695currency:EURifrs-full:CurrencyRiskMember2024-12-310000932695ifrs-full:RetainedEarningsMember2023-01-012023-12-310000932695ck0000932695:HLGlobalEnterprisesLimitedMember2012-04-042012-04-040000932695ck0000932695:LeaseLiabilitiesCurrentMemberifrs-full:TopOfRangeMember2023-12-310000932695ifrs-full:TradeReceivablesMemberifrs-full:GrossCarryingAmountMemberck0000932695:PastDueOneEightyOneToThreeSixtyFiveDaysMember2024-12-310000932695ck0000932695:SuzhouRemanMember2024-01-012024-12-310000932695ck0000932695:BuildingsandImprovementsMemberifrs-full:AccumulatedDepreciationAmortisationAndImpairmentMember2023-12-310000932695ifrs-full:ReserveOfExchangeDifferencesOnTranslationMember2023-12-310000932695ifrs-full:LiquidityRiskMember2024-12-310000932695ifrs-full:LaterThanFiveYearsMember2024-12-310000932695ck0000932695:BuildingsandImprovementsMemberifrs-full:AccumulatedDepreciationAmortisationAndImpairmentMember2024-01-012024-12-310000932695ifrs-full:BottomOfRangeMemberifrs-full:MotorVehiclesMember2024-01-012024-12-310000932695ck0000932695:AccrualsMember2022-01-012022-12-310000932695ck0000932695:PlantAndMachineryMemberifrs-full:AccumulatedDepreciationAmortisationAndImpairmentMember2024-01-012024-12-310000932695ifrs-full:LaterThanOneYearAndNotLaterThanFiveYearsMember2024-12-310000932695ck0000932695:SecuredBankLoansMembercurrency:CNYifrs-full:FixedInterestRateMember2024-12-310000932695ck0000932695:MtuYuchaiPowerCompanyLimitedMemberck0000932695:SignificantJointVenturesMember2023-01-012023-12-310000932695ck0000932695:FairValueReserveMember2022-12-310000932695ifrs-full:LongtermBorrowingsMember2022-12-310000932695country:CN2024-12-310000932695ifrs-full:TradeReceivablesMember2024-12-310000932695ck0000932695:BuildingsandImprovementsMemberifrs-full:AccumulatedDepreciationAmortisationAndImpairmentMember2024-12-310000932695ck0000932695:AdvanceFromCustomerMember2023-12-310000932695ifrs-full:GoodsOrServicesTransferredOverTimeMember2022-01-012022-12-310000932695ck0000932695:SecuredBankLoansMemberck0000932695:CurrentBorrowingsMember2024-12-310000932695ifrs-full:JointVenturesMemberck0000932695:SignificantJointVenturesMember2024-12-310000932695ifrs-full:NoncontrollingInterestsMember2023-12-310000932695ifrs-full:OfficeEquipmentMemberifrs-full:AccumulatedDepreciationAmortisationAndImpairmentMember2022-12-310000932695ifrs-full:ReserveOfSharebasedPaymentsMember2022-12-310000932695ifrs-full:GoodsOrServicesTransferredAtPointInTimeMemberck0000932695:HIGlobalEnterprisesLimitedSegmentMember2024-01-012024-12-310000932695ck0000932695:HIGlobalEnterprisesLimitedSegmentMember2023-01-012023-12-310000932695ifrs-full:StatutoryReserveMember2023-01-012023-12-310000932695ck0000932695:PuremCompanyLimitedMemberck0000932695:SignificantJointVenturesMember2024-01-012024-12-310000932695ck0000932695:HongLeongAsiaLimitedMember2024-01-012024-12-310000932695ifrs-full:TopOfRangeMember2014-07-292014-07-290000932695ifrs-full:CapitalReserveMember2022-01-012022-12-310000932695ck0000932695:SignificantJointVenturesMemberck0000932695:YAndCEngineCoLtdMember2023-01-012023-12-310000932695ck0000932695:OtherCountriesMemberck0000932695:HIGlobalEnterprisesLimitedSegmentMember2022-01-012022-12-310000932695ifrs-full:OperatingSegmentsMemberck0000932695:CorporateSegmentsMember2023-01-012023-12-310000932695ifrs-full:GoodsOrServicesTransferredAtPointInTimeMemberck0000932695:YuchaiSegmentMember2024-01-012024-12-310000932695ck0000932695:HongLeongAsiaLimitedMembersrt:SubsidiariesMember2023-12-310000932695ck0000932695:HLGlobalEnterprisesLimitedMember2023-01-012023-12-310000932695ifrs-full:AccumulatedDepreciationAmortisationAndImpairmentMemberifrs-full:MotorVehiclesMember2022-12-310000932695country:CNck0000932695:YuchaiSegmentMember2024-01-012024-12-310000932695ifrs-full:UnusedTaxLossesMember2022-01-012022-12-310000932695ck0000932695:DeferredIncomeMember2024-01-012024-12-310000932695ck0000932695:PlantAndMachineryMemberifrs-full:AccumulatedDepreciationAmortisationAndImpairmentMember2023-12-310000932695ifrs-full:IssuedCapitalMember2023-12-310000932695ifrs-full:BottomOfRangeMemberifrs-full:IntangibleAssetsUnderDevelopmentMember2023-12-310000932695currency:EURifrs-full:CurrencyRiskMember2023-12-310000932695ck0000932695:OtherOperatingExpensesMember2022-01-012022-12-310000932695ck0000932695:FreeholdLandMember2024-12-310000932695ck0000932695:OtherFinancialLiabilityMember2023-12-310000932695ifrs-full:EliminationOfIntersegmentAmountsMember2024-12-310000932695ifrs-full:OfficeEquipmentMemberifrs-full:AccumulatedDepreciationAmortisationAndImpairmentMember2023-01-012023-12-310000932695ck0000932695:HLGlobalEnterprisesLimitedMember2012-01-130000932695ifrs-full:BrandNamesMember2024-12-310000932695ck0000932695:CustomersTwoMember2023-01-012023-12-310000932695ifrs-full:JointVenturesMemberck0000932695:SignificantJointVenturesMember2022-01-012022-12-310000932695ck0000932695:PRCWithholdingTaxOnDividendIncomeMember2023-12-310000932695ifrs-full:GrossCarryingAmountMemberifrs-full:IntangibleAssetsUnderDevelopmentMember2024-12-310000932695ifrs-full:AtFairValueMember2024-12-3100009326952022-12-310000932695ifrs-full:FinancialEffectOfChangesInAccountingPolicyMember2022-12-310000932695ck0000932695:YAndCEngineCoLtdMember2023-12-310000932695ck0000932695:GuangxiYuchaiMachineryMonopolyDevelopmentCompanyLimitedMember2023-01-012023-12-310000932695ifrs-full:RetainedEarningsMember2024-12-310000932695ck0000932695:HLGlobalEnterprisesLimitedMember2012-01-160000932695ck0000932695:SignificantJointVenturesMemberck0000932695:MtuYuchaiPowerCompanyLimitedMember2024-01-012024-12-310000932695ifrs-full:WarrantyProvisionMember2024-01-012024-12-310000932695ck0000932695:SecuredBankFacilitiesMember2024-12-310000932695ck0000932695:OtherFinancialLiabilityMember2022-12-310000932695ck0000932695:MtuYuchaiPowerCompanyLimitedMemberck0000932695:SignificantJointVenturesMember2024-12-310000932695currency:CNYifrs-full:FixedInterestRateMemberck0000932695:UnsecuredBankLoansMember2024-01-012024-12-310000932695ck0000932695:PremiumPaidForDiscountOnAcquisitionOfNoncontrollingInterestsMember2021-12-310000932695ifrs-full:ReserveOfExchangeDifferencesOnTranslationMember2024-12-310000932695ck0000932695:YuchaiSimlanMember2022-11-012022-11-300000932695ck0000932695:TechnologyKnowHowMember2023-01-012023-12-310000932695ifrs-full:TradeReceivablesMemberifrs-full:GrossCarryingAmountMemberifrs-full:CurrentMember2024-12-310000932695ifrs-full:LiquidityRiskMemberifrs-full:LaterThanOneYearAndNotLaterThanFiveYearsMember2023-12-310000932695ifrs-full:LongtermBorrowingsMember2024-01-012024-12-310000932695ifrs-full:BottomOfRangeMemberck0000932695:LeaseLiabilitiesNoncurrentMember2023-01-012023-12-310000932695ifrs-full:BottomOfRangeMember2014-07-292014-07-290000932695ck0000932695:CreditFacilityWithMUFGSingaporeBranchMember2023-08-180000932695ifrs-full:ReserveOfExchangeDifferencesOnTranslationMember2022-12-310000932695ifrs-full:LiquidityRiskMemberifrs-full:NotLaterThanOneYearMember2024-12-310000932695ifrs-full:TopOfRangeMemberck0000932695:LeaseLiabilitiesNoncurrentMember2024-12-310000932695dei:BusinessContactMember2024-01-012024-12-310000932695ifrs-full:JointVenturesMember2023-12-310000932695ifrs-full:ReserveOfExchangeDifferencesOnTranslationMember2022-01-012022-12-310000932695ifrs-full:GoodsOrServicesTransferredOverTimeMemberck0000932695:YuchaiSegmentMember2024-01-012024-12-310000932695ifrs-full:JointVenturesMemberck0000932695:OtherJointVenturesMember2024-12-310000932695ifrs-full:RetainedEarningsMember2024-01-012024-12-310000932695ifrs-full:MotorVehiclesMember2022-12-310000932695ifrs-full:GrossCarryingAmountMemberifrs-full:MotorVehiclesMember2024-01-012024-12-310000932695ifrs-full:GoodwillMemberifrs-full:GrossCarryingAmountMember2024-12-310000932695ck0000932695:MtuYuchaiPowerCompanyLimitedMember2024-12-310000932695ifrs-full:GrossCarryingAmountMemberifrs-full:MotorVehiclesMember2022-12-310000932695ifrs-full:GrossCarryingAmountMemberifrs-full:ConstructionInProgressMember2022-12-310000932695ck0000932695:LoansAndBorrowingsMember2023-12-310000932695ifrs-full:GrossCarryingAmountMemberifrs-full:BrandNamesMember2023-12-310000932695ifrs-full:SellingGeneralAndAdministrativeExpenseMember2022-01-012022-12-310000932695ck0000932695:OfficeFurnitureFittingsAndEquipmentMember2024-12-310000932695ck0000932695:TechnologyKnowHowMemberifrs-full:AccumulatedImpairmentMember2024-12-310000932695ck0000932695:HLGlobalEnterprisesLimitedMember2015-01-012015-12-310000932695ck0000932695:GuangxiYuchaiMarineAndGensetPowerCoLtdMember2024-06-012024-06-300000932695ck0000932695:CustomersOneMember2024-01-012024-12-310000932695ck0000932695:GuangxiYuchaiMachineryCompanyLimitedMember2023-01-012023-12-310000932695ck0000932695:HLGlobalEnterprisesLimitedMember2014-12-310000932695ifrs-full:AccumulatedDepreciationAmortisationAndImpairmentMemberifrs-full:ConstructionInProgressMember2024-01-012024-12-310000932695ifrs-full:AccumulatedDepreciationAndAmortisationMember2022-12-310000932695ifrs-full:ConstructionInProgressMember2023-12-310000932695ifrs-full:TradeReceivablesMemberifrs-full:GrossCarryingAmountMemberck0000932695:PastDueZeroToNinetyDaysMember2024-12-310000932695ck0000932695:HIGlobalEnterprisesLimitedSegmentMemberck0000932695:HeavyDutyEnginesMember2024-01-012024-12-310000932695ifrs-full:EliminationOfIntersegmentAmountsMember2022-12-310000932695ifrs-full:JointVenturesMemberck0000932695:SignificantJointVenturesMember2024-01-012024-12-310000932695ck0000932695:GeneralSurplusReserveMember2022-12-310000932695ck0000932695:OtherCountriesMemberck0000932695:HIGlobalEnterprisesLimitedSegmentMember2024-01-012024-12-310000932695ifrs-full:JointVenturesMember2023-01-012023-12-310000932695ck0000932695:HeavyDutyEnginesMemberck0000932695:YuchaiSegmentMember2023-01-012023-12-310000932695currency:USDifrs-full:CurrencyRiskMember2023-12-310000932695ifrs-full:OperatingSegmentsMemberck0000932695:YuchaiSegmentMember2023-01-012023-12-310000932695ck0000932695:GuangxiYuchaiMachineryGroupCompanyLimitedMember2024-01-012024-12-310000932695ifrs-full:CurrencyRiskMember2024-01-012024-12-310000932695ifrs-full:OrdinarySharesMember2024-12-310000932695ifrs-full:AccumulatedDepreciationAndAmortisationMember2023-12-310000932695ifrs-full:AccumulatedImpairmentMember2024-12-310000932695ifrs-full:OtherTemporaryDifferencesMember2023-01-012023-12-310000932695ck0000932695:EffectOfChangeInResidualValueAndImpairmentOfPropertyPlantAndEquipmentMember2024-01-012024-12-310000932695ck0000932695:GuangxiYuchaiFoundryCompanyLimitedMember2023-01-012023-12-310000932695ck0000932695:LeaseLiabilitiesNoncurrentMember2024-12-310000932695ck0000932695:OtherProductsAndServicesMemberck0000932695:YuchaiSegmentMember2024-01-012024-12-310000932695ck0000932695:PlantAndMachineryMemberifrs-full:AccumulatedDepreciationAmortisationAndImpairmentMember2023-01-012023-12-310000932695ifrs-full:TopOfRangeMember2014-07-290000932695ck0000932695:HIGlobalEnterprisesLimitedSegmentMember2024-01-012024-12-310000932695ifrs-full:TradeReceivablesMemberifrs-full:GrossCarryingAmountMemberifrs-full:CurrentMember2023-12-310000932695ck0000932695:PuremCompanyLimitedMember2023-01-012023-12-310000932695ifrs-full:RetainedEarningsMember2021-12-310000932695ck0000932695:LightDutyEnginesMember2023-01-012023-12-310000932695ifrs-full:TopOfRangeMemberck0000932695:PlantMachineryAndEquipmentMember2024-01-012024-12-310000932695ck0000932695:InterestReceivableMember2022-01-012022-12-310000932695ck0000932695:LightDutyEnginesMemberck0000932695:YuchaiSegmentMember2024-01-012024-12-310000932695ck0000932695:HeavyDutyEnginesMemberck0000932695:HIGlobalEnterprisesLimitedSegmentMember2023-01-012023-12-310000932695ck0000932695:WellSummitInvestmentsLimitedMembersrt:SubsidiariesMember2024-01-012024-12-310000932695ifrs-full:GoodsOrServicesTransferredAtPointInTimeMemberck0000932695:HIGlobalEnterprisesLimitedSegmentMember2022-01-012022-12-310000932695ck0000932695:NoncurrentBorrowingsMemberck0000932695:UnsecuredBankLoansMember2023-12-310000932695ck0000932695:MtuYuchaiPowerCompanyLimitedMemberck0000932695:SignificantJointVenturesMember2023-12-310000932695ifrs-full:TopOfRangeMemberck0000932695:LeaseLiabilitiesNoncurrentMember2024-01-012024-12-310000932695ck0000932695:AssociatesAndJointVenturesMember2024-01-012024-12-310000932695ck0000932695:FairValueReserveMember2024-12-310000932695ifrs-full:GrossCarryingAmountMemberifrs-full:BrandNamesMember2022-12-310000932695ifrs-full:LiquidityRiskMember2023-12-310000932695ck0000932695:BillReceivablesMemberifrs-full:Level2OfFairValueHierarchyMember2024-12-310000932695ifrs-full:OperatingSegmentsMemberck0000932695:YuchaiSegmentMember2022-01-012022-12-310000932695ifrs-full:OfficeEquipmentMember2024-12-310000932695ifrs-full:GrossCarryingAmountMemberifrs-full:IntangibleAssetsUnderDevelopmentMember2022-12-310000932695ifrs-full:GrossCarryingAmountMemberifrs-full:OfficeEquipmentMember2024-12-310000932695ck0000932695:BuildingAndOfficeSpaceMember2022-12-310000932695currency:CNYifrs-full:FloatingInterestRateMemberck0000932695:UnsecuredBankLoansMember2023-12-310000932695ck0000932695:FairValueReserveMember2021-12-310000932695ifrs-full:LaterThanOneYearMember2023-12-310000932695country:CNck0000932695:YuchaiSegmentMember2022-01-012022-12-310000932695ck0000932695:OtherOn-GoingResearchAndDevelopmentsMember2024-01-012024-12-310000932695ck0000932695:LightDutyEnginesMemberck0000932695:YuchaiSegmentMember2023-01-012023-12-310000932695ifrs-full:OtherTemporaryDifferencesMember2022-01-012022-12-310000932695ck0000932695:FinalDividendMember2024-01-012024-12-310000932695ck0000932695:CreditFacilityWithDbsBankLtdMember2024-12-310000932695ck0000932695:SecuredBankLoansMembercurrency:CNYifrs-full:FixedInterestRateMember2023-01-012023-12-310000932695ifrs-full:RetainedEarningsMember2023-12-310000932695ck0000932695:GuangxiYuchaiMachineryCompanyLimitedMember2023-12-310000932695ck0000932695:OtherOperatingExpensesMember2023-01-012023-12-310000932695ck0000932695:StatutoryGeneralReserveMember2023-01-012023-12-310000932695ifrs-full:OtherRelatedPartiesMember2024-12-310000932695ck0000932695:PlantAndMachineryMemberifrs-full:AccumulatedDepreciationAmortisationAndImpairmentMember2022-12-310000932695ck0000932695:PremiumPaidForDiscountOnAcquisitionOfNoncontrollingInterestsMember2024-12-310000932695ck0000932695:ThreeYearsAfterDateOfGrantMemberifrs-full:TopOfRangeMember2024-01-012024-12-310000932695ck0000932695:LeaseholdLandMember2024-01-012024-12-310000932695ck0000932695:OfficeFurnitureFittingsAndEquipmentMember2023-01-012023-12-310000932695ck0000932695:LightDutyEnginesMember2024-01-012024-12-310000932695ifrs-full:JointVenturesWhereEntityIsVenturerMember2023-12-310000932695ck0000932695:YuchaiSegmentMember2022-01-012022-12-310000932695ck0000932695:CreditFacilityWithDbsBankLtdMemberifrs-full:TopOfRangeMember2024-12-310000932695ifrs-full:ReserveOfExchangeDifferencesOnTranslationMember2023-01-012023-12-310000932695currency:CNYifrs-full:FixedInterestRateMemberck0000932695:UnsecuredBankLoansMember2023-01-012023-12-310000932695ifrs-full:OrdinarySharesMember2023-12-310000932695currency:USDifrs-full:CurrencyRiskMember2024-12-310000932695ifrs-full:MotorVehiclesMember2024-01-012024-12-310000932695ck0000932695:YAndCEngineCoLtdMember2024-01-012024-12-310000932695ck0000932695:SecuredBankFacilitiesMember2023-12-310000932695ck0000932695:WithholdingTaxOnDividendIncomeMember2023-01-012023-12-310000932695ck0000932695:EffectOfChangeInResidualValueAndImpairmentOfPropertyPlantAndEquipmentMember2023-12-310000932695ck0000932695:PastDueNinetyOneToOneEightyDaysMemberifrs-full:TradeReceivablesMemberifrs-full:GrossCarryingAmountMember2023-12-310000932695ifrs-full:GrossCarryingAmountMemberck0000932695:BuildingsandImprovementsMember2024-12-310000932695ifrs-full:TopOfRangeMember2023-12-310000932695ifrs-full:FinancialEffectOfChangesInAccountingPolicyMember2023-12-310000932695ck0000932695:TechnologyKnowHowMember2024-01-012024-12-310000932695ck0000932695:TradeAndBillsReceivablesMember2023-12-310000932695ck0000932695:LeaseLiabilitiesCurrentMember2023-01-012023-12-310000932695ck0000932695:BillReceivablesMember2023-12-310000932695ifrs-full:AccumulatedImpairmentMember2023-12-310000932695ck0000932695:HongLeongAsiaLimitedMembersrt:SubsidiariesMember2024-12-310000932695ifrs-full:AccumulatedDepreciationAmortisationAndImpairmentMemberifrs-full:MotorVehiclesMember2024-01-012024-12-310000932695ck0000932695:OtherProductsAndServicesMemberck0000932695:YuchaiSegmentMember2022-01-012022-12-310000932695ck0000932695:PremiumPaidForDiscountOnAcquisitionOfNoncontrollingInterestsMember2023-12-310000932695ifrs-full:OfficeEquipmentMemberifrs-full:AccumulatedDepreciationAmortisationAndImpairmentMember2023-12-310000932695ck0000932695:AccrualsMember2024-01-012024-12-310000932695ck0000932695:GuangxiYuchaiMachineryCompanyLimitedMember2024-12-310000932695ck0000932695:MarketComparisonAndCostMethodMember2024-01-012024-12-310000932695ck0000932695:PuremCompanyLimitedMember2024-12-310000932695ifrs-full:GrossCarryingAmountMember2024-12-310000932695ck0000932695:Top5CustomersMembercountry:CN2023-01-012023-12-310000932695ck0000932695:HIGlobalEnterprisesLimitedSegmentMemberck0000932695:LightDutyEnginesMember2023-01-012023-12-310000932695ifrs-full:CurrencyRiskMembercurrency:SGD2023-12-310000932695ifrs-full:MotorVehiclesMember2024-12-310000932695ck0000932695:SuzhouRemanMember2023-12-310000932695ck0000932695:CreditFacilityWithDbsBankLtdMemberifrs-full:TopOfRangeMember2024-01-012024-12-310000932695ifrs-full:CapitalReserveMember2022-12-310000932695ck0000932695:SuzhouRemanMember2023-12-310000932695ck0000932695:GuangxiYuchaiMachineryCompanyLimitedMember2024-01-012024-12-310000932695ifrs-full:AllowanceForCreditLossesMember2023-12-310000932695ck0000932695:SignificantJointVenturesMemberck0000932695:GuangxiPuremYuchaiAutomotiveTechnologyCoLtdMember2023-12-310000932695ifrs-full:AccumulatedDepreciationAndAmortisationMemberck0000932695:TechnologyKnowHowMember2022-12-310000932695ifrs-full:JointVenturesMember2022-01-012022-12-310000932695ifrs-full:IssuedCapitalMember2022-12-310000932695ifrs-full:ShorttermBorrowingsMember2023-12-310000932695ck0000932695:GuangxiYuchaiMachineryGroupCompanyLimitedMember2023-01-012023-12-310000932695ifrs-full:BottomOfRangeMemberck0000932695:TechnologyKnowHowMember2024-01-012024-12-310000932695ck0000932695:CreditFacilityWithSumitomoBranchMemberck0000932695:UncommittedAndUnsecuredMultiCurrencyShortTermRevolvingCreditFacilityAgreementMember2025-02-100000932695ck0000932695:HLGlobalEnterprisesLimitedMember2024-01-012024-12-310000932695ck0000932695:BuildingsAndImprovementsOnFreeholdLandMember2024-01-012024-12-310000932695ck0000932695:CapitalReservesMember2022-12-310000932695ifrs-full:NoncontrollingInterestsMember2023-01-012023-12-310000932695ck0000932695:PlantAndMachineryMember2023-12-310000932695ck0000932695:BuildingsandImprovementsMemberifrs-full:AccumulatedDepreciationAmortisationAndImpairmentMember2023-01-012023-12-310000932695ifrs-full:IntangibleAssetsUnderDevelopmentMember2024-01-012024-12-310000932695ck0000932695:InterestReceivableMember2024-12-310000932695ifrs-full:BottomOfRangeMemberck0000932695:CreditFacilityWithMUFGSingaporeBranchMember2024-12-310000932695ifrs-full:TradeReceivablesMemberck0000932695:PastDueOneEightyOneToThreeSixtyFiveDaysMember2024-12-310000932695ifrs-full:GrossCarryingAmountMemberifrs-full:ConstructionInProgressMember2023-12-310000932695ck0000932695:AccrualsMember2023-01-012023-12-310000932695ck0000932695:LeaseLiabilitiesCurrentMember2024-12-310000932695ifrs-full:UnusedTaxLossesMember2024-01-012024-12-310000932695ck0000932695:OtherCurrenciesMemberifrs-full:CurrencyRiskMember2024-12-310000932695ck0000932695:AcceleratedDepreciationMember2024-12-310000932695ifrs-full:JointVenturesMember2022-01-012022-12-310000932695ck0000932695:GuangxiYuchaiMachineryCompanyLimitedMember2023-12-310000932695ck0000932695:TechnologyKnowHowMemberifrs-full:GrossCarryingAmountMember2022-12-310000932695ifrs-full:TradeReceivablesMemberck0000932695:PastDueZeroToNinetyDaysMember2024-12-310000932695ifrs-full:BottomOfRangeMemberck0000932695:CreditFacilityWithSumitomoBranchMember2024-12-310000932695ifrs-full:CapitalReserveMember2023-01-012023-12-310000932695ck0000932695:FreeholdLandMember2023-12-310000932695ck0000932695:LeaseLiabilitiesCurrentMemberifrs-full:BottomOfRangeMember2024-12-310000932695ck0000932695:HLGlobalEnterprisesLimitedMember2011-01-012011-12-310000932695ifrs-full:AccumulatedDepreciationAndAmortisationMemberck0000932695:TechnologyKnowHowMember2023-01-012023-12-3100009326952023-02-010000932695ifrs-full:StatutoryReserveMember2022-12-310000932695ck0000932695:CreditFacilityWithDbsBankLtdMemberifrs-full:BottomOfRangeMember2024-12-310000932695ifrs-full:AllowanceForCreditLossesMember2023-01-012023-12-310000932695ifrs-full:FloatingInterestRateMembercurrency:CNYifrs-full:TopOfRangeMemberck0000932695:UnsecuredBankLoansMember2023-01-012023-12-310000932695ifrs-full:GrossCarryingAmountMemberifrs-full:OfficeEquipmentMember2022-12-310000932695ck0000932695:CapitalReservesMember2023-01-012023-12-310000932695ifrs-full:GoodwillMemberifrs-full:AccumulatedDepreciationAndAmortisationMember2024-12-310000932695ck0000932695:FinalDividendMember2023-01-012023-12-310000932695ifrs-full:BottomOfRangeMember2024-12-310000932695ck0000932695:PlantAndMachineryMemberifrs-full:GrossCarryingAmountMember2022-12-310000932695ifrs-full:JointVenturesMember2024-01-012024-12-310000932695ifrs-full:LongtermBorrowingsMember2023-12-310000932695ck0000932695:LeaseLiabilitiesCurrentMember2023-12-310000932695ck0000932695:PremiumPaidForDiscountOnAcquisitionOfNoncontrollingInterestsMember2023-01-012023-12-310000932695ifrs-full:WarrantyProvisionMember2022-12-310000932695ck0000932695:RevenueFromHospitalityOperationsMemberck0000932695:YuchaiSegmentMember2023-01-012023-12-310000932695ifrs-full:AccumulatedDepreciationAmortisationAndImpairmentMember2022-12-310000932695ck0000932695:PlantAndMachineryMemberifrs-full:GrossCarryingAmountMember2024-01-012024-12-310000932695ifrs-full:LiquidityRiskMemberifrs-full:LaterThanFiveYearsMember2024-12-310000932695ck0000932695:PastDueNinetyOneToOneEightyDaysMemberifrs-full:TradeReceivablesMemberifrs-full:GrossCarryingAmountMember2024-12-310000932695ck0000932695:PRCWithholdingTaxOnDividendIncomeMember2024-12-310000932695ck0000932695:AcceleratedDepreciationMember2023-01-012023-12-310000932695ifrs-full:SellingGeneralAndAdministrativeExpenseMember2023-01-012023-12-310000932695ck0000932695:PRCWithholdingTaxOnDividendIncomeMember2022-12-310000932695ck0000932695:FreeholdLandMemberifrs-full:GrossCarryingAmountMember2024-01-012024-12-310000932695ck0000932695:PremiumPaidForAcquisitionOfNoncontrollingInterestsMember2024-12-310000932695ck0000932695:DeferredIncomeMember2023-01-012023-12-310000932695ifrs-full:GoodwillMemberifrs-full:AccumulatedDepreciationAndAmortisationMember2023-12-310000932695ifrs-full:TopOfRangeMember2024-12-310000932695ck0000932695:TradeAndOtherPayableMember2024-12-310000932695ck0000932695:LeaseLiabilitiesCurrentMemberifrs-full:TopOfRangeMember2024-12-310000932695ck0000932695:FairValueReserveMember2023-01-012023-12-310000932695ck0000932695:PremiumPaidForAcquisitionOfNoncontrollingInterestsMember2023-12-310000932695ck0000932695:MediumDutyEnginesMemberck0000932695:YuchaiSegmentMember2023-01-012023-12-310000932695ck0000932695:FreeholdLandMemberifrs-full:AccumulatedDepreciationAmortisationAndImpairmentMember2023-12-310000932695ck0000932695:OtherOperatingExpensesMember2024-01-012024-12-310000932695ifrs-full:GrossCarryingAmountMemberck0000932695:BuildingsandImprovementsMember2023-01-012023-12-310000932695ck0000932695:OtherCountriesMember2024-01-012024-12-310000932695ifrs-full:TradeReceivablesMemberck0000932695:PastDueOneEightyOneToThreeSixtyFiveDaysMember2023-12-310000932695ck0000932695:AcceleratedDepreciationMember2024-01-012024-12-310000932695ifrs-full:TopOfRangeMemberck0000932695:CreditFacilityWithMUFGSingaporeBranchMember2024-12-310000932695ifrs-full:ShorttermBorrowingsMember2022-12-310000932695ck0000932695:OtherJointVenturesMember2022-01-012022-12-310000932695ck0000932695:HLGlobalEnterprisesLimitedMember2012-01-162012-01-160000932695ck0000932695:HLGlobalEnterprisesLimitedMember2015-12-310000932695ck0000932695:YuchaiSegmentMember2024-01-012024-12-310000932695ck0000932695:OtherJointVenturesMember2023-12-310000932695ifrs-full:EliminationOfIntersegmentAmountsMember2022-01-012022-12-310000932695ck0000932695:BuildingAndOfficeSpaceMember2024-12-310000932695ifrs-full:UnusedTaxLossesMember2024-12-310000932695ifrs-full:FloatingInterestRateMembercurrency:CNYifrs-full:BottomOfRangeMemberck0000932695:UnsecuredBankLoansMember2023-01-012023-12-310000932695ifrs-full:TopOfRangeMemberifrs-full:MotorVehiclesMember2024-01-012024-12-310000932695ifrs-full:TreasurySharesMember2024-12-310000932695ck0000932695:TrademarkMember2024-01-012024-12-310000932695ifrs-full:AccumulatedDepreciationAmortisationAndImpairmentMemberifrs-full:MotorVehiclesMember2023-01-012023-12-310000932695ck0000932695:OtherProductsAndServicesMemberck0000932695:HIGlobalEnterprisesLimitedSegmentMember2023-01-012023-12-310000932695ck0000932695:WithholdingTaxOnDividendIncomeMember2024-12-310000932695ck0000932695:PlantAndMachineryMemberifrs-full:GrossCarryingAmountMember2024-12-310000932695ck0000932695:MarketComparisonAndCostMethodMember2023-01-012023-12-310000932695ifrs-full:GoodsOrServicesTransferredOverTimeMemberck0000932695:YuchaiSegmentMember2023-01-012023-12-310000932695country:CNck0000932695:YuchaiSegmentMember2023-01-012023-12-310000932695ifrs-full:ReserveOfSharebasedPaymentsMember2024-01-012024-12-310000932695ifrs-full:LiquidityRiskMemberifrs-full:LaterThanOneYearAndNotLaterThanFiveYearsMember2024-12-310000932695ck0000932695:TradeAndBillsReceivablesMember2024-12-310000932695ck0000932695:OtherCountriesMember2023-12-310000932695ck0000932695:OutstandingBillsReceivablesDiscountedWithBanksMemberck0000932695:YAndCEngineCoLtdMember2024-12-310000932695ck0000932695:HeavyDutyEnginesMemberck0000932695:YuchaiSegmentMember2024-01-012024-12-310000932695ifrs-full:OperatingSegmentsMemberck0000932695:HIGlobalEnterprisesLimitedSegmentMember2022-01-012022-12-310000932695ck0000932695:TechnologyKnowHowMember2024-12-310000932695ifrs-full:JointVenturesWhereEntityIsVenturerMember2024-12-310000932695ifrs-full:JointVenturesMember2024-12-310000932695ifrs-full:BottomOfRangeMemberck0000932695:PlantMachineryAndEquipmentMember2024-01-012024-12-310000932695ifrs-full:ReserveOfExchangeDifferencesOnTranslationMember2024-01-012024-12-310000932695ifrs-full:TopOfRangeMemberck0000932695:LeaseLiabilitiesNoncurrentMember2023-01-012023-12-310000932695ck0000932695:FairValueReserveMember2022-01-012022-12-310000932695ifrs-full:WarrantyProvisionMember2023-01-012023-12-310000932695ck0000932695:OtherCountriesMember2024-12-310000932695ck0000932695:OtherJointVenturesMember2024-12-310000932695ifrs-full:FinancialEffectOfChangesInAccountingPolicyMember2024-12-310000932695ck0000932695:TechnologyKnowHowMemberifrs-full:GrossCarryingAmountMember2024-01-012024-12-310000932695ifrs-full:CapitalisedDevelopmentExpenditureMember2023-12-310000932695ck0000932695:TrademarkMember2019-01-012019-12-310000932695ck0000932695:CurrentBorrowingsMember2024-12-310000932695ifrs-full:BottomOfRangeMemberifrs-full:IntangibleAssetsUnderDevelopmentMember2024-01-012024-12-310000932695ck0000932695:RevenueFromHospitalityOperationsMemberck0000932695:HIGlobalEnterprisesLimitedSegmentMember2022-01-012022-12-310000932695ifrs-full:GrossCarryingAmountMemberifrs-full:BrandNamesMember2024-12-310000932695ck0000932695:BillReceivablesMemberifrs-full:Level1OfFairValueHierarchyMember2024-12-310000932695ifrs-full:LongtermBorrowingsMember2023-01-012023-12-310000932695ck0000932695:HongLeongAsiaLimitedMembersrt:SubsidiariesMember2023-01-012023-12-310000932695ck0000932695:OutstandingBillsReceivablesEndorsedToSuppliersMemberck0000932695:YAndCEngineCoLtdMember2023-12-310000932695ck0000932695:SignificantJointVenturesMemberck0000932695:MtuYuchaiPowerCompanyLimitedMember2022-01-012022-12-310000932695country:CN2023-12-310000932695ck0000932695:DeferredIncomeMember2022-01-012022-12-310000932695ifrs-full:BottomOfRangeMember2023-12-310000932695ck0000932695:GuangxiYuchaiMachineryCompanyLimitedMember2022-12-310000932695ifrs-full:EliminationOfIntersegmentAmountsMember2023-01-012023-12-310000932695ck0000932695:SecuredBankLoansMembercurrency:CNYifrs-full:FixedInterestRateMember2024-01-012024-12-310000932695ifrs-full:ReserveOfExchangeDifferencesOnTranslationMember2021-12-310000932695ck0000932695:HIGlobalEnterprisesLimitedSegmentMemberifrs-full:GoodsOrServicesTransferredOverTimeMember2024-01-012024-12-310000932695ifrs-full:TopOfRangeMemberck0000932695:LeaseLiabilitiesNoncurrentMember2023-12-310000932695ck0000932695:OtherCountriesMemberck0000932695:YuchaiSegmentMember2022-01-012022-12-310000932695ifrs-full:ReserveOfSharebasedPaymentsMember2023-12-310000932695ifrs-full:GrossCarryingAmountMemberifrs-full:OfficeEquipmentMember2023-12-310000932695ifrs-full:FinancialEffectOfChangesInAccountingPolicyMember2024-01-012024-12-310000932695ck0000932695:LeaseLiabilitiesNoncurrentMember2022-12-310000932695ck0000932695:AcceleratedDepreciationMember2023-12-310000932695ifrs-full:JointVenturesMember2024-01-012024-12-310000932695ifrs-full:OperatingSegmentsMemberck0000932695:HIGlobalEnterprisesLimitedSegmentMember2022-12-310000932695ck0000932695:CreditFacilityWithDbsBankLtdMember2021-06-250000932695ifrs-full:TopOfRangeMemberck0000932695:CreditFacilityWithSumitomoBranchMember2024-01-012024-12-310000932695ck0000932695:GuangxiYuchaiMachinerySalesAndMarketingDevelopmentCoLtdMember2024-01-012024-12-310000932695ck0000932695:YuchaiSimlanMember2023-02-280000932695ifrs-full:EliminationOfIntersegmentAmountsMember2024-01-012024-12-310000932695ck0000932695:PremiumPaidForDiscountOnAcquisitionOfNoncontrollingInterestsMember2024-01-012024-12-310000932695ck0000932695:TotalForSignificantJointVenturesMemberck0000932695:OtherJointVenturesMember2023-12-310000932695ifrs-full:MotorVehiclesMember2023-01-012023-12-3100009326952023-12-310000932695ck0000932695:HLGlobalEnterprisesLimitedMember2014-12-312014-12-310000932695ck0000932695:PastDueNinetyOneToOneEightyDaysMemberifrs-full:TradeReceivablesMember2023-12-310000932695ck0000932695:LightDutyEnginesMember2022-01-012022-12-310000932695ck0000932695:InterestReceivableMember2023-12-310000932695ck0000932695:OtherReceivablesMember2023-12-310000932695ck0000932695:CurrentBorrowingsMemberck0000932695:UnsecuredBankLoansMember2023-12-310000932695ifrs-full:AccumulatedDepreciationAmortisationAndImpairmentMemberifrs-full:ConstructionInProgressMember2024-12-310000932695ck0000932695:HongLeongAsiaLimitedMember2023-01-012023-12-310000932695ck0000932695:HongLeongAsiaLimitedMembersrt:SubsidiariesMember2022-01-012022-12-310000932695ck0000932695:GuangxiYuchaiMachineryCompanyLimitedMemberifrs-full:TopOfRangeMember2023-12-310000932695ck0000932695:MGPInterestMember2024-06-262024-06-260000932695ck0000932695:UnsecuredBankLoansMember2023-12-310000932695ck0000932695:Top5CustomersMembercountry:CN2024-01-012024-12-310000932695ck0000932695:MtuYuchaiPowerCompanyLimitedMember2023-01-012023-12-310000932695ck0000932695:OutstandingBillsReceivablesDiscountedWithBanksMemberck0000932695:YAndCEngineCoLtdMember2023-12-310000932695ifrs-full:StatutoryReserveMember2021-12-310000932695ck0000932695:HIGlobalEnterprisesLimitedSegmentMemberifrs-full:GoodsOrServicesTransferredOverTimeMember2022-01-012022-12-310000932695ifrs-full:EquityAttributableToOwnersOfParentMember2022-01-012022-12-310000932695country:CN2022-01-012022-12-310000932695ck0000932695:RevenueFromHospitalityOperationsMemberck0000932695:YuchaiSegmentMember2022-01-012022-12-310000932695ck0000932695:SuzhouRemanMember2023-01-012023-12-310000932695ifrs-full:GrossCarryingAmountMemberifrs-full:MotorVehiclesMember2023-01-012023-12-3100009326952021-12-310000932695ck0000932695:CustomersOneMember2022-01-012022-12-310000932695ck0000932695:MediumDutyEnginesMemberck0000932695:HIGlobalEnterprisesLimitedSegmentMember2024-01-012024-12-310000932695ck0000932695:EffectOfChangeInResidualValueAndImpairmentOfPropertyPlantAndEquipmentMember2022-01-012022-12-310000932695ck0000932695:RevenueFromHospitalityOperationsMember2023-01-012023-12-310000932695ck0000932695:GeneralSurplusReserveMember2024-12-310000932695ck0000932695:GuangxiYuchaiMachineryMonopolyDevelopmentCompanyLimitedMember2024-01-012024-12-310000932695ck0000932695:PuremCompanyLimitedMemberck0000932695:SignificantJointVenturesMember2023-01-012023-12-310000932695ifrs-full:EquityAttributableToOwnersOfParentMember2024-12-310000932695currency:CNYifrs-full:FixedInterestRateMemberck0000932695:UnsecuredBankLoansMember2023-12-310000932695ifrs-full:GoodwillMemberifrs-full:AccumulatedDepreciationAndAmortisationMember2022-12-310000932695ck0000932695:YuchaiSegmentMember2023-01-012023-12-310000932695ifrs-full:GrossCarryingAmountMemberifrs-full:ConstructionInProgressMember2024-01-012024-12-310000932695srt:SubsidiariesMemberck0000932695:HlTechnologySystemsPrivateLimitedMember2024-01-012024-12-310000932695ck0000932695:GuangxiYuchaiMachineryCompanyLimitedMember2024-01-012024-12-310000932695ck0000932695:StatutoryGeneralReserveMember2024-01-012024-12-310000932695ifrs-full:AccumulatedDepreciationAmortisationAndImpairmentMemberifrs-full:ConstructionInProgressMember2022-12-310000932695ifrs-full:OtherTemporaryDifferencesMember2023-12-310000932695ifrs-full:TradeReceivablesMemberck0000932695:PastDueGreaterThanThreeSixtyFiveDaysMember2023-12-310000932695ck0000932695:OtherProductsAndServicesMember2024-01-012024-12-310000932695ck0000932695:GuangxiYuchaiFoundryCompanyLimitedMember2024-01-012024-12-310000932695ifrs-full:BottomOfRangeMemberck0000932695:LeaseLiabilitiesNoncurrentMember2024-01-012024-12-310000932695ck0000932695:MediumDutyEnginesMemberck0000932695:YuchaiSegmentMember2022-01-012022-12-310000932695ifrs-full:CapitalReserveMember2021-12-310000932695ifrs-full:AccumulatedImpairmentMemberifrs-full:IntangibleAssetsUnderDevelopmentMember2024-12-310000932695ck0000932695:LeaseLiabilitiesNoncurrentMember2023-01-012023-12-310000932695ck0000932695:OtherCountriesMember2023-01-012023-12-310000932695ck0000932695:OtherProductsAndServicesMemberck0000932695:YuchaiSegmentMember2023-01-012023-12-310000932695ck0000932695:LeaseholdLandMember2023-01-012023-12-310000932695ck0000932695:AssociatesAndJointVenturesMember2022-01-012022-12-310000932695ck0000932695:GuangxiPuremYuchaiAutomotiveTechnologyCoLtdMember2022-01-012022-12-310000932695ck0000932695:MediumDutyEnginesMemberck0000932695:YuchaiSegmentMember2024-01-012024-12-310000932695ck0000932695:LeaseLiabilitiesNoncurrentMember2023-12-310000932695ifrs-full:AccumulatedDepreciationAmortisationAndImpairmentMemberifrs-full:MotorVehiclesMember2023-12-310000932695ifrs-full:BottomOfRangeMemberifrs-full:OrdinarySharesMember2024-01-012024-12-310000932695ck0000932695:CapitalReservesMember2023-12-310000932695ck0000932695:PRCWithholdingTaxOnDividendIncomeMember2024-01-012024-12-310000932695ck0000932695:LeaseholdLandMember2022-12-310000932695ck0000932695:UnsecuredBankLoansMemberck0000932695:CurrentBorrowingsMember2024-12-310000932695ifrs-full:AccumulatedDepreciationAndAmortisationMember2024-12-310000932695ifrs-full:AllowanceForCreditLossesMember2024-01-012024-12-310000932695ifrs-full:ShorttermBorrowingsMember2024-12-310000932695ifrs-full:AccumulatedDepreciationAndAmortisationMemberck0000932695:TechnologyKnowHowMember2023-12-310000932695ifrs-full:OperatingSegmentsMemberck0000932695:HIGlobalEnterprisesLimitedSegmentMember2024-12-310000932695ifrs-full:OperatingSegmentsMemberck0000932695:HIGlobalEnterprisesLimitedSegmentMember2023-01-012023-12-310000932695ck0000932695:PuremCompanyLimitedMember2024-01-012024-12-310000932695ifrs-full:GrossCarryingAmountMember2023-12-310000932695currency:CNYifrs-full:FloatingInterestRateMemberck0000932695:UnsecuredBankLoansMember2024-12-310000932695ifrs-full:GoodwillMemberifrs-full:GrossCarryingAmountMember2022-12-310000932695ifrs-full:GrossCarryingAmountMemberifrs-full:ConstructionInProgressMember2024-12-310000932695ck0000932695:PRCWithholdingTaxOnDividendIncomeMember2023-01-012023-12-310000932695ifrs-full:EquityAttributableToOwnersOfParentMember2022-12-310000932695ck0000932695:InterestReceivableMember2024-01-012024-12-310000932695ifrs-full:GoodsOrServicesTransferredAtPointInTimeMember2024-01-012024-12-310000932695ifrs-full:TradeReceivablesMember2023-12-310000932695ifrs-full:RetainedEarningsMember2022-12-310000932695ck0000932695:YuchaiSimlanTechnologyCoLtdFormerlyKnownAsYachaiXinLanNewEnergyPowerTechnologyCoLtdMember2023-01-012023-12-310000932695ck0000932695:FreeholdLandMemberifrs-full:GrossCarryingAmountMember2023-01-012023-12-310000932695ck0000932695:YAndCEngineCoLtdMember2024-12-310000932695ifrs-full:OfficeEquipmentMemberifrs-full:AccumulatedDepreciationAmortisationAndImpairmentMember2024-12-3100009326952024-01-012024-12-310000932695ck0000932695:MediumDutyEnginesMemberck0000932695:HIGlobalEnterprisesLimitedSegmentMember2023-01-012023-12-310000932695ifrs-full:OperatingSegmentsMemberck0000932695:YuchaiSegmentMember2024-12-310000932695ck0000932695:StatutoryGeneralReserveMember2024-12-310000932695ck0000932695:GuangxiPuremYuchaiAutomotiveTechnologyCoLtdMember2024-12-310000932695ifrs-full:TopOfRangeMemberck0000932695:OneYearAfterDateOfGrantMember2024-01-012024-12-310000932695ck0000932695:GuangxiYuchaiMarineAndGensetPowerCoLtdMember2024-06-252024-06-250000932695ck0000932695:TechnologyKnowHowMemberifrs-full:AccumulatedImpairmentMember2023-12-310000932695ifrs-full:JointVenturesMemberck0000932695:OtherJointVenturesMember2022-01-012022-12-310000932695ck0000932695:StatutoryGeneralReserveMember2022-12-310000932695ck0000932695:FreeholdLandMemberifrs-full:GrossCarryingAmountMember2024-12-310000932695ifrs-full:AccumulatedDepreciationAmortisationAndImpairmentMember2024-01-012024-12-310000932695ifrs-full:IntangibleAssetsUnderDevelopmentMember2023-12-310000932695ck0000932695:Top5CustomersMembercountry:CN2024-12-310000932695ck0000932695:YAndCEngineCoLtdMember2022-01-012022-12-310000932695ifrs-full:StatutoryReserveMember2024-01-012024-12-310000932695ifrs-full:GrossCarryingAmountMemberck0000932695:BuildingsandImprovementsMember2023-12-310000932695ck0000932695:LeaseLiabilitiesCurrentMember2022-12-310000932695ck0000932695:GuangxiYuchaiMarineAndGensetPowerCoLtdMember2023-01-012023-12-310000932695ck0000932695:OtherFinancialLiabilityMember2024-01-012024-12-310000932695ck0000932695:OtherProductsAndServicesMemberck0000932695:HIGlobalEnterprisesLimitedSegmentMember2022-01-012022-12-310000932695ifrs-full:OtherTemporaryDifferencesMember2024-01-012024-12-310000932695ck0000932695:UnfulfilledServiceTypeMaintenanceServicesMember2024-12-310000932695ifrs-full:GoodsOrServicesTransferredOverTimeMemberck0000932695:YuchaiSegmentMember2022-01-012022-12-310000932695ck0000932695:GeneralSurplusReserveMember2023-12-310000932695ck0000932695:WithholdingTaxOnDividendIncomeMember2024-01-012024-12-310000932695ck0000932695:OfficeFurnitureFittingsAndEquipmentMember2022-12-310000932695ck0000932695:GuangxiYuchaiMachineryCompanyLimitedMember2022-01-012022-12-310000932695ck0000932695:LeaseLiabilitiesNoncurrentMember2024-01-012024-12-310000932695ifrs-full:TopOfRangeMemberck0000932695:CreditFacilityWithMUFGSingaporeBranchMember2024-01-012024-12-310000932695ifrs-full:OperatingSegmentsMemberck0000932695:YuchaiSegmentMember2022-12-310000932695ck0000932695:PlantAndMachineryMember2024-12-310000932695ck0000932695:LightDutyEnginesMemberck0000932695:YuchaiSegmentMember2022-01-012022-12-310000932695ck0000932695:GuangxiPuremYuchaiAutomotiveTechnologyCoLtdMember2023-12-310000932695ck0000932695:OtherFinancialLiabilityMember2024-12-310000932695ifrs-full:GrossCarryingAmountMemberifrs-full:IntangibleAssetsUnderDevelopmentMember2023-01-012023-12-310000932695ifrs-full:AccumulatedDepreciationAndAmortisationMemberck0000932695:TechnologyKnowHowMember2024-01-012024-12-310000932695ck0000932695:TechnologyKnowHowMember2023-12-310000932695ifrs-full:TopOfRangeMember2024-01-012024-12-310000932695ifrs-full:NotLaterThanOneYearMember2024-12-310000932695ifrs-full:AccumulatedDepreciationAmortisationAndImpairmentMember2023-01-012023-12-310000932695ifrs-full:RetainedEarningsMember2022-01-012022-12-310000932695ck0000932695:SignificantJointVenturesMemberck0000932695:YAndCEngineCoLtdMember2024-01-012024-12-310000932695ifrs-full:OperatingSegmentsMemberck0000932695:CorporateSegmentsMember2024-12-310000932695ck0000932695:GuangxiYuchaiMachineryCompanyLimitedMemberifrs-full:TopOfRangeMember2024-12-310000932695ck0000932695:WritedownOfInventoriesMember2023-12-310000932695ck0000932695:TechnologyKnowHowMemberifrs-full:GrossCarryingAmountMember2024-12-310000932695ck0000932695:GuangxiPuremYuchaiAutomotiveTechnologyCoLtdMember2024-01-012024-12-310000932695ifrs-full:LongtermBorrowingsMember2024-12-310000932695ifrs-full:BottomOfRangeMemberck0000932695:LeaseLiabilitiesNoncurrentMember2023-12-3100009326952014-07-292014-07-290000932695ifrs-full:GrossCarryingAmountMemberifrs-full:IntangibleAssetsUnderDevelopmentMember2023-12-31ck0000932695:Schemeck0000932695:Subsidiariesxbrli:purexbrli:sharesiso4217:CNYxbrli:sharesiso4217:CNYck0000932695:Customeriso4217:SGDiso4217:USDutr:Yck0000932695:Jointventure
UNITED STATES
SECURITIES AND EXCHANGE COMMISSION
Washington, D.C. 20549
FORM 20-F
|
|
☐ |
REGISTRATION STATEMENT PURSUANT TO SECTION 12(b) OR (g) OF THE SECURITIES EXCHANGE ACT OF 1934 |
OR
|
|
☒ |
ANNUAL REPORT PURSUANT TO SECTION 13 OR 15(d) OF THE SECURITIES EXCHANGE ACT OF 1934 |
For the fiscal year ended December 31, 2024
OR
|
|
☐ |
TRANSITION REPORT PURSUANT TO SECTION 13 OR 15(d) OF THE SECURITIES EXCHANGE ACT OF 1934 |
OR
|
|
☐ |
SHELL COMPANY REPORT PURSUANT TO SECTION 13 OR 15(d) OF THE SECURITIES EXCHANGE ACT OF 1934 |
Date of event requiring this shell company report
For the transition period from to
Commission file number 1-13522
China Yuchai International Limited
(Exact Name of Registrant as Specified in Its Charter)
|
|
Not Applicable |
Bermuda |
|
(Translation of Registrant’s Name
Into English)
|
(Jurisdiction of Incorporation or
Organization)
|
16 Raffles Quay #39-01A
Hong Leong Building
Singapore 048581
(Address of Principal Executive Offices)
Loo Choon Sen
Chief Financial Officer
16 Raffles Quay
#39-01A Hong Leong Building
Singapore 048581
Tel: +65 6220 8411
Fax: +65 6221 1172
(Name, Telephone, E-mail and/or Facsimile number and Address of Company Contact Person)
Securities registered or to be registered pursuant to Section 12(b) of the Act.
|
|
|
|
|
Title of Each Class |
|
Trading Symbol(s) |
|
Name of Each Exchange on Which Registered |
|
|
|
|
|
Common Stock, par value US$0.10 per Share |
|
CYD |
|
The New York Stock Exchange |
Securities registered or to be registered pursuant to Section 12(g) of the Act.
None
(Title of Class)
Securities for which there is a reporting obligation pursuant to Section 15(d) of the Act.
None
(Title of Class)
Indicate the number of outstanding shares of each of the issuer’s classes of capital or common stock as of the close of the period covered by the annual report.
As of December 31, 2024, 37,518,322 shares of Common Stock, par value US$0.10 per share, and one special share, par value US$0.10, were issued and outstanding (excluding 3,339,968 shares held as treasury shares).
Indicate by check mark if the registrant is a well-known seasoned issuer, as defined in Rule 405 of the Securities Act. Yes ☐ No ☒
If this report is an annual or transition report, indicate by check mark if the registrant is not required to file reports pursuant to Section 13 or 15(d) of the Securities Exchange Act of 1934. Yes ☐ No ☒
Note - Checking the box above will not relieve any registrant required to file reports pursuant to Section 13 or 15(d) of the Securities Exchange Act of 1934 from their obligations under those Sections.
Indicate by check mark whether the registrant: (1) has filed all reports required to be filed by Section 13 or 15(d) of the Securities Exchange Act of 1934 during the preceding 12 months (or for such shorter period that the registrant was required to file such reports), and (2) has been subject to such filing requirements for the past 90 days. Yes ☒ No ☐
Indicate by check mark whether the registrant has submitted electronically every Interactive Data File required to be submitted pursuant to Rule 405 of Regulation S-T (§232.405 of this chapter) during the preceding 12 months (or for such shorter period that the registrant was required to submit such files). Yes ☒ No ☐
Indicate by check mark whether the registrant is a large accelerated filer, an accelerated filer, a non-accelerated filer, or an emerging growth company. See definition of “large accelerated filer,” “accelerated filer,” and “emerging growth company” in Rule 12b-2 of the Exchange Act.
|
|
|
|
Large accelerated filer |
☐ |
Accelerated filer |
☒ |
|
|
|
|
Non-accelerated filer |
☐ |
Emerging growth company |
☐ |
If an emerging growth company that prepares its financial statements in accordance with U.S. GAAP, indicate by check mark if the registrant has elected not to use the extended transition period for complying with any new or revised financial accounting standards† provided pursuant to Section 13(a) of the Exchange Act. ☐
† The term “new or revised financial accounting standard” refers to any update issued by the Financial Accounting Standards Board to its Accounting Standards Codification after April 5, 2012.
Indicate by check mark whether the registrant has filed a report on and attestation to its management’s assessment of the effectiveness of its internal control over financial reporting under Section 404(b) of the Sarbanes-Oxley Act (15 U.S.C. 7262(b)) by the registered public accounting firm that prepared or issued its audit report. ☒
If securities are registered pursuant to Section 12(b) of the Act, indicate by check mark whether the financial statements of the registrant included in the filing reflect the correction of an error to previously issued financial statements. ☐
Indicate by check mark whether any of those error corrections are restatements that required a recovery analysis of incentive-based compensation received by any of the registrant’s executive officers during the relevant recovery period pursuant to §240.10D-1(b). ☐
Indicate by check mark which basis of accounting the registrant has used to prepare the financial statements included in this filing:
|
|
|
U.S. GAAP ☐ |
International Financial Reporting Standards as issued
by the International Accounting Standards Board ☒
|
Other ☐ |
If “Other” has been checked in response to the previous question, indicate by check mark which financial statement item the registrant has elected to follow. Item 17 ☐ Item 18 ☐
If this is an annual report, indicate by check mark whether the registrant is a shell company (as defined in Rule 12b-2 of the Exchange Act). Yes ☐ No ☒
(APPLICABLE ONLY TO ISSUERS INVOLVED IN BANKRUPTCY PROCEEDINGS DURING THE PAST FIVE YEARS)
Indicate by check mark whether the registrant has filed all documents and reports required to be filed by Sections 12, 13 or 15(d) of the Securities Exchange Act of 1934 subsequent to the distribution of securities under a plan confirmed by a court. Yes ☐ No ☐
TABLE OF CONTENTS
CHINA YUCHAI INTERNATIONAL LIMITED
Certain Definitions and Supplemental Information
All references to “China” and “PRC” in this Annual Report are references to the People’s Republic of China. Unless otherwise specified, all references in this Annual Report to “US dollar” or “US$” are to the United States dollar; all references to “Renminbi” or “RMB” are to Renminbi, the legal tender currency of China; all references to “S$” are to the Singapore dollar, the legal tender currency of Singapore. Unless otherwise specified, translation of amounts for the convenience of the reader has been made in this Annual Report (i) from Renminbi to US dollar at the rate of RMB 7.1738 = US$1.00, the rate quoted by the People’s Bank of China, or the PBOC, on February 28, 2025, and (ii) from Singapore dollar to US dollar at the rate of S$1.3493 = US$1.00, the noon buying rate in New York for cable transfers payable in foreign currencies as certified for customs purposes by the Federal Reserve Bank of New York on February 28, 2025. No representation is made that the Renminbi amounts or Singapore dollar amounts could have been, or could be, converted into US dollar at rates specified herein or any other rate.
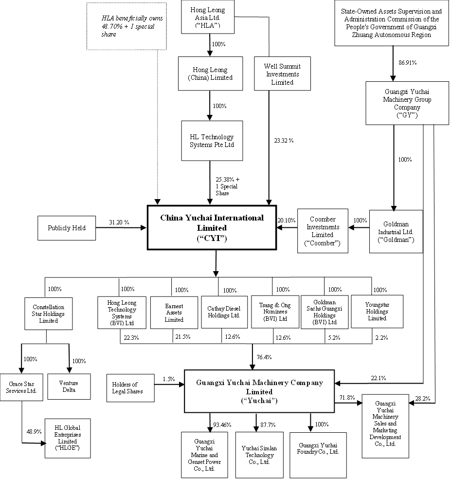
As used in this Annual Report, unless the context otherwise requires, the terms “the Company”, “the Group”, “CYI”, “we”, “us”, “our” and “our Company” refer to China Yuchai International Limited, or as the context requires, China Yuchai International Limited and its subsidiaries. All references herein to “Yuchai” are to Guangxi Yuchai Machinery Company Limited and its subsidiaries and, prior to its incorporation in July 1992, to the machinery business of its predecessor, Guangxi Yulin Diesel Engine Factory, or Yulin Diesel. In the restructuring of Yulin Diesel in July 1992, its other businesses were transferred to Guangxi Yuchai Machinery Group Company, which became a shareholder of Yuchai. All references herein to “GY” are to Guangxi Yuchai Machinery Group Company (formerly known as Guangxi Yuchai Machinery Holdings Company, and also Guangxi Yuchai Machinery Group Company Limited). All references herein to “the GY Group” are to GY and its subsidiaries. In May 1993, in order to finance further expansion, Yuchai sold shares to the Company. All references herein to “Foreign Shares” are to the shares sold by Yuchai to non-Chinese legal and natural persons (currently only CYI). All references to “HLGE” are to HL Global Enterprises Limited (formerly known as HLG Enterprise Limited); and all references to the “HLGE group” are to HLGE and its subsidiaries. All references to "MGP" are to Guangxi Yuchai Marine and Genset Power Co., Ltd., or as the context requires, Guangxi Yuchai Marine and Genset Power Co., Ltd. and its subsidiaries. All references to “Yuchai Simlan” are to Yuchai Simlan Technology Co., Ltd. (formerly known as Yuchai Xin-Lan New Energy Power Technology Co., Ltd.), or as the context requires, Yuchai Simlan Technology Co., Ltd. and its subsidiaries.
As of December 31, 2024, 37,518,322 shares of our Common Stock, par value US$0.10 per share, or Common Stock, (excluding 3,339,968 shares held as treasury shares) and one special share, par value US$0.10, were issued and outstanding. The weighted average shares of Common Stock outstanding during the year was 39,325,763. Unless otherwise indicated herein, all percentage share amounts with respect to the Company are based on the weighted average number of shares of 39,325,763 for 2024. As of February 28, 2025, 37,518,322 shares of our Common Stock (excluding 3,339,968 shares held as treasury shares), and one special share, par value US$0.10, were issued and outstanding.
In China, Euro emission standards are equivalent to National emission standards, and references to National emission standards are equivalent to references to Euro emission standards. All references to Tier-3 and Tier-4 emission standards are to emission standards adopted by the Ministry of Ecology and Environment of the People’s Republic of China, or the “MEE”, applicable to diesel engines used in off-road machinery.
All references to “CAAM” are to the China Association of Automobile Manufacturers. Unless stated otherwise, all data related to the commercial vehicle market in China in this Annual Report is attributed to CAAM.
Our consolidated financial statements are reported in Renminbi and prepared in conformity with IFRS accounting standards ("IFRS") as issued by the International Accounting Standards Board (“IASB”). Totals presented in this Annual Report may not correctly total due to rounding of numbers. References to a particular fiscal year are to the period ended December 31 of such year.
The financial and operational data included in this Annual Report reflect Yuchai’s current classification system for light-, medium- and heavy-duty engines. Under this classification system, light-duty engines have engine capacity of 3.8 liters or less; medium-duty engines have engine capacity of between 3.8 liters and 7.0 liters; and heavy-duty engines have engine capacity of more than 7.0 liters.
Cautionary Statements with Respect to Forward-Looking Statements
This Annual Report may contain forward-looking statements that reflect our current expectations, beliefs, assumption and views of future events which we believe may affect our financial condition, results of operations, business and prospects. The forward-looking statements are made under the “safe-harbor” provisions of the U.S. Private Securities Litigation Reform Act of 1995. All statements other than statements of historical fact are statements that may be deemed forward-looking statements.
The words such as “believe” “expect”, “anticipate”, “project”, “target”, “optimistic”, “confident that”, “continue to”, “predict”, “intend”, “aim”, “will” or similar expressions in this Annual Report are intended to identify forward-looking statements. We wish to caution readers that the forward-looking statements contained in this Annual Report, which include all statements that, at the time made, address future results of operations, are based upon our interpretation of factors affecting our business and operations. These forward-looking statements include statements relating to:
•
our goal and strategies;
•
our future business development, financial conditions, and results of operations;
•
the expected growth of the diesel and natural gas engine industry as well as the electric and new energy vehicles (“NEV”) industry including hybrid, pure electric vehicles, fuel cell electric vehicles and other alternative energy-powered vehicles;
•
our expectations regarding demand for and market acceptance of our products and services;
•
our expectations regarding our relationships with customers, suppliers, third-party service providers, strategic partners, and other stakeholders;
•
competition in our industry and from the growing NEV market;
•
relevant government policies and regulations relating to our industry;
•
general political, economic and social conditions globally and in China; and
•
assumptions underlying or related to any of the foregoing.
Known or unknown risks, uncertainties and other factors, including those discussed in “Item 3. Key Information — D. Risk Factors”, may cause our actual results, performance or achievements to be materially different from those expressed in, or implied by, the forward-looking statements contained in this Annual Report. Accordingly, we can give no assurances that any of the events anticipated by these forward-looking statements will transpire or occur or, if any of the foregoing factors or other risks and uncertainties described elsewhere in this Annual Report were to occur, what impact they will have on these forward-looking statements, including the results of our operations or financial condition. In view of these uncertainties, you are cautioned not to place undue reliance on these forward-looking statements. We expressly disclaim any obligation to publicly revise any forward-looking statements contained in this Annual Report to reflect the occurrence of events after the date of this Annual Report.
Summary of Risk Factors
Our business is subject to a number of risks and uncertainties, including those described in Item 3.D. of this Annual Report. If any of those risks are realized, our business, financial condition and results of operations could be materially and adversely affected. Set forth below is a summary list of the key risks to our business:
Risks Related to Our Business and Industry
•
The diesel engine business in China is dependent in large part on the performance of the Chinese and the global economy. Adverse economic developments in China or in the global economy could have a material adverse effect on our financial condition, results of operations, business or prospects.
•
The diesel engine business in China is dependent in large part on relevant government policies. As a result, our financial condition, results of operations, business and prospects could be adversely affected by changes in government policies in China.
•
We have previously identified material weaknesses in our internal control over financial reporting and cannot assure you that material weaknesses will not be identified in the future. Our failure to implement and maintain effective internal control over financial reporting could result in material misstatements in our financial statements which could require us to restate financial statements in the future, or cause us not to be able to provide timely financial information, which may cause investors to lose confidence in our reported financial information and have a negative effect on our stock price.
•
We depend on and expect to continue to depend on our largest customers for a significant percentage of our sales.
•
We are dependent on our suppliers, some of whom are our single source suppliers for the components they supply.
•
Competition in China from other diesel engine manufacturers may adversely affect our financial condition, results of operations, business or prospects.
•
China’s vehicle industry is continuing its transition to new energy vehicles, with growth in new energy vehicles seen in truck and bus markets in addition to passenger cars. This may lead to decrease in demand for our engines affecting our market share and profitability.
•
If we are not able to continually improve our existing engine products and develop new engine products or successfully enter into other markets, we may become less competitive, and our financial condition, results of operations, business and prospects will be adversely affected.
•
We are subject to risks associated with being subject to U.S. and European trade controls laws and regulations.
•
Our financial condition, results of operations, business or prospects may be adversely affected to the extent we are unable to continue our sales growth.
•
We may be unable to obtain sufficient financing to fund our capital requirements, which could limit our growth potential.
•
We are subject to risks associated with strategic alliances, including joint ventures.
•
We are dependent on information technology and our systems and infrastructure face certain risks, including cybersecurity risks and data leakage risks. Any failure to comply with the various applicable laws and regulations related to data security and cybersecurity could lead to liabilities, penalties or other regulatory actions, which could have a material and adverse effect on our business, financial condition and results of operations.
•
We and our subsidiaries utilize equity incentive plans to attract, retain, and motivate management and employees which can have a dilutive effect on your investment in us and our interests in our subsidiaries.
Risks related to Corporate Structure
•
Our financial condition, results of operations, business and prospects may be adversely affected if we are unable to implement the Reorganization Agreement and the Cooperation Agreement.
•
Our controlling shareholder’s interests may differ from those of our other shareholders.
•
We may experience a change of control as a result of sale or disposal of shares of our Common Stock by our controlling shareholders.
•
We have in the past experienced and may in the future experience disagreements and difficulties with the shareholders in Yuchai.
General Risk Factors
•
International trade policy dynamics may adversely affect our business.
•
The PRC government can exercise influence over the conduct of business in China. Changes in and uncertainties relating to political or social conditions, government policies or regulations in China could have a material and adverse effect on our business and results of operations.
•
Changes in tax laws or tax rulings could negatively impact our income tax provision and net income.
•
Uncertainties in the interpretation and enforcement of PRC laws and regulations could limit the legal protections available to you and us.
•
We are a holding company and depend on the ability of our subsidiaries to distribute funds to us in order to satisfy our financial obligations and to make dividend payments. Regulations in China regarding currency conversion could limit our ability to obtain sufficient foreign currency to satisfy our foreign currency requirements or to pay dividends to shareholders.
•
Securities offerings that we may conduct in the future may be subject to the approval, filing or other administration requirements of the China Securities Regulatory Commission, or the CSRC, the Cyberspace Administration of China, or the CAC, or other PRC governmental authorities, and we cannot assure you that we will be able to obtain such approval, satisfy such requirements or complete such filings.
•
United States regulators may be limited in their ability to conduct investigations or inspections of our operations in China.
•
PRC regulation of loans to and direct investment in PRC entities by offshore holding companies and governmental control of currency conversion may restrict or delay us from using the proceeds of our offshore offerings to make loans or additional capital contributions to our PRC subsidiaries, which could adversely affect our liquidity and our ability to fund and expand our business.
PART I
ITEM 1. IDENTITY OF DIRECTORS, SENIOR MANAGEMENT AND ADVISERS
Not Applicable.
ITEM 2. OFFER STATISTICS AND EXPECTED TIMETABLE
Not Applicable.
ITEM 3. KEY INFORMATION
B.
Capitalization and Indebtedness
Not applicable
C.
Reasons for the Offer and Use of Proceeds
Not applicable
Risks Related to Our Business and Industry
The diesel engine business in China is dependent in large part on the performance of the Chinese and the global economy. Adverse economic developments in China or in the global economy could have a material adverse effect on our financial condition, results of operations, business or prospects.
Our operations and performance are significantly influenced by economic factors in China and globally such as GDP growth, industrial output, consumer spending and trade dynamics. These factors directly or indirectly influence the demand for our products in various market sectors, including transportation, construction, agriculture, industrial, new energy, marine and power generation.
The interconnectivity of the global economy further amplifies these risks. Economic events and trends in major markets like the United States and Europe, as well as emerging economies in the Asia-Pacific region, can impact the economic and industrial conditions in China. Trade tensions, geopolitical instability, and evolving regulatory or environmental policies in these markets can disrupt supply chains, shift consumer preferences, and create ripple effects on global trade flows and economic activities, ultimately influencing demand for our products sold both in China and overseas.
In particular, should global trade be negatively impacted over sustained periods as a result of rising tariff and non-tariff barriers imposed by countries around the world, our ability to grow our exports may be constrained. This impact could be direct, in the case of restrictions or higher costs associated with exporting our products, or indirect, where trade limitations affect the final products or equipment into which our engines are installed. These trade barriers could limit market access, affect our competitive advantages, and increase compliance and logistics costs, all of which could adversely affect our overseas sales and long-term growth strategy in international market.
The performance of the Chinese economy affects, to a significant degree, our financial condition, results of operations, business and prospects. Adverse changes in Chinese and global economy, such as slowing GDP growth, reduced industrial output, or declining customer confidence, could increase costs associated with product development, decrease the availability of potential sources of financing, raise financing costs, and increase our exposure to material losses from our investments. Any of these outcomes could have a material adverse impact on our financial condition and operating results.
The diesel engine business in China is dependent in large part on relevant government policies. As a result, our financial condition, results of operations, business and prospects could be adversely affected by changes in government policies in China.
Our business is heavily dependent on government policies, which significantly influence various aspects of the industry, including productions, emission regulations, subsidies, and market demand. Changes in these policies could adversely affect our financial condition, results of operations, business, or prospects.
Government policies in China regarding emissions standards and fuel efficiency requirements directly impact the design, production, and sale of engines, as well as market demand for new energy products. These policies serve as the framework within which we operate, and directly influence our strategies and activities across various aspects of our business. In recent years, the Chinese government has prioritized energy conservation and carbon reduction, exemplified by its commitment to achieving peak carbon emissions by 2030 and carbon neutrality by 2060. This has led to the introduction of policies that may de-emphasize traditional engines, such as diesel engines, and encourage increased use of cleaner energy alternatives. Such changes could adversely impact our financial condition and market position. Compliance with stringent emission and fuel efficiency standards requires significant investment in advanced technologies to optimize engine performance while minimizing environmental impacts.
Government policies influence market demand by shaping economic conditions, infrastructure development, and investment in transportation sectors. For instance, policies promoting construction of highways, railways, and ports can drive demand for heavy-duty vehicles powered by engines, while subsidies or incentives for agricultural machinery can boost our sales in the agricultural sector. The government incentive schemes have, directly or indirectly, contributed to our overall engine sales in the past. However, government policies are subject to change, and we cannot guarantee our continuous compliance with or benefit from the government policies.
We have previously identified material weaknesses in our internal control over financial reporting and cannot assure you that material weaknesses will not be identified in the future. Our failure to implement and maintain effective internal control over financial reporting could result in material misstatements in our financial statements which could require us to restate financial statements in the future, or cause us not to be able to provide timely financial information, which may cause investors to lose confidence in our reported financial information and have a negative effect on our stock price.
We reported material weaknesses in our internal control over financial reporting as of December 31, 2005 to 2011, and our management concluded that our disclosure controls and procedures and our internal control over financial reporting were not effective for that period. However, since the year ended December 31, 2012, we have not identified any material weaknesses in our internal control over financial reporting. Our management concluded that our disclosure controls and procedures and our internal control over financial reporting were effective for the financial years ended December 31, 2012 to 2024. See “Item 15. Controls and Procedures.” Our independent registered public accounting firm has expressed an unqualified opinion on the effectiveness of our internal control over financial reporting for the financial years ended December 31, 2012 to 2024.
We cannot assure you that material weaknesses or significant deficiencies in our internal control over financial reporting will not be identified in the future. Any failure to maintain or improve existing controls or implement new controls could result in material weaknesses or significant deficiencies and cause us to fail to meet our periodic reporting obligations, which in turn could cause our shares to be delisted or suspended from trading on the New York Stock Exchange, or NYSE. In addition, any such failure could result in material misstatements in our financial statements and require us to restate our financial statements and adversely affect the results of annual management evaluations regarding the effectiveness of our internal control over financial reporting. Any of the foregoing could cause investors to lose confidence in our reported financial information, leading to a decline in our share price.
We depend on and expect to continue to depend on our largest customers for a significant percentage of our sales.
Sales to our top five customers accounted for approximately 39.1% of our total revenue in 2024. Our top customer is a leading automobile manufacturer group in China. In 2024, sales to our top customer as a group accounted for approximately 16.2% of our total revenue, including approximately 7.4% to one entity within the group. Although we consider our relationship with our top customers to be good, the loss of one or more of our top customers, whether singly or combined together, would have a material adverse effect on our financial condition, results of operations, business or prospects.
Our dependency on purchases made by our top customers exposes us to risks associated with their liquidity and purchasing decisions. Any adverse changes in their financial stability, market position, or purchasing patterns could adversely impact our sales volume and revenue. We cannot assure you that our top customers will be able to repay all the money they owe to us or continue purchasing the same volume of products from us, which would reduce our overall sales volume. In addition, fluctuations in the economic environment or industry-specific challenges may lead to reduced demand from these major customers, further intensifying the risks.
Our top customer is part of our competitor’s group of companies, which also operates in the engine market in China. Although we believe that the companies within our top customer’s group generally make independent purchasing decisions based on end-user preferences, we cannot assure you that manufacturers associated with our top customer will not preferentially purchase engines manufactured by companies within their own group over those manufactured by us.
We are dependent on our suppliers, some of whom are our single source suppliers, for the components they supply.
Our engines contain parts or components that we purchase from external suppliers, and some of these suppliers serve as our single source for the relevant components. This dependency presents a significant risk, as any disruption in the supply chain — whether due to logistical issues, financial instability, or other unforeseen circumstances — could lead to delays or halts in our manufacturing activities. Such disruptions could adversely impact our ability to deliver orders and meet customer demands, potentially resulting in contractual defaults, lost revenue and increased costs. We generally do not enter into long-term agreements with our suppliers in order to maintain flexibility in our own procurement and sourcing processes. However, there can be no assurance that we would be able to successfully secure alternative suppliers or the necessary parts and components to meet our requirements on a timely basis, on acceptable terms or at all. Our dependence on single-source suppliers could lead to quality control challenges, higher costs and limited adoption of new technologies. The financial stability of these suppliers is also crucial, as their financial distress could significantly disrupt our supply chain. Additionally, changes in business conditions, force majeure, governmental changes and other factors beyond our control or which we do not presently anticipate, could also affect our suppliers’ ability to deliver components to us on a timely basis or at all. Any of the foregoing could materially and adversely affect our business, results of operations, financial condition and prospects.
Competition in China from other diesel engine manufacturers may adversely affect our financial condition, results of operations, business or prospects.
The diesel engine industry in China is highly competitive, with several factors contributing to this competitive landscape:
•
improvement in competitors’ products;
•
increased production capacity of competitors;
•
increased utilization of idle capacity by competitors;
•
increased emphasis on new-energy vehicles; and
•
consolidations in the diesel engine industry.
We believe that the excess capacity in the diesel engine industry has arisen from time to time, due to fluctuations in market demand. Any excess capacity or decrease in demand in our industry could lead to a decrease in prices of diesel engines. As we and our competitors compete through lower prices, this could adversely impact our revenues, margins and overall profitability. Furthermore, if restrictions and tariffs on the import of motor vehicles and motor vehicle parts into China are reduced, competition could increase significantly. An increase in competition as a result of these various factors, operating singly or together, may adversely affect our financial condition, results of operations, business or prospects as a result of lower gross margins, higher fixed costs or decreasing market share.
Our long-term business prospects will depend largely upon our ability to develop and introduce new and improved products in response to market demands at competitive prices. Our competitors in the diesel engine markets may be able to introduce new or improved products that are more favorably received by customers. Competition in the end-user markets could also lead to technological improvements and advances that render our current products obsolete earlier than expected, in which case we may have to depreciate or impair our production equipment more rapidly than planned. Failure to introduce or delays in the introduction of new or improved products at competitive prices could have a material adverse effect on our financial condition, results of operations, business or prospects.
In addition, any consolidations or alliances in our industry may result in higher competition for us from the resulting larger companies. Concentration within our industry, or other potential moves by our competitors, could improve their competitive position and market share and may exert further pricing pressure on us. Any consolidation or alliances in our industry involving our key suppliers or customers may adversely affect our existing relationships and arrangements with them. The loss of one or more of our key suppliers or customers due to consolidation in our industry or otherwise could have a material adverse effect on our business, financial condition and results of operations.
China’s vehicle industry is continuing its transition to new energy vehicles, with growth in new energy vehicles seen in truck and bus markets in addition to passenger cars. This may lead to decrease in demand for our engines affecting our market share and profitability.
China has set targets to reduce carbon emissions and enhance energy efficiency, which has led to increased support for the development and adoption of electric vehicles (EVs), hybrid vehicles, and other alternative energy technologies such as hydrogen powered and fuel cell vehicles (collectively “NEVs”). According to the New Energy Vehicle Industry Development Plan (2021 - 2035), China aims for NEVs to account for 20% of total vehicle sales by 2025 and to become a global leader in NEV technology by 2035. A series of policies and measures have been implemented to achieve these targets, including subsidies for NEV purchases, tax incentives, and investment in charging infrastructure. Many provincial and municipal governments offer additional support, such as parking privileges, toll exemptions, and subsidies for NEV purchases, to encourage consumer adoption. These policies have set specific industrialization goals for NEVs, in terms of annual and cumulative production and sales, promote the sales of NEVs, including EVs in China. According to CAAM, approximately 12.9 million units of NEVs were sold in 2024, representing 40.9% of the total vehicles sold of 31.4 million units for the year.
These developments underscore the importance of aligning our strategies with China's evolving automotive landscape. Yuchai conducts its research and development, production and sales of NEV products through Yuchai Simlan and its subsidiaries. The foregoing incentive and preferable policies require us to effectively adapt to these regulatory changes, while managing competitive pressures and shifting consumer preferences. Failure to effectively respond to these trends could adversely impact our market position, financial performance, and long-term prospects in China’s vehicle industry.
Given that diesel engines account for the majority of our sales volume, if the market for NEV continues to develop or develops more quickly than we expect, the additional competition resulting from the growing NEV development could reduce demand for our diesel engines, which could adversely affect our business, financial condition, results of operations and prospects. For information on Yuchai’s new energy products, see “Item 4. Information on the Company – B. Business Overview – Products and Key Product Development – New Energy Products.”
If we are not able to continually improve our existing engine products and develop new engine products or successfully enter into other markets, we may become less competitive, and our financial condition, results of operations, business and prospects will be adversely affected.
Given the highly competitive nature and ongoing evolution of the diesel engine industry in China, we will have to continually improve our existing engine products, develop new products and enter into new markets in order to remain competitive. Our long-term business prospects largely depend upon our ability to develop and introduce new or improved products at competitive prices and enter into new local and overseas markets. These future products may utilize different technologies and require market expertise beyond our current scope. We have dedicated substantial resources to improving our product technology, ensuring their competitiveness in the market. Yuchai offers a portfolio of diesel and natural gas engines, along with the development of new energy powertrain systems and environmentally friendly hybrid engines. There is no assurance that our efforts will be successful, or that our new products will be attractive to customers. Research and development efforts may not yield successful outcomes, and our products may not meet all customer needs or gain market acceptance. Additionally, competitors may develop technology more quickly or profitably than us. Failure to yield successful technologies and products could adversely affect our business, financial condition, and results of operations.
The technological requirements to comply with National VI and Tier-4 emission standards, and our commitment to preparing for more stringent or advanced technological requirements in the future, have required us to deploy significant resources on improving major engine components, systems and aftertreatment systems which has led to increased costs. The high cost of rare metal supply has resulted in a more expensive exhaust aftertreatment system. If such cost increase cannot be entirely transferred to our customers and the original equipment manufacturers, it could adversely affect our margins and profitability.
The development of a sustainable market for natural gas and alternative fuel combustion engines and new energy power systems in China may be affected by many factors, some of which are beyond our control, including:
•
shifts in government policies, emission standards, or subsidies for alternative energy technologies;
•
the emergence of newer, more competitive technologies and products;
•
the prices and availability of oil and natural gas and other alternative energy in the future;
•
the successful development of natural gas refueling infrastructure for natural gas engines; the successful development of new energy powertrain and control systems; and
•
fluctuations in consumer and industrial demand for natural gas and alternative fuel vehicles.
Rapidly changing markets, technology, emerging industry standards and frequent introduction of new products characterize our business. The introduction of new products embodying new technologies, including new manufacturing processes, and the emergence of new industry standards may render our planned product offerings obsolete, less competitive or less marketable. The process of developing our planned products is complex and requires significant continuing costs, development efforts and third party commitments. Our failure to develop new technologies and products and the obsolescence of existing technologies could adversely affect our business, financial condition and operating results. Our success will depend, in part, on our ability to continue to enhance our existing technologies, develop new technology that addresses the increasing sophistication and varied needs of the market, and respond to technological advances and emerging industry standards and practices on a timely and cost-effective basis.
We may be unable to obtain sufficient financing to fund our capital requirements, which could limit our growth potential.
We may face risks associated with securing sufficient financing to meet increased funding requirements in the future, in particular for expansion of our existing business and new energy business and product development. The expansion of our existing business and new energy business and product development requires significant capital investment. While we are utilizing our operating cash flows to invest in these areas, the scale of our future investments may require us to obtain additional funding, including through additional borrowings and by accessing the equity and debt capital markets. Without adequate funding, we could face critical challenges in developing the necessary technological and operational capabilities, which could hinder our ability to compete effectively in the rapidly evolving market. To bridge the gap, we may need to seek additional funding through loans, equity investments, or strategic partnerships. However, securing such financing is subject to various uncertainties, including our operational results, financial condition, cash flow, and broader economic, political, and market conditions in China.
Our ability to obtain external financing is further influenced by factors such as China’s policies on foreign currency borrowings and the state of both domestic and international capital markets. For instance, the PBOC has adjusted loan prime rates multiple times in recent years, with the one-year rate declining from 3.55% in June 2023 to 3.1% in October 2024, and the five-year rate decreasing from 4.2% to 3.6% over the same period. While the PBOC has emphasized maintaining stability and ensuring ample liquidity, there is no assurance that the rate will not be increased in the future which could affect our borrowing from the banks or increase our funding costs. Changes in interest rates and market liquidity conditions could have an adverse impact on our earnings, cash flows and ability to secure financing, potentially affecting our business, financial condition, results of operations and prospects. A shortage of liquidity in the banking system or any other factor that results in our inability to access capital may further exacerbate these challenges.
The success of our investments in our new energy business and product development also depends on our ability to accurately align the timing and direction of these investments to meet market demand. To position ourselves and fast track market penetration of our products, we may seek to expand our existing customer base and invest in additional sales and distribution channels. These objectives may require significant additional investments and potentially require additional external funding. There can be no assurance that we will be able to obtain such external funding on commercially attractive terms, in a timely manner or at all. Relying on external funding sources introduces risks such as increased financial leverage, dilution of ownership, or dependency on third-party investors. These factors could impact our financial stability and operational flexibility.
We are subject to risks associated with strategic alliances, including joint ventures.
We have entered into strategic alliances, including joint ventures, in the past with various third parties to further our business purpose, and we may do so in the future from time to time. We cannot guarantee that our strategic alliances including joint ventures will be successful, profitable, or achieve their intended objectives. The success of these partnerships depends on a variety of factors, including market conditions, the regulatory environment, technological advancements, and the performance of our business partners. If these alliances or joint ventures fail to perform as expected, our financial condition, results of operations, and business prospects could be materially affected. These alliances could subject us to a number of risks, including risks associated with sharing propriety information and non-performance by third parties, among others.
We have entered into the following major strategic alliances:
•
Y&C Engine Co., Ltd. (“Y&C”) is a 45% joint venture of Yuchai established in 2009 with Jirui United Heavy Industry Co., Ltd. and Shenzhen City Jiusi Investment Management Co., Ltd. Y&C focuses on production of heavy-duty vehicle engines.
•
MTU Yuchai Power Company Limited (“MTU Yuchai Power”), established in January 2017, is currently a 50-50 joint venture between our subsidiary, MGP and MTU Friedrichshafen GmbH (“MTU”), a subsidiary of Rolls-Royce Power Systems, for producing the MTU Series 4000 diesel engines for power generation and oil & gas applications primarily for the China market. MGP and MTU entered a second phase of cooperation in 2024, extending MTU Yuchai Power's production and localization of the MTU Series 4000, and adding new production and sales of the MTU Series 2000 and the Yuchai branded VC series diesel engines in MTU Yuchai Power, to meet the rapid growth in domestic and overseas power generation markets.
•
Guangxi Purem Yuchai Automotive Technology Co., Ltd. (“Purem Yuchai”) is a 49% joint venture of Yuchai established in December 2018 with Purem International GmbH (formerly known as Eberspaecher Exhaust Technology International GmbH) to produce and market new exhaust emission control systems for trucks, buses, farming equipment and industrial machinery.
•
Yuchai Simlan was formerly a wholly-owned subsidiary of Yuchai and has become an 87.7% owned subsidiary since February 2023 after receiving investments from Nanning Industrial Investment New Energy Automobile Investment Company and another two unrelated investors. Yuchai Simlan engages in research and develop activities to create new production capacity for new energy technologies, including fuel cell systems, range extenders, hybrid power and electric drive systems. In January 2025, Yuchai Simlan entered into a 47.50% joint venture of Core Power Source Technology (JiangSu) Co., which aims to operate as an integrator of range extender hybrid systems. This partnership aligns with Yuchai Simlan's strategy to expand its presence in the new energy sector and enhance its capabilities in innovative power solutions.
•
Yuchai Cynland (Jiangsu) Hyentech Co., Ltd. (“Cynland Hyentech”), formerly known as Yuchai Xin-Lan (Jiangsu) Hydrogen Energy Technology Co., Ltd., was incorporated by Yuchai in October 2021 to support its strategic research and development plans. In March 2023, Yuchai transferred its 100% stake of Cynland Hyentech to Yuchai Simlan. The conveyance of Cynland Hyentech was effected in furtherance of Yuchai’s research and development for new energy solutions, with a particular focus on hydrogen combustion energy development. Cynland Hyentech started fuel cell system production in the fourth quarter of 2023. In 2024, it developed its in-house stacks and fuel cell systems with capacities of up to 125 kW for commercial vehicle applications.
•
Yuchai Xingshunda New Energy Technology Co., Ltd. (“Yuchai Xingshunda”) is a 65% owned joint venture of Yuchai incorporated in February 2022 with Beijing Xing Shun Da Bus Co., Ltd. for the development, manufacturing and sale of fuel cell powertrain systems as well as core fuel cell power system components for the Beijing, Tianjin and Hebei markets. Yuchai Xingshunda has established its production and testing facilities at Daxing, Beijing, and successfully launched its fuel cell power systems for public buses in 2023.
•
Suzhou Yuxing Automobile Technology Co., Ltd. ("Suzhou Yuxing") is a joint venture established in May 2022 by Yuchai's subsidiary, Guangxi Yuchai Machinery Sales and Marketing Development Co., Ltd., or YMMC, (formerly known as Guangxi Yuchai Machinery Monopoly Development Co., Ltd), with some engine services companies, to provide vehicle performance monitoring, vehicle and engine maintenance and repairs solutions for vehicles using Yuchai engines and engines of other brands. In 2024, due to a shareholder's exit, YMMC's equity interest in Suzhou Yuxing increased from 30% to 45%. Suzhou Yuxing has developed its customer base of large-scale fleet users, such as logistic group companies, and established five subsidiaries: Yuxing Automobile Technology (Guiyang) Co., Ltd, Yuxing Automobile Technology (Shanghai) Co., Ltd, Yuxing Automobile Technology (Nanjing) Co., Ltd, Yuxing Automobile Technology (Chongqing) Co., Ltd, and Yuxing Automobile Technology (Wuhan) Co., Ltd.
•
Guangxi Yufu Technology Co., Ltd. is a 51% subsidiary of and established in February 2025 by Yuchai's wholly-owned subsidiary, Guangxi Yuchai Exhaust Technology Co., Ltd. with its supplier, Lotusfairy Power Technologies Corporate, for the production of intelligent urea pumps for engines.
There can be no assurance that our strategic alliances will be or continue to be successful or profitable. We have recognized impairment losses in the past related to our investments in the joint ventures and may incur such losses again in the future due to market dynamics, underperformance of the joint ventures, or other external factors beyond our control. We review our investments in these joint ventures on an ongoing basis and may take such action as is deemed strategically appropriate including but not limited to divestment, restructuring, or changes in shareholding. Such actions could result in additional costs, write-downs, or other financial impacts. Furthermore, disagreements with partners over strategic direction, operational decisions, or financial commitments could disrupt operations or lead to the dissolution of partnerships, which could adversely affect our business and financial performance.
Joint ventures and strategic alliances often involve shared control, which may limit our ability to unilaterally make decisions or implement changes. This could delay responses to market opportunities or challenges, putting us at a competitive disadvantage. The financial and operational risks associated with these partnerships are inherent, and we may not always be able to mitigate such risks effectively.
Our financial condition, results of operations, business or prospects may be adversely affected to the extent we are unable to continue our sales growth.
Our engine sales witnessed a 2.4% decline to 313,493 units in 2023 compared to 321,256 units in 2022. In 2024, our engine sales increased to 356,586 units, representing 13.7% growth compared to 2023. These fluctuations demonstrate the volatility of our sales performance. We cannot assure that we will be able to maintain or increase engine sales in the future. Challenges may arise in maintaining or increasing sales revenue in line with our expanded production capacity. Our future growth is dependent in large part on factors beyond our control, such as the continued growth and stability of the global and Chinese economies. See “— The diesel engine business in China is dependent in large part on the performance of the Chinese and the global economy. Adverse economic developments in China or in the global economy could have a material adverse effect on our financial condition, results of operations, business or prospects.”
We also cannot assure you that we will be able to effectively manage any future growth, including:
•
securing necessary supplies, including the availability of raw materials and components, particularly in a volatile supply chain environment;
•
hiring, training and retaining skilled production workers and management personnel;
•
manufacturing and delivering products for increased orders in a timely manner;
•
maintaining quality standards and competitive pricing;
•
obtaining adequate funding on commercially reasonable terms for future expansion and investments.
Furthermore, we have acquired in the past, and may acquire in the future, equity interests in engine parts suppliers and related business. If we are unable to effectively manage or assimilate these acquisitions, our financial condition, results of operations, business or prospects could be adversely affected.
Our business could be adversely affected by the disruption of supply or shortage of raw materials and components.
We may experience a sustained interruption in the supply or shortage of commodities, raw materials and other inputs used by us and our suppliers in our and their businesses and products, such as steel and semiconductor chips, which could adversely affect our future profitability or our ability to timely execute our business plan. For instance, the global semiconductor chip supply shortage in 2021 has had wide-ranging effects across multiple industries, particularly the automotive industry, and may continue to pose challenges to our business. In recent years, supply chain disruptions, including those caused by global health crises and other external factors, have led to delayed deliveries and even order cancellations, adversely affecting our engine sales volumes and revenues. Any supply interruptions or shortage could materially and negatively impact our business, prospects, financial condition and operating results.
We could be exposed to the impact of interest rates and foreign currency movements with respect to our future borrowings and business.
We may use borrowings from time to time to supplement our working capital requirements and to fund our continued business expansion plans. A portion of our borrowings may be structured on a floating rate basis and denominated in US dollar, Singapore dollar or Renminbi. As of February 28, 2025, the U.S. Federal Reserve maintains the federal benchmark interest rate at a range of 4.25% to 4.50%, and we cannot predict future interest rate policy decisions that the Federal Reserve may take. An increase in the federal benchmark rate could result in an increase in market interest rates. An increase in interest rates could make it more difficult to obtain the financing necessary to meet our working capital and financing requirements on favorable terms. Any fluctuations in interest rates, or fluctuations in exchange rates between the Renminbi or Singapore dollar and US dollar, may increase our funding costs or the availability of funding. This could affect our financial condition, results of operations, business or prospects.
Our financial condition, results of operations, business or prospects could also be adversely affected by a devaluation of the Renminbi. The value of the Renminbi is subject to changes in monetary policy in China and to international economic and political developments. Since we may not be able to hedge effectively against Renminbi or Singapore dollar fluctuations, future movements in the exchange rate of the Renminbi, the Singapore dollar and other currencies could have an adverse effect on our business, financial condition and results of operations.
If prices of energy, raw materials or components increase, it may adversely affect our profitability or cause us to suffer operating losses.
Our manufacturing processes and production activities are dependent on energy, raw materials, and various components, the prices of which are subject to significant volatility due to factors beyond our control, depending on market conditions and fluctuations in global demand.
Rising prices of key raw materials such as steel, aluminum, and rare earth metals, as well as increases in energy prices (e.g., electricity, natural gas, and oil), could significantly elevate our production costs. According to the National Bureau of Statistics, China’s average annual Customer Price Index (CPI), a main gauge of inflation in China, was 2.0%, 0.2%, and 0.2% for the years 2022, 2023 and 2024 respectively. Rising inflation could drive up our costs in various aspects of operations, including procurement, manufacturing, and distribution. While we may attempt to mitigate these risks by passing some of the increased costs onto customers through price adjustments, our ability to do so may be limited by competitive pressures, contractual obligations, or customer resistance. In cases where we are unable to fully absorb or pass on rising costs, our profit margins would be compressed, potentially leading to reduced profitability or even operating losses.
We are subject to increasingly stringent policies and regulations related to the environment, climate change, and employee health and safety.
Our operations and products must comply with national and local laws and regulations in China governing emissions, noise, air quality, soil contamination, wastewater discharge, and the treatment and disposal of hazardous and non-hazardous waste materials, employee health and safety, climate change and environmental protection. These regulations impose environmental taxes, fines for pollution, and may require the closure of non-compliant facilities or the cessation of activities causing environmental damage. These laws and regulations may impose numerous obligations that are applicable to our operations, including acquisition of relevant permits or other approvals and imposition of significant liabilities for pollution or accidents arising from our operations.
Regulations in China have been steadily tightened for both on-road and off-road transportation. For instance, the mandatory implementation of National VI emission standards and Tier-4 emission standards has required Yuchai to increase its research and development expenditures to meet these requirements. There can be no assurance that Yuchai will be able to comply with future emission standards or that stricter regulations will not result in a material adverse effect on our business, financial condition and results of operations. Environmental regulations, such as electric vehicle energy consumption standards, could also become significantly stricter in other markets where our powertrains or vehicles with our powertrains are sold.
Non-compliance with these regulations would result in significant financial and reputational risks. Therefore, our ability to align with and proactively respond to government policies is fundamental to our continued success and sustainability in the dynamic powertrain market in China.
Various jurisdictions are adopting or considering new laws and regulations that expand mandatory disclosure, reporting and diligence requirements with respect to environmental, social and governance (“ESG”) matters. The ESG and sustainability landscape and expectations of investors, customers, employees and other stakeholders in this area continue to evolve due to new regulations and geopolitical developments. Compliance with these new rules along with any other anticipated ESG reporting rules may result in additional costs and operational complexities. Moreover, investors, lenders and other stakeholders (including those in support of or in opposition to ESG principles) may have a negative view of us to the extent we are perceived to have not responded appropriately to their ESG concerns or take positions that are contrary to their views or expectations. Failure to comply with present or future ESG regulations or to meet stakeholder expectations, could harm our reputation, business and financial condition.
The adoption of stringent emission standards, including National VI and Tier-4 emission standards for diesel engines manufactured in China, may adversely affect our results of operations and financial condition.
The manufacture of our engines is subject to regulation by the MEE and other authorities in China. Regulations in China have been steadily tightened for both on-road and off-road transportation in recent years, requiring compliance with stringent standards, including the mandatory implementation of National VI and Tier-4 emission standards. National VI and Tier-4 emission standards have adopted the latest internal combustion engine manufacturing technologies in China that Yuchai had developed and built up anew. These emission standards impose a series of emission tests, not only in the manufacturing processes but also ongoing emission tests on the road after engine installation.
Our engines involve technically complex manufacturing processes and require a supply of highly specialized component parts. For some products and component parts, we may also rely on a single source of supply. The combination of these factors means that supply is never guaranteed. If we or our third party suppliers fail to comply fully with regulations, there could be a product recall or other shutdown or disruption of our production activities. There is no assurance that we will not experience supply interruptions in the future. The implementation of new standards may also reduce the supply or increase the price of components for certain of our existing engine models which could be sold for the export markets.
The failure or malfunctioning of the exhaust aftertreatment system would also trigger the engine monitoring system to shut down or reduce engine loading to idling speed, which may cause disruption of transportation or service of the vehicles, potentially inducing damages and leading to higher costs of warranty. Yuchai’s performance may be affected by any unexpected failure in these systems. Any of these issues could materially and adversely affect our business, results of operations, financial condition, and prospects.
We are subject to risks associated with being subject to U.S. and European trade control laws and regulations.
Yuchai may, from time to time, procure production equipment from overseas suppliers which could expose us to regulatory scrutiny, export control restrictions, or licensing requirements imposed by U.S. or European authorities. Failure to comply with these laws and regulations, whether due to oversight, misinterpretation, or changes in regulatory requirements, could result in significant penalties, fines or restrictions on our ability to import or use critical equipment. Additionally, geopolitical tensions or shifts in trade policies could further complicate our procurement processes, leading to delays, increased costs, or the inability to acquire necessary technology. Such disruptions could adversely affect our production capabilities, operational efficiency, and overall business performance.
In October 2022, Yuchai was placed on the Unverified List, or UVL, which is a supplement to the Export Administration Regulations, or EAR, promulgated by the Bureau of Industry and Security, or BIS, in the Department of Commerce, or the “U.S. Department of Commerce. Entities are added to the UVL where the BIS is unable to verify the legitimacy and reliability relating to the end use or end users of items subject to the EAR because an end-use check, such as a pre-license check or a post-shipment verification cannot be completed satisfactorily for reasons outside the U.S. Government’s control. The U.S. Department of Commerce removed Yuchai from the UVL in December 2022. We cannot guarantee that we or Yuchai or any of our other subsidiaries will not be included to the UVL or the BIS’ Entity List or Denied Persons List in the future. If we or any of our subsidiaries are placed on one of BIS’ lists in the future, we could face reputational harm, supply disruptions, restrictions or difficulties in dealing with business partners or obtaining banking facilities, or additional compliance requirements or costs, which could have significantly adverse impact on our business and results of operations.
Outbreaks of communicable diseases may materially and adversely affect our business, financial condition and results of operations.
We face risks related to health epidemics or outbreaks of communicable diseases. In general, our business had in the past and in the future could be adversely affected by the outbreak of other communicable diseases, such as severe acute respiratory syndrome (SARS), the H1N1 and H5N1 influenza viruses, Ebola or Zika fever. Such communicable diseases could result in a widespread health crisis that could adversely affect general commercial activity and the economies and financial markets of many countries, as well as our business, financial condition or results of operations.
Beginning in late 2019 and early 2020, the COVID-19 pandemic resulted in temporary closure of many manufacturing facilities and factories across China and the world, and our industry and many others experienced increased supply lead time, supply disruption and limited transport and shipment options from and to affected regions. Although the COVID-19 restrictions have been lifted, the lingering effects of the COVID-19 pandemic may continue to influence the economy and our business, and an outbreak of COVID-19 or other communicable diseases could occur again. Outbreaks of communicable diseases have led to, and in the future could lead to our factory closures, workforce shortages, supply chain disruptions, transportation disruptions or similar consequences. The duration of such business disruptions and their resulting financial and operational impacts cannot be predicted or reasonably estimated.
Our insurance coverage may not be adequate to cover risks related to our production and other operations.
The amount of our insurance coverage for our buildings and equipment is at cost, which could be less than the replacement value. Similarly, the insurance coverage for our inventory is at book value, which could be less than the replacement value. In accordance with what we believe is customary practice among industrial equipment manufacturers in China, we insure our properties, equipment and inventories. The amount of insurance coverage for our facilities and inventory aligns with Chinese market practice but may expose us to risks in the event of a major accident where our insurance recovery may be inadequate. We also carry public liability insurance to cover claims in respect of bodily injury and property damage to any third party arising from accidents on our property or relating to our operations. We do not carry business interruption insurance as such coverage is not customary in China. Losses incurred or payments required to be made by us which are not fully insured could have a material adverse effect on our financial condition.
Increases in labor costs and enforcement of stricter labor laws and regulations in China may adversely affect our business and our profitability.
The average wage level in China, where most of our employees are located, has increased in recent years, and China-based manufacturing operations no longer have the cost competitive advantages that they had in the past. We expect that our labor costs, including wages and employee benefits, will continue to increase in the future in absolute terms and relative to the costs of operating in other countries and regions where labor costs are lower. Unless we are able to pass on these increased labor costs to those who pay for our services, our profitability and results of operations may be materially and adversely affected.
In addition, we have been subject to stricter regulatory requirements in terms of entering into labor contracts with our employees and limitation with respect to utilization of labor dispatching, labor protection and labor condition and paying various statutory employee benefits, including pensions, housing fund, medical insurance, work-related injury insurance, unemployment insurance and maternity insurance to designated government agencies for the benefit of our employees. Pursuant to the PRC Labor Contract Law and its implementation rules, employers are subject to stricter requirements in terms of signing labor contracts, minimum wages, paying remuneration, determining the term of employee’s probation and unilaterally terminating labor contracts. In the event that we decide to terminate some of our employees or otherwise change our employment or labor practices, the PRC Labor Contract Law and its implementation rules may limit our ability to effect those changes in a desirable or cost-effective manner, which could adversely affect our business and results of operations.
We are dependent on information technology and our systems and infrastructure face certain risks, including cybersecurity risks and data leakage risks. Any failure to comply with the various applicable laws and regulations related to data security and cybersecurity could lead to liabilities, penalties or other regulatory actions, which could have a material and adverse effect on our business, financial condition and results of operations.
We are dependent on information technology systems and infrastructure to support our operations, manage data and conduct business activities. This dependence exposes us to certain risks, including cybersecurity threats and data leakage. We cannot be certain that advances in criminal capabilities such as cyberattacks, malware or exploitation of vulnerabilities in our or third-party systems, will not compromise or breach the technology protecting our systems or the systems and networks of third parties that access and store sensitive information about us, our customers or suppliers. Cyber threats like phishing and trojans could intrude into our or a third party’s network to steal data or to seek sensitive information about us or our customers or suppliers. Any intrusion into our or such third party’s network that results in any breach of security could cause damage to our reputation and adversely impact our business and financial results. A significant failure in security measures could have a material adverse effect on our business, reputation, results of operations and financial condition. Although we seek to implement measures to protect sensitive and confidential client data, there can be no assurance that we would be able to prevent breaches of security. While we have developed and implemented a cybersecurity risk management program, there can be no assurance that our cybersecurity risk management program and processes, including our policies, controls or procedures, will be fully implemented, complied with or effective in protecting our systems and information. See also “Item 16K – Cybersecurity.”
As a significant part of our business and operations is conducted in China, we are subject to the PRC laws, rules and regulations, including those related to data security and cybersecurity. PRC regulators have intensified their focus on regulating data security and data protection, reflecting the growing importance of these areas in the digital economy. China has introduced a series of stringent laws and regulations, including the Cyber Security Law, the Data Security Law, and the Personal Information Protection Law (PIPL), which impose comprehensive requirements on data collection, storage, processing, transmission, and cross-border transfers. These regulatory frameworks mandate that companies implement robust data protection measures, conduct risk assessments, and ensure compliance with data classification and grading standards. Additionally, businesses are required to report security incidents, obtain necessary approvals for data exports, and adhere to strict guidelines for handling sensitive and personal information. The evolving nature of these regulations means that compliance requirements are subject to change, and we must continuously monitor and adapt to new rules and enforcement practices. We believe that our existing practices are compliant with applicable requirements imposed under the foregoing laws, rules and regulations, including the regulations or policies that have been issued by the CAC, in all material respects. However, we cannot preclude the possibility that new laws, regulations or rules promulgated in the future will impose additional compliance requirements on us, will subject us to the cybersecurity or national security review in relation to our operations, or will require us to change our business practices or incur additional operating expenses, which may have material and negative impacts on our business, financial condition and prospects and the value of our securities.
If it is determined in the future that any additional procedures, including the cybersecurity review under the Cybersecurity Review Measures and national security review under the Network Data Security Regulations, are required for our offshore offerings, it is uncertain whether we can or how long it will take us to obtain such approval or complete such filing procedures and any such approval or filing could be rescinded or rejected. CAC and/or other PRC regulation and oversight of cybersecurity, data protection and other technology-related matters that the PRC government deems to relate to national security could impact our ability to conduct, or the timing of, our future offerings. In addition, given the current regulatory environment in the PRC, there remains uncertainty regarding the interpretation and enforcement of PRC laws, including the foregoing relevant laws and regulations issued by the CAC, which can change quickly and with little advance notice. See “— General Risk Factors — The PRC government can exercise influence over the conduct of business in China. Changes in and uncertainties relating to political or social conditions, government policies or regulations in China could have a material and adverse effect on our business and results of operations” for more details.
Our business depends substantially on the continuing efforts of our key employees and qualified personnel.
We are highly dependent on our executive officers and senior management, as well as our research and development and sales and marketing personnel. Recruiting and retaining qualified personnel is critical to our success. The loss of the services of our executive officers or other key employees could impede our ability to successfully implement our business strategy. Furthermore, replacing executive officers and key employees may be difficult and may take an extended period of time because of the limited number of individuals in our industry with the breadth of skills and experience required to successfully develop and commercialize products and services. Competition to hire from this limited pool is intense, and we may be unable to hire, train, retain or motivate these key personnel. The failure to attract, integrate, train, motivate and retain these personnel could adversely affect our business, financial condition or results of operations.
We and our subsidiaries utilize equity incentive plans to attract, retain, and motivate management and employees, which can have a dilutive effect on your investment in us and our interests in our subsidiaries.
We previously adopted an equity incentive plan to attract and retain eligible directors, officers and employees of our Company. Although the plan expired in May 2024, we may adopt a similar plan in the future. If we issue additional stock-based awards to eligible participants under an equity incentive plan, the issuance of these stock-based awards may dilute an investment in our shares. Our stock price may also face incremental downward pressure if plan participants sell more shares into the market.
Our subsidiaries, Yuchai and MGP adopted their own equity schemes in 2024, in order to retain and motivate their management and key personnel. The Guangxi Yuchai Machinery Company Limited Equity Holding Scheme, or the "Yuchai Equity Scheme", and Guangxi Yuchai Marine and Genset Power Co., Ltd Incentive Scheme, or the "MGP Incentive Scheme", collectively, the "Two Schemes", were approved by the shareholders of Yuchai and became effective on June 20, 2024. Certain directors and executive officers and employees of Yuchai and MGP, including one of whom is also a director of the Company, have been awarded equity interest in MGP under the Two Schemes. Participants of the Two Schemes were awarded interests in MGP such that the registered capital of MGP was increased by an aggregate amount of RMB 28.00 million which corresponded to approximately 6.54% interest in the enlarged registered capital of MGP (the “MGP Interest”) and participants of the Two Schemes contributed an aggregate amount of RMB 82.88 million at the price of RMB 2.96 per RMB 1.0 registered capital in cash. Participants of the Yuchai Equity Scheme are employees (who may also be directors) within the Yuchai group of entities (other than MGP and its subsidiaries) and participants of the MGP Incentive Scheme are employees (who may also be directors) of MGP and its subsidiaries. Following the awards of the MGP Interest, Yuchai’s equity interest in MGP decreased from 100% to 93.46% and the Company's effective equity interest in MGP decreased from 76.4% to 71.4% as of December 31, 2024. Upon the implementation of the Two Schemes, Yuchai's equity interest in MGP reduced from 100% to 93.46%.
In addition, our subsidiary, Guangxi SKY Cloud Technology Co., Ltd., or Sky Cloud, adopted its own equity incentive plan, or the "Sky Cloud Equity Plan", on March 21, 2025, in order to motivate and incentivize employees who play a vital role in its long-term growth, and for their continued contribution, dedication and loyalty to Sky Cloud. Under the Sky Cloud Equity Plan, Sky Cloud will increase its registered capital by an aggregate of RMB 1.25 million which corresponds to a 20% interest of the enlarged registered capital of Sky Cloud (the "Sky Cloud Interest") for subscription by separated partnership vehicles established by the participants, who are selected employees, directors and senior officers of Sky Cloud. The Sky Cloud Interest will be granted in two (2) phases, among which, Phase One amounting to an aggregate of RMB 1,080,002 has been granted in April 2025 at the subscription price of RMB 1 per RMB 1 registered capital of Sky Cloud. As such, Yuchai's equity interest in Sky Cloud has reduced from 100% to 82.74%. The remaining Sky Cloud Interest will be granted in Phase Two by June 30, 2027, at a subscription price of 80% of the latest audited net assets value or RMB 1 (whichever is higher) per RMB 1 registered capital of Sky Cloud.
Our interest in our subsidiaries could be diluted by the implementation and operation of any equity incentive plans by these subsidiaries. Any shares reserved under any such subsidiary plan, if and when issued, could reduce our ownership interest in that subsidiary. The issuance of these shares by a subsidiary of ours could cause our share of the earnings of the affected subsidiary to be reduced, which could adversely impact our results of operations.
The market price of our Common Stock may be volatile.
There continues to be volatility in the market price of our Common Stock. See “Item 9. The Offer and Listing.” The market price could fluctuate substantially in the future in response to a number of factors, including:
•
our operating results whether audited or unaudited;
•
the public’s reaction to our press releases and announcements and our filings with the SEC;
•
changes in financial estimates or recommendations by stock market analysts regarding us, our competitors or other companies that investors may deem comparable;
•
operating and stock price performance of our competitors or other companies that investors may deem comparable;
•
political, economic, and social conditions in China;
•
any negative perceptions about corporate governance or accounting practices at listed companies with significant operations in China;
•
changes in general economic conditions, escalation or continuation of trade tensions between the United States and China, heightened policy uncertainty especially regarding trade, financial market disruptions amid global financing conditions, and heightened geopolitical tensions globally including instability due to the Israel-Hamas conflict, the Russia-Ukraine conflict and increasing tensions in the Asia Pacific. See “— The diesel engine business in China is dependent in large part on the performance of the Chinese and the global economy. Adverse economic developments in China or in the global economy could have a material adverse effect on our financial condition, results of operations, business or prospects;”
•
China’s initiatives to develop energy saving and new energy vehicles, including hybrid, pure electric vehicles, fuel cell electric vehicles and other alternative energy-powered vehicles in China, which may lead to a decrease in demand for our diesel engines that affects our market share and profitability;
•
future sales or repurchases of our Common Stock in the public market, or the perception that such sales or repurchase could occur; or
•
the announcements by us or our competitors of a significant acquisition, divestment, corporate exercise or change of management.
Any of the above factors either individually or together may result in market fluctuations which may materially adversely affect our stock price.
As an exempted company incorporated under Bermuda law, our operations may be subject to economic substance requirements.
On December 5, 2017, following an assessment of the tax policies of various countries by the Code of Conduct Group for Business Taxation of the European Union (the “COCG”), the Council of the EU approved and published Council conclusions containing a list of non-cooperative jurisdictions for tax purposes (the “Conclusions”). Although not considered so-called “non-cooperative jurisdictions”, certain countries, including Bermuda, were listed as having “tax regimes that facilitate offshore structures which attract profits without real economic activity.” In connection with the Conclusions, and to avoid being placed on the list of “non-cooperative jurisdictions”, the government of Bermuda, among others, committed to addressing COCG proposals relating to economic substance for entities doing business in or through their respective jurisdictions and to pass legislation to implement any appropriate changes by the end of 2018.
The Economic Substance Act 2018 and the Economic Substance Regulations 2018 of Bermuda (the “Economic Substance Act” and the “Economic Substance Regulations”, respectively) became operative on December 31, 2018. The Economic Substance Act applies to every registered entity in Bermuda that engages in a relevant activity and requires that every such entity shall maintain a substantial economic presence in Bermuda. Relevant activities for the purposes of the Economic Substance Act include, among other things, conducting business as a holding entity, which may include a pure equity holding entity. The Economic Substance Regulations provide that minimum economic substance requirements shall apply in relation to an entity if the entity is a pure equity holding entity, which is an entity which as its primary function acquires and holds shares or an equitable interest in other entities, performs no commercial activity and which (a) holds the majority of the voting rights in another entity; (b) is a shareholder, member or partner in another entity and has the right to appoint or remove a majority of the board of directors, managers or equivalent of that other entity; or (c) is a shareholder, member or partner in another entity and controls alone, under an agreement with others, a majority of the voting rights in that other entity. The minimum economic substance requirements include (a) compliance with applicable corporate governance requirements set forth in, among others, the Bermuda Companies Act 1981 including keeping records of account, books and papers and financial statements; and (b) submission of an annual economic substance declaration form. However, the economic substance requirements do not apply to an entity which is a tax resident of a jurisdiction outside of Bermuda, provided that the jurisdiction is not in the EU list of non-cooperative jurisdictions for tax purposes. If we fail to comply with our obligations under the Bermuda Economic Substance Act or any similar law applicable to us in any other jurisdictions, we could be subject to financial penalties and spontaneous disclosure of information to foreign tax officials in related jurisdictions and may be struck from the register of companies in Bermuda or such other jurisdiction. Any of these actions could have a material adverse effect on our business, financial condition and results of operations.
In 2020, our Board of Directors, having considered the Bermuda economic substance legislation as well as the Company’s presence and substance in Singapore through our Singapore Branch office, approved a proposal for the Company to establish its tax residency in Singapore. A submission was made to the Inland Revenue Authority of Singapore, or IRAS, regarding the Company’s Singapore tax residency and the IRAS responded with a written confirmation that the Company is a tax resident in Singapore for Singapore income tax purposes for the calendar year 2020. We have been considered as a Singapore tax resident since then. Our Singapore tax residency status is to be self-assessed on a yearly basis if our management control is exercised in Singapore for the preceding calendar year. If the Company is not a tax resident of a jurisdiction outside of Bermuda (other than a jurisdiction which is on the EU list of non-cooperative jurisdictions for tax purposes), we may be subject to economic substance requirements under Bermuda’s Economic Substance Act, Economic Substance Regulations and/or any new economic substance regulations adopted in Bermuda. We may be subject to penalties if the Company or any of its subsidiaries fail to comply with the applicable economic substance laws in Bermuda or any other jurisdiction.
We may be classified as a passive foreign investment company, which could result in adverse United States federal income tax consequences to U.S. Holders.
A non-United States corporation is considered a passive foreign investment company, or PFIC, for United States federal income tax purposes for any taxable year if either (1) at least 75% of its gross income is passive income or (2) at least 50% of the total value of its assets (based on an average of the quarterly values of the assets during a taxable year) is attributable to assets that produce or are held for the production of passive income. For this purpose, the total value of our assets generally will be determined by reference to the market price of our shares. We believe that our shares should not be treated as stock of a PFIC for United States federal income tax purposes for the taxable year that ended on December 31, 2024. However, there is no guarantee that the United States Internal Revenue Service will not take a contrary position or that our shares will not be treated as stock of a PFIC for any future taxable year. Our PFIC status will be affected by, among other things, the market value of our shares and the assets and operations of our Company and subsidiaries. If we were to be treated as a PFIC for any taxable year during which a U.S. Holder (defined below) holds our shares, certain adverse United States federal income tax consequences could apply to the U.S. Holder. See “Item 10. Additional Information — C. Taxation — United States Federal Income Taxation — PFIC Rules.”
If a United States person is treated as owning at least 10% of our shares, such holder may be subject to adverse U.S. federal income tax consequences.
If a United States person is treated as owning (directly, indirectly or constructively) at least 10% of the value or voting power of our Common Stock, such person may be treated as a “United States shareholder” with respect to each “controlled foreign corporation” (“CFC”) in our group (if any). If our group includes one or more U.S. subsidiaries, under recently-enacted rules, certain of our non-U.S. subsidiaries could be treated as CFCs regardless of whether we are or are not treated as a CFC. A United States shareholder of a CFC may be required to annually report and include in its U.S. taxable income its pro rata share of “Subpart F income”, “global intangible low-taxed income” and investments in U.S. property by CFCs, whether or not we make any distributions. An individual that is a United States shareholder with respect to a CFC generally would not be allowed certain tax deductions or foreign tax credits that would be allowed to a United States shareholder that is a U.S. corporation. A failure to comply with these reporting obligations may subject you to significant monetary penalties and may prevent the statute of limitations with respect to your U.S. federal income tax return for the year for which reporting was due from starting. We cannot provide any assurances that we will assist investors in determining whether any of our non-U.S. subsidiaries are treated as a CFC or whether such investor is treated as a United States shareholder with respect to any of such CFCs or furnish to any United States shareholders information that may be necessary to comply with the aforementioned reporting and tax paying obligations. The United States Internal Revenue Service provided limited guidance on situations in which investors may rely on publicly available alternative information to comply with their reporting and tax paying obligations with respect to foreign-controlled CFCs. A United States investor should consult its own advisors regarding the potential application of these rules to its investment in the Common Stock.
The HLGE group’s hotel ownership and management business may be adversely affected by risks inherent in the hotel industry.
The HLGE group operates Copthorne Hotel Cameron Highlands (“CHCH”), a hotel in Cameron Highlands, Malaysia. As of February 28, 2025, we had a 48.9% shareholding interest in HLGE, a company listed on the Main Board of the Singapore Exchange Securities Trading Limited (the “Singapore Exchange”). See “Item 5. Operating and Financial Review and Prospects — Business Expansion and Diversification Plan” for further information on our investment in HLGE.
The HLGE group’s financial performance is dependent on the performance of the hotel it operates. The HLGE group’s hotel ownership and management business is exposed to risks which are inherent in and/or common to the hotel industry and which may adversely affect the HLGE group’s financial performance, including the following:
•
fluctuations in occupancy rates as a result of outbreaks of communicable diseases (see “ — Outbreaks of communicable diseases may materially and adversely affect our business, financial condition and results of operations.”);
•
changes to the international, regional and local economic climate and market conditions (including but not limited to changes to regional and local populations, changes in travel patterns and preferences, and oversupply of or reduced demand for hotel rooms that may result in reduced occupancy levels and performance for the hotels it operates);
•
changes to the political, economic, legal or social environments of the countries in which the HLGE group operates (including developments with respect to inflation or deflation, interest rates, currency fluctuations, governmental policies, real estate laws and regulations, taxation, fuel costs, expropriation, including the impact of the current global financial crisis);
•
increased threat of terrorism, terrorist events, airline strikes, hostilities between countries, effects of climate change or increased risk of natural disasters or viral epidemics that may affect travel patterns and reduce the number of travelers and tourists;
•
changes in laws and governmental regulations (including those relating to the operation of hotels, preparation and sale of food and beverages, occupational health and safety working conditions and laws and regulations governing its relationship with employees);
•
competition from other international, regional and independent hotel companies, some of which may have greater name recognition and financial resources than the HLGE group (including competition in relation to hotel room rates, convenience, services or amenities offered);
•
losses arising out of damage to CHCH, where such losses may not be covered by the insurance policies maintained by the HLGE group;
•
increases in operating costs, labor costs (including the impact of unionization), workers’ compensation and health-care related costs, utility costs, insurance and unanticipated costs such as acts of nature and their consequences;
•
fluctuations in foreign currencies arising from the HLGE group’s various currency exposures;
•
dependence on leisure travel and tourism; and
•
adverse effects of a downturn in the hospitality industry, including the impact due to communicable diseases.
The above factors may materially affect the performance of CHCH and the profitability and financial condition of the HLGE group. There can be no assurance that we will not suffer any losses arising from our investment in HLGE.
Risks related to Corporate Structure
Our financial condition, results of operations, business and prospects may be adversely affected if we are unable to implement the Reorganization Agreement and the Cooperation Agreement.
We own 76.4% of the outstanding shares of Yuchai, and one of our primary sources of cash flow continues to be our share of the dividends, if any, paid by Yuchai and investment earnings thereon. As a result of the agreement reached with Yuchai and its related parties pursuant to the July 2003 Agreement, we discontinued legal and arbitration proceedings initiated by us in May 2003 relating to difficulties with respect to our investment in Yuchai. In furtherance of the terms of the July 2003 Agreement, we, Yuchai and Coomber Investments Limited, or Coomber, entered into the Reorganization Agreement in April 2005, as amended in December 2005 and November 2006, and agreed on a restructuring plan intended to be beneficial to our shareholders. Coomber is wholly owned by Goldman Industrial Limited which in turn is a wholly-owned subsidiary of GY which in turn is a majority-owned subsidiary of the State-owned Assets Supervision and Administration Commission of the People’s Government of Guangxi Zhuang Autonomous Region. The Reorganization Agreement provides for the implementation of corporate governance guidelines approved by the directors and shareholders of Yuchai in November 2002 and outlines steps for the adoption of corporate governance practices at Yuchai conforming to international custom and practice.
The Reorganization Agreement was scheduled to terminate on June 30, 2007. On June 30, 2007, we, along with Yuchai, Coomber and GY, entered into the Cooperation Agreement. The Cooperation Agreement amends certain terms of the Reorganization Agreement and, as so amended, incorporates the terms of the Reorganization Agreement. The Reorganization Agreement, as amended, and the Cooperation Agreement continue to be in force and effect. Pursuant to the amendments to the Reorganization Agreement, the Company agreed that the restructuring and spin-off of Yuchai would not be effected, and, recognizing the understandings that have been reached between the Company and GY to jointly undertake efforts to expand the business of Yuchai, the Company will not seek to recover the anti-dilution fee of US$20 million that was due from Yuchai. For more information on these agreements see “Item 4. Information on the Company — A. History and Development of the Company.” No assurance can be given as to when the business expansion requirements relating to Yuchai as contemplated by the Reorganization Agreement and the Cooperation Agreement will be fully implemented, or that implementation of the Reorganization Agreement and the Cooperation Agreement will effectively resolve all of the difficulties faced by us with respect to our investment in Yuchai.
In addition, the Reorganization Agreement as amended by the Cooperation Agreement contemplates the continued implementation of our business expansion and diversification plan adopted in February 2005. The Cooperation Agreement provides that the parties will explore new business opportunities and ventures with a view to diversifying and expanding the assets, business divisions, sources of revenue and operations of Yuchai. Subsequently, we acquired strategic stakes in HLGE and Thakral Corporation Ltd, or TCL (which we have since fully divested). In addition, Yuchai has entered into various strategic alliances, including joint ventures, with various third parties to further our business purpose, including a 45% joint venture of Yuchai with Jirui United Heavy Industry Co., Ltd. and Shenzhen City Jiusi Investment Management Limited, a 50-50 joint venture of MGP with MTU Friedrichshafen GmbH, a 49% joint venture of Yuchai’s wholly-owned subsidiary with Purem International GmbH, and a 51% subsidiary of Yuchai’s wholly-owned subsidiary with Lotusfairy Power Technologies Corporate. For more details, see “Item 3. Key Information — D. Risk Factors — Risks Related to Our Business and Industry — We are subject to risks associated with strategic alliances, including joint ventures."
Nonetheless, no assurance can be given that we will be able to successfully expand and diversify our business. We may also not be able to continue to identify suitable acquisition opportunities, secure funding to consummate such acquisitions or successfully integrate such acquired businesses within our operations. Any failure to implement the terms of the Reorganization Agreement and Cooperation Agreement, including our continued expansion and diversification, could have a material adverse effect on our financial condition, results of operations, business or prospects. Additionally, although the Cooperation Agreement amends certain provisions of the Reorganization Agreement and also acknowledges the understandings that have been reached between us and GY to jointly undertake efforts to expand and diversify the business of Yuchai, no assurance can be given that we will be able to successfully implement those efforts or as to when the transactions contemplated therein will be consummated.
Our controlling shareholder’s interests may differ from those of our other shareholders.
As of February 28, 2025, our controlling shareholder, Hong Leong Asia Ltd., or Hong Leong Asia, indirectly owns 18,270,965 or approximately 48.70%, of the outstanding shares of our Common Stock, as well as a special share that entitles it to elect a majority of our directors. Hong Leong Asia controls us through its wholly-owned subsidiary, Hong Leong (China) Limited, or Hong Leong China, and through HL Technology Systems Pte Ltd, or HL Technology, a wholly-owned subsidiary of Hong Leong China. HL Technology owns approximately 25.38% of the outstanding shares of our Common Stock and has, since August 2002, been the registered holder of the special share. Hong Leong Asia also owns, through another wholly-owned subsidiary, Well Summit Investments Limited, approximately 23.32% of the outstanding shares of our Common Stock as of February 28, 2025. Hong Leong Asia is a member of the Hong Leong Investment Holdings Pte. Ltd., or Hong Leong Investment group of companies. Prior to August 2002, we were controlled by Diesel Machinery (BVI) Limited, or Diesel Machinery, which, until its dissolution, was a holding company controlled by Hong Leong China and was the prior owner of the special share. Through HL Technology’s stock ownership and the rights accorded to the Special Share under our Bye-Laws and various agreements among shareholders, Hong Leong Asia is able to effectively approve and effect most corporate transactions. See “Item 7. Major Shareholders and Related Party Transactions — B. Related Party Transactions — Shareholders Agreement.” In addition, our shareholders do not have cumulative voting rights. There can be no assurance that Hong Leong Asia’s actions will be in the best interests of our other shareholders. See also “Item 7. Major Shareholders and Related Party Transactions — A. Major Shareholders.”
We may experience a change of control as a result of sale or disposal of shares of our Common Stock by our controlling shareholders.
As described above, HL Technology, a subsidiary of Hong Leong Asia, owns 9,520,251 shares of our Common Stock, as well as the special share. If HL Technology reduces its shareholding to less than 7,290,000 shares of our Common Stock, our Bye-Laws provide that the special share held by HL Technology will cease to carry any rights, and Hong Leong Asia may as a result cease to have control over us. See “Item 7. Major Shareholders and Related Party Transactions — A. Major Shareholders — The Special Share.” If HL Technology sells or disposes of the special share or reduces its shareholding to less than 7,290,000 shares of our Common Stock, we cannot determine what control arrangements will arise as a result of such sale or disposal (including changes in our management arising therefrom), or assess what effect those control arrangements may have, if any, on our financial condition, results of operations, business, prospects or share price.
In addition, certain of our financing arrangements have covenants requiring Hong Leong Asia to retain ownership of the special share and that we remain a principal subsidiary (as defined in such arrangements) of Hong Leong Asia. A breach of that covenant may require us to pay all outstanding amounts under those financing arrangements. There can be no assurance that we will be able to pay such amounts or obtain alternate financing.
We have in the past experienced and may in the future experience disagreements and difficulties with the shareholders in Yuchai.
Although we own 76.4% of the outstanding shares of Yuchai, and believe we have proper legal ownership of our investment and a controlling financial interest in Yuchai, in the event there is a dispute with Yuchai’s shareholders regarding our investment in Yuchai, we may have to rely on law for remedies. We have in the past experienced problems from time to time in obtaining assistance and cooperation of Yuchai’s shareholders in the daily management and operation of Yuchai. We have in the past also experienced problems from time to time in obtaining the assistance and cooperation of the GY Group in dealing with various matters, including the implementation of corporate governance procedures, the payment of dividends, the holding of Yuchai board meetings and the resolution of employee-related matters. Examples of these problems are described elsewhere in this Annual Report. The July 2003 Agreement, the Reorganization Agreement and the Cooperation Agreement are intended to resolve certain issues relating to our share ownership in Yuchai and the continued corporate governance and other difficulties which we have had with respect to Yuchai. As part of the terms of the Reorganization Agreement, Yuchai agreed that it would seek the requisite shareholder approval prior to entering into any material transactions (including any agreements or arrangements with parties related to Yuchai or any of its shareholders) and that it would comply with its governance requirements. Yuchai also acknowledged and affirmed the Company’s continued rights as majority shareholder to direct the management and policies of Yuchai through Yuchai’s Board of Directors. Yuchai’s Articles of Association have been amended and such amended Articles of Association as approved by the Guangxi Department of Commerce on December 2, 2009, entitle the Company to elect nine of Yuchai’s thirteen directors, thereby reaffirming the Company’s right to effect all major decisions relating to Yuchai. While Yuchai has affirmed the Company’s continued rights as Yuchai’s majority shareholder and authority to direct the management and policies of Yuchai, no assurance can be given that disagreements and difficulties with Yuchai’s management and/or Yuchai’s Chinese shareholders will not recur, including in relation to the implementation of the Reorganization Agreement and the Cooperation Agreement, corporate governance matters or related party transactions. Such disagreements and difficulties could ultimately have a material adverse impact on our consolidated financial position, results of operations and cash flows.
General Risk Factors
International trade policy dynamics may adversely affect our business.
Our operations expose us to the risk that increased trade protectionism will adversely affect our business. In the United States, there is significant uncertainty about the future relationship between the United States and other exporting countries, including with respect to trade policies, treaties, government regulations and tariffs. Any increased trade barriers or restrictions on trade, especially trade with China, could depress economic activities and restrict our access to suppliers or customers and have a material adverse effect on our business, financial condition and results of operations.
Political tensions between the U.S. and China have escalated due to, among other things, tariff policies, trade disputes, sanctions imposed by the U.S. Department of Treasury on certain officials of the Hong Kong Special Administrative Region and the central government of the PRC, U.S. export restrictions regarding China, restrictions on U.S. investments in designated “Communist Chinese Military Companies,” and the executive orders issued by U.S. President Donald J. Trump that seek to prohibit certain transactions certain companies, as well as the Rules on Counteracting Unjustified Extra-territorial Application of Foreign Legislation and Other Measures promulgated by China’s Ministry of Commerce, or the MOFCOM, on January 9, 2021, which will apply to situations where the extra-territorial application of foreign legislation and other measures, in violation of international law and the basic principles of international relations, unjustifiably prohibits or restricts the citizens, legal persons or other organizations of China from engaging in normal economic, trade and related activities with a third State (or region) or its citizens, legal persons or other organizations. Rising political tensions could reduce levels of trades, investments, technological exchanges and other economic activities between the two major economies, which would have a material adverse effect on global economic conditions and the stability of global financial markets. Any of these factors could have a material adverse effect on our business, financial condition, results of operations and prospects. Furthermore, there have been media reports on deliberations within the U.S. government regarding potentially limiting or restricting companies with operations in the PRC from accessing U.S. capital markets. If any such deliberations were to materialize, the resulting legislation may have a material and adverse impact on the stock performance of issuers with operations in the PRC listing in the U.S. It is unclear if this proposed legislation would be enacted.
The U.S. government has imposed (in certain cases, subject to deferral) significant tariffs on imports from certain jurisdictions and indicated the likely imposition of or significant increases in tariffs on goods imported into the United States from many other jurisdictions in the future, which could lead to corresponding punitive actions by the countries with which the U.S. trades. Any changes or potential changes in trade policies in the United States and the potential corresponding actions by other countries in which we do business could adversely and materially affect our business, results of operations, and financial condition.
Any political or trade controversies, or political events or crises, between the United States and China or proxies thereof, whether or not directly related to our business, could reduce the price of our ordinary shares since we are a U.S. listed company with significant operations in China.
The PRC government can exercise influence over the conduct of business in China. Changes in and uncertainties relating to political or social conditions, government policies or regulations in China could have a material and adverse effect on our business and results of operations.
Substantially all of our assets are located in China, and substantially all of our revenue is derived from our operations in China. Accordingly, our results of operations, financial condition and prospects are influenced by economic, political and legal developments in China. The PRC government exercises significant control over China’s economy through strategically allocating resources, setting monetary policy and providing preferential treatment to particular industries or companies. While the PRC economy has experienced significant growth over the past decades, that growth has been uneven across different regions and between economic sectors and may not continue. Any adverse changes in economic conditions, policies, laws or regulations in China could have a material adverse effect on our business and operating results, lead to reduction in demand for our products and adversely affect our competitive position, result in a material change in our operations, significantly limit or hinder our ability to offer securities to investors or cause the value of our securities to decline or become worthless.
As a significant part of our business is conducted in China, our business is subject to PRC laws, rules and regulations, which can change quickly and with little advance notice. See “— Uncertainties in the interpretation and enforcement of PRC laws and regulations could limit the legal protections available to you and us” for more details. We face uncertainties in terms of enforcement of PRC laws, regulations and rules, which may lead to difficulties in complying with applicable regulatory requirements and availing legal protections available to us. These uncertainties could materially and adversely affect our ability to enforce the contracts we have entered and our business and results of operations, including any rights under the Reorganization Agreement and Cooperation Agreement.
The PRC government can exercise influence over the conduct of business in China as the government deems appropriate, including to further regulatory, political and/or social goals. Furthermore, the PRC government may choose to exert close oversight over securities offerings and other capital markets activities that are conducted overseas and foreign investment in China-based companies. See also “— Securities offerings that we may conduct in the future may be subject to the approval, filing or other administration requirements of the China Securities Regulatory Commission, or the CSRC, the Cyberspace Administration of China, or the CAC, or other PRC governmental authorities, and we cannot assure you that we will be able to obtain such approval, satisfy such requirements or complete such filings” for more details. Any such influence oversight or discretion could adversely affect our business, financial condition and results of operations and the value of our securities, including those that we may offer for sale in the future, or significantly limit or completely hinder our ability to offer securities to investors and cause the value of our securities to significantly decline or become worthless.
Changes in tax laws or tax rulings could negatively impact our income tax provision and net income.
Changes in tax laws or tax rulings, or changes in interpretations of existing tax laws, could affect our income tax provision and net income. There is a high level of uncertainty in today’s tax environment stemming from both global initiatives put forth by the Organisation for Economic Co-operation and Development (the “OECD”) and unilateral measures being implemented by various countries due to a historic lack of consensus on these global initiatives. As an example, the OECD has put forth two proposals—Pillar One and Pillar Two—that revise the existing profit allocation and nexus rules (profit allocation based on location of sales versus physical presence) and ensure a minimal level of taxation, respectively. Model rules were published by the OECD to implement the Pillar Two rules and commentary to the Pillar Two model rules were also released. The model rules and commentary allow the OECD’s Inclusive Framework members to begin implementing the Pillar Two rules. These changes, when enacted by various countries in which we do business, may increase our taxes in these countries. The Pillar Two rules are subject to implementation by each member country. The ultimate impact of any such changes on our tax obligations is uncertain. In addition, the Trump administration has proposed a number of changes to the U.S. tax system. Many aspects of these proposals are unclear or undeveloped and we are unable to predict which, if any, U.S. tax reform proposals will be enacted into law, and what effects any enacted legislation might have on our tax liabilities. The Trump administration has also indicated that the United States may impose retaliatory measures with respect to jurisdictions that have, or are likely to, put in place tax rules that are extraterritorial or disproportionately affect American companies. The likelihood of these changes being enacted or implemented is unclear. We are currently unable to predict whether such changes will occur and, if so, the ultimate impact on our business. To the extent that such changes have a negative impact on us, our suppliers or our consumers, including as a result of related uncertainty, these changes may materially and adversely impact our business, financial condition, results of operations and cash flow.
Uncertainties in the interpretation and enforcement of PRC laws and regulations could limit the legal protections available to you and us.
The PRC legal system is a civil law system based on written statutes. Prior court decisions may be cited for reference but have limited precedential value. From time to time, we may have to resort to administrative and court proceedings to enforce our legal rights. However, since PRC administrative and court authorities have significant discretion in interpreting and implementing statutory and contractual terms, it may be difficult to evaluate the outcome of administrative and court proceedings. In addition, the PRC legal system is based in part on government policies and internal rules, some of which may not be published on a timely basis. As a result, there can also be no assurance that we would promptly become aware of a violation of a policy or rule, if such decision is not published publicly or promptly notified to us. In addition, any failure by us to respond to changes in the regulatory environment in China could materially and adversely affect our business and impede our ability to continue our operations.
Our investment in Yuchai or elsewhere in China, is subject to PRC regulations. The PRC Foreign Investment Law, or the FIL, effective on January 1, 2020, is the legal foundation governing us, a foreign investment enterprise. The FIL grants national treatment to foreign-invested entities, or FIEs, except for those FIEs that operate in industries specified as either “restricted” or “prohibited” from foreign investment in a “negative list”. The FIL provides that FIEs operating in “restricted” or “prohibited” industries will require market entry clearance and other approvals from relevant government authorities. There are uncertainties in the interpretation and implementation of the FIL and relevant regulations, which may impact our current corporate governance practice and increase our compliance costs. For instance, we may be required to adjust the organizational form and corporate governance for certain of our PRC FIEs as required by any further implementing rules of the FIL. In addition, the FIL imposes information reporting requirements on foreign investors and foreign invested enterprises.
On December 19, 2020, with the approval of the State Council, the National Development and Reform Commission, or the NDRC, and the MOFCOM issued the Measures for the Security Review of Foreign Investments, or the 2021 Security Review Measures, which took effect on January 18, 2021, with an intent to regulate foreign investments which raise “national defense and security” or “national security” concerns. Under the 2021 Security Review Measures, investments in military, national defense-related areas or in locations in proximity to military facilities, or investments that would result in acquiring the actual control of assets in certain key sectors, such as critical agricultural products, energy and resources, equipment manufacturing, infrastructure, transport, cultural products and services, information technology, Internet products and services, financial services and technology sectors, are required to obtain approval from designated governmental authorities in advance; and if a foreign investment will or may affect national security, the relevant party shall report to the standing working office organized by the NDRC and the MOFCOM for the decision of whether to conduct security review. In the future, if we grow our business by acquiring complementary businesses that are within the scope of the 2021 Security Review Measures, complying with the requirements of the above-mentioned regulations and other relevant rules to complete such transactions could be time consuming, and any required approval processes, including obtaining approval from the applicable authorities may delay or inhibit our ability to complete such transactions. It is unclear whether our business operates in an industry that raises “national defense and security” or “national security” concerns. If future interpretations or guidance issued by the NDRC and/or MOFCOM determine that our business is in an industry subject to the security review, our business operations and activities in China may be adversely affected.
We are a holding company and depend on the ability of our subsidiaries to distribute funds to us in order to satisfy our financial obligations and to make dividend payments. Regulations in China regarding currency conversion could limit our ability to obtain sufficient foreign currency to satisfy our foreign currency requirements or to pay dividends to shareholders.
We are a holding company and our subsidiaries conduct all of our operations and own all of our operating assets. Our principal source of cash flow has historically been the dividends, if any, paid to us by Yuchai, as described under “Item 5. Operating and Financial Review and Prospects — B. Liquidity and Capital Resources.” As a result, our ability to pay dividends, if any, to our shareholders and to satisfy any financial obligations that we may have from time to time depends on the ability of our subsidiaries, in particular Yuchai, to generate profits available for distribution to us. The ability of a subsidiary to make these distributions could be affected by a claim or other action by a third party, including a creditor, the terms of its financing arrangements or by the law of its jurisdiction of incorporation which regulates the payment of dividends.
The PRC government regulates the conversion of Renminbi into foreign currencies and, in certain cases, the remittance of currency out of China. Substantially all of our revenues and operating expenses are generated by our Chinese operating subsidiary, Yuchai, and are denominated in Renminbi, while a portion of our indebtedness is, or in the future may be, denominated in US dollar and other foreign currencies.
Under the existing PRC foreign exchange regulations, payment of current account items, which include profit distributions, interest payments, trade and service-related foreign exchange transactions, can be in foreign currencies without prior approval of the SAFE by complying with certain procedural requirements. Specifically, under the existing exchange restrictions, without prior approval of SAFE, cash generated from the operations of our subsidiaries in China may be used to pay dividends to us. However, approval from or registration with appropriate governmental authorities is required where Renminbi is to be converted into foreign currency and remitted out of China to pay capital expenses such as the repayment of loans denominated in foreign currencies. As a result, our Chinese subsidiaries would need to obtain SAFE approval or complete a registration procedure if in the future they desire to use cash generated from their operations to pay off debt in a currency other than Renminbi owed to entities outside China or make other capital expenditure payments outside China in a currency other than Renminbi.
The PRC government may at its discretion further restrict access in the future to foreign currencies for current account transactions. If the foreign exchange control system further limits the ability of our Chinese subsidiaries from obtaining sufficient foreign currencies to satisfy their foreign currency demands, they may not be able to pay dividends in foreign currencies to their shareholders, including us. We cannot predict the effect of future changes in Renminbi and foreign currency regulations on our business, financial condition and results of operations.
PRC regulation of loans to and direct investment in PRC entities by offshore holding companies and governmental control of currency conversion may restrict or delay us from using the proceeds of our offshore offerings to make loans or additional capital contributions to our PRC subsidiaries, which could adversely affect our liquidity and our ability to fund and expand our business.
Any funds we transfer to our Chinese operating companies, either as a shareholder loan or as an increase in registered capital, are subject to approval by or registration with relevant governmental authorities in China. According to the relevant PRC regulations on FIEs in China, capital contributions to our Chinese operating companies are subject to registration with the State Administration for Market Regulation, or the SAMR or its local counterpart and registration with a local bank authorized by SAFE. In addition, (i) any foreign loan procured by our Chinese operating companies is required to be registered with SAFE or its local branches and (ii) any of our Chinese operating companies may not procure loans which exceed the difference between its total investment amount and registered capital or, as an alternative, they may only procure loans subject to the calculation approach and limitation as provided by the People’s Bank of China.
On March 30, 2015, the SAFE promulgated the Circular on Reforming the Management Approach Regarding the Foreign Exchange Capital Settlement of Foreign-Invested Enterprises, or SAFE Circular 19, which took effect as of June 1, 2015 and was amended on December 30, 2019 and on March 23, 2023. SAFE Circular 19 launched a nationwide reform of the administration of the settlement of the foreign exchange capitals of FIEs, which, subject to certain restrictions, allows FIEs to settle their foreign exchange capital at their discretion. Then the SAFE issued Circular on the Policies for Reforming and Standardizing Management of Foreign Exchange Settlement under the Capital Account, or SAFE Circular 16, effective on June 9, 2016, to further allow enterprises to convert their foreign debts from foreign currency to Renminbi on a self-discretionary basis. On October 23, 2019, SAFE further softened the capital fund policy by issuing the Circular of the State Administration of Foreign Exchange on Further Promoting the Facilitation of Cross-Border Trade and Investment to allow non-investment FIEs to use their capital funds to make equity investments in China. On December 4, 2023, SAFE issued the Circular on Further Deepening Reform to Promote Cross-Border Trade and Investment Facilitation, or the 2023 Circular 28. Under the 2023 Circular 28, capital account asset realization accounts have been adjusted to capital account settlement accounts. Proceeds from equity transfers paid in foreign currency by domestic entities, as well as foreign exchange funds raised through overseas listings by domestic enterprises, can be directly deposited into capital account settlement accounts, with the funds in such accounts eligible for self-determined conversion and use. Yuchai, as an FIE, is permitted to use its capital income from registered capital, foreign debt and overseas listing based on the current rules. However, such rules will be subject to further changes and there can be no assurance that the current flexibility could continue to apply to Yuchai, and violations of these circulars could result in severe monetary or other penalties.
Securities offerings that we may conduct in the future may be subject to the approval, filing or other administration requirements of the China Securities Regulatory Commission, or the CSRC, the Cyberspace Administration of China, or the CAC, or other PRC governmental authorities, and we cannot assure you that we will be able to obtain such approval, satisfy such requirements or complete such filings.
As a significant part of our business is conducted in China, we are governed by PRC laws, rules and regulations. Such laws, rules and regulations may affect our ability to conduct securities offerings in the future.
In February 2023, the CSRC promulgated the Trial Measures for Overseas Listing, and five related guidelines, or the Guidelines for Overseas Listing, which became effective on March 31, 2023. Under the Trial Measures for Overseas Listing, PRC domestic companies that seek to offer and list securities in overseas markets, either in direct or indirect means, are required to fulfill certain filing procedures with and report certain information to, the CSRC. The Trial Measures for Overseas Listing provide that if an issuer meets both of the following criteria, the overseas offering and listing of securities conducted by such issuer shall be determined as an indirect overseas offering and listing by a PRC domestic enterprise and therefore subject to the filing and reporting requirements as required thereunder: (i) any of the operating revenue, total profits, total assets, or net assets of the PRC domestic enterprise(s) of the issuer in the most recent fiscal year accounts for more than 50% of the corresponding item in the issuer’s audited consolidated financial statements for the same period; and (ii) the main parts of the issuer’s operation activities are conducted in mainland China, or the principal operation premises are located in mainland China, or the majority of senior management personnel in charge of its business operation and management are PRC citizens or have habitual residences located in mainland China. The Trial Measures for Overseas Listing further stipulate that the determination as to whether a PRC domestic company is indirectly offering and listing securities in an overseas market shall be made on a substance-over-form basis. According to one of the Guidelines for Overseas Listing, where an issuer does not fall within the scope of the Trial Measures for Overseas Listing, but the risk factors disclosed in the submitted listing application documents to the relevant overseas market regulations are mainly related to mainland China, the principle of substance-over-form should be followed, and a determination may be made that the issuer falls within the scope which is subject to the filing requirements under the Trial Measures for Overseas Listing. The CSRC has clarified that PRC domestic companies that have already been listed overseas on or before the effective date of the Trial Measures for Overseas Listing can be deemed to be existing issuers, or the Existing Issuers. Existing Issuers are not required to complete the filling procedures required by the Trial Measures for Overseas Listing in connection with their past overseas offerings and listings, and instead would be required to file with the CSRC in connection with any future overseas financing activities that they conduct.
Furthermore, in case any of the following major issues occurs after the overseas offering and listing, the issuer is also required to report the specific information to the CSRC within three working days of the occurrence and the announcement of the relevant issues: (1) change of control; (2) the foreign securities regulatory body or the relevant competent authority has taken such measures as investigation and punishment; (3) change of listing status or listing board; (4) voluntary of compulsory termination of listing. Where there is any material change in the major business and operation of the issuer after overseas offering and listing, and such change does not fall within the scope of filing, the issuer shall, within three working days of the occurrence of such change, submit a special report and a legal opinion issued by a domestic law firm to the CSRC to explain the relevant situation.
In February 2023, the CSRC and certain other PRC regulatory authorities also promulgated the Provisions on Strengthening Confidentiality and Archives Administration of Overseas Securities Offering and Listing by Domestic Companies, or the Confidentiality and Archives Administrative Provisions, which came into effect on March 31, 2023. Pursuant to the Confidentiality and Archives Administrative Provisions, a PRC domestic enterprise that seeks overseas offering and listing, whether directly or indirectly through an overseas listed entity, must strictly abide by applicable PRC laws and regulations, including by enhancing legal awareness in relation to keeping state secrets and strengthening its archives administration, instituting a sound confidentiality and archives administration system, and taking necessary measures to fulfill confidentiality and archives administration obligations. Where a PRC domestic company, either directly or through its overseas listed entity, publicly discloses or provides to relevant individuals or entities including securities companies, securities service providers and overseas regulators, any documents and materials that contain state secrets or working secrets of government agencies, it must first obtain approval from competent authorities according to law, and make certain filings with the secrecy administrative department at the same level. In the event that such documents and materials, if leaked, would be detrimental to national security or public interest, the PRC domestic company must strictly complete the relevant procedures as stipulated by applicable national regulations. Where a PRC domestic company, after completing the relevant procedures, provides to securities companies, securities service providers or other entities with any documents and materials that contain state secrets or working secrets of government agencies, or any other documents and materials that would be detrimental to national security or public interest if leaked, a non-disclosure agreement must be signed between the provider and receiver of such information according to the relevant PRC laws and regulations, which must specify, among others, the obligations and liabilities on confidentiality held by such securities companies and securities service providers. Specifically, when a PRC domestic company provides accounting archives or copies of accounting archives to any entities including securities companies, securities service providers or overseas regulators and individuals, it must complete the due procedures in compliance with applicable national regulations.
There are substantial uncertainties as to the implementation and interpretation of the Trial Measures for Overseas Listing and the Confidentiality and Archives Administrative Provisions, and how they will affect any securities offerings that we may choose to conduct in the future, and it is still uncertain how PRC governmental authorities will regulate overseas listings in general going forward of companies that have significant operations in the PRC. As a significant portion of our operations are currently based in the PRC, it is likely that future securities offerings or potential other listing that we may choose to conduct will be subject to the foregoing rules and requirements. If we (i) do not receive or maintain any required approvals or record-filing, (ii) inadvertently conclude that approvals or record-filing are not required, or (iii) if the CSRC or other regulatory agencies later promulgate new rules or explanations requiring us to obtain their approvals, filings, registrations or other kinds of authorizations for any of our future offerings or future capital raisings, we may be unable to conduct such future securities offerings on schedule, in a timely manner or at all in a timely manner, or at all. Any failure regarding such approval and/or filing requirements may cause the value of our securities to significantly decline or be worthless.
PRC regulators have been increasingly focused on regulation in areas of data security and data protection and the PRC regulatory requirements regarding cybersecurity are evolving. The CAC and other PRC regulators have promulgated various rules, regulations and measures regarding data collection, processing, use and security. For more information, see “— Risks Related to Our Business and Industry — We are dependent on information technology and our systems and infrastructure face certain risks, including cybersecurity risks and data leakage risks. Any failure to comply with the various applicable laws and regulations related to data security and cybersecurity could lead to liabilities, penalties or other regulatory actions, which could have a material and adverse effect on our business, financial condition and results of operations.” If PRC oversight on cybersecurity and data protection regulations lead us to become subject to regulatory inspection or review or require us to take any specific actions, it could cause us to delay, suspend, and terminate securities offerings or capital raisings that we may choose to conduct in the future.
United States regulators may be limited in their ability to conduct investigations or inspections of our operations in China.
U.S. public companies that have or had a substantial portion of their operations in China, have been the subject of intense scrutiny, criticism and negative publicity by investors, financial commentators and regulatory agencies, such as the SEC. As we have substantial operations within China, the increased regulatory scrutiny focus on U.S.-listed companies with operations in China could add uncertainties to our business operations, share price and reputation. The SEC, the Department of Justice and other U.S. authorities may have difficulties in bringing and enforcing actions against public companies incorporated in, or with substantial operations in, China, or their respective directors and officers who are based in China. The SEC has stated that there are significant legal and other obstacles to obtaining information needed for investigations or litigation in China. China’s securities law that became effective in March 2020 provides, among other things, that no overseas securities regulator is allowed to directly conduct investigation or evidence collection activities within the territory of China. Furthermore, in February 2023, the CSRC and several other Chinese authorities promulgated the Provisions on Strengthening Confidentiality and Archives Administration of Overseas Securities Offering and Listing by Domestic Companies, which provide that where an overseas securities regulator and a competent overseas authority requests to inspect, investigate or collect evidence from a Chinese domestic company concerning overseas offering and listing, or to inspect, investigate, or collect evidence from domestic Chinese securities companies and securities service providers that undertake relevant businesses for such Chinese domestic companies, such inspection, investigation and evidence collection will be conducted under a cross-border regulatory cooperation mechanism, and the CSRC or other competent Chinese authorities will provide necessary assistance pursuant to bilateral and multilateral cooperation mechanisms. Chinese domestic companies, securities companies and securities service providers must first obtain approval from the CSRC or other competent Chinese authorities before cooperating with the inspection and investigation by the overseas securities regulator or competent overseas authority, or providing documents and materials requested in such inspection and investigation. Accordingly, without governmental approval in China, no entity or individual in China may provide documents and information relating to securities business activities to overseas regulators when it is under direct investigation or evidence discovery conducted by overseas regulators, which could present significant legal and other obstacles to obtaining information needed for investigations and litigation conducted outside of China.
If it is determined that the Public Company Accounting Oversight Board is unable to inspect or investigate our auditor completely, our ordinary shares may be prohibited from being traded on a national exchange. The delisting of our ordinary shares, or the threat of being delisted, may materially and adversely affect the value of your investment.
Under the Holding Foreign Companies Accountable Act, or the HFCAA, which was enacted in December 2020, the SEC shall prohibit securities of any foreign company from being listed on a U.S. securities exchanges or traded “over-the-counter” if a company retains a foreign accounting firm that cannot be inspected by the Public Company Accounting Oversight Board, or PCAOB, for three consecutive years, beginning in 2021. The HFCAA includes requirements for the SEC to identify issuers whose audit work is performed by auditors that the PCAOB, is unable to inspect or investigate completely because of a restriction imposed by a non-U.S. authority in the auditor’s local jurisdiction. Under the Accelerating Holding Foreign Companies Accountable Act, or the AHFCAA, which was enacted in December 2022, our securities may be prohibited from trading on the NYSE if our auditor is located in a foreign jurisdiction and the PCAOB determines that it is unable to inspect or investigate it completely for three consecutive years because of a position taken by an authority in the foreign jurisdiction, which could ultimately result in our shares being delisted. The AHFCAA amended the HFCAA by requesting the SEC to prohibit an issuer’s securities from trading on any U.S. stock exchange if its auditor is not subject to PCAOB inspections for two consecutive years instead of three.
On December 16, 2021, the PCAOB issued a Determination Report which found that the PCAOB is unable to inspect or investigate completely registered public accounting firms headquartered in: (1) mainland China of the People’s Republic of China, because of a position taken by one or more authorities in mainland China; and (2) Hong Kong, a Special Administrative Region and dependency of the PRC, because of a position taken by one or more authorities in Hong Kong.
Our independent registered public accounting firm that issues the audit reports included in our annual reports filed with the SEC, as an auditor of companies whose shares are publicly traded in the United States, is registered with the PCAOB. As a PCAOB registered firm, our auditor is required by the laws of the United States to undergo regular inspections by the PCAOB to assess its compliance with relevant U.S. laws and professional standards.
On August 26, 2022, the CSRC, the Ministry of Finance of the PRC, and the PCAOB signed a Statement of Protocol, or the Protocol, governing inspections and investigations of audit firms based in China and Hong Kong. The Protocol gives the PCAOB independent discretion to select any issuer audits for inspection or investigation and the ability to transfer information to the SEC. On December 15, 2022, the PCAOB announced that it was able to secure full access to inspect and investigate PCAOB-registered public accounting firms headquartered in mainland China and Hong Kong in 2022, and the PCAOB Board vacated its previous determinations that the PCAOB was unable to fully inspect or investigate registered public accounting firms headquartered in mainland China and Hong Kong.
Whether the PCAOB will continue to be able to satisfactorily conduct inspections of PCAOB-registered public accounting firms headquartered in mainland China and Hong Kong is subject to uncertainty and depends on a number of factors, all of which are out of our control. There can be no assurance that we or our auditor will be able to comply with requirements imposed by U.S. regulators in the future. The market prices of our shares could be adversely affected as a result of possible negative impacts of the HFCAA and other similar rules and regulations. It remains unclear what further actions the SEC, the PCAOB or NYSE may take to address these issues and what impact those actions may have on companies that have significant operations in the PRC and have securities listed on a U.S. stock exchange, like us. Legislative and regulatory actions and proceedings and new rules resulting from these efforts to increase U.S. regulatory access to audit information could create uncertainty for investors, and the market price of our shares could be adversely affected.
ITEM 4. INFORMATION ON THE COMPANY
A.
History and Development of the Company
The Company
China Yuchai International Limited is a Bermuda holding company established on April 29, 1993 to own a controlling interest in Yuchai. We currently own, through six of our wholly-owned subsidiaries, 76.4% of the outstanding shares of Yuchai. We operate as an exempted company limited by shares under The Companies Act 1981 of Bermuda. Our registered office is located at Clarendon House, 2 Church Street, Hamilton HM11, Bermuda. On March 7, 2008. We registered a branch office of the Company in Singapore, located at 16 Raffles Quay #26-00, Hong Leong Building, Singapore 048581. Our principal operating office is located at 16 Raffles Quay #39-01A, Hong Leong Building, Singapore 048581. Our telephone number is (+65) 6220-8411. Our transfer agent and registrar in the United States is Computershare Inc., located at 111 Townsquare Place, Suite 1505, Jersey City, NJ 07310. The SEC maintains a website at www.sec.gov/ that contains reports, proxy and information statements and other information regarding registrants that make electronic filings with the SEC, including our Company. Our website address is www.cyilimited.com. The information contained on, or accessible through, our website is not incorporated by reference into this Annual Report.
Until August 2002, we were controlled by Diesel Machinery, a company that was 53.0% owned by Hong Leong Asia, through its wholly-owned subsidiary, Hong Leong China. Hong Leong China owns HL Technology which held shares in us through Diesel Machinery. Diesel Machinery was also 47.0% owned by China Everbright Holdings Company Limited, or China Everbright Holdings, through its wholly-owned subsidiary, Coomber. Hong Leong Asia, a company listed on the Singapore Exchange, is part of the Hong Leong Investment group of companies, which was founded in 1941 by the Kwek family of Singapore and remains one of the largest privately-controlled business groups in Southeast Asia. In 2002, China Everbright Holdings and Coomber gave notice to Diesel Machinery and the other shareholders of Diesel Machinery to effect a liquidation of Diesel Machinery. As a result of the liquidation, Hong Leong Asia acquired the special share through HL Technology which entitles Hong Leong Asia to elect a majority of our directors and also to veto any resolution of our shareholders. China Everbright Holdings sold its shareholding in Coomber, which held shares of our Common Stock, in October 2002 to Goldman Industrial Limited, or Goldman, and China Everbright Holdings is no longer a shareholder of our Company. Goldman was a subsidiary of Zhong Lin Development Company Limited, or Zhong Lin, an investment vehicle of the city government of Yulin in Guangxi, China until September 29, 2006 when Zhong Lin sold its shareholding in Goldman to the GY Group.
We provide certain management, financial planning, internal audit services, internal control testing, IFRS training, business enhancement consulting and other services to Yuchai and we continue to have a team working full-time at Yuchai’s principal manufacturing facilities in Yulin city. In addition, the President, Chief Financial Officer, Vice President of Operations and a manager proficient in Section 404 of Sarbanes-Oxley Act of 2002, or SOX, travel frequently, usually monthly for as much as up to two weeks at a time, to Yuchai to actively participate in Yuchai’s operations and decision-making process.
Our main operating asset has historically been, and continues to be, our ownership interest in Yuchai, and our primary source of cash flow has historically been our share of the dividends, if any, paid by Yuchai and investment income thereon. However, on February 7, 2005, the Board of Directors of the Company announced its approval of the implementation of a business expansion and diversification plan by the Company. Following such announcement, we have looked for new business opportunities to seek to reduce our financial dependence on Yuchai:
•
In March 2005, we acquired a 15.0% interest in the capital of TCL through Venture Delta Limited (“Venture Delta” or “VDL”). In 2022, we fully disposed of our shareholding interest in TCL.
•
In February 2006, we acquired debt and equity securities in HLGE through two wholly-owned subsidiaries. Our shareholding in HLGE has changed through various transactions and as of December 31, 2024, through our wholly-owned subsidiary, Grace Star Services Limited (“Grace Star”), we had a 48.9% shareholding interest in HLGE, which has remained unchanged as of February 28, 2025. The HLGE group is engaged in hospitality and property development activities conducted mainly in Malaysia. For more details on our investments in HLGE, see “Item 5. Operating and Financial Review and Prospects —Business Expansion and Diversification Plan.”
Since January 1, 2024, there have been no public takeovers by third parties in respect of our shares, and we have not made any public takeovers in respect of other companies’ shares.
Yuchai
Yuchai was founded in 1951. Prior to 1984, Yuchai was a small producer of low-power diesel engines for agricultural machinery. In 1984, Yuchai introduced the earliest model of its YC6J diesel engine for medium-duty trucks. In July 1992, in order to raise funds for further expansion, Yuchai was restructured into a joint stock company. As a result of this restructuring, Yuchai was incorporated as a joint stock company in July 1992 and succeeded the machinery business of Yulin Diesel. All of Yulin Diesel’s businesses, other than its machinery business, as well as certain social service related operations, assets, liabilities and employees (for example, cafeterias, cleaning and security services, a hotel and a department store), were transferred to the GY Group. The GY Group also became the majority shareholder of Yuchai through its ownership stake of approximately 104 million shares of Yuchai, or GY Group Shares. In connection with its incorporation, Yuchai also issued seven million shares to various Chinese institutional investors, or Legal Person Shares.
In May 1993, in order to finance further expansion, Yuchai sold shares to the Company. Our initial shareholders, consisting of HL Technology, Sun Yuan Overseas (BVI) Ltd., or Sun Yuan BVI, The Cathay Investment Fund, Limited, or Cathay, GS Capital Partners L.P., and Coomber, then a wholly-owned subsidiary of China Everbright Holdings and, thus, controlled by China Everbright International Limited, or China Everbright International, made their initial investments in Yuchai in May 1993, when their respective wholly-owned subsidiaries purchased for cash in the aggregate 200 million newly-issued shares of Yuchai (51.3% of the then-outstanding shares of Yuchai). These shareholders exchanged with the Company their shareholdings in their wholly-owned subsidiaries, six companies which held Foreign Shares of Yuchai, for 20 million shares of our Common Stock (after giving effect to a 10-for-1 stock split in July 1994, or the Stock Split). In connection therewith, Yuchai became a Sino-foreign joint stock company (i.e., a foreign-invested enterprise under the PRC Foreign Investment Law effective on January 1, 2020) and became subject to the laws and regulations relating to joint stock limited liability companies and Sino-foreign joint venture companies in China. Foreign Shares may be held by and transferred to non-Chinese legal and natural persons, subject to the approval of the Ministry of Commerce, the successor entity to the Ministry of Foreign Trade and Economic Cooperation of China, or MOFTEC. Foreign Shares are entitled to the same economic rights as GY Group Shares and Legal Person Shares. GY Group Shares are shares purchased with state assets by government departments or organizations authorized to represent state investment. Legal Person Shares are shares purchased by Chinese legal persons or institutions or social groups with legal person status and with assets authorized by the state for use in business.
In November 1994, we purchased from an affiliate of China Everbright Holdings 78,015,500 Foreign Shares of Yuchai in exchange for the issuance of 7,801,550 shares of our Common Stock (after giving effect to the Stock Split), or the China Everbright Holdings Purchase. The 78,015,500 Foreign Shares of Yuchai held by Earnest Assets Limited, a subsidiary of China Everbright Holdings and China Everbright International before its sale to us had been originally issued as Legal Person Shares and GY Group Shares and were converted to Foreign Shares, pursuant to approvals granted by MOFTEC. As a result, the Company became the owner of each of these six companies: Hong Leong Technology Systems (BVI) Ltd., Tsang & Ong Nominees (BVI) Ltd., Cathay Diesel Holdings Ltd., Goldman Sachs Guangxi Holdings (BVI) Ltd., Youngstar Holdings Limited and Earnest Assets Limited.
In December 1994, we sold 7,538,450 shares of Common Stock in our initial public offering and used substantially all of the proceeds to finance our six wholly-owned subsidiaries’ purchase of 83,404,650 additional Foreign Shares in Yuchai.
In connection with our purchase, through our six wholly-owned subsidiaries, of additional Yuchai Shares with proceeds of our initial public offering, Yuchai offered additional shares pro rata to its other existing shareholders (30 shares for each 100 shares owned) in accordance with such shareholders’ pre-emptive rights, and each of our subsidiaries was able to acquire these additional Foreign Shares in Yuchai. Such pro rata offering (including the offering to the Company) is referred to herein as the “Yuchai Offering.” Certain Legal Person shareholders subscribed for additional shares in the Yuchai Offering. The GY Group informed Yuchai at the time that it would not subscribe for any of its portion of Yuchai Shares (31,345,094 shares) in the Yuchai Offering. In order to obtain MOFTEC’s approval of the Yuchai Offering, the GY Group was given the right by Yuchai’s Board of Directors to subscribe for approximately 31 million shares of Yuchai at a price of RMB 6.29 per share at any time prior to December 1998. This was because provisional regulations of the State Administration Bureau of State Property, or SABSP, and the State Committee of Economic System Reform, or SCESR, published in November 1994, imposed on any holder of state-owned shares certain obligations to protect its interest in any share offering. Under such regulations, the GY Group could have been required to subscribe for Yuchai Shares in the Yuchai Offering. Yuchai’s shareholders subsequently agreed to extend the duration of such subscription right to March 31, 2002 (the exercise of which would have reduced our ownership of Yuchai from 76.4% to 71.7%). The GY Group informed the shareholders of Yuchai that it had determined not to subscribe for additional Yuchai Shares and this determination was noted by the Yuchai’s Board of Directors on November 1, 2002. However, given the November 1994 provisional regulations of the SABSP and the SCESR, the SABSP, the SCESR and/or the Ministry of Commerce may take action against the GY Group, and there can be no assurance that any such action would not, directly or indirectly, have a material adverse effect on Yuchai or the Company.
Reorganization Agreement
On April 7, 2005, we entered into the Reorganization Agreement with Yuchai and Coomber, which is intended to be in furtherance of the implementation of the restructuring contemplated in the agreement dated July 19, 2003 between the Company and Yuchai with respect to the Company’s investment in Yuchai (the “July 2003 Agreement”), as amended and incorporated into the Cooperation Agreement on June 30, 2007. The terms of the Reorganization Agreement have also been acknowledged and agreed to by GY. The Reorganization Agreement provides for the implementation of corporate governance guidelines approved by the directors and shareholders of Yuchai in November 2002 and outlines steps for the adoption of corporate governance practices at Yuchai conforming to international custom and practice. Pursuant to the Reorganization Agreement, Yuchai also acknowledged and affirmed our continued rights as majority shareholder to direct the management and policies of Yuchai through Yuchai’s Board of Directors.
Subsequent to the execution of the Reorganization Agreement, a number of steps have been taken by the parties thereto towards its implementation. For example, Yuchai’s directors and shareholders have confirmed that the amendments to Yuchai’s Articles of Association and corporate governance guidelines required to be adopted by Yuchai pursuant to the Reorganization Agreement have been ratified and implemented, and that steps are being taken to have such amendments and guidelines approved by the relevant Chinese authorities. The amended Articles of Association were approved by the Guangxi Department of Commerce on December 2, 2009.
Cooperation Agreement
The Reorganization Agreement was scheduled to terminate on June 30, 2007. On June 30, 2007, we entered into the Cooperation Agreement with Yuchai, Coomber and GY. The Cooperation Agreement amends certain terms of the Reorganization Agreement, as amended, among CYI, Yuchai and Coomber, and as so amended, incorporates the terms of the Reorganization Agreement.
Pursuant to the amendments to the Reorganization Agreement, the Company agreed that the restructuring and spin-off of Yuchai would not be effected, and, recognizing the understandings that have been reached between the Company and GY to jointly undertake efforts to expand the business of Yuchai, the Company would not seek to recover the anti-dilution fee of US$20 million from Yuchai.
The Cooperation Agreement provides that the parties will explore new business opportunities and ventures for the growth and expansion of Yuchai’s existing businesses. Although the parties to the Cooperation Agreement expect to work towards its implementation as expeditiously as possible, no assurance can be given as to when the transactions contemplated therein will be consummated.
Various amendments to Yuchai’s Articles of Association had been ratified and adopted by Yuchai in 2007 and were approved by the Guangxi Department of Commerce on December 2, 2009.
B. Business Overview
Emission Standards
Since the introduction of China National I in the early 2000s, Chinese regulators have progressively tightened the limits on permissible emissions of on-road diesel vehicles and off-road machinery. In an effort to combat increasing air pollution, China’s vehicle industry transitioned to the National IV and National V emission standards from 2013 to 2018, reflecting a significant leap in emission control within just five years. The latest emission standard, known as National VI, was implemented in July 2021. Yuchai produces diesel engines and natural gas engines compliant with the National V and National VI emission standards. It also develops alternative fuels and environmentally friendly hybrid systems with improved fuel efficiency. Yuchai has a portfolio of engines that are compliant with National VIb emission standards implemented in July 2023.
For off-road machinery, the Tier-3 emission standards were implemented nationwide on December 1, 2016. The Tier-4 emission standards have been enforced from December 2022 for all diesel off-road equipment with engine sizes smaller than 560kW. Yuchai has fulfilled the Tier-4 emission standards for use in off-road machinery.
As of February 28, 2025, there has been no official announcement or timeline for the implementation of National VII and Tier-5 emission standards from Chinese regulators.
Products and Key Product Development — Yuchai
Yuchai is one of the leading powertrain solution providers in China. Yuchai specializes in the design, manufacture, assembly, and sale of a wide variety of light-, medium- and heavy-duty engines for trucks, buses, pickups, construction and agricultural equipment, and marine and power generation applications. Yuchai offers a comprehensive portfolio of powertrain solutions, including but not limited to diesel, natural gas, and new energy products such as pure electric, range extenders, and hybrid and fuel cell systems. Through its extensive network of regional sales offices and authorized customer service centers, Yuchai distributes its engines directly to auto original equipment manufacturers (“OEMs”) and distributors while providing after-sales services across China and globally.
Yuchai is devoted to improving its competitiveness across all engine platforms, including its light-, medium- and heavy-duty engines, in compliance with applicable emission standards. Yuchai has established a portfolio of on-road engines that meet the National VIb emission standards, which was implemented in China on July 1, 2023. Yuchai also offers a full range of off-road engines that meet the Tier-4 emission standards that came into effect in December 2022.
In order to meet the growing demand of clean-energy, Yuchai is also expanding its production and research and development capabilities in natural gas engines, alternate fuel engines, hybrid power systems, pure electric systems, range extender systems, electric drive axles and fuel cell systems. In September 2021, Yuchai entered into an agreement with the Government of Nanning Municipality to invest in the research, development and construction of new production capacity for new energy technologies including fuel cell systems, range extender systems, hybrid power and electric drive systems.
In October 2021, Yuchai announced a new smart powertrain system, IE-Power, a heavy-duty tractor CVT hybrid powertrain. In December 2021, Yuchai announced its first operating hydrogen combustion engine for China’s commercial vehicle market, the YCK05H hydrogen-powered engine. In 2022, Yuchai introduced its next-generation hydrogen combustion engine for heavy on-road vehicle applications, YCK16H, a heavy-duty hydrogen combustion engine that has a displacement volume of 15.9 liter with a designed output of 560hp. In September 2023, Yuchai launched the 350hp IE-Power hybrid system for heavy-duty tractor applications. The system features the continuously variable transmission function for both tractor and other heavy-duty agricultural machinery. At the end of September 2023, Yuchai launched the YCK15N gas engine for heavy-duty vehicles. The YCK15N engine is designed for operation at high altitudes and extreme weather conditions, with a designed output of 570hp and maximum torque of 2600 N-m. In 2024, Yuchai launched the YCK14N gas engine for heavy-duty vehicles. The YCK14N engine is designed for heavy-duty trailers and cargo trucks, with a designed output of 540 PS and a maximum torque of 2500 N-m. In addition, Yuchai's wholly- owned subsidiary, Guangxi Yuchai Foundry Company Limited, extending their casting capabilities in our traditional powertrain solutions business, developed and launched QT700-10 wind turbine fan main shafts for the China OEMs.
Existing Engine Products
Yuchai offers a full portfolio of on- and off-road engine products in compliance with National VI and Tier-4 emission standards, respectively. Yuchai’s National V and Tier-3 compliant engines have been phased out from the China market with the full implementation of the new emission standards. Yuchai retains certain National V and Tier-3 products for the export market.
Yuchai manufactures engines for trucks, buses and passenger vehicles, marine and industrial applications and generator sets. The following table sets forth Yuchai’s list of engines by application:
|
|
|
Series
|
Truck |
YCY24, YCY30, YCS04, YCS04N, YCS06, YCK05, YCK08, YCK08N, YCK09, YCK11, YCK11N, YCK13, YCK13N, YCA07N, YCK14N, YCK15N, YCK15M |
Bus |
YCY24, YCY30, YCS04, YCS06, YCK05, YCK08, YCK08N, YCK09, YCK11, YCS04N |
Construction |
YCF24, YCF30, YCF36, YCA05, YCA07, YCA08, YCK09, YCK11, YCK13, YCK16, YCTD20 |
Agriculture |
YCF30, YCF36, YCA05, YCA07, YCA08, YCK09, YCK11, YCK13, YCK16, YCTD20 |
Marine |
YC4FA, YC6T, YC6TD, YC6C, YC6CL, YC6CD, YC8CL, YC12VC |
Generator-Drive |
YC4R, YC4FA, YC6A, YC6LN, YC6T, YC6C, YC6CL, YC12VC, YC12VTD, YC16VTD, YC16VC, YC6KN |
Yuchai’s existing engine products include light-, medium- and heavy-duty engines as set forth in the following table. According to Yuchai’s new classification system implemented since 2018, engines are classified as light-duty engines in capacity of 3.8 liters and less, medium-duty engines in capacity of between 3.8 liters and 7.0 liters, and heavy-duty engines in capacity of 7.0 liters and above.
|
|
|
Series
|
Light-Duty |
YC4FA, YCY24, YCY30, YCF30, YCF36 |
Medium-Duty |
YC6A, YCK05, YCS06, YCS04, YCS04N, YCA05, YCA07, YCA08, YCK08N |
Heavy-Duty |
YC6LN, YC6K12, YC6KN, YC6K13N, YC6T, YC6C, YC6CN, YC6CL, YC8CL, YC12VTD, YC12VC, YC16VC, YC6CD, YC6TD, YCK08, YCK09, YCK11, YCK11N, YCK13, YCK13N, YCK14N, YCK15N, YCK16, YCTD20 |
(a)
4-Cylinder Diesel Engines
Trial production of the 4-cylinder diesel engines commenced in late 1999 and today, they represent a stable of reliable and high- performance engines. Our line of 4-cylinder diesel engines consists of the following models:
•
The YCY24 engine compliant with National VI emission standards is for use in passenger vehicles, light-duty buses and pick-up trucks. It has a displacement volume of 2.36 liter and a maximum power output of 150 PS with a maximum torque of 380 N-m.
•
The YCY30 engine compliant with National VI emission standards is for use in light-duty buses and trucks. It has a displacement volume of 2.97 liter and a power range of 150-180 PS with a maximum torque of 460 N-m.
•
The YCS04 engine compliant with National VI emission standards is for use in light to medium-duty buses and trucks. It has a displacement volume of 4.16 liter and a maximum power output of 180 PS with a maximum torque of 650 N-m.
•
The YCA05-T40 engine compliant with China off-road Tier-4 emission standards is for use in industrial and agricultural off-road applications. It has a displacement volume of 4.8 liter and a maximum power output of 220 PS with a maximum torque of 720 N-m.
•
The YCF30-T48 engine compliant with China off-road Tier-4 emission standards is for use in industrial and agricultural off-road applications. It has a displacement volume of 3.0 liter and a maximum power output of 120 PS with a maximum torque of 430 N-m.
•
The YCF36-T48 engine compliant with off-road Tier-4 emission standards is for use in industrial and agricultural off-road applications. It has a displacement volume of 3.6 liter and a maximum power output of 125 PS with a maximum torque of 480 N-m.
•
The YCF36-T40 engine compliant with off-road Tier-4 emission standards is for use in industrial and agricultural off-road applications. It has a displacement volume of 3.6 liter and a maximum power output of 150 PS with a maximum torque of 500 N-m.
(b)
6-Cylinder Diesel Engines
Our line of 6-cylinder diesel engines consists of the following models:
•
The YCS06 engine compliant with National VI emission standards is for use in medium-duty trucks, coaches and buses. It has a displacement volume of 6.23 liter and a maximum power output of 260 PS with a maximum torque of 1000 N-m.
•
The YCK05 engine compliant with National VI emission standards is for use in medium-duty trucks, coaches and buses. It has a displacement volume of 5.1 liter and a maximum power output of 230 PS with a maximum torque of 870 N-m.
•
The YCK08 engine compliant with National VI emission standards is for use in medium-duty and special purpose trucks, highway coaches and buses. It has a displacement volume of 7.7 liter and a maximum power output of 350 PS with a maximum torque of 1400 N-m.
•
The YCK09 engine compliant with National VI emission standards is for use in medium to heavy-duty trucks, highway coaches and buses. It has a displacement volume of 9.41 liter and a maximum power output of 380 PS with a maximum torque of 1800 N-m.
•
The YCK11 engine compliant with National VI emission standards is for use in heavy-duty trucks and trailers, highway coaches and buses over 10 meter in length. It has a displacement volume of 10.84 liter and a maximum power output of 500 PS with a maximum torque of 2200 N-m.
•
The YC6K12 engine compliant with National VI emission standard is for use in heavy-duty trucks and trailers. It has a displacement volume of 12.15 liter and a maximum power of 520 PS and a maximum torque of 2200 N-m.
•
The YCK13 engine compliant with National VI emission standards is for use in heavy-duty trucks and trailers, and highway coaches. It has a displacement volume of 12.94 liter and a maximum power output of 560 PS with a maximum torque of 2500 N-m.
•
The YCA07-T40 engine compliant with China off-road Tier-4 emission standards is for use in industrial and agricultural applications. It has a displacement volume of 6.9 liter and a maximum power output of 260 PS with a maximum torque of 1050 N-m.
•
The YCA08-T40 engine compliant with China off-road Tier-4 emission standards is for use in industrial and agricultural off-road applications. It has a displacement volume of 7.5 liter and a maximum power output of 320 PS with a maximum torque of 1200 N-m.
•
The YCK09-T40 engine compliant with China off-road Tier-4 emission standards is for use in industrial and agricultural off-road applications. It has a displacement volume of 9.4 liter and a maximum power output of 400 PS with a maximum torque of 1900 N-m.
•
The YCK11-T40 engine compliant with China off-road Tier-4 emission standards is for use in industrial and agricultural off-road applications. It has a displacement volume of 10.8 liter and a maximum power output of 480 PS with a maximum torque of 2200 N-m.
•
The YCK13-T40 engine compliant with China off-road Tier-4 emission standards is for use in industrial and agricultural off-road applications. It has a displacement volume of 12.9 liter and a maximum power output of 580 PS with a maximum torque of 2600 N-m.
•
The YCK16-T40 engine compliant with China off-road Tier-4 emission standards is for use in industrial and agricultural off-road applications. It has a displacement volume of 15.9 liter and a maximum power output of 775 PS with a maximum torque of 3200 N-m.
•
The YCTD20-T40 engine compliant with China off-road Tier-4 emission standards is for use in industrial and agricultural off-road applications. It has a displacement volume of 19.6 liter and a maximum power output of 952 PS with a maximum torque of 3800 N-m.
(c)
High Horsepower Marine Diesel Engines and Power Generator
In May 2011, Yuchai commenced construction of a plant at Yuchai’s primary manufacturing facilities in Yulin City, Guangxi Zhuang Autonomous Region, to increase the annual production capacity of marine diesel engines and power generators to meet increasing demand. In 2022, Yuchai carved out its marine diesel engine and power generator business sector and transferred it to its subsidiary, MGP. The following are our marine diesel and power generator models, all of which are produced by MGP.
•
YC6T is a 6-cylinder engine rated at 360 to 600 PS and is suitable for construction applications. It is used in marine propulsion, power generators, construction and mine trucks. The YC6T engine rated at 404 to 440 kW at 1500 rpm is for power generation, while those rated at 290 to 396 kW at 1500 to 1800 rpm are for marine applications and those rated at 350 to 540 PS at 1350 rpm are for marine propulsion.
•
YC6C is a 40 liter, 6-cylinder engine rated at 700 to 1000 PS. It was launched in early 2011 and is used in marine propulsion, power generators, construction and mine trucks. The YC6C engine rated 680 to 850 kW at 1500 rpm is for power generation and those rated 560 to 680 kW at 1500 rpm are for marine propulsion.
•
YC6CL is an upgraded version of the YC6C engine with longer piston stroke for better power output and performance. It is a 54 liter engine rated at 800 to 1200 PS.
•
YC12VTD is derived from the YC6TD engines where the V-engine enables the engine to have a compact configuration. The engine is 12-cylinder, 39 liter rated at 900 to 1345 kW at 1500 rpm, mainly for application in the power generator, marine and industrial markets. The YC12VTD was launched in 2018.
•
YC16VTD is derived from the YC6TD engine where the V-engine enables the engine to have a compact configuration. The engine is 16-cylinder, 52 liter rated at 1520 to 1680 kW at 1500 rpm, mainly for application in the power generator, marine and industrial markets. The YC16VTD was launched in 2018.
•
YC12VC is derived from the YC6C engines where the V-engine enables the engine to extend its power output at similar engine platform. The engine is 12-cylinder, 80 liter rated at 1120 to 1800 kW at 1500 rpm. The main application is in the power generator, marine and industrial markets. The YC12VC was commercially launched in 2015.
•
YC16VC is derived from the YC6C engines where the V-engine enables the engine to extend its power output at similar engine platform. The engine is 16-cylinder, 108 liter rated at 1960 to 2400 kW at 1500 rpm. The main application is in the power generator, marine and industrial markets. The YC16VC was commercially launched in late 2016.
•
YC8CL is an extended version of YC6CL engine, with 8-cylinder in line configuration. YC8CL is an 8-cylinder, 72.8 liter engine rated at 692 to 1176 kW at 750 to 1000 rpm. The main application is in marine propulsion for river trade and costal general cargo vessels. The YC8CL was officially launched in mid-2017.
(d)
Other Products and Services
Natural Gas Engines
Yuchai has a facility at its primary manufacturing facility in Yulin City, Guangxi Zhuang Autonomous Region, to develop and produce a portfolio of natural gas powered engines to complement its existing suite of diesel engines. The main uses of Yuchai’s natural gas engines are in large buses, medium- to heavy-duty trucks, industrial and power generators and the marine sector.
Yuchai natural gas engines are designed to work with both CNG and LNG fuel systems, and they are generally constructed using similar major components as Yuchai’s diesel engines. Yuchai currently offers natural gas engines in the following models: YCS04N, YCA07N, YC6JN, YC6GN, YC6LN, YC6MKN, YCK08N, YCK11N, YCK13N and YCK15N ranging from 120 to 570 hp. Among these engines, YCS04N, YCA07N, YCK08N, YCK11N, YCK13N, YCK14N and YCK15N are natural gas engines compliant with National VI emission standards.
Hydrogen Combustion Engines
Yuchai has developed carbon-free hydrogen combustion engine models YCK05H and YCK16H for on-road applications. YCK05H is a 4-cylinder engine with a designed output of 175hp, and YCK16H is a 6-cylinder engine with a designed output of 560hp. Prototypes of both engine models have been installed on testing trucks for performance testing.
Methanol Combustion Engines
Yuchai has developed the low carbon methanol combustion engine YCK15M for on-road applications with a designed output of 380 PS and maximum torque of 1800 N-m.
Diesel Power Generators
Yuchai has a history of more than 40 years for producing diesel generator sets, with wide application in both the civil and marine sectors. Yuchai produces diesel power generators which are primarily used in the baseload and standby power generation application. The diesel power generators offer a rated power of 24 to 160 kW. Yuchai’s diesel power generators use diesel engines from YC4FA up to YC6T as their power source. The generator set includes an intelligent digital controlling system, remote control, generators group control, remote monitoring, automatic parallel operation, and automated protection against breakdowns.
Diesel Engine Parts
Yuchai supplies diesel engine parts to its nationwide chain of customer service stations in China. The availability of such parts to Yuchai's customers and to end-users through its nationwide chain of customer service stations is an important part of Yuchai’s customer service program. Yuchai is continually improving its spare parts distribution channel services to maintain its competitive position.
Remanufacturing Services
Before December 2023, Yuchai provided remanufacturing services for and relating to Yuchai’s diesel engines and components through its then-existing wholly-owned subsidiary, Yuchai Remanufacturing Services (Suzhou) Co., Ltd., or Suzhou Reman, which was located in Suzhou, Jiangsu Province. In December 2023, Yuchai disposed its 100% equity interest in Suzhou Reman and ceased to recognize Suzhou Reman as a subsidiary as at December 31, 2023. See Note 4 to the accompanying consolidated financial statements in Item 18 for more details. Subsequent to this divestment, Yuchai continues to provide remanufacturing services for and relating to Yuchai’s diesel engines and components from its facilities located in Yulin.
New Energy Products
Yuchai has commenced the development for new energy products, which includes new generation hybrid engines and full electric power and fuel cell systems.
The second-generation hybrid engine model, YCHPT II, was designed to address the growing customer demand for advanced hybrid systems. The engine adopts plug-in systems to charge the vehicles’ batteries, and it features an upgraded gearbox with an interchangeable 5-speed automatic and manual system.
The YCHPS hybrid engine compliant with National VI emission standards is the latest design incorporating the Yuchai gas engine with an ISG generator. The system can be operated in buses with hybrid or full electric operating systems with an external plug-in system. The system is designed for use in seven- to ten- meter coaches and buses.
Range extender power system combines a traditional diesel engine and an electric power system. Yuchai has launched the range extender power system for truck, agricultural and bus applications.
Range extender power system is available in the following power ratings and electric power output from 65kW to 500kW, including YCRE065-Y2420, YCRE075-S0420, YCRE075-S04N20, YCRE100-Y2520, YCRE100-Y30N20, YCRE100-S0420, YCRE120-S0420, YCRE150-A07N20, YCRE150-K0520, YCRE170-S07L20, YCRE170-K08N20, YCRE200-S0720, YCRE250-K09L20,YCRE300T-K1620,YCRE400-K16Z1 and YCRE500T-K1620.
(c)
Integrated Starter Generator (“ISG”) Power Generation Powertrain (“YC IE-Power”)
YC IE-Power is a highly integrated motor-generator design that incorporates both motion and generation functions. The YC IE-Power directly couples the hybrid and power extender engine drive end for both vehicle motion and battery charging, depending on the vehicle’s operation and control. Yuchai’s available ISG power generation powertrains are YCA08+IE and YCA09+IE.
(d)
e-CVT Power-split Hybrid Powertrain (“YC e-CVT”)
YC e-CVT is a compact design for both truck and bus applications that integrates the vehicle transmission and motor-generator in a single module. The design can achieve improved fuel savings compared to traditional power systems. Yuchai’s available e-CVT power-split hybrid powertrains include YCPD230-K0522, YCPD230-S0422 and YCPD230-6J22.
(e)
Full Electric Power Systems
Yuchai provides full electric powertrain systems, including the integrated electric drive axle powertrain (“YC e-Axle”) systems, for both on-road and off-road applications. The integrated electric drive axle powertrain is a compact design integrating driving motor on wheel axle together with motor and vehicle control modules. The YC e-Axle can eliminate transmission loss that is common in traditional designs and save storage space in the chassis. The current available products for full electric power systems include YCEA465-1211, YCEA03055, YCEA04065-031, YCEV070-0300, YCEA05115, YCET315-0242, YCET250-0342, YCET350-0342, YCET350-0532, YCET135-0322, YCEA13135-053, YCET660T-0532, YCEA01003 and YCEA02015.
(f)
Fuel Cell System (“YC FCS”)
YC FCS fuel cell system is a high efficiency fuel cell system for truck and bus applications. The YC FCS fuel cell systems with 90 to 120kW designed outputs have been installed on public transit fleet city buses for routine operation since late 2023. We are developing a 150kW fuel cell system for both trucks and buses applications and are currently conducting on-road performance testing with selected OEMs.
Sales
In 2024, according to CAAM, engine sales for commercial vehicles (excluding gasoline-powered and electric-powered vehicles) in China were approximately 2.3 million units, a decrease of 2.6% compared to 2023. Yuchai’s commercial vehicle engine sales in 2024 were 149,371 units, an increase of 17.2% compared to 127,469 units in 2023. Yuchai’s total engine sales in 2024 were 356,586 units, an increase of 13.7% compared to 313,493 units in 2023.
Yuchai’s light-duty engine sales in 2024 were 101,676 units, or 28.5% of total unit sales, compared to 23.2% in 2023, where light-duty engine sales were 72,875 units. Medium-duty engine sales were 164,986 units, or 46.3% of total unit sales, compared to 2023 where sales were 169,498 units, or 54.1% of total unit sales. Heavy-duty engine sales were 76,002 units, or 21.3% of total sales units, compared to 2023 where sales were 62,611 units, or 20.0% of total unit sales.
In 2024, Yuchai sold 11,279 units of natural gas engines compared with 12,160 units sold in 2023.
The following table sets forth a breakdown of Yuchai’s sales by major product category for fiscal years 2022, 2023 and 2024:
|
|
|
|
|
|
|
|
|
|
|
|
|
|
|
|
|
|
|
|
|
|
|
|
|
|
|
|
|
|
|
|
|
|
|
|
|
2022 |
|
|
2023 |
|
|
2024 |
|
|
Revenue |
|
|
% of Revenue |
|
|
Unit Sold |
|
|
Revenue |
|
|
% of Revenue |
|
|
Unit Sold |
|
|
Revenue |
|
|
% of Revenue |
|
|
Unit Sold |
|
|
RMB’000 |
|
|
|
|
|
|
|
|
RMB’000 |
|
|
|
|
|
|
|
|
RMB’000 |
|
|
|
|
|
|
|
Light-duty engines |
|
1,910,923 |
|
|
|
11.9 |
% |
|
|
94,340 |
|
|
|
1,621,538 |
|
|
|
9.0 |
% |
|
|
72,875 |
|
|
|
2,258,692 |
|
|
|
11.8 |
% |
|
|
101,676 |
|
Medium-duty engines (1) |
|
5,066,622 |
|
|
|
31.7 |
% |
|
|
162,018 |
|
|
|
5,696,186 |
|
|
|
31.6 |
% |
|
|
169,498 |
|
|
|
5,201,611 |
|
|
|
27.2 |
% |
|
|
164,986 |
|
Heavy-duty engines (1) |
|
5,061,991 |
|
|
|
31.7 |
% |
|
|
58,336 |
|
|
|
5,552,544 |
|
|
|
30.8 |
% |
|
|
62,611 |
|
|
|
6,417,484 |
|
|
|
33.6 |
% |
|
|
76,002 |
|
Other products and services (2) |
|
3,958,230 |
|
|
|
24.7 |
% |
|
|
6,562 |
|
|
|
5,145,012 |
|
|
|
28.6 |
% |
|
|
8,509 |
|
|
|
5,225,010 |
|
|
|
27.4 |
% |
|
|
13,922 |
|
|
|
15,997,766 |
|
|
|
100.0 |
% |
|
|
321,256 |
|
|
|
18,015,280 |
|
|
|
100.0 |
% |
|
|
313,493 |
|
|
|
19,102,797 |
|
|
|
100.0 |
% |
|
|
356,586 |
|
Notes:
(1)
Includes natural gas engines.
(2)
Includes power generator sets, NEV products and others.
Production
Yuchai’s primary manufacturing facilities are located in Yulin City in the Guangxi Zhuang Autonomous Region. The principal production land area currently occupies approximately 1.8 million square meters, including an existing production factory for all light-, medium- and heavy-duty engine models, a natural gas production facility, a high horse power marine diesel engine and power generator plant, a foundry and various testing and supporting facilities. Yuchai has centralized its production of marine and power generator sets under MGP, following the carve-out of the marine and power generator business and associated assets from Yuchai's main operating entity to MGP in 2022. For the years ended December 31, 2023 and 2024, the total production capacity of Yuchai (excluding Yuchai Simlan) was approximately 633,000 units each year based on a 2.0 shift five-day week at 80% utilization rate. For the new energy sector, production is managed under Yuchai Simlan and its subsidiaries, primarily located in Nanning City, Guangxi Zhuang Autonomous Region, with an annual production capacity of approximately 30,000 units.
In 2024, we produced 310,975 units of engines. The following table sets forth the breakdown of Yuchai’s production in the Guangxi Zhuang Autonomous Region by major product category for the years ended December 31, 2022, 2023 and 2024:
|
|
|
|
|
|
|
|
|
|
|
|
|
|
|
|
|
|
|
|
|
|
|
|
|
|
|
2022 |
|
|
2023 |
|
|
2024 |
|
|
|
Units |
|
|
% of Units |
|
|
Units |
|
|
% of Units |
|
|
Units |
|
|
% of Units |
|
Light-duty engines |
|
|
90,315 |
|
|
|
30.5 |
% |
|
|
70,500 |
|
|
|
25.5 |
% |
|
|
93,806 |
|
|
|
30.2 |
% |
Medium-duty engines (1) |
|
|
149,917 |
|
|
|
50.5 |
% |
|
|
142,984 |
|
|
|
51.7 |
% |
|
|
134,955 |
|
|
|
43.4 |
% |
Heavy-duty engines (1) |
|
|
49,618 |
|
|
|
16.7 |
% |
|
|
55,167 |
|
|
|
19.9 |
% |
|
|
66,061 |
|
|
|
21.2 |
% |
Other products and services (2) |
|
|
6,917 |
|
|
|
2.3 |
% |
|
|
8,042 |
|
|
|
2.9 |
% |
|
|
16,153 |
|
|
|
5.2 |
% |
|
|
|
296,767 |
|
|
|
100.0 |
% |
|
|
276,693 |
|
|
|
100.0 |
% |
|
|
310,975 |
|
|
|
100.0 |
% |
Notes:
(1)
Includes natural gas engines.
(2)
Includes power generator sets, NEV products and others
In 2024, Yuchai's wholly-owned subsidiary, Yuchai Machinery Power System (Thailand) Co., Ltd., or Yuchai Thailand, commenced production operations as its first K08 engine from Thailand factory rolled off the production line. Yuchai Thailand expects to produce a range of diesel engines, natural gas engines and new energy power products. Its existing production capacity is 1,000 units, and may be expanded in the future according to market demand.
Procurement
Yuchai manufactures engine blocks, cylinder heads, crankshafts, camshafts and certain other key parts. Third party suppliers including related parties provide the remaining engine parts and components. The production process involves the complete assembly and testing of the finished products. Yuchai’s procurement policy aims to source purchases from more than one suppliers. Yuchai is continually seeking to improve its procurement strategy by seeking new suppliers with competitive prices and quality.
Yuchai has progressively reduced its reliance on imported parts and components in recent years, in part due to an increasing number of international suppliers having local manufacturing and logistics capabilities in China. For instance, Yuchai’s fuel combustion equipment and its electronic control systems are purchased from the local factory of an international supplier operating in China.
Engine Block
Yuchai cast and molded more than 300,000 units of engine blocks in 2024, representing a large portion of its engine blocks used in production.
Raw Materials
Yuchai purchases raw materials, principally scrap steel and cast iron, from domestic suppliers. An increase in the prices of these raw materials would generally increase our costs of production. We have experienced volatility in the prices of raw materials in the past. See also “Item 3. Key Information — D. Risk Factors — Risks Related to Our Business and Industry — If prices of energy, raw materials or components increase, it may adversely affect our profitability or cause us to suffer operating losses.”
Quality Assurance, Control and Safety
All raw materials, external supplied parts and components are checked for conformity with the required quality and specifications. Each stage of the production process is monitored by a quality control procedure and the final product undergoes standard conformity and specification testing using an automated testing laboratory. To promote the safety of its workers, Yuchai has established a safety department to supervise the proper use of equipment to prevent fire and explosions and promote safe practices and procedures in the workplace.
Manufacturing Capacity Expansion
Yuchai believes that the current production capacity of all engine lines shall cater for the organic growth of business from its products offering and portfolio. Nevertheless, Yuchai is cautiously assessing the continuous upgrade and enhancement of manufacturing capabilities in meeting the market expectation. Yuchai is also continuously analyzing customer experience and devising production strategies to secure and seize market opportunities.
Research and Development, Patents and Licenses
Yuchai has allocated substantial resources to continually improve the technology of its products and sustain their competitiveness. Yuchai’s internal development effort focuses primarily on designing new products, improving manufacturing processes and adapting foreign technology to the Chinese market. Yuchai is committed to advancing the technology of its products through cooperation or partnership with Chinese research institutes, international engine design consulting firms, as well as international diesel engine and engine parts manufacturers. Yuchai maintains a professional research and development (“R&D”) team. Dr. Lin Tiejian, the Chief Engineer of Yuchai, was honored in January 2024 with the National Engineer Award for his exceptional contributions to the field of engineering technology in China.
Since 2022, Yuchai has focused its R&D efforts on upgrading its National VI-compliant engines for better performance and reduced noise, vibration, and harshness. Significant resources have been dedicated to enhancing our engines to meet the National VIb standards with improved fuel efficiency and engine performance in on-road applications, as well as developing alternative fuel combustion engines, including hydrogen, methanol and ammonia combustion. Yuchai’s R&D initiatives have also extended to off-road applications, such as the development of heavy-duty range extenders for the mining truck market. Yuchai has developed a range of 100-400kW range extender power systems for the mining dump trucks and e-CVT hybrid systems for city logistic trucks with refrigerated compartments.
Yuchai developed its first hydrogen combustion-powered engine, the model YCK05H, in December 2021, and launched its YCK16H heavy-duty in-cylinder direct injection hydrogen combustion engine in June 2022. With its expertise in the field of hydrogen combustion engines, Yuchai was appointed as a Committee Member of the new Hydrogen Combustion Engine Innovation Consortium division of the China Internal Combustion Engine Society in 2024.
In the field of new energy development, Yuchai launched the 350hp IE-Power system for heavy-duty tractors in September 2023. The system features a continuously variable transmission, enhanced maneuverability and performance for heavy-duty tractors and other agricultural machinery. Additionally, in 2024, the new energy locomotive, equipped with the Yuchai Simlan's YCK16 range extender in 500kW, was officially launched in small batches. This marks a new breakthrough for Yuchai Simlan in the rail transit sector, demonstrating its dedication to promoting the green transformation and upgrading new energy rail transit equipment.
In June 2023, the Stage 4 proposal in respect of China’s Heavy-duty Vehicle Fuel Consumption Standards was published by the government for public comment. It proposes new limits on the fuel consumption of new straight trucks, dump trucks, tractor-trailers, coaches, and city buses with a gross vehicle weight greater than 3,500 kg. The new proposal is estimated to tighten fuel consumption standards by approximately 15% as a general target across all vehicle segments. In September 2024, the Ministry of Industry and Information Technology announced the implementation schedule for such new standards. Starting from July 1, 2025, all the heavy-duty vehicle type approvals must meet with the requirements of the new standards, and by July 1, 2027, all new heavy-duty vehicles in China must comply with the new standards. Yuchai has been working with OEMs to achieve the new target through improvement of both engine and vehicle design.
Future Products
Yuchai believes that its long-term business prospects will largely depend upon its ability to develop and introduce new or improved products with higher quality and competitive pricing. Future products may utilize different technologies and may require knowledge of markets that Yuchai does not currently possess.
Yuchai intends to continue to work with international design consulting firms and international manufacturers for technological assistance in improving and developing its combustion engine products and new energy systems, and expects such cooperation to continue. Yuchai has entered into collaborations with local research institutions and technology providers to develop new energy technologies, such as fuel-cell systems, and intends to further expand these R&D efforts for its future products. The introduction of new engine products and new energy systems will also require significant capital expenditures, such as purchases of international manufacturing equipment and technologies. See “Item 3. Key Information — D. Risk Factors — Risks Related to Our Business and Industry — Competition in China from other diesel engine manufacturers may adversely affect our financial condition, results of operations, business or prospects.”
Patents and Licenses
As a result of its R&D efforts, Yuchai has a large patents portfolio with over 4,000 patents registered in China as of December 31, 2024, including more than 20 patents filed under the Patent Cooperation Treaty for international protection. The types of patents that Yuchai has registered are invention patents, utility model patents and design patents. The term of patent protection is 10 or 20 years from the filing date depending on the type of patent registered.
Yuchai develops its technologies and patents primarily for its own production and sales, while also starting to explore opportunities to leverage the value of these technologies and patents in overseas markets. In 2024, Yuchai entered into a comprehensive cooperation agreement with Kim Long Motor Hue, or Kim Long Motor, a subsidiary of Vietnam's FUTA Group. Under this agreement, Yuchai granted Kim Long Motor technology licensing rights for certain model engine series, which will be manufactured for trucks, buses and other commercial vehicles in Vietnam. Kim Long Motor has exclusive sales rights for these engines in the Vietnam market, along with priority sales rights in other ASEAN countries and South Korea, as well as aftermarket service rights in these regions. These licenses are valid for 15 years, with total licensing fees amounting to US$28 million.
Sales, Marketing and Services
Sales and Marketing
Yuchai distributes the majority of its engines directly to auto plants and agents from its primary manufacturing facilities in Yulin City. In addition, Yuchai operates a number of regional offices in major geographic regions in China. Yuchai provides a comprehensive range of services to its customers, including dispatching engineers to provide on-site assistance to major customers in the resolution of technical problems. Yuchai has 897 sales and marketing employees, the significant majority of whom are located in China.
Yuchai employs a multifaceted approach for marketing, including national and international exhibitions, high-profile events, digital and social media campaigns, and targeted advertisements in industry journals. For instance, in October 2019, Yuchai participated in the 70th Anniversary celebration of the founding of modern China with Yuchai engines propelling vehicles in the National Day parade in Beijing. In 2021, Yuchai introduced its IE-Power smart powertrain system at the China International Agricultural Machinery Exhibition, highlighting its innovation in heavy-duty agricultural equipment. In 2022, Yuchai’s power generator sets, including 1100kW high-horsepower units, were installed to power the facilities and athlete quarters for the Qatar World Cup. In February 2025, Yuchai provided comprehensive technical support for the 9th Asian Winter Games in Harbin, China, assuming responsibility for the seamless operation of nearly 1,000 event service vehicles equipped with YCK08 and YCS06 engines. These vehicles performed reliably in critical scenarios, demonstrating Yuchai's ability to deliver advanced and dependable power solutions for high-profile international events.
Yuchai has been sponsoring periodical programs for its customer service stations with information brochures and customer suggestion cards for the improvement of Yuchai’s service. These customer service stations form Yuchai’s service and maintenance network. In relation to those engines which are under warranty cover, these customer service stations perform the routine maintenance checks and repairs on end-users’ diesel engines free of charge to the customers, and the corresponding costs are borne by Yuchai. When the warranty expires, these customer service stations can continue to serve Yuchai clients at their own choice and costs.
Yuchai believes that its promotional efforts helps enhance brand recognition among end-users. Yuchai provides comprehensive after-sales support with over 6,000 domestic service stations across China. The customer service stations are independently owned and are able to provide emergency services to end-users within a 40-km radius in the central, eastern and southern parts of China. Yuchai also has more than 500 authorized service stations overseas.
Yuchai has continued to focus its sales efforts on retailers and end-users of diesel engines. Yuchai seeks to encourage end-users of gasoline engine trucks to replace their gasoline engines with Yuchai diesel engines by advertising the advantages of diesel engines. With the advent of a natural gas refueling network across the nation, customers have the additional option of using Yuchai’s natural gas engines.
In 2024, our sales to our top five customers accounted for 39.1% of our total revenue. Our top customer is a leading automobile manufacturer group in China. In 2024, sales to our top customer as a group accounted for 16.2% of our total revenue. See “Item 4. Information on the Company — B. Business Overview — Competition.”
As part of Yuchai’s credit procedures to control and manage its trade receivables, Yuchai may hold shipments for delivery if customers’ credit positions are not satisfactory or if customers have not made payments for earlier deliveries. There can be no assurance that such credit-controlling measures will successfully control Yuchai’s trade receivables balance, or that they will not adversely affect the future purchasing decisions of Yuchai’s customers. As of December 31, 2024, Yuchai had net trade and bills receivables of RMB 8.8 billion (US$1.2 billion), representing 42.9% of our consolidated current assets.
Export Sales
Most of Yuchai’s products that are exported outside of China are sold indirectly through third party distributors who purchase them from Yuchai and resell them to end-users in subsequent and separate transactions. Yuchai exports a very small percentage of its products directly outside China. In 2024, Yuchai’s direct export revenue is RMB 301.4 million, representing 1.6% of its total revenue, compared to RMB 129.1 million, representing 0.7% of total revenue in 2023, and RMB 111.6 million, representing 0.7% of total revenue in 2022.
Customer Service
Yuchai believes that customer service is an important part of maintaining its market competitiveness. In addition to various services provided initially at its sales offices, Yuchai has an extensive network of authorized service stations in China that provide repair and maintenance services, spare parts, retrofitting services and training to Yuchai’s customers. To ensure a consistently high level of service, Yuchai trains the technicians at regional training centers or selected service stations. In addition, Yuchai also owns and operates repair training centers. The costs of any warranty-related services or repairs are borne by Yuchai, and all non-warranty activities are charged to customers. Yuchai’s customer service program emphasizes a fast turnaround time on repair requests. As part of this policy, Yuchai supplies authorized service stations with spare parts for repairs and requires these service stations to provide on-site assistance at the customer’s place of business generally within 1.5 hours for customers located within 50 kilometers of the service stations.
In May 2022, Yuchai’s subsidiary, Guangxi Yuchai Machinery Sales and Marketing Development Co., Ltd., or YMMC, (formerly known as Guangxi Yuchai Machinery Monopoly Development Co., Ltd.) entered into a partnership with certain engine services companies to establish Suzhou Yuxing Automobile Technology Co., Ltd., or Suzhou Yuxing, to provide vehicle performance monitoring, vehicle and engine maintenance and repairs solutions. Suzhou Yuxing was initially intended to serve vehicles with Yuchai engines. Since 2023, it has expanded its service to vehicles using diesel engines of other brands. In 2024, Suzhou Yuxing restructured its shareholding, resulting in an increase in Yuchai's subsidiary's share from 30% to 45%. Suzhou Yuxing has developed a customer base of large-scale fleet users, such as logistic group companies, and established five subsidiaries: Yuxing Automobile Technology (Guiyang) Co., Ltd., Yuxing Automobile Technology (Shanghai) Co., Ltd., Yuxing Automobile Technology (Nanjing) Co., Ltd., Yuxing Automobile Technology (Chongqing) Co., Ltd., and Yuxing Automobile Technology (Wuhan) Co., Ltd.
Trademarks
GY owns and maintains the Chinese trademark registrations of its principal trademarks. Yuchai has entered into trademark license agreements with GY according to which Yuchai has the right to use and license its branch, subsidiaries and joint ventures to use these trademarks. Yuchai believes that the Yuchai logo is well recognized as a quality brand in China.
Competition
The diesel engine industry in China is highly competitive. Yuchai believes it faces intense competition in the engine manufacturing industry across all of its engine platforms. The diesel engine market is fragmented and very price sensitive. Yuchai believes, based on internal studies, that it primarily competes on factors including performance, quality, compliance with emission standards, price and after-sales service, and secondarily on noise, size and weight. Yuchai believes that its engines are highly regarded by truck manufacturers and consumers for leading performance and reliability. In addition, Yuchai believes that its nationwide network of authorized service stations and repair training centers in China provides a competitive advantage in after-sales support.
The ongoing development of NEVs in China will continue to present a source of competition for Yuchai’s engines as the rising adoption of NEVs on electric buses and trucks has adversely impacted the demand for diesel engines in the market such as public transit and logistics. See “Item 3. Key Information — D. Risk Factors — Risks Related to Our Business and Industry — China’s vehicle industry is continuing its transition to new energy vehicles, with growth in new energy vehicles seen in truck and bus markets in addition to passenger cars. This may lead to decrease in demand for our engines affecting our market share and profitability.”
In 2024, our sales to our top five customers accounted for 39.1% of our total revenue, with our top customer being a leading automobile manufacturer group in China and a part of our major competitor’s group. Some of Yuchai’s competitors have formed joint ventures with, or have technology assistance arrangements with, international diesel engine manufacturers or engine design consulting firms, and use foreign technology that is more advanced than Yuchai’s technology. Yuchai expects competition to intensify as a result of, among other things, improvements in competitors’ products, increased production capacity of competitors, and aggressive pricing strategies. Yuchai believes production capacity in the diesel engine industry has increased over the years which has further intensified competition. See “Item 3. Key Information — D. Risk Factors — Risks Related to Our Business and Industry — Competition in China from other diesel engine manufacturers may adversely affect our financial condition, results of operations, business or prospects.”
The competition landscape has become increasingly challenging in recent years amid China’s economic slowdown and a sluggish real estate market, which have dampened demand for heavy machinery. In addition, increased cost pressures stemming from suppliers facing survival challenges or even closures, lead to higher production costs for Yuchai, while intense market competition limits the ability for Yuchai to adjust sales prices accordingly. See “Item 3. Key Information — D. Risk Factors — Risks Related to Our Business and Industry — We are dependent on our suppliers, some of whom are our single source suppliers for the components they supply."
The HLGE group
As of February 28, 2025, we had a 48.9% interest in the outstanding ordinary shares of HLGE. See “Item 5. Operating and Financial Review and Prospects — Business Expansion and Diversification Plan.” HLGE is listed on the Main Board of the Singapore Exchange. HLGE’s share price on the Singapore Exchange closed at S$0.27 on February 28, 2025. The core businesses of the HLGE group are that of hospitality operations and property development.
The HLGE group wholly owns a Copthorne hotel in Cameron Highlands (Malaysia). Copthorne Hotel Cameron Highlands is situated at the highest accessible point of Cameron Highlands, Malaysia, with 269 guest rooms and suites. Located next to the hotel, there is a Tudor-styled resort, where 51 units have been leased by the hotel from the owners of the resort for use by its guests. The resort comprises self-contained low-rise and high-rise apartment suites and each suite is equipped with a living room, a kitchenette and a balcony. To maintain its competitiveness, HLGE carries out renovation programs at CHCH from time to time as required.
The HLGE group recorded pre-tax losses for five consecutive fiscal years from 2009 to 2013 and in the fiscal year 2015. For the fiscal year 2014, the HLGE group recorded a profit mainly due to the acquisition by its wholly-owned subsidiary of the remaining 55% equity interest in Augustland Hotel Sdn Bhd, which owned CHCH. For the fiscal year 2016, the HLGE group recorded pre-tax profit. For the fiscal year 2017, the HLGE group recorded a profit mainly due to its disposals of (i) the HLGE group’s 60% equity interest in Copthorne Hotel Qingdao Co., Ltd. to Qingdao Haiyi Jun Zhuo Culture Travel Property Investment Co Ltd; and (ii) the HLGE group’s entire interests in LKN Investment International Pte. Ltd. to an affiliate of Jingrui Holdings Limited (collectively, the "Two Disposals"). Previously, HLGE’s average daily market capitalization had fallen below the minimum threshold of S$40 million resulting in its placement on the Watch-list of the Singapore Stock Exchange (“Watch-list”) on June 4, 2014, for failure to comply with the minimum criteria for continued listing. These factors in the past made it difficult for the HLGE group to obtain financing from financial institutions. In March 2018, HLGE converted all of its existing issued and outstanding non-redeemable convertible cumulative preference shares into new ordinary shares of HLGE. On April 4, 2018, the Singapore Stock Exchange determined that HLGE met the Singapore Exchange’s Listing Manual criteria for exit from the Watch-list and removed HLGE from the Watch-list on April 5, 2018.
There was a loan amounting to S$93 million granted to HLGE by a wholly-owned subsidiary of our Company to refinance the outstanding zero coupon unsecured non-convertible bonds previously issued by HLGE, which matured on July 3, 2009. The loan amount was reduced to S$68 million through past repayments by HLGE and subsequently fully repaid by a portion of the proceeds from the Two Disposals in 2017.
The HLGE group may require additional funds for its core businesses and to invest in future growth opportunities. There is no assurance that the HLGE group would be able to generate sufficient internal funds to finance its growth plans or identify and complete any potential merger and acquisition opportunities to grow its earnings base. Accordingly, the HLGE group may, depending on the cash flow requirements and financial condition, need to raise additional funds by issuing equity or a combination of equity and debt or by entering into strategic relationships or through other arrangements. Any additional equity financing by HLGE may dilute our equity interests in HLGE. Any debt financing may contain restrictive covenants with respect to dividends, future capital raising and other financial and operational matters. Failure to obtain sufficient funds to finance its growth plans may adversely affect the HLGE group’s business, financial performance and financial position.
As of December 31, 2024, HLGE is in an accumulated loss position that affects its ability to distribute dividends. Under Section 403 of the Singapore Companies Act 1967, no dividend is payable to the shareholders of any company except out of profits.
For more information on risks relating to our investment in HLGE, see “Item 3. Key Information — D. Risk Factors — Risks Related to Our Business and Industry — The HLGE group’s hotel ownership and management business may be adversely affected by risks inherent in the hotel industry.”
C.
Organizational Structure
The following chart illustrates the organizational structure of the Company and Yuchai as of February 28, 2025 and is based on information generally known to the Company or otherwise disclosed in filings made with the SEC (see also “Item 7. Major Shareholders and Related Party Transactions — A. Major Shareholders”). This chart depicts the Company’s significant subsidiaries only. See Exhibit 8.1 for more information on the particulars of the Company’s subsidiaries.

D.
Regulatory and Related Matters
Governance, Operation and Dissolution of Yuchai
Governance, operation and dissolution of Yuchai are governed by the PRC Foreign Investment Law, or the FIL, the Company Law of the People’s Republic of China which was initially promulgated on December 29, 1993 and other related laws and regulations, as well as by Yuchai’s Articles of Association. On December 29, 2023, the Standing Committee of the National People’s Congress further amended the Company Law, and this amendment mainly included the improvement of a company’s establishment and exit system, the optimization of a company’s organization, the improvement of a company’s capital system, the reinforcement of the responsibilities of controlling shareholders and management personnel, and the enhancement of a company’s social responsibility, etc. This amendment took effect on July 1, 2024. Yuchai is subject to the relevant PRC labor laws and regulations with respect to labor management, which is overseen by the Ministry of Human Resources and Social Security. In accordance with these laws and regulations, management may hire and discharge employees and make other determinations with respect to wages, welfare, insurances and employee discipline. PRC laws and regulations require that before any company, including an FIE such as Yuchai, distributes profits, it must: (i) satisfy all tax liabilities; (ii) recover losses in previous years; and (iii) make contributions to statutory reserve fund in an amount equal to at least 10% of net income for the year determined in accordance with generally accepted accounting principles in China, or PRC GAAP. However, the allocation of statutory reserve fund will not be further required once the accumulated amount of such fund reaches 50% of the registered capital of Yuchai.
Yuchai was previously a Sino-foreign joint stock company and was subject to the laws and regulations relating to joint stock limited liability companies and Sino-foreign joint venture companies in China, including the Sino-Foreign Equity Joint Venture Law. On March 15, 2019, the FIL was adopted. Upon its effectiveness on January 1, 2020, the Sino-Foreign Equity Joint Venture Law, the Wholly Foreign Owned Enterprise Law and the Sino-Foreign Cooperative Joint Venture Law, together with their implementation rules and ancillary regulations, were repealed and the FIL became the legal foundation regulating FIEs. The FIL grants national treatment to FIEs, except for those FIEs that operate in industries specified as either “restricted” or “prohibited” from foreign investment in a “negative list”. Yuchai is an FIE governed by the FIL and related implementation rules. See also “Item 3. Key Information — D. Risk Factors — General Risk Factor — Uncertainties in the interpretation and enforcement of PRC laws and regulations could limit the legal protections available to you and us.”
Pursuant to Chinese law and Yuchai’s Articles of Association, Yuchai may be dissolved upon the occurrence of certain events, such as force majeure, severe losses, inability to obtain necessary supplies and other events that render Yuchai unable to continue its operations. Upon dissolution, Yuchai will form a liquidation committee. Final dissolution is subject to government review and approval.
During 2003, we believe affiliates of the GY Group caused various Chinese government agencies to raise allegations of irregularities regarding the status of our ownership of and rights of control over Yuchai, which we believe was intended to try to limit our rights to exercise control over Yuchai. We further believe that such allegations were based on an inaccurate understanding of the structure of our ownership of Yuchai. We also believe that Yuchai’s ownership structure was validly approved by the relevant Chinese authorities, and that the shares of Yuchai held by our six wholly-owned subsidiaries are legally and validly held under Chinese law. We obtained legal opinions from two Chinese law firms confirming these matters (see the reports on Form 6-K filed by the Company with the SEC on April 1, 2005). We also took steps to communicate to the relevant Chinese government agencies the reasons for our position with respect to these matters. We implemented the July 2003 Agreement, the Reorganization Agreement, as amended, and the Cooperation Agreement to resolve the issues raised by the various Chinese governmental agencies relating to our share ownership in Yuchai and the continued corporate governance and other difficulties which we have had from time to time with respect to Yuchai. Based upon the above-mentioned legal opinions, we believe that in the event of a future dispute with the Chinese stakeholders at Yuchai, we expect to pursue as appropriate legal remedies in appropriate jurisdictions to seek to enforce our legal rights as the majority shareholder with a controlling financial interest in Yuchai to protect our investment for our benefit and the benefit of our shareholders. See also “Item 3. Key Information — D. Risk Factors.”
E.
Property, Plant and Equipment
Yuchai’s headquarters and primary manufacturing facilities are located in Yulin City in the Guangxi Zhuang Autonomous Region. Yuchai has the right to use approximately two million square meters of land, which is used primarily for production and employee housing. The principal production land area currently occupies approximately 1.8 million square meters, including the production factories for all light-, medium- and heavy-duty engine models, a natural gas testing facility, a high horse power marine diesel engine and power generation engine plant, foundries, and various testing and supporting facilities. Yuchai also has production and assembly facilities for new energy products in Nanning, Guangxi Zhuang Autonomous Region, and Wuxi in Jiangsu Province. In addition, Yuchai leases a number of regional sales offices in China. For the year ended December 31, 2022, 2023 and 2024, the total production capacity of Yuchai in Yulin City, Guangxi Zhuang Autonomous Region, was approximately 633,000 units each year, based on a 2.0 shift five-day week at 80% utilization rate. Yuchai performs periodic maintenance and upgrading of production facilities. Yuchai also commits a significant portion of its annual capital expenditure for maintenance and upgrading to meet safety and production requirements. Yuchai is potentially exposed to varying environmental or natural disaster risks and could experience business interruptions, damage to its facilities and loss of life, all of which could have a material adverse effect on Yuchai’s business, financial condition and results of operations. See “— B. Business Overview — Products and Key Product Development — Yuchai — Production.”
Yuchai expects that environmental standards and their enforcement in China will, as in many other countries, become more stringent over time, especially as technical advances make achievement of higher standards feasible. On January 18, 2016, the Ministry of Industry and Information Technology, and the Ministry of Environmental Protection required that all light-duty petrol vehicles, light-duty diesel buses, and heavy-duty diesel vehicles (for the purposes of public transportation, environmental sanitation and postal services) must comply with National V emission standards from January 1, 2017. All heavy- and light-duty diesel vehicles nationwide were required to comply with National V emission standards from July 1, 2017 and January 1, 2018, respectively. In June 2018, the MEE announced that all diesel powered heavy-duty vehicles must comply with the National VI emission standards in different phases: (a) natural gas engines driven heavy-duty vehicles are required to comply with the National VIa emission standards from July 1, 2019, and the National VIb emission standards from January 1, 2021; (b) diesel engine driven municipal vehicles are required to comply with the National VIa emission standards from July 1, 2020, and all diesel driven heavy-duty vehicles are to comply with the National VIa emission standards from July 1, 2021; and (c) all diesel driven heavy-duty vehicles are required to comply with the National VIb emission standards from July 1, 2023. In December 2020, the MEE announced the approval of Tier-4 emission standards and any off-road machinery (below 560 kW) that does not comply with the Tier-4 emission standards is prohibited for production, import and selling in China from December 2022.
We are subject to Chinese national and local environmental protection regulations, which currently impose fees for the discharge of waste substances, require the payment of fines for pollution, and provide for the closure of any facility that fails to comply with orders requiring us to cease or improve upon certain activities causing environmental damage. Due to the nature of our business, we produce certain amounts of waste water, gas and solid waste materials during the course of our production. Yuchai has set up a sewage disposal system that meets national environmental discharge standards to process polluted water generated during production. In accordance with applicable regulations, sewage processing data and results of sewage treatment will be uploaded in real time to an online platform operated by the Ecology and Environment Department of the Guangxi Zhuang Autonomous Region. Polluted water will only be discharged upon confirmation that it meets the national standards. Yuchai delivers solid waste products to qualified third-party waste disposal sites for disposal and makes payments in respect thereof.
For those recyclable waste such as foundry sand, third-party disposal sites with qualification would be engaged for recycling treatment to reduce waste of resources. In addition, Yuchai has also built treatment and filter systems for dust, fumes, panting and noise, respectively, to reduce the pollution resulting from Yuchai’s production. We believe our environmental protection facilities and systems are adequate for us to comply with the existing national, provincial and local environmental protection regulations. However, Chinese national, provincial or local authorities may impose additional or more stringent regulations which would require additional expenditure on environmental matters or changes in our processes or systems. See “Item 3. Key Information — D. Risk Factors — Risk Related to our Business and Industry — We are subject to increasingly stringent policies and regulations related to the environment, climate change, and employee health and safety.”
ITEM 4A. UNRESOLVED STAFF COMMENTS
As of the date of this Annual Report, we have no unresolved comments from the SEC.
ITEM 5. OPERATING AND FINANCIAL REVIEW AND PROSPECTS
The following discussion of our financial condition and results of operations should be read in conjunction with the consolidated financial statements and the related notes included elsewhere in this Annual Report. This discussion contains forward-looking statements that involve risks and uncertainties. Our actual results may differ significantly from those projected in the forward-looking statements. Factors that might cause future results to differ significantly from those projected in the forward-looking statements include, but are not limited to, those discussed below and elsewhere in this Annual Report. Our consolidated financial statements and the financial information discussed below have been prepared in accordance with IFRS accounting standards.
During the fiscal years ended December 31, 2022, 2023 and 2024, our main business has been our 76.4% ownership interest in Yuchai. As a result, our financial condition and results of operations have depended primarily upon Yuchai’s financial condition and results of operations.
Overview
The Chinese economy maintained a stable GDP growth of 5% in 2024. The growth was partially due to recovery of the customer expenditure after the COVID-19 pandemic, as well as strong growth in export markets. According to CAAM, the total industry unit sales of commercial vehicles (excluding gasoline-powered and electric-powered vehicles) decreased by 2.6% year-over-year to 2.3 million units in 2024. The decrease is largely attributable to restrained customer spending and challenges in the critical real estate development sector. These factors combined to create an uncertain and cautious economic outlook.
At Yuchai, our on-road engine sales outperformed the overall truck and bus markets in 2024, reporting 17.2% growth in both truck and bus combined. Our off-road segments continued to deliver unit growth in almost all applications. Additionally, our marine and power generation units continued to grow, particularly in the power generation market for both prime and standby applications, as well as data center projects.
Yuchai’s gross margin improved to 14.7% from 14.1% in the previous year. The increase in gross margin was mainly attributable to higher revenue, and continuing cost reduction initiatives, partially offset by greater labor and overhead expenses. Total R&D expenditures including capitalized costs, were RMB 1.2 billion (US$165.8 million) in 2024 compared with RMB 1.1 billion in 2023, as we continued our initiatives to enhance the efficiency and performance of our National VI and Tier-4 emission standards compliant engines with marine and power generation applications, while advancing new energy solutions. Our investment in R&D is a testament to our commitment to engines efficiency, performance, innovation and customer satisfaction. Our joint ventures witnessed significant improvements, particularly MTU Yuchai Power which specializes in large power generator engines. Additionally, Y&C Engine and Purem Yuchai turned profitable in 2024, reversing last year's loss. Yuchai's gains have contributed to a 13.1% rise in net profit attributable to China Yuchai’s shareholders, reaching RMB 323.1 million (US$45.0 million) compared with RMB 285.5 million in 2023. This growth translates to an increase in earnings per share to RMB 8.21 (US$1.14), from RMB 6.99 for the year of 2023.
We established Yuchai Simlan in 2021 for developing new energy products in Nanning. Yuchai Simlan's wholly-owned subsidiary Cynland Hyentech was established in 2023 for developing hydrogen fuel cells and stacks, as well as to assemble fuel cell systems and powertrains in the Wuxi High Tech Zone. This demonstrates our commitment to reducing carbon emissions and promoting environmental sustainability.
Yuchai’s strategic restructuring, initiated in 2021, has led to the creation of Guangxi SKY Cloud Technology Co., Ltd. (formerly known as Guangxi Xing Yun Cloud Technology Co., Ltd.). This subsidiary focuses on developing proprietary operating systems with enhanced data analytics capabilities for smart and connected solutions that are applicable to a wide range of vehicles and machinery. The focus on IT operations, digital project development, and intelligent network creation signifies the importance of IT integration in Yuchai’s industrial operations. Furthermore, prior to 2023, the consolidation of marine and power generator businesses under MGP. reflects a move towards a more unified and efficient business corporate structure. We also carved out the existing businesses by establishing the specialized entities such as Yuchai Foundry Co., Ltd ("Yuchai Foundry") to enhance operational control, foster an environment that is conducive to innovation and resource optimization and improve business performance. Yuchai Foundry made a significant breakthrough in the wind turbine market with the launch of turbine fan main shaft in 2024.
Yuchai is advancing its globalization efforts, fueled by the strengthening collaboration between China and ASEAN countries. In 2024, Yuchai Thailand commenced its production operations for diesel engines and natural gas engines. Yuchai also entered a strategic cooperation agreement with Kim Long Motor Hue, or Kim Long Motor, a subsidiary of Vietnam's FUTA Group to provide technology knowhow, component supply and related support, and services for the construction of an engine factory at Kim Long Motor's designated site in Vietnam.
The Chinese automotive industry continues to be highly competitive. Our ability to successfully compete in our industry will be fundamental to our future success in our existing and new markets. See “Item 3. Key Information — D. Risk Factors — Risks Related to Our Business and Industry” for further details.
Business Expansion and Diversification Plan
Following the implementation of our business expansion and diversification plan as approved by our Board of Directors in 2005, we looked for new business opportunities to reduce our financial dependence on Yuchai and invested in the following companies:
Thakral Corporation Ltd
The first step in implementing this plan occurred in March 2005 when through VDL, we acquired a 15.0% equity interest in TCL. As of December 2009, our equity interest in TCL was 34.4%. The TCL group invests directly or with co-investors in real estate and other investment opportunities which include property-backed financial instruments. Since the fiscal year 2010, we have gradually reduced our equity interest in TCL. In 2022, we fully disposed of our shareholding interest in TCL.
HL Global Enterprises Limited
The second step in the implementation of our business expansion and diversification plan occurred in February 2006 when we acquired a 29.1% equity interest in HLGE and certain convertible preference and debt securities through two wholly-owned subsidiaries for an aggregate consideration of approximately S$132.0 million.
On January 13, 2012, our wholly-owned subsidiary, Grace Star Services Limited (“Grace Star”) transferred 24,189,170 Series B redeemable convertible preference shares in the capital of HLGE (the “Trust Preference Shares”) to Amicorp Trustees (Singapore) Limited (the “Trustee”) pursuant to a trust deed entered into between HLGE and the Trustee (the “Trust”). On January 16, 2012, the Trust Preference Shares were mandatorily converted into 24,189,170 new ordinary shares in the capital of HLGE (the “Trust Shares”) resulting in our shareholding interest in HLGE decreasing from 49.4% to 48.1%. On April 4, 2012, as a result of the conversion of all the outstanding Series A redeemable convertible preference shares held by our wholly-owned subsidiaries, VDL and Grace Star, into new ordinary shares in the capital of HLGE, our shareholding interest in HLGE increased from 48.1% to 48.9%.
The Trust Shares are accounted for as treasury shares by HLGE as they are issued by HLGE and held by the Trust, which is considered as part of HLGE. As a result, based on the total outstanding ordinary shares of HLGE net of the Trust Shares, our shareholding interest in HLGE is stated as 50.2% for accounting purposes in the Company’s consolidated financial statements for the year ended December 31, 2024. However, these Trust Shares are not regarded as treasury shares under the Singapore Companies Act, Chapter 50, and the Trustee has the power, inter alia, to vote or abstain from voting in respect of the Trust Shares at any general meeting of HLGE in its absolute discretion and to waive its right to receive dividends in respect of the Trust Shares as it deems fit. Accordingly, based on the total outstanding ordinary shares of HLGE including the Trust Shares, our shareholding interest in HLGE is 48.9% as of December 31, 2024 and February 28, 2025. We consolidate the results of HLGE as a subsidiary of our Company. See Note 1.3 to the accompanying consolidated financial statements in Item 18.
The selected consolidated statement of financial position data as of December 31, 2023 and 2024, and the selected consolidated statement of profit or loss data set forth below for the years ended December 31, 2022, 2023 and 2024 are derived from our audited consolidated financial statements included in this Annual Report. The selected consolidated statement of financial position data as of December 31, 2022 are derived from our audited consolidated financial statements included in our Annual Report for the year ended December 31, 2023 on Form 20-F filed with the SEC on April 26, 2024. Our consolidated financial statements as of December 31, 2023 and 2024 and for the years ended December 31, 2022, 2023, and 2024 have been prepared in conformity with IFRS accounting standards.
We currently own, through six of our wholly-owned subsidiaries, 76.4% of the outstanding shares of Yuchai. Our ownership interest in Yuchai is our main business asset. As a result, our financial condition and results of operations depend primarily upon Yuchai’s financial condition and results of operations, and the continued implementation of the Reorganization Agreement, as amended by the Cooperation Agreement. We also have a 48.9% interest in the outstanding ordinary shares of HLGE.
|
|
|
|
|
|
|
|
|
|
|
|
|
|
|
|
|
|
|
Year ended December 31, |
|
|
|
2022 |
|
|
2023 |
|
|
2024 |
|
|
2024 |
|
|
|
RMB |
|
|
RMB |
|
|
RMB |
|
|
US$(1) |
|
|
|
(in thousands, except per share data) |
|
Consolidated Statement of Profit or Loss Data: |
|
|
|
|
|
|
|
|
|
|
|
|
Revenue |
|
|
16,030,636 |
|
|
|
18,046,349 |
|
|
|
19,133,575 |
|
|
|
2,667,146 |
|
Cost of sales (2) |
|
|
(13,857,659 |
) |
|
|
(15,502,876 |
) |
|
|
(16,315,074 |
) |
|
|
(2,274,258 |
) |
Gross profit (2) |
|
|
2,172,977 |
|
|
|
2,543,473 |
|
|
|
2,818,501 |
|
|
|
392,888 |
|
Research and development expenses |
|
|
(836,438 |
) |
|
|
(876,578 |
) |
|
|
(984,659 |
) |
|
|
(137,257 |
) |
Selling, general and administrative expenses (2) |
|
|
(1,154,004 |
) |
|
|
(1,499,808 |
) |
|
|
(1,812,526 |
) |
|
|
(252,659 |
) |
Other operating income, net |
|
|
336,756 |
|
|
|
442,362 |
|
|
|
575,658 |
|
|
|
80,244 |
|
Operating profit |
|
|
519,291 |
|
|
|
609,449 |
|
|
|
596,974 |
|
|
|
83,216 |
|
Share of results of associates and joint ventures, net of tax |
|
|
(29,093 |
) |
|
|
62,078 |
|
|
|
101,548 |
|
|
|
14,155 |
|
Finance costs |
|
|
(95,472 |
) |
|
|
(100,175 |
) |
|
|
(77,982 |
) |
|
|
(10,870 |
) |
Profit before tax |
|
|
394,726 |
|
|
|
571,352 |
|
|
|
620,540 |
|
|
|
86,501 |
|
Income tax expense |
|
|
(59,065 |
) |
|
|
(148,496 |
) |
|
|
(128,798 |
) |
|
|
(17,954 |
) |
Profit for the year |
|
|
335,661 |
|
|
|
422,856 |
|
|
|
491,742 |
|
|
|
68,547 |
|
Attributable to: |
|
|
|
|
|
|
|
|
|
|
|
|
Equity holders of the Company |
|
|
218,581 |
|
|
|
285,518 |
|
|
|
323,055 |
|
|
|
45,033 |
|
Non-controlling interests |
|
|
117,080 |
|
|
|
137,338 |
|
|
|
168,687 |
|
|
|
23,514 |
|
Basic and diluted earnings per share attributable to equity holders of the Company (RMB/US$ per share) |
|
|
5.35 |
|
|
|
6.99 |
|
|
|
8.21 |
|
|
|
1.14 |
|
Profit for the year per share (RMB/US$ per share) |
|
|
8.22 |
|
|
|
10.35 |
|
|
|
12.50 |
|
|
|
1.74 |
|
Weighted average number of shares |
|
|
40,858 |
|
|
|
40,858 |
|
|
|
39,326 |
|
|
|
39,326 |
|
Selected Consolidated Statement of Financial Position Data: |
|
|
|
|
|
|
|
|
|
|
|
|
Working capital (3) |
|
|
5,873,135 |
|
|
|
7,105,273 |
|
|
|
7,290,726 |
|
|
|
1,016,299 |
|
Property, plant and equipment |
|
|
3,995,744 |
|
|
|
3,553,601 |
|
|
|
3,418,243 |
|
|
|
476,490 |
|
Trade and other receivables |
|
|
7,311,347 |
|
|
|
8,458,624 |
|
|
|
9,416,461 |
|
|
|
1,312,618 |
|
Total assets |
|
|
24,137,556 |
|
|
|
25,757,618 |
|
|
|
27,048,094 |
|
|
|
3,770,401 |
|
Trade and other payables (4) |
|
|
8,328,774 |
|
|
|
9,408,479 |
|
|
|
10,465,519 |
|
|
|
1,458,853 |
|
Short-term and long-term loans and borrowings |
|
|
2,341,432 |
|
|
|
2,540,294 |
|
|
|
2,509,800 |
|
|
|
349,857 |
|
Non-controlling interests |
|
|
2,826,118 |
|
|
|
2,949,097 |
|
|
|
3,134,940 |
|
|
|
436,999 |
|
Issued capital |
|
|
2,081,138 |
|
|
|
2,081,138 |
|
|
|
2,081,138 |
|
|
|
290,103 |
|
Treasury shares |
|
|
— |
|
|
|
— |
|
|
|
(285,561 |
) |
|
|
(39,806 |
) |
Equity attributable to equity holders of the Company |
|
|
9,008,946 |
|
|
|
9,226,528 |
|
|
|
9,164,625 |
|
|
|
1,277,514 |
|
(1)
The Company’s functional currency is US dollar and its reporting currency is Renminbi. The functional currency of Yuchai is Renminbi. Translation of amounts from Renminbi to US dollar is solely for the convenience of the reader. Translation of amounts from Renminbi to US dollar has been made at the rate of RMB 7.1738 = US$1.00, the rate quoted by the PBOC at the close of business on February 28, 2025. No representation is made that the Renminbi amounts could have been, or could be, converted into US dollar at that rate or at any other rate prevailing on February 28, 2025 or any other date. The rate quoted by the PBOC at the close of business on December 31, 2024 was RMB 7.1884 = US$1.00.
(2)
Our management has reclassified assurance-type warranty expenses from selling, general and administrative expenses to cost of sales for the year ended December 31, 2024. The comparative figures for the full year ended December 31, 2022 and 2023 have been adjusted to conform with this year's presentation.
(3)
Current assets less current liabilities.
(4)
Inclusive of non-current other payables.
2024 compared to 2023
Revenue for 2024 was RMB 19.1 billion (US$2.7 billion) compared with RMB 18.0 billion in 2023, an increase of 6.0%. The total number of engines sold by Yuchai in 2024 was 356,586 units compared with 313,493 units in 2023, representing an increase of 43,093 units, or 13.7%, primarily due to higher sales in the truck, bus, industrial and marine and power generation markets. Stronger performance in truck and bus engine sales was achieved despite a 2.6% year-over-year decrease in sales of commercial vehicles (excluding gasoline- and electric-powered vehicles) in 2024 as reported by CAAM.
Cost of sales consisted of direct material costs, direct labor costs, and direct and indirect production overheads such as wages, depreciation and amortization, warranty expenses and freight charges.
Gross profit was RMB 2.8 billion (US$392.9 million) in 2024, an increase of 10.8% from RMB 2.5 billion in 2023. Gross profit margin was 14.7% in 2024 compared with 14.1% in 2023. The increase in gross margin was mainly attributable to higher revenue from higher unit sales volume, and continuing cost reduction initiatives, partially offset by greater labor and overhead expenses.
Other operating income, net was RMB 575.7 million (US$80.2 million) in 2024, an increase of 30.1% from RMB 442.4 million in 2023. The increase was mainly due to higher government grants, higher rebate on value-added taxes, and recognition of technology licensing fees.
R&D expenses increased by 12.3% to RMB 984.7 million (US$137.3 million) in 2024 compared with RMB 876.6 million in 2023, mainly attributable to higher mold costs and impairment of a discontinued R&D project. We continued with our initiatives to enhance the efficiency and performance of our National VI and Tier-4 emission standards compliant engines with marine and power generation applications, while advancing new energy solutions. In 2024, total R&D expenditures, including capitalized costs, were RMB 1.2 billion (US$165.8 million), compared with RMB 1.1 billion in 2023, representing 6.2% of the revenue compared with 5.9% in 2023.
SG&A expenses were RMB 1.8 billion (US$252.7 million) in 2024, representing 9.5% of the revenue, compared with RMB 1.5 billion, representing 8.3% of the revenue in 2023. This increase was mainly due to higher allowance for expected credit loss on trade receivables, and higher travelling, personnel and selling expenses compared with 2023.
As a result, operating profit decreased by 2.0% to RMB 597.0 million (US$83.2 million) in 2024 from RMB 609.4 million in 2023. Operating margin was 3.1% in 2024 compared with 3.4% in 2023.
Finance costs decreased by 22.2% to RMB 78.0 million (US$10.9 million) in 2024 from RMB 100.2 million in 2023.
The share of financial results of the associates and joint ventures was an income of RMB 101.5 million (US$14.2 million) in 2024 compared with an income of RMB 62.1 million in 2023. The improvement was mainly driven by higher profits at MTU Yuchai Power. Additionally, Y&C Engine and Purem Yuchai achieved profitability in 2024 compared to a loss last year.
Profit before tax was RMB 620.5 million (US$86.5 million) in 2024 compared with RMB 571.4 million in 2023.
Income tax expense in 2024 was RMB 128.8 million (US$18.0 million) compared with RMB 148.5 million in 2023.
As a result of the foregoing factors, profit for the year was RMB 491.7 million (US$68.5 million) in 2024 compared with RMB 422.9 million in 2023, representing an increase of 16.3%.
Net profit attributable to our shareholders increased by 13.1% to RMB 323.1 million (US$45.0 million) compared with RMB 285.5 million in 2023.
2023 compared to 2022
Revenue for 2023 was RMB 18.0 billion compared with RMB 16.0 billion in 2022, an increase of 12.6%. The total number of engines sold by Yuchai in 2023 was 313,493 units compared with 321,256 units in 2022, representing a decrease of 7,763 units, or 2.4%, primarily due to lower sales in the truck and agricultural markets, partially offset by increased sales in the bus, industrial, marine and power generation and new energy products. According to CAAM, sales of commercial vehicles (excluding gasoline-powered and electric-powered vehicles) in China increased by 17.2% year-over-year in 2023, as sales of trucks increased by 15.6% and the smaller bus market sales increased by 28.8%.
Cost of sales consisted of direct material costs, direct labor costs, and direct and indirect production overheads such as wages, depreciation and amortization, warranty expenses and freight charges.
Gross profit was RMB 2.5 billion in 2023, an increase of 17.1% from RMB 2.2 billion in 2022. The gross profit margin was 14.1% in 2023 compared with 13.6% in 2022. The increase in gross margin was mainly attributable to higher revenue from heavy-duty engines and continuing cost reduction initiatives, partially offset by higher customer sales rebates.
Other operating income, net was RMB 442.4 million in 2023, an increase of 31.4% from RMB 336.8 million in 2022. The increase was mainly due to a gain of RMB 113.0 million on disposal of a subsidiary. Excluding this one-off item, the other operating income would have been RMB 329.4 million in 2023.
R&D expenses increased by 4.8% to RMB 876.6 million in 2023 compared with RMB 836.4 million in 2022. We continued our initiatives to enhance the engine quality and performance of our National VI and Tier-4 emission standards compliant engines, and to develop new energy products. In 2023, total R&D expenditures including capitalized costs were RMB 1.1 billion compared with RMB 1.0 billion in 2022, representing 5.9% of the revenue compared with 6.4% in 2022.
SG&A expenses were RMB 1.5 billion in 2023, representing 8.3% of the revenue, compared with RMB 1.2 billion, representing 7.2% of the revenue in 2022. This increase was mainly due to higher personnel and related expenses compared with 2022.
As a result, operating profit increased by 17.4% to RMB 609.4 million in 2023 from RMB 519.3 million in 2022. Operating margin was 3.4% in 2023 compared with 3.2% in 2022.
Finance costs increased by 4.9% to RMB 100.2 million in 2023 from RMB 95.5 million in 2022.
The share of financial results of the associates and joint ventures was an income of RMB 62.1 million in 2023 compared with a loss of RMB 29.1 million in 2022. The income was primarily generated by higher profits at MTU Yuchai Power, and the share of lower losses at Y&C and Purem Yuchai.
Profit before tax was RMB 571.4 million in 2023 compared with RMB 394.7 million in 2022.
Income tax expense in 2023 was RMB 148.5 million compared with RMB 59.1 million in 2022. The increase was mainly due to adjustments of under-provision in prior years and higher taxable income in 2023.
As a result of the foregoing factors, profit for the year was RMB 422.9 million in 2023 compared with RMB 335.7 million in 2022, representing an increase of 26.0%.
Net profit attributable to our shareholders increased by 30.6% to RMB 285.5 million compared with RMB 218.6 million in 2022.
Inflation
The average annual inflation in China per CPI was 0.2% in 2024, the same as in 2023, according to the National Bureau of Statistics. The results of our operations may be affected by inflation, particularly rising prices for parts and components, labor costs, raw materials and other operating costs. See “Item 3. Key Information — D. Risk Factors — Risks Related to Our Business and Industry — If prices of energy, raw materials or components increase, it may adversely affect our profitability or cause us to suffer operating losses.”
Seasonality
In the past, Yuchai’s results of operations in the first and second quarters of calendar years were typically marginally higher than in the third and fourth quarters of the corresponding year. However, this seasonal trend did not materialize during the COVID period in 2021 and 2022. In 2023 and 2024, Yuchai’s sales units for the first half of the year were approximately 12.2% and 17.6% higher than those for the second half of the year, respectively. Despite this, there are no strict rules governing sales trend in the dynamic market where we operate, and customer purchasing pattern may change based on various factors including government policies, incentives, and market conditions. Any change in these factors may affect the seasonal trend as it has occurred in the past. As a result, cash generated from operations may also be subject to some seasonal variation.
B.
Liquidity and Capital Resources
Our primary sources of cash are funds from operations generated by Yuchai, as well as debt financing obtained by us. Our revenues are substantially generated by Yuchai and its subsidiaries, our Chinese operating companies, and are denominated in Renminbi. The Renminbi is currently freely convertible under the “current account” which includes dividends, trade and service related foreign exchange transactions; however, it is not currently freely convertible under the “capital account” which includes, among other things, foreign direct investment and overseas borrowings by Chinese entities. Some of the conversions between Renminbi and foreign currency under the capital account are subject to the prior approval of SAFE. As a result, there is no material restriction on the ability of the Chinese subsidiaries to transfer funds to Yuchai. However, certain funds transfers from Yuchai to us may be subject to the approval of SAFE. The General Affairs Department of SAFE promulgated circulars in August 2008 and July 2011, pursuant to which, Renminbi converted from capital contribution in foreign currency to a domestic enterprise in China can only be used for the activities that are within the approved business scope of such enterprise and cannot be used for China domestic equity investment, acquisition, giving entrusted loans or repayment of intercompany loans, with limited exceptions. On March 30, 2015, SAFE issued a notice to take effect from June 1, 2015 loosening the explicit prohibition against the use of Renminbi converted from capital contribution in foreign currency for domestic equity investment as set out in its circulars of August 2008 and July 2011. On June 9, 2016, SAFE issued a notice which became effective on the same day further allowing the use of Renminbi converted from capital contribution in foreign currency to be used for providing loans to affiliated enterprises of foreign invested enterprises. See “Item 3. Key Information — D. Risk Factors — General Risk Factors — We are a holding company and depend on the ability of our subsidiaries to distribute funds to us in order to satisfy our financial obligations and to make dividend payments. Regulations in China regarding currency conversion could limit our ability to obtain sufficient foreign currency to satisfy our foreign currency requirements or to pay dividends to shareholders.”
Our primary cash requirements are for working capital, capital expenditures to conduct production capacity expansion and new product developments, dividend payments and other operational requirements. We believe that our sources of liquidity are sufficient for our operational and working capital requirements over the next twelve months from December 31, 2024. However, under the current market conditions, there can be no assurance that our business activity will be maintained at the expected level to generate the anticipated cash flows from operating activities. If the current market conditions deteriorate, we may experience a decrease in demand for our products, resulting in our cash flows from operating activities being lower than anticipated. If our cash flows from operations are lower than anticipated, we may need to obtain additional financing which may not be available on favorable terms, or at all. Other factors which may affect our ability to generate funds from operations include increased competition, fluctuations in customer demand for our products, our ability to collect and control our level of accounts receivable, the financial health of our customers, the status of our investment in Yuchai under Chinese law and the implementation of the Reorganization Agreement and the Cooperation Agreement. See “Item 4. Information on the Company — A. History and Development of the Company — Reorganization Agreement.”
Our cash and bank balances are primarily held in Renminbi, Singapore dollar and US dollar in accounts managed by third party financial institutions. While we monitor the cash balances in our operating accounts and adjust the cash balances as appropriate, these cash balances could be impacted if the underlying financial institutions fail or could be subjected to other adverse conditions in the financial markets. As of the date of this Annual Report, we have experienced no loss or lack of access to cash in our operating accounts.
As of December 31, 2024, we had approximately RMB 6.4 billion (US$896.8 million) in cash and bank balances on a consolidated basis. We believe that if we are considered on a stand-alone basis without our investment in Yuchai, we would find it difficult to raise new capital (either debt or equity) on our own.
As of December 31, 2024, we had outstanding bank borrowings of RMB 2.5 billion (US$349.9 million), all of which were incurred by Yuchai.
We expect that cash generated from operations should provide us with sufficient financial flexibility to satisfy future bank obligations, capital expenditures and projected working capital requirements. However, at certain times, cash generated from operations is subject to seasonal fluctuations. As our business continues to grow, we will also require additional funds for increased working capital requirements and to fund our continued business expansion plans. We expect to fund our working capital requirements primarily from funds from operations generated by Yuchai and, to the extent that is insufficient, from bank borrowings, discounting of bills receivable, issuance of short-term financing bonds, medium-term notes (“MTNs”), ultra short-term bonds (“USTB”), follow-on equity offerings, accounts receivable factoring or other financing activities by Yuchai.
Yuchai has established banking relationships with a number of domestic Chinese banks, each of which will review Yuchai’s loan applications on a case-by-case basis. Since 2013, Yuchai has issued securities as follows:
•
On May 28, 2013, upon the receipt of approval from its Board of Directors, shareholders and China’s National Association of Financial Market Institutional Investors, or NAFMII to issue MTNs amounting to RMB 1.6 billion with a term of three years, Yuchai issued the first tranche of the MTNs amounting to RMB 1 billion. The MTNs bore a fixed annual interest rate of 4.69% and upon maturity on May 30, 2016, were fully repaid. All the proceeds from the issuance of the MTNs were used by Yuchai as working capital.
•
On April 8, 2015, upon the receipt of approval from its Board of Directors, shareholders and NAFMII to issue USTBs amounting to RMB 2 billion with a term not exceeding 270 days, Yuchai issued the first tranche of the USTB amounting to RMB 400 million. The first tranche of the USTBs bore a fixed annual interest rate of 4.9% and upon maturity on May 9, 2015, were fully repaid. All the proceeds from the issuance of the USTBs were used by Yuchai as working capital and repayment of loans. On September 16, 2015, Yuchai issued the second tranche of the USTB amounting to RMB 400 million. The second tranche of the USTBs bore a fixed annual interest rate of 3.9% and upon maturity on June 13, 2016, were fully repaid. All the proceeds from the issuance of the USTBs were used by Yuchai for the repayment of loans. NAFMII’s approval to issue USTB of RMB 2 billion ceased to be valid after two years commencing from February 28, 2015.
In addition, CYI has credit facilities granted by banks in Singapore as follows:
•
On February 10, 2025, we entered into an agreement with Sumitomo Mitsui Banking Corporation Singapore Branch for uncommitted revolving credit facilities with tenors of one, three or six months in US dollars and/or Singapore dollars, totalling an aggregate value not exceeding US$30.0 million. The facility may be used to finance our general working capital requirements of the Company. Among other things, the terms of the facility require that Hong Leong Asia owns beneficially at least 7,290,000 of the issued and paid-up shares and/or retained ownership of the special share in the Company and that the Company remains a subsidiary of Hong Leong Asia. The terms of the facility also include certain financial covenants with respect to our consolidated tangible net worth (as defined in the agreement) as of June 30 and December 31 of each year not being less than US$200 million and the ratio of our consolidated total net debt (as defined in the agreement) to consolidated tangible net worth as of June 30 and December 31 of each year not exceeding 2.0 times, as well as negative pledge provisions and customary drawdown requirements.
•
On June 25, 2021, we entered into a revolving credit facility agreement with DBS Bank Ltd. of Singapore with an uncommitted aggregate value of S$30.0 million. This facility may be used to finance our general working capital requirements. Among other things, the terms of the facility require that at all times (i) CYI owns directly or indirectly at least 76.4% ownership in Yuchai, (ii) Hong Leong Asia retains ownership of the special share, owns directly or indirectly at least 35% ownership of CYI and that CYI remains a subsidiary of Hong Leong Asia and (iii) HLGE remains listed on the Main Board of Singapore Exchange. The terms of the facility also include certain financial covenants with respect to our consolidated tangible net worth (as defined in the agreement) not being less than US$400 million, and the ratio of our consolidated total debt (as defined in the agreement) to consolidated tangible net worth not exceeding 1.0 time.
•
On August 18, 2023, we entered an agreement with MUFG Bank Ltd, Singapore Branch for renewal of a S$30.0 million facility. This unsecured multi-currency short-term loan credit facility has an uncommitted aggregate value of S$30.0 million. The facility may be used to finance our general working capital requirements. Among other things, the terms of the facility require that at all times (i) Hong Leong Asia maintain legal and beneficial ownership of at least 7,290,000 issued and paid-up shares in CYI, and retains ownership of the special share in CYI, (ii) CYI remains a consolidated subsidiary of Hong Leong Asia, (iii) CYI owns directly or indirectly at least 76.4% ownership in Yuchai and (iv) HLGE remains listed on the Main Board of Singapore Exchange. The terms of the facility also include certain financial covenants with respect to our tangible net worth (as defined in the agreement) not being less than US$120 million at all times and the ratio of our total net debt (as defined in the agreement) to tangible net worth not exceeding 2.0 times at all times, as well as negative pledge provisions and customary drawdown requirements.
As of December 31, 2024, CYI’s (including Yuchai) unutilized facilities amounted to RMB 542.5 million (US$75.6 million).
We believe that should there be a need for further loans from banks, we can borrow additional amounts through our established banking relationships with a number of domestic Chinese or Singapore banks. We can also obtain financing by issuing bonds, issuing bills payable, discounting bills receivable, factoring accounts receivable or through other financing activities. However, such activities are subject to market conditions and there is no assurance that such additional activities would be successful.
The following table summarizes the key elements of our cash flows for the last three years:
|
|
|
|
|
|
|
|
|
|
|
|
|
|
|
|
|
|
|
For Year ended December 31, |
|
|
|
2022 |
|
|
2023 |
|
|
2024 |
|
|
2024 |
|
|
|
RMB |
|
|
RMB |
|
|
RMB |
|
|
US$ |
|
|
|
(in thousands) |
|
Net cash (used in)/from operating activities |
|
|
(119,419 |
) |
|
|
1,226,038 |
|
|
|
779,416 |
|
|
|
108,647 |
|
Net cash (used in)/from investing activities |
|
|
(133,048 |
) |
|
|
(113,256 |
) |
|
|
113,101 |
|
|
|
15,766 |
|
Net cash used in financing activities |
|
|
(140,365 |
) |
|
|
(33,742 |
) |
|
|
(526,635 |
) |
|
|
(73,411 |
) |
Net (decrease)/increase in cash and cash equivalents |
|
|
(392,832 |
) |
|
|
1,079,040 |
|
|
|
365,882 |
|
|
|
51,002 |
|
Cash and cash equivalents at January 1 |
|
|
4,788,219 |
|
|
|
4,451,489 |
|
|
|
5,544,376 |
|
|
|
772,865 |
|
Effect of exchange rate changes on balances in foreign currencies |
|
|
56,102 |
|
|
|
13,847 |
|
|
|
5,658 |
|
|
|
789 |
|
Cash and cash equivalents at December 31 |
|
|
4,451,489 |
|
|
|
5,544,376 |
|
|
|
5,915,916 |
|
|
|
824,656 |
|
In 2024, net cash provided by operating activities was RMB 779.4 million (US$108.6 million). The inflow was mainly derived from operating income of RMB 1.8 billion (US$248.2 million), partially offset by cash used for working capital requirements of RMB 887.6 million (US$123.7 million). The net cash outflow from working capital was mainly due to higher trade and other receivables, partially offset by higher trade and other payables. In 2024, the Group settled its income tax liability by a cash payment of RMB 113.4 million (US$15.8 million). In 2023, net cash provided by operating activities was RMB 1.2 billion. The inflow was mainly derived from operating income of RMB 1.4 billion, partially offset by cash used for working capital requirement of RMB 23.1 million. In 2023, the Group settled its income tax liability by a cash payment of RMB 109.9 million. In 2022, net cash used in operating activities was RMB 119.4 million, which was mainly a net outflow from working capital primarily attributed to decrease in other payables and increase in trade receivables, partially offset by lower inventories compared to 2021. In 2022, the Group settled its income tax liability by a cash payment of RMB 21.0 million.
In 2024, net cash from investing activities was RMB 113.1 million (US$15.8 million). The inflow was mainly due to the receipt of RMB 217.6 million (US$30.3 million) for proceeds from disposal of a subsidiary in 2023 (excluding RMB 13.4 million, or US$1.9 million which was restricted in use as retention money) and proceeds from government grants of RMB 228.8 million (US$31.9 million), partially offset by purchase of property, plant and equipment of RMB 360.2 million (US$50.2 million) and spending on technology development of RMB 185.0 million (US$25.8 million). In 2023, net cash used in investing activities was RMB 113.3 million. The outflow was mainly due to the purchase of property, plant and equipment of RMB 237.8 million, spending on technology development of RMB 169.6 million, partially offset by proceeds from government grants of RMB 257.4 million. In 2022, net cash used in investing activities was RMB 133.0 million. The outflow was mainly due to the purchase of property, plant and equipment of RMB 431.0 million and spending on technology development of RMB 166.3 million, partially offset by proceeds from government grants of RMB 193.2 million, interest received of RMB 131.3 million and withdrawal of fixed deposits with banks (net of placement) of RMB 123.6 million.
In 2024, net cash used in financing activities was RMB 526.6 million (US$73.4 million). The outflow was primarily due to payment of RMB 285.6 million (US$39.8 million) for our share buyback plan, dividend payment of RMB 177.8 million (US$24.8 million) and payment for finance costs of RMB 75.1 million (US$10.5 million). In 2023, net cash used in financing activities was RMB 33.7 million. The outflow was primarily due to dividend payment of RMB 115.2 million and payment for finance costs of RMB 96.3 million, partially offset by proceeds from borrowings (net of repayment) of RMB 198.9 million. In 2022, net cash used in financing activities was RMB 140.4 million. The outflow was mainly due to payment of dividend of RMB 212.0 million and payment for finance costs of RMB 95.7 million, partially offset by proceeds from borrowings (net of repayment) of RMB 138.4 million.
In relation to cash management, it is our practice to consider various financing options so as to minimize financing costs. The cash generated from operations is used for working capital, capital expenditures, dividend payments and other operational requirements.
Our working capital as of December 31, 2024 was RMB 7.3 billion (US$1.0 billion) compared with RMB 7.1 billion as of December 31, 2023.
As of December 31, 2024, we had loans and borrowings totaling RMB 2.5 billion (US$349.9 million).
As part of our business strategy, we seek opportunities to invest in China domestic manufacturers of diesel engine and new energy parts and components, as well as strategic partners in other related powertrain solution businesses. We may make such investments and acquisitions with funds provided by operations, future debt or equity financing or a combination thereof.
The following table sets forth information on payments related to our material contractual obligations for the periods indicated as of December 31, 2024:
|
|
|
|
|
|
|
|
|
|
|
|
|
|
|
|
|
|
|
Payments Due by Period |
|
Contractual Obligations |
|
Total |
|
|
Less than 1 Year |
|
|
1-5 Years |
|
|
More than 5 Years |
|
|
|
RMB |
|
|
RMB |
|
|
RMB |
|
|
RMB |
|
|
|
(in millions) |
|
Short-term debt (1) |
|
|
2,548.4 |
|
|
|
1,903.3 |
|
|
|
645.1 |
|
|
|
— |
|
Lease liabilities (1) |
|
|
65.8 |
|
|
|
34.3 |
|
|
|
30.7 |
|
|
|
0.8 |
|
Capital expenditures (2) |
|
|
463.4 |
|
|
|
297.8 |
|
|
|
165.6 |
|
|
|
— |
|
Total |
|
|
3,077.6 |
|
|
|
2,235.4 |
|
|
|
841.4 |
|
|
|
0.8 |
|
(1)
Includes contractual interest payments.
(2)
The timing of the payment will depend on the actual progress of work.
Capital Expenditures
Our capital expenditures were RMB 519.6 million, RMB 348.5 million and RMB 537.9 million (US$75.0 million) in 2022, 2023 and 2024, respectively. In 2022, 2023 and 2024, these expenditures were used primarily for expanding and upgrading Yuchai’s production capacity in Yulin City, Guangxi, and for technology development for new engines. We funded these capital expenditures primarily from funds from operations generated by Yuchai and, to the extent that was insufficient, from bank loans and other financing activities by Yuchai.
Our capital expenditures are primarily for expanding and upgrading existing production facilities in order to comply with the forthcoming new engine emission standards, enhance production flow, strengthen safety measures, improve testing capability, improve environment control, increase warehousing capacity and support other routine upgrading and replacement. Capital expenditures for building new facilities are part of Yuchai’s ongoing efforts to develop new products and improve the efficiency and performance of existing products.
As our business continues to grow, we will also require additional funds for capital expenditures. As of December 31, 2024, we had committed capital expenditures for upgrading existing facilities and building new facilities in the amount of RMB 463.4 million (US$64.6 million). We expect to continue funding our capital expenditures primarily from funds from operations generated by Yuchai and, to the extent that is insufficient, from bank loans and other financing activities by Yuchai. Yuchai’s ability to obtain financing is limited by regulations in China. Also, certain additional capital we contribute to Yuchai would require, among other things, the approval of the Ministry of Commerce which has broad discretion with respect to such approval.
Off-Balance Sheet Arrangements
As of December 31, 2023 and 2024, outstanding bills receivable discounted with banks for which Yuchai had retained a recourse obligation amounted to RMB 1.7 billion and RMB 1.0 billion (US$144.9 million), respectively. These bills receivables were received from customers in settlement for their purchases. Yuchai discounted these bills receivables to fund its operations, as and when required.
As of December 31, 2023 and 2024, outstanding bills receivable endorsed to suppliers for which Yuchai had retained a recourse obligation amounted to RMB 1.6 billion and RMB 1.4 billion (US$190.1 million), respectively. The bills receivables received from customers can be endorsed to suppliers as a form of settlement of Yuchai’s purchase for production materials.
C.
Research and Development, Patents and Licenses
See “Item 4. Information on the Company — B. Business Overview — Research and Development, Patents and Licenses.”
Other than as disclosed elsewhere in this Annual Report, we are not aware of any trends, uncertainties, demands, commitments or events since December 31, 2024 that are reasonably likely to have a material and adverse effect on our revenues, income, profitability, liquidity or capital resources, or that would cause the disclosed financial information to be not necessarily indicative of future results of operations or financial conditions.
E.
Critical Accounting Estimates
The preparation of our consolidated financial statements requires our management to make judgments, estimates and assumptions that affect the reported amounts of revenues, expenses, assets and liabilities, the accompanying disclosures, and the disclosure of contingent liabilities. For more information, see the disclosure included in Note 3 to the accompanying consolidated financial statements in Item 18.
ITEM 6. DIRECTORS, SENIOR MANAGEMENT AND EMPLOYEES
A.
Directors and Executive Officers of the Company
Our Bye-Laws require that our Board of Directors shall consist of eleven members so long as the special share is outstanding. As of February 28, 2025, there were nine members elected to and serving on our Board of Directors. Pursuant to the rights afforded to the holder of the special share, Hong Leong Asia had designated Messrs. Gan Khai Choon, Kwek Leng Peck, Stephen Ho Kiam Kong, Hoh Weng Ming and Wong Hong Wai as its nominees. Messrs. Li Hanyang and Wu Qiwei are nominees of Coomber Investments Limited. Our directors are appointed or elected, except in the case of casual vacancy, at the annual general meeting or at any special general meeting of shareholders and hold office until the next annual general meeting of shareholders or until their successors are appointed or their office is otherwise vacated.
Our directors and executive officers as of February 28, 2025 are identified below.
|
|
|
|
|
Name |
|
Position |
|
Year First Elected or Appointed Director or Officer |
HOH Weng Ming (1)(4) |
|
President and Director |
|
2011 |
GAN Khai Choon (1)(4) |
|
Director |
|
1995 |
KWEK Leng Peck (1)(2) |
|
Director |
|
1994 |
STEPHEN HO Kiam Kong |
|
Director |
|
2020 |
LI Hanyang (1) |
|
Director |
|
2021 |
WU Qiwei (1) |
|
Director |
|
2012 |
NEO Poh Kiat (1)(2)(3) |
|
Independent Director |
|
2005 |
XIE Tao (1)(2)(3) |
|
Independent Director |
|
2019 |
WONG Hong Wai (3) * |
|
Independent Director |
|
2023 |
LOO Choon Sen(1) |
|
Chief Financial Officer |
|
2021 |
Conyers Corporate Services (Bermuda) Limited |
|
Secretary |
|
2015 |
(1)
Also a Director of Yuchai.
(2)
Member of the Compensation Committee.
(3)
Member of the Audit Committee.
(4)
Also a Director of HLGE.
|
|
* |
Mr. Wong Hong Wai was appointed as a Director of the Company with effect from March 1, 2023 and was subsequently re-designated as an Independent Director on April 21, 2023. He was also appointed as a member of Audit Committee on November 3, 2023. |
Mr. Hoh Weng Ming is the President and a Director of the Company as well as a Director of Yuchai and HLGE. With over 40 years of professional experience across Singapore, Malaysia, New Zealand, Hong Kong and China, Mr. Hoh brings a wealth of regional expertise to his roles. He was previously the Financial Controller of the Company from 2002 to 2003, the Chief Financial Officer of the Company from 2008 to 2011 and the Chief Financial Officer of Hong Leong Asia from 2011 to 2013. Prior to that, he had worked in various roles with companies including Johnson Electric Industrial Manufactory Limited. Mr. Hoh has a Bachelor of Commerce Degree majoring in Accountancy from the University of Canterbury, Christchurch and a Master of Business Administration from the Massey University (both in New Zealand). He is a Chartered Accountant in New Zealand and a Fellow Member of the Hong Kong Institute of Certified Public Accountants.
Dato’ Gan Khai Choon is a Director of the Company and Yuchai, as well as the Non-Executive Chairman of HLGE. He is also the Managing Director of Hong Leong International (Hong Kong) Limited and an Executive Director of Hong Leong Hotel Development Limited. Dato’ Gan has extensive experience in the banking, real estate investment and development sectors and has been involved in a number of international projects for the Hong Leong Investment group of companies, including the management and development of the Grand Hyatt Taipei and the Beijing Riviera. He holds a Bachelor of Arts Degree (Honors) in Economics from the University of Malaya. Dato’ Gan is related to Mr. Kwek Leng Peck.
Mr. Kwek Leng Peck is a Director of the Company and Yuchai. He also serves as the Executive Chairman of Hong Leong Asia and an Executive Director of Hong Leong Investment Holdings Pte. Ltd., Hong Leong Corporation Holdings Pte. Ltd and Hong Realty (Private) Limited. He also sits on the boards of HL Technology, Hong Leong China, Well Summit Investments Limited and Hong Leong Finance Limited, as well as other affiliated companies. Mr. Kwek has many years of experience in trading, manufacturing, property investment and development, hotel operations, corporate finance and management as well as extensive involvement in the real estate developments, investments and hotel operations of the Hong Leong Investment group of companies in Singapore. Mr. Kwek is related to Dato’ Gan Khai Choon.
Mr. Stephen Ho Kiam Kong is a Director of the Company. He also serves as the Executive Director and Chief Executive Officer of Hong Leong Asia, and sits on the boards of HL Technology, Hong Leong China and Well Summit and other affiliated companies. Mr. Ho has extensive experience in finance, treasury and risk management from his executive positions previously held at Wilmar International Limited and a Dutch multinational corporate, Royal Philips. Prior to his financial management roles, Mr. Ho worked for major international financial institutions in Singapore, Hong Kong and New York in the areas of corporate banking, global markets trading, marketing and sales. Mr. Ho holds a Bachelor of Commerce and Administration Degree from the Victoria University of Wellington, New Zealand and had completed the Advanced Management Program at the Harvard Business School, Boston, U.S.
Mr. Li Hanyang was appointed as a Director of the Company on May 12, 2021. He was also the Chairman of Yuchai’s Board and the Chairman of GY (a 20.10% shareholder of the Company). Mr. Li started his career with Yuchai as a production preparation section chief in 1993 and was gradually promoted to a deputy general manager of Yuchai in 2000. He was transferred to GY in 2002 and since then he has served in various managerial positions including chief engineer, director, chairman and party secretary of the GY Group. Mr. Li holds a Bachelor’s degree in Mechanical Design and Manufacturing from Tsinghua University and an MBA from the Huazhong University of Science and Technology.
Mr. Wu Qiwei was elected as a Director of the Company on July 23, 2021 after serving as Alternate Director of the Company to Mr. Yan Ping since 2012. Mr. Wu is also the President and a director of Yuchai. He previously served as a Deputy General Manager of Yuchai in charge of sales and marketing. He holds a Bachelor of Engineering Degree from the Hunan University, an MBA degree from the Huazhong University of Science and Technology and a Doctorate in Marine Engineering from Wuhan University of Technology.
Mr. Neo Poh Kiat is an Independent Director of the Company and Yuchai. Between August 1976 and January 2005, he held various senior managerial positions with companies in the DBS Bank group and United Overseas Bank Ltd. Presently, Mr. Neo serves as a director with Fullerton Credit group companies in China, CapitaLand China Trust Management Limited and Valuemax Group Limited. He holds a Bachelor of Commerce Degree (Honors) from the Nanyang University, Singapore. Our Board of Directors has determined that Mr. Neo is independent within the meaning of the NYSE’s corporate governance standards, on the basis that the Company has no material relationship with him.
Mr. Xie Tao is an Independent Director of the Company and Yuchai. He also serves an Independent Director of Zhejiang Wanfeng Auto Wheel Co., Ltd. and a Non-Independent Non-Executive Director of Shanghai Vico Precision Mold & Plastics Co., Ltd., a publicly listed company in China. Mr. Xie has more than 30 years of experience in corporate management and financial advisory, including mergers and acquisitions, corporate finance and transaction services. He has spent the major part of his career with PricewaterhouseCoopers (PwC) for nearly 23 years as a lead partner of the Advisory practice in PwC China and as the Senior Partner of Corporate Finance serving on the Executive Board of the China, Singapore and Hong Kong member firms of PwC. From 2012 and 2014, he served a partner at Ernst & Young and later Deloitte, leading transaction services and corporate finance business. Mr. Xie holds a Bachelor’s degree in Physics from the Beijing University in China and was a member of the UK Chartered Association of Certified Accountants. Our Board of Directors has determined that Mr. Xie is independent within the meaning of the NYSE’s corporate governance standards, on the basis that the Company has no material relationship with him.
Mr. Wong Hong Wai joined the Company as a Director on March 1, 2023 and was subsequently re-designated as an Independent Director on April 21, 2023. Presently, Mr. Wong serves as an Innovation Advisor with IPI, a subsidiary of Enterprise Singapore, and an Associate Faculty with the Singapore Institute of Technology. Prior to this, he was with the Singapore Economic Development Board and General Motors, where he had worked in six countries over a span of more than 35 years. He has extensive experience in industry development, mergers and acquisition, new business development, strategic alliance management, sales and marketing, strategic risk management, business strategy, product portfolio planning, global procurement, and business process re-engineering. Mr. Wong is a Senior Accredited Board Director of the Singapore Institute of Directors and a Fellow of the Singapore Institute of Arbitrators. He holds a Bachelor of Engineering (Production and Industrial Engineering) degree from the Ulm University of Applied Sciences in Germany and a Master of Business Administration from the National University of Singapore. He has also completed an Executive Program at the Stephen M. Ross School of Business at the University of Michigan, U.S. Our Board of Directors has determined that Mr. Wong is independent within the meaning of the NYSE’s corporate governance standards, on the basis that the Company has no material relationship with him.
Mr. Loo Choon Sen joined the Company as the Chief Financial Officer on June 3, 2021 and was appointed as a Director of Yuchai on November 30, 2021. Mr. Loo has over 20 years of financial leadership experience. He started his career as an external auditor with Baker Tilly and moved on as the Financial Controller for a subsidiary of a company listed on the Kuala Lumpur Stock Exchange, based out of Papua New Guinea. He joined Cameron International Corporation in 2001, where he held various positions, including as Director of Financial Services for Asia Pacific & Middle East based out of Singapore and Director of Finance for Canada, based out of Edmonton, Canada. After Schlumberger Limited acquired Cameron International Corporation in 2016, he became the Director of Finance for Schlumberger Limited’s Cameron Product Lines for Asia Pacific & Middle East spanning across 15 countries in the region. Prior to his current role, he was with TechnipFMC covering the Asia Pacific region. Mr. Loo holds a Bachelor of Commerce degree in Finance and Accounting from the Curtin University of Technology and is a Certified Practising Accountant in Australia.
Conyers Corporate Services (Bermuda) Limited, previously known as Codan Services Limited was appointed as the Secretary of the Company on January 28, 2015.
Audit Committee
The Audit Committee consists of three independent non-executive directors, namely Messrs. Xie Tao (Chairman), Neo Poh Kiat and Wong Hong Wai. The Audit Committee oversees the performance of our internal audit function and our independent registered public accountants. It also reviews our quarterly financial statements and effectiveness of our financial reporting process and material internal controls including financial, operational and compliance controls. The Board has designated Mr. Xie Tao as our Audit Committee Financial Expert.
Compensation Committee
The members of the Compensation Committee are Messrs. Kwek Leng Peck (Chairman), Neo Poh Kiat and Xie Tao. The Compensation Committee reviews our general compensation structure as well as reviews, recommends or approves executive appointments and remuneration, subject to ratification by our Board of Directors and supervises the administration of our employee benefit plans, including our Equity Incentive Plan (as defined herein).
Directors and Executive Officers of Yuchai
According to Yuchai’s Articles of Association, the Board of Directors of Yuchai shall consist of 13 members. As of February 28, 2025, there were 13 members elected to and serving on Yuchai’s Board of Directors. Yuchai’s Articles of Association entitle us (as the indirect holder of the Foreign Shares), through our six wholly-owned subsidiaries, to designate nine Directors and entitle the Chinese shareholders to designate four Directors. These nomination rights were acknowledged and confirmed by Yuchai as part of the terms of the Reorganization Agreement. Pursuant to the terms of the Reorganization Agreement, Yuchai’s Board of Directors has been reconstituted with the Company entitled to elect nine of Yuchai’s 13 directors, again reaffirming the Company’s right to effect all major decisions relating to Yuchai. Pursuant to and subject to the conditions in the Shareholders Agreement described under “Item 7. Major Shareholders and Related Party Transactions — B. Related Party Transactions,” and by virtue of the special share, Hong Leong Asia is entitled to designate five of the nine Yuchai Directors designated by us. Pursuant to the Shareholders Agreement and our Bye-Laws, the Yuchai Directors designated by us will vote as a block in accordance with the vote of the majority of such Directors. As part of the terms of the Reorganization Agreement, Yuchai affirmed our continued rights, as Yuchai’s majority shareholder, to direct the management and policies of Yuchai through Yuchai’s Board of Directors.
The directors and executive officers of Yuchai as of February 28, 2025 are identified below.
|
|
|
|
|
Name |
|
Position in Yuchai |
|
Year First Elected or Appointed Director or Officer |
LI Hanyang (1) |
|
Chairman of the Board of Directors |
|
2021 |
HOH Weng Ming (1) |
|
Deputy Chairman of the Board of Directors |
|
2008 |
KWEK Leng Peck (1) |
|
Director |
|
2005 |
GAN Khai Choon (1) |
|
Director |
|
2007 |
NEO Poh Kiat (1) |
|
Independent Director |
|
2008 |
WU Qiwei (1) |
|
Director and President |
|
2011 |
SHEN Guang |
|
Director |
|
2023 |
XIE Tao (1) |
|
Independent Director |
|
2019 |
LOO Choon Sen |
|
Director |
|
2021 |
LI Kaiguo |
|
Independent Director |
|
2023 |
ANG Tiong Ing |
|
Director |
|
2024 |
NING Xingyong |
|
Director and Vice President |
|
2024/2015 |
ZHONG Yuwei |
|
Director and Vice President |
|
2024/2021 |
QIN Xiaohong |
|
Chief Accountant |
|
2022 |
WANG Limin |
|
Vice President |
|
2015 |
TAN Guirong |
|
Vice President |
|
2015 |
CHEN Hai |
|
Vice President |
|
2021 |
LIANG Heping |
|
Vice President |
|
2021 |
CAI Xiaohong |
|
Vice President |
|
2017 |
YAO Huaxiong |
|
Vice President |
|
2018 |
LAI Tak Chuen Kelvin (2) |
|
Chief Business Controller seconded to Yuchai |
|
2011 |
TAY Hui Boon Kelly (2) |
|
Financial Controller seconded to Yuchai |
|
2008 |
(1)
Also a Director of the Company.
(2)
Secondee of the Company, whose salaries and expenses are paid by the Company.
For information about Messrs. Li Hanyang, Hoh Weng Ming, Kwek Leng Peck, Gan Khai Choon, Neo Poh Kiat, Wu Qiwei, Xie Tao, and Loo Choon Sen, see “Item 6. Directors, Senior Management and Employees — A. Directors and Executive Officers of the Company.”
Mr. Li Kaiguo was appointed as a Director of Yuchai in August 2023. He is also currently serving as an Independent Director for Sailes Group Co., Ltd., Hunan Times Electric Co., Ltd., and Qingling Car (Group) Co., Ltd., as well as a Director for Chongqing Yufu Assets Management Group. Mr. Li possesses extensive expertise in automotive engineering. He became the Head of the General Group Inspection Technology Expert Committee at China Automotive Engineering Research Institute Co., Ltd. after he served the company from 2013 to 2022 as general manager, director and Chairman. Mr. Li holds a Bachelor’s degree in Automotive Engineering from Hunan University.
Mr. Shen Guang was appointed as a Director of Yuchai in May 2023. He is also a Director and General Manager of GY. He joined Yuchai in 1994 and had accumulated extensive technical and managerial experience in the foundry, production department, Xiamen Yuchai, and corporate management department. In 2014, he was transferred to GY and served as Assistant to the President and Deputy General Manager, and was promoted to the General Manager of GY in 2022. He holds a Master of Engineering degree from Henan University of Science and Technology.
Mr. Ang Tiong Ing was appointed as a Director of Yuchai in February 2024. He is currently the Senior Vice President, Operations of the Company. Mr. Ang has more than 30 years of experience and deep expertise across the engineering industry. Prior to joining the Company, he held various positions where he led business activities related to manufacturing, environmental health and safety, engineering design and development, business development, mergers and acquisitions, and corporate planning, with overall responsibility to meet the corporate growth strategies as General Manager, Vice President and Senior Vice President within the publicly listed ST Engineering Group of Companies in Singapore, focusing on providing solutions for aerospace, defense, engineering and smart cities.
Mr. Ning Xingyong was appointed as a Director of Yuchai in January 2024. He has been serving as a Vice President of Yuchai since 2015. He is also the Executive Director of MGP, a 93.46% owned subsidiary of Yuchai. He holds a Bachelor’s degree in Foundry Engineering from Guangxi University.
Mr. Zhong Yuwei was appointed as a Director of Yuchai in January 2024. He has been serving as Vice President of Yuchai since May 2021 after working as a Deputy General Manager from January 2012. He is also the Chairman of Yuchai Simlan Technology Co., Ltd., an 87.7% owned subsidiary of Yuchai. He holds a Bachelor’s degree in Internal Combustion Engineering from Tsinghua University.
Ms. Qin Xiaohong is the Chief Accountant of Yuchai. She joined Yuchai in 1990. Throughout her tenure, she has held various key positions including Chief Accountant from 2007 to 2013, the Chief Economist from 2013 to 2015, and Vice President from 2015 to 2022. Ms. Qin was re-appointed as Chief Accountant of Yuchai in February 2022. She holds a Master’s degree in Business Administration from Guangxi University.
Dr. Wang Limin has been serving as a Vice President of Yuchai since 2015. He holds a Bachelor’s degree in Vehicle Engineering from Hubei Automotive Industrial College and a PhD in Advanced Manufacturing from Tianjin University.
Mr. Tan Guirong has been serving as Vice President from 2015. He holds a Master’s degree in Business Administration from Huazhong University of Science and Technology.
Mr. Chen Hai was appointed a Vice President of Yuchai in January 2021 after serving as Senior Quality Controller. He holds a Bachelor’s degree from Wuhan University of Technology and a Master’s degree from Hunan University.
Mr. Liang Heping was appointed a Vice President of Yuchai in May 2021. He has been serving as General Manager in Y&C since January 2010. Mr. Liang holds a Bachelor’s degree in Thermal Power Machinery from Tongji University and a Master’s degree in Business Administration from Tsinghua University.
Mr. Cai Xiaohong was appointed a Vice President of Yuchai in December 2017 after serving as Senior Quality Controller from October 2016. He holds a Diploma in Engineering Machinery in Guangxi Hydropower College.
Mr. Yao Huaxiong has been serving as a Vice President of Yuchai since June 2018. Before assuming this role, he was the Head of Technology of Yuchai from December 2016 to November 2018. Mr. Yao holds a Bachelor’s degree in Engineering from Jilin University in China.
Mr. Lai Tak Chuen Kelvin is the Chief Business Controller of Yuchai seconded from the Company. He assumed the role of Vice President of Operations of the Company in June 2010 and currently serves as the General Manager of Operations of the Company. He has been serving as the Chief Business Controller of Yuchai since March 2011. Mr. Lai’s extensive career spans over 14 years at Rolls-Royce International Ltd, where he held various positions in power generation and industrial power businesses across the Greater China Region, including Taiwan. Prior to this, he spent a decade as a marine engineer in a shipping company before transitioning to Cummins Hong Kong Ltd, where he served as General Manager, overseeing diesel engine distribution and aftermarket operations in Southern China and Hong Kong. Mr. Lai holds a Bachelor’s degree in Business Administration in Management from the Hong Kong Metropolitan University and a Postgraduate Certificate in Engineering Business Management from the University of Warwick, U.K.
Ms. Tay Hui Boon Kelly is the Financial Controller of Yuchai seconded from the Company. She has been assigned by us to assist Yuchai in its financial accounting, reporting and compliance with local and statutory requirements, and the implementation of financial policies, procedures, financial budgeting and review of investments. Ms. Tay holds a Bachelor’s degree in Accounting and Financial and Information Management from the University of Sheffield, U.K. She has over fifteen years’ experience in management costing and accounting and gained substantial experience from working in various parts of China.
Pursuant to Yuchai’s Articles of Association, which were amended on August 16, 2007 and approved by the Guangxi Department of Commerce on December 2, 2009, Yuchai’s shareholders have authority, by way of a meeting, over all matters of importance relating to Yuchai, including (i) making decisions in relation to the business plan; (ii) the review and approval of reports submitted by the Board of Directors of Yuchai; (iii) the approval of Yuchai’s plans for distribution of profits and recovery of losses; (iv) the approval of Yuchai’s annual capital, operating budget and year-end financial statements of final accounts, balance sheet, profit and loss statements and other accounting statements; (v) making decisions of the issuance of new shares or other securities, the expansion of the scope of any subscription of shares, the approval of the transfer procedures for Yuchai’s share certificates, and the public offering and listing of Yuchai shares within and outside China; (vi) the nomination, election, dismissal and compensation of members of the Board of Directors; (vii) significant sales or purchases of assets, or any division, merger, acquisition, termination, liquidation or other major corporate action of Yuchai; (viii) making amendments to Yuchai’s Articles of Association; (ix) the election and replacement of supervisors nominated by and represented by the shareholders in Yuchai’s Board of Supervisors; (x) making decisions of compensation of Yuchai’s Board of Supervisors; (xi) motions presented by shareholders holding 3% or more of the outstanding shares of Yuchai; (xi) the review and approval of reports submitted by Yuchai’s Board of Supervisors; (xiii) to increase or decrease the registered capital of Yuchai; (xiv) approval of all relevant matters submitted by the Board concerning the provision of guarantees by Yuchai; (xv) approval of all relevant matters submitted by the Board concerning the proposed loans or borrowings to Yuchai, and proposed loans to be provided by Yuchai; and (xvi) other matters required to be resolved by the shareholders’ meeting. Yuchai’s shareholders are entitled to preemptive rights to subscribe pro rata in accordance with their ownership percentage for any new Yuchai shares or other equity interests offered by Yuchai at a price and on terms at least equivalent to those offered to new subscribers.
Yuchai’s Board of Directors reports directly to the shareholders of Yuchai and is the principal executive authority responsible for major decisions relating to Yuchai, mainly including (i) the execution of resolutions adopted by the shareholders; (ii) making decisions on Yuchai’s business plans and investment programs; (iii) the preparation of Yuchai’s annual financial budget, final accounts, dividend distribution plan, and plan of recovery of loss; (iv) the preparation and submission to the shareholders’ meeting for approval of the plans to increase or decrease Yuchai’s registered capital, plans for issuances of Yuchai securities and plans for merger, division, change of corporate form or dissolution; (v) to fill vacancies on the Board provided the selected replacement is nominated by and represents the same shareholders as his or her predecessor; (vi) adoption of various corporate policies and rules; (vii) decision of internal management organization; (viii) the appointment of senior executive officers as recommended by the Yuchai’s Nominations Sub-committee of Board and their dismissals as well as the appointment of senior advisers to the Board; (ix) the establishment of a financial committee; (x) approval of sales, purchases, transfers and leases of material assets with a value in excess of US$3 million but less than US$6 million and which are not contemplated in Yuchai’s approved budgets; (xi) approval of guarantees provided by Yuchai with a value in excess of US$3 million but less than US$6 million; (xii) review of all relevant matters relating to proposed loans or borrowings to Yuchai, and proposed loans to be provided by Yuchai which will be further submitted to Yuchai’s shareholders for approval by way of a meeting; (xiii) to prepare and submit to the shareholders’ meeting for adoption of the amendments of the Articles of Association; (xiv) to recommend the shareholders’ meeting for approval of the appointment or dismissal of the accounting firms for Yuchai’s audit matters; and (xv) any other matters that may be determined by the Board of Directors in accordance with Yuchai’s Articles of Association.
In order to further strengthen our level of corporate governance, we have continued to seek to cause Yuchai to adopt comprehensive corporate governance guidelines to put procedures in place to improve the management and governance of Yuchai. The 2007 version of corporate governance guidelines of Yuchai were approved and adopted by Yuchai’s Board of Directors and shareholders’ meeting on July 27, 2007 and August 16, 2007, respectively. The corporate governance guidelines and practices adopted by Yuchai continue to be fine-tuned on an ongoing basis such that Yuchai follows international best practices and which are in line with the Company Law in the PRC. Various board committees (inter alia, an Audit Sub-Committee, a Remunerations Sub-Committee, a Nominations Sub-Committee and a Financial Sub-Committee) have been established and are currently functioning in accordance with their charters. The Financial Sub-Committee is responsible for reviewing the necessity and feasibility of new projects and making recommendations to Yuchai’s Board of Directors. Yuchai and the Company are audited by the same firm of independent auditors.
The Board of Directors of Yuchai shall consist of 13 directors appointed for three-year terms pursuant to Yuchai’s current Articles of Association. A total of nine directors shall be elected from nominees of holders of Foreign Shares (including at least two independent directors) and a total of four directors shall be elected from nominees of holders of GY Group Shares and Legal Person Shares. Actions generally may be taken by a majority vote of all directors of Yuchai’s Board, apart from the following major matters which shall be passed by a two-thirds vote of all directors of Yuchai’s Board, i.e., (i) the plans to increase or decrease Yuchai’s registered capital, plans for issuances of bonds; (ii) plans for merger, division, change of corporate form or dissolution; (iii) the amendments of the Articles of Association; (iv) the election of Chairman of Yuchai’s Board. Attendance of at least seven directors (four representing holders of Foreign Shares and three representing holders of GY Group Shares or Legal Person Shares) constitutes a quorum for the Board meeting.
We are entitled under Yuchai’s Articles of Association to elect nine of Yuchai’s 13 directors, thereby entitling us to effect all major decisions relating to Yuchai. As part of the terms of the Reorganization Agreement and the Cooperation Agreement, Yuchai affirmed our continued rights, as Yuchai’s majority shareholder, to direct the management and policies of Yuchai through Yuchai’s Board of Directors. A two-thirds vote of the outstanding shares at a shareholders’ meeting at which a quorum is present is required for major corporate actions, including (i) the issuance of new shares or other securities, the expansion of the scope of any subscription of shares, the transfer procedures for Yuchai’s share certificates, and the public offering and listing of Yuchai shares within and outside China; (ii) significant sales or purchases of assets, or any division, merger, acquisition, termination, liquidation or other major corporate action of Yuchai; (iii) amendment to Yuchai’s Articles of Association; (iv) to increase or decrease the registered capital of Yuchai. Attendance of shareholders representing at least two-thirds of the outstanding Yuchai shares constitutes a quorum for shareholder meetings considering such major corporate actions.
However, although our nominees constitute a majority of the Board of Directors of Yuchai, there have, on various occasions in the past, been periods of time when no board meetings have been held, despite Yuchai’s Articles of Association at the time requiring the Board of Directors to meet at least once every six months as well as upon repeated requests by us. Prior to the execution of the Reorganization Agreement, Yuchai’s Articles of Association provided that a quorum for a board meeting was at least five Directors, three representing holders of Foreign Shares and two representing holders of GY Group Shares or Legal Person Shares. However, subsequent to the execution of the Reorganization Agreement, these quorum requirements have been amended in Yuchai’s new Articles of Association as approved by the Guangxi Department of Commerce on December 2, 2009. Under the new Articles of Association, a quorum for a board meeting shall be at least seven directors, four representing holders of Foreign Shares and three representing holders of GY Group Shares or Legal Person Shares. If the quorum cannot be met for two consecutive times, then any seven directors present shall constitute the quorum for the third meeting. In addition, under Yuchai’s new Articles of Association, board meetings are to be convened at least three times a year.
Yuchai’s management consists of a Chairman, a President and several Vice Presidents, other senior officers designated by its Board of Directors and senior managers and officers designated by us. Yuchai’s management handles daily operations and implements the corporate policies under the direction and guidance of its Board of Directors.
As a general matter, we require access to certain financial books and records of Yuchai so as to be able to monitor our investments in Yuchai and to prepare our consolidated financial statements. In early 2004, Yuchai temporarily denied us such access. In response, we initiated dialogue with representatives of Yuchai and shortly thereafter agreed with Yuchai to resume allowing us access to the financial books and records of Yuchai. Moreover, we require the cooperation of Yuchai and its Chinese shareholders and have from time to time experienced certain problems in obtaining such cooperation. In response to such problems, we entered into dialogue with representatives of Yuchai and its Chinese shareholders and thereafter executed the Reorganization Agreement, which we believe addresses these problems. As part of the terms of the Reorganization Agreement, Yuchai agreed that it would seek the requisite shareholder approval prior to entering into any material transactions (including any agreements or arrangements with parties related to Yuchai or any of its shareholders) and that it would comply with its governance requirements. However, no assurances can be given regarding implementation of the terms of the Reorganization Agreement.
We provide certain management, financial planning, internal audit services, internal control testing, IFRS accounting standards training, business enhancement consulting and other services to Yuchai and we have a team working full-time at Yuchai’s principal manufacturing facilities in Yulin city. In addition, the President, Chief Financial Officer and a manager proficient in Section 404 of Sarbanes-Oxley Act of 2002, or SOX, usually travel monthly, for as much as up to two weeks at a time, to Yuchai to actively participate in Yuchai’s operations and decision-making process. See also “Item 3. Key Information — D. Risk Factors — Risks Related to Corporate Structure — Our financial condition, results of operations, business and prospects may be adversely affected if we are unable to implement the Reorganization Agreement and the Cooperation Agreement.”
Service Fees
Pursuant to the Amended and Restated Shareholders Agreement of the Company dated November 9, 1994, Hong Leong Asia is entitled to receive no less than US$500,000 from either Yuchai or the Company for management services as long as Hong Leong Asia remains the controlling shareholder, and provided that the services include those of the President and Chief Financial Officer. With effect from January 2008, further to agreements entered into between the Company and Yuchai, Yuchai pays the Company, instead of Hong Leong Asia, consultancy and management services fee of US$1,000,000 per annum. Hong Leong Asia has agreed to waive its right to be paid any fees as set out in the Amended and Restated Shareholders Agreement of November 9, 1994. In 2011, this arrangement was restructured into a separate management services agreement and consulting services agreement, with the total quantum of annual fee remaining the same at US$1,000,000. See “Item 7. Major Shareholders and Related Party Transactions — B. Related Party Transactions — Shareholder Agreement.”
The Company and Yuchai entered into a supplemental agreement in 2020 and 2021, respectively, pursuant to which Yuchai paid an additional management fee of RMB 3 million to the Company respectively for the fiscal year 2020 and 2021 in respect of additional management services provided by the Company and higher human resource costs related to those services. In March 2023, the Company and Yuchai entered into a supplemental agreement in respect of an additional management fee of RMB 3 million for the fiscal year 2022. In September 2023, the Company and Yuchai entered into a supplemental agreement in respect of an additional management fee of RMB 6 million for the fiscal year 2023.
Remuneration and Pensions
The total fees paid to the Directors (other than Directors appointed to an executive office) for performing their services as Directors must not exceed US$250,000 each year or such lesser amount as our Board of Directors may determine. The Directors may decide such sum to be divided among them, except that any Director holding office for part of a year shall, unless otherwise agreed, be entitled to any proportionate part of the remuneration. Our shareholders may by ordinary resolution increase the amount of the fees payable to the Directors. Our shareholders approved the increase in the limit of the Directors’ fee from US$250,000 to US$538,493 for the fiscal year 2021 at our annual general meeting held on July 22, 2022, and from US$250,000 to US$540,000 for the fiscal year 2022 at our annual general meeting held on August 7, 2023. At our annual general meeting held on August 7, 2024, our shareholders approved the increase in the limit of the Directors’ fee from US$250,000 to US$552,384 for the fiscal year 2023. For the fiscal year 2024, and subject to shareholders’ approval at the annual general meeting, we will pay an annual director fee of US$70,000 to each Director (pro-rated accordingly if a director resigns, retires or assumes the position during the year) other than the President of the Company, and an annual service fee of US$60,000 and US$40,000 to the Chairman and each of the members of the Audit Committee, respectively.
Our Board of Directors may grant special remuneration to any Director who, being called upon, shall render any special or extra services to or at the request of the Company. Such special remuneration may be paid to such Director in addition to or in substitution for his ordinary remuneration as a Director and may be payable by way of a lump sum, participation in profits or as otherwise determined by our Board of Directors. For the year of 2024, our Board of Directors approved a special remuneration of US$70,000 to be paid to one of our Directors.
Save for legally mandated contributions on behalf of our employees, our Board of Directors does not provide pensions or other benefits to any Director, officer or former Director or officer, or any of their family members or dependents.
Share Ownership
The directors and executive officers of the Company and Yuchai do not currently own any shares of Common Stock, but certain directors and executive officers have been awarded share options under our Equity Incentive Plan, and have been awarded equity interest under the equity incentive schemes of our subsidiaries.
China Yuchai International Limited 2014 Equity Incentive Plan
The China Yuchai International Limited 2014 Equity Incentive Plan (the “Equity Incentive Plan”) was approved and adopted by the Board of Directors of the Company on May 10, 2014, and was approved by the Company’s shareholders on July 4, 2014. The purpose of the Equity Incentive Plan is to provide an incentive to attract, retain and motivate eligible employees of the Company by offering them an opportunity to participate in the Group’s future performance through the grant of Awards (as defined in the Equity Incentive Plan, including options, restricted stock and stock payments). The Equity Incentive Plan expired in May 2024 after its ten (10) years duration.
The following paragraphs describe the principal terms of the Equity Incentive Plan.
Plan Administration
The Compensation Committee has full power and authority, in its sole discretion, to administer, implement and carry out the Equity Incentive Plan, including, without limitation, (i) selecting grantees from the individuals eligible to receive Awards, the time when Awards will be granted, the number of Awards and the number of shares of Common Stock covered by each Award; (ii) determining the terms and conditions of each award grant; (iii) approving the forms of agreement for use under the Equity Incentive Plan; (iv) establishing, adopting, or revising any rules and regulations to administer the Equity Incentive Plan; and (v) taking any and all other action as it deems necessary or advisable for the operation or administration of the Equity Incentive Plan and the Awards thereunder.
Shares Reserved for the Equity Incentive Plan
Subject to certain adjustments set forth in the Equity Incentive Plan, the total number of our shares available for grant and issuance pursuant to the Equity Incentive Plan from time to time will be 1,800,000 shares of Common Stock. If any shares subject to an Award are forfeited, canceled or expire or such Award is settled for cash (in whole or in part) for any reason, such shares will, to the extent of such forfeiture, cancellation, expiration or cash settlement, again become available for grant and issuance in connection with future Awards under the Equity Incentive Plan. Under the terms of the Equity Incentive Plan, the maximum number of shares of Common Stock that may be subject to one or more awards to any one person during any calendar year is 300,000.
Eligibility
Subject to the conditions set forth in the Equity Incentive Plan, any person, including officers and directors, employed by the Company or any of its subsidiaries who are in positions of substantial responsibility and whose contributions are important to the successful conduct of the Group’s business are eligible to be granted Awards.
Options
The grant of share options is to be at an exercise price not less than 100% of the fair market value of the Common Stock subject to the option on the date the option is granted and the par value of the Common Stock. The options may vest based on performance or other criteria and, at any time after the grant of an option, the Compensation Committee may, in its sole discretion, accelerate the vesting of such option. Repricing of share options are prohibited without the approval of shareholders. The grant of restricted stock and stock payments must be at a purchase price to be established by the Compensation Committee but in any event, no less than US$1.00 per award. The term of share options may not exceed ten years from the date of grant. The number of share options that the Company has granted to its executive officers and Yuchai’s employees is set out in the following table and as of December 31, 2024, all 270,000 options outstanding under the Equity Incentive Plan had expired.
|
|
|
|
|
|
|
|
|
|
|
Name |
|
Options Outstanding |
|
Exercise Price (US$/Share) |
|
Grant Date |
|
Expiration Date |
HOH Weng Ming |
|
|
150,000 |
|
$ |
21.11 |
|
July 29, 2014 |
|
July 28, 2024 |
WU Qiwei |
|
|
80,000 |
|
$ |
21.11 |
|
July 29, 2014 |
|
July 28, 2024 |
LAI Tak Chuen Kelvin |
|
|
20,000 |
|
$ |
21.11 |
|
July 29, 2014 |
|
July 28, 2024 |
TAY Hui Boon Kelly |
|
|
20,000 |
|
$ |
21.11 |
|
July 29, 2014 |
|
July 28, 2024 |
|
|
|
270,000 |
|
|
|
|
|
|
Restricted Stock
The Compensation Committee is authorized to grant shares subject to various restrictions, including restrictions concerning voting rights and transferability, and such restrictions may lapse separately or in combination at such times and pursuant to such circumstances or based on such criteria as selected by the Compensation Committee. Subject to the conditions set forth in the Equity Incentive Plan, upon issuance of restricted stock, the holder shall have, unless otherwise provided by the Compensation Committee, all the rights of a shareholder with respect to said shares, subject to the restrictions in each individual award agreement, including the right to receive all dividends and other distributions paid or made with respect to the shares; provided, however, that, in the sole discretion of the Compensation Committee, any extraordinary or special dividends or distributions with respect to the shares shall be subject to the restrictions set forth in the Equity Incentive Plan.
Stock Payments
The Compensation Committee is authorized to make stock payments, which may, but are not required to, be made in lieu of base salary, bonus, fees or other cash compensation otherwise payable. The terms and conditions (including, without limitation, the number or value of shares) of any stock payment shall be determined by the Compensation Committee and may be based on the holder’s duration of employment or service with Company, the Company’s performance, individual performance or other criteria selected by the Compensation Committee, at one time or from time to time, periodically or otherwise. Unless otherwise provided by the Compensation Committee, a holder of a stock payment shall have no rights as a shareholder with respect to such stock payment until such time as the shares underlying the Award have been issued.
Non-transferability
Awards granted under our Share Incentive Plan are generally not transferable during the lifetime of the award holder.
Amendment, Suspension and Termination of the Equity Incentive Plan
The Compensation Committee or the Board of Directors of the Company may, at any time terminate, and from time to time may amend or modify the Equity Incentive Plan; provided, however, that no amendment or modification may become effective without approval of the amendment or modification by the shareholders of the Company if (a) shareholder approval is required to enable the Equity Incentive Plan to satisfy any applicable statutory or regulatory requirements or (b) the Company, on the advice of counsel, determines that shareholder approval otherwise is necessary or desirable. No amendment, modification or termination of the Equity Incentive Plan shall in any manner adversely affect any Awards theretofore granted under the Equity Incentive Plan without the consent of the holders or the permitted transferee(s) of such Awards, subject always to applicable laws. No Awards may be granted or awarded during any period of suspension or after termination of the Equity Incentive Plan.
Duration of the Plan
The Equity Incentive Plan expired in May 2024. Awards outstanding at the time of the Equity Incentive Plan’s termination may continue to be exercised in accordance with their terms and shall continue to be governed by and interpreted consistent with the terms of the Equity Incentive Plan. As of December 31, 2024, all options outstanding under the Equity Incentive Plan expired.
Benefits
The aggregate amount of compensation paid to all directors and executive officers of the Company and Yuchai during 2024 was approximately RMB 82.4 million (US$11.5 million).
There are no benefits to be provided to the directors of the Company or Yuchai upon their termination of employment. For more details, see also “Item 6. Directors, Senior Management and Employees — B. Compensation — Remuneration and Pensions.”
Please see “Item 6. Directors, Senior Management and Employees – B. Directors and Executive Officers of the Company” for more details.
As of December 31, 2022, 2023 and 2024, we had 8,720, 8,177 and 8,930 employees, respectively. Set out below is the breakdown of the number of our employees by geographical location of work:
|
|
|
|
|
|
|
|
|
|
|
|
|
|
|
|
|
As of December 31, |
|
Singapore |
|
|
PRC |
|
|
Others |
|
|
Total |
|
|
|
Number of employees |
|
2022 |
|
|
15 |
|
|
|
8,583 |
|
|
|
122 |
|
|
|
8,720 |
|
2023 |
|
|
15 |
|
|
|
8,036 |
|
|
|
126 |
|
|
|
8,177 |
|
2024 |
|
|
15 |
|
|
|
8,802 |
|
|
|
113 |
|
|
|
8,930 |
|
Yuchai provides its employees with a fixed base salary and a bonus that is determined by the employees’ performance and productivity and participates in defined contribution retirement plans as legally mandated under applicable Chinese laws. See Note 7.4 to the accompanying consolidated financial statements in Item 18 for more details. Yuchai also provides its employees meal subsidies and medical insurance, and certain employees receive further subsidies for housing. For the fiscal year 2024, the total annual salary and bonus paid and payable to Yuchai’s employees was RMB 1.3 billion (US$185.3 million). Yuchai, on an annual basis, enters into a collective labor agreement with the union which represents all of its employees. Yuchai has not experienced any material work stoppages and considers employee relations to be good.
E.
Disclosure of a Registrant’s Action to Recover Erroneously Awarded Compensation
Not applicable.
ITEM 7. MAJOR SHAREHOLDERS AND RELATED PARTY TRANSACTIONS
The following table sets forth certain information regarding beneficial ownership of our shares of Common Stock as of December 31, 2024 by all persons who are known to us to own 5% or more of the outstanding shares of Common Stock.
Beneficial ownership is determined in accordance with rules of the SEC, which generally attribute beneficial ownership of securities to persons who possess sole or shared voting power or investment power with respect to those securities and includes equity shares issuable pursuant to the exercise of stock options or warrants that are immediately exercisable or exercisable within 60 days. These shares are deemed to be outstanding and to be beneficially owned by the person holding those options or warrants for the purpose of computing the percentage ownership of that person, but are not treated as outstanding for the purpose of computing the percentage ownership of any other person. Unless otherwise indicated, all information with respect to the beneficial ownership of any principal shareholder has been furnished by such shareholder and, unless otherwise indicated, we believe that persons named in the table have sole voting and sole investment power with respect to all the equity shares shown as beneficially owned. The share numbers and percentages listed below are based on 37,518,322 shares of Common Stock outstanding as of December 31, 2024 (excluding 3,339,968 shares held as treasury shares).
|
|
|
|
|
|
|
|
|
Identity of Person or Group |
|
Number |
|
|
Percentage |
|
Hong Leong Asia Ltd (1) |
|
|
18,270,965 |
|
|
|
48.70 |
% |
Coomber Investments Limited (2) |
|
|
7,537,160 |
|
|
|
20.10 |
% |
Shah Capital Management (3) |
|
|
4,345,471 |
|
|
|
11.58 |
% |
(1)
Hong Leong Asia is currently the beneficial owner of and exercises control over the special share and the 18,270,965 shares of Common Stock or approximately 48.70% of the total number of shares of Common Stock outstanding, excluding treasury shares, held by its wholly-owned subsidiaries, HL Technology and Well Summit Investments Limited. See also “Item 7. Major Shareholders and Related Party Transactions — B. Related Party Transactions — Shareholders Agreement.” Other than as described under “Item 3. Key Information — D. Risk Factors — Risks related to Corporate Structure — We may experience a change of control as a result of sale or disposal of shares of our Common Stock by our controlling shareholders” and “Item 7. Major Shareholders and Related Party Transactions — A. Major Shareholders — The Special Share,” we are not aware of any arrangement which may, at a subsequent date, result in a change of control of the Company.
(2)
Information based on the Schedule 13D filed with the SEC on February 26, 2025 by Coomber, Goldman Industrial Ltd., GY, State-owned Assets Supervision and Administration Commission of the People’s Government of Guangxi Zhuang Autonomous Region, Guangxi Beitou Heying Industrial Investment Partnership (Limited Partnership), Guangxi Industrial Investment and Development Co., Ltd. and the State-owned Assets Supervision and Administration Commission of the People’s Government of Yulin City, according to which each of the foregoing entities may be deemed to share voting and dispositive power with respect to the 7,537,160 shares of Common Stock held directly by Coomber.
(3)
Information based on a report on Form 13F filed by Shah Capital Management with the SEC on January 22, 2025, as of December 31, 2024.
As of February 28, 2025, there were 22,597,335 shares of Common Stock, or 55.31% of the total number of issued shares of 40,858,290 (including 3,339,968 shares held as treasury shares), held of record by 9 holders with registered addresses in the United States.
Except as described below under “The Special Share”, each of our shareholders is entitled to one vote on all matters that require a vote of shareholders, and none of our shareholders has any contractual or other special voting rights.
The Special Share
The special share entitles the holder thereof to elect a majority of our Directors. In addition, no shareholders’ resolution may be passed without the affirmative vote of the special share, including any resolution to amend the Memorandum of Association or our Bye-Laws. The special share is not transferable except to Hong Leong Asia, Hong Leong China or any of its affiliates. In 1994, we issued the special share to Diesel Machinery, a holding company of the Company then controlled by Hong Leong China. During 2002, following the decision of the shareholders of Diesel Machinery to dissolve Diesel Machinery, Diesel Machinery redeemed all of the redeemable stock issued by it to its shareholders. According to the Diesel Machinery shareholders, Diesel Machinery transferred all of the shares of our Common Stock held by it to its shareholders, which included Hong Leong China and its wholly-owned subsidiaries.
Because Coomber, a wholly-owned subsidiary of China Everbright Holdings, was the shareholder of Diesel Machinery which gave notice of the dissolution of Diesel Machinery, the special share was transferred by Diesel Machinery to HL Technology, an affiliate of Hong Leong Asia, pursuant to the terms of the Diesel Machinery Shareholders Agreement described below.
Our Bye-Laws provide that the special share shall cease to carry any rights in the event that, if Hong Leong Asia and its affiliates own the special share, Hong Leong Asia and its affiliates cease to own, directly or indirectly, at least 7,290,000 shares of Common Stock (or such equivalent number upon a consolidation or subdivision of the shares of Common Stock), or if China Everbright Holdings and its affiliates own the special share, China Everbright Holdings and its affiliates cease to own, directly or indirectly, at least 6,570,000 shares of Common Stock (or such equivalent number upon a consolidation or subdivision of the shares of Common Stock). The Bye-Laws also provide for circumstances in which Diesel Machinery holds the special share. However, Diesel Machinery was dissolved in 2003. HL Technology, an affiliate of Hong Leong Asia, holds the special share in addition to 9,520,251 shares of Common Stock, which is greater than the number stipulated in the provisions of our Bye-Laws set forth above.
B.
Related Party Transactions
Shareholders Agreement
Hong Leong China, China Everbright Holdings, The Cathay Investment Fund, Limited, or Cathay, GS Capital Partners L.P., or GSCP, 14 shareholders who initially invested in us through Sun Yuan BVI, or the Sun Yuan Shareholders, and the Company in 1994 entered into an amended and restated Shareholders Agreement, or the Shareholders Agreement, which provides for certain matters relating to the management of our Company and Yuchai and the ownership of our Common Stock. The Shareholders Agreement provides that our Board of Directors will consist of eleven directors, the controlling shareholder (as described below) will be entitled to designate six directors, the major shareholder (as described below) will be entitled to designate two directors, and each of Cathay and GSCP will be entitled to designate one director and the chief executive officer of Yuchai will initially be the other director. The Shareholders Agreement also provides that the controlling shareholder will be entitled to designate five of the nine Yuchai directors that we are entitled to designate, the major shareholder will be entitled to designate two such directors and each of Cathay and GSCP will be entitled to designate one such director. Under the Shareholders Agreement, the nine Yuchai directors designated by us will vote as a block in accordance with the vote of the majority of such nine directors. The Shareholders Agreement provides that the controlling shareholder will be the person holding the special share, provided that at all times the controlling shareholder will be either Hong Leong Asia or China Everbright Holdings, and the other will be the major shareholder. Since our initial public offering in 1994, Hong Leong Asia has been the controlling shareholder and China Everbright Holdings has been the major shareholder. However, in October 2002, China Everbright Holdings sold all of its shares in Coomber to Goldman in October 2002 and is no longer our major shareholder. The Shareholder Agreement provides that if any shareholder (other than the controlling shareholder) ceases to own at least 4% of our Common Stock, such shareholder will no longer be entitled to designate any directors. Accordingly, China Everbright Holdings no longer has director designation rights. The Shareholders Agreement also provides that, so long as Hong Leong Asia is the controlling shareholder, Yuchai or we will pay Hong Leong Asia an annual management fee of not less than US$500,000 for management services provided by Hong Leong Asia, including the services of our president and chief financial officer. With effect from January 2008, further to agreements entered into between the Company and Yuchai, Yuchai has paid to the Company, instead of Hong Leong Asia, a consultancy and management services fee of US$1,000,000 per annum. Hong Leong Asia has agreed to waive its right to be paid any fees as set out in the Shareholders Agreement. The Shareholders Agreement will terminate upon the occurrence of an event resulting in the special share ceasing to carry any rights.
In addition to the Shareholders Agreement, Hong Leong Asia, China Everbright Holdings and Diesel Machinery had entered into a Subscription and Shareholders Agreement on November 9, 1994, as amended on January 21, 2002 and May 17, 2002, or the Diesel Machinery Shareholders Agreement, which provided for certain matters relating to the management of Diesel Machinery, the Company, Yuchai and the ownership of Diesel Machinery stock. The Diesel Machinery Shareholders Agreement provided that Hong Leong Asia would control Diesel Machinery, provided, however, that if Hong Leong Asia and its affiliates ceased to own directly or through Diesel Machinery at least 7,290,000 shares of Common Stock when China Everbright Holdings and its affiliates own directly or through Diesel Machinery at least 6,570,000 shares of Common Stock, China Everbright Holdings would control Diesel Machinery. The Diesel Machinery Shareholders Agreement provided that all rights of the special share held by Diesel Machinery would be exercised as directed by the shareholder that controls Diesel Machinery. With the dissolution of Diesel Machinery and the sale by China Everbright Holdings of all of its shares in Coomber to Goldman in October 2002, the Diesel Machinery Shareholders Agreement no longer directly affects us.
Registration Rights Agreement
Pursuant to a registration rights agreement, or the Registration Rights Agreement, we have granted two “demand” registration rights to each of Hong Leong China, China Everbright Holdings, Cathay, GSCP and the Sun Yuan Shareholders, or collectively the Selling Stockholders, requiring us, subject to certain conditions, to use our best efforts to prepare and file a registration statement on behalf of such shareholders under the Securities Act, and to use our best efforts to qualify the shares for offer and sale under any applicable the U.S. state securities laws. Expenses incurred in connection with one demand registration for each such shareholder will be borne by us, and we and Yuchai will be required to indemnify the underwriters in connection with any demand registration. The Registration Rights Agreement also grants each such shareholder certain “piggyback” registration rights entitling each shareholder to sell Common Stock in any registered offerings of our equity securities, for our account or on behalf of our security holders. China Everbright Holdings, Cathay, GSCP and the Sun Yuan Shareholders are no longer our shareholders. In March 2004, HL Technology and Coomber each registered shares for offer and sale from time to time on a shelf registration statement on Form F-3 which we filed on their behalf pursuant to a registration rights agreement. The shelf registration statement was rendered ineffective as we were not eligible to use the Form F-3 as a result of the delay in our filing of our previous periodic reports required under the Exchange Act. However, we are now compliant with our reporting obligations as required under the Securities Exchange Act of 1934 and are eligible to use the Form F-3. We have not received any instructions from either HL Technology or Coomber pursuant to the registration rights agreement, to take any further action in relation to the shelf registration statement.
Reorganization Agreement and Cooperation Agreement
On April 7, 2005, we entered into the Reorganization Agreement with Yuchai and Coomber, which is intended to be in furtherance of the terms of the July 2003 Agreement. On November 30, 2006, certain provisions of the Reorganization Agreement were amended, including extending the implementation deadline to June 30, 2007.
The Reorganization Agreement was scheduled to terminate on June 30, 2007. On June 30, 2007, we entered into the Cooperation Agreement with Yuchai, Coomber and GY, which is intended to be in furtherance of certain terms of the Reorganization Agreement, as amended. The Cooperation Agreement amends certain terms of the Reorganization Agreement, as amended, among CYI, Yuchai and Coomber, and as so amended, incorporates certain terms of the Reorganization Agreement. See “Item 4. Information on the Company — A. History and Development of the Company — Cooperation Agreement.”
Other Transactions
We provide certain management, financial planning, internal audit services, internal control testing, IFRS accounting standards training, business enhancement consulting and other services to Yuchai and we have a team working full-time at Yuchai’s principal manufacturing facilities in Yulin city. In addition, the President, Chief Financial Officer and a manager proficient in Section 404 of Sarbanes-Oxley Act of 2002, or SOX, usually travel monthly, for as much as up to two weeks, at a time to Yuchai to actively participate in Yuchai’s operations and decision-making process. Pursuant to a management services agreement and a consulting services agreement, we charge a total of US$1.0 million per annum to Yuchai for these services. In consideration of the increase of management services as well as higher human resource costs incurred to provide services to Yuchai, the Company entered into supplemental agreements with Yuchai on a yearly basis from 2019 to 2022, for an additional management fee of RMB 3 million per annum paid by Yuchai to the Company. The Company and Yuchai executed a supplemental agreement in March 2023 in respect of an additional management fee of RMB 3 million for the year 2022. In September 2023, the Company and Yuchai entered into a supplemental agreement in respect of an additional management fee of RMB 6 million for the fiscal year 2023.
During the fiscal year 2024, certain affiliates of Hong Leong Asia charged us RMB 9.0 million (US$1.3 million) for certain general and administrative expenses such as insurance premium, corporate secretarial services, office rental, professional and consultancy fees and miscellaneous office expenses.
During the fiscal year 2024, Yuchai entered into agreements with the GY Group (including its affiliates) and with Yuchai’s associates and joint ventures for, in particular, sales of engines and parts to the GY Group, purchase of parts, supplies and engines from the GY Group, and other business relating to, among other things, hospitality, lease of assets, property management services, and delivery, storage, distribution and handling services. For further details on our business transactions with related parties, please see Note 29 to our consolidated financial statements in Item 18.
During the fiscal year 2019, Yuchai entered into a trademark license agreement with GY on April 25, 2019 (“Trademark License Agreement”) under which GY granted Yuchai an exclusive and perpetual license to use the thirty trademarks listed therein for a one-time, ten-year usage fee of RMB 169.8 million. The Trademark License Agreement further permits Yuchai to continue using the licensed trademarks free-of-charge after the expiry of the ten-year period.
ITEM 8. FINANCIAL INFORMATION
A.
Consolidated Statements and Other Financial Information
See “Item 18. Financial Statements.”
Legal Proceedings
Other than as set forth below, neither we nor any of our consolidated subsidiaries is currently involved in any material legal or arbitration proceedings that we believe may have, or have had in the recent past, significant effects on our financial position or profitability.
Proceedings with Yuchai
We have previously encountered difficulties in obtaining the cooperation of the GY Group and Mr. Wang Jianming in the daily management and operation of Yuchai. The GY Group is a minority shareholder of Yuchai and is majority-owned by the Guangxi Zhuang Autonomous Region. Until December 3, 2005, Mr. Wang was the Chairman, legal representative and Chief Executive Officer of Yuchai, as well as the Vice-Chairman and legal representative of the GY Group.
In response to earlier difficulties with respect to corporate governance measures and certain dividends declared by Yuchai, we initiated legal and arbitration proceedings in New York, London and Singapore against Yuchai, Mr. Wang and other related parties in May 2003. We subsequently discontinued these proceedings as a result of the execution of the July 2003 Agreement. Among other things, the July 2003 Agreement led to the resolution at that time of previous disagreements with respect to the payment of dividends by Yuchai to us and the re-appointment of Mr. Wang Jianming as Chief Executive Officer and Chairman of the Board of Directors of Yuchai in September 2003. We and Yuchai also agreed to work together to implement corporate governance procedures and to promote plans to enhance shareholder value. However, from time to time, we have continued to face difficulties in obtaining the cooperation of the Chinese shareholders of Yuchai in the daily management and operation of Yuchai and to fully exercise our controlling interest in Yuchai. Following the execution of the July 2003 Agreement, disagreements among the parties recurred. For example, representatives of the Chinese shareholders of Yuchai alleged that resolutions passed by our six wholly-owned subsidiaries at Yuchai’s shareholders’ meeting in December 2004 were invalid, allegations with which we disagreed.
In April 2005, we, Yuchai and Coomber agreed on steps relating to the adoption of corporate governance practices at Yuchai and a broad framework for the restructuring of our ownership of Yuchai, and entered into the Reorganization Agreement. The Reorganization Agreement is intended to be in furtherance of the July 2003 Agreement. In December 2005 and November 2006, the parties amended certain provisions of the Reorganization Agreement, including extending the implementation deadline to June 30, 2007. In June 2007, we, Yuchai, Coomber and GY entered into the Cooperation Agreement which amends certain terms of the Reorganization Agreement. Pursuant to the amendments to the Reorganization Agreement, the Company has agreed that the restructuring and spin-off of Yuchai will not be effected, and, recognizing the understandings that have been reached between the Company and GY to jointly undertake efforts to expand the business of Yuchai, the Company will not seek to recover the anti-dilution fee of US$20 million from Yuchai. Although the parties to the Cooperation Agreement are expected to work towards its implementation as expeditiously as possible, no assurance can be given as to when the transactions contemplated therein will be fully consummated, or that implementation of the Cooperation Agreement will effectively resolve all of the difficulties faced by us with respect to its investment in Yuchai.
Dividends
Our principal source of cash flow has historically been our share of the dividends, if any, paid to us by Yuchai, as described under “Item 5. Operating and Financial Review and Prospects — B. Liquidity and Capital Resources.”
In May 1993, in order to finance further expansion, Yuchai sold shares to the Company and became a Sino-foreign joint stock company, i.e., a foreign-invested enterprise, or FIE, under the PRC Foreign Investment Law effective on January 1, 2020.
PRC laws and regulations require that before any company, including an FIE such as Yuchai, distributes profits, it must (i) recover losses in previous years; (ii) satisfy all tax liabilities; and (iii) make contributions to the statutory reserve fund in an amount equal to 10% of net income for the year determined in accordance with generally accepted accounting principles in the PRC, or PRC GAAP. However, the allocation of statutory reserve fund will not be further required once the accumulated amount of such fund reaches 50% of the registered capital of Yuchai. Any determination by Yuchai to declare a dividend will be at the discretion of Yuchai’s shareholders and will be dependent upon Yuchai’s financial condition, results of operations, regulatory factors and other relevant factors. Yuchai’s Articles of Association provide that dividends shall be paid at least once a year out of after-tax profits (if any). To the extent Yuchai has foreign currency available, dividends declared by shareholders at a shareholders’ meeting to be paid to holders of Foreign Shares (currently only the Company) will be payable in foreign currency, and such shareholders will have priority thereto. If the foreign currency available is insufficient to pay such dividends, such dividends may be payable partly in Renminbi and partly in foreign currency. Dividends allocated to holders of Foreign Shares may be remitted in accordance with the relevant Chinese laws and regulations. In the event that the dividends are distributed in Renminbi, such dividends may be converted into foreign currency and remitted in accordance with the relevant laws, regulations and policies in China.
Any determination by the Company to declare a dividend will be at the discretion of our Board of Directors and will be dependent upon our financial condition, results of operations and other relevant factors. The following table sets forth a five-year summary of dividends we have paid to our shareholders as well as dividends paid to us by Yuchai:
|
|
|
|
|
|
|
|
|
Fiscal Year |
|
Dividend paid by the Company to its shareholders in the fiscal year (per share) |
|
Dividend paid/payable by Yuchai to the Company for the fiscal year (in thousands) |
2020 |
|
US$ |
0.85 |
(1) |
|
RMB |
614,414 |
(2) |
2021 |
|
US$ |
1.70 |
(3) |
|
RMB |
151,796 |
(4) |
2022 |
|
US$ |
0.40 |
(5) |
|
RMB |
115,654 |
(6) |
2023 |
|
US$ |
0.28 |
(7) |
|
RMB |
155,411 |
(8) |
2024 |
|
US$ |
0.38 |
(9) |
|
RMB |
191,553 |
(10) |
(1)
On April 3, 2020, we declared a dividend of US$0.85 per ordinary share amounting to a total of US$34.7 million for the fiscal year 2019. The dividend was paid in cash to our shareholders on July 31, 2020.
(2)
The dividend declared by Yuchai for the fiscal year 2020 was paid to us between June 1, 2021 and June 4, 2021. For the dividend paid for the fiscal year 2020, the total amount paid to us was in Renminbi.
(3)
On June 10, 2021, we announced a dividend of US$1.70 per ordinary share amounting to a total of US$69.5 million for the fiscal year 2020. The dividend was paid in cash to our shareholders on July 8, 2021.
(4)
The dividend declared by Yuchai for the fiscal year 2021 was paid and received by us in July 2022. For the dividend paid for the fiscal year 2021, the total amount paid to us was in Renminbi.
(5)
On June 23, 2022, we announced a dividend of US$0.40 per ordinary share amounting to a total of US$16.3 million for the fiscal year 2021. The dividend was paid in cash to our shareholders on July 15, 2022.
(6)
The dividend declared by Yuchai for the fiscal year 2022 was paid and received by us in July 2023. For the dividend paid for the fiscal year 2022, the total amount paid to us was in Renminbi.
(7)
On July 18, 2023, we announced a dividend of US$0.28 per ordinary share amounting to a total of US$11.4 million for the fiscal year 2022. The dividend was paid in cash to our shareholders on August 7, 2023.
(8)
The dividend declared by Yuchai for the fiscal year 2023 was paid and received by us in June 2024. For the dividend paid for the fiscal year 2023, the total amount paid to us was in Renminbi.
(9)
On August 7, 2024, we announced a dividend of US$0.38 per ordinary share amounting to a total of US$14.3 million for the fiscal year 2023. The dividend was paid in cash to our shareholders on August 28, 2024.
(10)
The dividend declared by Yuchai for the fiscal year 2024 has been approved by Yuchai's shareholders on March 21, 2025. It will be paid to us within one month after Yuchai’s audited financial statements for the fiscal year 2024 are approved by Yuchai’s shareholders.
Under the share buyback plan adopted on June 7, 2024, the Company has repurchased a total of 3,339,968 shares, and as of December 31, 2024, the 3,339,968 shares are held as treasury shares by the Company. See “Item 16E. Purchases of Equity Securities by the Issuer and Affiliated Purchasers.” Pursuant to Section 42B(11) of the Companies Act 1981 (as amended) of Bermuda, no dividend or other distribution of a company’s assets shall be paid or made to the company in respect of shares held by the company as treasury shares. As such, shares repurchased by the Company under the share buyback plan and held by the Company as treasury shares are and will be excluded from the payment of the Company’s dividend.
Except as otherwise disclosed in this Annual Report, we have not experienced any significant changes since the date of our audited consolidated financial statements, and/or since the date of the most recent interim financial statements, if any, included in this Annual Report.
ITEM 9. THE OFFER AND LISTING
Since December 16, 1994, the Common Stock has been listed and traded on the NYSE under the symbol “CYD.” The Common Stock is not listed on any other exchanges within or outside the United States.
ITEM 10. ADDITIONAL INFORMATION
Our Company’s objects are to perform all the functions of a holding company and to coordinate the policy and administration of any subsidiary company. See paragraphs 6 and 7 of our Company’s Memorandum of Association for further information on the objects and powers of our Company. Please see Exhibit 1.1 to this Annual Report.
A.
Memorandum of Association and Bye-Laws
Corporate Governance
We are an exempted company incorporated in Bermuda and are subject to the laws of that jurisdiction. The legal framework in Bermuda which applies to exempted companies is flexible and allows an exempted company to comply with the corporate governance regime of the relevant jurisdiction in which the company operates or applicable listing standards. Under Bermuda law, members of a board of directors owe a fiduciary duty to the company to act in good faith in their dealings with or on behalf of the company and to exercise their powers and fulfill the duties of their office honestly. In addition, the Bermuda company legislation imposes a duty on directors and officers of an exempted company to act honestly and in good faith with a view to the best interests of the company and requires them to exercise the care, diligence and skill that a reasonably prudent person would exercise in comparable circumstances. Bermuda legislation also imposes certain specific duties and obligations on companies and directors, both directly and indirectly, including duties and obligations with respect to matters such as (a) loans to directors and related persons; and (b) limits on indemnities for directors and officers. Bermuda law does not impose specific obligations in respect of corporate governance, such as those prescribed by NYSE listing standards, requiring a company to (i) appoint independent directors to their boards; (ii) hold regular meetings of non-management directors; (iii) establish audit, nominating and governance or compensation committees; (iv) have shareholders approve equity compensation plans; (v) adopt corporate governance guidelines; or (vi) adopt a code of business conduct and ethics.
We are also subject to the NYSE listing standards, although, because we are a foreign private issuer, those standards are considerably different from those applied to U.S. companies. Under the NYSE rules, we need only (i) establish an independent audit committee that has specified responsibilities as described in the following table; (ii) provide prompt certification by our chief executive officer of any material non-compliance with any corporate governance rules; (iii) provide periodic written affirmations to the NYSE with respect to our corporate governance practices; and (iv) provide a brief description of significant differences between our corporate governance practices and those followed by U.S. companies.
The following table compares the Company’s principal corporate governance practices, which are in compliance with Bermuda law, to those required of U.S. companies.
|
|
|
|
|
Standard for U.S. Domestic Listed Companies |
|
China Yuchai International Limited’s Practice |
|
|
|
Director Independence |
|
|
|
|
|
|
|
• |
A majority of the board must consist of independent directors. |
|
• |
Three of our nine directors, Messrs. Xie Tao, Neo Poh Kiat and Wong Hong Wai are independent within the meaning of the NYSE standards. |
|
|
|
|
Independence is defined by various criteria including the absence of a material relationship between director and the listed company. Directors who are employees, are immediate family of the chief executive officer or receive over US$120,000 per year in direct compensation from the listed company are not independent. Directors who are employees of or otherwise affiliated through immediate family with the listed company’s independent auditor are also not independent. |
|
|
|
|
|
|
|
|
• |
The non-management directors of each company must meet at regularly scheduled executive sessions without management. |
|
• |
As a foreign private issuer, our non-management directors are not required to meet periodically without management directors. |
|
|
|
|
|
Audit Committee |
|
|
|
|
|
|
|
• |
Listed companies must have an audit committee that satisfies the requirements of Rule 10A-3 under the Exchange Act. The rule requires that the audit committee (i) be comprised entirely of independent directors; (ii) be directly responsible for the appointment, compensation, retention and oversight of the independent auditor; (iii) adopt procedures for the receipt and treatment of complaints with respect to accounting, internal accounting controls or auditing matters; (iv) be authorized to engage independent counsel and other advisors it deems necessary in performing its duties; and (v) be given sufficient funding by the company to compensate the independent auditors and other advisors as well as for the payment of ordinary administrative expenses incurred by the committee. |
|
• |
Our Audit Committee meets the requirements of Rule 10A-3 under the Exchange Act. |
|
|
|
|
|
• |
The audit committee must consist of at least three members, and each member meets the independence requirements of both the NYSE rules and Rule 10A-3 under the Exchange Act. |
|
• |
Our Audit Committee currently consists of three members, all of whom meet the independence requirements of both the NYSE rules and Rule 10A-3 under the Exchange Act. |
|
|
|
|
|
• |
The audit committee must have a written charter that addresses the committee’s purpose and responsibilities. |
|
• |
Our Audit Committee has a charter outlining the committee’s purpose and responsibilities, which are similar in scope to those required of U.S. companies. |
|
|
|
|
At a minimum, the committee’s purpose must be to assist the board in the oversight of the integrity of the company’s financial statements, the company’s compliance with legal and regulatory requirements, the independent auditor’s qualifications and independence and the performance of the company’s internal audit function and independent auditors. The audit committee is also required to review the independent auditing firm’s annual report describing the firm’s internal quality control procedures, any material issues raised by the most recent internal quality control review or peer review of the firm, or by any recent governmental inquiry or investigation, and any steps taken to address such issues. |
|
• |
Our Audit Committee’s charter outlines the committee’s purpose and responsibilities which are similar in scope to those required of U.S. companies. |
|
|
|
|
|
|
|
|
|
Standard for U.S. Domestic Listed Companies |
|
China Yuchai International Limited’s Practice |
|
|
|
The audit committee is also required to assess the auditor’s independence by reviewing all relationships between the company and its auditor. It must establish the company’s hiring guidelines for employees and former employees of the independent auditor. The committee must also discuss the company’s annual audited financial statements and quarterly financial statements with management and the independent auditors, the company’s earnings press releases, as well as financial information and earnings guidance provided to analysts and rating agencies, and policies with respect to risk assessment and risk management. It must also meet separately, periodically, with management, the internal auditors and the independent auditors. |
|
• |
Our Audit Committee assesses the auditor’s independence on an ongoing basis by reviewing all relationships between the Company and its auditor. It has established the Company’s hiring guidelines for employees and former employees of the independent auditor. The committee also discusses with management and the independent auditors the Company’s annual audited financial statements and quarterly financial statements, the Company’s earnings press releases, as well as financial information and earning guidance provided to analysts and rating agencies, and policies with respect to risk assessment and risk management. It also meets separately, periodically, with management, the internal auditors and the independent auditors. |
|
|
|
|
|
• |
Each listed company must disclose whether its board of directors has identified an Audit Committee Financial Expert, and if not the reasons why the board has not done so. |
|
• |
The Board of Directors has identified Mr. Xie Tao as our Audit Committee Financial Expert. |
|
|
|
|
|
• |
Each listed company must have an internal audit function. |
|
• |
We are a holding company and the majority of business is done at our main subsidiary, Yuchai. Yuchai maintains an independent internal audit function headed by a secondee appointed by the Company. The Head of Internal Audit reports to the Chairman of the Audit Committees of the Company and Yuchai who reports to the Boards. The Board of Yuchai approves the audit plan, reviews significant audit issues and monitors corrective actions taken by management. |
Compensation Committee |
|
|
|
|
|
|
|
|
• |
Listed companies must have a compensation committee composed entirely of independent board members as defined by the NYSE listing standards. |
|
• |
Our compensation committee currently has three members, two of whom are independent within the meaning of the NYSE standards. |
|
|
|
|
|
• |
The committee must have a written charter that addresses its purpose and responsibilities. |
|
|
|
|
|
|
|
|
• |
These responsibilities include (i) reviewing and approving corporate goals and objectives relevant to CEO compensation; (ii) evaluating CEO performance and compensation in light of such goals and objectives for the CEO; (iii) based on such evaluation, reviewing and approving CEO compensation levels; (iv) recommending to the board non-CEO compensation, incentive compensation plans and equity-based plans; and (v) producing a report on executive compensation as required by the SEC to be included in the company’s annual proxy statement or annual report. The committee must also conduct an annual performance self-evaluation. |
|
• |
Our compensation committee reviews among other things the Company’s general compensation structure, and reviews, recommends or approves executive appointments, compensation and benefits of directors and executive officers, subject to ratification by the Board of Directors, and supervises the administration of our employee benefit plans, if any. |
|
|
|
|
|
Nominating/Corporate Governance Committee |
|
|
|
|
|
|
|
|
• |
Listed companies must have a nominating/corporate governance committee composed entirely of independent board members. |
|
• |
We do not have a nominating/corporate governance committee. However, certain responsibilities of this committee are undertaken by our Compensation Committee, such as the review and approval of executive appointments and all other functions are performed by the Board of Directors. |
|
|
|
|
|
• |
The committee must have a written charter that addresses its purpose and responsibilities, which include (i) identifying qualified individuals to become board members; (ii) selecting, or recommending that the board select, the director nominees for the next annual meeting of shareholders; (iii) developing and recommending to the board a set of corporate governance principles applicable to the company; (iv) overseeing the evaluation of the board and management; and (v) conducting an annual performance evaluation of the committee. |
|
|
|
|
|
|
|
|
Standard for U.S. Domestic Listed Companies |
|
China Yuchai International Limited’s Practice |
|
|
|
|
|
|
|
|
Equity-Compensation Plans |
|
|
|
|
|
|
|
|
• |
Shareholders must be given the opportunity to vote on all equity—compensation plans and material revisions thereto, with limited exceptions. |
|
• |
Our Equity Incentive Plan was approved by our shareholders in 2014 and expired in 2024. |
|
|
|
|
|
Corporate Governance Guidelines |
|
|
|
|
|
|
|
|
• |
Listed companies must adopt and disclose corporate governance guidelines. |
|
• |
We have formally adopted various corporate governance guidelines, including Code of Business Conduct and Ethics (described below); Audit Committee Charter; Whistle-blowing Policy; Insider Trading Policy; and Disclosure Controls and Procedures. |
|
|
|
|
|
Code of Business Conduct and Ethics |
|
|
|
|
|
|
|
|
• |
All listed companies, U.S. and foreign, must adopt and disclose a code of business conduct and ethics for directors, officers and employees, and promptly disclose any amendment to or waivers of the code for directors or executive officers. |
|
• |
We adopted a Code of Business Conduct and Ethics Policy in May 2004, which was revised on December 9, 2008. A copy of the Code is posted on our internet website at http://www.cyilimited.com. We intend to promptly disclose any amendment to or waivers of the Code for directors or executive officers. |
Directors
Director Interests and Voting
A Director of the Company cannot vote or be counted in the quorum with regard to any contract or arrangement or any other proposal in which he has any interest or in respect of which he has any duty which conflicts with his duty to the Company. The restriction from voting and being counted in the quorum does not apply if the only interest the Director has is included in the following list:
(a)
a resolution regarding granting any security or indemnity for any money lent or obligation incurred by such Director at the request, or for the benefit, of the Company or any of our subsidiaries (or a company of which we are a beneficially wholly-owned subsidiary);
(b)
a resolution regarding granting any security or indemnity to any third party for a debt or obligation which is owed by the Company or any of our subsidiaries (or a company of which we are a beneficially wholly-owned subsidiary) to the third party, for which such Director has assumed responsibility in whole or in part under a guarantee or indemnity;
(c)
a resolution about an offer of shares, debentures or other securities of the Company or any of its subsidiaries (or a company of which we are a beneficially wholly-owned subsidiary) for subscription or purchase in which such Director is to be a participant in the underwriting or sub-underwriting of the offer;
(d)
a resolution about any proposal involving any other company in which such Director is interested, whether directly or indirectly and whether as an officer or shareholder or otherwise, provided that such Director is not the holder of, or directly or indirectly beneficially interested in, 5% or more of (i) any class of the equity share capital of such company or in any third company through which such Director’s interest is derived or (ii) the voting rights in that company;
(e)
any contract, arrangement or proposal for the benefit of our employees under which such Director benefits in a similar manner as the employees and does not receive any privileges or advantages not provided to the employees; or
(f)
any proposal in which such Director is interested in the same manner as other holders of our shares or our debentures or our other securities or any of our subsidiaries by virtue only of such Director’s interest in our shares or our debentures or our other securities or any of our subsidiaries.
If our Board of Directors is considering proposals about appointing two or more Directors to offices or employments with the Company or any company in which we are interested, each such Director (if not disqualified from voting under proviso to item (d) above) can vote and be included in the quorum for each resolution, except the one concerning such Director.
Borrowing Powers
Our Board of Directors may exercise all the powers of the Company to borrow money and to mortgage or charge its undertaking, property and uncalled capital or any part thereof and to issue debentures and other securities.
Qualification of Directors
No Director is required to hold any shares of the Company.
Rights of Holders of shares of Common Stock
The holders of shares of Common Stock shall:
•
be entitled, on a show of hands, to one vote and, on a poll, to one vote per share;
•
be entitled to such dividends as the Board of Directors of the Company may from time to time declare;
•
in the event of a winding-up or dissolution of the Company, whether voluntary or involuntary or for the purpose of the reorganization or otherwise or upon any distribution of capital, be entitled to a return of the amount paid up on the Common Stock and thereafter to the surplus assets of the Company; and
•
generally, be entitled to enjoy all the rights attaching to shares.
All unclaimed dividends or distributions out of contributed surplus account may be invested or otherwise made use of by the Board of Directors of the Company for the benefit of the Company until claimed and the payment of any such dividend or distribution into a separate account or the investment of such dividend shall not constitute the Company a trustee in respect thereof. No dividend or distribution shall bear interest against the Company. Any dividend or distribution which has remained unclaimed for a period of 12 years from the due date for payment thereof shall at the expiration of that period be forfeited and shall belong to the Company absolutely.
Rights of Holder of the Special Share
The holder of the special share shall be entitled to the following rights:
•
to elect six Directors of the Company and to remove Directors so appointed; and
•
no shareholder resolution, whether ordinary or special resolution, may be passed without the affirmative vote of the holder of the special share.
The holder of the Special Share shall not be entitled to any other rights or to any dividends and in the event of a winding up or dissolution of the Company, the holder of the special share shall be entitled only to a return of the amount paid up on the special share.
The special share is not transferable except to Hong Leong Asia and its affiliates or to China Everbright Holdings and its affiliates. The special share shall cease to carry any rights in the event that, if Hong Leong Asia and its affiliates own the special share, Hong Leong Asia and its affiliates cease to own, directly or indirectly, at least 7,290,000 shares of Common Stock (or such equivalent number upon a consolidation or subdivision of shares of Common Stock), or if China Everbright Holdings and its affiliates own the special share, China Everbright Holdings and its affiliates cease to own, directly or indirectly, at least 6,570,000 shares of Common Stock (or such equivalent number upon a consolidation or subdivision of shares of Common Stock). For more details, see “Item 7. Major Shareholders and Related Party Transactions — A. Major Shareholders — The Special Share.”
Modification of Shareholders’ Rights
The rights attached to any class of shares (unless otherwise provided by the terms of issue of the shares of that class) may be varied, modified or abrogated with the consent in writing of the holders of not less than three-fourths of the issued shares of that class or with the sanction of an ordinary resolution passed at a separate general meeting of the holders of the shares of the class. The rights conferred upon the holders of the shares of any class issued with preferred or other rights shall not, unless otherwise expressly provided by the terms of issue of the shares of that class, be deemed to be varied by the creation or issue of further shares ranking pari passu therewith.
Annual General and Special General Meetings
We must hold an annual general meeting each year. Our Directors decide where and when it will be held. Not more than fifteen months may elapse between the date of one annual general meeting and the next. At least 14 clear days’ written notice must be given for every annual general meeting and for every special general meeting. The notice for any annual general meeting must state the date, place and time at which the meeting is to be held, and the business to be conducted at the meeting, including, if applicable, any election of Directors. The notice for any special general meeting must state the time, place and the general nature of the business to be considered at the meeting and shall state that a shareholder entitled to attend and vote is entitled to appoint one or more proxies to attend and vote instead of him. In the case of a meeting convened for passing a special resolution, the notice shall specify the intention to propose the resolution as a special resolution.
Shareholders holding not less than one-tenth in value of the paid up share capital of the Company and having the right to attend and vote at general meetings of the Company shall have the right, by written request to the Chairman or President (as applicable), Deputy Chairman or Vice President (as applicable) or Secretary of the Company, to require that a special general meeting be convened by the Directors for the transaction of any business specified in the request. Such meeting shall be held within two months after the request has been made. If within 21 days of such deposit of the request, the Board fails to convene the meeting, such shareholders may convene the meeting themselves in accordance with Section 74(3) of the Companies Act 1981 of Bermuda.
Limitations on Rights to Own Securities
There are no limitations under Bermuda law or our Memorandum of Association and Bye-Laws on the rights of non-Bermuda owners of shares of the Company to hold or vote their shares.
We are exempt from the laws of Bermuda which restrict the percentage of share capital that may be held by non-Bermudians, but as an exempted company we may not participate in certain business transactions, including (i) the acquisition or holding of land in Bermuda (except that required for its business held by way of lease or tenancy for a term not exceeding 50 years or, with the consent of the Minister of Finance of Bermuda, land by way of lease or tenancy for a term not exceeding 21 years in order to provide accommodation or recreational facilities for its employees); (ii) the taking of mortgages on land in Bermuda to secure an amount in excess of 50,000 Bermuda dollars without the prior consent of the Minister of Finance of Bermuda; (iii) the acquisition of any bonds or debentures secured by any land in Bermuda other than those issued by the Government of Bermuda or a public authority; or (iv) the carrying on of business of any kind or type whatsoever in Bermuda either alone or in partnership or otherwise except, inter alia, carrying on business with persons outside Bermuda, in furtherance of the business of the Company carried on outside Bermuda or under a license granted by the Minister of Finance of Bermuda.
In accordance with our Bye-Laws, share certificates are only issued to members of the Company (i.e., persons registered in the register of members as holders of shares in the Company). We are not bound to investigate or incur any responsibility in respect of the proper administration or execution of any trust to which any of our shares are subject. We will take no notice of any trust applicable to any of its shares whether or not it had notice of such trust.
Bermuda Exchange Controls
We have been designated as a non-resident of Bermuda for exchange control purposes by the Bermuda Monetary Authority. We have received the permission of the Bermuda Monetary Authority under the Exchange Control Act of 1972 and regulations thereunder for the transfer of shares of Common Stock to and between persons regarded as resident outside Bermuda for exchange control purposes and the issue of shares within the existing authorized capital of the Company to such persons for so long as such shares are listed on the NYSE. The Bermuda Monetary Authority has also granted to all Bermuda companies with voting shares listed on an appointed stock exchange (as defined in the Companies Act 1981 of Bermuda), a general permission for the issue and subsequent transfer of any securities of such companies from and to a non-resident of Bermuda. The NYSE is an appointed stock exchange under the Companies Act 1981 of Bermuda. Issues and transfers of shares involving any person regarded as resident in Bermuda for exchange control purposes require specific prior approval under the Exchange Control Act of 1972.
Because we have been designated as a non-resident for Bermuda exchange control purposes, there are no restrictions on our ability to transfer funds in and out of Bermuda or to pay dividends to United States residents who are holders of the shares of Common Stock, other than in respect of local Bermuda currency.
China Exchange Controls
Effective from January 1, 1994, a unitary exchange rate system for the conversion between Renminbi and the foreign currencies was introduced in China, and accordingly, the China Foreign Exchange Trading System, or CFETS, inter-bank foreign exchange market was established. Under the unitary foreign exchange system, PBOC sets daily exchange rates, or the PBOC Rates, for conversion of Renminbi into US dollar and other currencies based on the CFETS interbank market rates, and the Bank of China and other authorized banks may engage in foreign exchange transactions at rates that vary within a prescribed range above or below PBOC Rates.
Yuchai, as an FIE, is permitted to retain its foreign currency earnings and maintain foreign currency accounts at designated foreign exchange banks. However, there can be no assurance that the current authorizations for FIEs to retain their foreign exchange to satisfy foreign exchange liabilities in the future will not be limited or eliminated or that Yuchai will be able to obtain sufficient foreign exchange to satisfy their foreign exchange requirements. Foreign exchange transactions under the capital account and the foreign debt account continue to be subject to limitations and require registrations with the reviews from the designated foreign exchange banks and SAFE, which could affect the ability of Yuchai to obtain foreign exchange through debt or equity financing, including by means of loans or capital contributions from the Company.
In the event of shortages of foreign currencies, Yuchai may be unable to convert sufficient Renminbi into foreign currency to meet its foreign currency obligations or to pay dividends in foreign currency. Yuchai requires foreign currency to purchase a substantial portion of the manufacturing equipment required for the planned expansion of its manufacturing facilities and to meet foreign currency-denominated debt payment obligations. Yuchai will also require foreign currency for payment of its imported engine components.
The value of the Renminbi is subject to changes in Chinese government policies and to international economic and political developments. In recent years, there have been periods of volatility of the exchange rate between Reminbi and the US dollar. By comparing the currency exchange rate of the US dollar against Reminbi, which was 7.0827 as of December 29, 2023 and 7.1738 as of February 28, 2025, respectively, the Renminbi depreciated about 1.3% against the US dollar with the average exchange rate of 7.1287. It is difficult to predict how market forces or government policy may impact the exchange rate between the Renminbi and the US dollar in the future.
On February 13, 2015, SAFE issued the Notice on Further Simplifying and Improving the Foreign Exchange Administration Policies on Direct Investments (“Notice 13”), which shall become effective on June 1, 2015. According to Notice 13, the banks are designated to directly review and deal with the foreign exchange registration for foreign direct investment in China Mainland and outbound direct investment. SAFE shall supervise the registration activities indirectly through banks. Certain operating procedures for direct investments are also simplified.
On March 30, 2015, SAFE issued the Notice on Reforming the Administrative Approach Regarding the Settlement of the Foreign Exchange Capitals of Foreign-invested Enterprises (“Notice 19”), which took effect on June 1, 2015. According to the Notice 19, an ordinary FIE such as Yuchai, may make the equity investment by transferring the Renminbi converted from capital contribution in foreign currency (“Converted Renminbi”) to the Account for Foreign Exchange Settlement Pending Payment opened by the invested enterprise.
On June 9, 2016, SAFE issued the Notice of the State Administration of Foreign Exchange on Reforming and Standardizing the Administrative Provisions on Capital Account Foreign Exchange Settlement (“Notice 16”), which became effective on the same day. Pursuant to Notice 16, domestic institutions (FIEs included) may voluntarily settle 100% (the percentage is subject to adjustment by SAFE) of their foreign exchange earnings under capital account (including capitals contribution in foreign currency and foreign debts, etc.) to the Account for Foreign Exchange Settlement Pending Payment based on actual needs under the permitted business scope. Meanwhile, Notice 16 further loosens up the restrictions imposed on the use of Converted Renminbi. According to Notice 16, the Converted Renminbi can be used for providing loans to affiliated enterprises of FIEs.
On January 12, 2017, the PBOC issued the Notice of People’s Bank of China on Matters Concerning Macro-Prudential Management on All-round Cross-border Financing (“Notice 9”), which took effect on the same day, and, according to Notice 9, the domestic entities (other than FIEs) can borrow foreign debts without the pre-approval of SAFE as well as the quota for foreign debts of domestic entities shall be calculated by reference to the annul net asset, outstanding foreign debts, and the other factors.
On January 26, 2017, SAFE promulgated the Notice of State Administration of Foreign Exchange on Improving the Inspection of Authenticity and Compliance to Further Promote Foreign Exchange Control (“Notice 3”), which became effective on the same day. The principle of Notice 3 is to encourage capital inflow. Under Notice 3, the debtor may directly or indirectly repatriate the funds under guarantee for use domestically by way of domestic borrowing or equity investment, or by other means. Meanwhile, Notice 3 emphasizes on the policy of profit remittance of FIEs. To process outbound remittance of profits in an amount equivalent to or above USD 50,000 for an FIE, the bank shall examine several documents to assure the authenticity of the profit distribution. An FIE shall use the profit to first make up the losses suffered in the previous years prior to remitting the profits overseas.
On October 23, 2019, the SAFE promulgated the Notice of the State Administration of Foreign Exchange on Further Facilitating Cross-border Trade and Investment, which canceled the restriction on the domestic equity investment by non-investment foreign-funded enterprises with their capital funds. Subject to the requirements as set forth in the Foreign Investment Negative List and the authenticity and compliance with the regulations of domestic investment projects, as well as other requirements regulating foreign investment, non-investment foreign-funded enterprises now are allowed to lawfully make domestic equity investments by using their capital.
On April 10, 2020, the SAFE promulgated the Notice by the State Administration of Foreign Exchange of Optimizing Foreign Exchange Administration to Support Foreign Business Development, which further clarified that eligible enterprises are allowed to use revenues under their capital accounts, such as capital funds and foreign debts, for payment in China without providing banks with materials to certify the authenticity of the transaction-by-transaction basis in advance, provided that such funds shall be used in compliance with the laws and regulations regarding the use for revenues under the capital accounts.
In January 5, 2023, the NDRC promulgated the Administrative Measures for Examination and Registration of Medium and Long-term Foreign Debts of Enterprises, pursuant to which any foreign debt provided by foreign entities to PRC entities or the overseas enterprises or branches controlled by the PRC entities with a term of more than one year must complete the formalities of examination and registration with the NDRC.
Bermuda Taxation
There is no Bermuda profits tax, withholding tax, capital gains tax, capital transfer tax, estate duty or inheritance tax payable by shareholders of the Company other than by shareholders ordinarily resident in Bermuda. Bermuda enacted the Corporate Income Tax Act 2023 on December 27, 2023 (the “CIT Act”). Entities subject to tax under the CIT Act are the Bermuda constituent entities of multi-national groups. A multi-national group is defined under the CIT Act as a group with entities in more than one jurisdiction with consolidated revenues of at least EUR750 million for two out of the four previous fiscal years. A Bermuda entity that is tax resident in another jurisdiction under the laws of that jurisdiction based on its location of management and control is not a Bermuda constituent entity. If a Bermuda constituent entity of a multi-national group is subject to tax under the CIT Act, such tax is charged at a rate of 15% of the net taxable income of such constituent entity as determined in accordance with and subject to the adjustments set out in the CIT Act (including in respect of foreign tax credits applicable to the Bermuda constituent entity). No tax is chargeable under the CIT Act until tax years starting on or after January 1, 2025.
The Company has obtained from the Minister of Finance of Bermuda under the Exempted Undertakings Tax Protection Act 1966, as amended, an assurance that, in the event that any legislation is enacted in Bermuda imposing any tax computed on profits or income, or computed on any capital asset, gain or appreciation, or any tax in the nature of estate duty or inheritance tax, the imposition of such tax shall not be applicable to the Company or to any of its operations, shares, debentures or other obligations of the Company until March 31, 2035, except insofar as such tax or duty applies to persons ordinarily resident in Bermuda or is payable by the Company in respect of real property owned by or leased or let to the Company in Bermuda. Any liability for tax of a Bermuda constituent entity in scope of the CIT Act shall apply notwithstanding the assurance given to such entity pursuant to the Exempted Undertakings Tax Protection Act 1966.
Singapore Taxation
Dividends or Other Distributions with Respect to Ordinary Shares
Under the one-tier corporate tax system which currently applies to all Singapore tax resident companies, tax on corporate profits is final, and dividends paid by a Singapore tax resident company are not subject to withholding tax and will be tax exempt in the hands of a shareholder, whether or not the shareholder is a company or an individual and whether or not the shareholder is a Singapore tax resident.
Capital Gains upon Disposition of Ordinary Shares
Under current Singapore tax laws, there is no tax on capital gains. There are no specific laws or regulations which deal with the characterization of whether a gain is income or capital in nature. Gains arising from the disposal of our ordinary shares may be construed to be of an income nature and subject to Singapore income tax, if they arise from activities which the Inland Revenue Authority of Singapore regards as the carrying on of a trade or business in Singapore. However, under Singapore tax laws, any gains derived by a divesting company from its disposal of ordinary shares in an investee company between June 1, 2012 and December 31, 2027 are generally not taxable if immediately prior to the date of the relevant disposal, the investing company has held at least 20% of the ordinary shares in the investee company for a continuous period of at least 24 months (“safe harbor rule”). It is announced in the Singapore Budget 2025 that the sunset date of December 31, 2027 will be removed, amongst other enhancements to the safe harbor rule.
A new Section 10L was introduced under the Singapore Income Tax Act. Gains received in Singapore by an entity of a relevant group from the sale or disposal of a foreign asset (which include shares issued by a company that is incorporated outside Singapore) on or after January 1, 2024 will be treated as income chargeable to tax under certain circumstances.
Goods and Services Tax
The issue or transfer of ownership of our ordinary shares should be exempt from Singapore Goods and Services Tax, or GST. Hence, the holders would not incur any GST on the subscription or subsequent transfer of the shares.
People’s Republic of China Taxation
The following discussion summarizes the taxes applicable to the Company’s investment in Yuchai and applicable to Yuchai under the Chinese law.
Taxation of Dividends from Yuchai
In 2007, the PRC National People’s Congress adopted a new tax law, China Unified Enterprise Income Tax Law (the “CIT Law”), which became effective on January 1, 2008 and was amended by the Standing Committee of the National People’s Congress on December 29, 2018. The State Council adopted the related implementation rules on December 6, 2007 which was amended on April 23, 2019. In accordance with the CIT Law and its implementation rules, dividends derived from the revenues accumulated from January 1, 2008 and are paid by PRC companies to non-resident enterprises are generally subject to a PRC withholding tax levied at a rate of 10% unless exempted or reduced pursuant to an applicable double-taxation treaty or other exemptions. Dividends paid by PRC companies to resident enterprises, including enterprises established under the laws of non-PRC jurisdictions but whose “de facto management body” is located in the PRC, are not subject to any PRC withholding tax, unless the dividends are derived from the publicly traded shares which have not been held continuously by the resident enterprises for twelve months.
On February 20, 2009, the State Administration of Taxation promulgated the Notice on Relevant Issues of Implementing Dividend Clauses under Tax Treaties, or the Notice. According to the Notice, the transaction or arrangement, the major purpose for which is to obtain preferential tax treatment, shall not justify the application of preferential treatment stipulated in dividend clauses under tax treaties. Should the tax payer improperly enjoy the treatment under tax treaties as a result of such transaction or arrangement, the tax authorities in charge shall have the right to adjust. We have recognized a provision for withholding tax payable for profits accumulated after December 31, 2007 for the earnings that we do not plan to indefinitely reinvest in the PRC enterprises.
Taxation of Disposition of Yuchai Shares
In the event the Company, through its subsidiaries, transfers any of its current holding of the Yuchai Shares, the amount received in excess of its original capital contribution would be subject to Chinese withholding tax at a rate of 10%.
In the event that Yuchai is liquidated, the portion of the balance of its net assets or remaining property, after deducting undistributed profits, various funds and liquidation expenses, that exceeds Yuchai’s paid-in capital would be subject to withholding tax at a rate of 10%.
On February 3, 2015, the Chinese State Administration of Taxation issued the Circular on Several Issues Concerning the Enterprise Income Tax on Indirect Property Transfer by Non-Resident Enterprises (“Circular 7”), which became effective on the same date.
On October 17, 2017, the Chinese State Administration of Taxation issued the Announcement of the State Administration of Taxation on Issues Concerning the Withholding of Non-resident Enterprise Income Tax at Source (the “Announcement 37”), certain provision was repealed and Subsection 2 of Section 8 of Circular 7 was repealed.
Pursuant to the Announcement 37 and the Circular 7, the parties involved in the indirect transfer of Chinese taxable properties and the Chinese resident enterprises whose equity is transferred indirectly may report the equity transfer matters to the competent tax authority and shall provide certain documents and materials including but not limited to, equity transfer contract or agreement, enterprise’s equity structure prior to and after the equity transfer, the financial and accounting statements in the previous two years of the enterprises abroad and their subordinate enterprises who directly or indirectly hold Chinese taxable properties. The competent tax authority may also require the parties involved in and planning for the indirect transfer of Chinese taxable properties and the Chinese resident enterprises whose equity is transferred indirectly to provide the aforementioned materials and other relevant materials. Where a non-resident enterprise indirectly transfers properties such as equity in Chinese resident enterprises without any justifiable business purposes with the aim of avoiding to pay enterprise income tax, such indirect transfer shall be reclassified as a direct transfer of equity in Chinese resident enterprise.
Income Tax
In 2007, the National People’s Congress approved and promulgated the CIT Law, which became effective from January 1, 2008 and was further amended on December 29, 2018. Under the CIT Law, foreign invested enterprises and domestic companies are subject to a uniform corporate tax rate of 25% but Yuchai may continue to enjoy the reduced corporate tax rate of 15% if it qualifies under the High Technology Incentive Scheme or the Western Development Tax Incentive Scheme.
•
The High Technology Incentive was introduced in 2008. Companies that are high technology companies who must fulfill certain criteria and upon approval enjoy a reduced corporate tax rate of 15%. The reduced corporate tax rate took effect from January 1, 2008. Yuchai has applied to tax authorities to qualify under this scheme every 3 years since 2011 and was certified as a high technology company with effect from 2011 to 2025. Yuchai filed its corporate tax returns under the High Technology Incentive Scheme from 2015 to 2023 and will file its corporate tax return under this scheme for 2024 in mid-2025.
•
The Western Development Incentive Scheme was first introduced in 2001 to encourage investment in the Western region of China. Companies operating in the Western region who fulfill certain criteria and upon approval enjoy a reduced corporate tax rate of 15%. This scheme was first applicable from 2001 to 2010. In 2011, the scheme was extended to 2020, and further extended to December 2030 with effective from January 1, 2021. Yuchai filed its corporate tax returns under this scheme from 2008 to 2014. According to latest published catalogue of qualifying industries for the Western Development Incentive Scheme, MGP and Sky Cloud filed their corporate tax return under this scheme for 2022 and 2023. In 2024, MGP has obtained the certification of the high technology company, and is eligible to file its corporate tax return under both High Technology Incentive Scheme and Western Development Tax Incentive Scheme for 2024 in mid-2025. Sky Cloud will continue to file its corporate tax return under Western Development Tax Incentive Scheme.
The China tax bureau periodically conduct tax examinations. Any adverse findings in tax examinations or change in the tax legislation in China could have adverse impact on our consolidated financial conditions or results of operations. Furthermore, pursuant to the CIT Law, if an enterprise incorporated outside the PRC has its “de facto management organization” located within the PRC in accordance with the CIT, such enterprise may be recognized as a PRC tax resident enterprise and thus may be subject to enterprise income tax at the rate of 25% on their worldwide income. The Implementation Rules specify that a “de facto management organization” means an organization that exercises material and full management and control over matters including the enterprise’s production and operations, personnel, finance and property. Although the Implementation Rules provide a definition of “de facto management organization”, such definition has not been tested and there remains uncertainty as to when a non-PRC enterprise’s “de facto management organization” is considered to be located in the PRC. If we or any of our subsidiaries registered outside China are treated as “China tax resident enterprise” under the CIT Law, our income tax expenses may increase and our profitability could be impacted.
Withholding Tax
On October 17, 2017, the Chinese State Administration of Taxation issued the Announcement 37 (as defined above), which became effective on December 1, 2017 and was further amended on June 15, 2018 pursuant to the Announcement of the State Administration of Taxation on Amending Certain Taxation Regulatory Documents.
In accordance with the CIT Law and the Announcement 37, if a non-resident enterprise obtains the income originating from the PRC, or the taxable income, including equity investment income such as dividend and bonus, interest, rental and royalty income, income from property transfer and other income, the payable enterprise income tax on the taxable income shall be withheld at the source by the enterprise or individual who is directly obligated to make relevant payment to the non-resident enterprise under relevant laws or contracts, or the withholding agent.
The withholding agent shall declare and pay the withheld tax to the competent tax authority in the place where such withholding agent is located within 7 days from the date of occurrence of the withholding obligation. Where the income obtained by the withholding agent and required to be withheld at source is in the form of dividends, extra dividends or any other equity investment gains, the date of occurrence of the obligation for withholding relevant payable tax is the date of actual payment of the dividends, extra dividends or other equity investment gains. Where the non-resident enterprise receives in installments the income subject to withholding of tax at the source from the same transfer of property, the amount received thereby in installments can be deemed as the recovered cost of the property invested previously and the withholding tax shall be calculated and paid after the recovery of the cost in full.
The withholding agent shall complete the Form of Report on Withholding of Enterprise Income Tax of the People’s Republic of China in declaration and payment of the tax required to be withheld. The withholding agent may submit relevant declaration materials before declaration and payment of the tax required to be withheld and such materials shall not be submitted repetitively in declaration.
In the event that a non-resident enterprise fails to file and pay the withheld tax in the manner or within the timeframe required, it will be ordered by the tax authority to pay the withhold tax within a limited period of time.
Value-Added Tax
In addition to Chinese income tax, Yuchai is subject to valued added tax, or the VAT. With effect from November 19, 2017, the amended Value-Added Tax Provisional Regulations require all tax payers engaging in sales of goods, provision of processing services, repairs and replacement services, sales of services, intangible assets or real property, or importation of goods within the territory of the PRC to pay VAT.
On March 28, 2018, the Standing Committee Meeting of State Council confirmed a comprehensive set of measures to continue VAT reform in China. Pursuant to those measures, the VAT rate for manufacturing industry and other industries was reduced from 17% to 16%, and the VAT rate for transportation, construction, basic telecommunications service industries and agricultural goods was reduced from 11% to 10%. The Ministry of Finance and the State Administration of Taxation then promulgated the Notice on Adjusting Value-Added Tax Rate on April 4, 2018. The reform policy of the State Council has been restated and specified that all the sectors subject to 17% and 11% VAT rates would be entitled to the newly reduced rates of 16% and 10%, respectively, from May 1, 2018.
On March 20, 2019, the Ministry of Finance, the State Administration of Taxation and the General Administration of Customs promulgated the Announcement on Policies regarding Deepening the Reform of Value-Added Taxation, which came into force on April 1, 2019, in which the authorities restated that all the sectors subject to 16% and 10% VAT rates is entitled to the newly reduced rates of 13% and 9%, respectively.
There were no further changes to the value-added tax rates in 2022 - 2024 applicable to Yuchai.
On December 25, 2024, the Standing Committee of the National People’s Congress issued the Value-Added Tax Law of the People’s Republic of China (the Presidential Decree No. 41), which will take effect on January 1, 2026. The Value-Added Tax Law further requires that entities and individuals (including sole proprietorships) that sell goods, services, intangible assets, or real property (hereinafter referred to as ‘taxable transactions’) within the territory of the People’s Republic of China (hereinafter referred to as ‘domestic territory’) or import goods are deemed VAT taxpayers and shall pay value-added tax.
United States Federal Income Taxation
This section describes material United States federal income tax consequences of owning and disposing of Common Stock. It applies to a US Holder (as defined below) that holds the Common Stock as a capital asset for tax purposes. This section does not apply to a US Holder that is a member of a special class of holders subject to special rules, including:
•
a financial institution,
•
a trader in securities that elects to use a mark-to-market method of accounting for its securities holdings,
•
a real estate investment trust,
•
a regulated investment company,
•
persons who acquired Common Stock pursuant to the exercise of any employee share option or otherwise as compensation,
•
a tax-exempt organization,
•
a person liable for any alternative minimum tax,
•
a person that actually or constructively owns 10% or more of the stock of the Company (by vote or value),
•
a person that owns Common Stock through a partnership or other pass-through entity or arrangement,
•
a person that holds Common Stock as part of a straddle or a hedging or conversion transaction,
•
a person whose functional currency is not the US dollar, or
•
a person subject to special tax accounting rules as a result of any item of gross income with respect to the Common Stock being taken into account in an applicable financial statement.
This section is based on the Internal Revenue Code of 1986, as amended (the “Code”), its legislative history, existing and proposed regulations, published rulings and court decisions, all as currently in effect. These laws are subject to change, possibly on a retroactive basis. There is currently no comprehensive income tax treaty between the United States and Bermuda.
This section does not describe any tax consequences arising out of the tax laws of any state, local or non-U.S. jurisdiction, any estate or gift tax consequences or the Medicare tax on certain “net investment income.” If an entity or arrangement that is treated as a partnership for United States federal income tax purposes holds the Common Stock, the treatment of a partner in the partnership will generally depend on the status of the partner and the activities of the partnership. Partners in such partnerships should consult with their tax advisors.
For purposes of this discussion, a US Holder is a beneficial owner of Common Stock that is:
•
an individual who is a citizen or resident of the United States,
•
a US domestic corporation (or other entity taxable as a US domestic corporation for United States federal income tax purposes),
•
an estate the income of which is subject to United States federal income tax regardless of its source, or
•
a trust, if a United States court can exercise primary supervision over the trust’s administration and one or more United States persons are authorized to control all substantial decisions of the trust, or if a valid election is in place to treat the trust as a United States person.
US Holders should consult their tax advisor regarding the United States federal, state and local and other tax consequences of owning and disposing of shares in their particular circumstances.
Taxation of Dividends
Under the United States federal income tax laws, and subject to the passive foreign investment company (“PFIC”) rules discussed below, US Holders will include in gross income the gross amount of any dividend paid by the Company out of its current or accumulated earnings and profits (as determined for United States federal income tax purposes). The amount of dividends will include any cash distributions and the fair market value of certain stock distributions and distributions of other property. In this regard, if the distribution is at the election of any stockholder, payable either in cash or in shares, the receipt of shares by the US Holders would generally be treated as a taxable distribution in an amount equal to the fair market value of such shares as of the date of the distribution. The dividend is ordinary income that the US Holder must include in income when the dividend is actually or constructively received. The dividend will not be eligible for the dividends-received deduction generally allowed to United States corporations in respect of dividends received from other United States corporations. Distributions in excess of current and accumulated earnings and profits, as determined for United States federal income tax purposes, will be treated as a non-taxable return of capital to the extent of the US Holder’s basis in the shares and thereafter as capital gain. We currently do not, and we do not intend to, calculate our earnings and profits under United States federal income tax principles. Therefore, a US Holder should expect that a distribution will generally be reported as a dividend even if that distribution would otherwise be treated as a non-taxable return of capital or as capital gain under the rules described above.
With respect to non-corporate taxpayers, dividends may be taxed at the lower applicable capital gains rate provided that (1) the Common Stock is readily tradable on an established securities market in the United States, (2) the Company is not a PFIC (as discussed below) for either the Company’s taxable year in which the dividend was paid or the preceding taxable year, and (3) certain holding period requirements are met. Common Stock generally is considered for purposes of clause (1) above to be readily tradable on an established securities market if it is listed on the NYSE. US Holders should consult their tax advisors regarding the availability of the lower rate for dividends paid with respect to the Company’s Common Stock.
For foreign tax credit limitation purposes, the dividend will generally constitute foreign source income and will generally be “passive category income.”
Sale or Other Disposition of Common Stock
Subject to the PFIC rules discussed below, upon the sale or other disposition of shares, a US Holder will recognize capital gain or loss for United States federal income tax purposes equal to the difference between the US Holder’s amount realized and the US Holder’s tax basis in such shares. If a US Holder receives consideration for shares paid in a currency other than the US dollar, the US Holder’s amount realized will be the US dollar value of the payment received. In general, the US dollar value of such a payment will be determined on the date of sale or disposition. On the settlement date, a US Holder may recognize US source foreign currency gain or loss (taxable as ordinary income or loss) equal to the difference (if any) between the US dollar value of the amount received based on the exchange rates in effect on the date of sale or other disposition and the settlement date. However, if the shares are treated as traded on an established securities market and the US Holder is a cash basis taxpayer or an accrual basis taxpayer who has made a special election, the US dollar value of the amount realized in a foreign currency is determined by translating the amount received at the spot rate of exchange on the settlement date of the sale, and no exchange gain or loss would be recognized at that time. Capital gain of a non-corporate US Holder is generally taxed at a reduced rate where the property is held more than one year. The gain or loss will generally be income or loss from sources within the United States for foreign tax credit limitation purposes.
PFIC Rules
The Company believes that its shares should not be treated as stock of a PFIC for United States federal income tax purposes for the taxable year that ended on December 31, 2024. However, the application of the PFIC rules is subject to uncertainty in several respects, and we cannot assure you that the United States Internal Revenue Service will not take a contrary position. In addition, PFIC status is a factual determination which cannot be made until the close of the taxable year. Accordingly, there is no guarantee that the Company will not be a PFIC for any future taxable year. Furthermore, because the total value of the Company’s assets for purposes of the asset test generally will be calculated using the market price of the Company’s shares, our PFIC status will depend in large part on the market price of the Company’s shares. Accordingly, fluctuations in the market price of the Company’s shares could render the Company a PFIC for any year. A non-U.S. corporation is considered a PFIC for any taxable year if either:
•
at least 75% of its gross income is passive income, or
•
at least 50% of the value of its assets (based on an average of the quarterly values of the assets during a taxable year) is attributable to assets that produce or are held for the production of passive income (the “asset test”).
In the PFIC determination, the Company will be treated as owning its proportionate share of the assets and earning its proportionate share of the income of any other corporation in which it owns, directly or indirectly, 25% or more (by value) of the stock.
If the Company were to be treated as a PFIC for any year during the US Holder’s holding period, unless a US Holder elects to be taxed annually on a mark-to-market basis with respect to the shares (which election may be made only if the Company’s shares are “marketable stock” within the meaning of Section 1296 of the Code), a US Holder will be subject to special tax rules with respect to any “excess distribution” received and any gain realized from a sale or other disposition (including a pledge) of that holder’s shares. Distributions a US Holder receives in a taxable year that are greater than 125% of the average annual distributions received during the shorter of the three preceding taxable years or the holder’s holding period for the shares will be treated as excess distributions. Under these special tax rules:
•
the excess distribution or gain will be allocated ratably over the US Holder’s holding period for the shares;
•
the amount allocated to the current taxable year, and any taxable year prior to the first taxable year in which the Company is treated as a PFIC, will be treated as ordinary income; and
•
the amount allocated to each other year will be subject to tax at the highest tax rate in effect for that year and the interest charge generally applicable to underpayments of tax will be imposed on the resulting tax attributable to each such year.
The tax liability for amounts allocated to years prior to the year of disposition or “excess distribution” cannot be offset by any net operating losses for such years, and gains (but not losses) realized on the sale of the shares cannot be treated as capital, even if the shares are held as capital assets. If the Company were to be treated as a PFIC for any year during which a US Holder holds the shares, the Company generally would continue to be treated as a PFIC with respect to that US Holder for all succeeding years during which it owns the shares. If the Company were to cease to be treated as a PFIC, however, a US Holder may avoid some of the adverse effects of the PFIC regime by making a deemed sale election with respect to the shares.
If a US Holder holds shares in any year in which the Company is a PFIC, that holder will be required to file an annual information report with the United States Internal Revenue Service.
Information Reporting and Backup Withholding
Dividend payments with respect to our shares and proceeds from the sale, exchange or redemption of our shares may be subject to information reporting to the United States Internal Revenue Service and possible United States backup withholding. Backup withholding will not apply, however, to a US Holder that furnishes a correct taxpayer identification number and makes any other required certification or that is otherwise exempt from backup withholding. US Holders that are required to establish their exempt status generally must provide such certification on United States Internal Revenue Service Form W-9. US Holders should consult their tax advisors regarding the application of the U.S. information reporting and backup withholding rules.
Backup withholding is not an additional tax. Amounts withheld as backup withholding may be credited against your United States federal income tax liability, and you may obtain a refund of any excess amounts withheld under the backup withholding rules by filing the appropriate claim for refund with the United States Internal Revenue Service and furnishing any required information in a timely manner.
Additional Reporting Requirements
Certain US Holders who are individuals are required to report information relating to an interest in our shares, subject to certain exceptions. Under certain circumstances, an entity may be treated as an individual for purposes of these rules. US Holders should consult their tax advisors regarding the effect, if any, of this United States federal income tax legislation on their ownership and disposition of our shares.
Global minimum top-up tax
The Group has applied a temporary mandatory relief from deferred tax accounting for the impact of the top-up tax and accounts for it as a current tax when it is incurred.
The Group is in the process of assessing the exposure to the Pillar Two income taxes arising from the legislation. The Group does not expect Pillar Two top up exposure for financial year 2024 and will continue to monitor the development of Pillar Two legislation and assess the impacts on our future financials.
The SEC maintains a website at www.sec.gov/ that contains reports, proxy and information statements and other information regarding registrants that make electronic filings with the SEC using its EDGAR system. As a foreign private issuer, we are required to use the EDGAR system. We have done so in the past and will continue to do so in order to make our reports available through the SEC’s website. In addition, we upload our reports on our website at www.cyilimited.com.
ITEM 11. QUANTITATIVE AND QUALITATIVE DISCLOSURES ABOUT MARKET RISK
We are subject to market rate risks due to fluctuations in interest rates and foreign currency exchange rates.
Interest rate risk
Our primary exposure of interest rate risk relates to interest-bearing loans and borrowings from banks. Yuchai’s debt consists of both variable and fixed rate short-term, medium-term and long-term Renminbi denominated borrowings. The variable interest rates of loans and borrowings are generally established in accordance with directives announced from time to time by the PBOC, which are in turn affected by various factors such as the general economic conditions in China and the monetary policies of the Chinese government. Information relating to interest-bearing loans and borrowings of the Company are disclosed in Note 26 to our consolidated financial statements in Item 18.
The Company manages its interest rate risk by having a mixture of fixed and variable rates for its deposits and borrowings.
Interest rate sensitivity
The sensitivity analyses below have been determined based on the exposure to interest rates for interest-bearing loans and borrowings from banks at December 31, 2024 and the stipulated change taking place at the beginning of the year and held constant throughout the reporting period in the case of instruments that have floating rates. A 50 basis points increase or decrease is used and represents management’s assessment of the possible change in interest rates.
If interest rate had been 50 (2023: 50) basis points higher or lower and all other variables were held constant, the profit before tax for the year ended December 31, 2024 of the Company would decrease/increase by RMB 12.5 million (US$1.7 million) (2023: profit decrease/increase by RMB 12.7 million) arising from interest expenses on interest-bearing loans and borrowings.
Foreign currency exchange rate risk
Our exposure to foreign currency exchange rate risk primarily relates to cash and bank balances, purchases and sales that are denominated in currencies other than the respective functional currencies of entities within the Group. The currencies giving rise to this risk in fiscal years 2023 and 2024 are primarily Singapore dollar and the US dollar.
Foreign currency translation exposure is managed by incurring debt in the operating currency so that where possible operating cash flows can be primarily used to repay obligations in the local currency. This also has the effect of minimizing the exchange differences recorded against income, as the exchange differences on the net investment are recorded directly against equity. We use derivative financial instruments, such as forward currency contracts, to hedge our foreign currency risks.
The Company’s exposures to foreign currency exchange rate risk are as follows:
|
|
|
|
|
|
|
|
|
|
|
|
|
|
|
|
|
2023 |
|
Singapore Dollar |
|
|
Euro |
|
|
US Dollar |
|
|
Others |
|
|
|
RMB |
|
|
RMB |
|
|
RMB |
|
|
RMB |
|
|
|
(in thousands) |
|
Trade and other receivables |
|
|
1,700 |
|
|
|
13,686 |
|
|
|
7,221 |
|
|
|
377 |
|
Cash and bank balances |
|
|
157,073 |
|
|
|
5,337 |
|
|
|
18,162 |
|
|
|
24,114 |
|
Financial liabilities |
|
|
(1,565 |
) |
|
|
— |
|
|
|
— |
|
|
|
— |
|
Trade and other payables |
|
|
(7,568 |
) |
|
|
(13,689 |
) |
|
|
(20,453 |
) |
|
|
(12,795 |
) |
|
|
|
149,640 |
|
|
|
5,334 |
|
|
|
4,930 |
|
|
|
11,696 |
|
|
|
|
|
|
|
|
|
|
|
|
|
|
|
|
|
|
2024 |
|
Singapore Dollar |
|
|
Euro |
|
|
US Dollar |
|
|
Others |
|
|
|
RMB |
|
|
RMB |
|
|
RMB |
|
|
RMB |
|
|
|
(in thousands) |
|
Trade and other receivables |
|
|
625 |
|
|
|
3,997 |
|
|
|
63,161 |
|
|
|
253 |
|
Cash and bank balances |
|
|
133,884 |
|
|
|
7,212 |
|
|
|
13,124 |
|
|
|
1,117 |
|
Financial liabilities |
|
|
(870 |
) |
|
|
— |
|
|
|
— |
|
|
|
— |
|
Trade and other payables |
|
|
(7,628 |
) |
|
|
(3,522 |
) |
|
|
(7,238 |
) |
|
|
(4,808 |
) |
|
|
|
126,011 |
|
|
|
7,687 |
|
|
|
69,047 |
|
|
|
(3,438 |
) |
US$ |
|
|
17,565 |
|
|
|
1,072 |
|
|
|
9,625 |
|
|
|
(479 |
) |
A 10% strengthening of the following major currencies against the functional currency of each of the Company’s entities at the reporting date would increase/(decrease) profit before tax by the amounts shown below. This analysis assumes that all other variables, in particular interest rates, remain constant.
|
|
|
|
|
|
|
|
|
|
|
|
|
|
|
2023 |
|
|
2024 |
|
|
2024 |
|
|
|
RMB |
|
|
RMB |
|
|
US$ |
|
|
|
(in thousands) |
|
Singapore dollar |
|
|
14,964 |
|
|
|
12,601 |
|
|
|
1,757 |
|
Euro |
|
|
533 |
|
|
|
769 |
|
|
|
107 |
|
US dollar |
|
|
493 |
|
|
|
6,905 |
|
|
|
963 |
|
ITEM 12. DESCRIPTION OF SECURITIES OTHER THAN EQUITY SECURITIES ITEM 13.
Not Applicable.
PART II
DEFAULTS, DIVIDEND ARREARAGES AND DELINQUENCIES
No matters to report.
ITEM 14. MATERIAL MODIFICATIONS TO THE RIGHTS OF SECURITY HOLDERS AND USE OF PROCEEDS
Not Applicable.
ITEM 15. CONTROLS AND PROCEDURES
A.
Disclosure Controls and Procedures
We maintain disclosure controls and procedures that are designed to ensure that information required to be disclosed in our SEC reports is recorded, processed, summarized and reported within the time periods specified in the SEC’s rules and forms, and that such information is accumulated and communicated to our management, including our President, who is our principal executive officer, and Chief Financial Officer, as appropriate, to allow timely decisions regarding required disclosures. In designing and evaluating the disclosure controls and procedures, management recognized that any controls and procedures, no matter how well designed and operated, can provide only a reasonable level of assurance of achieving the desired control objectives, and, in reaching a reasonable level of assurance, management necessarily was required to apply its judgment in evaluating the cost-benefit relationship of possible controls and procedures.
As required by Rule 13a-15(b) under the Exchange Act, we have carried out an evaluation, under the supervision and with the participation of our management, including our President and Chief Financial Officer, of the effectiveness of the design and operation of our disclosure controls and procedures as of the end of the period covered by this Annual Report. Based on such evaluation, our management has concluded that, as of the end of the period covered by this Annual Report, our disclosure controls and procedures were effective.
B.
Management’s Annual Report on Internal Control over Financial Reporting
Our management is responsible for establishing and maintaining adequate internal control over financial reporting as defined in Rule 13a-15(f) under the Exchange Act. Internal control over financial reporting refers to a process designed by, or under the supervision of, our President and Chief Financial Officer and effected by our Board of Directors, management and other personnel, to provide reasonable assurance regarding the reliability of financial reporting and the preparation of financial statements for external purposes in conformity with IFRS accounting standards. Internal control over financial reporting includes those policies and procedures that:
•
pertain to the maintenance of records that, in reasonable detail, accurately and fairly reflect the transactions and dispositions of our assets;
•
provide reasonable assurance that transactions are recorded as necessary to permit preparation of financial statements in accordance with IFRS accounting standards;
•
provide reasonable assurance that receipts and expenditures are being made only in accordance with our management’s and/or our Board of Directors’ authorization; and
•
provide reasonable assurance regarding prevention or timely detection of unauthorized acquisition, use, or disposition of our assets that could have a material effect on our consolidated financial statements.
Internal control over financial reporting cannot provide absolute assurance of achieving financial reporting objectives because of its inherent limitations. Internal control over financial reporting is a process that involves human diligence and compliance and is subject to lapses in judgment and breakdowns resulting from human failures. Internal control over financial reporting also can be circumvented by collusion or improper overrides. Because of such limitations, there is a risk that material misstatements may not be prevented or detected on a timely basis by internal control over financial reporting. However, these inherent limitations are known features of the financial reporting process, and it is possible to design into the process safeguards to reduce, though not eliminate this risk.
Management evaluated the effectiveness of our internal control over financial reporting as of December 31, 2024 using the criteria in “Internal Control — Integrated Framework” issued by the Committee of Sponsoring Organizations of the Treadway Commission (2013 framework) (“COSO”). As a result of management’s evaluation, management concluded that our internal control over financial reporting was effective as of December 31, 2024.
C.
Attestation Report of the Registered Public Accounting Firm
The effectiveness of the Company’s internal control over financial reporting as of December 31, 2024 has been attested by Ernst & Young LLP, an independent registered public accounting firm, as stated in their report of this Annual Report on Form 20-F.
D.
Changes in Internal Control over Financial Reporting
There was no change in the Company’s internal control over financial reporting that occurred during the period covered by this Annual Report that has materially affected, or is reasonably likely to materially affect, the Company’s internal control over financial reporting.
ITEM 16A. AUDIT COMMITTEE FINANCIAL EXPERT
The Company’s Board of Directors has determined that Mr. Xie Tao is an “audit committee financial expert” as defined by current SEC rules.
ITEM 16B. CODE OF ETHICS
The Company adopted a Code of Business Conduct and Ethics Policy in May 2004, which was revised on December 9, 2008, that is applicable to all its directors, senior management and employees. The Code of Business Conduct and Ethics Policy contain general guidelines for conducting the business of the Company. A copy of the Code of Business Conduct and Ethics Policy is posted on our internet website at http://www.cyilimited.com.
ITEM 16C. PRINCIPAL ACCOUNTANT FEES AND SERVICES
The following table sets forth the total remuneration that was billed to the Company (excluding HLGE) by its independent registered public accounting firm, for each of our previous two fiscal years:
|
|
|
|
|
|
|
|
|
2023 |
|
|
2024 |
|
|
|
RMB |
|
|
RMB |
|
|
|
(in thousands) |
Audit fees |
|
8,426 |
(1) |
|
10,613 |
(2) |
Audit-related fees |
|
352 |
|
|
216 |
|
Tax fees |
|
173 |
|
|
10 |
|
All other fees |
|
224 |
|
|
432 |
|
Total |
|
9,174 |
|
|
11,271 |
|
Notes:
(1)
Represents the audit fees billed to the Company (excluding HLGE) by its independent registered public accounting firm during the fiscal year 2023. The remaining audit fees for the fiscal year 2023 of RMB 7.7 million were billed in 2024.
(2)
Represents the audit fees billed to the Company (excluding HLGE) by its independent registered public accounting firm during the fiscal year 2024. The remaining audit fees of RMB 7.4 million had not been billed as of February 28, 2025.
Audit Fees
Audit fees consist of professional services relating to the annual audits of consolidated financial statements.
Audit-Related Fees
Audit-related fees primarily consist of professional services relating to the quarterly reviews.
Tax Fees
Tax fees primarily consist of professional services in relation to transfer pricing (Local file and Master file, excluding Country-by-Country Reporting).
All Other Fees
All other fees primarily consist of professional service in relation to IFRS accounting standards training activities and other advisory services.
Pre-Approval Policies and Procedures
The Company’s Audit Committee pre-approves each engagement of Ernst & Young LLP for audit-related services and certain other services (including tax services) not prohibited under the Sarbanes-Oxley Act of 2002, performed and to be performed for the Company. All audit, audit-related, tax, and other fees described above were approved by the Audit Committee.
ITEM 16D. EXEMPTIONS FROM THE LISTING STANDARDS FOR AUDIT COMMITTEES
Not Applicable.
ITEM 16E. PURCHASES OF EQUITY SECURITIES BY THE ISSUER AND AFFILIATED PURCHASERS
The Company adopted a share buyback plan on June 7, 2024, under which the Company may repurchase its ordinary shares up to US$40 million in dollar amount or 4 million in number, whichever occurs earlier. The Company commenced repurchases under the plan in July 2024 and terminated the plan in October 2024. As of the plan termination date of October 31, 2024, the Company had repurchased a total of 3,339,968 shares under the plan amounting to US$39.8 million. The following table includes information about repurchases made by us in the fiscal year ended December 31, 2024. There were no purchases made by our affiliated purchasers under the plan during the year.
|
|
|
|
|
|
|
|
|
|
|
|
|
|
|
|
|
|
Maximum |
|
|
|
|
|
|
|
Total |
|
dollar value |
|
|
|
|
|
|
|
number of |
|
of ordinary |
|
|
|
|
|
|
|
ordinary |
|
shares that |
|
|
|
|
|
|
|
shares |
|
may yet be |
|
|
|
Total |
|
|
|
purchased |
|
purchased |
|
|
|
number of |
|
Average |
|
as part of |
|
under |
|
|
|
ordinary |
|
price paid |
|
publicly |
|
publicly |
|
|
|
shares |
|
per ordinary |
|
announced |
|
announced |
|
|
|
purchased |
|
share |
|
program (1) |
|
program |
|
Period |
|
|
|
(US$) |
|
|
|
(US$ million) |
|
|
|
|
|
|
|
|
|
|
|
July 2024 |
|
2,215,711 |
|
12.94 |
|
2,215,711 |
|
11.3 |
|
August 2024 |
|
1,045,261 |
|
9.78 |
|
1,045,261 |
|
1.1 |
|
September 2024 |
|
67,162 |
|
11.61 |
|
67,162 |
|
0.3 |
|
October 2024 |
|
11,834 |
|
12.08 |
|
11,834 |
|
0.2 |
(2) |
Total |
|
3,339,968 |
|
11.92 |
|
3,339,968 |
|
|
|
Notes:
(1)
Shares repurchased through open market transactions at prevailing market prices and privately negotiated transactions.
(2)
As the Company terminated the shares buyback plan on October 31, 2024, the remaining dollar value and number of shares that yet be repurchased under the plan were forfeited.
ITEM 16F. CHANGE IN REGISTRANT’S CERTIFYING ACCOUNTANT As our Common Stock is listed on the NYSE, we are subject to the NYSE listing standards.
Not Applicable.
ITEM 16G. CORPORATE GOVERNANCE
The NYSE listing standards applicable to us, as a foreign private issuer, are considerably different from those applicable to U.S. companies. Under the NYSE rules, we need only (i) establish an independent audit committee; (ii) provide prompt certification by our chief executive officer of any material non-compliance with any corporate governance rules of the NYSE; (iii) provide periodic (annual and interim) written affirmations to the NYSE with respect to our corporate governance practices; and (iv) provide a brief description of significant differences between our corporate governance practices and those followed by U.S. companies. Our Audit Committee consists of three independent non-executive directors, namely Messrs. Xie Tao (Chairman), Neo Poh Kiat and Wong Hong Wai. Each of Messrs. Xie Tao, Neo Poh Kiat and Wong Hong Wai satisfies the “independence” requirements of Rule 10A-3 of the Exchange Act. A brief description of significant differences between our corporate governance practices, which are in compliance with Bermuda law, and those followed by U.S. companies can be found in “Item 10. Additional Information — A. Memorandum of Association and Bye-Laws — Corporate Governance.”
ITEM 16H. MINE SAFETY DISCLOSURE
Not Applicable.
ITEM 16I. DISCLOSURE REGARDING FOREIGN JURISDICTIONS THAT PREVENT INSPECTIONS
Not Applicable.
ITEM 16J. INSIDER TRADING POLICIES
We have adopted an Insider Trading Policy, which, among other things, governs the purchase, sale, and other dispositions of our securities by our directors, senior management, and employees that are reasonably designed to promote compliance with applicable insider trading laws, rules and regulations and the listing standards of NYSE. A copy of our Insider Trading Policy is filed as Exhibit 11.1 to this Annual Report.
ITEM 16K. CYBERSECURITY
Cybersecurity Risk Management and Strategy
We are a holding company and the majority of business is done at our main subsidiary, Yuchai. As a holding company, our objective is to coordinate the policy and administration of our subsidiary companies. We pursue this objective by adopting complimentary bottom-up and top-down approaches to cybersecurity risk management.
As the main operating subsidiary of the Company, Yuchai has developed and implemented a series of internal policies (collectively, the “Cybersecurity Risk Management Policies”) that are intended to protect the confidentiality, integrity, and availability of our critical systems and information. Yuchai’s cybersecurity risk management program includes a cybersecurity incident response plan. Risk monitoring across the Yuchai group is conducted by a wholly-owned subsidiary of Yuchai that focuses on information technology security and management.
Yuchai designs and assesses its Cybersecurity Risk Management Policies in accordance with PRC laws, rules and regulations, including the Cyber Security Law and the Data Security Law. This does not imply that we meet any particular technical standards, specifications, or requirements, only that we use these cybersecurity-related laws, rules and regulations as a guide to help us identify, assess, and manage cybersecurity risks relevant to our business.
Yuchai’s Cybersecurity Risk Management Policies include:
•
risk assessments designed to help identify material cybersecurity risks to our critical systems, information, products, services, and our broader enterprise IT environment;
•
a security team principally responsible for managing our cybersecurity risk assessment processes, our security controls, and our response to cybersecurity incidents;
•
the use of external service providers, where appropriate, to assess, test or otherwise assist with aspects of our security controls, subject to our oversight and monitoring of the risks associated with using these external service providers;
•
cybersecurity awareness training of our employees, incident response personnel, and senior management; and
•
a cybersecurity incident response plan that includes procedures for responding to cybersecurity incidents.
In terms of our top-down approach to cybersecurity risk management, our controlling shareholder, Hong Leong Asia (as defined herein) provides support to our Company for our own cybersecurity risk evaluation and management.
We have not identified risks from known cybersecurity threats, including as a result of any prior cybersecurity incidents, that have materially affected or are reasonably likely to materially affect us, including our operations, business strategy, results of operations, or financial condition.
Cybersecurity Governance
Currently, our Audit Committee oversees Yuchai’s cybersecurity risk management. Our management updates the Audit Committee, as necessary, regarding any material cybersecurity incidents, as well as any incidents with lesser impact potential. If it deems necessary, the Audit Committee will report to the full Board regarding the significant cybersecurity-related issues.
Our management team, including the President and Chief Financial Officer, is responsible for assessing and managing our material risks from cybersecurity threats. The President and Chief Financial Officer, travel frequently, usually monthly for as much as up to two weeks at a time, to Yuchai to actively participate in Yuchai’s operations and facilitate communications. Our management team has primary responsibility for our overall cybersecurity risk management program and supervises both our internal cybersecurity personnel and our retained external cybersecurity consultants. Our management team oversees Yuchai management’s efforts to prevent, detect, mitigate, and remediate cybersecurity risks and incidents through various means, which may include briefings from internal security personnel; threat intelligence and other information obtained from governmental, public or private sources, including external consultants engaged by us; and alerts and reports produced by security tools deployed in the IT environment.
In the future, we plan to evaluate the integration of Yuchai’s cybersecurity risk management program into our overall enterprise risk management program.
PART III
ITEM 17. FINANCIAL STATEMENTS
The Company has elected to provide the financial statements and related information specified in Item 18 in lieu of Item 17.
ITEM 18. FINANCIAL STATEMENTS
Index to Financial Statements
China Yuchai International Limited
|
|
Report of Independent Registered Public Accounting Firm |
F-1 |
Consolidated Statement of Profit or Loss for years ended December 31, 2022, 2023 and 2024 |
F-4 |
Consolidated Statement of Comprehensive Income for years ended December 31, 2022, 2023 and 2024 |
F-5 |
Consolidated Statement of Financial Position as of December 31, 2023 and 2024 |
F-6 |
Consolidated Statement of Changes in Equity for years ended December 31, 2022, 2023 and 2024 |
F-8 |
Consolidated Statement of Cash Flows for years ended December 31, 2022, 2023 and 2024 |
F-11 |
Notes to the Consolidated Financial Statements for years ended December 31, 2022, 2023 and 2024 |
F-14 |
ITEM 19. EXHIBITS
Exhibits to this Annual Report:
|
|
1.1 |
Memorandum of Association of China Yuchai International Limited or the Registrant (incorporated herein by reference to Amendment No. 1 to the Registration Statement on Form F-1, filed by the Registrant on December 8, 1994 (File No. 33-86162), or the Form F-1).(P) |
1.2 |
Bye-laws of the Registrant (incorporated herein by reference to the Form F-1).(P) |
2.1 |
Description of Securities Registered under Section 12 of the Securities Exchange Act of 1934. (See “Item 10. Additional Information — A. Memorandum of Association and Bye-Laws”) |
3.1 |
Subscription and Shareholders Agreement of Diesel Machinery (BVI) Limited, dated November 9, 1994, among Diesel Machinery (BVI) Limited, Hong Leong Asia Ltd., or Hong Leong Asia, and China Everbright Holdings Company Limited, or China Everbright Holdings (incorporated herein by reference to Amendment No. 2 to the Registration Statement on Form F-1, filed by the Registrant on December 14, 1994 (File No. 33-86162).(P) |
3.2 |
Supplemental Subscription and Shareholders Agreement, dated January 21, 2002, between China Everbright Holdings and Hong Leong Asia (incorporated herein by reference to the Annual Report on Form 20-F for fiscal year ended December 31, 2001, filed by the Registrant on June 25, 2002 (File No. 001-013522), or Form 20-F FY2001).(P) |
3.3 |
Second Supplemental Subscription and Shareholders Agreement, dated May 17, 2002, between China Everbright Holdings and Hong Leong Asia (incorporated herein by reference to the Form 20-F FY2001).(P) |
4.1 |
Contract for the Subscription of Foreign Common shares in Guangxi Yuchai Machinery Company Limited, or Yuchai, and Conversion from a Joint Stock Limited Company into a Sino-Foreign Joint Stock Limited Company, dated April 1, 1993, among Yuchai, Guangxi Yuchai Machinery Holdings Company, Hong Leong Technology Systems (BVI) Ltd., Cathay Clemente Diesel Holdings Limited, Goldman Sachs Guangxi Holdings (BVI) Ltd., Tsang & Ong Nominees (BVI) Ltd. and Youngstar Holdings Limited with amendments, dated May 27, 1994 and October 10, 1994 (incorporated herein by reference to the Form F-1).(P) |
4.2 |
Subscription and Transfer Agreement (with Shareholders’ Agreement), dated April 1993, among Cathay Clemente (Holdings) Limited, GS Capital Partners L.P., Sun Yuan Overseas Pte Ltd., HL Technology Systems Pte Ltd and Coomber Investments Limited (incorporated herein by reference to the Registration Statement on Form F-1, filed by the Registrant on November 9, 1994 (File No. 33-86162)).(P) |
4.3 |
Amended and Restated Shareholders’ Agreement, dated as of November 9, 1994 among The Cathay Investment Fund, Limited, GS Capital Partners L.P., HL Technology Systems Pte Ltd, Hong Leong Asia Ltd., Coomber Investments Limited, China Everbright Holdings Company Limited, Diesel Machinery (BVI) Limited, owners of shares formerly held by Sun Yuan Overseas (BVI) Ltd. and the Registrant (incorporated herein by reference to the Form F-1).(P) |
4.4 |
Form of Amended and Restated Registration Right Agreement, dated as of November 9, 1994, among The Cathay Investment Fund, Limited, GS Capital Partners L.P., HL Technology Systems Pte Ltd, Coomber Investments Limited, owners of shares formerly held by Sun Yuan Overseas (BVI) Ltd. and the Registrant (incorporated herein by reference to Amendment No. 3 to the Registration Statement on Form F-1, filed by the Registrant on December 15, 1994 (File No. 33-86162)).(P) |
4.5 |
Form of Subscription Agreement between the Registrant and its wholly-owned subsidiaries named therein and Yuchai (incorporated herein by reference to Amendment No. 2 to the Registration Statement on Form F-1, filed by the Registrant on December 14, 1994 (File no. 33-86162)).(P) |
4.6 |
Share Purchase and Subscription Agreement, dated as of November 9, 1994, between the Registrant, China Everbright Holdings Company Limited and Coomber Investments Limited (incorporated herein by reference to the Form F-1).(P) |
4.7 |
Form of indemnification agreement entered into by the Registrant with its officers and directors. (incorporation herein by reference) |
4.8 |
Agreement between the Registrant and Yuchai, dated July 19, 2003 (incorporated herein by reference to the Form 20-F FY2003). |
4.9 |
Reorganization Agreement between the Company, Coomber and Yuchai, dated April 7, 2005 (incorporated herein by reference to the Current Report on Form 6-K filed by the Registrant on April 7, 2005 (File No. 001-13522)). |
4.10 |
Reorganization Agreement Amendment (No. 1) between the Registrant, Coomber and Yuchai, dated December 2, 2005 (incorporated herein by reference to the Current Report on Form 6-K filed by the Registrant on December 6, 2005 (File No. 001-13522)). |
4.11 |
Reorganization Agreement Amendment (No. 2) between the Registrant, Coomber and Yuchai, dated November 30, 2006 (incorporated herein by reference to the Current Report on Form 6-K filed by the Registrant on November 30, 2006 (File No. 001-13522)). |
4.12 |
Cooperation Agreement among the Registrant, Yuchai, Coomber and Guangxi Yuchai Machinery Group Company Limited, dated June 30, 2007 (incorporated herein by reference to the Current Report on Form 6-K filed by the Registrant on July 5, 2007 (File No. 001-13522)). |
4.13 |
China Yuchai International Limited Equity Incentive Plan (incorporated herein by reference to Exhibit 99.1 to the Company’s Registration Statement on Form S-8 filed by the Registrant on July 8, 2014 (File No. 333-197287)). |
(P)
Previously filed on paper form
The Company has not included as exhibits certain instruments with respect to its long-term debt, the total amount of debt authorized under each of which does not exceed 10% of its total consolidated assets. The Company agrees to furnish a copy of any such instrument to the SEC upon request.
SIGNATURES
The registrant hereby certifies that it meets all of the requirements for filing on Form 20-F and that it has duly caused and authorized the undersigned to sign this Annual Report on its behalf.
|
|
|
|
|
|
|
CHINA YUCHAI INTERNATIONAL LIMITED |
|
By: |
|
/s/ Hoh Weng Ming |
|
Name: |
|
Hoh Weng Ming |
|
Title: |
|
President and Director |
|
|
|
|
Date: April 25, 2025 |
|
|
|
China Yuchai International Limited
Consolidated Financial Statements
December 31, 2024
Index
sh
China Yuchai International Limited
Report of Independent Registered Public Accounting Firm
To the Shareholders and the Board of Directors of China Yuchai International Limited
Opinion on the Financial Statements
We have audited the accompanying consolidated statements of financial position of China Yuchai International Limited (the “Company”) as of December 31, 2024 and 2023, the related consolidated statements of profit or loss, comprehensive income, changes in equity and cash flows for each of the three years in the period ended December 31, 2024, and the related notes (collectively referred to as the “consolidated financial statements”). In our opinion, the consolidated financial statements present fairly, in all material respects, the financial position of the Company as of December 31, 2024 and 2023, and the results of its operations and its cash flows for each of the three years in the period ended December 31, 2024, in conformity with IFRS accounting standards (“IFRS”) as issued by International Accounting Standards Board.
We also have audited, in accordance with the standards of the Public Company Accounting Oversight Board (United States) (“PCAOB”), the Company’s internal control over financial reporting as of December 31, 2024, based on criteria established in Internal Control-Integrated Framework issued by the Committee of Sponsoring Organizations of the Treadway Commission (2013 framework) and our report dated April 25, 2025 expressed an unqualified opinion thereon.
Basis for Opinion
These financial statements are the responsibility of the Company’s management. Our responsibility is to express an opinion on the Company’s financial statements based on our audits. We are a public accounting firm registered with the PCAOB and are required to be independent with respect to the Company in accordance with the U.S. federal securities laws and the applicable rules and regulations of the Securities and Exchange Commission and the PCAOB.
We conducted our audits in accordance with the standards of the PCAOB. Those standards require that we plan and perform the audit to obtain reasonable assurance about whether the financial statements are free of material misstatement, whether due to error or fraud. Our audits included performing procedures to assess the risks of material misstatement of the financial statements, whether due to error or fraud, and performing procedures that respond to those risks. Such procedures included examining, on a test basis, evidence regarding the amounts and disclosures in the financial statements. Our audits also included evaluating the accounting principles used and significant estimates made by management, as well as evaluating the overall presentation of the financial statements. We believe that our audits provide a reasonable basis for our opinion.
Critical Audit Matter
The critical audit matter communicated below is a matter arising from the current period audit of the financial statements that was communicated or required to be communicated to the audit committee and that: (1) relates to accounts or disclosures that are material to the financial statements and (2) involved our especially challenging, subjective, or complex judgments. The communication of the critical audit matter does not alter in any way our opinion on the consolidated financial statements, taken as a whole, and we are not, by communicating the critical audit matter below, providing a separate opinion on the critical audit matter or on the accounts or disclosures to which it relates.
Capitalization of development costs
|
|
Description of the Matter |
The Group engages in research and development activities to improve existing engine products and develop new engine products and related technologies (the “Development Projects”). The Group has determined that the Development Projects met the capitalization criteria as stated in Note 2.5 (h) to the consolidated financial statements. This included RMB 204.3 million (US$28.5 million) capitalized during the year, as disclosed in Note 12 to the consolidated financial statements.
Auditing management’s recognition of capitalized development costs was complex because the capitalization of development costs requires the application of management judgment to determine, amongst others, what continues to constitute development activities and when a Development Project should cease further capitalization of development costs. Management judgment is also required to ascertain the nature of expenses that qualify for capitalization.
|
|
|
How We Addressed the Matter in Our Audit |
We obtained an understanding, evaluated the design and tested controls over the authorization, approval and recording of expenses and controls over monitoring of the status of the on-going Development Projects.
Our audit procedures included, among others, evaluating management’s judgment related to the determination of the research and development phases, and the determination of which development costs can be capitalized by conducting inquiries of the engineers in the Research and Development (“R&D”) department to understand the progress of the Development Projects. In addition, for a sample of Development Projects, we evaluated the status of each project, and the costs capitalized by comparing the supporting documents to the Company’s capitalization criteria. We evaluated management’s assessment that the Development Projects continued to be in-progress by inspecting the testers’ feedback and responses from the R&D department on a sample basis.
|
/s/ Ernst & Young LLP
We have served as the Company’s auditor since 2009
Singapore
April 25, 2025
Opinion on Internal Control over Financial Reporting
We have audited China Yuchai International Limited’s internal control over financial reporting as of December 31, 2024, based on criteria established in Internal Control—Integrated Framework issued by the Committee of Sponsoring Organizations of the Treadway Commission (2013 framework) (the “COSO criteria”). In our opinion, China Yuchai International Limited (the “Company”) maintained, in all material respects, effective internal control over financial reporting as of December 31, 2024, based on the COSO criteria.
We also have audited, in accordance with the standards of the Public Company Accounting Oversight Board (United States) (“PCAOB”), the consolidated statements of financial position of the Company as of December 31, 2024 and 2023, the related consolidated statements of profit or loss, comprehensive income, changes in equity and cash flows for each of the three years in the period ended December 31, 2024, and the related notes and our report dated April 25, 2025 expressed an unqualified opinion thereon.
Basis for Opinion
The Company’s management is responsible for maintaining effective internal control over financial reporting and for its assessment of the effectiveness of internal control over financial reporting included in the accompanying Management’s Annual Report on Internal Control over Financial Reporting. Our responsibility is to express an opinion on the Company’s internal control over financial reporting based on our audit. We are a public accounting firm registered with the PCAOB and are required to be independent with respect to the Company in accordance with the U.S. federal securities laws and the applicable rules and regulations of the Securities and Exchange Commission and the PCAOB.
We conducted our audit in accordance with the standards of the PCAOB. Those standards require that we plan and perform the audit to obtain reasonable assurance about whether effective internal control over financial reporting was maintained in all material respects.
Our audit included obtaining an understanding of internal control over financial reporting, assessing the risk that a material weakness exists, testing and evaluating the design and operating effectiveness of internal control based on the assessed risk, and performing such other procedures as we considered necessary in the circumstances. We believe that our audit provides a reasonable basis for our opinion.
Definition and Limitations of Internal Control Over Financial Reporting
A company’s internal control over financial reporting is a process designed to provide reasonable assurance regarding the reliability of financial reporting and the preparation of financial statements for external purposes in accordance with generally accepted accounting principles. A company’s internal control over financial reporting includes those policies and procedures that (1) pertain to the maintenance of records that, in reasonable detail, accurately and fairly reflect the transactions and dispositions of the assets of the company; (2) provide reasonable assurance that transactions are recorded as necessary to permit preparation of financial statements in accordance with generally accepted accounting principles, and that receipts and expenditures of the company are being made only in accordance with authorizations of management and directors of the company; and (3) provide reasonable assurance regarding prevention or timely detection of unauthorized acquisition, use, or disposition of the company’s assets that could have a material effect on the financial statements.
Because of its inherent limitations, internal control over financial reporting may not prevent or detect misstatements. Also, projections of any evaluation of effectiveness to future periods are subject to the risk that controls may become inadequate because of changes in conditions, or that the degree of compliance with the policies or procedures may deteriorate.
/s/ Ernst & Young LLP
Singapore
April 25, 2025
China Yuchai International Limited
Consolidated Statement of Profit or Loss
|
|
|
|
|
|
|
|
|
|
|
|
|
|
|
|
|
|
|
|
|
Note |
|
31.12.2022 |
|
|
31.12.2023 |
|
|
31.12.2024 |
|
|
31.12.2024 |
|
|
|
|
|
RMB’000 |
|
|
RMB’000 |
|
|
RMB’000 |
|
|
US$’000 |
|
Revenue |
|
6 |
|
|
16,030,636 |
|
|
|
18,046,349 |
|
|
|
19,133,575 |
|
|
|
2,667,146 |
|
Cost of sales |
|
|
|
|
(13,857,659 |
) |
|
|
(15,502,876 |
) |
|
|
(16,315,074 |
) |
|
|
(2,274,258 |
) |
Gross profit |
|
|
|
|
2,172,977 |
|
|
|
2,543,473 |
|
|
|
2,818,501 |
|
|
|
392,888 |
|
Other operating income |
|
7.2(a) |
|
|
334,349 |
|
|
|
469,300 |
|
|
|
587,256 |
|
|
|
81,861 |
|
Other operating expenses |
|
7.2(b) |
|
|
2,407 |
|
|
|
(26,938 |
) |
|
|
(11,598 |
) |
|
|
(1,617 |
) |
Research and development expenses |
|
|
|
|
(836,438 |
) |
|
|
(876,578 |
) |
|
|
(984,659 |
) |
|
|
(137,257 |
) |
Selling, general and administrative expenses |
|
|
|
|
(1,154,004 |
) |
|
|
(1,499,808 |
) |
|
|
(1,812,526 |
) |
|
|
(252,659 |
) |
Operating profit |
|
|
|
|
519,291 |
|
|
|
609,449 |
|
|
|
596,974 |
|
|
|
83,216 |
|
Finance costs |
|
7.3 |
|
|
(95,472 |
) |
|
|
(100,175 |
) |
|
|
(77,982 |
) |
|
|
(10,870 |
) |
Share of results of associates, net of tax |
|
|
|
|
(1,547 |
) |
|
|
(5 |
) |
|
|
(5 |
) |
|
|
(1 |
) |
Share of results of joint ventures, net of tax |
|
5 |
|
|
(27,546 |
) |
|
|
62,083 |
|
|
|
101,553 |
|
|
|
14,156 |
|
Profit before tax |
|
|
|
|
394,726 |
|
|
|
571,352 |
|
|
|
620,540 |
|
|
|
86,501 |
|
Income tax expense |
|
8 |
|
|
(59,065 |
) |
|
|
(148,496 |
) |
|
|
(128,798 |
) |
|
|
(17,954 |
) |
Profit for the year |
|
|
|
|
335,661 |
|
|
|
422,856 |
|
|
|
491,742 |
|
|
|
68,547 |
|
Attributable to: |
|
|
|
|
|
|
|
|
|
|
|
|
|
|
Equity holders of the Company |
|
|
|
|
218,581 |
|
|
|
285,518 |
|
|
|
323,055 |
|
|
|
45,033 |
|
Non-controlling interests |
|
|
|
|
117,080 |
|
|
|
137,338 |
|
|
|
168,687 |
|
|
|
23,514 |
|
|
|
|
|
|
335,661 |
|
|
|
422,856 |
|
|
|
491,742 |
|
|
|
68,547 |
|
Earnings per share (dollar per share) |
|
|
|
|
|
|
|
|
|
|
|
|
|
|
- Basic |
|
9 |
|
|
5.35 |
|
|
|
6.99 |
|
|
8.21 |
|
|
|
1.14 |
|
- Diluted |
|
9 |
|
|
5.35 |
|
|
|
6.99 |
|
|
8.21 |
|
|
|
1.14 |
|
The accompanying accounting policies and explanatory notes form an integral part of the financial statements.
China Yuchai International Limited
Consolidated Statement of Comprehensive Income
|
|
|
|
|
|
|
|
|
|
|
|
|
|
|
|
|
|
|
31.12.2022 |
|
|
31.12.2023 |
|
|
31.12.2024 |
|
|
31.12.2024 |
|
|
|
RMB’000 |
|
|
RMB’000 |
|
|
RMB’000 |
|
|
US$’000 |
|
Profit for the year |
|
|
335,661 |
|
|
|
422,856 |
|
|
|
491,742 |
|
|
|
68,547 |
|
Other comprehensive income |
|
|
|
|
|
|
|
|
|
|
|
|
Items that may be reclassified subsequently to profit or loss, net of tax: |
|
|
|
|
|
|
|
|
|
|
|
|
Foreign currency translation |
|
|
88,708 |
|
|
|
21,369 |
|
|
|
15,672 |
|
|
|
2,185 |
|
Net fair value change on debt instruments at fair value through other comprehensive income |
|
|
409 |
|
|
|
10,649 |
|
|
|
2,787 |
|
|
|
388 |
|
Other comprehensive income for the year, net of tax |
|
|
89,117 |
|
|
|
32,018 |
|
|
|
18,459 |
|
|
|
2,573 |
|
Total comprehensive income for the year, net of tax |
|
|
424,778 |
|
|
|
454,874 |
|
|
|
510,201 |
|
|
|
71,120 |
|
Attributable to: |
|
|
|
|
|
|
|
|
|
|
|
|
Equity holders of the Company |
|
|
292,369 |
|
|
|
310,383 |
|
|
|
338,082 |
|
|
|
47,127 |
|
Non-controlling interests |
|
|
132,409 |
|
|
|
144,491 |
|
|
|
172,119 |
|
|
|
23,993 |
|
|
|
|
424,778 |
|
|
|
454,874 |
|
|
|
510,201 |
|
|
|
71,120 |
|
The accompanying accounting policies and explanatory notes form an integral part of the financial statements.
China Yuchai International Limited
Consolidated Statement of Financial Position
|
|
|
|
|
|
|
|
|
|
|
|
|
|
|
|
|
Note |
|
31.12.2023 |
|
|
31.12.2024 |
|
|
31.12.2024 |
|
|
|
|
|
RMB’000 |
|
|
RMB’000 |
|
|
US$’000 |
|
ASSETS |
|
|
|
|
|
|
|
|
|
|
|
Non-current assets |
|
|
|
|
|
|
|
|
|
|
|
Property, plant and equipment |
|
10 |
|
|
3,553,601 |
|
|
|
3,418,243 |
|
|
|
476,490 |
|
Investment property |
|
11 |
|
|
4,103 |
|
|
|
4,173 |
|
|
|
582 |
|
Intangible assets |
|
12 |
|
|
1,951,133 |
|
|
|
1,922,854 |
|
|
|
268,039 |
|
Investment in associates |
|
|
|
|
248 |
|
|
|
258 |
|
|
|
36 |
|
Investment in joint ventures |
|
5 |
|
|
237,229 |
|
|
|
338,579 |
|
|
|
47,197 |
|
Deferred tax assets |
|
8 |
|
|
426,377 |
|
|
|
410,728 |
|
|
|
57,254 |
|
Right-of-use assets |
|
16 |
|
|
298,445 |
|
|
|
302,013 |
|
|
|
42,099 |
|
Capitalized contract cost |
|
6.2 |
|
|
122,627 |
|
|
|
130,015 |
|
|
|
18,124 |
|
|
|
|
|
|
6,593,763 |
|
|
|
6,526,863 |
|
|
|
909,821 |
|
Current assets |
|
|
|
|
|
|
|
|
|
|
|
Inventories |
|
13 |
|
|
4,649,027 |
|
|
|
4,654,448 |
|
|
|
648,812 |
|
Trade and other receivables |
|
14 |
|
|
8,458,624 |
|
|
|
9,416,461 |
|
|
|
1,312,618 |
|
Development properties |
|
|
|
|
16,733 |
|
|
|
16,729 |
|
|
|
2,332 |
|
Cash and short-term bank deposits |
|
15 |
|
|
6,039,471 |
|
|
|
6,433,593 |
|
|
|
896,818 |
|
|
|
|
|
|
19,163,855 |
|
|
|
20,521,231 |
|
|
|
2,860,580 |
|
Total assets |
|
|
|
|
25,757,618 |
|
|
|
27,048,094 |
|
|
|
3,770,401 |
|
The accompanying accounting policies and explanatory notes form an integral part of the financial statements.
China Yuchai International Limited
Consolidated Statement of Financial Position
|
|
|
|
|
|
|
|
|
|
|
|
|
|
|
|
|
Note |
|
31.12.2023 |
|
|
31.12.2024 |
|
|
31.12.2024 |
|
|
|
|
|
RMB’000 |
|
|
RMB’000 |
|
|
US$’000 |
|
EQUITY AND LIABILITIES |
|
|
|
|
|
|
|
|
|
|
|
Equity |
|
|
|
|
|
|
|
|
|
|
|
Issued capital |
|
17 |
|
|
2,081,138 |
|
|
|
2,081,138 |
|
|
|
290,103 |
|
Treasury shares |
|
18 |
|
|
— |
|
|
|
(285,561 |
) |
|
|
(39,806 |
) |
Statutory reserves |
|
20 |
|
|
381,724 |
|
|
|
443,949 |
|
|
|
61,885 |
|
Capital reserves |
|
20 |
|
|
(18,236 |
) |
|
|
(18,236 |
) |
|
|
(2,542 |
) |
Retained earnings |
|
|
|
|
6,820,555 |
|
|
|
6,979,738 |
|
|
|
972,949 |
|
Other components of equity |
|
20 |
|
|
(38,653 |
) |
|
|
(36,403 |
) |
|
|
(5,075 |
) |
Equity attributable to equity holders of the Company |
|
|
|
|
9,226,528 |
|
|
|
9,164,625 |
|
|
|
1,277,514 |
|
Non-controlling interests |
|
|
|
|
2,949,097 |
|
|
|
3,134,940 |
|
|
|
436,999 |
|
Total equity |
|
|
|
|
12,175,625 |
|
|
|
12,299,565 |
|
|
|
1,714,513 |
|
Non-current liabilities |
|
|
|
|
|
|
|
|
|
|
|
Loans and borrowings |
|
26 |
|
|
690,000 |
|
|
|
638,000 |
|
|
|
88,935 |
|
Lease liabilities |
|
25 |
|
|
16,009 |
|
|
|
30,258 |
|
|
|
4,218 |
|
Contract liabilities |
|
24 |
|
|
52,214 |
|
|
|
48,091 |
|
|
|
6,704 |
|
Deferred tax liabilities |
|
8 |
|
|
65,089 |
|
|
|
65,056 |
|
|
|
9,068 |
|
Deferred grants |
|
27 |
|
|
451,894 |
|
|
|
494,847 |
|
|
|
68,980 |
|
Other financial liability |
|
28 |
|
|
67,050 |
|
|
|
70,004 |
|
|
|
9,758 |
|
Other payables |
|
22 |
|
|
181,155 |
|
|
|
171,768 |
|
|
|
23,944 |
|
|
|
|
|
|
1,523,411 |
|
|
|
1,518,024 |
|
|
|
211,607 |
|
Current liabilities |
|
|
|
|
|
|
|
|
|
|
|
Trade and other payables |
|
22 |
|
|
9,227,324 |
|
|
|
10,293,751 |
|
|
|
1,434,909 |
|
Loans and borrowings |
|
26 |
|
|
1,850,294 |
|
|
|
1,871,800 |
|
|
|
260,922 |
|
Lease liabilities |
|
25 |
|
|
33,272 |
|
|
|
32,973 |
|
|
|
4,596 |
|
Contract liabilities |
|
24 |
|
|
639,213 |
|
|
|
582,592 |
|
|
|
81,211 |
|
Provision for taxation |
|
|
|
|
52,399 |
|
|
|
60,824 |
|
|
|
8,479 |
|
Provisions |
|
23 |
|
|
256,080 |
|
|
|
388,565 |
|
|
|
54,164 |
|
|
|
|
|
|
12,058,582 |
|
|
|
13,230,505 |
|
|
|
1,844,281 |
|
Total liabilities |
|
|
|
|
13,581,993 |
|
|
|
14,748,529 |
|
|
|
2,055,888 |
|
Total equity and liabilities |
|
|
|
|
25,757,618 |
|
|
|
27,048,094 |
|
|
|
3,770,401 |
|
The accompanying accounting policies and explanatory notes form an integral part of the financial statements.
China Yuchai International Limited
Consolidated Statement of Changes in Equity
|
|
|
|
|
|
|
|
|
|
|
|
|
|
|
|
|
|
|
|
|
|
|
|
|
|
|
|
|
|
|
|
|
|
|
|
|
|
|
|
|
|
|
|
|
|
|
Attributable to the equity holders of the Company |
|
|
|
|
|
|
|
|
|
Issued capital |
|
|
Statutory reserves |
|
|
Capital reserves |
|
|
Retained earnings |
|
|
Foreign currency translation reserve |
|
|
Performance shares reserve |
|
|
Fair value reserve |
|
|
Premium paid for acquisition of non- controlling interests |
|
|
Total |
|
|
Non- controlling interests |
|
|
Total equity |
|
|
|
RMB’000 |
|
|
RMB’000 |
|
|
RMB’000 |
|
|
RMB’000 |
|
|
RMB’000 |
|
|
RMB’000 |
|
|
RMB’000 |
|
|
RMB’000 |
|
|
RMB’000 |
|
|
RMB’000 |
|
|
RMB’000 |
|
At January 1, 2022 |
|
|
2,081,138 |
|
|
|
309,237 |
|
|
|
30,704 |
|
|
|
6,578,865 |
|
|
|
(118,176 |
) |
|
|
19,758 |
|
|
|
(30,902 |
) |
|
|
(11,472 |
) |
|
|
8,859,152 |
|
|
|
2,756,192 |
|
|
|
11,615,344 |
|
Profit for the year |
|
|
— |
|
|
|
— |
|
|
|
— |
|
|
|
218,581 |
|
|
|
— |
|
|
|
— |
|
|
|
— |
|
|
|
— |
|
|
|
218,581 |
|
|
|
117,080 |
|
|
|
335,661 |
|
Other comprehensive income for the year, net of tax |
|
|
— |
|
|
|
— |
|
|
|
— |
|
|
|
— |
|
|
|
73,477 |
|
|
|
— |
|
|
|
311 |
|
|
|
— |
|
|
|
73,788 |
|
|
|
15,329 |
|
|
|
89,117 |
|
Total comprehensive income for the year |
|
|
— |
|
|
|
— |
|
|
|
— |
|
|
|
218,581 |
|
|
|
73,477 |
|
|
|
— |
|
|
|
311 |
|
|
|
— |
|
|
|
292,369 |
|
|
|
132,409 |
|
|
|
424,778 |
|
Contributions by and distributions to owners |
|
|
|
|
|
|
|
|
|
|
|
|
|
|
|
|
|
|
|
|
|
|
|
|
|
|
|
|
|
|
|
|
|
Contribution by non-controlling interests |
|
|
— |
|
|
|
— |
|
|
|
— |
|
|
|
— |
|
|
|
— |
|
|
|
— |
|
|
|
— |
|
|
|
— |
|
|
|
— |
|
|
|
53,500 |
|
|
|
53,500 |
|
Dividends paid (US$0.40 per share) |
|
|
— |
|
|
|
— |
|
|
|
— |
|
|
|
(109,684 |
) |
|
|
— |
|
|
|
— |
|
|
|
— |
|
|
|
— |
|
|
|
(109,684 |
) |
|
|
— |
|
|
|
(109,684 |
) |
Transaction with non-controlling interests |
|
|
|
|
|
|
|
|
|
|
|
|
|
|
|
|
|
|
|
|
|
|
|
|
|
|
|
|
|
|
|
|
|
Dividends paid/payable to non-controlling interests |
|
|
— |
|
|
|
— |
|
|
|
— |
|
|
|
— |
|
|
|
— |
|
|
|
— |
|
|
|
— |
|
|
|
— |
|
|
|
— |
|
|
|
(103,199 |
) |
|
|
(103,199 |
) |
Change in ownership interests in subsidiaries |
|
|
|
|
|
|
|
|
|
|
|
|
|
|
|
|
|
|
|
|
|
|
|
|
|
|
|
|
|
|
|
|
|
Dilution of interest in subsidiary |
|
|
— |
|
|
|
— |
|
|
|
— |
|
|
|
— |
|
|
|
— |
|
|
|
— |
|
|
|
— |
|
|
|
2,009 |
|
|
|
2,009 |
|
|
|
(2,009 |
) |
|
|
— |
|
Other |
|
|
|
|
|
|
|
|
|
|
|
|
|
|
|
|
|
|
|
|
|
|
|
|
|
|
|
|
|
|
|
|
|
Transfer to statutory reserves |
|
|
— |
|
|
|
26,498 |
|
|
|
— |
|
|
|
(26,498 |
) |
|
|
— |
|
|
|
— |
|
|
|
— |
|
|
|
— |
|
|
|
— |
|
|
|
— |
|
|
|
— |
|
Issuance of put option to non-controlling interests of subsidiary |
|
|
— |
|
|
|
— |
|
|
|
(34,900 |
) |
|
|
— |
|
|
|
— |
|
|
|
— |
|
|
|
— |
|
|
|
— |
|
|
|
(34,900 |
) |
|
|
(10,775 |
) |
|
|
(45,675 |
) |
At December 31, 2022 |
|
|
2,081,138 |
|
|
|
335,735 |
|
|
|
(4,196 |
) |
|
|
6,661,264 |
|
|
|
(44,699 |
) |
|
|
19,758 |
|
|
|
(30,591 |
) |
|
|
(9,463 |
) |
|
|
9,008,946 |
|
|
|
2,826,118 |
|
|
|
11,835,064 |
|
The accompanying accounting policies and explanatory notes form an integral part of the financial statements.
China Yuchai International Limited
Consolidated Statement of Changes in Equity
|
|
|
|
|
|
|
|
|
|
|
|
|
|
|
|
|
|
|
|
|
|
|
|
|
|
|
|
|
|
|
|
|
|
|
|
|
|
|
|
|
|
|
|
|
|
|
Attributable to the equity holders of the Company |
|
|
|
|
|
|
|
|
|
Issued capital |
|
|
Statutory reserves |
|
|
Capital reserves |
|
|
Retained earnings |
|
|
Foreign currency translation reserve |
|
|
Performance shares reserve |
|
|
Fair value reserve |
|
|
Premium paid for acquisition of non- controlling interests |
|
|
Total |
|
|
Non- controlling interests |
|
|
Total equity |
|
|
|
RMB’000 |
|
|
RMB’000 |
|
|
RMB’000 |
|
|
RMB’000 |
|
|
RMB’000 |
|
|
RMB’000 |
|
|
RMB’000 |
|
|
RMB’000 |
|
|
RMB’000 |
|
|
RMB’000 |
|
|
RMB’000 |
|
At January 1, 2023 |
|
|
2,081,138 |
|
|
|
335,735 |
|
|
|
(4,196 |
) |
|
|
6,661,264 |
|
|
|
(44,699 |
) |
|
|
19,758 |
|
|
|
(30,591 |
) |
|
|
(9,463 |
) |
|
|
9,008,946 |
|
|
|
2,826,118 |
|
|
|
11,835,064 |
|
Profit for the year |
|
|
— |
|
|
|
— |
|
|
|
— |
|
|
|
285,518 |
|
|
|
— |
|
|
|
— |
|
|
|
— |
|
|
|
— |
|
|
|
285,518 |
|
|
|
137,338 |
|
|
|
422,856 |
|
Other comprehensive income for the year, net of tax |
|
|
— |
|
|
|
— |
|
|
|
— |
|
|
|
— |
|
|
|
16,728 |
|
|
|
— |
|
|
|
8,137 |
|
|
|
— |
|
|
|
24,865 |
|
|
|
7,153 |
|
|
|
32,018 |
|
Total comprehensive income for the year |
|
|
— |
|
|
|
— |
|
|
|
— |
|
|
|
285,518 |
|
|
|
16,728 |
|
|
|
— |
|
|
|
8,137 |
|
|
|
— |
|
|
|
310,383 |
|
|
|
144,491 |
|
|
|
454,874 |
|
Contributions by and distributions to owners |
|
|
|
|
|
|
|
|
|
|
|
|
|
|
|
|
|
|
|
|
|
|
|
|
|
|
|
|
|
|
|
|
|
Contribution by non-controlling interests |
|
|
— |
|
|
|
— |
|
|
|
— |
|
|
|
— |
|
|
|
— |
|
|
|
— |
|
|
|
— |
|
|
|
— |
|
|
|
— |
|
|
|
20,000 |
|
|
|
20,000 |
|
Dividends paid (US$0.28 per share) (Note 19) |
|
|
— |
|
|
|
— |
|
|
|
— |
|
|
|
(80,238 |
) |
|
|
— |
|
|
|
— |
|
|
|
— |
|
|
|
— |
|
|
|
(80,238 |
) |
|
|
— |
|
|
|
(80,238 |
) |
Transaction with non-controlling interests |
|
|
|
|
|
|
|
|
|
|
|
|
|
|
|
|
|
|
|
|
|
|
|
|
|
|
|
|
|
|
|
|
|
Dividends paid/payable to non-controlling interests |
|
|
— |
|
|
|
— |
|
|
|
— |
|
|
|
— |
|
|
|
— |
|
|
|
— |
|
|
|
— |
|
|
|
— |
|
|
|
— |
|
|
|
(35,702 |
) |
|
|
(35,702 |
) |
Change in ownership interests in subsidiaries |
|
|
|
|
|
|
|
|
|
|
|
|
|
|
|
|
|
|
|
|
|
|
|
|
|
|
|
|
|
|
|
|
|
Dilution of interest in subsidiary |
|
|
— |
|
|
|
— |
|
|
|
— |
|
|
|
— |
|
|
|
— |
|
|
|
— |
|
|
|
— |
|
|
|
1,477 |
|
|
|
1,477 |
|
|
|
(1,477 |
) |
|
|
— |
|
Other |
|
|
|
|
|
|
|
|
|
|
|
|
|
|
|
|
|
|
|
|
|
|
|
|
|
|
|
|
|
|
|
|
|
Transfer to statutory reserves |
|
|
— |
|
|
|
45,989 |
|
|
|
— |
|
|
|
(45,989 |
) |
|
|
— |
|
|
|
— |
|
|
|
— |
|
|
|
— |
|
|
|
— |
|
|
|
— |
|
|
|
— |
|
Issuance of put option to non-controlling interests of subsidiary |
|
|
— |
|
|
|
— |
|
|
|
(14,040 |
) |
|
|
— |
|
|
|
— |
|
|
|
— |
|
|
|
— |
|
|
|
— |
|
|
|
(14,040 |
) |
|
|
(4,333 |
) |
|
|
(18,373 |
) |
At December 31, 2023 |
|
|
2,081,138 |
|
|
|
381,724 |
|
|
|
(18,236 |
) |
|
|
6,820,555 |
|
|
|
(27,971 |
) |
|
|
19,758 |
|
|
|
(22,454 |
) |
|
|
(7,986 |
) |
|
|
9,226,528 |
|
|
|
2,949,097 |
|
|
|
12,175,625 |
|
The accompanying accounting policies and explanatory notes form an integral part of the financial statements.
China Yuchai International Limited
Consolidated Statement of Changes in Equity
|
|
|
|
|
|
|
|
|
|
|
|
|
|
|
|
|
|
|
|
|
|
|
|
|
|
|
|
|
|
|
|
|
|
|
|
|
|
|
|
|
|
|
|
|
|
|
|
|
Attributable to the equity holders of the Company |
|
|
|
|
|
|
|
|
Issued capital |
|
|
Treasury shares |
|
|
Statutory reserves |
|
|
Capital reserves |
|
|
Retained earnings |
|
|
Foreign currency translation reserve |
|
|
Performance shares reserve |
|
|
Fair value reserve |
|
|
Premium paid for acquisition of non- controlling interests |
|
|
Total |
|
|
Non- controlling interests |
|
|
Total equity |
|
|
RMB’000 |
|
|
RMB’000 |
|
|
RMB’000 |
|
|
RMB’000 |
|
|
RMB’000 |
|
|
RMB’000 |
|
|
RMB’000 |
|
|
RMB’000 |
|
|
RMB’000 |
|
|
RMB’000 |
|
|
RMB’000 |
|
|
RMB’000 |
|
At January 1, 2024 |
|
2,081,138 |
|
|
|
— |
|
|
|
381,724 |
|
|
|
(18,236 |
) |
|
|
6,820,555 |
|
|
|
(27,971 |
) |
|
|
19,758 |
|
|
|
(22,454 |
) |
|
|
(7,986 |
) |
|
|
9,226,528 |
|
|
|
2,949,097 |
|
|
|
12,175,625 |
|
Profit for the year |
|
— |
|
|
|
— |
|
|
|
— |
|
|
|
— |
|
|
|
323,055 |
|
|
|
— |
|
|
|
— |
|
|
|
— |
|
|
|
— |
|
|
|
323,055 |
|
|
|
168,687 |
|
|
|
491,742 |
|
Other comprehensive income for the year, net of tax |
|
— |
|
|
|
— |
|
|
|
— |
|
|
|
— |
|
|
|
— |
|
|
|
12,915 |
|
|
|
— |
|
|
|
2,112 |
|
|
|
— |
|
|
|
15,027 |
|
|
|
3,432 |
|
|
|
18,459 |
|
Total comprehensive income for the year |
|
— |
|
|
|
— |
|
|
|
— |
|
|
|
— |
|
|
|
323,055 |
|
|
|
12,915 |
|
|
|
— |
|
|
|
2,112 |
|
|
|
— |
|
|
|
338,082 |
|
|
|
172,119 |
|
|
|
510,201 |
|
Contributions by and distributions to owners |
|
|
|
|
|
|
|
|
|
|
|
|
|
|
|
|
|
|
|
|
|
|
|
|
|
|
|
|
|
|
|
|
|
|
|
Contribution by non-controlling interests |
|
— |
|
|
|
— |
|
|
|
— |
|
|
|
— |
|
|
|
— |
|
|
|
— |
|
|
|
— |
|
|
|
— |
|
|
|
— |
|
|
|
— |
|
|
|
83,097 |
|
|
|
83,097 |
|
Dividends paid (US$0.38 per share) (Note 19) |
|
— |
|
|
|
— |
|
|
|
— |
|
|
|
— |
|
|
|
(101,647 |
) |
|
|
— |
|
|
|
— |
|
|
|
— |
|
|
|
— |
|
|
|
(101,647 |
) |
|
|
— |
|
|
|
(101,647 |
) |
Purchase of treasury shares |
|
— |
|
|
|
(285,561 |
) |
|
|
— |
|
|
|
— |
|
|
|
— |
|
|
|
— |
|
|
|
— |
|
|
|
— |
|
|
|
— |
|
|
|
(285,561 |
) |
|
|
— |
|
|
|
(285,561 |
) |
Cost of share-based payments |
|
— |
|
|
|
— |
|
|
|
— |
|
|
|
— |
|
|
|
— |
|
|
|
— |
|
|
|
5,703 |
|
|
|
— |
|
|
|
— |
|
|
|
5,703 |
|
|
|
2,126 |
|
|
|
7,829 |
|
Transaction with non-controlling interests |
|
|
|
|
|
|
|
|
|
|
|
|
|
|
|
|
|
|
|
|
|
|
|
|
|
|
|
|
|
|
|
|
|
|
|
Dividends paid/payable to non-controlling interests |
|
— |
|
|
|
— |
|
|
|
— |
|
|
|
— |
|
|
|
— |
|
|
|
— |
|
|
|
— |
|
|
|
— |
|
|
|
— |
|
|
|
— |
|
|
|
(89,229 |
) |
|
|
(89,229 |
) |
Change in ownership interests in subsidiaries |
|
|
|
|
|
|
|
|
|
|
|
|
|
|
|
|
|
|
|
|
|
|
|
|
|
|
|
|
|
|
|
|
|
|
|
Dilution of interest in subsidiary |
|
— |
|
|
|
— |
|
|
|
— |
|
|
|
— |
|
|
|
— |
|
|
|
— |
|
|
|
— |
|
|
|
— |
|
|
|
(19,597 |
) |
|
|
(19,597 |
) |
|
|
19,597 |
|
|
|
— |
|
Acquisition of non-controlling interest without change in control |
|
— |
|
|
|
— |
|
|
|
— |
|
|
|
— |
|
|
|
— |
|
|
|
— |
|
|
|
— |
|
|
|
— |
|
|
|
1,117 |
|
|
|
1,117 |
|
|
|
(1,867 |
) |
|
|
(750 |
) |
Other |
|
|
|
|
|
|
|
|
|
|
|
|
|
|
|
|
|
|
|
|
|
|
|
|
|
|
|
|
|
|
|
|
|
|
|
Transfer to statutory reserves |
|
— |
|
|
|
— |
|
|
|
62,225 |
|
|
|
— |
|
|
|
(62,225 |
) |
|
|
— |
|
|
|
— |
|
|
|
— |
|
|
|
— |
|
|
|
— |
|
|
|
— |
|
|
|
— |
|
At December 31, 2024 |
|
2,081,138 |
|
|
|
(285,561 |
) |
|
|
443,949 |
|
|
|
(18,236 |
) |
|
|
6,979,738 |
|
|
|
(15,056 |
) |
|
|
25,461 |
|
|
|
(20,342 |
) |
|
|
(26,466 |
) |
|
|
9,164,625 |
|
|
|
3,134,940 |
|
|
|
12,299,565 |
|
US$’000 |
|
290,103 |
|
|
|
(39,806 |
) |
|
|
61,885 |
|
|
|
(2,542 |
) |
|
|
972,949 |
|
|
|
(2,099 |
) |
|
|
3,549 |
|
|
|
(2,836 |
) |
|
|
(3,689 |
) |
|
|
1,277,514 |
|
|
|
436,999 |
|
|
|
1,714,513 |
|
The accompanying accounting policies and explanatory notes form an integral part of the financial statements.
China Yuchai International Limited
Consolidated Statement of Cash Flows
|
|
|
|
|
|
|
|
|
|
|
|
|
|
|
|
|
|
|
31.12.2022 |
|
|
31.12.2023 |
|
|
31.12.2024 |
|
|
31.12.2024 |
|
|
|
RMB’000 |
|
|
RMB’000 |
|
|
RMB’000 |
|
|
US$’000 |
|
Operating activities |
|
|
|
|
|
|
|
|
|
|
|
|
Profit before tax |
|
|
394,726 |
|
|
|
571,352 |
|
|
|
620,540 |
|
|
|
86,501 |
|
Adjustments: |
|
|
|
|
|
|
|
|
|
|
|
|
Amortization of intangible asset |
|
|
64,939 |
|
|
|
109,913 |
|
|
|
201,420 |
|
|
|
28,077 |
|
Bad debt written off |
|
|
— |
|
|
|
— |
|
|
|
21,522 |
|
|
|
3,000 |
|
Cost of share-based payments |
|
|
— |
|
|
|
— |
|
|
|
7,829 |
|
|
|
1,091 |
|
Depreciation of: |
|
|
|
|
|
|
|
|
|
|
|
|
- investment property |
|
|
348 |
|
|
|
355 |
|
|
|
361 |
|
|
|
50 |
|
- property, plant and equipment |
|
|
516,276 |
|
|
|
508,726 |
|
|
|
462,588 |
|
|
|
64,483 |
|
- right-of-use assets |
|
|
43,129 |
|
|
|
46,071 |
|
|
|
50,461 |
|
|
|
7,034 |
|
Dividend income from quoted equity securities |
|
|
(13 |
) |
|
|
— |
|
|
|
— |
|
|
|
— |
|
Exchange (gain)/loss |
|
|
(273 |
) |
|
|
(2,260 |
) |
|
|
3,091 |
|
|
|
431 |
|
Finance costs |
|
|
95,472 |
|
|
|
100,175 |
|
|
|
77,982 |
|
|
|
10,870 |
|
(Gain)/loss on disposal of: |
|
|
|
|
|
|
|
|
|
|
|
|
- associate |
|
|
(1,329 |
) |
|
|
— |
|
|
|
— |
|
|
|
— |
|
- property, plant and equipment |
|
|
(6,535 |
) |
|
|
(778 |
) |
|
|
59 |
|
|
|
8 |
|
- quoted equity securities |
|
|
(2,291 |
) |
|
|
— |
|
|
|
— |
|
|
|
— |
|
- right-of-use assets |
|
|
(3,929 |
) |
|
|
(7,632 |
) |
|
|
— |
|
|
|
— |
|
- subsidiary |
|
|
— |
|
|
|
(113,042 |
) |
|
|
— |
|
|
|
— |
|
Government grants |
|
|
(176,264 |
) |
|
|
(171,937 |
) |
|
|
(339,934 |
) |
|
|
(47,385 |
) |
Interest income |
|
|
(131,879 |
) |
|
|
(154,129 |
) |
|
|
(133,640 |
) |
|
|
(18,629 |
) |
Impairment losses/(reversal of impairment losses) on: |
|
|
|
|
|
|
|
|
|
|
|
|
- development cost |
|
|
— |
|
|
|
— |
|
|
|
31,130 |
|
|
|
4,339 |
|
- investment in joint venture |
|
|
990 |
|
|
|
— |
|
|
|
— |
|
|
|
— |
|
- property, plant and equipment |
|
|
17,278 |
|
|
|
44,667 |
|
|
|
7,332 |
|
|
|
1,022 |
|
- trade and non-trade receivables |
|
|
(459 |
) |
|
|
23,858 |
|
|
|
185,523 |
|
|
|
25,861 |
|
- inventories, net |
|
|
54,885 |
|
|
|
50,019 |
|
|
|
58,768 |
|
|
|
8,192 |
|
Loss on liquidation of joint venture |
|
|
— |
|
|
|
— |
|
|
|
399 |
|
|
|
56 |
|
Loss on liquidation of subsidiary |
|
|
— |
|
|
|
— |
|
|
|
5 |
|
|
|
1 |
|
Property, plant and equipment written off |
|
|
3,295 |
|
|
|
1,731 |
|
|
|
232 |
|
|
|
32 |
|
Provision for warranties |
|
|
317,076 |
|
|
|
414,021 |
|
|
|
626,255 |
|
|
|
87,298 |
|
Reversal of provision for onerous contract, net |
|
|
(4,829 |
) |
|
|
— |
|
|
|
— |
|
|
|
— |
|
Share of results of associates and joint ventures, net of tax |
|
|
29,093 |
|
|
|
(62,078 |
) |
|
|
(101,548 |
) |
|
|
(14,155 |
) |
Profit before tax after adjustments |
|
|
1,209,706 |
|
|
|
1,359,032 |
|
|
|
1,780,375 |
|
|
|
248,177 |
|
The accompanying accounting policies and explanatory notes form an integral part of the financial statements.
China Yuchai International Limited
Consolidated Statement of Cash Flows
|
|
|
|
|
|
|
|
|
|
|
|
|
|
|
|
|
|
|
31.12.2022 |
|
|
31.12.2023 |
|
|
31.12.2024 |
|
|
31.12.2024 |
|
|
|
RMB’000 |
|
|
RMB’000 |
|
|
RMB’000 |
|
|
US$’000 |
|
Changes in working capital |
|
|
|
|
|
|
|
|
|
|
|
|
Inventories |
|
|
185,879 |
|
|
|
221,930 |
|
|
|
(67,585 |
) |
|
|
(9,421 |
) |
Trade and other receivables, and capitalized contract cost |
|
|
(7,411 |
) |
|
|
(959,703 |
) |
|
|
(1,250,843 |
) |
|
|
(174,363 |
) |
Trade and other payables, and contract liabilities |
|
|
(1,141,397 |
) |
|
|
1,090,875 |
|
|
|
924,676 |
|
|
|
128,896 |
|
Development properties |
|
|
(25 |
) |
|
|
(281 |
) |
|
|
(38 |
) |
|
|
(5 |
) |
Provision utilized |
|
|
(345,161 |
) |
|
|
(375,910 |
) |
|
|
(493,770 |
) |
|
|
(68,830 |
) |
Cash flows (used in)/from operations |
|
|
(98,409 |
) |
|
|
1,335,943 |
|
|
|
892,815 |
|
|
|
124,454 |
|
Income taxes paid |
|
|
(21,010 |
) |
|
|
(109,905 |
) |
|
|
(113,399 |
) |
|
|
(15,807 |
) |
Net cash flows (used in)/from operating activities |
|
|
(119,419 |
) |
|
|
1,226,038 |
|
|
|
779,416 |
|
|
|
108,647 |
|
Investing activities |
|
|
|
|
|
|
|
|
|
|
|
|
Additional investment in a joint venture |
|
|
(1,950 |
) |
|
|
(6,500 |
) |
|
|
— |
|
|
|
— |
|
Development costs |
|
|
(166,283 |
) |
|
|
(169,591 |
) |
|
|
(185,043 |
) |
|
|
(25,794 |
) |
Dividend received from: |
|
|
|
|
|
|
|
|
|
|
|
|
- joint venture |
|
|
— |
|
|
|
2,795 |
|
|
|
— |
|
|
|
— |
|
- quoted equity securities |
|
|
47 |
|
|
|
— |
|
|
|
— |
|
|
|
— |
|
Interest received |
|
|
131,331 |
|
|
|
155,179 |
|
|
|
139,190 |
|
|
|
19,403 |
|
Net cash inflow/(outflow) from disposal of: |
|
|
|
|
|
|
|
|
|
|
|
|
- associate |
|
|
1,000 |
|
|
|
1,000 |
|
|
|
— |
|
|
|
— |
|
- property, plant and equipment |
|
|
9,232 |
|
|
|
643 |
|
|
|
105 |
|
|
|
15 |
|
- quoted equity securities |
|
|
641 |
|
|
|
— |
|
|
|
— |
|
|
|
— |
|
- right-of-use assets |
|
|
7,185 |
|
|
|
— |
|
|
|
— |
|
|
|
— |
|
- subsidiary, net of cash disposed |
|
|
— |
|
|
|
(32,056 |
) |
|
|
217,577 |
|
|
|
30,329 |
|
Proceeds from government grants |
|
|
193,156 |
|
|
|
257,449 |
|
|
|
228,755 |
|
|
|
31,888 |
|
Proceeds from liquidation of joint venture |
|
|
— |
|
|
|
— |
|
|
|
1,724 |
|
|
|
240 |
|
Purchase of property, plant and equipment |
|
|
(430,966 |
) |
|
|
(237,842 |
) |
|
|
(360,193 |
) |
|
|
(50,210 |
) |
Withdrawal/(placement) of fixed deposits with banks, net |
|
|
123,559 |
|
|
|
(84,333 |
) |
|
|
70,986 |
|
|
|
9,895 |
|
Net cash flows (used in)/from investing activities |
|
|
(133,048 |
) |
|
|
(113,256 |
) |
|
|
113,101 |
|
|
|
15,766 |
|
The accompanying accounting policies and explanatory notes form an integral part of the financial statements.
China Yuchai International Limited
Consolidated Statement of Cash Flows
|
|
|
|
|
|
|
|
|
|
|
|
|
|
|
|
|
|
|
31.12.2022 |
|
|
31.12.2023 |
|
|
31.12.2024 |
|
|
31.12.2024 |
|
|
|
RMB’000 |
|
|
RMB’000 |
|
|
RMB’000 |
|
|
US$’000 |
|
Financing activities |
|
|
|
|
|
|
|
|
|
|
|
|
Dividends paid to: |
|
|
|
|
|
|
|
|
|
|
|
|
- equity holders of the Company |
|
|
(109,684 |
) |
|
|
(80,238 |
) |
|
|
(101,647 |
) |
|
|
(14,169 |
) |
- non-controlling interests |
|
|
(102,299 |
) |
|
|
(35,008 |
) |
|
|
(76,122 |
) |
|
|
(10,611 |
) |
Interest paid and discounting on bills |
|
|
(95,717 |
) |
|
|
(96,254 |
) |
|
|
(75,120 |
) |
|
|
(10,471 |
) |
Acquisition of non-controlling interests |
|
|
— |
|
|
|
— |
|
|
|
(750 |
) |
|
|
(105 |
) |
Contribution by non-controlling interests |
|
|
53,500 |
|
|
|
20,000 |
|
|
|
83,097 |
|
|
|
11,583 |
|
Payment of principal portion of lease liabilities |
|
|
(24,597 |
) |
|
|
(41,104 |
) |
|
|
(40,038 |
) |
|
|
(5,581 |
) |
Purchase of treasury shares |
|
|
— |
|
|
|
— |
|
|
|
(285,561 |
) |
|
|
(39,806 |
) |
Proceeds from borrowings |
|
|
2,048,432 |
|
|
|
3,240,294 |
|
|
|
2,021,800 |
|
|
|
281,831 |
|
Repayment of borrowings |
|
|
(1,910,000 |
) |
|
|
(3,041,432 |
) |
|
|
(2,052,294 |
) |
|
|
(286,082 |
) |
Net cash flows used in financing activities |
|
|
(140,365 |
) |
|
|
(33,742 |
) |
|
|
(526,635 |
) |
|
|
(73,411 |
) |
Net (decrease)/increase in cash and cash equivalents |
|
|
(392,832 |
) |
|
|
1,079,040 |
|
|
|
365,882 |
|
|
|
51,002 |
|
Cash and cash equivalents at January 1 |
|
|
4,788,219 |
|
|
|
4,451,489 |
|
|
|
5,544,376 |
|
|
|
772,865 |
|
Effect of exchange rate changes on balances in foreign currencies |
|
|
56,102 |
|
|
|
13,847 |
|
|
|
5,658 |
|
|
|
789 |
|
Cash and cash equivalents at December 31 |
|
|
4,451,489 |
|
|
|
5,544,376 |
|
|
|
5,915,916 |
|
|
|
824,656 |
|
The accompanying accounting policies and explanatory notes form an integral part of the financial statements.
China Yuchai International Limited
Notes to the Consolidated Financial Statements
The consolidated financial statements of China Yuchai International Limited (the “Company”) and its subsidiaries (collectively, the “Group”) for the year ended December 31, 2024 were authorized for issue on April 25, 2025 in accordance with a resolution of the directors.
China Yuchai International Limited is a limited company incorporated under the laws of Bermuda on April 29, 1993 whose shares are publicly traded. The registered office of the Company is located at Clarendon House, 2 Church Street, Hamilton HM11, Bermuda. On March 7, 2008, the Company registered a branch office in Singapore, located at 16 Raffles Quay #26-00, Hong Leong Building, Singapore 048581. The principal operating office is located at 16 Raffles Quay #39-01A, Hong Leong Building, Singapore 048581.
1.2.
Investment in Guangxi Yuchai Machinery Company Limited
The Company was established to acquire a controlling financial interest in Guangxi Yuchai Machinery Company Limited (“Yuchai”), located in the People’s Republic of China (the “PRC”), which is one of the largest powertrain solution manufacturers for on-road and off-road applications.
The Company owns, through six wholly-owned subsidiaries, 361,420,150 shares or 76.4% of the issued share capital of Yuchai. Guangxi Yuchai Machinery Group Company Limited (“GY”), a state-owned enterprise, owns 22.1% of the issued share capital of Yuchai.
As of December 31, 2024, Yuchai has 10 (2023: 10) direct and 40 (2023: 33) indirectly owned subsidiaries and five joint ventures (2023: five joint ventures). Guangxi Yuchai Machinery Sales and Marketing Development Co., Ltd. (formerly known as Guangxi Yuchai Machinery Monopoly Development Co., Ltd.) (“YMMC”), Guangxi Yuchai Marine and Genset Power Co., Ltd (“MGP”), Yuchai Simlan Technology Co., Ltd. (“Yuchai Simlan”, formerly known as Yuchai Xin-Lan New Energy Power Technology Co., Ltd.), and Guangxi Yuchai Foundry Co., Ltd are the most significant subsidiaries of Yuchai. YMMC has 33 (2023: 27) subsidiaries (collectively “YMMC Group”) located at various provinces in the PRC. The principal business of YMMC Group are trading and distribution of components of diesel engines and automobiles. MGP has taken over the operations of Yuchai’s marine and power generation unit since December 2021. The principal business of Yuchai Simlan is to research, develop and construct new production capacity for Yuchai’s new energy technologies including fuel cell systems, range extenders, hybrid power, electric drive system, etc. The principal business activities of Guangxi Yuchai Foundry Co., Ltd is to cast, manufacture and distribute engine components.
The detailed information of Yuchai’s significant subsidiaries and joint ventures are disclosed in Notes 4 and 5.
As used in this Consolidated Financial Statements, the term “Yuchai” refer to Guangxi Yuchai Machinery Company Limited and its subsidiaries.
1.3.
Investment in HL Global Enterprises Limited
In February 2006, the Group acquired debt and equity securities interest in HL Global Enterprises Limited (“HLGE”) through the Group’s wholly-owned subsidiaries, Grace Star Limited (“Grace Star”) and Venture Lewis Limited (“Venture Lewis’). HLGE is a public company listed on the Main Board of the Singapore Exchange Securities Trading Limited (“Singapore Exchange”) and primarily engaged in investment holding, and through its group companies, invests in rental property, hospitality and property developments in Asia.
Subsequent to the acquisition, the Group’s shareholding changed through various transactions. As of December 31, 2011, the Group’s equity interest in HLGE was 49.4%.
China Yuchai International Limited
Notes to the Consolidated Financial Statements
1.
Corporate information (cont’d)
1.3.
Investment in HL Global Enterprises Limited (cont’d)
On January 13, 2012, Grace Star transferred 24,189,170 Series B redeemable convertible preference shares (“RCPS”), representing 100% of remaining unconverted Series B RCPS, in the capital of HLGE (the “Trust Preference Shares”) to the Trustee pursuant to a trust deed entered into between HLGE and the Trustee. On January 16, 2012, the Trust Preference Shares were mandatorily converted into 24,189,170 new ordinary shares in the capital of HLGE (the “Trust Shares”) resulting in the Group’s shareholding interest in HLGE decreased from 49.4% to 48.1%. On April 4, 2012, as a result of the conversion of all the outstanding Series A redeemable convertible preference shares held by Venture Delta Limited and Grace Star, into new ordinary shares in the capital of HLGE, the Group’s shareholding interest in HLGE increased from 48.1% to 48.9%. The Trust Shares are accounted for as treasury shares by HLGE, issued by HLGE and held by the Trust, which is considered as part of HLGE. As a result, the Group’s shareholding interest in HLGE is stated as 50.1%, based on the total outstanding ordinary shares of HLGE, net of the ordinary shares held by the Trustee under the Trust.
As of December 31, 2013, the Group’s interest in HLGE remained at 50.1%, based on the total outstanding ordinary shares of HLGE, net of the ordinary shares held by the Trustee under the Trust.
In 2014, the Group purchased in the open market an aggregate of 465,000 ordinary shares in the capital of HLGE. As of December 31, 2014, the Group’s interest in HLGE increased from 50.1% to 50.2%, net of the ordinary shares held by the Trustee under the Trust.
In 2015, HLGE undertook a share consolidation exercise to consolidate every 10 ordinary shares in the capital of HLGE into one ordinary share. Upon completion of the share consolidation exercise, the Group held 47,107,707 ordinary shares of HLGE. As of December 31, 2015, the Group’s interest in HLGE was 50.2%, net of the ordinary shares held by the Trustee under the Trust.
As of December 31, 2023 and 2024, the Group’s shareholding interest in HLGE remains at 50.2%, net of the ordinary shares held by the Trustee under the Trust.
The Group considers HLGE as a subsidiary as it has power to exercise effective control and direct the activities of HLGE that most significantly affect its economic performance and has the exposure or rights to receive benefits from HLGE from its involvement.
The consolidated financial statements of the Group have been prepared in accordance with IFRS accounting standards as issued by the International Accounting Standards Board (“IASB”).
The consolidated financial statements have been prepared on a historical cost basis except as disclosed in the accounting policies below.
The consolidated financial statements are presented in Renminbi (“RMB”) and all values are rounded to the nearest thousand (“RMB’000”), except when otherwise indicated.
Translation of amounts from Renminbi to the United States Dollar (“US Dollar”) is solely for the convenience of the reader. Translation of amounts from Renminbi to US Dollar has been made at the rate of RMB 7.1738 = US$ 1.00, the rate quoted by the People’s Bank of China at the close of business on February 28, 2025 and all values are rounded to the nearest thousand (“US$’000”), except when otherwise indicated.
China Yuchai International Limited
Notes to the Consolidated Financial Statements
2.
Accounting policies (cont'd)
2.2.
Changes in accounting policies
The accounting policies adopted are consistent with those previous financial years except that in the current financial year, the Group has adopted all the new and revised standards which are effective for annual financial periods beginning on or after January 1, 2024. The adoption of these standards did not have any material effect on the financial performance or position of the Group.
2.3.
Standards issued but not yet effective
Lack of exchangeability - Amendments to IAS 21
In August 2023, the IASB issued amendments to IAS 21 The Effects of Changes in Foreign Exchange Rates to clarify how an entity should assess whether a currency is exchangeable and how it should determine a spot exchange rate when exchangeability is lacking, as well as require the disclosure of information that enable user of financial statements to understand the impact of a currency not being exchangeable.
The amendments will be effective for annual reporting periods beginning on or after January 1, 2025. Early adoption is permitted, but will need to be disclosed. When applying the amendments, an entity cannot restate comparative information.
The amendments have no impact on the Group’s financial statements, the Group does not have transactions in currencies that lack of exchangeability.
IFRS 18 Presentation and Disclosure in Financial Statements
In April 2024, the IASB issued IFRS 18, which replaces IAS 1 Presentation of Financial Statements. IFRS 18 introduces new requirements for presentation within the statement of profit or loss, including specified totals and subtotals. Furthermore, entities are required to classify all income and expenses within the statement of profit or loss into one of five categories: operating, investing, financing, income taxes and discontinued operations, whereof the first three are new.
It also requires disclosure of newly defined management-defined performance measures, subtotals of income and expenses, and includes new requirements for aggregation and disaggregation of financial information based on the identified ‘roles’ of the primary financial statements (PFS) and the notes.
In addition, narrow-scope amendments have been made to IAS 7 Statement of Cash Flows, which include changing the starting point for determining cash flows from operations under the indirect method, from ‘profit or loss’ to ‘operating profit or loss’ and removing the optionality around classification of cash flows from dividends and interest. In addition, there are consequential amendments to several other standards.
IFRS 18, and the amendments to the other standards, is effective for reporting periods beginning on or after January 1, 2027, but earlier application is permitted and must be disclosed. IFRS 18 will apply retrospectively.
The Group is currently working to identify all impacts the amendments will have on the primary financial statements and notes to the financial statements.
China Yuchai International Limited
Notes to the Consolidated Financial Statements
2.
Accounting policies (cont'd)
2.3.
Standards issued but not yet effective (cont'd)
IFRS 19 Subsidiaries without Public Accountability: Disclosures
In May 2024, the IASB issued IFRS 19, which allows eligible entities to elect to apply its reduced disclosure requirements while still applying the recognition, measurement and presentation requirements in other IFRS accounting standards. To be eligible, at the end of the reporting period, an entity must be a subsidiary as defined in IFRS 10, cannot have public accountability and must have a parent (ultimate or intermediate) that prepares consolidated financial statements, available for public use, which comply with IFRS accounting standards.
IFRS 19 will become effective for reporting periods beginning on or after January 1, 2027, with early application permitted.
As the Group’s equity instruments are publicly traded, it is not eligible to elect to apply IFRS 19.
Classification and Measurement of Financial Instruments - Amendments to IFRS 9 and IFRS 7
In May 2024, the Board issued Amendments to the Classification and Measurement of Financial Instruments (Amendments to IFRS 9 and IFRS 7), which:
•
Clarifies that a financial liability is derecognized on the ‘settlement date’, i.e., when the related obligation is discharged, cancelled, expires or the liability otherwise qualifies for derecognition. It also introduces an accounting policy option to derecognize financial liabilities that are settled through an electronic payment system before settlement date if certain conditions are met
•
Clarified how to assess the contractual cash flow characteristics of financial assets that include environmental, social and governance (ESG)-linked features and other similar contingent features
•
Clarifies the treatment of non-recourse assets and contractually linked instruments
•
Requires additional disclosures in IFRS 7 for financial assets and liabilities with contractual terms that reference a contingent event (including those that are ESG-linked), and equity instruments classified at fair value through other comprehensive income
The publication of the amendments concludes the classification and measurement phase of the lASB’s post implementation review (PIR) of IFRS 9 Financial Instruments.
The amendments will be effective for annual reporting periods beginning on or after January 1, 2026. Entities can early adopt the amendments that relate to the classification of financial assets plus the related disclosures and apply the other amendments later.
The new requirements will be applied retrospectively with an adjustment to opening retained earnings. Prior periods are not required to be restated and can only be restated without using hindsight. An entity is required to disclose information about financial assets that change their measurement category due to the amendments. The amendments are not expected to have a material impact on the Group.
Contracts Referencing Nature-dependent Electricity – Amendments to IFRS 9 and IFRS 7
In December 2024, the Board issued Contracts Referencing Nature-dependent Electricity (Amendments to IFRS 9 and IFRS 7). The amendments include:
•
Clarifying the application of the ‘own-use’ requirements
•
Permitting hedge accounting if these contracts are used as hedging instruments
•
Adding new disclosure requirements to enable investors to understand the effect of these contracts on a company’s financial performance and cash flows
The amendments will be effective for annual reporting periods beginning on or after January 1, 2026. Early adoption is permitted, but will need to be disclosed.
The amendments are not expected to have a material impact on the Group.
China Yuchai International Limited
Notes to the Consolidated Financial Statements
2.
Accounting policies (cont'd)
2.3.
Standards issued but not yet effective (cont'd)
Annual Improvements to IFRS Accounting Standards— Volume 11
In July 2024, the IASB issued Annual Improvements to IFRS Accounting Standards — Volume 11.
The following is a summary of the amendments from the Annual Improvements to IFRS Accounting Standards—Volume 11:
|
|
IFRS 1 First-time Adoption of International Financial Reporting Standards |
Hedge Accounting by a First-time Adopter |
• Paragraphs B5 and B6 of IFRS 1 have been amended to include cross references to the qualifying criteria for hedge accounting in paragraph 6.4.1(a), (b) and (c) of IFRS 9. These amendments are intended to address potential confusion arising from an inconsistency between the wording in IFRS 1 and the requirements for hedge accounting in IFRS 9.
• An entity applies the amendments for annual reporting periods beginning on or after January 1, 2026. Earlier application is permitted.
|
IFRS 7 Financial Instruments: Disclosures |
Gain or Loss on Derecognition |
• The amendments update the language on unobservable inputs in paragraph B38 of IFRS 7 and include a cross reference to paragraphs 72 and 73 of IFRS 13 Fair Value Measurement.
• An entity applies the amendments for annual reporting periods beginning on or after January 1, 2026. Earlier application is permitted.
|
Guidance on implementing IFRS 7 Financial Instruments: Disclosures |
Introduction |
• The amendments to paragraph IG1 of the Guidance on implementing IFRS 7 clarify that the guidance does not necessarily illustrate all the requirements in the referenced paragraphs of IFRS 7, nor does it create additional requirements.
|
Disclosure of Deferred Difference between Fair Value and Transaction Price |
• Paragraph IG14 of the Guidance on implementing IFRS 7 has been amended mainly to make the wording consistent with the requirements in paragraph 28 of IFRS 7 and with the concepts and terminology used in IFRS 9 and IFRS 13.
|
Credit Risk Disclosures |
• Paragraph IG20B of the Guidance on implementing IFRS 7 has been amended to simplify the explanation of which aspects of the IFRS requirements are not illustrated in the example.
|
China Yuchai International Limited
Notes to the Consolidated Financial Statements
2.
Accounting policies (cont'd)
2.3.
Standards issued but not yet effective (cont'd)
Annual Improvements to IFRS Accounting Standards— Volume 11 (cont'd)
The following is a summary of the amendments from the Annual Improvements to IFRS Accounting Standards—Volume 11: (cont'd)
|
|
IFRS 9 Financial Instruments |
Lessee Derecognition of Lease Liabilities |
• Paragraph 2.1 of IFRS 9 has been amended to clarify that, when a lessee has determined that a lease liability has been extinguished in accordance with IFRS 9, the lessee is required to apply paragraph 3.3.3 and recognize any resulting gain or loss in profit or loss. However, the amendment does not address how a lessee distinguishes between a lease modification as defined in IFRS 16 and an extinguishment of a lease liability in accordance with IFRS 9.
• An entity applies the amendments for annual reporting periods beginning on or after January 1, 2026. Earlier application is permitted.
|
Transaction Price |
• Paragraph 5.1.3 of IFRS 9 has been amended to replace the reference to 'transaction price' as defined by IFRS 15 Revenue from Contracts with Customers' with 'the amount determined by applying IFRS 15'. The use of the term 'transaction price' in relation to IFRS 15 was potentially confusing and so it has been removed. The term was also deleted from Appendix A of IFRS 9.
• An entity applies the amendments for annual reporting periods beginning on or after January 1, 2026. Earlier application is permitted.
|
Determination of a 'De Facto Agent' |
• Paragraph B74 of IFRS 10 has been amended to clarify that the relationship described in paragraph B74 is just one example of various relationships that might exist between the investor and other parties acting as de facto agents of the investor. The amendments are intended to remove the inconsistency with the requirement in paragraph B73 for an entity to use judgement to determine whether other parties are acting as de facto agents
• An entity applies the amendments for annual reporting periods beginning on or after January 1, 2026. Earlier application is permitted.
|
IAS 7 Statement of Cash Flows |
Cost Method |
• Paragraph 37 of IAS 7 has been amended to replace the term 'cost method' with 'at cost', following the prior deletion of the definition of 'cost method'.
• An entity applies the amendments for annual reporting periods beginning on or after January 1, 2026. Earlier application is permitted.
|
The amendments are not expected to have a material impact on the Group.
China Yuchai International Limited
Notes to the Consolidated Financial Statements
2.
Accounting policies (cont'd)
2.4.
Basis of consolidation
The consolidated financial statements comprise the financial statements of the Company and its subsidiaries as at the end of the reporting period. The financial statements of the subsidiaries used in the preparation of the consolidated financial statements are prepared for the same reporting date as the Company. Consistent accounting policies are applied to like transactions and events in similar circumstances.
All intra-group balances, income and expenses and unrealized gains and losses resulting from intra-group transactions and dividends are eliminated in full.
Subsidiaries are consolidated from the date of acquisition, being the date on which the Group obtains control, and continue to be consolidated until the date that such control ceases.
Losses within a subsidiary are attributed to the non-controlling interest even if that results in a deficit balance.
A change in the ownership interest of a subsidiary, without a loss of control, is accounted for as an equity transaction. If the Group loses control over a subsidiary, it:
•
derecognizes the assets (including goodwill) and liabilities of the subsidiary at their carrying amounts at the date when control is lost;
•
derecognizes the carrying amount of any non-controlling interest;
•
derecognizes the cumulative translation differences recorded in equity;
•
recognizes the fair value of the consideration received;
•
recognizes the fair value of any investment retained;
•
recognizes any surplus or deficit in profit or loss; and
•
reclassifies the Group’s share of components previously recognized in other comprehensive income to profit or loss or retained earnings, as appropriate.
2.5.
Summary of material accounting policies
Business combinations are accounted for applying acquisition method. Identifiable assets acquired and liabilities assumed in business combination are measured initially at their fair value at the acquisition date. Acquisition-related costs are recognized as expenses in periods in which the costs are incurred and the services are received. For each business combination, the Group elects whether to measure the non-controlling interests in the acquiree at fair value or at the proportionate share of the acquiree’s identifiable net assets. Acquisition-related costs are recognized as expenses in the periods in which the costs are incurred and the services are received.
When the Group acquires a business, it assesses the financial assets and liabilities assumed for appropriate classification and designation in accordance with the contractual terms, economic circumstances and pertinent conditions as at the acquisition date.
Any contingent consideration to be transferred by the acquirer will be recognized at fair value at the acquisition date. Contingent consideration classified as equity is not re-measured and its subsequent settlement is accounted for within equity. Contingent consideration classified as an asset or liability that is a financial instrument and within the scope of IFRS 9 Financial Instruments, is measured at fair value with the changes in fair value recognized in the statement of profit or loss in accordance with IFRS 9.
In business combinations achieved in stages, previously held equity interests in the acquiree are re-measured to fair value at the acquisition date and any corresponding gain or loss is recognized in profit or loss.
China Yuchai International Limited
Notes to the Consolidated Financial Statements
2.
Accounting policies (cont’d)
2.5.
Summary of material accounting policies (cont’d)
(a)
Business combinations (cont’d)
Any excess of the sum of the fair value of the consideration transferred in the business combination, the amount of non-controlling interest in the acquiree (if any), and the fair value of the Group’s previously held equity interest in the acquiree (if any), over the net fair value of the acquiree’s identifiable assets and liabilities is recorded as goodwill. The accounting policy for goodwill is set out in Section (h) Intangible assets. In instances where the latter amount exceeds the former, the excess is recognized as gain on bargain purchase in profit or loss on the acquisition date.
Where the Group had granted put option to third party investors (non-controlling interests) for their investments in subsidiaries, the Group recognized a financial liability based on the present value of the amount payable upon exercise of the put. A corresponding amount to equity attributable to the parent (capital reserves) will be recognized.
There is no business acquisition for the years ended December 31, 2023 and 2024.
(b)
Investments in joint ventures
When Group determine significant influence or joint control, the Group make considerations which are similar to those necessary to determine control over subsidiaries. The Group’s investments in its joint ventures are accounted for using the equity method.
The Group’s significant joint ventures are Y&C Engines Co., Ltd, MTU Yuchai Power Co. Ltd and Guangxi Purem Yuchai Automotive Technology Co., Ltd.
Under the equity method, the investment in joint ventures are carried in the balance sheet at cost plus post-acquisition changes in the Group’s share of net assets of the joint ventures. The profit or loss reflects the share of results of the operations of the joint ventures. Distributions received from joint ventures reduce the carrying amount of the investment. Where there has been a change recognized in other comprehensive income by the joint venture, the Group recognizes its share of such changes in other comprehensive income. Unrealized gains and losses resulting from transactions between the Group and joint venture are eliminated to the extent of the interest in the joint ventures.
When the Group’s share of losses in a joint venture equals or exceeds its interest in the joint venture, the Group does not recognize further losses as it has not incurred obligations or made payments on behalf of the joint venture.
The aggregate of the Group’s share of results of a joint venture is shown on the face of the statement of profit or loss outside operating profit.
The financial statements of the joint venture are prepared for the same reporting period as the Group. The Group’s joint ventures adopt the same accounting policies in line with those of the Group. Therefore, no adjustments are made when measuring and recognizing the Group’s share of the results of the investees after the date of acquisition.
After application of the equity method, the Group determines whether it is necessary to recognize an impairment loss on its investment in its joint venture. At each reporting date, the Group determines whether there is objective evidence that the investment in the joint venture is impaired. If there is such evidence, the Group calculates the amount of impairment as the difference between the recoverable amount of the joint venture and its carrying value, then recognizes the loss within “Share of results of joint ventures, net of tax” in the statement of profit or loss.
There is no loss of significant influence of material joint ventures.
China Yuchai International Limited
Notes to the Consolidated Financial Statements
2.
Accounting policies (cont’d)
2.5.
Summary of material accounting policies (cont’d)
(c)
Foreign currency translation
The Company’s functional currency is US Dollar. The Group’s consolidated financial statements are presented in Renminbi, which is also the functional currency of Yuchai, the largest operating segment of the Group.
Each entity in the Group determines its own functional currency, and items included in the financial statements of each entity are measured using that functional currency.
Transactions and balances
Transactions in foreign currencies are measured in the respective functional currencies of the Company and its subsidiaries and are recorded on initial recognition in the functional currencies at exchange rates approximating those ruling at the transaction dates. Monetary assets and liabilities denominated in foreign currencies are translated at the rate of exchange ruling at the end of the reporting period. Non-monetary items that are measured in terms of historical cost in a foreign currency are translated using the exchange rates as at the dates of the initial transactions. Non-monetary items measured at fair value in a foreign currency are translated using the exchange rates at the date when the fair value was measured.
Exchange differences arising on the settlement of monetary items or on translating monetary items at the end of the reporting period are recognized in profit or loss.
Consolidated financial statements
On consolidation, the assets and liabilities of foreign operations are translated into RMB at the rate of exchange prevailing at the reporting date and their statements of profit or loss are translated at average exchange rates during the reporting period. The exchange differences arising on translation for consolidation are recognized in OCI. On disposal of a foreign operation, the component of OCI relating to that particular foreign operation is reclassified to profit or loss.
(d)
Revenue from Contracts with Customers
Revenue from contracts with customers is recognized when control of the goods or services are transferred to the customer at an amount that reflects the consideration to which the Group expects to be entitled in exchange for those goods or services. The Group has generally concluded that it is the principal in its revenue arrangements because it typically controls the goods or services before transferring them to the customer.
The disclosures of significant accounting judgements, estimates and assumptions relating to revenue from contracts with customers are provided in Note 3.
Sale of engines
Revenue from sale of engines is recognized at the point in time when control of the engine is transferred to the customer and all criteria for acceptance have been satisfied, generally on delivery of the engines, or, in some cases, when the engines are installed by the customers.
The Group considers whether there are other promises in the contract that are separate performance obligations to which a portion of the transaction price needs to be allocated (e.g. warranties). In determining the transaction price for the sale of engines, the Group considers the effects of variable consideration and the existence of significant financing components.
China Yuchai International Limited
Notes to the Consolidated Financial Statements
2.
Accounting policies (cont’d)
2.5.
Summary of material accounting policies (cont’d)
(d)
Revenue from Contracts with Customers (cont’d)
Sale of engines (cont’d)
(i) Variable consideration
If the consideration in a contract includes a variable amount, the Group estimates the amount of consideration to which it will be entitled in exchange for transferring the goods to the customer. The variable consideration is estimated at contract inception. Some contracts for the sale of engines provide customers with sales rebates based on the sales volume. The sales rebates give rise to variable consideration.
Sales rebates
The Group enters into contractual arrangements to provide certain customers with sales rebates when the quantity of products purchased during the period exceeds a threshold specified in the contract. Based on contractual arrangement with the customers, the sales rebates are netted against “Trade receivables”. If the receivables had been settled by the customers, amounts in excess of “Trade receivables” will be recognized as refund liabilities in “Trade and other payables”.
Sales Returns
The Group does not extend its sales returns policy to all customers. However, the Group allows for certain returns, only on a case-by-case basis. The Group uses the expected value method to estimate the provision for such returns based on the management estimates with reference to historical return rates and account for it as a reduction in revenue and form part of refund liability that is recognized in “Trade and other payables” (Note 22). A corresponding right of return assets is recognized in “Trade and other receivables” (Note 14).
(ii) Significant financing component
The Group receives advance payments from customers for the sale of engines. The Group applies the practical expedient for short-term advances received from customers. That is, the promised amount of consideration is not adjusted for the effects of a significant financing component if the period between the transfer of the promised good or service and the payment is one year or less.
Warranty obligations
The Group typically provides warranties for general repairs of defects as part of the sale of engines. These assurance-type warranties are accounted for as warranty provisions. Refer to the accounting policy on warranty provisions in Section (m) Provisions.
Certain contracts provide a customer with maintenance service, i.e. a distinct service to the customer in addition to the assurance that the product complies with agreed-upon specification. These service-type warranties are bundled together with the sale of engines. These contracts comprise two performance obligations, i.e. the promises to transfer the engines and to provide the service-type warranty. The transaction price is allocated to the service-type warranty and engines using a combination of residual and observable price approach. The portion of transaction price allocated to the service-type warranty is initially recorded as a contract liability and recognized as revenue at the point in time when the service is provided.
Rendering of services
Revenue from rendering services relates to project management contracts, and hotel room and restaurant operations. Revenue is recognized over the period in which the services are rendered, by reference to completion of the specific transaction assessed on the basis of the actual service provided as a proportion of the total services to be performed.
China Yuchai International Limited
Notes to the Consolidated Financial Statements
2.
Accounting policies (cont’d)
2.5.
Summary of material accounting policies (cont’d)
(d)
Revenue from Contracts with Customers (cont’d)
Contract balances
Trade receivables
A receivable is recognized if an amount of consideration that is unconditional is due from the customer (i.e. only the passage of time is required before payment of the consideration is due). Refer to accounting policies of financial assets in Section (i) Financial instruments.
Capitalized contract costs
The capitalized costs are costs which have been capitalized and directly related to the contracts, for which resources were used in satisfying the contract and are expected to be recovered.
The Group’s capitalized contract costs are costs in fulfilling a contract for the development of technology know-how for heavy-duty engines platforms for a joint venture company of Group, and subsequently recognized in profit or loss when the Group performs the contract and the related revenue is recognized.
Contract liabilities
A contract liability is recognized if a payment is received or a payment is due (whichever is earlier) from a customer before the Group transfers the related goods or services. Contract liabilities are recognized as revenue when the Group performs under the contract (i.e., transfers control of the related goods or services to the customer).
Right of return assets
A right-of-return asset is recognized for the right to recover the goods expected to be returned by customers. The asset is measured at the former carrying amount of the inventory, less any expected costs to recover the goods and any potential decreases in value. The Group updates the measurement of the asset for any revisions to the expected level of returns and any additional decreases in the value of the returned products.
Refund liabilities
A refund liability is recognized for the obligation to refund some or all of the consideration received (or receivable) from a customer. The Group’s refund liabilities arise from customers’ right of return and sales rebates. Based on contractual arrangement with the customers, sales rebates are netted against “Trade receivables”. If the receivables had been settled by the customers, amounts in excess of “Trade receivables” will be recognized as refund liabilities.
Refund liabilities arising from contractual sales returns is measured at the amount the Group ultimately expects it will have to return to the customer. The Group updates its estimates of refund liabilities arising from sales returns at the end of each reporting period.
Government grants are recognized where there is reasonable assurance that the grant will be received and all attached conditions will be complied with. When the grant relates to an expense item, it is recognized as income on a systematic basis over the periods that the related costs, for which it is intended to compensate, are expensed. When the grant relates to an asset, it is recognized as income in equal amounts over the expected useful life of the related asset.
The Group’s government grants were mainly to support and fund production facilities and research and development activities for product innovations and developments of engines.
China Yuchai International Limited
Notes to the Consolidated Financial Statements
2.
Accounting policies (cont’d)
2.5.
Summary of material accounting policies (cont’d)
Current income tax
Current income tax assets and liabilities for the current and prior periods are measured at the amount expected to be recovered from or paid to the taxation authorities. The tax rates and tax laws used to compute the amount are those that are enacted or substantively enacted at the reporting date in the countries where the Group operates and generates taxable income.
Deferred tax
Deferred tax is provided using the liability method on temporary differences between the tax bases of assets and liabilities and their carrying amounts for financial reporting purposes.
Deferred tax liabilities are recognized for all taxable temporary differences, except:
•
When the deferred tax liability arises from the initial recognition of goodwill or an asset or liability in a transaction that is not a business combination and, at the time of the transaction, affects neither the accounting profit nor taxable profit or loss; and
•
In respect of taxable temporary differences associated with investments in subsidiaries, associates and interests in joint ventures, when the timing of the reversal of the temporary differences can be controlled and it is probable that the temporary differences will not reverse in the foreseeable future.
Deferred tax assets are recognized for all deductible temporary differences, the carry forward of unused tax credits and any unused tax losses to the extent that it is probable that taxable profit will be available against which the deductible temporary differences and the carry forward of unused tax credits and unused tax losses can be utilized, except:
•
When the deferred tax asset relating to the deductible temporary difference arises from the initial recognition of an asset or liability in a transaction that is not a business combination and, at the time of the transaction, affects neither the accounting profit nor taxable profit or loss; and
•
In respect of deductible temporary differences associated with investments in subsidiaries, associates and interests in joint ventures, deferred tax assets are recognized only to the extent that it is probable that the temporary differences will reverse in the foreseeable future and taxable profit will be available against which the temporary differences can be utilized.
The carrying amount of deferred tax assets is reviewed at each reporting date and reduced to the extent that it is no longer probable that sufficient taxable profit will be available to allow all or part of the deferred tax asset to be utilized. Unrecognized deferred tax assets are re-assessed at each reporting date and are recognized to the extent that it has become probable that future taxable profits will allow the deferred tax asset to be recovered.
Deferred tax assets and liabilities are measured at the tax rates that are expected to apply in the year when the asset is realized or the liability is settled, based on tax rates (and tax laws) that have been enacted or substantively enacted at the reporting date.
Deferred tax assets and deferred tax liabilities are offset, if a legally enforceable right exists to set off current income tax assets against income tax liabilities and the deferred taxes relate to the same taxation authority.
China Yuchai International Limited
Notes to the Consolidated Financial Statements
2.
Accounting policies (cont’d)
2.5.
Summary of material accounting policies (cont’d)
Sales tax
Revenue, expenses and assets are recognized net of the amount of sales tax, except:
•
When the sales tax incurred on a purchase of assets or services is not recoverable from the taxation authority, in which case, the sales tax is recognized as part of the cost of acquisition of the asset or as part of the expense item, as applicable
•
When receivables and payables are stated with the amount of sales tax included
The net amount of sales tax recoverable from, or payable to, the taxation authority is included as part of receivables or payables in the statement of financial position.
Global minimum top-up tax
The global minimum top-up tax – which it is required to pay under Pillar Two legislation – is an income tax in the scope of IAS 12. The Group has applied a temporary mandatory relief from deferred tax accounting for the impacts of the top-up tax and accounts for it as a current tax when it is incurred.
(g)
Property, plant and equipment
All items of property, plant and equipment are initially recorded at cost. Subsequent to recognition, property, plant and equipment are measured at cost less accumulated depreciation and any accumulated impairment losses.
The cost includes the cost of replacing part of the property, plant and equipment and costs that are directly attributable to the acquisition, construction or production of a qualifying property, plant and equipment. The cost of an item of property, plant and equipment is recognized as an asset if, and only if, it is probable that future economic benefits associated with the item will flow to the Group and the cost of the item can be measured reliably.
When significant parts of property, plant and equipment are required to be replaced in intervals, the Group recognizes such parts as individual assets with specific useful lives and depreciation, respectively. Likewise, when a major inspection is performed, its cost is recognized in the carrying amount of the property, plant and equipment as a replacement if the recognition criteria are satisfied. All other repair and maintenance costs are recognized in profit or loss as incurred.
Freehold land has an unlimited useful life and therefore is not depreciated. Asset under construction-in-progress are stated at cost, net of accumulated impairment, and not depreciated as these assets are not yet ready for intended use. Depreciation is calculated on a straight-line basis over the estimated useful life of the assets as follows:
|
|
|
Buildings and improvements on freehold land |
: |
50 years |
Leasehold buildings and improvements |
: |
50 years or period of lease, whichever is shorter |
Plant, machinery and equipment |
: |
2 to 20 years |
Office furniture, fittings and equipment |
: |
2 to 20 years |
Motor and transport vehicles |
: |
4 to 11 years |
China Yuchai International Limited
Notes to the Consolidated Financial Statements
2.
Accounting policies (cont’d)
2.5.
Summary of material accounting policies (cont’d)
(g)
Property, plant and equipment (cont’d)
The carrying values of property, plant and equipment are reviewed for impairment when events or changes in circumstances indicate that the carrying value may not be recoverable.
The residual values, useful lives and methods of depreciation of property, plant and equipment are reviewed at each financial year end and adjusted prospectively, if appropriate.
An item of property, plant and equipment is derecognized upon disposal or when no future economic benefits are expected from its use or disposal. Any gain or loss on derecognition of the asset is included in profit or loss in the year the asset is derecognized.
Intangible assets acquired separately are measured on initial recognition at cost. The cost of intangible assets acquired in a business combination is their fair value at the date of acquisition. Following initial recognition, intangible assets are carried at cost less any accumulated amortization and accumulated impairment losses. Internally generated intangibles, excluding capitalized development costs, are not capitalized and the related expenditure is reflected in profit or loss in the period in which the expenditure is incurred.
The useful lives of intangible assets are assessed as either finite or indefinite.
Intangible assets with finite lives are amortized over the useful economic life and assessed for impairment whenever there is an indication that the intangible asset may be impaired. The amortization period and the amortization method for an intangible asset with a finite useful life are reviewed at least at the end of each reporting period. Changes in the expected useful life or the expected pattern of consumption of future economic benefits embodied in the asset are considered to modify the amortization period or method, as appropriate, and are treated as changes in accounting estimates. The amortization expense on intangible assets with finite lives is recognized in the statement of profit or loss in the expense category that is consistent with the function of the intangible assets.
Intangible assets with indefinite useful lives or not yet available for use are not amortized, but are tested for impairment annually, either individually or at the cash-generating unit level. The assessment of indefinite life is reviewed annually to determine whether the indefinite life continues to be supportable. If not, the change in useful life from indefinite to finite is made on a prospective basis.
Any gain or loss arising upon de-recognition of an intangible asset are measured as the difference between the net disposal proceeds and the carrying amount of the asset and are recognized in the statement of profit or loss when the asset is derecognized.
Goodwill
Goodwill is initially measured at cost. Following initial recognition, goodwill is measured at cost less any accumulated impairment losses.
For the purpose of impairment testing, goodwill acquired in a business combination is, from the acquisition date, allocated to each of the Group’s cash-generating units that are expected to benefit from the combination, irrespective of whether other assets or liabilities of the acquiree are assigned to those units.
The cash-generating units to which goodwill have been allocated is tested for impairment annually and whenever there is an indication that the cash-generating unit may be impaired. The impairment is determined for goodwill by assessing the recoverable amount of each cash- generating unit (or group of cash-generating units) to which the goodwill relates. Where the recoverable amount of the cash-generating unit is less than the carrying amount, an impairment loss is recognized in the statement of profit or loss. Impairment losses recognized for goodwill are not reversed in subsequent periods.
China Yuchai International Limited
Notes to the Consolidated Financial Statements
2.
Accounting policies (cont’d)
2.5.
Summary of material accounting policies (cont’d)
(h)
Intangible assets (cont’d)
Research and development costs
Research costs are expensed as incurred.
Development costs arising from development expenditures on an individual project are recognized as an intangible asset when the Group can demonstrate:
•
The technical feasibility of completing the intangible asset so that the asset will be available for use or sale
•
Its intention to complete and its ability to use or sell the asset
•
How the asset will generate future economic benefits
•
The availability of resources to complete the asset
•
The ability to measure reliably the expenditure during development
Following initial recognition of the development costs as an intangible asset, it is carried at cost less any accumulated amortization and accumulated impairment losses. Amortization of the asset begins when development is completed and the asset is available for use. Development costs are amortized over the estimated useful lives of the period of expected pattern of future benefits embodied in the development. During the period of development, the asset is tested for impairment annually.
A summary of the policies applied to the Group’s intangible assets is as follows:
|
|
|
|
|
|
|
|
|
Trademarks |
|
Technology know-how |
|
Development costs |
Useful lives |
|
Indefinite |
|
5 -10 years |
|
* |
Amortization method used |
|
No amortization |
|
Amortized on a straight-line basis over the period of the technology know-how |
|
* |
Internally generated or acquired |
|
Acquired |
|
Internally generated |
|
Internally generated |
* Development costs relate to on-going development projects that have not been completed and are not available for use.
A financial instrument is any contract that gives rise to a financial asset of one entity and a financial liability or equity instrument of another entity.
Financial assets
Initial recognition and measurement
Financial assets are recognized when, and only when the entity becomes party to the contractual provisions of the instruments.
At initial recognition, the Group measures a financial asset at its fair value plus, in the case of a financial asset not at fair value through profit or loss, transaction costs that are directly attributable to the acquisition of the financial asset. Transaction costs of financial assets carried at fair value through profit or loss are expensed in profit or loss.
Trade receivables are measured at the amount of consideration to which the Group expects to be entitled in exchange for transferring promised goods or services to a customer, excluding amounts collected on behalf of third party, if the trade receivables do not contain a significant financing component at initial recognition.
China Yuchai International Limited
Notes to the Consolidated Financial Statements
2.
Accounting policies (cont’d)
2.5.
Summary of material accounting policies (cont’d)
(i)
Financial instruments (cont’d)
Financial assets (cont’d)
Subsequent measurement
Investment in debt instruments
Subsequent measurement of debt instruments depends on the Group’s business model for managing the asset and the contractual cash flow characteristics of the asset. The measurement category for classification of debt instruments is:
Amortized cost
Financial assets that are held for the collection of contractual cash flows where those cash flows represent solely payments of principal and interest are measured at amortized cost. Financial assets are measured at amortized cost using the effective interest method, less impairment. Gains and losses are recognized in profit or loss when the assets are derecognized or impaired, and through amortization process.
Fair value through other comprehensive income (“FVOCI”)
Financial assets that are held for collection of contractual cash flows and for selling the financial assets, where the assets’ cash flows represent solely payments of principal and interest, are measured at FVOCI. Financial assets measured at FVOCI are subsequently measured at fair value. Any gains and losses arising from interest income, foreign exchange revaluation and impairment losses or reversals are recognized in the statement of profit or loss and computed in the same manner as for financial assets measured at amortized cost. The remaining fair value changes are recognized in OCI. Upon de-recognition, the cumulative fair value change recognized in OCI is recycled to profit or loss.
The Group’s debt instruments at fair value through OCI includes certain bills receivable that are not held to maturity.
Derecognition
A financial asset is derecognized where the contractual right to receive cash flows from the asset has expired. On derecognition of a financial asset in its entirety, the difference between the carrying amount and the sum of the consideration received and any cumulative gain or loss that had been recognized in other comprehensive income is recognized in profit or loss.
Impairment
The Group recognizes an allowance for expected credit losses (“ECLs”) for all debt instruments not held at fair value through profit or loss. ECLs are based on the difference between the contractual cash flows due in accordance with the contract and the cash flows that the Group expects to receive, discounted at an approximation of the original effective interest rate. The expected cash flows will include cash flows from the sale of collateral held or other credit enhancements that are integral to the contractual terms.
ECLs are recognized in two stages. For credit exposure for which there has not been a significant increase in credit risk since initial recognition, ECLs are provided for credit losses that result from default events that are possible within the next 12 months (a “12-month ECL”). For those credit exposures for which there has been a significant increase in credit risk since initial recognition, a loss allowance is recognized for credit losses expected over the remaining life of the exposure irrespective of timing of the default (a “lifetime ECL”).
For trade receivable, the Group applies a simplified approach in calculating ECLs. Therefore, the Group does not track changes in credit risk, but instead recognizes a loss allowance based on lifetime ECLs at each reporting date. The Group has established a provision matrix that is based on its historical credit loss experience adjusted for forward-looking factors specific to the debtors and the economic environment.
China Yuchai International Limited
Notes to the Consolidated Financial Statements
2.
Accounting policies (cont’d)
2.5.
Summary of material accounting policies (cont’d)
(i)
Financial instruments (cont’d)
Financial assets (cont’d)
Impairment (cont’d)
For bills receivable that are held for maturity, the Group assess the credit risk of the financial institutions, which issue the bills, at every reporting date. The Group evaluates whether the bills are considered to have low credit risk using all reasonable and supportable information that is available without undue cost or effort. The Group considers a financial asset to be in default when internal or external information indicates that the Group is unlikely to receive the outstanding contractual amounts in full before taking into account any credit enhancements held by the Group. A financial asset is written off when there is no reasonable expectation of recovering contractual cash flow.
For more information, refer to Note 14.
Financial liabilities
Initial recognition and measurement
Financial liabilities are recognized when, and only when, the Group becomes a party to the contractual provisions of the financial instrument. The Group determines the classification of its financial liabilities at initial recognition.
All financial liabilities are recognized initially at fair value plus in the case of financial liabilities not at fair value through profit or loss, directly attributable transaction costs.
Subsequent measurement
Amortized cost
This is the category most relevant to the Group. After initial recognition, financial liabilities that are not carried at fair value through profit or loss are subsequently measured at amortized cost using the EIR method. Gains and losses are recognized in profit or loss when the liabilities are derecognized, and through the amortization process.
Amortized cost is calculated by taking into account any discount or premium on acquisition and fees or costs that are an integral part of the EIR. The EIR amortization is included as finance costs in the statement of profit or loss.
This category generally applies to loans and borrowings, other liabilities and payables. For more information, refer to Note 22, 26 and 28.
De-recognition
A financial liability is derecognized when the obligation under the liability is discharged or cancelled or expires. When an existing financial liability is replaced by another from the same lender on substantially different terms, or the terms of an existing liability are substantially modified, such an exchange or modification is treated as the de-recognition of the original liability and the recognition of a new liability. The difference in the respective carrying amounts is recognized in the statement of profit or loss.
Offsetting of financial instruments
Financial assets and financial liabilities are offset and the net amount is reported in the consolidated statement of financial position if there is a currently enforceable legal right to offset the recognized amounts and there is an intention to settle on a net basis, to realize the assets and settle the liabilities simultaneously.
China Yuchai International Limited
Notes to the Consolidated Financial Statements
2.
Accounting policies (cont’d)
2.5.
Summary of material accounting policies (cont’d)
Inventories are valued at the lower of cost and net realizable value.
Costs incurred in bringing each product to its present location and condition are accounted for as follows:
•
Raw materials: purchase cost on a weighted average basis
•
Finished goods and work in progress: cost of direct materials and labor and a proportion of manufacturing overheads based on the normal operating capacity, but excluding borrowing costs
Net realizable value is the estimated selling price in the ordinary course of business, less estimated costs of completion and the estimated costs necessary to make the sale.
(k)
Impairment of non-financial assets
Further disclosures relating to impairment of non-financial assets are also provided in the following notes:
•
Disclosures for significant accounting judgments, estimates and assumptions (Note 3)
•
Investment in joint ventures (Note 5)
•
Property, plant and equipment (Note 10)
•
Intangible assets (Note 12)
The Group assesses, at each reporting date, whether there is an indication that an asset may be impaired. If any indication exists, or when annual impairment testing for an asset is required, the Group estimates the asset’s recoverable amount. An asset’s recoverable amount is the higher of an asset’s or CGU’s fair value less costs of disposal and its value in use. The recoverable amount is determined for an individual asset, unless the asset does not generate cash inflows that are largely independent of those from other assets or groups of assets. When the carrying amount of an asset or CGU exceeds its recoverable amount, the asset is considered impaired and is written down to its recoverable amount.
In assessing value in use, the estimated future cash flows are discounted to their present value using a pre-tax discount rate that reflects current market assessments of the time value of money and the risks specific to the asset. In determining fair value less costs of disposal, recent market transactions are taken into account. If no such transactions can be identified, an appropriate valuation model is used. These calculations are corroborated by valuation multiples, quoted share prices for publicly traded companies or other available fair value indicators.
The Group bases its impairment calculation on detailed budgets and forecast calculations, which are prepared separately for each of the Group’s CGUs to which the individual assets are allocated. These budgets and forecast calculations generally cover a period of five to ten years. For goodwill and trademark impairment review, a long-term growth rate is considered and applied to project future cash flows after the fifth year where appropriate. Impairment losses are recognized in the statement of profit or loss in expense categories consistent with the function of the impaired asset.
A previously recognized impairment loss is reversed only if there has been a change in the assumptions used to determine the asset’s recoverable amount since the last impairment loss was recognized. The reversal is limited so that the carrying amount of the asset does not exceed its recoverable amount, nor exceed the carrying amount that would have been determined, net of depreciation, had no impairment loss been recognized for the asset in prior years. Such reversal is recognized in the statement of profit or loss.
China Yuchai International Limited
Notes to the Consolidated Financial Statements
2.
Accounting policies (cont’d)
2.5.
Summary of material accounting policies (cont’d)
(l)
Cash and short-term deposits
For the purpose of the consolidated statement of cash flows, cash and cash equivalents in the statement of financial position comprise cash at banks and on hand, short-term highly liquid deposits with a maturity of three months or less, that are readily convertible to a known amount of cash and subject to an insignificant risk of changes in value. Cash and short-term deposits at banks are placed with reputable financial institutions with high credit ratings and no history of default.
General
Provisions are recognized when the Group has a present obligation (legal or constructive) as a result of a past event, it is probable that an outflow of resources embodying economic benefits will be required to settle the obligation the amount of the obligation can be estimated reliably.
Provisions are reviewed at the end of each reporting period and adjusted to reflect the current best estimate. If it is no longer probable that an outflow of economic resources will be required to settle the obligation, the provision is reversed.
If the effect of the time value of money is material, provisions are discounted using a current pre-tax rate that reflects, when appropriate, the risks specific to the liability. When discounting is used, the increase in the provision due to the passage of time is recognized as a finance cost.
Product warranty
The Group recognizes a liability at the time the product is sold, for the estimated future costs relating to the assurance-type warranties, to be incurred under the lower of a warranty period or warranty mileage on various engine models, on which the Group provides free repair and replacement. Provisions for warranty are primarily determined based on historical warranty cost per unit of engines sold adjusted for specific conditions that may arise and the number of engines under warranty at each financial year. If the nature, frequency and average cost of warranty claims change, the accrued liability for product warranty will be adjusted accordingly.
Defined contribution plans
The Group participates in and makes contributions to the national pension schemes as defined by the laws of the countries in which it has operations. The contributions are at a fixed proportion of the basic salary of the staff. Contributions to defined contribution pension schemes are recognized as an expense in the period in which the related services are performed.
Short-term benefits
Short-term employee benefit obligations are measured on an undiscounted basis and are expensed as the related service is provided.
A provision is recognized for the amount expected to be paid under short-term cash bonuses if the Company has a present legal or constructive obligation to pay this amount as a result of past service provided by the employee and the obligation can be estimated reliably.
China Yuchai International Limited
Notes to the Consolidated Financial Statements
2.
Accounting policies (cont’d)
2.5.
Summary of material accounting policies (cont’d)
Employees (including senior executives) of the Group receive remuneration in the form of share-based payments, whereby employees render services as consideration for equity instruments (“equity-settled transactions”).
Equity-settled transactions
The cost of equity-settled transactions is determined by the fair value at the date when the grant is made using an appropriate valuation model, further details of which are given in Note 21.
That cost is recognized in “Staff costs”, together with a corresponding increase in performance share reserve in equity, over the period in which the performance and/or service conditions are fulfilled (the vesting period). The cumulative expense recognized for equity-settled transactions at each reporting date until the vesting date reflects the extent to which the vesting period has expired and the Group’s best estimate of the number of equity instruments that will ultimately vest. The expense or credit in the statement of profit or loss for a period represents the movement in cumulative expense recognized as of the beginning and end of that period.
No expense is recognized for awards that do not ultimately vest.
When the terms of an equity-settled award are modified, the minimum expense recognized is the expense had the terms not been modified, provided the original terms of the award are met. An additional expense, measured as of the date of modification, is recognized for any modification that increases the total fair value of the share-based payment transaction, or is otherwise beneficial to the employee. Where an award is cancelled by the entity or by the counterparty, any remaining element of the fair value of the award is expensed immediately through profit or loss.
The dilutive effect of outstanding options is reflected as additional share dilution in the computation of diluted earnings per share (further details are given in Note 9).
When shares are reacquired by the Company, the amount of consideration paid which includes directly attributable costs, net of any tax effect, is recognized directly in equity. Reacquired shares are classified as treasury shares and presented as a deduction from total equity. When treasury shares are subsequently sold or reissued pursuant to equity compensation plans, the cost of treasury shares is reversed from the treasury share account and the realized gain or loss on sale or reissue, net of any directly attributable incremental transaction costs, is recognized in the capital reserve. Voting rights related to treasury shares are nullified for the Group and no dividends are allocated to them respectively.
China Yuchai International Limited
Notes to the Consolidated Financial Statements
3.
Significant accounting judgments, estimates and assumptions
The preparation of the Group’s consolidated financial statements requires management to make judgments, estimates and assumptions that affect the reported amounts of revenues, expenses, assets and liabilities, and the disclosure of contingent liabilities at the end of each reporting period. However, uncertainty about these assumptions and estimates could result in outcomes that require a material adjustment to the carrying amount of assets or liabilities affected in future periods.
Other disclosures relating to the Group’s exposure to risks and uncertainties includes:
•
Capital management (Note 33)
•
Financial risk management objectives and policies (Note 32)
•
Sensitivity analyses disclosures (Note 12 and 32)
In the process of applying the Group’s accounting policies, management has made the following judgments, apart from those involving estimates, which have the most significant effect on the amounts recognized in the consolidated financial statements:
Revenue from Contracts with Customers
The Group applied the following judgments that significantly affect the determination of the amount and timing of revenue from contracts with customers:
•
Identifying contract price and performance obligations in sales of engines
The Group provides certain warranties for both general repairs and maintenance service as part of the sales of engines. For general repairs, such warranties will be assurance-type warranty that is accounted for under IAS 37 Provisions, Contingent Liabilities and Contingent Assets. For maintenance services, it is accounted for as a service-type warranty which are capable of being distinct and customers can benefit from the service on its own. Hence, the Group identify two separate performance obligation, one is the promise to transfer the engine and the other one is to provide maintenance services after reaching certain on-road mileage or running hours. Consequently, the Group allocate a portion of the transaction price to the engines and the maintenance services based on a combination of residual and observable price approach. Please refer to Note 6.3.
Derecognition of bills receivable
The Group sells bill receivable to banks on an ongoing basis depending on funding needs and money market conditions. The Group also endorses certain bills to suppliers for debts settlement. Chinese law governing bills allows recourse to be traced to all the parties in the discounting and endorsing process. Management assesses the credit rating of banks that issued these bills based on the credit rating given by the China regulators. For designated commercial banks with high credit rating and where Management believes that the contractual right to receive the cash from the Group has ceased, and has been transferred to the banks and suppliers, these bills are derecognized. The discount equal to the difference between the carrying value of the bill receivable and cash received from the banks is recorded in the statement of profit or loss. Please refer to Note 14.
Capitalization of development costs
Development costs are capitalized in accordance with the accounting policy in Note 2.5 (h). Capitalization of development costs requires the application of management judgment to determine, what continues to constitute development activities, when a development project move from research phase into development phase, and when should cease further capitalization of development costs. Management judgment is also required to ascertain the nature of expenses that qualify for capitalization. Please refer to Note 12.
China Yuchai International Limited
Notes to the Consolidated Financial Statements
3.
Significant accounting judgments, estimates and assumptions (cont’d)
3.2.
Estimates and assumptions
The key assumptions concerning the future and other key sources of estimation uncertainty at the end of reporting period, are described below. The Group based its assumptions and estimates on parameters available when the consolidated financial statements were prepared. Existing circumstances and assumptions about future developments, however, may change due to market changes or circumstances arising that are beyond the control of the Group. Such changes are reflected in the assumptions when they occur.
Impairment of non-financial assets
Impairment exists when the carrying value of an asset or cash-generating unit exceeds its recoverable amount, which is the higher of its fair value less costs of disposal and its value in use. The value in use calculation is based on a discounted cash flow (“DCF”) model. The cash flows are derived from the forecasts for the next five to ten years and do not include restructuring activities that the Group is not yet committed to or significant future investments that will enhance the asset’s performance of the CGU being tested. The Group, based on its history of operations, believes that the adoption of forecast for more than five years is reasonable. The recoverable amount is sensitive to the discount rate used for the DCF model as well as the expected future cash-inflows and the growth rate used for extrapolation purposes. These estimates are most relevant to goodwill, development costs and trademarks recognized by the Group. The key assumptions used to determine the recoverable amount for the different CGUs and assets, including a sensitivity analysis, are disclosed and further explained in Note 12.
4.
Investments in subsidiaries
Details of significant subsidiaries of the Group are as follows:
|
|
|
|
|
|
|
Name of significant subsidiary |
|
Place of incorporation/ business |
|
Group’s effective equity interest |
|
|
|
|
31.12.2023 |
|
31.12.2024 |
|
|
|
|
% |
|
% |
Guangxi Yuchai Machinery Company Limited |
|
PRC |
|
76.4 |
|
76.4 |
Guangxi Yuchai Marine and Genset Power Co., Ltd. |
|
PRC |
|
76.4 |
|
71.4 |
Yuchai Simlan Technology Co., Ltd. (formerly known as Yuchai Xin-Lan New Energy Power Technology Co., Ltd.) |
|
PRC |
|
67.0 |
|
67.0 |
Guangxi Yuchai Machinery Sales and Marketing Development Co., Ltd. (formerly known as Guangxi Yuchai Machinery Monopoly Development Co., Ltd) |
|
PRC |
|
54.9 |
|
54.9 |
Guangxi Yuchai Foundry Co., Ltd |
|
PRC |
|
76.4 |
|
76.4 |
HL Global Enterprises Limited |
|
Singapore |
|
50.2 |
|
50.2 |
The Group has the following subsidiary that has non-controlling interests (“NCI”) that are material to the Group.
|
|
|
|
|
|
|
|
|
31.12.2022 |
|
31.12.2023 |
|
31.12.2024 |
Proportion of equity interest held by NCI |
|
|
|
|
|
|
Yuchai |
|
23.6% |
|
23.6% |
|
23.6% |
|
|
|
|
|
|
|
|
|
|
|
|
|
|
|
|
|
|
|
31.12.2022 |
|
|
31.12.2023 |
|
|
31.12.2024 |
|
|
31.12.2024 |
|
|
|
RMB’000 |
|
|
RMB’000 |
|
|
RMB’000 |
|
|
US$’000 |
|
Accumulated balances of material NCI |
|
|
|
|
|
|
|
|
|
|
|
|
Yuchai |
|
|
2,627,354 |
|
|
|
2,741,359 |
|
|
|
2,921,456 |
|
|
|
407,240 |
|
Profit allocated to material NCI |
|
|
|
|
|
|
|
|
|
|
|
|
Yuchai |
|
|
114,700 |
|
|
|
135,173 |
|
|
|
165,388 |
|
|
|
23,054 |
|
Dividends paid to material NCI |
|
|
|
|
|
|
|
|
|
|
|
|
Yuchai |
|
|
103,199 |
|
|
|
35,702 |
|
|
|
89,229 |
|
|
|
12,438 |
|
China Yuchai International Limited
Notes to the Consolidated Financial Statements
4.
Investments in subsidiaries (cont’d)
Summarized financial information including goodwill on acquisition and consolidation adjustments but before intercompany eliminations of subsidiaries with material non-controlling interests are as follows:
|
|
|
|
|
|
|
31.12.2022 |
|
|
|
Yuchai RMB’000 |
|
Summarized statement of comprehensive income |
|
|
|
Revenue |
|
|
15,998,041 |
|
Profit after tax |
|
|
355,140 |
|
Total comprehensive income for the year |
|
|
355,936 |
|
Attributable to NCI |
|
|
114,700 |
|
Summarized statement of cash flows |
|
|
|
Operating |
|
|
(82,444 |
) |
Investing |
|
|
(221,126 |
) |
Financing |
|
|
(181,072 |
) |
Net decrease in cash and cash equivalents |
|
|
(484,642 |
) |
|
|
|
|
|
|
|
31.12.2023 |
|
|
|
Yuchai RMB’000 |
|
Summarized statement of financial position |
|
|
|
Current assets |
|
|
18,073,115 |
|
Non-current assets, excluding goodwill |
|
|
6,293,318 |
|
Goodwill |
|
|
212,636 |
|
Current liabilities |
|
|
(12,029,500 |
) |
Non-current liabilities |
|
|
(1,457,329 |
) |
Net assets |
|
|
11,092,240 |
|
Total equity |
|
|
11,092,240 |
|
Attributable to NCI |
|
|
2,741,359 |
|
Summarized statement of comprehensive income |
|
|
|
Revenue |
|
|
18,015,280 |
|
Profit after tax |
|
|
431,697 |
|
Total comprehensive income for the year |
|
|
442,666 |
|
Attributable to NCI |
|
|
135,173 |
|
Summarized statement of cash flows |
|
|
|
Operating |
|
|
1,261,921 |
|
Investing |
|
|
23,243 |
|
Financing |
|
|
(67,590 |
) |
Net increase in cash and cash equivalents |
|
|
1,217,574 |
|
China Yuchai International Limited
Notes to the Consolidated Financial Statements
4.
Investments in subsidiaries (cont’d)
|
|
|
|
|
|
|
|
|
|
|
31.12.2024 |
|
|
|
Yuchai |
|
|
|
RMB’000 |
|
|
US$’000 |
|
Summarized statement of financial position |
|
|
|
|
|
|
Current assets |
|
|
19,675,359 |
|
|
|
2,742,669 |
|
Non-current assets, excluding goodwill |
|
|
6,225,707 |
|
|
|
867,839 |
|
Goodwill |
|
|
212,636 |
|
|
|
29,641 |
|
Current liabilities |
|
|
(13,208,372 |
) |
|
|
(1,841,196 |
) |
Non-current liabilities |
|
|
(1,451,625 |
) |
|
|
(202,351 |
) |
Net assets |
|
|
11,453,705 |
|
|
|
1,596,602 |
|
Total equity |
|
|
11,453,705 |
|
|
|
1,596,602 |
|
Attributable to NCI |
|
|
2,921,456 |
|
|
|
407,240 |
|
Summarized statement of comprehensive income |
|
|
|
|
|
|
Revenue |
|
|
19,102,797 |
|
|
|
2,662,856 |
|
Profit after tax |
|
|
511,379 |
|
|
|
71,284 |
|
Total comprehensive income for the year |
|
|
515,926 |
|
|
|
71,918 |
|
Attributable to NCI |
|
|
165,388 |
|
|
|
23,054 |
|
Summarized statement of cash flows |
|
|
|
|
|
|
Operating |
|
|
837,220 |
|
|
|
116,705 |
|
Investing |
|
|
18,761 |
|
|
|
2,615 |
|
Financing |
|
|
(293,216 |
) |
|
|
(40,873 |
) |
Net increase in cash and cash equivalents |
|
|
562,765 |
|
|
|
78,447 |
|
Significant restrictions
The nature and extent of significant restrictions on the Group’s ability to use or access assets and settle liabilities of subsidiaries with material non-controlling interests are:
At the end of the reporting period, cash and cash equivalents of RMB 5.5 billion (US$763.4 million) (2023: RMB 4.9 billion) held in the PRC are subject to local exchange control regulations. These regulations place restriction on the amount of currency being exported other than through dividends, trade and service related transactions.
Dilution of ownership in subsidiary, without loss of control
In February 2023, Yuchai Simlan issued additional ordinary shares to two new investors for a total cash consideration of RMB 20.0 million. As a result, the Group’s effective equity interest in Yuchai Simlan decreased from 69.5% to 67.0%.
In June 2024, Yuchai's shareholders approved the implementation of Guangxi Yuchai Machinery Company Limited Equity Holding Scheme (the “Yuchai Equity Scheme”) and Guangxi Yuchai Marine and Genset Power Co., Ltd Incentive Scheme (the "MGP Incentive Scheme”) (collectively, the “Two Schemes”). Pursuant to Two Schemes, MGP issued additional shares and received contribution of RMB 82.9 million (US$11.6 million). As a result, the Group’s effective equity interest in MGP decreased from 76.4% to 71.4%.
China Yuchai International Limited
Notes to the Consolidated Financial Statements
4.
Investments in subsidiaries (cont’d)
Disposal of subsidiary
In December 2023, Yuchai disposed its entire shareholding in its wholly-owned subsidiary, Yuchai Remanufacturing Services (Suzhou) Co., Ltd. (“Suzhou Reman”), to a third party.
The value of assets and liabilities of the disposal recorded in the consolidated financial statements and the cash flow effect of the disposals were:
|
|
|
|
|
|
|
31.12.2023 |
|
|
|
RMB’000 |
|
Property, plant and equipment |
|
|
41,111 |
|
Right-of-use assets |
|
|
22,782 |
|
Trade and other receivables |
|
|
47,595 |
|
Cash and cash equivalents |
|
|
32,056 |
|
|
|
|
143,544 |
|
Trade and other payables |
|
|
(20,109 |
) |
Provision for warranty |
|
|
(2,145 |
) |
Contract liabilities |
|
|
(104 |
) |
Carrying value of net assets |
|
|
121,186 |
|
Gain on disposal: |
|
|
|
Total estimated consideration less cost of disposal |
|
|
234,228 |
|
Net assets derecognized |
|
|
(121,186 |
) |
Gain on disposal of the subsidiary (Note 7.2(a)) |
|
|
113,042 |
|
Total estimated consideration less cost of disposal (i) |
|
|
234,228 |
|
Add: Transaction cost unpaid |
|
|
7,506 |
|
Less: Sales proceed received but restricted in use |
|
|
(5,000 |
) |
Less: Cash and cash equivalents of a subsidiary |
|
|
(32,056 |
) |
Less: Total estimated consideration due from acquirer |
|
|
(236,734 |
) |
Net cash outflow on disposal of a subsidiary |
|
|
(32,056 |
) |
Note:
(i)
The estimated consideration is RMB 179.9 million, along with the estimated book value of cash and cash equivalents and agreed-upon fair value for the equipment in Suzhou Reman as of December 31, 2023.
During 2024, net cash inflow of RMB 230.9 million (US$32.2 million) from the disposal of Suzhou Reman was received, of which RMB 13.4 million (US$1.9 million) were retention sums which were classified as restricted cash. Total of RMB 235.9 million (US$32.9 million) was received as of December 31, 2024, of which RMB 18.4 million (US$2.6 million) were retention sums which were classified as restricted cash (Note 15).
China Yuchai International Limited
Notes to the Consolidated Financial Statements
5.
Investment in joint ventures
|
|
|
|
|
|
|
|
|
|
|
|
|
|
|
|
|
|
|
31.12.2022 |
|
|
31.12.2023 |
|
|
31.12.2024 |
|
|
31.12.2024 |
|
|
|
RMB’000 |
|
|
RMB’000 |
|
|
RMB’000 |
|
|
US$’000 |
|
Share of results of joint ventures, net of tax: |
|
|
|
|
|
|
|
|
|
|
|
|
Y & C Engine Co., Ltd |
|
|
(54,116 |
) |
|
|
(4,019 |
) |
|
|
15,680 |
|
|
|
2,186 |
|
MTU Yuchai Power Co., Ltd. |
|
|
40,279 |
|
|
|
74,727 |
|
|
|
86,504 |
|
|
|
12,058 |
|
Guangxi Purem Yuchai Automotive Technology Co., Ltd. |
|
|
(11,278 |
) |
|
|
(4,508 |
) |
|
|
987 |
|
|
|
138 |
|
Other joint ventures |
|
|
(2,431 |
) |
|
|
(4,117 |
) |
|
|
(1,618 |
) |
|
|
(226 |
) |
|
|
|
(27,546 |
) |
|
|
62,083 |
|
|
|
101,553 |
|
|
|
14,156 |
|
|
|
|
|
|
|
|
|
|
|
|
|
|
|
|
31.12.2023 |
|
|
31.12.2024 |
|
|
31.12.2024 |
|
|
|
RMB’000 |
|
|
RMB’000 |
|
|
US$’000 |
|
Carrying amount of investments: |
|
|
|
|
|
|
|
|
|
Y & C Engine Co., Ltd |
|
|
12,977 |
|
|
|
34,872 |
|
|
|
4,861 |
|
MTU Yuchai Power Co., Ltd |
|
|
203,156 |
|
|
|
286,841 |
|
|
|
39,985 |
|
Guangxi Purem Yuchai Automotive Technology Co., Ltd. |
|
|
15,869 |
|
|
|
16,856 |
|
|
|
2,350 |
|
Other joint ventures |
|
|
5,227 |
|
|
|
10 |
|
|
|
1 |
|
|
|
|
237,229 |
|
|
|
338,579 |
|
|
|
47,197 |
|
Details of significant joint ventures of the Group are as follows:
|
|
|
|
|
|
|
|
|
Name of company |
|
Principal activities |
|
Place of incorporation/ business |
|
Group’s effective equity interest |
|
|
|
|
|
|
31.12.2023 |
|
31.12.2024 |
|
|
|
|
|
|
% |
|
% |
Held by subsidiaries |
|
|
|
|
|
|
|
|
Y & C Engine Co., Ltd (“Y&C”) |
|
Manufacture and sale of heavy-duty diesel engines, spare parts and after-sales services |
|
PRC |
|
34.4 |
|
34.4 |
MTU Yuchai Power Co., Ltd (“MTU Yuchai Power”) |
|
Manufacture off-road diesel engines |
|
PRC |
|
38.2 |
|
35.7 |
Guangxi Purem Yuchai Automotive Technology Co., Ltd. (“Purem”) |
|
Application development, production, sales and service on engine exhaust control systems |
|
PRC |
|
37.4 |
|
37.4 |
China Yuchai International Limited
Notes to the Consolidated Financial Statements
5.
Investment in joint ventures (cont’d)
Summarised financial information of the Group’s significant joint ventures, based on its IFRS financial statements, and reconciliation with the carrying amount of investment in the consolidated financial statements are as follows:
|
|
|
|
|
|
|
|
|
|
|
|
|
|
|
|
|
|
|
31.12.2022 |
|
|
|
Y & C |
|
|
MTU Yuchai Power |
|
|
Purem |
|
|
Total |
|
|
|
RMB’000 |
|
|
RMB’000 |
|
|
RMB’000 |
|
|
RMB’000 |
|
Revenue |
|
|
1,255,967 |
|
|
|
594,197 |
|
|
|
69,380 |
|
|
|
1,919,544 |
|
Depreciation and amortization |
|
|
(29,617 |
) |
|
|
(9,733 |
) |
|
|
(7,726 |
) |
|
|
(47,076 |
) |
Interest (expense)/income, net |
|
|
(30,547 |
) |
|
|
470 |
|
|
|
(469 |
) |
|
|
(30,546 |
) |
Profit/(loss) for the year, representing total comprehensive income for the year |
|
|
(65,961 |
) |
|
|
66,076 |
|
|
|
(23,016 |
) |
|
|
(22,901 |
) |
Proportion of the Group’s ownership |
|
|
45 |
% |
|
|
50 |
% |
|
|
49 |
% |
|
|
|
Group’s share of results |
|
|
(29,682 |
) |
|
|
33,038 |
|
|
|
(11,278 |
) |
|
|
|
Unrealized profit on transactions with joint venture |
|
|
(24,434 |
) |
|
|
7,241 |
|
|
|
— |
|
|
|
|
Group’s share of results of significant joint ventures |
|
|
(54,116 |
) |
|
|
40,279 |
|
|
|
(11,278 |
) |
|
|
(25,115 |
) |
Group’s share of results of other joint ventures, representing the Group’s share of total comprehensive loss of other joint ventures |
|
|
|
|
|
|
|
|
|
|
|
(2,431 |
) |
Group’s share of results for the year, representing the Group’s share of total comprehensive loss for the year |
|
|
|
|
|
|
|
|
|
|
|
(27,546 |
) |
|
|
|
|
|
|
|
|
|
|
|
|
|
|
|
|
|
|
|
31.12.2023 |
|
|
|
Y & C |
|
|
MTU Yuchai Power |
|
|
Purem |
|
|
Total |
|
|
|
RMB’000 |
|
|
RMB’000 |
|
|
RMB’000 |
|
|
RMB’000 |
|
Non-current assets |
|
|
685,434 |
|
|
|
74,794 |
|
|
|
51,877 |
|
|
|
812,105 |
|
Current assets |
|
|
|
|
|
|
|
|
|
|
|
|
- Cash and bank balances |
|
|
64,252 |
|
|
|
523,858 |
|
|
|
16,171 |
|
|
|
604,281 |
|
- Others |
|
|
426,105 |
|
|
|
226,881 |
|
|
|
45,009 |
|
|
|
697,995 |
|
Total assets |
|
|
1,175,791 |
|
|
|
825,533 |
|
|
|
113,057 |
|
|
|
2,114,381 |
|
Non-current liabilities |
|
|
(146,218 |
) |
|
|
(4,825 |
) |
|
|
— |
|
|
|
(151,043 |
) |
Current liabilities |
|
|
(946,348 |
) |
|
|
(414,396 |
) |
|
|
(80,672 |
) |
|
|
(1,441,416 |
) |
Total liabilities |
|
|
(1,092,566 |
) |
|
|
(419,221 |
) |
|
|
(80,672 |
) |
|
|
(1,592,459 |
) |
Net assets |
|
|
83,225 |
|
|
|
406,312 |
|
|
|
32,385 |
|
|
|
521,922 |
|
Proportion of the Group’s ownership |
|
|
45 |
% |
|
|
50 |
% |
|
|
49 |
% |
|
|
|
Group’s share of net assets |
|
|
37,451 |
|
|
|
203,156 |
|
|
|
15,869 |
|
|
|
|
Unrealized profit on transactions with joint venture |
|
|
(24,474 |
) |
|
|
— |
|
|
|
— |
|
|
|
|
Carrying amount of significant joint ventures |
|
|
12,977 |
|
|
|
203,156 |
|
|
|
15,869 |
|
|
|
232,002 |
|
Carrying amount of other joint ventures |
|
|
|
|
|
|
|
|
|
|
|
5,227 |
|
Carrying amount of the investment in joint ventures |
|
|
|
|
|
|
|
|
|
|
|
237,229 |
|
China Yuchai International Limited
Notes to the Consolidated Financial Statements
5.
Investment in joint ventures (cont’d)
|
|
|
|
|
|
|
|
|
|
|
|
|
|
|
|
|
|
|
31.12.2023 |
|
|
|
Y & C |
|
|
MTU Yuchai Power |
|
|
Purem |
|
|
Total |
|
|
|
RMB’000 |
|
|
RMB’000 |
|
|
RMB’000 |
|
|
RMB’000 |
|
Revenue |
|
|
1,562,179 |
|
|
|
708,432 |
|
|
|
79,119 |
|
|
|
2,349,730 |
|
Depreciation and amortization |
|
|
(63,648 |
) |
|
|
(8,682 |
) |
|
|
(7,557 |
) |
|
|
(79,887 |
) |
Interest (expense)/income, net |
|
|
(22,508 |
) |
|
|
6,762 |
|
|
|
36 |
|
|
|
(15,710 |
) |
Profit/(loss) for the year, representing total comprehensive income for the year |
|
|
(6 |
) |
|
|
150,030 |
|
|
|
(9,201 |
) |
|
|
140,823 |
|
Proportion of the Group’s ownership |
|
|
45 |
% |
|
|
50 |
% |
|
|
49 |
% |
|
|
|
Group’s share of results |
|
|
(3 |
) |
|
|
75,015 |
|
|
|
(4,508 |
) |
|
|
|
Unrealized profit on transactions with joint venture |
|
|
(4,016 |
) |
|
|
(288 |
) |
|
|
— |
|
|
|
|
Group’s share of results of significant joint ventures |
|
|
(4,019 |
) |
|
|
74,727 |
|
|
|
(4,508 |
) |
|
|
66,200 |
|
Group’s share of results of other joint ventures, representing the Group’s share of total comprehensive loss of other joint ventures |
|
|
|
|
|
|
|
|
|
|
|
(4,117 |
) |
Group’s share of results for the year, representing the Group’s share of total comprehensive income for the year |
|
|
|
|
|
|
|
|
|
|
|
62,083 |
|
|
|
|
|
|
|
|
|
|
|
|
|
|
|
|
|
|
|
|
|
|
|
|
31.12.2024 |
|
|
|
Y & C |
|
|
MTU Yuchai Power |
|
|
Purem |
|
|
Total |
|
|
Total |
|
|
|
RMB’000 |
|
|
RMB’000 |
|
|
RMB’000 |
|
|
RMB’000 |
|
|
US$’000 |
|
Non-current assets |
|
|
615,724 |
|
|
|
80,622 |
|
|
|
42,707 |
|
|
|
739,053 |
|
|
|
103,021 |
|
Current assets |
|
|
|
|
|
|
|
|
|
|
|
|
|
|
|
- Cash and bank balances |
|
|
63,381 |
|
|
|
610,900 |
|
|
|
40,084 |
|
|
|
714,365 |
|
|
|
99,580 |
|
- Others |
|
|
443,449 |
|
|
|
253,523 |
|
|
|
29,891 |
|
|
|
726,863 |
|
|
|
101,322 |
|
Total assets |
|
|
1,122,554 |
|
|
|
945,045 |
|
|
|
112,682 |
|
|
|
2,180,281 |
|
|
|
303,923 |
|
Non-current liabilities |
|
|
(185,872 |
) |
|
|
(5,101 |
) |
|
|
— |
|
|
|
(190,973 |
) |
|
|
(26,621 |
) |
Current liabilities |
|
|
(840,925 |
) |
|
|
(360,026 |
) |
|
|
(78,282 |
) |
|
|
(1,279,233 |
) |
|
|
(178,320 |
) |
Total liabilities |
|
|
(1,026,797 |
) |
|
|
(365,127 |
) |
|
|
(78,282 |
) |
|
|
(1,470,206 |
) |
|
|
(204,941 |
) |
Net assets |
|
|
95,757 |
|
|
|
579,918 |
|
|
|
34,400 |
|
|
|
710,075 |
|
|
|
98,982 |
|
Proportion of the Group’s ownership |
|
|
45 |
% |
|
|
50 |
% |
|
|
49 |
% |
|
|
|
|
|
|
Group’s share of net assets |
|
|
43,091 |
|
|
|
289,959 |
|
|
|
16,856 |
|
|
|
|
|
|
|
Unrealized profit on transactions with joint venture |
|
|
(8,219 |
) |
|
|
(3,118 |
) |
|
|
— |
|
|
|
|
|
|
|
Carrying amount of significant joint ventures |
|
|
34,872 |
|
|
|
286,841 |
|
|
|
16,856 |
|
|
|
338,569 |
|
|
|
47,196 |
|
Carrying amount of other joint ventures |
|
|
|
|
|
|
|
|
|
|
|
10 |
|
|
|
1 |
|
Carrying amount of the investment in joint ventures |
|
|
|
|
|
|
|
|
|
|
|
338,579 |
|
|
|
47,197 |
|
China Yuchai International Limited
Notes to the Consolidated Financial Statements
5.
Investment in joint ventures (cont’d)
|
|
|
|
|
|
|
|
|
|
|
|
|
|
|
|
|
|
|
|
|
|
|
31.12.2024 |
|
|
|
Y & C |
|
|
MTU Yuchai Power |
|
|
Purem |
|
|
Total |
|
|
Total |
|
|
|
RMB’000 |
|
|
RMB’000 |
|
|
RMB’000 |
|
|
RMB’000 |
|
|
US$’000 |
|
Revenue |
|
|
1,492,662 |
|
|
|
973,322 |
|
|
|
78,569 |
|
|
|
2,544,553 |
|
|
|
354,701 |
|
Depreciation and amortization |
|
|
(73,861 |
) |
|
|
(9,471 |
) |
|
|
(7,198 |
) |
|
|
(90,530 |
) |
|
|
(12,620 |
) |
Interest (expense)/income, net |
|
|
(20,545 |
) |
|
|
10,570 |
|
|
|
47 |
|
|
|
(9,928 |
) |
|
|
(1,384 |
) |
Profit for the year, representing total comprehensive income for the year |
|
|
12,587 |
|
|
|
173,606 |
|
|
|
2,014 |
|
|
|
188,207 |
|
|
|
26,235 |
|
Proportion of the Group’s ownership |
|
|
45 |
% |
|
|
50 |
% |
|
|
49 |
% |
|
|
|
|
|
|
Group’s share of results |
|
|
5,664 |
|
|
|
86,803 |
|
|
|
987 |
|
|
|
|
|
|
|
Unrealized profit on transactions with joint venture |
|
|
10,016 |
|
|
|
(299 |
) |
|
|
— |
|
|
|
|
|
|
|
Group’s share of results of significant joint ventures |
|
|
15,680 |
|
|
|
86,504 |
|
|
|
987 |
|
|
|
103,171 |
|
|
|
14,382 |
|
Group’s share of results of other joint ventures, representing the Group’s share of total comprehensive loss of other joint ventures |
|
|
|
|
|
|
|
|
|
|
|
(1,618 |
) |
|
|
(226 |
) |
Group’s share of results for the year, representing the Group’s share of total comprehensive income for the year |
|
|
|
|
|
|
|
|
|
|
|
101,553 |
|
|
|
14,156 |
|
Note:
The Group assess impairment of investments when adverse events or changes in circumstances indicate that the carrying amounts may not be recoverable. In 2023 and 2024, no impairment was required.
As of December 31, 2024, the Group’s share of joint ventures’ capital commitment that are contracted but not paid for was RMB 9.1 million (US$1.3 million) (2023: RMB 5.7 million).
As of December 31, 2024, the Group’s share of outstanding bills receivables discounted with banks for which Y & C retained a recourse obligation totaled RMB 18.1 million (US$2.5 million) (2023: RMB 11.8 million).
As of December 31, 2024, the Group’s share of outstanding bills receivables endorsed to suppliers for which Y & C retained a recourse obligation were RMB 4.2 million (US$0.6 million) (2023: RMB 8.8 million).
Significant restrictions
The nature and extent of significant restrictions on the Group’s ability to use or access assets and settle liabilities of joint ventures are:
The Group’s share of cash and cash equivalents of RMB 331.5 million (US$46.2 million) (2023: RMB 278.5 million) held in the PRC are subject to local exchange control regulations. These regulations places restriction on the amount of currency being exported other than through dividends, trade and service related transactions.
As of December 31, 2024, the Group’s share of restricted cash of RMB 22.5 million (US$3.1 million) (2023: RMB 22.3 million), which was largely used as collateral by the banks for the issuance of bills to suppliers.
As of December 31, 2024, the Group’s share of bills receivables of RMB Nil (US$ Nil) (2023: RMB 2.3 million) which was used as collateral by banks for the issuance of bills to suppliers.
China Yuchai International Limited
Notes to the Consolidated Financial Statements
6.
Revenue from contracts with customers
6.1.
Disaggregated revenue information
Set out below is the disaggregation of the Group’s revenue from contracts with customers:
|
|
|
|
|
|
|
|
|
|
|
|
|
|
|
31.12.2022 |
|
Segments |
|
Yuchai |
|
|
HLGE |
|
|
Total |
|
|
|
RMB’000 |
|
|
RMB’000 |
|
|
RMB’000 |
|
Type of goods or services |
|
|
|
|
|
|
|
|
|
Heavy-duty engines |
|
|
5,061,991 |
|
|
|
— |
|
|
|
5,061,991 |
|
Medium-duty engines |
|
|
5,066,622 |
|
|
|
— |
|
|
|
5,066,622 |
|
Light-duty engines |
|
|
1,910,923 |
|
|
|
— |
|
|
|
1,910,923 |
|
Other products and services (i) |
|
|
3,910,703 |
|
|
|
176 |
|
|
|
3,910,879 |
|
Revenue from hospitality operations |
|
|
47,527 |
|
|
|
32,694 |
|
|
|
80,221 |
|
Total revenue from contracts with customers |
|
|
15,997,766 |
|
|
|
32,870 |
|
|
|
16,030,636 |
|
Geographical markets |
|
|
|
|
|
|
|
|
|
People’s Republic of China |
|
|
15,886,210 |
|
|
|
— |
|
|
|
15,886,210 |
|
Other countries |
|
|
111,556 |
|
|
|
32,870 |
|
|
|
144,426 |
|
Total revenue from contracts with customers |
|
|
15,997,766 |
|
|
|
32,870 |
|
|
|
16,030,636 |
|
Timing of revenue recognition |
|
|
|
|
|
|
|
|
|
At a point in time |
|
|
15,950,239 |
|
|
|
7,702 |
|
|
|
15,957,941 |
|
Over time |
|
|
47,527 |
|
|
|
25,168 |
|
|
|
72,695 |
|
Total revenue from contracts with customers |
|
|
15,997,766 |
|
|
|
32,870 |
|
|
|
16,030,636 |
|
|
|
|
|
|
|
|
|
|
|
|
|
|
|
|
31.12.2023 |
|
Segments |
|
Yuchai |
|
|
HLGE |
|
|
Total |
|
|
|
RMB’000 |
|
|
RMB’000 |
|
|
RMB’000 |
|
Type of goods or services |
|
|
|
|
|
|
|
|
|
Heavy-duty engines |
|
|
5,552,544 |
|
|
|
— |
|
|
|
5,552,544 |
|
Medium-duty engines |
|
|
5,696,186 |
|
|
|
— |
|
|
|
5,696,186 |
|
Light-duty engines |
|
|
1,621,538 |
|
|
|
— |
|
|
|
1,621,538 |
|
Other products and services (i) |
|
|
5,089,069 |
|
|
|
154 |
|
|
|
5,089,223 |
|
Revenue from hospitality operations |
|
|
55,943 |
|
|
|
30,915 |
|
|
|
86,858 |
|
Total revenue from contracts with customers |
|
|
18,015,280 |
|
|
|
31,069 |
|
|
|
18,046,349 |
|
Geographical markets |
|
|
|
|
|
|
|
|
|
People’s Republic of China |
|
|
17,877,450 |
|
|
|
— |
|
|
|
17,877,450 |
|
Other countries |
|
|
137,830 |
|
|
|
31,069 |
|
|
|
168,899 |
|
Total revenue from contracts with customers |
|
|
18,015,280 |
|
|
|
31,069 |
|
|
|
18,046,349 |
|
Timing of revenue recognition |
|
|
|
|
|
|
|
|
|
At a point in time |
|
|
17,959,337 |
|
|
|
8,115 |
|
|
|
17,967,452 |
|
Over time |
|
|
55,943 |
|
|
|
22,954 |
|
|
|
78,897 |
|
Total revenue from contracts with customers |
|
|
18,015,280 |
|
|
|
31,069 |
|
|
|
18,046,349 |
|
China Yuchai International Limited
Notes to the Consolidated Financial Statements
6.
Revenue from contracts with customers (cont’d)
6.1.
Disaggregated revenue information (cont’d)
|
|
|
|
|
|
|
|
|
|
|
|
|
|
|
|
|
|
|
31.12.2024 |
|
Segments |
|
Yuchai |
|
|
HLGE |
|
|
Total |
|
|
Total |
|
|
|
RMB’000 |
|
|
RMB’000 |
|
|
RMB’000 |
|
|
US$’000 |
|
Type of goods or services |
|
|
|
|
|
|
|
|
|
|
|
|
Heavy-duty engines |
|
|
6,417,484 |
|
|
|
— |
|
|
|
6,417,484 |
|
|
|
894,572 |
|
Medium-duty engines |
|
|
5,201,611 |
|
|
|
— |
|
|
|
5,201,611 |
|
|
|
725,084 |
|
Light-duty engines |
|
|
2,258,692 |
|
|
|
— |
|
|
|
2,258,692 |
|
|
|
314,853 |
|
Other products and services (i) |
|
|
5,167,136 |
|
|
|
156 |
|
|
|
5,167,292 |
|
|
|
720,301 |
|
Revenue from hospitality operations |
|
|
57,874 |
|
|
|
30,622 |
|
|
|
88,496 |
|
|
|
12,336 |
|
Total revenue from contracts with customers |
|
|
19,102,797 |
|
|
|
30,778 |
|
|
|
19,133,575 |
|
|
|
2,667,146 |
|
Geographical markets |
|
|
|
|
|
|
|
|
|
|
|
|
People’s Republic of China |
|
|
18,826,436 |
|
|
|
— |
|
|
|
18,826,436 |
|
|
|
2,624,332 |
|
Other countries |
|
|
276,361 |
|
|
|
30,778 |
|
|
|
307,139 |
|
|
|
42,814 |
|
Total revenue from contracts with customers |
|
|
19,102,797 |
|
|
|
30,778 |
|
|
|
19,133,575 |
|
|
|
2,667,146 |
|
Timing of revenue recognition |
|
|
|
|
|
|
|
|
|
|
|
|
At a point in time |
|
|
18,996,587 |
|
|
|
8,260 |
|
|
|
19,004,847 |
|
|
|
2,649,202 |
|
Over time |
|
|
106,210 |
|
|
|
22,518 |
|
|
|
128,728 |
|
|
|
17,944 |
|
Total revenue from contracts with customers |
|
|
19,102,797 |
|
|
|
30,778 |
|
|
|
19,133,575 |
|
|
|
2,667,146 |
|
Note:
(i)
included sales of power generator sets, NEV products and others.
|
|
|
|
|
|
|
|
|
|
|
|
|
|
|
31.12.2023 |
|
|
31.12.2024 |
|
|
31.12.2024 |
|
|
|
RMB’000 |
|
|
RMB’000 |
|
|
US$’000 |
|
Trade receivables (Note 14) |
|
|
1,093,788 |
|
|
|
1,368,012 |
|
|
|
190,696 |
|
Capitalized contract cost |
|
|
122,627 |
|
|
|
130,015 |
|
|
|
18,124 |
|
Contract liabilities (Note 24) |
|
|
691,427 |
|
|
|
630,683 |
|
|
|
87,915 |
|
The contract liabilities comprise short-term advance received from customers and unfulfilled service-type maintenance service. The advance received from customers is recognized as revenue upon the delivery of goods, and the contract liability arising from unfulfilled service-type warranty is recognized upon the completion of the maintenance services. According to the business customary practice, the remaining performance obligations (unfulfilled service-type maintenance service) at the year-end is expected to be satisfied within 2 years.
(a)
Set out below is the amount of revenue recognized from:
|
|
|
|
|
|
|
|
|
|
|
|
|
|
|
31.12.2023 |
|
|
31.12.2024 |
|
|
31.12.2024 |
|
|
|
RMB’000 |
|
|
RMB’000 |
|
|
US$’000 |
|
Amounts included in contract liabilities |
|
|
640,864 |
|
|
|
623,176 |
|
|
|
86,868 |
|
China Yuchai International Limited
Notes to the Consolidated Financial Statements
6.
Revenue from contracts with customers (cont’d)
6.2.
Contract balances (cont’d)
(b)
Capitalized contract costs
|
|
|
|
|
|
|
|
|
|
|
|
|
|
|
31.12.2023 |
|
|
31.12.2024 |
|
|
31.12.2024 |
|
|
|
RMB’000 |
|
|
RMB’000 |
|
|
US$’000 |
|
Capitalized contract costs relating to the projects on development of technology know-how |
|
|
|
|
|
|
|
|
|
At January 1 |
|
|
197,692 |
|
|
|
122,627 |
|
|
|
17,094 |
|
Addition |
|
|
14,628 |
|
|
|
7,388 |
|
|
|
1,030 |
|
Recognized in income statement |
|
|
(89,693 |
) |
|
|
— |
|
|
|
— |
|
At December 31 |
|
|
122,627 |
|
|
|
130,015 |
|
|
|
18,124 |
|
6.3.
Performance obligations
The transaction price allocated to the remaining unsatisfied performance obligations as of 31 December are, as follows:
|
|
|
|
|
|
|
|
|
|
|
|
|
|
|
31.12.2023 |
|
|
31.12.2024 |
|
|
31.12.2024 |
|
|
|
RMB’000 |
|
|
RMB’000 |
|
|
US$’000 |
|
Within one year |
|
|
102,978 |
|
|
|
97,230 |
|
|
|
13,553 |
|
More than one year |
|
|
52,214 |
|
|
|
48,091 |
|
|
|
6,704 |
|
Total unfulfilled service-type maintenance service (Note 24) |
|
|
155,192 |
|
|
|
145,321 |
|
|
|
20,257 |
|
7.1.
(a) Depreciation and amortization expenses
|
|
|
|
|
|
|
|
|
|
|
|
|
|
|
|
|
31.12.2022 |
|
|
31.12.2023 |
|
|
31.12.2024 |
|
|
31.12.2024 |
|
|
RMB’000 |
|
|
RMB’000 |
|
|
RMB’000 |
|
|
US$’000 |
|
Amortization of intangible assets |
|
64,939 |
|
|
|
109,913 |
|
|
|
201,420 |
|
|
|
28,077 |
|
Depreciation of investment property |
|
348 |
|
|
|
355 |
|
|
|
361 |
|
|
|
50 |
|
Depreciation of property, plant and equipment |
|
516,276 |
|
|
|
508,726 |
|
|
|
462,588 |
|
|
|
64,483 |
|
Depreciation of right-of-use assets |
|
43,129 |
|
|
|
46,071 |
|
|
|
50,461 |
|
|
|
7,034 |
|
|
|
624,692 |
|
|
|
665,065 |
|
|
|
714,830 |
|
|
|
99,644 |
|
7.1.
(b) Shipping and handling expenses
Sales related shipping and handling expenses not separately billed to customers are included in the following caption:
|
|
|
|
|
|
|
|
|
|
|
|
|
|
|
|
|
31.12.2022 |
|
|
31.12.2023 |
|
|
31.12.2024 |
|
|
31.12.2024 |
|
|
RMB’000 |
|
|
RMB’000 |
|
|
RMB’000 |
|
|
US$’000 |
|
Cost of sales |
|
132,117 |
|
|
|
129,954 |
|
|
|
129,572 |
|
|
|
18,062 |
|
Selling, general and administrative expenses |
|
18,544 |
|
|
|
21,019 |
|
|
|
23,124 |
|
|
|
3,223 |
|
|
|
150,661 |
|
|
|
150,973 |
|
|
|
152,696 |
|
|
|
21,285 |
|
China Yuchai International Limited
Notes to the Consolidated Financial Statements
7.2.
(a) Other operating income
|
|
|
|
|
|
|
|
|
|
|
|
|
|
|
|
|
31.12.2022 |
|
|
31.12.2023 |
|
|
31.12.2024 |
|
|
31.12.2024 |
|
|
RMB’000 |
|
|
RMB’000 |
|
|
RMB’000 |
|
|
US$’000 |
|
Interest income |
|
131,879 |
|
|
|
154,129 |
|
|
|
133,640 |
|
|
|
18,629 |
|
Dividend income from quoted equity securities |
|
13 |
|
|
|
— |
|
|
|
— |
|
|
|
— |
|
Gain on disposal of: |
|
|
|
|
|
|
|
|
|
|
|
- associate |
|
1,329 |
|
|
|
— |
|
|
|
— |
|
|
|
— |
|
- property, plant and equipment |
|
6,535 |
|
|
|
778 |
|
|
|
— |
|
|
|
— |
|
- quoted equity securities |
|
2,291 |
|
|
|
— |
|
|
|
— |
|
|
|
— |
|
- right-of-use assets |
|
3,929 |
|
|
|
7,632 |
|
|
|
— |
|
|
|
— |
|
- a subsidiary |
|
— |
|
|
|
113,042 |
|
|
|
— |
|
|
|
— |
|
Recognition of net gain upon fulfillment of performance obligation relating to capitalized contract asset |
|
— |
|
|
|
11,696 |
|
|
|
— |
|
|
|
— |
|
Government grants (i) |
|
176,264 |
|
|
|
171,937 |
|
|
|
339,934 |
|
|
|
47,385 |
|
Technology licensing fees income |
|
— |
|
|
|
— |
|
|
|
94,953 |
|
|
|
13,236 |
|
Others |
|
12,109 |
|
|
|
10,086 |
|
|
|
18,729 |
|
|
|
2,611 |
|
|
|
334,349 |
|
|
|
469,300 |
|
|
|
587,256 |
|
|
|
81,861 |
|
Note:
(i)
Including amortization of deferred grants, rebates on value-added tax and other grants earned during the year.
7.2.
(b) Other operating expenses
|
|
|
|
|
|
|
|
|
|
|
|
|
|
|
|
|
31.12.2022 |
|
|
31.12.2023 |
|
|
31.12.2024 |
|
|
31.12.2024 |
|
|
RMB’000 |
|
|
RMB’000 |
|
|
RMB’000 |
|
|
US$’000 |
|
Impairment loss on investment in joint venture |
|
990 |
|
|
|
— |
|
|
|
— |
|
|
|
— |
|
Impairment on property, plant and equipment |
|
— |
|
|
|
36,720 |
|
|
|
— |
|
|
|
— |
|
Reversal of provision for onerous contract, net |
|
(4,829 |
) |
|
|
— |
|
|
|
— |
|
|
|
— |
|
Foreign exchange loss, net |
|
555 |
|
|
|
482 |
|
|
|
5,670 |
|
|
|
790 |
|
Loss on: |
|
|
|
|
|
|
|
— |
|
|
|
|
- disposal of property, plant and equipment |
|
— |
|
|
|
— |
|
|
|
59 |
|
|
|
8 |
|
- liquidation of joint venture |
|
— |
|
|
|
— |
|
|
|
399 |
|
|
|
56 |
|
- liquidation of subsidiary |
|
— |
|
|
|
— |
|
|
|
5 |
|
|
|
1 |
|
Write-back of unrecoverable value-added tax |
|
— |
|
|
|
(11,164 |
) |
|
|
— |
|
|
|
— |
|
Others |
|
877 |
|
|
|
900 |
|
|
|
5,465 |
|
|
|
762 |
|
|
|
(2,407 |
) |
|
|
26,938 |
|
|
|
11,598 |
|
|
|
1,617 |
|
|
|
|
|
|
|
|
|
|
|
|
|
|
|
|
|
|
31.12.2022 |
|
|
31.12.2023 |
|
|
31.12.2024 |
|
|
31.12.2024 |
|
|
RMB’000 |
|
|
RMB’000 |
|
|
RMB’000 |
|
|
US$’000 |
|
Bank term loans |
|
65,440 |
|
|
|
59,672 |
|
|
|
57,956 |
|
|
|
8,079 |
|
Bills and other discounting |
|
23,922 |
|
|
|
33,946 |
|
|
|
14,369 |
|
|
|
2,003 |
|
Bank charges |
|
4,563 |
|
|
|
4,588 |
|
|
|
3,943 |
|
|
|
549 |
|
Interest on lease liabilities (Note 16) |
|
1,547 |
|
|
|
1,969 |
|
|
|
1,714 |
|
|
|
239 |
|
|
|
95,472 |
|
|
|
100,175 |
|
|
|
77,982 |
|
|
|
10,870 |
|
China Yuchai International Limited
Notes to the Consolidated Financial Statements
|
|
|
|
|
|
|
|
|
|
|
|
|
|
|
|
|
31.12.2022 |
|
|
31.12.2023 |
|
|
31.12.2024 |
|
|
31.12.2024 |
|
|
RMB’000 |
|
|
RMB’000 |
|
|
RMB’000 |
|
|
US$’000 |
|
Wages and salaries |
|
944,850 |
|
|
|
1,217,414 |
|
|
|
1,355,281 |
|
|
|
188,921 |
|
Contribution to defined contribution plans |
|
371,458 |
|
|
|
354,014 |
|
|
|
317,790 |
|
|
|
44,299 |
|
Cost of share-based payment |
|
— |
|
|
|
— |
|
|
|
7,829 |
|
|
|
1,091 |
|
Staff severance cost |
|
19,531 |
|
|
|
35,547 |
|
|
|
3,411 |
|
|
|
475 |
|
Other employee benefits |
|
83,081 |
|
|
|
78,269 |
|
|
|
86,314 |
|
|
|
12,032 |
|
|
|
1,418,920 |
|
|
|
1,685,244 |
|
|
|
1,770,625 |
|
|
|
246,818 |
|
The major components of income tax expense for the years ended December 31, 2022, 2023 and 2024 are as follows:
|
|
|
|
|
|
|
|
|
|
|
|
|
|
|
|
|
|
|
31.12.2022 |
|
|
31.12.2023 |
|
|
31.12.2024 |
|
|
31.12.2024 |
|
|
|
RMB’000 |
|
|
RMB’000 |
|
|
RMB’000 |
|
|
US$’000 |
|
Current income tax |
|
|
|
|
|
|
|
|
|
|
|
|
- Current year |
|
|
61,374 |
|
|
|
66,493 |
|
|
|
77,923 |
|
|
|
10,862 |
|
- Under provision in respect of prior years |
|
|
27,406 |
|
|
|
27,837 |
|
|
|
151 |
|
|
|
21 |
|
Deferred tax |
|
|
|
|
|
|
|
|
|
|
|
|
- Movement in temporary differences |
|
|
(41,147 |
) |
|
|
(14,837 |
) |
|
|
17,384 |
|
|
|
2,423 |
|
- (Over)/under provision in respect of prior years |
|
|
(103 |
) |
|
|
54,131 |
|
|
|
17,675 |
|
|
|
2,464 |
|
Withholding tax |
|
|
|
|
|
|
|
|
|
|
|
|
- Income tax expense recognized in profit or loss |
|
|
11,535 |
|
|
|
14,872 |
|
|
|
15,665 |
|
|
|
2,184 |
|
Consolidated income tax expense reported in the statement of profit or loss |
|
|
59,065 |
|
|
|
148,496 |
|
|
|
128,798 |
|
|
|
17,954 |
|
The reconciliation between tax expense and the product of accounting profit multiplied by the PRC income tax rate of 15% (being tax rate of Yuchai) for the years ended December 31, 2022, 2023 and 2024 for the following reasons:
|
|
|
|
|
|
|
|
|
|
|
|
|
|
|
|
|
|
|
31.12.2022 |
|
|
31.12.2023 |
|
|
31.12.2024 |
|
|
31.12.2024 |
|
|
|
RMB’000 |
|
|
RMB’000 |
|
|
RMB’000 |
|
|
US$’000 |
|
Profit before tax |
|
|
394,726 |
|
|
|
571,352 |
|
|
|
620,540 |
|
|
|
86,501 |
|
Income tax expense at 15% |
|
|
59,209 |
|
|
|
85,703 |
|
|
|
93,081 |
|
|
|
12,975 |
|
Adjustments: |
|
|
|
|
|
|
|
|
|
|
|
|
Non-deductible expenses |
|
|
7,924 |
|
|
|
5,888 |
|
|
|
7,807 |
|
|
|
1,088 |
|
Tax-exempt income |
|
|
(500 |
) |
|
|
(11,993 |
) |
|
|
(16,087 |
) |
|
|
(2,242 |
) |
Utilization of deferred tax benefits previously not recognized |
|
|
(3,093 |
) |
|
|
(6,211 |
) |
|
|
(8,077 |
) |
|
|
(1,126 |
) |
Recognition of deferred tax benefits not previously recognized |
|
|
— |
|
|
|
— |
|
|
|
(3,458 |
) |
|
|
(482 |
) |
Write off deferred tax benefits previously recognized |
|
|
— |
|
|
|
— |
|
|
|
105,682 |
|
|
|
14,732 |
|
Deferred tax benefits not recognized |
|
|
22,606 |
|
|
|
42,830 |
|
|
|
72,680 |
|
|
|
10,131 |
|
Tax credits for research and development expense |
|
|
(76,835 |
) |
|
|
(85,372 |
) |
|
|
(114,006 |
) |
|
|
(15,892 |
) |
Tax rate differential |
|
|
10,901 |
|
|
|
21,542 |
|
|
|
(42,633 |
) |
|
|
(5,943 |
) |
Under provision in respect of previous years |
|
|
27,303 |
|
|
|
81,968 |
|
|
|
17,826 |
|
|
|
2,485 |
|
Withholding tax expense |
|
|
11,535 |
|
|
|
14,872 |
|
|
|
15,665 |
|
|
|
2,184 |
|
Others |
|
|
15 |
|
|
|
(731 |
) |
|
|
318 |
|
|
|
44 |
|
Total |
|
|
59,065 |
|
|
|
148,496 |
|
|
|
128,798 |
|
|
|
17,954 |
|
China Yuchai International Limited
Notes to the Consolidated Financial Statements
8.
Income tax expense (cont’d)
Global minimum top-up tax
The Group has applied a temporary mandatory relief from deferred tax accounting for the impact of the top-up tax and accounts for it as a current tax when it is incurred. Malaysia, Singapore, Thailand, Hong Kong and Germany had enacted new legislation to implement the global minimum top-up tax. The Group does not expect Pillar Two top up exposure arising from the operations in these countries for financial year 2024.
Deferred tax
Deferred tax relates to the following:
|
|
|
|
|
|
|
|
|
|
|
|
|
|
|
|
|
|
|
|
|
|
|
|
|
|
|
|
|
|
|
Consolidated statement of financial position |
|
|
Consolidated statement of profit or loss |
|
|
|
31.12.2023 |
|
|
31.12.2024 |
|
|
31.12.2024 |
|
|
31.12.2022 |
|
|
31.12.2023 |
|
|
31.12.2024 |
|
|
31.12.2024 |
|
|
|
RMB’000 |
|
|
RMB’000 |
|
|
US$’000 |
|
|
RMB’000 |
|
|
RMB’000 |
|
|
RMB’000 |
|
|
US$’000 |
|
Accelerated tax depreciation |
|
|
(77,806 |
) |
|
|
(34,108 |
) |
|
|
(4,755 |
) |
|
|
16,472 |
|
|
|
44,492 |
|
|
|
43,698 |
|
|
|
6,091 |
|
Interest receivable |
|
|
— |
|
|
|
— |
|
|
|
— |
|
|
|
363 |
|
|
|
3,033 |
|
|
|
— |
|
|
|
— |
|
PRC withholding tax on dividend income (i) |
|
|
(64,717 |
) |
|
|
(64,717 |
) |
|
|
(9,021 |
) |
|
|
(11,458 |
) |
|
|
(14,457 |
) |
|
|
(15,541 |
) |
|
|
(2,166 |
) |
Effect of change in residual value and impairment of property, plant and equipment |
|
|
2,866 |
|
|
|
724 |
|
|
|
101 |
|
|
|
4,273 |
|
|
|
(66,774 |
) |
|
|
(2,142 |
) |
|
|
(299 |
) |
Write-down of inventories |
|
|
37,120 |
|
|
|
38,632 |
|
|
|
5,385 |
|
|
|
9,253 |
|
|
|
7,617 |
|
|
|
1,512 |
|
|
|
211 |
|
Impairment losses on trade receivables |
|
|
7,426 |
|
|
|
32,540 |
|
|
|
4,536 |
|
|
|
282 |
|
|
|
355 |
|
|
|
25,114 |
|
|
|
3,501 |
|
Accruals |
|
|
232,048 |
|
|
|
166,623 |
|
|
|
23,227 |
|
|
|
(48,841 |
) |
|
|
(2,505 |
) |
|
|
(65,540 |
) |
|
|
(9,120 |
) |
Deferred income |
|
|
79,896 |
|
|
|
126,107 |
|
|
|
17,579 |
|
|
|
(41,348 |
) |
|
|
23,416 |
|
|
|
46,211 |
|
|
|
6,442 |
|
Losses available for offsetting against future taxable income |
|
|
112,601 |
|
|
|
— |
|
|
|
— |
|
|
|
116,675 |
|
|
|
(27,146 |
) |
|
|
(112,601 |
) |
|
|
(15,696 |
) |
Others |
|
|
31,854 |
|
|
|
79,871 |
|
|
|
11,134 |
|
|
|
(4,421 |
) |
|
|
(7,325 |
) |
|
|
44,230 |
|
|
|
6,149 |
|
Deferred tax benefits/(expenses) |
|
|
|
|
|
|
|
|
|
|
|
41,250 |
|
|
|
(39,294 |
) |
|
|
(35,059 |
) |
|
|
(4,887 |
) |
Net deferred tax assets |
|
|
361,288 |
|
|
|
345,672 |
|
|
|
48,186 |
|
|
|
|
|
|
|
|
|
|
|
|
|
Reflected in the consolidated statement of financial position as follows: |
|
|
|
|
|
|
|
|
|
|
|
|
|
|
|
|
|
|
|
|
|
Deferred tax assets |
|
|
426,377 |
|
|
|
410,728 |
|
|
|
57,254 |
|
|
|
|
|
|
|
|
|
|
|
|
|
Deferred tax liabilities |
|
|
(65,089 |
) |
|
|
(65,056 |
) |
|
|
(9,068 |
) |
|
|
|
|
|
|
|
|
|
|
|
|
|
|
|
361,288 |
|
|
|
345,672 |
|
|
|
48,186 |
|
|
|
|
|
|
|
|
|
|
|
|
|
Note:
(i)
The movement of PRC withholding tax on dividend income is as follows:
|
|
|
|
|
|
|
|
|
|
|
|
|
|
|
31.12.2023 |
|
|
31.12.2024 |
|
|
31.12.2024 |
|
|
|
RMB’000 |
|
|
RMB’000 |
|
|
US$’000 |
|
At January 1 |
|
|
(61,825 |
) |
|
|
(64,717 |
) |
|
|
(9,021 |
) |
Provision made to consolidated statement of profit or loss |
|
|
(14,457 |
) |
|
|
(15,541 |
) |
|
|
(2,166 |
) |
Utilization |
|
|
11,565 |
|
|
|
15,541 |
|
|
|
2,166 |
|
December 31 |
|
|
(64,717 |
) |
|
|
(64,717 |
) |
|
|
(9,021 |
) |
The Corporate Income Tax (“CIT”) law provides for a tax of 10% to be withheld from dividends paid to foreign investors of PRC enterprises. This withholding tax provision does not apply to dividends paid out of profit earned prior to January 1, 2008. Beginning on January 1, 2008, a 10% withholding tax is imposed on dividends paid to the Company, as a non-resident enterprise, unless an applicable tax treaty provides for a lower tax rate. The Company recognizes a deferred tax liability for withholding tax payable for profits accumulated after December 31, 2007 for the earnings that the Company does not plan to indefinitely reinvest in the PRC enterprises. As of December 31, 2024, the deferred tax liability for withholding tax payable was RMB 64.7 million (US$9.0 million) (2023: RMB 64.7 million). The amount of unrecognized deferred tax liability relating to undistributed earnings of the PRC enterprises is estimated to be RMB 227.2 million (US$31.7 million) (2023: RMB 204.7 million).
China Yuchai International Limited
Notes to the Consolidated Financial Statements
8.
Income tax expense (cont’d)
Deferred tax (cont’d)
Deferred tax assets have not been recognized in respect of the following items:
|
|
|
|
|
|
|
|
|
|
|
|
|
|
|
31.12.2023 |
|
|
31.12.2024 |
|
|
31.12.2024 |
|
|
|
RMB’000 |
|
|
RMB’000 |
|
|
US$’000 |
|
Unutilized tax losses |
|
|
628,534 |
|
|
|
1,681,991 |
|
|
|
234,463 |
|
Unutilized capital allowances and investment allowances |
|
|
94,447 |
|
|
|
95,697 |
|
|
|
13,340 |
|
Other unrecognized temporary differences relating to asset impairment and deferred grants |
|
|
156,226 |
|
|
|
166,552 |
|
|
|
23,217 |
|
|
|
|
879,207 |
|
|
|
1,944,240 |
|
|
|
271,020 |
|
Unrecognized tax losses for the Group are subject to agreement with the tax authorities and compliance with tax regulations in the respective countries in which the Group operates. The unutilized tax losses for PRC subsidiaries and Malaysia subsidiaries expire within the next 5 to 10 years and 10 years, respectively. These losses may not be used to offset taxable income elsewhere in the Group. Deferred tax assets have not been recognized in respect of these items because it is not probable that future taxable profits will be available against which the Group can utilize the benefits.
Basic earnings per share is calculated by dividing the profit for the year attributable to equity holders of the Company by the weighted average number of ordinary shares outstanding during the year.
Diluted earnings per share is calculated by dividing the profit attributable to equity holders of the Company by the weighted average number of ordinary shares outstanding during the year plus the weighted average number of ordinary shares that would be issued on conversion of all the dilutive potential ordinary shares into ordinary shares.
Basic earnings per share
The calculation of basic earnings per share is based on:
|
|
|
|
|
|
|
|
|
|
|
|
|
|
|
|
|
|
|
31.12.2022 |
|
|
31.12.2023 |
|
|
31.12.2024 |
|
|
31.12.2024 |
|
|
|
RMB’000 |
|
|
RMB’000 |
|
|
RMB’000 |
|
|
US$’000 |
|
Profit attributable to equity holders of the Company |
|
|
218,581 |
|
|
|
285,518 |
|
|
|
323,055 |
|
|
|
45,033 |
|
Weighted average number of ordinary shares * |
|
|
40,858,290 |
|
|
|
40,858,290 |
|
|
|
39,325,763 |
|
|
|
39,325,763 |
|
Diluted earnings per share
The weighted average number of ordinary shares adjusted for the effect of unissued ordinary shares under the Share Option Scheme is determined as follows:
|
|
|
|
|
|
|
|
|
|
|
|
|
|
|
31.12.2022 |
|
|
31.12.2023 |
|
|
31.12.2024 |
|
Weighted average number of shares issued, used in the calculation of basic earnings per share |
|
|
40,858,290 |
|
|
|
40,858,290 |
|
|
|
39,325,763 |
|
Diluted effect of share options |
|
|
— |
|
|
|
— |
|
|
|
— |
|
Weighted average number of ordinary shares adjusted for effect of dilution |
|
|
40,858,290 |
|
|
|
40,858,290 |
|
|
|
39,325,763 |
|
* The weighted average number of ordinary shares takes into account the weighted average effect of changes in treasury shares transactions during the year.
In 2022 and 2023, 270,000 outstanding share options granted to employees under the Company’s Equity Incentive Plan have not been included in the calculation of diluted earnings per share because they are anti-dilutive. The Equity Incentive Plan expired in 2024.
China Yuchai International Limited
Notes to the Consolidated Financial Statements
10.
Property, plant and equipment
|
|
|
|
|
|
|
|
|
|
|
|
|
|
|
|
|
|
|
|
|
|
|
|
|
|
|
|
|
|
|
|
Freehold land RMB’000 |
|
|
Buildings and improvements RMB’000 |
|
|
Construction in progress RMB’000 |
|
|
Plant and machinery RMB’000 |
|
|
Office furniture, fittings and equipment RMB’000 |
|
|
Motor and transport vehicles RMB’000 |
|
|
Total RMB’000 |
|
|
Cost |
|
|
|
|
|
|
|
|
|
|
|
|
|
|
|
|
|
|
|
|
|
|
At January 1, 2023 |
|
|
14,654 |
|
|
|
2,610,784 |
|
|
|
348,769 |
|
|
|
6,471,846 |
|
|
|
232,329 |
|
|
|
116,537 |
|
|
|
9,794,919 |
|
|
Additions |
|
|
— |
|
|
|
2,903 |
|
|
|
149,846 |
|
|
|
18,676 |
|
|
|
7,151 |
|
|
|
300 |
|
|
|
178,876 |
|
|
Disposal of subsidiary |
|
|
— |
|
|
|
(80,585 |
) |
|
|
— |
|
|
|
(21,632 |
) |
|
|
(5,568 |
) |
|
|
— |
|
|
|
(107,785 |
) |
|
Disposals |
|
|
— |
|
|
|
— |
|
|
|
— |
|
|
|
(7,000 |
) |
|
|
(772 |
) |
|
|
(23,039 |
) |
|
|
(30,811 |
) |
|
Transfers |
|
|
— |
|
|
|
38,506 |
|
|
|
(244,741 |
) |
|
|
201,642 |
|
|
|
4,593 |
|
|
|
— |
|
|
|
— |
|
|
Write-off |
|
|
— |
|
|
|
(2,890 |
) |
|
|
— |
|
|
|
(7,474 |
) |
|
|
(3,229 |
) |
|
|
(171 |
) |
|
|
(13,764 |
) |
|
Translation difference |
|
|
402 |
|
|
|
(233 |
) |
|
|
(139 |
) |
|
|
(197 |
) |
|
|
(360 |
) |
|
|
20 |
|
|
|
(507 |
) |
|
At December 31, 2023 and January 1, 2024 |
|
|
15,056 |
|
|
|
2,568,485 |
|
|
|
253,735 |
|
|
|
6,655,861 |
|
|
|
234,144 |
|
|
|
93,647 |
|
|
|
9,820,928 |
|
|
Additions |
|
|
— |
|
|
|
550 |
|
|
|
315,019 |
|
|
|
23,613 |
|
|
|
12,734 |
|
|
|
913 |
|
|
|
352,829 |
|
|
Disposals |
|
|
— |
|
|
|
— |
|
|
|
— |
|
|
|
(13,275 |
) |
|
|
(666 |
) |
|
|
(2,272 |
) |
|
|
(16,213 |
) |
|
Transfers |
|
|
— |
|
|
|
9,055 |
|
|
|
(264,976 |
) |
|
|
251,609 |
|
|
|
3,865 |
|
|
|
447 |
|
|
|
— |
|
|
Write-off |
|
|
— |
|
|
|
(195 |
) |
|
|
(203 |
) |
|
|
(815 |
) |
|
|
(4,521 |
) |
|
|
(262 |
) |
|
|
(5,996 |
) |
|
Translation difference |
|
|
123 |
|
|
|
2,862 |
|
|
|
20 |
|
|
|
1,277 |
|
|
|
1,110 |
|
|
|
63 |
|
|
|
5,455 |
|
|
At December 31, 2024 |
|
|
15,179 |
|
|
|
2,580,757 |
|
|
|
303,595 |
|
|
|
6,918,270 |
|
|
|
246,666 |
|
|
|
92,536 |
|
|
|
10,157,003 |
|
|
Accumulated depreciation and impairment |
|
|
|
|
|
|
|
|
|
|
|
|
|
|
|
|
|
|
|
|
|
|
At January 1, 2023 |
|
|
477 |
|
|
|
1,111,128 |
|
|
|
14,060 |
|
|
|
4,419,261 |
|
|
|
179,987 |
|
|
|
74,262 |
|
|
|
5,799,175 |
|
|
Charge for the year |
|
|
— |
|
|
|
92,919 |
|
|
|
— |
|
|
|
402,554 |
|
|
|
21,568 |
|
|
|
10,515 |
|
|
|
527,556 |
|
* |
Disposal of subsidiary |
|
|
— |
|
|
|
(44,274 |
) |
|
|
— |
|
|
|
(17,225 |
) |
|
|
(5,175 |
) |
|
|
— |
|
|
|
(66,674 |
) |
|
Disposals |
|
|
— |
|
|
|
— |
|
|
|
— |
|
|
|
(5,456 |
) |
|
|
(687 |
) |
|
|
(18,779 |
) |
|
|
(24,922 |
) |
|
Write-off |
|
|
— |
|
|
|
(2,068 |
) |
|
|
— |
|
|
|
(6,681 |
) |
|
|
(3,123 |
) |
|
|
(161 |
) |
|
|
(12,033 |
) |
|
Impairment loss |
|
|
— |
|
|
|
9,162 |
|
|
|
561 |
|
|
|
34,458 |
|
|
|
438 |
|
|
|
48 |
|
|
|
44,667 |
|
|
Translation difference |
|
|
(13 |
) |
|
|
(37 |
) |
|
|
— |
|
|
|
(132 |
) |
|
|
(281 |
) |
|
|
21 |
|
|
|
(442 |
) |
|
At December 31, 2023 and January 1, 2024 |
|
|
464 |
|
|
|
1,166,830 |
|
|
|
14,621 |
|
|
|
4,826,779 |
|
|
|
192,727 |
|
|
|
65,906 |
|
|
|
6,267,327 |
|
|
Charge for the year |
|
|
— |
|
|
|
90,890 |
|
|
|
— |
|
|
|
368,070 |
|
|
|
19,439 |
|
|
|
4,867 |
|
|
|
483,266 |
|
* |
Disposals |
|
|
— |
|
|
|
— |
|
|
|
— |
|
|
|
(12,794 |
) |
|
|
(610 |
) |
|
|
(2,119 |
) |
|
|
(15,523 |
) |
|
Write-off |
|
|
— |
|
|
|
(62 |
) |
|
|
(203 |
) |
|
|
(771 |
) |
|
|
(4,479 |
) |
|
|
(249 |
) |
|
|
(5,764 |
) |
|
Impairment loss |
|
|
— |
|
|
|
— |
|
|
|
— |
|
|
|
7,332 |
|
|
|
— |
|
|
|
— |
|
|
|
7,332 |
|
|
Translation difference |
|
|
26 |
|
|
|
832 |
|
|
|
— |
|
|
|
354 |
|
|
|
869 |
|
|
|
41 |
|
|
|
2,122 |
|
|
At December 31, 2024 |
|
|
490 |
|
|
|
1,258,490 |
|
|
|
14,418 |
|
|
|
5,188,970 |
|
|
|
207,946 |
|
|
|
68,446 |
|
|
|
6,738,760 |
|
|
Net book value |
|
|
|
|
|
|
|
|
|
|
|
|
|
|
|
|
|
|
|
|
|
|
At December 31, 2023 |
|
|
14,592 |
|
|
|
1,401,655 |
|
|
|
239,114 |
|
|
|
1,829,082 |
|
|
|
41,417 |
|
|
|
27,741 |
|
|
|
3,553,601 |
|
|
At December 31, 2024 |
|
|
14,689 |
|
|
|
1,322,267 |
|
|
|
289,177 |
|
|
|
1,729,300 |
|
|
|
38,720 |
|
|
|
24,090 |
|
|
|
3,418,243 |
|
|
US$’000 |
|
|
2,048 |
|
|
|
184,319 |
|
|
|
40,310 |
|
|
|
241,058 |
|
|
|
5,397 |
|
|
|
3,358 |
|
|
|
476,490 |
|
|
* In 2024, RMB 19.2 million (US$2.7 million) (2023: RMB 16.6 million) were capitalized as development costs and RMB 1.4 million (US$0.2 million) (2023: RMB 2.2 million) were capitalized as capitalized contract cost.
Impairment loss of RMB 7.3 million (US$1.0 million) (2023: RMB 8.0 million; 2022: RMB 17.3 million) were charged to the consolidated statement of profit or loss under “Cost of sales”. In 2024, RMB Nil (US$ Nil) (2023: RMB 36.7 million; 2022: Nil) were charged to “Other operating expenses”. The impairment loss is charged for the Group’s plant and equipment within the Yuchai segment that were not in use.
China Yuchai International Limited
Notes to the Consolidated Financial Statements
|
|
|
|
|
|
|
|
|
|
|
|
|
|
|
31.12.2023 |
|
|
31.12.2024 |
|
|
31.12.2024 |
|
|
|
RMB’000 |
|
|
RMB’000 |
|
|
US$’000 |
|
Cost |
|
|
|
|
|
|
|
|
|
At January 1 |
|
|
32,389 |
|
|
|
33,647 |
|
|
|
4,690 |
|
Translation difference |
|
|
1,258 |
|
|
|
(73 |
) |
|
|
(10 |
) |
At December 31 |
|
|
33,647 |
|
|
|
33,574 |
|
|
|
4,680 |
|
Accumulated depreciation |
|
|
|
|
|
|
|
|
|
At January 1 |
|
|
27,633 |
|
|
|
29,544 |
|
|
|
4,118 |
|
Charge for the year |
|
|
355 |
|
|
|
361 |
|
|
|
50 |
|
Translation difference |
|
|
1,556 |
|
|
|
(504 |
) |
|
|
(70 |
) |
At December 31 |
|
|
29,544 |
|
|
|
29,401 |
|
|
|
4,098 |
|
Net carrying amount |
|
|
4,103 |
|
|
|
4,173 |
|
|
|
582 |
|
Fair value |
|
|
11,453 |
|
|
|
13,294 |
|
|
|
1,853 |
|
Consolidated statements of profit or loss: |
|
|
|
|
|
|
|
|
|
Rental income from an investment property |
|
|
|
|
|
|
|
|
|
- Minimum lease payments |
|
|
154 |
|
|
|
156 |
|
|
|
22 |
|
Direct operating expenses (including repairs and maintenance) arising from the rental generating property |
|
|
(720 |
) |
|
|
(668 |
) |
|
|
(93 |
) |
The Group has no restrictions on the realizability of its investment property. The Group is in the process of planning to carry out major refurbishment of the entertainment complex for conversion into additional hotel and function rooms. The building permit for the conversion of the entertainment complex into hotel and function rooms had been approved by the Cameron Highlands District Council in 2024.
The entertainment complex is classified as investment property as it is still held to earn rental income and is being leased to third parties.
Investment property is carried at cost less accumulated depreciation and accumulated impairment losses. Depreciation is calculated using straight-line method to allocate the depreciable amounts over the estimated useful life of 30 years.
The Group engaged an independent professional qualified valuer to determine the fair value of investment property at the end of each financial year.
The fair value of investment property is determined by the market comparison and cost methods. In valuing the investment property, due consideration is given to factors such as location and size of building, building infrastructure, market knowledge and historical comparable transactions to arrive at their opinion of value.
China Yuchai International Limited
Notes to the Consolidated Financial Statements
11.
Investment property (cont’d)
The following table shows information about fair value measurement of the investment property using significant unobservable inputs (Level 3):
|
|
|
|
|
|
|
|
|
|
Valuation techniques |
|
|
Unobservable input |
|
Inter-relationship between key
unobservable inputs and fair
value measurement
|
2024 |
|
Market comparison and cost method |
|
Comparable price:
-RMB 102 to RMB 570
(US$14 to US$79) per square foot
|
|
The estimated fair value increases with higher comparable price |
|
|
|
|
|
|
|
|
2023 |
|
Market comparison and cost method |
|
Comparable price:
-RMB 189 to RMB 458
per square foot
|
|
The estimated fair value increases with higher comparable price |
|
|
|
|
|
|
|
|
|
|
|
|
|
|
|
|
|
|
|
|
|
|
|
Goodwill |
|
|
Technology Know-how |
|
|
Development costs |
|
|
Trademarks |
|
|
Total |
|
|
|
RMB’000 |
|
|
RMB’000 |
|
|
RMB’000 |
|
|
RMB’000 |
|
|
RMB’000 |
|
Cost |
|
|
|
|
|
|
|
|
|
|
|
|
|
|
|
At January 1, 2023 |
|
|
218,311 |
|
|
|
672,753 |
|
|
|
1,052,244 |
|
|
|
169,811 |
|
|
|
2,113,119 |
|
Addition |
|
|
— |
|
|
|
— |
|
|
|
186,222 |
|
|
|
— |
|
|
|
186,222 |
|
Transfer |
|
|
— |
|
|
|
754,407 |
|
|
|
(754,407 |
) |
|
|
— |
|
|
|
— |
|
At December 31, 2023 and January 1, 2024 |
|
|
218,311 |
|
|
|
1,427,160 |
|
|
|
484,059 |
|
|
|
169,811 |
|
|
|
2,299,341 |
|
Addition |
|
|
— |
|
|
|
— |
|
|
|
204,271 |
|
|
|
— |
|
|
|
204,271 |
|
Transfer |
|
|
— |
|
|
|
117,629 |
|
|
|
(117,629 |
) |
|
|
— |
|
|
|
— |
|
At December 31, 2024 |
|
|
218,311 |
|
|
|
1,544,789 |
|
|
|
570,701 |
|
|
|
169,811 |
|
|
|
2,503,612 |
|
Accumulated amortization |
|
|
|
|
|
|
|
|
|
|
|
|
|
|
|
At January 1, 2023 |
|
|
5,675 |
|
|
|
105,920 |
|
|
|
— |
|
|
|
— |
|
|
|
111,595 |
|
Amortization |
|
|
— |
|
|
|
109,913 |
|
|
|
— |
|
|
|
— |
|
|
|
109,913 |
|
At December 31, 2023 and January 1, 2024 |
|
|
5,675 |
|
|
|
215,833 |
|
|
|
— |
|
|
|
— |
|
|
|
221,508 |
|
Amortization |
|
|
— |
|
|
|
201,420 |
|
|
|
— |
|
|
|
— |
|
|
|
201,420 |
|
At December 31, 2024 |
|
|
5,675 |
|
|
|
417,253 |
|
|
|
— |
|
|
|
— |
|
|
|
422,928 |
|
Accumulated impairment |
|
|
|
|
|
|
|
|
|
|
|
|
|
|
|
At December 31, 2023 and January 1, 2024 |
|
|
— |
|
|
|
126,700 |
|
|
|
— |
|
|
|
— |
|
|
|
126,700 |
|
Impairment losses |
|
|
— |
|
|
|
— |
|
|
|
31,130 |
|
|
|
— |
|
|
|
31,130 |
|
At December 31, 2024 |
|
|
— |
|
|
|
126,700 |
|
|
|
31,130 |
|
|
|
— |
|
|
|
157,830 |
|
Net carrying amount |
|
|
|
|
|
|
|
|
|
|
|
|
|
|
|
At December 31, 2023 |
|
|
212,636 |
|
|
|
1,084,627 |
|
|
|
484,059 |
|
|
|
169,811 |
|
|
|
1,951,133 |
|
At December 31, 2024 |
|
|
212,636 |
|
|
|
1,000,836 |
|
|
|
539,571 |
|
|
|
169,811 |
|
|
|
1,922,854 |
|
US$’000 |
|
|
29,641 |
|
|
|
139,513 |
|
|
|
75,214 |
|
|
|
23,671 |
|
|
|
268,039 |
|
China Yuchai International Limited
Notes to the Consolidated Financial Statements
12.
Intangible assets (cont’d)
Goodwill
Goodwill represents the excess of purchase consideration over fair value of net assets of businesses acquired.
Goodwill acquired through business combinations have been allocated to two cash-generating units for impairment testing as follows:
•
Yuchai manufacturing business.
•
Yulin Hotel. Goodwill allocated to Yulin Hotel was fully impaired in 2008.
Carrying amount of goodwill allocated to the cash-generating unit:
|
|
|
|
|
|
|
|
|
|
|
|
|
|
|
31.12.2023 |
|
|
31.12.2024 |
|
|
31.12.2024 |
|
|
|
RMB’000 |
|
|
RMB’000 |
|
|
US$’000 |
|
Yuchai manufacturing business |
|
|
212,636 |
|
|
|
212,636 |
|
|
|
29,641 |
|
Yuchai manufacturing business
The Group performs its impairment test annually. The recoverable amount was determined based on a value in use calculation using cash flow projections from financial budgets approved by senior management covering a five-year period. The pre-tax discount rate applied to the cash flow projections was 13.2% (2023: 15.1%) and cash flows beyond the five-year period are extrapolated using a 1% growth rate (2023: 1%), a modest long-term growth rate after taking into consideration of industry outlook with management estimation. No impairment was identified for this unit.
Key assumptions used for value in use calculations
Key assumptions used in estimation of value in use were as follows:
Profit from operation – Profit from operation is based on management’s estimate with reference to historical performance and future business outlook of Yuchai manufacturing business.
Discount rate – Discount rate reflects management’s estimate of the risks specific to the cash-generating unit and is estimated based on weighted average cost of capital (“WACC”). The WACC takes into account both debt and equity. The cost of equity is derived from the expected return on investment by the Group’s investors. The cost of debt is based on the interest-bearing borrowings the cash-generating unit is obliged to service. This rate is weighted according to the optimal debt/equity structure arrived on the basis of the capitalization structure of the peer group.
Sensitivity to changes in assumptions
The implications of the key assumptions for the recoverable amount are discussed below:
Profit from operation – A decreased demand can lead to a decline in profit from operation. A decrease in demand by 10.3% (2023: 12.9%) would result in impairment.
Discount rate – A rise in pre-tax discount rate to 19.2% (2023: 20.9%) would result in impairment.
With regard to the assessment of value in use of the Yuchai manufacturing business, management believes that no reasonably possible change in any of the above key assumptions would cause the recoverable amount to materially fall below the carrying value of the unit.
China Yuchai International Limited
Notes to the Consolidated Financial Statements
12.
Intangible assets (cont’d)
Technology know-how
In 2022, 2023 and 2024, management believed that there was no indicator for impairment. Also, having considered that there was no significant change of the market demand and economic environment which will have a favorable effect to the recoverable amount of the intangible asset, management had concluded that no reversal of impairment was necessary in 2022, 2023 and 2024.
In 2024, the development of certain engine platform relating to National VI and Tier 4 and new energy system were completed, and the related development costs amounting to RMB 117.6 million (US$16.4 million) (2023: RMB 754.4 million) were transferred from development costs to technology know-how, and amortization were charged accordingly based on the Group’s policy.
Development costs
During 2023 and 2024, the Group has capitalized development costs of RMB 186.2 million and RMB 204.3 million (US$28.5 million), respectively, mainly for new engines that comply with National VI/VI(b) and Tier 4 emission standards. As of December 31, 2024, the total capitalized development costs are RMB 539.6 million (US$75.2 million) (2023: RMB 484.1 million). These development costs relate to on-going development efforts and, accordingly, have not yet been available for use, and therefore no amortization charges were recorded.
The Group performs an impairment test on the development costs that are not available for use. In 2023, no impairment has been identified. In 2024, the Group recognized impairment losses of RMB 31.1 million (US$4.3 million) in the consolidated statement of profit or loss under “Research and development expenses” in respect of development costs of a discontinued research and development project. The recoverable amount was determined based on its value in use using the discounted cash flow approach. Cash flows were projected based on historical growth, past experience and management best estimation of future business outlook. In 2024, the Group used 5-8 years (2023: 6-10 years) forecast and were based on the updated financial budgets approved by the senior management with no terminal value. Apart from the discontinued R&D project, there is no impairment charge in relation to the other on-going R&D developments.
Key assumptions used in estimation of value in use were as follows:
•
Profit from operation – Profit from operation is based on management’s estimate with reference to historical revenue generated, growth rate and estimation of future business outlook. In 2024, Management retain the same view on revenue growth, i.e. in range of 10%-25% year-on-year from 2025 to 2029 in consideration industry outlook in view of overall China economy. Management expected a continued growth in new energy products in the market according to industry trends.
•
Discount rate – Discount rate reflects management’s estimate of the risks specific to the cash-generating unit and is estimated based on weighted average cost of capital (“WACC”). The WACC takes into account both debt and equity. The cost of equity is derived from the expected return on investment by the Group’s investors. The cost of debt is based on the interest-bearing borrowings the cash-generating unit is obliged to service. This rate is weighted according to the optimal debt/equity structure arrived on the basis of the capitalization structure of the peer group. The Group has applied a pre-tax discount rate of 15.0% (2023: 15.1%).
China Yuchai International Limited
Notes to the Consolidated Financial Statements
12.
Intangible assets (cont’d)
Development costs (cont’d)
Sensitivity to changes in assumptions
The implications of the key assumptions for the recoverable amount are discussed below:
Profit from operation – A decreased demand can lead to a decline in profit from operation. A decrease in demand by 27.5% (2023: 6.6%) would result in impairment.
Discount rate – A rise in pre-tax discount rate to 20.3% (2023: 16.0%) would result in impairment.
With regard to the assessment of value in use, management believes that no reasonably possible change in any of the above key assumptions would cause the recoverable amount to materially fall below the carrying value.
Trademarks
In 2019, Yuchai entered into a trademark license agreement with GY under which Yuchai was granted the exclusive and perpetual use of the trademarks listed in the trademark license agreement for a one-time usage fee of RMB 169.8 million.
Management has assessed and concluded that the right granted by the trademark license, according to the terms and conditions of the trademark license agreement, is indefinite.
In 2023 and 2024, the Group performed an annual impairment review by taking Yuchai as a cash–generating unit. Using the same cash flow projection and assumptions for goodwill impairment test disclosed above, management concluded that no impairment charge is to be recognized in 2023 and 2024.
|
|
|
|
|
|
|
|
|
|
|
|
|
|
|
31.12.2023 |
|
|
31.12.2024 |
|
|
31.12.2024 |
|
|
|
RMB’000 |
|
|
RMB’000 |
|
|
US$’000 |
|
Raw materials and consumables |
|
|
2,201,886 |
|
|
|
2,122,239 |
|
|
|
295,832 |
|
Work in progress |
|
|
19,423 |
|
|
|
24,577 |
|
|
|
3,426 |
|
Finished goods |
|
|
2,427,718 |
|
|
|
2,507,632 |
|
|
|
349,554 |
|
Total inventories at the lower of cost and net realizable value |
|
|
4,649,027 |
|
|
|
4,654,448 |
|
|
|
648,812 |
|
|
|
|
|
|
|
|
|
|
|
|
|
|
|
|
|
|
|
|
31.12.2022 |
|
|
31.12.2023 |
|
|
31.12.2024 |
|
|
31.12.2024 |
|
|
|
RMB’000 |
|
|
RMB’000 |
|
|
RMB’000 |
|
|
US$’000 |
|
Inventories recognized as an expense in cost of sales |
|
|
11,991,899 |
|
|
|
13,444,277 |
|
|
|
13,685,522 |
|
|
|
1,907,709 |
|
Inclusive of the following charge/(credit): |
|
|
|
|
|
|
|
|
|
|
|
|
- Inventories written down |
|
|
86,650 |
|
|
|
77,466 |
|
|
|
122,106 |
|
|
|
17,021 |
|
- Reversal of write-down of inventories |
|
|
(31,765 |
) |
|
|
(27,447 |
) |
|
|
(63,338 |
) |
|
|
(8,829 |
) |
The reversal of write-down of inventory was made when the related inventories were sold above their carrying value or consumed for production.
China Yuchai International Limited
Notes to the Consolidated Financial Statements
14.
Trade and other receivables
|
|
|
|
|
|
|
|
|
|
|
|
|
|
|
31.12.2023 |
|
|
31.12.2024 |
|
|
31.12.2024 |
|
|
|
RMB’000 |
|
|
RMB’000 |
|
|
US$’000 |
|
Trade receivables, gross |
|
|
1,148,682 |
|
|
|
1,595,145 |
|
|
|
222,357 |
|
Less: Allowance for expected credit losses |
|
|
(54,894 |
) |
|
|
(227,133 |
) |
|
|
(31,661 |
) |
Net trade receivables (Note 6.2) |
|
|
1,093,788 |
|
|
|
1,368,012 |
|
|
|
190,696 |
|
Bills receivable (i) |
|
|
6,318,789 |
|
|
|
7,209,989 |
|
|
|
1,005,044 |
|
Total (Note 32, Note 35) |
|
|
7,412,577 |
|
|
|
8,578,001 |
|
|
|
1,195,740 |
|
Amounts receivable: |
|
|
|
|
|
|
|
|
|
- joint ventures (trade) |
|
|
187,944 |
|
|
|
103,819 |
|
|
|
14,472 |
|
Less: Impairment losses – joint venture (trade) |
|
|
— |
|
|
|
(2,561 |
) |
|
|
(357 |
) |
- associates and joint ventures (non-trade) |
|
|
10,212 |
|
|
|
12,725 |
|
|
|
1,774 |
|
Less: Impairment losses – joint venture (non-trade) |
|
|
— |
|
|
|
(10,456 |
) |
|
|
(1,457 |
) |
- related parties (trade) |
|
|
212,706 |
|
|
|
129,809 |
|
|
|
18,095 |
|
- related parties (non-trade) |
|
|
4,016 |
|
|
|
9,376 |
|
|
|
1,307 |
|
Bills receivable in transit |
|
|
49,696 |
|
|
|
— |
|
|
|
— |
|
Grant receivables |
|
|
62,000 |
|
|
|
76,900 |
|
|
|
10,720 |
|
Sales consideration on disposal of a subsidiary due from the acquirer |
|
|
236,734 |
|
|
|
5,212 |
|
|
|
726 |
|
Others |
|
|
68,052 |
|
|
|
80,188 |
|
|
|
11,178 |
|
Less: Impairment losses – other receivables |
|
|
(7,710 |
) |
|
|
(7,710 |
) |
|
|
(1,075 |
) |
Other receivables carried at amortized cost (Note 35) |
|
|
823,650 |
|
|
|
397,302 |
|
|
|
55,383 |
|
Tax recoverable |
|
|
108,844 |
|
|
|
143,463 |
|
|
|
19,998 |
|
Advances paid to suppliers |
|
|
77,527 |
|
|
|
153,488 |
|
|
|
21,395 |
|
Right of return assets |
|
|
36,026 |
|
|
|
117,836 |
|
|
|
16,426 |
|
Others |
|
|
— |
|
|
|
26,371 |
|
|
|
3,676 |
|
Net other receivables |
|
|
1,046,047 |
|
|
|
838,460 |
|
|
|
116,878 |
|
Total trade and other receivables |
|
|
8,458,624 |
|
|
|
9,416,461 |
|
|
|
1,312,618 |
|
Note:
(i)
As of December 31, 2024, bills receivable includes bills received from joint ventures and related parties amounted to RMB 1.3 million (US$0.2 million) (2023: RMB 5.3 million) and RMB 1.1 billion (US$151.3 million) (2023: RMB 987.9 million) respectively.
As of December 31, 2024, bills receivable amounted to RMB 16.4 million (US$2.3 million) (2023: RMB 12.5 million) was pledged to secure bank facilities (Note 26).
Trade receivables are non-interest bearing and are generally on 60 - 90 days’ credit term. They are recognized at their original invoice amounts, net of sales rebates in the financial year.
Non-trade balance due from associates, joint ventures and other related parties are unsecured, interest-free, and repayable on demand.
Movement in the allowance for expected credit losses of trade and other receivables is as follows:
|
|
|
|
|
|
|
|
|
|
|
|
|
|
|
31.12.2023 RMB’000 |
|
|
31.12.2024 RMB’000 |
|
|
31.12.2024 US$’000 |
|
At January 1 |
|
|
39,001 |
|
|
|
62,604 |
|
|
|
8,726 |
|
Charge to consolidated statement of profit or loss (under “Selling, general and administrative expenses”) |
|
|
23,858 |
|
|
|
185,523 |
|
|
|
25,861 |
|
Written off |
|
|
(264 |
) |
|
|
(267 |
) |
|
|
(37 |
) |
Translation difference |
|
|
9 |
|
|
|
— |
|
|
|
— |
|
At December 31 |
|
|
62,604 |
|
|
|
247,860 |
|
|
|
34,550 |
|
China Yuchai International Limited
Notes to the Consolidated Financial Statements
14.
Trade and other receivables (cont’d)
In addition, the Group wrote off trade receivables amounting to RMB 21.5 million (US$3.0 million) (2023: Nil) relating to amount due from specific customers as of December 31, 2024.
As of December 31, 2023 and 2024, outstanding bills receivable discounted with banks for which the Group retained a recourse obligation totaled RMB 1.7 billion and RMB 1.0 billion (US$142.4 million) respectively. All bills receivable discounted have contractual maturities within 12 months at time of discounting.
As of December 31, 2023 and 2024, outstanding bills receivable endorsed to suppliers with recourse obligation were RMB 1.6 billion and RMB 1.4 billion (US$189.5 million) respectively.
For terms and conditions relating to related parties, refer to Note 29.
15.
Cash and bank balances
|
|
|
|
|
|
|
|
|
|
|
|
|
|
|
31.12.2023 |
|
|
31.12.2024 |
|
|
31.12.2024 |
|
|
|
RMB’000 |
|
|
RMB’000 |
|
|
US$’000 |
|
Current |
|
|
|
|
|
|
|
|
|
Cash and cash equivalents |
|
|
5,544,376 |
|
|
|
5,915,916 |
|
|
|
824,656 |
|
Short-term bank deposits (i) |
|
|
467,096 |
|
|
|
397,187 |
|
|
|
55,366 |
|
Restricted cash |
|
|
27,999 |
|
|
|
120,490 |
|
|
|
16,796 |
|
|
|
|
6,039,471 |
|
|
|
6,433,593 |
|
|
|
896,818 |
|
Cash and bank balances |
|
|
6,039,471 |
|
|
|
6,433,593 |
|
|
|
896,818 |
|
Cash and cash equivalents comprise the following at December 31:
|
|
|
|
|
|
|
|
|
|
|
|
|
|
|
31.12.2023 |
|
|
31.12.2024 |
|
|
31.12.2024 |
|
|
|
RMB’000 |
|
|
RMB’000 |
|
|
US$’000 |
|
Cash at banks and on hand |
|
|
4,963,232 |
|
|
|
5,517,049 |
|
|
|
769,055 |
|
Short-term bank deposits (ii) |
|
|
581,144 |
|
|
|
398,867 |
|
|
|
55,601 |
|
Cash and cash equivalents |
|
|
5,544,376 |
|
|
|
5,915,916 |
|
|
|
824,656 |
|
(i)
This short-term bank deposits relate to bank deposits with initial maturities of more than three months and subject to more than insignificant risk of changes in value upon withdrawal before maturity. The interest rate of these bank deposits as of December 31, 2024 for the Group ranged from 2.4% to 5.5% (2023: 2.8% to 5.8%).
(ii)
This relates to the short-term, highly liquid investments with original maturities of three months or less that are readily convertible to known amounts of cash and which are subject to an insignificant risk of changes in value. The interest rate of the deposits as of December 31, 2024 for the Group ranged from 2.3% to 4.9% (2023: 2.5% to 5.7%).
As at December 31, 2024, there is fixed deposits of RMB 51.1 million (US$7.1 million) held with a related party (2023: RMB 51.2 million).
As of December 31, 2024, the Group’s restricted cash of RMB 93.4 million (US$13.0 million) (2023: RMB 23.0 million) was used as collateral by the banks for the issuance of bills to suppliers, RMB 8.6 million (US$1.2 million) (2023: Nil) was pledged to secure bank facilities (Note 26), and RMB 18.4 million (US$2.6 million) relates to retention money deposited in a joint signatory account with the acquirer of Suzhou Reman. (2023: RMB 5.0 million).
As of December 31, 2023 and 2024, the Group had RMB 534.5 million and RMB 542.5 million (US$75.6 million) respectively, of undrawn borrowing facilities in respect of which all conditions precedent had been met.
China Yuchai International Limited
Notes to the Consolidated Financial Statements
Group as a lessee
The Group has lease contracts for land, motor vehicles, office space and staff accommodations used in its operations. These leases are generally with lease term of more than 1 year to 12 years.
The Group also has certain leases of office space and staff accommodations with lease terms of 12 months or less. The Group has applied the “short-term leases” recognition exemptions for these leases.
Set out below are the carrying amounts of right-of-use assets recognized and the movements during the year.
|
|
|
|
|
|
|
|
|
|
|
|
|
|
|
|
|
|
|
|
|
|
|
|
|
|
|
Leasehold land RMB’000 |
|
|
Building and office space RMB’000 |
|
|
Office furniture, fittings and equipment RMB’000 |
|
|
Motor vehicles RMB’000 |
|
|
Total RMB’000 |
|
|
Total US$’000 |
|
At January 1, 2023 |
|
|
289,065 |
|
|
|
52,739 |
|
|
|
42 |
|
|
|
295 |
|
|
|
342,141 |
|
|
|
47,693 |
|
Addition |
|
|
— |
|
|
|
31,082 |
|
|
|
— |
|
|
|
1,002 |
|
|
|
32,084 |
|
|
|
4,472 |
|
Depreciation |
|
|
(12,282 |
) |
|
|
(33,671 |
) |
|
|
(7 |
) |
|
|
(111 |
) |
|
|
(46,071 |
) |
|
|
(6,422 |
) |
Disposal of subsidiary |
|
|
(22,782 |
) |
|
|
— |
|
|
|
— |
|
|
|
— |
|
|
|
(22,782 |
) |
|
|
(3,176 |
) |
Disposal |
|
|
(5,564 |
) |
|
|
— |
|
|
|
— |
|
|
|
— |
|
|
|
(5,564 |
) |
|
|
(776 |
) |
Termination |
|
|
— |
|
|
|
(1,382 |
) |
|
|
— |
|
|
|
— |
|
|
|
(1,382 |
) |
|
|
(193 |
) |
Translation difference |
|
|
— |
|
|
|
18 |
|
|
|
1 |
|
|
|
— |
|
|
|
19 |
|
|
|
3 |
|
At December 31, 2023 and January 1, 2024 |
|
|
248,437 |
|
|
|
48,786 |
|
|
|
36 |
|
|
|
1,186 |
|
|
|
298,445 |
|
|
|
41,601 |
|
Addition |
|
|
— |
|
|
|
55,196 |
|
|
|
— |
|
|
|
152 |
|
|
|
55,348 |
|
|
|
7,715 |
|
Depreciation |
|
|
(11,371 |
) |
|
|
(38,963 |
) |
|
|
(7 |
) |
|
|
(120 |
) |
|
|
(50,461 |
) |
|
|
(7,034 |
) |
Termination |
|
|
— |
|
|
|
(1,353 |
) |
|
|
— |
|
|
|
— |
|
|
|
(1,353 |
) |
|
|
(188 |
) |
Translation difference |
|
|
— |
|
|
|
34 |
|
|
|
— |
|
|
|
— |
|
|
|
34 |
|
|
|
5 |
|
At December 31, 2024 |
|
|
237,066 |
|
|
|
63,700 |
|
|
|
29 |
|
|
|
1,218 |
|
|
|
302,013 |
|
|
|
42,099 |
|
Set out below are the carrying amounts of lease liabilities and the movements during the year:
|
|
|
|
|
|
|
|
|
|
|
|
|
|
|
2023 |
|
|
2024 |
|
|
2024 |
|
|
|
RMB’000 |
|
|
RMB’000 |
|
|
US$’000 |
|
At January 1 |
|
|
59,641 |
|
|
|
49,281 |
|
|
|
6,869 |
|
Additions |
|
|
32,084 |
|
|
|
55,348 |
|
|
|
7,715 |
|
Accretion of interest (Note 7.3) |
|
|
1,969 |
|
|
|
1,714 |
|
|
|
239 |
|
Payments |
|
|
(43,073 |
) |
|
|
(41,752 |
) |
|
|
(5,820 |
) |
Termination |
|
|
(1,382 |
) |
|
|
(1,353 |
) |
|
|
(188 |
) |
Translation difference |
|
|
42 |
|
|
|
(7 |
) |
|
|
(1 |
) |
At December 31 |
|
|
49,281 |
|
|
|
63,231 |
|
|
|
8,814 |
|
Current (Note 25) |
|
|
33,272 |
|
|
|
32,973 |
|
|
|
4,596 |
|
Non-current (Note 25) |
|
|
16,009 |
|
|
|
30,258 |
|
|
|
4,218 |
|
Total |
|
|
49,281 |
|
|
|
63,231 |
|
|
|
8,814 |
|
China Yuchai International Limited
Notes to the Consolidated Financial Statements
Group as a lessee (cont’d)
The following are the amounts recognized in profit of loss:
|
|
|
|
|
|
|
|
|
|
|
|
|
|
|
2023 |
|
|
2024 |
|
|
2024 |
|
|
|
RMB’000 |
|
|
RMB’000 |
|
|
US$’000 |
|
Depreciation charge for right-of-use assets |
|
|
46,071 |
|
|
|
50,461 |
|
|
|
7,034 |
|
Interest expenses on lease liabilities (Note 7.3) |
|
|
1,969 |
|
|
|
1,714 |
|
|
|
239 |
|
Expenses relating to short-term leases (included in selling, general and administrative expenses and research and development expenses) |
|
|
18,275 |
|
|
|
21,458 |
|
|
|
2,991 |
|
Total amount recognized in profit or loss |
|
|
66,315 |
|
|
|
73,633 |
|
|
|
10,264 |
|
In 2024, the Group had total cash outflows for leases of RMB 63.2 million (US$8.8 million) (2023: RMB 61.3 million). The Group also had non-cash additions to right-of-use assets and lease liabilities of RMB 55.3 million (US$7.7 million) in 2024 (2023: RMB 32.1 million). The future cash outflows relating to leases that have not yet commenced are disclosed in Note 30.
Group as a lessor
The Group has entered into operating leases on some of its assets, including surplus offices and warehouses. These leases have terms between 1 to 20 years. Rental income recognized by the Group during the year is RMB 30.9 million (US$4.3 million) (2023: RMB 25.8 million).
Future minimum rental receivables under non-cancellable operating leases as of 31 December are as follows:
|
|
|
|
|
|
|
|
|
|
|
|
|
|
|
31.12.2023 |
|
|
31.12.2024 |
|
|
31.12.2024 |
|
|
|
RMB’000 |
|
|
RMB’000 |
|
|
US$’000 |
|
Within 1 year |
|
|
13,239 |
|
|
|
14,156 |
|
|
|
1,973 |
|
After 1 year but within 5 years |
|
|
41,920 |
|
|
|
41,106 |
|
|
|
5,730 |
|
More than 5 years |
|
|
42,027 |
|
|
|
37,051 |
|
|
|
5,165 |
|
|
|
|
97,186 |
|
|
|
92,313 |
|
|
|
12,868 |
|
China Yuchai International Limited
Notes to the Consolidated Financial Statements
|
|
|
|
|
|
|
|
|
|
|
31.12.2023 |
|
|
31.12.2024 |
|
|
|
thousands |
|
|
thousands |
|
Issued capital |
|
|
|
|
|
|
Authorized shares |
|
|
|
|
|
|
Ordinary share of par value US$ 0.10 each |
|
|
100,000 |
|
|
|
100,000 |
|
|
|
|
|
|
|
|
|
|
|
|
Number of shares |
|
|
RMB’000 |
|
Ordinary shares issued and fully paid |
|
|
|
|
|
|
At January 1, 2023, December 31, 2023 and December 31, 2024 |
|
|
40,858,290 |
|
|
|
2,081,138 |
|
US$’000 |
|
|
|
|
|
290,103 |
|
|
|
|
|
|
|
|
|
|
|
|
|
|
|
|
31.12.2023 |
|
|
31.12.2024 |
|
|
31.12.2024 |
|
|
|
RMB’000 |
|
|
RMB’000 |
|
|
US$’000 |
|
Special share issued and fully paid |
|
|
|
|
|
|
|
|
|
One special share issued and fully paid at US$ 0.10 per share |
|
|
|
* |
|
|
|
* |
|
|
|
* |
* Less than RMB 1 (US$1)
The holders of ordinary shares are entitled to such dividends as the Board of Directors of the Company may declare from time to time. All ordinary shares are entitled to one vote on a show of hands and carry one vote per share on a poll.
The holder of special share is entitled to elect a majority of directors of the Company. In addition, no shareholders’ resolution may be passed without the affirmative vote of the special share, including any resolution to amend the Memorandum of Association or Bye-laws of the Company. The special share is not transferable except to Hong Leong Asia Ltd. (“HLA”), Hong Leong (China) Limited (“HLC”) or any of its affiliates. The Bye-Laws of the Company provides that the special share shall cease to carry any rights in the event that HLA and its affiliates cease to own, directly or indirectly, at least 7,290,000 ordinary shares in the capital of the Company.
|
|
|
|
|
|
|
|
|
|
|
|
|
|
|
2023 |
|
|
2024 |
|
|
2024 |
|
|
|
RMB’000 |
|
|
RMB’000 |
|
|
US$’000 |
|
At January 1 |
|
|
— |
|
|
|
— |
|
|
|
— |
|
Addition |
|
|
— |
|
|
|
285,561 |
|
|
|
39,806 |
|
At December 31 |
|
|
— |
|
|
|
285,561 |
|
|
|
39,806 |
|
In 2024, the Company purchased 3,339,968 (2023: Nil) of its ordinary shares by way of open market transactions at prevailing market prices and privately negotiated transactions. The total amount paid to purchase the shares was approximately RMB 285.6 million (US$39.8 million) (2023: RMB Nil) and this is presented as a component within equity attributable to equity holders of the Company.
19.
Dividends declared and paid
|
|
|
|
|
|
|
|
|
|
|
|
|
|
|
31.12.2023 |
|
|
31.12.2024 |
|
|
31.12.2024 |
|
|
|
RMB’000 |
|
|
RMB’000 |
|
|
US$’000 |
|
Declared and paid during the year |
|
|
|
|
|
|
|
|
|
Dividends on ordinary shares: |
|
|
|
|
|
|
|
|
|
Final dividend paid in 2024: US$ 0.38 per share (2023: US$ 0.28 per share) |
|
|
80,238 |
|
|
|
101,647 |
|
|
|
14,169 |
|
Dividend paid in cash |
|
|
80,238 |
|
|
|
101,647 |
|
|
|
14,169 |
|
China Yuchai International Limited
Notes to the Consolidated Financial Statements
|
|
|
|
|
|
|
|
|
|
|
|
|
|
|
31.12.2023 |
|
|
31.12.2024 |
|
|
31.12.2024 |
|
|
|
RMB’000 |
|
|
RMB’000 |
|
|
US$’000 |
|
Statutory reserve |
|
|
|
|
|
|
|
|
|
Statutory general reserve (i) |
|
|
|
|
|
|
|
|
|
At January 1 |
|
|
310,029 |
|
|
|
356,018 |
|
|
|
49,628 |
|
Transfer from retained earnings |
|
|
45,989 |
|
|
|
62,225 |
|
|
|
8,674 |
|
At December 31 |
|
|
356,018 |
|
|
|
418,243 |
|
|
|
58,302 |
|
General surplus reserve (ii) |
|
|
|
|
|
|
|
|
|
At January 1 and December 31 |
|
|
25,706 |
|
|
|
25,706 |
|
|
|
3,583 |
|
Total |
|
|
381,724 |
|
|
|
443,949 |
|
|
|
61,885 |
|
|
|
|
|
|
|
|
|
|
|
Capital reserves (iii) |
|
|
|
|
|
|
|
|
|
At January 1 |
|
|
(4,196 |
) |
|
|
(18,236 |
) |
|
|
(2,542 |
) |
Issuance of put option to non-controlling interest of subsidiary |
|
|
(14,040 |
) |
|
|
— |
|
|
|
— |
|
At December 31 |
|
|
(18,236 |
) |
|
|
(18,236 |
) |
|
|
(2,542 |
) |
Note:
(i)
In accordance with the relevant regulations in the PRC, a 10% appropriation to the statutory general reserve based on the net income reported in the PRC financial statements is required until the balance reaches 50% of the authorized share capital of Yuchai and its subsidiaries. Statutory general reserve can be used to make good previous years’ losses, if any, and may be converted into share capital by the issue of new shares to shareholders in proportion to their existing shareholdings, or by increasing the par value of the shares currently held by them, provided that the reserve balance after such issue is not less than 25% of the authorized share capital.
(ii)
General surplus reserve is appropriated in accordance with Yuchai’s Articles and resolution of the board of directors. General surplus reserve may be used to offset accumulated losses or increase the registered capital.
(iii)
Capital reserves consist of reserve resulted from (i) a capital transaction in 2015 and (ii) the put option granted to the non-controlling interests of Yuchai’s subsidiary in 2022 and 2023. Further details are given in Note 28.
|
|
|
|
|
|
|
|
|
|
|
|
|
|
|
31.12.2023 |
|
|
31.12.2024 |
|
|
31.12.2024 |
|
|
|
RMB’000 |
|
|
RMB’000 |
|
|
US$’000 |
|
Other components of equity |
|
|
|
|
|
|
|
|
|
Foreign currency translation reserve (i) |
|
|
(27,971 |
) |
|
|
(15,056 |
) |
|
|
(2,099 |
) |
Performance shares reserve (ii) |
|
|
19,758 |
|
|
|
25,461 |
|
|
|
3,549 |
|
Premium paid for acquisition of non-controlling interests |
|
|
(7,986 |
) |
|
|
(26,466 |
) |
|
|
(3,689 |
) |
Fair value reserve of financial assets at FVOCI (iii) |
|
|
(22,454 |
) |
|
|
(20,342 |
) |
|
|
(2,836 |
) |
Total |
|
|
(38,653 |
) |
|
|
(36,403 |
) |
|
|
(5,075 |
) |
Note:
(i)
Foreign currency translation reserve represents exchange differences arising from the translation of the financial statements of foreign operations whose functional currencies are different from that of the Group’s presentation currency.
(ii)
Performance shares reserve comprises the cumulative value of employee services received in return for share-based compensation. The amount in the reserve is retained when the option is expired.
(iii)
Fair value reserve of financial assets at FVOCI relates to the subsequent measurement of the Group’s bills receivable at fair value through OCI.
China Yuchai International Limited
Notes to the Consolidated Financial Statements
By the Company
China Yuchai International Limited 2014 Equity Incentive Plan (the “Equity Incentive Plan”)
The Equity Incentive Plan was approved by the Board of Directors of the Company on May 10, 2014 for a duration of 10 years.
All options granted under the Equity Incentive Plan are subject to a vesting schedule as follows:
(1)
one year after the date of grant for up to 33% of the shares over which the options are exercisable;
(2)
two years after the date of grant for up to 66% (including (1) above) of the shares over which the options are exercisable; and
(3)
three years after the date of grant for up to 100% (including (1) and (2) above) of the shares over which the options are exercisable.
The following share options were granted under the Equity Incentive Plan with an exercise period of 10 years (from July 29, 2014 to July 28, 2024). The share options were expired in July 2024. In 2022, 2023 and 2024, there was no share-based payment expense arising from Equity Incentive Plan.
Movements during the year
The following table illustrates the number and weighted average exercise prices (“WAEP”) of, and movements in share options during the year:
|
|
|
|
|
|
|
|
|
|
|
|
|
|
|
Number of share options |
|
|
WAEP |
|
Number of share options |
|
|
WAEP |
|
|
2023 |
|
|
2023 |
|
2024 |
|
|
2024 |
Outstanding at January 1 |
|
|
270,000 |
|
|
US$ 21.11 |
|
|
270,000 |
|
|
US$ 21.11 |
Expired |
|
|
— |
|
|
|
|
|
(270,000 |
) |
|
US$ 21.11 |
Outstanding at December 31 |
|
|
270,000 |
|
|
US$ 21.11 |
|
|
— |
|
|
|
Exercisable at December 31 |
|
|
270,000 |
|
|
US$ 21.11 |
|
|
— |
|
|
|
The fair value of services received in return for share options granted are measured by reference to the fair value of share options granted. The estimate of the fair value of the services received is measured based on the Black-Scholes model. The expected life used in the model has been adjusted, based on management’s best estimate, for the effects of non-transferability, exercise restrictions and behavioral considerations.
Fair value of share options and assumptions
|
|
|
Date of grant of options |
|
On July 29, 2014 |
Fair value at measurement date (US$) |
|
5.70 – 6.74 |
Share price (US$) |
|
21.11 |
Exercise price (US$) |
|
21.11 |
Expected volatility (%) |
|
47.4 |
Expected option life (years) |
|
3.5 – 5.5 |
Expected dividends (%) |
|
5.81 |
Risk-free interest rate (%) |
|
1.4 – 2.0 |
The exercise price for options outstanding as of December 31, 2023 was US$21.11 dollar.
The weighted average remaining contractual life for the share options outstanding as of December 31, 2023 was 0.6 years.
The expected volatility reflects the assumption that the historical volatility over a period similar to the life of the options is indicative of future trends, which may not necessarily be the actual outcome.
China Yuchai International Limited
Notes to the Consolidated Financial Statements
21.
Share-based payment (cont’d)
Fair value of share options and assumptions (cont'd)
There are no market conditions associated with the share options granted. Service conditions and non-market performance conditions are not taken into account in the measurement of the fair value of the service to be received at the grant date.
By the Subsidiaries
Guangxi Yuchai Machinery Company Limited Equity Holding Scheme (the “Yuchai Equity Scheme”) and Guangxi Yuchai Marine and Genset Power Co., Ltd Incentive Scheme (the "MGP Incentive Scheme”) (collectively, the “Two Schemes”)
The Two Schemes was approved by the shareholders of Yuchai on June 20, 2024. They are administrated by Yuchai’s Remuneration Committee (“Yuchai RC”).
The salient terms of the Two Schemes are as follows:
(i)
participants of the Two Schemes were awarded interests in MGP on June 26, 2024 such that the registered capital of MGP was increased by an aggregate amount of RMB 28.0 million (US$3.9 million) which corresponded to approximately 6.54% interest in the enlarged registered capital of MGP (the “MGP Interest”) and participants of the Two Schemes contributed an aggregate amount of RMB 82.9 million (US$11.6 million) at the price of RMB 2.96 per RMB 1.00 registered capital in cash;
(ii)
the subscription price was based on the fair value of the net assets of MGP and its subsidiaries as at December 31, 2022 and was arrived at after taking into consideration, among other things, the rationale for the Two Schemes and the valuation of MGP factoring in the restrictions placed on the MGP Interest;
(iii)
participants of the Two Schemes are employees within the Yuchai group of entities. One participant of the Yuchai Equity Scheme is a director of the Company;
(iv)
the MGP Interest is held by separate partnership vehicles established by the participants of the Two Schemes. Although all partners in each of the partnership vehicles including Yuchai have the right (but not the obligation) to buy the Partnership Interests in that partnership vehicle under a special scenario, should Yuchai buy any Partnership Interests in any partnership vehicle, it has to transfer to newly identified employees approved by the Yuchai RC within six months.
(v)
restrictions on the partnership vehicles which hold the MGP Interest (“Partnership Interest”) include (a) a lock-up period commencing on the date of issuance of the MGP Interest and a moratorium period ending (ai) in the event that MGP undertakes a public listing, three years after such listing; or (aii) in the event that MGP does not undertake a public listing, ten years; (b) the partnership vehicles are to vote on all matters proposed at shareholders’ meetings in the same manner as Yuchai; (c) transfer/sale/mortgage/gift restrictions on Partnership Interests; (d) save for six key employees who are also the general partners of the partnership vehicles may continue to hold their Partnership Interests upon retirement, Partnership Interests must be transferred in accordance with the agreed terms and to approved person under certain special scenarios including death, termination/resignation/divorce and dismissal; and
(vi)
the partnership vehicles have the right to distributions declared and made by MGP upon the issuance of the MGP Interest.
Following the awards of the MGP Interest, the Group’s effective equity interest in MGP decreased from 76.4% to 71.4% as at December 31, 2024.
The expense recognized for employee services received from Two Schemes during the year is shown in the following table:
|
|
|
|
|
|
|
|
|
|
|
31.12.2024 |
|
|
31.12.2024 |
|
|
|
RMB’000 |
|
|
US$’000 |
|
Expense arising from equity-settled share-based payment transactions |
|
|
7,829 |
|
|
|
1,091 |
|
China Yuchai International Limited
Notes to the Consolidated Financial Statements
22.
Trade and other payables
|
|
|
|
|
|
|
|
|
|
|
|
|
|
|
31.12.2023 |
|
|
31.12.2024 |
|
|
31.12.2024 |
|
|
|
RMB’000 |
|
|
RMB’000 |
|
|
US$’000 |
|
Current |
|
|
|
|
|
|
|
|
|
Trade payables |
|
|
3,999,224 |
|
|
|
4,361,810 |
|
|
|
608,019 |
|
Bills payables (i) |
|
|
3,248,066 |
|
|
|
3,730,333 |
|
|
|
519,994 |
|
Other payables |
|
|
402,516 |
|
|
|
348,856 |
|
|
|
48,629 |
|
Accrued expenses |
|
|
226,745 |
|
|
|
216,674 |
|
|
|
30,203 |
|
Accrued staff costs |
|
|
499,230 |
|
|
|
642,081 |
|
|
|
89,504 |
|
Refund liabilities |
|
|
324,161 |
|
|
|
442,577 |
|
|
|
61,693 |
|
Dividend payable |
|
|
30,899 |
|
|
|
44,005 |
|
|
|
6,134 |
|
Amount due to: |
|
|
|
|
|
|
|
|
|
- joint ventures (trade) |
|
|
83,590 |
|
|
|
49,898 |
|
|
|
6,956 |
|
- joint ventures (non-trade) |
|
|
— |
|
|
|
4 |
|
|
|
1 |
|
- related parties (trade) |
|
|
303,393 |
|
|
|
357,714 |
|
|
|
49,864 |
|
- related parties (non-trade) |
|
|
36,083 |
|
|
|
36,772 |
|
|
|
5,126 |
|
Financial liabilities carried at amortized cost (Note 32, Note 35) |
|
|
9,153,907 |
|
|
|
10,230,724 |
|
|
|
1,426,123 |
|
Deferred grants (Note 27) |
|
|
8,064 |
|
|
|
— |
|
|
|
— |
|
Advance from customers |
|
|
248 |
|
|
|
592 |
|
|
|
83 |
|
Other tax payable |
|
|
65,105 |
|
|
|
62,435 |
|
|
|
8,703 |
|
Total trade and other payables |
|
|
9,227,324 |
|
|
|
10,293,751 |
|
|
|
1,434,909 |
|
(i)
As of December 31, 2024, the bills payables include bills payable to joint ventures and other related parties amounted to RMB 30.1 million (US$4.2 million) (2023: RMB 4.0 million) and RMB 597.1 million (US$83.2 million) (2023: RMB 435.3 million) respectively.
(ii)
Terms and conditions of the above financial liabilities:
•
Trade and other payables are non-interest bearing and are normally settled on agreed credit terms ranging from 60 to 90 day terms.
•
The non-trade balances due to joint ventures and related parties are unsecured, interest-free and repayable on demand.
|
|
|
|
|
|
|
|
|
|
|
|
|
|
|
31.12.2023 |
|
|
31.12.2024 |
|
|
31.12.2024 |
|
|
|
RMB’000 |
|
|
RMB’000 |
|
|
US$’000 |
|
Non-current |
|
|
|
|
|
|
|
|
|
Other payables (i) (Note 32, Note 35) |
|
|
181,155 |
|
|
|
171,768 |
|
|
|
23,944 |
|
(i)
This relates to accrual for bonus, which is non-interest bearing and not expected to be settled within next 12 months.
China Yuchai International Limited
Notes to the Consolidated Financial Statements
|
|
|
|
|
|
|
|
|
|
|
Provision for warranty |
|
|
Provision for warranty |
|
|
|
RMB’000 |
|
|
US$’000 |
|
At January 1, 2023 |
|
|
220,114 |
|
|
|
30,683 |
|
Provision made |
|
|
414,021 |
|
|
|
57,713 |
|
Provision utilized |
|
|
(375,910 |
) |
|
|
(52,401 |
) |
Disposal of a subsidiary |
|
|
(2,145 |
) |
|
|
(299 |
) |
At December 31, 2023 and January 1, 2024 |
|
|
256,080 |
|
|
|
35,696 |
|
Provision made |
|
|
626,255 |
|
|
|
87,298 |
|
Provision utilized |
|
|
(493,770 |
) |
|
|
(68,830 |
) |
At December 31, 2024 |
|
|
388,565 |
|
|
|
54,164 |
|
|
|
|
|
|
|
|
|
|
|
|
|
|
|
|
31.12.2023 |
|
|
31.12.2024 |
|
|
31.12.2024 |
|
|
|
RMB’000 |
|
|
RMB’000 |
|
|
US$’000 |
|
Unfulfilled service-type maintenance services |
|
|
155,192 |
|
|
|
145,321 |
|
|
|
20,257 |
|
Advance from customer |
|
|
536,235 |
|
|
|
485,362 |
|
|
|
67,658 |
|
Total |
|
|
691,427 |
|
|
|
630,683 |
|
|
|
87,915 |
|
Current |
|
|
639,213 |
|
|
|
582,592 |
|
|
|
81,211 |
|
Non-current |
|
|
52,214 |
|
|
|
48,091 |
|
|
|
6,704 |
|
Total contract liabilities (Note 6.2) |
|
|
691,427 |
|
|
|
630,683 |
|
|
|
87,915 |
|
|
|
|
|
|
|
|
|
|
|
|
|
|
|
|
Interest rate |
|
Maturity |
|
31.12.2023 |
|
|
|
|
|
% |
|
|
|
RMB’000 |
|
Current (Note 16) |
|
|
|
1.3 - 6.7 |
|
2024 |
|
|
33,272 |
|
Non- current (Note 16) |
|
|
|
1.3 - 6.7 |
|
2025-2034 |
|
|
16,009 |
|
|
|
|
|
|
|
|
|
|
|
|
|
|
|
|
Interest rate |
|
Maturity |
|
31.12.2024 |
|
|
31.12.2024 |
|
|
|
% |
|
|
|
RMB’000 |
|
|
US$’000 |
|
Current (Note 16) |
|
2.4 - 6.7 |
|
2025 |
|
|
32,973 |
|
|
|
4,596 |
|
Non- current (Note 16) |
|
1.3 - 6.7 |
|
2026-2036 |
|
|
30,258 |
|
|
|
4,218 |
|
China Yuchai International Limited
Notes to the Consolidated Financial Statements
|
|
|
|
|
|
|
|
|
|
|
|
|
|
|
31.12.2023 |
|
|
31.12.2024 |
|
|
31.12.2024 |
|
|
|
RMB’000 |
|
|
RMB’000 |
|
|
US$’000 |
|
Current |
|
|
|
|
|
|
|
|
|
Unsecured bank loans |
|
|
1,830,294 |
|
|
|
1,851,800 |
|
|
|
258,134 |
|
Secured bank loans |
|
|
20,000 |
|
|
|
20,000 |
|
|
|
2,788 |
|
|
|
|
1,850,294 |
|
|
|
1,871,800 |
|
|
|
260,922 |
|
|
|
|
|
|
|
|
|
|
|
Non-current |
|
|
|
|
|
|
|
|
|
Unsecured bank loans |
|
|
690,000 |
|
|
|
638,000 |
|
|
|
88,935 |
|
Terms and conditions of outstanding loans and borrowings are as follows:
|
|
|
|
|
|
|
|
|
|
|
|
|
|
|
Weighted average interest rate |
|
Maturity |
|
31.12.2023 |
|
|
|
|
|
% |
|
|
|
RMB’000 |
|
Secured bank loans: |
|
|
|
|
|
|
|
|
|
- Renminbi fixed rate loans |
|
|
|
1.3 |
|
2024 |
|
|
20,000 |
|
|
|
|
|
|
|
|
|
|
|
Unsecured bank loans: |
|
|
|
|
|
|
|
|
|
- Renminbi fixed rate loans |
|
|
|
2.0 |
|
2024 |
|
|
1,760,294 |
|
- Renminbi floating rate loans |
|
|
|
2.6 |
|
2024-2026 |
|
|
760,000 |
|
|
|
|
|
|
|
|
|
|
2,520,294 |
|
|
|
|
|
|
|
|
|
|
|
|
|
|
|
|
Weighted average interest rate |
|
Maturity |
|
31.12.2024 |
|
|
31.12.2024 |
|
|
|
% |
|
|
|
RMB’000 |
|
|
US$’000 |
|
Secured bank loans: |
|
|
|
|
|
|
|
|
|
|
- Renminbi fixed rate loans |
|
0.6 |
|
2025 |
|
|
20,000 |
|
|
|
2,788 |
|
|
|
|
|
|
|
|
|
|
|
|
Unsecured bank loans: |
|
|
|
|
|
|
|
|
|
|
- Renminbi fixed rate loans |
|
2.1 |
|
2025 |
|
|
1,591,800 |
|
|
|
221,891 |
|
- Renminbi floating rate loans |
|
2.7 |
|
2025-2026 |
|
|
898,000 |
|
|
|
125,178 |
|
|
|
|
|
|
|
|
2,489,800 |
|
|
|
347,069 |
|
China Yuchai International Limited
Notes to the Consolidated Financial Statements
26.
Loans and borrowings (cont'd)
S$30.0 million credit facility with DBS Bank Ltd (“DBS”)
On June 25, 2021, the Company entered into an uncommitted revolving credit facility agreement with DBS with an aggregate value of S$30.0 million for renewal of the S$30.0 million facility that matured on June 1, 2021. The facility may be used to finance the Group general working capital requirements. Among other things, the terms of the facility required that at all times (i) the Company retains at least 76.4% ownership in Yuchai, (ii) HLA retains ownership of the special share, directly or indirectly retains at least 35% ownership of the Company and that the Company remains a subsidiary of HLA, and (iii) HLGE remains listed on the Main Board of Singapore Exchange. The terms of the facility also included certain financial covenants with respect to the Company’s consolidated tangible net worth (as defined in the agreement) not being less than US$400 million, and the ratio of the consolidated total debt (as defined in the agreement) to consolidated tangible net worth not exceeding 1.0 times.
S$30.0 million credit facility with MUFG Bank Ltd, Singapore Branch (“MUFG”)
On August 18, 2023, the Company entered into an uncommitted and unsecured multi-currency short-term loan agreement with MUFG for an aggregate value of S$30.0 million for renewal of the S$30.0 million facility that matured on March 17, 2020. The facility may be used to finance the Company’s general working capital requirements. Among other things, the terms of the facility required that at all times (i) HLA maintain legal and beneficial ownership of at least 7,290,000 issued and paid-up shares in the Company, and retains ownership of the special share in the Company, (ii) the Company remains a consolidated subsidiary of HLA, (iii) the Company directly or indirectly retains at least 76.4% ownership in Yuchai, and (iv) HLGE remains listed on the Main Board of Singapore Exchange. The terms of the facility also include certain financial covenants with respect to the Company’s tangible net worth (as defined in the agreement) not being less than US$120 million at all times and the ratio of the Company’s total net debt (as defined in the agreement) to tangible net worth not exceeding 2.0 times at all times, as well as negative pledge provisions and customary drawdown requirements.
US$30.0 million credit facility with Sumitomo Mitsui Banking Corporation, Singapore Branch (“SMBC”)
On February 10, 2025, the Company entered into an uncommitted and unsecured multi-currency short-term revolving credit facility agreement with SMBC for an aggregate value of US$30.0 million. The maximum tenor of each drawdown under the facility is six months for US dollars and Singapore dollars. This facility may be used by to finance the Company’s general working capital requirements. The terms of the facility require, among other things, that HLA maintain legal and beneficial ownership of at least 7,290,000 issued and paid-up shares in the Company, retains ownership of the special share and that the Company remains a subsidiary of HLA. The terms of the facility also include certain financial covenants with respect to the Company’s consolidated tangible net worth (as defined in the agreement) as of June 30 and December 31 of each year not less than US$200 million and the ratio of the Company’s consolidated total net debt (as defined in the agreement) to consolidated tangible net worth as of June 30 and December 31 of each year not exceeding 2.0 times, as well as negative pledge provisions and customary drawdown requirements.
China Yuchai International Limited
Notes to the Consolidated Financial Statements
|
|
|
|
|
|
|
|
|
|
|
|
|
|
|
31.12.2023 |
|
|
31.12.2024 |
|
|
31.12.2024 |
|
|
|
RMB’000 |
|
|
RMB’000 |
|
|
US$’000 |
|
At January 1 |
|
|
489,788 |
|
|
|
459,958 |
|
|
|
64,116 |
|
Received during the year |
|
|
145,330 |
|
|
|
182,232 |
|
|
|
25,402 |
|
Grant disbursed to partner of joint project |
|
|
(16,423 |
) |
|
|
(25,450 |
) |
|
|
(3,547 |
) |
Released to consolidated statement of profit or loss |
|
|
(59,818 |
) |
|
|
(121,893 |
) |
|
|
(16,991 |
) |
Reclassification to other payables |
|
|
(98,919 |
) |
|
|
— |
|
|
|
— |
|
At December 31 |
|
|
459,958 |
|
|
|
494,847 |
|
|
|
68,980 |
|
Current (Note 22) |
|
|
8,064 |
|
|
|
— |
|
|
|
— |
|
Non-current |
|
|
451,894 |
|
|
|
494,847 |
|
|
|
68,980 |
|
|
|
|
459,958 |
|
|
|
494,847 |
|
|
|
68,980 |
|
The government grant that have been received in PRC was to support and fund Yuchai’s production facilities, research and development activities for product innovations and developments.
28.
Other financial liability
In November 2022, Yuchai Simlan received RMB 50.0 million from an investor for its 9.1% of shareholding in Yuchai Simlan. In February 2023, Yuchai Simlan received another RMB 20.0 million from two new investors for its 3.2% of shareholding in Yuchai Simlan. At the same time, Yuchai has granted a put option to these investors (non-controlling interest of its subsidiary company, Yuchai Simlan). These options may be exercised at cost plus agreed interests (based on a fixed interest rate) if certain conditions are not met by end of 2027. Accordingly, the Group recognized a financial liability based on the present value of the amount payable upon exercise of the put. A corresponding capital reserve was recognized (Note 20).
29.
Related party disclosures
The ultimate parent
As of December 31, 2024, the controlling shareholder of the Company, HLA, indirectly owned 18,270,965, or 48.7% (2023: 18,270,965, or 44.7%), of the ordinary shares (net of treasury shares) in the capital of the Company, as well as a special share that entitles it to elect a majority of directors of the Company. HLA controls the Company through its wholly-owned subsidiary, HLC, and through HL Technology Systems Pte. Ltd. (“HLT”), a wholly-owned subsidiary of HLC. HLT owns approximately 25.4% (2023: 23.3%) of the ordinary shares in the capital of the Company and is, and has since August 2002 been, the registered holder of the special share. HLA also owns, through another wholly-owned subsidiary, Well Summit Investments Limited, approximately 23.3% (2023: 21.4%) of the ordinary shares in the capital of the Company. HLA is a member of the Hong Leong Investment Holdings Pte. Ltd., or Hong Leong Investment group of companies. Prior to August 2002, the Company was controlled by Diesel Machinery (BVI) Limited, which, until its dissolution, was a holding company controlled by HLC and was the prior owner of the special share. Through HLT’s stock ownership and the rights accorded to the special share under Bye-Laws of the Company and various agreements among shareholders, HLA is able to effectively approve and effect most corporate transactions.
In 2024, there were transactions other than dividends paid, between the Group and HLA of RMB 0.6 million (less than US$0.1 million) (2023: RMB 0.5 million; 2022: RMB 0.4 million). The transaction relates to consultancy fees charged by HLA.
Entity with significant influence over the Group
As of December 31, 2024, GY through Coomber Investment Ltd. owned 20.1% (2023: 18.2%) of the ordinary shares in the capital of the Company.
China Yuchai International Limited
Notes to the Consolidated Financial Statements
29.
Related party disclosures (cont’d)
The following provides the significant transactions that have been entered into with related parties for the relevant financial year.
|
|
|
|
|
|
|
|
|
|
|
|
|
|
|
|
|
|
|
31.12.2022 |
|
|
31.12.2023 |
|
|
31.12.2024 |
|
|
31.12.2024 |
|
|
|
RMB’000 |
|
|
RMB’000 |
|
|
RMB’000 |
|
|
US$’000 |
|
Sales of engines and parts |
|
|
|
|
|
|
|
|
|
|
|
|
- associates and joint ventures |
|
|
411,010 |
|
|
|
924,971 |
|
|
|
974,112 |
|
|
|
135,787 |
|
- GY and its affiliates |
|
|
2,262,306 |
|
|
|
2,034,304 |
|
|
|
2,120,542 |
|
|
|
295,595 |
|
Purchase of parts, supplies and engines |
|
|
|
|
|
|
|
|
|
|
|
|
- associates and joint ventures |
|
|
1,396,611 |
|
|
|
1,614,814 |
|
|
|
1,683,296 |
|
|
|
234,645 |
|
- GY and its affiliates |
|
|
1,053,607 |
|
|
|
1,804,457 |
|
|
|
1,927,305 |
|
|
|
268,659 |
|
Hospitality, restaurant, consultancy and other service income charged to |
|
|
|
|
|
|
|
|
|
|
|
|
- a joint venture |
|
|
5,803 |
|
|
|
18,427 |
|
|
|
11,536 |
|
|
|
1,608 |
|
- GY and its affiliates |
|
|
10,398 |
|
|
|
18,023 |
|
|
|
25,521 |
|
|
|
3,558 |
|
Service charge charged by |
|
|
|
|
|
|
|
|
|
|
|
|
- joint ventures |
|
|
128 |
|
|
|
2,094 |
|
|
|
833 |
|
|
|
116 |
|
Rental income |
|
|
|
|
|
|
|
|
|
|
|
|
- joint ventures |
|
|
4,634 |
|
|
|
3,834 |
|
|
|
2,914 |
|
|
|
406 |
|
- GY and its affiliates |
|
|
580 |
|
|
|
12,227 |
|
|
|
12,657 |
|
|
|
1,764 |
|
Sales of an intangible asset to a joint venture |
|
|
— |
|
|
|
101,390 |
|
|
|
— |
|
|
|
— |
|
Property management service expenses |
|
|
|
|
|
|
|
|
|
|
|
|
- GY and its affiliates |
|
|
22,128 |
|
|
|
24,668 |
|
|
|
22,873 |
|
|
|
3,188 |
|
Selling, general and administrative expenses |
|
|
|
|
|
|
|
|
|
|
|
|
- GY and its affiliates |
|
|
30,151 |
|
|
|
34,178 |
|
|
|
98,486 |
|
|
|
13,729 |
|
- HLA and its affiliates |
|
|
8,994 |
|
|
|
9,194 |
|
|
|
8,968 |
|
|
|
1,250 |
|
Delivery, storage, distribution and handling expenses |
|
|
|
|
|
|
|
|
|
|
|
|
- GY and its affiliates |
|
|
201,669 |
|
|
|
212,566 |
|
|
|
183,020 |
|
|
|
25,512 |
|
Payment for lease liabilities |
|
|
|
|
|
|
|
|
|
|
|
|
- GY and its affiliates |
|
|
19,802 |
|
|
|
19,615 |
|
|
|
19,225 |
|
|
|
2,680 |
|
Purchases of vehicles and machineries |
|
|
|
|
|
|
|
|
|
|
|
|
- GY and its affiliates |
|
|
2,513 |
|
|
|
— |
|
|
|
— |
|
|
|
— |
|
In addition to the above, Yuchai also entered into transactions with other PRC Government owned enterprises. Management considers that these transactions were entered into in the normal course of business and expects that these transactions will continue on normal commercial terms.
The transactions with related parties are made at terms agreed between the parties.
Compensation of key management personnel of the Group
|
|
|
|
|
|
|
|
|
|
|
|
|
|
|
|
|
|
|
31.12.2022 |
|
|
31.12.2023 |
|
|
31.12.2024 |
|
|
31.12.2024 |
|
|
|
RMB’000 |
|
|
RMB’000 |
|
|
RMB’000 |
|
|
US$’000 |
|
Short-term employee benefits |
|
|
25,011 |
|
|
|
30,147 |
|
|
|
34,625 |
|
|
|
4,827 |
|
Share-based payment |
|
|
— |
|
|
|
— |
|
|
|
952 |
|
|
|
133 |
|
Contribution to defined contribution plans |
|
|
208 |
|
|
|
305 |
|
|
|
315 |
|
|
|
44 |
|
|
|
|
25,219 |
|
|
|
30,452 |
|
|
|
35,892 |
|
|
|
5,004 |
|
The non-executive directors do not receive pension entitlements from the Group.
China Yuchai International Limited
Notes to the Consolidated Financial Statements
30.
Commitments and contingencies
Operating lease commitments - Group as lessee
The Group does not have lease contract that have not yet commenced as of December 31, 2024. The future lease payments for these non-cancellable lease contracts are as follows:
|
|
|
|
|
|
|
|
|
|
|
|
|
|
|
31.12.2023 |
|
|
31.12.2024 |
|
|
31.12.2024 |
|
|
|
RMB’000 |
|
|
RMB’000 |
|
|
US$’000 |
|
Within 1 year |
|
|
98 |
|
|
|
— |
|
|
|
— |
|
After 1 year but within 5 years |
|
|
198 |
|
|
|
— |
|
|
|
— |
|
After 5 years |
|
|
— |
|
|
|
— |
|
|
|
— |
|
|
|
|
296 |
|
|
|
— |
|
|
|
— |
|
Capital commitments
As of December 31, 2023 and 2024, the Group had capital expenditure (mainly in respect of property, plant and equipment) contracted for but not paid and not recognized in financial statements amounting to RMB 175.9 million and RMB 310.7 million (US$43.3 million) respectively. The Group’s share of joint venture’s capital commitment is disclosed in Note 5.
For management purposes, the Group is organized into business units based on their products and services, and has two reportable operating segments as follows:
•
Yuchai primarily conducts manufacturing for on- and off-road powertrain solutions and applications which are mainly distributed in the PRC market.
•
HLGE is engaged in hospitality and property development activities conducted mainly in Malaysia. HLGE is listed on the Main Board of the Singapore Exchange.
Management monitors the operating results of its business units separately for the purpose of making decisions about resource allocation and performance assessment.
|
|
|
|
|
|
|
|
|
|
|
Year ended December 31, 2022 |
|
Yuchai |
|
HLGE |
|
Corporate |
|
Eliminations/ adjustment |
|
Consolidated financial statements |
|
|
RMB’000 |
|
RMB’000 |
|
RMB’000 |
|
RMB’000 |
|
RMB’000 |
Revenue |
|
|
|
|
|
|
|
|
|
|
Total external revenue (Note 6.1) |
|
15,997,766 |
|
32,870 |
|
— |
|
— |
|
16,030,636 |
Results |
|
|
|
|
|
|
|
|
|
|
Interest income |
|
116,668 |
|
2,902 |
|
12,309 |
|
— |
|
131,879 |
Interest expense |
|
(90,846) |
|
(49) |
|
(14) |
|
— |
|
(90,909) |
Depreciation and amortization |
|
(619,000) |
|
(4,770) |
|
(922) |
|
— |
|
(624,692) |
Share of results of associates and joint venture |
|
(29,554) |
|
461 |
|
— |
|
— |
|
(29,093) |
Income tax expense |
|
(47,555) |
|
(39) |
|
(11,471) |
(i) |
— |
|
(59,065) |
Other material non-cash items |
|
|
|
|
|
|
|
|
|
|
Impairment of property, plant and equipment |
|
(17,278) |
|
— |
|
— |
|
— |
|
(17,278) |
Impairment of trade and other receivables |
|
459 |
|
— |
|
— |
|
— |
|
459 |
Warranties |
|
(317,076) |
|
— |
|
— |
|
— |
|
(317,076) |
Segment profit after tax |
|
355,140 |
|
5,152 |
|
(24,280) |
|
(351) |
|
335,661 |
Total assets |
|
23,020,241 |
|
405,871 |
|
2,215,652 |
|
(1,504,208) |
|
24,137,556 |
Total liabilities |
|
(12,220,938) |
|
(12,062) |
|
(76,081) |
(ii) |
6,589 |
|
(12,302,492) |
Others |
|
|
|
|
|
|
|
|
|
|
Investment in joint ventures |
|
150,219 |
|
4,484 |
|
— |
|
— |
|
154,703 |
Capital expenditure |
|
352,737 |
|
564 |
|
47 |
|
— |
|
353,348 |
China Yuchai International Limited
Notes to the Consolidated Financial Statements
31.
Segment information (cont’d)
|
|
|
|
|
|
|
|
|
|
|
Year ended December 31, 2023 |
|
Yuchai |
|
HLGE |
|
Corporate |
|
Eliminations/ adjustment |
|
Consolidated financial statements |
|
|
RMB’000 |
|
RMB’000 |
|
RMB’000 |
|
RMB’000 |
|
RMB’000 |
Revenue |
|
|
|
|
|
|
|
|
|
|
Total external revenue (Note 6.1) |
|
18,015,280 |
|
31,069 |
|
— |
|
— |
|
18,046,349 |
Results |
|
|
|
|
|
|
|
|
|
|
Interest income |
|
108,792 |
|
9,545 |
|
35,792 |
|
— |
|
154,129 |
Interest expense |
|
(95,483) |
|
(42) |
|
(62) |
|
— |
|
(95,587) |
Depreciation and amortization |
|
(659,426) |
|
(4,934) |
|
(705) |
|
— |
|
(665,065) |
Gain on disposal of a subsidiary |
|
113,042 |
|
— |
|
— |
|
— |
|
113,042 |
Share of results of associates and joint venture |
|
62,041 |
|
37 |
|
— |
|
— |
|
62,078 |
Income tax expense |
|
(131,021) |
|
(535) |
|
(16,940) |
(i) |
— |
|
(148,496) |
Other material non-cash items |
|
|
|
|
|
|
|
|
|
|
Impairment of property, plant and equipment |
|
(44,667) |
|
— |
|
— |
|
— |
|
(44,667) |
Impairment of trade and other receivables |
|
(23,832) |
|
(26) |
|
— |
|
— |
|
(23,858) |
Warranties |
|
(414,021) |
|
— |
|
— |
|
— |
|
(414,021) |
Segment profit after tax |
|
431,697 |
|
9,534 |
|
(17,931) |
|
(444) |
|
422,856 |
Total assets |
|
24,579,069 |
|
423,968 |
|
2,258,575 |
|
(1,503,994) |
|
25,757,618 |
Total liabilities |
|
(13,486,829) |
|
(11,307) |
|
(86,787) |
(ii) |
2,930 |
|
(13,581,993) |
Others |
|
|
|
|
|
|
|
|
|
|
Investment in joint ventures |
|
235,558 |
|
1,671 |
|
— |
|
— |
|
237,229 |
Capital expenditure |
|
176,782 |
|
2,059 |
|
35 |
|
— |
|
178,876 |
|
|
|
|
|
|
|
|
|
|
|
|
|
Year ended December 31, 2024 |
|
Yuchai |
|
HLGE |
|
Corporate |
|
Eliminations/ adjustment |
|
Consolidated financial statements |
|
Consolidated financial statements |
|
|
RMB’000 |
|
RMB’000 |
|
RMB’000 |
|
RMB’000 |
|
RMB’000 |
|
US$’000 |
Revenue |
|
|
|
|
|
|
|
|
|
|
|
|
Total external revenue (Note 6.1) |
|
19,102,797 |
|
30,778 |
|
— |
|
— |
|
19,133,575 |
|
2,667,146 |
Results |
|
|
|
|
|
|
|
|
|
|
|
|
Interest income |
|
91,649 |
|
10,243 |
|
31,748 |
|
— |
|
133,640 |
|
18,629 |
Interest expense |
|
(73,961) |
|
(21) |
|
(57) |
|
— |
|
(74,039) |
|
(10,321) |
Depreciation and amortization |
|
(708,986) |
|
(5,103) |
|
(741) |
|
— |
|
(714,830) |
|
(99,644) |
Share of results of associates and joint venture |
|
101,564 |
|
(16) |
|
— |
|
— |
|
101,548 |
|
14,155 |
Income tax expense |
|
(109,613) |
|
(889) |
|
(18,296) |
(i) |
— |
|
(128,798) |
|
(17,954) |
Other material non-cash items |
|
|
|
|
|
|
|
|
|
|
|
|
Impairment of property, plant and equipment |
|
(7,332) |
|
— |
|
— |
|
— |
|
(7,332) |
|
(1,022) |
Impairment of intangible assets |
|
(31,130) |
|
— |
|
— |
|
— |
|
(31,130) |
|
(4,339) |
Impairment of trade and other receivables |
|
(185,534) |
|
11 |
|
— |
|
— |
|
(185,523) |
|
(25,861) |
Warranties |
|
626,255 |
|
— |
|
— |
|
— |
|
626,255 |
|
87,298 |
Segment profit after tax |
|
516,257 |
|
8,842 |
|
(33,525) |
|
168 |
|
491,742 |
|
68,547 |
Total assets |
|
26,113,702 |
|
437,971 |
|
2,000,776 |
|
(1,504,355) |
|
27,048,094 |
|
3,770,401 |
Total liabilities |
|
(14,655,119) |
|
(11,652) |
|
(85,218) |
(ii) |
3,460 |
|
(14,748,529) |
|
(2,055,888) |
Others |
|
|
|
|
|
|
|
|
|
|
|
|
Investment in joint ventures |
|
338,568 |
|
11 |
|
— |
|
— |
|
338,579 |
|
47,197 |
Capital expenditure |
|
349,696 |
|
2,129 |
|
1,004 |
|
— |
|
352,829 |
|
49,183 |
China Yuchai International Limited
Notes to the Consolidated Financial Statements
31.
Segment information (cont’d)
Note:
(i)
This relates mainly to the deferred tax expense relating to withholding tax on dividends from Yuchai.
(ii)
This relates mainly to the deferred tax liabilities relating to cumulative withholding tax on dividends that are expected to be declared from income earned after December 31, 2007 by Yuchai.
Geographic information
The geographic information for revenue from external customers is disclosed in Note 6.1.
Major customer
Revenues from two customers of Yuchai segment amounted to RMB 3.1 billion (US$431.2 million) (2023: RMB 2.3 billion; 2022: RMB 2.3 billion) and RMB 2.1 billion (US$295.6 million) (2023: RMB 2.0 billion; 2022: RMB 2.3 billion) respectively.
Non-current assets
|
|
|
|
|
|
|
|
|
|
|
|
|
|
|
31.12.2023 |
|
|
31.12.2024 |
|
|
31.12.2024 |
|
|
|
RMB’000 |
|
|
RMB’000 |
|
|
US$’000 |
|
PRC |
|
|
5,957,205 |
|
|
|
5,881,698 |
|
|
|
819,886 |
|
Other countries |
|
|
87,554 |
|
|
|
104,422 |
|
|
|
14,557 |
|
|
|
|
6,044,759 |
|
|
|
5,986,120 |
|
|
|
834,443 |
|
Non-current assets for this purpose consist of property, plant and equipment, right-of-use assets, investment in joint ventures and associates, investment property, intangible assets and goodwill.
32.
Financial risk management objectives and policies
The Group’s principal financial liabilities comprise loans and borrowings, trade and other payables and other financial liability arising from a put option to a non-controlling interest. The main purpose of these financial liabilities is to finance the Group’s operations. The Group has trade and other receivables, and cash and bank deposits that derive directly from its operations.
The Group is exposed to market risk, credit risk and liquidity risk. The Group’s senior management oversees the management of these risks. There has been no change to the Group’s exposure to these financial risks or the manner in which it manages and measures the risks.
Market risk
Market risk is the risk that the fair value or future cash flows of a financial instrument will fluctuate because of changes in market prices. Market risk comprises three types of risk: interest rate risk, currency risk and other price risk, such as equity price risk.
The sensitivity analyses in the following sections relate to the position as of December 31, 2023 and 2024.
The sensitivity analyses have been prepared on the basis that the amount of net debt, the ratio of fixed to floating interest rates of the debt and the proportion of financial instruments in foreign currencies are all constant at December 31, 2024.
The analyses exclude the impact of movements in market variables on provisions and on the non-financial assets and liabilities of foreign operations.
China Yuchai International Limited
Notes to the Consolidated Financial Statements
32.
Financial risk management objectives and policies (cont’d)
Interest rate risk
Interest rate risk is the risk that the fair value or future cash flows of a financial instrument will fluctuate because of changes in market interest rates. The Group’s exposure to the risk of changes in market interest rates relates to the Group’s interest-bearing loans and borrowings from banks. The interest-bearing loans and borrowings of the Group are disclosed in Note 26.
The Group manages its interest rate risk by having a mixture of fixed and variable rates for its loans and borrowings.
Interest rate sensitivity
The sensitivity analyses below have been determined based on the exposure to interest rates for interest-bearing loans and borrowings at the end of the reporting period and the stipulated change taking place at the beginning of the year and held constant throughout the reporting period in the case of instruments that have floating rates. A 50 basis points increase or decrease is used and represents management’s assessment of the possible change in interest rates.
If interest rate had been 50 (2023: 50) basis points higher or lower and all other variables were held constant, the profit before tax for the year ended December 31, 2024 of the Group would decrease/increase by RMB 12.5 million (US$1.7 million) (2023: decrease/increase by RMB 12.7 million) arising from interest expenses on interest-bearing loans and borrowings.
Foreign currency exchange rate risk
Foreign currency exchange rate risk is the risk that the fair value or future cash flows of an exposure will fluctuate because of changes in foreign currency exchange rates. The Group’s exposure to this risk relates primarily to the cash and bank balances, purchases and sales that are denominated in currencies other than the respective functional currencies of the entities within the Group. The currencies giving rise to this risk are primarily the Singapore Dollar, US Dollar and Euro.
Foreign currency translation exposure is managed by incurring debt in the operating currency so that where possible operating cash flows can be primarily used to repay obligations in the local currency. This also has the effect of minimizing the exchange differences recorded against income, as the exchange differences on the net investment are recorded directly against equity.
The Group’s exposures to foreign currency are as follows:
|
|
|
|
|
|
|
|
|
|
|
|
|
|
|
|
|
|
|
31.12.2023 |
|
|
|
Singapore Dollar |
|
|
Euro |
|
|
US Dollar |
|
|
Others |
|
|
|
RMB’000 |
|
|
RMB’000 |
|
|
RMB’000 |
|
|
RMB’000 |
|
Trade and other receivables |
|
|
1,700 |
|
|
|
13,686 |
|
|
|
7,221 |
|
|
|
377 |
|
Cash and bank balances |
|
|
157,073 |
|
|
|
5,337 |
|
|
|
18,162 |
|
|
|
24,114 |
|
Financial liabilities |
|
|
(1,565 |
) |
|
|
— |
|
|
|
— |
|
|
|
— |
|
Trade and other receivables |
|
|
(7,568 |
) |
|
|
(13,689 |
) |
|
|
(20,453 |
) |
|
|
(12,795 |
) |
Net assets/(liabilities) |
|
|
149,640 |
|
|
|
5,334 |
|
|
|
4,930 |
|
|
|
11,696 |
|
|
|
|
|
|
|
|
|
|
|
|
|
|
|
|
|
|
|
|
31.12.2024 |
|
|
|
Singapore Dollar |
|
|
Euro |
|
|
US Dollar |
|
|
Others |
|
|
|
RMB’000 |
|
|
RMB’000 |
|
|
RMB’000 |
|
|
RMB’000 |
|
Trade and other receivables |
|
|
625 |
|
|
|
3,997 |
|
|
|
63,161 |
|
|
|
253 |
|
Cash and bank balances |
|
|
133,884 |
|
|
|
7,212 |
|
|
|
13,124 |
|
|
|
1,117 |
|
Financial liabilities |
|
|
(870 |
) |
|
|
— |
|
|
|
— |
|
|
|
— |
|
Trade and other payables |
|
|
(7,628 |
) |
|
|
(3,522 |
) |
|
|
(7,238 |
) |
|
|
(4,808 |
) |
Net assets/(liabilities) |
|
|
126,011 |
|
|
|
7,687 |
|
|
|
69,047 |
|
|
|
(3,438 |
) |
US$’000 |
|
|
17,565 |
|
|
|
1,072 |
|
|
|
9,625 |
|
|
|
(479 |
) |
China Yuchai International Limited
Notes to the Consolidated Financial Statements
32.
Financial risk management objectives and policies (cont’d)
Foreign currency exchange rate risk (cont’d)
Foreign currency exchange rate risk sensitivity
A 10% strengthening of the following major currencies against the functional currency of each of the Group’s entities at the reporting date would increase/(decrease) profit before tax by the amounts shown below. This analysis assumes that all other variables, in particular interest rates, remain constant.
|
|
|
|
|
|
|
|
|
|
|
|
|
|
|
Profit before tax |
|
|
|
31.12.2023 |
|
|
31.12.2024 |
|
|
31.12.2024 |
|
|
|
RMB’000 |
|
|
RMB’000 |
|
|
US$’000 |
|
Singapore Dollar |
|
|
14,964 |
|
|
|
12,601 |
|
|
|
1,757 |
|
Euro |
|
|
533 |
|
|
|
769 |
|
|
|
107 |
|
US Dollar |
|
|
493 |
|
|
|
6,905 |
|
|
|
963 |
|
Credit risk
Credit risk is the risk that a counterparty will not meet its obligations under a financial instrument or customer contract, leading to a financial loss. The Group is exposed to credit risk from its operating activities (primarily trade receivables) and from its financing activities, including deposits with banks and financial institutions.
Trade receivables
Customer credit risk is managed by each business unit subject to the Group’s established policy, procedures and control relating to customer credit risk management. Credit limits are established for all customers based on internal rating criteria.
Management has a credit policy in place and the exposure to credit risk is monitored on an ongoing basis. Credit evaluations are performed for all customers requiring credit.
An impairment analysis is performed at each reporting date using a provision matrix. The provision rates are determined based on days past due for groupings of various customer segments with similar loss patterns (i.e. by profiles of the customers). The calculation reflects the reasonable and supportable information that is available at the reporting date about past events, current conditions and forecasts of future economic conditions. Generally, trade receivables are written-off after assessment and are not subject to enforcement activity. The maximum exposure to credit risk at the reporting date is the carrying value of each class of financial assets disclosed in Note 14. The Group’s share of bills receivables of a joint venture which was used as collateral as security is disclosed in Note 5.
China Yuchai International Limited
Notes to the Consolidated Financial Statements
32.
Financial risk management objectives and policies (cont’d)
Credit risk (cont'd)
Set out below is the information about the credit risk exposure on the Group’s trade receivables using a provision matrix:
|
|
|
|
|
|
|
|
|
|
|
|
|
|
|
|
|
|
|
|
|
|
|
|
|
|
|
|
|
|
Trade receivables |
|
|
|
|
|
|
|
|
|
Days past due |
|
As of December 31, 2023 |
|
Total |
|
|
Current |
|
|
0 – 90 days |
|
|
91-180 days |
|
|
181-365 days |
|
|
>365 days |
|
|
|
RMB’000 |
|
|
RMB’000 |
|
|
RMB’000 |
|
|
RMB’000 |
|
|
RMB’000 |
|
|
RMB’000 |
|
Expected credit loss rate |
|
|
4.8 |
% |
|
|
— |
|
|
|
0.1 |
% |
|
|
0.8 |
% |
|
|
2.2 |
% |
|
|
59.7 |
% |
Estimated total gross carrying amount at default |
|
|
1,549,332 |
|
|
|
921,884 |
|
|
|
350,376 |
|
|
|
97,382 |
|
|
|
93,015 |
|
|
|
86,675 |
|
Expected credit loss |
|
|
54,894 |
|
|
|
— |
|
|
|
294 |
|
|
|
753 |
|
|
|
2,067 |
|
|
|
51,780 |
|
|
|
|
|
|
|
|
|
|
|
|
|
|
|
|
|
|
|
|
|
|
|
|
|
|
|
|
|
|
|
Trade receivables |
|
|
|
|
|
|
|
|
|
Days past due |
|
As of December 31, 2024 |
|
Total |
|
|
Current |
|
|
0 – 90 days |
|
|
91-180 days |
|
|
181-365 days |
|
|
>365 days |
|
|
|
RMB’000 |
|
|
RMB’000 |
|
|
RMB’000 |
|
|
RMB’000 |
|
|
RMB’000 |
|
|
RMB’000 |
|
Expected credit loss rate |
|
|
12.6 |
% |
|
|
0.4 |
% |
|
|
7.8 |
% |
|
|
15.7 |
% |
|
|
21.2 |
% |
|
|
71.4 |
% |
Estimated total gross carrying amount at default |
|
|
1,828,773 |
|
|
|
653,519 |
|
|
|
641,862 |
|
|
|
225,739 |
|
|
|
154,973 |
|
|
|
152,680 |
|
Expected credit loss |
|
|
229,694 |
|
|
|
2,561 |
|
|
|
49,750 |
|
|
|
35,500 |
|
|
|
32,818 |
|
|
|
109,065 |
|
At December 31, 2024, the Group had top 5 customers (2023: top 5 customers) that owed the Group more than RMB 242.4 million (US$33.8 million) (2023: RMB 597.7 million) and accounted for approximately 13.3% (2023: 38.6%) of trade receivables (including trade amounts due from related parties but excluding bills receivables) respectively. These customers are located in the PRC. The maximum exposure to credit risk at the reporting date is the carrying value of each class of financial assets mentioned in Note 14. The Group’s share of bills receivables of a joint venture which was used as collateral as security is disclosed in Note 5.
Cash and fixed deposits are placed with reputable banks and financial institutions with high credit ratings and no history of default.
China Yuchai International Limited
Notes to the Consolidated Financial Statements
32.
Financial risk management objectives and policies (cont’d)
Liquidity risk
The Group monitors its liquidity risk and maintains a level of cash and cash equivalents deemed adequate by management to finance the Group’s operations and to mitigate the effects of fluctuations in cash flows, and having adequate amounts of committed credit facilities.
The table below summarizes the maturity profile of the Group’s financial assets and liabilities, as well as lease liabilities, based on contractual undiscounted payments.
|
|
|
|
|
|
|
|
|
|
|
|
|
|
|
|
|
|
|
1 year or less |
|
|
1 to 5 years |
|
|
After 5 years |
|
|
Total |
|
As of December 31, 2023 |
|
RMB’000 |
|
|
RMB’000 |
|
|
RMB’000 |
|
|
RMB’000 |
|
Financial assets |
|
|
|
|
|
|
|
|
|
|
|
|
Trade and bills receivables |
|
|
7,412,577 |
|
|
|
— |
|
|
|
— |
|
|
|
7,412,577 |
|
Other receivables, excluding tax recoverable |
|
|
823,650 |
|
|
|
— |
|
|
|
— |
|
|
|
823,650 |
|
Cash and bank balances |
|
|
6,039,471 |
|
|
|
— |
|
|
|
— |
|
|
|
6,039,471 |
|
|
|
|
14,275,698 |
|
|
|
— |
|
|
|
— |
|
|
|
14,275,698 |
|
Financial liabilities |
|
|
|
|
|
|
|
|
|
|
|
|
Loans and borrowings |
|
|
1,880,251 |
|
|
|
710,772 |
|
|
|
— |
|
|
|
2,591,023 |
|
Trade and other payables (Note 22) |
|
|
9,153,907 |
|
|
|
181,155 |
|
|
|
— |
|
|
|
9,335,062 |
|
Lease liabilities |
|
|
32,436 |
|
|
|
18,016 |
|
|
|
797 |
|
|
|
51,249 |
|
Other financial liability |
|
|
— |
|
|
|
81,368 |
|
|
|
— |
|
|
|
81,368 |
|
|
|
|
11,066,594 |
|
|
|
991,311 |
|
|
|
797 |
|
|
|
12,058,702 |
|
|
|
|
|
|
|
|
|
|
|
|
|
|
|
|
|
|
|
|
|
|
|
|
1 year or less |
|
|
1 to 5 years |
|
|
After 5 years |
|
|
Total |
|
|
Total |
|
As of December 31, 2024 |
|
RMB’000 |
|
|
RMB’000 |
|
|
RMB’000 |
|
|
RMB’000 |
|
|
US$’000 |
|
Financial assets |
|
|
|
|
|
|
|
|
|
|
|
|
|
|
|
Trade and bills receivables |
|
|
8,578,001 |
|
|
|
— |
|
|
|
— |
|
|
|
8,578,001 |
|
|
|
1,195,740 |
|
Other receivables, excluding tax recoverable |
|
|
397,302 |
|
|
|
— |
|
|
|
— |
|
|
|
397,302 |
|
|
|
55,383 |
|
Cash and bank balances |
|
|
6,433,593 |
|
|
|
— |
|
|
|
— |
|
|
|
6,433,593 |
|
|
|
896,818 |
|
|
|
|
15,408,896 |
|
|
|
— |
|
|
|
— |
|
|
|
15,408,896 |
|
|
|
2,147,941 |
|
Financial liabilities |
|
|
|
|
|
|
|
|
|
|
|
|
|
|
|
Loans and borrowings |
|
|
1,903,247 |
|
|
|
645,124 |
|
|
|
— |
|
|
|
2,548,371 |
|
|
|
355,233 |
|
Trade and other payables (Note 22) |
|
|
10,230,724 |
|
|
|
171,768 |
|
|
|
— |
|
|
|
10,402,492 |
|
|
|
1,450,067 |
|
Lease liabilities |
|
|
34,335 |
|
|
|
30,711 |
|
|
|
758 |
|
|
|
65,804 |
|
|
|
9,173 |
|
Other financial liability |
|
|
— |
|
|
|
81,368 |
|
|
|
— |
|
|
|
81,368 |
|
|
|
11,342 |
|
|
|
|
12,168,306 |
|
|
|
928,971 |
|
|
|
758 |
|
|
|
13,098,035 |
|
|
|
1,825,815 |
|
China Yuchai International Limited
Notes to the Consolidated Financial Statements
The Group manages its capital to ensure that entities in the Group will be able to continue as a going concern while maximizing the return to shareholders through the optimization of the debt and equity balance.
The capital structure of the Group consists of net debts and equity attributable to the equity holders of the Company as disclosed in the table below. Management reviews the capital structure on an on-going basis, considering the cost of capital, the tenure and the risks associated with each class of capital. Management makes adjustments to capital structure, in light of changes in economic conditions. To maintain or adjust the capital structure, the Group may adjust the dividend payment to shareholders, return capital to shareholders or issue new shares.
There were no changes in the Group’s approach to capital management.
|
|
|
|
|
|
|
|
|
|
|
|
|
|
|
31.12.2023 |
|
|
31.12.2024 |
|
|
31.12.2024 |
|
|
|
RMB’000 |
|
|
RMB’000 |
|
|
US$’000 |
|
Loans and borrowings (current and non-current) |
|
|
2,540,294 |
|
|
|
2,509,800 |
|
|
|
349,857 |
|
Lease liabilities (current and non-current) |
|
|
49,281 |
|
|
|
63,231 |
|
|
|
8,814 |
|
Trade and other liabilities (current and non-current) |
|
|
9,475,529 |
|
|
|
10,535,523 |
|
|
|
1,468,611 |
|
Less: Cash and bank balances |
|
|
(6,039,471 |
) |
|
|
(6,433,593 |
) |
|
|
(896,818 |
) |
Net debts |
|
|
6,025,633 |
|
|
|
6,674,961 |
|
|
|
930,464 |
|
Equity attributable to equity holders of the Company |
|
|
9,226,528 |
|
|
|
9,164,625 |
|
|
|
1,277,514 |
|
Total capital and net debts |
|
|
15,252,161 |
|
|
|
15,839,586 |
|
|
|
2,207,978 |
|
As disclosed in Note 20, certain subsidiaries of the Group are required by the relevant authorities in the PRC to contribute and maintain a non-distributable statutory reserve fund whose utilization is subject to approval by the relevant authorities in the PRC. This externally imposed capital requirement has been complied with by the subsidiaries of the Group for the financial years ended December 31, 2023 and 2024.
China Yuchai International Limited
Notes to the Consolidated Financial Statements
34.
Fair value measurement
Quantitative disclosures fair value measurement hierarchy for assets and liabilities as of December 31, 2023:
|
|
|
|
|
|
|
|
|
|
|
|
|
|
|
|
|
|
|
Fair value measurement using |
|
|
|
|
|
|
|
|
Quoted prices in active markets |
|
|
Significant observable inputs |
|
|
|
Date of |
|
Total |
|
|
(Level 1) |
|
|
(Level 2) |
|
|
|
valuation |
|
RMB’000 |
|
|
RMB’000 |
|
|
RMB’000 |
|
Assets measured at fair value |
|
|
|
|
|
|
|
|
|
|
|
Debt financial assets (i): |
|
|
|
|
|
|
|
|
|
|
|
Bills receivable |
|
December 31, 2023 |
|
|
3,829,777 |
|
|
|
— |
|
|
|
3,829,777 |
|
Quantitative disclosures fair value measurement hierarchy for assets and liabilities as of December 31, 2024:
|
|
|
|
|
|
|
|
|
|
|
|
|
|
|
|
|
|
|
|
|
|
|
Fair value measurement using |
|
|
|
|
|
|
|
|
|
|
|
Quoted prices in active markets |
|
|
Significant observable inputs |
|
|
|
Date of |
|
Total |
|
|
Total |
|
|
(Level 1) |
|
|
(Level 2) |
|
|
|
valuation |
|
US$’000 |
|
|
RMB’000 |
|
|
RMB’000 |
|
|
RMB’000 |
|
Assets measured at fair value |
|
|
|
|
|
|
|
|
|
|
|
|
|
|
Debt financial assets (i): |
|
|
|
|
|
|
|
|
|
|
|
|
|
|
Bills receivable |
|
December 31, 2024 |
|
|
599,038 |
|
|
|
4,297,376 |
|
|
|
— |
|
|
|
4,297,376 |
|
Note:
(i)
The fair values of the Group’s debt financial assets at fair value through OCI were measured using the discounted cash flows model. The model incorporates market observable input including the interest rate of similar instruments.
There have been no transfers between Level 1 and Level 2 during 2024 and 2023.
China Yuchai International Limited
Notes to the Consolidated Financial Statements
35.
Financial assets and financial liabilities
|
|
|
|
|
|
|
|
|
|
|
|
|
|
|
|
|
|
|
|
|
Note |
|
Financial assets at amortized costs |
|
|
Fair Value through OCI |
|
|
Other financial liabilities at amortized cost |
|
|
Total |
|
|
|
|
|
RMB’000 |
|
|
RMB’000 |
|
|
RMB’000 |
|
|
RMB’000 |
|
As of December 31, 2023 |
|
|
|
|
|
|
|
|
|
|
|
|
|
|
Financial assets |
|
|
|
|
|
|
|
|
|
|
|
|
|
|
Trade and bills receivable |
|
14 |
|
|
3,582,800 |
|
|
|
3,829,777 |
|
|
|
— |
|
|
|
7,412,577 |
|
Other receivables |
|
14 |
|
|
823,650 |
|
|
|
— |
|
|
|
— |
|
|
|
823,650 |
|
Cash and bank balances |
|
15 |
|
|
6,039,471 |
|
|
|
— |
|
|
|
— |
|
|
|
6,039,471 |
|
|
|
|
|
|
10,445,921 |
|
|
|
3,829,777 |
|
|
|
— |
|
|
|
14,275,698 |
|
Financial liabilities |
|
|
|
|
|
|
|
|
|
|
|
|
|
|
Trade and other payables |
|
22 |
|
|
— |
|
|
|
— |
|
|
|
9,335,062 |
|
|
|
9,335,062 |
|
Loans and borrowings |
|
26 |
|
|
— |
|
|
|
— |
|
|
|
2,540,294 |
|
|
|
2,540,294 |
|
Other financial liability |
|
28 |
|
|
— |
|
|
|
— |
|
|
|
67,050 |
|
|
|
67,050 |
|
|
|
|
|
|
— |
|
|
|
— |
|
|
|
11,942,406 |
|
|
|
11,942,406 |
|
|
|
|
|
|
|
|
|
|
|
|
|
|
|
|
|
|
|
|
|
|
|
|
|
|
Note |
|
Financial assets at amortized costs |
|
|
Fair Value through OCI |
|
|
Other financial liabilities at amortized cost |
|
|
Total |
|
|
Total |
|
|
|
|
|
RMB’000 |
|
|
RMB’000 |
|
|
RMB’000 |
|
|
RMB’000 |
|
|
US$’000 |
|
As of December 31, 2024 |
|
|
|
|
|
|
|
|
|
|
|
|
|
|
|
|
|
Financial assets |
|
|
|
|
|
|
|
|
|
|
|
|
|
|
|
|
|
Trade and bills receivable |
|
14 |
|
|
4,280,625 |
|
|
|
4,297,376 |
|
|
|
— |
|
|
|
8,578,001 |
|
|
|
1,195,740 |
|
Other receivables |
|
14 |
|
|
397,302 |
|
|
|
— |
|
|
|
— |
|
|
|
397,302 |
|
|
|
55,383 |
|
Cash and bank balances |
|
15 |
|
|
6,433,593 |
|
|
|
— |
|
|
|
— |
|
|
|
6,433,593 |
|
|
|
896,818 |
|
|
|
|
|
|
11,111,520 |
|
|
|
4,297,376 |
|
|
|
— |
|
|
|
15,408,896 |
|
|
|
2,147,941 |
|
Financial liabilities |
|
|
|
|
|
|
|
|
|
|
|
|
|
|
|
|
|
Trade and other payables |
|
22 |
|
|
— |
|
|
|
— |
|
|
|
10,402,492 |
|
|
|
10,402,492 |
|
|
|
1,450,067 |
|
Loans and borrowings |
|
26 |
|
|
— |
|
|
|
— |
|
|
|
2,509,800 |
|
|
|
2,509,800 |
|
|
|
349,857 |
|
Other financial liability |
|
28 |
|
|
— |
|
|
|
— |
|
|
|
70,004 |
|
|
|
70,004 |
|
|
|
9,758 |
|
|
|
|
|
|
— |
|
|
|
— |
|
|
|
12,982,296 |
|
|
|
12,982,296 |
|
|
|
1,809,682 |
|
China Yuchai International Limited
Notes to the Consolidated Financial Statements
35.
Financial assets and financial liabilities (cont’d)
Changes in liabilities arising from financing activities
|
|
|
|
|
|
|
|
|
|
|
|
|
|
|
|
|
|
|
|
|
|
|
|
|
|
|
|
|
|
|
|
|
January 1, 2023 |
|
|
Cash flows |
|
|
Addition |
|
|
Accretion of interest |
|
|
Termination |
|
|
Translation reserve |
|
|
Others |
|
|
December 31, 2023 |
|
|
RMB’000 |
|
|
RMB’000 |
|
|
RMB’000 |
|
|
RMB’000 |
|
|
RMB’000 |
|
|
RMB’000 |
|
|
RMB’000 |
|
|
RMB’000 |
|
As of December 31, 2023 |
|
|
|
|
|
|
|
|
|
|
|
|
|
|
|
|
|
|
|
|
|
|
|
Loans and borrowings |
|
|
|
|
|
|
|
|
|
|
|
|
|
|
|
|
|
|
|
|
|
|
|
- current |
|
2,141,432 |
|
|
|
(291,138 |
) |
|
|
— |
|
|
|
— |
|
|
|
— |
|
|
|
— |
|
|
|
— |
|
|
|
1,850,294 |
|
- non-current |
|
200,000 |
|
|
|
490,000 |
|
|
|
— |
|
|
|
— |
|
|
|
— |
|
|
|
— |
|
|
|
— |
|
|
|
690,000 |
|
Lease liabilities |
|
|
|
|
|
|
|
|
|
|
|
|
|
|
|
|
|
|
|
|
|
|
|
- current |
|
31,433 |
|
|
|
(43,073 |
) |
|
|
— |
|
|
|
1,969 |
|
|
|
(1,382 |
) |
|
|
— |
|
|
|
44,325 |
|
|
|
33,272 |
|
- non-current |
|
28,208 |
|
|
|
— |
|
|
|
32,084 |
|
|
|
— |
|
|
|
— |
|
|
|
42 |
|
|
|
(44,325 |
) |
|
|
16,009 |
|
Other financial liability |
|
45,950 |
|
|
|
— |
|
|
|
18,372 |
|
|
|
2,728 |
|
|
|
— |
|
|
|
— |
|
|
|
— |
|
|
|
67,050 |
|
Total liabilities from financing activities |
|
2,447,023 |
|
|
|
155,789 |
|
|
|
50,456 |
|
|
|
4,697 |
|
|
|
(1,382 |
) |
|
|
42 |
|
|
|
— |
|
|
|
2,656,625 |
|
|
|
|
|
|
|
|
|
|
|
|
|
|
|
|
|
|
|
|
|
|
|
|
|
|
|
|
|
|
|
|
|
|
|
|
|
|
January 1, 2024 |
|
|
Cash flows |
|
|
Addition |
|
|
Accretion of interest |
|
|
Termination |
|
|
Translation reserve |
|
|
Others |
|
|
December 31, 2024 |
|
|
December 31, 2024 |
|
|
RMB’000 |
|
|
RMB’000 |
|
|
RMB’000 |
|
|
RMB’000 |
|
|
RMB’000 |
|
|
RMB’000 |
|
|
RMB’000 |
|
|
RMB’000 |
|
|
US$’000 |
|
As of December 31, 2024 |
|
|
|
|
|
|
|
|
|
|
|
|
|
|
|
|
|
|
|
|
|
|
|
|
|
|
Loans and borrowings |
|
|
|
|
|
|
|
|
|
|
|
|
|
|
|
|
|
|
|
|
|
|
|
|
|
|
- current |
|
1,850,294 |
|
|
|
(178,494 |
) |
|
|
— |
|
|
|
— |
|
|
|
— |
|
|
|
— |
|
|
|
200,000 |
|
|
|
1,871,800 |
|
|
|
260,922 |
|
- non-current |
|
690,000 |
|
|
|
148,000 |
|
|
|
— |
|
|
|
— |
|
|
|
— |
|
|
|
— |
|
|
|
(200,000 |
) |
|
|
638,000 |
|
|
|
88,935 |
|
Lease liabilities |
|
|
|
|
|
|
|
|
|
|
|
|
|
|
|
|
|
|
|
|
|
|
|
|
|
|
- current |
|
33,272 |
|
|
|
(41,752 |
) |
|
|
— |
|
|
|
1,714 |
|
|
|
(1,353 |
) |
|
|
3 |
|
|
|
41,089 |
|
|
|
32,973 |
|
|
|
4,596 |
|
- non-current |
|
16,009 |
|
|
|
— |
|
|
|
55,348 |
|
|
|
— |
|
|
|
— |
|
|
|
(10 |
) |
|
|
(41,089 |
) |
|
|
30,258 |
|
|
|
4,218 |
|
Other financial liability |
|
67,050 |
|
|
|
— |
|
|
|
— |
|
|
|
2,954 |
|
|
|
— |
|
|
|
— |
|
|
|
— |
|
|
|
70,004 |
|
|
|
9,758 |
|
Total liabilities from financing activities |
|
2,656,625 |
|
|
|
(72,246 |
) |
|
|
55,348 |
|
|
|
4,668 |
|
|
|
(1,353 |
) |
|
|
(7 |
) |
|
|
— |
|
|
|
2,643,035 |
|
|
|
368,429 |
|
The ‘Others’ column includes the effect of reclassification of non-current portion of loans and borrowings, including obligations under lease liabilities due to the passage of time.
In 2024, Management has reclassified assurance-type warranty expenses from selling, general and administrative expenses to cost of sales. Accordingly, the comparative figures in the Consolidated Statement of Profit or Loss for the full year ended December 31, 2022 and 2023 had been adjusted to conform with this presentation. The changes to 2022 and 2023 comparatives have no impact on the operating profit for the period of the Group, its Consolidated Statement of Financial Position or Consolidated Statement of Cash Flows.
EX-8.1
2
ck0000932695-ex8_1.htm
EX-8.1
EX-8.1
Exhibit 8.1
The particulars of the Company’s subsidiaries as of December 31, 2024 are set forth below:
|
|
|
|
|
|
|
|
|
|
|
Attributable equity interests |
Name of company |
|
Jurisdiction |
|
Direct |
|
Indirect |
Guangxi Yuchai Machinery Company Limited |
|
People’s Republic of
China (“PRC”)
|
|
— |
|
76.4% |
Guangxi Yuchai Foundry Company Limited (Formerly known as Guangxi Yuchai Accessories Manufacturing Company Limited) |
|
PRC |
|
— |
|
76.4% |
Guangxi Yuchai Exhaust Technology Co., Ltd. |
|
PRC |
|
— |
|
76.4% |
Guangxi Yuchai Mould Equipment Company Limited (Formerly known as Guangxi Yuchai Equipment Mould Company Limited) |
|
PRC |
|
— |
|
76.4% |
Guangxi Yuchai Machinery Sales and Marketing Development Co., Ltd. (Formerly known as Guangxi Yuchai Machinery Monopoly Development Co., Ltd.) |
|
PRC |
|
— |
|
54.9% |
Jining Yuchai Engine Company Limited |
|
PRC |
|
— |
|
76.4% |
Hangzhou Yuchai Machinery Monopoly Company Limited |
|
PRC |
|
— |
|
54.9% |
Nanchang Yuchai Marketing Company Limited |
|
PRC |
|
— |
|
54.9% |
Xiamen Yuchai Machinery Monopoly Company Limited |
|
PRC |
|
— |
|
54.9% |
Suzhou Yuchai Machinery Monopoly Company Limited. |
|
PRC |
|
— |
|
54.9% |
Urumqi Yuchai Machinery Monopoly Company Limited (Formerly known as Wulumuqi Yuchai Machinery Monopoly Company Limited) |
|
PRC |
|
— |
|
54.9% |
Xian Yuchai Machinery Monopoly Company Limited |
|
PRC |
|
— |
|
54.9% |
Hefei Yuchai Machinery Monopoly Company Limited |
|
PRC |
|
— |
|
54.9% |
Shijiazhuang Yuchai Machinery Monopoly Company Limited |
|
PRC |
|
— |
|
54.9% |
Jinan Yuchai Machinery Monopoly Company Limited |
|
PRC |
|
— |
|
54.9% |
Chongqing Yuchai Machinery Monopoly Company Limited |
|
PRC |
|
— |
|
54.9% |
Nanjing Yuchai Automobile Service Co., Ltd |
|
PRC |
|
— |
|
54.9%(1) |
Wuhan Yuchai Machinery Monopoly Development Co., Ltd. |
|
PRC |
|
— |
|
54.9% |
Guangxi Yuchai Crankshaft Co., Ltd. |
|
PRC |
|
— |
|
76.4% |
Guangxi Yulin Hotel Company Limited |
|
PRC |
|
— |
|
76.4% |
Guangxi Shang Lin Food Co., Ltd. |
|
PRC |
|
— |
|
76.4% |
Yuchai Simlan Technology Co., Ltd. (Formerly known as Yuchai Xin-Lan New Energy Power Technology Co., Ltd. ) |
|
PRC |
|
— |
|
67.0% |
Guangxi Yuchai Marine and Genset Power Co., Ltd. (Formerly known as Guangxi Yuchai Deyou Engine Co., Ltd.) |
|
PRC |
|
— |
|
71.4%(2) |
Guangxi Yuchai Deyou Engine Systems Co., Ltd. |
|
PRC |
|
— |
|
71.4%(3) |
Yuchai Cynland (Jiangsu) Hyentech Co., Ltd. (Formerly known as Yuchai Xin-Lan (Jiangsu) Hydrogen Energy Technology Co., Ltd. and Jiangsu UniTrump Power Technology Co., Ltd.) |
|
PRC |
|
— |
|
67.0% |
Yuchai Power System (Thailand) Co., Ltd. |
|
Thailand |
|
— |
|
76.4% |
Guangxi SKY Cloud Technology Co., Ltd. (Formerly known as Guangxi Xing Yun Cloud Technology Co., Ltd.) |
|
PRC |
|
— |
|
76.4% |
Guangxi Yulin SKY Cloud Technology Co., Ltd. |
|
PRC |
|
— |
|
76.4%(4) |
Guangzhou Tongju Commerce and Trade Company Limited |
|
PRC |
|
— |
|
54.9% |
Hunan Yuchai Machinery Industry Company Limited |
|
PRC |
|
— |
|
54.9% |
Shanghai Yuchai Jidian Marketing Company Limited |
|
PRC |
|
— |
|
54.9%(5) |
Shenyang Yuchai Marketing Company Limited |
|
PRC |
|
— |
|
54.9% |
Lanzhou Yuchai Marketing Company Limited |
|
PRC |
|
— |
|
54.9% |
Beijing Jingdu Yuchai Trade Company Limited |
|
PRC |
|
— |
|
54.9% |
Baotou Yuchai Machinery Monopoly Company Limited |
|
PRC |
|
— |
|
54.9% |
Taiyuan Yuchai Machinery Monopoly Company Limited |
|
PRC |
|
— |
|
54.9% |
Guiyang Yuchai Machinery Monopoly Company Limited |
|
PRC |
|
— |
|
54.9% |
Zhengzhou Yuchai Marketing Company Limited |
|
PRC |
|
— |
|
54.9% |
Hainan Yuchai Marketing Company Limited |
|
PRC |
|
— |
|
54.9% |
Harbin Yuchai Marketing Company Limited |
|
PRC |
|
— |
|
54.9% |
Sichuan Yuchai Machinery Industry Company Limited |
|
PRC |
|
— |
|
54.9% |
Yunnan Yuchai Machinery Industry Company Limited |
|
PRC |
|
— |
|
54.9% |
Yulin Yuchai Machinery Industry Development Co., Ltd. |
|
PRC |
|
— |
|
54.9% |
YC Europe Co., Limited |
|
Hong Kong |
|
— |
|
57.3% |
YC-Europe GmbH |
|
Germany |
|
— |
|
57.3% |
Grace Star Services Ltd. |
|
British Virgin Islands
(“BVI”)
|
|
— |
|
100.0% |
Venture Delta Limited |
|
BVI |
|
— |
|
100.0% |
Hong Leong Technology Systems (BVI) Ltd. |
|
BVI |
|
100.0% |
|
— |
Cathay Diesel Holdings Ltd. |
|
Cayman Islands |
|
100.0% |
|
— |
Goldman Sachs Guangxi Holdings (BVI) Ltd. |
|
BVI |
|
100.0% |
|
— |
Tsang & Ong Nominees (BVI) Ltd. |
|
BVI |
|
100.0% |
|
— |
Youngstar Holdings Limited |
|
BVI |
|
100.0% |
|
— |
Earnest Assets Limited |
|
BVI |
|
100.0% |
|
— |
Constellation Star Holdings Limited |
|
BVI |
|
100.0% |
|
— |
HL Global Enterprises Limited |
|
Singapore |
|
— |
|
48.9%(6) |
(1)
Nanjing Yuchai Automobile Service Co., Ltd. was incorporated in April 2024 with a registered capital of RMB 5 million. It is a wholly owned subsidiary of Guangxi Yuchai Machinery Sales and Marketing Development Co., Ltd., for engine part and component sale and distribution business.
(2)
In June 2024, two equity schemes in respect of equity interest in MGP were approved and implemented by MGP and Yuchai, aiming to maintain the stability of the management and key personnel and enhance the cohesion and market competitiveness. Pursuant to these two equity schemes, MGP issued additional shares to the selected participants from Yuchai and its subsidiaries (including MGP) who contributed an aggregate amount of RMB 82.9 million (US$11.6 million) for the subscription of approximately 6.54% of the enlarged equity interest of MGP. For more details, see “Item 6. Directors, Senior Management and Employees — B. Compensation — Share Ownership." Upon the implementation of these two equity schemes, Yuchai's equity interest in MGP reduced from 100% to 93.46% and CYI's effective equity interest in MGP decreased from 76.4% to 71.4%.
(3)
Guangxi Yuchai Deyou Engine Systems Co., Ltd. is a wholly-owned subsidiary of MGP, incorporated in December 2021. Its effective equity interest decreased from 76.4% to 71.4% following the decrease of CYI's equity interest in MGP.
(4)
Guangxi Yulin SKY Cloud Technology Co., Ltd. was incorporated in August 2024 with a registered capital of RMB 3 million. It is a wholly-owned subsidiary of Guangxi SKY Cloud Technology Co., Ltd. to carry out digitization business for Yuchai group of entities and other enterprises.
(5)
In February 2025, Shanghai Yuchai Jidian Marketing Company Limited ("Shanghai Jidian"), which had been dormant for many years, was approved to increase its registered capital from RMB 300,000 to RMB 10 million. It is intended to serve as a platform for introducing new business partners to leverage Yuchai's strong brand influence while maximizing the partners' established business channels and costumer resources, in particular for export sales. Following the registration of the capital increase and the addition of three new shareholders in March 2025, Shanghai Jidian ceased to be a subsidiary of Yuchai and the Company's equity holding in Shanghai Jidian has reduced from 54.9% to 16.5%.
(6)
We consolidate HLGE as a subsidiary, as we are able to govern the financial and operating policies of HLGE. As of February 29, 2025, our shareholding interest in HLGE was 48.9%.
Note:
In February 2025, Guangxi Yuchai Exhaust Technology Co., Ltd. ("YETC") established a 51% subsidiary, Guangxi Yufu Technology Co., Ltd., with its supplier of urea injection unit, Lotusfairy Power Technologies Corporate. This subsidiary was incorporated with a registered capital of RMB 10 million for production of intelligent urea pumps for engines.
EX-11.1
3
ck0000932695-ex11_1.htm
EX-11.1
EX-11.1
Exhibit 11.1

INSIDER TRADING POLICY
Originally approved by the Board of Directors on October 11, 2004
Amended with approval of the Board of Directors on May 10, 2024
LETTER FROM THE PRESIDENT
May 10, 2024
To Officer, Directors and Key Employees1 of China Yuchai International Limited:
Subject: Statement of Policies and Procedures of China Yuchai International Limited Governing Material, Non-Public Information and the Prevention of Insider Trading
As an essential part of our work many of us have access to material, non-public information regarding China Yuchai International Limited (together with its subsidiaries, the “Company”). The attached statement sets forth the Company’s policy that neither it, nor any of its officers, directors or employees or their respective family members and household members (collectively, the “Family Members”) or any other individuals or entities (including, for example, a company, partnership or trust) whose transactions in securities any of such officers, directors or employees directs, controls or influences (collectively, the “Affiliated Persons”), may trade in any securities of the Company or any other company when in possession of material, non-public information regarding the Company or such other company. Additionally, except for certain exceptions as specified in the attached statement, neither the Company nor any of its officers, directors or key employees or their respective Family Members or Affiliated Persons may trade in any securities of the Company during the periodic blackout period, beginning one month prior to the expected date of the public release of financial results for each semi-annual period or fiscal year, and ending 24 hours after such financial results are officially released to the public, whether or not the Company or any of its officers, directors or key employees or their respective Family Members or Affiliated Persons is in possession of material, inside information. From time to time, the Company may impose special blackout periods during which persons designated by the Legal Department of the Company (the “Legal Department”) are prohibited from trading in the Company’s securities. Furthermore, confidential information cannot be disclosed to anyone outside of the Company, and should only be distributed within the Company to those having a need to know such information. All transactions in Company securities (including without limitation, acquisitions and dispositions of Company shares, the exercise of share options and the sale of Company shares issued upon exercise of share options, and gifts of Company shares) by officers, directors and key employees and their respective Family Members and Affiliated Persons must be pre-cleared by the Corporate Counsel of the Company (or an officer of equivalent competence appointed by the Company as the Compliance Officer).
For purposes of the foregoing and the attached statement, you should assume that information is “material” if a reasonable investor would consider the information to be important in deciding whether to buy, sell, or hold securities of the relevant company or if disclosure of such information would be likely to result in a change in the price of the traded securities. Examples of matters which may be material include, but are not limited to: corporate earnings, earnings forecasts, possible acquisitions or significant financing developments, dividend actions, important business developments, and major litigation developments.
1 If you received a copy of this Memorandum, you are deemed to be a key employee for purposes of the policies and procedures attached hereto.
Any lapse in our adherence to these principles would create the possibility of substantial criminal and civil sanctions under applicable law, both for the individual violating the policy and the Company, and could also form the basis for disciplinary action by the Company, including dismissal for cause.
After you have read the attached statement, the attached acknowledgement form should be detached, signed and returned to the Legal Department at yanhongguo@cyilimited.com. If there is any material in the attached statement which you do not understand, or if you are faced with a situation where you believe you need advice as to the applicability or effect of the attached statement, please contact the Legal Department.
Sincerely
|
/s/ Weng Ming Hoh |
|
Weng Ming Hoh |
President and Director |
CHINA YUCHAI INTERNATIONAL LIMITED
STATEMENT OF POLICIES AND PROCEDURES GOVERNING MATERIAL,
NON-PUBLIC INFORMATION AND THE PREVENTION OF INSIDER TRADING
This Statement consists of six sections:
•
Section I provides an overview;
•
Section II sets forth China Yuchai International Limited’s policies prohibiting insider trading;
•
Section III explains insider trading;
•
Section IV consists of various procedures which have been put in place by China Yuchai International Limited to prevent insider trading;
•
Section V explains Rule 10b5-1 trading plans; and
•
Section VI refers to the execution and return of a certificate of compliance.
Preventing insider trading is necessary to comply with securities laws and to preserve the reputation and integrity of China Yuchai International Limited (together with its subsidiaries, the “Company”) and all persons affiliated with it. “Insider trading” occurs when any person purchases or sells a security while in possession of inside information relating to the security. The term “inside information” refers to information which is (or is considered to be) both “material” and “non-public”. Please refer to Section III below for the relevant definitions. Insider trading is a crime, and the penalties for violating insider trading laws include imprisonment, disgorgement of profits, civil fines of up to three times the profit gained or loss avoided, and criminal fines of up to US$5,000,000 for individuals and US$25,000,000 for entities. Insider trading is also prohibited by this Statement and could result in serious penalties, including dismissal.
It should be noted that these policies address compliance with United States laws and the rules of the New York Stock Exchange only. Many other laws, including the laws of Singapore, Bermuda and China, may also be implicated by trading in the securities of the Company.
This Statement applies to all officers, directors and employees of the Company. The Company may also determine that other persons should be subject to this Statement, such as consultants, contractors or advisers who have access to material nonpublic information. Individuals subject to this Statement are responsible for ensuring that family members and members of their households (collectively, the “Family Members”) also comply with this Statement. This Statement also applies to any other individuals or entities (including, for example, a company, partnership or trust) whose transactions in securities any of the officers, directors or employees of the Company directs, controls or influences (collectively, the “Affiliated Persons”), and transactions by these Affiliated Persons should be treated for the purposes of this Statement as if they were for the account of the relevant officer, director or employee, who is responsible for making sure that such Affiliated Persons comply with this Statement. This Statement extends to all activities within and outside an individual’s duties at the Company.
This Statement continues to apply to transactions in Company securities even after termination of service to the Company. If an individual is in possession of material, non-public information when his or her service terminates, that individual may not engage in transactions in Company securities until that information has become public or is no longer material. The pre-clearance procedures specified under “Pre-Clearance of Securities Transactions” below, however, will cease to apply to transactions in Company securities upon the expiration of any Periodic Blackout Period (as defined below) or special blackout period (as described below) applicable at the time of the termination of service.
Questions regarding this Statement should be directed to the Legal Department of the Company (the “Legal Department”) at yanhongguo@cyilimited.com.
II.
STATEMENT OF POLICIES PROHIBITING INSIDER TRADING
No officer, director or employee or any of their respective Family Members or Affiliated Persons shall purchase or sell any type of security or recommend the purchase or sale of any type of security while in possession of material, non-public information relating to the security, whether the issuer of such security is the Company or any other entity.
Additionally, no officer, director or key employee or any of their respective Family Members or Affiliated Persons shall purchase or sell any security of the Company during the periodic blackout period (the “Periodic Blackout Period”), beginning one month prior to the expected date of the public release of financial results for each semi-annual period or fiscal year, and ending 24 hours after such financial results are officially released to the public. This Periodic Blackout Period is subject to change as deemed necessary by the Legal Department and approved by the board of directors of the Company. The criteria for classifying employees as “key employees” for purposes of the Periodic Blackout Period is determined by the board of directors of the Company. The Company will advise the employee if he or she is a key employee. If an employee has received a copy of this Statement, he or she is considered to be a key employee. Also, please consult the “Insider Trading Reminders” attached hereto as “Attachment A”. For the purposes of this Statement, a “trading day” is a day on which national stock exchanges are open for trading.
From time to time, other types of material, non-public information regarding the Company (such as negotiation of mergers, acquisitions or dispositions, investigation and assessment of cybersecurity incidents or new product developments) may be pending and not be publicly disclosed. While such material, non-public information is pending, the Company may impose special blackout periods during which persons designated by the Legal Department are prohibited from trading in the Company’s securities. If the Company imposes a special blackout period, it will notify those subject to it.
These prohibitions do not apply to:
•
exercises of share options or other equity awards or vesting of equity-based awards that, in each case, do not involve a market sale of the Company’s securities (the “cashless exercise” of a Company share option through a broker does involve a market sale of the Company’s securities, and therefore would not qualify under this exception);
•
bona fide gifts of the Company’s securities, unless the person making the gift has reason to believe that the recipient intends to sell the securities while the person making the gift possesses material, non-public information, or the person making the gift is a director, officer or key employee or any of their respective Family Members or Affiliated Persons and the sale by the recipient occurs during a Periodic Blackout Period or special blackout period; and
•
purchases or sales of the Company’s securities made pursuant to any binding contract, specific instruction or written plan entered into outside of a Periodic Blackout Period or special blackout period and while the purchaser or seller, as applicable, was unaware of any material, non-public information and which contract, instruction or plan (i) meets all of the requirements of the affirmative defense provided by Rule 10b5-1 (“Rule 10b5-1”) promulgated under the U.S. Securities Exchange Act of 1934, as amended (the “1934 Act”), (ii) was pre-cleared in advance pursuant to this Statement and (iii) has not been amended or modified in any respect after such initial pre-clearance without such amendment or modification being pre-cleared in advance pursuant to this Statement. For more information about Rule 10b5-1 trading plans, see Section V below.
No officer, director or employee or any of their respective Family Members or Affiliated Persons shall directly or indirectly communicate (or “tip”) material, non-public information, whether the information relates to a security of the Company or any other entity, to anyone. In addition, material, non-public information should not be communicated to anyone outside the Company under any circumstances, or to anyone within the Company other than on a need-to-know basis.
It is also the policy of the Company that the Company will not engage in transactions in Company securities while the Company is aware of material, non-public information relating to the Company or Company securities or during a Periodic Blackout Period or special blackout period.
III.
EXPLANATION OF INSIDER TRADING
The term “trading” refers to the purchase or sale of a security.
The term “insider trading” refers to the purchase or sale of a security while in possession of “material”, “non-public” information relating to the security.
The terms “securities” or “security” include shares, stocks, bonds, notes, debentures, options, warrants and other convertible securities, as well as derivative instruments.
The terms “purchase” and “sale” are defined broadly under U.S. federal securities laws. The term “purchase” includes not only the actual purchase of a security, but any contract to purchase or otherwise acquire a security. The term “sale” includes not only the actual sale of a security, but any contract to sell or otherwise dispose of a security. These definitions extend to a broad range of transactions, including conventional cash-for-stock transactions, conversions, the grant and exercise of stock options, and acquisitions and exercises of warrants or puts, calls or other derivative securities (including exchange traded puts, calls or swaps not issued by the Company).
It is generally understood that insider trading includes the following:
•
trading by insiders while in possession of material, non-public information;
•
trading by persons other than insiders while in possession of material, non-public information where the information either was given in breach of an insider’s fiduciary duty to keep it confidential or was misappropriated; and
•
communicating or tipping material, non-public information to others, including recommending the purchase or sale of a security while in possession of such information.
A.
What Facts are Material?
The materiality of a fact depends upon the circumstances. A fact is considered “material” if there is a substantial likelihood that a reasonable investor would consider it important in making a decision to buy, sell or hold a security, or if the fact is likely to have a significant effect on the market price of the security. Material information can be positive or negative and can relate to virtually any aspect of an entity’s business and to any type of security, debt or equity.
Examples of material information in relation to the securities of an entity include (but are not limited to) facts concerning:
•
significant changes in prospects;
•
significant write-downs in assets or increases in reserves;
•
declaration of and changes in dividends; changes in corporate earnings or earnings forecasts, or unusual gains or losses in major operations;
•
proposals, plans or agreements, even if preliminary in nature, involving mergers, acquisitions, divestitures, recapitalizations, strategic alliances, licensing arrangements, or purchases or sales of substantial assets;
•
developments regarding significant litigation or government agency investigations;
•
major changes in senior management;
•
offerings of securities;
•
award or loss of a significant contract;
•
significant borrowings or financings;
•
cyber or other information security breaches;
•
defaults on borrowings; and
Material information does not have to be related to an entity’s business. For example, the contents of a forthcoming newspaper column that is expected to affect the market price of a security can be material.
Moreover, material information is not limited to historical facts but may also include future events, projections and forecasts. With respect to a future event, such as a merger or acquisition or the introduction of a new product, the point at which negotiations or product development are determined to be material is determined by balancing the probability that the event will occur against the magnitude of the effect the event would have on an entity’s operations or stock price should it occur. Thus, information concerning an event that would have a large effect on stock price, such as a merger, may be material even if the possibility that the event will occur is relatively small. When in doubt about whether particular non-public information is material, one should presume it is material.
A good general rule of thumb: when in doubt, do not trade.
Information is “non-public” if it is not available to the general public. In order for information to be considered available to the general public, it must be widely disseminated in a manner making it generally available to investors through such media as Dow Jones, Business Wire, Reuters, The Wall Street Journal, Associated Press, or United Press International, a broadcast on widely available radio, audio or television programs, publication in a widely available newspaper, magazine or news website, or public disclosure documents filed with the SEC that are available on the SEC’s website. The circulation of rumors, even if accurate and reported in the media, does not necessarily constitute effective public dissemination.
In addition, even after a public announcement, a reasonable period of time must lapse in order for the market and investors to be able to react to the information. Generally, one should allow 24 hours following publication as a reasonable waiting period before information is considered to be public.
“Insiders” include officers, directors and employees of an entity and anyone else who has material, non-public information about the entity. Insiders of an entity have independent fiduciary duties to the entity and its equity holders not to trade on material, non-public information relating to the entity’s securities. All officers, directors and employees of the Company and their respective Family Members and Affiliated Persons should consider themselves insiders with respect to material, non-public information about the business, activities and securities of the Company. Officers, directors and employees and their respective Family Members and Affiliated Persons may not trade the Company’s securities while in possession of material, non-public information relating to the Company and may not tip such information to anyone outside the Company or to anyone within the Company other than on a need-to-know basis.
D.
Trading by Persons Other than Insiders
Insiders may be liable for communicating or tipping material, non-public information to a third party (“tippee”), and insider trading violations are not limited to trading or tipping by insiders. Persons other than insiders also can be liable for insider trading, including tippees who trade on material, non-public information tipped to them or individuals who trade on material, non-public information which has been misappropriated.
Tippees inherit an insider’s duties and are liable for trading on material, non-public information illegally tipped to them by an insider. Similarly, just as insiders are liable for the insider trading of their tippees, so are tippees who pass the information along to others who trade. In other words, a tippee’s liability for insider trading is no different from that of an insider. Tippees can obtain material, non-public information by receiving overt tips from others or through, among other things, conversations at social, business or other gatherings.
E.
Penalties for Engaging in Insider Trading
Penalties for trading on or tipping material, non-public information can extend significantly beyond any profits made or losses avoided, both for individuals engaging in such unlawful conduct and their employers. The U.S. Securities and Exchange Commission (“SEC”) and the U.S. Department of Justice have made the civil and criminal prosecution of insider trading violations a top priority. Enforcement remedies available to the government or private plaintiffs under the U.S. federal securities laws include:
•
SEC administrative sanctions;
•
securities industry self-regulatory organization sanctions; damage awards to private plaintiffs;
•
disgorgement of all profits;
•
civil fines for the violator of up to three times the amount of profit gained or loss avoided;
•
civil fines for the employer or other controlling person of a violator (i.e., where the violator is an employee or other controlled person) of up to the greater of US$2,559,636 (subject to periodic adjustment for inflation) or three times the amount of profit gained or loss avoided by the violator;
•
criminal fines for individual violators of up to US$5,000,000 (US$25,000,000 for an entity); and
•
jail sentences of up to 20 years.
In addition, insider trading violations could result in serious penalties imposed by the Company, including dismissal. A person’s failure to comply with this Statement may subject the person to Company-imposed penalties, whether or not the person’s failure to comply violates any law.
Insider trading violations are not limited to violations of U.S. federal securities laws. Other U.S. federal and state civil or criminal laws, such as the laws prohibiting mail and wire fraud and the U.S. Racketeer Influenced and Corrupt Organizations Act (“RICO”), also may be violated in connection with insider trading.
F.
Size of Transaction and Reason for Transaction Do Not Matter
The size of the transaction or the amount of profit received does not have to be significant to result in prosecution. The SEC has the ability to monitor even the smallest trades, and the SEC performs routine market surveillance. Brokers and dealers are required by law to inform the SEC of any possible violations by people who may have material, non-public information. The SEC aggressively investigates even small insider trading violations.
G.
Examples of Insider Trading
Examples of insider trading cases include actions brought against: corporate officers, directors and employees who traded a company’s securities after learning of significant confidential corporate developments; friends, business associates, family members, and other tippees of such officers, directors, and employees who traded the securities after receiving such information; government employees who learned of such information in the course of their employment; and other persons who misappropriated, and took advantage of, confidential information from their employers.
The following are illustrations of insider trading violations. These illustrations are hypothetical and consequently not intended to reflect on the actual activities or business of the Company or any other entity.
Trading by Insider
An officer of X Corporation learns that earnings to be reported by X Corporation will increase dramatically. Prior to the public announcement of such earnings, the officer purchases X Corporation’s stock. The officer, an insider, is liable for all profits as well as penalties of up to three times the amount of all profits. The officer also is subject to, among other things, criminal prosecution, including up to $5,000,000 in additional fines and 20 years in jail. Depending upon the circumstances, X Corporation and the individual to whom the officer reports also could be liable as controlling persons.
Trading by Tippee
An officer of X Corporation tells a friend that X Corporation is about to publicly announce that it has concluded an agreement for a major acquisition. This tip causes the friend to purchase X Corporation’s stock in advance of the announcement. The officer is jointly liable with his friend for all of the friend’s profits, and each of the officer and the friend is liable for penalties of up to three times the amount of the friend’s profits. In addition, the officer and his friend are also subject to, among other things, criminal prosecution, as described above.
H.
Prohibition of Records Falsification and False Statements
Section 13(b)(2) of the 1934 Act requires companies subject to the 1934 Act to maintain proper internal books and records and to devise and maintain an adequate system of internal accounting controls. The SEC has supplemented the statutory requirements by adopting rules that prohibit (1) any person from falsifying records or accounts subject to the above requirements and (2) officers or directors from making any materially false, misleading, or incomplete statement to any accountant in connection with any audit or filing with the SEC. These provisions reflect the SEC’s intent to discourage officers, directors and other persons with access to the Company’s books and records from taking action that might result in the communication of materially misleading financial information to the investing public.
IV.
STATEMENT OF PROCEDURES PREVENTING INSIDER TRADING
The following procedures have been established, and will be maintained and enforced, by the Company to prevent insider trading. Every officer, director and employee is required to follow these procedures.
A.
Identifying Material, Non-Public Information
Prior to directly or indirectly trading any security of the Company by an officer, director or key employee or their respective Family Members or Affiliated Persons, such officer, director or key employee is required to contact the Corporate Counsel of the Company (or an officer of equivalent competence appointed by the Company as the Compliance Officer) (the “Compliance Officer”) (as part of the pre-clearance procedure discussed below in Section D) and make an initial determination whether the Company and/or such officer, director or key employee is in possession of material, non-public information relating to such security. In making such assessment, the explanations of “material” and “non-public” information set forth above should be of assistance. If after consulting with the Compliance Officer it is determined that the Company and/or such officer, director or key employee is in possession of material, non-public information, trading may not occur in such security.
The responsibility for determining whether a person possesses material, non-public information rests with that person, and any action or statement of the Company, the Legal Department, the Compliance Officer or any other employee or director pursuant to this Statement (or otherwise) does not in any way constitute legal advice or insulate a person from liability under applicable securities laws.
B.
Information Relating to the Company
Access to material, non-public information about the Company, including the Company’s business, operations, earnings or prospects, should be limited to officers, directors and employees of the Company on a need-to-know basis. In addition, such information should not be communicated to anyone outside the Company under any circumstances or to anyone within the Company other than on a need-to-know basis.
In communicating material, non-public information to employees of the Company, all officers, directors and employees must take care to emphasize the need for confidential treatment of such information and adherence to the Company’s policies with regard to confidential information.
2.
Inquiries from Third Parties
Inquiries from third parties, such as industry analysts or members of the media, about the Company should be directed to the President or Chief Financial Officer or another appropriate person designated by them.
C.
Limitations on Access to Company Information
The following procedures are designed to maintain confidentiality with respect to the Company’s business operations and activities.
1.
All officers, directors and employees should take all steps and precautions necessary to restrict access to, and secure, material, non-public information by, among other things:
•
maintaining the confidentiality of Company related transactions;
•
conducting their business and social activities so as not to risk inadvertent disclosure of confidential information. Review of confidential documents in public places should be conducted so as to prevent access by unauthorized persons;
•
restricting access to documents and files (including computer files) containing material, non-public information to individuals on a need-to-know basis (including maintaining control over the distribution of documents and drafts of documents);
•
promptly removing and cleaning up all confidential documents and other materials from conference rooms following the conclusion of any meetings;
•
disposing of all confidential documents and other papers, after there is no longer any business or other legally required need, through shredders when appropriate;
•
restricting access to areas likely to contain confidential documents or material, non-public information;
•
safeguarding laptop computers, mobile devices, tablets, memory sticks, CDs and other items that contain confidential information; and
•
avoiding the discussion of material, non-public information in places where the information could be overheard by others such as in elevators, restrooms, hallways, restaurants, airplanes or taxicabs.
2.
Personnel involved with material, non-public information, to the extent feasible, should conduct their business and activities in areas separate from other Company activities.
D.
Pre-Clearance of Securities Transactions
To provide assistance in preventing inadvertent violations of applicable securities laws and to avoid the appearance of impropriety in connection with the purchase and sale of the Company’s securities, all transactions in the Company’s securities (including without limitation, acquisitions and dispositions of Company shares, the exercise of share options and the sale of Company shares issued upon exercise of share options, and gifts of Company shares) by officers, directors and key employees and their respective Family Members and Affiliated Persons (each, a “Pre-Clearance Person”) must be pre-cleared by the Compliance Officer.
A request for pre-clearance in writing (including without limitation by e-mail) should be made at least three business days in advance of the proposed transaction by the relevant officer, director or key employee, and should include the identity of the Pre-Clearance Person, the type of proposed transaction (for example, an open market purchase, a privately negotiated sale, an option exercise, etc.), the proposed date of the transaction and the number of shares or options to be involved. In addition, such officer, director or key employee must confirm to the Compliance Officer that he or she and, if applicable, the relevant Pre-Clearance Person are not aware of material, non-public information about the Company. The Compliance Officer shall have sole discretion to decide whether to clear any contemplated transaction. All trades that are pre-cleared must be effected within five business days of receipt of the pre-clearance unless a specific exception has been granted by the Compliance Officer. A pre-cleared trade (or any portion of a pre-cleared trade) that has not been effected during the five business day period must be pre-cleared again prior to execution. Notwithstanding receipt of pre-clearance, if the Pre-Clearance Person becomes aware of material, non-public information or becomes subject to a Periodic Blackout Period or special blackout period before the transaction is effected, the transaction may not be completed.
None of the Company, the Compliance Officer, or the Company’s other officers, directors or employees will have any liability for any delay in reviewing, or refusal of, a request for pre-clearance submitted pursuant to this Section IV.D. Notwithstanding any preclearance of a transaction pursuant to this Section IV.D, none of the Company, the Compliance Officer, or the Company’s other officers, directors or employees assumes any liability for the legality or consequences of such transaction to the person engaging in such transaction.
E.
Avoidance of Aggressive or Speculative Trading; Additional Prohibitions
Officers, directors and employees and their respective Family Members and Affiliated Persons should ordinarily not directly or indirectly participate in transactions involving trading activities which by their aggressive or speculative nature may give rise to an appearance of impropriety. Such activities would include purchasing put or call options, or the writing of such options, engaging in short sales (i.e., selling shares one does not own and borrowing the shares to make delivery) or selling a security within six months of purchase (which is viewed as short-term or speculative transactions).
Securities held in a margin account or pledged as collateral for a loan may be sold by the broker if a person fails to meet a margin call or by the lender in foreclosure if a person defaults on the loan. a Directors, officers and employees and their respective Family Members and Affiliated Persons may not have control over these transactions as the securities may be sold at certain times without their consent. A margin or foreclosure sale that occurs when any such person is aware of material, non-public information may, under some circumstances, result in unlawful insider trading. Because of this danger, directors, officers and employees and their respective Family Members and Affiliated Persons should exercise caution in holding Company’s securities in a margin account or pledging Company securities as collateral for a loan.
Standing and limit orders (except standing and limit orders under approved Rule 10b5-1 plans, as described below) create heightened risks for insider trading violations similar to the use of margin accounts. There is no control over the timing of purchases or sales pursuant to standing instructions to a broker, and as a result the broker could execute a transaction when a director, officer or other employee or any of their respective Family Members or Affiliated Persons possesses material, non-public information. The Company therefore discourages placing standing or limit orders on Company securities.
V.
RULE 10B5-1 TRADING PLANS
Rule 10b5-1 under the 1934 Act provides a defense from insider trading liability under Rule 10b-5. In order to be eligible to rely on this defense, a person subject to this Statement must enter into a Rule 10b5-1 plan for transactions in Company securities that meets certain conditions specified in the Rule (a “Rule 10b5-1 Plan”). If the plan meets the requirements of Rule 10b5-1, transactions in Company securities may occur even when the person who has entered into the plan is aware of material, non-public information.
To comply with the Statement, a Rule 10b5-1 Plan must be approved by the Compliance Officer and meet the requirements of Rule 10b5-1. Any Rule 10b5-1 Plan must be submitted for approval five business days prior to the entry into the Rule 10b5-1 Plan. No further pre-approval of transactions conducted pursuant to the Rule 10b5-1 Plan will be required.
VI.
Execution and Return of Certification of Compliance
After reading this Statement, all officers, directors and key employees should execute and return to the Legal Department the Certification of Compliance form attached hereto as “Attachment B”.
Dated: May 10, 2024
ATTACHMENT A
INSIDER TRADING REMINDERS FOR EMPLOYEES,
OFFICERS AND DIRECTORS OF CHINA YUCHAI INTERNATIONAL LIMITED
Before engaging in any transaction in the securities of China Yuchai International Limited (together with its subsidiaries, the “Company”), please read the following:
Both the U.S. federal securities laws and the Company’s policy prohibit transactions in the Company’s securities at a time when you may be in possession of material information about the Company which has not been publicly disclosed. This also applies to your family members and household members, as well as other individuals or entities (including, for example, a company, partnership or trust) whose transactions in securities you direct, control or influence.
Material information, in short, is any information which could affect the price of the securities. Either positive or negative information may be material. Once a public announcement has been made, you should wait a reasonable period of time after the information has been made generally available to the public before engaging in any transaction.
Except for certain exceptions as specified in our Statement of Policies and Procedures Governing Material, Non-Public Information and the Prevention of Insider Trading, neither the Company nor any of its officers, directors or key employees or their respective family members and household members or any other individuals or entities (including, for example, a company, partnership or trust) whose transactions in securities any of such officers, directors or employees directs, controls or influences may trade in any securities of the Company during the periodic blackout period, beginning one month prior to the expected date of the public release of financial results for each semi-annual period or fiscal year, and ending 24 hours after such financial results are officially released to the public. From time to time, the Company may impose special blackout periods during which persons designated by the Legal Department of the Company (the “Legal Department”) are prohibited from trading in the Company’s securities.
Important: All transactions must be pre-cleared with the Corporate Counsel of the Company (or an officer of equivalent competence appointed by the Company as the Compliance Officer) (the “Compliance Officer”).
For further information and guidance, please refer to our Statement of Policies and Procedures Governing Material, Non-Public Information and the Prevention of Insider Trading and do not hesitate to contact the Legal Department at yanhongguo@cyilimited.com.
|
|
ALL TRANSACTIONS IN CHINA YUCHAI INTERNAL LIMITED SECURITIES MUST BE PRE-CLEARED BY CONTACTING THE COMPLIANCE OFFICER AT YANHONGGUO@CYILIMITED.COM.
|
ATTACHMENT B
CERTIFICATION OF COMPLIANCE
RETURN BY ________________, _____
|
|
|
|
TO |
: |
Legal Department |
|
|
|
|
|
FROM |
: |
|
|
|
|
|
|
RE |
: |
STATEMENT OF POLICIES AND PROCEDURES OF
CHINA YUCHAI INTERNATIONAL LIMITED GOVERNING MATERIAL, NON-PUBLIC INFORMATION AND THE PREVENTION OF INSIDER TRADING (DATED: MAY 10, 2024)
|
I have received, reviewed and understand the above-referenced Statement of Policies and Procedures and hereby undertake, as a condition to my present and continued employment at China Yuchai International Limited, to comply fully with the policies and procedures contained therein.
EX-12.1
4
ck0000932695-ex12_1.htm
EX-12.1
EX-12.1
Exhibit 12.1
CERTIFICATION OF CHIEF EXECUTIVE OFFICER PURSUANT
TO SECTION 302 OF THE SARBANES-OXLEY ACT
I, Hoh Weng Ming, certify that:
1.
I have reviewed this annual report on Form 20-F of China Yuchai International Limited;
2.
Based on my knowledge, this report does not contain any untrue statement of a material fact or omit to state a material fact necessary to make the statements made, in light of the circumstances under which such statements were made, not misleading with respect to the period covered by this report;
3.
Based on my knowledge, the financial statements, and other financial information included in this report, fairly present in all material respects the financial condition, results of operations and cash flows of the company as of, and for, the periods presented in this report;
4.
The company’s other certifying officer(s) and I are responsible for establishing and maintaining disclosure controls and procedures (as defined in Exchange Act Rules 13a-15(e) and 15d-15(e)) and internal control over financial reporting (as defined in Exchange Act Rules 13a-15(f) and 15d-15(f)) for the company and have:
(a)
Designed such disclosure controls and procedures, or caused such disclosure controls and procedures to be designed under our supervision, to ensure that material information relating to the company, including its consolidated subsidiaries, is made known to us by others within those entities, particularly during the period in which this report is being prepared;
(b)
Designed such internal control over financial reporting, or caused such internal control over financial reporting to be designed under our supervision, to provide reasonable assurance regarding the reliability of financial reporting and the preparation of financial statements for external purposes in accordance with generally accepted accounting principles;
(c)
Evaluated the effectiveness of the company’s disclosure controls and procedures and presented in this report our conclusions about the effectiveness of the disclosure controls and procedures, as of the end of the period covered by this report based on such evaluation; and
(d)
Disclosed in this report any change in the company’s internal control over financial reporting that occurred during the period covered by the annual report that has materially affected, or is reasonably likely to materially affect, the company’s internal control over financial reporting; and
5.
The company’s other certifying officer(s) and I have disclosed, based on our most recent evaluation of internal control over financial reporting, to the company’s auditors and the audit committee of the company’s board of directors (or persons performing the equivalent functions):
(a)
All significant deficiencies and material weaknesses in the design or operation of internal control over financial reporting which are reasonably likely to adversely affect the company’s ability to record, process, summarize and report financial information; and
(b)
Any fraud, whether or not material, that involves management or other employees who have a significant role in the company’s internal control over financial reporting.
Date: April 25, 2025
|
|
By: |
/s/ Hoh Weng Ming |
|
Name: Hoh Weng Ming |
|
Title: President and Director |
EX-12.2
5
ck0000932695-ex12_2.htm
EX-12.2
EX-12.2
Exhibit 12.2
CERTIFICATION OF CHIEF FINANCIAL OFFICER PURSUANT
TO SECTION 302 OF THE SARBANES-OXLEY ACT
I, Loo Choon Sen, certify that:
1.
I have reviewed this annual report on Form 20-F of China Yuchai International Limited;
2.
Based on my knowledge, this report does not contain any untrue statement of a material fact or omit to state a material fact necessary to make the statements made, in light of the circumstances under which such statements were made, not misleading with respect to the period covered by this report;
3.
Based on my knowledge, the financial statements, and other financial information included in this report, fairly present in all material respects the financial condition, results of operations and cash flows of the company as of, and for, the periods presented in this report;
4.
The company’s other certifying officer(s) and I are responsible for establishing and maintaining disclosure controls and procedures (as defined in Exchange Act Rules 13a-15(e) and 15d-15(e)) and internal control over financial reporting (as defined in Exchange Act Rules 13a-15(f) and 15d-15(f)) for the company and have:
(a)
Designed such disclosure controls and procedures, or caused such disclosure controls and procedures to be designed under our supervision, to ensure that material information relating to the company, including its consolidated subsidiaries, is made known to us by others within those entities, particularly during the period in which this report is being prepared;
(b)
Designed such internal control over financial reporting, or caused such internal control over financial reporting to be designed under our supervision, to provide reasonable assurance regarding the reliability of financial reporting and the preparation of financial statements for external purposes in accordance with generally accepted accounting principles;
(c)
Evaluated the effectiveness of the company’s disclosure controls and procedures and presented in this report our conclusions about the effectiveness of the disclosure controls and procedures, as of the end of the period covered by this report based on such evaluation; and
(d)
Disclosed in this report any change in the company’s internal control over financial reporting that occurred during the period covered by the annual report that has materially affected, or is reasonably likely to materially affect, the company’s internal control over financial reporting; and
5.
The company’s other certifying officer(s) and I have disclosed, based on our most recent evaluation of internal control over financial reporting, to the company’s auditors and the audit committee of the company’s board of directors (or persons performing the equivalent functions):
(a)
All significant deficiencies and material weaknesses in the design or operation of internal control over financial reporting which are reasonably likely to adversely affect the company’s ability to record, process, summarize and report financial information; and
(b)
Any fraud, whether or not material, that involves management or other employees who have a significant role in the company’s internal control over financial reporting.
Date: April 25, 2025
|
|
By: |
/s/ Loo Choon Sen |
|
Name: Loo Choon Sen |
|
Title: Chief Financial Officer |
EX-13.1
6
ck0000932695-ex13_1.htm
EX-13.1
EX-13.1
Exhibit 13.1
CERTIFICATION OF CHIEF EXECUTIVE OFFICER PURSUANT
TO SECTION 906 OF THE SARBANES-OXLEY ACT
Pursuant to 18 U.S.C. 1350, as created by Section 906 of the Sarbanes-Oxley Act of 2002, the undersigned officer of China Yuchai International Limited (the “Company”) hereby certifies, to such officer’s knowledge that:
(i) the accompanying Annual Report on Form 20-F of the Company for the year ended December 31, 2024 (the “Report”) fully complies with the requirements of Section 13(a) or Section 15(d), as applicable, of the Securities Exchange Act of 1934, as amended; and
(ii) the information contained in the Report fairly presents, in all material respects, the financial condition and results of operations of the Company.
|
|
By: |
/s/ Hoh Weng Ming |
|
Name: Hoh Weng Ming |
|
Title: President and Director |
Date: April 25, 2025
The foregoing certification is being furnished solely to accompany the Report pursuant to 18 U.S.C. 1350, and is not being filed for the purposes of Section 18 of the Securities Exchange Act of 1934, as amended, and is not to be incorporated by reference into any filing of the Company, whether made before or after the date hereof, regardless of any general incorporation language in such filing.
EX-13.2
7
ck0000932695-ex13_2.htm
EX-13.2
EX-13.2
Exhibit 13.2
CERTIFICATION OF CHIEF FINANCIAL OFFICER PURSUANT
TO SECTION 906 OF THE SARBANES-OXLEY ACT
Pursuant to 18 U.S.C. 1350, as created by Section 906 of the Sarbanes-Oxley Act of 2002, the undersigned officer of China Yuchai International Limited (the “Company”) hereby certifies, to such officer’s knowledge that:
(i) the accompanying Annual Report on Form 20-F of the Company for the year ended December 31, 2024 (the “Report”) fully complies with the requirements of Section 13(a) or Section 15(d), as applicable, of the Securities Exchange Act of 1934, as amended; and
(ii) the information contained in the Report fairly presents, in all material respects, the financial condition and results of operations of the Company.
|
|
By: |
/s/ Loo Choon Sen |
|
Name: Loo Choon Sen |
|
Title: Chief Financial Officer |
Date: April 25, 2025
The foregoing certification is being furnished solely to accompany the Report pursuant to 18 U.S.C. 1350, and is not being filed for the purposes of Section 18 of the Securities Exchange Act of 1934, as amended, and is not to be incorporated by reference into any filing of the Company, whether made before or after the date hereof, regardless of any general incorporation language in such filing.