UNITED STATES
SECURITIES AND EXCHANGE COMMISSION
WASHINGTON, DC 20549
FORM 10-K
(Mark One)
☒ |
ANNUAL REPORT PURSUANT TO SECTION 13 OR 15(d) OF THE SECURITIES EXCHANGE ACT OF 1934 |
For the fiscal year ended December 31, 2023
OR
☐ |
TRANSITION REPORT PURSUANT TO SECTION 13 OR 15(d) OF THE SECURITIES EXCHANGE ACT OF 1934 |
For the transition period from ____________________ to ____________________
Commission File Number: 001-40937
P10, Inc.
(Exact Name of Registrant as Specified in its Charter)
Delaware |
87-2908160 |
|
( State or other jurisdiction of incorporation or organization) |
(I.R.S. Employer |
|
4514 Cole Ave, Suite 1600 Dallas, TX |
75205 |
(Address of principal executive offices) |
(Zip Code) |
Registrant’s telephone number, including area code: (214) 865-7998
Securities registered pursuant to Section 12(b) of the Act:
Title of each class |
|
Trading Symbol(s) |
|
Name of each exchange on which registered |
|
Class A Common Stock, $0.001 par value per share Series A Junior Participating Preferred Stock Purchase Rights |
|
PX |
|
NYSE |
Securities registered pursuant to Section 12(g) of the Act: None
Indicate by check mark if the Registrant is a well-known seasoned issuer, as defined in Rule 405 of the Securities Act. YES☐ NO ☒
Indicate by check mark if the Registrant is not required to file reports pursuant to Section 13 or 15(d) of the Act. YES☐ NO ☒
Indicate by check mark whether the Registrant: (1) has filed all reports required to be filed by Section 13 or 15(d) of the Securities Exchange Act of 1934 during the preceding 12 months (or for such shorter period that the Registrant was required to file such reports), and (2) has been subject to such filing requirements for the past 90 days. YES ☒ NO ☐
Indicate by check mark whether the Registrant has submitted electronically every Interactive Data File required to be submitted pursuant to Rule 405 of Regulation S-T (§232.405 of this chapter) during the preceding 12 months (or for such shorter period that the Registrant was required to submit such files). YES ☒NO ☐
Indicate by check mark whether the registrant is a large accelerated filer, an accelerated filer, a non-accelerated filer, smaller reporting company, or an emerging growth company. See the definitions of “large accelerated filer,” “accelerated filer,” “smaller reporting company,” and “emerging growth company” in Rule 12b-2 of the Exchange Act.
Large accelerated filer |
|
☐ |
|
Accelerated filer |
|
☒ |
|
|
|
|
|||
Non-accelerated filer |
|
☐ |
|
Smaller reporting company |
|
☐ |
|
|
|
|
|
|
|
Emerging growth company |
|
☒ |
|
|
|
|
If an emerging growth company, indicate by check mark if the registrant has elected not to use the extended transition period for complying with any new or revised financial accounting standards provided pursuant to Section 13(a) of the Exchange Act. ☐
Indicate by check mark whether the registrant has filed a report on and attestation to its management’s assessment of the effectiveness of its internal control over financial reporting under Section 404(b) of the Sarbanes-Oxley Act (15 U.S.C. 7262(b)) by the registered public accounting firm that prepared or issued its audit report. ☐
If securities are registered pursuant to Section 12(b) of the Act, indicate by check mark whether the financial statements of the registrant included in the filing reflect the correction of an error to previously issued financial statements. ☐
Indicate by check mark whether any of those error corrections are restatements that required a recovery analysis of incentive-based compensation received by any of the registrant’s executive officers during the relevant recovery period pursuant to §240.10D-1(b). ☐
Indicate by check mark whether the Registrant is a shell company (as defined in Rule 12b-2 of the Exchange Act). YES☐ NO ☒
The aggregate market value of Class A common stock held by non-affiliates of the Registrant on June 30, 2023, the last business day of the Registrant's most recently completed second fiscal quarter was approximately $495.2 million, based on the closing price of $11.30 as reported by the NYSE Stock Market.
As of March 6, 2024, there were 57,434,525 shares of the Registrant's Class A common stock and 58,442,610 shares of the Registrant's Class B common stock outstanding.
DOCUMENTS INCORPORATED BY REFERENCE
Portions of the Registrant’s definitive proxy statement relating to its 2024 annual meeting of stockholders (the “2024 Proxy Statement”) are incorporated by reference into Part III of this Annual Report on Form 10-K where indicated. The 2024 Proxy Statement will be filed with the U.S. Securities and Exchange Commission within 120 days after the end of the fiscal year to which this report relates.
Table of Contents
|
|
Page |
|
|
|
Item 1. |
5 |
|
Item 1A. |
33 |
|
Item 1B. |
61 |
|
Item 1C. |
61 |
|
Item 2. |
61 |
|
Item 3. |
62 |
|
Item 4. |
62 |
|
|
|
|
|
|
|
Item 5. |
63 |
|
Item 6. |
64 |
|
Item 7. |
Management’s Discussion and Analysis of Financial Condition and Results of Operations |
65 |
Item 7A. |
80 |
|
Item 8. |
81 |
|
Item 9. |
Changes in and Disagreements With Accountants on Accounting and Financial Disclosure |
120 |
Item 9A. |
120 |
|
Item 9B. |
120 |
|
Item 9C. |
Disclosure Regarding Foreign Jurisdictions that Prevent Inspections |
120 |
|
|
|
|
|
|
Item 10. |
121 |
|
Item 11. |
121 |
|
Item 12. |
Security Ownership of Certain Beneficial Owners and Management and Related Stockholder Matters |
121 |
Item 13. |
Certain Relationships and Related Transactions, and Director Independence |
121 |
Item 14. |
121 |
|
|
|
|
|
|
|
Item 15. |
122 |
|
Item 16. |
125 |
|
|
126 |
This Annual Report on Form 10-K ("Form 10-K") includes certain information regarding the historical performance of our specialized investment vehicles, which include specialized funds and customized separate accounts. An investment in shares of our Class A common stock is not an investment in our specialized investment vehicles. In considering the performance information relating to our specialized investment vehicles contained herein, prospective Class A common stockholders should bear in mind that the performance of our specialized investment vehicles is not indicative of the possible performance of shares of our Class A common stock and is also not necessarily indicative of the future results of our specialized investment vehicles, even if fund investments were in fact liquidated on the dates indicated, and there can be no assurance that our specialized investment vehicles will continue to achieve, or that future specialized investment vehicles will achieve comparable results.
We own or have rights to trademarks, service marks or trade names that we use in connection with the operation of our business. In addition, our names, logos and website names and addresses are owned by us or licensed by us. We also own or have the rights to copyrights that protect the content of our solutions. Solely for convenience, the trademarks, service marks, trade names and copyrights referred to in this Form 10-K are listed without the ©,® and ™ symbols, but we will assert, to the fullest extent under applicable law, our rights or the rights of the applicable licensors to these trademarks, service marks, trade names and copyrights.
This Form 10-K may include trademarks, service marks or tradenames of other companies. Our use or display of other parties’ trademarks, service marks, trade names or products is not intended to, and does not imply a relationship with, or endorsement or sponsorship of us by, the trademark, service mark or tradename owners.
Unless otherwise indicated, information contained in this Form 10-K concerning our industry and the markets in which we operate is based on information from independent industry and research organizations, other third- party sources (including industry publications, surveys and forecasts), and management estimates. Management estimates are derived from publicly available information released by independent industry analysts and third-party sources, as well as data from our internal research, and are based on assumptions made by us upon reviewing such data and our knowledge of such industry and markets that we believe to be reasonable. Although we believe the data from these third-party sources is reliable, we have not independently verified any third-party information. In addition, projections, assumptions and estimates of the future performance of the industry in which we operate and our future performance are necessarily subject to uncertainty and risk due to a variety of factors, including those described in “Risk Factors” and “Forward-Looking Statements.” These and other factors could cause results to differ materially from those expressed in the estimates made by the independent parties and by us.
Our principal operating brands are RCP Advisors 2, LLC (“RCP 2”) and RCP Advisors 3, LLC (“RCP3”, and collectively with RCP 2, “RCP Advisors”), TrueBridge Capital Partners LLC (“TrueBridge”), Five Points Capital, Inc. (“Five Points”), Reynolda Equity Partners ("Reynolda"), Enhanced Capital Group, LLC (“ECG” or “Enhanced”), Bonaccord Capital Advisors LLC ("Bonaccord"), Hark Capital Advisors, LLC ("Hark"), P10 Advisors, LLC (“P10 Advisors”), and Westech Investment Advisors LLC (“WTI”).
Unless otherwise indicated or the context otherwise requires, all references in this Form 10-K to “we, ”“us,” “our,” the “Company,” “P10”and similar terms refer (i) for periods prior to giving effect to the reorganization transactions described under “Organizational Structure,” to P10 Holdings, Inc. and its subsidiaries and (ii) for periods beginning on the date of and after giving effect to such reorganization transactions, to P10, Inc. and its subsidiaries. As used in this Form 10-K, (i) the term “P10 Holdings” refers to P10 Holdings, Inc. for all periods and (ii) the term “P10, Inc.” refers solely to P10, Inc., a Delaware corporation, and not to any of its subsidiaries.
FORWARD-LOOKING STATEMENTS
This Form 10-K contains forward-looking statements, which reflect our current views with respect to, among other things, future events and financial performance, our operations, strategies and expectations. The words “believe,” “may,” “will,” “estimate,” “continue,” “anticipate,” “intend,” “expect,” “plan” and similar expressions are intended to identify forward-looking statements. Any forward-looking statements contained in this Form 10-K are based upon our historical performance and on our current plans, estimates and expectations.
2
The inclusion of this or any forward-looking information should not be regarded as a representation by us or any other person that the future plans, estimates or expectations contemplated by us will be achieved. Such forward-looking statements are subject to various risks, uncertainties and assumptions, including but not limited to global and domestic market and business conditions, our successful execution of business and growth strategies and regulatory factors relevant to our business, as well as assumptions relating to our operations, financial results, financial condition, business prospects, growth strategy and liquidity. Accordingly, there are or will be important factors that could cause actual outcomes or results to differ materially from those indicated in these statements. We believe these factors include, but are not limited to, those described under “Risk Factors.” These factors should not be construed as exhaustive and should be read in conjunction with the other cautionary statements that are included in this Form 10-K. We operate in a very competitive and rapidly changing environment. New risks emerge from time to time. It is not possible for our management to predict all risks, nor can we assess the impact of all factors on our business or the extent to which any factor, or combination of factors, may cause actual results to differ materially from those contained in any forward-looking statements we may make. We undertake no obligation to publicly update or review any forward-looking statement, whether as a result of new information, future developments or otherwise.
SUMMARY RISK FACTORS
Investing in our Class A common stock involves numerous risks, including the risks described in “Part I, Item 1A. Risk Factors” of this Annual Report. Below are some of these risks, any one of which could materially adversely affect our business, financial condition, results of operations, and prospects.
3
4
PART I
Item 1. Business.
Our Company
We are a leading multi-asset class private market solutions provider in the alternative asset management industry. Our mission is to provide our investors differentiated access to a broad set of investment solutions that address their diverse investment needs within private markets. We structure, manage and monitor portfolios of private market investments, which include specialized funds and customized separate accounts within primary investment funds, secondary investments, direct investments and co-investments, (collectively, “specialized investment vehicles”) across highly attractive asset classes and geographies in the middle and lower middle markets that generate superior risk-adjusted returns. Our existing portfolio of private solutions include Private Equity, Venture Capital, Impact Investing and Private Credit. Our deep industry relationships, differentiated investment access and structure, proprietary data analytics, and our portfolio monitoring and reporting capabilities provide our investors the ability to navigate the increasingly complex and difficult to access private markets investments.
Our revenue is composed almost entirely of recurring management and advisory fees, with the vast majority of fees earned on committed capital that is typically subject to ten to fifteen year lock up agreements. We have an attractive business model that is underpinned by highly recurring, diversified management and advisory fee revenues, and strong free cash flow. The nature of our solutions and the integral role that our solutions play in our investors’ investment decisions have translated into high revenue visibility and investor retention. As of December 31, 2023, we had FPAUM of $23.3 billion.
We are differentiated by the scale, depth, diversity and investment performance of our solutions, which are bolstered by the investment expertise of our investment team, our long-standing access to leading fund managers, our robust and constantly expanding data capabilities and our disciplined investment process. We market our solutions under well-established brands within the specialized markets in which we operate. These include RCP Advisors, Bonaccord Capital, and P10 Advisors, our Private Equity solutions; TrueBridge, our Venture Capital solution; Enhanced, our Impact Investing solution; and Five Points, Hark Capital, and WTI, our Private Credit solutions (which Five Points also offers certain private equity solutions). We believe adding new asset class solutions will foster deeper manager relationships, enabling managers and portfolio companies alike to benefit from our offering and expect to expand within other asset classes and geographies through additional acquisitions and future planned organic growth by providing additional specialized investment vehicles within our existing investment asset class solutions. As of the date of this filing, we are pursuing additional acquisitions and are in discussions with certain target companies, however the Company does not currently have any agreements or commitments with respect to any acquisitions. Refer to “—Our Growth Strategy” for additional information.
Our success and growth have been driven by our long history of strong performance and our position in the private markets ecosystem. We believe our growing scale in the middle and lower-middle market provides us a competitive advantage with investors and fund managers. In addition, our senior investment professionals have developed strong and long-tenured relationships with leading middle and lower middle market private equity and venture capital firms, which we believe provides us with differentiated access to the relationship-driven middle and lower-middle market private equity and venture capital sectors. As we expand our offerings, our investors entrust us with additional capital, which strengthens our relationships with our fund managers, drives additional investment opportunities, sources more data, enables portfolio optimization and enhances returns, and in turn attracts new investors. We believe this powerful feedback process will continue to strengthen our position within the private markets ecosystem. In addition, our multi-asset class solutions are highly synergistic, and coupled with our vast network of general partners and portfolio companies, drive cross-solution sourcing opportunities.
5
Our global investor base includes some of the world’s largest institutional investors, including pension funds, endowments, foundations, corporate pensions and financial institutions. In addition, we have a strong footprint within some of the most prominent family offices and high net worth individuals. We have a significant presence within the middle and lower middle-market private markets industry in North America, where the majority of our capital is currently being deployed as we leverage our differentiated solutions to serve our global investors.
As of December 31, 2023, we had 252 employees, including 108 investment professionals across 11 offices located in 9 states. Over 100 of our employees have an equity interest in P10, collectively owning approximately 54% of the Company on a fully-diluted basis as of December 31, 2023.
We managed $23.3 billion in FPAUM from which we earn management and advisory fees as of December 31, 2023. In addition, our FPAUM has grown at a compound annual growth rate ("CAGR") of 16% from December 31, 2018 to December 31, 2023, determined on a pro forma basis as if the acquisitions of Five Points, TrueBridge, Enhanced, Bonaccord, Hark, and WTI were completed as of January 1, 2018.
6
1. Organic FPAUM is calculated on a pro forma basis assuming the acquisitions of WTI, Five Points, TrueBridge, Enhanced, Bonaccord, and Hark were completed as of January 1, 2018.
2. Q1’23 organic FPAUM growth is the pro forma FPAUM growth from Q1’22 to Q1’23. Q2’23 organic FPAUM growth is the pro forma FPAUM growth from Q2’22 to Q3’23. Q3’23 organic FPAUM growth is the pro forma FPAUM growth from Q3’22 to Q3’23. Q4’23 organic FPAUM growth is the pro forma FPAUM growth from Q4’22 to Q4’23.
Note: “PF” refers to calculations made on a pro forma basis. “A” refers to calculations made on an actual basis.
Our Solutions
We operate and invest across private markets through a number of specialized investment solutions. We offer the following solutions to our investors:
Private Equity Solutions "PES"
Under PES, we make direct and indirect investments in middle and lower- middle market private equity across North America. PES also makes minority equity investments in a diversified portfolio of mid-sized managers across private equity, private credit, real estate and real assets. The PES investment team, which is comprised of 42 investment professionals with an average of 25+ years of experience, has deep and long-standing investor and fund manager relationships in the middle and lower-middle market which it has cultivated over the past 20 years, including over 1,900+ investors, 300+ fund managers, 750+ private market funds and 2,000+ portfolio companies. We have 55 active investment vehicles. PES occupies a differentiated position within the private markets ecosystem helping our investors access, perform due diligence, analyze and invest in what we believe are attractive middle and lower-middle market private equity opportunities.
7
We are further differentiated by the scale, depth, diversity and accuracy of our constantly expanding proprietary private markets database that contains comprehensive information on more than 5,600 investment firms, 10,200 funds, 47,000 individual transactions, 31,000 private companies and 317,000 financial metrics. As of December 31, 2023, PES managed $12.3 billion of FPAUM.
Venture Capital Solutions "VCS"
Under VCS, we make investments in venture capital funds across North America and specialize in targeting high-performing, access-constrained opportunities. The VCS investment team, which is comprised of 12 investment professionals with an average of 23+ years of experience, has deep and long-standing investor and fund manager relationships in the venture market which it has cultivated over the past 14+ years, including over 1,800+ investors, 80+ fund managers, 83 direct investments, 350+ private market funds and 12,000+ portfolio companies. We have 20 active investment vehicles. Our VCS solution is differentiated by our innovative strategic partnerships and our vantage point within the venture capital and technology ecosystems, maximizing advantages for our investors. In addition, since 2011, we have partnered with Forbes to publish the Midas List, a ranking of the top value-creating venture capitalists. As of December 31, 2023, VCS managed $6.1 billion of FPAUM.
Impact Investing Solutions "IIS"
Under IIS, we make equity, tax equity, and debt investments in impact initiatives across North America. IIS primarily targets investments in renewable energy development and historic building renovation projects, as well as providing capital to small businesses that are women or minority owned or operating in underserved communities. The IIS investment team, which is comprised of 15 investment professionals with an average of 23+ years of experience, has deep and long-standing relationships in the impact market which it has cultivated over the past 20 years, including deploying capital on behalf of over 110 investors. We currently have 35 active investment vehicles. We are differentiated in both the breadth of impact areas served, the type of capital deployed and the duration of our track record. From inception in 1999 through December 31, 2023, inclusive of proprietary assets and assets managed by affiliates, Enhanced has raised a total of $6.1 billion. Of the total AUM, impact assets represent $4.0 billion invested in over 1,000 projects and businesses across 40 states, Washington DC, and Puerto Rico and does not include investments made by non-impact affiliates. Investments in clean energy have generated an estimate of over 2,229 GWh of renewable energy from inception to December 31, 2023. As of December 31, 2023, IIS managed $2.0 billion of FPAUM.
Private Credit Solutions "PCS"
Under PCS, we primarily make debt investments across North America, targeting lower middle market companies owned by leading financial sponsors and also offer certain private equity solutions. PCS also provides loans to mid-life, growth equity, venture and other funds backed by the unrealized investments at the fund level and provide financing for companies that would otherwise require equity. The PCS investment team, which is comprised of 39 investment professionals with an average of 24+ years of experience, has deep and long-standing relationships in the private credit market which it has cultivated over the past 22 years, including 300+ investors across 11 active investment vehicles and 1,600+ portfolio companies with $9.8+ billion capital deployed. Our PCS is differentiated by our relationship-driven sourcing approach providing capital solutions for growth-oriented companies. We are further synergistically strengthened by our PES network of fund managers, characterized by more than 400 credit opportunities annually. We currently maintain 55+ active sponsor relationships and have 80+ platform investments. As of December 31, 2023, PCS managed approximately $2.9 billion of FPAUM.
Our Vehicles
We have a flexible business model whereby our investors engage us across multiple specialized private market solutions through different specialized investment vehicles. Our vehicles have traditional, stable fee structures that generate performance fees, which are not accrued to P10 due to our structure. P10’s revenue associated with the funds are from the management fees while employees of P10 receive the performance fees directly from the vehicles. Our average annual fee rates remain stable at approximately 1%. We offer the following vehicles for our investors:
8
Primary Investment Funds
Primary investment funds refer to investment vehicles which target investments in new private markets funds, which in turn invest directly in portfolio companies. P10’s primary investment funds include both commingled investment vehicles with multiple investors, as well as our customized separate accounts, which typically include one investor. P10’s primary investments are made during a fundraising period in the form of capital commitments, which are called upon by the fund manager and utilized to finance its investments in portfolio companies during a predefined investment period. We receive a fee stream that is typically based on our investors’ committed, locked-in capital. Capital commitments typically average ten to fifteen years, though they may vary by fund and strategy. We offer primary investment funds across our private equity and venture capital solutions. Our primary funds comprise approximately $13.5 billion of our FPAUM as of December 31, 2023.
Direct and Co-Investment Funds
Direct and co-investments involve acquiring an equity interest in or making a loan to an operating company, project, property or asset, typically by co-investing alongside an investment by a fund manager or by investing directly in the underlying asset. P10’s direct and co-investment funds include both commingled investment vehicles with multiple investors as well as our customized separate accounts, which typically include one investor. Capital committed to direct investments and co-investments is typically invested immediately, thereby advancing the timing of expected returns on investment. We typically receive fees from investors based upon committed capital, with some funds receiving fees based on invested capital; capital commitments which typically average ten to fifteen years, though they may vary by fund. We offer direct and co-investment funds across our private equity, venture capital, impact investing and private credit solutions. Our direct investing platform comprises approximately $8.3 billion of our FPAUM as of December 31, 2023.
Secondaries
Secondaries refer to investments in existing private markets funds through the acquisition of an existing interest by one investor from another in a negotiated transaction. In so doing, the buyer agrees to take on future funding obligations in exchange for future returns and distributions. Because secondary investments are generally made when a primary investment fund is three to seven years into its investment period and has deployed a significant portion of its capital into portfolio companies, these investments are viewed as more mature. We typically receive fees from investors on committed capital for a decade, the typical life of the fund. We currently offer secondaries funds across our private equity solutions. Our secondary funds comprise approximately $1.5 billion of our FPAUM as of December 31, 2023.
9
Our Investors
We believe our comprehensive value proposition across our private market solutions, vehicles offering, data analytics, portfolio monitoring and reporting has enabled us to build strong relationships with our existing investors and to attract new high-quality investors. We leverage our differentiated approach to serve a broad set of investors across multiple geographies. As of December 31, 2023, we have a global investor base of over 3,600 investors, across 50 states, 60 countries and 6 continents – including some of the world’s largest pension funds, endowments, foundations, corporate pensions and financial institutions. In addition, we have a strong footprint within some of the most prominent family offices and high net worth individuals.
The following chart illustrates the diversification of our investor base as of December 31, 2023:

Our Distribution and Marketing
We continuously seek to strengthen and expand our relationships with our current and prospective investors. We have a dedicated team of business development and investor relations professionals who maintain an active and transparent dialogue with an expansive list of existing and prospective investors and while we have a significant presence in North America, we have cultivated relationships with a number of international investors
Our business development and investor relations professionals frequent dialogue with existing and prospective investors, enable us to monitor investor preferences and tailor future product offerings to meet investor demand. Prospective investors that wish to learn more about us often visit our offices to conduct in-depth due diligence of our firm. Our business development and investor relations professionals lead this process, coordinate meetings, and continue to be the prospective investor’s principal point of contact throughout their decision-making process. Our business development and investor relations professionals are also responsible for being the principal points of contact for our existing investors, and for our customized separate accounts, we work with each investor to design and implement a specific strategic plan in accordance with the investment guidelines agreed to by us and the investor.
10
Our Investment Performance
We believe our investment performance acts as a key retention mechanism for our existing investors and a primary attribute for prospective investors. We attribute our strong investment performance to several factors, including: our broad private market relationships and access, our diligent and responsible investment process, our tenured investing experience and our premier data capabilities. In concert, these factors enable us to purse attractive, risk-adjusted investment opportunities to meet our investors’ investment objectives.
The following table displays our Fund size as of December 31, 2023 and investment performance, which is presented from the inception date of each fund through September 30, 2023:
11
For the purposes of the tables above:
When considering the data presented above, you should note that the historical results of our investments are not indicative of the future results you should expect from such investments, from any future funds we may raise or from your investment in our Class A common stock, in part because:
12
Not all limited partners pay the same management fee or carried interest. Furthermore, limited partners’ IRRs may vary based on the dates of their admittance to the fund. There can be no assurance that unrealized investments will be realized at the valuations used to calculate the IRRs contained herein and additional fund expenses and investment related expenses to be incurred during the remainder of the fund’s term remain unknown and, therefore, are not factored into the calculations. Any anticipated carried interest reduces the net returns of unrealized investments. Calculations used herein which incorporate estimations of the net “unrealized value” of remaining investments represent valuation estimates made by the companies using the most recent valuation data provided by the general partners of the underlying funds. Such estimates are subject to numerous variables which change over time and therefore amounts actually realized in the future will vary (in some cases materially) from the estimated net “unrealized values” used in connection with calculations referenced herein.
Our History
P10’s mission is to be the premier private markets solutions provider focused on the middle and lower middle market. We provide global institutional investors differentiated access to a broad set of solutions and specialized investment vehicles across attractive asset classes and geographies generating competitive risk-adjusted returns. As of December 31, 2023, we have $23.3 billion in fee paying assets under management. We offer a comprehensive set of investment strategies to clients, including both commingled funds and customized separate accounts within our primary investment funds, secondary, direct investment, co-investment vehicles, and advisory solutions. Since October 2017, we have been focused on building best-in-class solutions aimed at growing our fee paying assets under management. Prior to October 2017, the Company took strategic actions designed to lay the foundation for what is now known as P10.
The Company's history began with founding P10 Holdings as a Texas corporation in 1992 and reincorporating in Delaware in 2000. On November 19, 2016, P10 Holdings completed the sale of substantially all of its assets and liabilities and operations and became a non-operating company focused on monetizing our retained intellectual property and acquiring profitable businesses and our business primarily consisted of cash, certain retained intellectual property assets and our net operating losses and other tax benefits. In March 2017, P10 Holdings filed for re-organization under Chapter 11 of the Federal Bankruptcy Code, using a prepackaged plan of reorganization. In connection with the filing, P10 Holdings entered into a Restructuring Support Agreement with 210/P10 Investment LLC, as well as a Restructuring Support Agreement with the 2016 purchaser of our assets. P10 Holdings emerged from bankruptcy on May 3, 2017. A key feature of the Restructuring Support agreement included 210/P10 Investment LLC providing capital and management for the company post-bankruptcy.
Our entry into the alternative asset management industry originated with the acquisitions of RCP Advisors (RCP 2 and RCP 3). RCP Advisors was founded in 2001 and is a leading sponsor of private equity, funds-of-funds, secondary funds and co-investment funds. On October 5, 2017, we closed on the acquisition of RCP 2 and entered into a purchase agreement to acquire RCP 3 on January 2018. On January 3, 2018, we closed on the acquisition of RCP 3. RCP 2 and RCP 3 are registered investment advisors with the United States Securities and Exchange Commission.
On April 1, 2020, we completed the acquisition of Five Points Capital, Inc., a leading lower middle market alternative investment manager focused on providing equity and debt capital to private, growth-oriented companies and limited partner capital to other private equity funds. Five Points is focused exclusively in the U.S. lower middle market. Five Points is a registered investment advisor with the United States Securities and Exchange Commission.
On October 2, 2020, we completed the acquisition of TrueBridge, an investment firm focused on investing in venture capital through fund-of-funds, co-investments, and separate accounts. TrueBridge is a registered investment advisor with the United States Securities and Exchange Commission.
On December 14, 2020, the Company completed the acquisition of 100% of the equity interest in ECG, and a non-controlling interest in Enhanced Capital Partners, LLC (“ECP”, and collectively with ECG, “Enhanced”). Enhanced undertakes and manages equity and debt investments in impact initiatives across North America, targeting underserved areas and other socially responsible end markets including renewable energy, historic building renovations, and affordable housing. ECP is a registered investment advisor with the United States Securities and Exchange Commission.
13
On September 30, 2021, we completed the acquisitions of Hark Capital and Bonaccord Capital Advisors. Hark provides loans to mid-life private equity, growth equity, venture and other funds. These loans are backed by the unrealized investments at the fund level and provide financing for companies that would otherwise require equity. Bonaccord acquires minority equity investments in a diversified portfolio of alternative markets asset managers with a focus on mid-sized managers across private equity, private credit and real assets.
During 2021, the Company began exploring the benefits of going public on a listed exchange and raising additional capital through an equity issuance. On October 18, 2021, the Company announced an Initial Public Offering ("IPO") and corporate reorganization that would make P10 Holdings a wholly-owned subsidiary of P10, Inc. The IPO priced on October 20, 2021, and P10’s Class A common stock began trading on the NYSE on October 21, 2021 under the ticker “PX”. Investors purchased 23,000,000 Class A shares in conjunction with the IPO and the Company gained a top-tier set of institutional investors. The IPO process is described in more detail below.
In June 2022, the Company formed P10 Advisors, a fully consolidated subsidiary, to manage investment opportunities that are sourced across the P10 platform but do not fit within an existing investment mandate.
On October 13, 2022, the Company completed the acquisition of all of the issued and outstanding membership interests of WTI. WTI provides senior secured financing to early-stage and emerging stage life sciences and technology companies. WTI is a registered investment advisor with the United States Securities and Exchange Commission.
Simultaneously with the acquisition of WTI, the Company completed a restructuring of P10 Intermediate and subsidiaries to LLC entities that are considered disregarded entities for federal income tax purposes. This allowed the WTI sellers to obtain a partnership interest in P10 Intermediate and all of its subsidiaries. As a result of the acquisition, the WTI sellers obtained 3,916,666 membership units of P10 Intermediate, which can be exchanged into 3,916,666 shares of P10 class A common stock, following applicable restrictive periods.
The results of WTI’s operations have been included in the consolidated financial statements effective October 13, 2022. The Company reports noncontrolling interest related to the partnership interests which are owned by the WTI sellers. This is recorded as noncontrolling interest on the Consolidated Balance Sheets and Consolidated Statements of Operations. Noncontrolling interest is allocated a share of income or loss in the respective consolidated subsidiaries in proportion to their relative ownership interest. Additionally, the Company makes periodic distributions to the WTI sellers for tax related and other agreed upon expenses as disclosed in the purchase agreement.
As we reflect on 2023, we are exceptionally proud of our accomplishments. We believe we have assembled a premier group of solutions that offer superior risk adjusted returns to global clients. We benefit from strong operating leverage driven by the quality and stability of our revenue base, the strong alignment we have with our respective investment teams, and the ability to leverage our platform and back-office operations across our multiple solutions, which together allow us to generate strong contribution margins and free cash flow.
ORGANIZATIONAL STRUCTURE
We completed an offering in connection with our IPO and concurrent listing on the New York Stock Exchange. On October 21, 2021, we issued 11,500,000 shares of our Class A common stock to the purchasers in the offering and selling stockholders sold 8,500,000 shares of our Class A common stock. Pursuant to our issuance of Class A common stock, we received net proceeds of approximately $129.4 million after deducting underwriting discounts and commissions but before expenses based on the initial public offering price of $12.00 per share. On November 19, 2021, we announced that the underwriters of the public offering fully exercised their option to acquire an additional 3,000,000 shares of Class A common stock at the public offering price of $12 per share, less underwriting discounts and commissions. These shares were sold by certain stockholders of P10 and P10 did not receive any proceeds from the sale.
Simultaneously with the acquisition of WTI, the Company completed a restructuring of P10 Intermediate and subsidiaries to LLC entities that are considered disregarded entities for federal income tax purposes. This allowed the sellers to obtain a partnership interest in P10 Intermediate and all of its subsidiaries. As a result of the acquisition, the WTI sellers obtained 3,916,666 membership units of P10 Intermediate, which can be exchanged into 3,916,666 shares of P10 class A common stock, following applicable restrictive periods.
14
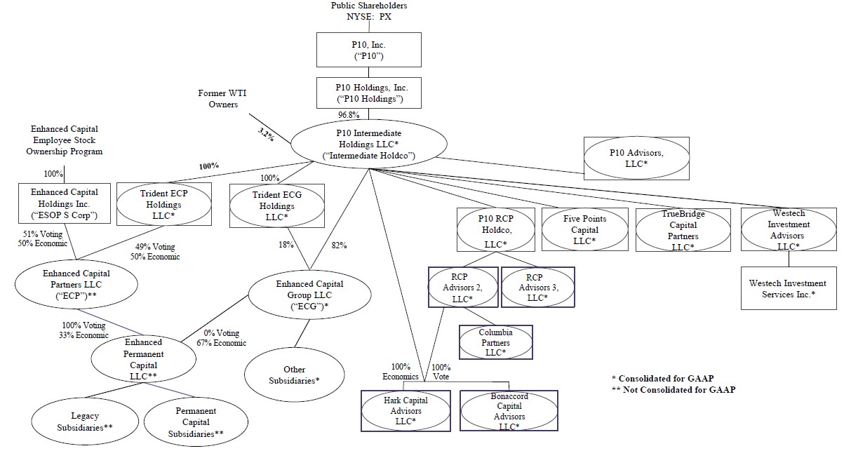
The diagram below illustrates our structure and does not include all unconsolidated entities in which we hold non-controlling equity method investments.
Our Class B Common Stock
We have 58,474,267 outstanding shares of Class B common stock held of record by approximately 2,740 stockholders as of December 31, 2023. Each share of our Class B common stock entitles its holder to ten votes per share until a Sunset ("Sunset") occurs. A Sunset will occur on the earliest of the following: (a) the Sunset Holders cease to maintain direct or indirect beneficial ownership of 10% of the outstanding shares of Class A Common Stock (determined assuming all outstanding shares of Class B Common Stock have been converted into Class A Common Stock) (b) the Sunset Holders collectively cease to maintain direct or indirect beneficial ownership of at least 25% of the aggregate voting power of the outstanding shares of Common Stock and (c) upon the tenth anniversary of the effective date of our amended and restated certificate of incorporation. After a Sunset becomes effective, each share of Class B common stock will automatically convert into Class A common stock. In addition, each share of Class B common stock will automatically convert into Class A common stock upon any transfer except to certain permitted holders. See “—Voting Rights of Class A and Class B Common Stock.”
Because a Sunset may not take place for some time, it is expected that the Class B common stock will continue to entitle its holders to ten votes per share, and the Class B Holders will continue to exercise voting control over the Company, for the near future. The Class B Holders have approximately 91% of the combined voting power of our common stock.
Upon any transfer, Class B common stock converts automatically on a one-for-one basis to shares of Class A common stock, except in the case of transfers to certain permitted transferees. In addition, holders of Class B common stock may elect to convert shares of Class B common stock on a one-for-one basis into Class A common stock at any time.
Our current stockholders believe that the contributions of the current ownership group and management team have been critical in P10’s growth to date. We have a history of employee equity participation and believe that this practice has been instrumental in attracting and retaining a highly experienced team and will continue to be an important factor in maximizing long-term stockholder value. We believe that ensuring that our key decision-makers will continue to guide the direction of P10 results in a high degree of alignment with our stockholders, and voting members of the Class B common stock have ten votes per share which will help maintain this continuity.
15
Our Class A Common Stock
The Class A common stock have one vote per share and share ratably with our Class B common stock in all distributions.
Stockholders Agreement and Registration Rights
P10, Inc. entered into a stockholders agreement (the “Stockholders Agreement”) with certain investors, including employees, pursuant to which the investors were granted piggyback and demand registration rights prior to the IPO.
NYSE Controlled Company Agreement
P10, Inc. entered into a controlled company agreement (the “Controlled Company Agreement”) on October 20, 2021, with principals of 210 Capital, L.L.C. (“210 Capital”) and certain of their affiliates (the “210 Group”), RCP Advisors and certain of their affiliates (the “RCP Group”) and TrueBridge and certain of their affiliates (the “TrueBridge Group”), granting each party certain board designation rights. So long as the 210 Group continues to collectively hold a combined voting power of (A) at least 10% of the shares of common stock outstanding immediately following the closing date of the IPO (the “Closing Date”), P10, Inc. shall include in its slate of nominees two (2) directors designated by the 210 Group and (B) less than 10% but at least 5% of the shares of common stock outstanding immediately following the Closing Date, one (1) director designated by the 210 Group. So long as the RCP Group and any of their permitted transferees who hold shares of common stock as of the applicable time continue to collectively hold a combined voting power of at least 5% of the shares of common stock outstanding immediately following the IPO, P10, Inc. shall include in its slate of nominees one (1) director designated by the RCP Stockholders. So long as TrueBridge and any of its permitted transferees who hold shares of common stock as of the applicable time continue to collectively hold a combined voting power of at least 5% of the shares of common stock outstanding immediately following the IPO, P10, Inc. shall include in its slate of nominees one (1) director designated by the TrueBridge Group.
The 210 Group, the RCP Group and TrueBridge Group have the right to designate two, one and one directors, respectively. In addition, the parties to our Controlled Company Agreement will agree to elect three directors who are not affiliated with any party to our Controlled Company Agreement and who satisfy the independence requirements applicable to audit committee members established pursuant to Rule 10A-3 under the Exchange Act. These board designation rights are subject to certain limitations and exceptions.
The Controlled Company Agreement provides that, without the prior written consent of P10, Inc., the 210 Group, the RCP Group and the TrueBridge Group will not, and will not publicly disclose an intention to, during the period commencing on the date of the Controlled Company Agreement and ending three years after the date thereof (the “Restricted Period”), (a) offer, pledge, sell, contract to sell, sell any option or contract to purchase, purchase any option or contract to sell, grant any option, right or warrant to purchase, lend, or otherwise transfer or dispose of, directly or indirectly, any shares of common stock beneficially owned (as such term is used in Rule 13d-3 of the Exchange Act) by the 210 Group, RCP Group or the TrueBridge Group or any other Equity Securities (as defined therein) or (b) enter into any swap or other arrangement that transfers to another, in whole or in part, any of the economic consequences of ownership of the Equity Securities, whether any such transaction described in clause (a) or (b) above is to be settled by delivery of shares of common stock or any such other securities, in cash or otherwise. One-third of the original holdings of Equity Securities of each of the 210 Group, RCP Group and TrueBridge Group were released from the Lock-Up Restrictions, on each of the first and second anniversary of the consummation of the IPO and one-third of such original holdings will be released from the Lock-Up Restrictions, on the third anniversary of the consummation of the IPO (the “Lock-Up Restrictions Release”).
Company Lock-Up Agreements
Certain stockholders are subject to Lock-Up Restrictions pursuant to a separate agreement with us (the “Company Lock-Up Agreement”), which Lock-Up Restrictions shall be released in accordance with the Lock-Up Restrictions Release.
16
In association with their termination from the Company, certain stockholders Lock-Up Restrictions were released. Collectively, approximately 13.9% of our common stock outstanding are subject to such Lock-Up Restrictions pursuant to the Controlled Company Agreement and the Company Lock-Up Agreements.
Our Market Opportunity
We operate in the large and growing private markets industry, which we believe represents one of the most attractive segments within the broader asset management landscape. Specifically, we operate in the Private Equity, Venture Capital, Impact Investing and Private Credit markets, which we believe represent particularly attractive asset classes and puts us at the center of several favorable trends, including the following:
Accelerating Demand for Private Markets Solutions
We believe the composition of public markets is fundamentally shifting and will drive investment growth in private markets as fewer companies elect to become public corporations or return to being privately held. According to the 2023 Annual US PE Breakdown Pitchbook Report, private equity capital raised has increased 138% from $157.2 billion to $374.8 billion from 2013 to 2023. The report emphasizes while higher treasury yields contributed to lower demand in private markets, return rates in private markets has maintained strength as compared to other asset classes.
Furthermore, investors continue to increase their exposure to passive strategies in search of lower fee alternatives as relative returns in active public market strategies have compressed. We believe the continued move away from active public market strategies into passive strategies will support growth in private market solutions as investors seek higher risk-adjusted returns.
Attractive Historical Private Markets Growth
The private markets have historically exhibited robust growth. Since 2017, assets under management have grown at an annual rate of nearly 18%. Private markets AUM totaled $11.7 trillion as of June 30, 2022, according to the 2023 McKinsey Global Private Markets Review. While private markets saw record levels of fund-raising in 2021 and private markets in 2022 experienced a predictable pullback in their pace of growth, private markets have remained resilient, with about $3 trillion of dry powder available for deployment, a stable pool of locked-in capital, and an active market for secondaries, according to the 2023 McKinsey Report. The 2023 Annual US PE Breakdown Pitchbook Report notes that in 2023, GPs encountered a more arduous fundraising environment than in previous years. This shift was primarily due to constrained capital allocation from LPs as a result of limited distributions. This scarcity of available capital extended fundraising timelines, pushing GPs to explore diverse avenues for raising funds. Remarkably, despite these headwinds, the total capital amassed throughout the year amounted to $374.8 billion across 381 funds, aligning with the record-setting figures of 2021 and 2022. This indicates LPs’ sustained commitment to private equity, which is buoyed by its robust long-term prospects and a history of resilient returns in economically volatile periods. This resilience is specifically evident in the lower-middle market. From 2013 to 2023, the deal value in the middle markets has grown by 44.4% according to the Pitchbook 2023 US PE Middle Market Report. The Pitchbook 2023 US PE Middle Market Report also emphasizes the middle market continues to outperform megafunds from 2022 into 2023. As it relates to venture capital, according to the Pitchbook 2023 US VC Valuation Report, see-stage deal metrics have remained steadfast against market headwinds demonstrating record high median deal size of $3.3 million. Additionally, the Pitchbook VC Report points out that in this more hostile economic environment, venture backed companies have chosen to stay private longer and have turned to secondaries as beneficial liquidity options. As it relates to private credit, the Q2 2023 Pitchbook Private Capital Indexes report consistently positive quarterly return rates. In for the trailing four quarters as of Q2 2023, the direct lending arm of private credit returned 2.6%. Finally, more private markets managers are incorporating considerations for ESG factors into their investment decisions. In 2022, 1,069 more investors committed to the United Nations Principles for Responsible Investment (PRI), and a further 88 asset owners became PRI signatories, bringing the total to 681 according to the 2023 McKinsey Report. This aforementioned growth across all verticals is underpinned by investors search for yield in a lower-for-longer rate environment, in which investors increasingly view allocations to private markets as essential for obtaining diversified exposure to global growth.
17
Favorable Middle / Lower Middle Market Dynamics
As more companies choose to remain private, we believe smaller companies will continue to dominate market supply, with significantly less capital in pursuit. According to S&P Global Market Intelligence Report for 2023; S&P Capital IQ Estimates and PitchBook Data Inc., only 15% of capital available to U.S. Private Equity Funds is available to U.S. Private Equity Funds between $250 million and $1 billion, versus the remaining 85% of available capital that is available to Private Equity funds over $1 billion. In contrast, there are only approximately 11,000 companies with revenues greater than $250 million, versus the more than 151,000 companies with revenues between $10 million and $250 million. We believe this favorable middle and lower-middle market dynamic implies a larger pool of opportunities at compelling purchase price valuations with significant return potential. P10 has robust and proprietary data collected over a twenty-year history that is difficult to replicate that allows investment teams to efficiently scope and dimension out middle and lower middle market private equity fund managers.
Increasing Private Markets Investor Allocations
We believe that alongside growth in the private markets in which we invest, long-term investor allocations are expected to significantly grow over the next several years, which will serve as a tailwind in growing our business. In a survey conducted by Preqin Ltd., over 90% of long-term investors indicated that they were planning to maintain or increase their allocation to Private Equity and Private Credit, respectively. Additionally, according to the Global Impact Investing Network’s 2023 Annual Impact Investor Survey, most investors assess their impact performance quarterly and at least once a year. Moreover, according to the Global Impact Investing Network 2022 report, the size of the impact investing market currently stands at $1.164 trillion in AUM – a significant psychological milestone for an industry still maturing and growing in sophistication. In combination with the broader growth in private markets we believe the increase in long-term investor allocations towards private market asset classes will further drive demand of private market solutions across the investor universe.
18
Democratization of Private Markets
According to a 2022 PwC HNW Report, the growing wealth of high-net-worth and mass affluent individuals, and the shift in retirement savings from defined benefit to defined contribution plans, have propelled significant growth in the asset management industry over the last decade. At the same time, both high-net-worth and mass affluent investors continue to remain significantly under-allocated to the private markets in comparison with institutional investors.
As defined contribution plans in the United States continue to grow and become increasingly familiar with private markets, we believe defined contribution plans will be a significant driver of growth in private markets in the future. In addition, on June 3, 2020, the United States Department of Labor issued an information letter confirming that investments in private equity vehicles may be appropriate for 401(k) and other defined contribution plans as a component of the investment alternatives made available under these plans. These plans hold trillions of dollars of assets, and the guidance in the letter may help significantly expand the market for private equity investments over time.
Importance of Asset Class Access
The purview of private markets has meaningfully broadened over the last decade. As investors increase their allocations to private markets, we believe the demand for asset class diversification will rise. Furthermore, as part of this evolution we believe investors will seek out private market solutions providers with scale and an ability to deliver multiple asset classes and vehicle solutions to streamline relationships and pursue cost efficiency.
Proliferation of Private Market Choices
According to research and data from the SEC and Principles for Responsible Investment (PRI), from 2013 to 2022, the number of managers across private markets has increased dramatically. From 2013 to 2022, the number of Private Equity firms, Venture Capital firms, Impact Investing firms and Private Credit firms all saw increase. We believe that the growing number of private markets focused fund managers increases the operational burden on investors and will lead to a greater reliance on highly trusted advisers to help investors navigate the complexity associated with multi-asset class manager selection.
Rise of ESG and Impact Investing in Private Markets
According to the PRI Annual Report, the total assets under management of PRI signatories, the cohort of asset managers that have committed to upholding ESG principles, a barometer for the ESG industry, has increased roughly five-fold since 2010, from $21 trillion to $121.3 trillion by March 31, 2022. This continued into 2023. An ESG approach to private markets has been one of the most talked about developments of the past several years. According to the 2023 McKinsey Report, as public awareness of and activism relating to ESG driven investing have increased, many prominent investors in Private Equity have followed suit, often requiring general partners to pass an ESG screen as part of their diligence processes – demanding transparency into ESG policies, procedures and performance of portfolio assets. In response and in conjunction with regulatory influence, we believe the adoption of ESG and the growth of impact investing will continue to proliferate in private markets.
Investor Demand for Data, Analytics and Technology
We believe many investors do not have an adequate technology and data infrastructure to respond to increasingly complex demands for private market investments. As a result, we believe investors will seek to partner with firms that not only have a proven track record, but also offer tech-enabled non-investment functions, including GP-level reports, enhanced portfolio monitoring, customized performance benchmarking and associated compliance, administrative and tax capabilities. According to the 2023 Global Private Equity Survey by Ernst & Young, most firms are highly focused on deploying new technology to help front office executives make more informed investment decisions as firms continue towards growth. Moreover, this survey also pointed out that only 27% of the largest firms considered their overall platform to be highly automated.
19
Our Competitive Strengths
Specialized Multi-Asset Class Solutions and Comprehensive Vehicle Offering
We believe our specialized multi-asset class solutions offering, distinct market access and wide-ranging relationships continue to be key competitive differentiators for our investors. Our solutions across private equity, venture capital, impact investing and private credit, coupled with our vehicle offerings across primaries, secondaries, direct and co-investments, we believe, provide our investors with a comprehensive framework to successfully navigate and gain exposure to private markets. Our value proposition and solutions offering continue to position us well to compete and win new investor relationships and mandates.
Distinct Middle and Lower-Middle Market Expertise
We believe the private markets exhibit compelling investment opportunities with significant return potential. Our investment expertise in private markets, coupled with our scale, distinctly positions our business within the private markets ecosystem. Our investment talent across our different private market solutions is led by senior investment professionals with sustained track records of successful private markets investing. Our investment team consists of 108 investment professionals with deep industry expertise across middle and lower middle market private equity, venture capital, impact investing and private credit. Our leadership team has an average of over 24 years of experience and our investment professionals across the different solutions have a long track record of working together.
Differentiated Access to Middle and Lower Middle Market Private Equity and Venture Capital Firms
We believe our investors increasingly seek exposure to the middle and lower-middle markets private equity and venture capital firms but may not have the necessary tools to analyze, diligence and gain access to opportunities offered. Due to our scale and tenure within middle and lower-middle market private equity and venture capital, we have cultivated long-standing relationships with leading middle and lower-middle market private equity and venture capital general partners. We have established relationships with over 270 general partners, which provides us with differentiated access to investment opportunities within private markets, benefiting our investors.
Highly Diversified Investor Base with High Quality Institutions and Deep High-Net-Worth Channel
We believe we are a leading provider of private market solutions for a highly diverse global investor base. Our investors include some of the world’s largest and most prominent public pension funds, family offices, wealth managers, endowments, foundations, corporate pensions and financial institutions. We believe our multi-asset class solutions have allowed our investors to increase and expand allocations across our various solutions and vehicles, thereby deepening existing and new investor relationships. Our business is well-positioned to continue to service and grow our investor base with a team of professionals dedicated to investor relations and business development.
Premier Data Analytics with Proprietary Database
Our premier data and analytic capabilities, driven by our proprietary database, supports our robust and disciplined sourcing criteria, which fuels our highly selective investment process. Our database stores and organizes a universe of managers and opportunities with powerful tracking metrics that we believe drive optimal portfolio management and monitoring and enable a portfolio grading system as well as repository of investment evaluation scorecards. In particular, our proprietary database offers our investors a highly transparent, versatile and informative platform through which they can track, monitor and diligence portfolios, and we believe the expansive data set within our proprietary database, harvested from our robust network of general partners, enables us to make more informed investment decisions and, in turn, drive strong investment performance. As of December 31, 2023, our database contains comprehensive information on more than 5,600 investment firms, 10,200 funds, 47,000 individual transactions, 31,000 private companies and 317,000 financial metrics.
20
Strong Investment Performance Track Record
We believe our investment performance track record is a key differentiator for our business relative to our competitors and acts as a key retention mechanism for our investors and selling tool for prospective investors. We attribute our strong investment performance track record to several factors, including: our broad private market relationships and access, our diligent and responsible investment process, our tenured investing experience and our premier data capabilities. In concert, these factors enable us to pursue attractive, risk-adjusted investment opportunities to meet our investors’ investment objectives.
Attractive, Recurring Fee-based Financial Profile
We believe our financial profile and revenue model have the following important attributes:
Highly Predictable Fee-based Revenue Model
Most of our revenue is derived from management and advisory fees based on committed capital typically subject to multi-year commitment periods, usually between ten and fifteen years. As a result, we believe our revenue stream is contractual and highly predictable. The weighted average duration of remaining capital under management is 7.0 years as of December 31, 2023.
Well Diversified Revenue and Investor Base
As of December 31, 2023, we had 121 revenue generating vehicles across our solutions with over 3,600 investors across public pensions, family offices, wealth managers, endowments, foundations, corporate pension and financial institutions, across 50 states, 60 countries and 6 continents. We therefore believe our business model is highly diversified across both revenue and investor bases.
Attractive Profitability Profile and Operating Margin
We believe our scaled business model, differentiated solutions across middle and lower-middle markets as well as an efficient back-office model has allowed us to achieve a highly competitive profitability profile and operating margin.
Exceptional Management and Investing Teams with Proven M&A Track Records
Our biggest asset is our people and we therefore focus on recruiting, nurturing and retaining top talent, all of whom are proven leaders in their respective field. Our management team has a successful track record of sourcing and executing mergers and acquisitions and is supported by a deep bench of talent consisting of 108 investment professionals.
Ownership Structure Aligned with Investors
The alignment between our stockholders, investors and investment professionals is one of our core tenets and is, we believe, imperative for value creation. Our revenue is comprised almost entirely of recurring management and advisory fees is earned largely on committed capital, which is typically subject to ten to fifteen year lock up agreements. We believe this offers our investors an attractive, highly predictable revenue stream. Furthermore, we have structured carried interest to stay with investment professionals to maximize economic incentive for investment professionals to outperform on behalf of investors. Ultimately, we believe FPAUM follows investment performance and the more aligned our investment professionals are to the performance of investor capital, the better our company performance will be. Over 100 of our employees have an equity interest in us, collectively owning approximately 54% of the Company on a fully diluted basis as of December 31, 2023. In addition, our employees have committed separately to our investment vehicles as of December 31, 2023, as part of our General Partner commitment, which is typically 1% of total commitments of each fund.
21
Our Growth Strategy
We aim to utilize our differentiated positioning and our core principles and values to continue to grow and expand our business. Our growth strategy includes the following key elements:
Maximize Investor Relationships
Enhance Existing Investor Mandates
We believe our current investor base presents a large opportunity for growth as we continue to expand our broad set of solutions and vehicles. As existing and prospective investors reduce the number of managers with whom they work across asset classes, we believe there are significant opportunities to have investors invest with a consistent, single-source multi-asset class private market solutions provider, positioning us to be a platform of choice. As such, our comprehensive solutions, we believe, will lend itself well to compelling cross-selling opportunities with existing investors. Furthermore, as our investors continue to grow their asset bases and expand utilization of our solutions and vehicles, the number of touchpoints with our investors will broaden, deepening our investor relationships even further.
Capture New Investors and Allocations to Private Markets
We believe we are well positioned to capitalize on the growth in private markets and capture additional investors and market share through our differentiated middle and lower-middle market sourcing capabilities, our attractive multi-asset class solutions and vehicles, and our strong investment performance track record. Our long-standing, established relationships across our broad set of solutions provide us extensive access to fund managers and investment opportunities across these asset classes and we remain highly committed to leveraging our best practices from serving our existing investors to similarly situated prospective investors that may benefit from our experience and broad set of private market solutions.
Expand Distribution Channels
We believe we are well positioned in some of the most sought-after segments of the private markets and we believe our differentiated private market solutions will continue to attract both new institutional and private wealth investors. In particular, investible assets of high-net-worth individuals are expected to increase significantly and compared to institutional investors, high-net-worth individuals tend to have lower private market allocations. Our investment platform is designed to provide high-net-worth investors access to private markets and we currently serve over 1,881 high-net-worth investors, which we believe positions us well to continue to capture increasing demand from private wealth investors.
Expand Asset Class Solutions, Broaden Geographic Reach and Grow Private Markets Network Effect
Expand Asset Class Solutions
Our scalable business model is well positioned to expand our multi-asset class offering and we have the capacity and desire to explore adjacent asset classes, broaden our private market solutions capabilities and diversify our business mix. For example, our business development team actively explores the launch of new specialized investment vehicles across both our Venture Capital and Impact Investing solutions to meet increasing investor demand to access middle and lower-middle market venture capital as well as to gain exposure to impact investing trends in private markets. By doing so, we believe we will be able to grow our footprint, continue to develop our position within the private markets ecosystem and further leverage our synergistic solutions offering with additional manager relationships and sourcing opportunities.
Broaden Geographic Reach
We have a significant presence in North America – where a majority of our capital is currently being deployed. We believe expanding our presence in Europe and Asia can be a significant growth driver for our business as investors continue to seek a geographically diverse private market exposure. We believe our global investor base will facilitate such potential market penetration and our robust investment process, existing relationships and proven investment capabilities will continue to be core tenets of an international growth strategy.
22
Grow Private Markets Network Effect
Expanding into additional asset class solutions will enable us to further enhance our integrated network effect across private markets. We believe adding new asset class solutions will foster deeper manager relationships, enabling managers and portfolio companies alike to benefit from our offerings. As an example, our PCS solution is able to capitalize on the sourcing advantages presented by PES’s expansive network of GPs and portfolio companies. Similarly, a portfolio company held by a manager in our PES solution may benefit directly from our IIS solution.
Leverage Data Capabilities
Our proprietary database provides access to valuable data and analytical tools that are the foundation of our investing process. We believe our experience and insights will be increasingly impactful to the decision making processes of our investment team and our investors. Moreover, we believe our differentiated data capabilities allow us to further support the private markets activities of our investors, enhance our investors experience and drive new innovative solutions.
Selectively Pursue Strategic Acquisitions and Relationships
We focus on growing organically but may complement our growth with selective strategic acquisition opportunities that expand our footprint, broaden our investor base, and further strengthen our solutions offering. Specifically, we target opportunities with a market leading differentiated platform, an established and committed investor base, strong margins with operating leverage, management and advisory fee-based revenue, strong investment performance and a proven management team. Our leadership team has a proven track record of identifying, acquiring and integrating companies to drive long-term value creation, and we will continue to maintain a highly disciplined approach to pursuing accretive acquisitions. In September 2021, Enhanced entered into a strategic relationship with Crossroads, parent company of Capital Plus Financial ("CPF"), to promote impact credit. See “Related Party Transactions—Strategic Relationship with Crossroads Systems, Inc.” On September 30, 2021, P10 Holdings closed on the purchases of Hark and Bonaccord from the global investment company and asset manager Aberdeen Capital Management LLC and certain related parties. The Bonaccord APA provided for the acquisition of certain assets related to the business of acquiring minority equity interests in alternative asset management companies focused on private market strategies which may include private equity, private credit, real estate and real assets strategies, for total consideration of approximately $56 million. In addition, the Bonaccord APA provides for potential earn-out payments of up to $20 million, during the 72-month period beginning on October 1, 2021, subject to the satisfaction of certain terms and conditions. The Hark APA provided for the acquisition of certain assets related to the business of making loans to portfolio companies that are owned or controlled by financial sponsors, such as private equity funds or venture capital funds, and which do not meet traditional direct lending underwriting criteria, but where the repayment of the loan by the portfolio company is guaranteed by its financial sponsor, for a purchase price of approximately $5 million. In addition, the Hark APA provides for potential earn-out payments of up to $5.4 million, during the 60-month period beginning on October 1, 2021, subject to the satisfaction of certain terms and conditions. We believe these acquisitions further strengthened our position as a premier private markets solutions provider and added approximately $900 million in FPAUM. The aggregate purchase price was paid using existing cash on balance sheet plus an additional draw on our credit facility of $35 million, plus potential future cash earn-outs based upon operating performance. Consistent with this strategy, we continue to evaluate ongoing opportunities, some of which may be significant. In October 2022, we acquired all of the outstanding membership interests of WTI through its subsidiary for total consideration of $105.2 million and an aggregate of 3,916,666 membership units of P10 Intermediate Holdings, LLC, which can be exchanged into 3,916,666 shares of P10 class A common stock, following applicable restrictive periods. Further, the purchase agreement includes additional earnout milestones as EBITDA grows, with a total of $70 million available in earnout payments, in the form of cash or shares of P10 common stock, if EBITDA builds to $25 million and if the eligible employees are still employed by the Company.
As a pioneer in venture debt, WTI has deployed $7.8 billion in loan commitments across more than 1,400 venture-backed companies since its founding in 1980. Many leading publicly traded technology companies, representing over $1 trillion in aggregate market capitalization, count WTI as an early lender and partner. Adding WTI to our solutions portfolio strengthens our market position by adding a strategy capable of delivering growth, and good fund performance, in various market cycles. Consistent with this strategy, we continue to evaluate ongoing opportunities, some of which may be significant.
23
Our Investment Process
We maintain rigorous investment, monitoring and risk management processes across each of our specialized private market solutions, all unified by a common philosophy and a focus on comprehensive analysis of fund managers and/or portfolio companies.
We believe our investment performance is attributable to a number of factors, including most notably our seasoned, dedicated investment teams and our methodical approach to investing that help us consistently source and analyze opportunities effectively. Our investment professionals are responsible for sourcing, selecting, evaluating, underwriting, diligencing, negotiating, executing, managing and exiting our investments. In addition, our investment professionals regularly develop new investor relationships and networks of industry insiders to proactively source new investments. Our ability to access top-tier, capacity constrained fund managers through a proactive and systematic sourcing process we believe is a significant differentiating factor for our investors.
Our investment committee members across our solutions have significant private markets experience and fully participate in the diligence process, which ensures consistent application of investment strategy, process, diversification and portfolio construction. In addition, the investment committees of our respective solutions review and evaluate investment opportunities through a comprehensive framework that includes both a qualitative and a quantitative assessment of the key risks of investments.
The details of our investment process are outlined below:
Opportunities Tracked
As of December 31, 2023, we track thousands of potential investment opportunities across private markets, spanning primary investment funds, secondaries and direct and co-investments. Our attractive positioning within the private markets ecosystem, coupled with our synergistic network of general partners and extensive database has enabled us to cultivate a comprehensive funnel of what we believe are premier investment opportunities.
Initial Screen
Leveraging our extensive database, investment professionals submit investment opportunities for initial review, subject to delineated exceptions set forth in our funds’ investment committee charters or resolutions. To facilitate the initial review, the investment team summarizes the opportunity in a preliminary evaluation report and the opportunity is subsequently reviewed by senior members of the team for potential further consideration and investment.
Annual Due Diligence
For each potential investment opportunity, the responsible investment team gathers, analyzes and reviews available information on the underlying asset. The due diligence process is augmented further by our extensive database, which enables us to analyze and compare the investment opportunity to what we believe are precedent transactions. As part of the due diligence process, we also conduct operational due diligence and legal diligence, which evaluate the potential risks associated with the investment opportunity’s operational framework and legal standing. More specifically, our operational due diligence team focuses on legal, financial, IT and background checks, while our legal due diligence team focuses on review of legal documents, fund agreements and compliance.
Annual Investments Made
After our due diligence is completed, the responsible investment team works with the relevant Investment Committee to validate that each investment opportunity meets the investment objective of the portfolio at hand. The Investment Committee provides feedback on the general partner (and investment merits in the case of secondaries and direct and co-investments), risks and prospects of each investment opportunity. Provided that the opportunity meets the appropriate criteria, the investment committee issues an indicative approval to proceed with confirmatory due diligence. Upon successful confirmatory due diligence the Investment Committee will reconvene to review the investment for a final vote.
24
Once final approval has been obtained, the investment team may proceed with commitments or funding.
Our Risk Management Process
Our risk management process includes risk identification, measurement, mitigation, monitoring and management/reporting, with particular risk assessments tailored by solution, vehicle and individual client. We apply our risk management framework across three distinct areas of our investment process: (a) the general partner, (b) the investment fund, and (c) the portfolio company. We seek to mitigate risk through prudent portfolio diversification and through comprehensive due diligence on general partners, investment funds and portfolio companies.
General Partner
We perform extensive, upfront due diligence on general partners prior to making an investment and all our current period partners are subject to our ongoing risk management framework. Key components of our ongoing risk management of general partners include monitoring the firm’s historical and current strategy, historical track record and anticipated performance, current team composition and remuneration, decision-making process, ability to add value, deal flow and fund terms. Furthermore, our risk management processes include reviewing information related to the general partners target asset classes, sector/sub-sectors, investment specialties, key personnel, and primary geographical regions in which the general partner invests.
Investment Fund
Investment Funds are also subject to our due diligence and risk management framework. Key components of our ongoing risk management of investment funds include monitoring vintage year, fund size, currency, as well as measures of historical performance (including percent of commitments called, distributions to paid in capital, residual value to paid in capital, net total value multiple of invested capital, net internal rate of return, and the date performance results were last updated), historical investments and benchmarking.
Portfolio Company
Key components of our ongoing risk management of portfolio companies include monitoring cash flow details, financial and operating metrics, and other relevant performance measurements. Our investments in our portfolio companies include both debt and equity.
In addition to our distinct ongoing risk management processes we participate in board meetings, investment funds’ annual meetings, maintain membership on limited partnership boards and advisory boards and remain in frequent dialogue with portfolio companies in an effort to remain appraised of relevant developments in the investment funds. We are also recipients of monthly and quarterly performance reporting packages, annual audited financial statements, along with K-1 tax reporting packages and evaluations of the state of the market generally.
Our ongoing monitoring efforts culminate in annual summaries featuring extensive qualitative and quantitative information of each portfolio company. The annual summaries help us benchmark each general partner to ensure each portfolio we invest in to ensure each portfolio is performing as expected.
Our Responsible Investment Philosophy
Responsible investment, which encompasses environmental, social and governance (“ESG”) and impact investing considerations, is important to our operating and investment philosophies. We believe that integration of an ESG framework into both our investment process and internal operations may improve long-term, risk-adjusted returns for our clients. Certain of our subsidiaries have developed a responsible investment policy. In addition, two of our subsidiaries are a signatory to the United Nations Principles for Responsible Investment (“UNPRI”). We aim to continually improve and evolve, and plan to review our policy annually.
25
Given our scale and position in the private markets ecosystem, we believe we are well positioned to help educate the broader investor and fund manager community on how best to integrate responsible investment considerations in their investment process and programs.
Our Fee-Paying AUM
Fee-Paying AUM (FPAUM)
FPAUM reflects the assets from which we currently earn management and advisory fees. Our vehicles typically earn management and advisory fees based on committed capital, and in certain cases, net invested capital, depending on the fee terms. Management and advisory fees based on committed capital are not affected by market appreciation or depreciation.
Our FPAUM has grown from approximately $9.9 billion as of December 31, 2018 to approximately $23.3 billion as of December 31, 2023 determined on a pro forma basis.
1. Organic FPAUM is calculated on a pro forma basis assuming the acquisitions of WTI, Five Points, TrueBridge, Enhanced, Bonaccord, and Hark were completed as of January 1, 2018.
2. Q1’23 organic FPAUM growth is the pro forma FPAUM growth from Q1’22 to Q1’23. Q2’23 organic FPAUM growth is the pro forma FPAUM growth from Q2’22 to Q3’23. Q3’23 organic FPAUM growth is the pro forma FPAUM growth from Q3’22 to Q3’23. Q4’23 organic FPAUM growth is the pro forma FPAUM growth from Q4’22 to Q4’23.
Note: “PF” refers to calculations made on a pro forma basis. “A” refers to calculations made on an actual basis.
26
Our Fees and Other Key Contractual Terms
Specialized Investment Vehicles
While the terms of each fund may vary, we have outlined the key terms of the customized separate accounts and commingled funds within our specialized investment vehicles below:
Commingled Investment Vehicles
Capital Commitments
Investors in our investment funds generally make commitments to provide capital at the outset of a fund and deliver capital when called upon by us, as investment opportunities become available and to fund operational expenses and other obligations. The commitments are generally available for investment for 1 to 5 years, during what we call the commitment period. We typically have invested the capital committed to our funds, over a 3 to 5-year period.
Structure
Our investment funds are structured as limited partnerships organized by us accepting commitments or funds from our investors. Our investors become limited partners in our funds and a separate entity that we form and control acts as the general partner. Funds managed by the Company, who act as the general partner, make capital commitments to the limited partnership which are generally 1% of total capital commitments. Contingent upon the solution, each investment fund will have a designated “Manager”, which generally serves as the investment manager of the fund, responsible for all investment diligence, decision making and monitoring.
Fees
We earn management and advisory fees based on a percentage of investors’ capital commitments to, in funds or deployed capital. Management and advisory fees during the commitment period are charged on capital commitments and after the commitment period (or a defined anniversary of the fund’s initial closing) is reduced by a percentage of the management and advisory fees for the preceding years or charged on net invested capital or NAV, in select cases.
Duration and Termination
Our primary investment funds, secondaries funds and direct and co-investment funds are typically ten to fifteen years in duration, terminating either on a specific anniversary date, or after a determined number of years after the fund’s final close. Our funds are generally subject to extensions for up to 3 years at the discretion of the general partner and thereafter if consent of the requisite majority of investors, or in some cases, the fund’s advisory committee is obtained.
Separate Accounts
Capital Commitments
Investors in our separate accounts generally make commitments to provide capital at the outset of a fund and deliver capital when called upon by us, as investment opportunities become available and to fund operational expenses and other obligations. The commitments are generally available for investment for 4 to 5 years, during what we call the commitment period. We typically have invested the capital committed to our investment funds over a 5-year period.
Structure
Most of our separate accounts are contractual arrangements involving an investment management agreement between us and our investor. Within agreed-upon investment guidelines, we generally have full discretion to buy, sell or otherwise effect investment transactions involving the assets in the account, in the name and on behalf of our investor, although in some cases certain investors have the right to veto investments. The discretion to invest committed capital generally is subject to investment guidelines established by our investors or by us in conjunction with our investors. In some cases, at the investor’s request, we establish a separate investment vehicle, generally a limited partnership with our investor as the sole limited partner and a wholly owned subsidiary as the general partner.
27
Our capital commitment to the limited partnership is typically 1% of total capital commitments. We manage the limited partnership under an investment management agreement between our investor and us.
Fees
We earn management and advisory fees based on a percentage of investors’ capital commitments to or, in select cases, net invested capital in, or NAV of, our investment funds. These fees often decrease over the life of the contract due to built-in declines in contractual rates and/or as a result of lower net invested capital balances or NAV as capital is returned to investors.
Duration and Termination
Separate account contracts typically can be terminated by our investors for specified reasons, but specific terms vary significantly from investor to investor and certain contracts may be terminated for any reason, typically with 5 to 90 days’ notice.
Our Competition
We compete in all aspects of our business with a large number of asset management firms, commercial banks, broker-dealers, insurance companies and other financial institutions. With respect to our investment strategies, we primarily compete with other private markets solutions providers within North America that specialize in private equity, venture capital, impact investing and private credit. We seek to maintain excellent relationships with general partners and managers of investment funds, including those in which we have previously made investments for our investors and those in which we may invest in the future, as well as sponsors of investments that might provide co-investment opportunities in portfolio companies alongside the sponsoring fund manager. However, because of the number of investors seeking to gain access to investment funds and co-investment opportunities managed or sponsored by the top performing fund managers, there can be no assurance that we will be able to secure the opportunity to invest on behalf of our investors in all or a substantial portion of the investments we select, or that the size of the investment opportunities available to us will be as large as we would desire. Access to secondary investment opportunities is also highly competitive and is often controlled by a limited number of general partners, fund managers and intermediaries. Our ability to continue to compete effectively will depend upon our ability to attract highly qualified investment professionals and retain existing employees.
In order to grow our business, we must maintain our existing investor base and attract new investors. Historically, we have competed principally on the basis of the factors listed below:
The asset management business is intensely competitive, and in addition to the above factors, our ability to continue to compete effectively will depend upon our ability to attract highly qualified investment professionals and retain existing employees.
28
Regulatory and Compliance Matters
Our business is subject to extensive regulation in the United States at both the federal and state level and, in certain circumstances, outside the United States. Under these laws and regulations, the SEC, relevant state securities authorities and other foreign regulatory agencies have broad administrative powers, including the power to limit, restrict or prohibit an investment advisor from carrying on its business if it fails to comply with such laws and regulations. Possible sanctions that may be imposed include the suspension of individual employees, limitations on engaging in certain lines of business for specified periods of time, revocation of investment advisor and other registrations, censures and fines.
SEC Regulation
Certain subsidiaries of P10 are registered as an investment adviser with the SEC. As a registered investment adviser, each is subject to the requirements of the Investment Advisers Act, and the rules promulgated thereunder, as well as to examination by the SEC’s staff. The Investment Advisers Act imposes substantive regulation on virtually all aspects of our business and our relationships with our investors and funds. Applicable requirements relate to, among other things, fiduciary duties to investors, engaging in transactions with investors, maintaining an effective compliance program, political contributions, personal trading, incentive fees, allocation of investments, conflicts of interest, custody, advertising, recordkeeping, reporting and disclosure requirements. The Investment Advisers Act also regulates the assignment of advisory contracts by the investment adviser. The SEC is authorized to institute proceedings and impose sanctions for violations of the Investment Advisers Act, ranging from fines and censures to termination of an investment adviser’s registration. The failure of any Adviser to comply with the requirements of the Investment Advisers Act or the SEC could have a material adverse effect on us.
Our separate accounts and funds are not registered under the Investment Company Act because we generally only form separate accounts for, and offer interests in our funds to, persons who we reasonably believe to be “qualified purchasers” as defined in the Investment Company Act. In addition, certain funds are not registered under the Investment Company Act because we limit such funds to 100 or fewer “persons” as defined in the Investment Company Act. In addition, certain WTI funds are registered under the Investment Company Act and must comply with the reporting and governance requirements of the Investment Company Act. Compliance with the Investment Company Act can be complex and failure to comply can result in significant fines, penalties, loss to reputation and other material adverse effects on us.
ERISA-Related Regulation
Some of our funds are treated as holding “plan assets” as defined under the Employee Retirement Income Security Act of 1974, as amended (“ERISA”), as a result of investments in those funds by benefit plan investors. By virtue of its role as investment manager of these funds, each Adviser is a “fiduciary” under ERISA with respect to such benefit plan investors. ERISA and the Code impose certain duties on persons that are fiduciaries under ERISA, prohibit certain transactions involving benefit plans and “parties in interest” or “disqualified persons” to those plans, and provide monetary penalties for violations of these prohibitions. With respect to these funds, each Adviser relies on particular statutory and administrative exemptions from certain ERISA prohibited transactions, which exemptions are highly complex and may in certain circumstances depend on compliance by third parties whom we do not control. The failure of any Adviser or us to comply with these various requirements could have a material adverse effect on our business.
In addition, with respect to other investment funds in which benefit plan investors have invested, but which are not treated as holding “plan assets,” each Adviser relies on certain rules under ERISA in conducting investment management activities. These rules are sometimes highly complex and may in certain circumstances depend on compliance by third parties that we do not control. If for any reason these rules were to become inapplicable, each Adviser could become subject to regulatory action or third-party claims that could have a material adverse effect on our business.
Foreign Regulation
We provide investment advisory and other services and raise funds in a number of countries and jurisdictions outside the United States. In many of these countries and jurisdictions, which include the European Union ("EU"), the European Economic Area ("EEA"), the individual member states of each of the EU and EEA, Central and South America, Australia and other countries in the South Pacific, we and our operations, and in some cases our personnel, are subject to regulatory oversight and requirements.
29
In general, these requirements relate to registration, licenses for our personnel, periodic inspections, the provision and filing of periodic reports, and obtaining certifications and other approvals. Across the EU, we are subject to the Alternative Investment Fund Managers Directive ("AIFMD") requirements regarding, among other things, registration for marketing activities, the structure of remuneration for certain of our personnel and reporting obligations. Individual member states of the EU have imposed additional requirements that may include internal arrangements with respect to risk management, liquidity risks, asset valuations, and the establishment and security of depositary and custodial requirements.
It is expected that additional laws and regulations will come into force in the UK, the EEA, the EU, and other countries in which we operate over the coming years. There have also been significant legislative developments affecting the private equity industry in Europe and there continues to be discussion regarding enhancing governmental scrutiny and/or increasing regulation of the private equity industry.
SBA Regulations
Several of our Advisers provide investment advisory and other services to funds which operate as Small Business Investment Companies ("SBICs") and are licensed by the Small Business Administration ("SBA"). SBICs supply small businesses with financing in both the equity and debt arenas. There are various requirements that apply to SBICs under SBA rules and regulations. These rules and regulations are sometimes highly complex. The SBA is authorized to institute proceedings and impose sanctions for violations of rules and regulations applicable to SIBCs, including forcing the liquidation of an SBIC. The failure of an Adviser to comply with the requirements of the SBA could have a material adverse effect on us.
Privacy and Cybersecurity Regulation
Certain of our businesses are subject to laws and regulations enacted by U.S. federal and state governments, the E.U. or other non-U.S. jurisdictions and/or enacted by various regulatory organizations or exchanges relating to the privacy and data security of the information of clients, employees or others, or to our cybersecurity measures in general, including the U.S. Gramm-Leach-Bliley Act of 1999, the European Union’s General Data Protection Regulation (“EU GDPR”), the U.K. GDPR, China’s Personal Information Protection Law (PIPL), Canada’s Personal Information Protection and Electronic Documents Act (PIPEDA) and territorial Canadian privacy laws, and the Privacy Acts of Australia and New Zealand. In addition, California and at least thirteen other states have recently enacted, or are actively considering, consumer privacy laws that impose compliance obligations with regard to the collection, use and disclosure of personal information, as well as cybersecurity requirements to protect personal information and our data systems in general. These privacy and cybersecurity laws and regulations have GDPR has heightened our privacy and cybersecurity compliance obligations, impacted our businesses’ collection, processing and retention of personal data, including how we protect that data, and imposed strict standards for reporting data breaches. Many of these privacy and cybersecurity laws and regulations also provide for significant penalties for non-compliance. For more information, see “Risk Factors—Risks Related to Our Industry.”
Future Developments
The SEC and various self-regulatory organizations and state securities regulators have in recent years increased their regulatory activities, including regulation, examination and enforcement in respect of asset management firms.
As described above, certain of our businesses are subject to compliance with laws and regulations of U.S. federal and state governments, non-U.S. governments, their respective agencies and/or various self-regulatory organizations or exchanges, and any failure to comply with these regulations could expose us to liability and/or damage our reputation. Our businesses have operated for many years within a legal framework that requires us to monitor and comply with a broad range of legal and regulatory developments that affect our activities. However, additional legislation, changes in rules promulgated by financial regulatory authorities or self-regulatory organizations or changes in the interpretation or enforcement of existing laws and rules, either in the United States or elsewhere, may directly affect our mode of operation and profitability.
30
Compliance
Each Adviser has a Chief Compliance Officer. Certain Advisers also maintain in-house legal staff as well as additional compliance staff. Each Adviser generally engages outside counsel to review, analyze and negotiate the terms of the documents relating to impact, primary, secondary and direct/co-investments. Because most of our separate account investors and certain of our advisory investors rely on us to negotiate terms, including terms about which certain investors are particularly sensitive or which are investor-specific, our compliance and legal teams work closely with both the investors and outside counsel. Our compliance and legal teams also work closely with our investment teams during negotiations. Typically, outside counsel negotiates directly with fund managers and deal sponsors and their counsel the terms of all limited partnership agreements, subscription documents, side letters, purchase agreements and other documents relating to primary, secondary and direct co-investments. Our compliance and legal teams review and makes recommendations regarding amendments and requests for consents presented by the fund managers from time to time. In addition, our compliance and legal teams work with outside counsel as we deem necessary to prepare, review and negotiate all documents relating to the formation and operation of our funds.
Each Adviser’s compliance team is responsible for overseeing and enforcing our policies and procedures relating to compliance with the laws applicable to our business both U.S. and foreign. This includes our code of ethics and personal trading policies.
We have an outsourced Internal Audit group, which have disclosure controls and procedures and internal controls over financial reporting, which are documented and assessed for design and operating effectiveness in accordance with the U.S. Sarbanes-Oxley Act of 2002. Our Internal Audit group independently reports to an audit committee of our board of directors, operates with a global mandate and will be responsible for the examination and evaluation of the adequacy and effectiveness of the organization’s governance and risk management processes and internal controls, as well as the quality of performance in carrying out assigned responsibilities to achieve the organization’s stated goals and objectives.
Human Capital
The Company believes that a strong focus on human capital through the talent we hire and retain is critical to maintaining our competitiveness. As of December 31, 2023, we have 252 full-time equivalent employees, primarily located in the United States. As of December 31, 2023, we had 252 total employees, including 108 investment professionals. Our employees are not represented by a collective bargaining group. We consider our employee relations to be strong and have not experienced interruptions of operations due to labor disagreements.
Human Capital Objectives
Our business is built on strong, trusted and relationships with stakeholders: employees, limited partners, general partners, and our public stockholders. As such, attracting, recruiting, developing, and retaining diverse talent is vital to our success. The Company is focused on supporting our employees, and we consider talent management to be essential to the ongoing success of our business. Our Board of Directors and Committees provide oversight of our human capital management strategy.
Sustainability
The Company’s executive leadership team and Board recognize that ESG is a strategic and operational imperative and established an internal team that is tasked with driving progress. In partnership with our employees, we are committed to protecting the natural environment and our communities through sustainable practices. We emphasize a culture of accountability and conduct our business in a manner that is fair, ethical, and responsible to earn the trust of our employees.
Employee Attraction, Recruitment, Development and Retention
We are also committed to pay equity and regularly review our compensation model to ensure fair and inclusive pay practices across our business. We offer competitive benefits packages that reflect the needs of our workforce. In the U.S., we provide all full-time employees medical, dental, and vision benefits, life and disability coverage, parental leave, education reimbursement, and paid time off.
31
We provide retirement benefits including a 401(k)-match program. In addition to base salary, our employees participate in incentive plans that support our organizational philosophy of pay and performance. Our executive compensation program is designed to align incentives with achievement of the Company’s strategic plan and both short- and long-term operating objectives.
Health & Safety
We take the health and safety of our employees seriously. We expect each employee to follow our safety standards and protocols. We continue to utilize employee feedback and surveys to gather information to best serve our team members. Members of our human resource department annually review benefits to ensure we can meet the well-being of our employees and their families.
Diversity and Inclusion
Our commitment to Diversity and Inclusion "D&I" starts with our goal of developing a workforce that is diverse in background, knowledge, skill, and experience. We have implemented policies and training focused on non-discrimination and harassment prevention. We embrace diversity and inclusion, which we believe fosters leadership through new ideas and perspectives. In 2023, we continued the evolution of our D&I strategy and objectives and recognize it as an ongoing business imperative. As of December 31, 2023, approximately 39% of our total work force and 17% of our senior leaders were female, while approximately 23% of our total work force and none of our senior leaders were minorities.
AVAILABLE INFORMATION
We maintain a website with the address https://ir.p10alts.com/. We are not including the information contained on our website as part of, or incorporating it by reference into, this Form 10-K. Through our website, we make available free of charge our annual reports on Form 10-K, quarterly reports on Form 10-Q, current reports on Form 8-K, and amendments to these reports in a timely manner after we provide them to the Securities and Exchange Commission (“SEC”).
32
Item 1A. Risk Factors.
Risks Related to Our Business
Our revenue in any given period is dependent on the number of fee-paying clients in such period. While most of our revenue is derived from management and advisory fees based on committed capital that is typically subject to multi-year lock up agreements, under certain limited circumstances, the committed capital can be withdrawn early, or we can be removed or terminated as the adviser or general partner to a particular client.
Our revenue is comprised virtually entirely of management and advisory fees from our registered investment adviser subsidiaries (each, an “Adviser”), with the vast majority of fees earned on committed capital that is typically subject to between 10 and 15 year lock up agreements, although in many cases, the contractual fees decline over the period, after the investment period of three to five years ends. Our investors engage us across multiple private markets solutions through different vehicles, including primary investment funds, direct and co-investment funds and secondary funds. Primary investment funds and direct and co-investment funds include both commingled investment vehicles with multiple investors as well as customizable separate accounts, which typically include one customer. Our revenue in any given period is dependent on the number of fee-paying investors in such period. For our specialized, commingled funds, our fees may terminate if we are removed for certain cause events such as a key person event or without cause by a super majority of investors. Our customized separate account and advisory account business operates in a highly competitive environment. While clients of our separate account and advisory account businesses may have multi-year contracts, certain of these contracts only provide for fees to the extent a client elects to make an investment. In addition, the separate accounts and advisory contracts may be terminated by the client for cause or without cause upon advance notice to us. In connection with these terminable contracts, we may lose clients as a result of the sale or merger of a client, a change in a client's senior management, competition from other financial advisors and financial institutions and other causes. Moreover, certain of our contracts with state government-sponsored clients are secured through such government’s request for proposal process, and can be subject to renewal. If multiple clients were to exercise their termination rights or fail to renew their existing contracts or investors removed us from managing a fund and we were unable to secure new clients, our fees would decline. In the case of any such events, the management fees and advisory fees we earn in connection with managing such account or fund would immediately cease, which could result in an adverse effect on our revenues. If we experience a change of control (as defined under the Investment Advisers Act of 1940, as amended (the “Investment Advisers Act”), or as otherwise set forth in the governing documents of our funds), continuation of the investment management agreements with our funds and our separate account clients would be subject to investor or client consent. We cannot assure you that required consents will be obtained if such a change of control occurs.
If the investments we make on behalf of our specialized investment vehicles perform poorly, our ability to raise capital for future specialized investment vehicles may be materially and adversely affected.
Our revenue from our investment management business is derived from fees earned for our management of our specialized investment vehicles and advisory accounts and with respect to certain of our specialized investment vehicles. We have no economic interest, ownership in or beneficiary interest in the performance of the funds (except for a 5% carried interest in RCP FF Small Buyout Co-Investment Fund, LP). Our subsidiaries serve as the advisors of the affiliated private equity funds, funds-of-funds, secondary funds and co-investment funds and receive management and advisory fees for the services performed. In the event that our specialized investment vehicles or individual investments perform poorly, the fund manager’s revenues and earnings derived from incentive fees will decline, which may result in a decrease in our management and advisory fee revenue and make it more difficult for us to raise capital for new specialized funds or gain new customized separate account clients in the future.
The historical performance of our investments should not be considered as indicative of the future results of our investments or our operations.
In considering the performance information contained in this Form 10-K, our stockholders should be aware that past performance of our specialized investment vehicles or the investments that we recommend to our investors is not necessarily indicative of future results or of the performance of our Class A common stock. An investment in our Class A common stock is not an investment in any of our specialized investment vehicles. In addition, the historical and potential future returns of specialized investment vehicles that we manage are not directly linked to returns on our Class A common stock. Therefore, you should not conclude that continued positive performance of our specialized investment vehicles or the investments that we recommend to our investors will necessarily result in positive returns on our Class A common stock.
33
However, poor performance of our specialized investment vehicles or the investments that we recommend to our investors could cause a decline in our ability to raise additional funds, and could therefore have a negative effect on our performance and on returns on our Class A common stock. The historical performance of our funds should not be considered indicative of the future performance of these funds or of any future funds we may raise, in part because:
The success of our business depends on the identification and availability of suitable investment opportunities for our investors.
Our success largely depends on the identification and availability of suitable investment opportunities for our investors, and in particular the success of funds in which our specialized investment vehicles and advisory accounts invest. The availability of investment opportunities will be subject to market conditions and other factors outside of our control and the control of the private markets and fund managers with which and in which we invest.
Past returns of our specialized investment vehicles and advisory accounts have benefited from investment opportunities and general market conditions that may not continue or reoccur, including previously favorable borrowing conditions in the debt markets. There can be no assurance that our specialized investment vehicles, advisory accounts or the underlying funds in which we invest will be able to avail themselves of comparable opportunities and conditions.
Further, there can be no assurance that the managers of the private markets funds we select will be able to identify sufficient attractive investment opportunities to meet their investment objectives.
Competition for access to investment funds and other investments we make for our investors is intense.
We compete in all aspects of our business with a large number of asset management firms, commercial banks, broker-dealers, insurance companies and other financial institutions. With respect to our investment strategies, we primarily compete with other private markets solutions providers within North America that specialize in private equity, venture capital, impact investing, NAV loans, GP stakes, and private credit. We seek to maintain excellent relationships with general partners and managers of investment funds, including those in which we have previously made investments for our investors and those in which we may invest in the future, as well as sponsors of investments that might provide co-investment opportunities in portfolio companies alongside the sponsoring fund manager. However, because of the number of investors seeking to gain access to investment funds and co-investment opportunities managed or sponsored by the top performing fund managers, there can be no assurance that we will be able to secure the opportunity to invest on behalf of our investors in all or a substantial portion of the investments we select, or that the size of the investment opportunities available to us will be as large as we would desire. Access to secondary investment opportunities is also highly competitive and is often controlled by a limited number of general partners, fund managers and intermediaries.
34
Our ability to continue to compete effectively will depend upon our ability to attract highly qualified investment professionals and retain existing employees.
Our failure to deal appropriately with conflicts of interest could damage our reputation and materially and adversely affect our business.
As we expand the scope of our business, we increasingly confront potential conflicts of interest relating to our advisory and investment management businesses. For example, we may recommend that various of our advisory clients invest in specialized funds managed by our investment management business. It is possible that actual, potential or perceived conflicts could give rise to investor dissatisfaction, litigation or regulatory enforcement actions. Certain of our subsidiaries are investment advisers and they owe their clients a fiduciary duty and are required to provide disinterested advice. Appropriately dealing with conflicts of interest is complex and difficult and our reputation could be damaged if we fail, or appear to fail, to deal appropriately with one or more potential or actual conflicts of interest. Regulatory scrutiny of, or litigation in connection with, conflicts of interest could have a material adverse effect on our reputation, which could materially and adversely affect our business in a number of ways, including an inability to raise additional funds and reluctance of our existing investors to continue to do business with us.
We have obligations to investors and may have obligations to other third parties that may conflict with interests of our stockholders.
Our subsidiaries that serve as the general partners of, or advisers to, our funds, or to our specialized investment vehicles have fiduciary and contractual obligations to the investors in those funds and accounts, and some of our subsidiaries may have contractual duties to other third parties that may conflict with interests of our stockholders. As a result, we may take actions with respect to the allocation of investments among our specialized investment vehicles or funds (including funds and accounts that have different fee structures), the purchase or sale of investments in our specialized investment vehicles or funds, the structuring of investment transactions for those specialized investment vehicles or funds, in order to comply with these fiduciary and contractual obligations.
Our ability to retain our senior leadership team and find, attract, retain and develop human capital in a highly competitive talent market is critical to our success.
Our success depends on our ability to retain our senior leadership team and to find, attract, retain, and develop additional qualified investment, sales and other professionals. However, we may not be successful in our efforts to retain our senior leadership team, as the market for investment professionals is extremely competitive. The individuals that comprise our senior leadership team possess substantial experience and expertise and, in many cases, have significant relationships with certain of our investors. Accordingly, the loss of any one of our senior leadership team could adversely affect certain investor relationships or limit our ability to successfully execute our investment strategies, which, in turn, could have a material adverse effect on our business, financial condition and results of operations.
Competition for qualified, motivated, and highly-skilled executives, professionals and other key personnel in asset management firms is significant. Turnover and associated costs of rehiring, the loss of human capital through attrition, death, or disability and the reduced ability to attract talent could impair our ability to implement our growth strategy and maintain our standards of excellence. Our future success will depend upon our ability to find, attract, retain, develop and motivate highly-skilled and highly-qualified individuals. We seek to provide our personnel with competitive benefits and compensation packages. However, our efforts may not be sufficient to enable us to find, attract, retain, develop and motivate qualified individuals to support our growth. Moreover, if our personnel join competitors or form businesses that compete with ours, that could adversely affect our ability to raise new or successor funds. In addition, certain of our specialized funds have key person provisions that are triggered upon the loss of services of one or more specified employees and could, upon the occurrence of such event, provide the investors in these funds with certain rights such as rights providing for the termination or suspension of our funds’ investment periods and/or wind-down of our funds. Any change to our senior leadership team could materially and adversely affect our business, financial condition and results of operations.
35
We intend to expand our business and may enter into new lines of business or geographic markets, which may result in additional risks and uncertainties in our business.
Most of our revenue is derived from management and advisory fees based on committed capital that is typically subject to multi-year lock up agreements, typically between 10 and 15 years. We continue to grow our business by offering additional products and services, by entering into new lines of business and by entering into, or expanding our presence in, new geographic markets, including Europe and Asia. Introducing new types of investment structures, products and services could increase our operational costs and the complexities involved in managing such investments, including with respect to ensuring compliance with regulatory requirements and the terms of the investment. To the extent we enter into new lines of business, we will face numerous risks and uncertainties, including risks associated with the possibility that we have insufficient expertise to engage in such activities profitably or without incurring inappropriate amounts of risk, the required investment of capital and other resources and the loss of investors due to the perception that we are no longer focusing on our core business. In addition, we may from time to time explore opportunities to grow our business via acquisitions, partnerships, investments or other strategic transactions. There can be no assurance that we will successfully identify, negotiate or complete such transactions, that any completed transactions will produce favorable financial results or that we will be able to successfully integrate an acquired business with ours.
Entry into certain lines of business or geographic markets or introduction of new types of products or services may subject us to new laws and regulations with which we are not familiar, or from which we are currently exempt, and may lead to increased litigation and regulatory risk. In addition, certain aspects of our cost structure, such as costs for compensation, occupancy and equipment rentals, communication and information technology services, and depreciation and amortization will be largely fixed, and we may not be able to timely adjust these costs to match fluctuations in revenue related to growing our business or entering into new lines of business. If a new business generates insufficient revenue or if we are unable to efficiently manage our expanded operations, our business, financial condition and results of operations could be materially and adversely affected.
Future transactions and recent acquisitions could pose risks.
We frequently evaluate strategic opportunities and tactical acquisitions. We expect from time to time to pursue additional business opportunities and may decide to eliminate or acquire certain businesses, products or services. Such acquisitions or dispositions could be material. There are various risks and uncertainties associated with potential acquisitions and divestitures, including: (1) availability of financing; (2) difficulties related to integrating previously separate businesses into a single unit, including product and service offerings, operational capabilities and business cultures; (3) general business disruption; (4) managing the integration process; (5) diversion of management’s attention from day-to-day operations; (6) assumption of costs and liabilities of an acquired business, including unforeseen or contingent liabilities or liabilities in excess of the amounts estimated; (7) failure to realize anticipated benefits and synergies, such as cost savings and revenue enhancements; (8) potentially substantial costs and expenses associated with acquisitions and dispositions; (9) failure to retain and motivate key employees; and (10) difficulties in applying our internal control over financial reporting and disclosure controls and procedures to an acquired business. Any or all of these risks and uncertainties, individually or collectively, could have a material adverse effect on our business, financial condition and results of operations.
Unforeseen liabilities may also arise from prior and future acquisition activity. We have operations in numerous states, and continue to review potential acquisitions in states throughout the U.S., each of which has its own regulatory and compliance requirements. Each of our current and future businesses is and will be required to comply with all applicable federal, state and local laws, rules and regulations. From time to time regulators may conduct inquiries or investigations as to compliance with such requirements. Any such inquiry or investigation could be for periods prior to or subsequent to our acquisition. In the event (i) it was determined that an acquisition or subsidiary was found to have violated an applicable law, rule or regulation, or other requirement, (ii) such violation was determined to be material and (iii) to the extent that we were liable for claims for which indemnification under our acquisition agreement or other coverage is not available, our business, financial condition and results of operations could be materially and adversely affected.
Our organic growth with selective strategic acquisitions in recent years may be difficult to sustain, as it may place significant demands on our resources and employees and may increase our expenses.
We have grown organically and further evolved by adding complementary solutions and integrating these solutions into our existing offerings to generate cross-selling opportunities across our existing investor base, as demonstrated by the acquisitions of Hark, Bonaccord, and WTI. The substantial growth of our business has placed, and if it continues, will continue to place, significant demands on our infrastructure, our investment team and other employees, and will increase our expenses.
36
In addition, we are required to continuously develop our infrastructure as a result of becoming a public company and in response to the increasingly complex investment management industry and increasing sophistication of investors. Legal and regulatory developments also contribute to the level of our expenses. The future growth of our business will depend, among other things, on our ability to maintain the appropriate infrastructure and staffing levels to sufficiently address our growth and may require us to incur significant additional expenses and commit additional senior management and operational resources. We may face significant challenges in maintaining adequate financial and operational controls as well as implementing new or updated information and financial systems and procedures. Training, managing and appropriately sizing our work force and other components of our business on a timely and cost-effective basis may also pose challenges. In addition, our efforts to retain or attract qualified investment professionals may result in significant additional expenses. There can be no assurance that we will be able to manage our growing business effectively or that we will be able to continue to grow, and any failure to do so could adversely affect our ability to generate revenue and control our expenses.
Acquired businesses may not perform as expected, leading to an adverse effect on our earnings and revenue growth.
Acquisitions involve a number of risks, including the following, any of which could have an adverse effect on our business and our earnings and revenue growth: (i) incurring costs in excess of what we anticipated; (ii) potential loss of key investment professionals or other team members of the predecessor firm; (iii) inability to generate sufficient revenue to offset transaction costs; (iv) inability to retain investors following an acquisition; (v) incurring expenses associated with the amortization or impairment of intangible assets, particularly for goodwill and other intangible assets; and (vi) payment of more than fair market value for the assets of the acquired business.
While we intend that our completed acquisitions will improve profitability, past or future acquisitions may not be accretive to earnings or otherwise meet operational or strategic expectations. The failure of any of our acquired businesses to perform as expected after acquisition may have an adverse effect on our earnings and revenue growth. These risks are present for our past acquisitions as well as acquisitions we may enter into in the future.
The due diligence process that we undertake in connection with investments may not reveal all facts that may be relevant in connection with an investment.
Before making or recommending investments for our investors, we conduct due diligence that we deem reasonable and appropriate based on the facts and circumstances applicable to each investment. When conducting due diligence, we may be required to evaluate important and complex business, financial, tax, accounting, environmental and legal issues. Outside consultants, legal advisors and accountants may be involved in the due diligence process in varying degrees depending on the type of investment and the parties involved. Nevertheless, when conducting due diligence and making an assessment regarding an investment, we rely on the resources available to us, including information provided by the target of the investment and, in some circumstances, third-party investigations. The due diligence investigation that we will carry out with respect to any investment opportunity may not reveal or highlight all relevant facts that are necessary or helpful in evaluating such investment opportunity. Moreover, such an investigation will not necessarily result in the investment ultimately being successful. In addition, a substantial portion of our specialized funds are funds-of-funds, and therefore we are dependent on the due diligence investigation of the general partner or co-investment partner leading such investment. We have little or no control over their due diligence process, and any shortcomings in their due diligence could be reflected in the performance of the investment we make with them on behalf of our investors. Poor investment performance could lead investors to terminate their agreements with us and/or result in negative reputational effects, either of which could materially and adversely affect our business, financial condition and results of operations.
Our indebtedness and our future indebtedness may expose us to substantial risks.
We expect to continue to utilize debt to finance our operations and potential future acquisitions, which will expose us to the typical risks associated with the use of leverage. Significant future borrowings could make it more difficult for us to withstand adverse economic conditions or business plan variances, to take advantage of new business opportunities, or to make necessary capital expenditures. Any portion of our cash flow required for debt service would not be available for our operations, distributions, dividends or other purposes. Any substantial decrease in net operating cash flows or any substantial increase in expenses could make it difficult for us to meet our debt service requirements or force us to modify our operations.
37
Restrictive covenants in agreements and instruments governing our debt may adversely affect our ability to operate our business.
The terms in our agreements and instruments governing our debt contain various provisions that limit our and our subsidiaries’ ability to, among other things:
The restrictions in the agreements and instruments governing our debt may prevent us from taking actions that we believe would be in the best interests of our business, and may make it difficult for us to successfully execute our business strategy or effectively compete with companies that are not similarly restricted. We also may incur future debt obligations that might subject us to additional restrictive covenants that could affect our financial and operational flexibility. Our ability to comply with these covenants in future periods will largely depend on our ability to successfully implement our overall business strategy. We cannot assure you that we will be granted waivers or amendments to these agreements or instruments if for any reason we are unable to comply with these agreements and instruments. The breach of any of these covenants and restrictions could result in a default under the agreements and instruments governing our debt which could result in an acceleration of our indebtedness.
Dependence on leverage by certain funds and portfolio companies subjects us to volatility and contractions in the debt financing markets and could adversely affect the ability of our specialized investment vehicles to achieve attractive rates of return on those investments.
Certain of the specialized funds we manage, the funds in which we invest and portfolio companies within our funds and customized separate accounts currently rely on leverage or may in the future rely on leverage. If our specialized funds or the companies in which our specialized investment vehicles invest raise capital in the structured credit, leveraged loan and high yield bond markets, the results of their operations may suffer if such markets experience dislocations, contractions or volatility, including as a result of higher interest rates and international conflicts. Any such events could adversely impact the availability of credit to businesses generally, the cost or terms on which lenders are willing to lend, or the strength of the overall economy.
The absence of available sources of sufficient credit and/or debt financing for extended periods of time or an increase in either the general levels of interest rates or in the risk spread demanded by sources of indebtedness would make it more expensive to finance those investments. Certain investments may also be financed through fund-level debt facilities, which may or may not be available for refinancing at the end of their respective terms. Finally, the interest payments on the indebtedness used to finance our specialized funds’ investments are generally deductible expenses for income tax purposes, subject to limitations under applicable tax law and policy. Any change in such tax law or policy to eliminate or substantially limit these income tax deductions, as has been discussed from time to time in various jurisdictions, would reduce the after-tax rates of return on the affected investments, which may have an adverse impact on our business, results of operations and financial condition.
38
Defaults by investors in certain of our specialized funds could adversely affect that fund’s operations and performance.
Our business is exposed to the risk that investors that owe us money may not pay us. If investors in our specialized investment vehicles default on their obligations to us, there may be adverse consequences on the investment process, and we could incur losses and be unable to meet underlying capital calls. For example, investors in most of our specialized funds make capital commitments to those funds that we are entitled to call from those investors at any time during prescribed periods. We depend on investors fulfilling and honoring their commitments when we call capital from them for those funds to consummate investments and otherwise pay their obligations when due. Any investor that does not fund a capital call would be subject to several possible penalties, including having a meaningful amount of its existing investment forfeited in that fund. However, the impact of the penalty is directly correlated to the amount of capital previously invested by the investor in the fund.
If an investor has invested little or no capital, for instance early in the life of the fund, then the forfeiture penalty may not be as meaningful. Failure to fund capital calls may occur more frequently in the event of an economic slowdown. In addition, changes to asset allocation policies may restrict or prohibit investors from investing in new or successor funds or funding existing commitments. A failure of investors to honor a significant amount of capital calls for any particular fund or funds could have a material adverse effect on the operation and performance of those funds.
Our failure to comply with investment guidelines set by our investors could result in damage awards against us or a reduction in FPAUM, either of which would cause our earnings to decline and adversely affect our business.
When investors retain us to manage assets on their behalf, certain guidelines are agreed to regarding investment allocation and strategy that we are required to observe in the management of their portfolios. Our failure to comply with these guidelines and other limitations could result in investors causing the termination of the investment management agreement with us, as these agreements generally are terminable without cause on generally 90 days’ notice. Investors could also sue us for breach of contract and seek to recover damages from us. In addition, such guidelines may restrict our ability to pursue certain allocations and strategies on behalf of our investors that we believe are economically desirable, which could similarly result in losses to an investor account or termination of the account and a corresponding reduction in FPAUM. Even if we comply with all applicable investment guidelines, an investor may be dissatisfied with its investment performance or our services or fees and may terminate their customized separate accounts or advisory accounts or be unwilling to commit new capital to our specialized investment vehicles or advisory accounts. Any of these events could cause a reduction to FPAUM and consequently cause our earnings to decline and materially and adversely affect our business, financial condition and results of operations.
Misconduct by our employees, advisors or third-party service providers could harm us by impairing our ability to attract and retain investors and subject us to significant legal liability and reputational harm.
There is a risk that our employees, advisors or third-party service providers could engage in misconduct that adversely affects our business. We are subject to a number of obligations and standards arising from our advisory and investment management businesses and our discretionary authority over the assets we manage. The violation of these obligations and standards by any of our employees, advisors or third-party service providers would adversely affect our investors and us. Our business often requires that we deal with confidential matters of great significance to companies and funds in which we may invest for our investors. If our employees, advisors or third-party service providers were to improperly use or disclose confidential information, we could be subject to legal or regulatory action and suffer serious harm to our reputation, financial position and current and future business relationships. It is not always possible to detect or deter employee, advisor or third-party service provider misconduct, and the extensive precautions we take to detect and prevent this activity may not be effective in all cases. If one of our employees, advisors or third-party service providers were to engage in misconduct or were to be accused of such misconduct, our business and our reputation could be materially and adversely affected.
Valuation methodologies for certain assets in our specialized investment vehicles can be significantly subjective, and the values of assets established pursuant to such methodologies may never be realized, which could result in significant losses for our specialized investment vehicles.
There are no readily ascertainable market prices for a large number of the investments in our specialized investment vehicles, advisory accounts or the funds in which we invest. The value of the investments of our specialized investment vehicles is determined periodically by us based on the fair value of such investments as reported by the underlying fund managers. Our valuation of the funds in which we invest is largely dependent upon the processes employed by the managers of those funds.
39
The fair value of investments is determined using a number of methodologies described in the particular funds’ valuation policies. These policies are based on a number of factors, including the nature of the investment, the expected cash flows from the investment, the length of time the investment has been held, restrictions on transfer and other recognized valuation methodologies. The methodologies we use in valuing individual investments are based on a variety of estimates and assumptions specific to the particular investments, and actual results related to the investment may vary materially as a result of the inaccuracy of such assumptions or estimates. In addition, because the illiquid investments held by our specialized investment vehicles, advisory accounts and the funds in which we invest may be in industries or sectors that are unstable, in distress, or undergoing some uncertainty, such investments are subject to rapid changes in value caused by sudden company-specific or industry-wide developments.
Because there is significant uncertainty in the valuation of, or in the stability of the value of, illiquid investments, the fair values of such investments as reflected in a fund’s net asset value do not necessarily reflect the prices that would actually be obtained if such investments were sold. Realizations at values significantly lower than the values at which investments have been reflected in fund net asset values could result in losses for the applicable fund and the loss of potential incentive fees by the fund’s manager and us. Also, a situation in which asset values turn out to be materially different from values reflected in fund net asset values could cause investors to lose confidence in us and may, in turn, result in difficulties in our ability to raise additional capital, retain investors or attract new investors.
Further, the SEC has highlighted valuation practices as one of its areas of focus in investment adviser examinations and has continued to institute enforcement actions against investment advisers for misleading investors about valuation and failing to adopt and implement reasonably designed written policies and procedures concerning the valuation of investments.. If the SEC were to investigate and find errors in our policies or procedures, we and/or members of our management could be subject to penalties and fines, which could harm our reputation and have a material adverse effect on our business, financial condition and results of operations.
Our investment management activities may involve investments in relatively illiquid assets, and we and our investors may lose some or all the amounts invested in these activities or fail to realize any profits from these activities for a considerable period of time.
The investments made by our specialized investment vehicles and recommended by our advisory services may include illiquid assets. The private markets funds in which we invest capital generally invest in securities that are not publicly traded. Even if such securities are publicly traded, many of these funds may be prohibited by contract or applicable securities laws from selling such securities for a period. Accordingly, the private markets funds in which we and our investors invest capital may not be able to sell investments when they desire and therefore may not be able to realize the full value of such investments. Particularly in the case of securities, such funds will generally not be able to sell these securities publicly unless their sale is registered under applicable securities laws, or unless an exemption from such registration requirements is available. Accordingly, the private markets funds in which we invest our investors’ capital may not be able to sell securities when they desire and therefore may not be able to realize the full value of such securities. The ability of private markets funds to dispose of investments is dependent in part on the public equity and debt markets, to the extent that the ability to dispose of an investment may depend upon the ability to complete an initial public offering of the portfolio company in which such investment is held or the ability of a prospective buyer of the portfolio company to raise debt financing to fund its purchase. Furthermore, large holdings of publicly traded equity securities can often be disposed of only over a substantial period, exposing the investment returns to risks of downward movement in market prices during the disposition period. Contributing capital to these funds is risky, and we may lose some or the entire amount of our specialized funds’ and our investors’ investments or the investment made by our funds. Poor investment performance could result in negative reputational effects, which could materially and adversely affect our business, financial condition and results of operations.
In addition, our specialized funds directly or indirectly invest in businesses with capital structures that have significant leverage. The leveraged capital structure of such businesses increases the exposure of the funds’ portfolio companies to adverse economic factors such as rising interest rates, downturns in the economy or deterioration in the condition of such business or its industry. If these portfolio companies default on their indebtedness, or otherwise seek or are forced to restructure their obligations or declare bankruptcy, we could lose some or all our investment and suffer reputational harm.
The portfolio companies in which private markets funds have invested or may invest will sometimes involve a high degree of business and financial risk. These companies may be in an early stage of development, may not have a proven operating history, may be operating at a loss or have significant variations in operating results, may be engaged in a rapidly changing business with products subject to a substantial risk of obsolescence, may be subject to extensive regulatory oversight, may require substantial additional capital to support their operations, finance expansion or maintain their competitive position, may have a high level of leverage, or may otherwise have a weak financial condition.
40
In addition, these portfolio companies may face intense competition, including competition from companies with greater financial resources, more extensive development, manufacturing, marketing, and other capabilities, and a larger number of qualified managerial and technical personnel. Portfolio companies in non-U.S. jurisdictions may be subject to additional risks, including changes in currency exchange rates, exchange control regulations, risks associated with different types (and lower quality) of available information, expropriation or confiscatory taxation and adverse political developments.
In addition, during periods of difficult market conditions, or slowdowns in a particular investment category, industry or region, portfolio companies may experience decreased revenues, financial losses, difficulty in obtaining access to financing and increased costs. During these periods, these companies may also have difficulty in expanding their businesses and operations and may be unable to pay their expenses as they become due. A general market downturn or a specific market dislocation may result in lower investment returns for the private markets funds or portfolio companies in which our specialized investment vehicles invest, which consequently would materially and adversely affect investment returns for our specialized investment vehicles.
Our specialized investment vehicles may face risks relating to undiversified investments.
We cannot give assurance as to the degree of diversification that will be achieved in any of our specialized investment vehicles. Difficult market conditions or slowdowns affecting a particular asset class, geographic region or other category of investment could have a significant adverse impact on a given specialized investment vehicle if its investments are concentrated in that area, which would result in lower investment returns. Accordingly, a lack of diversification on the part of a specialized investment vehicle could adversely affect its investment performance and, as a result, our business, financial condition and results of operations.
Our specialized investment vehicles make investments in funds and companies that we do not control.
Investments by most of our specialized investment vehicles will include debt instruments and equity securities of companies that we do not control. Our specialized investment vehicles may invest through co-investment arrangements or acquire minority equity interests and may also dispose of a portion of their equity investments in portfolio companies over time in a manner that results in their retaining a minority investment. Consequently, the performance of our specialized investment vehicles will depend significantly on the investment and other decisions made by third parties, which could have a material adverse effect on the returns achieved by our specialized investment vehicles. Portfolio companies in which the investment is made may make business, financial or management decisions with which we do not agree. In addition, the majority stakeholders or our management may take risks or otherwise act in a manner that does not serve our interests. If any of the foregoing were to occur, the values of our investments and the investments we have made on behalf of investors could decrease and our financial condition, results of operations and cash flow could suffer as a result.
Investments by our specialized investment vehicles or advisory accounts may in many cases rank junior to investments made by other investors.
In many cases, the companies in which our specialized investment vehicles or advisory accounts invest have indebtedness or equity securities or may be permitted to incur indebtedness or to issue equity securities, that rank senior to our investors’ investments in our specialized investment vehicles or advisory accounts. By their terms, these instruments may provide that their holders are entitled to receive payments of dividends, interest or principal on or before the dates on which payments are to be made in respect of our investors’ investments. Also, in the event of insolvency, liquidation, dissolution, reorganization or bankruptcy of a company in which one or more of our specialized investment vehicles or advisory accounts hold an investment, holders of securities ranking senior to our investors’ investments would typically be entitled to receive payment in full before distributions could be made in respect of our investors’ investments. After repaying senior security holders, the company may not have any remaining assets to use for repaying amounts owed in respect of our investors’ investments. To the extent that any assets remain, holders of claims that rank equally with our investors’ investments would be entitled to share on an equal and ratable basis in distributions that are made from those assets. Also, during periods of financial distress or following an insolvency, our ability to influence a company’s affairs and to take actions to protect investments by our specialized investment vehicles or advisory accounts may be substantially less than that of those holding senior interests.
41
We may not be able to maintain our desired fee structure as a result of industry pressure from private markets investors to reduce fees, which could have a material adverse effect on our profit margins and results of operations.
We may not be able to maintain our current fee structure for our funds as a result of industry pressure from private markets investors to reduce fees. In order to maintain our desired fee structure in a competitive environment, we must be able to continue to provide investors with investment returns and service that incentivize our investors to pay our desired fee rates. While in our acquisitions, we typically do not purchase the incentive fees, or carried interest, from the owners, but rather only acquire the management and advisory fees, which provide a stable source of extended-term revenue, no assurance can be made that we will succeed in providing investment returns and service that will allow us to maintain our desired fee structure. Fee reductions on existing or future new business could have a material adverse effect on our profit margins and results of operations.
Our risk management strategies and procedures may leave us exposed to unidentified or unanticipated risks.
Risk management applies to our investment management operations as well as to the investments we make for our specialized investment vehicles. We have developed and continue to update strategies and procedures specific to our business for managing risks, which include market risk, liquidity risk, operational risk and reputational risk. Management of these risks can be very complex. These strategies and procedures may fail under some circumstances, particularly if we are confronted with risks that we have underestimated or not identified. In addition, some of our methods for managing the risks related to our investors’ investments are based upon our analysis of historical private markets behavior. Statistical techniques are applied to these observations to arrive at quantifications of some of our risk exposures. Historical analysis of private markets returns requires reliance on valuations performed by fund managers, which may not be reliable measures of current valuations. These statistical methods may not accurately quantify our risk exposure if circumstances arise that were not observed in our historical data. In particular, as we enter new lines of business, our historical data may be incomplete. Failure of our risk management techniques could materially and adversely affect our business, financial condition and results of operations, including the fund manager’s right to receive incentive fees, which may result in a decrease in our management and advisory fee revenue.
Restrictions on our ability to collect and analyze data regarding our investors’ investments could adversely affect our business.
Our proprietary database supports our robust and disciplined sourcing criteria, which fuels our highly selective investment process. We rely on our database to provide a highly transparent, versatile and informative platform through which investors can track, monitor and diligence portfolios. We depend on the continuation of our relationships with the fund managers and sponsors of the underlying funds and investments to maintain current data on these investments and private markets activity. The termination of such relationships by a critical mass of such fund managers and sponsors or the imposition of widespread restrictions on our ability to use the data we obtain for our reporting and monitoring services could adversely affect our business, financial condition and results of operations.
Operational risks, data security breaches, loss or leakage of data and other interruptions of our information technology systems or those of our third-party service providers may disrupt our business, compromise sensitive information related to our business, or prevent us from accessing critical information, which may result in losses or limit our growth.
We rely heavily on our financial, accounting, compliance, monitoring, reporting and other data processing systems. In the ordinary course of business, we collect, store and transmit confidential information including but not limited to intellectual property, proprietary business information and personal information. It is critical that we do so in a secure manner to maintain the confidentiality and integrity of such confidential information. A failure or interruption of our systems, including the loss of data, whether caused by fire, other natural disaster, power or telecommunications failure, service interruptions, system malfunction, unauthorized access, computer viruses, acts of terrorism or war or otherwise, could result in a disruption of our business, liability to investors, regulatory intervention or reputational damage, and thus materially and adversely affect our business. Although we have back-up systems in place, including back-up data storage, our back-up procedures and capabilities in the event of a failure or interruption may not be adequate. In recent years, we have substantially upgraded and expanded the capabilities of our data processing systems and other operating technology, and we expect that we will need to continue to upgrade and expand these capabilities in the future to avoid disruption of, or constraints on, our operations. We may incur significant costs to further upgrade our data processing systems and other operating technology in the future.
42
We are dependent on the effectiveness of our information security policies, procedures and capabilities to protect our computer and telecommunications systems and the data such systems contain or transmit. An external information security breach, such as a “hacker attack,” a virus or worm, or an internal problem with information protection, including inadvertent or intentional actions by our employees such as failure to control access to sensitive systems, could materially interrupt our business operations or cause disclosure or modification of sensitive or confidential information. The risk of a security breach or disruption, particularly through cyberattacks or cyber intrusion, including by computer hackers, foreign governments, and cyber terrorists, has generally increased as the number, intensity, and sophistication of attempted attacks and intrusions from around the world have increased. We may not be able to anticipate all types of security threats, and we may not be able to implement preventive measures effective against all such security threats. The techniques used by cyber criminals change frequently, may not be recognized until launched, and can originate from a wide variety of sources, including outside groups such as third-party service providers, organized crime affiliates, terrorist organizations, or hostile foreign governments or agencies. Any such failure or breach could result in material financial loss, regulatory actions, breach of investor contracts, reputational harm or legal liability. The costs related to significant security breaches or disruptions could be material and exceed the limits of the cybersecurity insurance we maintain against such risks.
As cyber threats continue to evolve, we may be required to expend additional resources to comply with new cyber-related regulations, continue to enhance our information security measures or investigate and remediate any information security vulnerabilities. Our remediation efforts may not be successful and could result in interruptions, delays or cessation of service. This could also impact the cost and availability of cyber insurance to us. In the event we incur a cyber breach and it is advisable to disclose, such disclosure could cause harm to our operations.
Furthermore, significant disruptions of our information technology systems or security breaches could result in the loss, misappropriation, and/or unauthorized access, use, or disclosure of, or the prevention of access to, confidential information, which could result in financial, legal, business, and reputational harm to us. For example, any such event that leads to unauthorized access, use, or disclosure of personal information, including personal information regarding our investors or employees, could harm our reputation directly, compel us to comply with federal and/or state breach notification laws and foreign law equivalents, subject us to mandatory corrective action, and otherwise subject us to liability under laws and regulations that protect the privacy and security of personal information, which could result in significant legal and financial exposure and reputational damages that could adversely affect our business, financial condition and results of operations.
Finally, we rely on third-party service providers for certain aspects of our business, including for certain information systems and technology and administration of our specialized funds. If the information technology systems of our third-party service providers become subject to disruptions or security breaches, or if our third-party service providers mishandle personal information that they received from us, we may have insufficient recourse against such third parties and we may have to expend significant resources to mitigate the impact of such an event, and to develop and implement protections to prevent future events of this nature from occurring. Any interruption or deterioration in the performance of these third parties, or failures of their information systems and technology or their data privacy programs, could impair the quality of the funds’ operations and could affect our reputation and hence adversely affect our business, financial condition and results of operations.
We may face damage to our professional reputation and legal liability if our services are not regarded as satisfactory or for other reasons.
As a leading provider of private markets solutions, we depend to a large extent on our relationships with our investors and our reputation for integrity and high-caliber professional services to attract and retain investors. As a result, if an investor is not satisfied with our services, such dissatisfaction may be more damaging to our business than to other types of businesses. The importance of our reputation may increase as we seek to expand our investor base and into new private markets.
In recent years, the volume of claims and amount of damages claimed in litigation and regulatory proceedings against investment advisers has been increasing. Our asset management and advisory activities may subject us to the risk of significant legal liabilities to our investors and third parties, including our investors’ stockholders or beneficiaries, under securities or other laws and regulations for materially false or misleading statements made in connection with securities and other transactions. In our investment management business, we make investment decisions on behalf of our investors that could result in substantial losses. Any such losses also may subject us to the risk of legal and regulatory liabilities or actions alleging negligent misconduct, breach of fiduciary duty or breach of contract.
43
These risks often may be difficult to assess or quantify and their existence and magnitude often remain unknown for substantial periods of time. We may incur significant legal expenses in defending litigation. In addition, litigation or regulatory action against us may tarnish our reputation and harm our ability to attract and retain investors. Substantial legal or regulatory liability could materially and adversely affect our business, financial condition or results of operations or cause significant reputational harm to us, which could seriously harm our business.
Our business depends on a strong and trusted brand, and any failure to maintain, protect, and enhance our brand would have an adverse impact on our business.
Investor and institutional recognition of the P10 trademark and related brands and the association of these brands with our products and services are an integral part of our business. The occurrence of any events or rumors that cause investors and/or institutions to no longer associate these brands with our products and services may materially adversely affect the value of our brand names and demand for our products and services.
In addition, trademarks or trade names that we own now or in the future may be challenged, infringed, declared generic, or determined to be infringing on or dilutive of other marks. We may not be able to protect our rights in these trademarks and trade names, which we need to build name recognition with potential investors. Moreover, third parties may file for registration of trademarks similar or identical to our trademarks; if they succeed in registering or developing common law rights in such trademarks, and if we are not successful in challenging such third-party rights, we may not be able to use these trademarks to develop brand recognition of our products and services. Furthermore, there could be potential trade name or trademark infringement claims brought by owners of other registered trademarks or trademarks that incorporate variations of our registered or unregistered trademarks or trade names. If we are unable to establish name recognition based on our trademarks and trade names, we may not be able to compete effectively, which could materially and adversely affect our business, financial condition or results of operations.
International operations are subject to certain risks, which may affect our revenue.
We intend to grow our non-U.S. business, including growth into new regions with which we have less familiarity and experience, and this growth is important to our overall success. While we have a significant presence within the middle and lower middle-market private markets industry in North America, where the majority of our capital is currently being deployed, we intend to leverage our differentiated solutions to serve our global investors. Our international operations, presently in existence or which we may establish in the future, carry special financial and business risks, which could include the following:
44
As part of our day-to-day operations outside the U.S., we are required to create compensation programs, employment policies, compliance policies and procedures and other administrative programs that comply with the laws of multiple countries. We also are required to communicate and monitor standards and directives across our global operations. Our failure to successfully manage and grow our geographically diverse operations could impair our ability to react quickly to changing business and market conditions and to enforce compliance with non-U.S. standards and procedures.
Any payment of distributions, loans or advances to and from our subsidiaries could be subject to restrictions on or taxation of dividends or repatriation of earnings under applicable local law, monetary transfer restrictions, foreign currency exchange regulations in the jurisdictions in which our subsidiaries operate or other restrictions imposed by current or future agreements, including debt instruments, to which our non-U.S. subsidiaries may be a party. Our business, financial condition and results of operations could be adversely impacted, possibly materially, if we are unable to successfully manage these and other risks of international operations in a volatile environment. If our international business increases relative to our total business, these factors could have a more pronounced effect on our operating results or growth prospects.
We are subject to risks in using custodians, counterparties, administrators and other agents.
Many of our funds depend on the services of custodians, counterparties, administrators and other agents to carry out certain securities and derivatives transactions and other administrative services. We are subject to risks of errors and mistakes made by these third parties, which may be attributed to us and subject us or our investors to reputational damage, penalties or losses. The terms of the contracts with these third-party service providers are often customized and complex, and many of these arrangements occur in markets or relate to products that are not subject to regulatory oversight. We may be unsuccessful in seeking reimbursement or indemnification from these third-party service providers.
Our funds are subject to the risk that the counterparty to one or more of these contracts defaults, either voluntarily or involuntarily, on its performance under the contract. Any such default may occur suddenly and without notice to us. Moreover, if a counterparty defaults, we may be unable to take action to cover our exposure, either because we lack contractual recourse or because market conditions make it difficult to take effective action. This inability could occur in times of market stress, which is when defaults are most likely to occur. In addition, our risk-management models may not accurately anticipate the effects of market stress or counterparty financial condition, and as a result, we may not have taken sufficient action to reduce our risks effectively. Default risk may arise from events or circumstances that are difficult to detect, foresee or evaluate. In addition, concerns about, or a default by, one large participant could lead to significant liquidity problems for other participants, which may in turn expose us to significant losses.
In the event of a counterparty default, particularly a default by a major investment bank or a default by a counterparty to a significant number of our contracts, one or more of our funds may have outstanding trades that they cannot settle or are delayed in settling. As a result, these funds could incur material losses and the resulting market impact of a major counterparty default could harm our business, financial condition and results of operation.
In the event of the insolvency of a custodian, counterparty or any other party that is holding assets of our funds as collateral, our funds might not be able to recover equivalent assets in full as they will rank among the custodian’s or counterparty’s unsecured creditors in relation to the assets held as collateral. In addition, our funds’ cash held with a custodian or counterparty generally will not be segregated from the custodian’s or counterparty’s own cash, and our funds may therefore rank as unsecured creditors in relation thereto.
Adverse developments affecting the financial services industry, such as actual events or concerns involving liquidity, defaults or non-performance by financial institutions or transactional counterparties, could adversely affect our current and projected business operations and financial condition and results of operations.
Events involving limited liquidity, defaults, non-performance or other adverse developments that affect financial institutions, transactional counterparties or other companies in the financial services industry or the financial services industry generally, or concerns or rumors about any events of these kinds or other similar risks, have in the past and may in the future lead to market-wide liquidity problems. For example, in the first half of 2023, multiple banks, including Silicon Valley Bank (“SVB”), were swept into receivership and the Federal Deposit Insurance Corporation (“FDIC”) was appointed as receiver of SVB. Although depositors of SVB regained access to their deposited funds after only one business day of closure, including funds held in uninsured deposit accounts, borrowers under credit agreements, letters of credit and certain other financial instruments with SVB, Signature Bank or any other financial institution that is placed into receivership by the FDIC may be unable to access undrawn amounts thereunder.
45
Access to funding sources and other credit arrangements by us, investors in our funds, and our co-investors could be significantly impaired by factors that affect the financial services industry or economy in general. These factors could include, among others, events such as liquidity constraints or failures, the ability to perform obligations under various types of financial, credit or liquidity agreements or arrangements, disruptions or instability in the financial services industry or financial markets, or concerns or negative expectations about the prospects for companies in the financial services industry.
In addition, investor concerns regarding the U.S. or international financial systems could result in less favorable commercial financing terms, including higher interest rates or costs and tighter financial and operating covenants, or systemic limitations on access to credit and liquidity sources, thereby making it more difficult for us, investors in our funds or our co-investors to acquire financing on acceptable terms or at all. Any decline in available funding or access to our cash and liquidity resources could, among other risks, adversely impact our ability to meet our financial or other obligations. Any of these impacts, or any other impacts resulting from the factors described above or other related or similar factors, could have material adverse impacts on our liquidity and our business, financial condition or results of operations.
We may not be able to fully utilize our net operating loss (“NOL”) and other tax carryforwards which may have the effect of devaluing significant deferred tax assets of the company.
As of December 31, 2023, we had $164 million of federal NOL carryforwards, a portion of which will expire each year if not used to reduce taxable income. Our ability to utilize NOLs and other tax carryforwards to reduce taxable income in future years could be limited for various reasons, including if we had one or more ownership changes under Section 382 of the Internal Revenue Code of 1986 (“Section 382”), if future taxable income is insufficient to recognize the full benefit of such NOL carryforwards prior to their expiration and/or if the IRS successfully asserts that a transaction or transactions were concluded with the principal purpose of evasion or avoidance of U.S. federal income tax. There can be no assurance that we will have sufficient taxable income in later years to enable us to use the NOLs before they expire, or that the IRS will not successfully challenge the use of all or any portion of the NOLs.
Section 382 subjects us to limitations in the use of NOLs if we experience an “ownership change.” For the purposes of Section 382, an ownership occurs if the aggregate increases in ownership of our stock by our "5% shareholders" (non-5% shareholders are grouped together into one or more 5% shareholder groups) over a rolling three year period is greater than 50%. We are uncertain if subsequent offerings will increase the owner shift to be greater than 50%.
If an ownership change occurs, we will be limited in our ability to realize a tax benefit from the use of our deferred tax assets, whether or not we are profitable in future years. These consequences include, without limitation, limiting the amount of federal NOLs that can be used to offset taxable income to an annual limitation. Generally, the annual limitation equals the product of (i) the fair market value of all of our outstanding equity immediately prior to the ownership change, multiplied by (ii) the applicable federal long-term, tax-exempt rate.
In addition, if we have a net unrealized built-in gain (generally determined by comparing market capitalization plus total liabilities to the adjusted tax basis of assets) at the time of an ownership change, certain built-in gains recognized within five years after the ownership change (the “recognition period”) may increase the amount of the otherwise available annual limitation. Any such recognized built-in gains that are unused may be carried forward to later post-change years. Internal Revenue Service (“IRS”) Notice 2003-65 provides an approach which treats depreciable or amortizable built-in gain assets of our Company as generating recognized built-in gains each year without regard to whether such assets are disposed of at a gain during the recognition period. However, in September 2019 the IRS released proposed regulations that would eliminate this favorable rule set forth in IRS Notice 2003-65. If finalized as proposed, these regulations would limit the increase in the annual limitation for recognized built-in gains to those gains that are actually recognized through the disposition of built-in gain assets. These regulations have not been finalized but provide generally for an effective date of 30 days after the final regulations are published. For transactions that have been announced to the public or for which a binding commitment has been entered into when the final regulations are published, the provisions of IRS Notice 2003-65 should still be available.
46
The collectability of revenue under the Advisory Services Agreement is dependent on future cash flows of Enhanced PC. While we expect Enhanced PC’s cash flows to be sufficient such that it is probable that we will collect all of the promised consideration to which we will be entitled in exchange for the services that will be transferred to Enhanced PC, we cannot assure you that the cash flows will be sufficient and we may not collect all of the promised consideration.
Upon the closing of P10’s acquisition of ECG and non-controlling interest in Enhanced PC (as defined below), the Advisory Services Agreement between ECG and Enhanced PC immediately became effective. Under this agreement, ECG provides advisory services to Enhanced PC related to the assets and operations of the subsidiaries owned by Enhanced PC, which consists of the entities contributed by both ECG and ECP. In exchange for those services, ECG receives advisory fees from Enhanced PC based on a fixed fee schedule under which annual fees decline between $1.0 million and $4.0 million each year, totaling $107.5 million over 7 years. The services contemplated under the Advisory Services Agreement did not previously generate revenues when the Permanent Capital Subsidiaries (as defined below) were owned by ECG. We have assessed the collectability of these revenues in light of the observed losses associated with the Permanent Capital Subsidiaries which were contributed to Enhanced PC and will represent substantially all of the operations of Enhanced PC. We have evaluated the expected future cash flows of Enhanced PC, which are expected to be sufficient such that it is probable that we will collect all of the promised consideration to which we will be entitled in exchange for the services that will be transferred to Enhanced PC. However, there can be no assurance that Enhanced PC will achieve the expected future cash flows and would result in us not collecting all of the promised consideration to which we will be entitled in exchange for the services that will be transferred to Enhanced PC.
Rising interest rates could have a substantial adverse effect on our business.
Rising interest rates could have a dampening effect on overall economic activity, the financial condition of our investors and the financial condition of the end customers who ultimately create demand for the capital we supply, all of which could negatively affect demand for our capital. Additionally, a continued increase in interest rates could make it difficult for us to obtain financing at attractive rates, impacting our ability to execute on our growth strategies or future acquisitions. Additionally, private markets fund portfolio companies regularly utilize the corporate debt markets to obtain additional financing for their operations. Leverage incurred by a portfolio company may cause the portfolio company to be vulnerable to increases in interest rates and [may] make it less able to cope with changes in business and economic conditions. Any adverse impact caused by the use of leverage by portfolio companies in which we directly or indirectly invest could in turn adversely affect the returns of our specialized investment vehicles and advisory accounts. If the investment returns achieved by our funds are reduced, it could result in negative reputational effects, which could materially and adversely affect our business, financial condition and results of operations.
Risks Related to Our Industry
The investment management and investment advisory business is intensely competitive.
The investment management and investment advisory business is intensely competitive, with competition based on a variety of factors, including investment performance, the quality of service provided to investors, brand recognition and business reputation. We compete with a variety of traditional and alternative asset management firms, commercial banks, broker-dealers, insurance companies and other financial institutions. Several factors serve to increase our competitive risks:
47
This competitive pressure could adversely affect our ability to make successful investments and restrict our ability to raise future funds, either of which would materially and adversely impact our business, financial condition and results of operations.
Difficult market conditions can adversely affect our business by reducing the market value of the assets we manage or causing our customized separate account investors to reduce their investments in private markets.
The future global market and economic climate may deteriorate because of many factors beyond our control, including rising interest rates or inflation, reduced availability of credit, changes in laws and regulation, international conflicts, terrorism or political uncertainty and severe public health events. In addition, volatility and disruption in the equity and credit markets can adversely affect the portfolio companies in which private markets funds invest and adversely affect the investment performance of our funds and advisory accounts. We may not be able to or may choose not to manage our exposure to these market conditions. Market deterioration could cause us, the specialized investment vehicles we manage or the funds in which they invest to experience tightening of liquidity, reduced earnings and cash flow, and impairment charges, as well as challenges in raising additional capital, obtaining investment financing and making investments on attractive terms. These market conditions can also have an impact on our ability and the ability of funds in which we and our investors invest to liquidate positions in a timely and efficient manner. More costly and restrictive financing also may adversely impact the returns of our co-investments in leveraged buyout transactions and therefore, adversely affect the results of operations and financial condition of our co-investment funds.
Our business could generate lower revenue in a general economic downturn or a tightening of global credit markets. These conditions may result in reduced opportunities to find suitable investments and make it more difficult for us, or for the funds in which we and our investors invest, to exit and realize value from existing investments, potentially resulting in a decline in the value of the investments held in our investors’ portfolios. Such a decline could cause our revenue and net income to decline by causing some of our investors to reduce their investments in private markets in favor of investments they perceive as offering greater opportunity or lower risk, which would result in lower fees being paid to us.
A general economic downturn, prolonged periods of inflation, increased interest rates or a tightening of global credit markets may also reduce the commitments our investors are able to devote to alternative investments generally and make it more difficult for the funds in which we invest to obtain funding for additional investments at attractive rates, which would further reduce our profitability.
While our financial profile features a highly predictable, recurring revenue stream of most management and advisory fees, earned primarily on committed capital from long-term, contractually locked up funds, our profitability may be adversely affected by our fixed costs and the possibility that we would be unable to scale back other costs within a time frame sufficient to match any decreases in revenue relating to changes in market and economic conditions. If our revenue declines without a commensurate reduction in our expenses, our net income will be reduced.
48
Accordingly, difficult market conditions could materially and adversely affect our business, financial condition and results of operations.
Increased government regulation, compliance failures and changes in law or regulation could adversely affect us.
Governmental authorities around the world in recent years have called for or implemented financial system and participant regulatory reform in reaction to volatility and disruption in the global financial markets, financial institution failures and financial frauds. Such reform includes, among other things, additional regulation of investment funds, as well as their managers and activities, including compliance and risk management oversight; restrictions on specific types of investments and the provision and use of leverage; implementation of capital requirements; limitations on compensation to managers; and books and records, reporting and disclosure requirements. We cannot predict with certainty the impact on us, our funds or separate accounts, or on private markets funds generally, of any such reforms. Any of these regulatory reform measures could have an adverse effect on our funds’ and separate accounts’ investment strategies or our business model. We may incur significant expense to comply with such reform measures. Additionally, legislation, including proposed legislation regarding executive compensation and taxation of carried interest, may adversely affect our ability to attract and retain key personnel.
Our advisory and investment management businesses are subject to regulation in the U.S., including by the SEC, the Small Business Administration (“SBA”), the Commodity Futures Trading Commission, the Internal Revenue Service (the “IRS”) and other regulatory agencies, pursuant to, among other laws, the Investment Advisers Act, the Securities Act, the Small Business Investment Act of 1958, the Code, the Commodity Exchange Act, and the Securities Exchange Act of 1934, as amended (the “Exchange Act”). Any change in such regulation or oversight may have a material adverse impact on our operating results. Our failure to comply with applicable laws or regulations could result in fines, suspensions of personnel or other sanctions, including revocation of our registration as an investment adviser. Even if a sanction imposed against us or our personnel is small in monetary amount, the adverse publicity arising from the imposition of sanctions against us by regulators could harm our reputation and cause us to lose existing investors or fail to gain new investors. We also may rely on third-party service providers for certain aspects of compliance. Any failure, interruption or deterioration of the services of such third-party service providers could materially adversely affect our ability to provide services to our clients, harm our reputation, business or results of operations or result in regulatory intervention.
As a result of highly publicized financial scandals, investors have exhibited concerns over the integrity of the U.S. financial markets, and the regulatory environment in which we operate is subject to further regulation in addition to those rules already promulgated. For example, there are a significant number of regulations that may affect our business under the Dodd-Frank Wall Street Reform and Consumer Protection Act of 2010 (the “Dodd- Frank Act”) and other recent SEC proposed or adopted rules. The SEC recently proposed rules that would overhaul the regulation of the private fund industry, to significantly increase disclosure requirements and impose substantive requirements and prohibitions on fund advisory contracts, and if these rules are adopted as proposed, will increase our Advisers’ compliance monitoring and reporting obligations, resulting in increased costs of compliance, and may require certain changes to our practices. In 2023, the SEC proposed rules that would significantly change how investment advisers manage and safeguard client assets by expanding the custody rule to apply to all client assets held in its advisory account, and if adopted as proposed, will introduce new challenges and costs to our investment advisory business. In May of 2023, the SEC adopted rules to significantly increase the amount of information required to be included in private fund reporting, and will significantly increase compliance costs associated with our reporting requirements. The SEC has increased its regulation of the asset management and private fund industries in recent years, focusing on the private equity industry’s fees, allocation of expenses to funds, valuation practices, allocation of fund investment opportunities, custody of the fund assets, marketing and advertising, disclosures to fund investors, the allocation of broken-deal expenses and general conflicts of interest disclosures. The SEC has also heightened its focus on the valuation processes employed by investment advisers. The lack of readily ascertainable market prices for many of the investments made by our funds or separate accounts or the funds in which we invest could subject our valuation policies and processes to increased scrutiny by the SEC. We may be adversely affected because of new or revised legislation or regulations imposed by the SEC, other U.S. or foreign governmental regulatory authorities or self-regulatory organizations that supervise the financial markets. Following the exit of the United Kingdom (“UK”) from the European Union ("EU") we can no longer rely on “passporting” privileges that allow issuers approved in the UK to raise capital in EU jurisdictions without restrictions. To the extent we raise capital in any EU jurisdiction, we are subject to new and increased regulations and we may also be adversely affected by changes in the interpretation or enforcement of existing laws and rules by EU state governmental authorities and self-regulatory organizations.
49
In addition, global climate change and global climate change transitions could lead to new or enhanced regulation, which may be difficult or costly to comply with, or impact assets that we invest in, which may result in realized and unrealized losses in future periods that could have a material adverse impact on our results of operations and/or financial position. It is not possible to foresee the impacts of potential future climate regulation, or which, if any, assets, industries or markets may be materially and adversely affected by global climate change and global climate change transitions, nor is it possible to foresee the magnitude of such effects. In 2023, the SEC proposed rules that would require substantial standardized climate-related disclosure, and if adopted as proposed, could increase our costs for compliance.
To the extent that one or more Advisers is a “fiduciary” under ERISA, with respect to benefit plan investors, it is subject to ERISA, and to regulations promulgated thereunder. ERISA and applicable provisions of the Code impose certain duties on persons who are fiduciaries under ERISA, prohibit certain transactions involving ERISA plan investors and provide monetary penalties for violations of these prohibitions. Our failure to comply with these requirements could have a material adverse effect on our business. In addition, a court could find that one of our co-investment funds has formed a partnership-in-fact conducting a trade or business and would therefore be jointly and severally liable for the portfolio company’s unfunded pension liabilities.
Certain funds managed by subsidiaries of P10, including certain WTI funds, are registered as an investment adviser with the SEC and are subject to the requirements and regulations of the Investment Advisers Act, including the reporting and governance requirements of the Investment Company Act. Such requirements relate to, among other things, restrictions on entering transactions with investors, maintaining an effective compliance program, restrictions on the charging of incentive fees, the use of solicitors and the contents of solicitation arrangements, allocation of investments, recordkeeping and reporting requirements, disclosure requirements, limitations on agency cross and principal transactions between an adviser and their advisory clients, as well as general anti-fraud prohibitions. As an investment adviser, each Adviser owes fiduciary duties to its clients. A failure to comply with the obligations imposed by the Investment Advisers Act, including recordkeeping, advertising and operating requirements, disclosure obligations and prohibitions on fraudulent activities, could result in investigations, sanctions and reputational damage, and could materially and adversely affect our business, financial condition and results of operations. Several of the Advisers provide investment advisory and other services to funds which operate as Small Business Investment Companies (“SBICs”) and are licensed by the SBA. SBICs supply small businesses with financing in both the equity and debt arenas. There are various requirements that apply to SBICs under SBA rules and regulations. These rules and regulations are sometimes highly complex. The SBA is authorized to institute proceedings and impose sanctions for violations of rules and regulations applicable to SBICs, including forcing the liquidation of an SBIC. The failure of an Adviser to comply with the requirements of the SBA could have a material adverse effect on us.
Many of our separately managed accounts and funds are not registered under the Investment Company Act because we generally only form separately managed accounts for, and offer interests in our funds to, persons who we reasonably believe to be “qualified purchasers” as defined in the Investment Company Act. In addition, certain funds are not registered under the Investment Company Act because we limit such funds to 100 or fewer “persons” as defined in the Investment Company Act. Compliance with the Investment Company Act can be complex and failure to comply can result in significant fines, penalties, loss to reputation and other material adverse effects on us.
We are subject to stringent and changing obligations related to data privacy and protection. Our actual or perceived failure to comply with such obligations could lead to regulatory investigations and actions; litigation; fines and penalties; disruptions to our business operations; reputational harm; loss of revenue and profits; and other adverse business impacts.
We are subject to numerous data privacy and protection obligations such as various federal, state, local and foreign laws, regulations and guidance; industry standards; external and internal privacy notices and policies; contracts; and other obligations that apply to the collection, transmission, storage, use and other processing of personal information by us and on our behalf. These obligations may change, are subject to differing interpretations and may be inconsistent among relevant jurisdictions in which we operate or from which we collect personal information. The data privacy and protection landscape continues to evolve in jurisdictions worldwide, and there has been an increasing focus on data privacy and protection issues with the potential to impact our business. This evolution may create uncertainty in our business; affect us or our collaborators’, service providers’, and others’ ability to operate in certain jurisdictions or to collect, store, transfer, use, share and otherwise process personal information; necessitate the acceptance of more onerous obligations in our contracts; cause us to modify our business operations; result in liabilities; or otherwise impose additional compliance costs on us. The cost of compliance with these obligations is high and is likely to increase in the future, and includes a series of operational measures such as: preparing data maps or records of our sources, usage, storage and sharing of personal information; maintaining and updating detailed disclosures in our privacy policies; conducting risk assessments for the use of sensitive personal information; ensuring we have adequate data security measures to protect personal information; auditing the data security of our service providers; and establishing mechanisms to respond to consumers’ data access, deletion, portability, and opt-out requests..
50
Although we endeavor to comply with all applicable data privacy and protection obligations, we may at times fail to do so or may be perceived to have failed to do so. Moreover, despite our efforts, we may not be successful in achieving compliance if our personnel or third parties upon whom we rely fail to comply with such obligations. For example, any failure by a service provider to comply with applicable data privacy or protection law, regulations, contractual or other obligations could result in adverse impacts against us. If we fail, or are perceived to have failed, to address or comply with data privacy and protection obligations, we could face significant consequences. These consequences may include, but are not limited to, government enforcement actions (e.g., investigations, fines, penalties, audits, inspections and similar activities); litigation (including class-related claims); additional reporting requirements and/or oversight; bans on processing personal information; orders to destroy or not use personal information; imprisonment of company officials; public censure; damage to our reputation; loss of revenue and profits; loss of goodwill; and other adverse business impacts, any of which could materially and adversely affect our business, financial condition and results of operations.
In the U.S., there are numerous U.S. federal and state laws and regulations relating to personal information privacy and protection. For example, at a federal level, we may be subject to the Gramm-Leach-Bliley Act (“GLBA”) that applies to financial institutions and requires regulated entities to implement and maintain certain data privacy and security safeguards. In addition, the SEC recently changed its disclosure requirements regarding cybersecurity risk management, strategy, governance and incident reporting. These changes require companies to investigate all cybersecurity incidents without unreasonable delay, determine their level of materiality, and report specific details about any material cybersecurity incidents in a separate filing within four business days. These changes also require additional information in annual disclosures regarding companies’ cybersecurity risk management and reporting processes, as well as the cybersecurity expertise of relevant personnel and third-party service providers or auditors. At the state level, certain states have enacted comprehensive laws governing personal information of consumers, employees and business representatives. For example, we may be subject to the California Consumer Privacy Act (“CCPA”), as amended. The CCPA, similar to other state privacy laws, imposes obligations that include, but are not limited to, providing specific disclosures in privacy notices and affording residents certain rights related to their personal information. The CCPA allows for statutory fines for noncompliance and provides that a new government agency may implement and enforce the CCPA which could increase the risk of an enforcement action. Colorado, Virginia, Utah, and Connecticut also passed comprehensive privacy laws, modeled in part after the CCPA, that took effect in 2023. Eight other states have passed similar privacy laws that will take effect between 2024 and 2026, including Texas, Delaware, Oregon, Tennessee, Iowa, Indiana, New Jersey, and Montana. Failure to comply with these privacy laws can result in civil penalties. These state privacy laws have some provisions and requirements similar to the CCPA. However, preparing to comply with the varying requirements of these laws has already subjected us to costs and legal fees and will subject us to additional costs and risks as they take effect. For example, these laws may limit the ways in which we may use certain categories of personal information, may require us to obtain additional permissions from individuals, and may require revision of our contracts with service providers with whom we share personal information. While these state privacy laws may contain limited exceptions for financial institutions subject to, for example, the GLBA, these laws’ implementation standards and enforcement practices are likely to remain uncertain for the foreseeable future. If we are or may become subject to state data privacy laws, the risk of enforcement actions against us could increase because we may be subject to additional obligations, and the number of individuals or entities that can initiate actions against us may increase (including individuals via a private right of action and state actors). Further, certain state laws may be more stringent or broader in scope, or offer greater individual rights, with respect to personal information than federal, foreign or other state laws, and such laws may differ from each other, which may complicate our compliance efforts.
In addition, 50 U.S. states, the District of Columbia and certain other foreign jurisdictions have enacted data breach notification laws that may require us to notify investors, employees, regulators and others in the event of a security breach (for example, unauthorized access to or disclosure of personal information experienced by us or our service providers). These laws may not be consistent, and compliance in the event of a widespread data breach may be difficult and costly. We may also be contractually required or otherwise obligated to notify investors and others of a security breach. Although we may have contractual protections against our service providers should they experience a security breach, any actual or perceived security breach could harm our reputation and brand, expose us to potential liability and require us to expend significant resources on data security as well as in responding to any such actual or perceived breach. Any contractual protections we may have against relevant counterparties may not be sufficient to protect adequately us from any such liabilities and losses, and we may be unable to enforce any such contractual protections.
51
Internationally, many jurisdictions have established their own data privacy and protection legal frameworks with which we may need to comply. For example, the EU GDPR imposes strict requirements on the processing of personal information. Under the EU GDPR, government regulators may impose temporary or definitive bans on personal information processing. Potential monetary fines for noncompliance with the EU GDPR are significant — up to the greater of €20 million or 4% of global turnover. The EU GDPR provides that EU member states may introduce further conditions, including limitations, to make their own further laws and regulations limiting the processing of personal information which could limit our ability to collect, use and share European personal information, or could cause our compliance costs to increase, ultimately having an adverse impact on our business, and harm our business and financial condition. The United Kingdom adopted its own General Data Protection Regulation that has similar provisions, requirements, and penalties for non-compliance as the EU GDPR.
Certain jurisdictions, including the EU, UK and China, have enacted data localization laws and cross-border personal information transfer laws, which may make it more difficult to transfer personal information across jurisdictions (such as transferring or receiving personal information that originates in the EU or in other foreign jurisdictions). Existing mechanisms that facilitate cross-border personal information transfers may change or be invalidated. If we cannot implement and maintain valid compliance mechanisms for cross-border personal information transfers, we may face increased exposure to regulatory actions, substantial fines and injunctions against processing or transferring personal information from Europe or elsewhere. We may have to implement different personal information processing activities to address these data localization and cross-border personal information transfer laws. As we expand into countries and jurisdictions outside the U.S., we may be subject to additional data privacy and protection laws and regulations that may affect how we conduct business.
Evolving laws and government regulations could adversely affect us.
Governmental regulation of the global financial markets and financial institutions is intense and is continually evolving. This includes regulation of investment funds, as well as their managers and activities, through the implementation of compliance, risk management and anti-money laundering procedures; restrictions on specific types of investments and the provision and use of leverage; capital requirements; limitations on compensation to fund managers; and books and records, reporting and disclosure requirements. The effects on us, our funds, or on private markets generally, of future regulation, or of changes in the interpretation and enforcement of existing regulation, could have an adverse effect on our funds’ investment strategies or our business model. Policy changes and regulatory reform by the U.S. federal government may create regulatory uncertainty for our funds’ portfolio companies and our investment strategies and adversely affect the profitability of our funds’ portfolio companies.
Ongoing political developments could adversely impact our investment management and investment advisory businesses. Increased competition from banks and other financial institutions in the credit markets could have the effect of reducing credit spreads, which may adversely affect the revenues we receive from our credit and other funds whose strategies include the provision of credit to borrowers. On the other hand, it is also possible that the financial services industry may face an increasingly difficult political and regulatory environment. U.S. politicians have expressed support for policies that call for greater regulatory oversight of the financial services industry, including the private equity industry. If these proposals were to become policy such developments could potentially have a material adverse effect on our business and the business of the funds in which our funds and our other investors invest.
Governmental policy changes and regulatory or tax reform could also have a material effect on our funds. For example, regulatory or tax reform in jurisdictions where we may be conducting business and jurisdictions in which our investors in our funds are located may increase administrative costs, increase taxes borne by our funds or our investors, or otherwise adversely affect our funds or our ability to successfully fundraise on behalf of our funds. A prolonged environment of regulatory uncertainty may make the identification of attractive investment opportunities and the deployment of capital more challenging. In addition, our ability to identify business and other risks associated with new investments depends in part on our ability to anticipate and accurately assess regulatory and other changes that may have a material effect on the businesses in which we choose to invest. The failure to accurately predict the possible outcome of policy changes and regulatory reform could have a material adverse effect on the returns generated from our funds’ investments and our revenues.
In recent years, the U.S. has imposed tariffs on various products imported into the U.S. These tariffs have resulted in, and may continue to trigger, retaliatory actions by affected countries, including the imposition of tariffs on the U.S. by other countries. Certain foreign governments have instituted or are considering imposing trade sanctions on certain U.S. goods and denying U.S. companies access to critical raw materials.
52
Governmental actions related to the imposition of tariffs or other trade barriers or changes to international trade agreements or policies, could increase costs, decrease margins, reduce the competitiveness of products and services offered by current and future portfolio companies and adversely affect the revenues and profitability of companies whose businesses rely on goods imported from outside of the U.S. In addition, if we fail to monitor and adapt to changes in policy and the regulations to which we are or may become subject, we could be subject to enforcement actions, which may materially and adversely affect our businesses, financial condition and results of operations.
The IRS could challenge the amount, timing and/or use of our NOL carryforwards, and new information could also impact the usability of our NOL carryforwards.
The amount of our NOL carryforwards has not been audited or otherwise validated by the IRS. Among other things, the IRS could challenge the amount, the timing and/or our use of our NOLs. Any such challenge, if successful, could significantly limit our ability to utilize a portion or all our NOL carryforwards. In addition, calculating whether an ownership change has occurred within the meaning of Section 382 is subject to inherent uncertainty, both because of the complexity of applying Section 382 and because of limitations on a publicly traded and over-the-counter traded company’s knowledge as to the ownership of, and transactions in, its securities. Moreover, future offerings may result in an ownership change under Section 382, as discussed above, depending on the amount of stock we issue. Therefore, the calculation of the amount of our utilizable NOL carryforwards could be changed as a result of a successful challenge by the IRS or as a result of new information about the ownership of, and transactions in, our securities.
Possible changes in regulations and interpretations of statutes and regulations could negatively affect our ability to use the tax benefits associated with our NOL carryforwards.
The rules relating to U.S. federal income taxation are periodically under review by persons involved in the legislative and administrative rulemaking processes, by the IRS and by the U.S. Department of the Treasury, resulting in revisions of regulations and revised interpretations of established concepts as well as statutory changes, including changes in tax rates. Future revisions in the interpretation of U.S. federal tax laws could adversely impact our ability to use some or all of the tax benefits associated with our NOL carryforwards, even if these carryforwards are not otherwise subject to limitation, as described above, or in addition to such other limitations.
Changes in tax laws may adversely affect us, and the IRS or a court may disagree with tax positions taken by us, which may result in adverse effects on our financial condition or the value of our common stock.
The Tax Cuts and Jobs Act, or the TCJA, enacted on December 22, 2017, significantly affected U.S. tax law, including by changing how the U.S. imposes tax on certain types of income of corporations and by reducing the U.S. federal corporate income tax rate to 21%. It also imposed new limitations on several tax benefits, including deductions for business interest, use of NOL carryforwards, taxation of foreign income, and the foreign tax credit, among others.
The CARES Act, enacted on March 27, 2020, in response to the COVID-19 pandemic, further amended the U.S. federal tax code, including in respect of certain changes that were made by the TCJA, generally on a temporary basis. There can be no assurance that future tax law changes will not increase the rate of the corporate income tax significantly, impose new limitations on deductions, credits or other tax benefits, or make other changes that may adversely affect our business, cash flows or financial performance. In addition, the IRS has yet to issue guidance on a few important issues regarding the changes made by the TCJA and the CARES Act. In the absence of such guidance, we will take positions with respect to several unsettled issues. There is no assurance that the IRS or a court will agree with the positions taken by us, in which case tax penalties and interest may be imposed that could adversely affect our business, cash flows or financial performance.
Changes in tax laws or regulations, or the interpretation thereof, tax policy initiatives and reforms under consideration and the practices of tax authorities could adversely affect us. Such changes may include (but are not limited to) the tax rate applicable to operating income, investment income, dividends received or (in the specific context of withholding tax) dividends paid, or the taxation of partnerships and other passthrough entities. For example, in August 2022, the U.S. enacted a 1% excise tax on stock buybacks by public companies and a 15% alternative minimum tax on adjusted financial statement income as part of the Inflation Reduction Act of 2022. We are unable to predict what tax reform may be proposed or enacted in the future or what effect such changes would have on our business, but such changes could affect our financial position and overall or effective tax rates in the future, reduce after-tax returns to our stockholders, and increase the complexity, burden and cost of tax compliance. If our effective tax rate increases, our operating results and cash flow could be adversely affected. Our effective income tax rate can vary significantly between periods due to a few complex factors including, but not limited to, projected levels of taxable income, tax audits conducted and settled by tax authorities, and adjustments to income taxes upon finalization of income tax returns.
53
Federal, state and foreign anti-corruption and sanctions laws create the potential for significant liabilities and penalties and reputational harm.
We are also subject to several laws and regulations governing payments and contributions to political persons or other third parties, including restrictions imposed by the Foreign Corrupt Practices Act (“FCPA”) as well as trade sanctions and export control laws administered by the Office of Foreign Assets Control (“OFAC”), the U.S. Department of Commerce and the U.S. Department of State. The FCPA is intended to prohibit bribery of foreign governments and their officials and political parties and requires public companies and investment advisers in the U.S. to keep books and records that accurately and fairly reflect those companies’ transactions. OFAC, the U.S. Department of Commerce and the U.S. Department of State administer and enforce various export control laws and regulations, including economic and trade sanctions based on U.S. foreign policy and national security goals against targeted foreign states, organizations and individuals. These laws and regulations relate to a few aspects of our business, including servicing existing fund investors, finding new fund investors, and sourcing new investments, as well as activities by the portfolio companies in our investment portfolio or other controlled investments.
Similar laws in non-U.S. jurisdictions, such as EU sanctions or the U.K. Bribery Act, as well as other applicable anti-bribery, anti-corruption, anti-money laundering, or sanction or other export control laws in the U.S. and abroad, may also impose stricter or more onerous requirements than the FCPA, OFAC, the U.S. Department of Commerce and the U.S. Department of State, and implementing them may disrupt our business or cause us to incur significantly more costs to comply with those laws. Different laws may also contain conflicting provisions, making compliance with all laws more difficult. If we fail to comply with these laws and regulations, we could be exposed to claims for damages, civil or criminal financial penalties, reputational harm, incarceration of our employees, restrictions on our operations and other liabilities, which could negatively affect our business, operating results and financial condition. In addition, we may be subject to successor liability for FCPA violations or other acts of bribery, or violations of applicable sanctions or other export control laws committed by companies in which we or our funds invest or which we or our funds acquire. While we have developed and implemented policies and procedures designed to ensure strict compliance by us and our personnel with the FCPA and other anti-corruption, sanctions and export control laws in jurisdictions in which we operate, such policies and procedures may not be effective in all instances to prevent violations. Any determination that we have violated the FCPA or other applicable anti-corruption, sanctions or export control laws could subject us to, among other things, civil and criminal penalties, material fines, profit disgorgement, injunctions on future conduct, securities litigation and a general loss of investor confidence, any one of which could adversely affect our business prospects, financial condition, results of operations or the market value of our Class A common stock.
Regulation of investment advisers outside the U.S. could adversely affect our ability to operate our business.
While the majority of our capital deployment is in the U.S., we provide investment advisory and other services and raise funds in a number of countries and jurisdictions outside the U.S. In many of these countries and jurisdictions, which include the European Union and the Cayman Islands, we and our operations, and in some cases our personnel, are subject to regulatory oversight and requirements. In general, these requirements relate to registration, licenses for our personnel, periodic inspections, the provision and filing of periodic reports, and obtaining certifications and other approvals. Across the EU, we are subject to the European Union Alternative Investment Fund Managers Directive (“AIFMD”), under which we are subject to regulatory requirements regarding, among other things, registration for marketing activities, the structure of remuneration for certain of our personnel and reporting obligations. Individual member states of the EU have imposed additional requirements that may include internal arrangements with respect to risk management, liquidity risks, asset valuations, and the establishment and security of depository and custodial requirements. Because some EEA countries have not yet incorporated the AIFMD into their agreement with the EU, we may undertake marketing activities and provide services in those EEA countries only in compliance with applicable local laws. Outside the EEA, the regulations to which we are subject primarily to registration and reporting obligations.
It is expected that additional laws and regulations will come into force in the EEA, the EU and other countries in which we operate over the coming years. These laws and regulations may affect our costs and manner of conducting business in one or more markets, the risks of doing business, the assets that we manage or advise, and our ability to raise capital from investors.
54
Any failure by us to comply with either existing or new laws or regulations could have a material adverse effect on our business, financial condition and results of operations.
We are subject to increasing scrutiny from institutional investors with respect to ESG costs of investments made by our funds, which may constrain investment opportunities for our funds and adversely affect our ability to raise capital from such investors.
In recent years, certain institutional investors have placed increasing importance on environmental, social and governance (“ESG”) implications of investments made by private equity and other funds to which they commit capital. Certain investors have also demonstrated increased activism with respect to existing investments, including by urging asset managers to take certain actions that could adversely affect the value of an investment, or refrain from taking certain actions that could improve the value of an investment. At times, investors have conditioned future capital commitments on the taking or refraining from taking of such actions. Investors’ increased focus and activism related to ESG and similar matters may constrain our investment opportunities. In addition, institutional investors may decide to not commit capital to future fundraises as a result of their assessment of our approach to and consideration of the ESG cost of investments made by us. To the extent our access to capital from such investors is impaired, we may not be able to maintain or increase the size of our funds or raise sufficient capital for new funds, which may adversely affect our revenues.
The effect of global climate change may impact the operations of our products’ investments.
There is evidence of global climate change. Climate change creates physical and financial risk and some of our products and their investments may be adversely affected by climate change. For example, the needs of customers of energy companies vary with weather conditions, primarily temperature and humidity. To the extent weather conditions are affected by climate change, energy use could increase or decrease depending on the duration and magnitude of any changes. Increases in the cost of energy could adversely affect the cost of operations of our investments if the use of energy products or services is material to their business. A decrease in energy use due to weather changes may affect some of our investments’ financial condition through, for example, decreased revenues. Extreme weather conditions in general require more system backup, adding to costs, and can contribute to increased system stresses, including service interruptions.
Volatile market, political and economic conditions can adversely affect investments made by our specialized investment vehicles and advisory accounts.
Since 2008, there has been continued volatility and disruption in the global financial markets. Volatility and disruption in the equity and credit markets could adversely affect the portfolio companies in which the private markets funds invest, which, in turn, would adversely affect the performance of our specialized investment vehicles and advisory accounts. For example, the lack of available credit or the increased cost of credit may materially and adversely affect the performance of funds that rely heavily on leverage such as leveraged buyout funds. Disruptions in the debt and equity markets may make it more difficult for funds to exit and realize value from their investments, because potential buyers of portfolio companies may not be able to finance acquisitions and the equity markets may become unfavorable for initial public offerings. In addition, the volatility will directly affect the market prices of securities issued by many companies for reasons unrelated to their operating performance and may adversely affect the valuation of the investments of our specialized investment vehicles and advisory accounts. Any or all of these factors may result in lower investment returns. Governmental authorities have undertaken, and may continue to undertake, a variety of initiatives designed to strengthen and stabilize the economy and the financial markets. However, there can be no assurance that these initiatives will be successful, and there is no way to predict the ultimate impact of the disruption or the effect that these initiatives will have on the performance of our specialized investment vehicles or advisory accounts.
Investments in many industries have experienced significant volatility over the last several years. The ability to realize investments depends not only on our investments and the investments made by the private markets funds and portfolio companies in which we invest and their respective results and prospects, but also on political and economic conditions, which are out of our control. Continued volatility in political or economic conditions, including an outbreak or escalation of major hostilities, declarations of war, terrorist actions or other substantial national or international calamities or emergencies, could have a material adverse effect on our business, financial condition and results of operations.
55
Risks Related to Our Organizational Structure
A change of control of our company, including the occurrence of a “Sunset,” could result in an assignment of our investment advisory agreements.
Under the Investment Advisers Act, each of the investment advisory agreements for the funds and other accounts we manage must provide that it may not be assigned without the consent of the particular fund or other client. An assignment may occur under the Investment Advisers Act if, among other things, an Adviser undergoes a change of control. After a “Sunset” becomes effective, the Class B common stock will convert into Class A common stock that is one vote per share instead of ten votes per share, and the Controlled Company Agreement will expire, meaning that the Class B Holders party thereto will no longer control the appointment of directors or be able to direct the vote on all matters that are submitted to our stockholders for a vote. These events could be deemed a change of control of an Adviser, and thus an assignment of an Adviser's advisory agreements. If such a deemed assignment occurs, we cannot be certain that each Adviser will be able to obtain the necessary consents from its funds and other investors, which could cause us to lose the management fees and advisory fees we earn from such funds and other investors.
If we were deemed an “investment company” under the Investment Company Act as a result of our ownership of our subsidiaries, applicable restrictions could make it impractical for us to continue our business as contemplated and could have a material adverse effect on our business.
An issuer will generally be deemed to be an “investment company” for purposes of the Investment Company Act if:
We believe that we are engaged, through our subsidiaries, primarily in the business of providing alternative asset management investment services and not in the business of investing, reinvesting or trading in securities. We also believe that the primary source of income from each of our businesses is properly characterized as income earned in exchange for the provision of services. We hold ourselves out as an alternative asset management investment firm and do not propose to engage primarily in the business of investing, reinvesting or trading in securities. Accordingly, we do not believe that either P10 or any subsidiary is or will be, an “orthodox” investment company as defined in section 3(a)(1)(A) of the Investment Company Act and described in the first bullet point above. Further, P10 does not have significant assets other than its equity interests in certain wholly owned subsidiaries and voting interests of certain general partner entities for our sponsored funds. The general partner entities hold no underlying assets other than being parties to the investment management agreements with our Advisers for their respective funds and serve to allocate carried interest to employees of the Advisers. We do not believe the equity interests of P10 in its wholly owned subsidiaries or the voting interests in the general partners of these subsidiaries are investment securities. As a result, we believe that less than 40% of P10’s total assets (exclusive of U.S. government securities and cash items) on an unconsolidated basis comprises assets that could be considered investment securities. Accordingly, we do not believe P10 is an inadvertent investment company by virtue of the 40% test in section 3(a)(1)(C) of the Investment Company Act as described in the second bullet point above. In addition, we believe P10 is not an investment company under section 3(b)(1) of the Investment Company Act because it is primarily engaged in a non-investment company business.
The Investment Company Act and the rules thereunder contain detailed parameters for the organization and operations of investment companies. Among other things, the Investment Company Act and the rules thereunder limit or prohibit transactions with affiliates, impose limitations on the issuance of debt and equity securities, prohibit the issuance of stock options, and impose certain governance requirements. We intend to conduct our operations so that P10 will not be deemed to be an investment company under the Investment Company Act. However, if anything were to happen that would cause P10 to be deemed to be an investment company under the Investment Company Act, requirements imposed by the Investment Company Act, including limitations on our capital structure, ability to transact business with affiliates (including us) and ability to compensate key employees, could make it impractical for us to continue our business as currently conducted, impair the agreements and arrangements between and among the Advisers, the general partners, the funds, us or our senior leadership team, or any combination thereof and materially and adversely affect our business, financial condition and results of operations.
56
The protective provision contained in our Amended and Restated Certificate of Incorporation, which is intended to help preserve the value of certain income tax assets, primarily tax NOL carryforwards, may have unintended negative effects. We also have a shareholder rights plan to provide similar protection.
Use of our NOLs may be limited by an “ownership change” as defined under Section 382, and the Treasury Regulations thereunder. In order to protect the Company’s significant NOLs, we included a provision to protect our NOLs in our amended and restated certificate of incorporation (the “Protective Provision”).
The Protective Provision is designed to assist the Company in protecting the long-term value of its accumulated NOLs by limiting certain transfers of the Company’s common stock. The Protective Provision’s transfer restrictions generally restrict any direct or indirect transfers of the common stock if the effect would be to increase the direct or indirect ownership of the common stock by any person from less than 4.99% to 4.99% or more of the common stock, or increase the percentage of the common stock owned directly or indirectly by a person owning or deemed to own 4.99% or more of the common stock (with percentage ownership determined under applicable U.S. federal income tax rules). Any direct or indirect transfer attempted in violation of the Protective Provision will be void as of the date of the prohibited transfer.
The Protective Provision requires any person attempting to become a holder of 4.99% or more of our common stock or seeking to undertake certain other transfers of our common stock to seek the approval of our Board. We also have a shareholder rights plan that prohibits anyone becoming a holder of 4.99% or more of our common stock (as determined for tax purposes) without prior board of directors’ approval.
The Protective Provision and shareholder rights plan may have an unintended “anti-takeover” effect because our Board may be able to prevent any future takeover. Similarly, any limits on the amount of stock that a shareholder may own could have the effect of making it more difficult for shareholders to replace current management. Additionally, because the Protective Provision may have the effect of restricting a shareholder’s ability to dispose of or acquire our common stock, the liquidity and market value of our common stock might suffer.
Our amended and restated certificate of incorporation designates the Court of Chancery of the State of Delaware as the sole and exclusive forum for certain types of actions and proceedings that may be initiated by our stockholders, and the federal district courts as the exclusive forum for Securities Act claims, which could limit our stockholders’ ability to obtain what such stockholders believe to be a favorable judicial forum for disputes with us or our directors, officers, other employees, or agents.
Our amended and restated certificate of incorporation provides that, unless we, in writing, select or consent to the selection of an alternative forum, all complaints asserting any internal corporate claims (defined as claims, including claims in the right of our company: (i) that are based upon a violation of a duty by a current or former director, officer, employee, or stockholder in such capacity; or (ii) as to which the Delaware General Corporation Law (the "DGCL") confers jurisdiction upon the Court of Chancery), to the fullest extent permitted by law, and subject to applicable jurisdictional requirements, shall be the Court of Chancery of the State of Delaware (or, if the Court of Chancery does not have, or declines to accept, subject matter jurisdiction, another state court or a federal court located within the State of Delaware). Further, unless we select or consent in writing to the selection of an alternative forum, the federal district courts of the U.S. shall be the exclusive forum for the resolution of any complaint asserting a cause of action arising under the Securities Act. Our choice-of-forum provision will not apply to suits brought to enforce any liability or duty created by the Exchange Act, and investors cannot waive compliance with the federal securities laws and the rules and regulations thereunder. These choice-of-forum provisions may limit a stockholder’s ability to bring a claim in a judicial forum that it finds favorable for disputes with us or our directors, officers or other employees, which may discourage such lawsuits against us and such persons. It is possible that a court may find these provisions of our certificate of incorporation inapplicable to, or unenforceable in respect of, one or more of the specified types of actions or proceedings, in which case we may incur additional costs associated with resolving such matters in other jurisdictions, which could materially adversely affect our business, financial condition, or results of operations and result in a diversion of the time and resources of our management and board of directors.
57
General Risk Factors
Fulfilling our public company financial reporting and other regulatory obligations is expensive and time consuming.
As a public company, we incur significant legal, accounting and other expenses that we did not incur as a private company. For example, we are subject to the reporting requirements of the Exchange Act and are required to comply with the applicable requirements of the Sarbanes-Oxley Act and the Dodd-Frank Act, as well as rules and regulations subsequently implemented by the SEC and the NYSE, including the establishment and maintenance of effective disclosure controls and internal controls over financial reporting and implementation of public company corporate governance practices. We expect that continued compliance with these requirements will increase our legal and financial compliance costs, including as a result of the need to hire additional accounting and financial staff with appropriate public company experience and technical accounting knowledge, and will make some activities more time consuming and costly. We cannot predict or estimate the amount of additional costs we may incur as a result of becoming a public company or the timing of such costs.
Changing laws, regulations and standards relating to corporate governance and public disclosure are creating uncertainty for public companies, increasing legal and financial compliance costs and making some activities more time consuming. These laws, regulations and standards are subject to varying interpretations, in many cases due to their lack of specificity, and as a result, their application in practice may evolve over time as regulatory and governing bodies provide new guidance. This could result in continuing uncertainty regarding compliance matters and higher costs necessitated by ongoing revisions to disclosure and governance practices. We will continue to invest resources to comply with evolving laws, regulations and standards, and this investment may result in increased general and administrative expenses and a diversion of management’s time and attention from revenue-generating activities to compliance activities. If our efforts to comply with new laws, regulations and standards differ from the activities intended by regulatory or governing bodies due to ambiguities related to their application and practice, regulatory authorities may initiate legal proceedings against us, and our business, financial condition and results of operations could be materially and adversely affected.
As a result of disclosure of information as a public company, our business and financial condition becomes more visible, which may result in threatened or actual litigation, including by competitors and other third parties. If the claims are successful, our business, financial condition and results of operations could be materially and adversely affected. Even if the claims do not result in litigation or are resolved in our favor, these claims, and the time and resources necessary to resolve them, could divert the resources of our management and adversely affect our business operations and financial results. These factors could also make it more difficult for us to attract and retain qualified colleagues, executive officers and members of our board of directors.
We are a “controlled company” within the meaning of the NYSE listing standards and, as a result, we qualify for, and may rely on, exemptions from certain corporate governance requirements.
So long as no Sunset has occurred, the Class B stockholders who are party to the Controlled Company Agreement hold approximately 60% of the Company’s outstanding voting power and thereby control the outcome of matters submitted to a stockholder vote. As a result of the voting power held by those Class B stockholders who are party to the Controlled Company Agreement, we qualify as a “controlled company” within the meaning of the corporate governance standards of the NYSE. Under these rules, a listed company of which more than 50% of the voting power is held by an individual, group or another company is a “controlled company” and may elect not to comply with certain corporate governance requirements, including the requirement that (i) a majority of our board of directors consist of independent directors, (ii) director nominees be selected or recommended to the board by independent directors and (iii) we have a compensation committee that is composed entirely of independent directors.
Our internal controls over financial reporting do not currently meet all of the standards contemplated by Section 404 of the Sarbanes-Oxley Act (“Section 404”) that we will eventually be required to meet as a public company.
Section 404 defines the requirements for attestation of internal controls over financial reporting. Section 404(a) requires management to provide an annual attestation of the adequacy of design and operating effectiveness of internal control over financial reporting. Section 404(b) adds the requirement to obtain an opinion over the design and effectiveness of controls from a company’s independent registered public accounting firm. Emerging growth companies are exempt from this requirement for a period of five years, or until it no longer qualifies as an emerging growth company, whichever occurs first. We maintain internal control procedures to satisfy the requirements of Section 404(a), which requires annual management assessments of the effectiveness of our internal control over financial reporting.
58
At such time as we are to acquire an attestation, confidence in the reliability of our financial statements is likely to suffer if our independent registered public accounting firm reports a material weakness or significant deficiency in our internal control over financial reporting. This could materially and adversely affect us and lead to a decline in the price of our Class A common stock. In addition, we will incur incremental costs in order to improve our internal control over financial reporting and comply with Section 404, including increased auditing and legal fees and costs associated with hiring additional accounting, operational and administrative staff. We may need to hire additional personnel to design and apply controls to areas of significant complex transactions and technical accounting matters once we are a public company.
As an emerging growth company, our independent registered public accounting firm is not required to formally attest to the effectiveness of our internal controls over financial reporting pursuant to Section 404(b) until the later of either the year following our first annual report required to be filed with the SEC or the date we no longer qualify as an emerging growth company. At such time, our independent registered public accounting firm may issue a report that is adverse in the event it is not satisfied with the level at which our controls are documented, designed or operating.
The disparity in the voting rights among the classes of our common stock and inability of the holders of our Class A common stock to influence decisions submitted to a vote of our stockholders may have an adverse effect on the price of our Class A common stock.
Holders of our Class A common stock and Class B common stock will vote together as a single class on almost all matters submitted to a vote of our stockholders. Shares of our Class A common stock and Class B common stock entitle the respective holders to identical non-economic rights, except that each share of our Class A common stock will entitle its holder to one vote on all matters to be voted on by stockholders generally, while each share of our Class B common stock will entitle its holder to ten votes until a Sunset becomes effective. After a Sunset becomes effective, each share of our Class B common stock will convert into Class A common stock. As of December 31, 2023, the Class B Holders have approximately 91% of the combined voting power of our common stock. Because this concentrated control could discourage others from initiating any potential merger, takeover or other change of control transaction that may otherwise be beneficial to our businesses, the market price of our Class A common stock could be adversely affected. The difference in voting rights could adversely affect the value of our Class A common stock to the extent that investors view, or any potential future purchaser of our company views, the superior voting rights and implicit control of the Class B common stock to have value.
Our dual class structure may depress the trading price of our Class A common stock.
Our dual class structure may result in a lower or more volatile market price of our Class A common stock or in adverse publicity or other adverse consequences. For example, certain index providers restrict inclusion of companies with dual or multiple class share structures in certain of their indexes, including the S&P 500. In addition, several stockholder advisory firms have announced their opposition to the use of dual or multiple class structures. As a result, the dual class structure of our common stock may prevent the inclusion of our Class A common stock in certain indices and may cause stockholder advisory firms to publish negative commentary about our corporate governance practices or otherwise seek to cause us to change our capital structure. Any such exclusion from indices could result in a less active trading market for our Class A common stock. Any actions or publications by stockholder advisory firms critical of our corporate governance practices or capital structure could also adversely affect the value of our Class A common stock.
We are an emerging growth company, and reduced reporting and disclosure requirements applicable to emerging growth companies could make our Class A common stock less attractive to investors.
We are an emerging growth company and, for as long as we continue to be an emerging growth company, we may choose to continue to take advantage of exemptions from various reporting requirements applicable to other public companies but not to “emerging growth companies,” including, but not limited to, not being required to have our independent registered public accounting firm audit our internal control over financial reporting under Section 404, reduced disclosure obligations regarding executive compensation in our periodic reports and proxy statements, and exemptions from the requirements of holding a nonbinding advisory vote on executive compensation and stockholder approval of any golden parachute payments not previously approved. We could be an emerging growth company for up to five years following the completion of our initial public offering. We will cease to be an emerging growth company upon the earliest of: (i) the end of the fiscal year following the fifth anniversary of our initial public offering, (ii) the first fiscal year after our annual gross revenues are $1.07 billion or more, (iii) the date on which we have, during the previous three-year period, issued more than $1.0 billion in non-convertible debt securities or (iv) the end of any fiscal year in which the market value of our Class A common stock held by non-affiliates exceeded $700 million as of the end of the second quarter of that fiscal year.
59
We cannot predict if investors will find our Class A common stock less attractive if we choose to rely on these exemptions. If some investors find our Class A common stock less attractive as a result of any choices to reduce future disclosure, there may be a less active trading market for our Class A common stock, and the price of our Class A common stock may be more volatile.
We cannot assure you that we will continue to pay dividends to our stockholders, and our ability to do so is subject to the discretion of our board of directors and may be limited by our holding company structure and applicable provisions of Delaware law.
Although, we currently pay cash dividends to our stockholders, our board of directors may, in its discretion, decrease the level of dividends or discontinue the payment of dividends entirely. Our ability to declare and pay dividends to our stockholders is subject to Delaware law (which may limit the amount of funds available for dividends) and we are not obligated under any applicable laws, our governing documents or any contractual agreements or otherwise to declare or pay any dividends. In addition, because we are a holding company with no material assets (other than the equity interests of our direct subsidiaries), our cash flow and ability to pay dividends is dependent upon the financial results and cash flows of our direct and indirect subsidiaries and the distribution or other payment of cash to us in the form of dividends or otherwise. If, as a consequence of these various limitations and restrictions, we are unable to generate sufficient distributions from our business, we may not be able to make, or may be required to reduce or eliminate, the payment of dividends on our Class A common stock, and you may not receive any return on an investment in our Class A common stock unless you sell your shares for a price greater than that which you paid for such shares.
Anti-takeover provisions in our charter documents and under Delaware law could make an acquisition of us more difficult, limit attempts by our stockholders to replace or remove our current management and may negatively affect the market price of our Class A common stock.
Provisions in our amended and restated certificate of incorporation and bylaws may have the effect of delaying or preventing a change of control or changes in our management. Our amended and restated certificate of incorporation and bylaws include provisions that:
These and other provisions may frustrate or prevent any attempts by our stockholders to replace or remove our current management by making it more difficult for stockholders to replace members of our board of directors, which is responsible for appointing the members of our management. In addition, we are a Delaware corporation and governed by the DGCL. Section 203 of the DGCL generally prohibits a Delaware corporation from engaging in any of a broad range of business combinations with any “interested” stockholder, in particular those owning 15% or more of our outstanding voting stock, for a period of three years following the date on which the stockholder became an “interested” stockholder. While we have elected in our amended and restated certificate of incorporation not to be subject to Section 203 of the DGCL, our amended and restated certificate of incorporation contains provisions that have similar effects as Section 203 of the DGCL, except that they provide that the Sunset Holders, their affiliates, groups that include the Sunset Holders and certain of their direct and indirect transferees will not be deemed to be “interested stockholders,” regardless of the percentage of our voting stock owned by them, and accordingly will not be subject to such restrictions.
60
Item 1B. Unresolved Staff Comments.
Not applicable.
Item 1C. Cybersecurity.
We maintain an information security program and governance framework that is designed to protect our information systems against operational risks related to cybersecurity.
Cybersecurity Risk Management and Strategy
We utilize third party cybersecurity consultancy firms to manage and execute our cybersecurity programs. These third party firms are led and supervised by our Chief Technology Officer (“CTO”). Our policies, standards, processes and practices for assessing, identifying, and managing material risks from cybersecurity threats are integrated into our overall risk management program and are based on frameworks established by the National Institute of Standards and Technology (“NIST”), the International Organization for Standardization and other applicable industry standards. On a quarterly basis, our third party cybersecurity consultancy firms perform phish testing and on demand information security training. On a yearly basis, our third party consultancy firms perform, among other trainings and assessments, information security awareness training, internal cybersecurity risk assessments, internal and external penetration tests, key vendor risk assessments, incident response tabletop exercises, written information security and business continuity plan policy gap analysis reviews and revisions as well as incident response plan reviews and revisions. The results of the assessments are used to drive alignment on, and prioritization of, initiatives to enhance our security controls, make recommendations to improve processes, and inform a broader enterprise-level risk assessment that is presented to our Board, Audit Committee and members of management.
While we do not believe that our business strategy, results of operations, or financial condition have been materially adversely affected by any cybersecurity incidents, cybersecurity threats are pervasive, and, similar to other global financial services firms, we, as well as our clients, investors, associates, regulators, service providers, and other third parties, have experienced a significant increase in information security and cybersecurity risk in recent years and will likely continue to be the target of cyber attacks. We continue to assess the risks and changes in the cyber environment, invest in enhancements to our cybersecurity capabilities, and engage in industry and government forums to promote advancements in our cybersecurity capabilities, as well as the broader financial services cybersecurity ecosystem. For more information on risks to us from cybersecurity threats, see “Operational risks, data security breaches, loss or leakage of data and other interruptions of our information technology systems or those of our third-party service providers may disrupt our business, compromise sensitive information related to our business, or prevent us from accessing critical information, which may result in losses or limit our growth.” in “Item 1A – Risk Factors” of this Form 10-K.
Cybersecurity Governance
Board Oversight
Our Board of Directors and Audit Committee are primarily responsible for overseeing and governing our cybersecurity risk management program. Our Board receives updates on cybersecurity and material cybersecurity risks as needed and at least annually by our Chief Compliance Officer or their designee.
Management's Role
Our CTO and Chief Compliance Officer have primary responsibility for assessing and managing material cybersecurity risks, including overseeing and identifying cybersecurity risks associated with our use of third party cybersecurity consultancy firms, and are members of management’s IT Steering Committee, which consists of management team members and certain employees who drive alignment on technology and security decisions across the Company. The IT Steering Committee meets monthly to review security performance metrics, identify security risks, and assess the status of approved security enhancements. The IT Steering Committee also considers and makes recommendations to management, the Board of Directors and the Audit Committee on security policies and procedures, security service requirements, and cybersecurity risk mitigation strategies.
Item 2. Properties.
We lease our corporate headquarters and principal offices, which are located at 4514 Cole Avenue, Suite 1600, Dallas, Texas 75205. We also lease additional office space in Illinois, California, North Carolina, New York, Louisiana, Missouri, Maryland, and Colorado. We do not own any real property. We believe our current facilities are adequate for our current needs and that suitable additional space will be available as and when needed.
61
Item 3. Legal Proceedings.
In the ordinary course of business, we may be subject to various legal, regulatory and/or administrative proceedings from time to time. Although there can be no assurance of the outcome of such proceedings, our management does not believe it is probable that any pending or, to our knowledge, threatened legal proceeding or claim would individually or in the aggregate materially affect our consolidated financial statements.
Item 4. Mine Safety Disclosures.
Not applicable.
62
PART II
Item 5. Market for Registrant's Common Equity, Related Stockholder Matters and Issuer Purchase of Equity Securities.
Market Information for Common Stock
Our Class A common stock is traded on the New York Stock Exchange under the symbol "PX". There is no established public trading market for our Class B common stock or our Series A Junior Participating Preferred Stock Purchase Rights.
Holders of Record
As of March 6, 2024, there were approximately 6,400 stockholders of record of our Class A common stock and there were approximately 2,740 stockholders of record of our Class B common stock. The actual number of stockholders is greater than this number of record holders and includes stockholders who are beneficial owners but whose shares are held in street name by brokers and other nominees.
Dividend Policy
We declared a quarterly dividend of $0.0325 per share of our common stock to record holders in each fiscal quarter of 2023.
The declaration and payment by us of any future dividends to holders of our common stock is at the sole discretion of our board of directors. Our board intends to cause us to continue to pay a comparable cash dividend on a quarterly basis. Subject to funds being legally available, we intend to cause P10 Intermediate to make pro rata distributions to its members, including us, in an amount at least sufficient to allow us to pay all applicable taxes and to pay our corporate and other overhead expenses, including dividend payments to our stockholders. For more information regarding risk factors that could materially and adversely affect us and our ability to continue to pay a comparable cash dividend on a quarterly basis, refer to "Item 1A. Risk Factors" in this Form 10-K.
Issuer Purchases of Equity Securities
The following table provides information about our repurchase activity with respect to shares of our common stock for the quarter ended December 31, 2023:
|
|
|
|
|
|
|
|
|
||||
Period |
Total Number of Shares Purchased |
|
Average Price Paid per Share |
|
Total Number of Shares Purchased as Part of Publicly Announced Plan or Program (1) |
|
Maximum Approximate Dollar Value of Shares that May Yet Be Purchased Under the Plans or Programs (1) |
|
||||
October 1 - 31, 2023 |
|
— |
|
$ |
- |
|
|
- |
|
$ |
18,936,024 |
|
November 1 - 30, 2023 |
|
431,500 |
|
$ |
9.75 |
|
|
431,500 |
|
$ |
14,727,974 |
|
December 1 - 31, 2023 |
|
428,100 |
|
$ |
9.72 |
|
|
428,100 |
|
$ |
10,566,370 |
|
Total |
|
859,600 |
|
$ |
9.74 |
|
|
859,600 |
|
|
|
|
(1) On May 12, 2022, we announced that our Board of Directors authorized a program to repurchase outstanding shares of our Class A and Class B common stock as of the date of authorization, not to exceed $20 million (the "Stock Repurchase Program"). On December 27, 2022, we announced that our Board of Directors authorized an additional $20 million for repurchases under the Stock Repurchase Program. The authorization provides us the flexibility to repurchase shares in the open market, in block trades, in accordance with Rule 10b5-1 trading plans, and/or through other legally permissible means, in privately negotiated transactions, from time to time, based on market conditions and other factors. The Stock Repurchase Program does not obligate P10 to acquire any particular amount of common stock and it may be terminated or amended by the Board of Directors at any time.
Recent Sales of Unregistered Securities
We did not sell any unregistered equity securities during the year ended December 31, 2023.
Stock Performance Graph
The following graph and table depict the total return to stockholders from the closing price on October 21, 2021 (the date our Class A common stock began trading on NYSE) through December 31, 2023, relative to the performance of the S&P 500 Index, Dow Jones U.S. Asset Managers Index, and Russell 2000 Index. The Company was admitted to the Russell 2000 Index in 2023. The graph and table assume $100 invested on October 21, 2021, and dividends reinvested in the security or index.
63
The performance graph and table are not intended to be indicative of future performance. The performance graph and table shall not be deemed "soliciting material" or to be "filed" with the SEC for purposes of Section 18 of the Exchange Act, or otherwise subject to the liabilities under that Section, and shall not be deemed to be incorporated by reference into any of the Company's filings under the Securities Act or the Exchange Act.
Item 6. [Reserved].
64
Item 7. Management's Discussion and Analysis of Financial Condition and Results of Operations.
The following discussion and analysis relates to the activities and operations of P10. As used in this section, “P10,” the “Company”, “we” or “our” includes P10 and only its consolidated subsidiaries. The following information should be read in conjunction with our selected financial and operating data and the accompanying consolidated financial statements and related notes contained elsewhere in this annual report on Form 10-K. Our historical results discussed below, and the way we evaluate our results, may differ significantly from the descriptions of our business and key metrics used elsewhere in this annual report on Form 10-K due to the effects of acquisitions which occurred during the years ended December 31, 2023, 2022, and 2021, but may not have had a material impact on our statements of operations due to the limited period of time which they were included in our consolidated results. This annual report reflects the historical results of operations and financial position of P10 Holdings, our predecessor for accounting purposes, prior to the Reorganization and IPO. The following discussion may contain forward-looking statements that reflects our plans, estimates and beliefs. Our actual results could differ materially from those discussed in these forward-looking statements. Factors that could cause or contribute to these differences include, but are not limited to, those discussed below and elsewhere in this Form 10-K, particularly in "Risk Factors", the "Summary of Risk Factors" and the "Forward-Looking Information." Unless otherwise indicated, references in this Annual Report on Form 10-K to fiscal 2023, fiscal 2022 and fiscal 2021 are to our fiscal years ended December 31, 2023 and 2022, respectively.
Business Overview
We are a leading multi-asset class private market solutions provider in the alternative asset management industry. Our mission is to provide our investors differentiated access to a broad set of solutions and investment vehicles across highly attractive asset classes and geographies that generate superior risk-adjusted returns. Our success and growth have been driven by our position in the private markets’ ecosystem, providing investors with specialized private market solutions across a comprehensive set of investment strategies, including primary investment funds, secondary investment, direct investment and co-investments and advisory solutions. As investors entrust us with additional capital, our relationships with our fund managers are strengthened, which drives additional investment opportunities, sources more data, enables portfolio optimization and enhances returns, and in turn attracts new investors.
On October 20, 2021, P10 Holdings, in connection with its Initial Public Offering ("IPO"), completed a reorganization and restructure. In connection with the reorganization, P10, Inc. ("P10") became the parent company and all of the existing equity of P10 Holdings, which is a wholly owned subsidiary of P10, and its consolidated subsidiaries, including the convertible preferred units of P10 Intermediate were converted into common stock of P10. The offering and reorganization included a reverse stock split of P10 Holdings common stock on a 0.7-for-1 basis pursuant to which every outstanding share of common stock decreased to 0.7 shares. Net proceeds from the sale of our Class A common stock, after deducting underwriting discounts and commissions but before expenses was approximately $129.4 million. Of the proceeds, $86.8 million was used to paydown the outstanding term loan balance, $12.4 million was used to pay off the RCP Seller Notes, $1.1 million cash settled certain option awards, $1.0 million funded the dividend on P10 Intermediate's preferred stock and $4.5 million was used to pay expenses incurred in connection with the offering.
Following the reorganization and IPO, P10 has two classes of common stock, Class A common stock and Class B common stock. Each share of Class B common stock is entitled to ten votes while each share of Class A common stock is entitled to one vote.
On December 22, 2021, P10 entered into a $250 million credit agreement with a syndicate of banks, including JP Morgan Chase Bank and Texas Capital Bank as joint lead arrangers and bookrunners, which provided for a term loan facility in an aggregate principal amount of $125 million (the "term loan") and revolving commitments in an aggregate principal amount of $125 million (the "revolver") with a four year term and an additional $125 million accordion feature. The variable interest rate is 210 basis points over the Secured Overnight Financing Rate ("SOFR"). The facility includes the option to exercise a $125.0 million accordion feature. The accordion feature was exercised in order to complete the acquisition of Western Technology Investment LLC ("WTI") on October 13, 2022. The outstanding balance as of December 31, 2023 was $292.6 million.
On October 13, 2022, we completed the acquisition of WTI that again further expanded on solutions available to our investors by entering into the venture debt space. The effect of this acquisition is reflected in our Consolidated Balance Sheets at December 31, 2022 and Consolidated Statements of Operations for the year ended December 31, 2022 beginning with the period from October 13, 2022 to December 31, 2022 and forward. The acquisition was accounted for as a business combination and WTI is reported as a consolidated subsidiary of P10.
65
During 2022, the Board approved a program to repurchase up to $40.0 million of outstanding shares of our Class A and Class B common stock. These shares may be repurchased from time to time in the open market at prevailing market prices, in privately negotiated transactions, in block trades, in accordance with Rule 10b5-1 trading plans and/or through other legally permissible means. The timing and amount of any repurchases pursuant to the program will depend on various factors including, the market price of our Class A Common Stock, trading volume, ongoing assessment of our working capital needs, general market conditions, and other factors. As of December 31, 2023, $28.7 million has been spent to buy back shares under this program.
On October 20, 2023, the Company entered into an executive transition agreement with each of Mr. Alpert and Mr. Webb (each, a “Transition Agreement”). Pursuant to the Transition Agreements, Mr. Alpert and Mr. Webb ceased to serve as Co-Chief Executive Officer, and Mr. Alpert and Mr. Webb were appointed as Executive Chairman and Executive Vice Chairman, respectively, for a one-year period. Additionally, Mr. Webb's Transition Agreement provides a one year transition period to continue serving the Company in a mergers and acquisitions capacity. Effective October 23, 2023, the board of the Company appointed Luke A. Sarsfield III as Chief Executive Officer (“CEO”) of the Company. In connection with his appointment as CEO, the Company entered into an employment agreement with Mr. Sarsfield (the “Employment Agreement”) setting forth the terms of his employment and compensation. In connection with both the Transition Agreements and the Employment Agreement, provisions were made for severance and sign-on compensation, respectively. The associated expenses were recorded in compensation and benefits on the Consolidated Statement of Operations.
As of December 31, 2023, our private market solutions were comprised of the following:
66
Sources of Revenue
Our sources of revenue currently include fund management fee contracts, advisory service fee contracts, consulting agreements, referral fees, subscriptions and other services. The majority of our revenues are generated through long-term, fixed fee management and advisory contracts with our investors for providing investment solutions in the following vehicles for our investors:
Operating Segments
We operate our business as a single operating segment, which is how our chief operating decision maker evaluates financial performance and makes decisions regarding the allocation of resources.
67
Trends Affecting Our Business
Our business is affected by a variety of factors, including conditions in the financial markets and economic and political conditions in the North American markets in which we operate, as well as changes in global economic conditions, and regulatory or other governmental policies or actions, which can materially affect the values of the funds our platforms manage, as well as our ability to effectively manage investments and attract capital. Despite rising interest rates and the global economy outlook remaining uncertain, we continue to see investors turning towards alternative investments to achieve consistent and higher yields with our contractually guaranteed fee rate.
The continued growth of our business may be influenced by several factors, including the following market trends:
68
Key Financial & Operating Metrics
Revenues
We generate revenues primarily from management fees and advisory contracts, and to a lesser extent, other consulting arrangements and services. See Significant Accounting Policies in Note 2 of our Consolidated Financial Statements for additional information regarding the way revenues are recognized.
We earn management and advisory fees based on a percentage of investors’ capital commitments to, in funds or deployed capital. Management and advisory fees during the commitment period are charged on capital commitments and after the commitment period (or a defined anniversary of the fund’s initial closing) is reduced by a percentage of the management and advisory fees for the preceding years or charged on net invested capital or NAV, in selected cases. Fee schedules are generally fixed and set for the expected life of the funds, which typically are between ten to fifteen years. These fees are typically staged to decrease over the life of the contract due to built-in declines in contractual rates and/or as a result of lower net invested capital balances as capital is returned to investors. We also earn revenues through catch-up fees ("catch up fees") on the funds we manage.
69
Catch-up fees are earned from investors that make commitments to the fund after the first fund closing occurs during the fundraising period of funds originally launched in prior periods, and as such the investors are required to pay a catch-up fee as if they had committed to the fund at the first closing. While catch-up fees are not a significant component of our overall revenue stream, they may result in a temporary increase in our revenues in the period in which they are recognized.
Other revenue consists of subscription and consulting agreements and referral fees that we offer in certain cases. Subscription and consulting agreements provide advisory and/or reporting services to our investors such as monitoring and reporting on an investor’s existing private markets investments. The subscription and consulting agreements typically have renewable one-year lives, and revenue is recognized ratably over the current term of the subscription or the agreement. If subscriptions or fees have been paid in advance, these fees are recorded as deferred revenue on our Consolidated Balance Sheets. Referral fee revenue is recognized upon closing of opportunities where we have referred credit opportunities that do not match our investment criteria.
The Company recognizes an accrued contingent liability and contingent payments to customers in our Consolidated Balance Sheets for agreements between ECG and third parties. The agreements require ECG to share in certain revenues earned with the third party and also includes an option for the third party to sell back the revenue share to ECG at a set multiple. Additionally, ECG holds the option to buy back 50% of the revenue share at a set multiple. The options to repurchase the revenue share are not exercisable until a certain period of time has lapsed per the agreements. The Company believes it is probable that the third parties will exercise their options to sell back the revenue share and has recognized liabilities on the Consolidated Balance Sheets. The Company has also recognized contingent payments to customers asset associated with the agreements and will amortize the assets against revenue over the length of the management contracts. The amortization is reported in management and advisory fees on the Consolidated Statements of Operations.
Operating Expenses
Compensation and benefits are our largest expense and consists of salaries, bonuses, severance, stock-based compensation, earnout and bonus payments related to the acquisition of WTI, employee benefits and employer-related payroll taxes. Despite our general operating leverage that exists, we expect to continue to experience an incremental rise in compensation and benefits expense commensurate with expected growth in headcount and with the need to maintain competitive compensation levels as we expand into new markets to create new products and services. In substantially all instances, the Company does not hold carried interests in the funds that we manage. Carried interest is typically structured to stay with the investment professionals. As such, while this does not impact the compensation we pay to our employees, it allows our investment professionals to receive additional benefit and provides an economic incentive for them to outperform on behalf of our investors. This structure differs from that of most of our competitors, which we believe better aligns the objectives of our stockholders, investors and investment professionals.
Professional fees primarily consist of legal, advisory, accounting and tax fees which may include services related to our strategic development opportunities such as due diligence performed in connection with potential acquisitions. Our professional fees will fluctuate commensurate with our strategic objectives and potential acquisitions, and certain recurring accounting advisory, audit and tax expenses are expected to increase as our Company has become an SEC registrant and we must comply with additional regulatory requirements.
General, administrative and other includes rent, travel and entertainment, technology, insurance and other general costs associated with operating our business.
Strategic alliance expense is included in operating expenses. This expense is driven by the Strategic Alliance Agreement that Bonaccord entered into with an investor at the time Bonaccord was acquired in exchange for a portion of net management fee earnings at the time of acquisition.
Other (Expense)/Income
Interest expense includes interest paid and accrued on our outstanding debt, along with the amortization of deferred financing costs. Other (expense)/income includes the accrued expenses related to litigation and regulatory activity as discussed in Note 14.
70
Income Tax Benefit/(Expense)
Income tax benefit/(expense) is comprised of current and deferred tax benefit/(expense). Current income tax benefit/(expense) represents our estimated taxes to be paid or refunded for the current period. In accordance with ASC 740, Income Taxes (“ASC 740”), we recognize deferred tax assets and liabilities for the expected future tax consequences of temporary differences between the financial reporting and tax basis of assets and liabilities, as well as for operating loss and tax credit carryforwards. Deferred tax assets and liabilities are measured using enacted tax rates in effect for the year in which the differences are expected to reverse. Valuation allowances are recorded to reduce deferred tax assets to the amount we believe is more likely than not to be realized.
Fee-Paying Assets Under Management, or FPAUM
FPAUM reflects the assets from which we earn management and advisory fees. Our vehicles typically earn management and advisory fees based on committed capital, and in certain cases, net invested capital, depending on the fee terms. Management and advisory fees based on committed capital are not affected by market appreciation or depreciation.
Results of Operations
For the years ended December 31, 2023, December 31, 2022, and December 31, 2021.
|
|
|
For the year |
|||||||||||
|
|
|
|
|||||||||||
|
|
|
2023 |
|
|
2022 |
|
|
2021 |
|
|
|||
REVENUES |
|
|
(in thousands) |
|
|
|||||||||
Management and advisory fees |
|
|
$ |
238,729 |
|
|
$ |
196,546 |
|
|
$ |
149,424 |
|
|
Other revenue |
|
|
|
3,005 |
|
|
|
1,814 |
|
|
|
1,110 |
|
|
Total revenues |
|
|
|
241,734 |
|
|
|
198,360 |
|
|
|
150,534 |
|
|
OPERATING EXPENSES |
|
|
|
|
|
|
|
|
|
|
|
|||
Compensation and benefits |
|
|
|
154,286 |
|
|
|
94,297 |
|
|
|
54,755 |
|
|
Professional fees |
|
|
|
12,668 |
|
|
|
12,856 |
|
|
|
11,508 |
|
|
General, administrative and other |
|
|
|
22,584 |
|
|
|
18,522 |
|
|
|
9,870 |
|
|
Contingent consideration expense |
|
|
|
560 |
|
|
|
1,717 |
|
|
|
3,472 |
|
|
Amortization of intangibles |
|
|
|
29,221 |
|
|
|
26,867 |
|
|
|
30,431 |
|
|
Strategic alliance expense |
|
|
|
1,494 |
|
|
|
678 |
|
|
|
152 |
|
|
Total operating expenses |
|
|
|
220,813 |
|
|
|
154,937 |
|
|
|
110,188 |
|
|
|
|
|
|
|
|
|
|
|
|
|
|
|||
INCOME FROM OPERATIONS |
|
|
|
20,921 |
|
|
|
43,423 |
|
|
|
40,346 |
|
|
|
|
|
|
|
|
|
|
|
|
|
|
|||
OTHER (EXPENSE)/INCOME |
|
|
|
|
|
|
|
|
|
|
|
|||
|
|
|
|
|
|
|
|
|
|
|
|
|||
Interest expense implied on notes |
|
|
|
— |
|
|
|
— |
|
|
|
(825 |
) |
|
Interest expense, net |
|
|
|
(21,872 |
) |
|
|
(9,505 |
) |
|
|
(21,360 |
) |
|
Loss on early extinguishment of debt |
|
|
|
— |
|
|
|
— |
|
|
|
(15,312 |
) |
|
Other (expense)/income |
|
|
|
(2,189 |
) |
|
|
1,545 |
|
|
|
848 |
|
|
Total other (expense) |
|
|
|
(24,061 |
) |
|
|
(7,960 |
) |
|
|
(36,649 |
) |
|
Net (loss)/income before income taxes |
|
|
|
(3,140 |
) |
|
|
35,463 |
|
|
|
3,697 |
|
|
Income tax (expense) |
|
|
|
(4,632 |
) |
|
|
(6,064 |
) |
|
|
7,070 |
|
|
NET (LOSS)/INCOME |
|
|
$ |
(7,772 |
) |
|
$ |
29,399 |
|
|
$ |
10,767 |
|
|
Revenues
Years Ended December 31, 2023 and December 31, 2022
Our revenue is composed almost entirely of recurring management and advisory fees, with the vast majority of fees earned on committed capital that is typically subject to ten to fifteen year lock up agreements, therefore our average fee rates have remained stable at approximately 1% for the years ended December 31, 2023 and December 31, 2022. For the year ended December 31, 2023 compared to the year ended December 31, 2022, revenues increased $43.4 million or 22% due to higher management fees from the impact of inorganic growth increasing revenue by $20.3 million driven by the acquisition of WTI and $24.4 million of organic growth across Bonaccord, Hark, RCP, and TrueBridge. This was offset by a decline in revenues of $1.7 million at Five Points driven by fee expirations.
Management and advisory fees increased $42.2 million, or 21%, to $238.7 million for the year ended December 31, 2023 as compared to the year ended December 31, 2022 due to inorganic growth from the acquisition of WTI, which increased revenue by $20.2 million, and organic FPAUM growth at Bonaccord, Hark, RCP, and TrueBridge of $26.9 million. This was offset by a decline in revenues of $1.7 million at Five Points driven by fee expirations and a decline of revenues of $3.0 million at Truebridge due to a contract modification that is discussed below.
71
Catch up fees for the year ended December 31, 2023 were $14.4 million. Catch up fees are associated with the fund closings at Bonaccord, TrueBridge and RCP.
Management fees are non-refundable, however, a certain fund was raised in 2022 with the objective of investing in all funds raised by an undisclosed manager across its global platform, most likely across two vintages – 2022 and 2024/2025. The fund closed with $275.0 million of external LP capital. Management fees were charged on $250 million, as the fund manager was unsure how much of the $275.0 million raised would be deployed. The management rate is 1% based on LP commitment. The fund deployed just under 40% of its total fund size in the 2022 vintages, with the remaining 60% reserved for future vintages. In late 2023, the undisclosed manager announced that it would be separating its global platform into three separate geo-specific entities, spinning its India and China operations off into their own independent firms. The fund mandate does not allow investments in these new independent firms. As a result, the fund manager recommended that LPs vote to release all fund LPs from their uninvested capital which was approximately 60% of the original commitment. The fund manager distributed a consent election to that effect. The management fee from inception will be revised based on this new, smaller fund size which is approximately 40%. In addition, to preserve goodwill with limited partners, the fund waived 50% of the recalculated management fee from inception at June 2022 to December 2023. In accordance with ASC 606, this price concession was treated as a contract modification thus reducing revenue in the period in which it was identified which was the fourth quarter of 2023. In the fourth quarter of 2023, revenue was reduced by $3.0 million.
Other revenues, which represent ancillary elements of our business, increased by $1.2 million or 66% to $3.0 million for the year ended December 31, 2023 as compared to the year ended December 31, 2022 driven primarily by an increase of $1.3 million of interest income offset by a decrease of $0.1 million of subscription fee revenues.
|
|
|
For the year |
|
|||||||||
|
|
|
2023 |
|
|
2022 |
|
|
2021 |
|
|||
OPERATING EXPENSES |
|
|
(in thousands) |
|
|||||||||
Compensation and benefits |
|
|
$ |
154,286 |
|
|
$ |
94,297 |
|
|
$ |
54,755 |
|
Professional fees |
|
|
|
12,668 |
|
|
|
12,856 |
|
|
|
11,508 |
|
General, administrative, and other |
|
|
|
22,584 |
|
|
|
18,522 |
|
|
|
9,870 |
|
Contingent consideration expense |
|
|
|
560 |
|
|
|
1,717 |
|
|
|
3,472 |
|
Amortization of intangibles |
|
|
|
29,221 |
|
|
|
26,867 |
|
|
|
30,431 |
|
Strategic alliance expense |
|
|
|
1,494 |
|
|
|
678 |
|
|
|
152 |
|
Total operating expenses |
|
|
$ |
220,813 |
|
|
$ |
154,937 |
|
|
$ |
110,188 |
|
Operating Expenses
Years Ended December 31, 2023 and December 31, 2022
Total operating expenses increased by $65.9 million, or 43%, to $220.8 million for the year ended December 31, 2023 compared to the year ended December 31, 2022. This increase was primarily due to increases in compensation and benefits, as well as amortization expense, and general, administrative, and other expenses primarily due to the transition of the Chief Executive Officer role in October 2023 and a full year of operation with WTI, which was acquired on October 13, 2022 as well as increased operating expenses related to organizational growth.
Compensation and benefits expense increased by $60.0 million, or 64%, to $154.3 million, for the year ended December 31, 2023 compared to the year ended December 31, 2022. The increase is due to a number of factors. The acquisition of WTI contributed $9.6 million to the increase in compensation expense. Stock based compensation contributed to $18.3 million of the increase in compensation expense. This was driven primarily by the Chief Executive Officer transition which resulted in $15.7 million of stock based compensation expense. Stock based compensation unrelated to the transition increased by $2.4 million. The earn out and bonus accruals associated with the acquisition of WTI as discussed in Note 14 in the footnotes to the Consolidated Financial Statements contributed an increase of $17.4 million. Cash payments of severance contributed to $5.7 million primarily related to management changes. Finally, $9.0 million of the increase in compensation expense was driven by an increase in headcount and associated benefits across all entities.
Professional fees decreased by $0.2 million, or 1%, to $12.7 million primarily driven by a decrease of $1.6 million in legal fees and professional services offset by an increase of $1.4 in audit, tax, and employee placement fees.
72
General, administrative and other increased by $4.1 million, or 22% to $22.6 million, due primarily to the acquisition of WTI as well as additional placement agent fees associated with increased revenues.
Contingent consideration expense decreased $1.2 million, to $0.6 million, for the year ended December 31, 2023 as compared to the year ended December 31, 2022. This was driven by remeasurements of the fair value of contingent consideration from the acquisitions of Hark and Bonaccord. More expense was recognized during 2022 due to increased probability of achieving performance hurdles. Additionally, Hark's earnout was fully settled during the first half of 2023.
Amortization of intangibles increased by $2.4 million, or 9%, to $29.2 million, for the year ended December 31, 2023 as compared to the year ended December 31, 2022. This is recognition of a full year of amortization due to the acquisition of WTI, which was acquired in October 2022, offset by decreases at ECG and RCP. The decrease at ECG is driven by unique syndicate contracts' amortization schedule, which is based on projected revenues at the time of acquisition. The decrease at RCP is driven by asset management fee contracts' amortization schedule, which is based on projected revenues at the time of acquisition.
Other (Expense)/Income
Years Ended December 31, 2023 and December 31, 2022
Other expenses increased by $16.1 million, or 202%, to $24.1 million for the year ended December 31, 2023 compared to the year ended December 31, 2022. This increase was driven by a rise in interest expense of $12.4 million. The increase in interest expense correlates to a rise in interest rates throughout 2023, with the principal balance outstanding staying fairly consistent year over year with only a decrease of $0.8 million. The increase was also driven by a legal settlement, primarily related to Oregon Department of Justice, for $2.4 million.
Income Tax Benefit/(Expense)
Years Ended December 31, 2023 and December 31, 2022
Income tax expense decreased by $1.4 million to an expense of $4.6 million for the year ended December 31, 2023 compared to an expense of $6.1 million for the year ended December 31, 2022. The decrease in income tax expense from 2022 to 2023 was due to a reduction in overall taxable income in 2023.
FPAUM
The following table provides a period-to-period roll-forward of our fee paying assets under management on a pro forma basis as if WTI was acquired on January 1, 2022.
|
|
For the year |
|
|
For the year |
|
||
|
|
|
|
|
|
|
||
|
|
2023 |
|
|
2022 |
|
||
|
|
(in millions) |
|
|
(in millions) |
|
||
Balance, Beginning of Period |
|
$ |
21,206 |
|
|
$ |
19,031 |
|
Add: |
|
|
|
|
|
|
||
Acquisitions |
|
|
— |
|
|
|
— |
|
Capital raised (1) |
|
|
2,818 |
|
|
|
2,454 |
|
Capital deployed (2) |
|
|
924 |
|
|
|
1,056 |
|
Net Asset Value Change (3) |
|
|
(121 |
) |
|
|
(151 |
) |
Less: |
|
|
|
|
|
|
||
Scheduled fee base stepdowns |
|
|
(601 |
) |
|
|
(577 |
) |
Expiration of fee period |
|
|
(967 |
) |
|
|
(607 |
) |
Balance, End of period |
|
$ |
23,259 |
|
|
$ |
21,206 |
|
73
The following table provides a period-to-period roll-forward of our fee paying assets under management on an actual basis.
|
|
For the year |
|
|
For the year |
|
||
|
|
|
|
|
|
|
||
|
|
2023 |
|
|
2022 |
|
||
|
|
(in millions) |
|
|
(in millions) |
|
||
Balance, Beginning of Period |
|
$ |
21,206 |
|
|
$ |
17,263 |
|
Add: |
|
|
|
|
|
|
||
Acquisitions |
|
|
— |
|
|
|
1,694 |
|
Capital raised (1) |
|
|
2,818 |
|
|
|
2,454 |
|
Capital deployed (2) |
|
|
924 |
|
|
|
940 |
|
Net Asset Value Change (3) |
|
|
(121 |
) |
|
|
9 |
|
Less: |
|
|
|
|
|
|
||
Scheduled fee base stepdowns |
|
|
(601 |
) |
|
|
(547 |
) |
Expiration of fee period |
|
|
(967 |
) |
|
|
(607 |
) |
Balance, End of period |
|
$ |
23,259 |
|
|
$ |
21,206 |
|
FPAUM as of December 31, 2023
FPAUM increased by $2.1 billion, or 9.7%, to $23.3 billion on a pro forma basis and $2.1 billion or 9.7% to $23.3 billion on an actual basis for the year ended December 31, 2023, due primarily to an increase in capital raised and capital deployed from our private equity and venture capital solutions, which was offset by a decline of fees related to scheduled fee stepdowns and expiration of fees. Our FPAUM growth and concentration across solutions and vehicles has been relatively consistent over time but can vary in particular periods due to the systematic fundraising cycles of new funds, which typically lasts 12-24 months.
Results of Operations for Years Ended December 31, 2022 and 2021
For a comparison of our results of operations for fiscal years ended December 31, 2022 and 2021 see "Part II, Item 7. Management's Discussion and Analysis of Financial Condition and Results of Operations" of our annual report Form 10-K for the fiscal year ended December 31, 2022, filed with the SEC on March 27, 2023 and incorporated by reference herein.
Non-GAAP Financial Measures
Below is a description of our unaudited non-GAAP financial measures. These are not measures of financial performance under GAAP and should not be construed as a substitute for the most directly comparable GAAP measures, which are reconciled below. These measures have limitations as analytical tools, and when assessing our operating performance, you should not consider these measures in isolation or as a substitute for GAAP measures. Other companies may calculate these measures differently than we do, limiting their usefulness as a comparative measure.
We use Adjusted Net Income, or ANI, as well as Adjusted EBITDA (Earnings Before Interest, Taxes, Depreciation and Amortization) to provide additional measures of profitability. We use the measures to assess our performance relative to our intended strategies, expected patterns of profitability, and budgets, and use the results of that assessment to adjust our future activities to the extent we deem necessary. ANI reflects our actual cash flows generated by our core operations. ANI is calculated as Adjusted EBITDA, less actual cash paid for interest and federal and state income taxes.
In order to compute Adjusted EBITDA, we adjust our GAAP net (loss)/income for the following items:
74
Adjusted Net Income in 2021 reflects the cash payments made for interest, which differs significantly from total interest expense that includes non-cash interest on the non-interest-bearing Seller Notes related to our acquisitions of RCP 2 and RCP 3. Similarly, the cash income taxes paid during the 2022 and 2021 periods differ significantly from the net income tax benefit, which is primarily comprised of deferred tax expense as described in the results of operations. The 2021 cash paid for interest includes a loss on extinguishment of $4.8 million.
|
|
For the |
|
|||||||||
|
|
Years Ended |
|
|||||||||
|
|
December 31, |
|
|||||||||
|
|
2023 |
|
|
2022 |
|
|
2021 |
|
|||
|
|
(in thousands) |
|
|
|
|
||||||
Net (loss)/income |
|
$ |
(7,772 |
) |
|
$ |
29,399 |
|
|
$ |
10,767 |
|
Adjustments: |
|
|
|
|
|
|
|
|
|
|||
Depreciation & amortization |
|
|
31,472 |
|
|
|
28,028 |
|
|
|
30,703 |
|
Interest expense, net |
|
|
21,872 |
|
|
|
9,505 |
|
|
|
37,497 |
|
Income tax expense (benefit) |
|
|
4,632 |
|
|
|
6,064 |
|
|
|
(7,070 |
) |
Non-recurring expenses |
|
|
13,874 |
|
|
|
9,587 |
|
|
|
8,807 |
|
Non-cash stock based compensation |
|
|
21,519 |
|
|
|
9,587 |
|
|
|
2,416 |
|
Non-cash stock based compensation - acquisitions |
|
|
8,674 |
|
|
|
9,029 |
|
|
|
— |
|
Non-cash stock based compensation - CEO transition |
|
|
6,331 |
|
|
|
— |
|
|
|
— |
|
Earn out related compensation |
|
|
22,992 |
|
|
|
5,612 |
|
|
|
— |
|
|
|
|
|
|
|
|
|
|
|
|||
Adjusted EBITDA |
|
|
123,594 |
|
|
|
106,811 |
|
|
|
83,120 |
|
Less: |
|
|
|
|
|
|
|
|
|
|||
Cash interest expense |
|
|
(20,100 |
) |
|
|
(6,784 |
) |
|
|
(17,997 |
) |
Cash income taxes, net of taxes related to |
|
|
(1,539 |
) |
|
|
(2,114 |
) |
|
|
(2,308 |
) |
Adjusted Net Income |
|
$ |
101,955 |
|
|
$ |
97,913 |
|
|
$ |
62,815 |
|
Financial Position, Liquidity and Capital Resources
Selected Statements of Financial Position
|
|
As of |
|
|
As of |
|
|
|
|
|
|
|||
|
|
December 31, |
|
|
December 31, |
|
|
|
|
|
|
|||
|
|
2023 |
|
|
2022 |
|
|
$ Change |
|
|
% Change |
|||
|
|
(in thousands) |
|
|
|
|
|
|
||||||
Cash and cash equivalents (including restricted cash) |
|
$ |
32,057 |
|
|
$ |
29,492 |
|
|
$ |
2,565 |
|
|
9% |
Goodwill and other intangibles |
|
|
629,233 |
|
|
|
658,433 |
|
|
|
(29,200 |
) |
|
(4)% |
Total assets |
|
|
834,074 |
|
|
|
826,360 |
|
|
|
7,714 |
|
|
1% |
Accrued compensation and benefits |
|
|
45,081 |
|
|
|
18,900 |
|
|
|
26,181 |
|
|
139% |
Debt obligations |
|
|
289,844 |
|
|
|
289,224 |
|
|
|
620 |
|
|
0% |
Equity |
|
$ |
425,162 |
|
|
$ |
433,883 |
|
|
$ |
(8,721 |
) |
|
(2)% |
There was an increase in cash and cash equivalents from $29.5 million as of December 31, 2022 to $32.1 million as of December 31, 2023 due to operating cash flows largely offset by cash used in financing activities. There was a decrease in goodwill and intangible assets of $29.2 million driven by amortization of intangible assets during the year ended December 31, 2023.
75
Remaining total assets also increased in the same period by $34.4 million primarily due to $21.2 million increase in due from related parties and a $9.9 million increase in prepaid expenses and other assets. These are driven by the Advisory Agreement at Enhanced and inventory assets for tax credit programs at Enhanced, respectively. Additionally, deferred tax assets decreased by $3.8 million driven primarily by an increase in non-deductible expenses such as executive compensation and the Oregon DOJ settlement. which resulted in usage of the NOLs leading to a reduction of deferred tax assets.
Liquidity and Capital Resources
We have continued to support our ongoing operations through the receipt of management and advisory fee revenues. However, to fund our continued growth, we have utilized capital obtained through debt and equity raises. Our ability to continue to raise funds will be critical as we pursue additional business development opportunities and new acquisitions.
On December 22, 2021, P10, Inc. entered into a Term Loan and Revolving Credit Facility with JP Morgan Chase Bank, N.A.. The term loan and revolving credit facility provides financing for acquisition activity. The term loan provides for a $125.0 million facility and the revolving credit facility provides for an additional $125.0 million. There is also a $125 million accordion feature available in the credit agreement, which we exercised in September 2022. The accordion was not drawn until October 2022, at which point it was divided to $87.5 million of term loan and $37.5 million of revolver. The Company incurred $1.4 million of up front fees during the exercise which are reflected as debt obligations on the Consolidated Balance Sheets.
Both facilities are Term SOFR Loans. The Company can elect one or three months for the Revolver Facility and three or six months for the Term Loan. Principal is contractually repaid at a rate of 1.25% on the term loan quarterly effective March 31, 2023. The Revolving Credit Facility has no contractual principal repayments until maturity, which is December 22, 2025 for both facilities.
As of December 31, 2023, the Term Loan with a balance of $201.9 million is incurring interest at a weighted average SOFR rate of 7.39%. As of December 31, 2023, the Revolver Facility is split into thirteen tranches. The total principal outstanding is $90.7 million and the weighted average SOFR rate amongst the tranches is 7.56%. The tranches are all incurring interest at a set rate for one, three, or six month periods and are subsequently reset at the current SOFR rate. Refer to Note 12 for further details provided on the tranches and associated interest periods.
The Credit Agreement contains affirmative and negative covenants typical of such financing transactions, and specific financial covenants which require P10 to maintain a minimum leverage ratio of less than or equal to 3.50. As of December 31, 2023, P10 was in compliance with its financial covenants required under the facility. The Company has incurred $20.4 million in interest expense for the year ended December 31, 2023.
Cash Flows
Year Ended December 31, 2023 Compared to the Years Ended December 31, 2022 and December 31, 2021
The following table reflects our cash flows for the years ended December 31, 2023, 2022 and 2021:
|
|
For the Year |
|
|||||||||
|
|
|
|
|||||||||
|
|
2023 |
|
|
2022 |
|
|
2021 |
|
|||
|
|
(in thousands) |
|
|
|
|
||||||
Net cash provided by operating activities |
|
$ |
47,685 |
|
|
$ |
61,675 |
|
|
$ |
49,019 |
|
Net cash (used in) investing activities |
|
|
(2,250 |
) |
|
|
(98,590 |
) |
|
|
(47,400 |
) |
Net cash (used in)/ provided by financing activities |
|
|
(42,870 |
) |
|
|
22,925 |
|
|
|
29,080 |
|
Increase (decrease) in cash, cash equivalents and |
|
$ |
2,565 |
|
|
$ |
(13,990 |
) |
|
$ |
30,699 |
|
76
Operating Activities
Years Ended December 31, 2023 and December 31, 2022
Cash from operating activities decreased $14.0 million or 23%, to $47.7 million for the year ended December 31, 2023 compared to the year ended December 31, 2022. The components of this net increase primarily consisted of the following changes in revenue and operating assets and liabilities:
Investing activities
Years Ended December 31, 2023 and December 31, 2022
The cash used in investing activities decreased by $96.3 million, or 98% to $2.3 million, for the year ended December 31, 2023 as compared to the year ended December 31, 2022. This decrease in cash used in investing activities was due almost entirely to the 2022 acquisition of WTI. The acquisition of WTI resulted in net cash payments of $96.5 million.
Financing Activities
Years Ended December 31, 2023 and December 31, 2022
We used a net $42.9 million in cash for financing activities for the year ended December 31, 2023, as compared to cash provided by financing activities of $22.9 million for the year ended December 31, 2022 due to the following factors: (1) net repayments of $0.8 million in 2023 as compared to net borrowings of $77.5 million in 2022 on the Term Loan and Revolver Facility, (2) repurchases of common stock of $18.6 million in 2023 as compared to $22.4 million in 2022, (3) cash settlement of stock options of $12.5 million in 2022, and (4) dividends paid of $14.8 million in 2023 as compared to $10.5 million in 2022.
Future Sources and Uses of Liquidity
We generate significant cash flows from operating activities. We believe that we will be able to continue to meet our current and long-term liquidity and capital requirements through our cash flows from operating activities, existing cash and cash equivalents, and our external financing activities which may include refinancing of existing indebtedness or the pay down of debt using proceeds of equity offerings.
Off Balance Sheet Arrangements
We do not invest in any off-balance sheet vehicles that provide liquidity, capital resources, market or credit risk support, or engage in any activities that expose us to any liability that is not reflected in our consolidated financial statements.
77
Contractual Obligations, Commitments and Contingencies
In the ordinary course of business, we enter contractual arrangements that require future cash payments. The following table sets forth information regarding our anticipated future cash payments under our contractual obligations as of December 31, 2023:
|
|
Total |
|
|
2024 |
|
|
2025 |
|
|
2026 |
|
|
2027 |
|
|
2028 |
|
|
Thereafter |
|
|||||||
|
|
(in thousands) |
|
|||||||||||||||||||||||||
Operating lease obligations (1) |
|
$ |
23,471 |
|
|
$ |
4,012 |
|
|
$ |
3,284 |
|
|
$ |
2,993 |
|
|
$ |
2,889 |
|
|
$ |
2,586 |
|
|
$ |
7,707 |
|
Debt obligations (2) |
|
|
292,575 |
|
|
|
10,625 |
|
|
|
281,950 |
|
|
|
— |
|
|
|
— |
|
|
|
— |
|
|
|
— |
|
Total |
|
$ |
316,046 |
|
|
$ |
14,637 |
|
|
$ |
285,234 |
|
|
$ |
2,993 |
|
|
$ |
2,889 |
|
|
$ |
2,586 |
|
|
$ |
7,707 |
|
Critical Accounting Policies and Estimates
We prepare our consolidated financial statements in accordance with accounting principles generally accepted in the United States of America (“U.S. GAAP”) and include the accounts of the Company and its consolidated subsidiaries. The preparation of the Consolidated Financial Statements in conformity with U.S. GAAP requires management to make estimates and assumptions that affect the reported amounts of assets and liabilities and disclosure of contingent assets and liabilities at the dates of the Consolidated Financial Statements and the reported amounts of revenues and expenses during the reporting periods. Actual results could differ from those estimates. We believe the following critical accounting policies could potentially produce materially different results if we were to change the underlying assumptions, estimates, or judgments. See Note 2 of our consolidated financial statements for a summary of our significant accounting policies.
Basis of Presentation
The accompanying Consolidated Financial Statements are prepared in accordance with GAAP. Management believes it has made all necessary adjustments so that the Consolidated Financial Statements are presented fairly and that estimates made in preparing the Consolidated Financial Statements are reasonable and prudent. The Consolidated Financial Statements include the accounts of the Company, its wholly owned or majority-owned subsidiaries and entities in which the Company is deemed to have a direct or indirect controlling financial interest based on either a variable interest model or voting interest model. All intercompany transactions and balances have been eliminated upon consolidation. Certain entities in which the Company holds an interest are investment companies that follow specialized accounting rules under GAAP and reflect their investments at estimated fair value. Accordingly, the carrying value of the Company’s equity method investments in such entities retains the specialized accounting treatment.
Principles of Consolidation
The Company performs the variable interest analysis for all entities in which it has a potential variable interest. If the Company has a variable interest in the entity and the entity is a variable interest entity (“VIE”), we will also analyze whether the Company is the primary beneficiary of this entity and if consolidation is required.
Generally, VIEs are entities that lack sufficient equity to finance their activities without additional financial support from other parties, or whose equity holders, as a group, lack one or more of the following characteristics: (a) direct or indirect ability to make decisions, (b) obligation to absorb expected losses or (c) right to receive expected residual returns. A VIE must be evaluated quantitatively and qualitatively to determine the primary beneficiary, which is the reporting entity that has (a) the power to direct activities of a VIE that most significantly impact the VIE’s economic performance and (b) the obligation to absorb losses of the VIE that could potentially be significant to the VIE or the right to receive benefits from the VIE that could potentially be significant to the VIE. The primary beneficiary is required to consolidate the VIE for financial reporting purposes.
To determine a VIE’s primary beneficiary, we perform a qualitative assessment to determine which party, if any, has the power to direct activities of the VIE and the obligation to absorb losses and/or receive its benefits. This assessment involves identifying the activities that most significantly impact the VIE’s economic performance and determine whether we, or another party, has the power to direct those activities. When evaluating whether we are the primary beneficiary of a VIE, we perform a qualitative analysis that considers the design of the VIE, the nature of our involvement and the variable interests held by other parties.
78
See Note 7 of our consolidated financial statements for further information.
The Company has determined that certain of its subsidiaries are VIEs, and that the Company is the primary beneficiary of the entities, because it has the power to direct activities of the entities that most significantly impact the VIE’s economic performance and has a controlling financial interest in each entity. Accordingly, the Company consolidates these entities, which include P10 Intermediate, Holdco, RCP 2, RCP 3, TrueBridge, Hark, Bonaccord, and WTI. The assets and liabilities of the consolidated VIEs are presented gross in the Consolidated Balance Sheets. The liabilities of our consolidated VIE’s are obligations of those entities and their creditors do not generally have recourse to the assets of P10. See Note 7 of our consolidated financial statements for more information on both consolidated and unconsolidated VIEs.
Entities that do not qualify as VIEs are assessed for consolidation as voting interest entities under the voting interest model. Under the voting interest model, the Company consolidates those entities it controls through a majority voting interest or other means. Five Points, P10 Holdings, and ECG are concluded to be consolidated subsidiaries of P10 under the voting interest model.
Revenue Recognition of Management Fees and Management Fees Received in Advance
Revenue is recognized when the Company transfers promised goods or services to customers in an amount that reflects the consideration to which the Company expects to be entitled to in exchange for those goods or services.
While the determination of who is the customer in a contractual arrangement will be made on a contract-by-contract basis, the customer will generally be the investment fund for the Company’s significant management and advisory contracts.
Management and Advisory Fees
The Company earns management fees for asset management services provided to the Funds where the Company has discretion over investment decisions. The Company primarily earns fees for advisory services provided to clients where the Company does not have discretion over investment decisions. Management and advisory fees received in advance reflects the amount of fees that have been received prior to the period the fees are earned. These fees are recorded as deferred revenue on the Consolidated Balance Sheets.
For asset management and advisory services, the Company typically satisfies its performance obligations over time as the services are rendered, since the customers simultaneously receive and consume the benefits provided as the Company performs the service. The transaction price is the amount of consideration to which the Company expects to be entitled based on the terms of the arrangement. For certain funds, management fees are initially calculated based on committed capital during the investment period and on net invested capital through the remainder of the fund’s term. Additionally, the management fee may step down for certain funds depending on the contractual arrangement. Advisory services are generally based upon fixed amounts and billed quarterly. Other advisory services include transaction and management fees associated with managing the origination and ongoing compliance of certain investments.
Stock-Based Compensation Expense
Stock-based compensation relates to grants for shares of P10 awarded to our employees through stock options as well as RSUs awarded to employees and RSAs issued to non-employee directors as compensation for service on the Company's board. Stock compensation expense for awards that cliff-vest after a service period is recorded ratably over the vesting period at the fair market value on the grant date. For awards with graded vesting, and vesting only requires a service condition, the Company elected, in accordance with ASC 718, to treat these awards as single awards for recognition purposes and recognize compensation on a straight-line basis over the requisite service period of the entire award. For awards with graded vesting and require either a performance condition or market condition to vest, the Company treats each expected vesting tranche as an individual award and recognizes expense ratably over the vesting period at the fair market value of the grant date. Certain acquisition-related RSUs vest after meeting certain performance metrics. For these, the Company uses the tranche method and recognizes expense for each tranche of RSU's deemed probable of vesting on a straight-line basis over the expected vesting period. The Company evaluates the probability of vesting at each reporting period. Unvested units are remeasured quarterly against performance metrics as a liability on the Consolidated Balance Sheets. Refer to Note 16 for further discussion. Forfeitures are recognized as they occur.
79
Income Taxes
Current income tax expense represents our estimated taxes to be paid or refunded for the current period. In accordance with ASC 740, we recognize deferred tax assets and liabilities for the expected future tax consequences of temporary differences between the financial reporting and tax basis of assets and liabilities, as well as for operating loss and tax credit carryforwards. Deferred tax assets and liabilities are measured using enacted tax rates in effect for the year in which the differences are expected to reverse. Valuation allowances are recorded to reduce deferred tax assets to the amount we believe is more likely than not to be realized.
Uncertain tax positions are recognized only when we believe it is more likely than not that the tax position will be upheld on examination by the taxing authorities based on the merits of the position. We recognize interest and penalties, if any, related to uncertain tax positions in income tax expense.
We file various federal and state and local tax returns based on federal and state local consolidation and stand- alone tax rules as applicable.
Item 7A. Qualitative and Quantitative Disclosures about Market Risk.
In the normal course of business, we are exposed to a broad range of risks inherent in the financial markets in which we participate, including price risk, interest-rate risk, access to and cost of financing risk, liquidity risk, and counterparty risk. Potentially negative effects of these risks may be mitigated to a certain extent by those aspects of our investment approach, investment strategies or other business activities that are designed to benefit, either in relative or absolute terms, from periods of economic weakness, tighter credit or financial market dislocations.
Our predominant exposure to market risk is related to our role as general partner or investment manager for our specialized investment vehicles and the sensitivities to movements in the fair value of their investments and overall returns for our investors. Since our management fees are generally based on commitments or net invested capital, our management fee and advisory fee revenue is not significantly impacted by changes in investment values, but unfavorable changes in the value of the assets we manage could adversely impact our ability to attract and retain our investors.
Fair value of the financial assets and liabilities of our specialized investment vehicles may fluctuate in response to changes in the value of underlying assets, and interest rates.
Interest Rate Risk
As of December 31, 2023, we had $201.9 million in outstanding principal in Term debt under our Term Loan and Revolving Credit Facility. The annual interest rate on the Term Loan is based on SOFR, subject to a floor of 0.10%, plus 2.00%. On December 31, 2023, the interest rate on these borrowings was 2.1% + SOFR. We estimate that a 100-basis point increase in the interest rate would result in an approximately $2.0 million increase in interest expense related to the loan over the next 12 months.
Credit Risk
We are party to agreements providing for various financial services and transactions that contain an element of risk in the event that the counterparties are unable to meet the terms of such agreements. In such agreements, we depend on the respective counterparty to make payment or otherwise perform. We generally endeavor to minimize our risk of exposure by limiting the counterparties with which we enter into financial transactions to reputable financial institutions. In other circumstances, availability of financing from financial institutions may be uncertain due to market events, and we may not be able to access these financing markets.
80
Item 8. Financial Statements and Supplementary Data
81
Report of Independent Registered Public Accounting Firm
To the Stockholders and the Board of Directors
P10, Inc.:
Opinion on the Consolidated Financial Statements
We have audited the accompanying consolidated balance sheets of P10, Inc. and subsidiaries (the Company) as of December 31, 2023 and 2022, the related consolidated statements of operations, changes in equity, and cash flows for each of the years in the three-year period ended December 31, 2023, and the related notes (collectively, the consolidated financial statements). In our opinion, the consolidated financial statements present fairly, in all material respects, the financial position of the Company as of December 31, 2023 and 2022, and the results of its operations and its cash flows for each of the years in the three-year period ended December 31, 2023, in conformity with U.S. generally accepted accounting principles.
Basis for Opinion
These consolidated financial statements are the responsibility of the Company’s management. Our responsibility is to express an opinion on these consolidated financial statements based on our audits. We are a public accounting firm registered with the Public Company Accounting Oversight Board (United States) (PCAOB) and are required to be independent with respect to the Company in accordance with the U.S. federal securities laws and the applicable rules and regulations of the Securities and Exchange Commission and the PCAOB.
We conducted our audits in accordance with the standards of the PCAOB. Those standards require that we plan and perform the audit to obtain reasonable assurance about whether the consolidated financial statements are free of material misstatement, whether due to error or fraud. The Company is not required to have, nor were we engaged to perform, an audit of its internal control over financial reporting. As part of our audits, we are required to obtain an understanding of internal control over financial reporting but not for the purpose of expressing an opinion on the effectiveness of the Company’s internal control over financial reporting. Accordingly, we express no such opinion.
Our audits included performing procedures to assess the risks of material misstatement of the consolidated financial statements, whether due to error or fraud, and performing procedures that respond to those risks. Such procedures included examining, on a test basis, evidence regarding the amounts and disclosures in the consolidated financial statements. Our audits also included evaluating the accounting principles used and significant estimates made by management, as well as evaluating the overall presentation of the consolidated financial statements. We believe that our audits provide a reasonable basis for our opinion.
/s/ KPMG LLP
We have served as the Company’s auditor since 2017.
Chicago, Illinois
March 12, 2024
82
P10, Inc.
Consolidated Balance Sheets
(in thousands, except share amounts)
|
|
As of |
|
|
As of |
|
||
|
|
December 31, |
|
|
December 31, |
|
||
|
|
2023 |
|
|
2022 |
|
||
|
|
|
|
|
|
|||
ASSETS |
|
|
|
|
|
|||
Cash and cash equivalents |
|
$ |
30,467 |
|
|
$ |
20,021 |
|
Restricted cash |
|
|
1,590 |
|
|
|
9,471 |
|
Accounts receivable |
|
|
20,620 |
|
|
|
16,551 |
|
Notes receivable |
|
|
5,755 |
|
|
|
4,231 |
|
Due from related parties |
|
|
57,696 |
|
|
|
36,538 |
|
Investment in unconsolidated subsidiaries |
|
|
1,738 |
|
|
|
2,321 |
|
Prepaid expenses and other assets |
|
|
15,011 |
|
|
|
5,089 |
|
Property and equipment, net |
|
|
3,325 |
|
|
|
2,878 |
|
Right-of-use assets |
|
|
17,087 |
|
|
|
15,923 |
|
Contingent payments to customers |
|
|
14,034 |
|
|
|
13,629 |
|
Deferred tax assets, net |
|
|
37,518 |
|
|
|
41,275 |
|
Intangibles, net |
|
|
123,195 |
|
|
|
151,795 |
|
Goodwill |
|
|
506,038 |
|
|
|
506,638 |
|
Total assets |
|
$ |
834,074 |
|
|
$ |
826,360 |
|
LIABILITIES AND EQUITY |
|
|
|
|
|
|||
LIABILITIES: |
|
|
|
|
|
|
||
Accounts payable |
|
$ |
1,493 |
|
|
$ |
2,578 |
|
Accrued expenses |
|
|
13,561 |
|
|
|
8,052 |
|
Accrued compensation and benefits |
|
|
45,081 |
|
|
|
18,900 |
|
Due to related parties |
|
|
2,116 |
|
|
|
2,157 |
|
Other liabilities |
|
|
854 |
|
|
|
8,715 |
|
Contingent consideration |
|
|
6,693 |
|
|
|
17,337 |
|
Accrued contingent liabilities |
|
|
16,222 |
|
|
|
14,305 |
|
Deferred revenues |
|
|
12,770 |
|
|
|
12,651 |
|
Lease liabilities |
|
|
20,278 |
|
|
|
18,558 |
|
Debt obligations |
|
|
289,844 |
|
|
|
289,224 |
|
Total liabilities |
|
|
408,912 |
|
|
|
392,477 |
|
COMMITMENTS AND CONTINGENCIES (NOTE 14) |
|
|
|
|
|
|
||
EQUITY: |
|
|
|
|
|
|
||
Class A common stock, $0.001 par value; 510,000,000 shares authorized; 59,340,269 issued and 57,622,895 outstanding as of December 31, 2023, and 43,303,040 issued and 42,365,266 outstanding as of December 31, 2022, respectively |
|
|
58 |
|
|
|
42 |
|
Class B common stock, $0.001 par value; 180,000,000 shares authorized; 58,597,718 shares issued and 58,474,267 shares outstanding as of December 31, 2023, and 73,131,825 shares issued and 73,008,374 shares outstanding as of December 31, 2022, respectively |
|
|
58 |
|
|
|
73 |
|
Treasury stock |
|
|
(17,588 |
) |
|
|
(9,926 |
) |
Additional paid-in-capital |
|
|
636,073 |
|
|
|
628,828 |
|
Accumulated deficit |
|
|
(233,012 |
) |
|
|
(225,879 |
) |
Noncontrolling interests |
|
|
39,573 |
|
|
|
40,745 |
|
Total equity |
|
|
425,162 |
|
|
|
433,883 |
|
TOTAL LIABILITIES AND EQUITY |
|
$ |
834,074 |
|
|
$ |
826,360 |
|
83
The Notes to Consolidated Financial Statements are an integral part of these statements.
P10, Inc.
Consolidated VIE Balance Sheets
(in thousands, except per share amounts)
|
|
As of |
|
|
As of |
|
||
|
|
December 31, |
|
|
December 31, |
|
||
|
|
2023 |
|
|
2022 |
|
||
|
|
|
|
|
|
|
||
ASSETS |
|
|
|
|
|
|||
Cash and cash equivalents |
|
$ |
20,407 |
|
|
$ |
12,654 |
|
Restricted cash |
|
|
756 |
|
|
|
756 |
|
Accounts receivable |
|
|
1,421 |
|
|
|
3,264 |
|
Notes receivable |
|
|
5,697 |
|
|
|
808 |
|
Due from related parties |
|
|
20,610 |
|
|
|
16,029 |
|
Prepaid expenses and other assets |
|
|
18,912 |
|
|
|
3,823 |
|
Property and equipment, net |
|
|
2,012 |
|
|
|
1,409 |
|
Right-of-use assets |
|
|
16,290 |
|
|
|
15,081 |
|
Contingent payments to customers |
|
|
14,034 |
|
|
|
13,629 |
|
Intangibles, net |
|
|
96,404 |
|
|
|
117,142 |
|
Goodwill |
|
|
382,844 |
|
|
|
383,444 |
|
Total assets |
|
$ |
579,387 |
|
|
$ |
568,039 |
|
LIABILITIES |
|
|
|
|
|
|
||
Accounts payable |
|
$ |
1,466 |
|
|
$ |
2,418 |
|
Accrued expenses |
|
|
9,243 |
|
|
|
16,690 |
|
Accrued compensation and benefits |
|
|
43,614 |
|
|
|
14,191 |
|
Other liabilities |
|
|
19 |
|
|
|
- |
|
Contingent consideration |
|
|
6,693 |
|
|
|
17,337 |
|
Accrued contingent liability |
|
|
16,222 |
|
|
|
14,305 |
|
Deferred revenues |
|
|
11,848 |
|
|
|
11,265 |
|
Long-term lease obligation |
|
|
18,663 |
|
|
|
16,798 |
|
Debt obligations |
|
|
289,844 |
|
|
|
- |
|
Deferred tax liabilities, net |
|
|
- |
|
|
|
3,316 |
|
Total liabilities |
|
$ |
397,612 |
|
|
$ |
96,320 |
|
84
The Notes to Consolidated Financial Statements are an integral part of these statements.
P10, Inc.
Consolidated Statements of Operations
(in thousands, except per share amounts)
|
|
For the Year |
|
|||||||||
|
|
|
|
|||||||||
|
|
2023 |
|
|
2022 |
|
|
2021 |
|
|||
REVENUES |
|
|
|
|
|
|
|
|
|
|||
Management and advisory fees |
|
$ |
238,729 |
|
|
$ |
196,546 |
|
|
$ |
149,424 |
|
Other revenue |
|
|
3,005 |
|
|
$ |
1,814 |
|
|
|
1,110 |
|
Total revenues |
|
|
241,734 |
|
|
|
198,360 |
|
|
|
150,534 |
|
OPERATING EXPENSES |
|
|
|
|
|
|
|
|
|
|||
Compensation and benefits |
|
|
154,286 |
|
|
|
94,297 |
|
|
|
54,755 |
|
Professional fees |
|
|
12,668 |
|
|
|
12,856 |
|
|
|
11,508 |
|
General, administrative and other |
|
|
22,584 |
|
|
|
18,522 |
|
|
|
9,870 |
|
Contingent consideration expense |
|
|
560 |
|
|
|
1,717 |
|
|
|
3,472 |
|
Amortization of intangibles |
|
|
29,221 |
|
|
|
26,867 |
|
|
|
30,431 |
|
Strategic alliance expense |
|
|
1,494 |
|
|
|
678 |
|
|
|
152 |
|
Total operating expenses |
|
|
220,813 |
|
|
|
154,937 |
|
|
|
110,188 |
|
INCOME FROM OPERATIONS |
|
|
20,921 |
|
|
|
43,423 |
|
|
|
40,346 |
|
OTHER (EXPENSE)/INCOME |
|
|
|
|
|
|
|
|
|
|||
Interest expense implied on notes payable to sellers |
|
|
— |
|
|
|
— |
|
|
|
(825 |
) |
Interest expense, net |
|
|
(21,872 |
) |
|
|
(9,505 |
) |
|
|
(21,360 |
) |
Loss on extinguishment of debt |
|
|
— |
|
|
|
— |
|
|
|
(15,312 |
) |
Other (expense)/income |
|
|
(2,189 |
) |
|
|
1,545 |
|
|
|
848 |
|
Total other (expense) |
|
|
(24,061 |
) |
|
|
(7,960 |
) |
|
|
(36,649 |
) |
Net (loss)/income before income taxes |
|
|
(3,140 |
) |
|
|
35,463 |
|
|
|
3,697 |
|
Income tax (expense)/benefit |
|
|
(4,632 |
) |
|
|
(6,064 |
) |
|
|
7,070 |
|
NET (LOSS)/INCOME |
|
$ |
(7,772 |
) |
|
|
29,399 |
|
|
$ |
10,767 |
|
Less: preferred dividends attributable to redeemable |
|
|
— |
|
|
|
— |
|
|
|
(1,593 |
) |
Less: net loss/(income) attributable to noncontrolling interests in P10 Intermediate |
|
|
639 |
|
|
|
(193 |
) |
|
|
— |
|
NET (LOSS)/INCOME ATTRIBUTABLE TO P10 |
|
$ |
(7,133 |
) |
|
$ |
29,206 |
|
|
$ |
9,174 |
|
|
|
|
|
|
|
|
|
|
|
|||
Earnings per share |
|
|
|
|
|
|
|
|
|
|||
Basic (loss)/earnings per share |
|
$ |
(0.06 |
) |
|
$ |
0.25 |
|
|
$ |
0.13 |
|
Diluted (loss)/earnings per share |
|
$ |
(0.06 |
) |
|
$ |
0.24 |
|
|
$ |
0.08 |
|
Weighted average shares outstanding, basic |
|
|
116,104 |
|
|
|
116,751 |
|
|
|
72,660 |
|
Weighted average shares outstanding, diluted |
|
|
116,104 |
|
|
|
121,655 |
|
|
|
112,332 |
|
85
The Notes to Consolidated Financial Statements are an integral part of these statements.
P10, Inc.
Consolidated Statements of Changes in Equity
(in thousands)
|
Common Stock |
|
|
Common Stock - Class A |
|
|
Common Stock - Class B |
|
|
Treasury stock |
|
Additional |
|
Accumulated |
|
Non Controlling |
|
Total |
|
||||||||||||||||||||||||
|
Shares |
|
|
Amount |
|
|
Shares |
|
|
Amount |
|
|
Shares |
|
|
Amount |
|
|
Shares |
|
|
Amount |
|
Paid-in-capital |
|
Deficit |
|
Interests |
|
Equity |
|
||||||||||||
Balance at December 31, 2020 |
|
62,464 |
|
|
$ |
63 |
|
|
|
- |
|
|
$ |
- |
|
|
|
- |
|
|
$ |
- |
|
|
|
123 |
|
|
$ |
(273 |
) |
$ |
324,310 |
|
$ |
(264,259 |
) |
$ |
- |
|
$ |
59,841 |
|
Net income attributable to P10 |
|
— |
|
|
|
— |
|
|
|
— |
|
|
|
— |
|
|
|
— |
|
|
|
— |
|
|
|
— |
|
|
|
— |
|
|
— |
|
|
9,174 |
|
|
— |
|
|
9,174 |
|
Stock-based compensation |
|
— |
|
|
|
— |
|
|
|
— |
|
|
|
— |
|
|
|
— |
|
|
|
— |
|
|
|
— |
|
|
|
— |
|
|
2,416 |
|
|
— |
|
|
— |
|
|
2,416 |
|
Exchange of common stock and redeemable noncontrolling interest to Class B common stock |
|
(62,464 |
) |
|
|
(63 |
) |
|
|
— |
|
|
|
— |
|
|
|
105,655 |
|
|
|
106 |
|
|
|
— |
|
|
|
— |
|
|
197,676 |
|
|
— |
|
|
— |
|
|
197,719 |
|
Issuance of Class A common stock sold in IPO, net of underwriting discounts |
|
— |
|
|
|
— |
|
|
|
11,500 |
|
|
|
11 |
|
|
|
— |
|
|
|
— |
|
|
|
— |
|
|
|
— |
|
|
129,364 |
|
|
— |
|
|
— |
|
|
129,375 |
|
Deferred offering costs |
|
— |
|
|
|
— |
|
|
|
— |
|
|
|
— |
|
|
|
— |
|
|
|
— |
|
|
|
— |
|
|
|
— |
|
|
(3,361 |
) |
|
— |
|
|
— |
|
|
(3,361 |
) |
Issuance of restricted stock awards |
|
— |
|
|
|
— |
|
|
|
— |
|
|
|
— |
|
|
|
36 |
|
|
|
— |
|
|
|
— |
|
|
|
— |
|
|
— |
|
|
— |
|
|
— |
|
|
— |
|
Exchange of Class B common stock for Class A common stock in connection with IPO |
|
— |
|
|
|
— |
|
|
|
8,500 |
|
|
|
9 |
|
|
|
(8,500 |
) |
|
|
(9 |
) |
|
|
— |
|
|
|
— |
|
|
— |
|
|
— |
|
|
— |
|
|
— |
|
Exchange of Class B units for Class A common stock and redemption of corresponding Class B common stock in connection with registered offering subsequent to reorganization and IPO |
|
— |
|
|
|
— |
|
|
|
3,000 |
|
|
|
3 |
|
|
|
(3,000 |
) |
|
|
(3 |
) |
|
|
— |
|
|
|
— |
|
|
— |
|
|
— |
|
|
— |
|
|
— |
|
Exchange of Class B common stock for Class A common stock |
|
— |
|
|
|
— |
|
|
|
11,464 |
|
|
|
11 |
|
|
|
(11,464 |
) |
|
|
(11 |
) |
|
|
— |
|
|
|
— |
|
|
— |
|
|
— |
|
|
— |
|
|
— |
|
Balance at December 31, 2021 |
|
- |
|
|
$ |
- |
|
|
|
34,464 |
|
|
$ |
34 |
|
|
|
82,727 |
|
|
$ |
83 |
|
|
|
123 |
|
|
$ |
(273 |
) |
$ |
650,405 |
|
$ |
(255,085 |
) |
$ |
- |
|
$ |
395,164 |
|
Net income |
|
— |
|
|
|
— |
|
|
|
— |
|
|
|
— |
|
|
|
— |
|
|
|
— |
|
|
|
— |
|
|
|
— |
|
|
— |
|
|
29,206 |
|
|
193 |
|
|
29,399 |
|
Stock-based compensation |
|
— |
|
|
|
— |
|
|
|
— |
|
|
|
— |
|
|
|
— |
|
|
|
— |
|
|
|
— |
|
|
|
— |
|
|
10,361 |
|
|
— |
|
|
— |
|
|
10,361 |
|
Deferred offering costs |
|
— |
|
|
|
— |
|
|
|
— |
|
|
|
— |
|
|
|
— |
|
|
|
— |
|
|
|
— |
|
|
|
— |
|
|
(80 |
) |
|
— |
|
|
— |
|
|
(80 |
) |
Issuance of restricted stock awards |
|
— |
|
|
|
— |
|
|
|
33 |
|
|
|
— |
|
|
|
— |
|
|
|
— |
|
|
|
— |
|
|
|
— |
|
|
— |
|
|
— |
|
|
— |
|
|
— |
|
Issuance of restricted stock units |
|
— |
|
|
|
— |
|
|
|
405 |
|
|
|
— |
|
|
|
— |
|
|
|
— |
|
|
|
— |
|
|
|
— |
|
|
3,833 |
|
|
— |
|
|
— |
|
|
3,833 |
|
Exchange of Class B common stock for Class A common stock |
|
— |
|
|
|
— |
|
|
|
8,422 |
|
|
|
9 |
|
|
|
(8,422 |
) |
|
|
(9 |
) |
|
|
— |
|
|
|
— |
|
|
— |
|
|
— |
|
|
— |
|
|
— |
|
Exercise of stock options (net of tax) |
|
— |
|
|
|
— |
|
|
|
14 |
|
|
|
— |
|
|
|
— |
|
|
|
— |
|
|
|
— |
|
|
|
— |
|
|
— |
|
|
— |
|
|
— |
|
|
— |
|
Repurchase of common stock for employee tax withholding |
|
— |
|
|
|
— |
|
|
|
(35 |
) |
|
|
— |
|
|
|
— |
|
|
|
— |
|
|
|
— |
|
|
|
— |
|
|
(454 |
) |
|
— |
|
|
— |
|
|
(454 |
) |
Stock repurchase |
|
— |
|
|
|
— |
|
|
|
(938 |
) |
|
|
(1 |
) |
|
|
(1,297 |
) |
|
|
(1 |
) |
|
|
938 |
|
|
|
(9,653 |
) |
|
(12,248 |
) |
|
— |
|
|
— |
|
|
(21,903 |
) |
Settlement of stock options |
|
— |
|
|
|
— |
|
|
|
— |
|
|
|
— |
|
|
|
— |
|
|
|
— |
|
|
|
— |
|
|
|
— |
|
|
(12,466 |
) |
|
— |
|
|
— |
|
|
(12,466 |
) |
Capital contributions from non-controlling interests, net |
|
— |
|
|
|
— |
|
|
|
— |
|
|
|
— |
|
|
|
— |
|
|
|
— |
|
|
|
— |
|
|
|
— |
|
|
— |
|
|
— |
|
|
40,733 |
|
|
40,733 |
|
Distributions to non-controlling interests |
|
— |
|
|
|
— |
|
|
|
— |
|
|
|
— |
|
|
|
— |
|
|
|
— |
|
|
|
— |
|
|
|
— |
|
|
— |
|
|
— |
|
|
(181 |
) |
|
(181 |
) |
Dividends declared |
|
— |
|
|
|
— |
|
|
|
— |
|
|
|
— |
|
|
|
— |
|
|
|
— |
|
|
|
— |
|
|
|
— |
|
|
(1 |
) |
|
— |
|
|
— |
|
|
(1 |
) |
Dividends paid per share $0.09 |
|
— |
|
|
|
— |
|
|
|
— |
|
|
|
— |
|
|
|
— |
|
|
|
— |
|
|
|
— |
|
|
|
— |
|
|
(10,522 |
) |
|
— |
|
|
— |
|
|
(10,522 |
) |
Balance at December 31, 2022 |
|
- |
|
|
$ |
- |
|
|
|
42,365 |
|
|
$ |
42 |
|
|
|
73,008 |
|
|
$ |
73 |
|
|
|
1,061 |
|
|
$ |
(9,926 |
) |
$ |
628,828 |
|
$ |
(225,879 |
) |
$ |
40,745 |
|
$ |
433,883 |
|
Net loss |
|
— |
|
|
|
— |
|
|
|
— |
|
|
|
— |
|
|
|
— |
|
|
|
— |
|
|
|
— |
|
|
|
— |
|
|
— |
|
|
(7,133 |
) |
|
(639 |
) |
|
(7,772 |
) |
Stock-based compensation |
|
— |
|
|
|
— |
|
|
|
— |
|
|
|
— |
|
|
|
— |
|
|
|
— |
|
|
|
— |
|
|
|
— |
|
|
20,988 |
|
|
— |
|
|
— |
|
|
20,988 |
|
Issuance of restricted stock awards |
|
— |
|
|
|
— |
|
|
|
33 |
|
|
|
— |
|
|
|
— |
|
|
|
— |
|
|
|
— |
|
|
|
— |
|
|
— |
|
|
— |
|
|
— |
|
|
— |
|
Issuance of restricted stock units |
|
— |
|
|
|
— |
|
|
|
1,265 |
|
|
|
1 |
|
|
|
— |
|
|
|
— |
|
|
|
— |
|
|
|
— |
|
|
12,085 |
|
|
— |
|
|
— |
|
|
12,086 |
|
Exchange of Class B common stock for Class A common stock |
|
— |
|
|
|
— |
|
|
|
14,354 |
|
|
|
15 |
|
|
|
(14,354 |
) |
|
|
(15 |
) |
|
|
— |
|
|
|
— |
|
|
— |
|
|
— |
|
|
— |
|
|
— |
|
Exercise of stock options (net of tax) |
|
— |
|
|
|
— |
|
|
|
386 |
|
|
|
— |
|
|
|
— |
|
|
|
— |
|
|
|
— |
|
|
|
— |
|
|
— |
|
|
— |
|
|
— |
|
|
— |
|
Repurchase of common stock for employee tax withholding |
|
— |
|
|
|
— |
|
|
|
— |
|
|
|
— |
|
|
|
— |
|
|
|
— |
|
|
|
— |
|
|
|
— |
|
|
(9,482 |
) |
|
— |
|
|
— |
|
|
(9,482 |
) |
Stock repurchase |
|
— |
|
|
|
— |
|
|
|
(780 |
) |
|
|
— |
|
|
|
(180 |
) |
|
|
— |
|
|
|
780 |
|
|
|
(7,662 |
) |
|
(1,501 |
) |
|
— |
|
|
— |
|
|
(9,163 |
) |
Distributions to non-controlling interests |
|
— |
|
|
|
— |
|
|
|
— |
|
|
|
— |
|
|
|
— |
|
|
|
— |
|
|
|
— |
|
|
|
— |
|
|
— |
|
|
— |
|
|
(533 |
) |
|
(533 |
) |
Dividends declared |
|
— |
|
|
|
— |
|
|
|
— |
|
|
|
— |
|
|
|
— |
|
|
|
— |
|
|
|
— |
|
|
|
— |
|
|
(13 |
) |
|
— |
|
|
— |
|
|
(13 |
) |
Dividends paid per share $0.13 |
|
— |
|
|
|
— |
|
|
|
— |
|
|
|
— |
|
|
|
— |
|
|
|
— |
|
|
|
— |
|
|
|
— |
|
|
(14,832 |
) |
|
— |
|
|
— |
|
|
(14,832 |
) |
Balance at December 31, 2023 |
|
- |
|
|
$ |
- |
|
|
|
57,623 |
|
|
$ |
58 |
|
|
|
58,474 |
|
|
$ |
58 |
|
|
|
1,841 |
|
|
$ |
(17,588 |
) |
$ |
636,073 |
|
$ |
(233,012 |
) |
$ |
39,573 |
|
$ |
425,162 |
|
86
The Notes to Consolidated Financial Statements are an integral part of these statements.
P10, Inc.
Consolidated Statements of Cash Flows
(in thousands)
|
|
For the Year |
|
|||||||||
|
|
|
|
|||||||||
|
|
2023 |
|
|
2022 |
|
|
2021 |
|
|||
CASH FLOWS FROM OPERATING ACTIVITIES |
|
|
|
|
|
|
|
|
|
|||
Net (loss)/income |
|
$ |
(7,772 |
) |
|
$ |
29,399 |
|
|
$ |
10,767 |
|
Adjustments to reconcile net (loss)/income to net cash provided by operating |
|
|
|
|
|
|
|
|
|
|||
Stock-based compensation |
|
|
34,653 |
|
|
|
18,616 |
|
|
|
3,528 |
|
Non-cash incentive compensation |
|
|
— |
|
|
|
— |
|
|
|
1,396 |
|
Depreciation expense |
|
|
738 |
|
|
|
485 |
|
|
|
272 |
|
Amortization of intangibles |
|
|
29,221 |
|
|
|
26,867 |
|
|
|
30,431 |
|
Amortization of debt issuance costs and debt discount |
|
|
1,445 |
|
|
|
1,116 |
|
|
|
4,748 |
|
Income from unconsolidated subsidiaries |
|
|
(161 |
) |
|
|
(1,532 |
) |
|
|
(1,087 |
) |
Deferred tax expense/(benefits) |
|
|
3,757 |
|
|
|
3,693 |
|
|
|
(8,140 |
) |
Loss on extinguishment of debt |
|
|
— |
|
|
|
— |
|
|
|
10,499 |
|
Amortization of contingent payment to customers |
|
|
1,512 |
|
|
|
676 |
|
|
|
— |
|
Remeasurement of contingent consideration |
|
|
560 |
|
|
|
1,717 |
|
|
|
3,472 |
|
Post close purchase price adjustment |
|
|
— |
|
|
|
11 |
|
|
|
— |
|
Change in operating assets and liabilities: |
|
|
|
|
|
|
|
|
|
|||
Accounts receivable |
|
|
(4,069 |
) |
|
|
(1,066 |
) |
|
|
407 |
|
Due from related parties |
|
|
(21,158 |
) |
|
|
(24,181 |
) |
|
|
(9,782 |
) |
Prepaid expenses and other assets |
|
|
(9,658 |
) |
|
|
2,871 |
|
|
|
(1,390 |
) |
Right-of-use assets |
|
|
2,700 |
|
|
|
2,912 |
|
|
|
1,651 |
|
Accounts payable |
|
|
(1,085 |
) |
|
|
(10,889 |
) |
|
|
(702 |
) |
Accrued expenses |
|
|
5,538 |
|
|
|
1,556 |
|
|
|
(2,674 |
) |
Accrued compensation and benefits |
|
|
24,601 |
|
|
|
8,014 |
|
|
|
3,335 |
|
Due to related parties |
|
|
(41 |
) |
|
|
(101 |
) |
|
|
58 |
|
Other liabilities |
|
|
(7,861 |
) |
|
|
3,950 |
|
|
|
1,554 |
|
Contingent consideration |
|
|
(3,210 |
) |
|
|
— |
|
|
|
— |
|
Deferred revenues |
|
|
119 |
|
|
|
(302 |
) |
|
|
2,606 |
|
Lease liabilities |
|
|
(2,144 |
) |
|
|
(2,137 |
) |
|
|
(1,930 |
) |
Net cash provided by operating activities |
|
|
47,685 |
|
|
|
61,675 |
|
|
|
49,019 |
|
CASH FLOWS USED IN INVESTING ACTIVITIES |
|
|
|
|
|
|
|
|
|
|||
Acquisitions, net of cash acquired |
|
|
— |
|
|
|
(96,455 |
) |
|
|
(44,612 |
) |
Purchase of intangible assets |
|
|
(14 |
) |
|
|
(36 |
) |
|
|
(30 |
) |
Funding of notes receivable |
|
|
(1,539 |
) |
|
|
(1,687 |
) |
|
|
(2,552 |
) |
Proceeds from notes receivable |
|
|
15 |
|
|
|
7 |
|
|
|
— |
|
Investments in unconsolidated subsidiaries |
|
|
(3 |
) |
|
|
— |
|
|
|
(2,638 |
) |
Proceeds from investments in unconsolidated subsidiaries |
|
|
747 |
|
|
|
1,014 |
|
|
|
4,080 |
|
Software capitalization |
|
|
(271 |
) |
|
|
(138 |
) |
|
|
— |
|
Post-closing payments related to acquisitions |
|
|
— |
|
|
|
— |
|
|
|
(1,519 |
) |
Purchases of property and equipment |
|
|
(1,185 |
) |
|
|
(1,295 |
) |
|
|
(129 |
) |
Net cash used in investing activities |
|
|
(2,250 |
) |
|
|
(98,590 |
) |
|
|
(47,400 |
) |
CASH FLOWS USED IN FINANCING ACTIVITIES |
|
|
|
|
|
|
|
|
|
|||
Repayment of notes payable to sellers |
|
|
— |
|
|
|
— |
|
|
|
(9,406 |
) |
Repayment of loans payable |
|
|
— |
|
|
|
— |
|
|
|
(31,658 |
) |
Borrowings on debt obligations |
|
|
62,200 |
|
|
|
120,662 |
|
|
|
252,873 |
|
Repayments on debt obligations |
|
|
(63,025 |
) |
|
|
(43,162 |
) |
|
|
(295,376 |
) |
Cash paid for extinguishment of debt |
|
|
— |
|
|
|
— |
|
|
|
(4,813 |
) |
Repurchase of Class A common stock for employee tax withholding |
|
|
(9,482 |
) |
|
|
(454 |
) |
|
|
— |
|
Repurchase of Class B common stock |
|
|
(1,501 |
) |
|
|
(12,248 |
) |
|
|
— |
|
Repurchase of Class A common stock |
|
|
(7,662 |
) |
|
|
(9,653 |
) |
|
|
— |
|
Payment of preferred stock dividends |
|
|
— |
|
|
|
— |
|
|
|
(2,313 |
) |
Proceeds from initial public offering |
|
|
— |
|
|
|
— |
|
|
|
138,000 |
|
Payment of initial public offering underwriting fees |
|
|
— |
|
|
|
— |
|
|
|
(8,626 |
) |
Payment of contingent consideration |
|
|
(7,994 |
) |
|
|
(7,344 |
) |
|
|
(727 |
) |
Deferred offering costs |
|
|
— |
|
|
|
— |
|
|
|
(3,361 |
) |
Cash settlement of stock options |
|
|
— |
|
|
|
(12,466 |
) |
|
|
(1,112 |
) |
Dividends paid |
|
|
(14,832 |
) |
|
|
(10,522 |
) |
|
|
— |
|
Distributions to partners |
|
|
(574 |
) |
|
|
— |
|
|
|
— |
|
Debt issuance costs |
|
|
— |
|
|
|
(1,888 |
) |
|
|
(4,401 |
) |
Net cash (used in)/provided by financing activities |
|
|
(42,870 |
) |
|
|
22,925 |
|
|
|
29,080 |
|
Net change in cash, cash equivalents and restricted cash |
|
|
2,565 |
|
|
|
(13,990 |
) |
|
|
30,699 |
|
CASH, CASH EQUIVALENTS AND RESTRICTED CASH, beginning |
|
|
29,492 |
|
|
|
43,482 |
|
|
|
12,783 |
|
CASH, CASH EQUIVALENTS AND RESTRICTED CASH, end of |
|
$ |
32,057 |
|
|
$ |
29,492 |
|
|
$ |
43,482 |
|
87
The Notes to Consolidated Financial Statements are an integral part of these statements.
P10, Inc.
Consolidated Statements of Cash Flows
(in thousands)
|
|
For the Year |
|
|||||||||
|
|
|
|
|||||||||
|
|
2023 |
|
|
2022 |
|
|
2021 |
|
|||
SUPPLEMENTAL DISCLOSURE OF CASH FLOW INFORMATION |
|
|
|
|
|
|
|
|
|
|||
Cash paid for interest |
|
$ |
20,100 |
|
|
$ |
6,784 |
|
|
$ |
18,719 |
|
Cash paid for extinguishment of debt |
|
$ |
— |
|
|
$ |
— |
|
|
$ |
4,813 |
|
Net cash paid for income taxes |
|
$ |
1,539 |
|
|
$ |
2,480 |
|
|
$ |
5,039 |
|
NON-CASH INVESTING AND FINANCING ACTIVITIES |
|
|
|
|
|
|
|
|
|
|||
Issuance of noncontrolling interests in acquisition |
|
$ |
— |
|
|
$ |
40,745 |
|
|
$ |
— |
|
Additions to right-of-use assets |
|
|
3,864 |
|
|
|
4,046 |
|
|
|
9,949 |
|
Additions to lease liabilities |
|
|
3,864 |
|
|
|
4,995 |
|
|
|
9,949 |
|
Additions to contingent payments to customers |
|
|
1,917 |
|
|
|
14,305 |
|
|
|
— |
|
Additions to accrued contingent liability |
|
|
1,917 |
|
|
|
14,305 |
|
|
|
— |
|
Additions to property and equipment |
|
|
— |
|
|
|
949 |
|
|
|
— |
|
Additions to contingent consideration |
|
|
— |
|
|
|
— |
|
|
|
19,160 |
|
Dividends declared |
|
|
13 |
|
|
|
1 |
|
|
|
— |
|
Fair value adjustment to contingent consideration |
|
|
560 |
|
|
|
— |
|
|
|
— |
|
|
|
|
|
|
|
|
|
|
|
|||
RECONCILIATION OF CASH, CASH EQUIVALENTS AND |
|
|
|
|
|
|
|
|
|
|||
Cash and cash equivalents |
|
$ |
30,467 |
|
|
$ |
20,021 |
|
|
$ |
40,916 |
|
Restricted cash |
|
|
1,590 |
|
|
|
9,471 |
|
|
|
2,566 |
|
Total cash, cash equivalents and restricted cash |
|
$ |
32,057 |
|
|
$ |
29,492 |
|
|
$ |
43,482 |
|
88
The Notes to Consolidated Financial Statements are an integral part of these statements.
P10, Inc.
Notes to Consolidated Financial Statements
(dollar amounts stated in thousands)
Note 1. Description of Business
Description of Business
On October 20, 2021, P10 Holdings, Inc. ("P10 Holdings"), in connection with its Initial Public Offering ("IPO"), completed a reorganization and restructure. In connection with the reorganization, P10, Inc. ("P10") became the parent company and all of the existing equity of P10 Holdings, and its consolidated subsidiaries. The offering and reorganization included a reverse stock split of P10 Holdings common stock on a 0.7-for-1 basis pursuant to which every outstanding share of common stock decreased to 0.7 shares.
Following the reorganization and IPO, P10 has two classes of common stock, Class A common stock and Class B common stock. Each share of Class B common stock is entitled to ten votes while each share of Class A common stock is entitled to one vote.
P10, Inc. and its consolidated subsidiaries (the “Company”) operate as a multi-asset class private market solutions provider in the alternative asset management industry. Our mission is to provide our investors differentiated access to a broad set of solutions and investment vehicles across a multitude of asset classes and geographies. Our existing portfolio of solutions across private equity, venture capital, private credit and impact investing support our mission by offering a comprehensive set of investment vehicles to our investors, including primary fund of funds, secondary investment, direct investment and co-investments, alongside separate accounts (collectively the “Funds”).
The direct and indirect subsidiaries of the Company include P10 Holdings, P10 Intermediate Holdings, LLC (“P10 Intermediate”), which owns the subsidiaries P10 RCP Holdco, LLC (“Holdco”), Five Points Capital, Inc. (“Five Points”), TrueBridge Capital Partners, LLC (“TrueBridge”), Enhanced Capital Group, LLC (“ECG”), Bonaccord Capital Advisors, LLC ("Bonaccord"), Hark Capital Advisors, LLC ("Hark"), P10 Advisors, LLC ("P10 Advisors"), and Western Technology Investment Advisors LLC ("WTI").
Prior to November 19, 2016, P10, formerly Active Power, Inc. designed, manufactured, sold, and serviced flywheel-based uninterruptible power supply products and serviced modular infrastructure solutions. On November 19, 2016, we completed the sale of substantially all our assets and liabilities and operations to Langley Holdings plc, a United Kingdom public limited company. Following the sale, we changed our name from Active Power, Inc. to P10 Industries, Inc. and became a non-operating company focused on monetizing our retained intellectual property and acquiring profitable businesses. For the period from December 2016 through September 2017, our business primarily consisted of cash, certain retained intellectual property assets and our net operating losses (“NOLs”) and other tax benefits. On March 22, 2017, we filed for reorganization under Chapter 11 of the Federal Bankruptcy Code, using a prepackaged plan of reorganization. The Company emerged from bankruptcy on May 3, 2017. On December 1, 2017, the Company changed its name from P10 Industries, Inc. to P10 Holdings, Inc. We were founded as a Texas corporation in 1992 and reincorporated in Delaware in 2000. Our headquarters is in Dallas, Texas.
On October 5, 2017, we closed on the acquisition of RCP Advisors 2, LLC ("RCP 2") and entered into a purchase agreement to acquire RCP Advisors 3, LLC ("RCP 3") in January 2018. On January 3, 2018, we closed on the acquisition of RCP 3. RCP 2 and RCP 3 are registered investment advisors with the United States Securities and Exchange Commission.
On April 1, 2020, the Company completed the acquisition of Five Points. Five Points is a leading lower middle market alternative investment manager focused on providing both equity and debt capital to private, growth-oriented companies and limited partner capital to other private equity funds, with all strategies focused exclusively in the U.S. lower middle market. In 2022, Five Points established the Reynolda brand that specializes in direct equity funds. Five Points is a registered investment advisor with the United States Securities and Exchange Commission.
On October 2, 2020, the Company completed the acquisition of TrueBridge. TrueBridge is an investment firm focused on investing in venture capital through fund-of-funds, co-investments, and separate accounts. TrueBridge is a registered investment advisor with the United States Securities and Exchange Commission.
On December 14, 2020, the Company completed the acquisition of 100% of the equity interest in ECG, and a noncontrolling interest in Enhanced Capital Partners, LLC (“ECP”, and collectively with ECG, “Enhanced”). Enhanced undertakes and manages equity and debt investments in impact initiatives across North America, targeting underserved areas and other socially responsible end markets including renewable energy, historic building renovations, and affordable housing.
89
P10, Inc.
Notes to Consolidated Financial Statements
(dollar amounts stated in thousands)
ECP is a registered investment advisor with the United States Securities and Exchange Commission.
On September 30, 2021, the Company completed acquisitions of Bonaccord and Hark. Bonaccord is an alternative asset manager focusing on acquiring minority equity interests in alternative asset management companies focused on private market strategies which may include private equity, private credit, real estate, and real asset strategies. Hark is engaged in the business of making loans to portfolio companies that are owned or controlled by financial sponsors, such as private equity funds or venture capital funds, and which do not meet traditional direct lending underwriting criteria but where the repayment of the loan by the portfolio company is guaranteed by its financial sponsor.
In June 2022, the Company formed P10 Advisors, a wholly-owned consolidated subsidiary, to manage investment opportunities that are sourced across the P10 platform but do not fit within an existing investment mandate.
On October 13, 2022, the Company completed the acquisition of all of the issued and outstanding membership interests of WTI. WTI provides senior secured financing to early-stage and emerging stage life sciences and technology companies. WTI is a registered investment advisor with the United States Securities and Exchange Commission.
Simultaneously with the acquisition of WTI, the Company completed a restructuring of P10 Intermediate and subsidiaries to LLC entities that are considered disregarded entities for federal income tax purposes. This allowed the WTI sellers to obtain a partnership interest in P10 Intermediate and all of its subsidiaries. As a result of the acquisition, the WTI sellers obtained 3,916,666 membership units of P10 Intermediate, which can be exchanged into 3,916,666 shares of P10 Class A common stock, following applicable restrictive periods.
The results of WTI’s operations have been included in the consolidated financial statements effective October 13, 2022. The Company reports noncontrolling interests related to the partnership interests which are owned by the WTI sellers. This is recorded as noncontrolling interests on the Consolidated Balance Sheets. Noncontrolling interests is allocated a share of income or loss in the respective consolidated subsidiaries in proportion to their relative ownership interest. Additionally, the Company makes periodic distributions to the WTI sellers for tax related and other agreed upon expenses in accordance with the terms of the P10 Intermediate operating agreement.
On October 20, 2023, the Company entered into an executive transition agreement with each of Mr. Alpert and Mr. Webb (each, a “Transition Agreement”). Pursuant to the Transition Agreements, Mr. Alpert and Mr. Webb ceased to serve as Co-Chief Executive Officer, and Mr. Alpert and Mr. Webb were appointed as Executive Chairman and Executive Vice Chairman, respectively, for a one-year period. Additionally, Mr. Webb's Transition Agreement provides a one year transition period to continue serving the Company in a mergers and acquisitions capacity. Effective October 23, 2023, the board of the Company appointed Luke A. Sarsfield III as Chief Executive Officer (“CEO”) of the Company. In connection with his appointment as CEO, the Company entered into an employment agreement with Mr. Sarsfield (the “Employment Agreement”) setting forth the terms of his employment and compensation. In connection with both the Transition Agreements and the Employment Agreement, provisions were made for severance and sign-on compensation, respectively. The associated expenses were recorded in compensation and benefits on the Consolidated Statement of Operations.
Note 2. Significant Accounting Policies
Basis of Presentation
The accompanying Consolidated Financial Statements are prepared in accordance with accounting principles generally accepted in the United States of America (“U.S. GAAP”). Management believes it has made all necessary adjustments so that the Consolidated Financial Statements are presented fairly and that estimates made in preparing the Consolidated Financial Statements are reasonable and prudent. The Consolidated Financial Statements include the accounts of the Company, its wholly owned or majority-owned subsidiaries and entities in which the Company is deemed to have a direct or indirect controlling financial interest based on either a variable interest model or voting interest model. All intercompany transactions and balances have been eliminated upon consolidation.
90
P10, Inc.
Notes to Consolidated Financial Statements
(dollar amounts stated in thousands)
Principles of Consolidation
The Company performs the variable interest analysis for all entities in which it has a potential variable interest. If the Company has a variable interest in the entity and the entity is a variable interest entity (“VIE”), we will also analyze whether the Company is the primary beneficiary of this entity and if consolidation is required.
Generally, VIEs are entities that lack sufficient equity to finance their activities without additional financial support from other parties, or whose equity holders, as a group, lack one or more of the following characteristics: (a) direct or indirect ability to make decisions, (b) obligation to absorb expected losses or (c) right to receive expected residual returns. A VIE must be evaluated quantitatively and qualitatively to determine the primary beneficiary, which is the reporting entity that has (a) the power to direct activities of a VIE that most significantly impact the VIE's economic performance and (b) the obligation to absorb losses of the VIE that could potentially be significant to the VIE or the right to receive benefits from the VIE that could potentially be significant to the VIE. The primary beneficiary is required to consolidate the VIE for financial reporting purposes.
To determine a VIE's primary beneficiary, we perform a qualitative assessment to determine which party, if any, has the power to direct activities of the VIE and the obligation to absorb losses and/or receive its benefits. This assessment involves identifying the activities that most significantly impact the VIE's economic performance and determining whether we, or another party, has the power to direct those activities. When evaluating whether we are the primary beneficiary of a VIE, we perform a qualitative analysis that considers the design of the VIE, the nature of our involvement and the variable interests held by other parties. See Note 7 for further information.
Primarily due to the governance structure at subsidiaries, the Company has determined that certain of its subsidiaries are VIEs, and that the Company is the primary beneficiary of the entities, because it has the power to direct activities of the entities that most significantly impact the VIE’s economic performance and has a controlling financial interest in each entity. Accordingly, the Company consolidates these entities, which includes P10 Intermediate, Holdco, RCP 2, RCP 3, TrueBridge, Bonaccord, Hark, and WTI. The assets and liabilities of the consolidated VIEs are presented on a gross basis in the Consolidated Balance Sheets. See Note 7 for more information on both consolidated and unconsolidated VIEs.
Entities that do not qualify as VIEs are assessed for consolidation under the voting interest model. Under the voting interest model, the Company consolidates those entities it controls through a majority voting interest or other means. P10 Holdings, Five Points, P10 Advisors, and ECG are concluded to be consolidated subsidiaries of P10 under the voting interest model.
Use of Estimates
The preparation of the Consolidated Financial Statements in conformity with U.S. GAAP requires management to make estimates and assumptions that affect the reported amounts of assets and liabilities, disclosure of contingent assets and liabilities at the dates of the Consolidated Financial Statements and the reported amounts of revenues and expenses during the reporting periods. Actual results could differ from those estimates.
Reclassifications
Certain reclassifications have been made within the Consolidated Financial Statements to conform prior periods with current period presentation.
Cash and Cash Equivalents
The Company considers all highly liquid instruments with original maturities of three months or less to be cash equivalents. As of December 31, 2023, and December 31, 2022, cash equivalents include money market funds of $11.1 million and $7.8 million, respectively, which approximates fair value. The Company maintains its cash balances at various financial institutions among multiple accounts, which may periodically exceed the Federal Deposit Insurance Corporation (“FDIC”) insured limits. The Company's credit risk in the event of failure of these financial institutions is represented by the difference between the FDIC limit and the total amounts on deposit. Management monitors the financial institutions' credit worthiness in conjunction with balances on deposit to minimize risk.
91
P10, Inc.
Notes to Consolidated Financial Statements
(dollar amounts stated in thousands)
The Company from time to time may have amounts on deposit in excess of the insured limits.
Restricted Cash
Restricted cash as of December 31, 2023 and December 31, 2022 was primarily cash on deposit from third parties related to pending tax credit projects. There are deposit liabilities associated with restricted cash in other liabilities on the Consolidated Balance Sheets.
Accounts Receivable and Due from Related Parties
Accounts receivable is equal to contractual amounts reduced for allowances, if applicable. Management fees are collected on a quarterly basis. Certain subsidiaries management fee contracts are collected at the beginning of the quarter, while others are collected in arrears. The management fees reflected in accounts receivable at period end are those that are collected in arrears.
Due from related parties represents receivables from the Funds for reimbursable expenses and management fees collected by a related party of RCP 2 that are owed to RCP 2. Additionally, fees owed to the Company for the advisory agreement entered into upon the closing of the acquisitions of ECG and ECP ("Advisory Agreement") where ECG provides advisory services to Enhanced Permanent Capital, LLC ("Enhanced PC") are reflected in due from related parties on the Consolidated Balance Sheets.
Notes Receivable
Notes receivable is related to contractual amounts owed from signed, secured promissory notes with BCP Partners Holdings, LP ("BCP") as well as certain employees. In addition to contractual amounts, borrowers are obligated to pay interest on outstanding amounts. Refer to Note 6 for further information.
Current Expected Credit Losses
We evaluate our accounts receivable, due from related parties, and notes receivable using the current expected credit loss model. We determine a current estimate of all expected credit losses over the life of each financial instrument, which may result in recognition of credit losses on loans and receivables before an actual event of default. We establish reserves for any estimated credit losses with a corresponding charge in our Consolidated Statements of Operations.
The Company estimates that accounts receivable, due from related parties, and notes receivable are fully collectible based on historical events, current conditions, and reasonable and supportable forecasts; accordingly, no allowances have been established as of December 31, 2023 and December 31, 2022. If accounts are subsequently determined to be uncollectible, they will be expensed in the period that determination is made.
Prepaid Expenses and Other Assets
Prepaid expenses and other assets consist primarily of prepaid expenses related to technology, insurance and professional fees. From time to time, there are also investments in allocable state tax credits on the Consolidated Balance Sheets due to timing differences associated with the purchase and sale of state tax credits in the tax credit finance business. As of December 31, 2023 and December 31, 2022, respectively, there is $9.6 million and $0.6 million within prepaid expenses and other assets on the Consolidated Balance Sheets associated with investments in allocable state tax credits.
92
P10, Inc.
Notes to Consolidated Financial Statements
(dollar amounts stated in thousands)
Investment in Unconsolidated Subsidiaries
For equity investments in entities that we do not control, but over which we exercise significant influence, we use the equity method of accounting. The equity method investments are initially recorded at cost, and their carrying amount is adjusted for the Company’s share in the earnings or losses of each investee, and for distributions received. The Company discontinues applying the equity method if the investment (and net advances) is reduced to zero and shall not record additional losses unless the Company has guaranteed obligations of the investee or is otherwise committed to provide further financial support for the investee. The Company evaluates its equity method investments for impairment whenever events or changes in circumstances indicate that the carrying amounts of such investments may not be recoverable. The Company accounts for its investment in ECP, Enhanced PC, and the ECG’s asset management businesses using the equity method of accounting.
For certain entities in which the Company does not have significant influence and fair value is not readily determinable, these investments are not accounted for on the equity method, but instead as equity securities and we value these investments under the measurement alternative. Financial Accounting Standards Board (“FASB”) Accounting Standards Codification (“ASC”) 825, Financial Instruments, requires equity securities to be recorded at cost and adjusted to fair value at each reporting period. However, the guidance allows for a measurement alternative, which is to record the investments at cost, less impairment, if any, and subsequently adjust for observable price changes of identical or similar investments of the same issuer. The Company accounts for its investment in ECG's tax credit finance division under this method. Distributions from investments in unconsolidated subsidiaries are presented on the accompanying Consolidated Statements of Cash Flows consistent with the nature of the underlying distribution.
Property and Equipment
Property and equipment are recorded at cost, less accumulated depreciation. Depreciation is computed using the straight-line method over the estimated useful lives of the related assets. Leasehold improvements are amortized over the terms of the respective leases or service lives of the improvements, whichever is shorter, using the straight-line method. Expenditures for major renewals and betterments that extend the useful lives of the property and equipment are capitalized. Expenditures for maintenance and repairs are charged to expense as incurred. The estimated useful lives of the various assets are as follows:
Computers and purchased software |
|
|
|
3 - 5 years |
Furniture and fixtures |
|
|
|
7 - 10 years |
Long-lived Assets
Long-lived assets including property and equipment, lease right-of-use assets, and definite lived intangibles are evaluated for impairment under FASB ASC 360, Property, Plant, and Equipment. Long-lived assets are reviewed for possible impairment whenever events or changes in circumstances indicate that the carrying amount may not be recoverable. The carrying value of long-lived assets are determined to not be recoverable if the undiscounted estimated future net operating cash flows directly related to the asset or asset group, including any disposal value, is less than the carrying amount of the asset. If the carrying value of an asset is determined to not be recoverable, the impairment loss is measured as the amount by which the carrying value of the asset exceeds its fair value on the measurement date. Fair value is based on the best information available, including prices for similar assets and estimated discounted cash flows.
Leases
The Company recognizes a lease liability and right-of-use asset in our Consolidated Balance Sheets for contracts that it determines are leases or contain a lease. The Company’s leases primarily consist of operating leases for various office spaces. Right-of-use assets represent the Company’s right to use an underlying asset for the lease term and lease liabilities represent the Company’s obligation to make lease payments arising from the leases. The Company’s right-of-use assets and lease liabilities are recognized at lease commencement based on the present value of lease payments over the lease term. Lease right-of-use assets include initial direct costs incurred by the Company and are presented net of deferred rent, lease incentives and certain other existing lease liabilities. Absent an implicit interest rate in the lease, the Company uses its incremental borrowing rate, adjusted for the effects of collateralization, based on the information available at commencement in determining the present value of lease payments. The Company’s lease terms may include options to extend or terminate the lease, and the Company would account for this when it is reasonably certain that the Company will exercise those options.
93
P10, Inc.
Notes to Consolidated Financial Statements
(dollar amounts stated in thousands)
Lease expense is recognized on a straight-line basis over the lease term. Additionally, upon amendments or other events, the Company may be required to remeasure our lease liability and right-of-use asset.
The Company does not recognize a lease liability or right-of-use asset on our Consolidated Balance Sheets for short-term leases. Instead, the Company recognizes short-term lease payments as an expense on a straight-line basis over the lease term. A short-term lease is defined as a lease that, at the commencement date, has a lease term of 12 months or less and does not include an option to purchase the underlying asset that the lessee is reasonably certain to exercise. When determining whether a lease qualifies as a short-term lease, the Company evaluates the lease term and the purchase option in the same manner as all other leases.
Revenue Share and Repurchase Arrangement
The Company recognizes an accrued contingent liability and contingent payments to customers asset in our Consolidated Balance Sheets for an agreement between ECG and a third party. The agreement requires ECG to share in certain revenues earned with the third party and also includes an option for the third party to sell back the revenue share to ECG at a set multiple. Additionally, ECG holds the option to buy back 50% of the revenue share at a set multiple. The options to repurchase the revenue share are exercisable starting in July 2025. The Company believes it is probable that the third party will exercise its option to sell back the revenue share and has recognized a liability on the Consolidated Balance Sheets. The Company has also recognized a contingent payment to customers associated with the agreement and will amortize the asset against revenue over the contractual term of the management contract. The amortization is reported in management and advisory fees on the Consolidated Statements of Operations. The Company will reassess the fair value at each reporting period. Refer to Note 14 for further information.
Goodwill and Intangible Assets
Goodwill is initially measured as the excess of the cost of the acquired business over the sum of the amounts assigned to identifiable assets acquired, less the liabilities assumed. As of December 31, 2023, goodwill recorded on our Consolidated Balance Sheets relates to the acquisitions of RCP 2, RCP 3, Five Points, TrueBridge, Enhanced, Bonaccord, Hark, and WTI. As of December 31, 2023, the intangible assets are comprised of indefinite-lived intangible assets and finite-lived intangible assets related to the acquisitions of RCP 2, RCP 3, Five Points, TrueBridge, Enhanced, Bonaccord, Hark, and WTI.
Indefinite-lived intangible assets and goodwill are not amortized. Finite-lived technology is amortized using the straight-line method over its estimated useful life of 4 years. Finite-lived management and advisory contracts, which relate to acquired separate accounts and funds and investor/customer relationships with a specified termination date, are amortized in line with contractual revenue to be received, which range between 7 and 16 years. Certain of our trade names are considered to have finite-lives. Finite-lived trade names are amortized over 10 years in line with the pattern in which the economic benefits are expected to occur.
Goodwill and indefinite lived intangibles are reviewed for impairment at least annually as of September 30 utilizing a qualitative or quantitative approach and more frequently if circumstances indicate impairment may have occurred. The impairment testing for goodwill and indefinite lived intangibles under the qualitative approach is based first on a qualitative assessment to determine if it is more likely than not that the fair value of the Company’s reporting unit or asset is less than the respective carrying value. The reporting unit is the reporting level for testing the impairment of goodwill and indefinite lived intangibles. If it is determined that it is more likely than not that an asset's or reporting unit’s fair value is less than its carrying value, then the Company will determine the fair value of the reporting unit or asset and record an impairment charge for the difference between fair value and carrying value (not to exceed the carrying amount of goodwill or indefinite lived intangible). At December 31, 2023 and December 31, 2022 and for the years then ended, the Company determined that there was no impairment to goodwill and indefinite lived intangibles.
Contingent Consideration
Contingent consideration is initially measured at fair value on the date of the acquisition. The liabilities are remeasured at fair value on each reporting date, with changes in the fair value reflected in operating expenses on our Consolidated Statements of Operations. As of December 31, 2023, the contingent consideration recorded related to the acquisition of Bonaccord on the Consolidated Balance Sheets.
94
P10, Inc.
Notes to Consolidated Financial Statements
(dollar amounts stated in thousands)
As of December 31, 2022, the contingent consideration recorded related to the acquisitions of Hark and Bonaccord on the Consolidated Balance Sheets.
Accrued Compensation and Benefits
Accrued compensation and benefits consists of employee salaries, bonuses, benefits, severance, and acquisition-related earnouts (contingent on employment) that has not yet been paid. The acquisition-related earnout contingent on employment is a result of the acquisition of WTI. The sellers and certain employees of WTI are eligible to earn up to $70.0 million contingent upon meeting certain EBITDA related hurdles and continued employment. Upon the achievement of $20.0 million, $22.5 million, and $25.0 million of EBITDA, $35.0 million, $17.5 million, and $17.5 million are earned, respectively. The earnout period is through December 31, 2027 with the potential to extend an additional two years. Refer to Note 14 for further information.
Debt Issuance Costs
Costs incurred which are directly related to the issuance of debt are deferred and amortized using the effective interest method and are presented as a reduction to the carrying value of the associated debt on our Consolidated Balance Sheets. As these costs are amortized, they are included in interest expense, net within our Consolidated Statements of Operations.
Noncontrolling Interests
Noncontrolling interests ("NCI") reflect the portion of income or loss and the corresponding equity attributable to third-party equity holders and employees in certain consolidated subsidiaries that are not 100% owned by the Company. Noncontrolling interests is presented as a separate component in our Consolidated Statements of Operations to clearly distinguish between our interests and the economic interest of third parties in those entities. Net income attributable to P10, as reported in the Consolidated Statements of Operations, is presented net of the portion of net (loss)/income attributable to holders of non-controlling interest. NCI is allocated a share of income or loss in the respective consolidated subsidiaries in proportion to their relative ownership interest.
Treasury Stock
The Company records common stock purchased for treasury at cost. At the date of subsequent reissuance, the treasury stock account is reduced by the cost of such stock using the average cost method.
Fair Value Measurements
Fair value is defined as the price that would be received to sell an asset or paid to transfer a liability in an orderly transaction between independent and knowledgeable parties who are willing and able to transact for an asset or liability at the measurement date. We use valuation techniques that maximize the use of observable inputs and minimize the use of unobservable inputs when determining fair value and then we rank the estimated values based on the reliability of the inputs used following the fair value hierarchy set forth by the FASB.
As of December 31, 2023 and December 31, 2022, we used the following valuation techniques to measure fair value for assets and there were no changes to these methodologies during the periods presented:
Level 1—Assets were valued using the closing price reported in the active market in which the individual security was traded.
Level 2—Assets were valued using quoted prices in markets that are not active, broker dealer quotations, and other methods by which all significant inputs were observable at the measurement date.
Level 3—Assets were valued using unobservable inputs in which little or no market data exists as reported by the respective institutions at the measurement date.
95
P10, Inc.
Notes to Consolidated Financial Statements
(dollar amounts stated in thousands)
The carrying values of financial instruments comprising cash and cash equivalents, restricted cash, prepaid assets, accounts payable, accounts receivable and due from related parties approximate fair values due to the short-term maturities of these instruments. We estimate the fair value of the credit facility using level two inputs. We discount the future cash flows using current interest rates at which we could obtain similar borrowings. The Company has a contingent consideration liability related to the acquisition of Bonaccord that is measured at fair value and is remeasured on a recurring basis. The Company also had a contingent consideration liability related to the acquisition of Hark, which was paid in full on July 27, 2023. See Note 11 for additional information.
Revenue Recognition
Revenue is recognized when, or as, the Company transfers promised goods or services to customers in an amount that reflects the consideration to which the Company expects to be entitled to in exchange for those goods or services. While the determination of who the customer is in a contractual arrangement will be made on a contract-by-contract basis, the customer will generally be the investment fund for the Company’s significant management and advisory contracts.
Management and Advisory Fees
The Company earns management fees for asset management services provided to the Funds where the Company has discretion over investment decisions. The Company primarily earns fees for advisory services provided to clients where the Company does not have discretion over investment decisions. Management and advisory fees received in advance reflects the amount of fees that have been received prior to the period the fees are earned. These fees are recorded as deferred revenues on the Consolidated Balance Sheets due to the performance obligation not being satisfied at the time of collection.
For asset management and advisory services, the Company typically satisfies its performance obligations over time as the services are provided as a distinct series of daily performance obligations that the customer simultaneously benefits from as they are performed. Asset management fees are based on the contractual terms of each contract which differ, such as fees calculated based on committed capital or deployed capital, fees initially calculated based on committed capital during the investment period and on net invested capital through the remainder of the fund’s term, fees that step down during specified periods of the fund’s term, or in limited instances, fees based on assets under management. At contract inception, no revenue is estimated as the fees are dependent variable amounts which are susceptible to factors outside of our control. Fees are recognized for services provided during the period, which are distinct from services provided in other periods. In certain asset management and advisory agreements progress is measured using the practical expedient under the output method resulting in the recognition of revenue in the amount for which the Company has a right to invoice.
Advisory services fees are determined using fixed-rate fees and are recognized over time as the related services are completed. Other advisory services include transaction and management fees associated with managing the origination and ongoing compliance of certain investments.
The Company is applying the optional disclosure exemption for variable consideration for unsatisfied performance obligations, as the variable consideration relates to these unsatisfied performance obligations being fulfilled as a series. The performance obligations related to these contracts are expected to be satisfied over the next 1 -10 years as services are provided to the customer.
Catch-up fees are earned from investors that make commitments to the fund after the first fund closing occurs during the fundraising period of funds originally launched in prior periods, and as such the investors are required to pay a catch-up fee as if they had committed to the fund at the first closing. Catch-up fees are recorded as revenue when such commitments are made as variable consideration.
During 2023, one fund managed by the Company experienced a change in management at one of the underlying portfolio company's it invested it. The fund’s investment thesis and documents required the original manager to continue managing the underlying portfolio company. The change in management caused the fund to be non-compliant with its investment mandate. The Company agreed to modify the terms of the management fee for the fund with the investors, which was not a provision in the original fund agreement and the Company has no history of making similar modifications. As a result, a $3 million reduction in the revenue transaction price was recorded for the year ended December 31, 2023 to reflect the consideration which the Company is entitled to after this concession was provided.
96
P10, Inc.
Notes to Consolidated Financial Statements
(dollar amounts stated in thousands)
Other Revenue
Other revenue on our Consolidated Statements of Operations primarily consists of subscriptions, consulting agreements, interest income, and referral fees. Interest income is from interest bearing fund bank accounts managed by the Company and is additional consideration per the Limited Partner Agreements. Interest income is recognized as it is earned. The subscription and consulting agreements typically have renewable one-year lives, and revenue is recognized ratably over the current term of the subscription or the agreement. If subscriptions or fees have been paid in advance, these fees are recorded as deferred revenues on our Consolidated Balance Sheets. Referral fee revenue is recognized upon closing of certain opportunities.
Income Taxes
Current income tax expense represents our estimated taxes to be paid or refunded for the current period. In accordance with ASC 740, Income Taxes, we recognize deferred tax assets and liabilities for the expected future tax consequences of temporary differences between the financial reporting and tax basis of assets and liabilities, as well as for operating loss and tax credit carryforwards. Deferred tax assets and liabilities are measured using enacted tax rates in effect for the year in which the differences are expected to reverse. Valuation allowances are recorded to reduce deferred tax assets to the amount we believe is more likely than not to be realized.
Uncertain tax positions are recognized only when we believe it is more likely than not that the tax position will be upheld on examination by the taxing authorities based on the merits of the position. We recognize interest and penalties, if any, related to uncertain tax positions in income tax expense.
We file various federal and state and local tax returns based on federal and state local consolidation and stand-alone tax rules as applicable.
Earnings (Loss) Per Share
Basic earnings (loss) per share (“EPS”) is calculated by dividing net (loss)/income attributable to common stockholders by the weighted-average number of common shares. Diluted EPS includes the determinants of basic EPS and common stock equivalents outstanding during the period adjusted to give effect to potentially dilutive securities, if the Company is in a net income position. Because the impact of these items is generally anti-dilutive during periods of net loss, there is no difference between basic and diluted loss per common share for periods with net losses. See Note 17 for additional information.
When the Company is in a net income position, the denominator in the computation of diluted EPS is impacted by additional common shares that would have been outstanding if dilutive potential shares of common stock had been issued. Potential shares of common stock that may be issued by the Company include shares of common stock that may be issued upon exercise of outstanding stock options as well as the vesting of restricted stock units. Also included in the diluted EPS denominator are the units of P10 Intermediate owned by the sellers of WTI, assuming the option to exchange the units for shares of Class A common stock of the Company is exercised in full. Under the treasury stock method, the unexercised options are assumed to be exercised at the beginning of the period or at issuance, if later. The assumed proceeds are then used to purchase shares of common stock at the average market price during the period.
97
P10, Inc.
Notes to Consolidated Financial Statements
(dollar amounts stated in thousands)
Stock-Based Compensation Expense
Stock-based compensation relates to grants for shares of P10 awarded to our employees through stock options as well as RSUs awarded to employees and RSAs issued to non-employee directors as compensation for service on the Company's board. Stock compensation expense for awards that cliff-vest after a service period is recorded ratably over the vesting period at the fair market value on the grant date. For awards with graded vesting, and vesting only requires a service condition, the Company elected, in accordance with ASC 718, to treat these awards as single awards for recognition purposes and recognize compensation on a straight-line basis over the requisite service period of the entire award. For awards with graded vesting and require either a performance condition or market condition to vest, the Company treats each expected vesting tranche as an individual award and recognizes expense ratably over the vesting period at the fair market value of the grant date. Certain acquisition-related RSUs vest after meeting certain performance metrics. For these, the Company uses the tranche method and recognizes expense for each tranche of RSU's deemed probable of vesting on a straight-line basis over the expected vesting period. The Company evaluates the probability of vesting at each reporting period. Unvested units are remeasured quarterly against performance metrics as a liability on the Consolidated Balance Sheets. Refer to Note 16 for further discussion. Forfeitures are recognized as they occur.
Segment Reporting
According to ASC 280, Disclosures about Segments of an Enterprise and Related Information, operating segments are defined as components of an enterprise for which discrete financial information is evaluated regularly by the chief operating decision maker in deciding how to allocate resources and in assessing performance. The Company operates our business as a single operating segment, which is how our chief operating decision maker evaluates financial performance and makes decisions regarding the allocation of resources.
Business Acquisitions
In accordance with ASC 805, Business Combinations (“ASC 805”), the Company identifies a business to have three key elements; inputs, processes, and outputs. While an integrated set of assets and activities that is a business usually has outputs, outputs are not required to be present. In addition, all the inputs and processes that a seller uses in operating a set of assets and activities are not required if market participants can acquire the set of assets and activities and continue to produce outputs. In addition, the Company also performs a screen test to determine when a set of assets and activities is not a business. The screen requires that when substantially all of the fair value of the gross assets acquired is concentrated in a single identifiable asset or a group of similar identifiable assets, the set of assets is not a business. If the set of assets and activities is not considered a business, it is accounted for as an asset acquisition using a cost accumulation model. In the cost accumulation model, the cost of the acquisition, including certain transaction costs, is allocated to the assets acquired on the basis of relative fair values.
The Company includes the results of operations of acquired businesses beginning on the respective acquisition dates. In accordance with ASC 805, the Company allocates the purchase price of an acquired business to its identifiable assets and liabilities based on the estimated fair values using the acquisition method. The excess of the purchase price over the amount allocated to the assets and liabilities, if any, is recorded as goodwill. The excess value of the net identifiable assets and liabilities acquired over the purchase price of an acquired business is recorded as a bargain purchase gain. The Company uses all available information to estimate fair values of identifiable intangible assets and property acquired. In making these determinations, the Company may engage an independent third-party valuation specialist to assist with the valuation of certain intangible assets, notes payable, and tax amortization benefits.
The consideration for certain of our acquisitions may include liability classified contingent consideration, which is determined based on formulas stated in the applicable purchase agreements. The amount to be paid under these arrangements is based on certain financial performance measures subsequent to the acquisitions. The contingent consideration included in the purchase price is measured at fair value on the date of the acquisition. The liabilities are remeasured at fair value on each reporting date, with changes in the fair value reflected in operating expenses on our Consolidated Statements of Operations.
For business acquisitions, the Company recognizes the fair value of goodwill and other acquired intangible assets, and estimated contingent consideration at the acquisition date as part of purchase price. This fair value measurement is based on unobservable (Level 3) inputs.
98
P10, Inc.
Notes to Consolidated Financial Statements
(dollar amounts stated in thousands)
Dividends
Dividends are reflected in the Consolidated Financial Statements when declared.
Recent Accounting Pronouncements
Effective January 1, 2021, the Company adopted ASU No. 2019-12, Income Taxes ("Topic 740"): Disclosure Framework - Simplifying the Accounting for Income Taxes, which simplified the accounting for income taxes by removing certain exceptions to the general principles of Topic 740 and clarifying and amending existing guidance. The adoption of Topic 740 did not have a material impact on the Company's Consolidated Financial Statements.
Effective January 1, 2023, the Company adopted ASU No. 2016-13, Measurement of Credit Losses on Financial Instruments (“ASU 2016-13”). ASU 2016-13 provides amendments to ASC 326, Financial Instruments - Credit Losses, which replaces the incurred loss impairment model with a current expected credit loss (“CECL”) model. CECL requires a company to estimate lifetime expected credit losses based on relevant information about historical events, current conditions and reasonable and supportable forecasts. The guidance was applied using the modified retrospective adoption method on January 1, 2023, with early adoption permitted. The adoption of ASU 2016-13 did not have a material impact on the Company's Consolidated Financial Statements.
Effective January 1, 2023, the Company adopted ASU 2021-08, which amends ASC 805 to “require acquiring entities to apply Topic 606 to recognize and measure contract assets and contract liabilities in a business combination.” Under current GAAP, an acquirer generally recognizes such items at fair value on the acquisition date. The guidance is effective for fiscal years beginning after December 15, 2022. The adoption of ASU 2021-08 did not have a material impact on the Company's Consolidated Financial Statements.
Pronouncements Not Yet Adopted
On June 30, 2022, the FASB issued ASU No. 2022-03, Fair Value Measurement of Equity Securities Subject to Contractual Sale Restrictions ("ASU 2022-03"). The amendments in this update affect all entities that have investments in equity securities measured at fair value that are subject to a contractual sale restriction. The amendments clarify that a contractual restriction on the sale of an equity security is not considered part of the unit of account of the equity security and, therefore, is not considered in measuring fair value. The amendments also clarify that an entity cannot, as a separate unit of account, recognize and measure a contractual sale restriction. The guidance is effective for fiscal years beginning after December 15, 2023. We are evaluating the effects of these amendments on our financial reporting.
On November 27, 2023, the FASB issued ASU 2023-07, Segment Reporting - Improvements to Reportable Segment Disclosure ("ASU 2023-07"), which requires incremental disclosures related to a public entity’s reportable segments. Required disclosures include, on an annual and interim basis, significant segment expenses that are regularly provided to the chief operating decision maker (CODM) and included within each reported measure of segment profit or loss, an amount for other segment items (which is the difference between segment revenue less segment expenses and less segment profit or loss) and a description of its composition, the title and position of the CODM, and an explanation of how the CODM uses the reported measure(s) of segment profit or loss in assessing segment performance and deciding how to allocate resources. The standard also permits disclosure of more than one measure of segment profit. ASU 2023-07 is effective for fiscal years beginning after December 15, 2023, and interim periods within fiscal years beginning after December 15, 2024. We are evaluating the effects of these amendments on our financial reporting.
On December 14, 2023, the FASB issued ASU 2023-09, Income Taxes ("Topic 740") - Improvements to Income Tax Disclosures ("ASU 2023-09") to expand the disclosure requirements for income taxes, specifically related to the rate reconciliation and income taxes paid. ASU 2023-09 is effective for our annual periods beginning January 1, 2025, with early adoption permitted. We are evaluating the effects of these amendments on our financial reporting.
99
P10, Inc.
Notes to Consolidated Financial Statements
(dollar amounts stated in thousands)
Note 3. Acquisitions
Acquisition of WTI
On October 13, 2022, the Company completed the acquisition of all of the issued and outstanding membership interests of WTI for a total consideration of $146.0 million and an aggregate of 3,916,666 membership units of P10 Intermediate which can be exchanged on a one-for-one basis into shares of P10 Class A common stock, subject to certain conditions pursuant to the Exchange Agreement entered into on August 25, 2022. The acquisition was accounted for as a business combination pursuant to ASC 805.
The following is a summary of consideration paid:
|
|
Fair Value |
|
|
Cash |
|
$ |
105,262 |
|
Fair value of equity consideration |
|
|
40,733 |
|
Total purchase consideration |
|
$ |
145,995 |
|
In connection with the acquisition, the Company incurred a total of $3.2 million of acquisition-related expenses. Total acquisition-related expenses were $0, $3.2 million and $0 for the years ended December 31, 2023, 2022 and 2021, respectively. These costs are included in professional fees on the Consolidated Statements of Operations.
The following table presents the fair value of the net assets acquired as of the acquisition date:
|
|
Fair Value |
|
|
ASSETS |
|
|
|
|
Cash and cash equivalents |
|
$ |
8,807 |
|
Accounts receivable |
|
|
12,632 |
|
Right-of-use assets |
|
|
2,904 |
|
Prepaid expenses and other assets |
|
|
378 |
|
Property and equipment |
|
|
138 |
|
Intangible assets, net |
|
|
50,300 |
|
Total assets acquired |
|
$ |
75,159 |
|
LIABILITIES |
|
|
|
|
Accounts payable and accrued expenses |
|
$ |
13,555 |
|
Lease liabilities |
|
|
2,957 |
|
Total liabilities assumed |
|
$ |
16,512 |
|
|
|
|
|
|
Net identifiable assets acquired |
|
$ |
58,647 |
|
Goodwill |
|
|
87,348 |
|
Net assets acquired |
|
$ |
145,995 |
|
The following table presents the fair value of the identifiable intangible assets acquired:
|
|
|
|
|
Weighted- |
|
|
|
|
|
|
Average |
|
|
|
|
|
|
Amortization |
|
|
|
Fair Value |
|
|
Period |
|
Value of management and advisory contracts |
|
$ |
43,500 |
|
|
9 |
Value of trade name |
|
|
6,800 |
|
|
10 |
Total identifiable intangible assets |
|
$ |
50,300 |
|
|
|
Goodwill
The goodwill recorded as part of the acquisition includes the expected benefits that management believes will result from the acquisition, including the Company’s build out of its investment product offering. Approximately $87.3 million of goodwill is expected to be deductible for tax purposes. To the extent there are payments on EBITDA-related earnouts as discussed in Note 14, those amounts would be amortizable for tax purposes at such time.
Identifiable Intangible Assets
The fair value of management and advisory contracts acquired were estimated using the excess earnings method. Significant inputs to the valuation model include existing revenue, estimates of expenses and contributory asset charges, the economic life of the contracts and a discount rate based on a weighted average cost of capital.
100
P10, Inc.
Notes to Consolidated Financial Statements
(dollar amounts stated in thousands)
The fair value of trade names acquired were estimated using the relief from royalty method. Significant inputs to the valuation model include estimates of existing and future revenue, estimated royalty rate, economic life and a discount rate based on a weighted average cost of capital.
The management and advisory contracts and trade names have a finite useful life. The carrying value of the management fund and advisory contracts and trade names will be amortized in line with the pattern in which the economic benefits arise and are reviewed at least annually for indicators of impairment in value that is other than temporary.
Pro-forma Financial Information
2022 Acquisition:
The following unaudited pro forma condensed consolidated results of operations of the Company assumes the acquisition of WTI were completed on January 1, 2021:
|
|
For the Year |
|
|||||
|
|
|
|
|||||
|
|
2022 |
|
|
2021 |
|
||
|
|
|
|
|
|
|
||
Revenue |
|
|
224,500 |
|
|
$ |
182,446 |
|
|
|
|
|
|
|
|
||
Net income attributable to P10 |
|
|
24,513 |
|
|
|
6,044 |
|
Pro-forma adjustments include revenue and net (loss)/income of the acquired business for each period. Other pro forma adjustments include intangible amortization expense, interest expense based on debt issued in connection with the acquisition, and compensation expense contingent on EBITDA (as noted in Note 14) as if the acquisition were completed on January 1, 2021. Additionally, this does not reflect any pro forma adjustments related to the acquisitions which occurred in 2021.
Note 4. Revenue
The following presents revenues disaggregated by product offering:
|
|
For the Year |
|
|||||||||
|
|
|
|
|||||||||
|
|
2023 |
|
|
2022 |
|
|
2021 |
|
|||
Management fees |
|
$ |
233,780 |
|
|
$ |
192,769 |
|
|
$ |
145,811 |
|
Advisory fees |
|
|
4,949 |
|
|
|
3,777 |
|
|
|
3,613 |
|
Subscriptions |
|
|
523 |
|
|
|
642 |
|
|
|
641 |
|
Other revenue |
|
|
2,482 |
|
|
|
1,172 |
|
|
|
469 |
|
Total revenues |
|
$ |
241,734 |
|
|
$ |
198,360 |
|
|
$ |
150,534 |
|
Note 5. Strategic Alliance Expense
In connection with the Bonaccord acquisition, Bonaccord entered into a Strategic Alliance Agreement ("SAA") with a third-party investor. This SAA provides the third-party the right to receive 15% of the net management fee earnings, which includes the management fees minus applicable expenses, for Fund I and subsequent funds, paid quarterly, in exchange for funding certain amounts of capital commitments to the fund. Net management fee earnings the third-party has the right to receive is based on the total capital committed. For the years ended December 31, 2023, 2022, and 2021, the strategic alliance expense reported was $1.5 million, $0.7 million, and $0.2 million, respectively. This is reported on the Consolidated Statements of Operations as strategic alliance expense in operating expenses.
Within 60 days following the final closing of the next fund, Bonaccord Fund II ("Fund II"), the third-party has the opportunity to acquire, at the price at the time of the original acquisition, equity interests in Bonaccord based on the amount of commitment made. For each $5.0 million, up to a maximum of $250.0 million in irrevocable capital commitments to Fund II, the third-party can acquire 10 basis points up to a maximum of 5% equity in Bonaccord. The third party would be entitled to receive distributions of net management fee earnings by the percentage acquired, retroactive to the date of the first close in Fund II. The maximum commitment requirement has been met as of December 31, 2023.
101
P10, Inc.
Notes to Consolidated Financial Statements
(dollar amounts stated in thousands)
Fund II has not yet reached the final close, but the Company believes it is probable that the third-party will exercise the option to acquire equity in Bonaccord and has begun to accrue an additional 5% of net management fee earnings, which is included in the strategic alliance expense. If executed, the purchase price shall be reduced by the amount of management fee distributions which the third-party would have been paid as of the initial closing of Fund II.
Similar terms apply for Fund III with the exception that the third-party can acquire 9.8 basis points for every $5.0 million committed up to 4.9%. This commitment has not yet been met as of December 31, 2023 as Fund III has not yet started raising capital. If commitment conditions to funds subsequent to Funds II and III are not satisfied, then within 60 days of the final closing of such subsequent fund giving rise to the condition not being satisfied, the Company may elect to repurchase the equity granted to the third-party. The repurchase shall be at the fair market value of such equity at that point in time.
Note 6. Notes Receivable
The Company has two types of notes receivable. The first is an Advance Agreement and Secured Promissory Note that was executed on September 30, 2021 between the Company and BCP to lend funds to certain employees to be used to pay general partner commitments to certain funds managed by Bonaccord. This agreement provides for a note to BCP for $5.0 million, of which $4.8 million was drawn as of December 31, 2023 with a maturity date of September 30, 2031. The note will earn interest at the greater of (i) the applicable federal rate that must be charged to avoid imputation of interest under Section 1274(d) of the U.S. Internal Revenue Code and (ii) 5.5%. The stated interest rate is the effective rate. Interest will be paid on December 31st of each year commencing December 31, 2021, with any unpaid accrued interest being capitalized and added to the outstanding principal balance. Principal payments will be made periodically from mandatorily required payments from available cash flows at BCP.
The second consists of Secured Promissory Notes that were executed on October 13, 2023 between the Company and certain employees of Bonaccord to lend funds to be used to pay general partner commitments to certain funds managed by Bonaccord. The notes provide $1.0 million of cash to certain employees and are collateralized by such employees' privately owned shares of the Company. The term of the additional notes is five years, maturing on October 13, 2028 with all principal due at maturity. The notes will accrue interest at SOFR plus 2.10% and is payable annually in arrears.
As of December 31, 2023 and December 31, 2022, the total notes receivable balance was $5.8 million and $4.2 million, respectively. The Company recognized interest income of $0.3 million, $0.1 million and $0.1 million for the years ended December 31, 2023, 2022 and 2021, respectively.
Note 7. Variable Interest Entities
Consolidated VIEs
The Company consolidates certain VIEs for which it is the primary beneficiary. VIEs consist of certain operating entities not wholly owned by the Company and include P10 Intermediate, Holdco, RCP 2, RCP 3, TrueBridge, Hark, Bonaccord, and WTI. The assets of the consolidated VIEs totaled $579.4 million and $568.0 million as of December 31, 2023 and December 31, 2022, respectively. The liabilities of the consolidated VIEs totaled $397.6 million and $96.3 million as of December 31, 2023 and December 31, 2022, respectively. The increase in VIE liabilities throughout 2023 is mainly attributable to debt obligations moving from P10, Inc. to P10 Intermediate. With the exception of the Credit Facility, the assets of our consolidated VIE’s are owned by those entities and not generally available to satisfy P10’s obligations. The liabilities of our consolidated VIE’s are obligations of those entities and their creditors do not generally have recourse to the assets of P10.
Unconsolidated VIEs
Through its subsidiary, ECG, the Company holds variable interests in the form of direct equity interests in certain VIEs that are not consolidated because the Company is not the primary beneficiary. The Company's maximum exposure to loss is limited to the potential loss of assets recognized relating to these unconsolidated entities. These variable interests are included in investment in unconsolidated subsidiaries on the accompanying Consolidated Balance Sheets.
102
P10, Inc.
Notes to Consolidated Financial Statements
(dollar amounts stated in thousands)
Note 8. Investment in Unconsolidated Subsidiaries
The Company’s investment in unconsolidated subsidiaries consist of unconsolidated equity method investments primarily related to ECG’s tax credit finance and asset management activities. Additionally, the investment in Enhanced Capital Partners and Enhanced PC is recorded at zero. The Company, therefore, does not use the equity method of accounting because the Company has no guaranteed obligations or commitments to provide financial support to the investee.
As of December 31, 2023, investment in unconsolidated subsidiaries totaled $1.7 million, of which $1.7 million related to ECG’s asset management businesses and $0 related to ECG’s tax credit finance businesses. As of December 31, 2022, investment in unconsolidated subsidiaries totaled $2.3 million, of which $2.1 million related to ECG’s asset management businesses and $0.2 million related to ECG’s tax credit finance businesses.
Asset Management
ECG manages some of its alternative asset management funds through various unconsolidated subsidiaries and records these investments under the equity method of accounting. ECG recorded its share of income in the amount of $0.2 million for the year ended December 31, 2023 and $1.5 million for the year ended December 31, 2022, which is included in other (expense)/income on the Consolidated Financial Statements. For the year ended December 31, 2023, ECG made $0 of capital contributions and received distributions of $0.6 million. For the year ended December 31, 2022, ECG made $0 of capital contributions and received $1.0 million in distributions.
Tax Credit Finance
ECG provides a wide range of tax credit transactions and consulting services through various entities which are wholly owned subsidiaries of Enhanced Tax Credit Finance, LLC (“ETCF”), which is a wholly owned subsidiary of ECG. Some of these subsidiaries own nominal interests, typically under 1.0%, in various VIEs and record these investments under the measurement alternative described in Note 2. For the year ended December 31, 2023, ECG made $0 of capital contributions and received distributions of $0.1 million. For the year ended December 31, 2022, ECG made $0 of capital contributions and received distributions of $0.
Note 9. Property and Equipment
Property and equipment consist of the following:
|
|
As of December 31, |
|
|
As of December 31, |
|
||
|
|
|
|
|
|
|
||
|
|
2023 |
|
|
2022 |
|
||
Computers and purchased software |
|
$ |
1,528 |
|
|
$ |
631 |
|
Furniture and fixtures |
|
|
1,666 |
|
|
|
2,201 |
|
Leasehold improvements |
|
|
2,894 |
|
|
|
2,197 |
|
|
|
|
6,088 |
|
|
|
5,029 |
|
Less: accumulated depreciation |
|
|
(2,763 |
) |
|
|
(2,151 |
) |
Total property and equipment, net |
|
$ |
3,325 |
|
|
$ |
2,878 |
|
103
P10, Inc.
Notes to Consolidated Financial Statements
(dollar amounts stated in thousands)
Note 10. Goodwill and Intangibles
Changes in goodwill for the years ended December 31, 2023 and December 31, 2022 are as follows:
Balance at December 31, 2021 |
|
$ |
418,701 |
|
|
|
|
|
|
Purchase price adjustment |
|
|
(11 |
) |
Increase from acquisitions |
|
|
87,948 |
|
Balance at December 31, 2022 |
|
$ |
506,638 |
|
Purchase price adjustment |
|
|
(600 |
) |
Balance at December 31, 2023 |
|
$ |
506,038 |
|
During the year ended December 31, 2023, there was a revision to the provisional fair value of the WTI tradenames as a result of obtaining new information that was not available at acquisition. This revision resulted in a purchase price adjustment of $0.6 million to goodwill and intangible assets.
Intangibles consists of the following:
|
|
As of December 31, 2023 |
|
|||||||||
|
|
Gross Carrying |
|
|
Accumulated |
|
|
Net Carrying |
|
|||
Indefinite-lived intangible assets: |
|
|
|
|
|
|
|
|
|
|||
Trade names |
|
$ |
17,375 |
|
|
$ |
— |
|
|
$ |
17,375 |
|
Technology |
|
|
30 |
|
|
|
— |
|
|
|
30 |
|
Total indefinite-lived intangible assets |
|
|
17,405 |
|
|
|
— |
|
|
|
17,405 |
|
Finite-lived intangible assets: |
|
|
|
|
|
|
|
|
|
|||
Trade names |
|
|
28,240 |
|
|
|
(5,789 |
) |
|
|
22,451 |
|
Management and advisory contracts |
|
|
194,666 |
|
|
|
(111,873 |
) |
|
|
82,793 |
|
Technology |
|
|
2,380 |
|
|
|
(1,834 |
) |
|
|
546 |
|
Total finite-lived intangible assets |
|
|
225,286 |
|
|
|
(119,496 |
) |
|
|
105,790 |
|
Total intangible assets |
|
$ |
242,691 |
|
|
$ |
(119,496 |
) |
|
$ |
123,195 |
|
|
|
As of December 31, 2022 |
|
|||||||||
|
|
Gross Carrying |
|
|
Accumulated |
|
|
Net Carrying |
|
|||
Indefinite-lived intangible assets: |
|
|
|
|
|
|
|
|
|
|||
Trade names |
|
$ |
17,350 |
|
|
$ |
— |
|
|
$ |
17,350 |
|
Technology |
|
|
30 |
|
|
|
— |
|
|
|
30 |
|
Total indefinite-lived intangible assets |
|
|
17,380 |
|
|
|
— |
|
|
|
17,380 |
|
Finite-lived intangible assets: |
|
|
|
|
|
|
|
|
|
|||
Trade names |
|
|
28,251 |
|
|
|
(3,472 |
) |
|
|
24,779 |
|
Management and advisory contracts |
|
|
194,066 |
|
|
|
(85,563 |
) |
|
|
108,503 |
|
Technology |
|
|
2,374 |
|
|
|
(1,241 |
) |
|
|
1,133 |
|
Total finite-lived intangible assets |
|
|
224,691 |
|
|
|
(90,276 |
) |
|
|
134,415 |
|
Total intangible assets |
|
$ |
242,071 |
|
|
$ |
(90,276 |
) |
|
$ |
151,795 |
|
104
P10, Inc.
Notes to Consolidated Financial Statements
(dollar amounts stated in thousands)
Management and advisory contracts and finite lived trade names are amortized over 7 - 16 years and are being amortized in line with pattern in which the economic benefits that are expected to occur. Technology is amortized on a straight-line basis over 4 years. The amortization expense for each of the next five years and thereafter are as follows:
2024 |
|
$ |
25,612 |
|
2025 |
|
|
21,269 |
|
2026 |
|
|
16,640 |
|
2027 |
|
|
13,307 |
|
2028 |
|
|
9,986 |
|
Thereafter |
|
|
18,976 |
|
|
|
|
|
|
Total amortization |
|
$ |
105,790 |
|
Note 11. Fair Value Measurements
The Company measures certain liabilities at fair value on a recurring basis which are discussed below. The credit facility's estimated fair value was $289.8 million and $289.2 million as of December 31, 2023 and 2022, respectively using Level 2 inputs.
Earnouts associated with the acquisitions of Bonaccord and Hark
Included in total consideration of the acquisition of Bonaccord is an earnout payment not to exceed $20 million. The amount ultimately owed to the sellers is based on achieving specific fundraising targets and any amounts paid to the sellers will be paid by October 2027, at which point the earnout expires. Payments are made after each close. As of December 31, 2023, $13.1 million has been paid in total contingent consideration associated with the earnout, of which $5.8 million was paid in the year ended December 31, 2023. It is highly probable that the remainder of the earnout will be achieved. Total remeasurement expense recognized for the years ended December 31, 2023, 2022, and 2021 was $0.5 million, $0.3 million and $1.7 million, respectively. This is included in contingent consideration expense on the Consolidated Statements of Operations. The Company's contingent consideration is considered to be a Level 3 fair value measurement as the significant inputs are unobservable and require significant judgment or estimation. The remainder of the earnout is highly probable to be achieved given the fundraising amount to date and projected fundraising should satisfy the targets. As of December 31, 2023, the estimated fair value of the remaining contingent consideration totaled $6.7 million. Following December 31, 2023, the Company has paid $0.2 million towards the remaining contingent consideration.
Included in the total consideration of the acquisition of Hark is an earnout not to exceed $5.4 million. Total remeasurement expense recognized for the years ended December 31, 2023, 2022, and 2021 totaled $0.1 million, $1.5 million, and $1.7 million, respectively. This is included in contingent consideration expense on the Consolidated Statements of Operations. The entirety of the Hark contingent consideration for $5.4 million was paid during the year ended December 31, 2023.
105
P10, Inc.
Notes to Consolidated Financial Statements
(dollar amounts stated in thousands)
The following tables provide details regarding the classification of these liabilities within the fair value hierarchy as of the dates presented:
|
As of December 31, 2023 |
|
|||||||||||||
|
Level I |
|
|
Level II |
|
|
Level III |
|
|
Total |
|
||||
Liabilities |
|
|
|
|
|
|
|
|
|
|
|
||||
Contingent consideration obligation |
$ |
- |
|
|
$ |
- |
|
|
$ |
6,693 |
|
|
$ |
6,693 |
|
Total liabilities |
$ |
- |
|
|
$ |
- |
|
|
$ |
6,693 |
|
|
$ |
6,693 |
|
|
|
|
|
|
|
|
|
|
|
|
|
||||
|
|
|
|
|
|
|
|
|
|
|
|
||||
|
As of December 31, 2022 |
|
|||||||||||||
|
Level I |
|
|
Level II |
|
|
Level III |
|
|
Total |
|
||||
Liabilities |
|
|
|
|
|
|
|
|
|
|
|
||||
Contingent consideration obligation |
$ |
- |
|
|
$ |
- |
|
|
$ |
17,337 |
|
|
$ |
17,337 |
|
Total liabilities |
$ |
- |
|
|
$ |
- |
|
|
$ |
17,337 |
|
|
$ |
17,337 |
|
For the liabilities presented in the tables above, there were no changes in fair value hierarchy levels during the years ended December 31, 2023 and December 31, 2022.
The changes in the fair value of Level III financial instruments are set forth below:
Contingent Consideration Liability |
|
|
|
|
For the Year Ended December 31, |
|
|||||
|
|
|
|
|
2023 |
|
|
2022 |
|
||
Balance, beginning of year: |
|
|
|
|
$ |
17,337 |
|
|
$ |
22,963 |
|
Additions |
|
|
|
|
|
- |
|
|
|
- |
|
Change in fair value |
|
|
|
|
|
560 |
|
|
|
1,717 |
|
Settlements |
|
|
|
|
|
(11,204 |
) |
|
|
(7,343 |
) |
Balance, end of period: |
|
|
|
|
$ |
6,693 |
|
|
$ |
17,337 |
|
The fair value of the contingent consideration liability represents the fair value of future payments upon satisfaction of performance targets. The assumptions used in the analysis are inherently subjective; therefore, the ultimate amount of the contingent consideration liability primarily relate to the expected future payments of obligations with a discount rate applied. The contingent consideration liability is included in contingent consideration on the Consolidated Balance Sheets. Changes in the fair value of the liability are included in contingent consideration expense on the Consolidated Statements of Operations.
Note 12. Debt Obligations
Debt obligations consists of the following:
|
|
As of |
|
|
As of |
|
||
|
|
December 31, |
|
|
December 31, |
|
||
|
|
2023 |
|
|
2022 |
|
||
|
|
|
|
|
|
|
||
Revolver facility |
|
$ |
90,700 |
|
|
$ |
80,900 |
|
Debt issuance costs |
|
|
(1,848 |
) |
|
|
(2,783 |
) |
Revolver facility, net |
|
$ |
88,852 |
|
|
$ |
78,117 |
|
Term Loan |
|
$ |
201,875 |
|
|
$ |
212,500 |
|
Debt issuance costs |
|
|
(883 |
) |
|
|
(1,393 |
) |
Term loan, net |
|
$ |
200,992 |
|
|
$ |
211,107 |
|
Total debt obligations |
|
$ |
289,844 |
|
|
$ |
289,224 |
|
The principal balance consists of the following tranches:
106
P10, Inc.
Notes to Consolidated Financial Statements
(dollar amounts stated in thousands)
|
|
December 31, 2023 |
||||||||||||
|
|
|
|
|
|
|
|
|
|
|
|
|||
|
|
Principal Amount |
|
|
Base Rate |
|
|
SOFR Rate |
|
|
Rate Expiration Date |
|||
|
|
|
|
|
|
|
|
|
|
|
|
|||
Term Loan |
|
$ |
118,750 |
|
|
|
2.10 |
% |
|
|
5.18 |
% |
|
6/28/2024 |
Term Loan |
|
|
83,125 |
|
|
|
2.10 |
% |
|
|
5.45 |
% |
|
4/18/2024 |
Revolver Facility |
|
|
16,500 |
|
|
|
2.10 |
% |
|
|
5.39 |
% |
|
2/29/2024 |
Revolver Facility |
|
|
10,500 |
|
|
|
2.10 |
% |
|
|
5.36 |
% |
|
1/29/2024 |
Revolver Facility |
|
|
14,000 |
|
|
|
2.10 |
% |
|
|
5.35 |
% |
|
3/27/2024 |
Revolver Facility |
|
|
6,000 |
|
|
|
2.10 |
% |
|
|
5.41 |
% |
|
1/23/2024 |
Revolver Facility |
|
|
2,000 |
|
|
|
2.10 |
% |
|
|
5.36 |
% |
|
1/29/2024 |
Revolver Facility |
|
|
12,000 |
|
|
|
2.10 |
% |
|
|
5.39 |
% |
|
3/14/2024 |
Revolver Facility |
|
|
9,500 |
|
|
|
2.10 |
% |
|
|
5.42 |
% |
|
1/8/2024 |
Revolver Facility |
|
|
3,500 |
|
|
|
2.10 |
% |
|
|
5.39 |
% |
|
1/30/2024 |
Revolver Facility |
|
|
5,500 |
|
|
|
2.10 |
% |
|
|
5.39 |
% |
|
2/28/2024 |
Revolver Facility |
|
|
3,500 |
|
|
|
2.10 |
% |
|
|
5.34 |
% |
|
1/4/2024 |
Revolver Facility |
|
|
2,100 |
|
|
|
2.10 |
% |
|
|
5.38 |
% |
|
3/7/2024 |
Revolver Facility |
|
|
4,600 |
|
|
|
2.10 |
% |
|
|
5.37 |
% |
|
3/11/2024 |
Revolver Facility |
|
|
1,000 |
|
|
|
2.10 |
% |
|
|
5.36 |
% |
|
1/22/2024 |
Total |
|
$ |
292,575 |
|
|
|
|
|
|
|
|
|
||
Revolving Credit Facility and Term Loan
On December 22, 2021, the Company entered into a new credit agreement (the "Credit Agreement") with JPMorgan, in its capacity as administrative agent and collateral agent, and Texas Capital Bank, as joint lead arrangers and joint bookrunners, and the other loan parties party thereto. The Credit Agreement consists of two facilities. The first is a revolving credit facility with an available balance of $125 million (the "Revolver Facility"). The second is a term loan for $125 million (the "Term Loan"). In addition to the Term Loan and Revolver Facility, the Credit Agreement also includes a $125 million accordion feature. In October 2022, the accordion feature was exercised with the acquisition of WTI at which point it was split into $87.5 million worth of term loan and $37.5 million of revolver.
Both facilities are "Term SOFR Loans" meaning loans bearing interest based upon the "Adjusted Term SOFR Rate". The Adjusted Term SOFR Rate is the Secured Overnight Financing Rate ("SOFR") at the date of election, plus 2.10%. The Company can elect one or three months for the Revolver Facility and three or six months for the Term Loan. Principal for the Term Loan is contractually repaid at a rate of 1.25% on the term loan quarterly effective March 31, 2023. The Revolving Credit Facility has no contractual principal repayments until maturity, which is December 22, 2025 for both facilities. Certain P10 subsidiaries are encumbered by this debt agreement.
The Credit Agreement contains affirmative and negative covenants typical of such financing transactions, and specific financial covenants which require P10 to maintain a minimum leverage ratio. As of December 31, 2023, P10 was in compliance with its financial covenants required under the facility. For the years ended December 31, 2023, 2022, and 2021, $20.4 million, $8.4 million, and $22.2 million of interest expense was incurred, respectively.
Debt Payable
Future principal maturities of debt as of December 31, 2023 are as follows:
2024 |
|
$ |
10,625 |
|
2025 |
|
|
281,950 |
|
2026 |
|
|
- |
|
Thereafter |
|
|
- |
|
|
|
$ |
292,575 |
|
Debt Issuance Costs
Debt issuance costs are offset against the Revolver Facility and Term Loan. Unamortized debt issuance costs for the Revolver Facility and Term Loan as of December 31, 2023 and December 31, 2022 were $2.7 million and $4.2 million, respectively.
107
P10, Inc.
Notes to Consolidated Financial Statements
(dollar amounts stated in thousands)
Amortization expense related to debt issuance costs totaled $1.4 million for the year ended December 31, 2023, $1.1 million for the year ended December 31, 2022 and $6.0 million for the year ended December 31, 2021. This is included in interest expense, net on the Consolidated Statements of Operations.
Note 13. Related Party Transactions
Effective January 1, 2021, the Company entered into a sublease with 210 Capital, LLC, a related party, for office space serving as our corporate headquarters. The monthly rent expense is $20.3 thousand, and the lease expires December 31, 2029. In the fourth quarter of 2022, the Company sublet an additional amount of office space in the corporate headquarters. This contributed an additional $3.4 thousand monthly. P10 has paid $0.3 million, $0.3 million and $0.2 million in rent to 210 Capital, LLC for the years ended December 31, 2023, 2022 and 2021, respectively.
Effective April 1, 2020, P10 Intermediate pays a quarterly management fee of $250 thousand to Keystone Capital XXX, LLC, which was the holder of the Series B preferred shares issued by P10 Intermediate in connection with the acquisition of Five Points. As a result of that agreement, P10 Intermediate paid $0, $0, and $0.8 million for the years ended December 31, 2023, 2022 and 2021, respectively. This management fee was terminated effective October 20, 2021 when the Company's redeemable noncontrolling interest was converted to shares of Class B common stock in connection with the Company's IPO.
As described in Note 1, through its subsidiaries, the Company serves as the investment manager to the Funds. Certain expenses incurred by the Funds are paid upfront and are reimbursed from the Funds as permissible per fund agreements. As of December 31, 2023, the total accounts receivable from the Funds totaled $18.9 million, of which $5.5 million related to reimbursable expenses and $13.4 million related to fees earned but not yet received. As of December 31, 2022, the total accounts receivable from the Funds totaled $16.8 million, of which $6.2 million related to reimbursable expenses and $10.6 million related to fees earned but not yet received. Reimbursable expenses and fees earned but not yet received are included in due from related parties and accounts receivable on the Consolidated Balance Sheets, respectively. In certain instances, the Company may incur expenses related to specific products that never materialize.
Upon the closing of the Company’s acquisition of ECG and ECP, the Advisory Agreement between ECG and Enhanced PC immediately became effective. Under this agreement, ECG provides advisory services to Enhanced PC related to the assets and operations of the permanent capital subsidiaries owned by Enhanced PC, as contributed by both ECG and ECP, and new projects undertaken by Enhanced PC. In exchange for those services, which commenced on January 1, 2021, ECG receives advisory fees from Enhanced PC based on a declining fixed fee schedule, that is commensurate with the level of services being performed as the projects expire. The Company did not adjust the promised amount of consideration for the effects of a significant financing component at each contract inception as the Company expected that the period between services being provided and cash collection would be less than one year. The total advisory fees are $107.5 million over nine years inclusive of new projects added since inception. This agreement is subject to customary termination provisions. Since inception, $62.0 million of the total $107.5 million advisory fees have been recognized as revenue. There was $45.5 million in remaining performance obligations related to this agreement, which will be recognized between January 1, 2024 and December 31, 2030. For the years ended December 31, 2023, 2022, and 2021, advisory fees earned or recognized under this agreement were $20.9 million, $22.2 million and $19.0 million, respectively, and is reported in management and advisory fees on the Consolidated Statements of Operations. The Company also earns interest income on the balance outstanding. Revenues from interest were $0.7 million, $0.3 million, and $0 for the years ended December 31, 2023, 2022, and 2021, respectively, which is included in management and advisory fees on the Consolidated Statements of Operations. As of December 31, 2023 and December 31, 2022, the associated receivable was $48.5 million and $28.5 million and is included in due from related parties on the Consolidated Balance Sheets. Payment is expected to be collected as the permanent capital subsidiaries complete and liquidate multi-year projects covered under this agreement.
Upon the closing of the Company’s acquisition of ECG and ECP, the Administrative Services Agreement between ECG and Enhanced Capital Holdings, Inc. (“ECH”), the entity which holds a controlling equity interest in ECP, immediately became effective. Under this agreement, ECG pays ECH for the use of their employees to provide services to Enhanced PC at the direction of ECG. The invoice associated with this agreement is paid quarterly in arrears and subject to 5% of interest per annum. The Company recognized $13.2 million, $11.5 million and $8.3 million for the years ended December 31, 2023, 2022 and 2021, respectively, related to this agreement within compensation and benefits on our Consolidated Statements of Operations.
108
P10, Inc.
Notes to Consolidated Financial Statements
(dollar amounts stated in thousands)
As of December 31, 2023 and December 31, 2022, the associated accrual was $2.1 million and $2.2 million, respectively, and is included in due to related parties on the Consolidated Balance Sheets.
On September 10, 2021, Enhanced entered into a strategic partnership with Crossroads Impact Corp ("Crossroads"), the parent company of Capital Plus Financial ("CPF"), a leading certified development financial institution. Under the terms of the agreement, Enhanced will originate and manage loans across its diverse lines of business including small business loans to women and minority owned businesses, and loans to renewable energy and community development projects. The loans will be held by CPF and CPF will pay an advisory fee to Enhanced.
On July 6, 2022, Crossroads entered into the Advisory Agreement (the “Crossroads Advisory Agreement") with ECG. The Crossroads Advisory Agreement provides for ECG to receive a services fee of approximately 1.5% per year of the capital deployed by Crossroads under the Crossroads Advisory Agreement (0.375% quarterly) and an incentive fee of 15% over a 7% hurdle rate. In relation to the strategic partnership with Crossroads effective September 10, 2021 and the Crossroads Advisory Agreement, the Company recognized $8.9 million, $4.4 million, and $0.2 million of fees for the years ended December 31, 2023, 2022, and 2021, respectively, which is included in management and advisory fees on the Consolidated Statements of Operations.
On July 6, 2022, certain funds managed by the Company purchased 4,646,840 shares of Crossroads common stock at $10.76 per shares, for an aggregate amount of approximately $50 million. On August 1, 2022, an additional purchase of 1,394,052 shares of Crossroads common stock at $10.76 per share occurred. Two members of the Board of Directors of the Company, including the Executive Chairman, are directors of Crossroads and have recused themselves from any decisions related to Crossroads or CPF. The Company recognizes an annual fee from the funds of $20 thousand of which $20 thousand and $10 thousand have been recognized for the years ended December 31, 2023 and December 31, 2022, respectively, which is included in management and advisory fees on the Consolidated Statements of Operations. No revenues were recognized for the year ended December 31, 2021.
Upon the closing of the Bonaccord acquisition on September 30, 2021, an Advance Agreement and Secured Promissory Note was signed with BCP, an entity that was formed by employees of the Company. Additional Secured Promissory Notes were signed with certain Bonaccord employees on October 13, 2023. For details, see Note 6.
Note 14. Commitments and Contingencies
Operating Leases
The Company leases office space and various equipment under non-cancelable operating leases, with the longest lease expiring in 2032. These lease agreements provide for various renewal options. Rent expense for the various leased office space and equipment was approximately $3.9 million, $3.5 million, and $2.0 million for the years ended December 31, 2023, December 31, 2022, and December 31, 2021, respectively. Rent expense for the year ended December 31, 2021 included a reduction to overall expense of $0.3 million for a rent concession as a result of the COVID-19 pandemic. P10 elected the practical expedient, whereby the concessions were treated as a reduction of rent expense during the period received.
The Company leases an insignificant amount of office equipment under non-cancelable financing leases, with the longest lease expiring in 2028. The finance lease right-of-use asset is included in right-of-use assets and the finance lease liability is included in lease liabilities in the Consolidated Balance Sheets. Amortization and interest expense for the finance leased equipment is included in general, administrative and other in the Consolidated Statements of Operations.
The following table presents information regarding the Company’s operating leases as of December 31, 2023:
Operating lease right-of-use assets |
|
$ |
16,901 |
|
Operating lease liabilities |
|
$ |
20,087 |
|
Cash paid during year ended December 31, 2023 for operating lease liabilities |
|
$ |
3,402 |
|
Weighted-average remaining lease term (in years) |
|
|
6.77 |
|
Weighted-average discount rate |
|
|
4.33 |
% |
109
P10, Inc.
Notes to Consolidated Financial Statements
(dollar amounts stated in thousands)
The future contractual lease payments as of December 31, 2023 are as follows:
2024 |
|
|
4,012 |
|
2025 |
|
|
3,284 |
|
2026 |
|
|
2,993 |
|
2027 |
|
|
2,889 |
|
2028 |
|
|
2,586 |
|
Thereafter |
|
|
7,707 |
|
Total undiscounted lease payments |
|
|
23,471 |
|
Less imputed interest |
|
|
(3,384 |
) |
Total operating lease liabilities |
|
$ |
20,087 |
|
Earnout Payment
With the acquisition of WTI, an earnout payment of up to $70.0 million of cash and common stock may be earned upon meeting certain performance metrics. Upon the achievement of $20.0 million, $22.5 million, and $25.0 million of EBTIDA, $35.0 million, $17.5 million, and $17.5 million are earned, respectively. Of the total amount, $50.0 million can be earned by the sellers and the remaining $20.0 million would be allocated to employees of the Company at the time the earnout is earned. Payment to both sellers and employees is contingent on continued employment and, therefore, these earnout payments are recorded as compensation and benefits expense on the Consolidated Statements of Operations. Payments will be made in cash, with the option to pay up to 50.0% in units of P10 Intermediate, no later than 90 days following the last day of the calendar quarter in which a milestone payment is achieved. Total payment will not exceed $70.0 million and any amounts paid will be paid by October 2027, at which point the earnout expires. The Company will evaluate whether each earn-out hurdle is probable of occurring and recognize an expense over the period the hurdle is expected to be achieved. As of December 31, 2023, the Company has determined that only the first two EBITDA hurdles are probable of being achieved. For the years ended December 31, 2023, December 31, 2022, and December 31, 2021, $21.0 million, $5.2 million, and $0.0 million of expense was recognized, respectively. As of December 31, 2023 and December 31, 2022, the balance was $26.2 million and $5.2 million, respectively, which is included in accrued compensation and benefits in the Consolidated Balance Sheets. No payments have been made on the earnout.
Bonus Payment
In connection with the acquisition of WTI, certain employees entered into employment agreements. As part of these employment agreements, certain employees may receive a one-time bonus payment if the employee is employed by the Company as of the fifth anniversary of the effective date and the trailing-twelve month EBITDA of WTI at that time is equal to or greater than $20.0 million. Payment can be made in cash or stock of P10, provided that no more than $5.0 million will be payable in cash. Total payment will not exceed $10.0 million and any amounts will be paid in October 2027. For the years ended December 31, 2023, December 31, 2022, and December 31, 2021, the Company recognized $2.0 million, $0.4 million, and $0 of expense, respectively, which is included in compensation and benefits on the Consolidated Statements of Operations. As of December 31, 2023 and December 31, 2022, the balance was $2.4 million and $0.4 million, respectively, and is included in accrued compensation and benefits on the Consolidated Balance Sheets.
Revenue Share Arrangement
The Company recognizes accrued contingent liabilities and contingent payments to customers asset in our Consolidated Balance Sheets for an agreement that exists between ECG and third party customers. The agreements require ECG to share in certain revenues earned with the third parties and also include an option for the third parties to sell back the revenue share to ECG at a set multiple. The Company’s contingent liabilities and corresponding contingent payments to customers are recognized once determined to be probable and estimable. The contingent payments to customers are amortized and recorded within management and advisory fees on the Consolidated Statements of Operations over the revenue share agreement. As of December 31, 2023, the Company has determined that the put options are probable and have accrued estimated contingent liabilities and contingent payments to customers. As of December 31, 2023 and December 31, 2022, the balance was $16.2 million and $14.3 million, respectively, and is included in accrued contingent liabilities on the Consolidated Balance Sheets. The associated contingent payments to customers asset balance was $14.0 million and $13.6 million as of December 31, 2023 and December 31, 2022, respectively. The Company recognized $1.5 million, $0.7 million, and $0 of amortization of contingent payments to customers for the years ended December 31, 2023, December 31, 2022, and December 31, 2021, respectively, which is included in management and advisory fees on the Consolidated Statements of Operations.
110
P10, Inc.
Notes to Consolidated Financial Statements
(dollar amounts stated in thousands)
The Company will reassess each period and recognize all changes as if they occurred at inception.
Departure of Director
As discussed in Note 18, subsequent to the end of the year, the Company announced that William "Fritz" Souder, the Company's Chief Operating Officer ("COO"), will be retiring from P10 in May of 2024. Associated with his termination, the COO will receive $1.2 million of severance payments. For the year ended December 31, 2023, P10 recognized $1.2 million of severance expense related to the retirement, which is included in compensation and benefits in the Consolidated Statements of Operations.
Contingencies
We may be involved, either as plaintiff or defendant, in a variety of ongoing claims, demands, suits, investigations, tax matters and proceedings that arise from time to time in the ordinary course of our business. We evaluated all potentially significant litigation, government investigations, claims or assessments in which we are involved and disclosed anything more likely than not to be recognized below. We do not believe that any of these matters, individually or in the aggregate, will result in losses that are materially in excess of amounts already recognized, if any.
In 2021, the Civil Enforcement Division of the Oregon Department of Justice (Oregon DOJ) initiated an investigation of certain transactions involving the Oregon Low Income Community Jobs Initiative, also known as the Oregon New Markets Tax Credit (NMTC) program, to which a subsidiary of Enhanced Capital, among others, was a party. The Oregon DOJ contended that the subsidiary of Enhanced Capital omitted from the NMTC application information regarding the application of leveraged financing in the transaction and the sources and uses of funds in the proposed transactions. The subsidiary of Enhanced Capital completed non-binding mediation in July 2023 and a settlement was negotiated which was paid in the fourth quarter of 2023. The total settlement was $3.6 million of which the insurance carrier contributed $1.5 million. For the year ended December 31, 2023, the total expense associated with the litigation was $2.1 million in other (expense)/income on the Consolidated Statements of Operations.
Note 15. Income Taxes
The Company is subject to income taxes in the United States. The components of the provision for (benefit from) income taxes for the years ended December 31, 2023, 2022, and 2021 are as follows (in thousands):
|
|
For the Years Ended |
|
|||||||||
|
|
December 31, |
|
|||||||||
|
|
2023 |
|
|
2022 |
|
|
2021 |
|
|||
Current |
|
|
|
|
|
|
|
|
|
|||
Federal |
|
$ |
(66 |
) |
|
$ |
193 |
|
|
$ |
918 |
|
State |
|
|
941 |
|
|
|
2,178 |
|
|
|
152 |
|
Total Current |
|
$ |
875 |
|
|
$ |
2,371 |
|
|
$ |
1,070 |
|
Deferred |
|
|
|
|
|
|
|
|
|
|||
Federal |
|
$ |
3,752 |
|
|
$ |
3,995 |
|
|
|
(6,727 |
) |
State |
|
|
5 |
|
|
|
(302 |
) |
|
|
(1,413 |
) |
Total Deferred |
|
$ |
3,757 |
|
|
$ |
3,693 |
|
|
$ |
(8,140 |
) |
Income tax expense/(benefit) |
|
$ |
4,632 |
|
|
$ |
6,064 |
|
|
$ |
(7,070 |
) |
The following is a reconciliation of the statutory federal income tax rate to the Company's effective tax rate for the years ended December 31, 2023, 2022, and 2021 are as follows:
111
P10, Inc.
Notes to Consolidated Financial Statements
(dollar amounts stated in thousands)
|
|
|
|
For the Years Ended |
|
|||||||||
|
|
|
|
December 31, |
|
|||||||||
|
|
|
|
2023 |
|
|
2022 |
|
|
2021 |
|
|||
Federal statutory rate |
|
|
|
|
21.0 |
% |
|
|
21.0 |
% |
|
|
21.0 |
% |
Noncontrolling interest |
|
|
|
|
(3.0 |
%) |
|
|
(0.1 |
%) |
|
|
0.0 |
% |
State taxes, net of federal benefit |
|
|
|
|
(25.1 |
%) |
|
|
4.0 |
% |
|
|
(20.8 |
%) |
Nondeductible expenses 2 |
|
|
|
|
(134.8 |
%) |
|
|
0.6 |
% |
|
|
(4.6 |
%) |
Expiration of net operating losses and tax credits |
|
|
|
|
0.2 |
% |
|
|
(7.3 |
%) |
|
|
70.0 |
% |
Valuation allowance increase/decrease |
|
|
|
|
(1.8 |
%) |
|
|
(0.3 |
%) |
|
|
(247.8 |
%) |
Uncertain tax positions |
|
|
|
|
12.0 |
% |
|
|
(0.8 |
%) |
|
|
(9.8 |
%) |
Return to provision adjustments and change in tax rates |
|
|
|
|
(16.1 |
%) |
|
|
(0.4 |
%) |
|
|
0.9 |
% |
Other |
|
|
|
|
0.0 |
% |
|
|
0.4 |
% |
|
|
0.0 |
% |
Effective rate 1 |
|
|
|
|
(147.6 |
%) |
|
|
17.1 |
% |
|
|
(191.1 |
%) |
1 The overall rate impact was due to a decrease in the pre-tax income and an increase in non-deductible expenses. Due to the non-deductible characteristic of the expenses, the taxable income did not decrease at the same rate as the GAAP income, leading to this change in the tax rate.
2 The 2023 rate impact for “non-deductible expenses” was primarily driven by the increase in executive compensation due to the CEO transition, and a settlement with the Oregon DOJ.
Deferred income taxes reflect the net tax effects of temporary differences between the carrying amounts of assets and liabilities for financial reporting purposes and the amounts used for income tax purposes. Deferred tax assets and liabilities are measured using enacted tax rates expected to apply to taxable income in the years in which those temporary differences are expected to reverse.
The components of deferred tax assets as of December 31, 2023 and December 31, 2022 are as follows:
|
|
|
|
As of |
|
|
As of |
|
||
|
|
|
|
December 31, |
|
|
December 31, |
|
||
|
|
|
|
2023 |
|
|
2022 |
|
||
Deferred tax assets: |
|
|
|
|
|
|
|
|
||
Stock compensation |
|
|
|
$ |
5,760 |
|
|
$ |
2,428 |
|
Interest expense |
|
|
|
|
- |
|
|
|
5,107 |
|
Other |
|
|
|
|
- |
|
|
|
1,382 |
|
Passthrough activity—investment in partnerships |
|
|
|
|
9,932 |
|
|
|
9,029 |
|
Intangibles |
|
|
|
|
- |
|
|
|
1,365 |
|
Net operating losses and credit carryforwards |
|
|
|
|
34,644 |
|
|
|
34,736 |
|
Total deferred tax assets |
|
|
|
|
50,336 |
|
|
|
54,047 |
|
Valuation allowance for deferred tax assets |
|
|
|
|
(12,818 |
) |
|
|
(12,763 |
) |
Deferred tax assets, net of valuation allowance |
|
|
|
$ |
37,518 |
|
|
$ |
41,284 |
|
|
|
|
|
|
|
|
|
|
||
Deferred tax liabilities: |
|
|
|
|
|
|
|
|
||
Property and equipment |
|
|
|
|
- |
|
|
|
(9 |
) |
Total deferred tax liabilities |
|
|
|
|
- |
|
|
|
(9 |
) |
Deferred tax assets, net |
|
|
|
$ |
37,518 |
|
|
$ |
41,275 |
|
Valuation allowances are established when necessary to reduce deferred tax assets to the amount that are more-likely-than-not expected to be realized based on the weighing of positive and negative evidence. Future realization of the deferred tax assets ultimately depends on the existence of sufficient taxable income of the appropriate character (for example, ordinary income or capital gain) within the carryback or carryforward periods available under the applicable tax law. The Company regularly reviews the deferred tax assets for recoverability based on the historical taxable income, projected future taxable income, the expected timing of the reversals of existing temporary differences and tax planning strategies. This may change due to many factors, including future market conditions and the ability to successfully execute the business plan and/or tax planning strategies.
112
P10, Inc.
Notes to Consolidated Financial Statements
(dollar amounts stated in thousands)
The Company had a valuation allowance against net deferred tax asset of $12.8 million as of December 31, 2023. In 2023, the slight increase in the valuation allowance was attributable to the Section 382 limitations on its NY and NYC NOLs, which were expected to expire unused. The components of the existing valuation allowance primarily include a valuation allowance recorded in 2020 against its net deferred tax asset of $11.4 million due to the write-off of an intercompany debt which is capital in nature. Management believes that it is not more-likely-than-not that future operations will generate sufficient taxable capital gain income to realize the deferred tax asset. This assessment remains valid for 2023, and no adjustments have been made to this valuation allowance. The remaining $1.4 million valuation allowance is against the NOLs that are expected to expire without being used. However, should there be a change in the ability to recover deferred tax assets, the income tax provision would either increase or decrease in the period when the assessment is modified.
As of December 31, 2023, the Company had federal carryforwards of approximately $160.1 million (net of uncertain tax reserve). The federal NOL carryforward may expire beginning in 2024, if not utilized. This includes $14.0 million of federal NOLs that may expire in 2024, $23.8 million that may expire in 2025, $18.4 million that may expire in 2026, and $108.2 million that may expire between 2027-2037. The Company is expected to use the federal NOLs before expiration based on historical taxable income, projected future taxable income, and the expected timing of the reversals of existing temporary differences. The Company had post-rate effected state NOLs (net of valuation allowance on expected expire unused) of approximately $0.6 million as of December 31, 2023. Utilization of the NOLs and tax credits may be subject to substantial annual limitation due to the “change of ownership” provisions of the Internal Revenue Code of 1986. The annual limitation may result in the expiration of net operating losses and credit carryforwards before utilization.
The Company accounts for uncertainty in tax positions recognized in the consolidated financial statements by recognizing a tax benefit from an uncertain tax position when it is more-likely-than-not that the position will be sustained upon examination based on the technical merits. Recording an uncertain tax position is inherently uncertain and requires making judgments, assumptions, and estimates. The Company believes the judgments, assumptions and estimates made are reasonable and appropriate, no assurance can be given that the final tax outcome of these matters will not be different. To the extent that the final tax outcome of these matters is different than the amount recorded, such difference will affect the provision for income taxes and the effective tax rate in the period in which such determination is made.
The reconciliation of the Company's unrecognized tax benefits, which is included in deferred tax assets, net on the Consolidated Balance Sheets, at the beginning and end of the year is as follows:
|
|
|
|
For the Years Ended |
|
|||||
|
|
|
|
December 31, |
|
|||||
|
|
|
|
2023 |
|
|
2022 |
|
||
Balance at January 1 |
|
|
|
$ |
6,742 |
|
|
$ |
7,017 |
|
Additions based on tax positions related to the current year |
|
|
|
|
- |
|
|
|
- |
|
Additions for tax positions of prior years |
|
|
|
|
- |
|
|
|
- |
|
Reductions for tax positions of prior years |
|
|
|
|
(550 |
) |
|
|
(275 |
) |
Settlements |
|
|
|
|
- |
|
|
|
- |
|
Balance at December 31 |
|
|
|
$ |
6,192 |
|
|
$ |
6,742 |
|
The uncertain tax position is primarily related to imputed interest, and research and development credits. The 2023 decrease of $0.5 million resulted from the release of the state exposure related to the intercompany interest expense. This release was due to the statute of the limitation expired in the states where the uncertain tax positions existed.
The Company does not anticipate any significant changes to the unrecognized tax benefits within the next twelve months. The Company recognizes interest and penalties related to uncertain tax positions in income tax expense. As of December 31, 2023, the Company has $0.1 million of accrued interest and penalties related to uncertain tax positions.
The Company is subject to U.S. federal income tax as well as income tax of multiple state jurisdictions. The Company is not currently under audit in any other income tax jurisdictions. We are generally subject to U.S. federal and state tax examinations for all tax years since 1999 due to our net operating loss carryforwards and the utilization of the carryforwards in years still open under statute.
113
P10, Inc.
Notes to Consolidated Financial Statements
(dollar amounts stated in thousands)
Note 16. Stockholders' Equity
Equity-Based Compensation
On July 20, 2021, the Board of Directors approved the P10 Holdings, Inc. 2021 Stock Incentive Plan (the "Plan"), which replaced the 2018 Incentive Plan ("2018 Plan"), our previously existing equity compensation plan. The Compensation Committee of the Board of Directors may issue equity-based awards including stock options, stock appreciation rights, restricted stock units and restricted stock awards. Options previously granted under the 2018 Plan cliff vest over a period of four or five years. The term of each option is no more than ten years from the date of grant. When the options are exercised, the Board of Directors has the option of issuing shares of common stock or paying a lump sum cash payment on the exercise date equal to the difference between the common stock’s fair market value on the exercise date and the option price. Terms of all future awards will be granted under the Plan, and no additional awards will be granted under the 2018 Plan. Awards granted under the 2018 Plan continue to follow the 2018 Plan.
The 2018 Plan provided for an initial 6,300,000 shares (adjusted for the reverse stock split). The Plan provided for the issuance of 3,000,000 shares available for grant, in addition to those approved in the 2018 Plan for a total of 9,300,000 shares.
On March 15, 2022, the Board of Directors approved the settlement of 1.1 million options from a grantee with a fair market value option price of $11.83, less a negotiated discount of 2.5%, totaling $12.5 million. This was paid on April 4, 2022.
On June 17, 2022, at the Annual Meeting of Stockholders, the shareholders authorized an increase of 5,000,000 shares that may be issued under the Plan.. On December 9, 2022, a special meeting of stockholders was held to increase the number of shares issuable under the Plan by 4,000,000 shares, resulting in a total of 18,300,000 shares available for grant under the Plan and the 2018 Plan. As of December 31, 2023, there are 1.8 million shares available for grant.
114
P10, Inc.
Notes to Consolidated Financial Statements
(dollar amounts stated in thousands)
A summary of stock option activity for the years ended December 31, 2023 and December 31, 2022 is as follows:
|
|
|
|
|
|
|
|
Weighted Average |
|
|
|
|
||||
|
|
|
|
|
|
|
|
Contractual Life |
|
|
Aggregate |
|
||||
|
|
Number of |
|
|
Weighted Average |
|
|
Remaining |
|
|
Intrinsic Value |
|
||||
|
|
Shares |
|
|
Exercise Price |
|
|
(in years) |
|
|
(whole dollars) |
|
||||
Outstanding as of December 31, 2021 |
|
|
7,095,936 |
|
|
$ |
3.71 |
|
|
|
7.45 |
|
|
$ |
73,156,722 |
|
Granted |
|
|
4,948,733 |
|
|
|
10.90 |
|
|
|
|
|
|
|
||
Exercised |
|
|
(47,905 |
) |
|
|
6.34 |
|
|
|
|
|
|
|
||
Settled |
|
|
(1,120,000 |
) |
|
|
0.41 |
|
|
|
|
|
|
|
||
Expired/Forfeited |
|
|
(264,533 |
) |
|
|
9.73 |
|
|
|
|
|
|
|
||
|
|
|
|
|
|
|
|
|
|
|
|
|
||||
Outstanding as of December 31, 2022 |
|
|
10,612,231 |
|
|
$ |
7.25 |
|
|
|
8.09 |
|
|
$ |
39,004,141 |
|
|
|
|
|
|
|
|
|
|
|
|
|
|
||||
Exercisable as of December 31, 2022 |
|
|
314,105 |
|
|
$ |
3.74 |
|
|
|
5.74 |
|
|
$ |
2,176,407 |
|
|
|
|
|
|
|
|
|
|
|
|
|
|
||||
Outstanding as of December 31, 2022 |
|
|
10,612,231 |
|
|
$ |
7.25 |
|
|
|
8.09 |
|
|
$ |
39,004,141 |
|
Granted |
|
|
3,825,842 |
|
|
|
10.12 |
|
|
|
|
|
|
|
||
Exercised |
|
|
(721,222 |
) |
|
|
1.97 |
|
|
|
|
|
|
|
||
Settled |
|
|
— |
|
|
|
— |
|
|
|
|
|
|
|
||
Expired/Forfeited |
|
|
(1,001,470 |
) |
|
|
10.20 |
|
|
|
|
|
|
|
||
Outstanding as of December 31, 2023 |
|
|
12,715,381 |
|
|
$ |
8.15 |
|
|
|
7.82 |
|
|
$ |
30,872,113 |
|
Exercisable as of December 31, 2023 |
|
|
1,683,231 |
|
|
$ |
6.05 |
|
|
|
7.30 |
|
|
$ |
7,019,738 |
|
Compensation expense equal to the grant date fair value is recognized for these awards over the vesting period and is included in compensation and benefits on our Consolidated Statements of Operations. Stock option compensation cost is estimated at the grant date based on the fair-value of the award, which is determined using the Black Scholes option valuation model and is recognized as expense ratably over the requisite service period of the award, generally five years. The share price used in the Black Scholes model is based on the trading price of our shares on the public markets. Expected life is based on the vesting period and expiration date of the option. Stock price volatility is estimated based on a group of similar publicly traded companies determined to be most reflective of the expected volatility of the Company due to the nature of operations of these entities. The risk-free rates are based on the U.S. Treasury yield in effect at the time of grant. The dividend yield is based on a $0.0325 per share quarterly dividend. The stock-based compensation expense for stock options was $10.3 million, $3.9 million, and $3.4 million for the years ended December 31, 2023, 2022, and 2021 respectively. Unrecognized stock-based compensation expense related to outstanding unvested stock options as of December 31, 2023 was $7.7 million and is expected to be recognized over a weighted average period of 2.90 years. Any future forfeitures will impact this amount.
The weighted average assumptions used in calculating the fair value of stock options granted during the years ended December 31, 2023 and December 31, 2022 were as follows:
|
|
For the Years Ended December 31, |
|
|||||
|
|
2023 |
|
|
2022 |
|
||
Expected life |
|
7.5 (yrs) |
|
|
7.5 (yrs) |
|
||
Expected volatility |
|
|
38.28 |
% |
|
|
36.57 |
% |
Risk-free interest rate |
|
|
4.11 |
% |
|
|
3.50 |
% |
Expected dividend yield |
|
|
1.19 |
% |
|
|
0.85 |
% |
115
P10, Inc.
Notes to Consolidated Financial Statements
(dollar amounts stated in thousands)
The Company has granted restricted stock awards ("RSAs") to certain employees. Holders of RSAs have no voting rights and accrue dividends until vesting with payment being made once they vest. All of the shares currently vest one year from the grant date.
|
|
Number of |
|
|
Weighted-Average Grant |
|
||
|
|
RSAs |
|
|
Date Fair Value Per RSA |
|
||
Outstanding as of December 31, 2021 |
|
$ |
36,033 |
|
|
$ |
12.49 |
|
Granted |
|
|
33,346 |
|
|
|
12.37 |
|
Vested |
|
|
(36,033 |
) |
|
|
12.49 |
|
Forfeited |
|
|
- |
|
|
|
- |
|
Outstanding as of December 31, 2022 |
|
|
33,346 |
|
|
|
12.37 |
|
Outstanding as of December 31, 2022 |
|
|
33,346 |
|
|
$ |
12.37 |
|
Granted |
|
|
32,722 |
|
|
|
11.46 |
|
Vested |
|
|
(33,346 |
) |
|
|
12.37 |
|
Forfeited |
|
|
— |
|
|
|
— |
|
Outstanding as of December 31, 2023 |
|
|
32,722 |
|
|
$ |
11.46 |
|
The Company has granted restricted stock units ("RSUs") to certain employees. Holders of RSUs have no voting rights and generally are not eligible to receive dividends or other distributions paid with respect to any RSUs that have not vested. All of the shares currently vest one year from the grant date excluding the Hark, Bonaccord, and Executive Market Units, which are discussed in more detail below.
At the time of the Bonaccord acquisition, the Company entered into a Notice of Restricted Stock Units with certain employees of Bonaccord for grants of Restricted Stock Units ("Bonaccord Units") to be allocated to employees at a later date for meeting certain performance metrics. The Bonaccord Units may not be transferred, sold, pledged, exchanged, assigned or otherwise encumbered or disposed of by any grantee until it has become vested. On August 16, 2022, allocations were finalized pursuant to which an aggregate value of $17.5 million of units may vest at each future achievement of performance metrics. As of December 31, 2023, certain performance metrics have been met and specific employees have earned $8.0 million in value, which $6.6 million was issued in shares and $1.4 million was issued in cash. The Company evaluates whether it is probable that the Bonaccord Units will vest and applies the tranche method to determine the amount of expense to recognized during the period. Future vested tranches will be settled in cash. An expense of $5.6 million, $7.0 million, and $0 has been recorded for the years ended December 31, 2023, December 31, 2022, and December 31, 2021, respectively, on the Consolidated Statements of Operations. The unrecognized expense associated with the Bonaccord Units was $4.8 million as of December 31, 2023.
At the time of the Hark acquisition, the Company entered into a Notice of Restricted Stock Units with an employee, which grants Restricted Stock Units ("Hark Units") for meeting a certain performance metric. The Hark Units may not be transferred, sold, pledged, exchanged, assigned or otherwise encumbered or disposed of by any grantee until they have become vested. As of December 31, 2023, all Hark Units have vested and been issued. An expense of $0.3 million and $1.3 million have been recorded for the years ended December 31, 2023 and December 31, 2022 on the Consolidated Statements of Operations.
At the time of executive transition, the Company entered into an Executive Transition Agreement with a certain former executive, which granted Restricted Stock Units ("Executive Transition Units") for meeting a service requirement. The Executive Transition Units may not be transferred, sold, pledged, exchanged, assigned or otherwise encumbered or disposed of by any grantee until they have become vested. The award has a stated value of $4.0 million and will be issued in $1 million increments quarterly beginning on October 20, 2023 and at the start of each of the following three quarters. Each $1 million increment will vest one year following issuance. Attributes of this award include graded vesting and service conditions, therefore, the expense recognition of this award is recognized on straight-line basis over the requisite service period of the award in line with the policy election discussed in Note 2. As of December 31, 2023, $1.0 million has been issued. For the year ended December 31, 2023, $0.5 million of stock compensation was recognized on the Consolidated Statements of Operations. The unrecognized expense associated with the Executive Transition Units was $3.5 million as of December 31, 2023.
116
P10, Inc.
Notes to Consolidated Financial Statements
(dollar amounts stated in thousands)
At the time of executive transition, the Company entered into an Employment Agreement with a certain executive, which granted Restricted Stock Units ("Executive Market Units") for meeting a service requirement and achieving certain share price performance hurdles based on the thirty-day volume-weighted average price (“VWAP”). The executive is entitled to receive RSUs upon the thirty day VWAP of the Company's common stock reaching certain per share prices at any time prior to the fifth anniversary of the start date. There are five price per share performance hurdles for the executive to meet with each hurdle achievement allowing for the issuance of $8.0 million of units, with the number of shares determined by dividing $8.0 million by the applicable stock price performance hurdle, for a total of up to $40.0 million of units or approximately 2 million shares. The Executive Market Units may not be transferred, sold, pledged, exchanged, assigned or otherwise encumbered or disposed of by any grantee until they have become vested. The RSUs shall vest ratably on the third, fourth, and fifth anniversaries of the executive's start date, provided that no such units shall vest earlier than the first anniversary of the applicable issuance date of such units. The fair value was determined using a Monte Carlo simulation as of the executive's start date of October 23, 2023, and was determined to be $10.8 million. As of December 31, 2023, none of the Executive Market Units have vested. For the year ended December 31, 2023, $0.5 million of stock compensation was recognized on the Consolidated Statements of Operations.
The below table shows the assumptions used in the Monte Carlo simulation for the Executive Market Units' fair value.
|
|
As of |
|
|
October 23, 2023 |
Expected life |
|
5.0 (yrs) |
Expected volatility |
|
40.00% |
Risk-free interest rate |
|
4.81% |
Expected dividend yield |
|
1.42% |
The below table excludes Executive Market Units that the performance conditions have not been satisfied, Executive Transition Units that have not vested and are recorded as a liability, and Bonaccord or Hark that were issued outside of the Plan, that have not vested and are recorded as a liability or vested and settled in cash.
|
|
Number of |
|
|
Weighted-Average Grant |
|
||
|
|
RSUs |
|
|
Date Fair Value Per RSU |
|
||
Outstanding as of December 31, 2021 |
|
$ |
59,654 |
|
|
$ |
12.74 |
|
Granted |
|
|
853,900 |
|
|
|
11.16 |
|
Vested |
|
|
(405,419 |
) |
|
|
12.65 |
|
Forfeited |
|
|
- |
|
|
|
- |
|
Outstanding as of December 31, 2022 |
|
|
508,135 |
|
|
|
11.34 |
|
Outstanding as of December 31, 2022 |
|
|
508,135 |
|
|
$ |
11.34 |
|
Granted |
|
|
2,911,391 |
|
|
|
9.54 |
|
Vested |
|
|
(2,001,432 |
) |
|
|
10.27 |
|
Forfeited |
|
|
— |
|
|
|
— |
|
Outstanding as of December 31, 2023 |
|
|
1,418,094 |
|
|
$ |
9.15 |
|
Note 17. Earnings Per Share
The Company presents basic EPS and diluted EPS for our common stock. Basic EPS excludes potential dilution and is computed by dividing net (loss)/income by the weighted-average number of common shares outstanding for the period. Diluted EPS reflects the potential dilution that could occur if shares of common stock were issued pursuant to our stock-based compensation awards. For the year ended December 31, 2023, diluted EPS reflects the potential dilution that could occur assuming that all units in P10 Intermediate, that were granted as a result of the WTI acquisition are converted to shares of Class A common stock. Because the impact of these items is generally anti-dilutive during periods of net loss, there is no difference between basic and diluted loss per common share for periods with net losses.
The Company has Class A and Class B shares outstanding, therefore follows the two-class method. However, the shares are entitled to the same amount of the Company's earnings therefore the earnings per share calculation for Class A and Class B shares will always be equivalent.
117
P10, Inc.
Notes to Consolidated Financial Statements
(dollar amounts stated in thousands)
The following table presents a reconciliation of the numerators and denominators used in the computation of basic and diluted EPS:
|
|
For the Year |
|
|||||||||
|
|
|
|
|||||||||
|
|
2023 |
|
|
2022 |
|
|
2021 |
|
|||
Numerator: |
|
|
|
|
|
|
|
|
|
|||
Numerator for basic calculation—Net (loss)/income |
|
|
|
|
|
|
|
|
|
|||
Numerator for basic calculation—Net (loss)/income |
|
$ |
(7,133 |
) |
|
$ |
29,206 |
|
|
$ |
9,174 |
|
Adjustment for: |
|
|
|
|
|
|
|
|
|
|||
Net (loss)/income attributable to noncontrolling interests in P10 Intermediate |
|
|
(639 |
) |
|
|
193 |
|
|
|
- |
|
Numerator for (loss)/earnings per share |
|
|
|
|
|
|
|
|
|
|||
Numerator for (loss)/earnings per share assuming dilution |
|
$ |
(7,772 |
) |
|
$ |
29,399 |
|
|
$ |
9,174 |
|
Denominator: |
|
|
|
|
|
|
|
|
|
|||
Denominator for basic calculation—Weighted- |
|
|
116,104 |
|
|
|
116,751 |
|
|
|
72,660 |
|
Weighted shares assumed upon exercise of partnership units |
|
|
- |
|
|
|
979 |
|
|
|
- |
|
Weighted shares assumed upon exercise of stock |
|
|
- |
|
|
|
3,924 |
|
|
|
39,670 |
|
Denominator for (loss)/earnings per share assuming dilution |
|
|
116,104 |
|
|
|
121,655 |
|
|
|
112,332 |
|
(Loss)/earnings per Class A share—basic |
|
$ |
(0.06 |
) |
|
$ |
0.25 |
|
|
$ |
0.13 |
|
(Loss)/earnings per Class A share—diluted |
|
$ |
(0.06 |
) |
|
$ |
0.24 |
|
|
$ |
0.08 |
|
(Loss)/earnings per Class B share—basic |
|
$ |
(0.06 |
) |
|
$ |
0.25 |
|
|
$ |
0.13 |
|
(Loss)/earnings per Class B share—diluted |
|
$ |
(0.06 |
) |
|
$ |
0.24 |
|
|
$ |
0.08 |
|
If the Company was in a net income position, the computations of diluted earnings per share on a weighted average basis would exclude 7.0 million options for the year ended December 31, 2023. The computations of diluted earnings per share excluded options to purchase 6.7 million shares of common stock for the year ended December 31, 2022 and 0.1 million options for the year ended December 31, 2021, respectively, because the options were anti-dilutive.
Note 18. Redeemable Noncontrolling Interest
In connection with the closing of the acquisition of Five Points on April 1, 2020, the Company formed a new subsidiary, P10 Intermediate, which was the acquiring entity of Five Points. On April 1, 2020, P10 Intermediate issued three series (A, B and C) of redeemable convertible preferred shares. On October 2, 2020 and December 14, 2020, P10 Intermediate issued two additional series (D and E) in connection with the acquisitions of TrueBridge and Enhanced. The preferred shares on an as-if-converted basis represent approximately 40.9% of the aggregate issued and outstanding share capital of P10 Intermediate with P10 owning the remaining 59.1% through its 100% ownership of the outstanding common stock of P10 Intermediate. The third-party ownership interest represents a noncontrolling interest in P10 Intermediate, which we have a controlling interest in. Dividends on the preferred shares were recognized as preferred dividends attributable to redeemable non-controlling interest in our Consolidated Statements of Operations. In connection with the IPO on October 20, 2021, all preferred shares were contractually converted to Class B common shares.
Note 19. Subsequent Events
The Board of Directors of the Company has declared a quarterly dividend of $0.0325 per share of Class A and Class B common stock, payable on March 26, 2024, to the holders of record as of the close of business on March 11, 2024.
On February 9, 2024, the Company announced that William "Fritz" Souder will be retiring from P10 and his employment will end as of the expiration of the initial term of his employment agreement on May 11, 2024, unless terminated earlier in accordance with the provisions of the employment agreement. Accordingly, Mr.
118
P10, Inc.
Notes to Consolidated Financial Statements
(dollar amounts stated in thousands)
Souder will, subject to his entering into a general release of claims, receive the following severance payments and benefits in accordance with his employment agreement: (i) a lump sum payment, equal to twelve (12) months of his base salary; (ii) subject to his timely election and elegibility for COBRA, reimbursement of COBRA premiums for health insurance continuation coverage (to the extent such premiums exceed the contributory cost for the same coverage that P10 charges active employees) for twelve (12) months or until his right to COBRA continuation expires, whichever is shorter; (iii) the target amount of his annual bonus (100% of base salary); (iv) immediate vesting of any and all options, restricted stock, and restricted stock units owned directly or beneficially by him and carried interests in the investment vehicles of the affiliated entities granted to him; and (v) he will be released from all lock up restrictions. For the year ended December 31, 2023, the Company recognized $1.2 million of severance expense, which is included in compensation and benefits in the Consolidated Statements of Operations for the year ended December 31, 2023.
On February 27, 2024, the Board of Directors authorized an additional $40.0 million of repurchases of outstanding Class A and B shares of the Company's stock under the Stock Repurchase Program.
On March 4, 2024, the Company granted to employees 2,470,917 options under the 2021 Incentive Plan. The exercise of options granted to employees other than Section 16 officers are contingent upon approval by the Company’s shareholders of an increase in the share reserve under the 2021 Incentive Plan at the Company’s 2024 annual shareholder meeting. The options vest 25% a year starting with the second anniversary of the date of grant and expire ten years from the grant date.
On March 4, 2024, the Company granted to employees 845,394 restricted stock units under the 2021 Incentive Plan. The RSUs vest on the first anniversary of the grant.
In accordance with ASC 855, Subsequent Events, the Company evaluated all material events or transactions that occurred after December 31, 2023, the Consolidated Balance Sheets date, through the date the Consolidated Financial Statements were issued, and determined there have been no additional events or transactions that would materially impact the Consolidated Financial Statements.
119
Item 9. Changes in and Disagreements With Accountants on Accounting and Financial Disclosure
Not applicable.
Item 9A. Controls and Procedures
Disclosure Controls and Procedures
We maintain disclosure controls and procedures, as such term is defined in Rules 13a-15(e) and 15d-15(e) under the Exchange Act, that are designed to ensure that information required to be disclosed by us in reports that we file or submit under the Exchange Act is recorded, processed, summarized and reported within the time periods specified in Securities and Exchange Commission rules and forms, and that such information is accumulated and communicated to our management, including our Chief Executive Officer and Chief Financial Officer, as appropriate, to allow timely decisions regarding required disclosure. In designing disclosure controls and procedures, our management necessarily was required to apply its judgement in evaluating the cost-benefit relationship of possible disclosure controls and procedures. The design of any disclosure controls and procedures also is based in part upon certain assumptions about likelihood of future events, and there can be no assurance that any design will succeed in achieving its stated goals under all potential future conditions. Any controls and procedures, no matter how well designed and operated, can provide only reasonable assurance of achieving the desired objectives.
Our management, under the supervision and with the participation of our Chief Executive Officer and Chief Financial Officer, evaluated the effectiveness of our disclosure controls and procedures pursuant to Rule 13a-15 under the Exchange Act as of the end of the period covered by this report. Based on that evaluation, our Chief Executive Officer and Chief Financial Officer have concluded that, as of the end of the period covered by this report, our disclosure controls and procedures (as defined in Rule 13a-15(e) under the Exchange Act) are effective to provide reasonable assurance that information that we are required to disclose in reports that we file or submit under the Exchange Act is recorded, processed, summarized and reported within the time periods specified in the Securities and Exchange Commission rules and forms, and that such information is accumulated and communicated to our management, including our Chief Executive Officer and Chief Financial Officer, as appropriate, to allow timely decisions regarding required disclosures.
This Annual Report on Form 10-K does not include an attestation report of internal controls from our independent registered public accounting firm due to our status as an emerging growth company under the JOBS Act.
Changes in Internal Controls over Financial Reporting
There have been no changes in our internal control over financial reporting (as such term is defined in Rules 13a-15(f) and 15d-15(f) under the Exchange Act) during our most recent quarter ended December 31, 2023 that have materially affected, or are reasonably likely to materially affect, our internal control over financial reporting.
Item 9B. Other Information
On December 10, 2023, 210/P10 Acquisition Partners, LLC, an entity over which Robert Alpert, our Executive Chairman of the Board and Clark Webb, our Executive Vice Chairman of the Board have control, adopted a “Rule 10b5-1 trading arrangement” as such term is defined in Item 408(a) of Regulation S-K that is intended to satisfy the affirmative defense of Rule 10b5-1(c). The plan provides for the sale of up to 3,500,000 shares of our Class A common stock. The first trades under the plan will not occur until March 10, 2024 at the earliest and the plan will expire on December 10, 2024, subject to early termination for certain specified events as set forth in the plan.
Item 9C. Disclosure Regarding Foreign Jurisdictions that Prevent Inspections
Not applicable.
120
PART III
Item 10. Directors, Executive Officers and Corporate Governance.
The information required by this item is incorporated by reference to the definitive Proxy Statement for our 2024 Annual Meeting of Stockholders, which will be filed with the Securities and Exchange Commission no later than 120 days after December 31, 2023.
Item 11. Executive Compensation.
The information required by this item is incorporated by reference to the definitive Proxy Statement for our 2024 Annual Meeting of Stockholders, which will be filed with the Securities and Exchange Commission no later than 120 days after December 31, 2023.
Item 12. Security Ownership of Certain Beneficial Owners and Management and Related Stockholder Matters.
The information regarding the beneficial ownership of our common stock required by this item is incorporated by reference to the definitive Proxy Statement for our 2024 Annual Meeting of Stockholders, which will be filed with the Securities and Exchange Commission no later than 120 days after December 31, 2023.
Item 13. Certain Relationships and Related Transactions, and Director Independence.
The information required by this item is incorporated by reference to the definitive Proxy Statement for our 2024 Annual Meeting of Stockholders, which will be filed with the Securities and Exchange Commission no later than 120 days after December 31, 2023.
Item 14. Principal Accounting Fees and Services.
The information required by this item is incorporated by reference to the definitive Proxy Statement for our 2024 Annual Meeting of Stockholders, which will be filed with the Securities and Exchange Commission no later than 120 days after December 31, 2023.
121
PART IV
Item 15. Exhibits, Financial Statement Schedules.
The following documents are filed as part of this Form 10-K:
1. All financial statements. See Index to Consolidated Financial Statements in Item 8 of this Form 10-K.
2. Financial Statement Schedules. Financial statement schedules are omitted as they are either not required or the information is otherwise included in the consolidated financial statements.
3. Exhibits. The exhibits listed in the accompanying Index of Exhibits are filed as part of, or incorporated by reference into, this Annual Report on Form 10-K.
|
Exhibit Number |
|
Description |
|
|
|
3.1 |
|
|
|
|
|
3.2 |
|
|
|
|
|
4.1 |
|
|
|
|
|
4.2 |
|
|
|
|
|
4.3* |
|
|
|
|
|
10.1 |
|
|
|
|
|
10.2 |
|
|
|
|
|
10.3 |
|
|
|
|
|
10.4 |
|
|
|
|
|
10.5+ |
|
|
|
|
|
10.6+ |
|
|
|
|
|
10.7+ |
|
|
|
|
|
10.8+ |
|
|
|
|
|
10.9+ |
|
|
|
|
|
122
10.10+ |
|
|
|
|
|
10.11+ |
|
|
|
|
|
10.12+ |
|
|
|
|
|
10.13+ |
|
|
|
|
|
10.14+ |
|
|
|
|
|
10.15 |
|
|
|
|
|
10.16 |
|
|
|
|
|
10.17 |
|
|
|
|
|
10.18 |
|
|
|
|
|
10.19 |
|
|
|
|
|
10.20 |
|
|
|
|
|
10.21 |
|
123
|
|
|
10.22 |
|
|
|
|
|
10.23 |
|
|
|
|
|
10.24 |
|
|
|
|
|
10.25 |
|
|
|
|
|
10.26 |
|
|
|
|
|
10.27 |
|
|
|
|
|
10.28+ |
|
|
|
|
|
21.1* |
|
|
|
|
|
23.1* |
|
Consent of Independent Registered Public Accounting Firm as to P10, Inc. |
|
|
|
31.1* |
|
|
|
|
|
31.2* |
|
|
|
|
|
32.1* |
|
|
|
|
|
32.2* |
|
|
|
|
|
97.1* |
|
|
|
|
|
101.INS |
|
Inline XBRL Instance Document |
|
|
|
101.SCH |
|
Inline XBRL Taxonomy Extension Schema With Embedded Linkbase Documents |
|
|
|
104 |
|
Cover Page Interactive Data File (embedded within the Inline XBRL document) |
* Filed herewith.
+ Management contracts and compensation plans and arrangements.
124
Item 16. Form 10-K Summary
None.
125
SIGNATURES
Pursuant to the requirements of the Securities Exchange Act of 1934, the registrant has duly caused this report to be signed on its behalf by the undersigned, thereunto duly authorized.
|
|
P10, Inc. |
|
|
|
|
|
Date: March 12, 2024 |
|
By: |
/s/ Luke A. Sarsfield III |
|
|
|
Luke A. Sarsfield III |
|
|
|
Chief Executive Officer and Director |
POWER OF ATTORNEY
Each person whose individual signature appears below hereby authorizes and appoints Luke A. Sarsfield III and Amanda Coussens, and each of them, with full power of substitution and resubstitution and full power to act without the other, as his or her true and lawful attorney-in-fact and agent to act in his or her name, place and stead and to execute in the name and on behalf of each person, individually and in each capacity stated below, and to file any and all amendments to this annual report on Form 10-K and to file the same, with all exhibits thereto, and other documents in connection therewith, with the Securities and Exchange Commission, granting unto said attorneys-in-fact and agents, and each of them, full power and authority to do and perform each and every act and thing, ratifying and confirming all that said attorneys-in-fact and agents or any of them or their or his substitute or substitutes may lawfully do or cause to be done by virtue thereof.
Pursuant to the requirements of the Securities Exchange Act of 1934, this report has been signed below by the following persons on behalf of the Registrant and in the capacities and on the dates indicated.
|
|
|
|
Date: March 12, 2024 |
|
By: |
/s/ Robert Alpert |
|
|
|
Robert Alpert |
|
|
|
Executive Chairman and Chairman of the Board of Directors |
|
|
|
|
Date: March 12, 2024 |
|
By: |
/s/ Luke A. Sarsfield III |
|
|
|
Luke A. Sarsfield III |
|
|
|
Chief Executive Officer and Director (Principal Executive Officer) |
|
|
|
|
Date: March 12, 2024 |
|
By: |
/s/ Amanda Coussens |
|
|
|
Amanda Coussens |
|
|
|
Chief Financial Officer (Principal Financial Officer and Principal Accounting Officer) |
|
|
|
|
Date: March 12, 2024 |
|
By: |
/s/ C. Clark Webb |
|
|
|
C. Clark Webb |
|
|
|
Executive Vice Chairman and Director |
|
|
|
|
Date: March 12, 2024 |
|
By: |
/s/ Travis Barnes |
|
|
|
Travis Barnes |
|
|
|
Director |
|
|
|
|
Date: March 12, 2024 |
|
By: |
/s/ Edwin Poston |
|
|
|
Edwin Poston |
|
|
|
Director |
|
|
|
|
126
Date: March 12, 2024 |
|
By: |
/s/ David M. McCoy |
|
|
|
David M. McCoy |
|
|
|
Director |
|
|
|
|
Date: March 12, 2024 |
|
By: |
/s/ Robert B. Stewart, Jr. |
|
|
|
Robert B. Stewart, Jr. |
|
|
|
Director |
|
|
|
|
Date: March 12, 2024 |
|
By: |
/s/ Scott Gwilliam |
|
|
|
Scott Gwilliam |
|
|
|
Director |
127
EXHIBIT 4.3
DESCRIPTION OF REGISTRANTS SECURITIES REGISTERED PURSUANT TO SECTION 12 OF THE SECURITIES EXCHANGE ACT OF 1934
The following is a description of our capital stock. The following summary is qualified in its entirety by reference to our amended and restated certificate of incorporation and bylaws, each of which have been filed as exhibits toour Annual Report on Form 10-K, and by applicable law.
Our authorized capital stock consists of 510,000,000 shares of Class A common stock, par value $0.001 per share, 180,000,000 shares of Class B common stock, par value $0.001 per share and 10,000,000 shares of preferred stock, par value $0.001 per share. Unless our board of directors determines otherwise, we issue all shares of our Class A common stock and Class B common stock in uncertificated form.
Common Stock
Class A common stock
Holders of our Class A common stock are entitled to one vote for each share held of record on all matters submitted to a vote of stockholders.
Stockholders do not have the ability to cumulate votes for the election of directors. Our amended and restated certificate of incorporation provides for a classified board of directors consisting of three classes of approximately equal size, each serving staggered three-year terms. Only one class of directors will be elected at each annual meeting of our stockholders, with the other classes continuing for the remainder of their respective three-year terms.
Holders of our Class A common stock are entitled to receive dividends when and if declared by our board of directors out of funds legally available therefor, subject to any statutory or contractual restrictions on the payment of dividends and to any restrictions on the payment of dividends imposed by the terms of any outstanding preferred stock. Dividends on the Class A common stock and Class B common stock are equivalent.
Shares of Class A common stock and Class B common stock receive equivalent economic treatment in any stock reclassification, stock splits or other similar transaction, as well as in any acquisition or merger of the Company.
Upon our dissolution or liquidation or the sale of all or substantially all of our assets, after payment in full of all amounts required to be paid to creditors and to the holders of preferred stock having liquidation preferences, if any, the holders of our Class A and Class B common stock will be entitled to receive pro rata our remaining assets available for distribution, unless otherwise approved by separate votes of the Class A and Class B common stock.
Holders of our Class A common stock do not have preemptive, subscription, redemption or conversion rights.
Class B common stock
Holders of our Class B common stock are entitled to ten votes for each share held of record on all matters submitted to a vote of stockholders prior to a Sunset. See “Organizational Structure—Voting Rights of Class A and Class B Common Stock.” A “Sunset” is triggered by the earlier of the following: (a) the Sunset Holders (as defined in our amended and restated certificate of incorporation) cease to maintain direct or indirect beneficial ownership of 10% of the outstanding shares of Class A Common Stock (determined assuming all outstanding shares of Class B Common Stock have been converted into Class A Common Stock); (b) the Sunset Holders collectively cease to maintain direct or indirect beneficial ownership of at least 25% of the aggregate voting power of the outstanding shares of Common Stock; and (c) October 20, 2031.
After a Sunset becomes effective, holders of our Class B common stock automatically convert into Class A common stock. In addition, each share of Class B common stock will automatically convert into Class A common stock upon any transfer except to certain permitted transferees.
Holders of the Class B common stock are not entitled to dividends in respect of their shares of Class B common stock.
Holders of our Class A common stock and Class B common stock will vote together as a single class on all matters presented to our stockholders for their vote or approval, except as otherwise required by applicable law.
Upon our dissolution or liquidation or the sale of all or substantially all of our assets, after payment in full of all amounts required to be paid to creditors and to the holders of preferred stock having liquidation preferences, if any, the holders of our Class B common stock will be entitled to receive their share of our remaining assets available for distribution, pro rata with distributions to the Class A common stock. Holders of our Class B common stock do not have preemptive or subscription rights. There will be no further issuances of Class B common stock except in connection with a stock split, stock dividend, reclassification or similar transaction.
Upon any transfer, Class B common stock converts automatically on a one-for-one basis to shares of Class A common stock, except in the case of transfers to certain permitted transferees, which includes any controlled affiliate of such holder, an investment fund managed and controlled by such holder and any estate planning entity. In addition, holders of Class B common stock may elect to convert shares of Class B common stock on a one-for-one basis into Class A common stock at any time.
Preferred Stock
Our board of directors has the authority to issue preferred stock in one or more classes or series and to fix the rights, preferences, privileges and related restrictions, including dividend rights, dividend rates, conversion rights, voting rights, the right to elect directors, terms of redemption, redemption prices, liquidation preferences and the number of shares constituting any class or series, or the designation of the class or series, without the approval of our stockholders.
The authority of our board of directors to issue preferred stock without approval of our stockholders may have the effect of delaying, deferring or preventing a change in control of our company and may adversely affect the voting and other rights of the holders of our common stock. The issuance of preferred stock with voting and conversion rights may adversely affect the voting power of the holders of our common stock, including the loss of voting control to others.
Authorized but Unissued Capital Stock
Delaware law does not require stockholder approval for any issuance of authorized shares. However, the listing requirements of the New York Stock Exchange ("NYSE"), which would apply so long as our Class A common stock remains listed on the NYSE, require stockholder approval of certain issuances equal to or exceeding 20% of the then outstanding voting power or then outstanding number of shares of Class A common stock. These additional shares may be used for a variety of corporate purposes, including future public offerings, to raise additional capital or to facilitate acquisitions.
One of the effects of the existence of unissued and unreserved common stock or preferred stock may be to enable our board of directors to issue shares to persons friendly to current management, which issuance could render more difficult or discourage an attempt to obtain control of our company by means of a merger, tender offer, proxy contest or otherwise, and thereby protect the continuity of our management and possibly deprive the stockholders of opportunities to sell their shares of common stock at prices higher than prevailing market prices.
Series A Junior Participating Preferred Stock Purchase Rights
The Rights. We issued one right per each outstanding share of our common stock. If the rights become exercisable, each right would allow its holder to purchase from us one one-thousandth of a share of our Series A Junior Participating Preferred Stock for a purchase price of $20.00.
Each fractional share of Series A Junior Participating Preferred Stock gives its holder approximately the same dividend, voting and liquidation rights as one share of our Class A common stock. Prior to exercise, however, a right does not give its holder any dividend, voting or liquidation rights.
Exercisability. The rights are not exercisable until the earlier of:
|
• |
|
10 days after a public announcement by the Company that a person or group has become an person or group that acquires beneficial ownership of 4.99% or more of the outstanding Class A common stock without the prior approval of the board of directors (an “acquiring person”); and |
|
• |
|
10 business days (or a later date determined by our board of directors) after a person or group begins a tender or an exchange offer that, if completed, would result in that person or group becoming an acquiring person. |
We refer to the date that the rights become exercisable as the “distribution date.” Until the distribution date, our common stock certificates will also evidence the rights and will contain a notation to that effect. Any transfer of shares of common stock prior to the distribution date will constitute a transfer of the associated rights. After the distribution date, the rights will separate from the common stock and be evidenced by right certificates, which we will mail to all holders of rights that have not become null and void.
After the distribution date, if a person or group already is or becomes an acquiring person, all holders of rights, except the acquiring person, may exercise their rights upon payment of the purchase price to purchase shares of our common stock (or other securities or assets as determined by the board of directors) with a market value of two times the purchase price. We refer to this as a “flip-in event.”
After the distribution date, if a flip-in event has already occurred and the Company is acquired in a merger or similar transaction, all holders of rights, except the acquiring person, may exercise their rights upon payment of the purchase price, to purchase shares of the acquiring or other appropriate entity with a market value of two times the purchase price of the rights. We refer to this as a “flip-over event.”
Rights may be exercised to purchase our preferred shares only after the distribution date occurs and prior to the occurrence of a flip-in event as described above. A distribution date resulting from the commencement of a tender offer or an exchange offer as described in the second bullet point above could precede the occurrence of a flip-in event, in which case the rights could be exercised to purchase our preferred shares. A distribution date resulting from any occurrence described in the first bullet point above would necessarily follow the occurrence of a flip-in event, in which case the rights could be exercised to purchase shares of common stock (or other securities or assets) as described above.
Exempted Persons and Exempted Transactions. Our board of directors recognizes that there may be instances when an acquisition of our common stock that would cause a stockholder to become an acquiring person may not jeopardize the availability of any tax attributes to the Company. Accordingly, the rights agreement grants discretion to the board of directors to designate a person as an “Exempt Person” or to designate a transaction involving our common stock as an “Exempt Transaction.” An “Exempt Person” cannot become an acquiring person under the rights agreement. Our board of directors can revoke an “Exempt Person” designation if it subsequently makes a contrary determination regarding whether a person jeopardizes the availability of tax attributes to the Company.
Expiration. The rights will expire on the earliest of (i) October 25, 2024, which is the third anniversary of the date on which our board of directors authorized and declared a dividend of the rights, or such earlier date as of which our board of directors determines that the rights agreement is no longer necessary for the preservation of our tax assets, (ii) the time at which the rights are redeemed, (iii) the time at which the rights are exchanged, (iv) the effective time of the repeal of Section 382 of the Internal Revenue Code (the "Code") or any successor statute if the board of directors determines that the rights agreement is no longer necessary for the preservation of our tax assets, and (v) the first day of a taxable year of the Company to which the board of directors determines that no NOLs or other tax assets may be carried forward.
Redemption. We may redeem all (but not less than all) of the rights for a redemption price of $0.001 per right at any time before a person or group has become an acquiring person. Once the rights are redeemed, the right to exercise the rights will terminate, and the only right of the holders of such rights will be to receive the redemption price. The redemption price will be adjusted if we declare a stock split or issue a stock dividend on our common stock.
Exchange. At any time after a person or group has become an acquiring person, but before an acquiring person owns 50% or more of our outstanding common stock, our board of directors may exchange each right (other than rights that have become null and void) for two shares of common stock or equivalent securities.
Anti-Dilution Provisions. Our board of directors may adjust the purchase price of the preferred shares, the number of preferred shares issuable and the number of outstanding rights to prevent dilution that may occur as a result of certain events, including, among others, a stock dividend, a stock split or a reclassification of the preferred shares or our common stock. No adjustments to the purchase price of less than one percent will be made.
Amendments. Before the time a person or group has become an acquiring person, our board of directors may amend or supplement the rights agreement in any respect without the consent of the holders of the rights, except that no amendment may decrease the redemption price below $0.001 per right. At any time, our board of directors may amend or supplement the rights agreement to cure an ambiguity, to alter time period provisions, to correct inconsistent provisions or to make any additional changes to the rights agreement, but after a person or group has become an acquiring person only to the extent that those changes do not impair or adversely affect any rights holder and do not result in the rights again becoming redeemable. The limitations on our board of director’s ability to amend the rights agreement does not affect our board of director’s power or ability to take any other action that is consistent with its fiduciary duties, including, without limitation, accelerating or extending the expiration date of the rights, or making any amendment to the rights agreement that is permitted by the rights agreement or adopting a new rights agreement with such terms as our board of directors determines in its sole discretion to be appropriate.
Anti-Takeover Effects of Provisions of Delaware Law and our Amended and Restated
Certificate of Incorporation and Bylaws
Certain provisions of our amended and restated certificate of incorporation and bylaws could discourage potential acquisition proposals and could delay or prevent a change in control. These provisions are intended to enhance the likelihood of continuity and stability in the composition of our board of directors and in the policies formulated by our board of directors and to discourage certain types of transactions that may involve an actual or threatened change of control. These provisions are designed to reduce our vulnerability to an unsolicited acquisition proposal or proxy fight. Such provisions could have the effect of discouraging others from making tender offers for our shares and, as a consequence, they also may inhibit fluctuations in the market price of our Class A common stock that could result from actual or rumored takeover attempts. Such provisions also may have the effect of preventing changes in our management or delaying or preventing a transaction that might benefit you or other minority stockholders.
These provisions include:
Super Voting Stock. The Class A common stock and Class B common stock vote together on all matters on which stockholders are entitled to vote, except as set forth in our amended and restated certificate of incorporation or required by applicable law. However, until a Sunset becomes effective, the Class B common stock have ten votes per share and the Class A common stock has one vote per share. Consequently, the holders of our Class B common stock have greater influence over decisions to be made by our stockholders, including the election of directors.
Action by Written Consent; Special Meetings of Stockholders. The DGCL permits stockholder action by written consent unless otherwise provided by our amended and restated certificate of incorporation. Our amended and restated certificate of incorporation permits stockholder action by written consent so long as the Class B common stock represents a majority of the voting power of our outstanding common stock, and precludes stockholder action by written consent if and when the Class B common stock ceases to represent a majority of the voting power of our outstanding common stock. If permitted by the applicable certificate of designation, future series of preferred stock may take action by written consent. Our amended and restated certificate of incorporation and our bylaws provide that special meetings of stockholders may be called only by the board of directors or the chairman of the board of directors, and only proposals included in the company’s notice may be considered at such special meetings.
Election and Removal of Directors. The DGCL provides that stockholders are not entitled to the right to cumulate votes in the election of directors unless our amended and restated certificate of incorporation provides otherwise. Our amended and restated certificate of incorporation does not expressly provide for cumulative voting.
Directors may be removed, but only for cause, upon the affirmative vote of holders of at least 75% of the voting power of the outstanding shares of our capital stock entitled to vote generally in the election of directors, voting together as a single class, except that prior to a Sunset, directors may be removed, with or without cause, by the affirmative vote or consent of the holders of a majority of the voting power of the outstanding shares of our capital stock entitled to vote generally in the election of directors. In addition, the certificate of designation pursuant to which a particular series of preferred stock is issued may provide holders of that series of preferred stock with the right to elect additional directors. In addition, under our amended and restated certificate of incorporation, our board of directors is divided into three classes of directors, each of which holds office for a three-year term. The existence of a classified board could delay a successful tender offeror from obtaining majority control of our board of directors, and the prospect of that delay might deter a potential offeror.
Authorized but Unissued Shares. The authorized but unissued shares of common stock and preferred stock are available for future issuance without stockholder approval, subject to any limitations imposed by the listing rules of the NYSE. The existence of authorized but unissued and unreserved common stock and preferred stock could make more difficult or discourage an attempt to obtain control of us by means of a proxy contest, tender offer, merger or otherwise.
Business Combinations with Interested Stockholders. In general, Section 203 of the DGCL, an anti-takeover law, prohibits a publicly held Delaware corporation from engaging in a business combination, such as a merger, with a person or group owning 15% or more of the corporation’s voting stock, which person or group is considered an interested stockholder under the DGCL, for a period of three years following the date the person became an interested stockholder, unless (with certain exceptions) the business combination or the transaction in which the person became an interested stockholder is approved in a prescribed manner.
We elected in our amended and restated certificate of incorporation not to be subject to Section 203. However, our amended and restated certificate of incorporation contains provisions that have the same effect as Section 203, except that it provides that the Sunset Holders, their affiliates, groups that include the Sunset Holders, and certain of their direct and indirect transferees are not deemed to be “interested stockholders,” regardless of the percentage of our voting stock owned by them, and accordingly will not be subject to such restrictions.
Exclusive forum. Our amended and restated certificate of incorporation provides that, unless we select or consent in writing to the selection of another forum, the Court of Chancery of the State of Delaware (or, if the Court of Chancery does not have, or declines to accept, jurisdiction, another state court or a federal court located within the State of Delaware) shall be the exclusive forum for any complaints asserting any “internal corporate claims,” which include claims in the right of our company (i) that are based upon a violation of a duty by a current or former director, officer, employee or stockholder in such capacity or (ii) as to which the DGCL confers jurisdiction upon the Court of Chancery. Furthermore, unless we select or consent in writing to the selection of an alternative forum, the federal district courts of the United States of America shall be the exclusive forum for the resolution of any complaint asserting a cause of action arising under the Securities Act. Our exclusive forum provision does not apply to suits brought to enforce any liability or duty created by the Exchange Act, and investors cannot waive compliance with the federal securities laws and the rules and regulations thereunder. Any person or entity purchasing or otherwise acquiring an interest in any shares of our capital stock shall be deemed to have notice of and to have consented to the forum provisions in our amended and restated certificate of incorporation. It is possible that a court could find our exclusive forum provision to be inapplicable or unenforceable. Although we believe this provision benefits us by providing increased consistency in the application of Delaware law in the types of lawsuits to which it applies, the provision may have the effect of discouraging lawsuits against our directors and officers.
NOL Protective Provision. We have also included a protective provision in our amended and restated certificate of incorporation designed to assist the Company in protecting the long-term value of its accumulated NOLs by limiting certain transfers of the Company’s common stock, which requires any person attempting to become a holder of 4.99% or more of our common stock to seek the approval of our board of directors. Pursuant to its terms, this provision will expire on October 21, 2024, unless terminated prior to such time at the sole discretion of the board of directors.
Rights Agreement. We entered into a rights agreement in an effort to preserve the value of P10, Inc.’s NOLs and other tax benefits. P10, Inc.’s ability to utilize its NOLs may be substantially limited if P10, Inc. experiences an “ownership change” within the meaning of Section 382 of the Code.
In general, an “ownership change” would occur if the percentage of P10, Inc.’s ownership by one or more “5-percent shareholders” (as defined in the Code) increases by more than 50 percent over the lowest percentage owned by such stockholders at any time during the prior three years. The Rights Agreement will be designed to preserve P10, Inc.’s tax benefits by deterring transfers of common stock that could result in an “ownership change” under Section 382 of the Code.
Other Limitations on Stockholder Actions. Our bylaws also impose some procedural requirements on stockholders who wish to:
|
• |
|
make nominations in the election of directors; |
|
• |
|
propose that a director be removed; or |
|
• |
|
propose any other business to be brought before an annual or special meeting of stockholders. |
Under these procedural requirements, in order to bring a proposal before a meeting of stockholders, a stockholder must deliver timely notice of a proposal pertaining to a proper subject for presentation at the meeting to our corporate secretary containing, among other things, the following:
|
• |
|
the stockholder’s name and address; |
|
• |
|
the number of shares beneficially owned by the stockholder and evidence of such ownership; |
|
• |
|
the names of all persons with whom the stockholder is acting in concert and a description of all arrangements and understandings with those persons |
|
• |
|
a description of any agreement, arrangement or understanding reached with respect to shares of our stock, such as borrowed or loaned shares, short positions, hedging or similar transactions |
|
• |
|
a description of the business or nomination to be brought before the meeting and the reasons for conducting such business at the meeting; and |
|
• |
|
any material interest of the stockholder in such business. |
Our bylaws set out the timeliness requirements for delivery of notice.
In order to submit a nomination for our board of directors, a stockholder must also submit any information with respect to the nominee that we would be required to include in a proxy statement, as well as some other information. If a stockholder fails to follow the required procedures, the stockholder’s proposal or nominee will be ineligible and will not be voted on by our stockholders.
Limitations on Liability and Indemnification of Officers and Directors
Our amended and restated certificate of incorporation and bylaws provide indemnification for our directors and officers to the fullest extent permitted by the DGCL. We have entered into indemnification agreements with each of our directors and executive officers that may, in some cases, be broader than the specific indemnification provisions contained under Delaware law. In addition, as permitted by Delaware law, our amended and restated certificate of incorporation includes provisions that eliminate the personal liability of our directors for monetary damages resulting from breaches of certain fiduciary duties as a director. The effect of this provision is to restrict our rights and the rights of our stockholders in derivative suits to recover monetary damages against a director for breach of fiduciary duties as a director, except that a director will be personally liable for:
|
• |
|
any breach of his duty of loyalty to us or our stockholders; |
|
• |
|
acts or omissions not in good faith, or which involve intentional misconduct or a knowing violation of law; |
|
• |
|
unlawful payments of dividends or unlawful stock repurchases or redemptions as provided in Section 174 of the General Corporation Law of the State of Delaware; or |
|
• |
|
any transaction from which the director derived an improper personal benefit; or improper distributions to stockholders. |
These provisions may be held not to be enforceable for violations of the federal securities laws of the United States.
Transfer Agent and Registrar
The transfer agent and registrar for our Class A common stock is American Stock Transfer & Trust Company, LLC.
Listing
Our Class A common stock is traded on the NYSE under the symbol “PX”.
EXHIBIT 21.1
SUBSIDIARIES OF THE REGISTRANT (as of December 31, 2023)
|
|
|
|
|
Name of Subsidiary |
|
Subsidiary State of |
|
|
P10 Holdings, Inc. |
|
|
DE |
|
P10 Intermediate Holdings LLC |
|
|
DE |
|
P10 Advisors, LLC |
|
|
DE |
|
P10 RCP Holdco, LLC |
|
|
DE |
|
RCP Advisors 2, LLC |
|
|
DE |
|
RCP Advisors 3, LLC |
|
|
DE |
|
Five Points Capital, Inc. |
|
|
DE |
|
TrueBridge Capital Partners LLC |
|
|
DE |
|
Enhanced Capital Group, LLC |
|
|
DE |
|
Trident ECG Holdings, Inc. |
|
|
DE |
|
Trident ECP Holdings Inc. |
|
|
DE |
|
Enhanced Capital Holdings, Inc. |
|
|
DE |
|
Enhanced Capital Partners, LLC |
|
|
DE |
|
Hark Capital Advisors LLC |
|
|
DE |
|
Bonaccord Capital Advisors LLC |
|
|
DE |
|
Westech Investment Advisors LLC |
|
|
DE |
|
EXHIBIT 23.1
Consent of Independent Registered Public Accounting Firm
We consent to the incorporation by reference in the registration statements (Nos. 333-269425 and 333-264882) on Form S-8 and (No. 333-268275 and 333-275667) on Form S-3 of our report dated March 12, 2024, with respect to the consolidated financial statements of P10, Inc..
/s/ KPMG LLP
Chicago, Illinois March 12, 2024
Exhibit 31.1
CERTIFICATION PURSUANT TO
RULES 13a-14(a) AND 15d-14(a) UNDER THE SECURITIES EXCHANGE ACT OF 1934,
AS ADOPTED PURSUANT TO SECTION 302 OF THE SARBANES-OXLEY ACT OF 2002
I, Luke A. Sarsfield III, certify that:
(a) Designed such disclosure controls and procedures, or caused such disclosure controls and procedures to be designed under our supervision, to ensure that material information relating to the registrant, including its consolidated subsidiaries, is made known to us by others within those entities, particularly during the period in which this report is being prepared;
(b) Designed such internal control over financial reporting, or caused such internal control over financial reporting to be designed under our supervision, to provide reasonable assurance regarding the reliability of financial reporting and the preparation of financial statements for external purposes in accordance with generally accepted accounting principles;
(c) Evaluated the effectiveness of the registrant's disclosure controls and procedures and presented in this report our conclusions about the effectiveness of the disclosure controls and procedures, as of the end of the period covered by this report based on such evaluation; and
(d) Disclosed in this report any change in the registrant's internal control over financial reporting that occurred during the registrant's most recent fiscal quarter (the registrant's fourth fiscal quarter in the case of an annual report) that has materially affected, or is reasonably likely to materially affect, the registrant's internal control over financial reporting; and
(a) All significant deficiencies and material weaknesses in the design or operation of internal control over financial reporting which are reasonably likely to adversely affect the registrant's ability to record, process, summarize and report financial information; and
(b) Any fraud, whether or not material, that involves management or other employees who have a significant role in the registrant's internal control over financial reporting.
Date: March 12, 2024 |
|
By: |
/s/ Luke A. Sarsfield III |
|
|
|
Luke A. Sarsfield III |
|
|
|
Chief Executive Officer |
Exhibit 31.2
CERTIFICATION PURSUANT TO
RULES 13a-14(a) AND 15d-14(a) UNDER THE SECURITIES EXCHANGE ACT OF 1934,
AS ADOPTED PURSUANT TO SECTION 302 OF THE SARBANES-OXLEY ACT OF 2002
I, Amanda Coussens, certify that:
(a) Designed such disclosure controls and procedures, or caused such disclosure controls and procedures to be designed under our supervision, to ensure that material information relating to the registrant, including its consolidated subsidiaries, is made known to us by others within those entities, particularly during the period in which this report is being prepared;
(b) Designed such internal control over financial reporting, or caused such internal control over financial reporting to be designed under our supervision, to provide reasonable assurance regarding the reliability of financial reporting and the preparation of financial statements for external purposes in accordance with generally accepted accounting principles;
(c) Evaluated the effectiveness of the registrant's disclosure controls and procedures and presented in this report our conclusions about the effectiveness of the disclosure controls and procedures, as of the end of the period covered by this report based on such evaluation; and
(d) Disclosed in this report any change in the registrant's internal control over financial reporting that occurred during the registrant's most recent fiscal quarter (the registrant's fourth fiscal quarter in the case of an annual report) that has materially affected, or is reasonably likely to materially affect, the registrant's internal control over financial reporting; and
(a) All significant deficiencies and material weaknesses in the design or operation of internal control over financial reporting which are reasonably likely to adversely affect the registrant's ability to record, process, summarize and report financial information; and
(b) Any fraud, whether or not material, that involves management or other employees who have a significant role in the registrant's internal control over financial reporting.
Date: March 12, 2024 |
|
By: |
/s/ Amanda Coussens |
|
|
|
Amanda Coussens |
|
|
|
Chief Financial Officer |
Exhibit 32.1
CERTIFICATION PURSUANT TO
18 U.S.C. SECTION 1350, AS ADOPTED PURSUANT TO
SECTION 906 OF THE SARBANES-OXLEY ACT OF 2002
In connection with the Annual Report of P10, Inc. (the “Company”) on Form 10-K for the year ending December 31, 2023 as filed with the Securities and Exchange Commission on the date hereof (the “Report”), I certify, pursuant to 18 U.S.C. § 1350, as adopted pursuant to § 906 of the Sarbanes-Oxley Act of 2002, that:
(1) The Report fully complies with the requirements of Section 13(a) or Section 15(d) of the Securities Exchange Act of 1934; and
(2) The information contained in the Report fairly presents, in all material respects, the financial condition and result of operations of the Company.
Date: March 12, 2024 |
|
By: |
/s/ Luke A. Sarsfield III |
|
|
|
Luke A. Sarsfield III |
|
|
|
Chief Executive Officer |
Exhibit 32.2
CERTIFICATION PURSUANT TO
18 U.S.C. SECTION 1350, AS ADOPTED PURSUANT TO
SECTION 906 OF THE SARBANES-OXLEY ACT OF 2002
In connection with the Annual Report of P10, Inc. (the “Company”) on Form 10-K for the year ending December 31, 2023 as filed with the Securities and Exchange Commission on the date hereof (the “Report”), I certify, pursuant to 18 U.S.C. § 1350, as adopted pursuant to § 906 of the Sarbanes-Oxley Act of 2002, that:
(1) The Report fully complies with the requirements of Section 13(a) or Section 15(d) of the Securities Exchange Act of 1934; and
(2) The information contained in the Report fairly presents, in all material respects, the financial condition and result of operations of the Company.
Date: March 12, 2024 |
|
By: |
/s/ Amanda Coussens |
|
|
|
Amanda Coussens |
|
|
|
Chief Financial Officer |
EXHIBIT 97.1
P10, INC.
INCENTIVE-BASED COMPENSATION CLAWBACK POLICY
P10, Inc. (“Company”) has adopted this clawback policy (the “Policy”) as a supplement to any other clawback policies in effect now or in the future at the Company. To the extent this Policy applies to compensation payable to a covered person, it shall be the only clawback policy applicable to such compensation and no other clawback policy shall apply. However, notwithstanding the last sentence, if another Company policy provides that a greater amount of compensation shall be subject to clawback, such other policy shall apply, but only, to the amount in excess of the amount subject to clawback under this Policy.
This Policy shall be interpreted to comply with the clawback rules found in 229 C.F.R.
§240.10D and Section 303A.14 of the NYSE Listed Company Manual, which will take effect on October 2, 2023 (collectively, the “Rule”). To the extent this Policy is in any manner deemed inconsistent with the Rule, this Policy shall be treated as retroactively amended to be compliant with the Rule.
C.F.R. §240.10D-1(d) and any other guidance that may be issued under the Rule.
§229.401(b).
The date that the Company is required to prepare an accounting restatement shall be determined pursuant to 229 C.F.R.
§240.10D-1(b)(1)(ii).