株探米国株
英語
エドガーで原本を確認する


UNITED STATES
SECURITIES AND EXCHANGE COMMISSION
Washington, D.C. 20549
FORM 40-F

REGISTRATION STATEMENT PURSUANT TO SECTION 12 OF THE SECURITIES EXCHANGE ACT OF 1934
or
ANNUAL REPORT PURSUANT TO SECTION 13(a) OR 15(d) OF THE SECURITIES EXCHANGE ACT OF 1934
For the fiscal year ended    December 31, 2024         Commission File Number: 001-39298
Sprott Inc.
(Exact name of Registrant as specified in its charter)
 Ontario
  6199, 6282   Not Applicable
(Province or other jurisdiction
of incorporation or organization)
 
(Primary Standard Industrial
Classification Code Number)
 
(I.R.S. Employer
Identification Number)
Suite 2600, 200 Bay Street
Royal Bank Plaza, South Tower
Toronto, Ontario
Canada, M5J 2J1
(416) 945-3279
(Address and telephone number of Registrant’s principal executive offices)
CT Corporation System
111 Eighth Avenue
New York, New York 10011
(212) 590-9200
(Name, address (including zip code) and telephone number (including area code) of agent for service in the United States)
Securities registered or to be registered pursuant to Section 12(b) of the Act:
Title of Each Class Trading Symbol Name of Each Exchange on Which Registered
Common Shares without par value SII New York Stock Exchange



Securities registered or to be registered pursuant to Section 12(g) of the Act: None
Securities for which there is a reporting obligation pursuant to Section 15(d) of the Act: None
For annual reports, indicate by check mark the information filed with this Form:

☒ Annual information form
 
☒ Audited annual financial statements
Indicate the number of outstanding shares of each of the Registrant’s classes of capital or common stock as of the close of the period covered by this annual report:
The Registrant had 25,814,859 Common Shares issued and outstanding as of December 31, 2024.
Indicate by check mark whether the Registrant (1) has filed all reports required to be filed by Section 13 or 15(d) of the Exchange Act during the preceding 12 months (or for such shorter period that the Registrant was required to file such reports) and (2) has been subject to such filing requirements for the past 90 days.
Yes  ☒            No  ☐
Indicate by check mark whether the registrant has submitted electronically every Interactive Data File required to be submitted pursuant to Rule 405 of Regulation S-T (§232.405 of this chapter) during the preceding 12 months (or for such shorter period that the Registrant was required to submit such files).
Yes  ☒            No  ☐
Indicate by check mark whether the registrant is an emerging growth company as defined in Rule 12b-2 of the Exchange Act.
Emerging growth company.  ☐
If an emerging growth company that prepares its financial statements in accordance with U.S. GAAP, indicate by check mark if the registrant has elected not to use the extended transition period for complying with any new or revised financial accounting standards† provided pursuant to Section 13(a) of the Exchange Act.  ☐
† The term “new or revised financial accounting standard” refers to any update issued by the Financial Accounting Standards Board to its Accounting Standards Codification after April 5, 2012.

Indicate by check mark whether the registrant has filed a report on and attestation to its management’s assessment of the effectiveness of its internal control over financial reporting under Section 404(b) of the Sarbanes-Oxley Act (15 U.S.C. 7262(b)) by the registered public accounting firm that prepared or issued its audit report. ☒

If securities are registered pursuant to Section 12(b) of the Act, indicate by check mark whether the financial statements of the registrant included in the filing reflect the correction of an error to previously issued financial statements. ☐

Indicate by check mark whether any of those error corrections are restatements that required a recovery analysis of incentive-based compensation received by any of the registrant’s executive officers during the relevant recovery period pursuant to §240.10D-1(b). ☐




















CAUTIONARY NOTE REGARDING FORWARD-LOOKING STATEMENTS
Certain statements in this Annual Report on Form 40-F (this “Annual Report”) and the exhibits attached hereto are forward-looking statements under the provisions of the United States Private Securities Litigation Reform Act of 1995, Section 27A of the Securities Act of 1933, as amended, and Section 21E of the Securities Exchange Act of 1934, as amended (the “Exchange Act”), and forward-looking information within the meaning of applicable Canadian securities legislation (collectively, “forward-looking statements”). Forward-looking statements are subject to risks, uncertainties and contingencies that could cause actual results to differ materially from those expressed or implied by these forward-looking statements. Investors are cautioned not to put undue reliance on forward-looking statements. Applicable risks and uncertainties include, but are not limited to, those identified in the section “Risk Factors” in the Annual Information Form for the year ended December 31, 2024 (the “AIF”) of Sprott Inc. (“Sprott,” “we,” “our,” or the “Company”), attached as Exhibit 99.1 to this Annual Report and incorporated herein by reference, and in other filings that we have made and may make with applicable securities authorities in the future. Please also see the section “Forward-Looking Statements” in each of our AIF and our management’s discussion and analysis for the year ended December 31, 2024, attached as Exhibit 99.2 to this Annual Report, in each case, incorporated by reference herein, for a discussion of forward-looking statements. Except as required by applicable law, we do not intend, and undertake no obligation, to update any forward-looking statements to reflect, in particular, new information or future events, or otherwise.
DIFFERENCES IN UNITED STATES AND CANADIAN REPORTING PRACTICES
The Company is permitted, under a multijurisdictional disclosure system adopted by the United States, to prepare this report in accordance with Canadian disclosure requirements, which are different from those of the United States. The Company prepares its consolidated financial statements, which are filed with this Annual Report, in accordance with International Financial Reporting Standards as issued by the International Accounting Standards Board, and which are not comparable to financial statements of United States companies.
CURRENCY
Unless otherwise indicated, all dollar amounts in this Annual Report, including the documents incorporated by reference herein or attached as Exhibits hereto, are in U.S. dollars. The exchange rate of Canadian dollars (the functional currency of the Company) into United States dollars, on December 31, 2023, based upon the daily average exchange rate as quoted by the Bank of Canada, was U.S.$1.00 = Cdn$1.3226. The exchange rate of Canadian dollars into United States dollars, on December 31, 2024, based upon the daily average exchange rate as quoted by the Bank of Canada, was U.S.$1.00 = Cdn$1.4389.
DISCLOSURE CONTROLS AND PROCEDURES AND INTERNAL CONTROL OVER FINANCIAL REPORTING
A. Evaluation of disclosure controls and procedures. Disclosure controls and procedures are designed to ensure that (i) information required to be disclosed by the Company in reports that it files or submits to the Securities and Exchange Commission (the “Commission” or the “SEC”) under the Exchange Act, is recorded, processed, summarized and reported within the time periods specified in applicable rules and forms and (ii) material information required to be disclosed in the Company’s reports filed under the Exchange Act is accumulated and communicated to the Company’s management, including its Chief Executive Officer (“CEO”) and its Chief Financial Officer (“CFO”), as appropriate, to allow for timely decisions regarding required disclosure.
At the end of the period covered by this report, an evaluation was carried out under the supervision of and with the participation of the Company’s management, including the CEO and CFO, of the effectiveness of the design and operation of the Company’s disclosure controls and procedures (as defined in Rule 13a-15(e) and Rule 15d-15(e) under the Exchange Act). The evaluation included documentation review, enquiries and other procedures considered by management to be appropriate in the circumstances. Based on that evaluation, the Company’s CEO and CFO have concluded that, as of December 31, 2024, the Company’s disclosure controls and procedures were effective.



B. Management’s annual report on internal control over financial reporting. Management of the Company, under the supervision of the Chief Executive Officer and the Chief Financial Officer, is responsible for establishing and maintaining adequate internal control over the Company’s financial reporting. Internal control over financial reporting is designed to provide reasonable assurance regarding the reliability of financial reporting and the preparation of financial statements for external purposes in accordance with International Financial Reporting Standards as issued by the International Accounting Standards Board.
We, including the Chief Executive Officer and Chief Financial Officer, have assessed the effectiveness of the Company’s internal control over financial reporting in accordance with the Internal Control - Integrated Framework (2013) issued by the Committee of Sponsoring Organizations of the Treadway Commission. Based on this assessment, we, including the Chief Executive Officer and Chief Financial Officer, have determined that the Company’s internal control over financial reporting was effective as at December 31, 2024. See “Disclosure Controls and Procedures and Internal Control over Financial Reporting” in Management’s Discussion and Analysis for the year ended December 31, 2024, filed as Exhibit No. 99.2 to this Annual Report on Form 40-F (the “MD&A”).
C. Attestation report of the registered public accounting firm. The effectiveness of the Company’s internal control over financial reporting as at December 31, 2024 has been audited by KPMG LLP (PCAOB ID No. 85), an independent registered public accounting firm, as stated in their report, issued in Toronto, Ontario, Canada, which accompanies our audited consolidated financial statements for the year ended December 31, 2024, and is incorporated herein by reference.
D. Changes in internal control over financial reporting. During the period covered by this Annual Report, no change occurred in the Company’s internal control over financial reporting that has materially affected, or is reasonably likely to materially affect, the Company’s internal control over financial reporting. See “Disclosure Controls and Procedures and Internal Control over Financial Reporting” in the MD&A.
The Company’s management, including the CEO and CFO, does not expect that its disclosure controls and procedures or internal controls and procedures will prevent all error and all fraud. A control system, no matter how well conceived and operated, can provide only reasonable, not absolute, assurance that the objectives of the control system are met. Further, the design of a control system must reflect the fact that there are resource constraints, and the benefits of controls must be considered relative to their costs. Because of the inherent limitations in all control systems, no evaluation of controls can provide absolute assurance that all control issues and instances of fraud, if any, within the Company have been detected. These inherent limitations include the realities that judgments in decision-making can be faulty, and that breakdowns can occur because of simple error or mistake. Additionally, controls can be circumvented by the individual acts of some persons, by collusion of two or more people, or by management override of the control. The design of any system of controls also is based in part upon certain assumptions about the likelihood of future events, and there can be no assurance that any design will succeed in achieving its stated goals under all potential future conditions; over time, control may become inadequate because of changes in conditions, or the degree of compliance with the policies or procedures may deteriorate. Because of the inherent limitations in a cost-effective control system, misstatements due to error or fraud may occur and not be detected.
NOTICES PURSUANT TO REGULATION BTR
The Company was not required by Rule 104 of Regulation BTR to send any notices to any of its directors or executive officers during the fiscal year ended December 31, 2024.
AUDIT COMMITTEE FINANCIAL EXPERT
The Company’s board of directors (the “Board”) has determined that it has at least one audit committee financial expert serving on its Audit and Risk Management Committee. The Board has determined that Graham Birch is an audit committee financial expert and is independent, as that term is defined by the Exchange Act and the New York Stock Exchange’s (“NYSE”) corporate governance standards applicable to the Company.



The Commission has indicated that the designation of a person as an audit committee financial expert does not make such person an “expert” for any purpose, impose on such person any duties, obligations or liability that are greater than those imposed on such person as a member of the Audit and Risk Management Committee and the Board in the absence of such designation and does not affect the duties, obligations or liability of any other member of the Audit and Risk Management Committee or Board.
CODE OF ETHICS
The Board has adopted a written code of business conduct and ethics (the “Code”), by which it and all officers and employees of the Company, including the Company’s principal executive officer, principal financial officer and principal accounting officer or controller, abide. There were no waivers granted in respect of the Code during the fiscal year ended December 31, 2024. The Code is posted on the Company’s website at www.sprott.com/investor-relations/corporate-governance. If there is an amendment to the Code, or if a waiver of the Code is granted to any of Company’s principal executive officer, principal financial officer, principal accounting officer or controller, the Company intends to disclose any such amendment or waiver by posting such information on the Company’s website. Unless and to the extent specifically referred to herein, the information on the Company’s website shall not be deemed to be incorporated by reference in this Annual Report. Except for the Code, and notwithstanding any reference to the Company’s website or other websites in this Annual Report or in the documents incorporated by reference herein or attached as Exhibits hereto, no information contained on the Company’s website or any other site shall be incorporated by reference in this Annual Report or in the documents incorporated by reference herein or attached as Exhibits hereto.
PRINCIPAL ACCOUNTANT FEES AND SERVICES
KPMG LLP acted as the Company’s independent registered public accounting firm for the fiscal year ended December 31, 2024. See the section “External Auditor Fees” in our AIF, which section is incorporated by reference herein, for the total fees to the Company by KPMG LLP for services performed in the last two fiscal years by category of service (for audit fees, audit-related fees, tax fees and all other fees).
AUDIT COMMITTEE PRE-APPROVAL POLICIES AND PROCEDURES
See the section “Pre-Approval Policies and Procedures” in our AIF, which section is incorporated by reference herein.
IDENTIFICATION OF THE AUDIT COMMITTEE
The Board has a separately designated standing Audit and Risk Management Committee established in accordance with section 3(a)(58)(A) of the Exchange Act and satisfies the requirements of Exchange Act Rule 10A-3. The Company’s Audit and Risk Management Committee is comprised of Graham Birch (Chair), Dinaz Dadyburjor and Barbara Connolly Keady, all of whom, in the opinion of the Company’s Board, are independent (as determined under Rule 10A-3 of the Exchange Act and the rules of the NYSE) and are financially literate.
CORPORATE GOVERNANCE PRACTICES

The NYSE Listed Company Manual generally requires that a listed company’s by-laws provide for a quorum for any meeting of the holders of the company’s common shares that is sufficiently high to ensure a representative vote. As a foreign private issuer, we have elected to comply with practices that are permitted under Canadian law in lieu of this NYSE requirement. Our by-laws provide that two persons present and each holding or representing by proxy at least one issued share of the Company shall be a quorum of any meeting of shareholders for the choice of a chair of the meeting and for the adjournment of the meeting to a fixed time and place but may not transact any other business; for all other purposes a quorum for any meeting shall be persons present not being less than two in number and holding or representing by proxy not less than 5% of the total number of the issued shares of the Company for the time being enjoying voting rights at such meeting.




Except as stated above, we are in compliance with the rules generally applicable to U.S. domestic companies listed on the NYSE. We may in the future decide to use other foreign private issuer exemptions with respect to some of the other NYSE listing requirements. Following our home country governance practices, as opposed to the requirements that would otherwise apply to a company listed on the NYSE, may provide less protection than is accorded to investors under the NYSE listing requirements applicable to U.S. domestic issuers.

INCORPORATION BY REFERENCE

This Annual Report is incorporated by reference into the Company’s Registration Statement on Form S-8 (File No. 333-242456).
UNDERTAKING AND CONSENT TO SERVICE OF PROCESS
A. Undertaking
The Registrant undertakes to make available, in person or by telephone, representatives to respond to inquiries made by the Commission staff, and to furnish promptly, when requested to do so by the Commission staff, information relating to: the securities registered pursuant to Form 40-F; the securities in relation to which the obligation to file an annual report on Form 40-F arises; or transactions in said securities.
B. Consent to Service of Process
The Registrant has previously filed a Form F-X in connection with the class of securities in relation to which the obligation to file this report arises.
Any change to the name or address of the agent for service of process of the registrant shall be communicated promptly to the Commission by an amendment to the Form F-X referencing the file number of the Registrant.























EXHIBIT INDEX
Exhibit Number Description
101 Interactive Data File (formatted as Inline XBRL)
104 Cover page Interactive Data File (formatted as Inline XBRL and contained in Exhibit 101)




















SIGNATURES
Pursuant to the requirements of the Exchange Act, the Registrant certifies that it meets all of the requirements for filing on Form 40-F and has duly caused this Annual Report to be signed on its behalf by the undersigned, thereto duly authorized.
Date: February 26, 2025    SPROTT INC.
By:    /s/ Kevin Hibbert    
    Name:    Kevin Hibbert    
    Title:    Senior Managing Partner and Chief
        Financial Officer

EX-97 2 clawbackpolicy.htm EX-97 Document

image_0.jpg
CLAWBACK POLICY
The Board of Directors (the “Board”) of Sprott Inc. (the “Company”) has determined that it is appropriate for the Company to adopt this Clawback Policy (the “Policy”) to be applied to the Executive Officers of the Company effective as of the Effective Date, pursuant to Section 954 of the Dodd-Frank Wall Street Reform and Consumer Protection Act of 2010.
1.Definitions
For purposes of this Policy, the following definitions shall apply:
a)“Committee” means the Compensation Committee of the Board.
b)“Company Group” means the Company and each of its Subsidiaries, as applicable.
c)“Covered Compensation” means any Incentive-Based Compensation granted, vested or paid to a person who served as an Executive Officer at any time during the performance period for the Incentive-Based Compensation and that was received (i) on or after the effective date of NYSE listing standard Section 303A.14, (ii) after the person became an Executive Officer and (iii) at a time that the Company had a class of securities listed on a national securities exchange or a national securities association.
d)“Effective Date” means October 31, 2023.
e)“Erroneously Awarded Compensation” means the amount of Covered Compensation granted, vested or paid to a person that exceeds the amount of Covered Compensation that otherwise would have been granted, vested or paid to the person had such amount been determined based on the applicable Restatement, computed without regard to any taxes paid (i.e., on a pre-tax basis). For Covered Compensation based on stock price or total shareholder return, where the amount of Erroneously Awarded Compensation is not subject to mathematical recalculation directly from the information in a Restatement, the Committee will determine the amount of such Covered Compensation that constitutes Erroneously Awarded Compensation, if any, based on a reasonable estimate of the effect of the Restatement on the stock price or total shareholder return upon which the Covered Compensation was granted, vested or paid and the Committee shall maintain documentation of such determination and provide such documentation to the NYSE.
f)“Exchange Act” means the Securities Exchange Act of 1934.
g)“Executive Officer” means the Company’s president, principal financial officer, principal accounting officer (or if there is no such accounting officer, the controller), any vice-president of the Company in charge of a principal business unit, division, or function (such as sales, administration, or finance), any other officer who performs a policy-making function, or any other person who performs similar policy-making functions for the Company. Executive officers of the Company’s parent(s) or subsidiaries are deemed executive officers of the Company if they perform such policy-making functions for the Company. “Policy-making function” does not include policy-making functions that are not significant. Both current and former Executive Officers are subject to the Policy in accordance with its terms.
- 1 -


h)“Financial Reporting Measure” means (i) any measure that is determined and presented in accordance with the accounting principles used in preparing the Company’s financial statements, and any measures derived wholly or in part from such measures and may consist of IFRS/GAAP or non-IFRS/non-GAAP financial measures (as defined under Regulation G of the Exchange Act and Item 10 of Regulation S-K under the Exchange Act), (ii) stock price or (iii) total shareholder return. Financial Reporting Measures need not be presented within the Company’s financial statements or included in a filing with the SEC.
i)“Home Country” means the Company’s jurisdiction of incorporation.
j)“Incentive-Based Compensation” means any compensation that is granted, earned or vested based wholly or in part upon the attainment of a Financial Reporting Measure.
k)“Lookback Period” means the three completed fiscal years (plus any transition period of less than nine months that is within or immediately following the three completed fiscal years and that results from a change in the Company’s fiscal year) immediately preceding the date on which the Company is required to prepare a Restatement for a given reporting period, with such date being the earlier of: (i) the date the Board, a committee of the Board, or the officer or officers of the Company authorized to take such action if Board action is not required, concludes, or reasonably should have concluded, that the Company is required to prepare a Restatement, or (ii) the date a court, regulator or other legally authorized body directs the Company to prepare a Restatement. Recovery of any Erroneously Awarded Compensation under the Policy is not dependent on if or when the Restatement is actually filed.
l)“NYSE” means the New York Stock Exchange.
m)“Received.” Incentive-Based Compensation is deemed “received” in the Company’s fiscal period during which the Financial Reporting Measure specified in or otherwise relating to the Incentive-Based Compensation award is attained, even if the grant, vesting or payment of the Incentive-Based Compensation occurs after the end of that period.
n)“Restatement” means a required accounting restatement of any Company financial statement due to the material noncompliance of the Company with any financial reporting requirement under the securities laws, including (i) to correct an error in previously issued financial statements that is material to the previously issued financial statements (commonly referred to as a “Big R” restatement) or (ii) to correct an error in previously issued financial statements that is not material to the previously issued financial statements but that would result in a material misstatement if the error were corrected in the current period or left uncorrected in the current period (commonly referred to as a “little r” restatement), within the meaning of Exchange Act Rule 10D-1 and NYSE listing standard Section 303A.14. Changes to the Company’s financial statements that do not represent error corrections under the then-current relevant accounting standards will not constitute Restatements. Recovery of any Erroneously Awarded Compensation under the Policy is not dependent on fraud or misconduct by any person in connection with the Restatement.
o)“SEC” means the United States Securities and Exchange Commission.
p)“Subsidiary” means any domestic or foreign corporation, partnership, association, joint stock company, joint venture, trust or unincorporated organization “affiliated” with the Company, that is, directly or indirectly, through one or more intermediaries, “controlling”, “controlled by” or “under common control with”, the Company. “Control” for this purpose means the possession, direct or indirect, of the power to direct or cause the direction of the management and policies of such person, whether through the ownership of voting securities, contract or otherwise.
- 2 -


2.Recoupment of Erroneously Awarded Compensation
In the event of a Restatement, any Erroneously Awarded Compensation received during the Lookback Period (a) that is then-outstanding but has not yet been paid shall be automatically and immediately forfeited and (b) that has been paid to any person shall be subject to reasonably prompt repayment to the Company Group in accordance with Section 3 of this Policy. The Committee must pursue (and shall not have the discretion to waive) the forfeiture and/or repayment of such Erroneously Awarded Compensation in accordance with Section 3 of this Policy, except as provided below.
Notwithstanding the foregoing, the Committee (or, if the Committee is not composed entirely of independent directors, a majority of the independent directors serving on the Board) may determine not to pursue the forfeiture and/or recovery of Erroneously Awarded Compensation from any person if the Committee determines that such forfeiture and/or recovery would be impracticable due to any of the following circumstances: (i) the direct expense paid to a third party (for example, reasonable legal expenses and consulting fees) to assist in enforcing the Policy would exceed the amount to be recovered, including the costs that could be incurred if pursuing such recovery would violate local laws other than the Company’s Home Country laws (following reasonable attempts by the Company Group to recover such Erroneously Awarded Compensation, the documentation of such attempts, and the provision of such documentation to the NYSE), (ii) pursuing such recovery would violate the Company’s Home Country laws adopted prior to November 28, 2022 (provided that the Company obtains an opinion of Home Country counsel acceptable to the NYSE that recovery would result in such a violation and provides such opinion to the NYSE), or (iii) recovery would likely cause any otherwise tax-qualified retirement plan, under which benefits are broadly available to employees of Company Group, to fail to meet the requirements of 26 U.S.C. 401(a)(13) or 26 U.S.C. 411(a) and regulations thereunder.
3.Means of Repayment
In the event that the Committee determines that any person shall repay any Erroneously Awarded Compensation, the Committee shall provide written notice to such person by email or certified mail to the physical address on file with the Company Group for such person, and the person shall satisfy such repayment in a manner and on such terms as required by the Committee, and the Company Group shall be entitled to set off the repayment amount against any amount owed to the person by the Company Group, to require the forfeiture of any award granted by the Company Group to the person, or to take any and all necessary actions to reasonably promptly recoup the repayment amount from the person, in each case, to the fullest extent permitted under applicable law, including without limitation, Section 409A of the Internal Revenue Code and the regulations and guidance thereunder. If the Committee does not specify a repayment timing in the written notice described above, the applicable person shall be required to repay the Erroneously Awarded Compensation to the Company Group by wire, cash or cashier’s check no later than thirty (30) days after receipt of such notice.
4.No Indemnification
No person shall be indemnified, insured or reimbursed by the Company Group in respect of any loss of compensation by such person in accordance with this Policy, nor shall any person receive any advancement of expenses for disputes related to any loss of compensation by such person in accordance with this Policy, and no person shall be paid or reimbursed by the Company Group for any premiums paid by such person for any third-party insurance policy covering potential recovery obligations under this Policy. For this purpose, “indemnification” includes any modification to current compensation arrangements or other means that would amount to de facto indemnification (for example, providing the person a new cash award which would be cancelled to effect the recovery of any Erroneously Awarded Compensation).
- 3 -


In no event shall the Company Group be required to award any person an additional payment if any Restatement would result in a higher incentive compensation payment.
5.Miscellaneous
This Policy generally will be administered and interpreted by the Committee. Any determination by the Committee with respect to this Policy shall be final, conclusive and binding on all interested parties. Any discretionary determinations of the Committee under this Policy need not be uniform with respect to all persons, and may be made selectively amongst persons, whether or not such persons are similarly situated.
This Policy is intended to satisfy the requirements of Section 954 of the Dodd-Frank Wall Street Reform and Consumer Protection Act, as it may be amended from time to time, and any related rules or regulations promulgated by the SEC or the NYSE, including any additional or new requirements that become effective after the Effective Date which upon effectiveness shall be deemed to automatically amend this Policy to the extent necessary to comply with such additional or new requirements.
The provisions in this Policy are intended to be applied to the fullest extent of the law. To the extent that any provision of this Policy is found to be unenforceable or invalid under any applicable law, such provision will be applied to the maximum extent permitted and shall automatically be deemed amended in a manner consistent with its objectives to the extent necessary to conform to applicable law. The invalidity or unenforceability of any provision of this Policy shall not affect the validity or enforceability of any other provision of this Policy. Recoupment of Erroneously Awarded Compensation under this Policy is not dependent upon the Company Group satisfying any conditions in this Policy, including any requirement to provide applicable documentation to the NYSE.
The rights of the Company Group under this Policy to seek forfeiture or reimbursement are in addition to, and not in lieu of, any rights of recoupment, or remedies or rights other than recoupment, that may be available to the Company Group pursuant to the terms of any law, government regulation or stock exchange listing requirement or any other policy, code of conduct, employee handbook, employment agreement, equity award agreement, or other plan or agreement of the Company Group.
6.Amendment and Termination
To the extent permitted by, and in a manner consistent with applicable law, including SEC and NYSE rules, the Committee may terminate, suspend or amend this Policy at any time in its discretion.
7.Successors
This Policy shall be binding and enforceable against all persons and their respective beneficiaries, heirs, executors, administrators or other legal representatives with respect to any Covered Compensation granted, vested or paid to or administered by such persons or entities.

- 4 -


SPROTT INC.
CLAWBACK POLICY
ACKNOWLEDGMENT, CONSENT AND AGREEMENT
I acknowledge that I have received and reviewed a copy of the Sprott Inc. Clawback Policy (as may be amended from time to time, the “Policy”) and I have been given an opportunity to ask questions about the Policy and review it with my counsel. I knowingly, voluntarily and irrevocably consent to and agree to be bound by and subject to the Policy’s terms and conditions, including that I will return any Erroneously Awarded Compensation that is required to be repaid in accordance with the Policy. I further acknowledge, understand and agree that (i) the compensation that I receive, have received or may become entitled to receive from the Company Group is subject to the Policy, and the Policy may affect such compensation and (ii) I have no right to indemnification, insurance payments or other reimbursement by or from the Company Group for any compensation that is subject to recoupment and / or forfeiture under the Policy. Capitalized terms not defined herein have the meanings set forth in the Policy.

Signed:        _________________________________________
Print Name:     _________________________________________
Date:        _________________________________________



EX-99.1 3 a2024annualinformationform.htm EX-99.1 Document











    

sprotta.gif


2024 Annual Information Form






















February 25, 2025



Table of Contents



Defined terms
Forward looking statements
Key performance indicators and non-IFRS and other financial measures
Corporate structure
General development of the business
Purpose and values
Description of the business    
Competition and industry outlook
Corporate sustainability
Risk management
Risk factors
Dividends
Capital structure
Market for securities    
Escrowed securities
Directors and executive officers    
Legal proceedings and regulatory actions
Interest of management and others in material transactions
Transfer agent and registrar    
Material contracts
Audit and risk management committee information
Interests of experts
Additional information
Appendix A - Audit and risk management committee mandate
A-1




Defined terms

As used in this annual information form (“AIF”), unless the context indicates or requires otherwise, the following terms have the following meanings:
•“Corporation”, “Sprott” or "we" means Sprott Inc. and, where applicable, its subsidiaries.

•“Investment Products” means the Corporation’s investment funds (the “Funds”), discretionary managed accounts (the “Managed Accounts”) and fixed term limited partnerships (the “Limited Partnerships”).
•“SAM” means Sprott Asset Management LP, a wholly-owned subsidiary of the Corporation, registered as a portfolio manager, an investment fund manager and an exempt market dealer.
•“Sprott U.S.” means Sprott U.S. Holdings Inc. (and its subsidiaries), a wholly-owned subsidiary of the Corporation through which the Corporation holds SGRIL Holdings Inc. (“SGRIL Holdings”), Resource Capital Investment Corp. (“RCIC”), Sprott Global Resource Investments, Ltd. (“SGRIL”) and Sprott Asset Management USA Inc. (“SAM USA”).
•“SRLC” or “Sprott Resource Lending” means Sprott Resource Lending Corp. (and its subsidiaries), a wholly-owned subsidiary of the Corporation and the general partner of Sprott Private Resource Lending Fund II (the "Lending Fund II"), Sprott Private Resource Lending Fund III (the "Lending Fund III”) and certain other lending vehicles (together with Lending Fund II, Lending Fund III, and certain other lending vehicles, the "Lending Funds"), which provide debt financing to companies in the natural resource sector.

•"SRSR" or "Sprott Streaming" means Sprott Resource Streaming and Royalty Corp. (and its subsidiaries), a wholly-owned subsidiary of the Corporation, the general partner of Sprott Private Resource Streaming and Royalty Fund and Sprott Private Resource Streaming and Royalty Annex Fund (together, the "Streaming Funds"), which provide specialized forms of capital to companies in the natural resource sector.

In this AIF, unless otherwise indicated, all dollar amounts are expressed in United States dollars. References to “$” are to United States dollars and references to "CAD$" are to Canadian dollars. Unless otherwise indicated, all Canadian dollar amounts that are expressed in United States dollars in this AIF have been converted from Canadian dollars at the Bank of Canada daily exchange rate as at December 31, 2024 of CAD $1.4379 per $1.00. The information in this AIF is presented as at December 31, 2024 unless otherwise indicated.

1


Forward looking statements

Certain statements and information included in this AIF constitute forward-looking information and forward-looking statements (collectively referred to herein as “Forward-Looking Statements”) within the meaning of applicable Canadian and U.S. securities laws. Such statements are often accompanied by words such as “may”, “would”, “could”, “will”, “anticipate”, “believe”, “plan”, “expect”, “intend”, “estimate” and other similar expressions. All statements in this AIF, other than those relating to historical information or current conditions are forward looking statements, including, but not limited to:

•Intentions to grow the Corporation’s business, including by increasing assets under management (“AUM”) and creating new investment products and businesses.
•The Corporation’s continued investment performance and industry-leading thought leadership.
•Maintenance of best-in-class precious metals and critical materials and the Corporation’s related approach to management and investing.
•Consideration of strategic acquisitions to build scale, improve profitability or enter new markets and investment categories.
•Expectations regarding continued consolidation of the asset management business, with bifurcation between large general managers and specialized boutique managers.
•Expectations regarding continued price compression in the asset management industry, particularly in the exchange-traded funds (“ETF”) segment as players compete for market share.
•Expected benefits from economic and demographic trends over the next decade.
•Commitment to being at the forefront of technological innovation in the sector.
•Future dividend distributions.

The Forward-Looking Statements herein are based upon the current internal expectations, estimates, projections, assumptions and beliefs of the Corporation as of the date of such information or statements, including, among other things, assumptions with respect to future growth, results of operations, performance and business prospects and opportunities. The reader is cautioned that the expectations, estimates, projections, assumptions and/or beliefs used in the preparation of such information may prove to be incorrect. The Forward-Looking Statements included in this AIF are not guarantees of future performance and should not be unduly relied upon. Such information and statements, including the assumptions made in respect thereof, involve known and unknown risks, uncertainties and other factors, which may cause actual results or events to differ materially from those anticipated in the Forward-Looking Statements. In addition, this AIF may contain Forward-Looking Statements attributed to third-party industry sources.

The Forward-Looking Statements contained in this AIF are expressly qualified by the cautionary statements provided for herein. The Corporation does not assume any obligation to publicly update or revise any of the included Forward-Looking Statements after the date of this AIF, whether as a result of new information, future events or otherwise, except as may be expressly required by applicable securities laws.















2


Although the Corporation believes the expectations, estimates, projections, assumptions and beliefs reflected in the Forward-Looking Statements are reasonable, undue reliance should not be placed on Forward-Looking Statements because the Corporation can give no assurance that such expectations, estimates, projections, assumptions and beliefs will prove to be correct. The Corporation cannot guarantee future results, levels of activity, performance or achievements. Consequently, there is no representation by the Corporation that actual results achieved will be the same in whole or in part as those set out in the Forward-Looking Statements. A number of factors or assumptions have been used to develop the Forward-Looking Statements, including: (i) the impact of increasing competition in each business in which the Corporation operates will not be material; (ii) quality management will be available; (iii) the effects of regulation and tax laws of governmental agencies will be consistent with the current environment; and (iv) those assumptions disclosed under the heading "Critical Accounting Estimates and Significant Judgments" in the Corporation's Management's Discussion and Analysis for the period ended December 31, 2024 (the "MD&A"). Risks and other factors, some of which are beyond the control of the Corporation, that could cause results to differ materially from those expressed in the Forward-Looking Statements contained in this AIF, include, but are not limited to:

•Difficult market conditions.
•Poor investment performance.
•Failure to continue to retain and attract qualified staff.
•Employee errors or misconduct resulting in regulatory sanctions or reputational harm.
•Carried interest and performance fee fluctuations.
•A business segment or another counterparty failing to pay its financial obligation.
•Failure of the Corporation to meet its demand for cash or fund obligations as they come due.
•Changes in the investment management industry.
•Failure to implement effective information security policies, procedures and capabilities.
•Lack of investment opportunities.
•Risks relating to regulatory compliance.
•Failure to deal appropriately with conflicts of interest.
•Competitive pressures.
•Corporate growth which may be difficult to sustain and may place significant demands on existing administrative, operational and financial resources.
•Failure to comply with privacy laws.
•Failure to execute the Corporation’s succession plan.
•Foreign exchange risk relating to the relative value of the U.S. dollar.
•Litigation risk.
•Risks related to maintaining minimum regulatory capital requirements.
•Failure to develop effective business resiliency plans.
•Failure to obtain or maintain sufficient insurance coverage on favorable economic terms.
•Historical financial information being not necessarily indicative of future performance.
•Risks related to the Corporation’s Investment Products.
•Risks related to the Corporation’s short-term investments.
•Risks relating to the Corporation’s private strategies segment.
•Risks related to the Corporation’s organization, corporate structure and the common shares of the Corporation (the “Common Shares”).
•Risks related to compliance with dual-listing requirements.
•Risks relating to being a foreign private issuer under the U.S. Exchange Act.
•Risks relating to public health outbreaks, epidemics and pandemics.
•The other risk factors disclosed in this AIF.

The foregoing list of factors should not be considered exhaustive – see also “Risk Factors”. If any of the risks or uncertainties listed above or in “Risk Factors” in this AIF materialize, or should the expectations, estimates, projections, assumptions and/or beliefs underlying the Forward-Looking Statements prove incorrect, actual results, future events, levels of activity, performance or achievements could vary materially from those expressed or implied by Forward-Looking Statements contained in this AIF.

The above summary of assumptions and risks related to forward looking statements has been provided in this AIF in order to provide readers with a more complete perspective on the future operations of the Corporation. Readers are cautioned that such forward looking statements may not be appropriate for other purposes.
3


Key performance indicators and non-IFRS and other financial measures

The Corporation measures the success of its business using a number of key performance indicators that are not measurements in accordance with IFRS and should not be considered as an alternative to net income (loss) or any other measure of performance under IFRS. Non-IFRS financial measures do not have a standardized meaning prescribed by IFRS and are therefore unlikely to be comparable to similar measures presented by other issuers. The Corporation's key performance indicators and non-IFRS and other financial measures are discussed below. For quantitative reconciliations of non-IFRS financial measures to their most directly comparable IFRS financial measures please see page 21 of the Corporation's MD&A, which is incorporated by reference herein and is available on SEDAR+ at www.sedarplus.com and on EDGAR at www.sec.gov
Assets under management
Assets under management ("AUM") refers to the total net assets managed by the Company through its various investment product offerings and managed accounts.
Net inflows
Net inflows result in changes to AUM, and as such, have a direct impact on the revenues and earnings of the Company. They are described individually below:
At-the-market ("ATM") transactions and ETF unit creations
ATM transactions of our physical trusts and new 'creations' of ETF units are the primary manner in which inflows arise in our exchange listed products segment.
Net sales
Fund sales (net of redemptions) are the primary manner in which inflows arise in our managed equities segment.
Net capital calls
Capital calls, net of capital distributions ("net capital calls") are the primary manner in which inflows arise in our private strategies segment.
Other net inflows
Other net inflows include: (1) fund acquisitions; (2) new AUM from fund launches; and (3) lost AUM from fund closures. It is possible for committed capital in our private strategies to earn a commitment fee despite being uncalled, in which case, it will also be included in this category as AUM.
Net revenues
Net revenues are calculated as total net revenues (including net fees and net commissions described below) before: (1) gains (losses) on investments; (2) revenues from non-reportable segments; and (3) carried interest and performance fees, net of carried interest and performance fee payouts (internal and external).
Net fees
Management fees, net of fund expenses, direct payouts, and carried interest and performance fees, net of carried interest and performance fee payouts (internal and external), are key revenue indicators as they represent the net revenue contribution after directly associated costs that the Corporation generates from its AUM.
Net commissions
Commissions, net of commission expenses (internal and external), arise from purchases and sales of critical materials in our exchange listed products segment and transaction-based service offerings by our broker-dealer.
Net compensation & net compensation ratio
Net compensation excludes commission expenses paid to employees, other direct payouts to employees, carried interest and performance fee payouts to employees, which are all presented net of their related revenues in the Corporations MD&A, and severance, new hire accruals and other which are non-recurring. Net compensation ratio is calculated as net compensation divided by net revenues (see above for net revenue calculation).


4


Total shareholder return
Total shareholder return is the financial gain (loss) that results from a change in the Company's share price, plus any dividends paid over the period.
Liquid co-investments
Liquid co-investments are the Company's co-investments that can be monetized in less than 90 days.
EBITDA, adjusted base EBITDA and adjusted base EBITDA margin
EBITDA in its most basic form is defined as earnings before interest expense, income taxes, depreciation and amortization. Adjusted base EBITDA further adjusts for items noted in the reconciliation table found on page 22 of the MD&A. Adjusted base EBITDA margin is calculated as adjusted base EBITDA from reportable segments divided by net revenues. Net revenues are calculated as total net revenues before: (1) gains (losses) on investments, (2) revenues from non-reportable segments; and (3) carried interest and performance fees, net of carried interest and performance fee payouts (internal and external).
EBITDA, adjusted base EBITDA and adjusted base EBITDA margin are measures commonly used in the investment industry by management, investors and investment analysts in understanding and comparing results by factoring out the impact of different financing methods, capital structures, amortization techniques and income tax rates between companies in the same industry. While other companies, investors or investment analysts may not utilize the same method of calculating EBITDA (or adjustments thereto), the Corporation believes its adjusted base EBITDA metric results in a better comparison of the Corporation's underlying operations against its peers and a better indicator of recurring results from operations as compared to other non-IFRS financial measures. Adjusted base EBITDA margins are a key indicator of a Corporation’s profitability on a per dollar of revenue basis, and as such, is commonly used in the financial services sector by analysts, investors and management.
Neither EBITDA, adjusted base EBITDA, or adjusted base EBITDA margin have a standardized meaning under IFRS. Consequently, they should not be considered in isolation, nor should they be used in substitute for measures of performance prepared in accordance with IFRS.
5


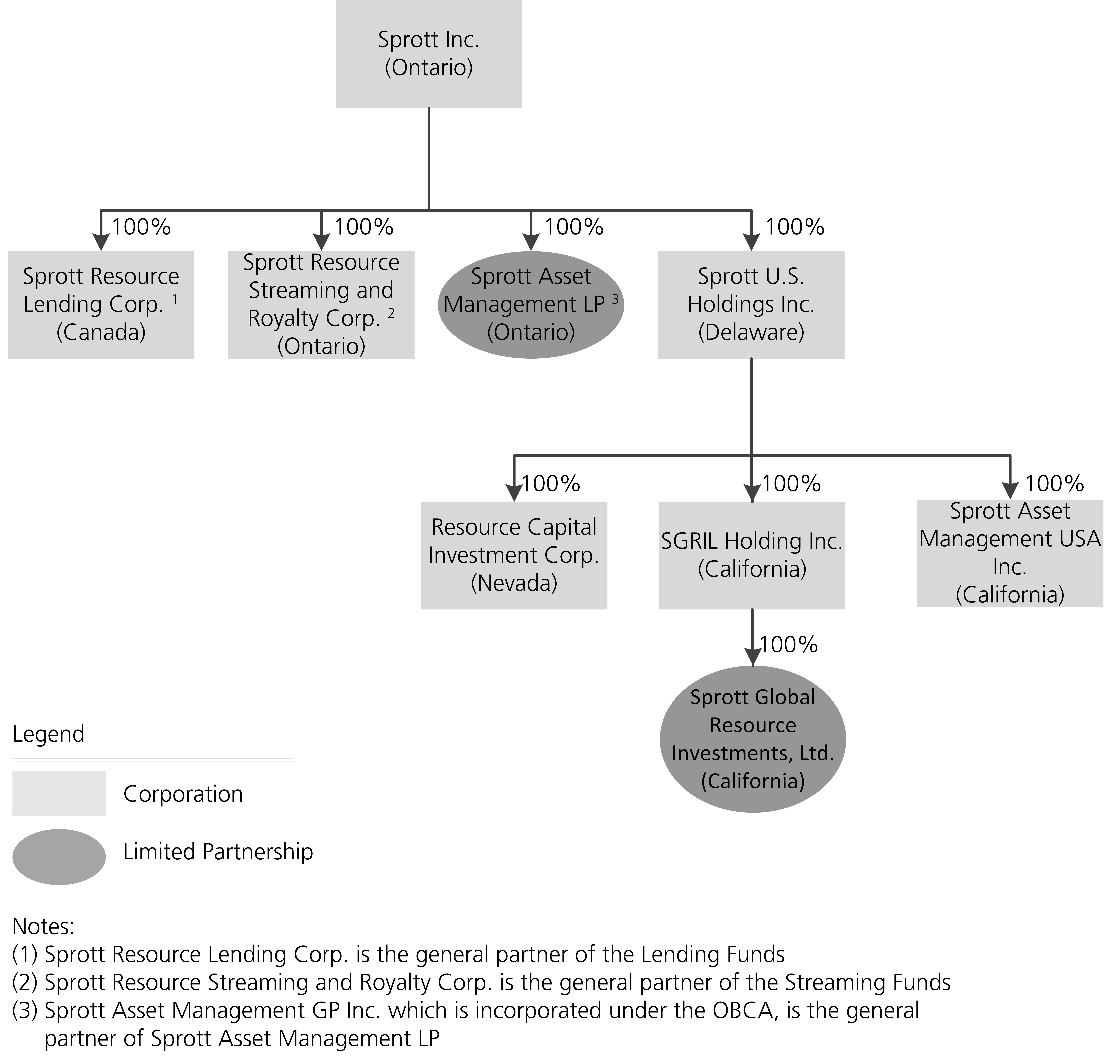
Corporate structure

Sprott Inc. was incorporated under the Business Corporations Act (Ontario) (the "OBCA") by articles of incorporation dated February 13, 2008. The Corporation’s registered head office is located at Royal Bank Plaza, South Tower, 200 Bay Street, Suite 2600, Toronto, Ontario, M5J 2J1.
The corporate structure of the Corporation and its material subsidiaries are as indicated in the following chart:
              aiffebruary2025a.jpg




6


General development of the business

In the fourth quarter of 2024, the Corporation repaid the entirety of its outstanding line of credit, resulting in a debt-free balance sheet.

On November 5, 2024, given the confidence in the Corporation's future, the board of directors (the "Board") declared a 20% increase to its dividend, or $0.30 per share a quarter.

On June 6, 2024, the Corporation launched the Sprott Physical Copper Trust ("COP"), the world's first physical copper investment fund. COP closed its initial public offering for gross proceeds of $110 million. After the launch, on July 8, 2024, COP established an ATM equity program to issue up to an additional $500 million of trust units. COP was created to provide investors with an alternative to rolling copper futures and a complement to investing in copper mining equities. COP is a closed-end trust trading in U.S. dollars and Canadian dollars on the Toronto Stock Exchange under the symbols "COP.U" and "COP.UN", respectively.

On May 8, 2024, the Corporation appointed Dinaz Dadyburjor to the Board.

On March 6, 2024, we further expanded our critical materials offerings with the launch of the Sprott Copper Miners ETF. We also added to our growing European product suite by introducing the Sprott Junior Uranium Miners UCITS ETF.

In September 2023, the Corporation successfully exited its last remaining non-core asset management business that was domiciled in Korea. Historically, Korea was immaterial to the Corporation's overall operations as it accounted for less than 1% of consolidated net income and adjusted base EBITDA.

In the third quarter of 2023, the Corporation completed a review of its current and near-term funding and borrowing needs and determined that it no longer required a $120 million credit facility. Consequently, the Corporation decided to lower the maximum borrowing capacity under the credit facility by $45 million to $75 million.

On May 5, 2023, the Corporation appointed Judith O'Connell to the Board.

On April 28, 2023, the Corporation completed the sale of its Canadian broker-dealer operations to the management team of such operations to continue focusing on its core asset management businesses.

In the first quarter of 2023, we launched five new exchange listed products focused on providing investors with pure-play exposure to critical minerals essential to the generation, transmission and storage of cleaner energy. On February 2, 2023, we launched Sprott Energy Transition Materials ETF (Nasdaq: SETM), Sprott Lithium Miners ETF (Nasdaq: LITP), Sprott Junior Uranium Miners ETF (Nasdaq: URNJ) and Sprott Junior Copper Miners ETF (Nasdaq: COPJ). On March 22, 2023, the Corporation launched Sprott Nickel Miners ETF (Nasdaq: NIKL).

On June 30, 2022, Whitney George was named as Chief Executive Officer of the Corporation.

On April 22, 2022, the Corporation completed the previously announced agreement to acquire the management contract of North Shore Global Uranium Mining ETF ("URNM transaction"). As consideration, the Corporation paid $10.5 million in cash and $4 million in Common Shares upon closing. Contingent consideration of $3.9 million in cash was paid on April 25, 2024, upon the achievement of certain financial performance conditions).

On January 1, 2022, the Corporation appointed Catherine Raw to the Board.







7


Purpose and values

We aspire to be the leading global asset manager focused on precious metals and critical materials.
As contrarian investors with a long-term investment horizon, we remain both patient and persistent. We will continue to innovate to bring our clients the best possible investment products. We remain aligned with our partners (shareholders, clients, employees, and the communities wherein we operate) as significant shareholders of Sprott and meaningful co-investors in Sprott products. We are committed to the support and advancement of our people. We give back to communities we operate in both with our time and resources. At Sprott, we have a strong plan, but the flexibility to adjust where necessary. We share our success with our partners.

Our values are:
1.We believe in partnership with our employees, clients, and our shareholders
2.We are prepared to be contrarian
3.We are innovative
4.We are aligned
5.We are patiently persistent

8


Description of the business
businessoverview.jpg

The Corporation's business is broken down into 4 reportable operating segments
Exchange listed products
•The Corporation's closed-end physical trusts and exchange traded funds ("ETFs").
Managed equities
•The Corporation's alternative investment strategies managed in-house and on a sub-advised basis.
Private strategies
•The Corporation's lending and streaming activities which occur through limited partnership vehicles ("private strategies LPs").
Corporate
•Provides the Corporation's operating segments with capital, balance sheet management and other shared services.
All other segments
•Contains all non-reportable segments as per IFRS 8, Operating Segments ("IFRS 8"). See Note 16 of the annual financial statements for further details.










9


The Corporation's brand

The Sprott brand is recognized internationally for its expertise in resource investing, particularly in precious metals and critical materials. The importance of this brand recognition resides primarily in the role it plays in attracting new investors and employees to the Corporation. Protection of this brand by delivering investment performance and industry-leading thought and leadership is important to the continued success of the Corporation's business.
Summary of AUM
(In millions $) AUM
Dec. 31, 2024
AUM
Dec. 31, 2023
Blended net management fee rate (1)
Exchange listed products
- Precious metals physical trusts and ETFs
   - Physical Gold Trust 8,608 6,532 0.35%
   - Physical Silver Trust 5,227 4,070 0.45%
   - Physical Gold and Silver Trust 5,013 4,230 0.40%
   - Precious Metals ETFs 354 339 0.33%
   - Physical Platinum and Palladium 168 116 0.50%
19,370 15,287 0.39%
- Critical materials physical trust and ETFs
   - Physical Uranium Trust 4,862 5,773 0.31%
   - Critical Materials ETFs 2,020 2,143 0.52%
   - Physical Copper Trust 90 0.32%
6,972 7,916 0.37%
Total exchange listed products 26,342 23,203 0.39%
Managed equities (2)
2,873 2,874 0.90%
Private strategies 2,320 2,661 0.83%
Total AUM (3)
31,535 28,738 0.47%
(1) Net Management fee rate represents the weighted average fees for all funds in the category, net of fund expenses.
(2) Managed equities is made up of primarily precious metals strategies (53%), high net worth managed accounts (38%) and U.S. value strategies (9%).
(3) No performance fees are earned on exchange listed products. Certain managed equities products earn either performance fees based on returns above relevant benchmarks or earn carried interest calculated as a predetermined net profit over a preferred return. Private strategies LPs primarily earn carried interest calculated as a predetermined net profit over a preferred return.
The Corporation’s revenues
The Corporation derives its revenues principally from management fees earned from the management of its Investment Products and from carried interest and performance fees earned from the investment of the AUM of its Investment Products. Accordingly, growth in the Corporation’s management fees is based on growth in AUM, while growth in its carried interest and performance fees is based on both the growth in AUM and the absolute or relative return, as applicable, earned by its Investment Products. In addition, the Corporation derives revenues from: (1) commissions earned on the purchases and sales of critical materials in our exchange listed products segment and transaction-based service offerings from our broker-dealer and; (2) finance income from cash as well as co-investments in positions we hold in LPs managed in our private strategies segment. The Corporation manages and reports across the four reporting segments.

For the year ended December 31, 2024, the Corporation's total revenues were $178.7 million compared to $151.4 million for the year ended December 31, 2023.




10


The Corporation's employees
As at December 31, 2024, the Corporation had 132 employees across its operating segments as follows:
Exchange
listed
products
Managed
equities
Private
strategies
Corporate Total
Number of employees 23 53 18 38 132
Exchange listed products and managed equities
Sprott Asset Management LP (SAM)
SAM is registered as a portfolio manager in Ontario, an investment fund manager in Ontario, Quebec, and Newfoundland and Labrador and an exempt market dealer in all Canadian provinces. SAM is registered as a Registered Investment Advisor with the U.S. Securities and Exchange Commission ("SEC"). The majority of the Corporation’s revenues are generated through SAM in the form of management fees and performance fees earned through the management of funds and Managed Accounts, as well as commission income earned on the purchase and sale of critical materials in certain physical trusts.

SAM offers investors access to best-in-class precious metals and critical materials strategies. SAM’s team of portfolio managers have a deep understanding of precious metals and natural resource investments and a long track record of investing in this sector. By taking a consistent, disciplined approach to investing, based on sound fundamental analysis and independent research, SAM’s investment management team carefully assembles a portfolio of holdings to meet its investment objectives. SAM takes a team-based approach to its investment decision-making process. Themes and opportunities are discussed daily amongst its investment team.

SAM’s revenues
SAM’s products (including those sub-advised by SAM) have a fee structure that consists of a management fee component and, in some cases, a performance fee component. SAM collects management fees calculated as a percentage of AUM, and may earn performance fees which are calculated, depending on the fund or managed account, as a percentage of either: (i) excess performance over the relevant benchmark; (ii) the increase in net asset value over a predetermined hurdle, if any; or (iii) the net profit over the performance period. In addition, SAM earns commission revenues from the purchases and sales of critical materials in its critical material physical trusts.
SAM selling and distribution
SAM actively promotes its offerings through its sales team, public and investor relations, marketing, social and traditional media platforms and conferences.
Sprott Asset Management USA (SAM USA)
SAM USA is a registered investment advisor that provides segregated managed accounts for institutional and high-net worth clients looking for distinctive and personalized wealth management. SAM USA offers clients the option of investing independently or through its model portfolios, which include (i) Sprott Resource Alpha Separately Managed Account; (ii) Sprott Rule Managed Account; (iii) Sprott Global Gold Separately Managed Account; (iv) Sprott Silver Strategy Separately Managed Account; and (v) Sprott Real Asset Value+ Strategy. SAM USA also manages private funds offered to institutional and high net-worth clients.
SAM USA's revenues
SAM USA earns revenue in the form of management fees and performance fees from the management of managed accounts. Management fees are calculated as a percentage of AUM, and may earn performance fees depending on the excess performance over the predetermined hurdle.
Resource Capital Investment Corp. (RCIC)
RCIC manages assets for limited partnership investment vehicles that invest in natural resource companies. These investment vehicles include closed-ended limited life pooled investment vehicles.
11


RCIC's revenues
RCIC earns revenue in the form of management fees and carried interest through the management of the Limited Partnerships. Management fees are calculated as a percentage of AUM and may earn carried interest depending on the excess performance over the predetermined hurdle.
For the year ended December 31, 2024, exchange listed products has total revenues of $112.5 million compared to $84.7 million for the year ended December 31, 2023. For the year ended December 31, 2024, managed equities had total revenues of $39.2 million compared to $30.2 million for the year ended December 31, 2023.
Private Strategies
The private strategies segment includes the Lending Funds managed by SRLC and the Streaming Funds managed by SRSR.
Sprott Resource Lending is focused on providing financing to companies within the natural resource sector, primarily through the Lending Funds.
SRLC is the general partner and Sprott Resource Lending Partnership ("SRLP") is the manager of Lending Fund II and Lending Fund III. SRLP, or its affiliates, provides certain administrative services to, and manages the investments of the Lending Funds, including investigating, analyzing, structuring and negotiating potential loan investments, monitoring the performance of investments and portfolio companies and making determinations as to disposition and other opportunities in respect of the investments.

The Lending Funds have been established to primarily provide loan facilities to, and invest in, debt instruments ("Loan Investments") of companies in the natural resource and critical material sectors. Loan Investments generally include a committed or revolving credit facility that has not yet been drawn down by the relevant borrower and any loan, note, bond, debenture or other debt instruments.

SRSR is focused on specialized forms of capital to the natural resource sector through its Streaming Funds. SRSR, through the Streaming Funds, invests primarily in royalties and streams, which share in a project’s metal production in return for an up-front payment, providing investors with long duration exposure to commodity prices and mine life extensions and expansions.

Private Strategies' revenues
Both Sprott Resource Lending, through SRLP and its affiliates, and Sprott Streaming and Royalty, through SRSR and its affiliates, earns revenue in the form of management fees, calculated as a percentage of the funds' aggregate capital commitments used to fund investments that have not been fully realized and may also earn carried interest calculated as a percentage of cumulative net realized profits.
With respect to the co-investments in Lending and Streaming Funds, Sprott Resource Lending and Sprott Resource Streaming and Royalty earn revenue in the form of finance income.
For the year ended December 31, 2024, Private Strategies had total revenues of $27.8 million compared to $28.2 million for the year ended December 31, 2023.
Corporate
The Corporate operating segment provides capital, balance sheet management and shared services to the Corporation's subsidiaries.
12


Competition and Industry Outlook

The Corporation is fairly unique as an alternative asset management organization in terms of the breadth of its various investing platforms. However, each business line operates in a very competitive environment where there is significant competition for investors’ assets.
Exchange listed products and managed equities
The North American asset management industry is highly competitive and is dominated by a small number of larger players. SAM has historically been a manager of specialized, focused funds where the Corporation believes that (i) it has a competitive advantage due to its investment management expertise; and (ii) it is able to add value as compared to a benchmark or index.

SAM’s primary focus is in the precious metals, critical materials, and natural resource sectors. Most competitors in these sectors are larger and more diversified asset managers that do not focus exclusively in these areas. SAM's focus provides an advantage, allowing it to compete with larger organizations. SAM has also developed world-renowned expertise and brand equity in precious metals, critical materials and natural resource sectors which allows it to promote its offerings to a variety of investors.

The Corporation expects that the asset management industry will continue to consolidate, with the industry bifurcating between large general managers and specialized boutique managers. The Corporation also expects that price compression will continue in the asset management industry, particularly in the ETF segment as participants compete for market share. As a result, the Corporation believes that asset managers without differentiated offerings and access to distribution and capital will be at a disadvantage.

The exchange listed products platform is highly scalable, with approximately 250,000 clients, and has significant leverage to precious metals and commodity prices and is actively adding complementary strategies.

The acquisition of Uranium Participation Corporation in 2021, the URNM transaction in 2022, the launch of Copper Trust and other critical material ETFs and the subsequent growth of these products increased the Corporation’s foothold in the critical materials space, and the Corporation's AUM in this sector now stands at $7.6 billion (or 24% of total consolidated AUM).

SAM will continue to consider strategic acquisitions which will allow it to build scale, improve profitability or enter new markets and investment categories.

Private Strategies
Sprott Resource Lending and Sprott Streaming operate in the specialized lending industry, carrying out lending and streaming activities on a global basis. SRLC and SRSR's competition includes other unconventional lenders, bank loans, high yield note offerings, investment funds and money managers, and public and private equity financings carried out by those institutions. As markets in the natural resource sector improve, potential borrowers may opt for equity or bank loans for their financing needs rather than SRLC or SRSR's product offering.

Corporate
The Corporate segment provides treasury and shared services to the Corporation's subsidiaries.

13


Corporate sustainability

The Corporation's approach and commitment to corporate sustainability is in support of executing a sustainable strategy that delivers long-term value for its stakeholders. The Corporation's commitment to operating responsibly touches its policies and practices in the areas of investment management, people and culture, business practices and ethics, philanthropy, governance, and the environment.

2024 Corporate sustainability highlights
The Corporation's corporate sustainability accomplishments are noted below:

Investment Management

•As signatories to the Principles for Responsible Investment ("PRI") since 2019, Sprott has committed to, where consistent with the fiduciary responsibility of its subsidiaries, incorporating responsible investment factors into its investment decision making and active ownership practices. In 2024, the Corporation's completed its annual assessment under the PRI continuing its incorporation for Responsible Investment factors into its investment management activities.

•Sprott continues to grow its suite of investment funds that provide investors with exposure to a range of critical materials necessary for the global clean energy transition. Now representing 24% of the Corporation's total AUM, its critical materials strategies include funds focused on uranium, copper, lithium, nickel, cobalt and other materials essential to the generation, transmission and storage of clean energy.

•This year the Corporation launched the Sprott Physical Copper Trust (“COP”), the world’s first physical copper investment fund. Investor interest in copper is growing globally given its critical role as a key component in electrification, clean energy technologies, electric vehicles and artificial intelligence. With the launch of COP, Sprott now offers four different copper investment strategies.

People & Culture

•Employees are the Corporation's most valuable asset and key to delivering value for its clients and shareholders. The Corporation is deeply committed to empowering its employees to reach their full potential by cultivating an inclusive workplace culture of innovation and excellence, where belonging, diversity of thought and well-being are supported.

•The Corporation recruits, retains and supports exceptional talent from a wide range of differentiated experiences and backgrounds.
•The Corporation applies a multi-faceted approach to support its employees’ professional growth and development. In addition to offering external education subsidies, licensing and designation support, time off for studying, mentorship and networking opportunities, the Corporation also provide its employees with access to hundreds of on-demand soft and hard skill courses through its internal training program, Sprott Academy.
•The Corporation prioritizes its employee’s physical and mental health by providing a comprehensive and competitive benefits package. In addition, the Corporation strives to reduce the stigma of seeking mental health support through its annual month-long mental health campaign every May.

•The Corporation actively seeks its employees’ feedback through its initiative “Sprott Listens”, with a view to continuously monitoring and improving the employee experience and engagement, leading to better business processes and outcomes. The Corporation's 2024 employee survey results were well above Canadian and US benchmarks for the 5 KPIs that gauge the employee experience.





14


Business Practices & Ethics

•The Corporation's Risk Management and Compliance programs seek to maintain high ethical standards along with implementing policies and procedures that support the achievement of its business strategy and corporate purpose.

•The Corporation maintains robust ethics and compliance policies which include a Code of Business Conduct and Ethics, Whistleblower Policy, and various other corporate governance and operational policies which all employees are required to adhere to.

•The Corporation's mandatory training programs are ongoing and include cybersecurity training, anti-money laundering training, equal employment opportunity and anti-harassment training.

Philanthropy

•Through various corporate philanthropic initiatives, the Corporation actively partners with organizations focused on education, health & wellness, sustainability in the mining sector, and humanitarian relief.

•The Corporation's employee-led giving programs connect Sprott with worthy organizations where its team members are personally engaged and committed.

•The Corporation's employees participate in a number of charitable events throughout the year including fundraising galas, giving campaigns, food and toy drives, volunteer board seats and fundraising committee positions.

•The Corporation partners with various university student groups that support the development of tomorrow’s leaders in STEM and finance.

Governance

•The Corporation's compensation practices align its employees with the long-term strategic goals and interests of its clients and shareholders.

•The majority of Sprott’s Board of Directors remain independent (6 of 7 / 86% are independent).

•The Corporation provides continuing education opportunities for all directors, so that all directors may maintain or enhance their skills and abilities as directors, as well as to ensure that their knowledge and understanding of the Corporation’s business remains current.

•The Corporation operates a continuous information technology and cybersecurity program to protect critical company assets/data and ensure operational continuity. As part of this, the Corporation successfully completed its annual National Institute of Standards audit for 2024.

The Environment

•The Corporation annually completes an assessment of greenhouse gas emissions (GHG) associated with its offices in Canada and the United States and achieved carbon neutrality under the Carbonzero program after the Corporation sourced carbon offsets in the equivalent amount of our 2023 Scope 1 and Scope 2 GHGs.

•The Corporation's Toronto headquarters location has received both LEED v4.1 Platinum Level Certification and Platinum level BOMA BEST certification recognizing excellence in energy sustainability and environmental management.

15


Risk management

The Corporation monitors, evaluates and manages the principal risks associated with the conduct of its business. These risks include external market risks to which all investors are subject and internal risks resulting from the nature of the Corporation’s business.

The Corporation conducts an enterprise risk assessment on all of its major operating segments at least annually. Through the risk assessment process, the Corporation identifies the significant risk factors present in each operating segments, and subjectively determines the likelihood of the risk occurring and the financial and/or non-financial impact to such business if the risk occurs.

The Board and/or the management of each operating segment monitors the significant risk factors identified by the Corporation and, where deemed necessary, adopts an appropriate risk optimization strategy.

The Corporation has internal control policies related to its business conduct. Such polices are intended to ensure conformity with the rules and regulations of the applicable Canadian Securities Administrators, CIRO, the SEC, FINRA and any other regulator, as applicable. The policies focus on multiple areas, including employee code of ethics, conflict of interest management, as well as compliance and risk monitoring of all business processes. Each policy has a defined control objective and applicable procedures to ensure adherence to sound business practices, regulatory requirements and high ethical standards, including capital adequacy, insurance, segregation of clients’ securities, safeguarding of securities and cash, and pricing of securities.

The Corporation has also established a number of policies with respect to its employees’ personal trading. Employees may not trade any of the securities held or being considered for investment by any of the Funds without prior approval. All of the Corporation’s employees must comply with the Corporation’s written policies and procedures, including the Corporation's Code of Business Conduct and Ethics, which establish strict rules for professional conduct and management of conflicts of interest, and the Corporation's Insider Trading Policy, which fosters and facilitates compliance with applicable laws, including applicable securities laws.

The Corporation believes that confidentiality is essential to the success of its business and, as such, strives to consistently maintain the highest standards of trust, integrity and professionalism. Account information is kept under strict control in compliance with all applicable laws, and physical, procedural, and electronic safeguards are maintained in order to protect this information from access by unauthorized parties. See “Risk Management - Privacy policy”.

Enterprise risk management

The Corporation’s risk appetite and its enterprise risk management program (“ERM”) is primarily based on specific regulatory and legal environment considerations, general corporate sustainability responsibilities, the need for sound capital adequacy and treasury management processes, the preservation of its positive reputation among current and future stakeholders, the natural expectation of its shareholders that it takes appropriate and reasonable levels of risk in its various business segments to maximize shareholder returns and its overall desire to be good corporate citizens as part of its organizational culture and core values. The aforementioned considerations formed the basis for the Corporation’s risk appetite statements noted below:

•Regardless of loss probability, the Corporation will only accept inherent or residual risks that it has a proven, demonstrable ability to understand, diligently manage on an ongoing basis and thoroughly consider and balance relative to the outcomes; and

•The Corporation’s risk appetite is low around any actions or inactions that could materially jeopardize the Corporation’s reputation, purpose and core values or commitment to its stakeholders. Furthermore, at no point would the Corporation ever accept existential inherent or residual risks, regardless of loss probability or profit upside.




16


The ERM process involves a comprehensive drill down through the organization to its constituent parts to identify all salient risks and evaluate them through the lens of the Corporation’s risk appetite. The following is a summary of the ERM steps used to filter organizational risks through the Corporation’s risk appetite:

•Identify all major processes within each business segment (and enterprise shared services function supporting them);

•Identify materially relevant inherent risks (both quantitative and qualitative) that may arise in each major process area;

•Rate each inherent risk (in the absence of internal controls) based on the degree of event probability and impact to the organization;

•Determine the Corporation's risk tolerance for each inherent risk previously identified and rated;

•Identify internal controls in place (or needed) to mitigate the inherent risks down to the appropriate “residual level” (i.e. determine the post-controls risk rating and compare it to the Corporation’s predetermined risk tolerance level). The Corporation stratifies its internal controls universe using the “three lines of defense” approach recommended by the Institute of Internal Auditors prior to evaluating the effectiveness of internal controls;

•Compare all residual risk ratings to their corresponding risk tolerance level to ensure the risk is being appropriately managed (i.e. there are a sufficient number of, and appropriate types of, internal controls in place to manage the risk in light of the Corporation’s risk tolerance) and, if not, take further action; and

•Test, document and report on the effectiveness of the ERM program in managing risks within the boundaries of the Corporation’s risk appetite.


Regulatory matters

The Corporation is subject to regulations that cover all aspects of the securities business, including sales methods, trading practices among investment dealers, use and safekeeping of funds and securities, capital structure, record-keeping, conflicts of interest and the conduct of directors, officers and employees. The various government agencies and self-regulatory organizations having jurisdiction over registrants are empowered to conduct administrative proceedings that can result in censure, fine, the issuance of cease-and-desist orders or the suspension or expulsion of a registrant or its directors, officers or employees. A registrant is subject to rules respecting the maintenance of minimum regulatory capital. Compliance with regulatory capital requirements can limit a registrant’s operations and also restrict its ability to withdraw capital from its regulated affiliates, which in turn can limit its ability to repay debt or pay dividends on its shares.

Since the Corporation’s ability to carry on its business is dependent upon its continued registration under applicable laws, the Corporation regularly reviews its policies, practices and procedures to ensure that they comply with current regulatory requirements and employees are routinely updated on relevant legal requirements. In addition, external legal advice is obtained, as required, to ensure that the Corporation is informed of new regulatory requirements that may be applicable.

There are certain regulatory restrictions on the ownership and holding of shares of investment dealers and their parent companies. Notably, the direct or indirect ownership or holding of an interest in an investment dealer by the public is subject to approval by CIRO, other self-regulatory organizations, stock exchanges and certain securities commissions. See “Risk factors” and “Capital structure”.







17


Privacy policy

The Corporation collects, transfers, and processes personal data provided directly from investors or through their financial advisor and/or dealer in order to provide such investors with services in connection with his or her investments, to meet legal and regulatory requirements and for any other purposes to which such investor may consent. The Corporation also collects, transfers and processes personal data provided by its employees. The Corporation is subject to various federal, state, provincial, territorial, and foreign laws regarding privacy and the protection of data, which, among other things, restricts the collection, transfer, sale and processing of such personal data.

The Corporation carefully safeguards all personal information collected and retained by it and, to that end, restricts access to personal information to those employees and other persons who need to know the information to enable the Corporation to provide its services. The Corporation’s employees are responsible for ensuring the confidentiality of all personal information they may access. In addition to an employee’s obligation of confidentiality under the terms of their employment agreement, each of the Corporation’s employees is required to annually sign a code of conduct and employee policies, each of which contains policies on the protection of confidential information.

The Corporation’s applicable Privacy Policy is provided to prospective clients, job applicants, and employees as required, each of which sets out the Corporation’s commitment to the protection of the privacy of its applicable stakeholders. Each Privacy Policy is updated annually and as needed based on new regulatory requirements.

Anti-money laundering laws

In order to comply with federal legislation aimed at the prevention of money laundering, the Corporation sometimes requires additional information concerning a purchaser of securities of any Investment Products. If, as a result of any information or other matter which comes to the attention of any of its directors, officers or employees, or its professional advisors, the Corporation knows or suspects that an investor is engaged in money laundering, it is required to report such information or other matter to the Financial Transactions and Reports Analysis Centre of Canada and/or the Financial Crimes Enforcement Network and such report shall not be treated as a breach of any restriction upon the disclosure of information imposed by law or otherwise.
18


Risk factors
An investment in the securities of the Corporation involves a number of risks. In addition to the other information contained in this AIF, investors should carefully consider the risks described below before making an investment decision. The Corporation’s business, financial condition, revenues and profitability could be materially and adversely affected by any of these risks. The trading price of the Common Shares could decline due to any of these risks, and investors may lose all or part of their investment. The risks described below are not the only ones the Corporation and holders of Common Shares face. Additional risks not currently known to the Corporation or that management currently considers immaterial may also impair the Corporation’s business operations should such risks arise or become material to the Corporation.

This AIF contains forward looking statements that involve significant known and unknown risks, uncertainties and assumptions. The Corporation’s actual results could differ materially from those expressed, anticipated or implied in these Forward-Looking Statements as a result of certain factors, including the risks faced by the Corporation described below and elsewhere in this AIF. See “Forward Looking Statements”.

Risks related to the business

Difficult market conditions
The success of the Corporation’s business lines is highly dependent upon conditions in the global equity and financial markets and economic conditions throughout the world that are outside the Corporation’s control and difficult to predict. Factors such as interest rates, availability of credit, inflation rates, economic uncertainty, cyclical factors, changes in laws (including laws relating to taxation), trade barriers, commodity prices, currency exchange rates and controls, and national and international political circumstances (including wars, terrorist acts, security operations, demonstrations or protests), government policies, securities offerings and M&A activity, expenses associated with establishing and expanding new and existing business units and product offerings and performance of businesses and industry sectors can have a material negative impact on the Corporation's revenues and profitability.

Unpredictable or unstable market conditions and adverse economic conditions may result in reduced opportunities to find suitable risk-adjusted investments to deploy capital and make it more difficult to exit and realize value from existing investments, which could materially adversely affect the Corporation’s ability to raise new funds and sustain profitability and growth.

The majority of the Corporation's Investment Products are focused on precious metals and the natural resource industry, including critical materials. The natural resource industry is notoriously cyclical, and the Corporation’s performance is affected by the various stages in the resource investment cycle. In particular, investment performance, financial results and the ability to attract assets may be adversely affected by falling precious metals and commodity prices.

Certain of the Corporation’s Investment Products are concentrated in gold and silver assets. The price of gold and silver may be affected at any time by many international, economic, monetary and political factors, many of which are unpredictable. These factors include, without limitation, global gold and silver supply and demand, investors’ expectations for future inflation rates, exchange rate volatility of the U.S. dollar, the principal currency in which the prices of gold and silver are generally quoted, interest rate volatility, and unexpected global, or regional, political or economic incidents.











19


Certain of the Corporation’s Investment Products are concentrated in the uranium industry. As a result, such investment products will be sensitive to changes in, and its performance will depend to a greater extent on, the overall condition of the uranium industry. Also, uranium companies may be significantly subject to the effects of competitive pressures in the uranium business and the price of uranium. The price of uranium may be affected by changes in inflation rates, interest rates, monetary policy, economic conditions and political stability. The price of uranium may fluctuate substantially over short periods of time, therefore investment products’ share price may be more volatile than other types of investments. In addition, they may also be significantly affected by import controls, worldwide competition, liability for environmental damage, depletion of resources, mandated expenditures for safety and pollution control devices, political and economic conditions in uranium producing and consuming countries, and uranium production levels and costs of production. Demand for nuclear energy may face considerable risk as a result of, among other risks, incidents and accidents, breaches of security, ill-intentioned acts of terrorism, air crashes, natural disasters, equipment malfunctions or mishandling in storage, handling, transportation, treatment or conditioning of substances and nuclear materials.

Certain of the Corporation’s Investment Products are concentrated in the copper industry. As a result, such investment products will be generally contingent on there being a sufficient supply of copper. The global supply of copper is subject to numerous risks, including operational and similar risks associated with developing and operating mining properties, including the following: insufficient copper reserves; increased capital or operating costs; declines in the price of copper; construction or development delays; operational disruptions, including those caused by pandemics or other global or local health crises; inability to obtain or maintain necessary permits; inability to replace or increase reserves as properties are mined; inability to maintain, or challenges to, exploration or mining rights; changes in mining taxes and royalties payable to governments; significant changes to environmental, permitting, or other regulatory requirements; challenges to operations, permits, or mining rights by local communities, indigenous populations, non-government organizations, or others; litigation between operators and third parties relating to the properties; community or civil unrest, including protests and blockades; labour shortages, increased labor costs, labor disputes, strikes, or work stoppages; fires, explosions, or other industrial accidents; injuries to humans, property, or the environment; natural catastrophes and environmental hazards such as earthquakes, droughts, floods, forest fires, hurricanes, weather, or climate events; physical effects of climate change and regulatory changes designed to reduce the effects of climate change; uncertain political and economic environments; economic downturns; insufficient financing or inability to obtain financing; default by an operator on its obligations to us or its other creditors; insolvency, bankruptcy, or other financial difficulty of the operator; changes in laws or regulations or the enforcement of laws or regulations; unavailability of mining, drilling, or other equipment; unanticipated geological conditions or metallurgical characteristics; unanticipated ground or water conditions, including lack of access to sufficient water; inadequate supplies of power or other raw materials; or pit wall or tailings dam failures or underground stability issues. The occurrence of any of these events could adversely impact operations at mining properties that produce copper, which, in turn, could impact the global supply of copper and the Corporation’s ability to source, purchase, transport or trade copper. In these circumstances, the Corporation may face delays when purchasing copper, be unable to purchase copper, or may procure copper at a higher cost than the market price for such copper at the time of the an offering. In the event the Corporation is delayed or unable to procure copper with the funds raised from offerings, the value of the investment products’ share price may be adversely affected.

Poor investment performance

Management believes that investment performance is one of the most important factors explaining the historical growth of the Corporation’s AUM. Poor investment performance (relative to its competitors or otherwise) could impair revenues and growth as existing clients might withdraw funds in favor of better performing products and the ability of the Corporation to attract funds from existing and new clients would be reduced. All of the foregoing could result in lower AUM and could impact the Corporation’s ability to earn management fees. In addition, the ability to earn performance fees is directly related to investment performance and therefore poor investment performance may cause the Corporation to earn lower performance fees.

There is no assurance that the Corporation will be able to achieve or maintain any particular level of AUM, which may have a material negative impact on its ability to attract and retain clients, management fees and potential performance fees, and overall profitability. The Corporation’s Investment Products tend to be more volatile than general market indices as the Corporation's Managed Equities investment team strives for exceptional performance and returns rather than attempting to mirror or follow the market indices. This volatility combined with negative or poor performance could combine to lead to a reduction in AUM and lower management fees and performance fees as a result. See "Risk Factors - Risks related to the Corporation's Investment Products" regarding various risks to the performance of the Corporation's Investment Products.
20


Key management and staff

The Corporation’s business is dependent on the highly skilled and often highly specialized individuals employed by the Corporation. The contribution of these individuals to the investment management, client service, sales, marketing, capital markets and operational teams is important to attracting and retaining clients. The Corporation aims to establish relationships with prospective clients in advance of any transaction, and to maintain such relationships over the long-term. Such relationships depend in part on the individual employees who represent the Corporation in its dealings with such clients. Management devotes considerable resources to recruiting, training and compensating these individuals. However, the competition in the market and the reliance on performance results have increased the demand for high quality professionals in the industries in which the Corporation operates.

Management has taken, and will continue to take, steps to retain key employees, including incentive programs such as the Corporation’s employee bonus pool, revenue share program and the Corporation’s long term incentive program. The Corporation has also entered into employment agreements with certain key employees. However, not all of the investment professionals have employment agreements or are subject to non-competition or non-solicitation restrictions. There can be no assurance that the steps taken to retain key individuals will be sufficient in light of the increasing competition for experienced professionals in the industry or that management will be able to recruit a sufficient number of new employees with the desired qualifications in a timely manner, if required. The failure to retain key employees and to recruit new employees could lead to a decline in revenues.

Employee error or misconduct

Misconduct by employees could include binding the Corporation to transactions that exceed authorized limits or present unacceptable risks, or concealing from the Corporation unauthorized or unsuccessful activities, which, in either case, may result in unknown and unmanaged risks or losses. Employee misconduct could also involve the improper use of confidential information, which could result in regulatory enforcement proceedings, sanctions and serious reputational harm. The Corporation is also susceptible to loss as a result of employee error. While management proactively takes extensive measures to deter employee misconduct or prevent employee error, the precautions management takes to prevent and detect this activity may not be effective in all cases, which could materially adversely affect the business, financial condition or profitability of the Corporation.

Carried interest and performance fee fluctuations

The Corporation is entitled to carried interest and performance fees only if performance exceeds pre-specified performance hurdles. If these hurdles are not exceeded, performance fees will not be payable for the relevant period. Moreover, any failure to meet or exceed a performance hurdle is carried forward indefinitely until such time as such deficit is made up. Carried interest and performance fees will vary from period to period in relation to, among other things, volatility in investment returns, causing revenues to be more volatile. The volatility in revenues may decrease the Common Share price. In addition, most of the Investment Products have a December 31 performance year end, at which time performance fees (other than crystallized performance fees) for that 12-month period are determined. The limited partnerships have a carried interest generally received upon certain monetizing events in the limited partnership. Performance fees are generally received only once per portfolio performance year and determined based on the difference between the net asset value of the particular Investment Product on the first day of its performance year and on the last day of its performance year. The performance fees could be significantly impacted by events or factors beyond the Corporation’s control that affect the net asset value on one of those days. For example, the markets generally could suffer a significant decline in value on or near the last day of a performance year as a result of a market or world event that could cause the Corporation to earn lower or no performance fees for that performance year despite a prior overall increase in the net asset value of those Investment Products over the course of the year.

Moreover, there may be increased volatility in the price of Common Shares during the period leading up to the announcement of performance fees and/or the declaration by the Board of special dividends, if any.



21


Counterparty risk

The majority of the Corporation's receivables are from management fees, carried interest and performance fees from the business segments and funds. A business segment or another counterparty failing to pay its financial obligation could cause a decline in revenues for the Corporation.

Liquidity risk

The Corporation has a risk that it cannot meet its demand for cash or fund obligations as they become due. This includes exposure to liquidity risk through its loan advances, both directly via balance sheet loans and indirectly via borrowers or sellers, as applicable, of the Lending and Streaming Funds the Corporation co-invests with and other financial liabilities. The Corporation manages its liquidity risk by maintaining sufficient levels of liquid assets to meet its obligations as they become due. Additionally, the Corporation has access to a $75 million committed line of credit with a major Canadian Schedule I chartered bank.

Industry changes

The historical growth of the financial services industry may not continue and adverse economic conditions and other factors, including a protracted or precipitous decline in the Canadian, international or global financial markets or a change in the acceptance of fees typically charged by industry participants, could affect the popularity of the Corporation’s services or result in clients withdrawing from the markets or decreasing their level and/or rate of investment. A decline in the growth of the industries in which the Corporation operates or other changes to the industries that discourage investors could affect the Corporation’s ability to attract clients or could lead to redemptions of the Investment Products, as applicable, for reasons that may be unrelated to their performance but would nonetheless result in a decline in revenues.

Information security policies

The Corporation is dependent on the effectiveness of its information security policies, procedures and capabilities to protect its computer and telecommunications systems, and the data that resides on or is transmitted through them. Although the Corporation takes protective measures and tries to modify them as circumstances warrant, computer systems, sensitive data, software and networks may be vulnerable to cyberattacks, unauthorized access, computer viruses or other malicious code and events that could have a security impact. If one or more of these events occur, this could potentially jeopardize the Corporation’s, or its clients’ or counterparties’, confidential and other personal information processed and stored in, and transmitted through, computer systems and networks, or otherwise cause interruptions or malfunctions in clients’, counterparties, or third parties’ operations. The Corporation may be required to expend significant additional resources to modify protective measures or to investigate and remediate vulnerabilities or other exposures. As a result, the Corporation may be subject to financial losses, litigation, fines and/or liability for failure to comply with privacy and data security laws and regulations, as well as regulatory investigations and heightened regulatory scrutiny. These all may lead to reputational harm affecting client and investor confidence, which in turn could materially adversely affect the Corporation’s business, financial condition or profitability.

A cyberattack could also compromise any proprietary, confidential or sensitive information or systems that the Corporation maintains for the purpose of competitive advantage (e.g., confidential corporate finance deal details) and such a compromise could lead to lost revenues while the Corporation attempts to recover or replace the lost information or systems.

The increased use of smartphones and other mobile devices, as well as enabling employees to securely access the Corporation’s network remotely, may also heighten these risks.






22


Use of technology

The Corporation is dependent on the efficiency and effectiveness of the technologies it uses. Any failure or interruptions of the Corporation’s systems or those of third parties, such as service providers, clearing corporations and exchanges, could cause delays or other problems in the Corporation’s sales, trading, clearing, settlement and other client services. Improper functioning of any of the technologies could materially interrupt the Corporation’s business operations and cause material financial loss, regulatory actions, breach of client contracts, reputational harm or legal liability, which in turn, could materially adversely affect the business, financial condition or profitability of the Corporation. Although the Corporation has back-up procedures, duplicate systems and business continuity plans in place, there is no assurances that procedures and plans will be sufficient or adequate in the event of a failure or interruption.

Lack of investment opportunities

An important component of investment performance is the availability of appropriate investment opportunities for the Corporation, new clients and new client assets. If the Corporation is not able to find sufficient investments in a timely manner, investment performance could be materially and adversely affected. Alternatively, if there are insufficient investment opportunities, management may elect to limit the Corporation’s growth and reduce the rate of intake of new clients and new client assets. Historically, depending on, among other factors, prevailing market conditions, the Corporation has taken opportunities to invest in smaller market capitalization companies and other more thinly traded securities in which relatively smaller investments are typically made. As the Corporation’s AUM increases, the Corporation may not be able to exploit the investment opportunities that have historically been available to the Corporation or find sufficient investment opportunities for producing the absolute returns targeted. If the Corporation is not able to identify sufficient appropriate investment opportunities for itself, new clients and new client assets, the Corporation’s investment performance and management’s decision to continue to grow may be materially adversely affected.

Regulatory compliance

The Corporation’s ability to carry on its business is dependent upon its compliance with and continued registration under securities legislation in the jurisdictions in which it carries on business. See “Risk management - Regulatory matters”. The securities business is subject to extensive regulation under securities laws in Canada, the U.S. and elsewhere. Compliance with many of the regulations applicable to the Corporation involves a number of risks, particularly in areas where applicable regulations may be subject to interpretation. In the event of non-compliance with an applicable regulation, securities regulators, CIRO and FINRA may institute administrative or judicial proceedings that may result in censure, fine, civil penalties, issuance of cease-and-desist orders, deregistration or suspension of the non-compliant investment dealer or investment adviser, suspension or disqualification of the investment dealer’s officers or employees, or other adverse consequences. The imposition of any such penalties or orders on the Corporation regardless of duration or any subsequent appellate results could have a material adverse effect on the Corporation’s operating results and financial condition.

Additional regulation, changes in existing laws and rules, or changes in interpretations or enforcement of existing laws and rules often affect directly the method of operation and profitability of securities firms. It is not possible to predict with any certainty as to what effect any such changes might have on the Corporation’s business. Furthermore, its business may be materially affected not only by regulations applicable to the Corporation as a financial market intermediary, but also by regulations of general application. For example, returns on investments in a given time period could be affected by, among other things, existing and proposed tax legislation, competition policy and other governmental regulations and policies, including the interest rate policies of the Bank of Canada, the United States Federal Reserve or other global central banks and changes in interpretation or enforcement of existing laws and rules that affect the business and financial communities or industry-specific legislation or regulations.






23


Risk management

Management uses its best efforts to monitor, evaluate and manage the principal risks associated with the conduct of the Corporation’s business. These risks include external market risks to which all investors are subject and internal risks resulting from the nature of the business. See “Risk management”. Some of the methods used in managing risk are based upon the use of observed historical market behavior. As a result, these methods may not predict future risk exposures, which may be significantly greater than the historical measures indicated. Other risk management methods depend upon evaluation of information regarding markets, clients or other matters that is publicly available or otherwise accessible. This information may not in all cases be accurate, complete, up-to-date or properly evaluated. Management of operational, legal and regulatory risk requires, among other things, policies and procedures to record properly and verify a large number of transactions and events, and these policies and procedures may not be fully effective. A failure in management’s ability to manage risks could materially adversely affect the business, financial condition or profitability of the Corporation.

Conflicts of interest

Certain of the Corporation’s Investment Products have overlapping investment objectives and potential conflicts may arise with respect to decisions regarding how to allocate investment opportunities among them. Pursuant to the applicable fair allocation policy, if an investment opportunity is suitable for more than one Investment Product, such investment opportunity is equitably allocated in order to ensure that the Investment Products have equal access to the same quality and quantity of investment opportunities. Management consistently seeks to negotiate the best possible price through a broker, and when allocating block trades, allocations are made on a pro rata basis, with consideration given to the objective, strategy, restriction, portfolio composition and cash availability of each Investment Product. Therefore, an Investment Product may not be able to participate fully in an investment opportunity, which may have a negative impact on its investment strategy and accordingly may affect its performance.

It is possible that actual, potential or perceived conflicts could give rise to investor dissatisfaction or litigation or regulatory enforcement actions. Appropriately dealing with conflicts of interest is complex and difficult and the Corporation’s reputation could be damaged if there is a failure to deal appropriately with one or more potential or actual conflicts of interest. Regulatory scrutiny of, or litigation in connection with, conflicts of interest could have a material adverse effect on the Corporation’s business in a number of ways, including as a result of redemptions by investors, an inability to raise additional funds and a reluctance of counterparties to do business with the Corporation.

Competitive pressures

The industries in which the Corporation operate are highly competitive. Some of the Corporation’s competitors have, and potential future competitors could have, substantially greater technical, financial, marketing, personnel, distribution and other resources. There can be no assurance that the Corporation will be able to achieve or maintain any particular level of AUM or revenues in this competitive environment. The Corporation's merchant bank competed with large domestic and international securities firms, securities subsidiaries of major chartered banks, major regional firms, smaller niche-oriented companies as well as institutional and strategic investors. Competition could have a material adverse effect on profitability and there can be no assurance that the Corporation will be able to compete effectively. In addition, the ability to maintain the management fee and performance fee structure is dependent on the ability to provide clients with products and services that are competitive. Investors have become more price and value conscious for a variety of reasons, including the current state of the capital markets, low interest rates and reduced investment return expectations, increased regulatory and media focus on fees (particularly for mutual funds), inconsistent investment performance and the availability of lower cost investment products. There can be no assurance that the Corporation will be able to retain the current fee structure or, with such fee structure, retain clients in the future. A significant reduction in management fees or performance fees would have a material adverse effect on revenues.





24


Sustaining and managing growth

Management is required to continuously develop the Corporation’s systems and infrastructure in response to the increasing sophistication of the market and legal, accounting and regulatory developments.

Future growth will depend on, among other things, the ability to maintain an operating platform and management systems sufficient to address growth and will require the Corporation to incur additional expenses and to commit additional senior management and operational resources. As a result, management faces challenges in: (i) maintaining adequate financial and business controls; (ii) implementing new or updated information and financial systems and procedures; and (iii) training, managing and appropriately sizing the work force and other components of the business on a timely and cost-effective basis. There can be no assurance that the Corporation will be able to manage growth effectively or that it will be able to continue to grow, and any failure to do so could adversely affect the ability to generate revenue and control expenses.

The Corporation may enter into new businesses, make future strategic investments or acquisitions or enter into joint ventures, each of which may result in additional risks and uncertainties in its business. For example, the Corporation may have difficulty integrating and assimilating the operations and personnel of any acquired business and fail to realize its previously anticipated synergies, which could adversely impact the Corporation’s results of operations.

Management intends, to the extent that market conditions warrant and regulatory conditions permit, to grow the Corporation’s business, including by increasing AUM, and creating new investment products and businesses. Accordingly, management may pursue growth through strategic investments, acquisitions or joint ventures, including co-management relationships with other investment managers and entering into new lines of business. Risks associated with such activities include: (i) exposure to unknown or unforeseen liabilities of co-managers or acquired companies; (ii) higher than anticipated acquisition or start-up costs and expenses; (iii) increased investments in management and operational personnel, financial management systems and facilities; (iv) difficulty with efficiently co-managing with others or integrating operations and personnel of acquired companies; (v) disruption of ongoing business; (vi) diversion of management’s time and attention; (vii) possible dilution to shareholders; and (viii) loss of investors in existing investment products or other direct clients due to the perception that management is no longer focusing on the Corporation’s core business lines. Entry into certain lines of business may also subject the Corporation to new laws and regulations and may lead to increased litigation and regulatory risk. There can be no assurance that the creation of new investment products or new lines of business or any strategic investments, acquisitions or joint ventures will prove to be successful. If a new business, strategic investment, acquisition or joint venture generates insufficient returns or if management is unable to efficiently manage expanded operations, the Corporation’s results of operations will be materially adversely affected.

Privacy laws

The Corporation is subject to laws and regulations with respect to privacy laws regarding the collection, use, disclosure and protection of client information. These laws and regulations are subject to frequent modifications and updates and require ongoing supervision. The functional and operational requirements and costs of compliance with such laws and regulations may adversely impact the Corporation’s business and failure to comply with such laws and regulations could lead to significant fines and penalties imposed by regulators, as well as claims by the Corporation’s clients or third parties.

Foreign exchange risk

The Corporation enters into transactions that are denominated primarily in U.S. dollars and Canadian dollars. Foreign exchange risk arises from foreign exchange movements that could negatively impact either the carrying value of financial assets and liabilities or the related cash flows which are denominated in currencies other than the functional currency of the Corporation and its subsidiaries. The Corporation may employ certain hedging strategies to mitigate foreign exchange risk.






25


Litigation risk

In general, the Corporation will be exposed to risk of litigation by its clients if the management of any Investment Product is alleged to constitute gross negligence or willful misconduct. The Corporation may also be subject to litigation arising from client dissatisfaction with the performance of an Investment Product or from allegations that management improperly exercised control or influence over companies in which the Investment Products have large investments. The Corporation is exposed to the risk of litigation if an Investment Product suffers catastrophic losses due to the failure of a particular investment strategy or due to the trading activity of an employee who has violated market rules and regulations. The Corporation may also be exposed to risks of litigation or investigation relating to transactions which presented conflicts of interest that were not properly addressed.

In such actions, the Corporation would be obligated to bear legal, settlement and other costs (which may be in excess of available insurance coverage). In addition, although the Corporation may be indemnified, its rights to indemnification may be challenged. If the Corporation is required to incur all or a portion of the costs arising out of litigation or investigations as a result of inadequate insurance proceeds or a failure to obtain or defend a challenge to its indemnification entitlement, the Corporation’s results of operations, financial condition and liquidity would be materially adversely affected.

Minimum regulatory capital requirements

SAM is required to maintain a minimum amount of regulatory capital calculated in accordance with the rules of the Ontario Securities Commission. In addition, SGRIL is registered with FINRA in the United States and is required to maintain a minimum amount of regulatory capital calculated in accordance with the rules of FINRA and the SEC. Historically, such entities have satisfied such requirements with internally generated funds. There can be no assurance that sufficient, or any, funding will continue to be available in the future on acceptable terms. The Corporation monitors the level of regulatory capital required in each of its regulated entities on an ongoing basis to ensure minimum requirements are satisfied. Although each of the Corporation's regulated entities currently has sufficient capital as of the date hereof, growth of the business may require additional capital. Failure to maintain required regulatory capital may subject the Corporation to fines, suspension or revocation of registration or could prohibit expansion of its businesses.

Business resiliency plans

The Corporation is dependent on the availability of its personnel, its office facilities and the proper functioning of its computer and telecommunications systems. While management has implemented a business continuity program, which is reviewed and updated annually, there can be no assurance that the Corporation’s business will not be interrupted and materially adversely affected during a disaster such as a severe weather event, fire, significant water damage, a prolonged loss of electricity or explosion or being collaterally damaged by any of the foregoing occurring to neighboring businesses. The Corporation’s policy is to ensure the continued ability to serve clients and protect their assets and account information, in addition to the people and assets of the Corporation. While management believes the business continuity program has been developed to minimize any disruption, there can be no assurance of business continuity in the event that there are disruptions of normal operations. A disaster could materially interrupt business operations and if the disaster recovery plans prove to be ineffective, it could cause material financial loss, loss of human capital, reputational harm or legal liability, which, in turn, could materially adversely affect the business, financial condition or profitability of the Corporation.

Insurance coverage

The Corporation has various types of insurance, including general commercial liability insurance and financial institution bonds. The adequacy of insurance coverage is evaluated on an ongoing basis, including the cost relative to the benefits. However, there can be no assurance that claims will not exceed the limits of available insurance coverage or that any claim or claims will be ultimately satisfied by an insurer. A judgment against the Corporation in excess of available insurance or in respect of which insurance is not available could have a material adverse effect on the Corporation’s business, financial condition or profitability. There can be no assurance that the Corporation will be able to obtain or maintain its current insurance coverage on favorable economic terms in the future.


26


Historical financial information

The historical growth rates in the Corporation’s revenue, net income and AUM are not necessarily indicative of future growth rates. The historical returns of the Investment Products should not be considered indicative of the future results that should be expected from such Investment Products or from any future Investment Products. Returns to date have been as a result of investment opportunities and general market conditions that may not repeat themselves, and there can be no assurance that current or future Investment Products will be able to avail themselves of favorable market conditions and/or profitable investment opportunities. The historical rates of return reflect the Corporation’s historical cost structure, which may vary in the future due to factors beyond management’s control, including changes in securities, tax and other laws. In addition, future returns will be affected by the applicable risks described elsewhere in this AIF, including risks of the industries and businesses in which a particular Investment Product invests.

Global events outside of the Corporation’s control may adversely affect the Corporation's business, financial condition and results of operations

The Corporation cautions that global events outside the Corporation's control may have a significant negative effect on the Corporation and its subsidiaries, and may negatively impact the Corporation’s business, financial condition and results of operations, including the ability of the Corporation to provide services. The success of the Corporation’s activities may be affected by general market conditions, the outbreak of pandemics or contagious diseases, armed conflict, flooding and other natural disasters, interest rates, availability of credit, inflation rates, economic uncertainty, changes in laws, global disruptions to information technology systems and national and international political circumstances. Examples of recent global events include the COVID-19 pandemic, Russia’s invasion of Ukraine, the Israel-Hamas war, the conflict between Israel and Iran and the CrowdStrike outage. In addition, unexpected volatility or illiquidity could have a significant negative effect on the Corporation. These as well as other global or macroeconomic events may also result in market uncertainty, which could have a material adverse impact on taxation, Common Share liquidity and other shareholder rights generally.

The Corporation’s reliance on third-party service providers and key information technology systems could have an adverse effect on the Corporation’s business.

The Corporation depends on key information technology systems to accurately and efficiently transact its business, provide information to management and prepare financial reports. The Corporation relies on third-party providers for various networking, application hosting and related business process services that support its key information systems, as well as those that collect, maintain and process data about customers, employees, business partners and others, including information about individuals, as well as proprietary information belonging to the Corporation’s business such as trade secrets. The Corporation’s business activities may be materially disrupted in the event of a partial or complete failure of any of these systems, or those of its third-party providers, which could result from, among other things, natural disasters, war, terrorism or other hostile acts, software malfunctions, equipment or telecommunications failures, processing errors, computer viruses, ransomware, phishing, hackers, other security issues or supplier defaults, increased bandwidth requirements or other events beyond the Corporation’s control. For example, the recent global CrowdStrike outage resulted in prolonged interruptions to the availability and functionality of Microsoft applications, which the Corporation and its third-party providers rely upon to perform a number of operations. In addition, cyberattacks are expected to accelerate on a global basis in frequency and magnitude as threat actors are becoming increasingly sophisticated in using techniques and tools - including artificial intelligence - that circumvent security controls, evade detection and remove forensic evidence. As a result, the Corporation may be unable to detect, investigate, remediate or recover from future attacks or incidents, or to avoid a material adverse impact to its business.









27


Any damage, significant disruption or breach of the Corporation’s third-party providers’ information technology systems, preventing them to perform as expected, could potentially lead to improper use of the Corporation’s information technology systems, unauthorized access, use, disclosure, loss, modification or destruction of confidential information, information about its customers, employees, and other individuals and operational disruptions. In addition, a cyber-related attack or other system disruption could result in other negative consequences, including damage to the Corporation’s reputation or competitiveness, costly and time-consuming remediation or increased protection actions, compliance and regulatory costs, fines, and penalties, litigation (including class actions), or regulatory action. The Corporation’s security measures, backup and disaster recovery capabilities, business continuity plans and crisis management procedures may not be adequate or implemented properly to avoid such disruptions or failures. The Corporation cannot guarantee that any costs and liabilities incurred in relation to an attack or incident will be covered by its existing insurance policies or that applicable insurance will be available to us in the future on economically reasonable terms or at all.

Inflation

Global markets have recently experienced increased rates of inflation. Inflation itself, as well as certain governmental efforts to combat inflation, may have significant negative effects on the economies in which the Corporation does business. Any future economic measures to curb inflation could be expected to have similar adverse effects on the level of economic activity in the markets which the Corporation does business and, in turn, on the operations of the Corporation.

Risks related to the Corporation’s Investment Products
The Corporation’s results of operations are dependent on the performance of its Investment Products. Poor performance of any of the Investment Products will result in reduced management fee and performance fee revenues and reduced returns on the Corporation’s proprietary investments therein. In addition, poor performance of the Investment Products will make it difficult for the Corporation to retain or attract investors and grow its business. Each Investment Products is subject to some or all of the following risks:

a.external market and economic conditions beyond the Corporation’s control, such as interest rates, availability of credit, inflation rates, economic uncertainty, changes in laws, and national and international political circumstances, have an effect on their respective performance and net asset value;

b.fluctuation in the frequency and size of redemptions could have a negative impact on their respective value, including substantial redemptions of units, which could require the liquidation of positions more rapidly than otherwise desirable in order to raise the necessary cash to fund such redemptions and achieve a market position appropriately reflecting a smaller asset base. A significant amount of redemptions can have a materially adverse effect, which in turn will affect the management fees and performance fees payable to the Corporation;

c.certain of the Investment Products have a limited operating history, and historical performance of any of them individually or collectively is not intended to be, nor should it be construed as an indication or forecast of future performance or an indication as to the future value or return on investment;

d.the competitive environment for investments means there can be uncertainty in identifying and completing investment transactions which can result in less favorable investment terms than would otherwise be the case;
e.investment objectives, strategies, restrictions and/or portfolios are subject to changes over time;

f.investments made in commodities will have prices which are subject to large fluctuations and potential declines in value;
g.investments significantly concentrated in precious metals and the natural resource sector will be subject to larger fluctuations than the fluctuations that occur in the general market;
28


h.investments which are focused primarily or exclusively on small capitalization companies tend to be less stable and potentially less able to withstand market fluctuations;

i.some of the special investment techniques employed include short selling, leveraging, hedging, using derivatives or options, and concentration of investment holdings, all of which are subject to their own inherent risks;

j.assets may be exposed to currency risk and foreign investment risk when invested in securities that are denominated in foreign currencies and/or in securities of foreign issuers;

k.investments in bonds, preferred shares and/or money market securities will be affected by changes in the general level of interest rates;

l.the inability to pay the expenses of one class or series of units may result in an increase in the expenses of the other classes or series of such fund, managed account or limited partnership, the effect of which could be to lower the investment returns of the other class(es) or series that have been affected, even though the value of the investments of the fund, managed account or limited partnership may have increased;
m.some investment strategies use securities lending, which involves risk of potential loss if the other party to such lending transactions is unable to fulfill its obligations;

n.there may be difficulty in selling due to illiquidity of some of the securities they have invested in;

o.securities exchanges typically have the right to suspend or limit trading, which could render it impossible to liquidate positions and lead to significant unanticipated losses;

p.there may be uncertainty as to whether certain funds will qualify as “mutual fund trusts” under the Income Tax Act (Canada) and this may result in certain adverse tax consequences to the fund if certain investment strategies are employed;

q.the positions taken by the Corporation on the tax treatment related to certain funds and limited partnerships are subject to potential challenge and may not be upheld;

r.there are various expenses incurred from time to time regardless of whether any profits are realized and such expenses or costs may negatively impact the net asset value of a fund, which in turn will affect the management fees and performance fees;

s.they may be subject to losses due to indemnification obligations for which they are not insured;

t.there is no guarantee that foreign jurisdictions will recognize the limited liability of limited partners or unit holders;

u.the valuation of investments is subject to uncertainty as certain investments, such as investments in private companies, may be difficult to value accurately. Independent pricing information may not always be available in relation to such securities and other investments. While audits are conducted by independent auditors in order to assess whether the financial statements are fairly stated in accordance with Canadian generally accepted accounting principles or IFRS, as applicable, the valuations may involve judgment determinations and, if such valuations should prove to be incorrect, their net asset value could be misstated. Accordingly, the Corporation may incur substantial costs in rectifying pricing errors caused by the misstatement of such valuations;

v.the due diligence process undertaken in connection with a particular investment may not reveal all the facts that may be relevant to whether such investment will be successful and there can be no assurance that management will correctly evaluate the risks of making certain investments;

29


w.investments are made in issuers that the Corporation does not control and accordingly such investments will be subject to the risk that the issuer of the securities may make business, financial or management decisions with which the Corporation does not agree or that the majority stakeholders or the management of the issuer may take risks or otherwise act in a manner that does not serve the Corporation’s interests; and

x.performance of investments significantly concentrated in uranium and the nuclear power industry will depend upon continued and increased acceptance of nuclear technology as a clean means of generating electricity, and, the unique political, technological and environmental factors that affect the nuclear power industry is subject to (i) public opinion risks, including the risk of a nuclear incident and that public sentiment regarding nuclear energy could have a material impact on the number of nuclear power plants under construction, planned or proposed; and (ii) risks that technical advancements in, and government subsidies for, renewable and other alternate forms of energy, such as wind and solar power, could make these forms of energy more commercially viable than nuclear power, in each case which could have an adverse impact on the demand for nuclear power and the future price of uranium.

Administrative services

Administrative services provided by the Corporation depend in some cases on software and services provided by third parties. The loss of these suppliers’ products or services, or problems or errors related to such products could have an adverse effect on the ability of the Corporation to effectively provide these administrative services. Significant changes to the pricing arrangements with such third parties could materially adversely affect operating results. There can be no assurance that the systems of key third party service providers will operate without interruption or that the providers will be able to prevent extended service interruptions in the event of a systems failure, natural disaster or outage, any of which could materially adversely affect the Corporation’s business, operations and profitability.

Sub-advisory relationships
SAM’s current sub-advisory relationships in respect of certain funds managed by Ninepoint may be terminated by Ninepoint with notice. There is no assurance that SAM will continue to sub-advise these funds after such date and a failure to do so would have a negative impact on AUM, management fees and potential performance fees, as well as potentially overall profitability.

Risks relating to the Corporation’s investments
The Corporation’s financial condition and profitability are dependent, in part, on the performance of its investment portfolio. Reduced returns on these investments may have a material adverse impact on the Corporation. Additional risks associated with the Corporation’s investments include the following risks:

Reliance on management

Success of these investments depends on, among other things, the Corporation’s ability to manage its respective investments and assets. There is no guarantee that particular strategies employed will be successful, or that the Corporation will be able to continue to rely on the key personnel it depends on in this role.

Investments in the Corporation’s Investment Products

A significant portion of the Corporation’s investments are invested in the Corporation’s Investment Products. The value of the investments is dependent on the performance of the Investment Products. The performance of the Investment Products is subject to a number of risks, including those identified above in “Risk factors - risks related to the Corporation’s Investment Products”, any of which may materially decrease the value of the investments.

Competitive environment

The competitive environment for investments means there can be uncertainty in identifying and completing investment transactions which can result in less favorable investment terms than would otherwise be the case.

30


Concentration in natural resource sector

Investments made in commodities will have prices which are subject to large fluctuations and potential declines in value. Therefore, the Corporation’s short-term investments that are concentrated in the natural resource sector are subject to larger fluctuations than the fluctuations that occur in the general market.

Illiquidity of securities

The Corporation may experience difficulty liquidating its investments in securities of private and/or small capitalization companies due to the lack of a market or other restrictions on trading. In addition, securities exchanges typically have the right to suspend or limit trading which could render it impossible to liquidate positions in publicly traded companies. Either circumstance could lead to significant unanticipated losses.

Risks related to the private strategies segment

The Corporation’s results of operations are dependent, in part, on its private strategies segment. The nature and credit quality of the Corporation’s and the Lending and Streaming Funds' respective loan and stream portfolios, including the quality of the collateral security that they each obtain, will impact the return they are each able to generate. Risks associated with the Corporation’s private strategies segment include the following risks:

Credit risk and default in repayment obligations by borrowers

Credit risk is the risk that a borrower will not honor its commitments and a loss to the Corporation may result. In the event of a default by a borrower, there can be no assurance that the Corporation (either directly or indirectly via borrowers of the Lending Funds or Streaming Funds the Corporation co-invest with) or the Lending Fund, as applicable, will be able to secure repayment of the principal amount or interest accruing under the loan. If the Corporation or Lending Funds cannot realize on an outstanding loan due to a default by a borrower, the Corporation's financial condition and operating results will be adversely impacted.

Operational and other risks faced by operators of properties subject to streaming or royalty arrangements

Revenue and the value of the investments of the Streaming Funds the Corporation co-invests with are indirectly subject to hazards and risks normally associated with developing and operating mining properties, including the following:

a.insufficient ore reserves;
b.increased capital or operating costs;
c.declines in the price of gold, silver, copper, nickel, or other metals;
d.construction or development delays;
e.operational disruptions, including those caused by pandemics or other global or local health crises;
f.inability to obtain or maintain necessary permits;
g.inability to replace or increase reserves as properties are mined;
h.inability to maintain, or challenges to, exploration or mining rights;
i.changes in mining taxes and royalties payable to governments;
j.significant changes to environmental, permitting, or other regulatory requirements;
k.challenges to operations, permits, or mining rights by local communities, indigenous populations, non-government organizations, or others;
l.litigation between operators and third parties relating to the properties;
m.community or civil unrest, including protests and blockades;
n.labor shortages, increased labor costs, labor disputes, strikes, or work stoppages;
o.unavailability of mining, drilling, or other equipment;
p.unanticipated geological conditions or metallurgical characteristics;
q.unanticipated ground or water conditions, including lack of access to sufficient water;
r.inadequate supplies of power or other raw materials;
31


s.pit wall or tailings dam failures or underground stability issues;
t.fires, explosions, or other industrial accidents;
u.injuries to humans, property, or the environment;
v.natural catastrophes and environmental hazards such as earthquakes, droughts, floods, forest fires, hurricanes, inclement weather, or climate events;
w.physical effects of climate change and regulatory changes designed to reduce the effects of climate change;
x.uncertain political and economic environments;
y.economic downturns;
z.insufficient financing or inability to obtain financing;
aa.default by an operator on its obligations to us or its other creditors;
ab.insolvency, bankruptcy, or other financial difficulty of the operator; and
ac.changes in laws or regulations or the enforcement of laws or regulations.

The occurrence of any of these events could negatively impact operations at the properties in which our Streaming Funds that we co-invest with hold stream or royalty interests, which in turn could adversely impact the Corporation's financial condition and operating results.

Decline in the value of natural resource commodities

The Corporation is exposed to adverse changes in conditions which affect commodity prices for its and the Lending Funds' natural resource loans. These market changes may be regional, national or international in nature and scope or may revolve around a specific asset. Risk is increased if the values of the underlying assets securing the Corporation’s or the Lending Funds' loans fall to levels approaching or below the loan amounts. Any decrease in commodity or energy prices may delay the development of the underlying security or business plans a borrower and will adversely affect the value of the Corporation’s or the Lending Funds' security. Additionally, the value of the Corporation’s or the Lending Funds' respective underlying security in a natural resource loan can be negatively affected if the actual amount or quality of the commodity proves to be less than that estimated or the ability to extract the commodity proves to be more difficult or more costly than estimated. If the underlying resource commodity against which the Corporation or the Lending Funds hold security declines in value, then the Corporation or the Lending Funds, as applicable, may not be able to recover the amount of all of an outstanding loan plus expenses in the event of a default by a borrower. If the Corporation or Lending Funds are unable to realize on their security to recover the principal amounts plus amounts on account of accrued interest and expenses in the event of a loan default or defaults, then the Corporation's financial condition and operating results will be adversely impacted. In addition, a general decline in the natural resource sector can materially reduce the value of any shares or warrants received in connection with loans made to borrowers.

Inability to realize on or dispose of security granted by borrowers on a defaulted loan

The Corporation and the Lending and Streaming Funds generally obtain security for their loans. This security may be in a variety of forms including, but not limited to, direct charges on mineral rights, mortgages, general security agreements, assignments of interests in property, pledges of shares and corporate guarantees. In addition, if the Corporation or the Lending and Streaming Funds are required to enforce their respective security, the Corporation or the Lending and Streaming Funds, as applicable, may incur significant expenses of sale, including legal and other expenses. There is no assurance that the net proceeds obtained from the enforcement of any security held by the Corporation or Lending and Streaming Funds will be sufficient to recover the outstanding principal and accrued interest due under the relevant loan. If the Corporation or Lending and Streaming Funds suffer a shortfall, then the Corporation's financial condition and operating results may be adversely impacted. There is no assurance that the Corporation or Lending and Streaming Funds will be able to dispose of security on a timely basis and, as such, the Corporation's financial condition may be adversely affected.







32


Ability to identify and assess candidates for loans and streams

The Corporation and Lending and Streaming Funds rely on management to properly assess and identify qualified candidates for loans. Management undertakes an analysis of the fundamental business characteristics of all prospective borrowers and uses professionals in this assessment. Management researches factors that affect the credit risk of the borrower and the ability of the borrower to repay the loan. If management’s assessment of the ability of a borrower to repay a loan or the value of a borrower’s security is not correct, then the Corporation’s or Lending and Streaming Funds' loans and revenues may be at greater risk than estimated by management with the result that the Corporation's financial condition and operating results may be adversely impacted.

Leveraged nature of companies

The companies in the natural resource sector in which the Corporation and Lending and Streaming Funds will invest may have leveraged capital structures. The Corporation or Lending and Streaming Funds may be subject to increased exposure to adverse economic factors such as a rise in interest rates, fluctuations in the debt market, a downturn in the economy or deterioration in the condition of such company or its industry. As a result, these companies’ flexibility to respond to changing business and economic conditions may be limited. In the event that a company is unable to generate sufficient cash flow to meet principal and interest payments on its indebtedness, high leverage will magnify the adverse effect on the value of the Corporation’s, Lending Funds or other lending vehicle's loan to, or streaming arrangements with, such company. In the event any company cannot generate adequate cash flow to meet, service or repay its loan or generate sufficient production under a streaming arrangement, the Corporation or Lending and Streaming Funds, as applicable, may suffer a partial or total loss, which could adversely affect the returns of the Corporation.

Commodity price fluctuations

Future market values and the amount of future income is uncertain due to the fluctuation in the price of specific commodities. The Corporation or Lending and Streaming Funds may each, from time to time, enter into certain precious metal loans, where the repayment is notionally tied to a specific commodity spot price at the time of the loan and downward changes to the price of the commodity can reduce the value of the loan and the amounts ultimately repaid to the Corporation or the Lending and Streaming Funds.

Foreign country and political risk

The Corporation or Lending and Streaming Funds may enter into lending agreements with natural resource companies operating in various international locations. There are a number of risks that borrowers may face in foreign jurisdictions including, but not limited to, uncertain political or economic environments, terrorism or military action, civil disruption, changes to law or regulations, and government expropriation of property. Any of these risks could potentially adversely affect the borrower’s ability to repay its respective indebtedness with the Corporation or the Lending and Streaming Funds. Changes in governments or policies could also adversely affect the Corporation and Lending Funds or potentially result in difficulty or an inability to realize on or dispose of security granted by borrowers. There is no assurance that governments will allow the transfer or sale of the underlying security.

Environmental

Operations of a resource company borrower will be subject to a variety of operating risks peculiar to the environment, such as forest fires, hurricanes or other adverse weather conditions, to more extensive governmental regulation, including regulations that may, in certain circumstances, impose strict liability for pollution damage, and to interruption or termination of operations by governmental authorities based on environmental or other considerations. Such operations could result in liability for personal injuries, property damage, oil spills, discharge of hazardous materials, remediation and clean-up costs and other environmental damages. A borrower (and, potentially, the Corporation or Lending and Streaming Funds) could be liable for environmental damages caused by previous property owners. As a result, substantial liabilities to third parties or governmental entities may be incurred, the payment of which could have material adverse effect on a borrower’s financial condition, results of operations and ability to repay the Corporation or Lending and Streaming Funds, as applicable.
33


Syndication of loans

The Corporation has, from time to time, entered into strategic relationships to syndicate certain loans as part of its strategy to diversify and manage risks associated with its loan portfolio, its liquidity position and to generate syndication fees. No assurance can be given that such existing strategic relationships will continue or that the terms and conditions of such relationships will not be modified in a way that renders them uneconomic. Furthermore, there can be no assurance that the Corporation will be able to enter into such relationships in the future. The inability to do so may adversely affect the Corporation’s ability to continue to service existing and prospective clients and manage its liquidity position.

Interest rate fluctuations

Decreases in prevailing interest rates may reduce the interest rates that the Corporation or Lending Funds are able to charge borrowers. Increases in prevailing interest rates may result in fewer borrowers being able to afford the cost of a loan. Accordingly, fluctuations in interest rates may adversely impact the Corporation’s profitability.

Change in environmental laws and regulations

Changes in environmental laws and regulations can adversely impact a borrower’s ability to repay its indebtedness with the Corporation or Lending Funds or obtain additional financing which could result in the Corporation’s business and operating or financial results being adversely impacted. If a borrower fails to meet applicable environmental laws and regulations or such laws or regulations are revised, a borrower’s licenses could be revoked or suspended; thereby reducing the value of the underlying security of the loan and/or the borrower’s ability to repay its indebtedness. In exchange for the loans they make, the Corporation or the Lending and Streaming Funds may take security in the form of real property mortgages. If environmental issues were to arise where the Corporation, Lending Funds or other lending vehicles are deemed to be in possession or acquires ownership of the property, the Corporation, Lending Funds or other lending vehicles may be liable for remediation costs or other environmental liabilities.

Risks related to the organization, structure and Common Shares

Share price fluctuation

The market price of the Common Shares could fluctuate significantly as a result of many factors, including the following: (i) economic and stock market conditions generally and specifically as they may impact participants in the investment management industry; (ii) the Corporation’s earnings and results of operations and other developments affecting the Corporation’s business; (iii) sales of additional Common Shares into the market by the shareholders who are a part of management of the Corporation, significant shareholders of the Corporation and/or other employees of the Corporation; (iv) changes in financial estimates and recommendations by securities analysts following the Common Shares; (v) earnings and other announcements by, and changes in market evaluations of, participants in the investment management industry; (vi) changes in business or regulatory conditions affecting participants in the investment management industry; and (vii) trading volume of the Common Shares.

In addition, the financial markets have experienced significant price and volume fluctuations that have particularly affected the market prices of equity securities of companies and that have often been unrelated to the operating performance of such companies. Accordingly, the market price of the Common Shares may decline even if the Corporation’s operating results or prospects have improved or not changed.

Dilution and/or consolidation

The Corporation may sell or issue additional Common Shares (or securities convertible or exchangeable into Common Shares) in the future to finance future activities. The Corporation cannot predict the size of future issuances of securities or the effect, if any, that future issuances and sales of securities will have on the market price of the Common Shares. Issuances of substantial numbers of Common Shares, or the perception that such issuances could occur, may adversely affect prevailing market prices of the Common Shares. With any additional issuance of Common Shares (or securities convertible or exchangeable into Common Shares), investors will suffer dilution to their voting power and the Corporation may experience dilution in its earnings per share.
34


Sales by management shareholders or significant shareholders

Subject to compliance with applicable securities laws, management shareholders and/or significant shareholders may sell some or all of their Common Shares in the future. No prediction can be made as to the effect, if any, such future sales of Common Shares by management shareholders and/or significant shareholders will have on the market price of the Common Shares prevailing from time to time. However, the future sale of a substantial number of Common Shares by management shareholders and/or significant shareholders, or the perception that such sales could occur, could adversely affect prevailing market prices for Common Shares.

Restrictions on share ownership and transfer

The ownership of Common Shares is subject to certain restrictions under legislation applicable to certain of the Corporation's subsidiaries and rules and regulations established by securities regulatory authorities and certain self-regulatory organizations. If any person (together with its associates and affiliates and any person acting jointly or in concert with it) controls or acquires control of, 10% or more of the issued and outstanding Common Shares (after giving effect to the conversion or exchange of any securities convertible or exchangeable into Common Shares that are controlled by such person, its associates and affiliates and any person acting jointly or in concert with it), the Corporation and/or its subsidiaries may be required to provide notice to, or require approval from, such securities regulatory authorities and self-regulatory organizations. The failure of the Corporation and/or its subsidiaries to so notify, or receive approval from, such entities may result in sanctions or the termination of memberships and/or registrations necessary for the operation of their business. The imposition of such sanctions or the termination of such memberships and/or registrations could have a material adverse effect on the business, financial results, financial condition and general business prospects of the Corporation and/or its subsidiaries. As a result of these restrictions, the market for significant blocks of Common Shares may be limited.

Dividends

The payment of dividends is not guaranteed and the amount and timing of any dividends payable by the Corporation will be at the discretion of the Board and will be established on the basis of the Corporation’s earnings, the satisfaction of solvency tests imposed by applicable corporate law for the declaration and payment of dividends, and other relevant factors.

Maintaining NYSE and TSX listing standards

The Corporation must meet continuing listing standards to maintain the listing of Common Shares on the NYSE and the TSX and there is no assurance that it will do so. If the Corporation fails to comply with listing standards and the NYSE and/or the TSX delists the Common Shares, the Corporation and its shareholders could face significant material adverse consequences, including significantly reduced liquidity for Common Shares.

As a public company, the business is subject to evolving corporate governance and public disclosure regulations that may from time to time increase both the Corporation’s compliance costs and the risk of non-compliance, which could adversely impact the price of Common Shares.

Shareholder protections

The Corporation’s shareholder protections may differ from shareholder protections in the United States and elsewhere. The Corporation is organized and exists under the laws of the Province of Ontario, Canada and, accordingly, is governed by the OBCA. The OBCA differs in certain material respects from laws generally applicable to United States corporations and shareholders, including the provisions and proceedings relating to interested directors, mergers, amalgamations, restructuring, takeovers, shareholders’ suits, indemnification of directors, and inspection of corporation records.





35


Foreign private issuer
Because the Corporation is a “foreign private issuer” under the U.S. Exchange Act, it is exempt from certain provisions of the securities rules and regulations in the United States that are applicable to U.S. domestic issuers, including:

•the rules under the U.S. Exchange Act requiring the filing of quarterly reports on Form 10-Q or current reports on Form 8-K with the SEC;
•the requirements to file financial statements prepared in accordance with U.S. generally accepted accounting practices;
•the sections of the U.S. Exchange Act regulating the solicitation of proxies, consents or authorizations in respect of securities registered under the U.S. Exchange Act;
•the sections of the U.S. Exchange Act requiring insiders to file public reports of their stock ownership and trading activities and liability for insiders who profit from trades made in a short period of time; and
•the selective disclosure rules by issuers of material non-public information under Regulation FD.

For so long as the Corporation chooses to only comply with foreign private issuer requirements, the information it is required to file with or furnish to the SEC will be less extensive and less timely compared to that required to be filed with the SEC by U.S. domestic issuers. As a result, shareholders may not be afforded the same protections or information which would be made available to them if they were investing in a U.S. domestic issuer.


36


Dividends

All dividends are subject to declaration by the Board. Whether to declare any dividends and the amount of any such dividends are determined by the Board, in its sole discretion, after considering general business conditions, the Corporation’s financial results, including the level of performance fees paid to the Corporation, the Corporation’s solvency position and working capital requirements, and other factors it determines to be relevant at the time. The Corporation’s dividend policy currently provides that the Board will declare, and the Corporation will pay, quarterly dividends on its Common Shares in the amount of $0.30 per Common Share. There is no certainty that any dividends will be declared or paid; however there is not currently any intention to change the Corporation's dividend policy. Any dividend policy established by the Board can be changed at any time and such policy is not binding on the Corporation.
Total dividends paid during the year ended December 31, 2024 were $27.1 million. During the last three financial years, the Corporation has declared and paid cash dividends per Common Share as noted below:
Dividend per Common Share Record Date Payment Date
$0.25 March 7, 2022 March 22, 2022
$0.25 May 16, 2022 May 31, 2022
$0.25 August 12, 2022 August 29, 2022
$0.25 November 14, 2022 November 29, 2022
$0.25 March 6, 2023 March 21, 2023
$0.25 May 15, 2023 May 30, 2023
$0.25 August 21, 2023 September 5, 2023
$0.25 November 13, 2023 November 28, 2023
$0.25 March 4, 2024 March 19, 2024
$0.25 May 21, 2024 June 5, 2024
$0.25 August 19, 2024 September 3, 2024
$0.30 November 18, 2024 December 3, 2024
Unless indicated otherwise, all dividends on Common Shares will be designated as “eligible dividends” under the Income Tax Act (Canada).


37


Capital structure

The authorized share capital of the Corporation consists of an unlimited number of shares designated as Common Shares, of which 25,814,859 Common Shares are issued and outstanding as of the date hereof.
Common Shares

Each Common Share entitles the holder thereof to receive notice of any meetings of shareholders of the Corporation, and to attend and cast one vote per Common Share at all such meetings. Holders of Common Shares are entitled to receive on a pro-rata basis (i) such dividends, if any, as and when declared by the Board at its discretion from funds legally available therefore; and (ii) upon the liquidation, dissolution or winding up of the Corporation, the net assets of the Corporation after payment of debts and other liabilities (in each case subject to the rights, privileges, restrictions and conditions attaching to any other series or class of shares ranking senior in priority to, or on a pro rata basis with, the holders of Common Shares with respect to dividends or liquidation). The Common Shares do not carry any preemptive, subscription, redemption or conversion rights, nor do they contain any sinking or purchase fund provisions. See also “Dividends”.

Restriction on share ownership

The Corporation may not, without regulatory approval, permit an investor, alone or together with its associates and affiliates, to own voting securities carrying 10% or more of the votes carried by all voting securities in SAM or the Corporation, 10% or more of the outstanding participating securities of SAM or the Corporation, or an interest of 10% or more in the total equity of the Corporation.
38


Market for securities

Trading price and volume
The Common Shares are listed and posted for trading on the NYSE and TSX under the stock symbol “SII”. Information concerning the trading prices and aggregate volume of the Common Shares on the NYSE and TSX during each month of fiscal 2024 is set out below:
NYSE ($)
Month High Low Aggregate volume
January $36.41 $31.49 147,437
February $38.51 $35.75 148,042
March $37.39 $34.51 133,127
April $42.36 $36.79 301,122
May $47.19 $39.13 328,046
June $44.85 $40.53 131,426
July $46.52 $40.93 185,973
August $44.25 $38.88 232,733
September $44.90 $38.50 173,390
October $47.86 $43.23 127,679
November $45.47 $41.30 182,140
December $46.14 $40.98 115,404
TSX (CAD$)
Month High Low Aggregate volume
January $48.92 $42.24 385,701
February $52.02 $47.87 365,462
March $50.59 $46.59 362,525
April $58.29 $49.90 587,302
May $64.26 $53.86 906,944
June $61.06 $55.69 497,440
July $64.30 $56.03 768,182
August $61.47 $53.34 657,044
September $60.60 $52.20 375,464
October $66.31 $58.41 495,098
November $63.20 $58.00 919,263
December $65.41 $59.03 477,547

Prior sales
The Corporation granted no stock options under the option plan during the most recently completed financial year.
The Corporation granted no restricted share units ("RSUs") under the EIP during the most recently completed financial year.
The Corporation has granted the following deferred share units (“DSUs”) under its deferred share unit plan since January 1, 2024:
Date of Grant Number of DSUs Issue Price (CAD$)
March 19, 2024 409 $48.72
March 28, 2024 2,541 $48.73
June 5, 2024 348 $60.86
June 28, 2024 2,288 $57.21
September 3, 2024 391 $55.98
September 30, 2024 2,271 $59.71
December 3, 2024 463 $61.45
December 31, 2024 2,280 $60.43
Total DSUs Granted: 10,991

39


Escrowed securities

There were no securities of the Corporation held, to the knowledge of the Corporation, in escrow or that were subject to a contractual restriction on transfer during the Corporation’s most recently completed financial year.
40


Directors and executive officers

As of December 31, 2024, the Board consists of seven directors. All directors were elected or appointed to serve until the next annual meeting of shareholders of the Corporation, subject to earlier resignation or removal. The following table sets forth the name, province or state and country of residence, position(s) held with the Corporation, principal occupation, period of directorship with the Corporation and shareholdings of each of the directors and executive officers of the Corporation.
Name, Province/State and country of residence Position(s) held with the Corporation Principal occupation Director since
Number of voting securities owned or controlled or directed(1)
Percentage of issued and outstanding voting securities(1)
Ronald Dewhurst(2)
Victoria, Australia

Chairman of the
Board
Corporate Director 2017 —%
Graham Birch(3)
Dorset, England
Director Corporate Director 2019 —%
Barbara Connolly Keady(3)(4)
Connecticut, United States
Director Director of Marketing
Ceres Partners LP (asset manager focused on US farmland)
2021 —%
Catherine Raw(2)
Victoria, Australia
Director Chief Development Officer
BHP
2022 —%
Judith O'Connell (2)(4)
Vermont, United States
Director Managing Partner and CEO
Champlain Investments
2023 —%
Dinaz Dadyburjor(3)(4)
Ontario, Canada
Director Corporate Director 2024 —%
Whitney George
Connecticut, United States
CEO and Director CEO of the Corporation, Chairman of Sprott USA 2022 1,433,030 5.55%
Kevin Hibbert(5)
Ontario, Canada
Chief Financial Officer and Senior Managing Partner CFO and Co-Head, Enterprise Shared Services N/A 55,893 0.22%
Arthur Einav(6)
Ontario, Canada
General Counsel, Corporate Secretary and Senior Managing Partner General Counsel, Co-Head, Enterprise Shared Services
N/A 205,000 0.79%
John Ciampaglia(7)
Ontario, Canada
Senior Managing Partner CEO of SAM N/A 126,750 0.49%
Edward Coyne
Florida, United States
Senior Managing Partner Head of Global Sales, Sprott Inc. N/A 10,000 0.04%
Greg Caione
Connecticut, United States
Senior Managing Partner Managing Partner, Private Strategies N/A 17,239 0.07%
Heather MacLeod
Connecticut, United States
Senior Managing Partner Chief Marketing Officer N/A 2,931 0.01%
Varinder Bhathal(8)
Ontario, Canada
Managing Partner Chief Controller N/A 121,733 0.47%
Notes:
(1) The information as to the number of Common Shares beneficially owned, directly or indirectly, or over which control or direction is exercised, by the directors and executive officers, not being within the knowledge of the Corporation, has been obtained from the System for Electronic Disclosure by Insiders.
(2) Member of the Compensation Committee.
(3) Member of the Audit and Risk Management Committee.
(4) Member of the Governance, Sustainability and Nominating Committee.
(5) All of Mr. Hibbert's 55,893 Common Shares were granted under the EPSP and have vested.
(6) All of Mr. Einav's 205,000 Common Shares were granted under the EPSP and have vested.
(7) All of Mr. Ciampaglia's 126,750 Common Shares were granted under the EPSP and have vested.
(8) All of Ms. Bhathal's 121,733 Common Shares were granted under the EPSP and have vested.
41


Each of the foregoing individuals have been engaged in the principal occupation set forth opposite his or her name during the past five years or in a similar capacity except for: (i) Whitney George, who previously served as President of the Corporation and prior to that was Senior Portfolio Manager of Sprott U.S.; (ii) Greg Caione, who previously served as Managing Partner, Sprott Resource Lending Corporation; (iii) Heather MacLeod, who previously served as Vice President, Marketing, Sprott Inc.; and (iv) Varinder Bhathal, who previously served as Managing Director, Finance and Investment Operations, Sprott Inc.
The directors and executive officers of the Corporation, as a group directly or indirectly, beneficially own, or control or direct 1,972,576 Common Shares, being 7.64% of the total issued and outstanding Common Shares.
Corporate cease trade orders, bankruptcies or penalties or sanctions
No director, officer or executive officer of the Corporation is, as of the date of this AIF, or was within ten years before the date of this AIF, a director, chief executive officer (“CEO”) or chief financial officer (“CFO”) of any company (including the Corporation), that:

a.was the subject of a cease trade order, an order similar to a cease trade order or an order that denied the relevant company access to any exemption under securities legislation, that was in effect for a period of more than 30 consecutive days, (an “order”) that was issued while the director or executive officer was acting in the capacity as director, CEO or CFO; or;
b.was subject to an order that was issued after the director or executive officer ceased to be a director, CEO or CFO and which resulted from an event that occurred while that person was acting in the capacity as director, CEO or CFO.

Other than as described below, no director or executive officer of the Corporation, or a shareholder holding a sufficient number of securities of the Corporation to affect materially the control of the Corporation:
a.is, as of the date of this AIF, or has been within the ten years before the date of this AIF, a director or executive officer of any company (including the Corporation) that, while that person was acting in that capacity, or within a year of that person ceasing to act in that capacity, became bankrupt, made a proposal under any legislation relating to bankruptcy or insolvency or was subject to or instituted any proceedings, arrangement or compromise with creditors or had a receiver, receiver manager or trustee appointed to hold its assets, or
b.has, within ten years before the date of this AIF, become bankrupt, made a proposal under any legislation relating to bankruptcy or insolvency or become subject to or instituted any proceedings, arrangement, or compromise with creditors or had a receiver, receiver manager or trustee appointed to hold the assets of the director, executive officer or shareholder.

No director or executive officer of the Corporation, or a shareholder holding a sufficient number of securities of the Corporation to affect materially the control of the Corporation has been subject to:
a.any penalties or sanctions imposed by a court relating to securities legislation or by a securities regulatory authority or has entered into a settlement agreement with a securities regulatory authority; or
b.any other penalties or sanctions imposed by a court or regulatory body that would likely be considered important to a reasonable investor in making an investment decision.

All of the above disclosure also applies to any personal holding companies of any of the persons referred to above.

Mr. Einav was a director of RII North America Inc. on behalf of a company managed by the Corporation. On November 19, 2018, RII North America Inc. filed an assignment in bankruptcy under the Bankruptcy and Insolvency Act (Canada).
42


Legal proceedings and regulatory actions

Management of the Corporation is not aware of any material litigation or regulatory action that the Corporation may be a party to.

43


Interest of management and others in material transactions

Other than as described elsewhere herein, to the knowledge of the Corporation, no (i) director or executive officer of the Corporation; (ii) person or company who beneficially owns, or controls or directs, directly or indirectly, more than 10% of any class or series of outstanding voting securities of the Corporation; or (iii) associate or affiliate of any of the persons or companies referred to in (i) or (ii), has any material interest, direct or indirect, in any transaction within the three most recently completed financial years or during the current financial year that has materially affected or is reasonably expected to materially affect the Corporation.
The Corporation’s directors and officers are aware of the existence of laws governing accountability of directors and officers for corporate opportunity and requiring disclosure by directors and officers of conflicts of interest and the fact that the Corporation will rely upon such laws in respect of any director’s or officer’s conflicts of interest or in respect of breaches of duty by any of its directors or officers. All such conflicts must be disclosed by such directors or officers in accordance with the OBCA, and they will govern themselves in respect thereof to the best of their ability in accordance with the obligations imposed upon them by law.

44


Transfer agent and registrar

The U.S. transfer agent and registrar for the Common Shares is Continental Stock Transfer & Trust Company at its principal office located at 1 State Street, 30th Floor, New York, NY 10004-1561.

The Canadian transfer agent and registrar for the Common Shares is TMX Equity Transfer Services at its principal office located at 200 University Avenue, Suite 300, Toronto, Ontario M5H 4H1.

45


Material contracts

To the knowledge of the Corporation, no material contracts require disclosure under this item.

46


Audit and risk management committee information

The Board has established an audit and risk management committee (the “audit committee”) comprised of Graham Birch (Chair), Dinaz Dadyburjor and Barbara Connolly Keady. All members of the audit committee are independent and non-executive directors of the Corporation. All members of the audit committee meet the independence and financial literacy requirements of National Instrument 52-110 – Audit Committees.

Dr. Graham Birch has spent over 35 years in the mining equity industries, including roles at Panmure Gordon, Kleinwort Benson Securities, Ord Minnett and Mercury Asset Management. Dr. Birch was the Managing Director and Head of the Natural Resources Investment Team at BlackRock in London until 2010. In addition, he has been a non-executive director at ETF Securities and Hochschild Mining. Dr. Birch has a PhD in Mining Geology from the Royal School of Mines, Imperial College London.

Dinaz Dadyburjor is a senior executive with 30 years of experience in the asset management industry. She is a seasoned business leader working for large global organizations across multiple business functions including finance, investment fund operations, risk management and governance. Most recently, Ms. Dadyburjor was a Managing Partner at Brookfield Asset Management where she had various global leadership roles in finance, investment fund operations, client service, risk management and corporate sustainability. Prior to that, she was a senior executive at Mackenzie Financial (now part of IGM) overseeing fund finance, operations and technology. Ms. Dadyburjor has extensive experience with corporate boards as a member of management and with non-profit boards as board and audit committee member. Ms. Dadyburjor is a CPA, CA and holds a Bachelor of Business Administration Degree from the University of Miami.

Barbara Connolly Keady has over 15 years of finance and asset management industry experience and currently serves as Director of Marketing for Ceres Partners, a large agricultural asset manager in the United States. Previously she was a research analyst at Southport Management, a convertible bond hedge fund based in Connecticut. Prior to that, Ms. Keady worked as an associate in the Private Wealth Management group at Morgan Stanley. She started her career at Bankers Trust Company in their fixed income sales department. Ms. Keady received a B.S. from the McIntire School of Commerce at the University of Virginia and an MBA in Finance from Columbia University. She previously served as a director on the board of Sprott Focus Trust (FUND), the Sprott Gold Equity Fund, the Sprott Gold Miners ETF, and the Sprott Junior Gold Miners ETF.

The Board has adopted a written mandate for the audit committee, which sets out the audit committee’s responsibility in overseeing enterprise risk management, the accounting and financial reporting processes of the Corporation, audits of the financial statements of the Corporation, and the appointment, compensation, and oversight of the work of any registered external auditor employed by the Corporation for the purpose of preparing or issuing an audit report or related work. This mandate is reviewed and assessed at least annually or otherwise, as deemed appropriate, by the Board with the assistance of the Governance, Sustainability and Nominating Committee and the audit committee. A copy of this mandate is attached hereto as Appendix “A”.

At no time since January 1, 2017 has a recommendation of the audit committee to nominate or compensate an external auditor not been adopted by the Board.

Pre-approval policies and procedures

The audit committee is responsible for the oversight of the work of the external auditor. As part of this responsibility, the audit committee is required to pre-approve the audit and non-audit services performed by the external auditor in order to assure that they do not impair the external auditor's independence from the Corporation. Accordingly, on May 12, 2016, the audit committee adopted an Audit and Non-Audit Pre-Approval Policy (the "Pre-Approval Policy"), which sets forth the procedures and the conditions pursuant to which services proposed to be performed by the external auditor may be pre-approved.

Unless a type of service has received the pre-approval of the audit committee for the fiscal year pursuant to the Pre-Approval Policy, it requires specific pre-approval by the audit committee if it is to be provided by the external auditor. Any proposed services exceeding the pre-approved cost levels or budgeted amounts for the fiscal year as specified in the Pre-Approval Policy, will also require specific pre-approval by the audit committee.
47


The audit committee considers whether such services raise any issue regarding the independence of the external auditor. For this purpose, the audit committee also takes into account whether the external auditor is best positioned to provide the most effective and efficient service, for reasons such as its familiarity with the Corporation's business, people, culture, accounting, systems, risk profile and other factors and whether the service might enhance the Corporation's ability to manage or control risk or improve audit quality. All such factors are considered as a whole, and no one factor is necessarily determinative.

The audit committee is also mindful of the relationship between fees for audit and non-audit services in deciding whether to pre-approve any such services and may determine, for each fiscal year, the appropriate ratio between the total amount of fees for audit services, and audit-related services and the total amount of fees for tax services and for certain permissible non-audit services classified as all other services.

The Pre-Approval Policy describes the audit, audit-related, tax and all other services that have been granted the pre-approval of the audit committee. The term of such pre-approval is 12 months from the date of pre-approval, unless the audit committee considers a different period and states otherwise. The audit committee annually reviews and pre-approves the services that may be provided by the external auditor without obtaining specific pre-approval from the audit committee. The audit committee can add or subtract to the list of pre-approved services from time to time, based on subsequent determinations.

The Pre-Approval Policy also outlines a list of prohibited non-audit services which may not be provided by the Corporation's external auditor.

On October 31, 2023, the audit committee amended the Pre-Approval Policy to provide the CFO with the authority to review and approve services to be provided by an external audit firm that is not the Corporation's external auditor. On the same date, the audit committee also granted pre-approval for all audit, audit-related, tax and all other services to be provided to the Corporation by the external auditor as specified in the Pre-Approval Policy to an aggregate annual (fiscal year) maximum of $1,500,000 (other than specifically pre-approved audit services). The audit committee mandates that the aggregate fees paid to the external auditor for non-audit and audited related fees to not exceed 50% of the total external audit fees paid.

External Auditor Fees
KPMG LLP was appointed as the Corporation's auditors effective January 1, 2016.
For the fiscal years ended December 31, 2024 and December 31, 2023, the fees received and accrued by KPMG LLP are summarized below for each category:

Service(1)
Fees Incurred Fees Incurred
2024 2023
Audit Fees
$858,140 $725,000
Audit-Related Fees
$— $—
Tax Fees(2)
$67,473 $41,232
All Other Fees $— $—
Total Fees (3)
$925,613 $766,232
Notes:
(1)Fees do not include any fees related to services provided with respect to the funds managed by the Corporation. Fees for services related to the funds include: Audit and Audit-Related Fees - $2,271,898 (2023 - $2,084,324), Tax Fees - $524,346 (2023 - $1,081,297).
(2)Tax services include tax compliance and direct and indirect tax advisory services.
(3)Fees paid in CAD$ have been converted to U.S. dollars based on the average FX rate in the year

2024 2023
Non-audit and non-audit related services Percentage
of
total fees
Non-audit and non-audit related services Percentage
of
total fees
Maximum allowable (per Sprott policy)
$462,807 50% * $383,116 50%
Actual
$67,473 7% $41,232 5%

48


Interest of experts

*Glass Lewis recommends that non-audit and non-audit related services should not exceed 67% of total external audit fees KPMG LLP, the auditors of the Corporation, who have prepared a Report of Independent Registered Public Accounting Firm dated February 25, 2025 with respect to the consolidated financial statements of the Corporation for its fiscal year ended December 31, 2024, have advised that they are independent of the Corporation within the meaning of the relevant rules and related interpretations prescribed by the relevant professional bodies in Canada and any applicable legislation or regulation.
49


Additional information

Additional information relating to the Corporation may be found on EDGAR at www.sec.gov and SEDAR+ at www.sedarplus.com. Additional information, including directors’ and officers’ remuneration and indebtedness, principal holders of the Corporation’s securities and securities authorized for issuance under equity compensation plans, if applicable, is contained in the Corporation’s information circular for its most recent annual meeting of shareholders that involved the election of directors.
Additional financial information is provided in the Corporation’s financial statements and management’s discussion and analysis for its most recently completed financial year.
50


APPENDIX A

SPROTT INC.
AUDIT AND RISK MANAGEMENT COMMITTEE CHARTER

General
The board of directors (the “Board”) of Sprott Inc. (the “Corporation”) has delegated the responsibilities, authorities and duties described below to the audit and risk management committee (the “Committee”). For the purpose of these terms of reference, the term “Corporation” shall include the Corporation and its subsidiaries.
The overall purpose of the Committee is to assist the Board in its oversight of (i) the integrity of the Corporation's financial statements; (ii) the Corporation's compliance with legal and regulatory requirements, (iii) the external auditor's qualifications and independence; and (iv) the performance of the Corporation's internal audit function and external auditors.
The Committee shall be directly responsible for overseeing the accounting and financial reporting processes of the Corporation and audits of the financial statements of the Corporation, and the Committee shall be directly responsible for the appointment, compensation, and oversight of the work of any registered external auditor employed by the Corporation (including resolution of disagreements between management of the Corporation and the external auditor regarding financial reporting) for the purpose of preparing or issuing an audit report or performing other audit, review or attest services for the Corporation. In so doing, the Committee will comply with all applicable Canadian securities laws, rules and guidelines, any applicable stock exchange requirements or guidelines and any other applicable regulatory rules.

Members
1.The Committee will be comprised of a minimum of three directors. Each Committee member shall be independent within independence standards established by the Board and all applicable securities laws, rules or guidelines, any applicable stock exchange requirements or guidelines and any other applicable regulatory rules. In addition, each Committee member shall be “financially literate” and at least one member of the Committee shall be designated as an “audit committee financial expert” and shall have “accounting or related financial management expertise”, in each case, as such qualification is interpreted by the Board in its business judgement and as defined by applicable stock exchange rules and securities legislation. Committee members may not serve on more than two other public company audit committees, except with the prior approval of the Board.

2.Members of the Committee shall be appointed annually by the Board at the first meeting of the Board after the annual general meeting of shareholders. Each member shall serve until such member’s successor is appointed, unless that member resigns or is removed by the Board or otherwise ceases to be a director of the Corporation. The Board shall fill any vacancy if the membership of the Committee is less than three directors.

3.The Chair of the Committee will be designated by the Board, on the recommendation of the Governance, Sustainability and Nominating Committee, or, if it does not do so, the members of the Committee may elect a Chair by vote of a majority of the full Committee membership. The Chair of the Committee shall, among other things, have the following duties and responsibilities:

(a)overseeing the structure, effectiveness of the Committee, membership and activities delegated to the Committee;
(b)chairing meetings of the Committee and encouraging free and open discussion at such meetings, including encouraging members to ask questions and express viewpoints during meetings;
(c)scheduling and setting the agenda for meetings of the Committee with input from other members of the Committee, the Board and management as appropriate;
(d)facilitating the timely, accurate and proper flow of information to and from the Committee, including reporting periodically to the Board;
(e)arranging sufficient time during meetings of the Committee to discuss agenda items;
A-1


(f)taking reasonable steps to ensure the duties of the Committee are understood by members; and
(g)carrying out such other duties as may reasonably be requested by the Board.
Meetings
4.The Committee will meet at least quarterly and at such times and at such locations as the Chair of the Committee shall determine, provided that meetings shall be scheduled so as to permit the timely review of the Corporation’s quarterly and annual financial statements and related management discussion and analysis, if applicable. Notice of every meeting shall be given to the external auditor, who shall, at the expense of the Corporation, be entitled to attend and to be heard thereat. The external auditor or any member of the Committee may also request a meeting of the Committee. The Committee shall meet at each regularly scheduled Committee meeting alone without management present, and shall meet separately with applicable senior management and the external auditors. The external auditor and management employees of the Corporation shall, when required by the Committee, attend any meeting of the Committee. Any director of the Corporation may request the Chair of the Committee to call a meeting of the Committee and may attend at such meeting or inform the Committee of a specific matter of concern to such director, and may participate in such meeting to the extent permitted by the Chair of the Committee.
5.Meetings of the Committee shall be validly constituted if a majority of the members of the Committee is present in person or by telephone conference. A resolution in writing signed by all the members of the Committee entitled to vote on that resolution at a meeting of the Committee is as valid as if it had been passed at a meeting of the Committee.
6.The Committee shall submit the minutes of all meetings to the Board, and when requested to, shall discuss the matters discussed at each Committee meeting with the Board.
Committee Charter and Performance
7.This charter sets out the Committee’s mandate and responsibilities, which the Committee shall review and assess the adequacy of and the effectiveness of the Committee at least annually and propose recommended changes to the Governance, Sustainability and Nominating Committee who will do same and recommend changes to the Board for its approval.
8.The Committee shall present to the Board the results of its evaluation. In conducting the review of the Committee's performance, the Committee shall address all matters that it deems relevant to its performance, including as applicable the following: the adequacy, appropriateness and quality of information and recommendations of the Committee to the Board, the manner in which they were discussed and whether the number and length of meetings of the Committee were adequate for the Committee to complete its work in a thorough and informed matter.
9.Authority to make minor technical amendments to this charter is hereby delegated to the Corporation’s corporate secretary, who will report any such amendments to the Board at its next meeting.
Committee Authority and Responsibilities
10.General
The overall duties of the Committee shall be to:
(i)assist the Board in the discharge of its duties relating to the Corporation’s accounting policies and practices, reporting practices and internal controls;
(ii)establish and maintain a direct line of communication with the Corporation’s external auditor and assess their performance;
(iii)oversee the work of the external auditor engaged to prepare or issue an auditor’s report or to prepare other audit, review or attest services for the Corporation, including resolution of disagreements between management and the external auditor regarding financial reporting;
(iv)ensure that management has designed, implemented and is maintaining an effective system of internal controls and disclosure controls and procedures;
(v)monitor the credibility and objectivity of the Corporation’s financial reports;
A-2


(vi)report regularly to the Board on the fulfillment of the Committee’s duties, including any issues that arise with respect to the quality or integrity of the Corporation’s financial statements, the Corporation’s compliance with legal or regulatory requirements, the performance and independence of the external auditor or the performance of the internal audit function;
(vii)assist, with the assistance of the Corporation’s legal counsel, the Board in the discharge of its duties relating to the Corporation’s compliance with legal and regulatory requirements; and
(viii)assist the Board in the discharge of its duties relating to risk assessment and risk management.
11.External Auditor
The external auditor will report directly to the Committee and the Committee should have a clear understanding with the external auditor that such auditor must maintain an open and transparent relationship with the Committee and that ultimate accountability of the auditor is to the shareholders of the Corporation. The duties of the Committee as they relate to the external auditor shall be to:
(i)review management’s recommendations for the appointment of the external auditor, and in particular their qualifications and independence, and recommend to the Board a firm of external auditors to be engaged and the compensation of such external auditor;
(ii)review the performance of the external auditor, including the fee, scope and timing of the audit, and make recommendations to the Board regarding the appointment or termination of the external auditor;
(iii)review, where there is to be a change of external auditor, all issues related to the change, including the information to be included in the notice of change of auditor called for under National Instrument 51-102 Continuous Disclosure Obligations or any successor legislation (“NI 51-102”), and the planned steps for an orderly transition;
(iv)review all reportable events, including disagreements, unresolved issues and consultations, as defined in NI 51-102, on a routine basis, whether or not there is to be a change of external auditor;
(v)at least annually, obtain and review a report from the external auditor describing:
(a)the external auditor’s internal quality-control procedures;
(b)any material issues raised by the most recent internal quality-control review, or peer review, of the external auditor, or by any inquiry or investigation by any governmental or professional authority, within the preceding five years, respecting one or more independent audits carried out by the external auditor, and any steps taken to deal with such issues; and
(c)all relationships between the external auditor and the Corporation, addressing the matters set forth in Public Company Accounting Oversight Board Rule 3526(b).
The Committee should report its conclusions with respect to the above matters, as well as its review of the lead partner of the external auditor, and its views on whether there should be a regular rotation of the external auditor, to the Board;
(vi)ensure the rotation of partners on the audit engagement team of the external auditor in accordance with applicable law, standards or rules;
(vii)review and pre-approve non-audit services to be provided to the Corporation by the external auditor;
(viii)review and approve the engagement letters of the external auditor, both for audit and permissible non-audit services, including the fees to be paid for such services;
(ix)review the nature of and fees for any non-audit services performed for the Corporation by the external auditor and consider whether the nature and extent of such services could detract from the external auditor’s independence in carrying out the audit function; and
(x)meet with the external auditor, as the Committee may deem appropriate, to consider any matter which the Committee or external auditor believes should be brought to the attention of the Board or shareholders of the Corporation.
A-3


12.Audits and Financial Reporting
The duties of the Committee as they relate to audits and financial reporting shall be to:
(i)review the audit plan with the external auditor and management;
(ii)review with the external auditor and management all critical accounting policies and practices of the Corporation (including any proposed changes in accounting policies), the presentation of the impact of significant risks and uncertainties, all material alternative accounting treatments that the external auditor has discussed with management, other material written communications between the external auditor and management (such as any management letter or schedule of unadjusted differences), and key estimates and judgments of management that may in any such case be material to financial reporting;
(iii)review the contents of the audit report;
(iv)question the external auditor and management regarding significant financial reporting issues discussed during the fiscal period and the method of resolution;
(v)review the scope and quality of the audit work performed;
(vi)review the adequacy of the Corporation’s financial and auditing personnel;
(vii)review the co-operation received by the external auditor from the Corporation’s personnel during the audit, any problems encountered by the external auditor (including management’s response), any restrictions on the external auditor’s work or on access to requested information and any significant disagreements with management;
(viii)review the evaluation of internal controls by the persons performing the internal audit function and the external auditor, together with management’s response to the recommendations, including subsequent follow-up of any identified weaknesses. Particular emphasis will be given to the adequacy of internal controls to prevent or detect any payments, transactions or procedures that might be deemed illegal or otherwise improper;
(ix)review the appointments of the Chief Financial Officer, persons performing the internal audit function and any key financial executives involved in the financial reporting process;
(x)review with management and the external auditor the Corporation’s interim unaudited financial statements and the annual audited financial statements, including related management discussion and analysis, in conjunction with the report of the external auditor thereon, and obtain an explanation from management of all significant variances between comparative reporting periods before recommending approval by the Board and the release thereof to the public;
(xi)review the terms of reference and budget for an internal auditor or internal audit function; and
(xii)if required to be included in the Corporation’s annual proxy circular under applicable stock exchange rules, prepare an audit committee report.
13.Accounting and Disclosure Policies
The duties of the Committee as they relate to accounting and disclosure policies and practices shall be to:
(i)review major issues and analyses prepared by management and/or the external auditor regarding accounting principles and financial reporting issues and judgments made in connection with the preparation of financial statements, including any significant changes in the Corporation’s selection or application of accounting principles, the effect of alternative International Financial Reporting Standards (“IFRS”) methods on the financial statements and major issues as to the adequacy of the Corporation’s internal controls, and any special audit steps adopted in light of material control deficiencies;
(ii)review the effect of regulatory and accounting initiatives, as well as off-balance sheet structures, on the financial statements of the Corporation, and changes to accounting principles of the Canadian Institute of Chartered Accountants or any successor thereto, which would have a significant impact on the Corporation’s financial reporting as reported to the Committee by management and the external auditor;
A-4


(iii)review the appropriateness of the accounting policies used in the preparation of the Corporation’s financial statements and consider recommendations for any material change to such policies;
(iv)review the status of material contingent liabilities as reported to the Committee by management;
(v)review the status of income tax returns and potentially significant tax problems as reported to the Committee by management;
(vi)review any errors or omissions in the current or prior years’ financial statements;
(vii)review and recommend approval by the Board before their release all public disclosure documents containing audited or unaudited financial results, including all press releases containing financial results, as well as financial information and earnings guidance provided to analysts and rating agencies (including any “pro forma” or “adjusted” non-IFRS information included therein), offering documents, annual reports, annual information forms and management’s discussion and analysis containing such results; and
(viii)satisfy itself that adequate procedures are in place for the review of the Corporation’s public disclosure of financial information extracted or derived from the Corporation’s financial statements other than the public disclosure referred to in clause (vii), above, and periodically assess the adequacy of these procedures.
14.Risk Management
The duties of the Committee as they relate to risk management shall be to:
(i)review the design and effectiveness of the Corporation’s risk management systems and policies (including with respect to corporate reporting and disclosure, accounting and auditing controls and procedures, securities compliance and other matters pertaining to fraud against the Company and its shareholders) and, if considered appropriate, recommend such systems or policies to the Board for approval;
(ii)review and consider with management the Corporation’s risk capacity, risk taking philosophy and approach to determining an appropriate balance between risk and reward, including remuneration policies in respect of performance objectives;
(iii)review and evaluate the Corporation’s significant financial risk exposures, including currency, interest rate, credit, and market risks, and the steps management has taken, or has proposed to take, to monitor and manage such risk exposures (through hedges, swaps, other financial instruments, and otherwise), in compliance with applicable policies;
(iv)review and discuss with management the Corporation’s significant non-financial risk exposures, including strategic, reputational, operational, regulatory, and business risks, and the steps management has taken or proposes to take to monitor and control such risk exposures in compliance with applicable policies;
(v)review and confirm with management that material non-financial information about the Corporation and its subsidiaries that is required to be disclosed under applicable law or stock exchange rules is disclosed;
(vi)review with management the quality and competence of management appointed to administer risk management functions;
(vii)review with management the Corporation’s compliance programs;
(viii)review the Corporation’s insurance coverage and deductible levels;
(ix)review, with legal counsel where required, such litigation, claims, tax assessments and other tax- related matters, transactions, material inquiries from regulators and governmental agencies or other contingencies which may have a material impact on financial results, the Corporation’s reputation or which may otherwise adversely affect the financial well-being of the Corporation;
(x)review and evaluate the Corporation’s susceptibility to fraud and corruption and management’s processes for identifying and managing the risks of fraud and corruption;
(xi)review complaints or concerns submitted to the Chair of the Committee with respect questionable treatment or alleged violations of financial reporting and other risk related matters in accordance with the Corporation’s Whistleblower Policy;
A-5


(xii)review and approve the statements to be included in the annual report, annual information form and any other disclosure documents concerning risk management; and
(xiii)consider other matters of a risk management nature as directed by the Board.
15.Other
The other duties of the Committee shall include:
(i)reviewing any inquiries, investigations or audits of a financial nature by governmental, regulatory or taxing authorities;
(ii)reviewing annual operating and capital budgets;
(iii)reviewing and reporting to the Board on difficulties and problems with regulatory agencies which are likely to have a significant financial impact;
(iv)establishing procedures for: (a) the receipt, retention and treatment of complaints received by the Corporation regarding accounting, internal accounting controls or auditing matters; and (b) the confidential, anonymous submission by employees of the Corporation of concerns regarding questionable accounting or auditing matters;
(v)reviewing and approving the Corporation’s hiring policies regarding partners, employees and former partners and employees of the present and former external auditor of the Corporation;
(vi)inquiring of management and the external auditor as to any activities that may be or may appear to be illegal or unethical; and
(vii)at the request of the Board, investigating and reporting on such other matters as it considers necessary or appropriate in the circumstances.
Authority to engage independent counsel and outside advisors
16.The Committee has the authority to engage independent counsel and other advisors it determines necessary to carry out its duties, to set and pay the compensation for any advisors employed by the Committee and to communicate directly with the internal and external auditors.
17.The Corporation shall provide appropriate funding, as determined by the Committee, in its capacity as a committee of the Board, for payment of (a) compensation to the external auditors employed by the Committee for the purposes of rendering or issuing an audit report or performing other audit, review or attest services for the Corporation, (b) compensation to any advisors engaged by the Committee, and (c) ordinary administrative expenses of the Committee that are necessary or appropriate in carrying out its duties.
May 8, 2020



A-6
EX-99.2 4 sprott2024q4-mda.htm EX-99.2 Document






Management's Discussion and Analysis

Years ended December 31, 2024 and 2023



1


Forward looking statements
Certain statements in this Management's Discussion & Analysis ("MD&A"), and in particular the "Outlook" section, contain forward-looking information and forward-looking statements (collectively referred to herein as the "Forward-Looking Statements") within the meaning of applicable Canadian and U.S. securities laws. The use of any of the words "expect", "anticipate", "continue", "estimate", "may", "will", "project", "should", "believe", "plans", "intends" and similar expressions are intended to identify Forward-Looking Statements. In particular, but without limiting the forgoing, this MD&A contains Forward-Looking Statements pertaining to: (i) our positioning will benefit from a highly constructive operating environment for precious metals, critical materials and their related equities; and (ii) the declaration, payment and designation of dividends and confidence that our business will support the dividend level without impacting our ability to fund future growth initiatives.

Although the Company believes that the Forward-Looking Statements are reasonable, they are not guarantees of future results, performance or achievements. A number of factors or assumptions have been used to develop the Forward-Looking Statements, including: (i) the impact of increasing competition in each business in which the Company operates will not be material; (ii) quality management will be available; (iii) the effects of regulation and tax laws of governmental agencies will be consistent with the current environment; (iv) the impact of public health outbreaks; and (v) those assumptions disclosed herein under the heading "Critical Accounting Estimates and significant judgments". Actual results, performance or achievements could vary materially from those expressed or implied by the Forward-Looking Statements should assumptions underlying the Forward-Looking Statements prove incorrect or should one or more risks or other factors materialize, including: (i) difficult market conditions; (ii) poor investment performance; (iii) failure to continue to retain and attract quality staff; (iv) employee errors or misconduct resulting in regulatory sanctions or reputational harm; (v) performance fee fluctuations; (vi) a business segment or another counterparty failing to pay its financial obligation; (vii) failure of the Company to meet its demand for cash or fund obligations as they come due; (viii) changes in the investment management industry; (ix) failure to implement effective information security policies, procedures and capabilities; (x) lack of investment opportunities; (xi) risks related to regulatory compliance; (xii) failure to manage risks appropriately; (xiii) failure to deal appropriately with conflicts of interest; (xiv) competitive pressures; (xv) corporate growth which may be difficult to sustain and may place significant demands on existing administrative, operational and financial resources; (xvi) failure to comply with privacy laws; (xvii) failure to successfully implement succession planning; (xviii) foreign exchange risk relating to the relative value of the U.S. dollar; (xix) litigation risk; (xx) failure to develop effective business resiliency plans; (xxi) failure to obtain or maintain sufficient insurance coverage on favorable economic terms; (xxii) historical financial information being not necessarily indicative of future performance; (xxiii) the market price of common shares of the Company may fluctuate widely and rapidly; (xxiv) risks relating to the Company’s investment products; (xxv) risks relating to the Company's proprietary investments; (xxvi) risks relating to the Company's private strategies business; (xxvii) those risks described under the heading "Risk Factors" in the Company’s annual information form dated February 25, 2025; and (xxviii) those risks described under the headings "Managing Financial Risk" and "Managing Non-Financial Risk" in this MD&A. In addition, the payment of dividends is not guaranteed and the amount and timing of any dividends payable by the Company will be at the discretion of the board of directors of the Company and will be established on the basis of the Company’s earnings, the satisfaction of solvency tests imposed by applicable corporate law for the declaration and payment of dividends, and other relevant factors. The Forward-Looking Statements speak only as of the date hereof, unless otherwise specifically noted, and the Company does not assume any obligation to publicly update any Forward-Looking Statements, whether as a result of new information, future events or otherwise, except as may be expressly required by applicable securities laws.

Management's discussion and analysis
This MD&A of financial condition and results of operations, dated February 25, 2025, presents an analysis of the consolidated financial condition of the Company and its subsidiaries as at December 31, 2024, compared with December 31, 2023, and the consolidated results of operations for the three and twelve months ended December 31, 2024, compared with the three and twelve months ended December 31, 2023. The board of directors of the Company approved this MD&A on February 25, 2025. All note references in this MD&A are to the notes to the Company's December 31, 2024 audited annual consolidated financial statements ("annual financial statements"), unless otherwise noted. The Company was incorporated under the Business Corporations Act (Ontario) on February 13, 2008.
Presentation of financial information
The annual financial statements, including the required comparative information, have been prepared in accordance with International Financial Reporting Standards ("IFRS"), as issued by the International Accounting Standards Board ("IASB"). Financial results, including related historical comparatives contained in this MD&A, unless otherwise specified herein, are based on the annual financial statements. While the Company's primary transactional currency and presentation currency is the U.S. dollar, IFRS requires that the Company measure its foreign exchange gains and losses through its consolidated statements of operations and comprehensive income using the Canadian dollar as its functional currency. Accordingly, all dollar references in this MD&A are in U.S. dollars, however the translation gains and losses were measured using the Canadian dollar as the functional currency. The use of the term "prior period" refers to the three and twelve months ended December 31, 2023.
2


Key performance indicators and non-IFRS and other financial measures
The Company measures the success of its business using a number of key performance indicators that are not measurements in accordance with IFRS and should not be considered as an alternative to net income (loss) or any other measure of performance under IFRS. Non-IFRS financial measures do not have a standardized meaning prescribed by IFRS and are therefore unlikely to be comparable to similar measures presented by other issuers. Our key performance indicators and non-IFRS and other financial measures are discussed below. For quantitative reconciliations of non-IFRS financial measures to their most directly comparable IFRS financial measures, please see page 6 of this MD&A.
Assets under management
Assets under management ("AUM") refers to the total net assets managed by the Company through its various investment product offerings and managed accounts.
Net inflows
Net inflows result in changes to AUM, and as such, have a direct impact on the revenues and earnings of the Company. They are described individually below:
At-the-market ("ATM") transactions and ETF unit creations
ATM transactions of our physical trusts and new 'creations' of ETF units are the primary manner in which inflows arise in our exchange listed products segment.
Net sales
Fund sales (net of redemptions) are the primary manner in which inflows arise in our managed equities segment.
Net capital calls
Capital calls, net of capital distributions ("net capital calls") are the primary manner in which inflows arise in our private strategies segment.
Other net inflows
Other net inflows include: (1) fund acquisitions; (2) new AUM from fund launches; and (3) lost AUM from fund closures. It is possible for committed capital in our private strategies to earn a commitment fee despite being uncalled, in which case, it will also be included in this category as AUM.
Net revenues
Net revenues are calculated as total net revenues (including net fees and net commissions described below) before: (1) gains (losses) on investments; (2) revenues from non-reportable segments; and (3) carried interest and performance fees, net of carried interest and performance fee payouts (internal and external).
Net fees
Management fees, net of fund expenses, direct payouts, and carried interest and performance fees, net of carried interest and performance fee payouts (internal and external), are key revenue indicators as they represent the net revenue contribution after directly associated costs that we generate from our AUM.
Net commissions
Commissions, net of commission expenses (internal and external), arise from purchases and sales of critical materials in our exchange listed products segment and transaction-based service offerings by our broker-dealer.
Net compensation & net compensation ratio
Net compensation excludes commission expenses paid to employees, other direct payouts to employees, carried interest and performance fee payouts to employees, which are all presented net of their related revenues in this MD&A, and severance, new hire accruals and other which are non-recurring. Net compensation ratio is calculated as net compensation divided by net revenues (see above for net revenue calculation).
Total shareholder return
Total shareholder return is the financial gain (loss) that results from a change in the Company's share price, plus any dividends paid over the period.
Liquid co-investments
Liquid co-investments are the Company's co-investments that can be monetized in less than 90 days.
3


EBITDA, adjusted base EBITDA and adjusted base EBITDA margin
EBITDA in its most basic form is defined as earnings before interest expense, income taxes, depreciation and amortization. Adjusted base EBITDA further adjusts for items noted in the below reconciliation table. Adjusted base EBITDA margin is calculated as adjusted base EBITDA from reportable segments divided by net revenues.
EBITDA, adjusted base EBITDA and adjusted base EBITDA margin are measures commonly used in the investment industry by management, investors and investment analysts in understanding and comparing results by factoring out the impact of different financing methods, capital structures, amortization techniques and income tax rates between companies in the same industry. While other companies, investors or investment analysts may not utilize the same method of calculating EBITDA (or adjustments thereto), the Company believes its adjusted base EBITDA metric results in a better comparison of the Company's underlying operations against its peers and a better indicator of recurring results from operations as compared to other non-IFRS financial measures. Adjusted base EBITDA margins are a key indicator of the Company’s profitability on a per dollar of revenue basis, and as such, is commonly used in the financial services sector by analysts, investors and management.
Neither EBITDA, adjusted base EBITDA, or adjusted base EBITDA margin have a standardized meaning under IFRS. Consequently, they should not be considered in isolation, nor should they be used in substitute for measures of performance prepared in accordance with IFRS.
The following table outlines how our EBITDA, adjusted base EBITDA and adjusted base EBITDA margin measures are determined:
3 months ended 12 months ended
(In thousands $) Dec. 31, 2024 Dec. 31, 2023 Dec. 31, 2024 Dec. 31, 2023
Net income for the period 11,680  9,664  49,294  41,799 
Net income margin (1)
27  % 24  % 28  % 28  %
Adjustments:
Interest expense 613  844  3,091  4,060 
Provision for income taxes 4,813  1,159  19,712  8,492 
Depreciation and amortization 600  658  2,221  2,843 
EBITDA 17,706  12,325  74,318  57,194 
Adjustments:
(Gain) loss on investments (2)
3,889  (2,808) 10  (1,375)
Stock-based compensation (3)
4,988  4,681  18,817  17,128 
Foreign exchange (gain) loss (4)
(2,706) 1,295  (1,388) 3,212 
Severance, new hire accruals and other (4)
166  179  224  5,625 
Revaluation of contingent consideration (4)
—  2,254  (580) — 
Costs relating to exit of non-core business (4)
—  155  —  5,142 
Non-recurring regulatory, professional fees and other (4)
—  959  —  3,982 
Shares received on recognition of contingent asset (4)
—  —  —  (18,588)
Carried interest and performance fees (2,511) (503) (7,319) (891)
Carried interest and performance fee payouts - internal 830  222  1,081  458 
Carried interest and performance fee payouts - external —  —  —  — 
Adjusted base EBITDA 22,362  18,759  85,163  71,887 
Adjusted base EBITDA margin (5)
59  % 56  % 58  % 57  %
(1) Calculated as IFRS net income divided by IFRS total revenue.
(2) This adjustment removes the income effects of certain gains or losses on short-term investments, co-investments, and private holdings to ensure the reporting objectives of our EBITDA metric as described above are met.
(3) In prior years, the mark-to-market expense of DSU issuances were included with "other (income) and expenses". In the current period, these costs are included as part of "stock-based compensation". Prior year figures have been reclassified to conform with current presentation.
(4) Foreign exchange (gain) and loss; severance, new hire accruals and other; revaluation of contingent consideration; costs relating to exit of non-core business; non-recurring regulatory, professional fees and other; and shares received on recognition of contingent asset were previously included with "other (income) and expenses" and are now shown separately in the reconciliation of adjusted base EBITDA above. Prior year figures have been reclassified to conform with current presentation.
(5) Prior year figures have been revised to remove the adjustment of depreciation and amortization.

4


Business development and outlook
On June 6, 2024, we launched the Sprott Physical Copper Trust ("COP"), the world's first physical copper investment fund. COP closed its initial public offering for gross proceeds of $110 million. After the launch, on July 8, 2024 COP established an ATM equity program to issue up to an additional $500 million of trust units. COP was created to provide investors with an alternative to rolling copper futures and a complement to investing in copper mining equities. COP is a closed-end trust trading in U.S. dollars and Canadian dollars on the Toronto Stock Exchange under the symbols "COP.U" and "COP.UN", respectively.

On March 6, 2024, we expanded our critical materials offerings with the launch of the Sprott Copper Miners ETF. We also added to our growing European product suite by introducing the Sprott Junior Uranium Miners UCITS ETF.

Sprott is well positioned for this uncertain future. Global central banks are clearly focused on reducing their reliance on U.S. Treasuries and have turned to gold instead. We expect this trend to accelerate and broaden with investor participation increasing. The recent turmoil in metals markets has highlighted the importance of physical ownership, an area where Sprott offers best-in-class solutions to individual and institutional investors. The realignment of global trade and a focus on energy security will create demand for critical materials produced in“friendly” jurisdictions. We continue to develop new exchange-listed and actively-managed critical materials strategies to capitalize on this powerful long-term trend. We have invested in our sales and marketing capabilities to deliver our clients the highest levels of client service, while building on our position as thought leaders in our core themes. We have a highly-motivated team committed to creating value for our clients and shareholders in the months and years ahead.
Subsequent to year-end, as at February 21, 2025, AUM was $33.5 billion, up 6% from $31.5 billion at December 31, 2024.

5


Results of operations
Summary financial information
(In thousands $) Q4
2024
Q3
2024
Q2
2024
Q1
2024
Q4
2023
Q3
2023
Q2
2023
Q1
2023
Summary income statement
Management fees (1)
41,161  38,693  38,065  36,372  34,244  32,867  32,940  31,170 
   Fund expenses (2),(3)
(2,708) (2,385) (2,657) (2,234) (2,200) (1,740) (1,871) (1,795)
   Direct payouts (1,561) (1,483) (1,408) (1,461) (1,283) (1,472) (1,342) (1,187)
Carried interest and performance fees 2,511  4,110  698  —  503  —  388  — 
   Carried interest and performance fee payouts - internal (830) —  (251) —  (222) —  (236) — 
   Carried interest and performance fee payouts - external (3)
—  —  —  —  —  —  —  — 
Net fees 38,573  38,935  34,447  32,677  31,042  29,655  29,879  28,188 
Commissions 819  498  3,332  1,047  1,331  539  1,647  4,784 
   Commission expense - internal (146) (147) (380) (217) (161) (88) (494) (1,727)
   Commission expense - external (3)
(290) (103) (1,443) (312) (441) (92) (27) (642)
Net commissions 383  248  1,509  518  729  359  1,126  2,415 
Finance income (2)
1,441  1,574  4,084  1,810  1,391  1,795  1,650  1,655 
Gain (loss) on investments (3,889) 937  1,133  1,809  2,808  (1,441) (1,950) 1,958 
Co-investment income (2)
296  418  416  274  170  462  1,327  93 
Total net revenues (2),(4)
36,804  42,112  41,589  37,088  36,140  30,830  32,032  34,309 
Compensation (2)
19,672  18,547  19,225  17,955  17,096  16,939  21,468  19,556 
   Direct payouts (1,561) (1,483) (1,408) (1,461) (1,283) (1,472) (1,342) (1,187)
   Carried interest and performance fee payouts - internal (830) —  (251) —  (222) —  (236) — 
   Commission expense - internal (146) (147) (380) (217) (161) (88) (494) (1,727)
   Severance, new hire accruals and other (166) (58) —  —  (179) (122) (4,067) (1,257)
Net compensation 16,969  16,859  17,186  16,277  15,251  15,257  15,329  15,385 
Net compensation ratio 44  % 46  % 44  % 47  % 47  % 50  % 48  % 52  %
Severance, new hire accruals and other
166  58  —  —  179  122  4,067  1,257 
Selling, general and administrative ("SG&A") (2)
4,949  4,612  5,040  4,173  3,963  3,817  4,752  4,026 
SG&A recoveries from funds (1)
(280) (275) (260) (231) (241) (249) (282) (264)
Interest expense 613  933  715  830  844  882  1,087  1,247 
Depreciation and amortization 600  502  568  551  658  731  748  706 
Foreign exchange (gain) loss (2)
(2,706) 1,028  122  168  1,295  37  1,440  440 
Other (income) and expenses (2)
—  —  (580) —  3,368  4,809  (18,890) 1,249 
Total expenses 20,311  23,717  22,791  21,768  25,317  25,406  8,251  24,046 
Net income (5)
11,680  12,697  13,360  11,557  9,664  6,773  17,724  7,638 
Net income per share (6)
0.46  0.50  0.53  0.45  0.38  0.27  0.70  0.30 
Adjusted base EBITDA 22,362  20,675  22,375  19,751  18,759  17,854  17,953  17,321 
Adjusted base EBITDA per share 0.88  0.81  0.88  0.78  0.75  0.71  0.71  0.68 
Summary balance sheet
Total assets (7)
388,798  412,477  406,265  389,784  378,835  375,948  381,519  386,765 
Total liabilities (8)
65,150  82,198  90,442  82,365  73,130  79,705  83,711  108,106 
Total AUM 31,535,062  33,439,221  31,053,136  29,369,191  28,737,742  25,398,159  25,141,561  25,377,189 
Average AUM 33,401,157  31,788,412  31,378,343  29,035,667  27,014,109  25,518,250  25,679,214  23,892,335 
(1) Previously, management fees within the above summary financial information table included SG&A recoveries from funds consistent with IFRS 15. For management reporting purposes, these recoveries are now shown next to their associated expense as management believes this will enable readers to transparently identify the net economics of these recoveries. However, consistent with IFRS 15, SG&A recoveries from funds are still shown within the "Management fees" line on the consolidated statement of operations. Prior year figures have been reclassified to conform with current presentation.
(2) Current and prior period figures on the consolidated statements of operations include the following adjustments: (1) trading costs incurred in managed accounts are now included within "Fund expenses" (previously included within "SG&A"); (2) interest income earned on cash deposits are now included within "Finance income" (previously included within "Other income"); (3) co-investment income and income attributable to non-controlling interest are now included as part of "Co-investment income" (previously included within "Other income"); (4) expenses attributable to non-controlling interest is now included within "Co-investment income" (previously included within "Other expenses"); (5) the mark-to-market expense of DSU issuances are now included within "Compensation" (previously included within "Other expenses"); (6) foreign exchange (gain) loss is now shown separately (previously included within "Other expenses"); and (7) shares received on a previously unrecorded contingent asset in Q2 2023 are now included within "Other (income) and expenses" (previously included within "Other income"). Management believes the above changes enable readers to better identify the nature of these revenues and expenses. Prior year figures have been reclassified to conform with current presentation.
(3) These amounts are included in the "Fund expenses" line on the consolidated statements of operations.
(4) Total revenues for the year ended December 31, 2024 were $178,655 (December 31, 2023- $151,367; December 31, 2022- $145,182).
(5) Net income for the year ended December 31, 2024 was $49,294 (December 31, 2023 - $41,799; December 31, 2022- $17,632).
(6) Basic and diluted net income per share for the year ended December 31, 2024 was $1.94 and $1.91, respectively (December 31, 2023 - $1.66 and $1.60, respectively; December 31, 2022 - $0.70 and $0.67, respectively).
(7) Total assets as at December 31, 2024 were $388,798 (December 31, 2023 - $378,835; December 31, 2022- $383,748).
(8) Total liabilities as at December 31, 2024 were $65,150 (December 31, 2023 - $73,130; December 31, 2022 - $106,477).
6


AUM summary
AUM ended the year at $31.5 billion as at December 31, 2024, down 6% from $33.4 billion as at September 30, 2024 but was up 10% from $28.7 billion as at December 31, 2023. Although fourth quarter AUM was negatively impacted by market value depreciation across most of our funds and the termination of certain subadvised fund contracts, 2024 was nevertheless our seventh consecutive year of double-digit AUM growth as we benefited from strong market value appreciation in our precious metals physical trusts and net inflows to our exchange listed products. Subsequent to year-end, as at February 21, 2025, AUM was $33.5 billion, up 6% from $31.5 billion at December 31, 2024.
3 months results
(In millions $) AUM
Sep. 30, 2024
Net
inflows (1)
Market
value changes
Other
net inflows (1)
AUM
Dec. 31, 2024
Net management
fee rate (2)
Exchange listed products
 - Precious metals physical trusts and ETFs
      - Physical Gold Trust 8,617 35 (44) 8,608 0.35%
      - Physical Silver Trust 5,566 83 (422) 5,227 0.45%
      - Physical Gold and Silver Trust 5,225 (69) (143) 5,013 0.40%
      - Precious Metals ETFs 404 (10) (40) 354 0.33%
      - Physical Platinum & Palladium Trust 151 33 (16) 168 0.50%
19,963 72 (665) 19,370 0.39%
 - Critical materials physical trusts and ETFs
      - Physical Uranium Trust 5,408 45 (591) 4,862 0.31%
      - Critical Materials ETFs 2,307 27 (314) 2,020 0.52%
      - Physical Copper Trust 103 (1) (12) 90 0.32%
7,818 71 (917) 6,972 0.37%
Total exchange listed products 27,781 143 (1,582) 26,342 0.39%
Managed equities (3),(4)
3,276 (55) (221) (127) 2,873 0.90%
Private strategies (4)
2,382 (35) (27) 2,320 0.83%
Total AUM (5)
33,439 53 (1,830) (127) 31,535 0.47%
12 months results
(In millions $) AUM
Dec. 31, 2023
Net
inflows (1)
Market
value changes
Other
net inflows (1)
AUM
Dec. 31, 2024
Net management
fee rate (2)
Exchange listed products
 - Precious metals physical trusts and ETFs
      - Physical Gold Trust 6,532 351 1,725 8,608 0.35%
      - Physical Silver Trust 4,070 339 818 5,227 0.45%
      - Physical Gold and Silver Trust 4,230 (230) 1,013 5,013 0.40%
      - Precious Metals ETFs 339 (24) 39 354 0.33%
      - Physical Platinum & Palladium Trust 116 75 (23) 168 0.50%
15,287 511 3,572 19,370 0.39%
 - Critical materials physical trusts and ETFs
      - Physical Uranium Trust 5,773 311 (1,222) 4,862 0.31%
      - Critical Materials ETFs 2,143 321 (444) 2,020 0.52%
      - Physical Copper Trust 1 (21) 110 90 0.32%
7,916 633 (1,687) 110 6,972 0.37%
Total exchange listed products 23,203 1,144 1,885 110 26,342 0.39%
Managed equities (3),(4)
2,874 (222) 348 (127) 2,873 0.90%
Private strategies (4)
2,661 (207) (134) 2,320 0.83%
Total AUM (5)
28,738 715 2,099 (17) 31,535 0.47%
(1) See "Net inflows" and "Other net inflows" in the key performance indicators and non-IFRS and other financial measures section of this MD&A.
(2) Net management fee rate represents the weighted average fees for all funds in the category, net of fund expenses.
(3) Managed equities is made up of primarily precious metal strategies (53%), high net worth managed accounts (38%) and U.S. value strategies (9%).
(4) Prior period figures have been reclassified to conform with current presentation.
(5) No performance fees are earned on exchange listed products. Certain managed equities products earn either performance fees based on returns above relevant benchmarks or earn carried interest calculated as a predetermined net profit over a preferred return. Private strategies LPs primarily earn carried interest calculated as a predetermined net profit over a preferred return.
7


Key revenue lines                     

Management, carried interest and performance fees
Management fees were $41.4 million for the quarter, up 20% from $34.5 million for the quarter ended December 31, 2023 and $155.3 million on a full-year basis, up 17% from $132.3 million for the year ended December 31, 2023. Carried interest and performance fees were $2.5 million for the quarter, up from $0.5 million for the quarter ended December 31, 2023 and $7.3 million on a full-year basis, up from $0.9 million for the year ended December 31, 2023. Net fees were $38.6 million for the quarter, up 24% from $31 million for the quarter ended December 31, 2023 and $144.6 million on a full-year basis, up 22% from $118.8 million for the year ended December 31, 2023. Our revenue performance in the quarter and on a full-year basis was primarily due to higher average AUM on strong market value appreciation in our precious metals physical trusts and inflows to the majority of our exchange listed products. We also benefited from carried interest and performance fee crystallization in certain funds in our managed equities and private strategies segments.
Commission revenues
Commission revenues were $0.8 million for the quarter, down 38% from $1.3 million for the quarter ended December 31, 2023 and $5.7 million on a full-year basis, down 31% from $8.3 million for the year ended December 31, 2023. Net commissions were $0.4 million for the quarter, down 47% from $0.7 million for the quarter ended December 31, 2023 and $2.7 million on a full-year basis, down 43% from $4.6 million for the year ended December 31, 2023. Commission revenue was lower in the quarter due to modest ATM activity in our critical materials physical trusts. On a full-year basis, the decline in commission revenue was due to the sale of our former Canadian broker-dealer in the second quarter of last year.
Finance income
Finance income was $1.4 million for the quarter, up 4% from the quarter ended December 31, 2023 and $8.9 million on a full-year basis, up 37% from $6.5 million for the year ended December 31, 2023. The increase in the quarter was due to higher income generation in co-investment positions we hold in our LPs managed in our private strategies segment. The increase on a full-year basis was due to higher income earned on streaming syndication activity in the second quarter.
Key expense lines
Compensation
Net compensation expense was $17 million for the quarter, up 11% from $15.3 million for the quarter ended December 31, 2023 and $67.3 million on a full-year basis, up 10% from $61.2 million for the year ended December 31, 2023. The increase in the quarter and on a full-year basis was primarily due to increased Annual Incentive Program ("AIP") accruals on higher net fee generation. Our net compensation ratio was 44% in the quarter (December 31, 2023 - 47%) and 45% on a full-year basis (December 31, 2023 - 49%).
SG&A
SG&A expense was $4.9 million for the quarter, up 25% from $4 million for the quarter ended December 31, 2023 and $18.8 million on a full-year basis, up 13% from $16.6 million for the year ended December 31, 2023. The increase in the quarter and on a full-year basis was due to higher professional services, marketing and technology costs.
Earnings
Net income for the quarter was $11.7 million ($0.46 per share), up 21% from $9.7 million ($0.38 per share) for the quarter ended December 31, 2023 and was $49.3 million ($1.94 per share) on a full-year basis, up 18% from $41.8 million ($1.66 per share) for the year ended December 31, 2023. Our earnings in the quarter and on a full-year basis benefited from higher average AUM on strong market value appreciation in our precious metals physical trusts and inflows to the majority of our exchange listed products. We also benefited from carried interest and performance fee crystallization in certain funds in our managed equities and private strategies segments.

Adjusted base EBITDA was $22.4 million ($0.88 per share) for the quarter, up 19% from $18.8 million ($0.75 per share) for the quarter ended December 31, 2023 and $85.2 million ($3.35 per share) on a full-year basis, up 18% from $71.9 million ($2.85 per share) for the year ended December 31, 2023. Adjusted base EBITDA in the quarter and on a full-year basis benefited from higher average AUM on strong market value appreciation in our precious metals physical trusts and inflows to the majority our exchange listed products.




8


Additional revenues and expenses
Investment losses were $3.9 million for the quarter, down from investment gains of $2.8 million for the quarter ended December 31, 2023 and investment losses were nominal on a full-year basis, down from investment gains of $1.4 million for the year ended December 31, 2023. Investment losses in the quarter and on a full-year basis were mainly from market value depreciation of our co-investments.
Depreciation of property and equipment was $0.6 million for the quarter, down 9% from $0.7 million for the quarter ended December 31, 2023 and $2.2 million on a full-year basis, down 22% from $2.8 million for the year ended December 31, 2023. Depreciation of property and equipment was lower in the quarter due to savings on the renewal of an existing lease. On a full-year basis, the decrease was due to cancelled lease agreements on the sale of our legacy non-core asset management business domiciled in Korea in the third quarter of last year.
Other (income) and expenses were $nil for the quarter compared to other expenses of $3.4 million for the quarter ended December 31, 2023. Other income was $0.6 million on a full-year basis, down 94% from $9.5 million for the year ended December 31, 2023. The decrease on a full-year basis was due to the recognition of income on the recording of a non-recurring contingent asset in the second quarter of last year.










Balance sheet                
Total assets were $388.8 million, up 3% from $378.8 million as at December 31, 2023. The increase was primarily from cash generation on increased earnings, partially offset by FX translation losses in the period. Total liabilities were $65.2 million, down 11% from $73.1 million as at December 31, 2023. The decrease was primarily from the full repayment of our loan facility. Total shareholder's equity was $323.6 million, up 6% from $305.7 million as at December 31, 2023.























9


Reportable operating segments
Exchange listed products
3 months ended 12 months ended
(In thousands $) Dec. 31, 2024 Dec. 31, 2023 Dec. 31, 2024 Dec. 31, 2023
Summary income statement
Management fees 29,115  22,744  107,928  81,417 
   Fund expenses (2,095) (1,580) (7,914) (5,058)
Net fees 27,020  21,164  100,014  76,359 
Commissions 499  947  4,041  2,390 
   Commission expense - internal (37) (66) (323) (171)
   Commission expense - external (250) (441) (1,944) (1,186)
Net commissions 212  440  1,774  1,033 
Gain (loss) on investments (2,616) 317  76  (359)
Co-investment income —  —  29  1,014 
Finance income (1)
111  65  424  251 
Total net revenues 24,727  21,986  102,317  78,298 
Net compensation 4,614  3,518  17,466  13,422 
Severance, new hire accruals and other —  56  —  89 
SG&A 1,800  1,565  6,736  5,831 
Interest expense 290  476  1,348  2,376 
Depreciation and amortization 35  46  133  161 
Foreign exchange (gain) loss (1)
(1,832) 447  (1,693) 344 
Other (income) and expenses (1)
—  2,285  (580) (17,920)
Total expenses 4,907  8,393  23,410  4,303 
Income before income taxes 19,820  13,593  78,907  73,995 
Adjusted base EBITDA 21,788  17,401  81,033  62,303 
Adjusted base EBITDA margin (2)
80  % 80  % 79  % 80  %
Total AUM 26,341,775  23,202,564  26,341,775  23,202,564 
Average AUM 27,831,718  21,675,252  25,861,175  19,689,463 
(1) See footnote 2 of the summary financial information table on page 6 of the MD&A.
(2) Prior year figures have been revised to remove the adjustment of depreciation and amortization.

3 and 12 months ended

Income before income taxes was $19.8 million for the quarter, up 46% from $13.6 million for the quarter ended December 31, 2023 and was $78.9 million on a full-year basis, up 7% from $74 million for the year ended December 31, 2023. Our earnings in the quarter and on a full-year basis benefited from higher management fees resulting from higher average AUM on strong market valuations of our precious metals physical trusts and inflows to the majority of our exchange listed products.
Adjusted base EBITDA was $21.8 million for the quarter, up 25% from $17.4 million for the quarter ended December 31, 2023 and was $81 million on a full-year basis, up 30% from $62.3 million for the year ended December 31, 2023. Adjusted base EBITDA in the quarter and on a full-year basis benefited from higher management fees resulting from higher average AUM on strong market valuations of our precious metals physical trusts and inflows to the majority of our exchange listed products.




10


Managed equities
3 months ended 12 months ended
(In thousands $) Dec. 31, 2024 Dec. 31, 2023 Dec. 31, 2024 Dec. 31, 2023
Summary income statement
Management fees (1)
7,496  6,365  28,011  27,092 
   Fund expenses (2)
(454) (520) (1,759) (2,035)
   Direct payouts (1,124) (824) (4,116) (3,520)
Carried interest and performance fees 2,310  253  7,118  641 
   Carried interest and performance fee payouts - internal (752) (108) (1,003) (344)
Net fees 7,476  5,166  28,251  21,834 
Gain (loss) on investments (606) 2,359  2,529  907 
Co-investment income 52  —  145  281 
Finance income (2)
133  60  355  223 
Total net revenues 7,055  7,585  31,280  23,245 
Net compensation 3,396  3,139  13,647  12,976 
Severance, new hire accruals and other 100  95  158  607 
SG&A (2)
1,290  1,102  4,888  4,396 
SG&A recoveries from funds (1)
(280) (241) (1,046) (1,036)
Interest expense 143  333  982  1,470 
Depreciation and amortization 96  139  378  483 
Foreign exchange (gain) loss (2)
(1,421) 122  (1,375) 77 
Other (income) and expenses (2)
—  —  —  314 
Total expenses 3,324  4,689  17,632  19,287 
Income before income taxes 3,731  2,896  13,648  3,958 
Adjusted base EBITDA 2,136  1,601  7,363  7,756 
Adjusted base EBITDA margin (3)
35  % 32  % 33  % 35  %
Total AUM 2,872,973  2,874,049  2,872,973  2,874,049 
Average AUM 3,208,676  2,709,385  3,024,080  2,799,403 
(1) See footnote 1 of the summary financial information table on page 6 of the MD&A.
(2) See footnote 2 of the summary financial information table on page 6 of the MD&A.
(3) Prior year figures have been revised to remove the adjustment of depreciation and amortization.

3 and 12 months ended

Income before income taxes was $3.7 million for the quarter, up 29% from $2.9 million for the quarter ended December 31, 2023 and was $13.6 million on a full-year basis, up from $4 million for the year ended December 31, 2023. Our earnings in the quarter and on a full-year basis benefited from carried interest and performance fee crystallization in certain funds and higher management fees on higher average AUM.

Adjusted base EBITDA was $2.1 million for the quarter, up 33% from $1.6 million for the quarter ended December 31, 2023 and was $7.4 million on a full-year basis, down 5% from $7.8 million for the year ended December 31, 2023. Adjusted base EBITDA in the quarter benefited from higher management fees on higher average AUM. On a full-year basis, our results were negatively impacted by higher SG&A from increased professional services costs.



11


Private strategies
3 months ended 12 months ended
(In thousands $) Dec. 31, 2024 Dec. 31, 2023 Dec. 31, 2024 Dec. 31, 2023
Summary income statement
Management fees 4,794  5,304  19,579  21,290 
   Fund expenses (159) (35) (311) (172)
   Direct payouts (437) (459) (1,797) (1,764)
Carried interest and performance fees 201  250  201  250 
   Carried interest and performance fee payouts - internal (78) (114) (78) (114)
Net fees 4,321  4,946  17,594  19,490 
Finance income (1)
1,084  1,137  7,685  4,501 
Gain (loss) on investments 303  212  359  2,142 
Total net revenues 5,708  6,295  25,638  26,133 
Net compensation 2,329  2,500  10,682  9,917 
Severance, new hire accruals and other —  —  —  54 
SG&A 589  356  2,144  1,576 
Interest expense
Depreciation and amortization 18  39  25 
Foreign exchange (gain) loss (1)
(2,769) 1,138  (3,466) 1,213 
Other (income) and expenses (1)
—  523  —  763 
Total expenses 169  4,526  9,407  13,554 
Income before income taxes 5,539  1,769  16,231  12,579 
Adjusted base EBITDA 2,364  3,090  12,331  12,361 
Adjusted base EBITDA margin (2)
45  % 52  % 49  % 52  %
Total AUM 2,320,314  2,661,129  2,320,314  2,661,129 
Average AUM 2,360,763  2,629,472  2,515,967  2,410,451 
(1) See footnote 2 of the summary financial information table on page 6 of the MD&A.
(2) Prior year figures have been revised to remove the adjustment of depreciation and amortization.

3 and 12 months ended

Income before income taxes was $5.5 million for the quarter, up from $1.8 million for the quarter ended December 31, 2023 and was $16.2 million on a full-year basis, up 29% from $12.6 million for the year ended December 31, 2023. Our earnings in the quarter and on a full-year basis benefited from foreign exchange gains and income earned on the streaming syndication activity in the second quarter.

Adjusted base EBITDA was $2.4 million for the quarter, down 23% from $3.1 million for the quarter ended December 31, 2023 and was $12.3 million on a full-year basis, down slightly from $12.4 million for the year ended December 31, 2023. Adjusted base EBITDA in the quarter and on a full-year basis was impacted by lower management fees due to a combination of net capital distributions and lower commitment fee earning assets, partially offset by higher finance income earned on streaming syndication activity in the second quarter.



12


Corporate
This segment is a cost center that provides capital, balance sheet management and shared services to the Company's subsidiaries.
3 months ended 12 months ended
(In thousands $) Dec. 31, 2024 Dec. 31, 2023 Dec. 31, 2024 Dec. 31, 2023
Summary income statement
Gain (loss) on investments (233) (296) (469) (321)
Finance income (1)
27  39  85  123 
Total revenues (206) (257) (384) (198)
Net compensation (1)
6,259  5,681  23,848  20,950 
Severance, new hire accruals and other 66  23  66  4,746 
SG&A 1,012  659  3,942  2,486 
Interest expense 178  33  753  127 
Depreciation and amortization 448  462  1,658  1,759 
Foreign exchange (gain) loss (1)
3,138  (287) 4,811  1,631 
Other (income) and expenses (1)
—  631  —  2,077 
Total expenses 11,101  7,202  35,078  33,776 
Income (loss) before income taxes (11,307) (7,459) (35,462) (33,974)
Adjusted base EBITDA (3,554) (2,954) (14,098) (11,047)
(1) See footnote 2 of the summary financial information table on page 6 of the MD&A.

3 and 12 months ended

•Net compensation was higher primarily due to increased AIP accruals on higher net fee generation.

•Severance and other expenses were nominal in the quarter and on a full-year basis.

•SG&A was higher primarily due to increased technology and professional services costs.




13


Dividends
The following dividends were declared by the Company during the last three years:
Record date Payment date Cash dividend
    per share
Total dividend amount (in thousands $)
November 18, 2024 - Regular dividend Q3 2024 December 3, 2024 $0.30 7,749 
August 19, 2024 - Regular dividend Q2 2024 September 3, 2024 $0.25 6,466 
May 21, 2024 - Regular dividend Q1 2024 June 5, 2024 $0.25 6,466 
March 4, 2024 - Regular dividend Q4 2023 March 19, 2024 $0.25 6,466 
Dividends declared in 2024 (1)
27,147 
November 13, 2023 - Regular dividend Q3 2023 November 28, 2023 $0.25 6,458 
August 21, 2023 - Regular dividend Q2 2023 September 5, 2023 $0.25 6,467 
May 15, 2023 - Regular dividend Q1 2023 May 30, 2023 $0.25 6,482 
March 6, 2023 - Regular dividend Q4 2022 March 21, 2023 $0.25 6,489 
Dividends declared in 2023 25,896 
November 14, 2022 - Regular dividend Q3 2022 November 29, 2022 $0.25 6,480 
August 12, 2022 - Regular dividend Q2 2022 August 29, 2022 $0.25 6,484 
May 16, 2022 - Regular dividend Q1 2022 May 31, 2022 $0.25 6,500 
March 7, 2022 - Regular dividend Q4 2021 March 22, 2022 $0.25 6,467 
Dividends declared in 2022 25,931 
(1) Subsequent to year end, on February 25, 2025, a regular dividend of $0.30 per common share was declared for the quarter ended December 31, 2024. This dividend is payable on March 25, 2025 to shareholders of record at the close of business on March 10, 2025.

Capital stock
Total capital stock issued and outstanding was 25.8 million (December 31, 2023 - 25.9 million). The decrease in the period was due to the repurchase and cancellation of 48,182 shares through the normal course issuer bid. As at December 31, 2024, no unvested shares were held in the EPSP Trust (December 31, 2023 - 0.5 million).
Earnings per share for the current and prior period have been calculated using the weighted average number of shares outstanding during the respective periods. Basic earnings per share was $0.46 for the quarter and $1.94 on a full-year basis compared to $0.38 and $1.66 in the prior periods, respectively. Diluted earnings per share was $0.45 for the quarter and $1.91 on a full-year basis compared to $0.37 and $1.60 for the prior periods, respectively. Diluted earnings per share reflects the dilutive effect of in-the-money stock options, unvested shares held in the EPSP Trust and outstanding restricted stock units.
A total of 12,500 stock options are outstanding pursuant to our stock option plan with 1.4 years remaining on their contractual life, all of which are exercisable.
14


Liquidity and capital resources
As at December 31, 2024, the Company had $46.8 million (December 31, 2023 - $20.7 million) of cash and cash equivalents. In addition, the Company had $72.8 million of co-investments (December 31, 2023 - $93.5 million) of which $23.8 million (December 31, 2023 - $39.5 million) can be monetized in less than 90 days (liquid co-investments).
As at December 31, 2024, the Company had $nil (December 31, 2023 - $24.2 million) outstanding on its credit facility, which matures on August 8, 2028. As at December 31, 2024, the Company was in compliance with all covenants, terms and conditions under the credit facility.
The Company has access to a credit facility of $75 million with a major Canadian schedule I chartered bank. Amounts under the facility may be borrowed in U.S. dollars through SOFR or base rate loans. Amounts may also be borrowed in Canadian dollars through prime rate loans or CORRA loans.
Key terms under the current credit facility are noted below:

Structure
•5-year, $75 million revolver with "bullet maturity" August 8, 2028
Interest rate
•SOFR + 2.33%
Covenant terms
•Minimum AUM: CAD$15.4 billion;
•Debt to EBITDA less than or equal to 2.5:1; and
•EBITDA to interest expense more than or equal to 2.5:1

Commitments
The Company has commitments to make co-investments in private strategies LPs or commitments to make co-investments in fund strategies in the Company's other segments. As at December 31, 2024, the Company had $5.2 million in co-investment commitments in private strategies LPs due within one year (December 31, 2023 - $4 million) and $1.5 million due after 12 months (December 31, 2023 - $1.9 million).
The following are the remaining contractual maturities of financial liabilities as at December 31, 2024 (in thousands $):
Contractual obligations Carrying
Amount
Less
than
1 year
1-3
years
4-5
years
More
 than
5 years
Operating accounts payable 6,418 6,418
Compensation payable 11,829 11,829
Lease obligation 10,211 1,097 2,306 1,915 4,893
Total contractual obligations 28,458 19,344 2,306 1,915 4,893
15


Critical accounting estimates and significant judgments
The key assumptions concerning the future and other key sources of estimation uncertainty at the reporting date that have a significant risk of causing a material adjustment to the carrying amounts of assets and liabilities are described below. The Company based its assumptions and estimates on parameters available when the financial statements were prepared. Existing circumstances and assumptions about future developments may change due to market changes or circumstances arising beyond the control of the Company. Such changes are reflected in the assumptions and estimates as they occur. The Company’s material accounting policy information are described in Note 2 of the December 31, 2024 audited annual financial statements. Certain of these accounting policies require management to make key assumptions concerning the future and consider other sources of estimation uncertainty at the reporting date. These accounting estimates are considered critical because they require subjective and/or complex judgments that may have a material impact on the value of our assets, liabilities, revenues and expenses.

Critical accounting estimates

Impairment of goodwill and intangible assets

All indefinite life intangible assets and goodwill are assessed for impairment annually. This annual test for impairment augments the quarterly impairment indicator assessments. Values associated with goodwill and intangibles involve estimates and assumptions, including those with respect to future cash inflows and outflows, discount rates, AUM and asset lives. These estimates require significant judgment regarding market growth rates, fund flow assumptions, expected margins and costs, which could affect the Company's future results if estimates of future performance and fair value change.

Fair value of financial instruments

When the fair value of financial assets and financial liabilities recorded in the consolidated balance sheets cannot be derived from active markets, they are determined using valuation techniques and models. Model inputs are taken from observable markets where possible, but where this is not feasible, unobservable inputs may be used. These unobservable inputs include, but are not limited to, projected cash flows, discount rates, comparable recent transactions and volatility of underlying securities in warrant valuations. The use of unobservable inputs can involve significant judgment and materially affect the reported fair value of financial instruments.

Significant judgments

Investments in other entities

IFRS 10 Consolidated Financial Statements ("IFRS 10") and IAS 28 Investments in Associates and Joint Ventures ("IAS 28") provide for the use of judgment in determining whether an investee should be included within the consolidated financial statements of the Company and on what basis (subsidiary, joint venture, financial instrument or associate). Significant judgment is applied in evaluating facts and circumstances relevant to the Company and investee, including: (1) the extent of the Company's direct and indirect interest in the investee; (2) the level of compensation to be received from the investee for management and other services provided to it; (3) "kick out rights" available to other investors in the investee; and (4) other indicators of the extent of power that the Company has over the investee.
16


Managing financial risks
Market risk
The Company separates market risk into three categories: price risk, interest rate risk and foreign currency risk.
Price risk
Price risk arises from the possibility that changes in the price of the Company's on and off-balance sheet assets and liabilities will result in changes in carrying value or recoverable amounts. The Company's revenues are also exposed to price risk since management fees, carried interest and performance fees are correlated with AUM, which fluctuates with changes in the market values of the assets in the funds and managed accounts managed by the Company.
Interest rate risk
Interest rate risk arises from the possibility that changes in interest rates will adversely affect the value of, or cash flows from, financial assets and liabilities. The Company’s earnings, particularly through its private strategies segment, are exposed to volatility as a result of sudden changes in interest rates. Management takes into account a number of factors and is committed to several processes to ensure that this risk is appropriately managed.
Foreign currency risk
The Company enters into transactions that are denominated primarily in U.S. and Canadian dollars. Foreign currency risk arises from foreign exchange rate movements that could negatively impact the liquidity of the company as determined at the transactional currency level.
Credit risk
Credit risk is the risk that a borrower will not honor its commitments and a loss to the Company may result. Credit risk generally arises in the Company's investments portfolio.
Investments
The Company incurs credit risk when entering into, settling and financing transactions with counterparties. Management takes into account a number of factors and is committed to several processes to ensure that this risk is appropriately managed.
Other
The majority of receivables relate to management fees, carried interest and performance fees receivable from the funds and managed accounts managed by the Company. These receivables are short-term in nature and any credit risk associated with them is managed by dealing with counterparties that the Company believes to be creditworthy and by actively monitoring credit exposure and the financial health of the counterparties.
Liquidity risk
Liquidity risk is the risk that the Company cannot meet a demand for cash or fund its obligations as they come due. The Company's exposure to liquidity risk is minimal as it maintains sufficient levels of liquid assets to meet its obligations as they come due. The Company has $46.8 million (December 31, 2023 - $20.7 million) of cash and cash equivalents. In addition, the Company has $72.8 million of co-investments (December 31, 2023 - $93.5 million), of which $23.8 million (December 31, 2023 - $39.5 million) can be monetized in less than 90 days (liquid co-investments). The Company also has access to a credit facility of $75 million with a major Canadian schedule I chartered bank.



17


The Company's exposure to liquidity risk as it relates to our co-investments in private strategies LPs arises from fluctuations in cash flows from making capital calls and receiving capital distributions. The Company manages its co-investment liquidity risk through the ongoing monitoring of scheduled capital calls and distributions ("match funding") and through its broader treasury risk management program and enterprise capital budgeting.
Financial liabilities, including accounts payable and accrued liabilities and compensation payable, are short-term in nature and are generally due within a year.
The Company's management team is responsible for reviewing resources to ensure funds are readily available to meet its financial obligations as they come due and ensuring adequate funds exist to support business strategies and operations growth. The Company manages liquidity risk by monitoring cash balances on a daily basis and through its broader treasury risk management program. To meet any liquidity shortfalls, actions taken by the Company could include but are not limited to: drawing on the line of credit; slowing its co-investment activities; liquidating investments; and adjusting or otherwise temporarily suspending AIPs.
Concentration risk
A significant portion of the Company's AUM and its investments are focused on the natural resource sector, and in particular, precious metals and critical materials related investments and transactions. In addition, from time-to-time, certain investments may be concentrated to a material degree in a single position or group of positions. Management takes into account a number of factors and is committed to several processes to ensure that this risk is appropriately managed.
Disclosure controls and procedures ("DC&P") and internal control over financial reporting ("ICFR")
Management is responsible for the design and operational effectiveness of DC&P and ICFR in order to provide reasonable assurance regarding the disclosure of material information relating to the Company. This includes information required to be disclosed in the Company's annual filings, interim filings and other reports filed under securities legislation, as well as the reliability of financial reporting and the preparation of financial statements for external purposes in accordance with IFRS.
Our chief executive officer and chief financial officer, after evaluating the effectiveness of our DC&P and ICFR (as defined in the applicable U.S. and Canadian securities laws), concluded that the Company's DC&P and ICFR were properly designed and were operating effectively as at December 31, 2024. In addition, there were no material changes to ICFR during the quarter.

Managing non-financial risks
Confidentiality of information
Confidentiality is essential to the success of the Company's business, and it strives to consistently maintain the highest standards of trust, integrity and professionalism. Account information is kept under strict control in compliance with all applicable laws, and physical, procedural, and electronic safeguards are maintained in order to protect this information from access by unauthorized parties. The Company keeps the affairs of its clients confidential and does not disclose the identities of clients (absent expressed client consent to do so). If a prospective client requests a reference, the Company will not provide the name of an existing client before receiving permission from that client to do so.
Conflicts of interest
The Company established a number of policies with respect to employee personal trading. Employees may not trade any of the securities held or being considered for investment by any of the Company's funds without prior approval. In addition, employees must receive prior approval before they are permitted to buy or sell securities. Speculative trading is strongly discouraged. All employees must comply with the Company's Code of Ethics. The code establishes strict rules for professional conduct including the management of conflicts of interest.
18


Independent review committee
National Instrument 81-107 - Independent Review Committee for Investment Funds (“NI 81-107”) requires all publicly offered investment funds in Canada to establish an independent review committee ("IRC") to whom all conflicts of interest matters must be referred for review and approval. The Company established an IRC for its Canadian public funds. As required by NI 81-107, the Company established written policies and procedures for dealing with conflict of interest matters and maintains records in respect of these matters and provides assistance to the IRC in carrying out its functions. The IRC is comprised of three independent members, and is subject to requirements to conduct regular assessments and provide reports to the Company and to the holders of interests in public funds in respect of its functions.
Insurance
The Company maintains appropriate insurance coverage for general business and liability risks as well as insurance coverage required by regulation. Insurance coverage is reviewed periodically to ensure continued adequacy.
Internal controls and procedures
Several of the Company's subsidiaries operate in regulated environments and are subject to business conduct rules and other rules and regulations. The Company has internal control policies related to business conduct. They include controls required to ensure compliance with the rules and regulations of relevant regulatory bodies including the OSC, the Canadian Investment Regulatory Organization, FINRA and the U.S. Securities and Exchange Commission ("SEC").
Enterprise risk management
The starting point to any enterprise risk management program (“ERM”) is the articulation of a risk appetite, which is the amount and types of risk we are willing to accept in our pursuit of business objectives. A company’s risk appetite is the bedrock upon which an ERM framework is established.
Our risk appetite is primarily based on specific regulatory and legal environment considerations, general corporate sustainability responsibilities, the need for sound capital adequacy and treasury management processes, the preservation of its positive reputation among current and future stakeholders, the natural expectation of its shareholders that it takes appropriate and reasonable levels of risk in its various business segments to maximize shareholder returns and its overall desire to be good corporate citizens as part of its organizational culture and core values. The aforementioned considerations formed the basis for our risk appetite statements noted below:

•Regardless of loss probability, we will only accept inherent or residual risks that we have a proven, demonstrable ability to understand, diligently manage on an ongoing basis and thoroughly consider and balance relative to the outcomes; and

•Our risk appetite is low around any actions or inactions that could materially jeopardize the Company’s reputation, purpose and values or commitment to its stakeholders. Furthermore, at no point would we ever accept existential inherent or residual risks, regardless of loss probability or profit upside.

The ERM process involves a comprehensive drill down through the organization to its constituent parts to identify all salient risks and evaluate them through the lens of our risk appetite. The following is a summary of the ERM steps used to filter organizational risks through our risk appetite: 

•Identify all major processes within each business segment (and enterprise shared services function supporting them);

•Identify materially relevant inherent risks (both quantitative and qualitative), that may arise in each major process area;

•Rate each inherent risk (in the absence of internal controls) based on the degree of event probability and impact to the organization;
19


•Determine our risk tolerance for each inherent risk previously identified and rated;

•Identify internal controls in place (or needed) to mitigate the inherent risks down to the appropriate “residual level” (i.e. determine the post-controls risk rating and compare it to our predetermined risk tolerance level). We stratify our internal controls universe using the “three lines of defense” approach recommended by the Institute of Internal Auditors prior to evaluating the effectiveness of internal controls;

•Compare all residual risk ratings to their corresponding risk tolerance level to ensure the risk is being appropriately managed (i.e. there are a sufficient number of, and appropriate types of, internal controls in place to manage the risk in light of our risk tolerance), and if not, take further action; and

•Test, document and report on the effectiveness of the ERM program in managing risks within the boundaries of our risk appetite. 

















































Additional information relating to the Company, including the Company's Annual Information Form is available on EDGAR at www.sec.gov and SEDAR+ at www.sedarplus.com.
20
0001512920falseFY2024iso4217:USDiso4217:USDxbrli:sharesxbrli:sharessii:cash_generating_unitxbrli:pureiso4217:CADxbrli:sharessii:segmentiso4217:CAD00015129202024-01-012024-12-3100015129202024-12-3100015129202023-12-3100015129202023-01-012023-12-310001512920ifrs-full:IssuedCapitalMember2023-12-310001512920ifrs-full:AdditionalPaidinCapitalMember2023-12-310001512920ifrs-full:RetainedEarningsMember2023-12-310001512920ifrs-full:AccumulatedOtherComprehensiveIncomeMember2023-12-310001512920ifrs-full:IssuedCapitalMember2024-01-012024-12-310001512920ifrs-full:AdditionalPaidinCapitalMember2024-01-012024-12-310001512920ifrs-full:AccumulatedOtherComprehensiveIncomeMember2024-01-012024-12-310001512920ifrs-full:RetainedEarningsMember2024-01-012024-12-310001512920ifrs-full:IssuedCapitalMember2024-12-310001512920ifrs-full:AdditionalPaidinCapitalMember2024-12-310001512920ifrs-full:RetainedEarningsMember2024-12-310001512920ifrs-full:AccumulatedOtherComprehensiveIncomeMember2024-12-310001512920ifrs-full:IssuedCapitalMember2022-12-310001512920ifrs-full:AdditionalPaidinCapitalMember2022-12-310001512920ifrs-full:RetainedEarningsMember2022-12-310001512920ifrs-full:AccumulatedOtherComprehensiveIncomeMember2022-12-3100015129202022-12-310001512920ifrs-full:IssuedCapitalMember2023-01-012023-12-310001512920ifrs-full:AdditionalPaidinCapitalMember2023-01-012023-12-310001512920ifrs-full:AccumulatedOtherComprehensiveIncomeMember2023-01-012023-12-310001512920ifrs-full:RetainedEarningsMember2023-01-012023-12-310001512920ifrs-full:BottomOfRangeMember2024-01-012024-12-310001512920ifrs-full:TopOfRangeMember2024-01-012024-12-310001512920ifrs-full:SubsidiariesWithMaterialNoncontrollingInterestsMember2024-12-310001512920ifrs-full:SubsidiariesWithMaterialNoncontrollingInterestsMember2023-12-310001512920ifrs-full:GrossCarryingAmountMembersii:ArtworkMember2022-12-310001512920ifrs-full:GrossCarryingAmountMemberifrs-full:FixturesAndFittingsMember2022-12-310001512920ifrs-full:GrossCarryingAmountMembersii:ComputerHardwareAndSoftwareMember2022-12-310001512920ifrs-full:GrossCarryingAmountMemberifrs-full:LeaseholdImprovementsMember2022-12-310001512920ifrs-full:GrossCarryingAmountMemberifrs-full:RightofuseAssetsMember2022-12-310001512920ifrs-full:GrossCarryingAmountMember2022-12-310001512920ifrs-full:GrossCarryingAmountMembersii:ArtworkMember2023-01-012023-12-310001512920ifrs-full:GrossCarryingAmountMemberifrs-full:FixturesAndFittingsMember2023-01-012023-12-310001512920ifrs-full:GrossCarryingAmountMembersii:ComputerHardwareAndSoftwareMember2023-01-012023-12-310001512920ifrs-full:GrossCarryingAmountMemberifrs-full:LeaseholdImprovementsMember2023-01-012023-12-310001512920ifrs-full:GrossCarryingAmountMemberifrs-full:RightofuseAssetsMember2023-01-012023-12-310001512920ifrs-full:GrossCarryingAmountMember2023-01-012023-12-310001512920ifrs-full:GrossCarryingAmountMembersii:ArtworkMember2023-12-310001512920ifrs-full:GrossCarryingAmountMemberifrs-full:FixturesAndFittingsMember2023-12-310001512920ifrs-full:GrossCarryingAmountMembersii:ComputerHardwareAndSoftwareMember2023-12-310001512920ifrs-full:GrossCarryingAmountMemberifrs-full:LeaseholdImprovementsMember2023-12-310001512920ifrs-full:GrossCarryingAmountMemberifrs-full:RightofuseAssetsMember2023-12-310001512920ifrs-full:GrossCarryingAmountMember2023-12-310001512920ifrs-full:GrossCarryingAmountMembersii:ArtworkMember2024-01-012024-12-310001512920ifrs-full:GrossCarryingAmountMemberifrs-full:FixturesAndFittingsMember2024-01-012024-12-310001512920ifrs-full:GrossCarryingAmountMembersii:ComputerHardwareAndSoftwareMember2024-01-012024-12-310001512920ifrs-full:GrossCarryingAmountMemberifrs-full:LeaseholdImprovementsMember2024-01-012024-12-310001512920ifrs-full:GrossCarryingAmountMemberifrs-full:RightofuseAssetsMember2024-01-012024-12-310001512920ifrs-full:GrossCarryingAmountMember2024-01-012024-12-310001512920ifrs-full:GrossCarryingAmountMembersii:ArtworkMember2024-12-310001512920ifrs-full:GrossCarryingAmountMemberifrs-full:FixturesAndFittingsMember2024-12-310001512920ifrs-full:GrossCarryingAmountMembersii:ComputerHardwareAndSoftwareMember2024-12-310001512920ifrs-full:GrossCarryingAmountMemberifrs-full:LeaseholdImprovementsMember2024-12-310001512920ifrs-full:GrossCarryingAmountMemberifrs-full:RightofuseAssetsMember2024-12-310001512920ifrs-full:GrossCarryingAmountMember2024-12-310001512920ifrs-full:AccumulatedDepreciationAndAmortisationMembersii:ArtworkMember2022-12-310001512920ifrs-full:AccumulatedDepreciationAndAmortisationMemberifrs-full:FixturesAndFittingsMember2022-12-310001512920ifrs-full:AccumulatedDepreciationAndAmortisationMembersii:ComputerHardwareAndSoftwareMember2022-12-310001512920ifrs-full:AccumulatedDepreciationAndAmortisationMemberifrs-full:LeaseholdImprovementsMember2022-12-310001512920ifrs-full:AccumulatedDepreciationAndAmortisationMemberifrs-full:RightofuseAssetsMember2022-12-310001512920ifrs-full:AccumulatedDepreciationAndAmortisationMember2022-12-310001512920ifrs-full:AccumulatedDepreciationAndAmortisationMembersii:ArtworkMember2023-01-012023-12-310001512920ifrs-full:AccumulatedDepreciationAndAmortisationMemberifrs-full:FixturesAndFittingsMember2023-01-012023-12-310001512920ifrs-full:AccumulatedDepreciationAndAmortisationMembersii:ComputerHardwareAndSoftwareMember2023-01-012023-12-310001512920ifrs-full:AccumulatedDepreciationAndAmortisationMemberifrs-full:LeaseholdImprovementsMember2023-01-012023-12-310001512920ifrs-full:AccumulatedDepreciationAndAmortisationMemberifrs-full:RightofuseAssetsMember2023-01-012023-12-310001512920ifrs-full:AccumulatedDepreciationAndAmortisationMember2023-01-012023-12-310001512920ifrs-full:AccumulatedDepreciationAndAmortisationMembersii:ArtworkMember2023-12-310001512920ifrs-full:AccumulatedDepreciationAndAmortisationMemberifrs-full:FixturesAndFittingsMember2023-12-310001512920ifrs-full:AccumulatedDepreciationAndAmortisationMembersii:ComputerHardwareAndSoftwareMember2023-12-310001512920ifrs-full:AccumulatedDepreciationAndAmortisationMemberifrs-full:LeaseholdImprovementsMember2023-12-310001512920ifrs-full:AccumulatedDepreciationAndAmortisationMemberifrs-full:RightofuseAssetsMember2023-12-310001512920ifrs-full:AccumulatedDepreciationAndAmortisationMember2023-12-310001512920ifrs-full:AccumulatedDepreciationAndAmortisationMembersii:ArtworkMember2024-01-012024-12-310001512920ifrs-full:AccumulatedDepreciationAndAmortisationMemberifrs-full:FixturesAndFittingsMember2024-01-012024-12-310001512920ifrs-full:AccumulatedDepreciationAndAmortisationMembersii:ComputerHardwareAndSoftwareMember2024-01-012024-12-310001512920ifrs-full:AccumulatedDepreciationAndAmortisationMemberifrs-full:LeaseholdImprovementsMember2024-01-012024-12-310001512920ifrs-full:AccumulatedDepreciationAndAmortisationMemberifrs-full:RightofuseAssetsMember2024-01-012024-12-310001512920ifrs-full:AccumulatedDepreciationAndAmortisationMember2024-01-012024-12-310001512920ifrs-full:AccumulatedDepreciationAndAmortisationMembersii:ArtworkMember2024-12-310001512920ifrs-full:AccumulatedDepreciationAndAmortisationMemberifrs-full:FixturesAndFittingsMember2024-12-310001512920ifrs-full:AccumulatedDepreciationAndAmortisationMembersii:ComputerHardwareAndSoftwareMember2024-12-310001512920ifrs-full:AccumulatedDepreciationAndAmortisationMemberifrs-full:LeaseholdImprovementsMember2024-12-310001512920ifrs-full:AccumulatedDepreciationAndAmortisationMemberifrs-full:RightofuseAssetsMember2024-12-310001512920ifrs-full:AccumulatedDepreciationAndAmortisationMember2024-12-310001512920sii:ArtworkMember2023-12-310001512920ifrs-full:FixturesAndFittingsMember2023-12-310001512920sii:ComputerHardwareAndSoftwareMember2023-12-310001512920ifrs-full:LeaseholdImprovementsMember2023-12-310001512920ifrs-full:RightofuseAssetsMember2023-12-310001512920sii:ArtworkMember2024-12-310001512920ifrs-full:FixturesAndFittingsMember2024-12-310001512920sii:ComputerHardwareAndSoftwareMember2024-12-310001512920ifrs-full:LeaseholdImprovementsMember2024-12-310001512920ifrs-full:RightofuseAssetsMember2024-12-310001512920ifrs-full:GrossCarryingAmountMemberifrs-full:GoodwillMember2022-12-310001512920ifrs-full:GrossCarryingAmountMembersii:IndefiniteLivedFundManagementContractsMember2022-12-310001512920ifrs-full:GrossCarryingAmountMemberifrs-full:GoodwillMember2023-01-012023-12-310001512920ifrs-full:GrossCarryingAmountMembersii:IndefiniteLivedFundManagementContractsMember2023-01-012023-12-310001512920ifrs-full:GrossCarryingAmountMemberifrs-full:GoodwillMember2023-12-310001512920ifrs-full:GrossCarryingAmountMembersii:IndefiniteLivedFundManagementContractsMember2023-12-310001512920ifrs-full:GrossCarryingAmountMemberifrs-full:GoodwillMember2024-01-012024-12-310001512920ifrs-full:GrossCarryingAmountMembersii:IndefiniteLivedFundManagementContractsMember2024-01-012024-12-310001512920ifrs-full:GrossCarryingAmountMemberifrs-full:GoodwillMember2024-12-310001512920ifrs-full:GrossCarryingAmountMembersii:IndefiniteLivedFundManagementContractsMember2024-12-310001512920ifrs-full:AccumulatedDepreciationAndAmortisationMemberifrs-full:GoodwillMember2022-12-310001512920ifrs-full:AccumulatedDepreciationAndAmortisationMembersii:IndefiniteLivedFundManagementContractsMember2022-12-310001512920ifrs-full:AccumulatedDepreciationAndAmortisationMembersii:IndefiniteLivedFundManagementContractsMember2023-01-012023-12-310001512920ifrs-full:AccumulatedDepreciationAndAmortisationMemberifrs-full:GoodwillMember2023-12-310001512920ifrs-full:AccumulatedDepreciationAndAmortisationMembersii:IndefiniteLivedFundManagementContractsMember2023-12-310001512920ifrs-full:AccumulatedDepreciationAndAmortisationMembersii:IndefiniteLivedFundManagementContractsMember2024-01-012024-12-310001512920ifrs-full:AccumulatedDepreciationAndAmortisationMemberifrs-full:GoodwillMember2024-12-310001512920ifrs-full:AccumulatedDepreciationAndAmortisationMembersii:IndefiniteLivedFundManagementContractsMember2024-12-310001512920ifrs-full:GoodwillMember2023-12-310001512920sii:IndefiniteLivedFundManagementContractsMember2023-12-310001512920ifrs-full:GoodwillMember2024-12-310001512920sii:IndefiniteLivedFundManagementContractsMember2024-12-310001512920sii:ExchangeListedProductsSegmentMember2023-12-310001512920sii:ExchangeListedProductsSegmentMember2024-12-310001512920sii:ManagedEquitiesSegmentMember2024-12-310001512920sii:ManagedEquitiesSegmentMember2023-12-310001512920ifrs-full:DiscountRateMeasurementInputMembersii:IndefiniteLivedFundManagementContractsMember2024-12-310001512920sii:StockOptionPlanMember2024-01-012024-12-310001512920sii:StockOptionPlanMember2023-01-012023-12-310001512920sii:StockOptionPlanMember2024-12-310001512920sii:StockOptionPlanMember2023-12-310001512920sii:EquityIncentivePlanRestrictedStockUnitsMember2024-01-012024-12-310001512920sii:EquityIncentivePlanRestrictedStockUnitsMember2023-01-012023-12-310001512920sii:EquityIncentivePlanTrustAcquiredCommonSharesMember2022-12-310001512920sii:EquityIncentivePlanTrustAcquiredCommonSharesMember2023-01-012023-12-310001512920sii:EquityIncentivePlanTrustAcquiredCommonSharesMember2023-12-310001512920sii:EquityIncentivePlanTrustAcquiredCommonSharesMember2024-01-012024-12-310001512920sii:EquityIncentivePlanTrustAcquiredCommonSharesMember2024-12-310001512920sii:ShareBasedPaymentArrangementRelatedTemporaryDifferencesMember2023-12-310001512920sii:ShareBasedPaymentArrangementRelatedTemporaryDifferencesMember2024-01-012024-12-310001512920sii:ShareBasedPaymentArrangementRelatedTemporaryDifferencesMember2024-12-310001512920ifrs-full:UnusedTaxLossesMember2023-12-310001512920ifrs-full:UnusedTaxLossesMember2024-01-012024-12-310001512920ifrs-full:UnusedTaxLossesMember2024-12-310001512920sii:LeaseLiabilitiesAndOtherMember2023-12-310001512920sii:LeaseLiabilitiesAndOtherMember2024-01-012024-12-310001512920sii:LeaseLiabilitiesAndOtherMember2024-12-310001512920sii:FundManagementContractRelatedTemporaryDifferencesMember2023-12-310001512920sii:FundManagementContractRelatedTemporaryDifferencesMember2024-01-012024-12-310001512920sii:FundManagementContractRelatedTemporaryDifferencesMember2024-12-310001512920sii:UnrealisedGainsLossesNettingMember2023-12-310001512920sii:UnrealisedGainsLossesNettingMember2024-01-012024-12-310001512920sii:UnrealisedGainsLossesNettingMember2024-12-310001512920sii:AdvanceOnUnrealizedCarriedInterestMember2023-12-310001512920sii:AdvanceOnUnrealizedCarriedInterestMember2024-01-012024-12-310001512920sii:AdvanceOnUnrealizedCarriedInterestMember2024-12-310001512920sii:FixedAssetsAndOtherMember2023-12-310001512920sii:FixedAssetsAndOtherMember2024-01-012024-12-310001512920sii:FixedAssetsAndOtherMember2024-12-310001512920sii:ShareBasedPaymentArrangementRelatedTemporaryDifferencesMember2022-12-310001512920sii:ShareBasedPaymentArrangementRelatedTemporaryDifferencesMember2023-01-012023-12-310001512920ifrs-full:UnusedTaxLossesMember2022-12-310001512920ifrs-full:UnusedTaxLossesMember2023-01-012023-12-310001512920sii:LeaseLiabilitiesAndOtherMember2022-12-310001512920sii:LeaseLiabilitiesAndOtherMember2023-01-012023-12-310001512920sii:FundManagementContractRelatedTemporaryDifferencesMember2022-12-310001512920sii:FundManagementContractRelatedTemporaryDifferencesMember2023-01-012023-12-310001512920sii:UnrealisedGainsLossesNettingMember2022-12-310001512920sii:UnrealisedGainsLossesNettingMember2023-01-012023-12-310001512920sii:AdvanceOnUnrealizedCarriedInterestMember2022-12-310001512920sii:AdvanceOnUnrealizedCarriedInterestMember2023-01-012023-12-310001512920sii:FixedAssetsAndOtherMember2022-12-310001512920sii:FixedAssetsAndOtherMember2023-01-012023-12-310001512920ifrs-full:Level1OfFairValueHierarchyMemberifrs-full:OtherEquitySecuritiesMemberifrs-full:RecurringFairValueMeasurementMember2024-12-310001512920ifrs-full:Level2OfFairValueHierarchyMemberifrs-full:OtherEquitySecuritiesMemberifrs-full:RecurringFairValueMeasurementMember2024-12-310001512920ifrs-full:Level3OfFairValueHierarchyMemberifrs-full:OtherEquitySecuritiesMemberifrs-full:RecurringFairValueMeasurementMember2024-12-310001512920ifrs-full:OtherEquitySecuritiesMemberifrs-full:RecurringFairValueMeasurementMember2024-12-310001512920ifrs-full:Level1OfFairValueHierarchyMembersii:CurrentInvestmentsMemberifrs-full:RecurringFairValueMeasurementMember2024-12-310001512920ifrs-full:Level2OfFairValueHierarchyMembersii:CurrentInvestmentsMemberifrs-full:RecurringFairValueMeasurementMember2024-12-310001512920ifrs-full:Level3OfFairValueHierarchyMembersii:CurrentInvestmentsMemberifrs-full:RecurringFairValueMeasurementMember2024-12-310001512920sii:CurrentInvestmentsMemberifrs-full:RecurringFairValueMeasurementMember2024-12-310001512920ifrs-full:Level1OfFairValueHierarchyMemberifrs-full:OtherEquitySecuritiesMemberifrs-full:RecurringFairValueMeasurementMember2023-12-310001512920ifrs-full:Level2OfFairValueHierarchyMemberifrs-full:OtherEquitySecuritiesMemberifrs-full:RecurringFairValueMeasurementMember2023-12-310001512920ifrs-full:Level3OfFairValueHierarchyMemberifrs-full:OtherEquitySecuritiesMemberifrs-full:RecurringFairValueMeasurementMember2023-12-310001512920ifrs-full:OtherEquitySecuritiesMemberifrs-full:RecurringFairValueMeasurementMember2023-12-310001512920ifrs-full:Level1OfFairValueHierarchyMembersii:CurrentInvestmentsMemberifrs-full:RecurringFairValueMeasurementMember2023-12-310001512920ifrs-full:Level2OfFairValueHierarchyMembersii:CurrentInvestmentsMemberifrs-full:RecurringFairValueMeasurementMember2023-12-310001512920ifrs-full:Level3OfFairValueHierarchyMembersii:CurrentInvestmentsMemberifrs-full:RecurringFairValueMeasurementMember2023-12-310001512920sii:CurrentInvestmentsMemberifrs-full:RecurringFairValueMeasurementMember2023-12-310001512920ifrs-full:Level1OfFairValueHierarchyMembersii:NonCurrentInvestmentsOtherThanInvestmentsAccountedForUsingEquityMethodCoInvestmentsMemberifrs-full:RecurringFairValueMeasurementMember2024-12-310001512920ifrs-full:Level2OfFairValueHierarchyMembersii:NonCurrentInvestmentsOtherThanInvestmentsAccountedForUsingEquityMethodCoInvestmentsMemberifrs-full:RecurringFairValueMeasurementMember2024-12-310001512920ifrs-full:Level3OfFairValueHierarchyMembersii:NonCurrentInvestmentsOtherThanInvestmentsAccountedForUsingEquityMethodCoInvestmentsMemberifrs-full:RecurringFairValueMeasurementMember2024-12-310001512920sii:NonCurrentInvestmentsOtherThanInvestmentsAccountedForUsingEquityMethodCoInvestmentsMemberifrs-full:RecurringFairValueMeasurementMember2024-12-310001512920ifrs-full:Level1OfFairValueHierarchyMembersii:NonCurrentInvestmentsOtherThanInvestmentsAccountedForUsingEquityMethodMemberifrs-full:RecurringFairValueMeasurementMember2024-12-310001512920ifrs-full:Level2OfFairValueHierarchyMembersii:NonCurrentInvestmentsOtherThanInvestmentsAccountedForUsingEquityMethodMemberifrs-full:RecurringFairValueMeasurementMember2024-12-310001512920ifrs-full:Level3OfFairValueHierarchyMembersii:NonCurrentInvestmentsOtherThanInvestmentsAccountedForUsingEquityMethodMemberifrs-full:RecurringFairValueMeasurementMember2024-12-310001512920sii:NonCurrentInvestmentsOtherThanInvestmentsAccountedForUsingEquityMethodMemberifrs-full:RecurringFairValueMeasurementMember2024-12-310001512920ifrs-full:Level1OfFairValueHierarchyMembersii:NonCurrentInvestmentsOtherThanInvestmentsAccountedForUsingEquityMethodCoInvestmentsMemberifrs-full:RecurringFairValueMeasurementMember2023-12-310001512920ifrs-full:Level2OfFairValueHierarchyMembersii:NonCurrentInvestmentsOtherThanInvestmentsAccountedForUsingEquityMethodCoInvestmentsMemberifrs-full:RecurringFairValueMeasurementMember2023-12-310001512920ifrs-full:Level3OfFairValueHierarchyMembersii:NonCurrentInvestmentsOtherThanInvestmentsAccountedForUsingEquityMethodCoInvestmentsMemberifrs-full:RecurringFairValueMeasurementMember2023-12-310001512920sii:NonCurrentInvestmentsOtherThanInvestmentsAccountedForUsingEquityMethodCoInvestmentsMemberifrs-full:RecurringFairValueMeasurementMember2023-12-310001512920ifrs-full:Level1OfFairValueHierarchyMembersii:NonCurrentInvestmentsOtherThanInvestmentsAccountedForUsingEquityMethodMemberifrs-full:RecurringFairValueMeasurementMember2023-12-310001512920ifrs-full:Level2OfFairValueHierarchyMembersii:NonCurrentInvestmentsOtherThanInvestmentsAccountedForUsingEquityMethodMemberifrs-full:RecurringFairValueMeasurementMember2023-12-310001512920ifrs-full:Level3OfFairValueHierarchyMembersii:NonCurrentInvestmentsOtherThanInvestmentsAccountedForUsingEquityMethodMemberifrs-full:RecurringFairValueMeasurementMember2023-12-310001512920sii:NonCurrentInvestmentsOtherThanInvestmentsAccountedForUsingEquityMethodMemberifrs-full:RecurringFairValueMeasurementMember2023-12-310001512920ifrs-full:Level1OfFairValueHierarchyMemberifrs-full:FinancialAssetsAtFairValueThroughProfitOrLossCategoryMemberifrs-full:RecurringFairValueMeasurementMember2024-12-310001512920ifrs-full:Level2OfFairValueHierarchyMemberifrs-full:FinancialAssetsAtFairValueThroughProfitOrLossCategoryMemberifrs-full:RecurringFairValueMeasurementMember2024-12-310001512920ifrs-full:Level3OfFairValueHierarchyMemberifrs-full:FinancialAssetsAtFairValueThroughProfitOrLossCategoryMemberifrs-full:RecurringFairValueMeasurementMember2024-12-310001512920ifrs-full:FinancialAssetsAtFairValueThroughProfitOrLossCategoryMemberifrs-full:RecurringFairValueMeasurementMember2024-12-310001512920ifrs-full:Level1OfFairValueHierarchyMembersii:AssetsAttributableToNonControllingInterestMemberifrs-full:RecurringFairValueMeasurementMember2024-12-310001512920ifrs-full:Level2OfFairValueHierarchyMembersii:AssetsAttributableToNonControllingInterestMemberifrs-full:RecurringFairValueMeasurementMember2024-12-310001512920ifrs-full:Level3OfFairValueHierarchyMembersii:AssetsAttributableToNonControllingInterestMemberifrs-full:RecurringFairValueMeasurementMember2024-12-310001512920sii:AssetsAttributableToNonControllingInterestMemberifrs-full:RecurringFairValueMeasurementMember2024-12-310001512920ifrs-full:Level1OfFairValueHierarchyMemberifrs-full:OtherAssetsMemberifrs-full:RecurringFairValueMeasurementMember2024-12-310001512920ifrs-full:Level2OfFairValueHierarchyMemberifrs-full:OtherAssetsMemberifrs-full:RecurringFairValueMeasurementMember2024-12-310001512920ifrs-full:Level3OfFairValueHierarchyMemberifrs-full:OtherAssetsMemberifrs-full:RecurringFairValueMeasurementMember2024-12-310001512920ifrs-full:OtherAssetsMemberifrs-full:RecurringFairValueMeasurementMember2024-12-310001512920ifrs-full:Level1OfFairValueHierarchyMemberifrs-full:FinancialAssetsAtFairValueThroughProfitOrLossCategoryMemberifrs-full:RecurringFairValueMeasurementMember2023-12-310001512920ifrs-full:Level2OfFairValueHierarchyMemberifrs-full:FinancialAssetsAtFairValueThroughProfitOrLossCategoryMemberifrs-full:RecurringFairValueMeasurementMember2023-12-310001512920ifrs-full:FinancialAssetsAtFairValueThroughProfitOrLossCategoryMemberifrs-full:RecurringFairValueMeasurementMember2023-12-310001512920ifrs-full:Level1OfFairValueHierarchyMembersii:AssetsAttributableToNonControllingInterestMemberifrs-full:RecurringFairValueMeasurementMember2023-12-310001512920ifrs-full:Level2OfFairValueHierarchyMembersii:AssetsAttributableToNonControllingInterestMemberifrs-full:RecurringFairValueMeasurementMember2023-12-310001512920ifrs-full:Level3OfFairValueHierarchyMembersii:AssetsAttributableToNonControllingInterestMemberifrs-full:RecurringFairValueMeasurementMember2023-12-310001512920sii:AssetsAttributableToNonControllingInterestMemberifrs-full:RecurringFairValueMeasurementMember2023-12-310001512920ifrs-full:Level1OfFairValueHierarchyMemberifrs-full:OtherAssetsMemberifrs-full:RecurringFairValueMeasurementMember2023-12-310001512920ifrs-full:Level2OfFairValueHierarchyMemberifrs-full:OtherAssetsMemberifrs-full:RecurringFairValueMeasurementMember2023-12-310001512920ifrs-full:Level3OfFairValueHierarchyMemberifrs-full:OtherAssetsMemberifrs-full:RecurringFairValueMeasurementMember2023-12-310001512920ifrs-full:OtherAssetsMemberifrs-full:RecurringFairValueMeasurementMember2023-12-310001512920ifrs-full:Level3OfFairValueHierarchyMemberifrs-full:OtherEquitySecuritiesMemberifrs-full:RecurringFairValueMeasurementMember2024-01-012024-12-310001512920ifrs-full:Level3OfFairValueHierarchyMembersii:CurrentInvestmentsMemberifrs-full:RecurringFairValueMeasurementMember2024-01-012024-12-310001512920ifrs-full:Level3OfFairValueHierarchyMemberifrs-full:OtherEquitySecuritiesMemberifrs-full:RecurringFairValueMeasurementMember2022-12-310001512920ifrs-full:Level3OfFairValueHierarchyMemberifrs-full:OtherEquitySecuritiesMemberifrs-full:RecurringFairValueMeasurementMember2023-01-012023-12-310001512920ifrs-full:Level3OfFairValueHierarchyMembersii:CurrentInvestmentsMemberifrs-full:RecurringFairValueMeasurementMember2022-12-310001512920ifrs-full:Level3OfFairValueHierarchyMembersii:CurrentInvestmentsMemberifrs-full:RecurringFairValueMeasurementMember2023-01-012023-12-310001512920ifrs-full:Level3OfFairValueHierarchyMemberifrs-full:FinancialAssetsAtFairValueThroughProfitOrLossCategoryMemberifrs-full:RecurringFairValueMeasurementMember2023-12-310001512920ifrs-full:Level3OfFairValueHierarchyMemberifrs-full:FinancialAssetsAtFairValueThroughProfitOrLossCategoryMemberifrs-full:RecurringFairValueMeasurementMember2024-01-012024-12-310001512920ifrs-full:Level3OfFairValueHierarchyMemberifrs-full:OtherAssetsMemberifrs-full:RecurringFairValueMeasurementMember2024-01-012024-12-310001512920ifrs-full:Level3OfFairValueHierarchyMemberifrs-full:FinancialAssetsAtFairValueThroughProfitOrLossCategoryMemberifrs-full:RecurringFairValueMeasurementMember2022-12-310001512920ifrs-full:Level3OfFairValueHierarchyMemberifrs-full:FinancialAssetsAtFairValueThroughProfitOrLossCategoryMemberifrs-full:RecurringFairValueMeasurementMember2023-01-012023-12-310001512920ifrs-full:Level3OfFairValueHierarchyMemberifrs-full:OtherAssetsMemberifrs-full:RecurringFairValueMeasurementMember2022-12-310001512920ifrs-full:Level3OfFairValueHierarchyMemberifrs-full:OtherAssetsMemberifrs-full:RecurringFairValueMeasurementMember2023-01-012023-12-310001512920sii:DeferredStockUnitPlanMemberifrs-full:KeyManagementPersonnelOfEntityOrParentMember2024-01-012024-12-310001512920sii:DeferredStockUnitPlanMemberifrs-full:KeyManagementPersonnelOfEntityOrParentMember2023-01-012023-12-3100015129202024-12-032024-12-0300015129202024-09-032024-09-0300015129202024-06-052024-06-0500015129202024-03-192024-03-190001512920ifrs-full:PotentialOrdinaryShareTransactionsMember2025-02-252025-02-250001512920ifrs-full:OtherPriceRiskMember2024-01-012024-12-310001512920ifrs-full:OtherPriceRiskMember2023-01-012023-12-310001512920ifrs-full:InterestRateRiskMember2024-12-310001512920ifrs-full:InterestRateRiskMember2023-12-310001512920currency:USDifrs-full:CurrencyRiskMember2024-12-310001512920currency:USDifrs-full:CurrencyRiskMember2023-12-310001512920currency:USDifrs-full:CurrencyRiskMember2024-01-012024-12-310001512920currency:USDifrs-full:CurrencyRiskMember2023-01-012023-12-310001512920ifrs-full:LiquidityRiskMember2024-12-310001512920sii:CashAndCashEquivalentMemberifrs-full:LiquidityRiskMember2024-12-310001512920ifrs-full:LiquidityRiskMember2023-12-310001512920sii:CashAndCashEquivalentMemberifrs-full:LiquidityRiskMember2023-12-310001512920sii:CurrentInvestmentsMemberifrs-full:LiquidityRiskMember2024-12-310001512920sii:CurrentInvestmentsMemberifrs-full:LiquidityRiskMember2023-12-310001512920ifrs-full:OperatingSegmentsMembersii:PrivateStrategiesSegmentMember2024-12-310001512920ifrs-full:OperatingSegmentsMembersii:PrivateStrategiesSegmentMember2023-12-310001512920ifrs-full:NotLaterThanOneYearMember2024-12-310001512920ifrs-full:LaterThanOneYearAndNotLaterThanThreeYearsMember2024-12-310001512920ifrs-full:LaterThanThreeYearsAndNotLaterThanFiveYearsMember2024-12-310001512920ifrs-full:LaterThanFiveYearsMember2024-12-310001512920ifrs-full:OperatingSegmentsMembersii:ExchangeListedProductsSegmentMember2024-01-012024-12-310001512920ifrs-full:OperatingSegmentsMembersii:ManagedEquitiesSegmentMember2024-01-012024-12-310001512920ifrs-full:OperatingSegmentsMembersii:PrivateStrategiesSegmentMember2024-01-012024-12-310001512920ifrs-full:OperatingSegmentsMembersii:CorporateSegmentMember2024-01-012024-12-310001512920ifrs-full:MaterialReconcilingItemsMemberifrs-full:AllOtherSegmentsMember2024-01-012024-12-310001512920sii:NonReportableSegmentsMember2024-01-012024-12-310001512920ifrs-full:OperatingSegmentsMembersii:ExchangeListedProductsSegmentMember2023-01-012023-12-310001512920ifrs-full:OperatingSegmentsMembersii:ManagedEquitiesSegmentMember2023-01-012023-12-310001512920ifrs-full:OperatingSegmentsMembersii:PrivateStrategiesSegmentMember2023-01-012023-12-310001512920ifrs-full:OperatingSegmentsMembersii:CorporateSegmentMember2023-01-012023-12-310001512920ifrs-full:MaterialReconcilingItemsMemberifrs-full:AllOtherSegmentsMember2023-01-012023-12-310001512920sii:NonReportableSegmentsMember2023-01-012023-12-310001512920ifrs-full:CountryOfDomicileMember2024-01-012024-12-310001512920ifrs-full:CountryOfDomicileMember2023-01-012023-12-310001512920ifrs-full:ForeignCountriesMember2024-01-012024-12-310001512920ifrs-full:ForeignCountriesMember2023-01-012023-12-310001512920sii:RevolvingCreditFacilityMaturingDecember142025Member2024-12-310001512920sii:RevolvingCreditFacilityMaturingDecember142025Member2023-12-310001512920sii:RevolvingCreditFacilityMaturingDecember142025Member2024-01-012024-12-310001512920ifrs-full:FloatingInterestRateMembersii:RevolvingCreditFacilityMaturingDecember142025Member2024-12-310001512920ifrs-full:TopOfRangeMembersii:RevolvingCreditFacilityMaturingDecember142025Member2020-11-130001512920ifrs-full:BottomOfRangeMembersii:RevolvingCreditFacilityMaturingDecember142025Member2020-11-130001512920ifrs-full:NotLaterThanOneYearMember2023-12-310001512920ifrs-full:LaterThanOneYearMember2024-12-310001512920ifrs-full:LaterThanOneYearMember2023-12-310001512920dei:BusinessContactMember2024-01-012024-12-31
                                        











Consolidated Financial Statements

Years ended December 31, 2024 and 2023






















Management's responsibility for financial reporting

The accompanying consolidated financial statements, which consolidate the financial results of Sprott Inc. (the "Company"), were prepared by management, who are responsible for the integrity and fairness of all information presented in the consolidated financial statements and management's discussion and analysis ("MD&A") for the years ended December 31, 2024 and 2023. The consolidated financial statements were prepared by management in accordance with International Financial Reporting Standards as issued by the International Accounting Standards Board. Financial information presented in the MD&A is consistent with that in the consolidated financial statements.
In management's opinion, the consolidated financial statements have been properly prepared within reasonable limits of materiality and within the framework of the material accounting policy information summarized in Note 2 of the consolidated financial statements. Management maintains a system of internal controls to meet its responsibilities for the integrity of the consolidated financial statements.
The board of directors of the Company appoints the Company's audit and risk management committee annually. Among other things, the mandate of the audit & risk management committee includes the review of the consolidated financial statements of the Company on a quarterly basis and the recommendation to the board of directors for approval. The audit & risk management committee has access to management and the auditors to review their activities and to discuss the external audit program, internal controls, accounting policies and financial reporting matters.
KPMG LLP performed an independent audit of the consolidated financial statements, as outlined in the auditor's report contained herein. KPMG LLP had, and has, full and unrestricted access to management of the Company, the audit & risk management committee and the board of directors to discuss their audit and related findings and have the right to request a meeting in the absence of management at any time.

Whitney George.jpg    kha46.jpg
Whitney George        Kevin Hibbert, FCPA, FCA
Chief Executive Officer        Chief Financial Officer and Senior Managing Partner

February 25, 2025
















2


Management's responsibility for financial controls

The management of Sprott Inc. (the “Company”) is responsible for establishing and maintaining adequate internal control over financial reporting, and has designed such internal control over financial reporting to provide reasonable assurance regarding the reliability of financial reporting and the preparation of financial statements for external purposes in accordance with International Financial Reporting Standards as issued by the International Accounting Standards Board.
Management has used the Internal Control – Integrated Framework (2013) to evaluate the effectiveness of internal control over financial reporting, which is a recognized and suitable framework developed by the Committee of Sponsoring Organizations of the Treadway Commission (COSO).
Because of its inherent limitations, internal control over financial reporting may not prevent or detect misstatements. Also, projections of any evaluation of effectiveness to future periods are subject to the risk that controls may become inadequate because of changes in conditions, or that the degree of compliance with the policies or procedures may deteriorate.
Management has evaluated the design and operation of the Company's internal control over financial reporting as of December 31, 2024, and has concluded that such internal control over financial reporting is effective. There are no material weaknesses that have been identified by management in this regard.
KPMG LLP, the independent auditors appointed by the shareholders of the Company, who have audited the consolidated financial statements, have also audited internal control over financial reporting and have issued their report below.

Whitney George.jpg    kha46.jpg
Whitney George        Kevin Hibbert, FCPA, FCA
Chief Executive Officer        Chief Financial Officer and Senior Managing Partner

February 25, 2025

3


KPMG logo.jpg
KPMG LLP
Bay Adelaide Centre
333 Bay Street, Suite 4600
Toronto, ON M5H 2S5
Canada
Tel 416-777-8500
Fax 416-777-8818


         Report of Independent Registered Public Accounting Firm

To the Shareholders and Board of Directors
Sprott Inc.:

Opinion on the Consolidated Financial Statements

We have audited the accompanying consolidated balance sheets of Sprott Inc. and its subsidiaries (the Company) as of December 31, 2024 and 2023, the related consolidated statements of operations and comprehensive income, changes in shareholders’ equity, and cash flows for the years then ended, and the related notes (collectively, the consolidated financial statements). In our opinion, the consolidated financial statements present fairly, in all material respects, the financial position of the Company as of December 31, 2024 and 2023, and its financial performance and its cash flows for the years then ended, in conformity with International Financial Reporting Standards as issued by the International Accounting Standards Board.

We also have audited, in accordance with the standards of the Public Company Accounting Oversight Board (United States) (PCAOB), the Company’s internal control over financial reporting as of December 31, 2024, based on criteria established in Internal Control – Integrated Framework (2013) issued by the Committee of Sponsoring Organizations of the Treadway Commission, and our report dated February 25, 2025 expressed an unqualified opinion on the effectiveness of the Company’s internal control over financial reporting.

Basis for Opinion

These consolidated financial statements are the responsibility of the Company’s management. Our responsibility is to express an opinion on these consolidated financial statements based on our audits. We are a public accounting firm registered with the PCAOB and are required to be independent with respect to the Company in accordance with the U.S. federal securities laws and the applicable rules and regulations of the Securities and Exchange Commission and the PCAOB.





© 2025 KPMG LLP, an Ontario limited liability partnership and a member firm of the KPMG global organization of independent member firms
affiliated with KPMG International Limited, a private English company limited by guarantee. All rights reserved.
4


KPMG logo.jpg


We conducted our audits in accordance with the standards of the PCAOB. Those standards require that we plan and perform the audit to obtain reasonable assurance about whether the consolidated financial statements are free of material misstatement, whether due to error or fraud. Our audits included performing procedures to assess the risks of material misstatement of the consolidated financial statements, whether due to error or fraud, and performing procedures that respond to those risks. Such procedures included examining, on a test basis, evidence regarding the amounts and disclosures in the consolidated financial statements. Our audits also included evaluating the accounting principles used and significant estimates made by management, as well as evaluating the overall presentation of the consolidated financial statements. We believe that our audits provide a reasonable basis for our opinion.

Critical Audit Matter

The critical audit matter communicated below is a matter arising from the current period audit of the consolidated financial statements that was communicated or required to be communicated to the audit and risk management committee and that: (1) relates to accounts or disclosures that are material to the consolidated financial statements and (2) involved our especially challenging, subjective, or complex judgments. The communication of a critical audit matter does not alter in any way our opinion on the consolidated financial statements, taken as a whole, and we are not, by communicating the critical audit matter below, providing a separate opinion on the critical audit matter or on the accounts or disclosures to which they relate.

Valuation of indefinite life fund management contracts

As discussed in note 2 to the consolidated financial statements, an annual test for impairment augments the quarterly impairment indicator assessment of impairment for indefinite life intangibles. The recoverable amounts associated with intangibles involve estimates and assumptions, including those with respect to future cash inflows and outflows, discount rates and asset lives, and are determined using the value-in-use method. These estimates require significant judgment regarding market growth rates, discount rates, fund flow assumptions, expected margins and costs which could affect the Company’s future results. As discussed in note 9 to the consolidated financial statements, the Company’s indefinite life fund management contracts totaled $168,254 thousand as of December 31, 2024.

We identified the assessment of the recoverable amounts of the indefinite-life fund management contracts as a critical audit matter. A higher degree of auditor judgment was required to evaluate the significant assumptions, which were determined to be maket growth rates, fund flow assumptions and discount rates, used in determining the recoverable amounts. The sensitivity of reasonably possible changes to those assumptions could have had a significant impact on the determination of the recoverable amounts of the indefinite-life fund management contracts.






5


KPMG logo.jpg


The following are the primary procedures we performed to address this critical audit matter. We evaluated the design and tested the operating effectiveness of certain internal controls related to the Company’s impairment testing process, including controls over the development of the significant assumptions. We evaluated the Company’s ability to forecast fund flows by comparing historical forecasts to actual results. We evaluated the forecasted fund flows and market growth rates by considering external market and industry outlook data.

We involved valuation professionals with specialized skills and knowledge, who assisted in:

–assessing the discount rates used by management by comparing against discount rate ranges that were developed using publicly available market data and independently developed assumptions; and

–assessing the recoverable amounts determined by management using the forecasted fund flows, market growth rates and discount rates by comparing the implied assets under management (“AUM”) multiple against publicly available AUM multiples for comparable companies.


Picture1.jpg
Chartered Professional Accountants, Licensed Public Accountants

We have served as the Company’s auditor since 2016.

Toronto, Canada
February 25, 2025

















6


KPMG logo.jpg

KPMG LLP
Bay Adelaide Centre
333 Bay Street, Suite 4600
Toronto, ON M5H 2S5
Canada
Tel 416-777-8500
Fax 416-777-8818


         Report of Independent Registered Public Accounting Firm

To the Shareholders and Board of Directors Sprott Inc.:

Opinion on Internal Control Over Financial Reporting

We have audited Sprott Inc. and its subsidiaries’ (the Company) internal control over financial reporting as of December 31, 2024, based on criteria established in Internal Control – Integrated Framework (2013) issued by the Committee of Sponsoring Organizations of the Treadway Commission. In our opinion, the Company maintained, in all material respects, effective internal control over financial reporting as of December 31, 2024, based on criteria established in Internal Control – Integrated Framework (2013) issued by the Committee of Sponsoring Organizations of the Treadway Commission.

We also have audited, in accordance with the standards of the Public Company Accounting Oversight Board (United States) (PCAOB), the consolidated balance sheets of the Company as of December 31, 2024 and 2023, the related consolidated statements of operations and comprehensive income, shareholders’ equity, and cash flows for the years then ended, and the related notes (collectively, the consolidated financial statements), and our report dated February 25, 2025 expressed an unqualified opinion on those consolidated financial statements.

Basis for Opinion

The Company’s management is responsible for maintaining effective internal control over financial reporting and for its assessment of the effectiveness of internal control over financial reporting, included in the accompanying Management’s Responsibility for Internal Controls. Our responsibility is to express an opinion on the Company’s internal control over financial reporting based on our audit. We are a public accounting firm registered with the PCAOB and are required to be independent with respect to the Company in accordance with the U.S. federal securities laws and the applicable rules and regulations of the Securities and Exchange Commission and the PCAOB.






© 2025 KPMG LLP, an Ontario limited liability partnership and a member firm of the KPMG global organization of independent member firms
affiliated with KPMG International Limited, a private English company limited by guarantee. All rights reserved.
7


KPMG logo.jpg


We conducted our audit in accordance with the standards of the PCAOB. Those standards require that we plan and perform the audit to obtain reasonable assurance about whether effective internal control over financial reporting was maintained in all material respects. Our audit of internal control over financial reporting included obtaining an understanding of internal control over financial reporting, assessing the risk that a material weakness exists, and testing and evaluating the design and operating effectiveness of internal control based on the assessed risk. Our audit also included performing such other procedures as we considered necessary in the circumstances. We believe that our audit provides a reasonable basis for our opinion.

Definition and Limitations of Internal Control Over Financial Reporting

A company’s internal control over financial reporting is a process designed to provide reasonable assurance regarding the reliability of financial reporting and the preparation of financial statements for external purposes in accordance with generally accepted accounting principles. A company’s internal control over financial reporting includes those policies and procedures that (1) pertain to the maintenance of records that, in reasonable detail, accurately and fairly reflect the transactions and dispositions of the assets of the company; (2) provide reasonable assurance that transactions are recorded as necessary to permit preparation of financial statements in accordance with generally accepted accounting principles, and that receipts and expenditures of the company are being made only in accordance with authorizations of management and directors of the company; and (3) provide reasonable assurance regarding prevention or timely detection of unauthorized acquisition, use, or disposition of the company’s assets that could have a material effect on the financial statements.

Because of its inherent limitations, internal control over financial reporting may not prevent or detect misstatements. Also, projections of any evaluation of effectiveness to future periods are subject to the risk that controls may become inadequate because of changes in conditions, or that the degree of compliance with the policies or procedures may deteriorate.

Picture1.jpg
Chartered Professional Accountants, Licensed Public Accountants

Toronto, Canada
February 25, 2025








8


Consolidated balance sheets
As at Dec. 31 Dec. 31
(In thousands of U.S. dollars) 2024 2023
Assets
Current
Cash and cash equivalents 46,834  20,658 
Fees receivable 15,393  7,481 
Short-term investments (1)
(Notes 3 & 12) 225  754 
Other assets (Note 5) 14,657  13,496 
Income taxes recoverable 2,079  1,189 
Total current assets 79,188  43,578 
Co-investments (Notes 4 & 12) 72,848  93,528 
Other assets (1)
(Notes 5 & 12) 27,279  25,769 
Property and equipment, net (Note 8) 19,185  10,856 
Intangible assets (Note 9) 168,254  182,902 
Goodwill (Note 9) 19,149  19,149 
Deferred income taxes (Note 11) 2,895  3,053 
309,610  335,257 
Total assets 388,798  378,835 
Liabilities and shareholders' equity
Current
Accounts payable and accrued liabilities 7,605  12,647 
Compensation payable 11,829  7,822 
Income taxes payable 10,844  980 
Total current liabilities 30,278  21,449 
Other accrued liabilities 22,958  16,637 
Loan facility (Note 17) —  24,237 
Deferred income taxes (Note 11) 11,914  10,807 
Total liabilities 65,150  73,130 
Shareholders' equity
Capital stock (Note 10) 450,127  434,764 
Contributed surplus (Note 10) 36,267  35,281 
Deficit (67,255) (89,402)
Accumulated other comprehensive loss (95,491) (74,938)
Total shareholders' equity 323,648  305,705 
Total liabilities and shareholders' equity 388,798  378,835 
Commitments and provisions (Note 18)
(1) Prior period figures have been reclassified to conform with current presentation
The accompanying notes form part of the consolidated financial statements
        
"Ron Dewhurst"     "Graham Birch"
Director     Director
9


Consolidated statements of operations and comprehensive income
For the years ended
Dec. 31 Dec. 31
(In thousands of U.S. dollars, except for per share amounts) 2024 2023
Revenues
Management fees 155,337  132,257 
Carried interest and performance fees 7,319  891 
Commissions 5,696  8,301 
Finance income (1)
8,909  6,491 
Gain (loss) on investments (Notes 3, 4 and 5) (10) 1,375 
Co-investment income (1)
(Note 6) 1,404  2,052 
Total revenues 178,655  151,367 
Expenses
Compensation (1)
(Note 10) 75,399  75,059 
Fund expenses (1)
12,132  8,808 
Selling, general and administrative (1)
18,774  16,558 
Interest expense 3,091  4,060 
Depreciation of property and equipment 2,221  2,843 
Foreign exchange (gain) loss (1)
(1,388) 3,212 
Other (income) and expenses (1)
(Note 7) (580) (9,464)
Total expenses 109,649  101,076 
Income before income taxes for the year 69,006  50,291 
Provision for income taxes (Note 11) 19,712  8,492 
Net income for the year 49,294  41,799 
Net income per share:
   Basic (Note 10) 1.94  1.66 
   Diluted (Note 10) 1.91  1.60 
Net income for the year 49,294  41,799 
Other comprehensive income (loss)
Items that may be reclassified subsequently to profit or loss
Foreign currency translation gain (loss) (taxes of $Nil)
(20,553) 4,677 
Total other comprehensive income (loss) (20,553) 4,677 
Comprehensive income (loss) 28,741  46,476 
(1) Prior period figures have been reclassified to conform with current presentation
The accompanying notes form part of the consolidated financial statements

        
10
                    


Consolidated statements of changes in shareholders' equity
(In thousands of U.S. dollars, other than number of shares) Number of shares
  outstanding
Capital stock Contributed surplus Deficit Accumulated other comprehensive income (loss) Total
 equity
At Dec. 31, 2023 25,410,151  434,764  35,281  (89,402) (74,938) 305,705 
Shares acquired for equity incentive plan (Note 10) (26,321) (963) —  —  —  (963)
Shares issued and released on equity incentive plans (Note 10) 479,211  18,348  (16,628) —  —  1,720 
Shares acquired and canceled under normal course issuer bid (Note 10) (48,182) (2,022) —  —  —  (2,022)
Foreign currency translation gain (loss) —  —  —  —  (20,553) (20,553)
Stock-based compensation (Note 10) —  —  17,614  —  —  17,614 
Dividends declared (Note 14) —  —  —  (27,147) —  (27,147)
Net income —  —  —  49,294  —  49,294 
Balance, Dec. 31, 2024
25,814,859  450,127  36,267  (67,255) (95,491) 323,648 
At Dec. 31, 2022 25,325,894  428,475  33,716  (105,305) (79,615) 277,271 
Shares acquired for equity incentive plan (Note 10) (154,131) (5,252) —  —  —  (5,252)
Shares issued and released on equity incentive plans (Note 10) 363,352  15,649  (18,846) —  —  (3,197)
Shares acquired and canceled under normal course issuer bid (Note 10) (126,353) (4,157) —  —  —  (4,157)
Foreign currency translation gain (loss) —  —  —  —  4,677  4,677 
Stock-based compensation (Note 10) —  —  20,411  —  —  20,411 
Dividends declared 1,389  49  —  (25,896) —  (25,847)
Net income —  —  —  41,799  —  41,799 
Balance, Dec. 31, 2023
25,410,151  434,764  35,281  (89,402) (74,938) 305,705 
The accompanying notes form part of the consolidated financial statements
11


Consolidated statements of cash flows
For the years ended
Dec. 31 Dec. 31
(In thousands of U.S. dollars) 2024 2023
Operating activities
Net income for the year 49,294  41,799 
Add (deduct) non-cash items:
(Gain) loss on investments 10  (1,375)
Stock-based compensation 17,614  20,411 
Depreciation of property and equipment 2,221  2,843 
Deferred income tax expense 1,971  1,002 
Current income tax expense 17,741  7,490 
Other items (2,576) (6,961)
Shares received on recognition of a previously unrecorded contingent asset —  (18,588)
Income taxes paid (8,374) (8,133)
Changes in:
Fees receivable (7,912) 884 
Other assets (5,060) (5,144)
Accounts payable, accrued liabilities and compensation payable 4,223  (4,367)
Cash provided by (used in) operating activities 69,152  29,861 
Investing activities
Purchase of investments (13,405) (25,474)
Sale of investments 43,694  27,033 
Purchase of property and equipment (1,868) (1,535)
Proceeds received on exit of non-core businesses —  4,583 
Management contract consideration (3,906) — 
Cash provided by (used in) investing activities 24,515  4,607 
Financing activities
Acquisition of common shares for equity incentive plan (963) (5,252)
Acquisition of common shares under normal course issuer bid (2,022) (4,157)
Repayment of lease liabilities (1,342) (2,224)
Contributions from non-controlling interest (1,462) 4,216 
Advances from loan facility 6,440  — 
Repayments of loan facility (30,677) (30,200)
Dividends paid (27,147) (25,847)
Cash provided by (used in) financing activities (57,173) (63,464)
Effect of foreign exchange on cash balances (10,318) (2,024)
Net increase (decrease) in cash and cash equivalents during the year 26,176  (31,020)
Cash and cash equivalents, beginning of the year 20,658  51,678 
Cash and cash equivalents, end of the year 46,834  20,658 
Cash and cash equivalents:
Cash 43,214  20,658 
Short-term deposits 3,620  — 
46,834  20,658 
The accompanying notes form part of the consolidated financial statements

12


SPROTT INC.
Notes to the consolidated financial statements
For the years ended December 31, 2024 and 2023
1 Corporate information
Sprott Inc. (the "Company") was incorporated under the Business Corporations Act (Ontario) on February 13, 2008. Its registered office is at Royal Bank Plaza, South Tower, 200 Bay Street, Suite 2600, Toronto, Ontario M5J 2J1.

2 Summary of material accounting policy information
Statement of compliance
These annual audited consolidated financial statements for the years ended December 31, 2024 and 2023 ("financial statements") have been prepared in accordance with International Financial Reporting Standards ("IFRS") as issued by the International Accounting Standards Board ("IASB").
They have been authorized for issue by a resolution of the board of directors of the Company on February 25, 2025 and include all subsequent events up to that date.
Basis of presentation
These financial statements have been prepared on a going concern basis and on a historical cost basis, except for certain financial instruments classified as fair value through profit or loss ("FVTPL") and which are measured at fair value to the extent required or permitted under IFRS and as set out in the relevant accounting policies. The financial statements are presented in U.S. dollars and all values are rounded to the nearest thousand ($000), except when indicated otherwise.
Principles of consolidation
These financial statements of the Company are prepared on a consolidated basis so as to include the accounts of all limited partnerships and corporations the Company is deemed to control under IFRS. Controlled limited partnerships and corporations ("subsidiaries") are consolidated from the date the Company obtains control. All intercompany balances with subsidiaries are eliminated upon consolidation. Subsidiary financial statements are prepared for the same reporting period as the Company and are based on accounting policies consistent with that of the Company.
The Company consolidates interest in its funds or subsidiaries if the Company has control over the entity. Control exists if the Company has power over the entity, exposure or rights to variable returns from its involvement with the entity and the ability to use its power over the entity to affect the amount of returns the Company receives. In many, but not all instances, control will exist when the Company owns more than one half of the voting rights of a corporation, or is the sole limited and general partner of a limited partnership.
The Company records third-party interest in the funds which do not qualify to be equity due to redeemable or limited life features, as non-controlling interest liabilities. Such interests are initially recognized at fair value, with any changes recorded in the co-investment income line of the consolidated statements of operations and comprehensive income.
The Company currently controls the following principal subsidiaries:
•Sprott Asset Management LP ("SAM");
•Sprott U.S. Holdings Inc. ("SUSHI"), parent of: (1) SGRIL Holdings Inc. ("SGRIL Holdings"); (2) Sprott Global Resource Investments Ltd. ("SGRIL"); (3) Sprott Asset Management USA Inc. ("SAM US"); and (4) Resource Capital Investment Corporation ("RCIC"). Collectively, the interests of SUSHI are referred to as "US entities" in these financial statements;
•Sprott Resource Streaming and Royalty Corporation and Sprott Private Resource Streaming and Royalty (Management) Corp. ("SRSR");
•Sprott Resource Lending Corp. ("SRLC"); and
•Sprott Inc. 2011 Employee Profit Sharing Plan Trust (the "Trust").
13


SPROTT INC.
Notes to the consolidated financial statements
For the years ended December 31, 2024 and 2023
Cash and cash equivalents
Cash and cash equivalents consist of cash on deposit with banks and with carrying brokers, which are not subject to restrictions, and short-term interest bearing notes and treasury bills with a term to maturity of less than three months from the date of purchase.
Investments
Investments include equity kickers received as consideration during private strategies, managed equities and broker-dealer activities as well as investments in private companies and are measured at FVTPL.
Co-investments
Co-investments are investments the Company makes alongside clients of the various fund strategies it manages to demonstrate the commitment and confidence the Company has in investment strategies that they promote and operate. Included in co-investments are the Company's investment in the fund products previously managed by its non-core asset management business domiciled in Korea.
Financial instruments
Classification and measurement of financial assets
Financial assets are measured on initial recognition at fair value, and are classified and subsequently measured at FVTPL, amortized cost or fair value through other comprehensive income ("FVOCI").
Financial assets are measured at amortized cost if the contractual terms of the instrument give rise to cash flows that are solely payments of principal and interest on the principal amount outstanding and it is held within a business model whose objective is to hold assets to collect contractual cash flows.
All financial assets that are not measured at amortized cost or FVOCI are measured at FVTPL. This includes all derivative financial assets the Company may hold.
Valuation of investments
Investments include public equities, share purchase warrants, mutual funds, private holdings and alternative investment strategies, while co-investments are investments held in the funds managed or previously managed by the Company. Public equities, share purchase warrants and fixed income securities are measured at fair value and are accounted for on a trade-date basis. Mutual fund and alternative investment strategy investments which are included within Co-investments are valued using the net asset value per unit of the fund, which represents the underlying net assets at fair values determined using closing market prices. These investments are generally made in the process of launching a new fund and are redeemed (if open-end) or sold (if closed-end) as third party investors subscribe. The balance represents the Company's maximum exposure to loss associated with the investments. Private holdings include private company investments which are classified as FVTPL and carried at fair value based on the value of the Company's interests from financial information provided by management of the private companies, which may include operating results, subsequent rounds of financing and other appropriate information. Any change in fair value is recognized in gain (loss) on investments on the consolidated statements of operations and comprehensive income.






14


SPROTT INC.
Notes to the consolidated financial statements
For the years ended December 31, 2024 and 2023
Fair value hierarchy
All financial instruments recognized at fair value in the consolidated balance sheets are classified into three fair value hierarchy levels as follows:
•Level 1: valuation based on quoted prices (unadjusted) observed in active markets for identical assets or liabilities;
•Level 2: valuation techniques based on inputs that are quoted prices of similar instruments in active markets; quoted prices for identical or similar instruments in markets that are not active; inputs other than quoted prices used in a valuation model that are observable for that instrument; and inputs that are derived from or corroborated by observable market data by correlation or other means; and
•Level 3: valuation techniques with significant unobservable market inputs.
The Company will transfer financial instruments into or out of levels in the fair value hierarchy on the reporting date to the extent the instrument no longer satisfies the criteria for inclusion in the category in question. Level 3 valuations are prepared by the Company and reviewed and approved by management at each reporting date. Valuation results, including the appropriateness of model inputs, are compared to actual market transactions to the extent readily available. Valuations of level 3 assets are also discussed with the Audit and Risk Management Committee as deemed necessary by the Company.
Offsetting of financial instruments
Financial assets and financial liabilities are offset and the net amount reported on the consolidated balance sheets if, and only if, there is a currently enforceable legal right to offset the recognized amounts and there is an intention to settle on a net basis, or to realize the assets and settle the liabilities simultaneously.
Impairment of financial assets
Expected credit losses are a probability-weighted estimate of future credit losses. Credit losses are measured as the present value of the difference between the cash flows due to the Company in accordance with the contract and the cash flows the Company expects to receive.
Recognition of income and related expenses
The Company receives variable consideration in the form of management fees, which are allocated to distinct time periods in which the management services are being provided. Management fees are recognized when they are no longer susceptible to market factors and no longer subject to a significant reversal in revenue.
The Company may also earn variable consideration in the form of carried interest and performance fees. These fees are recognized when they are no longer susceptible to market factors or subject to significant reversal in revenue, which is determined subject to agreements with the underlying funds. Carried interest and performance fee payments made in advance of the recognition of revenue are capitalized as part of Other assets and expensed once the revenue criteria above is met. The carried interest and performance fee prepaid asset is tested for impairment at each reporting date.
Commission income is recognized when the related services are rendered and no longer subject to a significant reversal in revenue.
Finance income, which includes income distributions from private strategies LP units the Company holds and interest income from cash on hand and brokerage client accounts, is recognized on an accrual basis using the effective interest method. Under the effective interest method, the interest rate realized is not necessarily the same as the stated rate in the loan or debenture documents. The effective interest rate is the rate required to discount the future value of all loan or debenture cash flows to their present value and is adjusted for the receipt of cash and non-cash items in connection with the loan.
Costs related to obtaining a contract with clients ("placement fees") are amortized on a systematic basis related to the transfer of services to those clients.

15


SPROTT INC.
Notes to the consolidated financial statements
For the years ended December 31, 2024 and 2023
Costs incurred on behalf of investment products that are not recoverable are included in Fund expenses on the statement of operations. Prior year figures were reclassified to include trading costs previously included within SG&A to better reflect the nature of these expenses. Costs incurred on behalf of investment products that are recoverable are included in Fund recoveries within Other assets.
Property and equipment
Property and equipment are recorded at cost and are amortized on either a straight-line or a declining balance basis over the expected useful life which ranges from 1 to 5 years or in the case of leasehold improvements over the term of the lease. Artwork is not amortized since it does not have a determinable useful life. The residual values, useful life and methods of amortization for property and equipment are reviewed at each reporting date and adjusted prospectively, if necessary. Any loss resulting from the impairment of property and equipment is expensed in the period the impairment is identified.
Intangible assets
Intangible assets other than goodwill are recognized when they are separable or arise from contractual or other legal rights, and have fair values that can be reliably measured.
Intangible assets that are purchased are measured at the acquisition date and include the fair value of considerations transferred, and include an estimate for contingent consideration where applicable.
Intangible assets with indefinite useful lives are not amortized, but are assessed for impairment indicators at each reporting date, or more frequently if changes in circumstances indicate that the carrying value is greater than its recoverable amount. In addition to impairment indicator assessments, indefinite life intangibles must be tested annually for impairment. The indefinite life of an intangible asset is reviewed annually to determine whether the indefinite life continues to be supportable. If no longer supportable, changes in useful life from indefinite to finite are made prospectively.
Any loss resulting from the impairment of intangible assets is expensed in the period the impairment is identified. Any gain resulting from an impairment reversal of intangible assets is recognized in the period the impairment reversal is identified but cannot exceed the carrying amount that would have been determined (net of amortization and impairment) had no impairment loss been recognized for the intangible asset in prior periods.
Business combinations and goodwill
The purchase price of an acquisition accounted for under the acquisition method is allocated based on the fair values of the net identifiable assets acquired. The excess of the purchase price over the fair values of such identifiable net assets is recorded as goodwill.
Goodwill, which is measured at cost less any accumulated impairment losses, is not amortized, but rather, is assessed for impairment indicators at each reporting date, or more frequently if changes in circumstances indicate that the carrying value may be impaired. In addition to quarterly impairment indicator assessments, goodwill must be tested annually for impairment. For the purpose of impairment testing, goodwill is allocated to each of the Company's cash generating units ("CGUs") that are expected to benefit from the acquisition. The recoverable amount of a CGU is compared to its carrying value plus any goodwill allocated to the CGU. If the recoverable amount of a CGU is less than its carrying value plus allocated goodwill, an impairment charge is recognized, first against the carrying value of the goodwill, with any remaining difference being applied against the carrying value of assets contained in the impacted CGUs. Impairment losses on goodwill are recorded in the consolidated statements of operations and comprehensive income and cannot be subsequently reversed.



16


SPROTT INC.
Notes to the consolidated financial statements
For the years ended December 31, 2024 and 2023
Income taxes
Income tax is comprised of current and deferred tax.
Income tax is recognized in the consolidated statements of operations and comprehensive income except to the extent that it relates to items recognized directly in other comprehensive income or elsewhere in equity, in which case, the related taxes are also recognized in other comprehensive income (loss) or elsewhere in equity.
Deferred taxes are recognized using the liability method for temporary differences that exist between the carrying amounts of assets and liabilities in the consolidated balance sheets and the amounts attributed to such assets and liabilities for tax purposes. Deferred tax assets and liabilities are determined based on the enacted or substantively enacted tax rates that are expected to apply when the differences related to the assets or liabilities reported for tax purposes are expected to reverse in the future. Deferred tax assets are recognized only when it is probable that sufficient taxable profits will be available or taxable temporary differences reversing in future periods against which deductible temporary differences may be utilized.
Deferred tax liabilities are not recognized on the following temporary differences:
•Temporary differences on the initial recognition of assets and liabilities in a transaction that is not a business combination and that affects neither accounting nor taxable profit or loss;
•Taxable temporary differences related to investments in subsidiaries, associates or joint ventures or joint operations to the extent they are controlled by the Company and they will not reverse in the foreseeable future; and
•Taxable temporary differences arising on the initial recognition of goodwill.
The Company records a provision for uncertain tax positions if it is probable that the Company will have to make a payment to tax authorities upon their examination of a tax position. This provision is measured at the Company's best estimate of the amount expected to be paid. Provisions are reversed to income in the period in which management assesses they are no longer required or determined by statute.
The measurement of tax assets and liabilities requires an assessment of the potential tax consequences of items that can only be resolved through agreement with the tax authorities. While the ultimate outcome of such tax audits and discussions cannot be determined with certainty, management estimates the level of provisions required for both current and deferred taxes.
Share-based payments
The Company uses the fair value method to account for equity settled share-based payments with employees and directors. Compensation expense is determined using the Black‑Scholes option valuation model for stock options.
Compensation expense for the share incentive program is determined based on the fair value of the benefit conferred on the employee. Compensation expense for deferred stock units ("DSU") is determined based on the value of the Company's common shares at the time of grant. Compensation expense related to the Company's employee incentive plan is determined based on the value of the Company's common shares as of the grant date.
Compensation expense is recognized over the vesting period with a corresponding increase to contributed surplus other than for the Company's DSUs where the corresponding increase is to liabilities. Compensation expense from DSU's are included within Compensation on the statement of operations (previously included within Other expenses) to better reflect the nature of these costs. Prior year figures have been reclassified. Stock options and common shares vest in installments which may require a graded vesting methodology to account for these share-based awards. On the exercise of stock options for shares, the contributed surplus previously recorded with respect to the exercised options and the consideration paid is credited to capital stock. On the vesting of common shares, the contributed surplus previously recorded is credited to capital stock. On the exercise of DSUs, the liability previously recorded is credited to cash.

17


SPROTT INC.
Notes to the consolidated financial statements
For the years ended December 31, 2024 and 2023
Earnings per share
Basic earnings per share are computed by dividing net income by the weighted average number of common shares outstanding during the period.
Diluted earnings per share is computed by dividing net income by the weighted average number of common shares outstanding during the period, after applying the treasury stock method to determine the dilutive impact, if any, of stock options and unvested shares purchased for the Trust. The treasury stock method determines the number of incremental common shares by assuming that the number of dilutive securities the Company has granted to employees have been issued.
Lease commitments
The Company recognizes a right-of-use asset and a lease liability as at the lease commencement date. The right-of-use asset is initially measured at cost and subsequently at cost less any accumulated depreciation and impairment. The lease liability is initially measured at the present value of future lease payments over the anticipated lease term, discounted using the Company's incremental borrowing rate. The right-of-use asset is presented in the property and equipment line of the consolidated balance sheets and the short and long-term portions of the lease liability are presented in the accounts payable and accrued liabilities line and other accrued liabilities line, respectively, of the consolidated balance sheets. The Company used the practical expedient when applying IFRS 16, Leases for short-term leases under 12 months and low-value assets such as IT equipment, with lease payments being expensed as they are incurred.
Foreign currency translation
Accounts in the financial statements of the Company's subsidiaries are measured using their functional currency, being the currency of the primary economic environment in which the entity operates. The Canadian dollar is the functional currency of the Company. The effects of foreign currency conversion are included in the Foreign exchange (gain) loss line on the statement of operations. Prior year figures have been reclassified from Other (income) expenses. The Canadian dollar is also the functional currency of all its subsidiaries, with the exception of U.S. entities, which uses the U.S. dollar as their functional currency. Accordingly, the assets and liabilities of U.S. entities are translated into Canadian dollars using the rate in effect on the date of the consolidated balance sheets. Revenue and expenses are translated at the average rate over the reporting period. Foreign currency translation gains and losses arising from the Company's translation of its net investment in U.S. entities companies, including goodwill and the identified intangible assets, are included in accumulated other comprehensive income or loss as a separate component within shareholders' equity until there has been a realized reduction in the value of the underlying investment. The Company's presentation currency is the U.S. dollar, and as such, all assets and liabilities are translated using the exchange rate as at the reporting date, while equity transactions are translated at the historical exchange rate at the date of the transaction. The statement of operations has been translated at the average exchange rate of the reporting period. Exchange differences arising on translation are presented in the accumulated other comprehensive loss line in shareholders' equity on the balance sheet.
Significant accounting judgments and estimates
The key assumptions concerning the future and other key sources of estimation uncertainty at the reporting date that have a significant risk of causing a material adjustment to the carrying amounts of assets and liabilities within the next financial year are described below. The Company based its assumptions and estimates on parameters available when these financial statements were prepared. Existing circumstances and assumptions about future developments may change due to market changes or circumstances arising beyond the control of the Company. Such changes are reflected in the assumptions and estimates as they occur.



18


SPROTT INC.
Notes to the consolidated financial statements
For the years ended December 31, 2024 and 2023
Fair value of financial instruments
When the fair value of financial assets and financial liabilities recorded in the consolidated balance sheets cannot be derived from active markets, they are determined using valuation techniques and models. Model inputs are taken from observable markets where possible, but where this is not feasible, unobservable inputs may be used. These unobservable inputs include, but are not limited to, projected cash flows, discount rates, comparable recent transactions and volatility of underlying securities in warrant valuations. The use of unobservable inputs can involve significant judgment and materially affect the reported fair value of financial instruments.
Investments in other entities
IFRS 10 Consolidated Financial Statements ("IFRS 10") and IAS 28 Investments in Associates and Joint Ventures ("IAS 28") provide for the use of judgment in determining whether an investee should be included within the consolidated financial statements of the Company and on what basis (subsidiary, joint venture or associate). Significant judgment is applied in evaluating facts and circumstances relevant to the Company and investee, including: (1) the extent of the Company's direct and indirect interests in the investee; (2) the level of compensation to be received from the investee for management and other services provided to it; (3) "kick out rights" available to other investors in the investee; and (4) other indicators of the extent of power that the Company has over the investee.
Impairment of goodwill and intangible assets
All indefinite life intangible assets and goodwill are assessed for impairment, however, finite life intangibles are only tested for impairment to the extent indications of impairment exist at time of a quarterly assessment. In the case of goodwill and indefinite life intangibles, an annual test for impairment augments the quarterly impairment indicator assessments. The recoverable amounts associated with goodwill and intangibles involve estimates and assumptions, including those with respect to future cash inflows and outflows, discount rates and asset lives, and are determined using the value-in-use method. These estimates require significant judgment regarding market growth rates, discount rates, fund flow assumptions, expected margins and costs which could affect the Company's future results if estimates of future performance and fair value change.

















19


SPROTT INC.
Notes to the consolidated financial statements
For the years ended December 31, 2024 and 2023
3 Short-term investments
Primarily consist of equity investments in public and private entities the Company receives as consideration during private strategies, managed equities and broker-dealer activities (in thousands $):
Classification and measurement criteria Dec. 31, 2024 Dec. 31, 2023
Public equities and share purchase warrants FVTPL 225  754 
Total short-term investments (1)
225  754 
(1) Private holdings are included in other assets (see Note 5). Prior period figures have been reclassified to conform with current presentation.

Gains and losses on financial assets and liabilities classified at FVTPL are included in the gain (loss) on investments line in the consolidated statements of operations and comprehensive income.

4 Co-investments
Consists of the following (in thousands $):
Classification and measurement criteria Dec. 31, 2024 Dec. 31, 2023
Co-investments in funds (1)
FVTPL 72,848  93,528 
Total co-investments 72,848  93,528 
(1) Includes investments in funds managed and previously managed by the Company.

Gains and losses on co-investments are included in the gain (loss) on investments line in the consolidated statements of operations and comprehensive income.














20


SPROTT INC.
Notes to the consolidated financial statements
For the years ended December 31, 2024 and 2023
5 Other assets and non-controlling interest
Other assets
Consist of the following (in thousands $):
Dec. 31, 2024 Dec. 31, 2023
Assets attributable to non-controlling interest 13,934  15,439 
Fund recoveries and investment receivables 10,071  6,658 
Advance on unrealized carried interest 7,750  4,517 
Private holdings (1)
4,371  4,890 
Prepaid expenses 4,158  4,017 
Other (2)
1,652  3,744 
Total other assets 41,936  39,265 
(1) Private holdings are financial instruments classified at FVTPL. Gains and losses are included in the gain (loss) on investments line in the consolidated statements of operations and comprehensive income. Prior period figures have been reclassified to conform with current presentation. See footnote 1 on Note 3.
(2) Includes miscellaneous third-party receivables.

Non-controlling interest assets and liabilities
Non-controlling interest consists of third-party interest in the Company's co-investments that are consolidated. The following table provides a summary of amounts attributable to this non-controlling interest (in thousands $):
Dec. 31, 2024 Dec. 31, 2023
Assets 13,934 15,439
Liabilities - current (1)
(90) (133)
Liabilities - long-term (1)
(13,844) (15,306)
(1) Current and long-term liabilities attributable to non-controlling interest are included in accounts payable and accrued liabilities and other accrued liabilities, respectively.

21


SPROTT INC.
Notes to the consolidated financial statements
For the years ended December 31, 2024 and 2023
6 Co-investment income
For the years ended
Dec. 31, 2024 Dec. 31, 2023
Co-investment income 1,404 2,052
Income attributable to non-controlling interest (380) (934)
Expense attributable to non-controlling interest 380 934
Total co-investment income 1,404 2,052


7 Other (income) and expenses
For the years ended
Dec. 31, 2024 Dec. 31, 2023
Shares received on recognition of contingent asset —  (18,588)
Revaluation of contingent consideration (580) — 
Costs related to exit of non-core business —  5,142 
Non-recurring regulatory, professional fees and other —  3,982 
Total other (income) and expenses (580) (9,464)


22


SPROTT INC.
Notes to the consolidated financial statements
For the years ended December 31, 2024 and 2023
8 Property and equipment
Consist of the following (in thousands $):
Artwork Furniture and fixtures Computer hardware and software Leasehold improvements Right of use assets Total
Cost
At Dec. 31, 2022 7,089  2,823  3,002  5,654  12,359  30,927 
   Additions —  154  224  1,157  1,574  3,109 
   Disposals —  (591) (189) (413) (2,684) (3,877)
   Net exchange differences 170  404  59  123  86  842 
At Dec. 31, 2023 7,259  2,790  3,096  6,521  11,335  31,001 
   Additions —  412  272  1,184  10,101  11,969 
   Net exchange differences (582) (301) (319) (533) (1,295) (3,030)
At Dec. 31, 2024 6,677  2,901  3,049  7,172  20,141  39,940 
Accumulated depreciation
At Dec. 31, 2022 —  (2,513) (2,822) (4,814) (8,282) (18,431)
   Depreciation charge for the year —  (141) (68) (521) (2,113) (2,843)
   Disposals —  399  181  201  994  1,775 
   Net exchange differences —  (251) (116) (134) (145) (646)
At Dec. 31, 2023 —  (2,506) (2,825) (5,268) (9,546) (20,145)
   Depreciation charge for the year —  (112) (177) (275) (1,657) (2,221)
   Net exchange differences —  270  291  408  642  1,611 
At Dec. 31, 2024 —  (2,348) (2,711) (5,135) (10,561) (20,755)
Net book value at:
Dec. 31, 2023 7,259  284  271  1,253  1,789  10,856 
Dec. 31, 2024 6,677  553  338  2,037  9,580  19,185 




23


SPROTT INC.
Notes to the consolidated financial statements
For the years ended December 31, 2024 and 2023
9 Goodwill and intangible assets
Consist of the following (in thousands $):
Goodwill Fund
management
contracts
(indefinite life)
Total
Cost
At Dec. 31, 2022 132,251  178,613  310,864 
   Net exchange differences —  4,289  4,289 
At Dec. 31, 2023 132,251  182,902  315,153 
   Net exchange differences —  (14,648) (14,648)
At Dec. 31, 2024 132,251  168,254  300,505 
Accumulated amortization/impairment
At Dec. 31, 2022 (113,102) —  (113,102)
   Amortization charge for the year —  —  — 
At Dec. 31, 2023 (113,102) —  (113,102)
   Amortization charge for the year —  —  — 
At Dec. 31, 2024 (113,102) —  (113,102)
Net book value at:
At Dec. 31, 2023 19,149  182,902  202,051 
At Dec. 31, 2024 19,149  168,254  187,403 













24


SPROTT INC.
Notes to the consolidated financial statements
For the years ended December 31, 2024 and 2023
Goodwill
The Company has identified 5 cash generating units ("CGU") as follows:
•Exchange listed products
•Managed equities
•Private strategies
•Brokerage
•Corporate
As at December 31, 2024, the Company had allocated $19.1 million (December 31, 2023 - $19.1 million) of goodwill between the exchange listed products CGU ($17.9 million) and the managed equities CGU ($1.2 million). Goodwill was allocated on a relative value approach basis.
Indefinite life fund management contracts
As at December 31, 2024, the Company had indefinite life intangibles related to fund management contracts of $168.3 million (December 31, 2023 - $182.9 million). These contracts are held within the exchange listed products and managed equities CGUs.
Impairment assessment of goodwill and indefinite life fund management contracts
In the normal course, goodwill and indefinite life fund management contracts are tested for impairment once per annum, which for the Company is during the fourth quarter of each year or earlier if there are indicators of impairment. As part of the Company’s annual impairment testing process, the recoverable amounts associated with goodwill and indefinite life fund management contracts are calculated based on a five year value-in-use model with a terminal multiple. The value-in-use model estimates future earnings based on: (1) market growth rates, including external pricing estimates for commodities (gold, silver and uranium) and/or analyst price forecasts for the underlying equity indices; and (2) fund flow assumptions based on historical experience. These inputs are used to estimate future cash flows which are discounted at 9.50% and compared to the CGUs and the intangible assets carrying value. During the annual impairment testing process, there was no impairment in either the exchange listed products or the managed equities CGUs.
25


SPROTT INC.
Notes to the consolidated financial statements
For the years ended December 31, 2024 and 2023
10 Shareholders' equity
Capital stock and contributed surplus
The authorized and issued share capital of the Company consists of an unlimited number of common shares, without par value.
Number
of shares
Stated value
 (in thousands $)
At Dec. 31, 2022 25,325,894  428,475 
Shares acquired for equity incentive plan (154,131) (5,252)
Shares issued and released on equity incentive plans 363,352  15,649 
Shares acquired and canceled under normal course issuer bid (126,353) (4,157)
Shares issued under dividend reinvestment program 1,389  49 
At Dec. 31, 2023 25,410,151  434,764 
Shares acquired for equity incentive plan (26,321) (963)
Shares issued and released on equity incentive plans 479,211  18,348 
Shares acquired and canceled under normal course issuer bid (48,182) (2,022)
At Dec. 31, 2024 25,814,859  450,127 
Contributed surplus consists of stock option expense, earn-out shares expense, equity incentive plans' expense, and additional purchase consideration.
Stated value
(in thousands $)
At Dec. 31, 2022 33,716 
Released on equity incentive plans (18,846)
Stock-based compensation 20,411 
At Dec. 31, 2023 35,281 
Released on equity incentive plans (16,628)
Stock-based compensation 17,614 
At Dec. 31, 2024 36,267 








26


SPROTT INC.
Notes to the consolidated financial statements
For the years ended December 31, 2024 and 2023
Stock option plan
The Company has an option plan (the "Plan") intended to provide incentives to directors, officers and employees of the Company and its wholly owned subsidiaries. The aggregate number of shares issuable upon the exercise of all options granted under the Plan and under all other stock-based compensation arrangements including the Trust and Equity Incentive Plan ("EIP") cannot exceed 10% of the issued and outstanding shares of the Company as at the date of grant. The options may be granted at a price that is not less than the market price of the Company's common shares at the time of grant. The options typically vest annually over a three-year period and may be exercised during a period not to exceed 10 years from the date of grant.
There were no stock options issued or exercised during the year ended December 31, 2024 (year ended December 31, 2023 - Nil).
For valuing share option grants, the fair value method of accounting is used. The fair value of option grants is determined using the Black-Scholes option-pricing model, which takes into account the exercise price of the option, the current share price, the risk-free interest rate, the expected volatility of the share price over the life of the option and other relevant factors. Compensation cost is recognized over the vesting period, assuming an estimated forfeiture rate, with an offset to contributed surplus. When exercised, amounts originally recorded against contributed surplus as well as any consideration paid by the option holder is credited to capital stock.
As at December 31, 2024, there are 12,500 options outstanding (December 31, 2023 - 12,500) with a weighted average exercise price of CAD$27.30 and 1.4 years remaining on their contractual life.
Equity incentive plan
For employees in Canada, the Trust has been established and the Company will fund the Trust with cash, which will be used by the trustee to purchase: (1) on the open market, common shares of the Company that will be held in the Trust until the awards vest and are distributed to eligible members; and (2) from treasury, common shares of the Company that will be held in the Trust until the awards vest and are distributed to eligible employees. For employees in the U.S. under the EIP plan, the Company will allot common shares of the Company as either: (1) restricted stock; (2) unrestricted stock; or (3) restricted stock units ("RSUs"), the resulting common shares of which will be issued from treasury.
There were no RSUs granted during the year ended December 31, 2024 (year ended December 31, 2023 - 63,128).
Number of
common shares
Unvested common shares held by the Trust, Dec. 31, 2022 630,431 
Acquired 154,131 
Released (331,672)
Unvested common shares held by the Trust, Dec. 31, 2023 452,890 
Acquired 26,321 
Released (479,211)
Unvested common shares held by the Trust, Dec. 31, 2024 — 
Included in the compensation line of the consolidated statements of operations and comprehensive income is $17.6 million of stock-based compensation for the year ended December 31, 2024 (year ended December 31, 2023 - $20.4 million).



27


SPROTT INC.
Notes to the consolidated financial statements
For the years ended December 31, 2024 and 2023
Basic and diluted earnings per share
The following table presents the calculation of basic and diluted earnings per common share:
For the years ended
Dec. 31, 2024 Dec. 31, 2023
Numerator (in thousands $):
Net income - basic and diluted 49,294  41,799 
Denominator (number of shares in thousands):
Weighted average number of common shares 25,858  25,892 
Weighted average number of unvested shares in the Trust (432) (662)
Weighted average number of common shares - basic 25,426  25,230 
Weighted average number of dilutive stock options 13  13 
Weighted average number of unvested shares under EIP 437  827 
Weighted average number of common shares - diluted 25,876  26,070 
Net income per common share
Basic 1.94  1.66 
Diluted 1.91  1.60 

Capital management
The Company's objectives when managing capital are:
•to meet regulatory requirements and other contractual obligations;
•to safeguard the Company's ability to continue as a going concern so that it can continue to provide returns to shareholders;
•to provide financial flexibility to fund possible acquisitions;
•to provide adequate seed capital for the Company's new product offerings; and
•to provide an adequate return to shareholders through growth in assets under management, growth in management fees, carried interest and performance fees and return on the Company's invested capital that will result in dividend payments to shareholders.
The Company's capital is comprised of equity, including capital stock, contributed surplus, retained earnings (deficit) and accumulated other comprehensive income (loss). SAM is a registrant of the Ontario Securities Commission ("OSC") and the U.S. Securities and Exchange Commission ("SEC") and SGRIL is a member of the Financial Industry Regulatory Authority ("FINRA"). As a result, all of these entities are required to maintain a minimum level of regulatory capital. To ensure compliance, management monitors regulatory and working capital on a regular basis. SAM US and RCIC are also registered with the SEC. As at December 31, 2024 and 2023, all entities were in compliance with their respective capital requirements.
28


SPROTT INC.
Notes to the consolidated financial statements
For the years ended December 31, 2024 and 2023
11     Income taxes
Taxes calculated on the Company's earnings differs from the theoretical amount that would arise using the weighted average tax rate applicable to earnings of the Company as follows (in thousands $):
For the years ended
Dec. 31, 2024 Dec. 31, 2023
Income before income taxes 69,006  50,291 
Tax calculated at domestic tax rates applicable to profits in the respective countries 18,466  13,408 
Tax effects of:
Non-deductible stock-based compensation 676  71 
Non-taxable capital (gains) and losses (279) (3,377)
Adjustments in respect to previous years 578  (716)
Temporary differences not currently utilized and (not benefited previously)
(68) (981)
Rate differences and other 339  87 
Tax provision 19,712  8,492 
The weighted average statutory tax rate was 26.8% (December 31, 2023 - 26.7%). The Company has $nil (December 31, 2023 - $1.8 million) of capital losses from prior years that are not benefitted.

The major components of income tax expense are as follows (in thousands $):
For the years ended
Dec. 31, 2024 Dec. 31, 2023
Current income tax expense
Based on taxable income of the current period 17,134  8,060 
   Adjustments in respect to previous years 607  (570)
Total current income tax expense 17,741  7,490 
Deferred income tax expense (recovery)
Origination and reversal of temporary differences 2,000  1,148 
Adjustments in respect to previous years (29) (146)
Total deferred income tax expense (recovery) 1,971  1,002 
Income tax expense reported in the consolidated statements of operations 19,712  8,492 
    








29


SPROTT INC.
Notes to the consolidated financial statements
For the years ended December 31, 2024 and 2023
Deferred income taxes reflect the net tax effects of temporary differences between the carrying amounts of assets and liabilities for financial reporting purposes and the amounts used for income tax purposes. Deferred tax assets are recognized for tax loss carry-forwards to the extent that the realization of the related tax benefit through future taxable profits is probable. The ability to realize the tax benefits of these losses is dependent upon a number of factors, including the future profitability of operations in the jurisdictions in which the tax losses arose. The movement in significant components of the Company's deferred income tax assets and liabilities is as follows (in thousands $):

For the year ended December 31, 2024
Dec. 31, 2023 Recognized in income Exchange rate differences Dec. 31, 2024
Deferred income tax assets
Stock-based compensation 7,018  691  (597) 7,112 
Non-capital and capital losses 4,179  (517) (311) 3,351 
Lease liabilities and other 591  2,243  (124) 2,710 
Total deferred income tax assets 11,788  2,417  (1,032) 13,173 
Deferred income tax liabilities
Fund management contracts 16,839  1,597  (1,427) 17,009 
Unrealized gains (losses) 958  (504) (54) 400 
Advance on unrealized carried interest 1,196  1,001  (143) 2,054 
Fixed assets and other 549  2,294  (114) 2,729 
Total deferred income tax liabilities 19,542  4,388  (1,738) 22,192 
Net deferred income tax assets (liabilities) (1)
(7,754) (1,971) 706  (9,019)

For the year ended December 31, 2023
Dec. 31, 2022 Recognized in income Exchange rate differences Dec. 31, 2023
Deferred income tax assets
Stock-based compensation 5,768  1,090  160  7,018 
Non-capital and capital losses 1,324  2,742  113  4,179 
Lease liabilities and other 614  (27) 591 
Total deferred income tax assets 7,706  3,805  277  11,788 
Deferred income tax liabilities
Fund management contracts 14,796  1,445  598  16,839 
Unrealized gains (losses) (2,249) 3,197  10  958 
Advance on unrealized carried interest 1,180  (12) 28  1,196 
Fixed assets and other 523  177  (151) 549 
Total deferred income tax liabilities 14,250  4,807  485  19,542 
Net deferred income tax assets (liabilities) (1)
(6,544) (1,002) (208) (7,754)
(1) Deferred tax assets of $2.9 million (December 31, 2023 - $3.1 million) and deferred tax liabilities of $11.9 million (December 31, 2023- $10.8 million) are presented on the balance sheet net by legal jurisdiction.

30


SPROTT INC.
Notes to the consolidated financial statements
For the years ended December 31, 2024 and 2023
12     Fair value measurements
The following tables present the Company's recurring fair value measurements within the fair value hierarchy. The Company did not have non-recurring fair value measurements as at December 31, 2024 and December 31, 2023 (in thousands $).

Short-term investments
Dec. 31, 2024 Level 1 Level 2 Level 3 Total
Public equities and share purchase warrants 172 47 6 225
Total recurring fair value measurements 172  47  225 
Dec. 31, 2023 Level 1 Level 2 Level 3 Total
Public equities and share purchase warrants 708 44  754 
Total recurring fair value measurements 708  44  754 

Co-investments
Dec. 31, 2024 Level 1 Level 2 Level 3 Total
Co-investments (1)
5,511 67,337 72,848
Total recurring fair value measurements 5,511  67,337  —  72,848 
Dec. 31, 2023 Level 1 Level 2 Level 3 Total
Co-investments (1)
15,357 78,171 93,528
Total recurring fair value measurements 15,357 78,171 93,528
(1) Co-investments also include investments made in funds which the Company consolidates that directly hold publicly traded equities or precious metals.










31


SPROTT INC.
Notes to the consolidated financial statements
For the years ended December 31, 2024 and 2023
Other assets
Dec. 31, 2024 Level 1 Level 2 Level 3 Total
Private holdings —  —  4,371  4,371 
Assets attributable to non-controlling interest —  13,934  —  13,934 
Total recurring fair value measurements —  13,934  4,371  18,305 
Dec. 31, 2023 Level 1 Level 2 Level 3 Total
Private holdings —  —  4,890  4,890 
Assets attributable to non-controlling interest 1,706  13,733  —  15,439 
Total recurring fair value measurements 1,706  13,733  4,890  20,329 

The following tables provides a summary of changes in the fair value of Level 3 financial assets (in thousands $):
Short-term investments
Changes in the fair value of Level 3 measurements - Dec. 31, 2024
Dec. 31, 2023 Purchases and reclassifications Sales Net unrealized gains (losses) included in net income Dec. 31, 2024
Share purchase warrants 2 23 (19) 6
Total 2 23 (19) 6

Changes in the fair value of Level 3 measurements - Dec. 31, 2023
Dec. 31, 2022 Purchases and reclassifications Sales Net unrealized gains (losses) included in net income Dec. 31, 2023
Share purchase warrants 47 48 (37) (56) 2
Total 47 48 (37) (56) 2










32


SPROTT INC.
Notes to the consolidated financial statements
For the years ended December 31, 2024 and 2023
Other assets
Changes in the fair value of Level 3 measurements - Dec. 31, 2024
Dec. 31, 2023 Purchases and reclassifications Sales Net unrealized gains (losses) included in net income Dec. 31, 2024
Private holdings 4,890 (519) 4,371
Total 4,890 (519) 4,371

Changes in the fair value of Level 3 measurements - Dec. 31, 2023
Dec. 31, 2022 Purchases and reclassifications Sales Net unrealized gains (losses) included in net income Dec. 31, 2023
Private holdings 5,263 (373) 4,890
Total 5,263 (373) 4,890

During the year ended December 31, 2024, the Company transferred public equities of $nil (December 31, 2023 - $0.1 million) from Level 2 to Level 1 within the fair value hierarchy.
The following table presents the valuation techniques used by the Company in measuring fair values:
Type Valuation technique
Public equities, precious metals and share purchase warrants Fair values are determined using publicly available prices or pricing models which incorporate all available market-observable inputs.
Co-investments Fair values are based on the last available net asset value.
Fixed income securities Fair values are based on independent market data providers or third-party broker quotes.
Private holdings Fair values based on variety of valuation techniques, including discounted cash flows, comparable recent transactions and other techniques used by market participants.

The Company’s Level 3 securities consist of private holdings and share purchase warrants. The significant unobservable inputs used in these valuation techniques can vary considerably over time, and include gray market financing prices, volatility and discount rates. A significant change in any of these inputs in isolation would result in a material impact in fair value measurement. The potential impact of a 5% change in the significant unobservable inputs on profit or loss would be approximately $0.2 million (December 31, 2023 - $0.2 million).

Financial instruments not carried at fair value
The carrying amounts of fees receivable, other assets, accounts payable and accrued liabilities, compensation payable and loan facility represent a reasonable approximation of fair value.





33


SPROTT INC.
Notes to the consolidated financial statements
For the years ended December 31, 2024 and 2023
13     Related party transactions
The remuneration of directors and other key management personnel of the Company for employment services rendered are as follows (in thousands $):
For the years ended
Dec. 31, 2024 Dec. 31, 2023
Fixed salaries and benefits 4,385  4,655 
Variable incentive-based compensation 9,249  6,139 
Share-based compensation 9,915  9,915 
23,549  20,709 
The DSU plan for independent directors of the Company vests annually over a three-year period and may only be settled in cash upon retirement. DSUs issued in lieu of directors' fees and dividends vest immediately. There were 10,991 DSUs issued during the year (December 31, 2023 - 15,782).

14     Dividends
The following dividends were declared by the Company during the year ended December 31, 2024:
Record date Payment date Cash dividend
per share
Total dividend amount (in thousands $)
November 18, 2024 - Regular dividend Q3 2024 December 3, 2024 $0.30 7,749
August 19, 2024 - Regular dividend Q2 2024 September 3, 2024 $0.25 6,466
May 21, 2024 - Regular dividend Q1 2024 June 5, 2024 $0.25 6,466
March 4, 2024 - Regular dividend Q4 2023 March 19, 2024 $0.25 6,466
Dividends declared in 2024 (1)
27,147 
(1) Subsequent to year end, on February 25, 2025, a regular dividend of $0.30 per common share was declared for the quarter ended December 31, 2024. This dividend is payable on March 25, 2025 to shareholders of record at the close of business on March 10, 2025.

34


SPROTT INC.
Notes to the consolidated financial statements
For the years ended December 31, 2024 and 2023
15 Risk management activities
The Company's exposure to market, credit, liquidity and concentration are described below:
Market risk
Market risk refers to the risk that a change in the level of one or more of market prices, interest rates, foreign exchange rates, indices, volatilities, correlations or other market factors, such as liquidity, will result in a change in the fair value of an asset. The Company's financial instruments are classified as FVTPL. Therefore, certain changes in fair value or permanent impairment, if any, affect reported earnings as they occur. The maximum risk resulting from financial instruments is determined by the fair value of the financial instruments. The Company manages market risk through regular monitoring of its investments and co-investments. The Company separates market risk into three categories: price risk, interest rate risk and foreign currency risk.
Price risk
Price risk arises from the possibility that changes in the price of the Company's investments and co-investments will result in changes in carrying value. If the market values of investments and co-investments classified as FVTPL increased or decreased by 5%, with all other variables held constant, this would have resulted in an increase or decrease in net income before tax of approximately $3.9 million for the year (December 31, 2023 - $5 million). For more details about the Company's investments and co-investments, refer to Note 3, Note 4 and Note 5.
The Company's revenues are also exposed to price risk since management fees, carried interest and performance fees are all correlated with assets under management, which fluctuates with changes in the market values of the assets in the funds and managed accounts managed by SAM, SRLC, SRSR, SAM US and RCIC.
Interest rate risk
Interest rate risk arises from the possibility that changes in interest rates will adversely affect the value of, or cash flows from, financial assets and liabilities. The Company’s earnings, particularly through its co-investment in private strategies LPs and outstanding balance on the Company's line of credit, are exposed to volatility as a result of sudden changes in interest rates.
As at December 31, 2024, the Company had $3.6 million in short-term government notes (December 31, 2023 - $Nil).
Foreign currency risk
Foreign currency risk arises from foreign exchange rate movements that could negatively impact either the carrying value of financial assets and liabilities or the related cash flows when translating those balances into the Company's functional currency, Canadian dollars. The Company's primary foreign currency is the U.S. dollar. The Company may employ certain hedging strategies to mitigate foreign currency risk.
The US entities assets are all denominated in U.S. dollars with their translation impact being reported as part of other comprehensive income in the financial statements. Excluding the impact of the US entities, as at December 31, 2024, approximately $63.7 million (December 31, 2023 - $73.2 million) of total Canadian assets were invested in short-term investments and co-investments priced in U.S. dollars. A total of $24.5 million (December 31, 2023 - $9.7 million) of cash, $13.2 million (December 31, 2023 -$6.8 million) of accounts receivable and $10.3 million (December 31, 2023 - $8.2 million) of other assets were denominated in USD. As at December 31, 2024, if the exchange rate between the U.S. dollar and the Canadian dollar increased or decreased by 5%, with all other variables held constant, the increase or decrease in net income attributable to the translation of the above mentioned assets would have been approximately $5.6 million for the year (December 31, 2023 - $4.9 million).



35


SPROTT INC.
Notes to the consolidated financial statements
For the years ended December 31, 2024 and 2023
Credit risk
Credit risk is the risk that a borrower will not honor its commitments and a loss to the Company may result.
Loans receivable
The Company incurs credit risk indirectly through co-investments made in the private strategies LPs managed by SRLC and SRSR. During the loan origination process, management takes into account a number of factors and is committed to several processes to ensure that this risk is appropriately mitigated. These include:
•emphasis on first priority and/or secured financings;
•the investigation of the creditworthiness of borrowers;
•the employment of qualified and experienced loan professionals;
•a review of the sufficiency of the borrower’s business plans including plans that will enhance the value of the underlying security;
•frequent and documented status updates provided on business plans;
•engagement of qualified independent advisors (e.g. lawyers, engineers and geologists) to protect the Company's interests; and
•legal reviews that are performed to ensure that all due diligence requirements are met prior to funding.
The Company may syndicate loans in certain circumstances if it wishes to reduce its exposure to a borrower or comply with loan exposure maximums. The Company reviews its policies regarding its lending limits on an ongoing basis.
Investments
The Company incurs credit risk when entering into, settling and financing various proprietary transactions. As at December 31, 2024 and 2023, the Company's most significant proprietary investments counterparty was Royal Bank of Canada ("RBC") which acts as a custodian for most of the Company's proprietary investments. RBC is registered as an investment dealer subject to regulation by the Canadian Investment Regulatory Organization; and as a result, it is required to maintain minimum levels of regulatory capital at all times.
Other
The majority of accounts receivable relate to management, carried interest and performance fees receivable from the funds and managed accounts managed by the Company. Credit risk is managed in this regard by dealing with counterparties that the Company believes to be creditworthy and by actively monitoring credit exposure and the financial health of the counterparties.
The US entities incur credit risk when entering into, settling and financing various proprietary transactions. As at December 31, 2024 and 2023, the US entities' most significant counterparty was RBC Capital Markets, LLC ("RBCCM"), the carrying broker of SGRIL and custodian of the net assets of the funds managed by RCIC and SAM US. RBCCM is registered as a broker-dealer and registered investment advisor subject to regulation by FINRA and the SEC; as a result, it is required to maintain minimal levels of regulatory capital at all times.





36


SPROTT INC.
Notes to the consolidated financial statements
For the years ended December 31, 2024 and 2023
Liquidity risk
Liquidity risk is the risk that the Company cannot meet a demand for cash or fund its obligations as they come due.
The Company's exposure to liquidity risk is minimal as it maintains sufficient levels of liquid assets to meet its obligations as they come due. Additionally, the Company has access to a $75 million committed line of credit with a major Canadian Schedule I bank. As at December 31, 2024, the Company had $46.8 million or 12% (December 31, 2023 - $20.7 million or 5%) of its total assets in cash and cash equivalents. In addition, approximately $24 million or 31% (December 31, 2023 - $39.7 million or 40%) of co-investments and short-term investments held by the Company are readily marketable and are recorded at their fair value.
The Company's exposure to liquidity risk as it relates to its' co-investments in private strategies LPs arises from fluctuations in cash flows from making capital calls and receiving capital distributions. The Company manages its co-investment liquidity risk through the ongoing monitoring of scheduled capital calls and distributions ("match funding") and through its broader treasury risk management program and enterprise capital budgeting. As at December 31, 2024, the Company had $6.7 million in co-investment commitments from the private strategies segment (December 31, 2023 - $5.9 million). Financial liabilities, including accounts payable and accrued liabilities and compensation payable, are short-term in nature and are generally due within a year.
The following are the remaining contractual maturities of financial liabilities as at December 31, 2024 (in thousands $):
Contractual obligations Carrying
Amount
Less
than
1 year
1-3
years
4-5
years
More
 than
5 years
Operating accounts payable 6,418 6,418
Compensation payable 11,829 11,829
Lease obligation 10,211 1,097 2,306 1,915 4,893
Total contractual obligations 28,458 19,344 2,306 1,915 4,893
The Company's management team is responsible for reviewing resources to ensure funds are readily available to meet its financial obligations as they come due, as well as ensuring adequate funds exist to support business strategies and operations growth. The Company manages liquidity risk by monitoring cash balances on a daily basis. To meet any liquidity shortfalls, actions taken by the Company could include: drawing on the line of credit; liquidating investments and co-investments and/or issuing common shares.
Concentration risk
The majority of the Company's AUM, as well as its investments and co-investments are focused on the natural resource sector, and in particular, precious metals and critical materials.







37


SPROTT INC.
Notes to the consolidated financial statements
For the years ended December 31, 2024 and 2023
16     Segmented information
For management purposes, the Company is organized into business units based on its products, services and geographical locations and has four reportable segments as follows:
•Exchange listed products (reportable), which provides management services to the Company's closed-end physical trusts and exchange traded funds ("ETFs"), both of which are actively traded on public securities exchanges;
•Managed equities (reportable), which provides management services to the Company's alternative investment strategies managed in-house and on a sub-advisory basis;
•Private strategies (reportable), which provides lending and streaming activities through limited partnership vehicles;
•Corporate (reportable), which provides capital, balance sheet management and enterprise shared services to the Company's subsidiaries; and
•All other segments (non-reportable), which do not meet the definition of reportable segments per IFRS 8.
Management monitors the operating results of its business units separately for the purpose of making decisions about resource allocation and performance assessment. Segment performance is evaluated based on earnings before interest expense, income taxes, amortization and impairment of intangible assets and goodwill, gains and losses on investments (as if such gains and losses had not occurred), stock-based compensation, severance, new hire accruals and other, foreign exchange (gain) loss, costs relating to the exit of non-core businesses, revaluation of contingent considerations, non-recurring regulatory, professional fees and other, shares received on recognition of contingent consideration, carried interest and performance fees and carried interest and performance fee payouts (adjusted base EBITDA).
Adjusted base EBITDA is not a measurement in accordance with IFRS and should not be considered as an alternative to net income or any other measure of performance under IFRS.
Transfer pricing between operating segments is performed on an arm's length basis in a manner similar to transactions with third parties.
The following tables present the operations of the Company's segments (in thousands $):
For the year ended December 31, 2024
Exchange listed products Managed
equities
Private strategies Corporate
Consolidation, elimination and all other segments (1)
Consolidated
Total revenue 112,498 39,204 27,824 (384) (487) 178,655
Total expenses 33,591 25,556 11,593 35,078 3,831 109,649
Income (loss) before income taxes 78,907 13,648 16,231 (35,462) (4,318) 69,006
Adjusted base EBITDA 81,033 7,363 12,331 (14,098) (1,466) 85,163
(1) Total revenue includes revenues from non-reportable segments of $2,018, net of investment losses of $2,505







38


SPROTT INC.
Notes to the consolidated financial statements
For the years ended December 31, 2024 and 2023
For the year ended December 31, 2023 (1)
Exchange listed products Managed
equities
Private strategies Corporate
Consolidation, elimination and all other segments (2)
Consolidated
Total revenue 84,713 30,180 28,183 (198) 8,489 151,367
Total expenses 10,718 26,222 15,604 33,776 14,756 101,076
Income (loss) before income taxes 73,995 3,958 12,579 (33,974) (6,267) 50,291
Adjusted base EBITDA 62,303 7,756 12,361 (11,047) 514 71,887
(1) Prior period figures have been updated to conform with current presentation
(2) Total revenue includes revenues from non-reportable segments of $9,483, net of investment losses of $994

For geographic reporting purposes, transactions are primarily recorded in the location that corresponds with the underlying subsidiary's country of domicile that generates the revenue. The following table presents the revenue of the Company by geographic location (in thousands $):
For the years ended
Dec. 31, 2024 Dec. 31, 2023
Canada 155,240  137,287 
United States 23,415  14,080 
178,655  151,367 
17     Loan facility
As at December 31, 2024, the Company had $nil (December 31, 2023 - $24.2 million) outstanding on its credit facility, which matures on August 8, 2028. As at December 31, 2024, the Company was in compliance with all covenants, terms and conditions under the credit facility.
The Company has access to a credit facility of $75 million with a major Canadian schedule I chartered bank. Amounts under the facility may be borrowed in U.S. dollars through SOFR or base rate loans. Amounts may also be borrowed in Canadian dollars through prime rate loans or CORRA loans.
Key terms under the current credit facility are noted below:
Structure
•5-year, $75 million revolver with "bullet maturity" August 8, 2028
Interest rate
•SOFR + 2.33%
Covenant terms
•Minimum AUM: CAD$15.4 billion;
•Debt to EBITDA less than or equal to 2.5:1; and
•EBITDA to interest expense more than or equal to 2.5:1

39


SPROTT INC.
Notes to the consolidated financial statements
For the years ended December 31, 2024 and 2023
18     Commitments and provisions
The Company has commitments to make co-investments in private strategies LPs or commitments to make co-investments in fund strategies in the Company's other segments. As at December 31, 2024, the Company had $5.2 million in co-investment commitments in private strategies LPs due within one year (December 31, 2023 - $4 million) and $1.5 million due after 12 months (December 31, 2023 - $1.9 million).
40
EX-99.4 6 exhibit994-ceocertificatex.htm EX-99.4 Document

EXHIBIT 99.4

CERTIFICATION REQUIRED BY RULE 13a-14(a) OR RULE 15d-14(a), PURSUANT TO SECTION 302
OF THE SARBANES-OXLEY ACT OF 2002
I, Whitney George, certify that:
1.   I have reviewed this annual report on Form 40-F of Sprott Inc.;
2.   Based on my knowledge, this report does not contain any untrue statement of a material fact or omit to state a material fact necessary to make the statements made, in light of the circumstances under which such statements were made, not misleading with respect to the period covered by this report;
3.   Based on my knowledge, the financial statements, and other financial information included in this report, fairly present in all material respects the financial condition, results of operations and cash flows of the company as of, and for, the periods presented in this report;
4.   The company’s other certifying officer and I are responsible for establishing and maintaining disclosure controls and procedures (as defined in Exchange Act Rules 13a-15(e) and 15d-15(e)) and internal control over financial reporting (as defined in Exchange Act Rules 13a-15(f) and 15d-15(f)) for the company and have:
a.  
Designed such disclosure controls and procedures, or caused such disclosure controls and procedures to be designed under our supervision, to ensure that material information relating to the company, including its consolidated subsidiaries, is made known to us by others within those entities, particularly during the period in which this report is being prepared;
b.
Designed such internal control over financial reporting, or caused such internal control over financial reporting to be designed under our supervision, to provide reasonable assurance regarding the reliability of financial reporting and the preparation of financial statements for external purposes in accordance with generally accepted accounting principles;
c.  
Evaluated the effectiveness of the company’s disclosure controls and procedures and presented in this report our conclusions about the effectiveness of the disclosure controls and procedures, as of the end of the period covered by this report based on such evaluation; and
d.  
Disclosed in this report any change in the company’s internal control over financial reporting that occurred during the period covered by the annual report that has materially affected, or is reasonably likely to materially affect, the company’s internal control over financial reporting; and
5.   The company’s other certifying officer and I have disclosed, based on our most recent evaluation of internal control over financial reporting, to the company’s auditors and the audit committee of the company’s board of directors (or persons performing the equivalent functions):
a.
 
All significant deficiencies and material weaknesses in the design or operation of internal control over financial reporting which are reasonably likely to adversely affect the company’s ability to record, process, summarize and report financial information; and
b.
 
Any fraud, whether or not material, that involves management or other employees who have a significant role in the company’s internal control over financial reporting.


 Date: February 26, 2025
/s/Whitney George                       
Signature
Chief Executive Officer
Title

EX-99.5 7 exhibit995-cfocertificatex.htm EX-99.5 Document

EXHIBIT 99.5

CERTIFICATION REQUIRED BY RULE 13a-14(a) OR RULE 15d-14(a), PURSUANT TO SECTION 302
OF THE SARBANES-OXLEY ACT OF 2002
I, Kevin Hibbert, certify that:
1.   I have reviewed this annual report on Form 40-F of Sprott Inc.;
2.   Based on my knowledge, this report does not contain any untrue statement of a material fact or omit to state a material fact necessary to make the statements made, in light of the circumstances under which such statements were made, not misleading with respect to the period covered by this report;
3.   Based on my knowledge, the financial statements, and other financial information included in this report, fairly present in all material respects the financial condition, results of operations and cash flows of the company as of, and for, the periods presented in this report;
4.   The company’s other certifying officer and I are responsible for establishing and maintaining disclosure controls and procedures (as defined in Exchange Act Rules 13a-15(e) and 15d-15(e)) and internal control over financial reporting (as defined in Exchange Act Rules 13a-15(f) and 15d-15(f)) for the company and have:
a.  
Designed such disclosure controls and procedures, or caused such disclosure controls and procedures to be designed under our supervision, to ensure that material information relating to the company, including its consolidated subsidiaries, is made known to us by others within those entities, particularly during the period in which this report is being prepared;
b.
Designed such internal control over financial reporting, or caused such internal control over financial reporting to be designed under our supervision, to provide reasonable assurance regarding the reliability of financial reporting and the preparation of financial statements for external purposes in accordance with generally accepted accounting principles;
c.  
Evaluated the effectiveness of the company’s disclosure controls and procedures and presented in this report our conclusions about the effectiveness of the disclosure controls and procedures, as of the end of the period covered by this report based on such evaluation; and
d.  
Disclosed in this report any change in the company’s internal control over financial reporting that occurred during the period covered by the annual report that has materially affected, or is reasonably likely to materially affect, the company’s internal control over financial reporting; and
5.   The company’s other certifying officer and I have disclosed, based on our most recent evaluation of internal control over financial reporting, to the company’s auditors and the audit committee of the company’s board of directors (or persons performing the equivalent functions):
a.  
All significant deficiencies and material weaknesses in the design or operation of internal control over financial reporting which are reasonably likely to adversely affect the company’s ability to record, process, summarize and report financial information; and
b.  
Any fraud, whether or not material, that involves management or other employees who have a significant role in the company’s internal control over financial reporting.

Date: February 26, 2025
/s/Kevin Hibbert                       
Signature
Chief Financial Officer
Title

EX-99.6 8 exhibit996-ceocertificatex.htm EX-99.6 Document

EXHIBIT 99.6
CERTIFICATION PURSUANT TO 18 U.S.C. SECTION 1350,
AS ENACTED PURSUANT TO
SECTION 906 OF THE U.S. SARBANES-OXLEY ACT OF 2002
Sprott Inc. (the “Company”) is filing with the U.S. Securities and Exchange Commission on the date hereof, its annual report on Form 40-F for the fiscal year ended December 31, 2024 (the “Report”).
I, Whitney George, Chief Executive Officer of the Company, certify, pursuant to 18 U.S.C. section 1350, as enacted pursuant to section 906 of the U.S. Sarbanes-Oxley Act of 2002, that, to my knowledge:
(i) the Report fully complies with the requirements of section 13(a) or 15(d) of the U.S. Securities Exchange Act of 1934; and
(ii) the information contained in the Report fairly presents, in all material respects, the financial condition and results of operations of the Company.
 
/s/Whitney George
Name:   Whitney George
Title:   Chief Executive Officer
Date: February 26, 2025


EX-99.7 9 exhibit997-cfocertificatex.htm EX-99.7 Document

EXHIBIT 99.7
CERTIFICATION PURSUANT TO 18 U.S.C. SECTION 1350,
AS ENACTED PURSUANT TO
SECTION 906 OF THE U.S. SARBANES-OXLEY ACT OF 2002
Sprott Inc. (the “Company”) is filing with the U.S. Securities and Exchange Commission on the date hereof, its annual report on Form 40-F for the fiscal year ended December 31, 2024 (the “Report”).
I, Kevin Hibbert, Chief Financial Officer of the Company, certify, pursuant to 18 U.S.C. section 1350, as enacted pursuant to section 906 of the U.S. Sarbanes-Oxley Act of 2002, that, to my knowledge:
(i) the Report fully complies with the requirements of section 13(a) or 15(d) of the U.S. Securities Exchange Act of 1934; and
(ii) the information contained in the Report fairly presents, in all material respects, the financial condition and results of operations of the Company.
 
/s/Kevin Hibbert
Name:   Kevin Hibbert    
Title:   Chief Financial Officer
Date: February 26, 2025


EX-99.8 10 kpmgsii40fconsentltrq42024.htm EX-99.8 Document
image_1.jpg
    

    

KPMG LLP
Bay Adelaide Centre
333 Bay Street, Suite 4600
Toronto, ON M5H 2S5
Canada
Tel 416-777-8500
Fax 416-777-8818


Consent of Independent Registered Public Accounting Firm

The Board of Directors of Sprott Inc.:

We consent to the use of:
•our report of independent registered public accounting firm dated February 25, 2025 on the consolidated financial statements of Sprott Inc. (the “Company”) which comprise the consolidated balance sheets as at December 31, 2024 and 2023, the related consolidated statements of operations and comprehensive income, changes in shareholders’ equity and cash flows for the years then ended, and the related notes, and
•our report of independent registered public accounting firm dated February 25, 2025 on the effectiveness of the Company’s internal control over financial reporting as of December 31, 2024
each of which is included in this Annual Report on Form 40-F of the Company for the year ended December 31, 2024.
We also consent to the incorporation by reference of such reports in the Registration Statement on Form S-8 (File No. 333-242456) of Sprott Inc.

/s/ KPMG LLP
Chartered Professional Accountants, Licensed Public Accountants
February 26, 2025
Toronto, Canada
© 2025 KPMG LLP, an Ontario limited liability partnership and a member firm of the KPMG global organization of independent member firms
affiliated with KPMG International Limited, a private English company limited by guarantee. All rights reserved.