UNITED STATES
SECURITIES AND EXCHANGE COMMISSION
WASHINGTON, D.C. 20549
FORM 20-F
(Mark One)
☐ REGISTRATION STATEMENT PURSUANT TO SECTION 12(b) OR (g) OF THE SECURITIES EXCHANGE ACT OF 1934
OR
☒ ANNUAL REPORT PURSUANT TO SECTION 13 OR 15(d) OF THE SECURITIES EXCHANGE ACT OF 1934
For the fiscal year ended December 31, 2024
OR
☐ TRANSITION REPORT PURSUANT TO SECTION 13 OR 15(d) OF THE SECURITIES EXCHANGE ACT OF 1934
For the transition period from ____ to _____
OR
☐ SHELL COMPANY REPORT PURSUANT TO SECTION 13 OR 15(d) OF THE SECURITIES EXCHANGE ACT OF 1934
Date of event requiring this shell company report _____________
Commission file number 001-41631

| XIAO-I CORPORATION |
| (Exact Name of Registrant as Specified in Its Charter) |
| Not Applicable |
| (Translation of Registrant’s Name Into English) |
| Cayman Islands |
| (Jurisdiction of Incorporation or Organization) |
| 5/F, Building 2, No. 2570 Hechuan Road, Minhang District Shanghai, China 201101 |
| (Address of Principal Executive Offices) |
| Hui Yuan 5/F, Building 2, No. 2570 Hechuan Road, Minhang District Shanghai, China 201101 Tel: +86 021-64435203 Fax: +86 021-52270508 |
| (Name, Telephone, E-mail and/or Facsimile number and Address of Company Contact Person) |
Copies
to:
Laura Hemmann, Esq.
iTKG Law LLC
100 Corporate Dr,
Lebanon, New Jersey 08833
Phone: +1 (835)-222-4854
Securities registered or to be registered pursuant to Section 12(b) of the Act.
| Title of Each Class | Trading Symbol(s) | Name of Each Exchange on which Registered | ||
| American Depositary Shares, each representing three Ordinary Shares, par value $0.00005 per share | AIXI | Nasdaq Global Market |
Securities registered or to be registered pursuant to Section 12(g) of the Act.
| None |
| (Title of Class) |
Securities for which there is a reporting obligation pursuant to Section 15(d) of the Act.
| None |
| (Title of Class) |
Indicate the number of outstanding shares of each of the issuer’s classes of capital or common stock as of the close of the period covered by the annual report.
31,949,038 Ordinary Shares, par value $0.00005 per share
Indicate by check mark if the registrant is a well-known seasoned issuer, as defined in Rule 405 of the Securities Act. ☐ Yes ☒ No
If this report is an annual or transition report, indicate by check mark if the registrant is not required to file reports pursuant to Section 13 or 15(d) of the Securities Exchange Act of 1934. ☐ Yes ☒ No
Note – Checking the box above will not relieve any registrant required to file reports pursuant to Section 13 or 15(d) of the Securities Exchange Act of 1934 from their obligations under those Sections.
Indicate by check mark whether the registrant (1) has filed all reports required to be filed by Section 13 or 15(d) of the Securities Exchange Act of 1934 during the preceding 12 months (or for such shorter period that the registrant was required to file such reports), and (2) has been subject to such filing requirements for the past 90 days. ☒ Yes ☐ No
Indicate by check mark whether the registrant has submitted electronically every Interactive Data File required to be submitted pursuant to Rule 405 of Regulation S-T (§232.405 of this chapter) during the preceding 12 months (or for such shorter period that the registrant was required to submit such files). ☒ Yes ☐ No
Indicate by check mark whether the registrant is a large accelerated filer, an accelerated filer, a non-accelerated filer, or an emerging growth company. See the definitions of “large accelerated filer,” “accelerated filer,” and “emerging growth company” in Rule 12b-2 of the Exchange Act.
| Large accelerated filer | ☐ | Accelerated filer | ☐ |
| Non-accelerated filer | ☒ | Emerging growth company | ☒ |
If an emerging growth company that prepares its financial statements in accordance with U.S. GAAP, indicate by check mark if the registrant has elected not to use the extended transition period for complying with any new or revised financial accounting standards†† provided pursuant to Section 13(a) of the Exchange Act. ☐
Indicate by check mark whether the registrant has filed a report on and attestation to its management’s assessment of the effectiveness of its internal control over financial reporting under Section 404(b) of the Sarbanes-Oxley Act (15 U.S.C. 7262(b)) by the registered public accounting firm that prepared or issued its audit report. ☐
If securities are registered pursuant to Section 12(b) of the Act, indicate by check mark whether the financial statements of the registrant included in the filing reflect the correction of an error to previously issued financial statements. ☐
Indicate by check mark whether any of those error corrections are restatements that required a recovery analysis of incentive-based compensation received by any of the registrant’s executive officers during the relevant recovery period pursuant to §240.10D-1(b). ☐
Indicate by check mark which basis of accounting the registrant has used to prepare the financial statements included in this filing:
| U.S. GAAP ☒ | International Financial Reporting Standards as issued by the International Accounting Standards Board ☐ | Other ☐ |
If “Other” has been checked in response to the previous question, indicate by check mark which financial statement item the registrant has elected to follow. Item 17 ☐ Item 18 ☐
If this is an annual report, indicate by check mark whether the registrant is a shell company (as defined in Rule 12b-2 of the Exchange Act). ☐ Yes ☒ No
| † | The term “new or revised financial accounting standard” refers to any update issued by the Financial Accounting Standards Board to its Accounting Standards Codification after April 5, 2012. |
TABLE OF CONTENTS
ABOUT THIS ANNUAL REPORT
Unless otherwise indicated or the context requires otherwise, the reference in this annual report to:
| ● | “Xiao-I” or the “Company” or “we” or “us” is to Xiao-I Corporation, an exempted company with limited liability incorporated under the laws of Cayman Islands; |
| ● | “AI Plus” is to AI Plus Holding Limited, organized under the law of British Virgin Islands, as Xiao-I’s intermediate holding company; |
| ● | “Xiao-I Technology” is to Xiao-I Technology Limited, organized under the law of Hong Kong, which is wholly owned by AI Plus; |
| ● | “WFOE” is to Zhizhen Artificial Technology (Shanghai) Company Limited (“Zhizhen Technology”), a limited liability company established and existing under the laws of the PRC, which is wholly owned by Xiao-I Technology; |
| ● | “Shanghai Xiao-I” or the “VIE” is to Shanghai Xiao-I Robot Technology Co., Ltd., a company limited by shares established and existing under the laws of the PRC; |
| ● | “the PRC operating entities” refers to the VIE, Shanghai Xiao-I, and its subsidiaries; |
| ● | “Memorandum and Articles of Association” means the amended and restated memorandum of association (“Memorandum”) and the amended and restated articles of association (“Articles of Association”) of Xiao-I; |
| ● | “China” or the “PRC” are to the People’s Republic of China, including the special administrative regions of Hong Kong and Macau, and excluding Taiwan for the purposes of this annual report only; the term “Chinese” has a correlative meaning for the purpose of this annual report; |
| ● | “Mainland China”, “mainland of PRC” or “mainland PRC” are to the mainland China of the PRC, excluding Taiwan, the special administrative regions of Hong Kong and Macau for the purposes of this annual report only; the term “mainland Chinese” has a correlative meaning for the purpose of this annual report; |
| ● | “PRC government”, “PRC regulatory authorities”, “PRC authorities”, “PRC governmental authorities”, “Chinese government”, “Chinese authorities” or “Chinese governmental authorities” is to the government of mainland China for the purposes of this annual report only; and the similar wordings have a correlative meaning for the purpose of this annual report; |
| ● | “PRC laws and regulations”, “PRC laws”, “laws of PRC”, “Chinese laws and regulations” or “Chinese laws” are to the laws and regulations of mainland China; and the similar wordings have a correlative meaning for the purpose of this annual report; |
| ● | “Ordinary Shares” are to the ordinary shares of the Company, par value US$0.00005 per share; |
| ● | “$,” “U.S.$,” “U.S. dollars,” “dollars” and “USD” are to U.S. dollars; |
| ● | “RMB” and “¥” are to Renminbi; |
| ● | “Companies Act” is to the Companies Act (As Revised) of the Cayman Islands. |
| ● | “ADSs” refer to Xiao-I’s American depositary shares, each of which represents three Ordinary Shares. |
Xiao-I is a holding company incorporated in the Cayman Islands. As a holding company with no material operations of its own, Xiao-I conducts a substantial majority of its operations through Shanghai Xiao-I Robot Technology Co., Ltd. (“Shanghai Xiao-I”), a variable interest entity (the “VIE”), in the People’s Republic of China, or “PRC” or “China.” Investors in Xiao-I’s ADSs should be aware that they may never hold equity interests in the VIE, but rather purchasing equity interests solely in Xiao-I, the Cayman Islands holding company, which does not own any of the business in China conducted by the VIE and the VIE’s subsidiaries (“the PRC operating entities”). Xiao-I’s indirect wholly owned subsidiary, Zhizhen Artificial Intelligent Technology (Shanghai) Co. Ltd. (“Zhizhen Technology” or “WFOE”) entered into a series of contractual arrangements that establish the VIE structure (the “VIE Agreements”). The VIE structure is used to provide investors with exposure to foreign investment in China-based companies where Chinese law prohibits direct foreign investment in the operating companies. Xiao-I has evaluated the guidance in FASB ASC 810 and determined that Xiao-I is the primary beneficiary of the VIE, for accounting purposes, based upon such contractual arrangements. ASC 810 requires a VIE to be consolidated if the company is subject to a majority of the risk of loss for the VIE or is entitled to receive a majority of the VIE’s residual returns. A VIE is an entity in which a company or its WFOE, through contractual arrangements, is fully and exclusively responsible for the management of the entity, absorbs all risk of losses of the entity (excluding non-controlling interests), receives the benefits of the entity that could be significant to the entity (excluding non-controlling interests), and has the exclusive right to exercise all voting rights of the entity, and therefore the company or its WFOE is the primary beneficiary of the entity for accounting purposes. Under ASC 810, a reporting entity has a controlling financial interest in a VIE, and must consolidate that VIE, if the reporting entity has both of the following characteristics: (a) the power to direct the activities of the VIE that most significantly affect the VIE’s economic performance; and (b) the obligation to absorb losses, or the right to receive benefits, that could potentially be significant to the VIE. Through the VIE Agreements, the Company is deemed the primary beneficiary of the VIE for accounting purposes. The VIE has no assets that are collateral for or restricted solely to settle its obligations. The creditors of the VIE do not have recourse to the Company’s general credit. Accordingly, under U.S. GAAP, the results of the PRC operating entities are consolidated in Xiao-I’s financial statements. However, investors will not and may never hold equity interests in the PRC operating entities. The VIE Agreements may not be effective in providing control over Shanghai Xiao-I. Uncertainties exist as to Xiao-I’s ability to enforce the VIE Agreements, and the VIE Agreements have not been tested in a court of law. The Chinese regulatory authorities could disallow this VIE structure, which would likely result in a material change in the PRC operating entities’ operations and the value of Xiao-I’s ADSs, including that it could cause the value of such securities to significantly decline or become worthless. See “Item 3. Key Information—D. Risk Factors —Risks relating to Our Corporate Structure” and “Item 7. Major Shareholders and Related Party Transactions —B. Related Party Transactions —Consolidation.”
Xiao-I is a holding company with no operations of its own. Xiao-I conducts its operations in China primarily through the PRC operating entities in China. As a result, although other means are available for us to obtain financing at the holding company level, Xiao-I’s ability to pay dividends and other distributions to its shareholders and to service any debt it may incur may depend upon dividends and other distributions paid by Xiao-I’s PRC subsidiaries, which relies on dividends and other distributions paid by the PRC operating entities pursuant to the VIE Agreements. If any of these entities incurs debt on its own in the future, the instruments governing such debt may restrict its ability to pay dividends and other distributions to Xiao-I.
In addition, dividends and distributions from WFOE and the VIE are subject to regulations and restrictions on dividends and payment to parties outside of China. Applicable PRC law permits payment of dividends to Xiao-I by WFOE only out of net income, if any, determined in accordance with PRC accounting standards and regulations. A PRC company is not permitted to distribute any profits until any losses from prior fiscal years have been offset by general reserve fund and profits (if general reserve fund is not enough). Profits retained from prior fiscal years may be distributed together with distributable profits from the current fiscal year. In addition, a wholly foreign-owned enterprise is required to set aside at least 10% of its accumulated after-tax profits each year, if any, to fund a certain statutory reserve fund, until the aggregate amount of such fund reaches 50% of its registered capital. As of December 31, 2023 and 2024, our PRC operating entities had restricted amount of US$237,486 (RMB1,569,546) and US$237,486 (RMB1,569,546) the reserve fund, respectively. Moreover, registered share capital and capital reserve accounts are also restricted from withdrawal in the PRC, up to the amount of net assets held in each operating subsidiary. In contrast, there is presently no foreign exchange control or restrictions on capital flows into and out of Hong Kong. Hence, Xiao-I’s Hong Kong subsidiary is able to transfer cash without any limitation to the Cayman Islands under normal circumstances.
Further, the PRC government also imposes controls on the conversion of RMB into foreign currencies and the remittance of currencies out of the PRC. Xiao-I’s WFOE generates primarily all of its revenue in Renminbi, which is not freely convertible into other currencies. As a result, any restriction on currency exchange may limit the ability of Xiao-I’s WFOE to use its Renminbi revenues to pay dividends to Xiao-I. The PRC government may continue to strengthen its capital controls, and more restrictions and substantial vetting process may be put forward by State Administration of Foreign Exchange (the “SAFE”) for cross-border transactions falling under both the current account and the capital account. Any limitation on the ability of Xiao-I’s WFOE to pay dividends or make other kinds of payments to Xiao-I could materially and adversely limit its ability to grow, make investments or acquisitions that could be beneficial to our business, pay dividends, or otherwise fund and conduct our business. As of 2024, seven of our shareholders did not register according to the registration procedures stipulated in Circular 37 Registration of the SAFE when they conducted their other external investment activities unrelated to us. As a result, these shareholders may be subject to penalties themselves, and WFOE may be unable to open a new capital account with relevant banks within China according to their internal control policies and may be restricted from remitting funds or handling other foreign exchange businesses within China unless and until we remediate the non-compliance. In 2023, WFOE has successfully opened a new capital account with Bank of Ningbo. Apart from a small amount of the IPO proceeds reserved for overseas use, we were able to transfer the rest of the IPO proceeds from overseas to WFOE for VIE’s product development and operations through both WFOE’s new capital account with Bank of Ningbo and WFOE’s pre-existing capital account with Agricultural Bank of China where WFOE has reserved foreign exchange quota. So long as there are no changes to PRC laws and regulations, or internal control policies of Bank of Ningbo, we are not aware of any substantial obstacles for WFOE to receive fund transfers to its capital account with Bank of Ningbo from overseas in the near future. However, should there be any changes to PRC laws and regulations or internal control policies of Bank of Ningbo in the future, WFOE then may be restricted from transferring funds from overseas to its capital account with Bank of Ningbo as a result.
Additionally, the transfer of funds among the PRC operating entities are subject to the Provisions on Private Lending Cases, which was implemented on January 1, 2021, to regulate the financing activities between natural persons, legal persons and unincorporated organizations. The Provisions on Private Lending Cases does not prohibit using cash generated from one PRC operating entity to fund another affiliated PRC operating entity’s operations. Xiao-I or the PRC operating entities have not been notified of any other restriction which could limit the PRC operating entities’ ability to transfer cash among each other.
For the years ended December 31, 2022, 2023 and 2024, the cash flows that have occurred between the Company, the VIE and its consolidated subsidiaries, WFOE which is the primary beneficiary of the VIE, and other subsidiaries are summarized as the following:
| For the years ended December 31, | ||||||||||||
| 2022 | 2023 | 2024 | ||||||||||
| Cash paid by Xiao-I Corporation to other subsidiaries | $ | - | $ | 27,897,826 | $ | 5,427,500 | ||||||
| Cash transfer from other subsidiaries to WFOE | - | 25,000,000 | 4,820,000 | |||||||||
| Cash transfer from WFOE to VIE and its consolidated subsidiaries | - | 24,504,585 | 4,936,837 | |||||||||
| Cash transfer from VIE and its consolidated subsidiaries to WFOE | - | 640,150 | 651,188 | |||||||||
| Cash transfer from VIE and its consolidated subsidiaries to other subsidiaries | - | 740,000 | 935,400 | |||||||||
| Cash transfer from WFOE to other subsidiaries | - | 576,205 | - | |||||||||
| Cash transfer from other subsidiaries to Xiao-I Corporation | $ | - | $ | 453,800 | $ | 1,596,500 | ||||||
From January 1, 2025 to the date of this annual report, cash was transferred among the Company, WFOE, other subsidiaries of the Company, the VIE and its consolidated subsidiaries, as follows: (i) the Company provided a total of US$3.60 million in cash to its other subsidiaries while other subsidiaries transferred US$0.17 million to the Company; (ii) WFOE provided a total of US$3.32 million to VIE and its subsidiaries while VIE and its subsidiaries transferred US$0.45 million to WFOE; (iii) WFOE and VIE and its subsidiaries transferred nil and US$0.12 million to other subsidiaries, respectively; and (iv) other subsidiaries transferred US$3.00 million to WFOE. The aforementioned cash transfers were generally for working capital purpose among the Company, WFOE, VIE and its consolidated subsidiaries, and other subsidiaries. Xiao-I intends to keep any future earnings to finance the expansion of its business, and it does not anticipate that any cash dividends will be paid in the foreseeable future. In the future, cash proceeds from overseas financing activities, including the IPO proceeds, may be transferred by Xiao-I to AI Plus, and then transferred to Xiao-I Technology, and then transferred to WFOE via capital contribution or shareholder loans, as the case may be. Cash proceeds may flow to Shanghai Xiao-I from WFOE pursuant to certain contractual arrangements between WFOE and Shanghai Xiao-I as permitted by the applicable PRC regulations. As a result of these PRC laws and regulations, the PRC operating entities are restricted in their ability to transfer a portion of their net assets to the Company. For details about the applicable PRC laws and regulations that limit transfer of funds from overseas to the PRC operating entities, see “Item 14. Material Modifications to the Rights of Security Holders and Use of Proceeds — Use of Proceeds”, “Item 3. Key Information—D. Risk Factors —Risks relating to Our Corporate Structure— Some of our shareholders are not in compliance with the PRC’s regulations relating to offshore investment activities by PRC residents. As a result, these shareholders may be subject to penalties themselves, and WFOE may be unable to open a new capital account with relevant banks within China according to their internal control policies and may be restricted from remitting funds or handling other foreign exchange businesses within China unless and until we remediate the non-compliance,” and “Item 3. Key Information—D. Risk Factors —Risks relating to Doing Business in China—PRC regulation of loans to, and direct investment in, PRC entities by offshore holding companies and governmental control of currency conversion may delay us from using our available funds to make loans to our PRC subsidiary and consolidated affiliated entities, or to make additional capital contributions to our PRC subsidiary, which could materially and adversely affect our liquidity and our ability to fund and expand the business of our PRC subsidiary and consolidated affiliated entities.”
As of December 31, 2023 and 2024, we held cash and cash equivalents in multiple currencies. Of these, US$688,277 and US$461,382 of cash and cash equivalents were denominated in RMB, US$675,913 and US$272,050 of cash and cash equivalents were denominated in US dollars, and US$200,352 and US$113,161 of cash and cash equivalents were denominated in Hong Kong dollars, respectively. All amounts have been translated into U.S. dollars using the exchange rates in effect as of the respective balance sheet dates.
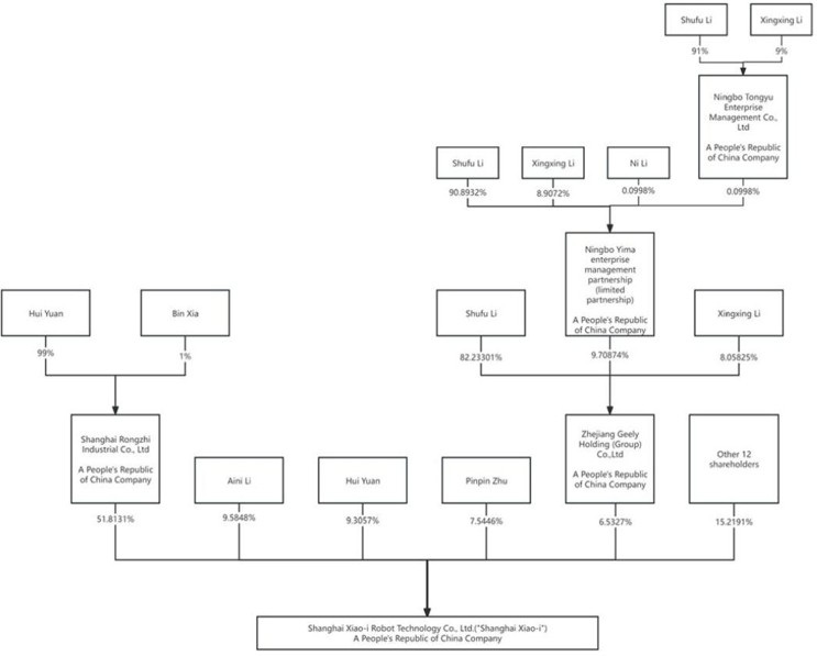
Organizational Structure.
The following diagram illustrates the corporate legal structure of Xiao-I as of the date of this annual report.
The following diagram illustrates the ownership of the VIE, Shanghai Xiao-I as of the date of this annual report.

PRESENTATION OF FINANCIAL INFORMATION
The consolidated financial statements included in this annual report have been prepared in accordance with accounting principles generally accepted in the United States of America, or U.S. GAAP. The reporting currency is United States dollar. Unless otherwise indicated, all monetary amounts in this annual report are in U.S. dollars.
This annual report contains translations of certain foreign currency amounts into U.S. dollars for the convenience of the reader. Unless otherwise stated, all translations from Renminbi to U.S. dollars were made at RMB7.2993 to $1.00 on December 31, 2024, representing the noon buying rate in The City of New York for cable transfers of RMB as certified for customs purposes by the Federal Reserve Board. Xiao-I makes no representation that the Renminbi or U.S. dollar amounts referred to in this annual report could have been or could be converted into U.S. dollars or Renminbi, as the case may be, at any particular rate or at all.
TRADEMARKS, SERVICE MARKS AND TRADE NAMES
Solely for convenience, the trademarks, service marks, logos, copyrights and trade names referred to in this annual report are without the ® and ™ symbols. Such references are not intended to indicate, in any way, that we will not assert, to the fullest extent under applicable law, our rights or the rights of the applicable licensors to these trademarks, service marks, logos, copyrights and trade names or that the applicable owner will not assert its rights to these trademarks, service marks, logos, copyrights and trade names. This annual report contains additional trademarks, service marks, logos, copyrights and trade names of others, which are the property of their respective owners. All trademarks, service marks, logos, copyrights and trade names appearing in this annual report are, to our knowledge, the property of their respective owners. We do not intend our use or display of other companies’ trademarks, service marks, logos, copyrights or trade names to imply a relationship with, or endorsement or sponsorship of us by, any other companies.
CAUTIONARY STATEMENT REGARDING FORWARD-LOOKING STATEMENTS
This annual report contains statements that constitute forward-looking statements. Many of the forward-looking statements contained in this annual report can be identified by the use of forward-looking words such as “anticipate,” “believe,” “could,” “expect,” “should,” “plan,” “intend,” “estimate” and “potential,” among others.
Forward-looking statements appear in a number of places in this annual report and include, but are not limited to, statements regarding our intent, belief or current expectations. Forward-looking statements are based on our management’s beliefs and assumptions and on information currently available to our management. Such statements are subject to risks and uncertainties, and actual results may differ materially from those expressed or implied in the forward-looking statements due to of various factors, including, but not limited to, those identified under the section entitled “Risk Factors” in this annual report. These risks and uncertainties include factors relating to:
| ● | general economic, political, demographic and business conditions in China and globally; |
| ● | The PRC operating entities’ ability to implement their growth strategy; |
| ● | the success of operating initiatives, including marketing and promotional efforts and new product and service development by us and the PRC operating entities’ competitors; |
| ● | The PRC operating entities’ ability to develop and apply their technologies to support and expand their product and service offerings; |
| ● | the availability of qualified personnel and the ability to retain such personnel; |
| ● | competition in the AI industries; |
| ● | changes in government policies and regulation; |
| ● | other factors that may affect our financial condition, liquidity and results of operations; and |
| ● | other risk factors discussed under “Risk Factors.” |
Forward-looking statements speak only as of the date they are made, and we do not undertake any obligation to update them in light of new information or future developments or to release publicly any revisions to these statements in order to reflect later events or circumstances or to reflect the occurrence of unanticipated events.
PART I
Item 1. Identity of Directors, Senior Management and Advisers.
Not applicable.
Item 2. Offer Statistics and Expected Timetable.
Not applicable.
Item 3. Key Information.
A. [Reserved]
B. Capitalization and Indebtedness.
Not applicable.
C. Reasons for the Offer and Use of Proceeds.
Not applicable.
D. Risk Factors.
SUMMARY OF RISK FACTORS
An investment in our ADSs is subject to a number of risks, including but not limited to risks relating to doing business in China, risks relating to doing business in Hong Kong, risks relating to our corporate structure, risks relating to our business and industry, and risks relating to the ADSs. Investors should carefully consider all of the information in this annual report before making an investment in the ADSs. The following list summarizes some, but not all, of these risks. Please read the information in the section below entitled “Risk Factors” for a more thorough description of these and other risks.
Risks Relating to Our Business and Industry
| ● | Recent U.S. Treasury rules on investment in Chinese AI and technology sectors may adversely impact our financial condition and results of our operations. |
| ● | We have had net losses (except for 2021) and negative cash flows from operating activities in the past, and we may not achieve or sustain profitability. |
| ● | If we fail to maintain and grow our customer base, keep our customers engaged through our products and solutions, our business growth may not be sustainable. |
| ● | If we fail to maintain and enhance the functions, performance, reliability, design, security, and scalability of our platforms to meet our customers’ evolving needs, we may lose our customers. |
| ● | If our products and solutions do not achieve sufficient market acceptance, our business and competitive position will suffer. |
| ● | If our expansion into new industries is not successful, our business, prospects and growth momentum may be materially and adversely affected. |
| ● | The market in which we participate is competitive, and if we do not compete effectively, our business, operating results and financial condition could be harmed. |
| ● | If we fail to adapt and respond effectively to rapidly changing technology, evolving industry standards, changing regulations, and changing customer needs, requirements or preferences, our business may be materially and adversely affected. |
| ● | To support our business growth, we continue to invest heavily in our research and development efforts, the expenses of which may negatively impact our cash flow, and may not generate the results we expect to achieve. |
| ● | If our platforms experience material errors, defects or security issues, we may lose our customers, fail to honor our obligations in respect of our contract liabilities, and incur significant remedial costs. |
| ● | Our brand is integral to our success. If we fail to effectively maintain, promote and enhance our brand, our business and competitive advantage may be harmed. |
| ● | Security breaches and attacks against our systems and network, and any failure to otherwise protect personal, confidential and proprietary information, could damage our reputation and negatively impact our business, as well as materially and adversely affect our financial condition and results of operations. |
| ● | We partially rely on third-party service providers to conduct our business and any interruption or delay in such third parties or our own failure may impair our customers’ experience. |
| ● | Our products and solutions rely on the stable performance of servers, and any disruption to our servers due to internal and external factors could diminish demand for our products and solutions, harm our business, our reputation and results of operations and subject us to liability. |
| ● | Our and our business partners’ business operations have been adversely affected by the COVID-19 outbreak, and may in the future continue to be affected by the COVID-19 outbreak. |
| ● | If the adoption of our products and solutions by our customers are slower than we expected, our business, results of operations and financial condition may be adversely affected. |
| ● | We may fail to conduct our sales and marketing activities in a cost-effective manner and we are subject to limitations in promoting our products and solutions. |
| ● | If we fail to provide high quality customer services, our brand, business, and results of operations may be harmed. |
| ● | We had a concentration of major customers during the years ended December 31, 2022, 2023 and 2024 and if our existing major customers cease to engage our services, we may be unable to find new customers with similar attributable revenue within a reasonable time or at all. |
| ● | The intensifying competition, change in sector trend and landscape and government policies may have a direct impact on the industries where our clients operate their businesses, and negatively affect the stability of our clients, which may subsequently have negative impact on our business. |
| ● | Our reliance on a limited number of suppliers for certain essential services could adversely affect our ability to manage our business effectively and subsequently harm our business. |
| ● | We may fail to obtain or maintain all required licenses, permits and approvals to operate our business. |
| ● | We may fail to obtain, maintain and protect our intellectual property rights and proprietary information or prevent third parties from any unauthorized use of our technologies. |
| ● | We may become subject to intellectual property disputes, which are costly and may subject us to significant liability and increased costs of business. |
| ● | We and our management may from time to time be subject to claims, disputes, lawsuits and other legal and administrative proceedings. |
| ● | Changes in laws and regulations related to the internet or changes in the internet infrastructure itself may diminish the demand for our products and solutions and have a negative impact on our business. |
| ● | We are dependent on the continuous services of our senior management and other key employees. If we fail to attract, retain and motivate qualified personnel, our business could be materially and adversely affected. |
| ● | Future strategic acquisitions and investments may fail and may result in material and adverse impact on our financial condition and results of operations. |
| ● | We may, in the future, grow and expand our international operations, which may expose us to significant risks. |
| ● | We may be unable to obtain any additional capital required in a timely manner or on acceptable terms, or at all. Moreover, our future capital needs may require us to sell additional equity or debt securities that may dilute our shareholders’ shareholdings or subject us to covenants that may restrict our operations or our ability to pay dividends. |
| ● | We have not independently verified the accuracy or completeness of data, estimates, and projections in this annual report that we obtained from third-party sources, and such information involves assumptions and liabilities. |
| ● | We have identified one material weakness in our internal control over financial reporting as of December 31, 2024. If our remediation of the material weaknesses is not effective, or if we experience additional material weaknesses in the future or otherwise fail to maintain proper and effective internal control over financial reporting, our ability to produce accurate and timely consolidated financial statements could be impaired, investors may lose confidence in our financial reporting and the trading price of the ADSs may decline. |
| ● | We face risks related to natural disasters, health epidemics and other outbreaks, which could significantly disrupt our business operations. |
| ● | Economic substance legislation of the Cayman Islands may adversely impact us or our operations. |
| ● | The Cayman Islands was removed from the Financial Action Task Force (“FATF”) grey list” in October 2023. It is not currently listed on the FATF’s high-risk jurisdictions (grey list) or blacklist. The European Union still includes the Cayman Islands on its own list of non-cooperative tax jurisdictions, but this is separate from FATF. It is unclear how this will affect us. |
Risks Relating to Our Corporate Structure
| ● | In the following discussion of risks relating to our corporate structure, “we,” “us,” or “our” refer to Xiao-I. |
| ● | If the PRC government finds that the agreements that establish the structure for operating our businesses in China do not comply with PRC regulations on foreign investment in internet and other related businesses, or if these regulations or their interpretation change in the future, we could be subject to severe penalties or be forced to relinquish our interests in those operations and our ADSs may decline in value dramatically or even become worthless. |
| ● | The contractual arrangements with the VIE and its shareholders may not be as effective as equity ownership in providing operational control. |
| ● | Any failure by the VIE or its shareholders to perform their obligations under our contractual arrangements with them would have a material and adverse effect on our business. |
| ● | The contractual arrangements with the VIE are governed by PRC law. Accordingly, these contracts would be interpreted in accordance with PRC law, and any disputes would be resolved in accordance with PRC legal procedures, which may not protect you as much as those of other jurisdictions, such as the United States. |
| ● | Contractual arrangements we have entered into with the VIE and its shareholders may be subject to scrutiny by the PRC tax authorities. A finding that we owe additional taxes could significantly reduce our consolidated net income and the value of your investment. |
| ● | We are a holding company and will rely on dividends paid by our subsidiaries for our cash needs. Any limitation on the ability of our subsidiaries to make dividend payments to us, or any tax implications of making dividend payments to us, could limit our ability to pay our parent company expenses or pay dividends to holders of our ADSs. |
| ● | If the seals of our PRC subsidiary and the VIE are not kept safely, are stolen, or used by unauthorized persons or for unauthorized purposes, the corporate governance of these entities could be severely and adversely compromised. |
| ● | We may lose the ability to use and enjoy assets held by the VIE that are critical to the operation of our business if the VIE declares bankruptcy or become subject to a dissolution or liquidation proceeding. |
| ● | Substantial uncertainties exist with respect to the interpretation and implementation of the newly enacted PRC Foreign Investment Law and how it may impact the viability of our current corporate structure and business operations. |
| ● | Some of our shareholders are not in compliance with the PRC’s regulations relating to offshore investment activities by PRC residents. As a result, these shareholders may be subject to penalties themselves, and WFOE may be unable to open a new capital account with relevant banks within China according to their internal control policies and may be restricted from remitting funds or handling other foreign exchange businesses within China unless and until we remediate the non-compliance. |
Risks Relating to Doing Business in China
| ● | In the following discussion of risks relating to doing business in China “we,” “us,” or “our” refer to the PRC operating entities. |
| ● | Changes in the political and economic policies of the PRC government or in relations between China and the United States or other governments may materially and adversely affect our PRC operating entities’ business, financial condition and results of operations and may result in its inability to sustain our growth and expansion strategies. |
| ● | Uncertainties with respect to the enforcement of laws, and changes in laws and regulations in China with little advance notice, could materially and adversely affect us. |
| ● | Content posted or displayed on our platform may be found objectionable by PRC regulatory authorities and may subject us to penalties and other severe consequences. |
| ● | Advertisements shown on our platform may subject us to penalties and other administrative actions. |
| ● | The Holding Foreign Companies Accountable Act (“HFCAA”) and the Accelerating Holding Foreign Companies Accountable Act (“AHFCAA”) passed by the U.S. Senate, all call for additional and more stringent criteria to be applied to emerging market companies upon assessing the qualification of their auditors, especially the non-U.S. auditors who are not inspected by the Public Company Accounting Oversight Board (“PCAOB”). These developments could add uncertainties to our offering and listing on the Nasdaq Global Market, and Nasdaq may determine to delist our securities if in the future the PCAOB determines that it cannot inspect or fully investigate our auditor. |
| ● | It may be difficult for overseas regulators to conduct investigation or collect evidence within China. |
| ● | The approval, filing or other requirements of the CSRC or other PRC government authorities may be required under PRC laws. |
| ● | If the Chinese government chooses to exert more oversight and control over offerings that are conducted overseas and/or foreign investment in China-based issuers, such action could significantly limit or completely hinder our ability to offer or continue to offer securities to investors and cause the value of Xiao-I’s ADSs to significantly decline or become worthless. |
| ● | The custodians or authorized users of our controlling non-tangible assets, including seals, may fail to fulfill their responsibilities, or misappropriate or misuse these assets. |
| ● | Under the PRC Enterprise Income Tax Law, we may be classified as a PRC “resident enterprise,” which could result in unfavorable tax consequences to us and our shareholders and have a material adverse effect on our results of operations and the value of your investment. |
| ● | There are significant uncertainties under the EIT Law relating to the withholding tax liabilities of our PRC subsidiary, and dividends payable by our PRC subsidiary to our offshore subsidiaries may not qualify to enjoy certain treaty benefits. |
| ● | We face uncertainty with respect to indirect transfer of equity interests in PRC resident enterprises by their non-PRC holding companies. We face uncertainties regarding the reporting on and consequences of previous private equity financing transactions involving the transfer and exchange of shares in our Company by non-resident investors. |
| ● | China’s M&A Rules and certain other PRC regulations establish complex procedures for some acquisitions of Chinese companies by foreign investors, which could make it more difficult for us to pursue growth through acquisitions in China. |
| ● | PRC regulations relating to offshore investment activities by PRC residents may limit our PRC subsidiary’s ability to increase its registered capital or distribute profits to us or otherwise expose us to liability and penalties under PRC law. |
| ● | Failure to comply with PRC regulations regarding the registration requirements for employee stock ownership plans or share option plans may subject the PRC plan participants or us to fines and other legal or administrative sanctions. |
| ● | PRC regulation of loans to, and direct investment in, PRC entities by offshore holding companies and governmental control of currency conversion may delay us from using our available funds to make loans to our PRC subsidiary and consolidated affiliated entities, or to make additional capital contributions to our PRC subsidiary, which could materially and adversely affect our liquidity and our ability to fund and expand the business of our PRC subsidiary and consolidated affiliated entities. |
| ● | Fluctuation in the value of the RMB may have a material adverse effect on the value of your investment. |
| ● | If additional remedial measures are imposed on major PRC-based accounting firms, including our independent registered public accounting firm, our financial statements could be determined not to be in compliance with the SEC requirements. |
| ● | We face uncertainties with respect to the enactment, interpretation and implementation of Anti-Monopoly Guidelines for the Internet Platform Economy Sector. |
Risks Relating to Doing Business in Hong Kong
| ● | We may be subject to uncertainty about any changes in the economic, political and legal environment in Hong Kong, and it is possible that most of the legal and operational risks associated with operating in the PRC may also apply to operations in Hong Kong in the future. |
| ● | Our operations in Hong Kong are governed by the laws and regulations in Hong Kong. If there is significant change to current political arrangements between mainland China and Hong Kong, the PRC government may intervene or influence our Hong Kong operations, which could result in a material change in our operations in Hong Kong. |
| ● | You may incur additional costs and procedural obstacles in effecting service of legal process, enforcing foreign judgments or bringing actions in Hong Kong against Xiao-I or its management named in the annual report based on Hong Kong laws. |
Risks Relating to the ADSs
| ● | Because we do not expect to pay dividends in the foreseeable future, you must rely on a price appreciation of the ADSs for a return on your investment. |
| ● | A large, active trading market for the ADSs may not develop and you may not be able to resell your ADSs at or above the public offering price. |
| ● | The trading price of the ADSs is likely to be volatile, which could result in substantial losses to investors. |
| ● | The sale or availability for sale of substantial amounts of ADSs could adversely affect their market price. |
| ● | Holders of ADSs have fewer rights than shareholders and must act through the depositary to exercise their rights. |
| ● | Except in limited circumstances, the depositary for our ADSs will give us a discretionary proxy to vote the Ordinary Shares underlying your ADSs if you do not vote at shareholders’ meetings, which could adversely affect your interests. |
| ● | You may not receive distributions on the ADSs or any value for them if such distribution is illegal or impractical or if any required government approval cannot be obtained in order to make such distribution available to you. |
| ● | Your right to participate in any future rights offerings may be limited, which may cause dilution to your holdings. |
| ● | You may be subject to limitations on transfers of your ADSs. |
| ● | Your rights to pursue claims against the depositary as a holder of ADSs are limited by the terms of the deposit agreement. |
| ● | ADS holders may not be entitled to a jury trial with respect to claims arising under the deposit agreement, which could result in less favorable outcomes to the plaintiff(s) in any such action. |
| ● | The deposit agreement may be amended or terminated without your consent. |
| ● | Holders or beneficial owners of the ADSs have limited recourse if we or the depositary fail to meet our respective obligations under the deposit agreement. |
| ● | Techniques employed by short sellers may drive down the market price of the ADSs. |
| ● | If securities or industry analysts do not publish research or publish inaccurate or unfavorable research about our business, the market price for the ADSs and trading volume could decline. |
| ● | Our failure to meet the continued listing requirements of Nasdaq could result in a delisting of the ADSs. |
| ● | Because we are incorporated under the laws of the Cayman Islands, you may face difficulties in protecting your interests, and your ability to protect your rights through the U.S. Federal courts may be limited. |
| ● | United States civil liabilities and certain judgments obtained against us by our shareholders may not be enforceable. |
| ● | The ability of U.S. authorities to bring actions for violations of U.S. securities law and regulations against us, our directors and executive officers named in this annual report (except H. David Sherman) may be limited. Therefore, you may not be afforded the same protection as provided to investors in U.S. domestic companies. |
| ● | You may experience difficulties in effecting service of legal process, enforcing foreign judgments or bringing original actions in the PRC, based on United States or other foreign laws, against us, our directors and executive officers named in this annual report (except H. David Sherman). Therefore, you may not be able to enjoy the protection of such laws in an effective manner. |
| ● | As a company incorporated in the Cayman Islands, we are permitted to adopt certain home country practices in relation to corporate governance matters that differ significantly from the Nasdaq corporate governance listing standards; these practices may afford less protection to shareholders than they would enjoy if we complied fully with the Nasdaq corporate governance listing standards. |
| ● | Our articles of association contain anti-takeover provisions that could discourage a third party from acquiring us, which could limit our shareholders’ opportunity to sell their shares, including Ordinary Shares represented by the ADSs, at a premium, as a result, it could materially adversely affect the rights of holders of our ADSs. |
| ● | We are an emerging growth company within the meaning of the Securities Act and may take advantage of certain reduced reporting requirements. |
| ● | We are a foreign private issuer within the meaning of the rules under the Exchange Act, and as such we are exempt from certain provisions applicable to U.S. domestic public companies. |
| ● | We will incur increased costs as a result of being a public company, particularly after we cease to qualify as an “emerging growth company.” |
| ● | There can be no assurance we will not be a passive foreign investment company (“PFIC”), for any taxable year, which could result in adverse U.S. federal income tax consequences to U.S. investors in our ADSs or Ordinary Shares. |
| ● | We are not required to disclose compensation of Directors and Officers under Cayman Islands law. |
Holding Foreign Companies Accountable Act
Pursuant to the HFCAA if the SEC determines that we have filed audit reports issued by a registered public accounting firm that has not been subject to inspections by the PCAOB for two consecutive years, the SEC will prohibit our shares or the ADSs from being traded on a national securities exchange or in the over-the-counter trading market in the United States. As a result of such trading prohibition, the Nasdaq Global Market may make a determination to delist our securities. On December 15, 2022, the PCAOB announced that it was able to secure complete access to inspect and investigate PCAOB-registered public accounting firms headquartered in mainland China and Hong Kong completely in 2022. The PCAOB Board vacated its previous 2021 determinations that the PCAOB was unable to inspect or investigate completely registered public accounting firms headquartered in mainland China and Hong Kong (the “Determinations”). However, whether the PCAOB will continue to be able to satisfactorily conduct inspections of PCAOB-registered public accounting firms headquartered in mainland China and Hong Kong is subject to uncertainties and depends on a number of factors out of our and our auditor’s control. The PCAOB continues to demand complete access in mainland China and Hong Kong moving forward and is making plans to resume regular inspections in early 2023 and beyond, as well as to continue pursuing ongoing investigations and initiate new investigations as needed. Our financial statements contained in this annual report on Form 20-F have been audited by Assentsure PAC, as an auditor of companies that are traded publicly in the United States and a firm registered with the PCAOB, is subject to laws in the United States pursuant to which the PCAOB conducts regular inspections to assess its compliance with the applicable professional standards. Notwithstanding the foregoing, in the future, if there is any regulatory change or step taken by PRC regulators that does not permit our auditor to provide audit documentations located in China to the PCAOB for inspection or investigation, investors may be deprived of the benefits of such inspection. Any audit reports not issued by auditors that are completely inspected by the PCAOB, or a lack of PCAOB inspections of audit work undertaken in China that prevents the PCAOB from regularly evaluating our auditors’ audits and their quality control procedures, could result in a lack of assurance that our financial statements and disclosures are adequate and accurate, then such lack of inspection could cause our securities to be delisted from the stock exchange. The delisting of our ADSs, or the threat of their being delisted, may materially and adversely affect the value of your investment. As such, as of the date of this annual report, Xiao-I’s auditor is not subject to the Determinations announced by the PCAOB. However, Xiao-I cannot assure you whether Nasdaq or regulatory authorities would apply additional and more stringent criteria to it after considering the effectiveness of its auditor’s audit procedures and quality control procedures, adequacy of personnel and training, or sufficiency of resources, geographic reach or experience as related to the audit of our financial statements. Furthermore, there is a risk that Xiao-I’s auditor cannot be inspected by the PCAOB because of a position taken by an authority in a foreign jurisdiction in the future, and that the PCAOB may re-evaluate its determination as a result of any obstruction with the implementation of the Statement of Protocol. Such lack of inspection or re-evaluation could cause trading in Xiao-I’s securities to be prohibited on a national exchange or in the over-the-counter trading market under the HFCAA, and, as a result, Nasdaq may determine to delist Xiao-I’s securities, which may cause the value of Xiao-I’s securities to decline or become worthless. For more detailed information, see “Item 3. Key Information—D. Risk Factors —Risks Relating to Doing Business in China— The HFCCA and the AHFCCA passed by the U.S. Senate, all call for additional and more stringent criteria to be applied to emerging market companies upon assessing the qualification of their auditors, especially the non-U.S. auditors who are not inspected by the PCAOB. These developments could add uncertainties to our offering and listing on the Nasdaq Global Market, and Nasdaq may determine to delist our securities if in the future the PCAOB determines that it cannot inspect or fully investigate our auditor.”
Permissions, Approvals, Licenses and Permits Required from the PRC Government Authorities for Our Operations and for Offering of Our Securities to Foreign Investors
The PRC operating entities’ operations in China are governed by PRC laws and regulations. Xiao-I, its subsidiaries, the PRC operating entities have received all requisite permissions and approvals from the PRC government authorities for their business operations currently conducted in China. Neither has Xiao-I nor its subsidiaries, nor the PRC operating entities received any denial of permissions for their business operations currently conducted in China. These permissions and approvals include (without limitation) License for Value-added Telecommunications Services, Business License, Record Registration Form for Foreign Trade Business Operators, Customs Declaration Entity Registration Certificate. Xiao-I, its subsidiaries, the PRC operating entities are currently not required to obtain permission from any of the PRC authorities to issue ADSs or Ordinary Shares to foreign investors. However, Xiao-I is subject to the risks of uncertainty of any future actions of the PRC government in this regard including the risk that Xiao-I inadvertently concludes that the permissions or approvals discussed here are not required, that applicable laws, regulations or interpretations change such that Xiao-I is required to obtain approvals in the future, or that the PRC government could disallow Xiao-I’s holding company structure, which would likely result in a material change in its operations, including its ability to continue its existing holding company structure, carry on its current business, accept foreign investments, and offer or continue to offer securities to its investors. These adverse actions could cause the value of Xiao-I’s ADSs to significantly decline or become worthless. Xiao-I may also be subject to penalties and sanctions imposed by the PRC regulatory agencies, including the CSRC, if it fails to comply with such rules and regulations, which would likely adversely affect the ability of Xiao-I’s securities to be listed on a U.S. exchange, which would likely cause the value of Xiao-I’s securities to significantly decline or become worthless. For more detailed information, see “Item 3. Key Information—D. Risk Factors —Risks Relating to Doing Business in China—The approval, filing or other requirements of the CSRC or other PRC government authorities may be required under PRC laws.”
Implications of Being an Emerging Growth Company
We are an “emerging growth company” as defined in the Jumpstart Our Business Startups Act of 2012, or the JOBS Act. As such, we may take advantage of specific exemptions from various reporting requirements that are applicable to other publicly traded entities that are not emerging growth companies. These exemptions include:
| ● | not being required to comply with the auditor attestation requirements of Section 404 of the Sarbanes-Oxley Act of 2002; |
| ● | not being required to comply with any requirement that may be adopted by the Public Company Accounting Oversight Board regarding mandatory audit firm rotation or a supplement to the auditor’s report providing additional information about the audit and the financial statements (i.e., an auditor discussion and analysis); |
| ● | not being required to submit some executive compensation matters to shareholder advisory votes, such as “say-on-pay,” “say-on-frequency” and “say-on-golden parachutes;” and |
| ● | not being required to disclose some executive compensation related items such as the correlation between executive compensation and performance and comparisons of the chief executive officer’s compensation to median employee compensation. |
As a result, we do not know if some investors will find our ADSs less attractive. The result may be a less active trading market for our ADSs, and the price of our ADSs may become more volatile.
We will remain an emerging growth company until the earliest of: (i) the last day of the first fiscal year in which our annual gross revenues exceed $1.235 billion; (ii) the last day of the fiscal year following the fifth anniversary of the completion of our initial public offering; (iii) the date that we become a “large accelerated filer” as defined in Rule 12b-2 under the Exchange Act, which would occur if the market value of our common equity held by non-affiliates exceeds $700 million as of the last business day of our most recently completed second fiscal quarter; or (iv) the date on which we have issued more than $1 billion in non-convertible debt securities during any three-year period.
Implications of Being a Foreign Private Issuer
We report under the Exchange Act as a non-U.S. company with foreign private issuer status. Even after we no longer qualify as an emerging growth company, as long as we qualify as a foreign private issuer under the Exchange Act, we will be exempt from specific provisions of the Exchange Act that are applicable to U.S. domestic public companies, including:
| ● | the sections of the Exchange Act regulating the solicitation of proxies, consents or authorizations in respect of a security registered under the Exchange Act; |
| ● | the sections of the Exchange Act requiring insiders to file public reports of their stock ownership and trading activities and liability for insiders who profit from trades made in a short period of time; and |
| ● | the rules under the Exchange Act requiring the filing with the SEC of quarterly reports on Form 10-Q containing unaudited financial and other specific information, or current reports on Form 8-K, upon the occurrence of specified significant events. |
| ● | In addition, we will not be required to file annual reports and consolidated financial statements with the SEC as promptly as U.S. domestic companies whose securities are registered under the Exchange Act, and we will not be required to comply with Regulation FD, which restricts the selective disclosure of material information. |
Both foreign private issuers and emerging growth companies also are exempt from some more stringent executive compensation disclosure rules. Thus, even if we no longer qualify as an emerging growth company, but remain a foreign private issuer, we will continue to be exempt from the more stringent compensation disclosures required of companies that are neither an emerging growth company nor a foreign private issuer.
Implications of Being a Controlled Company
On December 13, 2023, Xiao-I issued 3,700,000 preferred shares, each with a par value of US$0.00005 and carrying a voting right equivalent to 20 votes (the “3.7 million Preferred Shares” or the “Preferred Shares”) to ZunTian Holding Limited (“ZunTian”), an existing shareholder of Xiao-I (the “Issuance”). ZunTian is a BVI-incorporated company wholly owned and controlled by Mr. Hui Yuan (“Mr. Yuan”). Mr. Yuan is the Chief Executive Officer (the “CEO”) and Chairman of the Company and a recognized A1 industry key opinion leader and domain expert. As of the date of this annual report, Mr. Yuan beneficially owns more than 50% of the voting power of Xiao-I. Under the Nasdaq Global Market (“Nasdaq”) listing rules, the Issuance resulted in a change in control and the Company became a “controlled company” as defined under those rules. As a “controlled company,” we are permitted to elect not to comply with certain corporate governance requirements. If we rely on these exemptions, you will not have the same protection afforded to shareholders of companies that are subject to these corporate governance requirements.
RISK FACTORS
An investment in Xiao-I’s ADSs involves significant risks. You should carefully consider all of the information in this annual report, including the risks and uncertainties described below, before making an investment in its ADSs. Any of the following risks could have a material adverse effect on the business, financial condition and results of operations of Xiao-I, its subsidiaries and the PRC operating entities. In any such case, the market price of Xiao-I’s ADSs could decline, and you may lose all or part of your investment.
In the following discussion of risks relating to of our business, operations and financial information, “we,” “us,” or “our” refer to the PRC operating entities except where consolidated financial information is presented in which case “we”, “us” or “our” refer to Xiao-I and its subsidiaries and the PRC operating entities on a consolidated basis.
Risks Relating to Our Business and Industry
Recent U.S. Treasury rules on investment in Chinese AI and technology sectors may adversely impact our financial condition and results of our operations.
The U.S. Treasury Department has finalized rules restricting U.S. investments in certain Chinese technology sectors, including artificial intelligence, effective January 2, 2025. These rules are intended to prevent U.S. capital from supporting Chinese technological advancements that could pose national security risks to the United States. As a PRC-based company engaged in artificial intelligence, these restrictions may adversely affect our ability to attract and secure U.S.-based investments in the future.
While the restrictions primarily target direct U.S. investment in companies operating in sensitive technology sectors, the broad nature of these measures could create indirect challenges, including increased scrutiny of our activities by U.S. investors, difficulties in forming partnerships with U.S.-based entities, or reduced access to global capital markets. Furthermore, any tightening of export controls on advanced technology or AI-related hardware could also limit our ability to access critical components for our operations.
Additionally, the implementation of these rules could impact investor confidence in our business and the market value of our securities, including our ADSs, potentially leading to significant adverse effects on our financial condition, operations, and growth prospects. While we are actively monitoring the implications of these rules, uncertainties surrounding their interpretation and enforcement add risks to our ability to maintain competitive operations and attract foreign investments.
We have had net losses (except for 2021) and negative cash flows from operating activities in the past, and we may not achieve or sustain profitability.
We had a net loss of US$6.01 million and negative cash flows from operations of US$10.92 million in 2022. In 2023, we had net loss of US$27.01 million and negative cash flows from operations of US$15.79 million. In 2024, we had net loss of US$14.55 million and negative cash flows from operations of US$15.14 million. We cannot assure you that we will be able to generate net profit or positive cash flows from operating activities in the future. Our future revenue growth and profitability will depend on a variety of factors, many of which are beyond our control. These factors include market acceptance of our products, effectiveness of our monetization strategy, our ability to control cost and expenses and to manage our growth effectively, market competition, macroeconomic and regulatory environment. We also expect our costs and expenses to increase in the future as we continue to expand our operations and to increase our investments in research and development, which will place significant demands on our management and our operational and financial resources. Continuous expansion may increase the complexity of our business, and we may encounter various difficulties. We may fail to develop and improve our operational, financial and managerial controls, enhance our financial reporting systems and procedures, recruit, train and retain skilled professional personnel, or maintain customer satisfaction to effectively support and manage our growth. If we invest substantial time and resources to expand our operations but fail to manage the growth of our business and capitalize on our growth opportunities effectively, we may not be able to achieve profitability, and our business, financial condition, results of operations and prospects would be materially and adversely affected.
If we fail to maintain and grow our customer base, keep our customers engaged through our products and solutions, our business growth may not be sustainable.
To achieve the sustainable growth of our business, we must continuously attract new customers, retain existing customers and increase their incremental spending on our products and solutions. To keep pace with our customers’ evolving demands, we need to improve our existing products and solutions, and launch new products and solutions, on a timely basis. If we fail to accurately identify our customers’ demands or continuously provide them with products and solutions that add value to their businesses, our customers may be reluctant to increase their spending on our platform, and as a result, the growth of our business may be stalled.
If we fail to maintain and enhance the functions, performance, reliability, design, security, and scalability of our platforms to meet our customers’ evolving needs, we may lose our customers.
The market for AI industry services in China is constantly changing with innovations. Our success has been based on our dedication to the development of innovative and high-quality products and solutions on our platforms. Our ability to continue to attract and retain customers and increase sales depends largely on our ability to continue improving and enhancing the functions, performance, reliability, design, security, and scalability of our platforms.
We may experience difficulties in developing new technologies as it is costly and time consuming, which in turn could delay or prevent the development, introduction or implementation of new products and solutions. While we have invested a significant amount of time and money in our service development to date, we may not have sufficient resources to invest at the same level going forward. To the extent we are unable to improve and enhance the functions, performance, reliability, design, security, and scalability of our platforms in a manner that timely and effectively responds to our customers’ evolving needs, we may lose our customers and our business, financial condition, results of operations, and prospects may be materially and adversely affected.
If our products and solutions do not achieve sufficient market acceptance, our business and competitive position will suffer.
To meet our customers’ rapidly evolving demands, we invest substantial resources in research and development to enhance our products and solutions, as well as in improving our platforms. When we develop or acquire new or enhanced products and solutions, we typically incur significant expenses and expend resources upfront to develop, market, promote and sell the new offerings. Therefore, when we develop or acquire and introduce new or enhanced products and solutions, they must achieve high levels of market acceptance in order to justify the amount of our investment in developing and bringing them to market. Our new products and solutions, or enhancements and changes to our existing products and solutions, could fail to attain sufficient market acceptance for many reasons, including, among others:
| ● | failure to predict market demand accurately in terms of functionality and a failure to supply products and solutions that meet this demand in a timely manner; |
| ● | defects, errors, or disruptions; |
| ● | negative publicity about our platform’s performance or effectiveness; |
| ● | changes in the legal or regulatory requirements, or increased legal or regulatory scrutiny, adversely affecting our platform; |
| ● | emergence of competitors that achieve market acceptance before we do; |
| ● | delays in releasing enhancements to our platform to the market; and |
| ● | introduction or anticipated introduction of competing products or solutions by our competitors. |
If our new products and solutions, or any enhancements, do not achieve adequate acceptance in the market, or if products and solutions developed by others achieve greater acceptance in the market, our business could be harmed.
If our expansion into new industries is not successful, our business, prospects and growth momentum may be materially and adversely affected.
Our products and solutions are specifically designed to address the diversified needs of our customers across different industries. Through our platform resources and years of technology accumulation, we have a track record of successful expansion into and becoming a leader in new industries. We cannot assure you, however, that we will be able to maintain this momentum in the future. Expanding into new industries involves new risks and challenges. Our lack of familiarity with new industries may make it more difficult for us to keep pace with the evolving customer needs and preferences. In addition, there may be one or more existing market leaders in any industry that we decide to expand into. Such companies may be able to compete more effectively than us by leveraging their experience in doing business in that market as well as their deeper industry insight and greater brand recognition among customers. We will need to comply with new laws and regulations applicable to these businesses, the failure of which would adversely affect our reputation, business, results of operations and financial condition. Expansion into any new vertical may place significant strain on our management and resources, and failure to expand successfully could have a material adverse effect on our business and prospects.
The market in which we participate is competitive, and if we do not compete effectively, our business, operating results and financial condition could be harmed.
The AI industry market is competitive and rapidly evolving. The principal competitive factors in our market include research and development capabilities, industry know-how, continuous capital investment, product portfolio, among others. Some of our existing competitors might have substantial competitive advantages, including larger scale, longer operating history, greater brand recognition, more established relationships with customers, suppliers and partners, and greater financial, research and development, marketing and other resources. As a result, our competitors may be able to respond more quickly and effectively than we can to new or changing opportunities, technologies, standards or customer requirements. In addition, some competitors may offer products, solutions and services that address one or more number of functions at lower prices, with greater depth than our products, solutions and services or in different geographies. Our existing and potential competitors may develop and market new products, solutions and services with functionality comparable to ours, and this could force us to decrease prices in order to remain competitive. If we are unable to compete successfully against our current or potential competitors, our business, financial condition, and results of operations may be materially and adversely impacted.
If we fail to adapt and respond effectively to rapidly changing technology, evolving industry standards, changing regulations, and changing customer needs, requirements or preferences, our business may be materially and adversely affected.
The AI industry market is subject to rapid technological changes, evolving industry standards, regulations and customer needs, requirements and preferences. The success of our business will depend, in part, on our ability to adapt and respond to these changes on an effective and timely basis. If we fail to upgrade products and solutions that satisfy customers and end-users and provide enhancements and new features for existing products that keep pace with rapid technological and industry changes, our business, operating results and financial condition could be adversely affected. If new technologies emerge that are able to deliver competitive products, solutions and services at lower prices, more efficiently, more conveniently or more securely, such technologies could adversely impact our ability to compete effectively.
Our platforms must integrate with a variety of network, hardware, mobile and software platforms and technologies, and we need to continuously modify and enhance our products and solutions to adapt to changes and innovation in these technologies. Any failure of our products and solutions to function effectively with evolving technologies could reduce the demand for our products and solutions. If we are unable to respond to these changes in a cost-effective and timely manner, our products and solutions may become less marketable and less competitive or obsolete, and our business, operating results and financial condition could be adversely affected.
To support our business growth, we continue to invest heavily in our research and development efforts, the expenses of which may negatively impact our cash flow, and may not generate the results we expect to achieve.
Our technological capabilities are critical to our success, and we have been continuously investing heavily in our research and development efforts. Our R&D expenses incurred were US$24.00 million, US$52.39 million, and US$34.66 million, respectively, for the years ended December 31, 2022, 2023 and 2024, accounting for 70.7%, 85.4% and 56.9% of our operating expenses for each of the corresponding periods. The industry in which we operate is subject to rapid technological changes and is evolving quickly in terms of technological innovation. We need to invest significant resources, including financial and human resources, in research and development to lead technological advances in order to make our products and solutions innovative and competitive in the market. As a result, we expect that our research and development expenses will continue to increase.
Furthermore, development activities are inherently uncertain, and we might encounter practical difficulties in commercializing our development results. Our significant expenditures on research and development may not generate corresponding benefits. Given the fast pace with which the technology has been and will continue to be developed, we may not be able to timely upgrade our technologies in an efficient and cost-effective manner, or at all. New technologies in our industry could render our platforms, our products and solutions that we are developing or expect to develop in the future obsolete, not commercially viable or unattractive, thereby limiting our ability to recover related development costs, which could result in a decline in our revenues, profitability and market share.
If our platforms experience material errors, defects or security issues, we may lose our customers, fail to honor our obligations in respect of our contract liabilities, and incur significant remedial costs.
Despite repeated testing, our products and solutions by their nature may contain technical errors, defects or security issues that are difficult to detect and rectify, particularly when first introduced or when new versions or upgrades are implemented. Due to the complexity of our products and solutions, we may not be able to fix these errors, defects and security issues in a timely manner or at all. We may incur significant expenses rectifying any material error or defect and compensating our customers who are affected by such error or defect.
Given that many of our customers use our products and solutions in critical parts of their businesses, any error, defect or service interruption on our platforms could result in significant losses for our customers. Our customers may seek significant compensation from us for any losses they incur as a result of such errors or cease using our products and solutions altogether. Such claims, even if unsuccessful, could be costly, time-consuming and distracting to management, result in a diversion of significant resources, and have an adverse effect on our business, operating results and financial condition. We cannot assure you that the disclaimers limiting our exposure to claims, which we typically include in the agreements with our customers, will be enforceable or give us adequate protections against liabilities. Moreover, our customers may share information about their poor experiences in the community, resulting in negative publicity about us. Such negative publicity could damage our reputation and hurt our future sales.
Our brand is integral to our success. If we fail to effectively maintain, promote and enhance our brand, our business and competitive advantage may be harmed.
We believe that maintaining, promoting and enhancing our Xiao-I (Chinese: 小i机器人) brand is critical to maintaining and expanding our business. Maintaining and enhancing our brand depends largely on our ability to continue to provide high quality, well-designed, useful, reliable, and innovative products and solutions, which we cannot assure you we will do successfully.
We believe the importance of brand recognition will increase as competition in our market increases. In addition to our ability to provide reliable and useful AI solutions at competitive prices, the successful promotion of our brand will also depend on the effectiveness of our marketing efforts. We primarily market our products and solutions through our sales and marketing force, and a number of free traffic sources including developers’ word-of-mouth referrals. Our efforts to market our brand have incurred significant costs and expenses and we intend to continue such efforts. We cannot assure you, however, that our selling and marketing expenses will lead to increasing revenue, and even if they did, such increases in revenue might not be sufficient to offset the expenses incurred.
Security breaches and attacks against our systems and network, and any failure to otherwise protect personal, confidential and proprietary information, could damage our reputation and negatively impact our business, as well as materially and adversely affect our financial condition and results of operations.
We have implemented various cybersecurity measures, but such measures may not detect, prevent or control all attempts to compromise our systems, including distributed denial-of-service attacks, viruses, Trojan horses, malicious software, break-ins, phishing attacks, third-party manipulation, security breaches, employee misconduct or negligence or other attacks, risks, data leakage and similar disruptions that may cause service interruptions or jeopardize the security of data stored in and transmitted by our systems or that we otherwise maintain. Breaches of our cybersecurity measures could result in unauthorized access to our systems, misappropriation of information or data, deletion or modification of user information, or a denial-of-service or other interruption to our business operations. As techniques used to obtain unauthorized access to or sabotage systems change frequently and may not be known until launched against us or our third-party service providers, there can be no assurance that we will be able to anticipate, or implement adequate measures to protect against these attacks. If we are unable to avert these attacks and security breaches, we could be subject to significant legal and financial liabilities, our reputation and business would be harmed and we could sustain substantial revenue loss from lost sales and customer dissatisfaction.
We partially rely on third-party service providers to conduct our business and any interruption or delay in such third parties or our own failure may impair our customers’ experience.
We partially rely on third-party service providers with respect to our software and smart city business. For example, we rent an Internet Data Center (IDC) server, which is a complete equipment (including high-speed Internet access bandwidth, high-performance local area network, safe and reliable computer room environment, etc.), professional management, and perfect application service platform, to arrange the software system required by customers. On the basis of this platform, IDC service providers provide customers with Internet basic platform services (server hosting, virtual host, mail cache, virtual mail, etc.) and various value-added services (site rental services, domain name system services, load balancing systems, database systems, data backup services, etc.). Customers need to be able to access our platforms at any time, without interruption or degradation of performance, and we provide some customers with service-level commitments with respect to uptime. Any limitation on the capacity of our data centers or cloud infrastructure could impede our ability to onboard new customers or expand the usage of our existing customers, host our products or serve our customers, which could adversely affect our business, financial condition and results of operations. In addition, any incident affecting our data centers or cloud infrastructure that may be caused by cyberattacks, natural disasters, fire, flood, severe storm, earthquake, power loss, outbreaks of contagious diseases, telecommunications failures, terrorist or other attacks, or other events beyond our control could negatively affect our platform. A prolonged service disruption affecting our data centers or technology infrastructure for any of the foregoing reasons would negatively impact our ability to serve our customers and could damage our reputation with current and potential customers, expose us to liability, cause us to lose customers or otherwise harm our business. We may also incur significant costs for using alternative providers or taking other actions in preparation for, or in response to, events that damage the third-party hosting services we use.
Furthermore, these third-party service providers may not continue to be available to us on commercially reasonable terms, or at all. If we lose our right to use any of these service providers, it could lead to significant increase in our expenses or otherwise result in a delay or disruption in our solutions until equivalent technology is developed by us, or obtained from another third party, and integrated into our solutions. If performance of the third parties that we work with proves unsatisfactory, or if any of them violates its contractual obligations to us, we may need to replace such third party and/or take other remedial action, which could result in additional costs and materially and adversely affect our offerings to customers. Moreover, the financial condition of our third-party service providers may deteriorate over the course of our contract term, which may also impact the ability of such third parties to continue providing their services to us.
Our products and solutions rely on the stable performance of servers, and any disruption to our servers due to internal and external factors could diminish demand for our products and solutions, harm our business, our reputation and results of operations and subject us to liability.
We rely in part upon the stable performance of servers for provision of our products and solutions. Those servers may incur disruptions due to internal and external factors, such as inappropriate maintenance, defects in the servers, cyberattacks, occurrence of catastrophic events or human errors. Such disruptions could result in negative publicity, loss of or delay in market acceptance of our products and solutions, loss of competitive position, lower customer retention or claims by customers for losses sustained by them. In such an event, we may need to expend additional resources to help with recovering. In addition, we may not carry insurance to compensate us for any losses that may result from claims arising from disruption in third-party servers. As a result, our reputation and our brand could be harmed, and our business, results of operations and financial condition may be adversely affected.
Our and our business partners’ business operations have been adversely affected by the COVID-19 outbreak, and may in the future continue to be affected by the COVID-19 outbreak.
Beginning in 2020, normal economic activity received a severe shock when many company offices, retail stores and production facilities across China were forced to temporarily close as a result of the COVID-19 outbreak. The population in most of the major cities was locked down to a greater or lesser extent at various times and opportunities for discretionary consumption were extremely limited. People are forced to stay at home, and travel and social activities are restricted.
We took a series of measures to protect our employees, closing our offices, facilitating remote working arrangements for our employees, and canceling business meetings and travels. The operations of some of our business partners and service providers were also constrained and impacted. This has led to delays in the purchase decisions and sales and implementation cycles of our products and solutions for existing or potential customers. Meanwhile it reduces our efficiency in product development, sales, marketing, and customer service work.
China began to modify its zero-COVID policy at the end of 2022, which seems to have prompted a considerable degree of uncertainties about the economic and market outlook. Thus, we have to be prepared for the possibility for a wide range of possible outcomes, some of which could be highly unfavorable to our business. For example, because of COVID-19 and other pandemic viruses, some of our employees were absent from work in 2023 due to viral infections, which had a negative impact on our daily operations. There is still uncertainty as to the future impact of the virus. The extent to which the pandemic impacts our results of operations going forward will depend on future developments which are highly uncertain and unpredictable, including the frequency, duration and extent of outbreaks of COVID-19, the appearance of new variants with different characteristics, the success or failure of efforts to contain or treat cases, and future actions we or the authorities may take in response to these developments.
If the adoption of our products and solutions by our customers is slower than we expected, our business, results of operations and financial condition may be adversely affected.
Our business has relied on the adoption of our products and solutions by a broad array of customers. Our ability to further increase our customer base and achieve broader market acceptance of our products and solutions will depend, in part, on our ability to effectively organize, focus and train our sales and marketing personnel. Our ability to achieve significant revenue growth in the future will depend, in part, on our ability to recruit, train and retain a sufficient number of experienced sales professionals. Our recent hires and planned hires may not become as productive and efficient as we expect and we may be unable to hire or retain sufficient numbers of qualified individuals in the future in the markets where we do business.
As we seek to increase the adoption of our products and solutions by our customers, we may incur higher costs and longer sales cycles. The decision to adopt our products and solutions may require the review and approval of multiple departments including product, human resources, financial and legal departments. In addition, while customers may quickly deploy our products and solutions on a limited basis before they will commit to deploying our products and solutions at scale, they often require extensive education about our products and solutions and significant customer support time, engage in protracted pricing negotiations and seek to secure readily available development resources. If our customers adopt our products and solutions more slowly than anticipated, it could negatively impact our business, operational results, and financial condition.
We may fail to conduct our sales and marketing activities in a cost-effective manner, and we are subject to limitations in promoting our products and solutions.
Due to the technical nature of AI solutions, we mainly rely on our sales and marketing forces to conduct marketing activities and drive sales of our products and solutions. If we fail to conduct our sales and marketing activities in a cost-effective way, we may incur considerable marketing expenses, which could adversely affect our business and operating results. Additionally, our brand promotion and marketing activities may not be well received by customers and potential customers and may not result in the levels of sales that we anticipate. Meanwhile, marketing approaches and tools in the market for AI solutions in China are evolving, which may further require us to enhance our marketing approaches and experiment with new marketing methods to keep pace with industry developments and customer preferences. Failure to introduce new marketing approaches in an efficient and effective manner could reduce our market share and materially and adversely affect our financial condition, results of operations and profitability.
If we fail to provide high quality customer services, our brand, business, and results of operations may be harmed.
We believe our focus on customer services and support is critical to attracting new customers, retaining existing customers and growing our business. We have invested in training our customer support team and improving the quality of our customer services. However, our customer services team may not be able to maintain a high standard for themselves going forward for reasons such as budgetary constraints and employee losses, which could adversely affect our reputation and ability to retain and bring in customers. As a result, our brand, business, and results of operations may be harmed.
We had a concentration of major customers during the years ended December 31, 2022, 2023 and 2024 and if our existing major customers cease to engage our services, we may be unable to find new customers with similar attributable revenue within a reasonable time or at all.
For the years ended December 31, 2022, 2023 and 2024, the percentage of our revenue attributable to our largest customer amounted to 20.4%, 29.3% and 22.4%, respectively, while the percentage of our revenue attributable our five largest customers for the years ended December 31, 2022, 2023 and 2024 amounted to 58.4%, 69.7% and 49.9%, respectively.
We cannot assure you that there will not be any disputes between our major customers and us, or that we will be able to maintain business relationships with our existing customers. As a substantial amount of revenues were generated from a relatively small number of major customers, in the event that these existing major customers cease to engage our services and we are unable to find new customers with similar attributable revenue within a reasonable period of time or at all, our business and profitability may be adversely affected. In addition, if any of such customers default or delay on their payment or settlement of our trade and other receivables, our liquidity, financial condition and results of operations may be adversely affected.
Our expansion into consumer hardware products presents operational risks that could adversely affect our business
In 2024, we launched AI-powered smart glasses and expanded into the consumer hardware sector. We have limited experience manufacturing, marketing, and distributing consumer electronics products at scale. Scaling our hardware operations presents numerous operational risks, including managing supply chains, ensuring product quality and reliability, controlling manufacturing costs, securing sufficient production capacity, and providing effective customer support. Any product recalls, delays, or failures to meet consumer expectations could damage our brand reputation and customer relationships.
If we are unable to successfully develop, manufacture, and distribute consumer hardware products, our growth prospects, financial condition, and results of operations could be materially and adversely affected.
We face significant risks relating to our customers’ ability to timely pay their obligations
We extend credit to a concentrated group of customers, and a significant portion of our accounts receivable is from a limited number of them. During 2024, we recorded a material increase in our allowance for credit losses due to longer payment cycles and uncertainty regarding collections. Any adverse change in a major customer’s financial condition or ability to make timely payments could have a material adverse impact on our cash flows and liquidity.
Given our working capital needs and limited cash resources, increased payment delays or customer defaults could force us to seek additional external financing sooner than expected, and may constrain our ability to fund operations, service debt, or pursue strategic initiatives.
If we are unable to collect a substantial portion of our accounts receivable on a timely basis, or if significant write-offs occur, our liquidity, financial condition, and results of operations could be materially and adversely affected.
The intensifying competition, change in sector trend and landscape and government policies may have a direct impact on the industries where our clients operate their businesses, and negatively affect the stability of our clients, which may subsequently have negative impact on our business.
A significant portion of our revenues were derived from customers engaged in a few industries in China, some of which are emerging and highly competitive, such as the contact center industry. Any change in the competitive landscape, market trend or user behaviors in such sectors may have a negative impact on our customers, thus harm their ability to make payments and maintain and increase the usage of our products and solutions. In addition, some of these industries in China are highly regulated by the PRC government and numerous regulatory authorities of the central PRC government are empowered to issue and implement regulations governing various aspects of these industries. As the laws and regulations are evolving and some of them are relatively new, changes to the current laws and regulations may harm our business and results of operation. In addition, interpretation and enforcement of such laws and regulations involve significant uncertainty. As a result, in certain circumstances, it may be difficult to determine what actions or omissions may be deemed to be in violations of applicable laws and regulations. If these laws and regulations or the uncertainty associated with their interpretation negatively impact the industries where our customers operate, our business may be adversely affected as well.
Our reliance on a limited number of suppliers for certain essential services could adversely affect our ability to manage our business effectively and subsequently harm our business.
We rely on a limited number of suppliers for certain essential services to operate our network and provide products and solutions to our customers. Due to the limited number of relevant suppliers available in China, we rely on a limited number of suppliers for cloud, internet data center services and hardware. Our purchase from top-three suppliers in aggregate accounted for 66.8%, 73.2% and 39.6% of total purchase for the years ended December 31, 2022, 2023 and 2024, respectively. We may experience shortages in components or delays in delivery as a result of natural disasters, increased demand in the industry or our suppliers’ lacking sufficient rights to supply the servers or other products or services.
Our reliance on these suppliers exposes us to risks, including reduced control over costs and constraints based on the then current availability, terms, and pricing of these services. We generally do not have any long-term contracts guaranteeing supply with these suppliers. If our supply of certain services is disrupted or delayed, there can be no assurance that additional supplies or services can serve as adequate replacements or that supplies will be available on terms that are favorable to us, if at all. Moreover, even if we can identify adequate replacements on substantially similar terms, our business could be adversely affected until those efforts were completed. Any disruption or delay in the supply of our hardware may cause delay or other constraints on our operations that could damage our customer relationships.
We may fail to obtain or maintain all required licenses, permits and approvals to operate our business.
Our business and operations have been subject to extensive regulations. We are required to obtain and maintain applicable licenses, permits and approvals from different regulatory authorities in order to conduct our existing or future business in connection with smart city services. As we have been continually expanding into new business operations in the area of architectural design AI services, and the interpretation and application of existing PRC laws and regulations and possible new laws and regulations relating to the telecommunication services have created substantial uncertainties regarding the legality of existing and future foreign investments in, and the businesses and activities of telecommunication services in China, including our business, we cannot assure you that we have obtained all the approvals, permits or licenses required for conducting our business in China or areas where we operate, or will be able to maintain our existing approvals, permits or licenses or obtain new ones. The government authorities may require us to obtain additional licenses, permits or approvals so that we can continue to operate our existing or future businesses or otherwise prohibit our operation of the types of businesses to which the new requirements apply. In addition, new regulations or new interpretations of existing regulations may increase our costs of doing business and prevent us from efficiently delivering services and expose us to potential penalties and fines. Lastly, our existing licenses may expire without proper renewal or be revoked due to violations of relevant licensure maintenance requirements. If any of our entities is deemed by governmental authorities to be operating without appropriate permits and licenses or outside of their authorized scopes of business or otherwise fail to comply with relevant laws and regulations, we may be subject to penalties and our business, financial condition, and results of operation may be materially and adversely affected.
We may fail to obtain, maintain and protect our intellectual property rights and proprietary information or prevent third parties from any unauthorized use of our technologies.
Our trade secrets, trademarks, copyrights, patents, and other intellectual property rights are critical to our success. We rely on, and expect to continue to rely on, confidentiality agreements and non-compete agreements with our employees and third parties to protect our intellectual properties. However, events beyond our control may pose threats to our intellectual property rights and the integrity of our products and brand. Effective protection of our trademarks, copyrights, domain names, patent rights, and other intellectual property rights is expensive and challenging. While we have taken measures to protect our intellectual property rights, including implementing a set of comprehensive internal policies to establish robust management over our intellectual property rights, and deploying a special team to guide, manage, supervise and monitor our daily work regarding intellectual property rights, we cannot assure you that such efforts are adequate to guard against any potential infringement and misappropriation. In addition, our intellectual property rights may be declared invalid or unenforceable by the courts. We cannot assure you that any of our intellectual property rights applications will ultimately proceed to registration or will result in registration with adequate scope for our business. Some of our pending applications or registrations may be successfully challenged or invalidated by others. If our intellectual property rights applications are not successful, we may have to use different intellectual property rights for our affected products or services, or seek to enter into arrangements with any third parties who may have prior registrations, applications or rights, which might not be available on commercially reasonable terms, if at all. If we fail to protect or enforce our intellectual property rights, our competitors may copy or reverse-engineer our products and services without authorization and compete with us. As a result, our customers and partners may devalue our services, and our ability to compete effectively may be impaired, which could have a material adverse effect on our business, financial condition and results of operations.
Similarly, to protect our unpatented proprietary information and technology, such as trade secrets, we rely on our agreements with employees and third parties that contain restrictions on the use and disclosure of such information or technology. For example, our employees and third parties are required to keep confidential of any unpatented proprietary information and technology during the contract term and after the termination of the employment agreement. In addition, the agreements with our employees and third parties explicitly provide for all rights and obligations regarding the ownership and protection of intellectual property rights. These agreements may be inadequate or may be breached, either of which could potentially result in unauthorized use or disclosure of our trade secrets and other proprietary information to third parties, including our competitors. As a result, we may lose our competitive advantages derived from such intellectual property. Significant impairments on our intellectual property rights may result in a material and adverse effect on our business.
We may become subject to intellectual property disputes, which are costly and may subject us to significant liability and increased costs of business.
We compete in markets where there are a large number of patents, copyrights, trademarks, trade secrets, and other intellectual and proprietary rights, as well as disputes regarding infringement of these rights. Our competitors and other third parties may, whether rightly or falsely, bring legal claims against us for infringing on their intellectual property rights. The intellectual property laws in China, which cover the validity, enforceability and scope of protection of intellectual property rights, are evolving, and litigation is becoming a more popular means to resolve commercial disputes. We are exposed to a higher litigation risk. Any intellectual property lawsuits against us, whether successful or not, may harm our brand and reputation.
Defending intellectual property claims is costly and can impose a significant burden on our management and resources. Any intellectual property litigation to which we become a party may require us to do one or more of the following:
| ● | cease selling, licensing, or using products or features that incorporate the intellectual property rights that we allegedly infringe, misappropriate, or violate; |
| ● | make substantial payments for legal fees, settlement payments, or other costs or damages, including indemnification of third parties; |
| ● | obtain a license or enter into a royalty agreement, either of which may not be available on reasonable terms or at all, in order to obtain the right to sell or use the relevant intellectual property; or |
| ● | redesign the allegedly infringing products to avoid infringement, misappropriation, or violation, which could be costly, time-consuming, or impossible. |
Further, there is no guarantee that we can obtain favorable judgment in all legal cases, in which case we may need to pay damages or be forced to cease using certain technologies or content that are critical to our products and solutions. Any resulting liabilities or expenses or any changes to our products or solutions that we have to make to limit future liabilities may have a material adverse effect on our business, results of operations, and prospects.
We and our management may from time to time be subject to claims, disputes, lawsuits and other legal and administrative proceedings.
We are currently not party to any material legal or administrative proceedings except for the ones described in Item 8. See “Item 8.A. Consolidated Statements and Other Financial Information—Litigation.” However, in light of the nature of our business, we and our management are susceptible to potential claims or disputes. We and our management have been, and may from time to time in the future be, subject to or involved in various claims, disputes, lawsuits and other legal and administrative proceedings. Lawsuits and litigations may cause us to incur defense costs, utilize a significant portion of our resources and divert management’s attention from our day-to-day operations, any of which could harm our business. Claims arising out of actual or alleged violations of law, breach of contract or torts could be asserted against us by customers, business partners, suppliers, competitors, employees or governmental entities in investigations and legal proceedings. In particular, according to the PRC Social Insurance Law and the Administrative Measures on Housing Fund, employers are required, together with their employees or separately, to pay the social insurance premiums and housing funds for their employees. Employers that fail to make adequate social insurance and housing fund contributions may be subject to fines and legal sanctions. A few of our PRC operating entities engaged third-party human resources agencies to pay social insurance premium and housing funds for some of their employees. This is because such employees worked outside of the cities where the operating entities are registered and third-party human resources agencies were engaged to pay social insurance premium and housing provident funds for such employees in cities where they worked. If the relevant PRC authorities determine that this third-party agency arrangement does not satisfy the requirements under the relevant PRC laws and regulations, that we shall make supplemental contributions, that we are not in compliance with labor laws and regulations, or that we are subject to fines or other legal sanctions, such as order of timely rectification, and our business, financial condition and results of operation may be adversely affected.
Changes in laws and regulations related to the internet or changes in the internet infrastructure itself may diminish the demand for our products and solutions and have a negative impact on our business.
The future success of our business depends upon the continued use of the internet as a primary medium for commerce, communication and business solutions. The PRC government has in the past adopted, and may in the future adopt, laws or regulations affecting the use of the internet as a commercial medium. Changes in these laws or regulations could require us to modify our products in order to comply with these changes. In addition, government agencies may begin to impose taxes, fees or other charges for accessing the internet or e-commerce. These laws and changes could limit the growth of internet-related commerce or communications generally and reduce the demand for internet-based services such as ours.
In addition, use of the internet as a business tool could be adversely affected. The performance of the internet and its acceptance as a business tool has been adversely affected by “viruses,” “worms” and similar malicious programs and the internet has experienced a variety of outages and other delays as a result of damage to portions of its infrastructure. If the use of the internet is adversely affected by the above issues, our business, financial condition, and results of operations could suffer.
Complying with evolving privacy and other data related laws and requirements may be expensive and force us to make adverse changes to our business, and failure to comply with such laws and requirements could result in substantial harm to our business and results of operations.
Laws and regulations governing data privacy and protection, the use of the internet as a commercial medium, the use of data in artificial intelligence and machine learning, and data sovereignty requirements are rapidly evolving, extensive, complex, and include inconsistencies and uncertainties. These and other similar legal and regulatory developments could contribute to legal and economic uncertainty, affect how we design, market, sell, and operate our platform, how our customers process and share data, how we process and use data, and how we transfer personal data from one jurisdiction to another, which could negatively impact demand for our platform. We may incur substantial costs to comply with such laws and regulations, to meet the demands of our customers relating to their own compliance with applicable laws and regulations, and to establish and maintain internal compliance policies.
We have established privacy policies and other documentation regarding our collection, processing, use, and disclosure of personal information or other confidential information. Although we endeavor to comply with our policies, we may at times fail to do so or may be perceived to have failed to do so. Moreover, despite our efforts, we may not be successful in achieving compliance if our employees or vendors fail to comply with our policies. Such failures could subject us to claims and proceedings, which could be costly and time-consuming. Our business, financial condition and results of operations could be adversely affected.
We are dependent on the continuous services of our senior management and other key employees. If we fail to attract, retain and motivate qualified personnel, our business could be materially and adversely affected.
Our future performance depends on the continued services and contributions of our senior management to oversee and execute our business plans and to identify and pursue new opportunities and innovations. Any loss of service of our senior management or other key employees can significantly delay or prevent us from achieving our strategic business objectives, and adversely affect our business, financial condition and operating results. From time to time, there may be changes in our senior management team, resulting from the hiring or departure of executives, which could also disrupt our business. Hiring suitable replacements and integrating them into our existing teams also requires significant amount of time, training and resources, and may impact our existing corporate culture.
Future strategic acquisitions and investments may fail and may result in material and adverse impact on our financial condition and results of operations.
We may, in the future, acquire businesses or platforms that we believe can improve our products and solutions, enhance our technological capacities, and expand our customer coverage. Our ability to implement our acquisition strategy will depend on our ability to identify suitable targets, our ability to reach agreements with them on commercially reasonable terms, and within a desired timeframe, and the availability of financing to complete acquisitions, as well as our ability to obtain any required shareholder or government approvals. Our strategic acquisitions and investments could subject us to uncertainties and risks, including high acquisition and financing costs, potential ongoing financial obligations and unforeseen or hidden liabilities, failure to achieve our intended objectives, benefits or revenue-enhancing opportunities, uncertainty of entering into markets in which we have limited or no experience, costs associated with and difficulties in integrating acquired businesses, and diversion of our resources and management attention. Our failure to address these uncertainties and risks may have a material adverse effect on our business, financial condition, and results of operations. Even if we are able to successfully acquire or invest in suitable businesses, we cannot assure you that we will achieve our expected returns on such acquisitions or investments through successful integration. As of the date of this annual report, we have not identified or pursued any acquisition or investment targets. If we fail to achieve our expected returns on such acquisitions or investments in the future, our business, financial conditions, results of operations and prospects may be materially and adversely affected.
Acquisitions also pose the risk that we may be exposed to successor liability relating to the actions by an acquired company and its management before and after the acquisition. The due diligence that we conduct in connection with an acquisition or investment may not be sufficient to discover unknown liabilities, and any contractual guarantees or indemnities that we receive from the sellers of the acquired companies or investment target companies or their shareholders may not be sufficient to protect us from, or compensate us for, actual liabilities. A material liability associated with an acquisition or investment could adversely affect our reputation and reduce the benefits of the acquisition or investment. In addition, if the management team or key employees of an acquired company fail to perform as expected, this may affect the business performance of such acquired company and, in turn, have a material adverse effect on our business, financial conditions, and results of operations.
Our expansion into international markets, including the commercialization of our AI-powered smart glasses, exposes us to significant risks and uncertainties.
We have begun expanding our operations and customer base internationally, particularly through the launch and commercialization of our AI-powered smart glasses in the second half of 2024, and we may continue to further expand our operations and customer base worldwide. We may adapt to and develop strategies to address international markets but there is no guarantee that such efforts will have the desired effect. As a result, we may be required to devote significant management attention and financial resources worldwide. In connection with such expansion, we may face difficulties including costs associated with varying seasonality patterns, potential adverse movement of currency exchange rates, longer payment cycle difficulties in collecting accounts receivable in some countries, tariffs and trade barriers, a variety of regulatory or contractual limitations on our ability to operate, adverse tax events, reduced protection of intellectual property rights in some countries, political risks and a geographically and culturally diverse workforce and customer base. Failure to overcome any of these difficulties could harm our business.
Moreover, the regulatory landscape for AI-powered and consumer-facing hardware products varies significantly across jurisdictions and is subject to change. In some cases, compliance with the laws and regulations of one country could violate the laws and regulations of another country. We cannot assure you that we are able to fully comply with the legal requirements of each foreign jurisdiction and successfully adapt our business models to local market conditions and local consumer expectations. Due to the complexity involved in our international business expansion, particularly as we enter new consumer markets with innovative hardware products, we cannot assure you that we are or will be in compliance with all applicable laws and regulations. Any failure to manage these risks effectively could materially and adversely affect our business, results of operations, and prospects.
We may be unable to obtain any additional capital required in a timely manner or on acceptable terms, or at all. Moreover, our future capital needs may require us to sell additional equity or debt securities that may dilute our shareholders’ shareholdings or subject us to covenants that may restrict our operations or our ability to pay dividends.
To grow our business and remain competitive, we may require additional capital from time to time for our daily operations. Our ability to obtain additional capital is subject to a variety of uncertainties, including:
| ● | our market position and competitiveness in the industries in which we operate; |
| ● | our future profitability, overall financial condition, results of operations and cash flows; |
| ● | general market conditions for capital-raising activities by our competitors in China; and |
| ● | economic, political and other conditions in China and internationally. |
We may be unable to obtain additional capital in a timely manner or on acceptable terms, or at all. In addition, our future capital or other business needs could require us to sell additional equity or debt securities, or to obtain a credit facility. The sale of additional equity or equity-linked securities could dilute our shareholders’ shareholdings. Any incurrence of indebtedness will also lead to increased debt service obligations, and could result in operating and financing covenants that may restrict our operations or our ability to pay dividends to our shareholders.
We have not independently verified the accuracy or completeness of data, estimates, and projections in this annual report that we obtained from third-party sources, and such information involves assumptions and limitations.
Certain facts, forecasts, and other statistics contained in this annual report relating to the industry in which we operate have been derived from various public data sources and industry reports of third-party industry consultants. In deriving the market size of these industries, these industry consultants may have adopted different assumptions and estimates for certain metrics. While we generally believe such reports to be reliable, we have not independently verified the accuracy or completeness of such information. Such reports may not be prepared on a comparable basis or may not be consistent with other sources.
Industry data and projections involve a number of assumptions and limitations. Our industry data and market share data should be interpreted in light of the industries in which we operate. Any discrepancy in the interpretation of such data could lead to different measurements and projections, and actual results could differ from the projections.
We have identified one material weakness in our internal control over financial reporting as of and for the year ended December 31, 2024. If our remediation of the material weaknesses is not effective, or if we experience additional material weaknesses in the future or otherwise fail to maintain proper and effective internal control over financial reporting, our ability to produce accurate and timely consolidated financial statements could be impaired, investors may lose confidence in our financial reporting and the trading price of the ADSs may decline.
Pursuant to Section 404 of Sarbanes-Oxley, as an “emerging growth company,” we are exempt from the requirement for auditor attestation of our internal control over financial reporting for as long as we maintain emerging growth company status, which may be up to five years following our initial public offering. However, our management is still required to assess and report on the effectiveness of our internal control over financial reporting under Section 404(a). When we lose our status as an “emerging growth company” and reach an accelerated filer threshold, our independent registered public accounting firm will be required to attest to the effectiveness of our internal control over financial reporting. The rules governing the standards that must be met for management to assess our internal control over financial reporting are complex and require significant documentation, testing and possible remediation. To comply with the requirements of being a reporting company under the Exchange Act, we will need to upgrade our information technology systems, implement additional financial and management controls, reporting systems and procedures and hire additional accounting and finance staff. If we or, if required, our auditor is unable to conclude that our internal control over financial reporting is effective, investors may lose confidence in our financial reporting and the trading price of the ADSs may decline.
In connection with the audit of our consolidated financial statements, as of and for the year ended December 31, 2022, we identified two material weaknesses in our internal control over the financial statement closing process. A material weakness is a deficiency, or a combination of deficiencies, in internal control over financial reporting, such that there is a reasonable possibility that a material misstatement of our annual or interim consolidated financial statements will not be prevented or detected on a timely basis. The material weakness that have been identified relates to (i) our lack of sufficient and competent financial reporting and accounting personnel with appropriate knowledge of U.S. GAAP and reporting requirements set forth by the SEC to address complex U.S. GAAP technical accounting issues, and to prepare and review consolidated financial statements and related disclosures in accordance with U.S. GAAP and SEC reporting requirements and (ii) our lack of internal file management procedures and effective recognition procedures to recognize revenue and costs timely.
We implemented the following remediation measurements during the fiscal year ended December 31, 2023, which addressed the second material weakness identified as of December 31, 2022:
| (1) | We established internal file management policy, included but not limited to: (i) established the internal procedures for assigning sequential and unique contract numbers to each project; (ii) assign responsibilities for file management to specific individuals and implemented segregation of duties; and (iii) developed a standardized electronic worksheet that categorizes documents by date, name of project, revenue type, consideration of the contracts, M&S periods, and other key terms of the contracts. |
|
|
(2) | We implemented documents control policies, included but not limited to: (i) all documents are properly labeled with their status, and revision history if any; (ii) all important documents and contracts were submitted to the legal department for retention and review; |
|
|
(3) | We engaged the third-party financial consultant to develop clear guidelines for recognizing revenue and costs in accordance with U.S. GAAP, and provide training to our accounting personnels. Our responsible accounting personnel took regular review and analysis of revenue, costs, and gross margin to ensure timely and accurate recognition of revenue and costs based on the service periods. The third-party financial consultants conducted the second review of the revenue/cost recognition. |
We are working to remediate the remaining material weakness and are taking steps to strengthen our internal control. Specifically, we are still working to develop and implement a staffing plan for hiring additional accounting and finance personnel in 2024, hire additional qualified resources with appropriate knowledge and expertise to handle complex accounting issues and effectively prepare financial statements and conduct regular and continuous U.S. GAAP accounting and financial reporting training programs for our financial reporting and accounting personnel. In order to maintain and improve the effectiveness of our disclosure controls and procedures and internal controls over financial reporting, we will need to expend significant resources and provide significant management oversight.
Implementing any appropriate changes to our internal controls may require specific compliance training of our directors and employees, entail substantial costs in order to modify our existing accounting systems, take a significant period of time to complete and divert management’s attention from other business concerns. These changes may not, however, be effective in maintaining the adequacy of our internal control.
We cannot assure you that there will not be additional material weaknesses or any significant deficiencies in our internal control over financial reporting in the future. Any failure to maintain internal control over financial reporting could severely inhibit our ability to accurately report our financial condition, results of operations or cash flows. If we are unable to conclude that our internal control over financial reporting is effective, or if our independent registered public accounting firm determines that we have a material weakness or significant deficiency in our internal control over financial reporting once that firm begin its Section 404 reviews, investors may lose confidence in the accuracy and completeness of our financial reports, the market price of the ADSs could decline, and we could be subject to sanctions or investigations by Nasdaq, the SEC or other regulatory authorities. Failure to remedy any material weakness in our internal control over financial reporting, or to implement or maintain other effective control systems required of public companies, could also restrict our future access to the capital markets.
We face risks related to natural disasters, health epidemics and other outbreaks, which could significantly disrupt our business operations.
Our business could be adversely affected by the effects of epidemics. In recent years, there have been breakouts of epidemics in and outside China. Our business operations could be disrupted if any of our employees is suspected of having H1N1 flu, COVID-19, avian flu or another epidemic, since it could require our employees to be quarantined and/or our offices to be disinfected. In addition, our results of operations could be adversely affected to the extent that the outbreak harms the Chinese or global economy or our business environment in particular. We are also vulnerable to natural disasters and other calamities, which may give rise to server interruptions, breakdowns, system failures, technology platform failures or internet failures, and may adversely affect our ability to provide advertising services through our products. See “Risk Factors — Risks Relating to Our Business and Industry — Our and our business partners’ business operations have been adversely affected by the COVID-19 outbreak, and may in the future continue to be affected by the COVID-19 outbreak.”
Economic substance legislation of the Cayman Islands may adversely impact us or our operations.
The Cayman Islands introduced the International Tax Co-operation (Economic Substance) Act (the “Substance Act”) effective from January 1, 2019, which established certain economic substance requirements for in-scope Cayman Islands entities which are engaged in certain “relevant activities,” which in the case of exempted companies incorporated before January 1, 2019, will apply in respect of financial years commencing July 1, 2019, onwards. As we are a Cayman Islands company, compliance obligations include filing annual notifications for the Company, which need to state whether we are carrying out any relevant activities and if so, whether we have satisfied economic substance tests to the extent required under the Substance Act. As it is a new regime, it is anticipated that the Substance Act will evolve and be subject to further clarification and amendments. We may need to allocate additional resources to keep updated with these developments, and may have to make changes to our operations in order to comply with all requirements under the Substance Act. Failure to satisfy these requirements may subject us to penalties under the Substance Act.
The Cayman Islands have been removed from the “FATF grey list” of jurisdictions; however the European Union still includes the Cayman Islands on its own list of non-cooperative tax jurisdictions, but this is separate from the FATF. It is unclear how this will affect us.
In February 2021, the Cayman Islands was added to the Financial Action Task Force (“FATF”) list of jurisdictions whose anti-money laundering practices are under increased monitoring, commonly referred to as the “FATF grey list.” When the FATF places a jurisdiction under increased monitoring, it means the country has committed to resolve swiftly the identified strategic deficiencies within agreed timeframes and is subject to increased monitoring during that timeframe.
On March 13, 2022, the European Commission (“EC”) updated its list of ‘high-risk third countries’ (“EU AML List”) identified as having strategic deficiencies in their anti-money laundering/counter-terrorist financing regimes. The EC has noted it is committed to greater alignment with the FATF listing process and the addition of the Cayman Islands to the EU AML List is a direct result of the inclusion of the Cayman Islands on the FATF grey list in February 2021. It is unclear how long this designation will remain in place and what ramifications, if any, the designation will have for us.
The Cayman Islands was removed from the FATF grey list in October 2023 and while it is expected that the EC will now initiate steps to delist the Cayman Islands from the EU AML List, having previously indicated that the EU will not require further measures, beyond those required to remove the Cayman Islands from the FATF grey list, it is still unclear how long this designation will remain in place and what ramifications, if any, the designation will have for the Company.
Risks Relating to Our Corporate Structure
In the following discussion of risks relating to our corporate structure, “we,” “us,” or “our” refer to Xiao-I.
If the PRC government finds that the agreements that establish the structure for operating our businesses in China do not comply with PRC regulations on foreign investment in internet and other related businesses, or if these regulations or their interpretation change in the future, we could be subject to severe penalties or be forced to relinquish our interests in those operations and our ADSs may decline in value dramatically or even become worthless.
Foreign ownership of internet-based businesses, such as provider of internet data centers services, are subject to restrictions under current PRC laws and regulations. Neither we nor our subsidiaries own any equity interest in Shanghai Xiao-I. Instead, we control and receive the economic benefits of Shanghai Xiao-I’s business operation through the VIE Agreements. We, through our WFOE, have the full and exclusive right to manage and direct all cash flow and assets of the VIE and to direct and administrate the financial affairs and daily operation of Shanghai Xiao-I. Shanghai Xiao-I pays service fees to WFOE in an amount determined by WFOE in WFOE’s sole discretion. If Shanghai Xiao-I is unable to pay the service fees due to the actual managing situation, with the written consent of WFOE, the unpaid part of the service fees in the previous fiscal year can be deferred to the end of the next year and settled together. During the validity of the VIE Agreements, we will bear all the economic benefits and risks arising from the business of Shanghai Xiao-I and its subsidiaries. WFOE will provide financial support to Shanghai Xiao-I or its subsidiaries in the event of a loss or serious operational difficulties. The VIE structure is used to provide investors with exposure to foreign investment in China-base companies where Chinese law prohibits direct foreign investments in certain industries. The VIE Agreements allow Xiao-I to (i) exercise control over the VIE, (ii) receive all of the economic benefits of the VIE and the VIE’s subsidiaries (excluding non-controlling interests) and bears all the economic risks arising from the business of the VIE and the VIE’s subsidiaries (excluding non-controlling interests), (iii) provide financial support to the VIE or the VIE’s subsidiaries, and (iv) have an exclusive option to purchase all or part of the equity interests and assets in the VIE when and to the extent permitted by PRC law.
As a result of these contractual arrangements, we are regarded as the primary beneficiary of the VIE for accounting purposes and hence consolidate financial results of the VIE and its subsidiaries into our consolidated financial statements under U.S. GAAP. For the avoidance of any doubt, any references to control or benefits that accrue to us because of Shanghai Xiao-I refer only to the conditions satisfied for consolidation of Shanghai Xiao-I under U.S. GAAP and it is not an entity in which we own any equity.
If (i) the applicable PRC authorities invalidate these contractual arrangements for violation of PRC laws, rules and regulations, (ii) any VIE Agreements are terminated with the consent of Zhizhen Technology or (iii) the VIE or its shareholders fail to perform its/his/her obligations under these contractual arrangements, our business operations in China would be materially and adversely affected, and the value of your ADSs would substantially decrease. Further, if we fail to renew these contractual arrangements upon their expiration, we would not be able to continue our business operations unless the then current PRC law allows us to directly operate businesses in China.
In addition, if any VIE or all or part of its assets become subject to liens or rights of third-party creditors, we may be unable to continue some or all of our business activities, which could materially and adversely affect our business, financial condition and results of operations. If any of the variable interest entities undergoes a voluntary or involuntary liquidation proceeding, its shareholders or unrelated third-party creditors may claim rights to some or all of these assets, thereby hindering our ability to operate our business, which could materially and adversely affect our business and our ability to generate revenues.
All of these contractual arrangements are governed by PRC law and provide for the resolution of disputes through arbitration in the PRC. The legal environment in the PRC is not as developed as in some other jurisdictions, such as the United States. As a result, uncertainties in the PRC legal system could limit our ability to enforce these contractual arrangements. In the event we are unable to enforce these contractual arrangements, we may not be able to exert effective control over the PRC operating entities and we may be precluded from operating our business, which would have a material adverse effect on our financial condition and results of operations. Additionally, our ADSs may decline in value dramatically or even become worthless should we become unable to assert our contractual rights over the assets of the VIE that conducts all or substantially our operations.
While our opinion is that (i) the ownership structures of our WFOE and the VIE in China, currently are not in violation of any explicit provisions of PRC laws and regulations currently in effect; and (ii) the agreements under the contractual arrangements between our WFOE, the VIE and its shareholders governed by PRC law are valid, binding and enforceable against each party thereto in accordance with their terms, there are substantial uncertainties regarding the interpretation and application of current and future PRC laws, regulations and rules. Thus, the PRC regulatory authorities may take a view contrary to our opinion. It is uncertain whether any new PRC laws or regulations relating to variable interest entity structure will be adopted or if adopted, what they would provide. If the ownership structures, contractual arrangements and business of our Company, our PRC subsidiary, the VIE or subsidiaries of the VIE are found to be in violation of any existing or future PRC laws or regulations, or fail to obtain or maintain any of the required permits or approvals to operate our business, the relevant PRC regulatory authorities would have broad discretion to take action in dealing with such violations or failures, including:
| ● | revoking the business licenses and/or operating licenses of such entities; |
| ● | imposing fines on us; |
| ● | confiscating any of our income that they deem to be obtained through illegal operations; |
| ● | discontinuing or placing restrictions or onerous conditions on our operations; |
| ● | placing restrictions on our right to collect revenues; |
| ● | shutting down our servers or blocking our app/websites; |
| ● | requiring us to restructure our ownership structure or operations; |
| ● | restricting or prohibiting our use our available funds or the proceeds from any future financings activities to finance the business and operations of the VIE and its subsidiaries; or; |
| ● | taking other regulatory or enforcement actions that could be harmful to our business. |
Any of these events could cause significant disruption to our business operations and severely damage our reputation, which would in turn have a material adverse effect on our financial condition and results of operations. If occurrences of any of these events results in our inability to direct the activities of the VIE and its subsidiaries in China that most significantly impact its economic performance, and/or our failure to receive the economic benefits and residual returns from the VIE and its subsidiaries, and we are not able to restructure our ownership structure and operations in a satisfactory manner, we may not be able to consolidate the financial results of the VIE or its subsidiaries in our consolidated financial statements in accordance with U.S. GAAP.
The contractual arrangements with the VIE and its shareholders may not be as effective as equity ownership in providing operational control.
We have to rely on the contractual arrangements with the VIE and its shareholders to operate our business in China. These contractual arrangements, however, may not be as effective as equity ownership in providing us with control over the VIE. For example, the VIE and its shareholders could breach their contractual arrangements with us by, among other things, failing to conduct the operations of the VIE in an acceptable manner or taking other actions that are detrimental to our interests. And any economic losses as a result would be absorbed by us as we bear all economic risks arising from the businesses of the VIE under the contractual arrangements.
If we had equity ownership of the VIE in China, we would be able to exercise our rights as a shareholder to effect changes in the board of directors of the VIE, which in turn could implement changes, subject to any applicable fiduciary obligations, at the management and operational level. However, under the current contractual arrangements, we rely on the performance by the VIE and its shareholders of their obligations under the contracts to exercise control over the VIE. The shareholders of the VIE may not act in the best interests of our Company or may not perform their obligations under these contracts. If any dispute relating to these contracts remains unresolved, we will have to enforce our rights under these contracts through the operations of PRC law and arbitration, litigation and other legal proceedings and therefore will be subject to uncertainties in the PRC legal system.
Any failure by the VIE or its shareholders to perform their obligations under our contractual arrangements with them would have a material and adverse effect on our business.
If the VIE or its shareholders fail to perform their respective obligations under the contractual arrangements, we could be limited in our ability to enforce the contractual arrangements that give us operational control over our business operations in China and may have to incur substantial costs and expend additional resources to enforce such arrangements. We may also have to rely on legal remedies under PRC law, including seeking specific performance or injunctive relief, and contractual remedies, which we cannot assure you will be sufficient or effective under PRC law. For example, if the shareholders of the VIE were to refuse to transfer their equity interests in the VIE to us or our designee if we exercise the purchase option pursuant to these contractual arrangements, or if they were otherwise to act in bad faith toward us, then we may have to take legal actions to compel them to perform their contractual obligations. In addition, if there are any disputes or governmental proceedings involving any interest in such shareholders’ equity interests in the VIE, our ability to exercise shareholders’ rights or foreclose the share pledges according to the contractual arrangements may be impaired. If these disputes or proceedings were to impair our control over the VIE, we may not be able to maintain operational control over our business operations in the PRC and thus would not be able to continue to consolidate the VIE’s financial results, which would in turn result in a material adverse effect on our business, operations and financial condition.
All the agreements under the contractual arrangements with the VIE are governed by PRC laws and provide for the resolution of disputes through arbitration in China. Accordingly, these contracts would be interpreted in accordance with PRC laws and any disputes would be resolved in accordance with PRC legal procedures. The legal system in the PRC is not as developed as in some other jurisdictions, such as the United States. As a result, uncertainties in the PRC legal system could limit our ability to enforce these contractual arrangements. Meanwhile, there are very few precedents and little formal guidance as to how contractual arrangements in the context of a consolidated variable interest entity should be interpreted or enforced under PRC laws. There remain significant uncertainties regarding the ultimate outcome of such arbitration should legal action become necessary. In addition, under PRC laws, rulings by arbitrators are final and parties cannot appeal arbitration results in court unless such rulings are revoked or determined unenforceable by a competent court. If the losing parties fail to carry out the arbitration awards within a prescribed time limit, the prevailing parties may only enforce the arbitration awards in PRC courts through arbitration award recognition proceedings, which would require additional expenses and delay. In the event that we are unable to enforce these contractual arrangements, or if we suffer significant delay or other obstacles in the process of enforcing these contractual arrangements, we may not be able to exert operational control over the consolidated variable interest entity, and our ability to conduct our business may be negatively affected. As a result, our ADSs may decline in value dramatically or even become worthless should we become unable to assert our contractual rights over the assets of the VIE that conducts all or substantially our operations.
The contractual arrangements with the VIE are governed by PRC law. Accordingly, these contracts would be interpreted in accordance with PRC law, and any disputes would be resolved in accordance with PRC legal procedures, which may not protect you as much as those of other jurisdictions, such as the United States.
All the agreements under the contractual arrangements with the VIE are governed by PRC law and provide for the resolution of disputes through arbitration in China. Accordingly, these contracts would be interpreted in accordance with PRC law and any disputes would be resolved in accordance with PRC legal procedures. The legal system in the PRC is not as developed as in some other jurisdictions, such as the United States. As a result, uncertainties in the PRC legal system could limit our ability to enforce these contractual arrangements. Meanwhile, there are very few precedents and little formal guidance as to how contractual arrangements in the context of a consolidated variable interest entity should be interpreted or enforced under PRC law. There remain significant uncertainties regarding the ultimate outcome of such arbitration should legal action become necessary. In addition, under PRC law, rulings by arbitrators are final, parties cannot appeal the arbitration results in courts, and if the losing parties fail to carry out the arbitration awards within a prescribed time limit, the prevailing parties may only enforce the arbitration awards in PRC courts through arbitration award recognition proceedings, which would require additional expenses and delay. In the event we are unable to enforce these contractual arrangements, or if we suffer significant delay or other obstacles in the process of enforcing these contractual arrangements, we may not be able to exert operational control over the VIE, and our ability to conduct our business may be negatively affected.
Contractual arrangements we have entered into with the VIE and its shareholders may be subject to scrutiny by the PRC tax authorities. A finding that we owe additional taxes could significantly reduce our consolidated net income and the value of your investment.
Pursuant to applicable PRC laws and regulations, arrangements and transactions among related parties may be subject to audit or challenge by the PRC tax authorities. We may be subject to adverse tax consequences if the PRC tax authorities determine that the contractual arrangements among our PRC subsidiary, the VIE and its shareholders are not on an arm’s length basis and therefore constitute favorable transfer pricing. As a result, the PRC tax authorities could require that the VIE adjust its taxable income upward for PRC tax purposes. Such an adjustment could adversely affect us by increasing our consolidated affiliated entities’ tax expenses without reducing the tax expenses of our PRC subsidiary, subjecting the VIE to late payment fees and other penalties for under-payment of taxes, and resulting in our PRC subsidiary’s loss of its preferential tax treatment. Our consolidated results of operations may be adversely affected if the VIE’s tax liabilities increase or if it is subject to late payment fees or other penalties.
We are a holding company, and will rely on dividends paid by our subsidiaries for our cash needs. Any limitation on the ability of our subsidiaries to make dividend payments to us, or any tax implications of making dividend payments to us, could limit our ability to pay our parent company expenses or pay dividends to holders of our ADSs.
We are a holding company and conduct substantially all of our business through the VIE and its subsidiaries. We may rely on dividends to be paid by the VIE to fund our cash and financing requirements, including the funds necessary to pay dividends and other cash distributions to our shareholders, to service any debt we may incur and to pay our operating expenses. If the VIE incurs debt on its own behalf in the future, the instruments governing the debt may restrict its ability to pay dividends or make other distributions to us.
Under PRC laws and regulations, our WFOE, which is a wholly foreign-owned enterprise in China, may pay dividends only out of its accumulated profits as determined in accordance with PRC accounting standards and regulations. In addition, a wholly foreign-owned enterprise is required to set aside at least 10% of its accumulated after-tax profits each year, if any, to fund a certain statutory reserve fund, until the aggregate amount of such fund reaches 50% of its registered capital.
Our WFOE generates primarily all of its revenue in Renminbi, which is not freely convertible into other currencies. As a result, any restriction on currency exchange may limit the ability of our WFOE to use its Renminbi revenues to pay dividends to us. The PRC government may continue to strengthen its capital controls, and more restrictions and substantial vetting process may be put forward by State Administration of Foreign Exchange (the “SAFE”) for cross-border transactions falling under both the current account and the capital account. Any limitation on the ability of our WFOE to pay dividends or make other kinds of payments to us could materially and adversely limit our ability to grow, make investments or acquisitions that could be beneficial to our business, pay dividends, or otherwise fund and conduct our business.
In addition, the Enterprise Income Tax Law and its implementation rules provide that a withholding tax rate of up to 10% will be applicable to dividends payable by Chinese companies to non-PRC-resident enterprises unless otherwise exempted or reduced according to treaties or arrangements between the PRC central government and governments of other countries or regions where the non-PRC resident enterprises are incorporated. Any limitation on the ability of our PRC subsidiary to pay dividends or make other distributions to us could materially and adversely limit our ability to grow, make investments or acquisitions that could be beneficial to our business, pay dividends, or otherwise fund and conduct our business.
If the seals of our PRC subsidiary and the VIE are not kept safely, are stolen, or used by unauthorized persons or for unauthorized purposes, the corporate governance of these entities could be severely and adversely compromised.
In China, a company chop or seal serves as the legal representation of the company towards third parties even when unaccompanied by a signature. Each legally registered company in China is required to maintain a company chop, which must be registered with the local Public Security Bureau. In addition to this mandatory company chop, companies may have several other seals which can be used for specific purposes. The seals of our PRC subsidiary, the VIE and its subsidiaries generally held securely by personnel designated or approved by us in accordance with our internal control procedures. To the extent those seals are not kept safe, are stolen or are used by unauthorized persons or for unauthorized purposes, the corporate governance of these entities could be severely and adversely compromised and those corporate entities may be bound to abide by the terms of any documents so chopped, even if they were chopped by an individual who lacked the requisite power and authority to do so.
We may lose the ability to use and enjoy assets held by the VIE that are critical to the operation of our business if the VIE declares bankruptcy or become subject to a dissolution or liquidation proceeding.
The VIE holds certain assets that may be critical to the operation of our business, including permits, domain names and most of our intellectual property rights. If the shareholders of the VIE breach the contractual arrangements and voluntarily liquidate the VIE or its subsidiaries, or if the VIE or its subsidiaries declare bankruptcy and all or part of their assets become subject to liens or rights of third-party creditors or are otherwise disposed of without our consent, we may be unable to continue some or all of our business activities, which could materially and adversely affect our business, financial condition and results of operations. In addition, if the VIE or its subsidiaries undergo an involuntary liquidation proceeding, third-party creditors may claim rights to some or all of their assets, thereby hindering our ability to operate our business, which could materially or adversely affect our business, financial condition and results of operations.
Substantial uncertainties exist with respect to the interpretation and implementation of the newly enacted PRC Foreign Investment Law and how it may impact the viability of our current corporate structure and business operations.
The National People’s Congress approved the Foreign Investment Law (the “FIL”) on March 15, 2019 and the State Council approved the Regulation on Implementing the Foreign Investment Law (the “Implementation Regulations”) on December 12, 2019, effective from January 1, 2020, which replaced the trio of existing laws regulating foreign investment in China, namely, the Sino-foreign Equity Joint Venture Enterprise Law, the Sino-foreign Cooperative Joint Venture Enterprise Law and the Wholly Foreign-invested Enterprise Law, together with their implementation rules and ancillary regulations. The Supreme People’s Court of China issued a judicial interpretation on the Foreign Investment Law on December 26, 2019, effective from January 1, 2020, to ensure fair and efficient implementation of the Foreign Investment Law. According to this judicial interpretation, courts in China shall not, among other things, support contracted parties to claim foreign investment contracts in sectors not on the Special Administrative Measures for Access to Foreign Investment (Negative List) (2024) (the “Negative List (2024)”), as void because the contracts have not been approved or registered by administrative authorities. The Foreign Investment Law grants national treatment to foreign invested enterprises, except for those operating in “restricted” or “prohibited” industries in the “negative list”, where if a foreign invested enterprise proposes to conduct business in an industry subject to foreign investment “restrictions” in the “negative list,” the foreign invested enterprise must go through a MOFCOM pre-approval process. The internet content service, internet audio-visual program services and online culture activities that we conduct through the VIE, is subject to foreign investment restrictions set forth in the Negative List (2024). The Foreign Investment Law and Implementation Regulations embody an expected PRC regulatory trend to rationalize its foreign investment regulatory regime in line with prevailing international practice and the legislative efforts to unify the corporate legal requirements for both foreign and domestic investments.
However, since these rules are relatively new, uncertainties still exist in relation to their interpretation. For instance, under the Foreign Investment Law, “foreign investment” refers to the investment activities directly or indirectly conducted by foreign individuals, enterprises or other entities in China. Though it does not explicitly classify contractual arrangements as a form of foreign investment, there is no assurance that foreign investment via contractual arrangement would not be interpreted as a type of indirect foreign investment activities under the definition in the future. In addition, the definition contains a catch-all provision which includes investments made by foreign investors through means stipulated in laws or administrative regulations or other methods prescribed by the State Council. Therefore, it still leaves leeway for future laws, administrative regulations or provisions promulgated by the State Council to provide for contractual arrangements as a form of foreign investment. In any of these cases, it will be uncertain whether the contractual arrangements with the VIE will be deemed to be in violation of the market access requirements for foreign investment under the PRC laws and regulations. Furthermore, if future laws, administrative regulations or provisions prescribed by the State Council mandate further actions to be taken by companies with respect to existing contractual arrangements, we may face substantial uncertainties as to whether we can complete such actions in a timely manner, or at all. Failure to take timely and appropriate measures to cope with any of these or similar regulatory compliance challenges could materially and adversely affect our current corporate structure, corporate governance and business operations.
Some of our shareholders are not in compliance with the PRC’s regulations relating to offshore investment activities by PRC residents. As a result, these shareholders may be subject to penalties themselves, and WFOE may be unable to open a new capital account with relevant banks within China according to their internal control policies and may be restricted from remitting funds or handling other foreign exchange businesses within China unless and until we remediate the non-compliance.
In July 2014, the State Administration of Foreign Exchange promulgated the Circular on Issues Concerning Foreign Exchange Administration over the Overseas Investment and Financing and Roundtrip Investment by Domestic Residents via Special Purpose Vehicles (“Circular 37”). According to Circular 37, prior registration with the local SAFE branch is required for Chinese residents to contribute domestic assets or interests to offshore companies, known as SPVs. Circular 37 further requires amendment to a PRC resident’s registration in the event of any significant changes with respect to the SPV, such as an increase or decrease in the capital contributed by PRC individuals, share transfer or exchange, merger, division, or other material event. Further, foreign investment enterprises established by way of round-tripping shall complete the relevant foreign exchange registration formalities pursuant to the prevailing foreign exchange control provisions for direct investments by foreign investors, and disclose the relevant information such as actual controlling party of the shareholders truthfully.
Currently, most of our shareholders have completed Circular 37 Registration and are in compliance. Some of our beneficial owners, who are PRC residents, have not completed the Circular 37 Registration. All our significant shareholders, directors and officers have completed Circular 37 Registration. We have asked our shareholders who are Chinese residents to make the necessary applications and filings as required by Circular 37. We attempt to comply and attempt to ensure that our shareholders who are subject to these rules comply, with the relevant requirements. We cannot, however, provide any assurances that all of our and future shareholders who are Chinese residents will comply with our request to make or obtain any applicable registration or comply with other requirements required by Circular 37 or other related rules. The Chinese resident shareholders’ failure to comply with Circular 37 registration may result in restrictions being imposed on part of foreign exchange activities of the offshore special purpose vehicles, including restrictions on its ability to receive registered capital as well as additional capital from Chinese resident shareholders who fail to complete Circular 37 registration; and repatriation of profits and dividends derived from special purpose vehicles to China, by the Chinese resident shareholders who fail to complete Circular 37 registration, are also illegal. In addition, the failure of the Chinese resident shareholders to complete Circular 37 registration may subject each of the shareholders to fines less than RMB50,000. We cannot assure you that each of our Chinese resident shareholders will in the future complete the registration process as required by Circular 37. In addition, as of 2024, seven of our shareholders did not register according to the registration procedures stipulated in Circular 37 Registration of the SAFE when they conducted their other external investment activities unrelated to us. As a result, these shareholders may be subject to penalties themselves, and WFOE may be unable to open a new capital account with relevant banks within China according to their internal control policies and may be restricted from remitting funds or handling other foreign exchange businesses within China unless and until we remediate the non-compliance. However, WFOE has successfully opened a new capital account with Bank of Ningbo in 2023. Apart from a small amount of the IPO proceeds reserved for overseas use, we were able to transfer the rest of the IPO proceeds from overseas to WFOE for VIE’s product development and operations through both WFOE’s new capital account with Bank of Ningbo and WFOE’s pre-existing capital account with Agricultural Bank of China where WFOE has reserved foreign exchange quota. So long as there are no changes to PRC laws and regulations, or internal control policies of Bank of Ningbo, we are not aware of any substantial obstacles for WFOE to receive fund transfers from overseas in the near future. However, should there be any changes to PRC laws and regulations or internal control policies of Bank of Ningbo in the future, WFOE then may be restricted from transferring funds from overseas to its capital account with Bank of Ningbo as a result.
Risks Relating to Doing Business in China
In the following discussion of risks relating to doing business in China “we,” “us,” or “our” refer to the PRC operating entities.
Changes in the political and economic policies of the PRC government or in relations between China and the United States or other governments may materially and adversely affect our PRC operating entities’ business, financial condition and results of operations and may result in its inability to sustain our growth and expansion strategies.
Our principal offices are based in China. Accordingly, the PRC operating entities’ financial condition and results of operations are affected to a significant extent by economic, political and legal developments in the PRC or changes in government relations between China and the United States or other governments. There is significant uncertainty about the future relationship between the United States and China with respect to trade policies, treaties, government regulations and tariffs.
The PRC economy differs from the economies of most developed countries in many respects, including the extent of government involvement, level of development, growth rate, control of foreign exchange and allocation of resources. Although the PRC government has implemented measures emphasizing the utilization of market forces for economic reform, the reduction of state ownership of productive assets, and the establishment of improved corporate governance in business enterprises, a substantial portion of productive assets in China are still owned by the government. In addition, the PRC government continues to play a significant role in regulating industry development by imposing industrial policies. The PRC government also exercises significant control over China’s economic growth by allocating resources, controlling payment of foreign currency-denominated obligations, setting monetary policies, regulating financial services and institutions, and providing preferential treatment to particular industries or companies.
While the PRC economy has experienced significant growth in the past four decades, growth has been uneven, both geographically and among various sectors of the economy. The PRC government has implemented various measures to encourage economic growth and guide the allocation of resources. Some of these measures may benefit the overall PRC economy but may also have a negative effect on our PRC operating entities. Our PRC operating entities’ financial condition and results of operations could be materially and adversely affected by government control over capital investments or changes in tax regulations that are applicable to it. In addition, the PRC government has implemented certain measures, including interest rate increases, to control the pace of economic growth. These measures may cause decreased economic activities.
Any changes in economic conditions in China, in the policies of the Chinese government or in the laws and regulations in China could have a material effect on a specific industry including our operating companies in China. Such developments could affect our business and operating results, cause changes in demand for our services and affect our competitive position.
Uncertainties with respect to the enforcement of laws, and changes in laws and regulations in China with little advance notice, could materially and adversely affect us.
Substantially all our operations are located in China. Our PRC operating entities are subject to laws, rules and regulations applicable to foreign investment in China. The PRC legal system is a civil law system based on written statutes. Unlike the common law system, prior court decisions may be cited for reference but do not have binding authority. There are substantial uncertainties regarding the interpretation and application of PRC laws and regulations including, but not limited to, the laws and regulations governing our business and the enforcement and performance of our business arrangements in certain circumstances. The laws and regulations are sometimes vague and may be subject to future changes, and their official interpretation and enforcement could be unpredictable, with little advance notice. The effectiveness and interpretation of newly enacted laws or regulations, including amendments to existing laws and regulations, may be delayed, and our business may be affected if we rely on laws and regulations which are subsequently adopted or interpreted in a manner different from our current understanding of these laws and regulations. New laws and regulations that affect existing and proposed future businesses may also be applied retroactively. We cannot predict what effect the interpretation of existing or new PRC laws or regulations may have on our business.
Since late 1970s, the PRC government has been developing a comprehensive system of laws and regulations governing economic matters in general. The overall effect of legislation over the past several decades has significantly enhanced the protections afforded to various forms of foreign investments in China. However, China has not developed a fully integrated legal system, and recently enacted laws and regulations may not sufficiently cover all aspects of economic activities in China. In particular, because these laws and regulations are relatively new, and because of the limited volume of published decisions and their nonbinding nature, the interpretation and enforcement of these laws and regulations involve uncertainties. In addition, the PRC legal system is based in part on government policies and internal rules, some of which may not be published on a timely basis or at all, and some of which may have a retroactive effect. As a result, we may not be aware of our violation of these policies and rules until sometime after the violation. Any administrative and court proceedings in China may be protracted, resulting in substantial costs and diversion of resources and management attention. However, since PRC administrative and court authorities have significant discretion in interpreting and implementing statutory and contractual terms, it may be more difficult to evaluate the outcome of administrative and court proceedings and the level of legal protection we enjoy than in more developed legal systems. These uncertainties may also impede our ability to enforce the contracts we have entered into. As a result, these uncertainties could materially and adversely affect our business and results of operations.
Content posted or displayed on our platform may be found objectionable by PRC regulatory authorities and may subject us to penalties and other severe consequences.
The PRC government has adopted regulations governing internet and wireless access and the distribution of information over the internet and wireless telecommunication networks. Under these regulations, internet content providers and internet publishers are prohibited from posting or displaying over the internet or wireless networks content that, among other things, violates PRC laws and regulations, impairs the public interest, or is obscene, superstitious, fraudulent or defamatory. Furthermore, internet content providers are also prohibited from displaying content that may be deemed by relevant government authorities as “socially destabilizing” or leaking “state secrets” of the PRC. Failure to comply with these requirements may result in the revocation of licenses to provide internet content or other licenses, the closure of the concerned platforms and reputational harm. The operator may also be held liable for any censored information displayed on or linked to their platform.
We operate a number of portfolio products in China. We have implemented procedures to monitor the content displayed on our products in order to comply with relevant laws and regulations. However, it may not be possible to determine in all cases the types of content that could result in our liability as a distributor of such content and, if any of the content posted or displayed on our products is deemed by the PRC government to violate any content restrictions, we would not be able to continue to display such content and could become subject to penalties, including confiscation of income, fines, suspension of business and revocation of required licenses, which could materially and adversely affect our business, financial condition and results of operations.
We may also be subject to potential liability for any unlawful actions by our users on our products. It may be difficult to determine the type of content or actions that may result in liability to us and, if we are found to be liable, we may be prevented from operating our business in China. Moreover, the costs of compliance with these regulations may continue to increase as a result of more content being made available by an increasing number of users of our platform, which may adversely affect our results of operations. Although we have adopted internal procedures to monitor content and to remove offending content once we become aware of any potential or alleged violation, we may not be able to identify all the content that may violate relevant laws and regulations or third-party intellectual property rights. Even if we manage to identify and remove offensive content, we may still be held liable. As of the date of this annual report, we have not received government sanctions in connection with content posted on our platform. However, we cannot assure you that our business and operations will be immune from government actions or sanctions in the future. To the extent that PRC regulatory authorities find any content displayed on our platform objectionable, they may require us to limit or eliminate the dissemination of such content on our platform in the form of take-down orders or otherwise. In addition, these laws and regulations are subject to interpretation by the relevant authorities, and it may not be possible to determine in all cases the types of content that could result in our liability as a platform operator.
Advertisements shown on our platform may subject us to penalties and other administrative actions.
Under PRC advertising laws and regulations, we are obligated to monitor the advertising content shown on our platform to ensure that such content is true and accurate and in full compliance with applicable laws and regulations. Advertisements shall not hinder public order, violate social morality or contain illegal contents, including but not limited to obscenity, pornography, gambling, superstition, terror and violence contents. Otherwise, the administration of market regulation may (1) order to stop publishing of the advertisement and; (2) confiscate the advertising fees; (3) impose a penalty ranging from RMB200,000 to RMB1,000,000; or (4) in serious cases, cancel the business license and cancel the registration certificate for publishing advertisements. In addition, where a special government review is required for specific types of advertisements prior to internet posting, such as advertisements relating to pharmaceuticals, medical instruments, agrochemicals and veterinary pharmaceuticals, we are obligated to confirm that such review has been performed and approval has been obtained. Violation of these laws and regulations may subject us to penalties, including fines, confiscation of our advertising income, orders to cease dissemination of the advertisements and orders to publish an announcement correcting the misleading information. In circumstances involving serious violations by us, PRC governmental authorities may force us to terminate our advertising operations or revoke our licenses.
While we have made significant efforts to ensure that the advertisements shown on our platform are in full compliance with applicable PRC laws and regulations, we cannot assure you that all the content contained in such advertisements or offers is true and accurate as required by the advertising laws and regulations or otherwise in full compliance with applicable PRC laws and regulations, especially given the uncertainty in the interpretation of these PRC laws and regulations. If we are found to be in violation of applicable PRC advertising laws and regulations, we may be subject to penalties and our reputation may be harmed, which may negatively affect our business, financial condition, and results of operations and prospects. Although the advertisements displayed on our platform may not directly contain sensitive or illegal contents, including but not limited to gambling and pyramid selling, the advertisers may use inducing words to indirectly attract advertisement viewers to participate in gambling, pyramid selling, or other illegal activities. If we receive a complaint that any superficially compliant advertisement is linked to one or more webpages that feature non-compliant advertising content, we will remove the related advertisement. Although our agreements with the advertising agencies provide that the advertisements provided by the advertisers shall comply with the requirements of relevant laws and regulations, we cannot control or supervise advertising contents and the linked webpages all the time. Therefore, we cannot guarantee you that all of the advertisements displayed on our platform will comply with relevant laws and regulations.
In April 2015, the SCNPC promulgated the PRC Advertising Law, effective on September 1, 2015 and amended on October 26, 2018. According to the Advertising Law, advertisements shall not have any false or misleading content, or defraud or mislead consumers. Furthermore, an advertisement will be deemed as a “false advertisement” if any of the following situations exist: (1) the advertised product or service does not exist; (2) there is any inconsistency that has a material impact on the decision to purchase in what is included in the advertisement with the actual circumstances with respect to the product’s performance, function, place of production, usage, quality, specification, ingredient, price, producer, term of validity, sales condition and honors received, among others, or the service’s content, provider, form, quality, price, sales condition, and honors received, among others, or any commitments, among others, made on the product or service; (3) using fabricated, forged or unverifiable scientific research results, statistical data, investigation results, excerpts, quotations or other information as supporting material; (4) effect or results of using the good or receiving the service are fabricated; or (5) other circumstances where consumers are defrauded or misled by any false or misleading content.
The laws and regulations of advertising are relatively new and evolving and there is substantial uncertainty as to the interpretation of “false advertisement” by the State Administration for Market Regulation (formerly known as the State Administration for Industry and Commerce), or the SAMR.
The HFCCA and the AHFCCA passed by the U.S. Senate, all call for additional and more stringent criteria to be applied to emerging market companies upon assessing the qualification of their auditors, especially the non-U.S. auditors who are not inspected by the PCAOB. These developments could add uncertainties to our offering and listing on the Nasdaq Global Market, and Nasdaq may determine to delist our securities if in the future the PCAOB determines that it cannot inspect or fully investigate our auditor.
On April 21, 2020, SEC Chairman Jay Clayton and PCAOB Chairman William D. Duhnke III, along with other senior SEC staff, released a joint statement highlighting the risks associated with investing in companies based in or have substantial operations in emerging markets including China. The joint statement emphasized the risks associated with lack of access for the PCAOB to inspect auditors and audit work papers in China and higher risks of fraud in emerging markets.
On May 18, 2020, Nasdaq filed three proposals with the SEC to (i) apply minimum offering size requirement for companies primarily operating in “Restrictive Market”, (ii) adopt a new requirement relating to the qualification of management or board of director for Restrictive Market companies, and (iii) apply additional and more stringent criteria to an applicant or listed company based on the qualifications of the company’s auditors. On December 18, 2020, the HFCAA was signed by President Donald Trump and became law. This legislation requires certain issuers of securities to establish that they are not owned or controlled by a foreign government. Specifically, an issuer must make this certification if the PCAOB is unable to audit specified reports because the issuer has retained a foreign public accounting firm not subject to inspection by the PCAOB. Furthermore, if the PCAOB is unable to inspect the issuer’s public accounting firm for three consecutive years beginning in 2021, the issuer’s securities are banned from trade on a national exchange or through other methods.
On June 22, 2021, the U.S. Senate passed the AHFCAA, which, if passed by the U.S. House of Representatives and signed into law by the President, would decrease the number of non-inspection years for foreign companies to comply with PCAOB audits from three to two years, thus reducing the time period before their securities may be prohibited from trading or delisted.
On November 5, 2021, the SEC approved the PCAOB’s Rule 6100, Board Determinations Under the HFCAA. Rule 6100 provides a framework for the PCAOB to use to determine whether it is unable to inspect or investigate registered public accounting firms located in a foreign jurisdiction because of a position taken by one or more authorities in that jurisdiction.
On December 2, 2021, The SEC adopted amendments to finalize rules implementing the submission and disclosure requirements in the HFCAA. The rules apply to registrants the SEC identifies as having filed an annual report with an audit report issued by a registered public accounting firm that is located in a foreign jurisdiction and that the PCAOB is unable to inspect or investigate.
On December 16, 2021, the PCAOB issued the Determination Report which found that the Board is unable to inspect or investigate completely PCAOB-registered public accounting firms headquartered in mainland China and in Hong Kong, a Special Administrative Region of the People’s Republic of China (the “PRC”), because of positions taken by PRC authorities in those jurisdictions (the “Determination”). Furthermore, the Determination Report identified the specific registered public accounting firms which are subject to these determinations, i.e., PCAOB Identified Firms. The Board made these determinations pursuant to PCAOB Rule 6100, which provides a framework for how the PCAOB fulfills its responsibilities under the HFCAA.
The lack of access to the PCAOB inspection in China prevents the PCAOB from fully evaluating audits and quality control procedures of the auditors based in China. As a result, the investors may be deprived of the benefits of such PCAOB inspections. The inability of the PCAOB to conduct inspections of auditors in China makes it more difficult to evaluate the effectiveness of these accounting firms’ audit procedures or quality control procedures as compared to auditors outside of China that are subject to the PCAOB inspections, which could cause existing and potential investors to lose confidence in audit procedures and reported financial information and the quality of financial statements of China-based companies.
On December 15, 2022, the PCAOB board announced that it has completed the inspections, determined that it had complete access to inspect or investigate completely registered public accounting firms headquartered in mainland China and Hong Kong, and voted to vacate the Determination Report. On December 29, 2022, the CAA was signed into law by President Biden. The CAA contained, among other things, an identical provision to the AHFCAA, which reduces the number of consecutive non-inspection years required for triggering the prohibitions under the HFCA Act from three years to two. Xiao-I’s ability to retain an auditor subject to the PCAOB inspection and investigation, including but not limited to inspection of the audit working papers related to Xiao-I, may depend on the relevant positions of U.S. and Chinese regulators. With respect to audits of companies with operations in China, such as the Company, there are uncertainties about the ability of Xiao-I’s auditor to fully cooperate with a request by the PCAOB for audit working papers in China without the approval of Chinese authorities. As such, as of the date of this annual report, Xiao-I’s auditor is not subject to the Determinations announced by the PCAOB. However, Xiao-I cannot assure you whether Nasdaq or regulatory authorities would apply additional and more stringent criteria to it after considering the effectiveness of its auditor’s audit procedures and quality control procedures, adequacy of personnel and training, or sufficiency of resources, geographic reach or experience as related to the audit of our financial statements. Furthermore, there is a risk that Xiao-I’s auditor cannot be inspected by the PCAOB because of a position taken by an authority in a foreign jurisdiction in the future, and that the PCAOB may re-evaluate its determination as a result of any obstruction with the implementation of the Statement of Protocol. Such lack of inspection or re-evaluation could cause trading in Xiao-I’s securities to be prohibited on a national exchange or in the over-the-counter trading market under the HFCAA, and, as a result, Nasdaq may determine to delist Xiao-I’s securities, which may cause the value of Xiao-I’s securities to decline or become worthless.
Our former auditor, Marcum Asia CPAs LLP (“Marcum Asia”), the independent registered public accounting firm that issued the audit report for the year ended December 31, 2022 included elsewhere in this annual report, is a firm registered with the PCAOB and subject to laws in the U.S. pursuant to which the PCAOB conducts regular inspections to assess its compliance with the applicable professional standards. Marcum Asia, is headquartered in New York, New York, and, as of the date of this annual report, was not included in the list of PCAOB Identified Firms in the Determination Report.
Our current auditor, Assentsure PAC, as an auditor of companies that are traded publicly in the United States and a firm registered with the PCAOB, is subject to laws in the United States pursuant to which the PCAOB conducts regular inspections to assess its compliance with the applicable professional standards. Notwithstanding the foregoing, in the future, if there is any regulatory change or step taken by PRC regulators that does not permit our auditor to provide audit documentations located in China to the PCAOB for inspection or investigation, investors may be deprived of the benefits of such inspection. Any audit reports not issued by auditors that are completely inspected by the PCAOB, or a lack of PCAOB inspections of audit work undertaken in China that prevents the PCAOB from regularly evaluating our auditors’ audits and their quality control procedures, could result in a lack of assurance that our financial statements and disclosures are adequate and accurate, then such lack of inspection could cause our securities to be delisted from the stock exchange. The delisting of our ADSs, or the threat of their being delisted, may materially and adversely affect the value of your investment.
It may be difficult for overseas regulators to conduct investigation or collect evidence within China.
Shareholder claims or regulatory investigation that are common in the United States generally are difficult to pursue as a matter of law or practicality in China. For example, in China, there are significant legal and other obstacles to providing information needed for regulatory investigations or litigation initiated outside China. Although the authorities in China may establish a regulatory cooperation mechanism with the securities regulatory authorities of another country or region to implement cross-border supervision and administration, such cooperation with the securities regulatory authorities in the Unities States may not be efficient in the absence of a mutual and practical cooperation mechanism. Furthermore, according to Article 177 of the PRC Securities Law, which became effective in March 2020, no overseas securities regulator is allowed to directly conduct investigation or evidence collection activities within the territory of the PRC; no organization or individual is allowed to provide documents and information related to securities business activities to overseas securities regulators without the consent of the securities regulatory authority under the State Council and the relevant competent department under the State Council; and according to the Data Security Law, no organization or individual within the territory of the PRC may provide foreign judicial or law enforcement authorities with data stored within the territory of the PRC without the approval of the competent authorities of the PRC. While detailed interpretation of or implementation rules under these regulations have yet to be promulgated, the inability of an overseas securities regulator to directly conduct investigation or evidence collection activities within China may further increase difficulties faced by you in protecting your interests.
If the Chinese government chooses to exert more oversight and control over offerings that are conducted overseas and/or foreign investment in China-based issuers, such action could significantly limit or completely hinder our ability to offer or continue to offer securities to investors and cause the value of Xiao-I’s ADSs to significantly decline or become worthless.
Recent statements by the Chinese government indicating an intent to exert more oversight and control over offerings that are conducted overseas and/or foreign investment in China-based issuers, any such action could significantly limit or completely hinder our ability to offer or continue to offer securities to investors and cause the value of such securities to significantly decline or become worthless.
Recently, the General Office of the Central Committee of the Communist Party of China and the General Office of the State Council jointly issued the Opinions on Severely Cracking Down on Illegal Securities Activities According to Law, or the Opinions, which was made available to the public on July 6, 2021. The Opinions emphasized the need to strengthen the administration over illegal securities activities, and the need to strengthen the supervision over overseas listings by Chinese companies. Effective measures, such as promoting the construction of relevant regulatory systems, will be taken to deal with the risks and incidents of China-concept overseas listed companies. As of the date of this annual report, we have not received any inquiry, notice, warning, or sanctions from PRC government authorities in connection with the Opinions.
On June 10, 2021, the SCNPC promulgated the PRC Data Security Law, which took effect in September 2021. The PRC Data Security Law imposes data security and privacy obligations on entities and individuals carrying out data activities, and introduces a data classification and hierarchical protection system based on the importance of data in economic and social development, and the degree of harm it will cause to national security, public interests, or legitimate rights and interests of individuals or organizations when such data is tampered with, destroyed, leaked, illegally acquired or used. The PRC Data Security Law also provides for a national security review procedure for data activities that may affect national security and imposes export restrictions on certain data an information.
In early July 2021, regulatory authorities in China launched cybersecurity investigations with regard to several China-based companies that are listed in the United States. The Chinese cybersecurity regulator announced on July 2 that it had begun an investigation of Didi Global Inc. (NYSE: DIDI) and two days later ordered that the company’s app be removed from smartphone app stores. On July 5, 2021, the Chinese cybersecurity regulator launched the same investigation on two other Internet platforms, China’s Full Truck Alliance of Full Truck Alliance Co. Ltd. (NYSE: YMM) and Boss of KANZHUN LIMITED (Nasdaq: BZ). On July 24, 2021, the General Office of the Central Committee of the Communist Party of China Central Committee and the General Office of the State Council jointly released the Guidelines for Further Easing the Burden of Excessive Homework and Off-campus Tutoring for Students at the Stage of Compulsory Education, pursuant to which foreign investment in such firms via mergers and acquisitions, franchise development, and variable interest entities are banned from this sector.
On August 17, 2021, the State Council promulgated the Regulations on the Protection of the Security of Critical Information Infrastructure, or the Regulations, which took effect on September 1, 2021. The Regulations supplement and specify the provisions on the security of critical information infrastructure as stated in the Cybersecurity Review Measures. The Regulations provide, among others, that protection department of certain industry or sector shall notify the operator of the critical information infrastructure in time after the identification of certain critical information infrastructure.
On August 20, 2021, the SCNPC promulgated the Personal Information Protection Law of the PRC (the “Personal Information Protection Law”), which took effect in November 2021. As the first systematic and comprehensive law specifically for the protection of personal information in the PRC, the Personal Information Protection Law provides, among others, that (i) an individual’s consent shall be obtained to use sensitive personal information, such as biometric characteristics and individual location tracking, (ii) personal information operators using sensitive personal information shall notify individuals of the necessity of such use and impact on the individual’s rights, and (iii) where personal information operators reject an individual’s request to exercise his or her rights, the individual may file a lawsuit with a People’s Court. Given that the above mentioned newly promulgated laws, regulations and policies were recently promulgated or issued, and have not yet taken effect (as applicable), their interpretation, application and enforcement are subject to substantial uncertainties.
On September 24, 2024, the State Council promulgated the Regulations on the Management of Network Data Security, or the Network Data Regulation, which came into effect on January 1, 2025. The Network Data Regulation serves as a comprehensive implementing regulation for the compliance requirements set out by the Cybersecurity Law, Data Security Law, and Personal Information Protection Law. The Network Data Regulation introduces several key obligations, including requiring network data handlers to specify the purpose and method of personal information processing, as well as the types of personal information involved, before any personal information is handled. It clarifies definitions for important data, outlines the obligations of those handling important data, and establishes broader contractual requirements for data sharing between data handlers. It remains to be seen how this regulation will be interpreted and implemented, and to what extent it will affect our operations. According to the latest amended Cybersecurity Review Measures, which was promulgated on December 28, 2021 and became effective on February 15, 2022, and replaced the Cybersecurity Review Measures promulgated on April 13, 2020, online platform operator holding more than one million users/users’ individual information shall be subject to cybersecurity review before listing abroad. Since the Cybersecurity Review Measures is new, the implementation and interpretation thereof is not yet clear. Shanghai Xiao-I has applied for a cybersecurity review organized by the Center, which is authorized by the Cybersecurity Review Office of the CAC to accept public consultation and cybersecurity review submissions, pursuant to the Cybersecurity Review Measures, which became effective on February 15, 2022.
The custodians or authorized users of our controlling non-tangible assets, including seals, may fail to fulfill their responsibilities, or misappropriate or misuse these assets.
Under the PRC law, legal documents for corporate transactions, including agreements and contracts are executed using the chop or seal of the signing entity or with the signature of a legal representative whose designation is registered and filed with relevant PRC market regulation administrative authorities.
In order to secure the use of our seals, we have established internal control procedures and rules for using these seals. In any event that the seals and seals are intended to be used, the responsible personnel will submit a formal application, which will be verified and approved by authorized employees in accordance with our internal control procedures and rules. In addition, in order to maintain the physical security of our seals, we generally have them stored in secured locations accessible only to authorized employees. Although we monitor such authorized employees, the procedures may not be sufficient to prevent all instances of abuse or negligence. There is a risk that our employees could abuse their authority, for example, by entering into a contract not approved by us or seeking to gain control of one of our subsidiaries or our affiliated entities or their subsidiaries. If any employee obtains, misuses or misappropriates our seals or other controlling non-tangible assets for whatever reason, we could experience disruption to our normal business operations. We may have to take corporate or legal action, which could involve significant time and resources to resolve and divert management from our operations, and we may not be able to recover our loss due to such misuse or misappropriation if the third party relies on the apparent authority of such employees and acts in good faith.
In the following discussion of risks relating to doing business in China “we,” “us,” or “our” refer to Xiao-I.
The approval, filing or other requirements of the CSRC or other PRC government authorities may be required under PRC laws.
On February 17, 2023, the CSRC published the Overseas Listing Measures which took effect on March 31, 2023. Under the Overseas Listing Measures, a filing-based regulatory system applies to “indirect overseas offerings and listings” of companies in mainland China, which refers to securities offerings and listings in an overseas market made under the name of an offshore entity but based on the underlying equity, assets, earnings or other similar rights of a company in mainland China that operates its main business in mainland China. The Overseas Listing Measures states that, any post-listing follow-on offering by an issuer in an overseas market, including issuance of shares, convertible notes and other similar securities, shall be subject to filing requirement within three business days after the completion of the offering. Therefore, any of our future offering and listing of our securities in an overseas market may be subject to the filing requirements under the Overseas Listing Measures. In connection with the Overseas Listing Measures, on February 17, 2023, the CSRC also published the Notice on Overseas Listing Measures. According to the Notice on Overseas Listing Measures, issuers that have already been listed in an overseas market by March 31, 2023, the date the Overseas Listing Measures became effective, are not required to make any immediate filing and are only required to comply with the filing requirements under the Overseas Listing Measures when it subsequently seeks to conduct a follow-on offering.
Under the PRC Enterprise Income Tax Law, we may be classified as a PRC “resident enterprise,” which could result in unfavorable tax consequences to us and our shareholders and have a material adverse effect on our results of operations and the value of your investment.
Under the PRC Enterprise Income Tax Law, or the EIT Law, which became effective in January 2008 and most recently amended in December 2018, an enterprise established outside the PRC with “de facto management bodies” within the PRC is considered a “resident enterprise” for PRC enterprise income tax purposes and is generally subject to a uniform 25% enterprise income tax rate on its worldwide income. In 2009, the State Administration of Taxation, or the SAT, issued the Notice Regarding the Determination of Chinese-Controlled Overseas Incorporated Enterprises as PRC Tax Resident Enterprise on the Basis of De Facto Management Bodies, or SAT Circular 82, which provides certain specific criteria for determining whether the “de facto management body” of a PRC-controlled enterprise that is incorporated offshore is located in China. Further to SAT Circular 82, in 2011, the SAT issued the Administrative Measures for Enterprise Income Tax of Chinese-Controlled Offshore Incorporated Resident Enterprises (Trial), or SAT Bulletin 45, amended in 2018, to provide more guidance on the implementation of SAT Circular 82. SAT Bulletin 45 clarified certain issues in the areas of resident status determination, post-determination administration and competent tax authorities’ procedures.
According to SAT Circular 82, an offshore incorporated enterprise controlled by a PRC enterprise or a PRC enterprise group will be considered as a PRC tax resident enterprise by virtue of having its “de facto management body” in China and will be subject to PRC enterprise income tax on its worldwide income only if all of the following conditions are met: (1) the senior management and core management departments in charge of its daily operations function have their presence mainly in the PRC; (2) its financial and human resources decisions are subject to determination or approval by persons or bodies in the PRC; (3) its major assets, accounting books, company seals, and minutes and files of its board and shareholders’ meetings are located or kept in the PRC; and (4) more than half of the enterprise’s directors or senior management with voting rights habitually reside in the PRC. SAT Bulletin 45 specifies that when provided with a copy of Chinese tax resident determination certificate from a resident Chinese controlled offshore incorporated enterprise, the payer should not withhold 10% income tax when paying the Chinese-sourced dividends, interest, royalties, etc. to the Chinese controlled offshore incorporated enterprise.
Although SAT Circular 82 and SAT Bulletin 45 only apply to offshore incorporated enterprises controlled by PRC enterprises or PRC enterprise groups and not those controlled by PRC individuals or foreigners, the determination criteria set forth therein may reflect the SAT’s general position on how the term “de facto management body” could be applied in determining the tax resident status of offshore enterprises, regardless of whether they are controlled by PRC enterprises, individuals or foreigners.
In addition, the SAT issued the Announcement of the State Administration of Taxation on Issues concerning the Determination of Resident Enterprises Based on the Standards of Actual Management Institutions in January 2014 to provide more guidance on the implementation of SAT Circular 82. This bulletin further provides that, among other things, an entity that is classified as a “resident enterprise” in accordance with the circular shall file the application for classifying its status of residential enterprise with the local tax authorities where its main domestic investors are registered. From the year in which the entity is determined to be a “resident enterprise,” any dividend, profit and other equity investment gain shall be taxed in accordance with the enterprise income tax law and its implementing rules.
Although our offshore holding entity is not controlled by PRC enterprises or a PRC enterprise group and our revenues are primarily generated from business operations conducted outside of China, we cannot rule out the possibility that the PRC tax authorities determine that we or any of our non-PRC subsidiaries is a PRC resident enterprise for PRC enterprise income tax purposes, which could subject our Company or any of our non-PRC subsidiaries to PRC tax at a rate of 25% on its world-wide income, which could materially reduce our net income. In addition, we may also be subject to PRC enterprise income tax reporting obligations.
If the PRC tax authorities determine that our Company is a PRC resident enterprise for PRC enterprise income tax purposes, gains realized on the sale or other disposition of the ADSs may be subject to PRC tax, at a rate of 10% in the case of non-PRC enterprises or 20% in the case of non-PRC individuals (in each case, subject to the provisions of any applicable tax treaty), if such gains are deemed to be from PRC sources. Any such tax may reduce the returns on your investment in the ADSs.
There are significant uncertainties under the EIT Law relating to the withholding tax liabilities of our PRC subsidiary, and dividends payable by our PRC subsidiary to our offshore subsidiaries may not qualify to enjoy certain treaty benefits.
Under the EIT Law and its implementation rules, the profits of a foreign-invested enterprise generated through operations, which are distributed to its immediate holding company outside China, will be subject to a withholding tax rate of 10.0%. Pursuant to a special arrangement between Hong Kong and China, such rate may be reduced to 5.0% if a Hong Kong resident enterprise owns more than 25.0% of the equity interest in the PRC company. Our current PRC subsidiary is wholly owned by Xiao-I Technology. Accordingly, Xiao-I Technology may qualify for a 5.0% tax rate in respect of distributions from its PRC subsidiary. Under the Notice of the State Administration of Taxation on Issues regarding the Administration of the Dividend Provision in Tax Treaties promulgated on February 20, 2009, the taxpayer needs to satisfy certain conditions to enjoy the benefits under a tax treaty. These conditions include: (1) the taxpayer must be the beneficial owner of the relevant dividends, and (2) the corporate shareholder to receive dividends from the PRC subsidiary must have continuously met the direct ownership thresholds during the 12 consecutive months preceding the receipt of the dividends. Further, the SAT promulgated the Notice on How to Understand and Recognize the “Beneficial Owner” in Tax Treaties in 2009, most recently amended on February 3, 2018 and effective from April 1, 2018, which sets forth several non-rebuttable presumptions to be a “beneficial owner”, and certain detailed factors in determining the “beneficial owner” status, a Hong Kong enterprise must obtain a tax resident certificate from the relevant Hong Kong tax authority to apply for the 5% lower PRC withholding tax rate. As the Hong Kong tax authority will issue such a tax resident certificate on a case-by-case basis, we cannot assure you that we will be able to obtain the tax resident certificate from the relevant Hong Kong tax authority. As of the date of this annual report, we have not commenced the application process for a Hong Kong tax resident certificate from the relevant Hong Kong tax authority, and there is no assurance that we will be granted such a Hong Kong tax resident certificate.
Even after we obtain the Hong Kong tax resident certificate, we are required by applicable tax laws and regulations to file required forms and materials with relevant PRC tax authorities to prove that we can enjoy 5% lower PRC withholding tax rate. Xiao-I Technology intends to obtain the required materials and file with the relevant tax authorities when it plans to declare and pay dividends, but there is no assurance that the PRC tax authorities will approve the 5% withholding tax rate on dividends received from Xiao-I Technology.
We face uncertainty with respect to indirect transfer of equity interests in PRC resident enterprises by their non-PRC holding companies. We face uncertainties regarding the reporting on and consequences of previous private equity financing transactions involving the transfer and exchange of shares in our Company by non-resident investors.
In February 2015, the SAT issued the Bulletin on Issues of Enterprise Income Tax on Indirect Transfers of Assets by Non-PRC Resident Enterprises, or Bulletin 7. Pursuant to Bulletin 7, an “indirect transfer” of PRC assets, including a transfer of equity interests in an unlisted non-PRC holding company of a PRC resident enterprise, by non-PRC resident enterprises may be re-characterized and treated as a direct transfer of the underlying PRC assets, if such arrangement does not have a reasonable commercial purpose and was established for the purpose of avoiding payment of PRC enterprise income tax. As a result, gains derived from such indirect transfer may be subject to PRC enterprise income tax, and the transferee or other person who is obligated to pay for the transfer is obligated to withhold the applicable taxes, currently at a rate of 10% for the transfer of equity interests in a PRC resident enterprise. Bulletin 7 also introduced safe harbors for internal group restructurings and the purchase and sale of equity securities through a public securities market. On October 17, 2017, the SAT issued the Announcement of the State Administration of Taxation on Issues Concerning the Withholding of Nonresident Enterprise Income Tax at Source, or Bulletin 37, which came into effect on December 1, 2017. The Bulletin 37 further clarifies the practice and procedure of the withholding of nonresident enterprise income tax.
We face uncertainties on the reporting and consequences of future private equity financing transactions, share exchanges or other transactions involving the transfer of shares in our Company by investors that are non-PRC resident enterprises. The PRC tax authorities may pursue such non-resident enterprises with respect to a filing or the transferees with respect to withholding obligation, and request our PRC subsidiary to assist in the filing. As a result, we and non-resident enterprises in such transactions may become at risk of being subject to filing obligations or being taxed under Bulletin 7 and Bulletin 37, and may be required to expend valuable resources to comply with them or to establish that we and our non-resident enterprises should not be taxed under these regulations, which may have a material adverse effect on our financial condition and results of operations.
China’s M&A Rules and certain other PRC regulations establish complex procedures for some acquisitions of Chinese companies by foreign investors, which could make it more difficult for us to pursue growth through acquisitions in China.
The Regulations on Mergers and Acquisitions of Domestic Enterprises by Foreign Investors, or the M&A Rules, and other recently adopted regulations and rules concerning mergers and acquisitions established additional procedures and requirements that could make merger and acquisition activities by foreign investors more time consuming and complex. For example, the M&A Rules require that MOFCOM be notified in advance of any change-of-control transaction in which a foreign investor takes control of a PRC domestic enterprise, if (1) any important industry is concerned, (2) such transaction involves factors that impact or may impact national economic security, or (3) such transaction will lead to a change in control of a domestic enterprise which holds a famous trademark or PRC time-honored brand. Moreover, the Anti-Monopoly Law promulgated by the SCNPC in August 2007 and effective in August 2008 requires that transactions which are deemed concentrations and involve parties with specified turnover thresholds (i.e., during the previous fiscal year, (1) the total global turnover of all operators participating in the transaction exceeds RMB10 billion and at least two of these operators each had a turnover of more than RMB400 million within China, or (2) the total turnover within China of all the operators participating in the concentration exceeded RMB2 billion, and at least two of these operators each had a turnover of more than RMB400 million within China) must be cleared by MOFCOM before they can be completed. In addition, in February 2011, the General Office of the State Council promulgated a Notice on Establishing the Security Review System for Mergers and Acquisitions of Domestic Enterprises by Foreign Investors, or the Circular 6, which officially established a security review system for mergers and acquisitions of domestic enterprises by foreign investors. Further, in August 2011, MOFCOM promulgated the Regulations on Implementation of Security Review System for the Merger and Acquisition of Domestic Enterprises by Foreign Investors, or the MOFCOM Security Review Regulations, to implement the Circular 6. Under Circular 6, a security review is required for mergers and acquisitions by foreign investors having “national defense and security” concerns and mergers and acquisitions by which foreign investors may acquire the “de facto control” of domestic enterprises with “national security” concerns. Under the MOFCOM Security Review Regulations, MOFCOM will focus on the substance and actual impact of the transaction when deciding whether a specific merger or acquisition is subject to security review. If MOFCOM decides that a specific merger or acquisition is subject to security review, it will submit it to the Inter-Ministerial Panel, an authority established under the Circular 6 led by the National Development and Reform Commission, or NDRC, and MOFCOM under the leadership of the State Council, to carry out security review. The regulations prohibit foreign investors from bypassing the security review by structuring transactions through trusts, indirect investments, leases, loans, control through contractual arrangements or offshore transactions. There is no explicit provision or official interpretation stating that the merging or acquisition of a company engaged in the internet information services, online games, online audio-visual program services and related businesses requires security review, and there is no requirement that acquisitions completed prior to the promulgation of the Security Review Circular are subject to MOFCOM review.
In the future, we may grow our business by acquiring complementary businesses. Complying with the requirements of the above-mentioned regulations and other relevant rules to complete such transactions could be time consuming, and any required approval processes, including obtaining approval from the MOFCOM or its local counterparts may delay or inhibit our ability to complete such transactions. It is unclear whether our business would be deemed to be in an industry that raises “national defense and security” or “national security” concerns. However, MOFCOM or other government agencies may publish explanations in the future determining that our business is in an industry subject to the security review, in which case our future acquisitions in the PRC, including those by way of entering into contractual control arrangements with target entities, may be closely scrutinized or prohibited.
PRC regulations relating to offshore investment activities by PRC residents may limit our PRC subsidiary’s ability to increase its registered capital or distribute profits to us or otherwise expose us to liability and penalties under PRC law.
In July 2014, the SAFE promulgated the Circular on Relevant Issues Relating to Domestic Resident’s Investment and Financing and Roundtrip Investment through Special Purpose Vehicles, or SAFE Circular 37, which replaced the Relevant Issues Concerning Foreign Exchange Control on Domestic Residents’ Corporate Financing and Roundtrip Investment through Offshore Special Purpose Vehicles, or Circular 75. Circular 37 requires PRC residents or entities to register with SAFE or its local branch in connection with their establishment or control of an offshore entity established for the purpose of overseas investment or financing. In addition, such PRC residents or entities must update their SAFE registrations when the offshore special purpose vehicle undergoes material events relating to any change of basic information (including change of such PRC citizens or residents, name and operation term), increases or decreases in investment amount, transfers or exchanges of shares, or mergers or divisions. According to the Notice on Further Simplifying and Improving Policies for the Foreign Exchange Administration of Direct Investment released on February 13, 2015 by the SAFE, as amended in 2019, local banks will examine and handle foreign exchange registration for overseas direct investment, including the initial foreign exchange registration and amendment registration, under SAFE Circular 37 from June 1, 2015.
If our shareholders who are PRC residents or entities do not complete their registration with the local SAFE branches, our PRC subsidiary may be prohibited from distributing its profits and proceeds from any reduction in capital, share transfer or liquidation to us, and we may be restricted in our ability to contribute additional capital to our PRC subsidiary. Moreover, failure to comply with the SAFE registration described above could result in liability under PRC laws for evasion of applicable foreign exchange restrictions. See “Item 3. Key Information—D. Risk Factors —Risks Relating to Our Corporate Structure— Some of our shareholders are not in compliance with the PRC’s regulations relating to offshore investment activities by PRC residents. As a result, these shareholders may be subject to penalties themselves, and WFOE may be unable to open a new capital account with relevant banks within China according to their internal control policies and may be restricted from remitting funds or handling other foreign exchange businesses within China unless and until we remediate the non-compliance,” and “Item 3. Key Information—D. Risk Factors —Risks Relating to Doing Business in China—PRC regulation of loans to, and direct investment in, PRC entities by offshore holding companies and governmental control of currency conversion may delay us from using our available funds to make loans to our PRC subsidiary and consolidated affiliated entities, or to make additional capital contributions to our PRC subsidiary, which could materially and adversely affect our liquidity and our ability to fund and expand the business of our PRC subsidiary and consolidated affiliated entities.”
Failure to comply with PRC regulations regarding the registration requirements for employee stock ownership plans or share option plans may subject the PRC plan participants or us to fines and other legal or administrative sanctions.
Pursuant to SAFE Circular 37, PRC residents who participate in share incentive plans in overseas non-publicly-listed companies due to their position as director, senior management or employees of the PRC subsidiaries of the overseas companies may submit applications to SAFE or its local branches for the foreign exchange registration with respect to offshore special purpose companies. Our directors, executive officers and other employees who are PRC residents and who have been granted options may follow SAFE Circular 37 to apply for the foreign exchange registration before our Company becomes an overseas listed company. In February 2012, SAFE promulgated the Notices on Issues Concerning the Foreign Exchange Administration for Domestic Individuals Participating in Stock Incentive Plans of Overseas Publicly-Listed Companies, or the Stock Option Rules. Under the Stock Option Rules and other relevant rules and regulations, PRC residents who participate in stock incentive plan in an overseas publicly-listed company are required to register with SAFE or its local branches and complete certain other procedures. Participants of a stock incentive plan who are PRC residents must retain a qualified PRC agent, which could be a PRC subsidiary of such overseas publicly listed company or another qualified institution selected by such PRC subsidiary, to conduct the SAFE registration and other procedures with respect to the stock incentive plan on behalf of its participants. Such participants must also retain an overseas entrusted institution to handle matters in connection with their exercise of stock options, the purchase and sale of corresponding stocks or interests and fund transfers. In addition, the PRC agent is required to amend the SAFE registration with respect to the stock incentive plan if there is any material change to the stock incentive plan, the PRC agent or the overseas entrusted institution or other material changes. The PRC operating entities and their PRC employees who have been granted stock options are subject to these regulations. The VIE has completed such SAFE registrations for its PRC stock option holder employees in March 2019. However, we cannot assure you that the VIE will be able to complete the relevant registration for new employees who participate in such stock incentive plan in the future in a timely manner or at all. Failure of the VIE’s PRC stock option holders to complete their SAFE registrations may subject these PRC residents to fines and legal sanctions and may also limit our ability to contribute additional capital into our PRC subsidiary, limit our PRC subsidiary’s ability to distribute dividends to us, or otherwise materially adversely affect our business.
PRC regulation of loans to, and direct investment in, PRC entities by offshore holding companies and governmental control of currency conversion may delay us from using our available funds to make loans to our PRC subsidiary and consolidated affiliated entities, or to make additional capital contributions to our PRC subsidiary, which could materially and adversely affect our liquidity and our ability to fund and expand the business of our PRC subsidiary and consolidated affiliated entities.
We are an offshore holding company conducting our operations in China through our PRC subsidiary and consolidated affiliated entities. We may make loans to our PRC subsidiary and consolidated affiliated entities, or we may make additional capital contributions to our PRC subsidiary, or we may establish new PRC subsidiaries and make capital contributions to these new PRC subsidiaries, or we may acquire offshore entities with business operations in China in an offshore transaction.
Most of these ways are subject to PRC regulations and approvals. For example, loans by us to our wholly owned PRC subsidiary to finance its activities cannot exceed statutory limits and must be registered with the local counterpart of SAFE. If we decide to finance our wholly owned PRC subsidiary by means of capital contributions, these capital contributions are subject to the requirement of making necessary filings with the MOFCOM and registration with other governmental authorities in China. Due to the restrictions imposed on loans in foreign currencies extended to any PRC domestic companies, we are not likely to make such loans to our consolidated affiliated entities, which are PRC domestic companies. Further, we are not likely to finance the activities of our consolidated affiliated entities by means of capital contributions due to regulatory restrictions relating to foreign investment in PRC domestic enterprises engaged in internet information services, online games, online audio-visual program services and related businesses.
The SAFE promulgated the Notice of the State Administration of Foreign Exchange on Reforming the Administration of Foreign Exchange Settlement of Capital of Foreign-invested Enterprises, or SAFE Circular 19, effective in June 2015. According to SAFE Circular 19, the flow and use of the RMB capital converted from foreign currency-denominated registered capital of a foreign-invested company is regulated such that RMB capital may not be used for the issuance of RMB entrusted loans, the repayment of inter-enterprise loans or the repayment of banks loans that have been transferred to a third party. Although SAFE Circular 19 allows RMB capital converted from foreign currency-denominated registered capital of a foreign-invested enterprise to be used for equity investments within the PRC, it also reiterates the principle that RMB converted from the foreign currency-denominated capital of a foreign-invested company may not be directly or indirectly used for purposes beyond its business scope. SAFE promulgated the Notice of the State Administration of Foreign Exchange on Reforming and Standardizing the Foreign Exchange Settlement Management Policy of Capital Account, or SAFE Circular 16, effective in June 2016, which reiterates some of the rules set forth in SAFE Circular 19, but changes the prohibition against using RMB capital converted from foreign currency-denominated registered capital of a foreign-invested company to issue RMB entrusted loans to a prohibition against using such capital to issue loans to non-associated enterprises. SAFE Circular 19 and SAFE Circular 16 may significantly limit our ability to transfer any foreign currency we hold to our PRC subsidiary, which may adversely affect our liquidity and our ability to fund and expand our business in the PRC. On October 23, 2019, SAFE issued Notice of the State Administration of Foreign Exchange on Further Promoting the Facilitation of Cross-border Trade and Investment, or the Circular 28. Circular 28 allows non-investment foreign-invested enterprises to use their capital funds to make equity investments in China, provided that such investments do not violate the Negative List and the target investment projects are genuine and in compliance with PRC laws. Since Circular 28 was issued only recently, its interpretation and implementation in practice are still subject to substantial uncertainties.
In light of the various requirements imposed by PRC regulations on loans to and direct investment in PRC entities by offshore holding companies, and the fact that the PRC government may at its discretion restrict access to foreign currencies for current account transactions in the future, we cannot assure you that we will be able to complete the necessary government registrations or obtain the necessary government approvals on a timely basis, if at all, with respect to future loans to PRC subsidiaries or future capital contributions by us to our PRC subsidiary. As a result, uncertainties exist as to our ability to provide prompt financial support to our subsidiaries when needed. If we fail to complete such registrations or obtain such approvals, our ability to use our available funds to capitalize or otherwise fund our PRC operations may be negatively affected, which could materially and adversely affect our liquidity and our ability to fund and expand our business of our PRC subsidiary and consolidated affiliated entities.
Fluctuation in the value of the RMB may have a material adverse effect on the value of your investment.
The conversion of Renminbi into foreign currencies, including U.S. dollars, is based on rates set by the People’s Bank of China. The Renminbi has fluctuated against the U.S. dollar, at times significantly and unpredictably. The value of Renminbi against the U.S. dollar and other currencies is affected by changes in China’s political and economic conditions and by China’s foreign exchange policies, among other things. We cannot assure you that Renminbi will not appreciate or depreciate significantly in value against the U.S. dollar in the future. It is difficult to predict how market forces or the PRC or U.S. government policy may impact the exchange rate between Renminbi and the U.S. dollar in the future.
Any significant depreciation of the RMB may materially adversely affect the value of, and any dividends payable on, our Ordinary Shares in U.S. Dollars. To the extent that we need to convert U.S. Dollars we received from our initial public offering into RMB for our operations, appreciation of the RMB against the U.S. Dollar would have an adverse effect on the RMB amount we would receive from the conversion. Conversely, if we decide to convert our RMB into U.S. Dollars for the purpose of paying dividends to the holders of our ADSs or for other business purposes, appreciation of the U.S. Dollar against the RMB would have an adverse effect on the U.S. Dollar amount available to us.
Very limited hedging options are available in China to reduce our exposure to exchange rate fluctuations. To date, we have not entered into any hedging transactions in an effort to reduce our exposure to foreign currency exchange risk. While we may decide to enter into hedging transactions in the future, the availability and effectiveness of these hedges may be limited and we may not be able to adequately hedge our exposure or at all. In addition, our currency exchange losses may be magnified by PRC exchange control regulations that restrict our ability to convert Renminbi into foreign currency. As a result, fluctuations in exchange rates may have a material adverse effect on your investment.
Risks Related to Our Independent Registered Public Accounting Firm and Regulatory Oversight of PRC-Based Auditors.
If additional remedial measures are imposed on PRC-based accounting firms, including those that audit U.S.-listed companies, our ability to maintain compliance with SEC requirements could be adversely affected.
Beginning in 2011, the Chinese affiliates of the “big four” accounting firms became involved in a conflict between U.S. and Chinese law, where the SEC and PCAOB sought access to audit work papers located in China. Chinese law restricted these firms from providing such documents directly to U.S. regulators without going through the China Securities Regulatory Commission (CSRC). This led to SEC enforcement actions and the threat of penalties, including temporary suspensions from practicing before the SEC. Although a settlement was reached in 2015 that established procedures for cooperation through the CSRC, the SEC retained the authority to impose further remedial measures if compliance is not achieved.
Although our independent registered public accounting firm is not one of the “big four” accounting firms, similar regulatory challenges or additional enforcement actions affecting PRC-based accounting firms generally could create uncertainty about the reliability of the audit work for PRC-based, U.S.-listed companies. If our auditor were to become subject to restrictions on practicing before the SEC, and we were unable to timely engage a qualified alternative auditor, our financial statements could be found non-compliant with SEC requirements. This could lead to the delisting of our ADSs from Nasdaq, deregistration from the SEC, or both, which would severely impact the liquidity and trading price of our securities.
We face uncertainties with respect to the enactment, interpretation and implementation of Anti-Monopoly Guidelines for the Internet Platform Economy Sector.
On February 7, 2021, the Anti-Monopoly Committee of the State Council (PRC) published Guidelines of the Anti-monopoly Commission of the State Council for Anti-monopoly in the Field of Platform Economy that aims at specifying some of the circumstances under which an activity of Internet platform may be identified as monopolistic act as well as setting out merger controlling filing procedures involving variable interest entities. The Guidelines of the Anti-monopoly Commission of the State Council for Anti-monopoly in the Field of Platform Economy prohibits certain monopolistic acts of internet platforms so as to protect market competition and safeguard interests of users and undertakings participating in internet platform economy, including without limitation, prohibiting platforms with dominant position from abusing their market dominance (such as discriminating customers in terms of pricing and other transactional conditions using big data and analytics, coercing counterparties into exclusivity arrangements, using technology means to block competitors’ interface, favorable positioning in search results of goods displays, using bundle services to sell services or products, compulsory collection of unnecessary user data). In addition, the Guidelines of the Anti-monopoly Commission of the State Council for Anti-monopoly in the Field of Platform Economy also reinforces antitrust merger review for internet platform related transactions to safeguard market competition. Due to the uncertainties associated with the evolving legislative activities and varied local implementation practices of anti-monopoly and competition laws and regulations in the PRC, it may be costly to adjust some of our business practice in order to comply with these laws, regulations, rules, guidelines, and implementations, and any incompliance or associated inquiries, investigations, and other governmental actions may divert significant management time and attention and our financial resources, bring negative publicity, subject us to liabilities or administrative penalties, and/or materially and adversely affect our financial conditions, operations, and business prospects.
Changes in US trade policy, including the imposition of tariffs and the resulting consequences, may have a material adverse impact on our business and results of operations.
The United States has recently proposed to impose multiple rounds of tariffs on a wide range of goods imported from multiple countries, including China, and China has responded with retaliatory tariffs. Since February 2025, the U.S. administration has increased the total tariff level for imported Chinese goods to 145% and additional tariff increase could be imposed as the trade tension between the two countries continues to heighten. On April 11, 2025, China has responded by hiking its tariff on U.S. imports to 125%. Historically, tariffs have led to increased trade and political tensions, between the U.S. and China, as well as between the U.S. and other countries. Political tensions as a result of trade policies could reduce trade volume, cross-border investment, technological exchange, and other economic activities between major economies, resulting in a material adverse effect on global economic conditions and the stability of global financial and stock markets. Moreover, the heightened geopolitical uncertainty and potential for further escalation may discourage investments in securities issued by China-based issuers and affect the global macroeconomic environment. For example, it has been reported that the U.S. administration may consider imposing further restrictions or prohibitions on listing and trading of securities of Chinese companies on U.S. stock exchanges. Any such geopolitical developments could materially and adversely affect our offering, financing, overall financial performance and prices of our ADSs.
We cannot predict future trade policy or the terms of any renegotiated trade agreements and their impact on our business. The adoption and expansion of trade restrictions, the occurrence of a trade war, or other governmental action related to tariffs or trade agreements or policies has the potential to adversely impact demand for our products, our costs, our customers, our suppliers, and the US economy, which in turn could adversely impact our business, financial condition and results of operations.
Risks Relating to Doing Business in Hong Kong
In the following discussion of risks relating to doing business in Hong Kong “we,” “us,” or “our” refer to the PRC operating entities.
We may be subject to uncertainty about any changes in the economic, political and legal environment in Hong Kong, and it is possible that most of the legal and operational risks associated with operating in the PRC may also apply to operations in Hong Kong in the future.
We generated approximately 0.9%, 0.9% and 0.6% of our revenues from Hong Kong in fiscal year 2022, 2023 and 2024, respectively. Hong Kong is a special administrative region of the PRC and the basic policies of the PRC regarding Hong Kong are reflected in the Basic Law, namely, Hong Kong’s constitutional document, which provides Hong Kong with a high degree of autonomy and executive, legislative and independent judicial powers, including that of final adjudication under the principle of “one country, two systems”. We cannot assure you that there will not be any changes in the economic, political and legal environment in Hong Kong. We may be subject to uncertainty about any future actions of the PRC government and is possible that most of the legal and operational risks associated with operating in the PRC may also apply to our operations in Hong Kong in the future. The PRC government may intervene or influence our current and future operations in Hong Kong at any time and exert more influence over the manner in which we must conduct our business activities. Such government actions, if and when they occur, could result in a material change in our operations in Hong Kong.
Our operations in Hong Kong are governed by the laws and regulations in Hong Kong. If there is significant change to current political arrangements between mainland China and Hong Kong, the PRC government may intervene or influence our Hong Kong operations, which could result in a material change in our operations in Hong Kong.
In Hong Kong, the collection of personal data, their use and disclosure, retention and granting of access to and correction of personal data is governed by the Personal Data (Privacy) Ordinance (Chapter 486 of the Laws of Hong Kong). The competition law in Hong Kong is primarily governed by the Competition Ordinance (Chapter 619 of the Laws of Hong Kong), which prohibits three principal types of anti-competitive conducts, namely (a) anti-competitive agreements or practices; (b) abuse of market power; and (c) merger control of arrangements that could substantially reduce the level of competition in telecommunication industry. The Merger Rule in the Competition Ordinance prohibits undertakings from directly or indirectly carrying out a merger that has, or is likely to have, the effect of substantially reduce the level of competition in Hong Kong. This rule is only applicable to telecommunication carrier licensees. There is no general merger control regime in Hong Kong.
As of the date of this annual report, our business operations in Hong Kong, which are relatively insignificant as compared to our business as a whole, are only required to comply with the Hong Kong laws and regulations. The PRC government has recently initiated a series of regulatory actions and statements to regulate business operations in mainland China with little advance notice. We do not expect such statements by the PRC government would have any specific impact on our business operations in Hong Kong. If there is any change in political arrangements between mainland China and Hong Kong, it would affect the business environment in Hong Kong generally.
You may incur additional costs and procedural obstacles in effecting service of legal process, enforcing foreign judgments or bringing actions in Hong Kong against Xiao-I or its management named in the annual report based on Hong Kong laws.
Currently, all of Xiao-I’s operations are conducted outside the United States, and all of its assets are located outside the United States. You may incur additional costs and procedural obstacles in effecting service of legal process, enforcing foreign judgments or bringing actions in Hong Kong against Xiao-I or its management named in the annual report, as judgments entered in the United States can be enforced in Hong Kong only at common law. If you want to enforce a judgment of the United States in Hong Kong, it must be a final judgment conclusive upon the merits of the claim, for a liquidated amount in a civil matter and not in respect of taxes, fines, penalties, or similar charges, the proceedings in which the judgment was obtained were not contrary to natural justice, and the enforcement of the judgment is not contrary to public policy of Hong Kong. Such a judgment must be for a fixed sum and must also come from a “competent” court as determined by the private international law rules applied by the Hong Kong courts.
Risks Relating to the ADSs
In the following discussion of risks relating to the ADSs “we,” “us,” or “our” refer to Xiao-I.
Because we do not expect to pay dividends in the foreseeable future, you must rely on a price appreciation of the ADSs for a return on your investment.
We currently intend to retain most, if not all, of our available funds and any future earnings to fund the development and growth of our business. As a result, we do not expect to pay any cash dividends in the foreseeable future. Therefore, you should not rely on an investment in the ADSs as a source for any future dividend income.
A large, active trading market for the ADSs may not develop and you may not be able to resell your ADSs at or above the public offering price.
We cannot assure you that a liquid public market for the ADSs will develop. If a large, active public market for the ADSs does not develop, the market price and liquidity of the ADSs may be materially adversely affected.
The trading price of the ADSs is likely to be volatile, which could result in substantial losses to investors.
The trading price of the ADSs is likely to be volatile and could fluctuate widely due to factors beyond our control. Such volatility may be unrelated to our actual or expected operating performance, financial condition or prospects, making it difficult for prospective investors to assess the rapidly changing value of our ADSs. This may happen because of broad market and industry factors, including the performance and fluctuation of the market prices of other companies with operations located mainly in China that have listed their securities in the United States. In addition to market and industry factors, the price and trading volume for the ADSs may be highly volatile for factors specific to our own operations, including the following:
| ● | variations in our net revenue, earnings and cash flows; |
| ● | announcements of new investments, acquisitions, strategic partnerships or joint ventures by us or our competitors; |
| ● | announcements of new offerings and expansions by us or our competitors; |
| ● | changes in financial estimates by securities analysts; |
| ● | detrimental adverse publicity about us, our shareholders, affiliates, directors, officers or employees, our business model, our services or our industry; |
| ● | announcements of new regulations, rules or policies relevant for our business; |
| ● | additions or departures of key personnel; |
| ● | release of lock-up or other transfer restrictions on our outstanding equity securities or sales of additional equity securities; and |
| ● | potential litigation or regulatory investigations. |
Any of these factors may result in large and sudden changes in the volume and price at which the ADSs will trade. In addition, if the trading volumes of our ADSs are low, persons buying or selling in relatively small quantities may easily influence prices of our ADSs. This low volume of trades could also cause the price of our ADSs to fluctuate greatly, with large percentage changes in price occurring in any trading day session. Holders of our ADSs may also not be able to readily liquidate their investment or may be forced to sell at depressed prices due to low volume trading.
As a result of this volatility, investors may experience losses on their investment in our ADSs. A decline in the market price of our ADSs also could adversely affect our ability to issue additional ADSs or other securities and our ability to obtain additional financing in the future. No assurance can be given that an active market in our ADSs will develop or be sustained. If an active market does not develop, holders of our ADSs may be unable to readily sell the securities they hold or may not be able to sell their securities at all.
In the past, shareholders of public companies have often brought securities class action suits against those companies following periods of instability in the market price of their securities. If we were involved in a class action suit, it could divert a significant amount of our management’s attention and other resources from our business and require us to incur significant expenses to defend the suit, which could harm our results of operations.
Any such class action suit, whether or not successful, could harm our reputation and restrict our ability to raise capital in the future. In addition, if a claim is successfully made against us, we may be required to pay significant damages, which could materially adversely affect our financial condition and results of operations.
The sale or availability for sale of substantial amounts of ADSs could adversely affect their market price.
Future sales of substantial amounts of the ADSs in the public market, or the perception that these sales could occur, could adversely affect the market price of the ADSs and could materially impair our ability to raise capital through equity offerings in the future. Shares held by our existing shareholders may be sold in the public market in the future subject to the restrictions in Rule 144 and Rule 701 under the Securities Act and the applicable lockup agreements.
We cannot predict what effect, if any, market sales of securities held by our significant shareholders or any other holders or the availability of these securities for future sale will have on the market price of the ADSs.
Issuances of Convertible Promissory Notes Could Result in Significant Dilution to Our Existing Shareholders and Restrict Our Future Financing Flexibility
In 2024 and early 2025, we issued convertible promissory notes in registered offerings under our shelf registration statement. These notes contain provisions that allow conversion into our ADSs at fixed or variable prices, with anti-dilution protections that could lead to the issuance of a substantial number of additional ADSs if converted. The issuance of additional ADSs upon conversion would dilute the ownership interests of existing shareholders. In addition, the financing agreements contain restrictions on our ability to issue additional securities or incur new indebtedness without the investors’ consent, which may limit our ability to raise future financing on favorable terms or at all.
If we are unable to manage the dilution and financing restrictions associated with our outstanding convertible notes, our share price could decline significantly, and our ability to fund our operations and grow our business could be adversely affected.
Holders of ADSs have fewer rights than shareholders and must act through the depositary to exercise their rights.
Holders of ADSs do not have the same rights as our registered shareholders. As a holder of the ADSs, you will not have any direct right to attend general meetings of our shareholders or to cast any votes at such meetings. As an ADS holder, you will only be able to exercise the voting rights carried by the underlying Ordinary Shares which are represented by your ADSs indirectly by giving voting instructions to the depositary in accordance with the provisions of the deposit agreement, as amended (the “deposit agreement”). Upon receipt of your voting instructions, the depositary will try, as far as is practicable, to vote the Ordinary Shares underlying your ADSs in accordance with your instructions. If we ask for your instructions, then upon receipt of your voting instructions, the depositary will try to vote the underlying Ordinary Shares in accordance with these instructions. If we do not instruct the depositary to ask for your instructions, the depositary may still vote in accordance with instructions you give, but it is not required to do so. You will not be able to directly exercise your right to vote with respect to the underlying Ordinary Shares unless you withdraw the shares, and become the registered holder of such shares prior to the record date for the general meeting. When a general meeting is convened, you may not receive sufficient advance notice of the meeting to withdraw the Ordinary Shares underlying your ADSs and become the registered holder of such shares to allow you to attend the general meeting and to vote directly with respect to any specific matter or resolution to be considered and voted upon at the general meeting. In addition, under our memorandum and articles of association, for the purposes of determining those shareholders who are entitled to attend and vote at any general meeting, our directors may close our register of members and/or fix in advance a record date for such meeting, and such closure of our register of members or the setting of such a record date may prevent you from withdrawing the Ordinary Shares underlying your ADSs and becoming the registered holder of such shares prior to the record date, so that you would not be able to attend the general meeting or to vote directly. If we ask for your instructions, the depositary will notify you of the upcoming vote and will arrange to deliver our voting materials to you. We have agreed to give the depositary notice of shareholder meetings sufficiently in advance of such meetings. Nevertheless, we cannot assure you that you will receive the voting materials in time to ensure that you can instruct the depositary to vote the underlying Ordinary Shares represented by your ADSs. In addition, the depositary and its agents are not responsible for failing to carry out voting instructions or for their manner of carrying out your voting instructions. This means that you may not be able to exercise your right to direct how the Ordinary Shares underlying your ADSs are voted and you may have no legal remedy if the shares underlying your ADSs are not voted as you requested. In addition, in your capacity as an ADS holder, you will not be able to call a shareholders’ meeting.
Except in limited circumstances, the depositary for our ADSs will give us a discretionary proxy to vote the Ordinary Shares underlying your ADSs if you do not vote at shareholders’ meetings, which could adversely affect your interests.
Under the deposit agreement for the ADSs, if you do not vote, the depositary will deem that you have instructed the depositary to give us a discretionary proxy to vote the Ordinary Shares underlying your ADSs at shareholders’ meetings unless we have timely provided the depositary with notice of meeting and related voting materials and
| ● | we have instructed the depositary that we do not wish a discretionary proxy to be given; |
| ● | we have informed the depositary that there is substantial opposition as to a matter to be voted on at the meeting; |
| ● | a matter to be voted on at the meeting would have a material adverse impact on shareholders; or |
| ● | the voting at the meeting is to be conducted via a show of hands unless voting by poll is required by the applicable listing rules or our articles of association. |
The effect of this discretionary proxy is that you cannot prevent our Ordinary Shares underlying your ADSs from being voted, except under the circumstances described above. This may make it more difficult for shareholders to influence the management of our Company. Holders of our Ordinary Shares will not be subject to this discretionary proxy.
You may not receive distributions on the ADSs or any value for them if such distribution is illegal or impractical or if any required government approval cannot be obtained in order to make such distribution available to you.
Although we do not have any present plan to pay any dividends, the depositary of the ADSs has agreed to pay to you the cash dividends or other distributions it or the custodian receives on Ordinary Shares or other deposited securities underlying the ADSs, after deducting its fees and expenses and any applicable taxes and governmental charges. You will receive these distributions in proportion to the number of Ordinary Shares your ADSs represent. However, the depositary is not responsible if it decides that it is unlawful or impractical to make a distribution available to any holders of ADSs. For example, it would be unlawful to make a distribution to a holder of ADSs if it consists of securities whose offering would require registration under the Securities Act but are not so properly registered or distributed under an applicable exemption from registration. The depositary may also determine that it is not reasonably practicable to distribute certain property. In these cases, the depositary may determine not to distribute such property. We have no obligation to register under the U.S. securities laws any offering of ADSs, Ordinary Shares, rights or other securities received through such distributions. We also have no obligation to take any other action to permit the distribution of ADSs, Ordinary Shares, rights or anything else to holders of ADSs. This means that you may not receive distributions we make on our Ordinary Shares or any value for them if it is illegal or impractical for us to make them available to you. These restrictions may cause a material decline in the value of the ADSs.
Your right to participate in any future rights offerings may be limited, which may cause dilution to your holdings.
We may from time to time distribute rights to our shareholders, including rights to acquire our securities. However, we cannot make rights available to you in the United States unless we register the rights and the securities to which the rights relate under the Securities Act or an exemption from the registration requirements is available. Also, under the deposit agreement, the depositary will not make rights available to you unless either both the rights and any related securities are registered under the Securities Act, or the distribution of them to ADS holders is exempted from registration under the Securities Act. We are under no obligation to file a registration statement with respect to any such rights or securities or to endeavor to cause such a registration statement to be declared effective. Moreover, we may not be able to establish an exemption from registration under the Securities Act. If the depositary does not distribute the rights, it may, under the deposit agreement, either sell them, if possible, or allow them to lapse. Accordingly, you may be unable to participate in our rights offerings and may experience dilution in your holdings.
You may be subject to limitations on transfers of your ADSs.
Your ADSs are transferable on the books of the depositary. However, the depositary may close its transfer books at any time or from time to time when it deems expedient in connection with the performance of its duties. In addition, the depositary may refuse to deliver, transfer or register transfers of ADSs generally when our books or the books of the depositary are closed, or at any time if we or the depositary deems it advisable to do so because of any requirement of law or of any government or governmental body, or under any provision of the deposit agreement, or for any other reason.
Your rights to pursue claims against the depositary as a holder of ADSs are limited by the terms of the deposit agreement.
Under the deposit agreement, any action or proceeding against or involving the depositary, arising out of or based upon the deposit agreement or the transactions contemplated thereby or by virtue of owning the ADSs, including without limitation claims under the Securities Act of 1933, may only be instituted in the United States District Court for the Southern District of New York (or, if the Southern District of New York lacks subject matter jurisdiction over a particular dispute, in the state courts of New York County, New York), and you, as a holder of the ADSs, will have irrevocably waived any objection which you may have to the laying of venue of any such proceeding, and irrevocably submitted to the exclusive jurisdiction of such courts in any such action or proceeding.
ADS holders may not be entitled to a jury trial with respect to claims arising under the deposit agreement, which could result in less favorable outcomes to the plaintiff(s) in any such action.
The deposit agreement governing the ADSs representing our Ordinary Shares provides that the federal or state courts in the City of New York have exclusive jurisdiction to hear and determine claims arising under the deposit agreement and in that regard, to the fullest extent permitted by law, ADS holders, including purchasers of ADSs in secondary transactions, waive the right to a jury trial of any claim they may have against us or the depositary arising out of or relating to our Ordinary Shares, the ADSs or the deposit agreement, including any claim under the U.S. federal securities laws.
If we or the depositary opposed a jury trial demand based on the waiver, the court would determine whether the waiver was enforceable based on the facts and circumstances of that case in accordance with the applicable state and federal law. To our knowledge, the enforceability of a contractual pre-dispute jury trial waiver in connection with claims arising under the federal securities laws has not been finally adjudicated by the United States Supreme Court. In determining whether to enforce a contractual pre-dispute jury trial waiver provision, courts will generally consider whether a party knowingly, intelligently and voluntarily waived the right to a jury trial. We believe that a contractual pre-dispute jury trial waiver provision is generally enforceable, including under the laws of the State of New York, which govern the deposit agreement. We believe that this is the case with respect to the deposit agreement and the ADSs. It is advisable that you consult legal counsel regarding the jury waiver provision before investing in the ADSs.
If you or any other holders or beneficial owners of ADSs bring a claim against us or the depositary in connection with matters arising under the deposit agreement or the ADSs, including claims under federal securities laws, you or such other holder or beneficial owner may not be entitled to a jury trial with respect to such claims, which may have the effect of limiting and discouraging lawsuits against us and/or the depositary. If a lawsuit is brought against us and/or the depositary under the deposit agreement, it may be heard only by a judge or justice of the applicable trial court, which would be conducted according to different civil procedures and may result in different outcomes than a trial by jury would have had, including results that could be less favorable to the plaintiff(s) in any such action.
Nevertheless, if this jury trial waiver provision is not enforced, to the extent a court action proceeds, it would proceed under the terms of the deposit agreement with a jury trial. No condition, stipulation or provision of the deposit agreement or ADSs serves as a waiver by any holder or beneficial owner of ADSs or by us or the depositary of compliance with any substantive provision of the U.S. federal securities laws and the rules and regulations promulgated thereunder.
The deposit agreement may be amended or terminated without your consent.
We and the depositary may amend or terminate the deposit agreement without your consent. Such amendment or termination may be done in favor of our Company. Holders of the ADSs, subject to the terms of the deposit agreement, will receive notice in the event of an amendment that prejudices a substantial existing right or a termination. If you continue to hold your ADSs after an amendment to the deposit agreement, you agree to be bound by the deposit agreement as amended. The deposit agreement may be terminated at any time upon a prior written notice. Upon the termination of the deposit agreement, our Company will be discharged from all obligations under the deposit agreement, except for our obligations to the depositary thereunder.
Holders or beneficial owners of the ADSs have limited recourse if we or the depositary fail to meet our respective obligations under the deposit agreement.
The deposit agreement expressly limits the obligations and liability of us and the depositary. For example, the depositary is not liable if any of us or our respective controlling persons or agents are prevented or forbidden from, or subjected to any civil or criminal penalty or restraint on account of, or delayed in, doing or performing any act or thing required by the terms of the deposit agreement and any American Depositary Receipt (“ADR”), by reason of any provision of any present or future law or regulation of the United States or any state thereof, the Cayman Islands or any other country, or of any other governmental authority or regulatory authority or stock exchange, or on account of the possible criminal or civil penalties or restraint, or by reason of any provision, present or future, of our memorandum and articles of association or any provision of or governing any deposited securities, or by reason of any act of God or war or other circumstances beyond its control (including, without limitation, nationalization, expropriation, currency restrictions, work stoppage, strikes, civil unrest, revolutions, rebellions, explosions and computer failure). In addition, the depositary and any of its agents also disclaim any liability for (i) any failure to carry out any instructions to vote, the manner in which any vote is cast or the effect of any vote or failure to determine that any distribution or action may be lawful or reasonably practicable or for allowing any rights to lapse in accordance with the provisions of the deposit agreement, (ii) the failure or timeliness of any notice from us, the content of any information submitted to it by us for distribution to you or for any inaccuracy of any translation thereof, (iii) any investment risk associated with the acquisition of an interest in the deposited securities, the validity or worth of the deposited securities or the credit-worthiness of any third party, (iv) any tax consequences that may result from ownership of ADSs, Ordinary Shares or deposited securities, or (v) any acts or omissions made by a successor depositary whether in connection with a previous act or omission of the depositary or in connection with any matter arising wholly after the removal or resignation of the depositary, provided that in connection with the issue out of which such potential liability arises the depositary performed its obligations without gross negligence or willful misconduct while it acted as depositary. These provisions of the deposit agreement will limit the ability of holders or beneficial owners of the ADSs to obtain recourse if we or the depositary fail to meet our respective obligations under the deposit agreement.
Techniques employed by short sellers may drive down the market price of the ADSs.
Short selling is the practice of selling securities that the seller does not own but rather has borrowed from a third party with the intention of buying identical securities back at a later date to return to the lender. The short seller hopes to profit from a decline in the value of the securities between the sale of the borrowed securities and the purchase of the replacement shares, as the short seller expects to pay less in that purchase than it received in the sale.
As it is in the short seller’s interest for the price of the security to decline, many short sellers publish, or arrange for the publication of, negative opinions regarding the relevant issuer and its prospects to create negative market momentum and generate profits for themselves after selling a security short. These short attacks have, in the past, led to selling of shares in the market.
Public companies that have substantially all of their operations in China have been the subject of short selling. Much of the scrutiny and negative publicity has centered on allegations of a lack of effective internal control over financial reporting resulting in financial and accounting irregularities and mistakes, inadequate corporate governance policies or a lack of adherence thereto and, in many cases, allegations of fraud. As a result, many of these companies are now conducting internal and external investigations into the allegations and, in the interim, are subject to shareholder lawsuits and/or SEC enforcement actions. It is not clear what effect such negative publicity could have on us. If we were to become the subject of any unfavorable allegations, whether such allegations are proven to be true or untrue, we could have to expend significant resources to investigate such allegations and/or defend ourselves.
While we would strongly defend against any such short seller attacks, we may be constrained in the manner in which we can proceed against the relevant short seller by principles of freedom of speech, applicable state law or issues of commercial confidentiality. Such a situation could be costly and time-consuming, and could distract our management from growing our business. Even if such allegations are ultimately proven to be groundless, allegations against us could severely impact our business, and any investment in the ADSs could be greatly reduced or even rendered worthless.
If securities or industry analysts do not publish research or publish inaccurate or unfavorable research about our business, the market price for the ADSs and trading volume could decline.
The trading market for the ADSs will depend in part on the research and reports that securities or industry analysts publish about us or our business. If research analysts do not establish and maintain adequate research coverage or if one or more of the analysts who covers us downgrades the ADSs or publishes inaccurate or unfavorable research about our business, the market price for the ADSs would likely decline. If one or more of these analysts ceases coverage of our Company or fails to publish reports on us regularly, we could lose visibility in the financial markets, which, in turn, could cause the market price or trading volume for the ADSs to decline.
Our ADS price could decline again, and our failure to meet the continued listing requirements of Nasdaq could result in a delisting of the ADSs.
In July 2024, we received a notification letter from the Nasdaq Stock Market stating that the closing bid price of our ADSs had been below the minimum $1.00 per share requirement for 30 consecutive business days. To regain compliance, we implemented a one-for-nine reverse ADS split in August 2024, and in September 2024, Nasdaq confirmed that we had regained compliance with the minimum bid price requirement. However, there can be no assurance that we will be able to maintain compliance with Nasdaq’s continued listing requirements in the future.
Adverse developments related to our business, unfavorable market conditions, or broader economic downturns could cause the price of our ADSs to decline below $1.00 again. If we fail to maintain the minimum bid price or other applicable listing standards, Nasdaq may initiate delisting proceedings.
Moreover, on January 17, 2025, Nasdaq adopted Rule 5810(c)(3)(A)(iv), which provides that if a company regains compliance with the minimum bid price requirement by effecting a reverse stock split and thereafter fails to comply with the minimum bid price standard within 12 months following the reverse split, Nasdaq will not grant a new compliance period and will issue an immediate delisting determination. Because we effected a reverse ADS split in August 2024 to regain compliance, if our ADS price again falls below $1.00 before August 2025, we may not be eligible for a new compliance period and could be subject to immediate delisting from Nasdaq.
A delisting would likely have a material adverse effect on the liquidity, trading price, and marketability of our ADSs and could impair our ability to raise additional capital through public or private equity financings.
If we fail to maintain compliance with Nasdaq’s listing requirements, our ADSs could be delisted, which would materially and adversely affect the liquidity and trading price of our securities and our ability to access capital markets.
Because we are incorporated under the laws of the Cayman Islands, you may face difficulties in protecting your interests, and your ability to protect your rights through the U.S. Federal courts may be limited.
We have been advised by Conyers, Dill and Pearman, our Cayman Islands legal counsel, that the courts of the Cayman Islands are unlikely (i) to recognize or enforce against us judgments of courts of the United States predicated upon the civil liability provisions of the federal securities laws of the United States or any state; and (ii) in original actions brought in the Cayman Islands, to impose liabilities against us predicated upon the civil liability provisions of the federal securities laws of the United States or any state, so far as the liabilities imposed by those provisions are penal in nature. In those circumstances, although there is no statutory enforcement in the Cayman Islands of judgments obtained in the United States, the courts of the Cayman Islands will recognize a final and conclusive judgment in the federal or state courts of the United States based on agreements to which we are a party and under which a sum of money is payable (other than a sum of money payable in respect of multiple damages, taxes or other charges of a like nature or in respect of a fine or other penalty) or, in certain circumstances, an in personam judgment for non-monetary relief, and would give a judgment based thereon provided that (i) such courts had proper jurisdiction over the parties subject to such judgment; (ii) such courts did not contravene the rules of natural justice of the Cayman Islands; (iii) such judgment was not obtained by fraud; (iv) the enforcement of the judgment would not be contrary to the public policy of the Cayman Islands; (v) no new admissible evidence relevant to the action is submitted prior to the rendering of the judgment by the courts of the Cayman Islands; and (vi) there is due compliance with the correct procedures under the laws of the Cayman Islands.
United States civil liabilities and certain judgments obtained against us by our shareholders may not be enforceable.
We are a Cayman Islands exempted company and substantially all of our assets are located outside of the United States. In addition, all of our directors and officers (except H. David Sherman) are nationals and residents of countries other than the United States. A substantial portion of the assets of our officers and directors is located outside of the United States. As a result, it may be difficult to effect service of process within the United States upon our officers and directors (except H. David Sherman). It may also be difficult to enforce in U.S. courts judgments obtained in liability provisions of the U.S. federal securities laws against us and our officers and directors who are not resident in the United States and the substantial majority of whose assets are located outside of the United States.
Further, it is unclear if original actions predicated on civil liabilities based solely upon U.S. federal securities laws are enforceable in courts outside the United States, including in the Cayman Islands. Courts of the Cayman Islands may not, in an original action in the Cayman Islands, recognize or enforce judgments of U.S. courts predicated upon the civil liability provisions of the securities laws of the United States or any state of the United States on the grounds that such provisions are penal in nature. Although there is no statutory enforcement in the Cayman Islands of judgments obtained in the United States, courts of the Cayman Islands would recognize a final and conclusive judgment in the federal or state courts of the United States based on agreements to which we are a party and under which a sum of money is payable (other than a sum of money payable in respect of multiple damages, taxes or other charges of a like nature or in respect of a fine or other penalty) or, in certain circumstances, an in personam judgment for non-monetary relief, and would give a judgment based thereon provided that (i) such courts had proper jurisdiction over the parties subject to such judgment; (ii) such courts did not contravene the rules of natural justice of the Cayman Islands; (iii) such judgment was not obtained by fraud; (iv) the enforcement of the judgment would not be contrary to the public policy of the Cayman Islands; (v) no new admissible evidence relevant to the action is submitted prior to the rendering of the judgment by the courts of the Cayman Islands; and (vi) there is due compliance with the correct procedures under the laws of the Cayman Islands.
Further, there is uncertainty as to whether the courts of China would:
| ● | recognize or enforce judgments of United States courts obtained against us or our directors or officers predicated upon the civil liability provisions of the securities laws of the United States or any state in the United States; or entertain original actions brought in each respective jurisdiction against us or our directors or officers predicated upon the securities laws of the United States or any state in the United States. |
While the recognition and enforcement of foreign judgments are provided for under the PRC Civil Procedures Law, PRC courts may recognize and enforce foreign judgments in accordance with the requirements of the PRC Civil Procedures Law and other applicable laws and regulations based either on treaties between China and the country where the judgment is made or on principles of reciprocity between jurisdictions. China does not have any treaties or other form of reciprocity with the United States or the Cayman Islands that provide for the reciprocal recognition and enforcement of foreign judgments. In addition, according to the PRC Civil Procedures Law, courts in the PRC will not enforce a foreign judgment against us or our directors and officers if they decide that the judgment violates the basic principles of PRC law or national sovereignty, security or public interest. As a result, it is uncertain whether and on what basis a PRC court would enforce a judgment rendered by a court in the United States or in the Cayman Islands. Under the PRC Civil Procedures Law, foreign shareholders may originate actions based on PRC law against a company in China for disputes if they can establish sufficient nexus to the PRC for a PRC court to have jurisdiction, and meet other procedural requirements, including, among others, the plaintiff must have a direct interest in the case, and there must be a concrete claim, a factual basis and a cause for the suit. It will be, however, difficult for U.S. shareholders to originate actions against us in the PRC in accordance with PRC laws because we are incorporated under the laws of the Cayman Islands and it will be difficult for U.S. shareholders, by virtue only of holding ADSs or Ordinary Shares, to establish a connection to the PRC for a PRC court to have jurisdiction as required under the PRC Civil Procedures Law.
Further, there is uncertainty as to whether the courts of Hong Kong would (i) recognize or enforce judgments of United States courts obtained against us or our directors or officers predicated upon the civil liability provisions of the securities laws of the United States or any state in the United States or (ii) entertain original actions brought in Hong Kong against us or our directors or officers predicated upon the securities laws of the United States or any state in the United States.
In addition, foreign judgments of United States courts will not be directly enforced in Hong Kong as there are currently no treaties or other arrangements providing for reciprocal enforcement of foreign judgments between Hong Kong and the United States. However, the common law permits an action to be brought upon a foreign judgment. That is to say, a foreign judgment itself may form the basis of a cause of action since the judgment may be regarded as creating a debt between the parties to it. In a common law action for enforcement of a foreign judgment in Hong Kong, the enforcement is subject to various conditions, including but not limited to, that the foreign judgment is a final judgment conclusive upon the merits of the claim, the judgment is for a liquidated amount in civil matter and not in respect of taxes, fines, penalties, or similar charges, the proceedings in which the judgment was obtained were not contrary to natural justice, and the enforcement of the judgment is not contrary to public policy of Hong Kong. Such a judgment must be for a fixed sum and must also come from a “competent” court as determined by the private international law rules applied by the Hong Kong courts. The defenses that are available to a defendant in a common law action brought on the basis of a foreign judgment include lack of jurisdiction, breach of natural justice, fraud, and contrary to public policy. However, a separate legal action for debt must be commenced in Hong Kong in order to recover such debt from the judgment debtor. As a result, subject to the conditions with regard to enforcement of judgments of United States courts being met, including but not limited to the above, a foreign judgment of the United States of civil liabilities predicated solely upon the federal securities laws of the United States or the securities laws of any State or territory within the United States could be enforceable in Hong Kong.
The ability of U.S. authorities to bring actions for violations of U.S. securities law and regulations against us, our directors and executive officers named in this annual report (except H. David Sherman) may be limited. Therefore, you may not be afforded the same protection as provided to investors in U.S. domestic companies.
The SEC, the U.S. Department of Justice, or the DOJ, and other U.S. authorities often have substantial difficulties in bringing and enforcing actions against non-U.S. companies such as us, and non-U.S. persons, such as our directors and executive officers in the PRC. Due to jurisdictional limitations, matters of comity and various other factors, the SEC, the DOJ and other U.S. authorities may be limited in their ability to pursue bad actors, including in instances of fraud, in emerging markets such as the PRC. We conduct our operations mainly in the PRC and our assets are mainly located in the PRC. There are significant legal and other obstacles for U.S. authorities to obtain information needed for investigations or litigation against us or our directors, executive officers (except H. David Sherman) or other gatekeepers in case we or any of these individuals engage in fraud or other wrongdoing. In addition, local authorities in the PRC may be constrained in their ability to assist U.S. authorities and overseas investors in connection with legal proceedings. As a result, if we, our directors, executive officers or other gatekeepers commit any securities law violation, fraud or other financial misconduct, the U.S. authorities may not be able to conduct effective investigations or bring and enforce actions against us, our directors, executive officers (except H. David Sherman) or other gatekeepers. Therefore, you may not be able to enjoy the same protection provided by various U.S. authorities as it is provided to investors in U.S. domestic companies.
You may experience difficulties in effecting service of legal process, enforcing foreign judgments or bringing original actions in the PRC, based on United States or other foreign laws, against us, our directors and executive officers named in this annual report (except H. David Sherman). Therefore, you may not be able to enjoy the protection of such laws in an effective manner.
We are a company incorporated under the laws of the Cayman Islands, we conduct our operations mainly in the PRC, and our assets are mainly located in the PRC. As a result, it may not be possible to effect service of process within the United States or elsewhere outside the PRC upon us, our directors and executive officers (except H. David Sherman), including with respect to matters arising under U.S. federal securities laws or applicable state securities laws. Even if you obtain a judgment against us, our directors and executive officers named in this annual report (except H. David Sherman) in a U.S. court or other court outside the PRC, you may not be able to enforce such judgment against us or them in the PRC. The PRC does not have treaties providing for the reciprocal recognition and enforcement of judgments of courts in the United States, the United Kingdom, Japan or most other western countries. Therefore, recognition and enforcement in the PRC of judgments of a court in any of these jurisdictions may be difficult or impossible. In addition, you may not be able to bring original actions in the PRC based on the U.S. or other foreign laws against us, our directors and executive officers named in this annual report (except H. David Sherman). As a result, shareholder claims that are common in the United States, including class actions based on securities law and fraud claims, are difficult or impossible to pursue as a matter of law and practicality in the PRC.
For example, in the PRC, there are significant legal and other obstacles to obtaining information needed for shareholder investigations or litigation outside the PRC or otherwise with respect to foreign entities. Although the local authorities in the PRC may establish a regulatory cooperation mechanism with the securities regulatory authorities of another country or region to implement cross-border supervision and administration, such regulatory cooperation with the securities regulatory authorities in the Unities States have not been efficient in the absence of mutual and practical cooperation mechanism. According to Article 177 of the PRC Securities Law which became effective in March 2020, no overseas securities regulator is allowed to directly conduct investigation or evidence collection activities within the territory of the PRC. Accordingly, without the consent of the competent PRC securities regulators and relevant authorities, no organization or individual may provide the documents and materials relating to securities business activities to overseas parties. While detailed interpretation of or implementation rules under Article 177 of the PRC Securities Law is not yet available, the inability for an overseas securities regulator to directly conduct investigation or evidence collection activities within the PRC may further increase difficulties faced by investors in protecting your interests. Therefore, you may not be able to effectively enjoy the protection offered by the U.S. laws and regulations that are intended to protect public investors.
As a company incorporated in the Cayman Islands, we are permitted to adopt certain home country practices in relation to corporate governance matters that differ significantly from the Nasdaq corporate governance listing standards; these practices may afford less protection to shareholders than they would enjoy if we complied fully with the Nasdaq corporate governance listing standards.
As a Cayman Islands exempted company listed on Nasdaq, we are subject to the Nasdaq corporate governance listing standards. However, Nasdaq rules permit a foreign private issuer like us to follow the corporate governance practices of its home country. Certain corporate governance practices in the Cayman Islands, which is our home country, may differ significantly from the Nasdaq corporate governance listing standards. We have chosen, and may from time to time choose, to follow home country exemptions with respect to certain corporate matters.
Our articles of association contain anti-takeover provisions that could discourage a third party from acquiring us, which could limit our shareholders’ opportunity to sell their shares, including Ordinary Shares represented by the ADSs, at a premium, as a result, it could materially adversely affect the rights of holders of our ADSs.
We have adopted a set of amended and restated articles of association that contains provisions to limit the ability of others to acquire control of our Company. These provisions could deprive our shareholders of an opportunity to sell their shares at a premium over prevailing market prices by discouraging third parties from seeking to obtain control of our Company in a tender offer or similar transaction.
Our board of directors has the authority to issue preferred shares in one or more series and to fix their designations, powers, preferences, privileges, and relative participating, optional or special rights and the qualifications, limitations or restrictions, including dividend rights, conversion rights, voting rights, terms of redemption and liquidation preferences, any or all of which may be greater than the rights associated with our Ordinary Shares, in the form of ADS or otherwise. Preferred shares could be issued quickly with terms calculated to delay or prevent a change in control of our Company or make removal of management more difficult. If our board of directors decides to issue preferred shares, the price of our ADSs may fall and the voting and other rights of the holders of our Ordinary Shares and ADSs may be materially adversely affected.
We are an emerging growth company within the meaning of the Securities Act and may take advantage of certain reduced reporting requirements.
We are an “emerging growth company,” as defined in the JOBS Act, and we may take advantage of certain exemptions from requirements applicable to other public companies that are not emerging growth companies including, most significantly, not being required to comply with the auditor attestation requirements of Section 404 of the Sarbanes-Oxley Act of 2002 for so long as we remain an emerging growth company. As a result, if we elect not to comply with such auditor attestation requirements, our investors may not have access to certain information they may deem important. In addition, Section 107 of the JOBS Act also provides that an emerging growth company can take advantage of the extended transition period provided in Section 13(a) of the Securities Exchange Act of 1934, as amended (the “Exchange Act”), for complying with new or revised accounting standards. In other words, an emerging growth company can delay the adoption of certain accounting standards until those standards would otherwise apply to private companies. We elect to use this extended period. transition period, as a result, our financial statements may not be comparable to companies that comply with public company effective dates.
We are a foreign private issuer within the meaning of the rules under the Exchange Act, and as such we are exempt from certain provisions applicable to U.S. domestic public companies.
Because we qualify as a foreign private issuer under the Exchange Act, we are exempt from certain provisions of the securities rules and regulations in the United States that are applicable to U.S. domestic issuers, including:
| ● | the rules under the Exchange Act requiring the filing with the SEC of quarterly reports on Form 10-Q or current reports on Form 8-K; |
| ● | the sections of the Exchange Act regulating the solicitation of proxies, consents or authorizations in respect of a security registered under the Exchange Act; |
| ● | the sections of the Exchange Act requiring insiders to file public reports of their stock ownership and trading activities and liability for insiders who profit from trades made in a short period of time; and |
| ● | the selective disclosure rules by issuers of material nonpublic information under Regulation FD. |
We will be required to file an annual report on Form 20-F within four months of the end of each fiscal year. In addition, we intend to publish our results on a semi-annually basis as press releases, distributed pursuant to the rules and regulations of Nasdaq. Press releases relating to financial results and material events will also be furnished to the SEC on Form 6-K.
However, the information we are required to file with or furnish to the SEC will be less extensive and less timely compared to that required to be filed with the SEC by U.S. domestic issuers. As a result, you may not be afforded the same protections or information that would be made available to you were you investing in a U.S. domestic issuer.
We will incur increased costs as a result of being a public company, particularly after we cease to qualify as an “emerging growth company.”
As a public company, we expect to incur significant legal, accounting and other expenses that we did not incur as a private company. The Sarbanes-Oxley Act of 2002, as well as rules subsequently implemented by the SEC and Nasdaq, impose various requirements on the corporate governance practices of public companies. We expect these rules and regulations to increase our legal and financial compliance costs and to make some corporate activities more time-consuming and costly.
As a result of becoming a public company, we will need to increase the number of independent directors and adopt policies regarding internal controls and disclosure controls and procedures. We also expect that operating as a public company will make it more difficult and more expensive for us to obtain director and officer liability insurance, and we may be required to accept reduced policy limits and coverage or incur substantially higher costs to obtain the same or similar coverage. In addition, we will incur additional costs associated with our public company reporting requirements. It may also be more difficult for us to find qualified persons to serve on our board of directors or as executive officers. We are currently evaluating and monitoring developments with respect to these rules and regulations, and we cannot predict or estimate with any degree of certainty the amount of additional costs we may incur or the timing of such costs.
In addition, after we are no longer an “emerging growth company,” we expect to incur significant expenses and devote substantial management effort toward ensuring compliance with the requirements of Section 404 of the Sarbanes-Oxley Act of 2002 and the other rules and regulations of the SEC.
We are a “controlled company” as defined under the Nasdaq Global Market (“Nasdaq”) listing rules, and as such we are permitted to elect not to comply with certain corporate governance requirements.
On December 13, 2023, Xiao-I issued 3,700,000 preferred shares, each with a par value of US$0.00005 and carrying a voting right equivalent to 20 votes (the “3.7 million Preferred Shares” or the “Preferred Shares”) to ZunTian Holding Limited (“ZunTian”), an existing shareholder of Xiao-I (the “Issuance”). ZunTian is a BVI-incorporated company wholly owned and controlled by Mr. Hui Yuan (“Mr. Yuan”). Mr. Yuan is the CEO and Chairman of the Company and a recognized A1 industry key opinion leader and domain expert. As a result of the Issuance, Mr. Yuan beneficially owns more than 79% of the voting power of Xiao-I. As of the date of this annual report, Mr. Yuan beneficially owns more than 50% of the voting power of Xiao-I. Under the Nasdaq listing rules, the Issuance resulted in a change in control and the Company became a “controlled company” as defined under those rules. As a “controlled company,” we are permitted to elect not to comply with certain corporate governance requirements. If we rely on these exemptions, you will not have the same protection afforded to shareholders of companies that are subject to these corporate governance requirements.
There can be no assurance we will not be a passive foreign investment company (“PFIC”), for any taxable year, which could result in adverse U.S. federal income tax consequences to U.S. investors in our ADSs or Ordinary Shares.
A non-U.S. corporation, such as our Company, will be classified as a PFIC for U.S. federal income tax purposes for any taxable year in which (i) 75% or more of its gross income consists of passive income or (ii) 50% or more of the average value of its assets (generally determined on a quarterly basis) consists of assets that produce passive income or are held for the production of passive income. For purposes of these calculations, we will be treated as earning our proportionate share of the income and owning our proportionate share of the assets of any other corporation in which we own, directly or indirectly, 25% (by value) of the stock. Although the law in this regard is not entirely clear, we treat the VIE and its subsidiaries as being owned by us for U.S. federal income tax purposes because we control their management decisions and are entitled to all of the economic benefits associated with them (excluding non-controlling interests). As a result, we consolidate their results of operations in our consolidated U.S. GAAP financial statements. If it were determined, however, that we are not the owner of the VIE and its subsidiaries for U.S. federal income tax purposes, we may be treated as a PFIC for the current taxable year and any subsequent taxable year.
Assuming that we are the owner of the VIE and its subsidiaries for U.S. federal income tax purposes, and based upon the manner in which we currently operate our business through the VIE, the expected composition of our income and assets and the value of our assets, we do not presently expect to be a PFIC for the current taxable year or the foreseeable future. However, this is a factual determination that must be made annually after the close of each taxable year, and the application of the PFIC rules is subject to uncertainty in several respects. The value of our assets for purposes of the PFIC determination generally will be determined by reference to the market price of our Ordinary Shares and ADSs, which could fluctuate significantly. In addition, our PFIC status will depend on the manner we operate our business. Furthermore, it is not entirely clear how the contractual arrangements between us, the VIE and its nominal shareholders will be treated for purposes of the PFIC rules, and we may be or become a PFIC if the VIE is not treated as owned by us. Because of these uncertainties, there can be no assurance that we will not be a PFIC for the current taxable year or future taxable years.
If we were a PFIC for any taxable year during which a U.S. holder (as defined in “Item 10 Additional Information – E. Taxation — United States Federal Income Taxation Considerations — General”) owns our ADSs or Ordinary Shares, certain adverse U.S. federal income tax consequences could apply to such U.S. holder. See “Item 10 Additional Information – E. Taxation — United States Federal Income Taxation Considerations — Passive Foreign Investment Company Considerations; Passive Foreign Investment Company Rules.”
We are not required to disclose compensation of Directors and Officers under Cayman Islands law.
Under Cayman Islands law, the Company is not required to disclose compensation paid to our senior management on an individual basis and the Company has not otherwise publicly disclosed this information elsewhere. The executive officers, directors and management of the Company receive fixed and variable compensation. They also receive benefits in line with market practice. The fixed component of their compensation is set on market terms and adjusted annually. The variable component consists of cash bonuses and awards of shares (or the cash equivalent). Cash bonuses are paid to executive officers and members of management based on previously agreed targets for the business. Shares (or the cash equivalent) are awarded under share options.
Item 4. Information on the Company.
A. History and Development of the Company.
In the following discussion of corporate history, “we,” “us,” or “our” refer to Xiao-I.
History of Xiao-I Corporation
We were incorporated in the Cayman Islands on August 13, 2018, with limited liability under the Companies Act. Upon incorporation, the authorized share capital of our Company was US$50,000 divided into 1,000,000,000 shares, par value of US$0.00005 each, comprising of 1,000,000,000 Ordinary Shares of a par value of US$0.00005 each.
On August 30, 2018, we established our wholly owned subsidiary AI Plus Holding Limited (“AI Plus”), under the law of British Virgin Islands, as our intermediate holding company, which then established its wholly owned subsidiary, Xiao-I Technology Limited (“Xiao-I Technology”) under the law of Hong Kong, which in turn established a wholly owned PRC subsidiary, Zhizhen Artificial Technology (Shanghai) Company Limited (“Zhizhen Technology”) or the WFOE, on March 29, 2019. Subsequently, we, through our WFOE, entered into a series of contractual arrangements with Shanghai Xiao-I and its shareholders whereby we were established as the primary beneficiary of Shanghai Xiao-I for accounting purposes. We have recognized the net assets of Shanghai Xiao-I at historical cost with no change in basis in the consolidated financial statements upon the completion of this reorganization. On May 18, 2023, AI Plus established its wholly owned US subsidiary, Xiao-I Plus Inc. On March 1, 2024, AI Plus established its wholly owned United Arab Emirates subsidiary, Xiao-I Super Ltd. On September 24, 2024, AJ PLUS INVESTMENTS INC invested $667,000 in Xiao-I Plus Inc., acquiring a 40% ownership stake, with AI Plus retaining 60%.
As of the date of this annual report, Al Plus, Xiao-I Technology, Zhizhen Technology and Xiao-I Super Ltd. do not have any substantive business operations. As a result of our indirect ownership in Zhizhen Technology and the variable interest entity contractual arrangements, we are regarded as the primary beneficiary of the VIE for accounting purposes. We treat the PRC operating entities as our consolidated affiliated entities under U.S. GAAP, and have consolidated the financial results of these entities in our consolidated financial statements in accordance with U.S. GAAP.
On December 13, 2023, we issued 3,700,000 preferred shares, each with a par value of US$0.00005 and carrying a voting right equivalent to 20 votes (the “3.7 million Preferred Shares” or the “Preferred Shares”) to ZunTian Holding Limited (“ZunTian”), an existing shareholder of Xiao-I (the “Issuance”). ZunTian is a BVI-incorporated company wholly owned and controlled by Mr. Hui Yuan (“Mr. Yuan”). Mr. Yuan is the CEO and Chairman of the Company and a recognized A1 industry key opinion leader and domain expert. As of the date of this annual report Mr. Yuan beneficially owns more than 50% of the voting power of Xiao-I. Under the Nasdaq listing rules, the Issuance resulted in a change in control and the Company became a “controlled company” as defined under those rules. As a “controlled company,” we are permitted to elect not to comply with certain corporate governance requirements. If we rely on these exemptions, you will not have the same protection afforded to shareholders of companies that are subject to these corporate governance requirements.
Recent Developments
Capital Raising Activities
On June 17, 2024, Xiao-I Corporation entered into a Securities Purchase Agreement with an institutional investor for the sale of senior convertible notes in the aggregate principal amount of approximately $3.26 million, issued at an 8% original issue discount. The notes are convertible into ADSs (each representing one-third of an ordinary share at the time). Concurrently, the company sold 1,000,002 ADSs at par value. The offering was made pursuant to Xiao-I’s effective Form F-3 shelf registration statement and a prospectus supplement filed on the same date. The notes bear interest at 6% per annum, are convertible at a fixed price, and are secured by a pledge over certain assets. Additionally, the agreement provides the investor with registration rights, anti-dilution protection, and customary covenants including restrictions on further debt issuance without consent. Gross proceeds from the transaction were approximately $2.99 million.
On October 30, 2024, Xiao-I entered into a Securities Purchase Agreement with the same institutional investor for the issuance of a $2,175,000 convertible promissory note, sold with an 8% original issue discount. The note is convertible into ADSs representing the company’s ordinary shares at a fixed conversion price and matures in one year, with an annual interest rate of 6%. In connection with the note issuance, Xiao-I issued 550,000 ADSs at par value. Proceeds from the transaction were to be used for general corporate purposes. The note includes standard covenants and restrictions, including a limitation on additional indebtedness and customary registration rights for the underlying securities.
On January 6, 2025, Xiao-I entered into two separate Securities Purchase Agreements with two institutional investors, issuing convertible promissory notes in an aggregate principal amount of $4,637,840, composed of an initial principal of $4,295,000 and an additional $342,840 of original issue discount to be added 30 days after issuance. The notes bear interest at 6% per annum and are convertible into ADSs at a conversion price equal to 85% of the lowest daily VWAP (volume-weighted average price) during the 10 consecutive trading days prior to the conversion date. The company also agreed to file a resale registration statement for the conversion shares. These notes contain customary anti-dilution provisions, adjustment rights upon stock splits and similar corporate events, and restrictions against future financings on more favorable terms (most-favored-nation provisions). Gross proceeds to the company were $4.295 million.
The January 6 transaction was conducted through a registered direct offering under the existing shelf registration, and a related Form 424B5 prospectus supplement was filed. The company granted the investors standard covenants, including restrictions on additional indebtedness and a limitation on further equity issuances for a specified period.
Legal Proceedings
Xiao-I is currently involved in multiple legal proceedings and disputes, including securities class actions, intellectual property litigation, and labor-related claims, please refer to “Item 8. Financial Information – A. Consolidated Statements and Other Financial Information – Litigation” for more details and the recent developments of these proceedings and disputes.
Corporate Actions and Governance
On August 23, 2024, Xiao-I Corporation implemented a change in its ADS ratio from one ADS representing one-third of an ordinary share to one ADS representing three ordinary shares, effectively constituting a one-for-nine reverse ADS split. This move aimed to boost the ADS trading price and regain compliance with Nasdaq’s minimum bid price requirement.
Previously, on July 11, 2024, the company received a notification letter from the Nasdaq Stock Market, indicating that it was not in compliance with Nasdaq Listing Rule 5450(a)(1) because the closing bid price of its ADSs had been below $1.00 for 30 consecutive business days. This deficiency notice was disclosed in a Form 6-K filed on July 15, 2024. The company was given 180 calendar days, until January 7, 2025, to regain compliance.
Following the ADS ratio change, on September 9, 2024, Nasdaq notified Xiao-I that it had regained compliance with Listing Rule 5450(a)(1), having maintained a closing bid price of at least $1.00 per ADS for ten consecutive business days.
B. Business Overview.
In the following discussion of business, “we,” “us,” or “our” refer to Shanghai Xiao-I and its subsidiaries.
Overview
Xiao-I is a holding company incorporated in Cayman Islands. As a holding company with no material operation of its own, it conducts substantially all our operations in China through a variable interest entity, or the VIE, Shanghai Xiao-I Robot Technology Co., Ltd., (“Shanghai Xiao-I”) and its subsidiaries.
Shanghai Yingsi Software Technology Co., Ltd. (“Incesoft”) was founded in 2001. Incesoft established the Xiaoi robot brand (Chinese: 小i机器人) and developed AI technology used to support its consumer-to-consumer business model. In 2009, Incesoft transformed its business model from consumer-to-consumer to business-to-business. At the same time, founders of Incesoft founded Shanghai Xiao-I, the VIE, which acquired the Xiaoi robot brand and Incesoft’s core AI technology. Following the acquisition, Incesoft was dissolved by de-registering with local company registrar in accordance with PRC law in 2012. Since 2009, Shanghai Xiao-I has become a leading artificial intelligence (“AI”) company by building on its wide technology commercialization, brand recognition and culture of innovation in China.
Milestone Accomplishments over 20 Years History

We are a global leading cognitive artificial intelligence company. Since our establishment in 2001, We have been dedicated to continuous innovation and breakthroughs in core technologies related to cognitive intelligence rooted in natural language processing. our development goal is to achieve scalable implementation and commercialization of our innovative proprietary technologies.
We, with over 22 years of technical accumulation and industry experiences, have become a leading force in the field of AI industrial application. The company adheres to the mission of “serve and benefit more people with our AI technology” and focuses on the continuous innovation and breakthrough of artificial intelligence technology development.
We believe that we are the pioneer of virtual chatbot technology. We launched our first chatbot in 2004. Within two years, we applied chatbot technology to the field of intelligent services and took the lead in creating industry application benchmark cases. We developed thousands of business cases, and provide our customers with a wide range of solutions from diversified products to superior customized services, formulating a scale of business applications and a mature commercialization path, establishing our leading position in the artificial intelligence industry.
As a representative enterprise in the field of Cognitive AI, we led the development of the world’s first international standard in affective computing, contributed to the drafting of the “China Artificial Intelligence Industry Intellectual Property White Paper” for four consecutive years (from 2010 to 2013), demonstrated its influence in global artificial intelligence industry. As of December 31, 2024, Xiao-I have 342 authorized patents, along with 141 pieces of software copyrights, 269 registered trademarks, and its accumulation of intellectual property demonstrates the company’s fruitful achievements in technological innovation. We are also regarded by Gartner as the “representative of Conversational Al enterprises”, proving the company’s outstanding position and influence in the industry worldwide.
On June 29, 2023, we launched “Our Own ChatGPT” – Hua Zang Universal Large Language Model, which has a comprehensive coverage of hundreds of capabilities of the LLM. It possesses the core features of “Controllable, Customizable, and Deliverable”, solving the key challenges faced by global AI models. Building on the solid foundation of the Hua Zang Universal Large Language Model, we launched the revolutionary Hua Zang Ecosystem on October 26, 2023 which carries significant implications in the industry. Based on the Hua Zang Universal Large Language Model, through Hua Zang Developer Platform, it provides service guarantees such as cultivation, marketing, and investment, connecting global ecosystem partners, customers, and developers. It constantly promotes the implementation and commercialization of the customer application scenarios and use cases by Hua Zang LLM. Leveraging its proprietary architecture and adaptive learning frameworks, our MaaS (Model-as-a-Service) business achieved 167.4% year-over-year (“YoY”) growth in 2024, contributing 73.0% of total revenue, supporting our total revenue to further increase to US$ 70.31 million.
Currently, dozens of co-created achievements have been successfully implemented, helping partners further commercialize in vertical fields. Hua Zang Ecosystem is now continuously collaborating with thousands of ecosystem partners, covering 50+ industry fields, involving various fields such as IoT, finance, healthcare, maternal and infant, automobile, manufacturing, operator etc. This validates the commercialization path of the Hua Zang Ecosystem and lays a solid foundation for further promoting the large-scale implementation of Hua Zang Universal Large Language Model in various industries.
Actively expanding into the international markets is a key driver of future revenue growth for Xiao-I. We set up our APAC headquarter in Hong Kong in 2018. In 2023, Xiao-I became publicly traded on the Nasdaq Stock Market (NASDAQ: AIXI). In 2024, we established Xiao-I Super Limited, a wholly owned subsidiary in the United Arab Emirates, and XIAO-I PLUS INC., a United States holding subsidiary in which we hold a 60% equity interest, to support and implement our global business expansion strategy.
Product and Technology Overview
Overall Architecture of Xiao-I Products and Technologies

Prior to the introduction of Hua Zang LLM in June 2023, the overall architecture of our products and technologies is divided into three layers: (1) infrastructure, (2) aggregation empowerment platform and (3) domain application. With the participation of Hua Zang LLM, we reformed the product line into Model as a service (MaaS) and non-MaaS.
Infrastructure Layer
Our infrastructure layer provides the informational support for our products and technologies. Typically built with third-party products and technologies, we integrate the information into the infrastructure layer. Additional properties include:
| ● | Compatibility with cloud native and private or third-party cloud platforms; |
| ● | Ubiquitous perception layer connection enabling integration with the Internet of Things, the Internet, 5G, and dedicated networks; and |
| ● | Multidimensional data collection and integration, including spatiotemporal, channels, and community. |
Aggregation Empowerment Platform Layer
AI Core Technology Platform — Cognitive Intelligence Artificial Intelligence (CIAI)

Using proprietary intellectual property technologies, we have independently developed CIAI, our core technology platform. To date, we have developed and commercialized six core technologies based on CIAI: (1) natural language processing, (2) speech processing, (3) computer vision, (4) machine learning, (5) affective computing and (6) data intelligence and hyperautomation.
| ● | Natural Language Processing |
| ● | CIAI’s multilingual, natural language processing capability extracts and analyzes information, mines text, constructs knowledge, and performs knowledge representation and reasoning based on words, phrases, sentences, and text, providing solutions to the human-computer interaction needs of diverse enterprises and professional users. |
| ● | Speech Processing |
| ● | The hybrid architecture of Time-Delay Neural Network + Deep Feedforward Sequential Memory Network + attention, in combination with our vast corpus accumulation of more than ten years, has enabled us to train our intelligent voice technology for end-to-end application across various scenarios in numerous fields. Based on these technologies, we have built a variety of intelligent voice solutions under the Aviation Industry Computer-Based Training Committee framework, including intelligent Interactive Voice Response navigation, intelligent outbound call, intelligent agent assistance, intelligent voice quality inspection, and intelligent coaching. |
| ● | Computer Vision |
| ● | We offer various computer vision capabilities, including face recognition and analysis, multi-target tracking, human posture and action recognition, and scene analysis capabilities such as semantic and instance segmentation. In terms of Optical Character Recognition (“OCR”), we have general OCR and customized OCR for all types of cards, invoice, receipts, tickets, and more. In terms of construction drawing analysis, we apply various capabilities including pattern recognition and computer vision to comprehensively analyze and process CAD drawings, bringing to life standard review capability for construction drawings. Relating to engineering, we provide rapid engineering customization through its internally-developed deep learning framework. We also offer model distillation and pruning solutions to meet clients’ model compression requirements. This high performance framework is adaptable to various environments. |
| ● | Machine Learning |
| ● | Machine learning methods offered by us include everything from traditional machine learning to the latest deep learning, reinforcement learning, active learning, transfer learning, and generative adversarial networks (“GAN”). These methods are applied across multiple fields such as natural language processing, speech recognition, vision recognition and analysis, and in business scenarios such as precision marketing, personalized recommendation, and risk assessment in combination with massive data and distribution processing algorithms to form an efficient human-computer collaborative learning system. |
| ● | Affective Computing |
| ● | Deep learning technology is used to recognize, understand, process, and simulate human emotions, so as to realize multi-dimensional and multimodal affective computing capabilities such as text, voice and vision. We have built affective computing, analysis, and interactive processing capabilities that process real-time perception, intelligent planning, automatic simulation, and this technology has been widely used in various practical business scenarios. |
| ● | Data Intelligence and Hyperautomation |
| ● | Large-scale machine learning technology mines, analyzes, and processes massive amounts of data, the assets of which are comprehensively integrated to extract information contained therein. Business processes are automatically and quickly identified, reviewed, and executed in combination with innovative technologies such as process automation and low code. The results enable enterprises to delegate simple tasks with high repeatability, as well as complex tasks, to AI and data enhancement, thereby improving the quality and efficiency of business operations. Applications include data monitoring, data analysis, user profiling, business process automation, financing business automation, financial business automation, supply chain business automation, IT operation, and maintenance and integration automation. |
Our Product Platforms
We have commercialized our six core technologies to create the following product platforms: (1) Conversational AI, (2) Knowledge Fusion, (3) Intelligence Voice, (4) Hyperautomation, (5) Data Intelligence, (6) Cloud, (7) Intelligent Construction Support, (8) Vision Analysis, (9) Intelligent Hardware Support, and (10) Metaverse.
| ● | Conversational AI Platform |
| ● | Our conversational AI platform makes full use of deep learning, data enhancement, and active learning technologies, employing flexible and diverse dialog management and context processing mechanisms, and driven by a powerful learning system, the results of which achieve in-depth scenario dialog processing, intent recognition, and complex logic reasoning in combination with structured knowledge and semantic analysis capabilities. Additionally, the platform realizes the business value of conversational AI in a variety of application scenarios, including intelligent customer service, smart marketing, intelligent hardware, intelligent assistant, agent assistance, and intelligent human-computer training. |
| ● | Knowledge Fusion Platform |
| ● | The knowledge fusion platform integrates various types of knowledge such as Q&A, documents, multimedia, information forms, business processes, knowledge graphs, and multimodal to assist enterprises in improving knowledge management capabilities, building intelligent service cores, supporting intelligent knowledge management, retrieval, recommendation, application assistance, cognitive reasoning, and other capabilities. It helps enterprise-level intelligent applications, improves work efficiency, optimizes user experience, and reduces enterprise operating costs. |
| ● | Intelligent Voice Platform |
| ● | Our intelligent voice platform (“IVP”) uses natural language processing (“NLP”), automatic speech recognition, voiceprint recognition, and text-to-speech technologies with human-computer interaction as its core, in combination with various business scenarios, to comprehensively create or enhance business capabilities such as intelligent speech solutions, thereby realizing the macro processes of intelligent IVP, intelligent outbound calls, speech analysis, agent assistance, and human-computer interaction. |
| ● | Hyperautomation Platform |
| ● | The hyperautomation platform innovatively uses low code technology in combination with agents to realize and expand vast capabilities of the traditional low code platform and Robotic Process Automation. It integrates technologies such as OCR, NLP, and visualized data mining and analysis, enables users to realize business and process automation, combines capabilities of knowledge base and imitation learning, and enables realization of business and process intelligence with intelligent planning capabilities. |
| ● | Data Intelligence Platform |
| ● | The data intelligence platform comprehensively integrates data assets, manages the entire life cycle of data, realizes the entire cycles of data integration, processing, transformation, analysis, and mining through What You See Is What You Get with the support of component-based data visualization technology. It also helps clients extract valuable information contained in data, and provides assistance in business and process automation, business prediction, decision support, among others, and improves the efficiency of data-driven business intelligence and business intelligence services. |
| ● | Cloud Platform |
| ● | The cloud platform is a comprehensive platform that integrates our various core technical capabilities, such as NLP capability, speech recognition capability, image recognition capability, data analysis capability, etc. The platform can provide fast and simple access to different technical capabilities for various customers and can also provide independent technical capabilities for customers of different types and even industries. Enterprises can flexibly configure according to the technical capabilities of the platform. The platform has features such as rich capabilities, simple and easy to use, flexible structure, and strong scalability. Whether it is improving customer service level, increasing service types and content, or expanding technical capabilities, the platform can easily expand and support. |
| ● | Intelligent Construction Support Platform |
| ● | Our intelligent construction support platform offers many capabilities such as parsing, reconstruction, visualization, and multi-dimensional analysis of construction drawings. Combined with a variety of construction application scenarios, the platform can realize intelligent construction drawings review, design assistance, online collaborative design, among other applications. It enables the construction industry to reduce the cost of drawing review, improve per-capita energy efficiency, empowers the construction industry value chain, and facilitates the transformation and upgrading of intelligence and automation. |
| ● | Vision Analysis Platform |
| ● | The vision analysis platform uses a variety of computer vision-related technologies to apply OCR, detection, video, and image analysis, helps clients extract and mine valuable information contained in images, and realizes business automation, industrial defect detection, monitoring analysis, and other innovative applications encountered in specific business scenarios. |
| ● | Intelligent Hardware Support Platform |
| ● | The intelligent hardware support platform provides the framework of signal collection, processing, analysis, prediction, and more. This framework can be combined with various sensors to quickly process signal, select and adapt appropriate machine learning algorithms for business modeling according to the intelligent requirements of various types of hardware, make full use of various machine learning capabilities to make the equipment be more intelligent. |
| ● | Metaverse Platform |
| ● | We developed the first virtual digital human in 2016 and released it for the first time at the Guiyang Digital Expo in 2017. We continue to innovate and develop more advanced and smarter digital human products. Digital human with multimodal emotional interaction capabilities can be widely used in various business scenarios including film and television production, media, games, financial services, culture, tourism, education, healthcare, and retail. |
Domain Application Layer
For more than 20 years, we have applied our aggregation platform to form a number of mature application fields designed to address the business needs of various fields, including (1) AI + Contact Center, (2) AI + Finance, (3) AI + Urban Public Service, (4) AI + Construction, (5) AI + Metaverse, (6) AI + Manufacturing and (7) AI + Smart Healthcare.
Our technologies are based, in significant part, upon our proprietary intellectual property portfolio. As of December 31, 2024, we have applied for 582 patents, 342 of which have been granted and we have obtained 269 registered trademarks and 141 computer software copyrights. In June 2020, the Company passed the national intellectual property management system certification and obtained the certificate. This certificate represents that the company’s intellectual property management system conforms to the GB/T 29490-2013 standard. We continue to develop and improve our intellectual property portfolio through our deep R&D department. As of December 31, 2024, our restructured team consisted of 162 total employees, including 95 research and development specialists, representing 59.0% of our workforce with 13.7% of them holding advanced degrees.
Our primary services are software services provided by our cloud platform. Software services refer to the sales of software products corresponding to the Company’s obtained patents or software copyrights to customers for meeting the needs of different customers in different industries for artificial intelligence:
(1) Contact Center: We leverage contact center AI solutions to improve customer experience and operational efficiency. We offer AI-based platforms, software tools and services that leverage voice-based assistants to facilitate strong interactions and engagement in different industries, including both small and medium enterprises and large enterprises.
(2) Architectural Design AI services We provide professional architectural drawing review solutions. By using computer vision, natural language processing technology and our unique map, image morphology processing, pattern recognition, image segmentation, image target detection, path planning, OCR and many other independent research and development technologies, combined with the rich professional experience in architectural design, we have launched AI products for blueprint review to achieve automation and intelligence, enabling the architecture industry to reduce the cost of reviewing blueprints, improving the efficiency, and cross-institution collaborative drawing review.
(3) Smart City We use natural language processing, data intelligence and other technologies to build a cognitive brain for smart city public services, and continuously improves the level of urban intelligence from social service efficiency and public experience. We provide solutions such as smart city service hotline, smart public service and smart legal services.
With the introduction of Hua Zang LLM in June 2023, we reformed our product line.
Hua Zang LLM: Ecosystem and LLM Commercialization
Hua Zang LLM
The LLM is not a novel entity; rather, it represents an integrated system that combines a variety of cutting-edge technologies with established AI technologies. Throughout the evolution of LLMs, numerous traditional AI techniques have been consolidated and refined to support the construction and application of these models, including but not limited to machine learning, deep learning, knowledge representation and reasoning, natural language processing, pattern recognition, reinforcement learning, and transfer learning. With over two decades of technology accumulations in the field of cognitive intelligence, Xiao-I’s transition from traditional AI products to LLM product a natural progression.
In the year 2023, our Company has reaffirmed our position at the forefront of technological innovation with the introduction of the “Hua Zang Universal Large Language Model” on June 29, 2023. This model is a comprehensive AI solution that encompasses a vast array of capabilities, setting a new standard in the industry with its core attributes of being controllable, customizable, and deliverable. It addresses prevalent challenges within the global AI landscape with innovative solutions.
Leveraging the robust framework of the Hua Zang Universal Large Language Model, we further expanded our technological impact with the unveiling of the transformative Hua Zang Ecosystem on October 26, 2023. This ecosystem is poised to have a significant and lasting impact on the industry. The Hua Zang Developer Platform serves as the backbone of this ecosystem, offering a suite of services including development support, market outreach, and financial investment, thereby fostering a dynamic network that connects global partners, customers, and developers.
Hua Zang Ecosystem and Commercialization
The “1+1+3” framework of the Hua Zang ecosystem comprises a set of foundation models, a product support platform, and three service guarantees.
The “a set of foundation models” refers to the Xiao-I Hua Zang LLM, which possesses the core features of “controllability, customizability, and deliverability.” It incorporates technical characteristics such as deep learning models, pre-training and fine-tuning, multi-level attention mechanisms, context modeling and awareness, multi-task learning, and domain knowledge integration. This enables efficient and accurate natural language processing capabilities, demonstrating excellent adaptability and scalability. Leveraging its robust core technology, the Xiao-I Hua Zang LLM boasts hundreds of generic large model capabilities, including comprehension and generation of complex texts, mathematical reasoning, among others. For instance, it can understand article information and intent, extract key information based on requirements, and rapidly analyze emotional tones in texts. Moreover, through continuous iteration and innovation, it achieves multi-modal capabilities such as text-to-image, text-to-edit image, and image-to-text conversions. Moreover, in response to customers’ diverse business needs and budgets, Xiao-I offers a range of models of different sizes, enabling more flexible solutions to meet the demands of different business scenarios.
The “a product support platform” refers to the Hua Zang Developer Platform, comprising sections for development, applications, and operations. It assists ecological partners in developing applications based on Hua Zang LLM, conveniently training their own LLMs with lower costs, faster access and direct productization. This embodies the Hua Zang ecosystem’s principles of “faster, lower, and more effective.”
The “three service guarantees” refer to the resource empowerment provided by Xiao-I through cultivation, market development, and investment. Hua Zang Ecosystem offers a wealth of courses and training services. Additionally, it offers integrated marketing and promoting services, product co-developing and media. Furthermore, through the Hua Zang investment platform, it assists ecological partners in achieving business growth and expanding commercial value.
The key to the sustainable development and iteration of LLMs lies in commercialization, and the best way to achieve commercialization is to create a complete industry application ecosystem. Hua Zang ecosystem not only signifies a significant step forward for Xiao-I in the commercialization of LLMs but also marks an important exploration in the commercialization path for the entire artificial intelligence large model industry.
Recent Product Developments
In 2024, we marked a strategic leap into the consumer hardware sector with the launch of our AI-powered smart glasses. This move represented not only a product innovation milestone but also a transformative step toward global consumer engagement. The second half of 2024 saw the successful overseas debut of these smart glasses, primarily targeting markets in North America and Europe. Fueled by rising demand for wearable AI technology, this launch drove an 18-fold increase in hardware revenue—reaching US$1.40 million in 2024, up from US$75,363 in 2023.
Building on the momentum of our smart glasses, we introduced tAIkbox, an advanced AI-powered customer service solution that integrates proprietary hardware with our advanced software platform. Designed for global deployment, tAIkbox harnesses the capabilities of our Hua Zang large language model (LLM), agentic task automation, and edge-computing architecture to deliver seamless, context-aware interactions in real time. It is purpose-built for enterprise applications where efficient, responsive, and localized AI engagement is critical.
From an accounting perspective, AI glasses and tAIkbox platform follow distinct classification protocols: By way of delivery, both products are recorded as Sale of hardware products, reflecting their physical product form. By product lines, they are aggregated under Model as a Service (MaaS) revenue streams, capturing recurring software subscriptions, LLM licensing fees, and edge-computing service modules.
While initial adoption rates and partner feedback for both products have been encouraging - indicating strong revenue potential in 2025 and beyond—our expansion into consumer hardware also presents significant operational challenges. We have limited experience in large-scale manufacturing, marketing, and distribution of consumer electronics. Scaling these operations introduces risks related to supply chain management, quality assurance, cost control, production capacity, and after-sales support. Any shortcomings, such as product delays, quality issues, or failure to meet consumer expectations, could adversely impact our brand, customer trust, and long-term market positioning.
Accordingly, continued investment in operational infrastructure, strategic manufacturing partnerships, and robust customer service systems will be essential to the success of our consumer hardware strategy. Failure to effectively execute in these areas could materially and adversely affect our growth trajectory, financial condition, and overall results of operations.
Business Model
As of the date of this annual report, we offer two different product lines: (i) Model as a service (“MaaS”) and (ii) non-MaaS. The MaaS product line includes the development and training, optimization and integration, service packaging and API design of the model, local deployments and subscription of our model products. Additionally, the MaaS product line also includes service and others, as customization is required to catering the demand of clients. The non-MaaS product line includes the needs assessment, solution design and architecture planning, development and configuration, deployment and implementation of our non-model products.
The following table sets forth the product lines of our net revenues by amounts and percentages of our total net revenues for the periods presented:
| For the Years Ended December 31, | ||||||||||||||||||||||||
| 2022 | 2023 | 2024 | ||||||||||||||||||||||
| USD | % | USD | % | USD | % | |||||||||||||||||||
| MaaS | 12,924,039 | 26.8 | % | 19,193,177 | 32.4 | % | 51,324,373 | 73.0 | % | |||||||||||||||
| Non-MaaS | 35,260,919 | 73.2 | % | 39,972,082 | 67.6 | % | 18,989,942 | 27.0 | % | |||||||||||||||
| Total | 48,184,958 | 100.0 | % | 59,165,259 | 100.0 | % | 70,314,315 | 100.0 | % | |||||||||||||||
By way of delivery, MaaS and non-MaaS product can be delivered in different ways: software delivery, embedded in hardware products, technology development services, maintenance services and cloud platform subscription.
The following table sets forth the components of our net revenues by amounts and percentages of our total net revenues for the periods presented:
| For the Years Ended December 31, | ||||||||||||||||||||||||
| 2022 | 2023 | 2024 | ||||||||||||||||||||||
| USD | % | USD | % | USD | % | |||||||||||||||||||
| Sale of cloud platform products | 25,742,135 | 53.4 | % | 47,007,556 | 79.5 | % | 40,877,256 | 58.1 | % | |||||||||||||||
| Technology development service | 16,419,889 | 34.1 | % | 7,839,700 | 13.3 | % | 24,105,644 | 34.3 | % | |||||||||||||||
| Sale of software products | 3,547,113 | 7.4 | % | 1,566,455 | 2.6 | % | 1,516,169 | 2.2 | % | |||||||||||||||
| M&S service | 2,429,526 | 5.0 | % | 2,676,185 | 4.5 | % | 2,419,901 | 3.4 | % | |||||||||||||||
| Sale of hardware products | 46,295 | 0.1 | % | 75,363 | 0.1 | % | 1,395,345 | 2.0 | % | |||||||||||||||
| Total | 48,184,958 | 100.0 | % | 59,165,259 | 100.0 | % | 70,314,315 | 100.0 | % | |||||||||||||||
Our Competitive Advantages
We believe we have the following competitive advantages and they distinguish us from our competitors:
Our Pioneer Position in AI Technology and Focus on R&D
| ● | We believe that we pioneered the industry’s first cognitive intelligence and narrow artificial intelligence technology and have built on our culture of innovation. |
| ● | Since its establishment in 2001, Xiao-I has focused on developing cognitive intelligence technologies based on its natural language processing and “AI” implementation in businesses, enjoying a privileged reputation in the “AI” industry. As a leading AI technology and industrialization service platform in China, through years of operation, Xiao-I has established cooperation with many leading companies amongst various industry verticals according to Frost & Sullivan. Our industry leadership is built on our pioneering research to commercialize AI technology. |
| ● | Our first-mover advantage in natural language processing has made us a pioneer in formulating AI industry standards and creating more than 500 patents granted or pending. To protect its technology, in June 2012, Shanghai Xiao-I sued Apple Computer Trading (Shanghai) Co., Ltd., a subsidiary of Apple, Inc. for patent infringement and received the Supreme People’s Court Supreme Court Administrative Judgment, a final judgement confirming the validity of our patent in June 2020, but did not make a ruling on whether Apple infringed our patent. Specifically, according to the Patent Administration (Patent) Retrial Administrative Judgment issued by the Supreme People’s Court of China ((2017) ZGFXZ No. 34), in the retrial case of Shanghai Xiao-I and Apple Computer Trading (Shanghai) Co., Ltd. and the China National Intellectual Property Administration, the Supreme People’s Court determined that the invention patent named “A Chatbot System (Patent No.: 200410053749.9)” held by Shanghai Xiao-I is a valid patent. On August 3, 2020, after obtaining the final judgment confirming the validity of its patent, Shanghai Xiao-I filed another infringement lawsuit against Apple Computer Trading (Shanghai) Co., Ltd., Apple, Inc., and Apple Computer Trading (Shanghai) Co., Ltd. (together, “Apple”), demanding Apple to stop the infringement and compensate for the losses. On August 27, 2020, the High People’s Court of Shanghai formally accepted the Patent Infringement Case filed by Shanghai Xiao-I against Apple. On September 4, 2021, Shanghai Xiao-I filed a behavior preservation application (injunction) with the Shanghai High People’s Court, demanding Apple to immediately stop the patent infringement involving Siri, including but not limited to stopping the production, selling, offering to sell, importing or using of iPhone products that infringe Shanghai Xiao-I’s patent. On February 3, 2023, Apple filed a lawsuit against Shanghai Xiao-I with the Shanghai High People’s Court, requesting (i) confirmation that the iPhone SE, iPhone 12, and iPhone 13 series products equipped with Siri (the “products in question”) do not infringe on the patent rights of ZL200410053749.9 invention patent, and (ii) Shanghai Xiao-I to compensate the plaintiff for reasonable expenses, including lawyer fees, notarization fees, etc., totaling RMB 2 million currently. On January 29, 2024, the Shanghai High People’s Court decided to merge the above two cases for trial (the “Patent Infringement Case Trial”). On July 31, 2024, the Shanghai High People’s Court officially concluded the Patent Infringement Case Trial. On September 24 and November 1, 2024, the Shanghai High People’s Court held two hearings on the case, both Shanghai Xiao-i’s and Apple’s legal teams were in attendance for the hearing, which marks the latest step in this dispute. Shanghai Xiao-i is now awaiting the verdict On March 27, 2023, the Beijing Intellectual Property Court notified Shanghai Xiao-I that Apple Computer Trading (Shanghai) Co., Ltd. had filed a patent administrative lawsuit against the defendant China National Intellectual Property Administration and the third person, Shanghai Xiao-I, regarding the 58271 and 58272 Review Decision of Request for Invalidation. On June 28, 2024, the Beijing Intellectual Property Court ruled against Apple, upholding the validity of Shanghai Xiao-i’s patent. This ruling validated Shanghai Xiao-i’s intellectual property and paved the way for the subsequent trial. |
| ● | We are a pioneer in AI +, with over 20 years of development and innovation, supported by four R&D centers, more than 90 engineers, over 50 external experts, and collaboration with more than 10 universities. |
Advantages of Our Products and Services
| ● | We develop and commercialize Metaverse-related offerings, including Virtual Humans and AR/VR. |
| ● | We help our clients with their digital transformation using our cognitive intelligence and AI technologies. |
| ● | We enable our customers to reap economies of scale by providing one-stop shop service from our extensive network of service hubs in their vicinity. |
| ● | Our deep-rooted attention to quality assurance in our product and service offerings puts us ahead of our competitors. |
| ● | We have a proven monetization model based on product differentiation, revenue source diversification, and customer loyalty. |
| ● | Our products and services meet the needs of different customers and we maintain frequent client engagement for continuous business development and customer loyalty cultivation. |
| ● | While our customer contracts vary, they generally represent multi-year engagements, giving us visibility into future revenue. We have master similar commercial arrangements in place with many of our customers, retaining customers over the long term. |
| ● | Hua Zang LLM’s core strength: |
| † | Faster access: Quickly integrate our client’s system into the Hua Zang Ecosystem. |
| † | Lower cost: Conveniently access to the Hua Zang Ecosystem at a lower cost. |
| † | More efficient operations: AI gadgets, handy tools, and comprehensive guidance of operation provided on the platform leads to direct productization. |
Our Robust Ecosystem of Partnerships
| ● | We have various regional sales teams including Shanghai, Beijing and Hong Kong. |
| ● | We maintain good relationships with suppliers that have a good record of performance. |
| ● | Our products cover large and medium-sized contact centers, financial institutions, communication operators, government services, industrial manufacturing, healthcare, and other customer groups. |
| ● | We build strong and long-standing customer relationships with large enterprises in China. Our client list includes nearly all the industry giants in the banking and telecom industries in China. |
Our Visionary and Seasoned Management
| ● | Our CEO Mr. Hui Yuan is a recognized AI industry Key Opinion Leader and domain expert. |
| ● | Our team has deep technical expertise and proven track record of constant innovation. |
| ● | We have proven ability to attract and retain highly qualified talent. |
Challenges and Opportunities
Unique challenges and opportunities are presented for us to achieve continued growth in sales in each of the customer industries in which we operate.
Challenges, generally we found:
| ● | In the contact center industry, high labor costs and the requirement for continuous improvement create constant margin challenges. The low gross profit can also cause a decline in service quality, which limits the innovation ability of the industry. |
| ● | In the financial industry, banks lack AI technology capabilities and independent wholly owned technology subsidiaries. |
| ● | In the architecture industry, the degree of digitization is low, the architectural knowledge system is unstructured and the digital drawing review is a mere formality. A lot of manpower, material and financial resources are wasted. |
| ● | In Metaverse, there are great differences in technical paths and the product form and the industry is far from mature. Many concepts have not reached an industry consensus. |
| ● | In the manufacturing industry, many companies lack information technology talent and coordination and integration ability across departments, fields and enterprises. |
| ● | In the healthcare industry, the level of information technology talent in urban and rural areas is unevenly distributed. Between urban and rural areas, the number of health technicians in cities is almost twice that in rural areas. |
| ● | In city public services, the traditional urban public service supply model cannot meet new requirements of modern residents for the convenience, speed, efficiency and real-time urban government public services. |
| ● | Technical Challenges, Talents and Investment: The development of large models necessitates a high level of specialized knowledge and technology, necessitating significant resource investments by companies to attract and cultivate top-tier talent. The research and development of large models involve substantial capital expenditures for the purchase and maintenance of high-performance computing equipment, storage systems, and other related infrastructure. As the scale of the models increases, the costs of training and deployment also continue to rise. |
| ● | Compliance Issues: With the widespread application of large models, governments worldwide are increasingly strengthening their regulation of AI technology. Companies need to comply with evolving laws and regulations to avoid potential compliance risks. Large models may raise ethical issues such as privacy breaches, data security, and intellectual property rights. Companies must establish rigorous data management and protection mechanisms to maintain user trust and corporate reputation. |
| ● | Security Concerns: Large models may be vulnerable to various security threats, including but not limited to adversarial sample attacks, backdoor attacks, and membership inference attacks. This requires companies to invest additional resources in enhancing the security of their models. As large models are applied in critical areas such as autonomous driving and financial transactions, the requirements for security will further increase. |
| ● | Market Acceptance and User Education: The market acceptance of large model technology is not yet fully determined. Companies need to invest resources in market education to raise user awareness and acceptance of the value of large models. Users may have overly high expectations for large models, but they may encounter performance limitations and errors in practical applications. Companies need to set reasonable user expectations and provide transparent communication. |
| ● | As an AI solution company, we also face many other challenges. For example: (i) the AI industry is highly competitive, OpenAI, Microsoft, Meta, Baidu, Alibaba and Tencent are all in this field, (ii) urban public services cover a wide range of areas which makes it difficult to fully and deeply understand customers’ businesses and their needs and (iii) the company’s investment may be insufficient. |
Opportunities
| ● | These challenges have created tremendous and growing market opportunities for artificial intelligence solution services in China. We believe we are well-positioned to capture the growing market opportunities due to the infrastructure we have created. Our platform products and services are marketed and sold primarily to customers in the following industries: (1) Contact Center, (2) Finance, (3) Urban Public Service, (4) Construction, (5) Metaverse, (6) Manufacturing and (7) Smart Healthcare. With the development of Hua Zang Ecosystem, Hua Zang LLM is expected to further expand the industry application in the future. |
The following diagram shows the estimated market size of the artificial intelligence market in 2026 in China, according to Frost & Sullivan:

Our Solutions
We provide our AI solutions and services to the following industries:
In the contact center industry, we provide internet service intelligent solutions, hotline intelligent solutions and artificial intelligence solutions. Based on the scale and characteristics of customers, we have launched an enterprise-level model for large enterprises and an intelligent cloud contact center service model for small and medium-sized enterprises.
In the financial industry, we provide intelligent customer service with a 24-hour uninterrupted intelligent question-and-answer function. Leveraging our natural language understanding and speech recognition technology, our solutions can address the real-time online question-and-answer needs of different types of financial institutions and different types of customers.
For marketing professionals, we provide intelligent marketing services, continuously analyzing user data and cluster user characteristics to form user portraits.
We also cooperate with large, medium, and small domestic insurance companies to provide intelligent insurance consulting services and provide independent service functions such as business consulting and business queries for insurance users.
In the architecture industry, we provide professional architectural drawing review solutions. By using computer vision, natural language processing technology and Xiao-I’s unique map, image morphology processing, pattern recognition, image segmentation, image target detection, path planning, OCR and many other independent research and development technologies, combined with the rich professional experience in architectural design, we have launched AI products for blueprint review to achieve automation and intelligence, enabling the architecture industry to reduce the cost of reviewing blueprints, improving the efficiency, and cross-institution collaborative drawing review.
In Metaverse, Xiao-I invented intelligent robots and virtual humans, which are widely applied in various business scenarios such as exhibitions, customer services, property management, care and companionship, and transaction processing.
In the manufacturing industry, we provide intelligent research and design, intelligent production process, intelligent logistics management, intelligent marketing service and intelligent management.
In the healthcare industry, we provide intelligent hospital services, with all-round services for patients before, during and after diagnosis. We also provide smart clinic services with auxiliary decision-making and interdisciplinary diagnosis and treatment and intelligent scientific research services. Based on the patient’s condition, our robots generate a model to predict the clinical events, and automatically query similar cases and diagnosis and treatment plans in the clinical case database for doctors’ reference, providing real-time support for the doctor’s diagnosis process. We connect patients, doctors, experts and medical record managers via personal computers, tablets, mobile phones, and other collaborative standard videos, breaking the distance barrier and enabling them to provide patient-centered care through video anytime and anywhere.
In city public services, we integrate urban service resources, providing urban residents with a multi-modal human-computer interaction interface on all media channels, and comprehensively improve the intelligence level of urban services.
Our Growth Strategy
We intend to achieve our mission and further grow our business by pursuing the following strategies:
| ● | Continue to improve cognitive technology capability. We have set up a technology research institute to conduct in-depth communication on technological innovation with experts and scholars from top universities, such as Duke University, Hong Kong University of science and technology and Columbia University. We have also carried out in-depth cooperation with well-known domestic universities to jointly develop the latest and cutting-edge technologies. |
| ● | Further develop and create long-term sustainable commercialization opportunities through technology innovation, application combination innovation, and AI product diversification. For example, our commercialization in the field of intelligent drawing review has met the needs of the construction industry for drawing review through our artificial intelligence technology. |
| ● | Further strengthen the leading position in the metaverse related products. We began to design and produce a virtual human in 2016. Our first mover advantage in the metaverse will help us continue to succeed in this field. |
| ● | Expand our customer base and make full use of existing customers through market segmentation and personalization. We will gradually expand our target customers from the previous major customers to small and medium-sized customers, to provide services for a wider range of customer groups. |
| ● | Increase hardware products. As a company mainly engaged in software sales and services, we will increase integrated software and hardware products in the future. |
| ● | Further expand our global footprint strategically. The goal of the company is to become a global artificial intelligence enterprise. We are committed to internationalizing our products and services and providing high-quality products and services to customers around the world. |
| ● | Further expand our product line of business to customers. With the development of LLM, the application prospects for consumer products are undergoing significant changes: natural user interactions, better comprehension and reasoning capabilities and wider range of application scenarios. Since the launch of the Hua Zang LLM, the company has been developing and expanding its 2C business, aiming to bring the benefits of AI to a wider range of consumers. |
Our Customers
We provide our products and services to hundreds of enterprises across various industries, including contact center, financial sector, government and healthcare. Our customers include 80% of the top 10 banks in China in terms of asset size, as well as 60% of the top 10 insurance companies in China. Our customers also include many leading enterprises in aviation, automobile, logistics, computer, communication, consumer and other industries and China’s top 500 enterprises.
For the year ended December 31, 2022, our total sales to our top 3 customers accounted for 20.4%, 11.1% and 10.3% of our revenues, respectively. For the year ended December 31, 2023, our total sales to our top 3 customers accounted for 29.3%, 12.4% and 10.6% of our revenues, respectively. For the year ended December 31, 2024, our total sales to our top three (3) customers accounted for 22.4%, 9.3% and 6.7% of our revenues, respectively.
China Construction Third Engineering Bureau Group Limited, a government owned enterprise (“China Construction”) accounted for 11.1%, nil and 0.04% of our revenue for the year ended December 31, 2022, 2023 and 2024, respectively. Pursuant to the terms of the Intelligent Drawing Review Platform License Agreement (the “License Agreement”) between the VIE, as licensor, and China Construction, as licensee, the VIE agreed to provide China Construction with an intelligent drawing review platform (the “Drawing Platform”).
In connection with the License Agreement, the VIE and China Construction entered into an Intelligent Drawing Platform Operation and Technical Support Agreement (the “Support Agreement”) pursuant to which the VIE has agreed to provide technical support and co-operation of the Drawing Platform for a term of three years. During the term of the Support Agreement, China Construction, with the consent of the VIE, may license the use of the Drawing Platform to third parties. In such event, the VIE shall be entitled to receive 30% of the license fee paid to China Construction by any third party. The technical support service was completed in 2022. The revenue recognized of technical services for the Drawing Platform was US$3.24 million, nil and nil in 2022, 2023 and 2024, respectively.
Our Suppliers
We maintain good relationships with suppliers that have a good record of performance. Beijing Blanstar Technology Co., Ltd., a company established and existing under the laws of the PRC (“Blanstar”), was the VIE’s major service provider for the year ended December 31, 2022, 2023 and 2024 accounting for 34.6%, 37.6% and 24.4% of the Company’s total purchases, respectively. Pursuant to the terms of the Cloud Computing Technical Services Cooperation Agreement effective as of January 1, 2021 (the “Services Agreement”) between the VIE and Blanstar, Blanstar agreed to provide the VIE with cloud computing technical services consisting of various products and services including computing, storage, network, security, management and cloud database to meet the different needs of the VIE’s various websites, applications and other products and services. Blanstar agreed to provide the VIE with response, technical support and maintenance services 24 hours a day 7 days a week. The Service Agreement renewed on April 19, 2024 and expired December 31, 2025, subject to the right of the parties to negotiate a renewal one month prior to the expiration date. Pursuant to the Services Agreement the VIE paid $13.3 million, $23.8 million and $8.86 million to Blanstar for the year ended December 31, 2022, 2023 and 2024, respectively.
For the year ended December 31, 2022, we have three significant suppliers including Blanstar, representing 34.6%, 21.9% and 10.3% of our total purchase, respectively. For the year ended December 31, 2023, we have three significant suppliers including Blanstar, representing 37.6%, 20.7% and 14.9% of our total purchase, respectively. For the year ended December 31, 2024, we have three significant suppliers including Blanstar, representing 24.4%, 9.7% and 5.5% of our total purchase, respectively.
Marketing and Sales
We have built our Xiao-I (Chinese: 小i机器人) brand through multitude sales channels, including:
| ● | industry trade shows, |
| ● | academic seminars, |
| ● | publicity of major milestones and achievements, and |
| ● | collaboration with relevant academic, governmental and industrial parties. |
With these approaches, we have successfully built our brand and expanded customer markets. Our software business has experienced steady growth during the past few years.
Distribution Network
We sell our products and services to end customers through our sales ecosystem, which consists of multiple regional sales teams and maintain strong relationships with suppliers. Our products cover large and medium-sized contact centers, financial institutions, communication operators, government services, industrial manufacturing, medical care and other customer groups. Since 2015, we have launched the partner development plan, with more than 600 customers at present. Partners include finance, government, healthcare, energy, education, and manufacturing customers from Beijing, Shanghai, Guangzhou and Shenzhen. Partners are divided into three levels: strategic level, commercial level and ecological level. Cooperation above the commercial level has the application scenarios of integrating the solutions of both parties and customers. We provide partners with a series of end-to-end support and services from sales support, event promotion, media publicity, training and certification and follow-up guarantee.
Intellectual Property
We establish and protect our intellectual property rights through patent, copyright, trademark and trade secret laws, as well as non-competition, confidentiality and other contractual clauses, to establish and protect our intellectual property rights.
As of December 31, 2024, we have applied for 582 patents, 342 of which have been granted and have obtained, 269 registered trademarks and 141 computer software copyrights. Also see “Item 5.A Operating and Financial Review and Prospects – Operating Results – Major Factors Affecting Our Results of Operations – Intellectual Property.” We have led and participated in the formulation of 1 international standard, 5 national standards and 2 association standards, led the world’s first international standard for AI emotional computing, and published more than 20 class A papers (Class A papers refer to papers in authoritative core journals, indexed by the internationally accepted SCIE, EI, ISTP, SSCI and A&HCI retrieval system) every year. In June 2020, the company passed the national intellectual property management system certification and obtained the certificate. This certificate represents that the company’s intellectual property management system conforms to the GB/T 29490-2013 standard. We applied in 2004, and in 2009 were authorized a patented technology numbered ZL200410053749.9 (a chatbot system), which represented the world’s leading level of intelligent voice at that time.
In addition to the foregoing protections, we generally control access to and use of our proprietary and other confidential information through the use of internal and external controls. For example, for external controls, we enter into confidentiality agreements or agree to confidentiality clauses with our advertising customers and mobile device manufacturers, and, for internal controls, we adopt and maintain relevant policies governing the operation and maintenance of our IT systems and the management of user-generated data.
Our Research and Development
We maintain that robust R&D capabilities form the cornerstone of our innovation engine, particularly as generative AI accelerates technological evolution at unprecedented speeds. In 2024, with foundational AI models achieving human-parity in code generation, we’ve strategically realigned our workforce to harness human-AI synergy. By implementing AI Co-pilots across development workflows, we’ve transitioned from manual coding to AI-enhanced architectural design, enabling efficiency gain in solution iteration.
As of December 31, 2024, our restructured team consisted of 162 employees, including 95 research and development specialists, representing 59.0% of our workforce, with 13.7% of them holding advanced degrees. s. A large number of our senior engineers have more than 10 years’ experience in the computer, Internet and AI industries, and we also use part-time experts from several universities and research institutes. We have established joint laboratories with the Institute of Software of the Chinese Academy of Sciences, East China Normal University, Hong Kong University of Science and Technology, and have established in-depth cooperative relations with Tsinghua University, Fudan University, Shanghai Jiaotong University, Beijing University of Posts and Telecommunications and Peking University.
Competition
The competition in the AI services industry is intense. We compete with various integrated AI services providers in chatbots and personal assistants as conversational intermediates. We also compete with new companies entering into the AI service industry. The rapid nature of new technologies emerging also enhances the competitive nature of our industry. Among the many other Chinese competitors, our products’ global competitors include Apple Siri, Microsoft Cortana and Amazon Echo. To gain market share, we have built good customer relationships with major banks and government departments in China. In addition, we also seek customers from different industries to maintain a long-term collaboration relationship. Also see “Item 5.A Operating and Financial Review and Prospects – Operating Results – Major Factors Affecting Our Results of Operations - Competition.”
C. Organizational Structure.
The following diagram illustrates the corporate legal structure of Xiao-I as of the date of this annual report.

The following diagram illustrates the ownership of the VIE, Shanghai Xiao-I as of the date of this annual report.

Compliance with Foreign Investment
All limited liability companies formed and operating in the PRC are governed by the Company Law, which was amended and promulgated by the SCNPC on December 29, 2023 and came into effect on July 1, 2024. Foreign invested enterprises must also comply with the Company Law, with exceptions as specified in the relevant foreign investment laws. Under our corporate structure as of the date of this annual report, 100% of the equity interests of Zhizhen Technology are entirely and directly held by our Company through Xiao-I Technology Limited. Therefore, Zhizhen Technology, the WFOE of Xiao-I Technology Limited, should be regarded as a foreign-invested enterprise and comply with both the Company Law and other applicable foreign investment laws.
D. Property, Plants and Equipment.
Our current principal executive offices are located in 5th Floor, Building 2, No. 2570 Hechuan Road, Minhang District, Shanghai, China. We lease offices in other cities where we operate with an aggregate area of approximately 3340.7 square meters as of December 31, 2024. These following facilities currently accommodate our management headquarters, as well as most of our sales and marketing, research and development, and general and administrative activities:
| Location | Area
(Square Meter) |
Term | Use | |||||
| Room 502, Building 2, No. 2570 Hechuan Road, Minhang District, Shanghai | 1,907.23 | November 18, 2023 to November 17, 2026 |
Office | |||||
| 1606, Unit 3, 13th Floor, No. 216 Tangli Road, Chaoyang District, Beijing, China | 101.69 | August 25, 2024 to August 24, 2025 |
Office | |||||
| Unit 1845, No. 167, West Linhe Road, Tianhe District, Guangzhou | 162.15 | July 5, 2022 to July 31, 2025 | Office | |||||
Unit 216 of the 2nd Floor of Building 16W, Phase Three, Hong KongScience Park, Pak Shek Kok, New Territories, Hong Kong |
1169.63 |
October 11, 2022 to October 10, 2025 |
Office | |||||
Item 4A. Unresolved Staff Comments.
Not applicable.
Item 5. Operating and Financial Review and Prospects.
In the following management’s discussion and analysis of financial condition and operating results, “we,” “us,” or “our” refer to the PRC operating entities except when financial information is presented on a consolidated basis in which case “we”, “us,” or “our” refer to Xiao-I Corporation and its subsidiaries and the PRC operating entities on a consolidated basis.
The following discussion and analysis of our financial condition and results of operations is based upon and should be read in conjunction with our financial statements and the related notes included elsewhere in this annual report. This discussion contains forward-looking statements. In evaluating our business, you should carefully consider the information provided under the caption “Item 3. Key Information—D. Risk Factors” and elsewhere in this annual report. We caution you that our businesses and financial performance are subject to substantial risks and uncertainties.
A. Operating Results.
Overview
We are a leading cognitive artificial intelligence (“AI”) company. Since our establishment in 2001, we have been dedicated to continuous innovation and breakthroughs in core technologies related to cognitive intelligence rooted in natural language processing. Xiao-I’s development goal is to achieve scalable implementation and commercialization of our innovative proprietary technologies. We adhere to the mission of “serve and benefit more people with our AI technology” and provide our clients with a whole range of AI solutions, covering industries of customer service center, finance, urban public service, architecture, healthcare, manufacturing, metaverse and more.
The year 2024 has witnessed unprecedented acceleration in the evolution of large language models (LLMs), marked by breakthroughs in performance, versatility, and accessibility. Leading models such as ChatGPT-4o, Grok 3, and DeepSeek R3 have redefined industry benchmarks, demonstrating remarkable advancements in reasoning, multimodal integration, and real-time responsiveness. This surge in foundational model capabilities—driven by innovations in scaling laws, hybrid architectures (e.g., MoE), and cost-efficient training methodologies—has catalyzed a competitive landscape where enterprises now prioritize speed-to-market and application-specific optimization over mere parameter count.
Against this backdrop, our Hua Zang LLM has emerged as a cornerstone of innovation. Leveraging its proprietary architecture and adaptive learning frameworks, our MaaS (Model-as-a-Service) business achieved 167.4% year-over-year (“YoY”) growth in 2024, contributing 73.0% of total revenue, supporting our total revenue to further increase to US$70.31 million. This exponential trajectory underscores Hua Zang LLM’s ability to deliver enterprise-grade solutions across industries—from investment modeling to customer services in Banking industry—while maintaining cost-efficiency through dynamic resource allocation and lightweight deployment strategies. By integrating Hua Zang LLM with cloud-native platforms and hybrid computing infrastructures, we have empowered clients to harness cutting-edge AI without the prohibitive overheads traditionally associated with LLM adoption.
Parallel to our B2B success, 2024 marked a strategic pivot toward consumer-facing AI applications. The launch of our AI-powered smart glasses in the second half of 2024 exemplifies this shift. Designed for seamless human-AI collaboration, these devices integrate real-time language translation, contextual environmental analysis, and augmented reality overlays—all powered by our proprietary edge-computing frameworks. Early adoption in North American markets has driven 1751.5% growth in hardware sales, positioning this product line as a catalyst for global retail expansion. Notably, our hardware revenue also generated incremental revenue in international markets, validating our dual focus on technical excellence and consumer-centric design.
Looking ahead, we remain committed to bridging the gap between foundational AI research and scalable commercialization. By aligning with trends such as vertical-specific model refinement, cost-optimized inference, and ethical AI governance, we aim to solidify our leadership in both enterprise and consumer ecosystems. As the AI landscape evolves from a “race for size” to a “pursuit of value,” our hybrid MaaS and hardware strategies will continue to unlock transformative opportunities—for businesses, individuals, and society at large.
Recent Developments
During the year ended December 31, 2024, and into early 2025, Xiao-I Corporation undertook a series of registered offerings pursuant to its shelf registration statement on Form F-3. These offerings involved the issuance of convertible promissory notes and, in certain cases, related ADSs issued at par value to institutional investors. The transactions were completed in June 2024, October 2024, and January 2025, providing the company with aggregate gross proceeds of approximately $10 million. Each offering included customary terms such as fixed or variable conversion prices, anti-dilution protections, and covenants limiting future indebtedness and equity issuances on more favorable terms. The proceeds were used to support the company’s general corporate purposes and strategic initiatives.
During the same period, the company became subject to litigation relating to its initial public offering and post-IPO disclosures. Securities class action lawsuits were filed in New York state court and U.S. federal court alleging material misstatements and omissions in the company’s offering materials and subsequent SEC filings. Xiao-I is actively contesting these claims. In addition, the company continued to pursue its patent litigation against Apple Inc. in China. The Beijing Intellectual Property Court ruled in Xiao-I’s favor by confirming the validity of one of its patents, and trial proceedings for the infringement claims concluded before the Shanghai High Court in mid-2024, with a decision pending as of the date of this filing.
The company also addressed Nasdaq listing compliance issues. In July 2024, Xiao-I received a deficiency notice from Nasdaq due to the bid price of its ADSs remaining below $1.00 for a sustained period. To regain compliance, the company effected a reverse ADS split in August 2024. Following this adjustment, Nasdaq confirmed in September 2024 that Xiao-I had regained compliance with the minimum bid price requirement.
For additional information regarding these developments, see “Item 4.A — “Information on the Company — History and Development of the Company — Recent Developments.”
Business Highlights
As a pioneer in cognitive intelligence and a global leader in AI technology commercialization, we continue to redefine industry standards through innovation-driven solutions. Rooted in natural language processing and proprietary cognitive frameworks, our mission remains steadfast: to empower businesses and individuals with scalable, ethical, and transformative AI applications. With over two decades of technological excellence, we are uniquely positioned to bridge cutting-edge research with real-world value creation.
In 2024, with strong incremental revenue and profitability, our net losses narrowing sharply to US$14.55 million —a remarkable turnaround from the US$27.01 million net loss reported in 2023. Our Model-as-a-Service (MaaS) business achieved a landmark performance, surging 167.4% YoY to US$51.32 million, up from US$19.19 million in 2023. The exponential growth in MaaS was primarily driven by the Hua Zang LLM, which alone contributed US$28.99 million—a 257.9% YoY increase—underscoring its dominance in enterprise applications such as financial analytics, customer services, and smart manufacturing. This milestone was accompanied by significant economies of scale, with the MaaS business delivering growth in both revenue and profitability. The business achieved a gross margin of 81.0% in 2024, an increase of 15 percentage points from 65.9% in 2023, reflecting the benefits of operational leverage and cost optimization. Simultaneously, our Technology Development Services revenue skyrocketed 207.5% YoY to US$24.11 million (from US$7.84 million in 2023), reflecting heightened demand for customized AI solutions. Clients increasingly sought tailored model architecture, industry-specific fine-tuning, and hybrid deployment frameworks, validating our strategy to prioritize agility and vertical specialization over generic scalability.
The second half of 2024 marked a pivotal expansion into consumer markets with the overseas launch of our AI-powered smart glasses. This product catalyzed an 18-fold surge in hardware revenue to US$1.40 million (from US$75,363 in 2023), capturing demand for wearable AI in North America and Europe. Complementing this success, we unveiled tAIkbox—a groundbreaking AI-powered customer service solution integrating hardware and software—designed specifically for global markets. tAIkbox leverages Hua Zang LLM’s capabilities, agentic workflows and edge-computing efficiency to deliver seamless, context-aware interactions. Early adoption rates and partner feedback suggest strong revenue potential in 2025 and beyond.
In terms of operation efficiency, in 2024, R&D investment decreased 33.8% YoY to US$34.66 million (from US$52.39 million in 2023), primarily due to the completion of Hua Zang LLM’s pre-training phase in 2023. Current efforts focus on task-specific fine-tuning, lightweight deployment, and commercialization-ready optimizations. Moving forward, R&D spending will align closely with productization roadmaps, maintaining a downward trend as a percentage of revenue. General and Administrative Expenses (G&A) as a percentage of net revenue increased 25.2% year-over-year to US$22.94 million in 2024, primarily driven by one-time charges including bad debt provisions, workforce restructuring costs, and share-based financing expenses. We anticipate bringing G&A-to-revenue ratio below 15% in 2025 through sustainable cost controls, as these non-recurring expenditures will be absorbed within the current fiscal cycle. The workforce optimization charge specifically reflects our AI-driven organizational transformation. By deploying AI Co-pilot systems across development workflows, we have significantly reduced dependency on junior engineers while expanding strategic roles in senior architecture design, prompt engineering, and AI model training. This leaner, AI-augmented team structure is projected to deliver operational efficiency gains through 2025.
As AI transitions from experimentation to industrialization, we remain committed to delivering tangible ROI through verticalized solutions, ethical AI governance, and global market agility. With Hua Zang LLM as our cornerstone, we are poised to lead the next wave of AI-driven transformation—for enterprises, consumers, and society at large.
2025 Outlook
Global Market Expansion: Scaling AI-Driven Innovations
Amidst challenging macroeconomic conditions and geopolitical uncertainties, our company maintains overseas expansion efforts as an established participant in cognitive intelligence, with core strategies focused on AI-powered hardware and the tAIkbox integrated customer service solution.
AI Glasses: Building on the success of our 2024 overseas launch, we target delivery of over 10,000 units in 2025, focusing on North America, where demand for wearable AI is surging. These devices, equipped with real-time translation, augmented reality overlays, and context-aware analytics, are redefining human-AI collaboration on daily basis.
tAIkbox: Our flagship AI customer service solution, unveiled in Q1 2025, is engineered to drive operational efficiency across industries. Leveraging on Hua Zang LLM’s capabilities, agentic workflows and edge-computing efficiency, tAIkbox can be applied across platforms, conduct complex tasks with plug-and-play feature. For example, in the golf club management vertical, tAIkbox’s natural language interface seamlessly handles 24/7 tasks—from tee-time reservations to parking guidance and inventory upselling—reducing labor costs by 60% in pilot deployments. Going forward, we will expand tAIkbox’s adaptability to more industries: healthcare triage, restaurant order management, or hotel concierge services, with a roadmap to cover 5+ verticals by 2030.
Profitability Roadmap: Efficiency and Discipline
2025 marks a pivotal transition to sustainable profitability, fueled by revenue diversification and operational optimization. Additionally, we anticipate that incremental revenue from the overseas sector will further enhance our operational efficiency.
R&D Expenditure Discipline: R&D investment decreased 33.8% year-over-year to US$34.66 million in 2024 (from US$52.39 million in 2023), primarily due to the completion of Hua Zang LLM’s capital-intensive pre-training phase in 2023. Current efforts are focused on capitalizing on existing infrastructure through task-specific fine-tuning, lightweight deployment optimizations, and commercial-ready enhancements such as industry-tailored adaptations for tAIkbox. Moving forward, R&D spending will align rigorously with near-term productization roadmaps, prioritizing monetization-ready initiatives over foundational research. As a result, R&D intensity is projected to maintain a downward trajectory as a percentage of revenue, reflecting improved scalability of our AI asset base.
G&A Optimization: General and Administrative Expenses (G&A) as a percentage of net revenue increased 25.2% year-over-year to US$22.94 million in 2024, primarily driven by one-time charges including bad debt provisions, workforce restructuring costs, and share-based financing expenses. The workforce optimization charge specifically reflects our AI-driven organizational transformation across both technical and administrative functions. This encompasses strategic realignment of R&D teams through reduced reliance on junior developers while scaling senior technical roles such as systems architects, coupled with streamlining administrative operations via AI-powered automation of OA processes. We anticipate bringing G&A-to-revenue ratio below 15% in 2025 through sustainable cost controls, as these non-recurring expenditures will be absorbed within the current fiscal cycle. By deploying AI Co-pilot systems across all workflows, we have significantly reduced dependency on junior engineers while expanding strategic roles in senior architecture design, prompt engineering, and AI model training. This leaner, AI-augmented team structure is projected to deliver operational efficiency gains through 2025.
Major Factors Affecting Our Results of Operations
Our business and operating results are affected by the general factors that affect the global robotics industry, particularly the accelerating fragmentation of global governance system and the dynamics of software robotics industry.
Geopolitical Turbulence
The accelerating fragmentation of global governance systems introduces structural uncertainties. Heightened US-China strategic competition manifests through escalating technology decoupling (e.g., semiconductor export controls), retaliatory tariffs impacting cross-border hardware procurement and sales, and regulatory barriers targeting cloud-based AI services. These tensions significant uncertainties to our global operations. Potential risks include but not limited to:
Tariff wars and trade barriers that may increase costs for cross-border product exports and operation efficiencies (e.g., AI hardware products).
Supply chain disruptions caused by regional conflicts or sanctions, particularly affecting hardware procurement and international technical collaborations (e.g., AI hardware products).
Heightened market access restrictions, such as recent scrutiny on Chinese technology enterprises in semiconductors and AI sectors.
Regulatory compliance challenges due to evolving foreign investment policies, including data security reviews and localization requirements in critical markets.
Continued Monetization of Robot Products and Services
Our long-term growth will depend on our continued ability to expand our customer base and increase revenue from MaaS and non-MaaS business. We have developed products and services in different industries.
MaaS
We currently provide CIAI model, image model and Hua Zang LLM. Our CIAI platform products and services are marketed and sold primarily to customers in the following industries: (1) Contact Center, (2) Finance, (3) Urban Public Service, (4) Construction, (5) Metaverse, (6) Manufacturing and (7) Smart Healthcare. In June 2023, we launched Hua Zang LLM which is a foundational model with versatile capabilities, meticulously developed by us through independent research. It integrates the latest Al algorithms, drawing upon massive data, cross-lingual and multitask training, and domain knowledge, with the traits of controllability, customizability and deploy ability.
Non-MaaS
We currently provide AI Chatbot, Live Chat, Smart Agent Assistant, Smart Coach, Intelligent Knowledge Management, Smart lVR, Smart Outbound Call, and RPA.
According to Frost & Sullivan, Shanghai Xiao-i has been focusing on developing cognitive intelligence technologies based on its cutting-edge natural language processing and AI implementation in businesses, enjoying a privileged reputation in AI industry. As a leading AI technology and industrialization service platform in the world, through years of operation, Shanghai Xiao-I has established extensive cooperation with many leading companies amongst various industry verticals. As a result, we are well positioned to capture significant monetization opportunities.
LLMs have demonstrated remarkable capabilities, however, standalone LLMs may face limitations in terms of domain specificity and actionability. The integration of LLM and traditional AI product would have better delivery result in practice. Thus, we intend to leverage our experience of traditional AI products, integrate non-MaaS product with LLM, and deliver AI product with better experiences in the near future.
Sales and Marketing
We have built our Xiao-i (Chinese: 小i机器人) brand through a multitude of avenues, including:
| ● | industry trade shows; |
| ● | academic seminars; |
| ● | publicity of major milestones and achievements; and |
| ● | collaboration with relevant partners. |
With these approaches, we have successfully built our brand and expanded customer markets. Our software business has experienced steady growth during the past few years.
Competition
Industry competition is intense, but there is significant market potential in the rapidly growing AI industry. We compete with various integrated AI services providers in MaaS industry. Our products’ main competitors include OpenAI, Cohere, Anthropic, Baidu, Google, and Microsoft. To further enhance our market position, we will leverage on our good customer relationships developed in the past 1000 delivery cases, practically commercialized our technologies into product. Other than B2B market, we will also explore the potential from B2C market. In addition, we will be actively seeking for oversea market development to further expand our market size.
Technology
We have a strong human-computer cognitive interaction ability, which is known as “representative of conversational AI enterprises” by Gartner. Our technical strength and academic status have also been recognized on the international platform. We are a technology-driven company and our research and development staffs are an important asset for us. To further strengthen our technological ability, we have set training courses and talent development plans to nurture the staffs. With aligned interests, we promote our research and development ability to respond to the rapidly changing market.
Intellectual Property
Our intellectual property includes trademarks related to our brands and services, copyrights in software, patents and other intellectual property rights and licenses. We seek to protect our intellectual property assets and brand through a combination of monitoring and enforcement of trademark, patent, copyright and trade secret protection laws in the PRC and other jurisdictions, as well as through confidentiality agreements and procedures. For further details, see “Item 3.D Key Information - Risk Factors — Risks Relating to Our Business and Industry — We may become subject to intellectual property disputes, which are costly and may subject us to significant liability and increased costs of business” of this annual report.
As of December 31, 2024, the Group has obtained 342 granted patents and currently holds 582 active patent applications globally. This includes 6 newly filed Chinese invention patents covering virtual fitting systems, AI-Generated Content (AIGC) image synthesis, multimodal information processing, and LLM-based AI agent applications, alongside 3 U.S. patent applications in automotive device control and smart glasses technologies. The intellectual property portfolio also comprises 269 registered trademarks and 141 computer software copyrights.
Regulations on Intellectual Property Rights
China has adopted legislation governing intellectual property rights, including trademarks, patents and copyrights. China is a signatory to the major international conventions on intellectual property rights and became a member of the Agreement on Trade Related Aspects of Intellectual Property Rights upon its accession to the World Trade Organization in December 2001.
In China, holders of computer software copyrights enjoy protection under the Copyright Law. Various regulations relating to the protection of software copyrights in China have been promulgated, including the Copyright Law, which was originally promulgated in 1990, the Regulation for the Implementation of the Copyright Law, which originally came into effect in June 1990, and the Measures for the Registration of Computer Software Copyright, which were issued by the National Copyright Administration in 2002. Under these regulations, computer software that is independently developed and exists in a physical form is protected, and software copyright owners may license or transfer their software copyrights to others. Registration of software copyrights, exclusive licensing and transfer contracts with the Copyright Protection Center of China or its local branches is encouraged. Such registration is not mandatory under Chinese law, but can enhance the protections available to the registered copyrights holders. The Computer Software Copyright Registration Procedures, issued by the National Copyright Administration in 2002, apply to software copyright registration, license contract registration and transfer contract registration. We have registered software copyrights in compliance with the above rules and to take advantage of the protections under them.
Impact of Foreign Exchange Fluctuation
As we derive our revenue in RMB, foreign exchange rate fluctuations may adversely affect our business and performance. The exchange rates between US$ and RMB are subject to continuous movements affected by international political and economic conditions and changes in the PRC government’s economic and monetary policies. Any appreciation of RMB, against US$ will decrease our profit margin. On the other hand, any depreciation of RMB against US$ will adversely affect our ability to pay for foreign currency obligations.
RESULTS OF OPERATIONS
The following table sets forth a summary of our consolidated results of operations for the periods indicated, both in absolute amount and as a percentage of our revenues for the periods presented. This information should be read together with our consolidated financial statements and related notes included elsewhere in this annual report. The operating results in any period are not necessarily indicative of the results that may be expected for any future period.
| For the Years Ended December 31, | ||||||||||||||||||||||||
| 2022 | 2023 | 2024 | ||||||||||||||||||||||
| USD | % | USD | % | USD | % | |||||||||||||||||||
| Net revenue | 48,184,958 | 100.0 | % | 59,165,259 | 100.0 | % | 70,314,315 | 100.0 | % | |||||||||||||||
| Cost of revenues | (17,379,144 | ) | (36.1 | )% | (19,741,689 | ) | (33.4 | )% | (22,264,768 | ) | (31.7 | )% | ||||||||||||
| Gross profit | 30,805,814 | 63.9 | % | 39,423,570 | 66.6 | % | 48,049,547 | 68.3 | % | |||||||||||||||
| Selling expenses | (3,911,818 | ) | (8.1 | )% | (4,550,997 | ) | (7.7 | )% | (3,320,886 | ) | (4.7 | )% | ||||||||||||
| General and administrative expenses | (6,028,637 | ) | (12.5 | )% | (4,407,215 | ) | (7.4 | )% | (22,940,916 | ) | (32.6 | )% | ||||||||||||
| Research and development expenses | (24,001,138 | ) | (49.8 | )% | (52,387,540 | ) | (88.5 | )% | (34,658,779 | ) | (49.3 | )% | ||||||||||||
| Other loss, net | (2,208,880 | ) | (4.6 | )% | (1,295,894 | ) | (2.2 | )% | (1,680,294 | ) | (2.4 | )% | ||||||||||||
| Loss before tax | (5,344,659 | ) | (11.1 | )% | (23,218,076 | ) | (39.2 | )% | (14,551,328 | ) | (20.7 | )% | ||||||||||||
| Income tax expenses | (660,655 | ) | (1.4 | )% | (3,787,692 | ) | (6.4 | )% | - | - | ||||||||||||||
| Net loss | (6,005,314 | ) | (12.5 | )% | (27,005,768 | ) | (45.6 | )% | (14,551,328 | ) | (20.7 | )% | ||||||||||||
KEY COMPONENTS OF RESULTS OF OPERATIONS
Net revenues
In terms of product lines, we generate revenue primarily from the (i) MaaS and (ii) non-MaaS.
The following table sets forth the product lines of our net revenues by amounts and percentages of our total net revenues for the periods presented:
| For the Years Ended December 31, | ||||||||||||||||||||||||
| 2022 | 2023 | 2024 | ||||||||||||||||||||||
| USD | % | USD | % | USD | % | |||||||||||||||||||
| MaaS | 12,924,039 | 26.8 | % | 19,193,177 | 32.4 | % | 51,324,373 | 73.0 | % | |||||||||||||||
| Non-MaaS | 35,260,919 | 73.2 | % | 39,972,082 | 67.6 | % | 18,989,942 | 27.0 | % | |||||||||||||||
| Total | 48,184,958 | 100.0 | % | 59,165,259 | 100.0 | % | 70,314,315 | 100.0 | % | |||||||||||||||
By way of delivery, we generate revenue primarily from the (i) sale of cloud platform products, (ii) technology development service, (iii) sale of software products, (iv) M&S service, and (v) sale of hardware products. For the years ended December 31, 2022, 2023 and 2024, our total revenue was US$48.18 million, US$59.17 million and US$70.31 million, respectively.
The following table sets forth the components of our net revenues by amounts and percentages of our total net revenues for the periods presented:
| For the Years Ended December 31, | ||||||||||||||||||||||||
| 2022 | 2023 | 2024 | ||||||||||||||||||||||
| USD | % | USD | % | USD | % | |||||||||||||||||||
| Sale of cloud platform products | 25,742,135 | 53.4 | % | 47,007,556 | 79.5 | % | 40,877,256 | 58.1 | % | |||||||||||||||
| Technology development service | 16,419,889 | 34.1 | % | 7,839,700 | 13.3 | % | 24,105,644 | 34.3 | % | |||||||||||||||
| Sale of software products | 3,547,113 | 7.4 | % | 1,566,455 | 2.6 | % | 1,516,169 | 2.2 | % | |||||||||||||||
| M&S service | 2,429,526 | 5.0 | % | 2,676,185 | 4.5 | % | 2,419,901 | 3.4 | % | |||||||||||||||
| Sale of hardware products | 46,295 | 0.1 | % | 75,363 | 0.1 | % | 1,395,345 | 2.0 | % | |||||||||||||||
| Total | 48,184,958 | 100.0 | % | 59,165,259 | 100.0 | % | 70,314,315 | 100.0 | % | |||||||||||||||
Cost of revenues
Our cost of revenues primarily consists of the following components: (i) staff costs (salaries and employee benefits), (ii) cost of materials, which primarily includes software and hardware purchased, (iii) cloud hosting service fees, and (iv) overhead costs relating to consumables and office expenses used for production.
The following table sets forth the components of our cost of revenues by amounts and percentages of net revenues for the periods presented:
| For the Years Ended December 31, | ||||||||||||||||||||||||
| 2022 | 2023 | 2024 | ||||||||||||||||||||||
| USD | % | USD | % | USD | % | |||||||||||||||||||
| Cost of materials | 8,249,674 | 17.1 | % | 4,656,013 | 7.9 | % | 9,901,324 | 14.1 | % | |||||||||||||||
| Staff costs | 7,499,583 | 15.6 | % | 8,772,340 | 14.9 | % | 3,835,452 | 5.5 | % | |||||||||||||||
| Cloud hosting services fees | 1,313,492 | 2.7 | % | 6,232,533 | 10.5 | % | 8,375,337 | 11.9 | % | |||||||||||||||
| Others | 316,395 | 0.7 | % | 80,803 | 0.1 | % | 152,655 | 0.2 | % | |||||||||||||||
| Total | 17,379,144 | 36.1 | % | 19,741,689 | 33.4 | % | 22,264,768 | 31.7 | % | |||||||||||||||
The following table sets forth the cost of revenue of different product lines of our revenue by amounts and percentages of net revenue for the periods indicated:
| For the Years Ended December 31, | ||||||||||||||||||||||||
| 2022 | 2023 | 2024 | ||||||||||||||||||||||
| USD | % | USD | % | USD | % | |||||||||||||||||||
| Cost of MaaS | 1,590,936 | 3.3 | % | 6,537,836 | 11.1 | % | 9,764,874 | 13.9 | % | |||||||||||||||
| Cost of Non-MaaS | 15,788,208 | 32.8 | % | 13,203,853 | 22.3 | % | 12,499,894 | 17.8 | % | |||||||||||||||
| Total | 17,379,144 | 36.1 | % | 19,741,689 | 33.4 | % | 22,264,768 | 31.7 | % | |||||||||||||||
The following table sets forth the cost of revenue of different revenue types by amounts and percentages of net revenue for the periods indicated:
| For the Years Ended December 31, | ||||||||||||||||||||||||
| 2022 | 2023 | 2024 | ||||||||||||||||||||||
| USD | % | USD | % | USD | % | |||||||||||||||||||
| Cost of sale of cloud platform products | 3,015,766 | 6.3 | % | 11,825,171 | 20.0 | % | 10,356,302 | 14.7 | % | |||||||||||||||
| Cost of technology development service | 12,194,044 | 25.3 | % | 6,059,330 | 10.3 | % | 10,444,827 | 14.9 | % | |||||||||||||||
| Cost of sale of software products | 888,220 | 1.8 | % | 834,570 | 1.4 | % | 98,442 | 0.1 | % | |||||||||||||||
| Cost of M&S service | 1,255,973 | 2.6 | % | 971,417 | 1.6 | % | 781,258 | 1.1 | % | |||||||||||||||
| Cost of Sale of hardware products | 25,141 | 0.1 | % | 51,201 | 0.1 | % | 583,939 | 0.9 | % | |||||||||||||||
| Total | 17,379,144 | 36.1 | % | 19,741,689 | 33.4 | % | 22,264,768 | 31.7 | % | |||||||||||||||
Selling expenses
Selling expenses primarily consist of: (i) salaries and benefits for our sales and marketing personnel; (ii) advertising costs and market promotion expenses; (iii) traveling expenses incurred by our sales and marketing personnel for business purposes; and (iv) others, which primarily include entertainment expenses related to selling and marketing functions, office expenses and consulting expenses.
General and administrative expenses
General and administrative expenses primarily consist of: (i) salaries and benefits for our administrative personnel; (ii) rental expenses relating to our leased properties used for administrative purposes and utilities which is primarily represented by water, electricity charges for administrative purposes; (iii) professional fees, which primarily represented fees we paid for legal services, audit services and consultation in the ordinary course of our business; (iv) credit losses expenses, which primarily represented the credit losses of accounts receivable and prepaid expenses and other current assets; (v) share-based compensation, which primarily represented the expenses recognized related to the share options and restricted share units granted to our employees and officers, directors, and non-employee consultants; and (vi) others, which primarily include depreciation and amortization expenses, office expenses for office supplies and consumables, and other miscellaneous expenses for administrative purposes.
Research and development expenses
Research and development expenses primarily include: (i) salaries and benefits for research and development personnel; (ii) service fees to purchase of computing power for R&D projects; (iii) professional services fees, which primarily represent fees paid for professional services in research and development activities; (iv) patent registration related expenses and patent litigation expenses; (v) amortization, which represents amortization expenses for our intangible assets; and (vi) others, which primarily include rental expenses, consumables, traveling expenses, utilities and miscellaneous expenses.
Income Tax Expenses
Cayman Islands
Our company was incorporated in the Cayman Islands as an exempted company with limited liability under the Companies Act and accordingly is not subject to income tax from business carried in Cayman Islands.
Hong Kong
In accordance with the relevant tax laws and regulations of Hong Kong, a company registered in Hong Kong is subject to income taxes within Hong Kong at the applicable tax rate on taxable income. In March 2018, the Hong Kong Government introduced a two-tiered profit tax rate regime by enacting the Inland Revenue (Amendment) (No.3) Ordinance 2018 (the “Ordinance”). Under the two-tiered profits tax rate regime, the first HK dollar 2 million of assessable profits of qualifying corporations is taxed at 8.25% and the remaining assessable profits at 16.5%. The Ordinance is effective from the year of assessment 2018-2019. According to the policy, if no election has been made, the whole of the taxpaying entity’s assessable profits will be chargeable to Profits Tax at the rate of 16.5% or 15%, as applicable. Because the preferential tax treatment is not elected by us, our subsidiaries registered in Hong Kong are subject to income tax at a rate of 16.5%. Payments of dividends by the subsidiary to us are not subject to withholding tax in Hong Kong.
PRC
Generally, our PRC subsidiaries are subject to enterprise income tax on their taxable income in China at a statutory rate of 25%, except for our certain PRC subsidiaries that are qualified as high and new technology enterprises under the PRC Enterprise Income Tax Law and are eligible for a preferential enterprise income tax rate of 15%. The enterprise income tax is calculated based on the entity’s global income as determined under PRC tax laws and accounting standards.
In accordance with the implementation rules of EIT Laws, a qualified “High and New Technology Enterprise” (“HNTE”) is eligible for a preferential tax rate of 15%. The HNTE certificate is effective for a period of three years. An entity could re-apply for the HNTE certificate when the prior certificate expires. Our subsidiary, Shanghai Xiao-i, was approved as a HNTE and is eligible to enjoy a preferential tax rate of 15% from 2020 to 2022 and renewed in 2023 to the extent it has taxable income under the EIT Law.
Our subsidiary, Guizhou Xiao-i was qualified as an eligible software enterprise before the income tax year-end final settlement in 2017. As a result of this qualification, it is entitled to a tax holiday of a full exemption for the years ended December 31, 2017 and 2018, in which its taxable income is greater than zero, followed by a three-year 50% exemption. In 2022, the tax holiday has expired and Guizhou Xiao-i renewed qualification of HNTE, which allows Guizhou Xiao-i to enjoy a preferential tax rate of 15% from 2022 to 2024.
Comparison of Years Ended December 31, 2023 and 2024
Net revenues
Sale of cloud platform product
Revenue from sales of cloud platform products decreased by 13.0% from US$47.01 million for the year ended December 31, 2023 to US$40.88 million for the year ended December 31, 2024. The year-over-year revenue decline was partially attributable to timing-related factors in contract renewals, where multi-year agreements signed in previous periods created cyclical fluctuations in revenue recognition. However, the inherent customer stickiness of our subscription-based cloud platform model-evidenced by consistently high renewal rates and multi-year commitments-reinforces our long-term confidence. We expect cloud platform products to sustain a revenue contribution proportion broadly in line with year 2024, supported by their mission-critical role in client operations and recurring revenue characteristics.
Technology development service
Our technology development service provided to customers comprises: (1) development of new customized software and applications based on customers’ specifications and needs, and (2) functional customization development based on original software products sold. Revenue from technology development service increased by 207.5% from US7.84 million for the year ended December 31, 2023 to US24.11 million for the year ended December 31, 2024. This substantial increase was primarily driven by the revenue of US$10.4 million generated from certain MaaS (based on Hua Zang) contracts mainly signed in 2024, which accounted for approximately 43.1% of the total revenue from technology development services. During the period, multiple clients demonstrated strong interest in Hua Zang LLM, requesting customized development implementations that leveraged model distillation and vertical industry corpus pre-training to better align the technology with their operational scenarios. This growth reflects the burgeoning demand for customized AI solutions. Such solutions include tailored model architecture, industry-specific fine-tuning, and hybrid deployment frameworks.
Sale of software products
Our software products sold to customers comprising customized software products for specific needs. Revenue from sales of software products decreased slightly by 3.2% from US$1.57 million for the year ended December 31, 2023 to US$1.52 million for the year ended December 31, 2024.
M&S service
We provide M&S services for software products contracts which consist of future software updates, upgrades, and enhancements as well as technical product support services, and the provision of updates and upgrades on a when-and-if-available basis. Revenue from sales of M&S service decreased slightly from US$2.68 million for the year ended December 31, 2023 to US$2.42 million for the year ended December 31, 2024.
Sale of hardware products
Our hardware products sold to customers comprising the hardware designed for specific needs. Revenue from sales of hardware products increased from US$0.08 million for the year ended December 31, 2023 to US$1.40 million for the year ended December 31, 2024. The substantial growth can be attributed mainly to the highly successful commercial debut of our AI-powered smart glasses in the second half of 2024. These smart glasses have been extremely well-received in the North American market, where the demand for wearable AI devices has been experiencing a remarkable upsurge.
Cost of revenues
Our cost of revenues increased by 12.8% from US$19.74 million for the year ended December 31, 2023 to US$22.26 million for the year ended December 31, 2024, which was primarily attributed to the increase of cloud hosting services fees and cost of materials, partially offset by the decreased staff costs:
| ● | Cost of materials increased by 112.7% from US$4.66 million for the year ended December 31, 2023 to US$9.90 million for the year ended December 31, 2024. This increase was mainly due to the significant expansion of our customized technology development service, which resulted in higher demand for procurement of external materials during the period. |
| ● |
Staff costs decreased by 56.3% from US$8.77 million for the year ended December 31, 2023 to US$3.84 million for the year ended December 31, 2024. The decrease was driven by workforce optimization. By integrating AI Co-pilot systems across development workflows, we reduced reliance on junior engineers while expanding roles for senior architects, prompt engineers, and AI trainers. |
| ● | Cloud hosting services fees increased by 34.4% from US$6.23 million for the year ended December 31, 2023 to US$8.38 million for the year ended December 31, 2024, which reflects our strategic infrastructure upgrade from CPU-based to GPU-accelerated systems. This transition, initiated in H2 2023, aligns with an industry-wide shift toward GPU technology to support advanced AI workloads. |
Gross Profit and Gross Profit Margin
We have different types of products and services that have different profit margins. For the years ended December 31, 2023 and 2024, our gross profit was US$ 39.42 million and US$48.05 million, respectively. Our gross profit margin improved to 68.3% for the year ended December 31, 2024, compared to 66.6% for the year ended December 31, 2023, primarily attributed to the significant increase in the proportion of revenues from our MaaS (based on Hua Zang), which carried higher profit margins of 72.1% for the year ended December 31, 2024. The above improvement in gross profit reflected operational leverage from MaaS commercialization and cost-optimized deployment.
Selling expenses
Our selling expenses decreased by 27.0% from US$4.55 million for the year ended December 31, 2023 to US$3.32 million for the year ended December 31, 2024. This decrease was primarily driven by a US$0.62 million decrease in staff costs and a US$0.63 million decrease in marketing and advertising expenses. The above decrease was a result of our efforts to reduce costs and expenses and enhance operational efficiency.
General and administrative expenses
Our general and administrative expenses increased by 420.5% from US$4.41 million for the year ended December 31, 2023 to US$22.94 million for the year ended December 31, 2024, which was primarily attributable to (i) a US$16.22 increase of allowance for credit losses mainly resulted from the increased account receivable balance, which was a direct consequence of the growth in our net revenues and extended collection periods, and (ii) an increase of US$1.56 million in share-based compensation expenses.
Research and development expenses
Our research and development expenses decreased by US$17.73 million from US$52.39 million for the year ended December 31, 2023 to US$34.66 million for the year ended December 31, 2024, primarily due to the completion of Hua Zang LLM’s pre-training phase in 2023. Moving forward, as we strategically pivot our focus towards attaining profitability, we foresee a notable decline in research and development (R&D) expenses.
Other loss, net
Other loss, net primarily consists of: (i) government grants, which primarily include government support for project development; (ii) interest expense of borrowings from banks and third parties; (iii) investment gain/(loss), which represent gain or losses from long-term equity investment; and (iv) non-operating expenses, which primarily includes the loss of disposal of non-current assets.
Other loss increased by US$0.38 million from US$1.30 million for the year ended December 31, 2023 to US$1.68 million for the year ended December 31, 2024. The fluctuation was mainly due to a decrease of the government grants of US$0.43 million due to a decline in the amount dedicated to research and development activities.
Income tax expenses
Income tax expenses was nil in 2024, compared with income tax expenses of US$3.79 million in 2023. The fluctuation was primarily due to the full allowance of deferred tax assets we recognized in 2023. Although we anticipate a decline in research and development expenses as we strategically focus on achieving profitability, we expect it more likely than not that all of the deferred tax assets will not be realized as the VIE is not expect to generate enough taxable income to utilize all of the deferred tax assets in the near future as a result of our history of recurrent losses.
Net loss
As a result of the foregoing, we had a net loss of US$14.55 million in 2024, compared with a net loss of US$27.01 million in 2023.
Comparison of Years Ended December 31, 2022 and 2023
Net revenues
Sale of cloud platform product
The revenue from sales of cloud platform products increased by 82.6% from US$25.74 million for the year ended December 31, 2022 to US$47.01 million for the year ended December 31, 2023 primarily due to the vigorous and continuous development of cloud platform products, the promotion of our AI super automation platform since 2022, as well as Hua Zang, our LLM, which included:
| (i) | We entered into sales contracts at significant amounts with three customers in 2022 due to the promotion of our AI super automation platform, and the service period was continued and renewed in 2023, resulting in the revenue of sale of cloud platform products of US$26.16 million, compared with revenue of US$10.73 in 2022. The intelligent Robotic Process Automation (“RPA”) platform primarily includes intelligent process editor which supports customers in creating automation processes according to different business scenario, and intelligent unmanned robots which supports the configuration and execution of various task automatically. |
| (ii) | We entered into contracts with two customers to provide MaaS based on Hua Zang. The service period is from 2023 to 2024, and the total revenue recognized in 2023 was of US$8.10 million. |
Technology development service
Our technology development service provided to customers comprises: (1) development of new customized software and applications based on customers’ specifications and needs, and (2) functional customization development based on original software products sold. The revenue from technology development service decreased by 52.3% from US$16.42 million for the year ended December 31, 2022 to US$7.84 million for the year ended December 31, 2023. The decrease of revenue from technology development services was primarily due to the completion of significant technology development service agreements in 2022, including Operation and Technical Service Agreement of Intelligent Plan Review Platform Agreement, Intelligent Platform Technical Service Agreement and Intelligent Virtual Simulation Platform Technical Service Agreement, and the revenue recognized in 2022 was US$8.88 million.
Sale of software products
Our software products sold to customers comprising customized software products for specific needs. The revenue from sales of software products decreased by 55.8% from US$3.55 million for the year ended December 31, 2022 to US$1.57 million for the year ended December 31, 2023. The significant decrease in 2023 as we gradually decreased the business focus on the sales of software products and in turn increased our revenue from sale of cloud platform products.
M&S service
We provide M&S services for software products contracts which consist of future software updates, upgrades, and enhancements as well as technical product support services, and the provision of updates and upgrades on a when-and-if-available basis. The revenue from sales of M&S service increased by 10.2% from US$2.43 million for the year ended December 31, 2022 to US$2.68 million for the year ended December 31, 2023. We recognized revenue of US$0.57 million for M&S services provided for the customized technology development under the Intelligent Platform Technical Service Agreement and Intelligent Virtual Simulation Platform Technical Service Agreement in 2023, which resulted in a slight increase in revenue of M&S service.
Sale of hardware products
Our hardware products sold to customers comprising the hardware designed for specific needs. The revenue from sales of hardware products increased by 62.8% from US$0.05 million for the year ended December 31, 2022 to US$0.08 million for the year ended December 31, 2023.
Cost of revenues
Our cost of revenues increased by 13.6% from US$17.38 million for the year ended December 31, 2022 to US$19.74 million for the year ended December 31, 2023, which was primarily attributed to the increase of cloud hosting services fees and staff costs, partially offset by the decreased cost of materials:
| ● | The cost of materials decreased by 43.6% from US$8.25 million for the year ended December 31, 2022 to the US$4.66 million for the year ended December 31,2023. The decrease of cost of materials in 2023 was primarily due to our improved utilization of materials and the completion of technology development under Intelligent Platform Technical Service Agreement and Intelligent Virtual Simulation Platform Technical Service Agreement in 2022. |
| ● | Staff costs increased by 17.0% from US$7.50 million for the year ended December 31, 2022 to US$8.77 million for the year ended December 31, 2023, primarily due to the fact that more staffs were involved in the maintenance and supporting of the operation of our cloud platform provided to customers. |
| ● | Cloud hosting services fees increased by 374.5% from US$1.31 million for the year ended December 31, 2022 to the US$6.23 million for the year ended December 31,2023, primarily due to the significant increase of sales of cloud platform products. |
Gross Profit and Gross Profit Margin
We have different types of products and services that have different profit margins. For the years ended December 31, 2022 and 2023, our gross profit was US$30.81 million and US$39.42 million, respectively. Our gross profit margin was 66.6% for the year ended December 31, 2023, compared to 63.9% for the year ended December 31, 2022, primarily attributed to the significant increase in the proportion of revenues from sales of cloud platform products with a higher profit margin of 74.8% for the year ended December 31, 2023.
Selling expenses
Our selling expenses increased by 16.3% from US$3.91 million for the year ended December 31, 2022 to US$4.55 million for the year ended December 31, 2023. This increase was primarily driven by the increase of marketing and advertising expense due to the Company’s increased promotional efforts for market expansion since initial public offering, and partially offset by the decrease of sales staffs in order to improve operating efficiency of business.
General and administrative expenses
Our general and administrative expenses decreased by 26.9% from US$6.03 million for the year ended December 31, 2022 to US$4.41 million for the year ended December 31, 2023, which was primarily attributable to the reversal of allowance for credit losses due to newly adoption of ACS326, and partially offset by the increase of professional services fees and staff costs due to the expansion of the Company’s business since initial public offering.
Research and development expenses
Our research and development expenses increased by US$28.39 million from US$24.00 million for the year ended December 31, 2022 to US$52.39 million for the year ended December 31, 2023, primarily driven by the significant increase of professional service fee, including the purchase of supercomputing service fees, data services, intelligent computing technology services and software outsourcing, etc. mainly from four third parties for the requirement of big data model development project and other cloud platform products. In November 2022, OpenAI launched the ChatGPT, which emergence is attributed to the technological advancements it has demonstrated. These advancements have not only propelled the expansion of AI technology into a broader range of applications but have also given rise to the potential for new business models. Consequently, the potential economic and societal impact of ChatGPT is profound, as it may alter the existing labor structure, create new employment opportunities, and pose new challenges and considerations in areas such as education, technological development, and ethical issues. With these factors working in tandem, the AI industry has been propelled into a new phase of development. From the year of 2023, the Company increased investment on AI+ Industrial Internet research and development, including the research and procurement of intelligent collaborative platform, digital twin platform, data intelligence platform, industrial enterprise services and research and judgment platform and other platform products.
Other income/(loss), net
Other income primarily consists of: (i) government grants, which primarily include government support for project development; (ii) interest expense of borrowings from banks and third parties; (iii) investment gain/(loss), which represent gain or losses from long-term equity investment; and (iv) non-operating expenses, which primarily includes the loss of disposal of non-current assets.
The other loss was US$1.30 million for the year ended December 31, 2023, compared with US$2.21 million for the year ended December 31, 2022. The fluctuation was mainly due to (i) the investment income of US$0.08 million for the year ended December 31, 2023, compared with the amount of investment loss of US$0.14 million for the year ended December 31, 2022, which was due to recovery from investee fully impaired in the prior years of US$0.16 million; (ii) an increase of the government grants, and we recognized government subsidies for scientific research in the amount of US$0.22 million and US$0.97 million for the year ended December 31, 2022 and 2023, respectively.
Income tax expenses
Income tax expenses were US$3.79 million in 2023, compared with income tax expenses of US$0.66 million in 2022. The fluctuation was primarily due to the full allowance of deferred tax assets we recognized in 2023. We will invest significantly in the research and development to improve our products and service, and as we are entitled to an additional deduction of 100% of research and development expenses from January 1, 2023, we expect it more likely than not that all of the deferred tax assets will not be realized as the VIE is not expect to generate enough taxable income to utilize all of the deferred tax assets in the future.
Net loss
As a result of the foregoing, we had a net loss of US$27.01 million in 2023, compared with a net loss of US$6.01 million in 2022.
B. Liquidity and Capital Resources.
As of December 31, 2023 and 2024, we had US$1.56 million and US$0.85 million in cash and cash equivalents, respectively. Our cash and cash equivalents primarily consist of cash on hand.
In March 2023, we completed our initial public offering (“IPO”) and was listed on the Nasdaq Global Market under the symbol “AIXI”. 5,700,000 American depositary shares (each, an “ADS”, collectively, “ADSs”), each represents one-third of an ordinary shares, were issued at a price of US$6.8 per share for net proceeds of approximately US$33.11 million, after deducting underwriting discounts, commissions and other offering expenses of US$5.65 million. We used the net proceeds from the offering for research and development, investment in technology infrastructure, marketing and branding, and other capital expenditure, and other general corporate purposes. Apart from a small amount of the IPO proceeds reserved for overseas use, we were able to transfer the rest of the IPO proceeds from overseas to WFOE for VIE’s product development and operations through both WFOE’s new capital account with Bank of Ningbo and WFOE’s pre-existing capital account with Agricultural Bank of China where WFOE has reserved foreign exchange quota. For more detailed information, please see “Item 3.D Key Information - Risk Factors — Risks Relating to Our Corporate Structure — some of our shareholders are not in compliance with the PRC’s regulations relating to offshore investment activities by PRC residents. As a result, these shareholders may be subject to penalties themselves, and WFOE may be unable to open a new capital account with relevant banks within China according to their internal control policies and may be restricted from remitting funds or handling other foreign exchange businesses within China unless and until we remediate the non-compliance.” As of December 31, 2023, we applied all the net proceeds of the IPO.
On June 17, 2024, we entered into a Securities Purchase Agreement with an institutional investor for the sale of senior convertible notes in the aggregate principal amount of approximately $3.26 million, issued at an 8% original issue discount. The notes are convertible into ADSs (each representing one-third of an ordinary share at the time). Concurrently, the company sold 1,000,002 ADSs at par value. The offering was made pursuant to our effective Form F-3 shelf registration statement and a prospectus supplement filed on the same date. The notes bear interest at 6% per annum, are convertible at a fixed price, and are secured by a pledge over certain assets. Additionally, the agreement provides the investor with registration rights, anti-dilution protection, and customary covenants including restrictions on further debt issuance without consent. Gross proceeds from the transaction were approximately $2.99 million.
On October 30, 2024, we entered into a Securities Purchase Agreement with another institutional investor for the issuance of a $2,175,000 convertible promissory note, sold with an 8% original issue discount. The note is convertible into ADSs representing the company’s ordinary shares at a fixed conversion price and matures in one year, with an annual interest rate of 6%. In connection with the note issuance, we issued 550,000 ADSs at par value. Proceeds from the transaction were to be used for general corporate purposes. The note includes standard covenants and restrictions, including a limitation on additional indebtedness and customary registration rights for the underlying securities.
On January 6, 2025, we entered into two separate Securities Purchase Agreements with two institutional investors, issuing convertible promissory notes in an aggregate principal amount of $4,637,840, composed of an initial principal of $4,295,000 and an additional $342,840 of original issue discount to be added 30 days after issuance. The notes bear interest at 6% per annum and are convertible into ADSs at a conversion price equal to 85% of the lowest daily VWAP (volume-weighted average price) during the 10 consecutive trading days prior to the conversion date. We also agreed to file a resale registration statement for the conversion shares. These notes contain customary anti-dilution provisions, adjustment rights upon stock splits and similar corporate events, and restrictions against future financings on more favorable terms (most-favored-nation provisions). Gross proceeds to us were $4.295 million.
We may decide to enhance our liquidity position or increase our cash reserve for future operations and investments through additional financing. The issuance and sale of additional equity would result in further dilution to our shareholders. The occurrence of indebtedness would result in increasing fixed obligations and could result in operating covenants that would restrict our operations. We cannot assure you that financing will be available in amounts or on terms acceptable to us, if at all.
For the years ended December 31, 2022, 2023 and 2024, we incurred negative operating flows of $10.92 million and $15.79 million and $15.14 million, respectively. As of December 31, 2024, we had an accumulated deficit of $125.34 million. We concluded that there is substantial doubt about our ability to continue as a going concern for a period of one year from the date that these audited consolidated financial statements are issued.
To meet the cash requirements for the next 12 months from the issuance date of this report, we are undertaking a combination of below remediation plans:
| (a) | We are in the progress of negotiation of liabilities extension including borrowings, and loans from third parties. |
| (b) | We are working to secure new bank financing and will use commercially reasonable best efforts to raise additional funds to support daily operations. |
| (c) | We are focusing on the improvement of operation efficiency, implementation of strict cost control and budget and enhancement of internal controls to create a synergy of resources. |
The management plan cannot alleviate the substantial doubt of our ability to continue as a going concern. There can be no assurance that we will be successful in achieving strategic plans, that our future capital raises will be sufficient to support its ongoing operations, or that any additional financing will be available in a timely manner or on acceptable terms, if at all. If we are unable to raise sufficient financing or events or circumstances occur such that we do not successful execute strategic plans, we will be required to reduce certain discretionary spending, alter or scale back research and development programs, or be unable to fund capital expenditures, which would have a material adverse effect on our financial position, results of operations, cash flows, and ability to achieve intended business objectives.
Xiao-I is a holding company with no operations of its own. Xiao-I conducts its operations in China primarily through the PRC operating entities in China. As a result, although other means are available for us to obtain financing at the holding company level, Xiao-I’s ability to pay dividends and other distributions to its shareholders and to service any debt it may incur may depend upon dividends and other distributions paid by Xiao-I’s PRC subsidiaries, which relies on dividends and other distributions paid by the PRC operating entities pursuant to the VIE Agreements. If any of these entities incurs debt on its own in the future, the instruments governing such debt may restrict its ability to pay dividends and other distributions to Xiao-I.
In addition, dividends and distributions from WFOE and the VIE are subject to regulations and restrictions on dividends and payment to parties outside of China. Applicable PRC law permits payment of dividends to Xiao-I by WFOE only out of net income, if any, determined in accordance with PRC accounting standards and regulations. A PRC company is not permitted to distribute any profits until any losses from prior fiscal years have been offset by general reserve fund and profits (if general reserve fund is not enough). Profits retained from prior fiscal years may be distributed together with distributable profits from the current fiscal year. In addition, registered share capital and capital reserve accounts are also restricted from withdrawal in the PRC, up to the amount of net assets held in each operating subsidiary. In contrast, there is presently no foreign exchange control or restrictions on capital flows into and out of Hong Kong. Hence, Xiao-I’s Hong Kong subsidiary is able to transfer cash without any limitation to the Cayman Islands under normal circumstances.
Further, the PRC government also imposes controls on the conversion of RMB into foreign currencies and the remittance of currencies out of the PRC. Xiao-I’s WFOE generates primarily all of its revenue in Renminbi, which is not freely convertible into other currencies. As a result, any restriction on currency exchange may limit the ability of Xiao-I’s WFOE to use its Renminbi revenues to pay dividends to Xiao-I. The PRC government may continue to strengthen its capital controls, and more restrictions and substantial vetting process may be put forward by State Administration of Foreign Exchange (the “SAFE”) for cross-border transactions falling under both the current account and the capital account. Any limitation on the ability of Xiao-I’s WFOE to pay dividends or make other kinds of payments to Xiao-I could materially and adversely limit its ability to grow, make investments or acquisitions that could be beneficial to our business, pay dividends, or otherwise fund and conduct our business.
Additionally, the transfer of funds among the PRC operating entities are subject to the Provisions on Private Lending Cases, which was implemented on January 1, 2021 to regulate the financing activities between natural persons, legal persons and unincorporated organizations. The Provisions on Private Lending Cases does not prohibit using cash generated from one PRC operating entity to fund another affiliated PRC operating entity’s operations. Xiao-I or the PRC operating entities have not been notified of any other restriction which could limit the PRC operating entities’ ability to transfer cash among each other. In the future, cash proceeds from overseas financing activities, including the IPO proceeds, may be transferred by Xiao-I to AI Plus, and then transferred to Xiao-i Technology, and then transferred to WFOE via capital contribution or shareholder loans, as the case may be. Cash proceeds may flow to Shanghai Xiao-i from WFOE pursuant to certain contractual arrangements between WFOE and Shanghai Xiao-i as permitted by the applicable PRC regulations. As a result of these PRC laws and regulations, the PRC operating entities are restricted in their ability to transfer a portion of their net assets to the Company.
As of December 31, 2023 and 2024, US$688,277 and US$461,382 of cash and cash equivalents were denominated in RMB, US$675,913 and US$272,050 of cash and cash equivalents were denominated in US dollars, US$200,352 and US$113,161 of cash and cash equivalents were denominated in Hong Kong dollars, respectively.
Cash Flows
The following table sets forth a summary of our cash flows for the periods indicated:
| For the Years Ended December 31, | ||||||||||||
| 2022 | 2023 | 2024 | ||||||||||
| Net cash used in operating activities | $ | (10,923,346 | ) | $ | (15,789,498 | ) | $ | (15,138,249 | ) | |||
| Net cash used in investing activities | (2,856,416 | ) | (20,059,814 | ) | (468,571 | ) | ||||||
| Net cash provided by financing activities | 13,506,600 | 36,473,075 | 15,839,701 | |||||||||
| Effects of exchange rate changes on cash and cash equivalents and restricted cash | (12,439 | ) | (85,466 | ) | (950,830 | ) | ||||||
| Net (decrease)/increase in cash, cash equivalents and restricted cash | (285,601 | ) | 538,297 | (717,949 | ) | |||||||
| Cash, cash equivalents and restricted cash at the beginning of the year | 1,311,846 | 1,026,245 | 1,564,542 | |||||||||
| Cash, cash equivalents and restricted cash at the end of the year | $ | 1,026,245 | $ | 1,564,542 | $ | 846,593 | ||||||
Operating Activities
Our net cash used in operating activities was US$15.14 million in 2024, compared to net loss of US$14.55 million. The principal changes accounting for the difference between our net loss and our net cash used in operating activities in 2024 were an adjustment of US$13.45 million non-cash items including share-based compensation expenses of US$1.56 million, allowance of accounts receivable, advance to suppliers and other receivables of US$9.92 million; an increase in accounts receivable of US$30.43 million attributable to the growth of net revenues and extension of collection periods affected by the challenging market conditions, an increase in prepaid expenses and other current assets of US$2.17 million; partially offset by an increase of US$14.08 in accounts payable and an increase of US$5.13 million in accrued expenses and other current liabilities. The increase in accounts payable was attributed to the growth of business and extension our payment periods to suppliers, and the increase in accrued expenses and other current liabilities was primarily due to the increase in payroll payable, and other tax payable.
Our net cash used in operating activities was US$15.79 million in 2023, compared to net loss of US$27.01 million. The principal changes accounting for the difference between our net income and our net cash used in operating activities in 2023 were an adjustment of US$0.67 million non-cash items including reversal of allowance of accounts receivable and other receivables of US$6.20 million offset by the change of deferred tax assets of US$3.79 million, an increase in prepaid expenses and other current assets of US$2.50 million, offset by a decrease in accounts receivable of US$11.11 million due to the well collection, and an increase in accounts payable of US$4.77 million. The increase in prepaid expenses and other current assets was primarily due to prepaid expenses for marketing promotion service and the increased receivables from third parties. The increase in accounts payable was mainly due to the increased significant investment in R&D activities engaged third-party professionals in 2023.
Our net cash used in operating activities was US$10.92 million in 2022, compared to net loss of US$6.01 million. The principal changes accounting for the difference between our net income and our net cash used in operating activities in 2022 were an adjustment of US$3.71 million non-cash items, an increase in accounts receivable of US$15.01 million, and an increase in inventories of US$2.13 million, offset by the increase in accounts payable of US$4.12 million, and an increase in accrued expenses and other current liabilities of US$5.16 million. The increase in accounts receivable was mainly due to the growth of net revenues. The increase in accrued expenses and other current liabilities was primarily due to the increase of payroll payable and interest payable.
Investing Activities
Our net cash used in investing activities amounted to US$0.47 million in 2024, primarily due to loan to third parties of US$0.10 million and purchase of equipment and property of US$0.37 million.
Our net cash used in investing activities amounted to US$20.06 million in 2023, primarily due to loan to a related party of US$13.90 million, loan to third parties of US$7.94 million, purchase of equipment and property of US$2.16 million, and partially offset by collection of loans to third parties of US$4.45 million.
Our net cash used in investing activities amounted to US$2.86 million in 2022, primarily due to purchase of equity method investment of US$2.75 million.
Financing Activities
Our net cash provided by financing activities amounted to US$15.84 million in 2024, mainly due to proceeds of US$34.05 million from short-term borrowings from banks, proceeds of US$0.15 million from related-parties borrowings, proceeds of US$5.74 million from third-parties borrowings, proceeds of US$4.50 million from convertible loans, partially offset by repayments of short-term borrowings from banks of US$27.10 million and repayments of borrowings from third parties of US$1.24 million.
Our net cash provided by financing activities amounted to US$36.47 million in 2023, mainly due to proceeds of US$34.40 million from issuance of ordinary shares upon IPO, proceeds of US$26.83 million from short-term borrowings from banks, proceeds of US$4.59 million from third-parties borrowings, and partially offset by repayments of short-term borrowings from banks of US$18.30 million, repayments of borrowings from third parties of US$6.41 million, repayments of convertible loans of US$3.66 million and repayments of borrowings from related parties of US$1.36 million.
Our net cash provided by financing activities amounted to US$13.51 million in 2022, mainly due to proceeds of US$21.25 million from short-term borrowings from banks, proceeds of US$2.32 million from related parties and proceeds of US$7.95 million from third-parties borrowings, partially offset by repayments of short-term borrowings from banks of US$10.63 million, repayments of borrowings from related parties of US$2.31 million, repayments of borrowings from third-parties of US$2.07 million, repayments of convertible loans of US$1.63 million and deferred offering costs of US$1.36 million.
Disclosure of Contractual Obligations
The following table sets forth our contractual obligations as of December 31, 2024:
| Payment Due by Period | ||||||||||||
| Within one year | 1 – 3 years | Total | ||||||||||
| Operating lease payment | $ | 512,922 | $ | 302,952 | $ | 815,874 | ||||||
| Short-term bank borrowings | $ | 32,879,865 | $ | - | $ | 32,879,865 | ||||||
| Loans and other payables from related parties and third parties | $ | 9,445,508 | $ | 9,871,323 | $ | 19,316,831 | ||||||
Operating lease obligations consist of leases in relation to certain offices and buildings, plants and other property for our sales and after-sales network. Borrowings are short-term bank borrowings due in one year, and loans from related parties and third parties are for the purpose of ordinary business operation.
Other than those shown above, we did not have any other significant capital commitments and long-term obligations as of December 31, 2024.
From February to October 2022, we pledged 11 patents to obtain US$ 28.6 million credit limits from banks, with one to five years term. In October and November 2022, we pledged five patents to a third party to obtain principal accounted for US$2,899,728 (RMB20 million) loans, and the interests were calculated under effective interest method.
From February to November 2023, we pledged 37 patents to obtain US$20.4 million credit limits from banks. No other new credit contract signed with third parties during the year of 2023. These patents were not recorded in our consolidated balance sheets as they do not meet all the capitalization criteria.
From February to September 2024, we pledged 50 patents to obtain US$20.5 million credit limits from banks. No other new credit contract signed with third parties during the year of 2024. These patents were not recorded in our consolidated balance sheets as they do not meet all the capitalization criteria.
Other than those shown above, we have not entered into any derivative contracts that are indexed to our shares and classified as shareholder’s equity or that are not reflected in our consolidated financial statements. Furthermore, we do not have any retained or contingent interest in assets transferred to an unconsolidated entity that serves as credit, liquidity or market risk support to such entity. We do not have any variable interest in any unconsolidated entity that provides financing, liquidity, market risk or credit support to us or engages in leasing, hedging or product development services with us.
C. Research and Development, Patents and Licenses, etc.
See “Item 4. Information on the Company—B. Business Overview” and “Item 5. Operating and Financial Review and Prospects—A. Operating Results.”
D. Trend Information.
Other than as disclosed elsewhere in this report, we are not aware of any trends, uncertainties, demands, commitments or events for the year ended December 31, 2022, 2023 and 2024 that are reasonably likely to have a material and adverse effect on our net revenues, income, profitability, liquidity or capital resources, or that would cause the disclosed financial information to be not necessarily indicative of future results of operations or financial conditions.
E. Critical Accounting Estimates.
We prepare our consolidated financial statements in accordance with U.S. GAAP, which requires our management to make estimates that affect the reported amounts of assets, liabilities and disclosures of contingent assets and liabilities at the balance sheet dates, as well as the reported amounts of revenues and expenses during the reporting periods. To the extent that there are material differences between these estimates and actual results, our financial condition or results of operations would be affected. We base our estimates on our own historical experience and other assumptions that we believe are reasonable after taking account of our circumstances and expectations for the future based on available information. We evaluate these estimates on an ongoing basis.
Our expectations regarding the future are based on available information and assumptions that we believe to be reasonable, which together form our basis for making judgments about matters that are not readily apparent from other sources. Since the use of estimates is an integral component of the financial reporting process, our actual results could differ from those estimates. Some of our accounting policies require a higher degree of judgment than others in their application.
We consider an accounting estimate to be critical if: (i) the accounting estimate requires us to make assumptions about matters that were highly uncertain at the time the accounting estimate was made, and (ii) changes in the estimate that are reasonably likely to occur from period to period or use of different estimates that we reasonably could have used in the current period, would have a material impact on our financial condition or results of operations. When reading our consolidated financial statements, you should consider our selection of critical accounting policies, the judgment and other uncertainties affecting the application of such policies and the sensitivity of reported results to changes in conditions and assumptions.
Out of our significant accounting policies, which are described in Note 2 — Summary of Significant Accounting Policies of our consolidated financial statements included elsewhere in this Form 20-F, certain accounting policies are deemed “critical,” as they require management’s highest degree of judgment, estimates and assumptions.
While management believes its judgments, estimates and assumptions are reasonable, they are based on information presently available and actual results may differ significantly from those estimates under different assumptions and conditions. We believe that the following critical accounting estimates involve the most significant judgments used in the preparation of our financial statements.
(a) Allowance for credit losses
Accounts receivable, net are stated at the original amount less an allowance for credit losses. Accounts receivable are recognized in the period when we have provided services to its customers and when its right to consideration is unconditional. Before January 1, 2023, we review the accounts receivable on a periodic basis and make specific allowances when there is doubt as to the collectability of individual balances. We consider many factors in assessing the collectability of its receivables, such as the age of the amounts due, the customer’s payment history, credit-worthiness and other specific circumstances related to the accounts.
Adoption of Accounting Standards Update (“ASU”) 2016-13
In June 2016, the FASB issued ASU 2016-13: Financial Instruments-Credit Losses (Topic 326), which requires entities to measure all expected credit losses for financial assets held at the reporting date based on historical experience, historical loss levels adjusted for current conditions, and reasonable and supportable forecasts. This replaces the existing incurred loss model and is applicable to the measurement of credit losses on financial assets measured at amortized cost. We adopted ASU 2016-13 from January 1, 2023 using modified-retrospective transition approach with a cumulative-effect adjustment to shareholders’ equity amounting to $5,888,082 recognized as of January 1, 2023.
An allowance for credit losses is recorded in the period in which a loss is determined to be probable. Accounts receivable balances are written off after all collection efforts have been exhausted. We made a provision of credit losses amounted to US$2,149,176 and US$2,053,698 for the years ended December 31, 2022 and 2024, respectively, and reversed credit losses of $5,108,723 for the year ended December 31, 2023.
(b) Valuation of deferred tax assets
Deferred tax assets and liabilities are measured using enacted tax rates expected to apply to taxable income in the years in which those temporary differences are expected to be recovered or settled. The effect on deferred tax assets and liabilities of a change in tax rates is recognized in income in the period including the enactment date. Valuation allowances are established, when necessary, to reduce deferred tax assets to the amount expected to be realized. Current income taxes are provided for in accordance with the laws of the relevant taxing authorities.
As of December 31, 2023 and 2024, we had net operating loss carryforwards of approximately $103,051,391 and $64,006,738, respectively. As of December 31, 2023 and 2024, deferred tax assets from the net operating loss carryforwards amounted to $15,339,438 and $10,574,640, respectively. Due to our history of recurrent losses, we do not expect to generate enough profit to utilize the deferred tax assets in the future. We have recognized an addition to the valuation allowance of $1,723,347, $15,013,296 and $984,663 for the years ended December 31, 2022, 2023 and 2024, respectively. While we consider the facts above, our projections of future income qualified tax-planning strategies may be changed due to the macroeconomic conditions and our business development. The deferred tax assets (“DTAs”) could be utilized in the future years if we make profits in the future, the valuation allowance shall be reversed.
The provisions of ASC 740-10-25, “Accounting for Uncertainty in Income Taxes,” prescribe a more-likely-than-not threshold for consolidated financial statement recognition and measurement of a tax position taken (or expected to be taken) in a tax return. This interpretation also provides guidance on the recognition of income tax assets and liabilities, classification of current and deferred income tax assets and liabilities, accounting for interest and penalties associated with tax positions, and related disclosures. The PRC operating entities in PRC are subject to examination by the relevant tax authorities. According to the PRC Tax Administration and Collection Law, the statute of limitations is three years if the underpayment of taxes is due to computational errors made by the taxpayer or the withholding agent. The statute of limitations is extended to five years under special circumstances, where the underpayment of taxes is more than RMB100,000 ($13,700). In the case of transfer pricing issues, the statute of limitation is ten years. There is no statute of limitation in the case of tax evasion. Penalties and interest incurred related to underpayment of income tax are classified as income tax expense in the period incurred.
We did not accrue any liability, interest or penalties related to uncertain tax positions in its provision for income taxes line of its consolidated statements of operations for the years ended December 31, 2022, 2023 and 2024, respectively. We do not expect that its assessment regarding unrecognized tax positions will materially change over the next 12 months.
(c) transaction price allocation between software income and maintenance service income
We provide M&S service along with the sale of software products and technology development service for some contracts. As M&S service constitute a single performance obligation, we use 10% of total transaction price to allocate to the M&S service for contracts with no specified price term for M&S service renewal, due to the fact that contracts with specified renewal price were generally set to be approximately 10% of the total contract amount. We recognized $2,429,526, $1,110,383 and $865,997 revenue of the 10% allocation to M&S service for the years ended December 31, 2022, 2023 and 2024, respectively.
Recent Accounting Pronouncements
A description of recent relevant accounting pronouncements is included in Note 2 “Summary of Principal Accounting Policies” of our Consolidated Financial Statements.
Item 6. Directors, Senior Management and Employees.
A. Directors and Senior Management.
The following table sets forth information regarding our directors and executive officers as of the date of this annual report.
| Directors and Executive Officers | Age | Position/Title | ||
| Hui Yuan(2)(3)(4) | 51 | Chief Executive Officer, Director, Chairman of the Board of Directors | ||
| Wei Weng | 39 | Chief Financial Officer | ||
| Jun Xu(1)(2)(3)(5) | 50 | Independent Director | ||
| Zhong Lin(1)(2)(3)(5) | 55 | Independent Director | ||
| H. David Sherman(1)(3)(5) | 76 | Independent Director |
| (1) | Audit committee member |
| (2) | Compensation committee member |
| (3) | Nominating and Corporate Governance committee member |
| (4) | Executive Director |
| (5) | Non-Executive Director |
The current business address for our executive officers and board of directors is c/o Xiao-I Corporation, 5th Floor, Building 2, No. 2570 Hechuan Road, Minhang District, Shanghai, China, 201103.
Director and Executive Officer Biographies
Mr. Hui Yuan
Mr. Hui Yuan serves as the CEO and Chairman of the board of directors of Xiao-I Corporation since March 2018. Mr. Yuan has been the CEO and Chairman of the board of directors of Shanghai Xiao-I since 2009. Prior to that, Mr. Yuan served as the executive director of Incesoft from 2001 to 2012. Recognized as a pioneer and expert in the field of artificial intelligence, Mr. Yuan’s has been invited to share his thought leadership on numerous world stages, including the World Economic Forum/Davos Forum, Boao Forum for Asia, and many others. Mr. Yuan continues to drive the success of Shanghai Xiao-I through research and development of natural language processing cognitive intelligence-related technologies and the commercialization of the resulting technologies. In addition to his leadership at Shanghai Xiao-I, Mr. Yuan serves as the vice chairman of the Artificial Intelligence Industry Innovation Alliance, the Executive Director of CCCS, the vice chairman of the Shanghai Artificial Intelligence Development Alliance, the vice chairman of the Shanghai Robot Industry Association, a member of the All-China Youth Federation and the Shanghai IT Youth Talent Association, and a director and member of the executive committee of Shanghai Jiading District Federation of Industry and Commerce, among others. Mr. Yuan graduated from Jianghan University with a major in Computer Application in July 1995 and received his EMBA degree from Guanghua School of Management, Peking University in July 2021.
Ms. Wei Weng
Ms. Weng has served as the Chief Financial Officer of Xiao-I Corporation since July 2019. As the CFO, Ms. Weng makes financial plans for the company, manages and controls operating costs, and supervises the company’s financial activities. She has extensive experience in corporate finance, taxation and auditing. Ms. Weng has been the Chief Financial Officer of Shanghai Xiao-I since 2015. Prior to joining Shanghai Xiao-I in 2015, she worked in a leading international accounting firm for seven years, and is proficient in financial accounting, financial regulations and other professional knowledge. She received her bachelor’s degree in accounting and management from Lixin Accounting College in Shanghai in 2008.
Mr. Jun Xu
Mr. Jun Xu is an independent director of Xiao-I Corporation. Mr. Xu founded and continues to run Shanghai Liancheng Real Estate Appraisal and Consulting Co., Ltd., Shanghai Zhonggulian Information Technology Co., Ltd., Shanghai Puruo Information Technology Limited Partnership, Shanghai Gravel Bank Business Information Consulting Limited Partnership, entities primarily engaged in asset appraisal, consulting and other related businesses. Mr. Xu has earned titles as a senior member of China’s Registered Real Estate Appraiser, China Registered Land Appraiser, China Registered Real Estate Broker, member of American Institute of Appraisers, member of Royal Institute of Chartered Surveyors, member of Hong Kong Institute of Surveyors, and executive vice president of Shanghai Real Estate Brokerage Association. Mr. Xu earned his MBA degree from China Europe International Business School in 2017.
Dr. Zhong Lin
Dr. Zhong Lin is an independent director of Xiao-I Corporation. Dr. Lin possesses more than 25 years’ experience in the areas of international commercial law and is the founder and Managing Partner of Leadvisor Law, a leading China-based business law firm. Dr. Lin advises clients on a vast array of complex matters spanning private equity, venture capital, foreign direct investment, cross-border mergers and acquisitions, corporate governance, and antitrust. Prior to founding Leadvisor Law, Dr. Lin was a partner of the law firm Shanghai Chen & Co. from 2006 to 2021, a partner of the law firm Shanghai Haoliwen from 2003 to 2006, a manager of the international headquarters of a Big 4 firm’s legal practice in Paris, and a lecturer of law at Xiamen University. Dr. Lin’s experience covers various industrial sectors including, inter alia, life sciences, healthcare, automotive and technology, media and telecom. Dr. Lin is especially active in the antitrust law field. He served as vice director of the Antimonopoly Law Committee of the All China Lawyers Association, vice chairman of the Competition Law Research Institution of Shanghai Law Society, director of the International Investment & Antimonopoly Research Committee of Shanghai Lawyers Association, and has served as independent director on two listed companies in China. Dr. Lin was admitted to the Chinese bar in 1992. He received an LL.B. from Peking University in 1990, and an LL.M and PhD from Xiamen University in 1993 and 1996 respectively.
Mr. H. David Sherman
H. David Sherman is an independent director of Xiao-I Corporation. Professor Sherman is a professor at Northeastern University, specializing in financial and management accounting, and contemporary accounting issues. Professor Sherman’s research areas include shareholder reporting and corporate governance; management and financial accounting, financing, and managing new ventures; service business productivity and data envelopment analysis; and mergers and acquisition performance measurement. Professor Sherman teaches Northeastern University MBA courses in accounting, control, and global financial statement analysis with a focus on international shareholder reporting. Professor Sherman currently serves as a board member and chair of the audit committee for Nuvve (NYSE: NVVE), Prestige Wealth Inc. (NASDAQ: PWM) Lakeshore Acquisition III Corp (NASDQ: LBBB), Natures Miracle Holdings, Inc (NMHI), He has served on the board and as audit chair of several U.S. and Chinese businesses, including Kingold Corporation (NYSE: KGJI), China HGS Real Estate Inc. (NASDAQ: HGSH), Agfeed Corporation, Dunxin (DXF — NYSE/Amer) and China Growth Alliance, Ltd. He also serves on a nonprofit board: American Academy of Dramatic Arts. Professor Sherman was in the faculty of the Sloan School of Management at Massachusetts Institute of Technology from 1981 to 1984. He is a CPA, was an academic fellow at the SEC, and earned his master’s degree in business administration (MBA) in 1971 from Harvard Business School and his Doctorate Degree in Accounting and Accountability Systems from Harvard Business School in 1981.
Board Diversity
The table below provides certain information regarding the diversity of our board of directors as of the date of this annual report.
| Board Diversity Matrix | ||||
| Country of Principal Executive Offices | China | |||
| Foreign Private Issuer | Yes | |||
| Disclosure Prohibited Under Home Country Law | No | |||
| Total Number of Directors | 4 | |||
| Part I: Gender Identity | Female | Male | Non-Binary | Did Not |
| Disclose Gender | ||||
| Directors | 0 | 4 | 0 | 0 |
| Part II: Demographic Background | ||||
| Underrepresented Individual in Home Country Jurisdiction | 0 | |||
| LGBTQ+ | 0 | |||
| Did Not Disclose Demographic Background | 0 |
Family Relationships
There are no family relationships among the directors and executive officers of the Company.
B. Compensation.
Compensation of Directors and Executive Officers
For the fiscal year ended December 31, 2024, we paid an aggregate of US$404,072.43 in cash to our executive officers, and we paid US$93,008.36 to our non-executive director. We have not set aside or accrued any amount to provide pension, retirement or other similar benefits to our directors and executive officers. WFOE and the PRC operating entities are required by law to make contributions equal to certain percentages of each employee’s salary for his or her pension insurance, medical insurance, unemployment insurance and other statutory benefits and a housing provident fund.
Grant of Equity Awards to Officers
On January 3, 2024 (the “Grant Date”), we granted Hui Yuan, our Chief Executive Officer (“CEO”), the right and option (the “Option”) to purchase 1,446,936.00 American Depository Shares (the “Shares”) of the Company, at a price per share of US$2.07 (the “Exercise Price”) with one-third vesting annually over three years, beginning on the first anniversary of the Grant Date, pursuant to the Company’s 2023 Share Incentive Plan. In addition, we granted the CEO and Wei Weng, our Chief financial Officer (“CFO”) each, an award of 50,000 and 30,000 Restricted Share Units (the “RSUs”), respectively (the “Award”). Each Restricted Share Unit represents the right to receive one American Depository Share of the Company. The RSUs fully vested upon grant. The Award payout shall be made to the CEO and CFO in a lump sum as soon as practicable, but in all cases within two and one-half (2-1/2) months following the vesting date, which is the Grant Date.
Share Incentive Plans
To promote the success and enhance the value of the Company by linking the personal interests of the Directors, Employees, and Consultants to those of the Company’s shareholders and by providing such individuals with an incentive for outstanding performance to generate superior returns to the Company’s shareholders, the Company adopted the following share incentive plans.
2025 Share Incentive Plan
On April 1, 2025, the Company adopted our 2025 Share Incentive Plan (the “2025 Plan”). Under the 2025 Plan, the maximum aggregate number of Ordinary Shares which may be issued pursuant to all awards shall initially be 4,214,684 shares, representing 12% of the total Ordinary Shares of the Company issued and outstanding on a fully diluted basis as of the adoption date of the Plan. In addition, on January 1 of each fiscal year following the adoption of the 2025 Plan, if the aggregate number of Ordinary Shares reserved and available for future grants of awards under the 2025 Plan falls below 3.0% of the total Ordinary Shares issued and outstanding on a fully diluted basis as of the last day of the immediately preceding calendar year (the “Limit”), the number of shares reserved for issuance under the 2025 Plan will automatically be increased to equal the Limit, subject to the discretion of the Board to authorize additional increases. For these purposes, the number of Ordinary Shares issued and outstanding on a fully diluted basis is calculated by assuming the conversion, exercise, or exchange of all outstanding preferred shares, options, warrants, convertible notes, and other equity securities into Ordinary Shares. As of the date of this annual report, the Company have granted RSUs under the 2025 Plan, representing in total 1,407,144 ordinary shares, to three external consultants for services, with the weighted average estimated fair value on the grant date of each ordinary shares underlying of $0.91. Each RSU represents the right to receive one ADS of the Group and fully vested upon grant.
The following paragraphs summarize the principal terms of the 2025 Plan.
Types of awards. The 2025 Plan permits the award of options, restricted shares, restricted share units, or other types of awards approved by the board of directors or the compensation committee.
Plan administration. Our board of directors or the compensation committee administers the 2025 Plan. The board or the committee determines, among other things, the participants to receive awards, the type and number of awards granted, and the terms and conditions of each grant.
Award agreement. Awards under the 2025 Plan are evidenced by an award agreement that sets forth the terms, conditions, and limitations of each award, which may include the term of the award, provisions applicable upon a participant’s termination of service, and the Company’s authority to unilaterally or bilaterally amend, modify, suspend, cancel, or rescind an award.
Eligibility. We may grant awards to our employees, directors, and consultants.
Vesting schedule. The vesting schedule for each award is determined by the plan administrator or, in its absence, the compensation committee, and is specified in the relevant award agreement.
Exercise of awards. The exercise price per share subject to an option is determined by the plan administrator or the compensation committee and set forth in the award agreement, and may be a fixed price or a variable price related to the fair market value of the shares. The exercise period and expiration of options are also determined at the time of grant.
Transfer restrictions. Awards under the 2025 Plan may not be transferred by a participant other than in limited circumstances, such as transfers to family members, trusts, or other permitted entities, subject to the approval of the plan administrator.
Termination and amendment. Unless terminated earlier, the 2025 Plan will remain in effect for ten years from the date of its adoption. Our board of directors may terminate, amend, or modify the 2025 Plan, subject to applicable laws and provided that no such action may materially adversely affect any previously granted award without the participant’s consent.
2023 Share Incentive Plan
On November 30, 2022, the Company adopted our 2023 share incentive plan (the “2023 Plan”), to promote the success and enhance the value of the Company by linking the personal interests of the Directors, Employees, and Consultants to those of the Company’s shareholders and by providing such individuals with an incentive for outstanding performance to generate superior returns to the Company’s shareholders. Under the 2023 Plan, the maximum aggregate number of Ordinary Shares which may be issued pursuant to all awards under such plan shall initially be 2,600,000, provided, that if the aggregate number of Ordinary Shares reserved and available for future grants of awards under the 2023 Plan falls below 3.0% of the total Ordinary Shares in issue and outstanding on the last day of the immediately preceding calendar year (the “Limit”), such number shall automatically be increased so that the aggregate number of Ordinary Shares reserved and available for future grants of awards under the 2023 Plan shall be equal to the Limit on January 1 thereafter, assuming, for purposes of determining the number of Ordinary Shares outstanding on such date, that all preferred shares, options, warrants, convertible notes and other equity securities that are convertible into or exercisable or exchangeable for Shares (whether or not by their terms then currently convertible, exercisable or exchangeable) that were outstanding on such date, are deemed to have been so converted, exercised or exchanged. As of the date of this annual report, we have granted awards under the 2023 Plan, with 2,558,628 ordinary shares issued or issuable upon the vesting of outstanding RSUs and options, and 41,372 ordinary shares remaining available for future issuance under the 2023 Plan.
The following paragraphs summarize the principal terms of the 2023 Plan.
Types of awards. The 2023 Plan permits the awards of options, restricted shares, restricted share units or any other type of awards approved by our board of directors or compensation committee of the board.
Plan administration. Our board of directors or the compensation committee shall administer the 2023 Plan. The board or the committee shall determine, among other things, the participants to receive awards, the type and number of awards to be granted to each participant, and the terms and conditions of each award grant.
Award agreement. Awards granted under the 2023 Plan are evidenced by an award agreement that sets forth terms, conditions and limitations for each award, which may include the term of the award, the provisions applicable in the event of the grantee’s employment or service terminates, and our authority to unilaterally or bilaterally amend, modify, suspend, cancel or rescind the award.
Eligibility. We may grant awards to our employees, directors and consultants.
Vesting schedule. In general, the plan administrator or, in its absence, the compensation committee determines the vesting schedule, which is specified in the relevant award agreement.
Exercise of awards. The exercise price per share subject to an option is determined by the plan administrator or, the compensation committee and set forth in the award agreement, which may be a fixed price or a variable price related to the fair market value of the shares. The vested portion of option will expire if not exercised prior to the time as the plan administrator or, the compensation committee determines at the time of its grant.
Transfer restrictions. Awards may not be transferred in any manner by the eligible participant other than in accordance with the limited exceptions, such as transfers to our Company or a subsidiary of ours, transfers to the immediate family members of the participant by gift, the designation of a beneficiary to receive benefits if the participant dies, permitted transfers or exercises on behalf of the participant by the participant’s duly authorized legal representative if the participant has suffered a disability, or, subject to the prior approval of the plan administrator or our executive officer or director authorized by the plan administrator, transfers to one or more natural persons who are the participant’s family members or entities owned and controlled by the participant and/or the participant’s family members, including but not limited to trusts or other entities whose beneficiaries or beneficial owners are the participant and/or the participant’s family members, or to such other persons or entities as may be expressly approved by the plan administrator, pursuant to such conditions and procedures as the plan administrator may establish.
Termination and amendment. Unless terminated earlier, the 2023 Plan has a term of ten years. Our board of directors may terminate, amend or modify the plan, subject to the limitations of applicable laws. However, no such action may adversely affect in any material way any award previously granted without prior written consent of the participant.
Limitation on Liability and Other Indemnification Matters
Cayman Islands law does not limit the extent to which a company’s memorandum and articles of association may provide for indemnification of officers and directors, except to the extent any such provision may be held by the Cayman Islands courts to be contrary to public policy, such as to provide indemnification against civil fraud or the consequences of committing a crime. Our Memorandum and Articles of Association provide that that we shall indemnify our directors and officers, and their personal representatives, against all actions, proceedings, costs, charges, expenses, losses, damages or liabilities incurred or sustained by such persons, other than by reason of such person’s dishonesty, willful default or fraud, in or about the conduct of our Company’s business or affairs (including as a result of any mistake of judgment) or in the execution or discharge of his duties, powers, authorities or discretions, including without prejudice to the generality of the foregoing, any costs, expenses, losses or liabilities incurred by such director or officer in defending (whether successfully or otherwise) any civil proceedings concerning our Company or its affairs in any court whether in the Cayman Islands or elsewhere.
In addition, we entered into indemnification agreements with each of our directors and executive officers. Under these agreements, we agree to indemnify our directors and executive officers against certain liabilities and expenses incurred by such persons in connection with claims made by reason of their being a director or officer of our Company.
Insofar as indemnification for liabilities arising under the Securities Act may be permitted to our directors, officers or persons controlling us under the foregoing provisions, we have been informed that in the opinion of the SEC, such indemnification is against public policy as expressed in the Securities Act and is therefore unenforceable.
C. Board Practices.
Our board of directors consists of four directors. A director is not required to hold any shares in our Company to qualify to serve as a director. A director who is in any way, whether directly or indirectly, interested in a contract or transaction or proposed contract or transaction with our Company is required to declare the nature of his interest at a meeting of our directors. A director may vote with respect to any contract or transaction or proposed contract or transaction notwithstanding that he may be interested therein, and if she/he does so his vote shall be counted and he may be counted in the quorum at any meeting of our directors at which any such contract or transaction is considered. Our directors may exercise all the powers of our Company to borrow money, mortgage or charge its undertaking, property and uncalled capital and to issue debentures or other securities whenever money is borrowed or as security for any debt, liability or obligation of our Company or of any third party.
Director Independence
Our board has reviewed the independence of our directors, applying Nasdaq independence standards. Based on this review, the board determined that each H. David Sherman, Jun Xu and Zhong Lin is “independent” within the meaning of the Nasdaq Global Market rules. In making this determination, our board considered the relationships that each of these non-employee director candidates has with us and all other facts and circumstances our board deemed relevant in determining their independence. As required under applicable Nasdaq Global Market rules, our independent directors will meet on a regular basis as often as necessary to fulfill their responsibilities, including at least annually in executive session without the presence of non-independent directors and management.
Committees of the Board of Directors
We have three committees under the board of directors with a charter for each of the three committees. Each committee’s members and functions are described below.
Audit Committee. Our audit committee consists of H. David Sherman, Jun Xu and Zhong Lin, and is chaired by H. David Sherman. Each committee member satisfies the “independence” requirements of Rule 5605(c)(2) of the Listing Rules of the Nasdaq Global Market and meets the independence standards under Rule 10A-3 under the Exchange Act. We have determined that H. David Sherman qualifies as an “audit committee financial expert.” The audit committee oversees our accounting and financial reporting processes and the audits of the financial statements of our Company. The audit committee is responsible for, among other things:
| ● | selecting the independent registered public accounting firm and pre-approving all auditing and non-auditing services permitted to be performed by the independent registered public accounting firm; |
| ● | reviewing with the independent registered public accounting firm any audit problems or difficulties and management’s response; |
| ● | reviewing and approving all proposed related party transactions, as defined in Item 404 of Regulation S-K under the Securities Act; |
| ● | discussing the annual audited financial statements with management and the independent registered public accounting firm; |
| ● | reviewing major issues as to the adequacy of our internal controls and any special audit steps adopted in light of material control deficiencies; |
| ● | annually reviewing and reassessing the adequacy of our audit committee charter; |
| ● | meeting separately and periodically with management and the independent registered public accounting firm; and |
| ● | reporting regularly to the board. |
Compensation Committee. Our compensation committee consists of Hui Yuan, Jun Xu and Zhong Lin, and is chaired by Hui Yuan. Except for Hui Yuan, Jun Xu and Zhong Lin each satisfies the “independence” requirements of Rule 5605(c)(2) of the Listing Rules of the Nasdaq Global Market. The compensation committee assists the board in reviewing and approving the compensation structure, including all forms of compensation, relating to our directors and executive officers. Our chief executive officer may not be present at any committee meeting during which his compensation is deliberated upon. The compensation committee is responsible for, among other things:
| ● | reviewing the total compensation package for our executive officers and making recommendations to the board with respect to it; |
| ● | reviewing the compensation of our non-employee directors and making recommendations to the board with respect to it; and |
| ● | periodically reviewing and approving any long-term incentive compensation or equity plans, programs or similar arrangements, annual bonuses, and employee pension and welfare benefit plans. |
Nominating and Corporate Governance Committee. Our nominating and corporate governance committee consists of Hui Yuan, Jun Xu, Zhong Lin and H. David Sherman, and is chaired by Hui Yuan. Except for Hui Yuan, Jun Xu, Zhong Lin and H. David Sherman each satisfies the “independence” requirements of Rule 5605(c)(2) of the Listing Rules of the Nasdaq Global Market. The nominating committee assists the board in selecting individuals qualified to become our directors and in determining the composition of the board and its committees. The nominating committee is responsible for, among other things:
| ● | recommending nominees to the board for election or re-election to the board, or for appointment to fill any vacancy on the board; |
| ● | reviewing annually with the board the current composition of the board with regards to characteristics such as independence, age, skills, experience and availability of service to us; |
| ● | selecting and recommending to the board the names of directors to serve as members of the audit committee and the compensation committee, as well as of the nominating committee itself; and |
| ● | monitoring compliance with our code of business conduct and ethics, including reviewing the adequacy and effectiveness of our procedures to ensure proper compliance. |
Duties of Directors
Under Cayman Islands law, our directors owe fiduciary duties to our Company, including (i) duty to act in good faith in what the director or officer believes to be in the best interests of the company as a whole; (ii) duty to exercise powers for the purposes for which those powers were conferred and not for a collateral purpose; (iii) directors should not improperly fetter the exercise of future discretion; (iv) duty to exercise powers fairly as between different sections of shareholders; (v) duty to exercise independent judgment; and (vi) duty not to put themselves in a position in which there is a conflict between their duty to the company and their personal interests. Our directors also owe to our Company a duty to act with skill and care. It was previously considered that a director need not exhibit in the performance of his duties a greater degree of skill than may reasonably be expected from a person of his knowledge and experience. However, English and Commonwealth courts have moved towards an objective standard with regard to the required skill and care and these authorities are likely to be followed in the Cayman Islands. In fulfilling their duty of care to us, our directors must ensure compliance with our memorandum and articles of association, as amended and restated from time to time. We have the right to seek damages if a duty owed by our directors is breached. In limited exceptional circumstances, a shareholder may have the right to seek damages in our name if a duty owed by our directors is breached.
Terms of Directors
Our directors may be elected by a resolution of our board of directors, or by an ordinary resolution of our shareholders. Our directors are not subject to a term of office and hold office until such time as they are removed from office by ordinary resolution of the shareholders. A director will cease to be a director if, among other things, the director (i) becomes bankrupt or makes any arrangement or composition with his creditors; (ii) dies or is found by our Company to be or becomes of unsound mind, (iii) resigns his office by notice in writing to the company, or (iv) without special leave of absence from our board, is absent from three consecutive board meetings and our directors resolve that his office be vacated.
D. Employees.
As of December 31, 2024, we had 162 full-time employees. The following table sets forth the number of our full-time employees by function as of December 31, 2024:
| Function/Department | ||||
| Management | 57 | |||
| Sales and Marketing | 46 | |||
| Research and Development | 95 | |||
| Production | 20 | |||
| Total | 162 | |||
Our success depends on our ability to attract, retain and motivate qualified employees. As part of our human resource strategy, we offer employees a dynamic work environment, competitive salaries, performance-based cash bonuses and other incentives. As a result, we have generally been able to attract and retain qualified personnel and maintain a stable core management team.
We primarily recruit our employees through on-campus job fairs, recruitment agencies and online channels, including our corporate website and third-party employment websites. We provide regular training and reviews to our employees to enhance their performance.
Substantially all of our employees as of December 31, 2024 are stationed in China. We enter into standard employment, confidentiality and non-compete agreements with our employees. As required by PRC laws and regulations, we participate in housing fund and various employee social security plans that are organized by applicable local municipal and provincial governments, including housing, pension, medical, work-related injury and unemployment benefit plans.
By deploying AI Co-pilot systems across development workflows, we have significantly reduced dependency on junior engineers while expanding strategic roles in senior architecture design, prompt engineering, and AI model training in 2024.
None of our employees are currently represented by labor unions. We believe that we maintain good working relationship with our employees and, except as disclosed in Item 8.A. “Consolidated Statements and Other Financial Information—Litigation,” we have not experienced any material labor disputes.
E. Share Ownership.
For information regarding the share ownership of directors and officers, see “Item 7.A. Major Shareholders and Related Party Transactions—Major Shareholders.” For information as to our equity incentive plan, see “Item 6.B. Director, Senior Management and Employees—Compensation—2025 Share Incentive Plan.”
F. Disclosure of a Registrant’s Action to Recover Erroneously Awarded Compensation.
Not applicable.
Item 7. Major Shareholders and Related Party Transactions.
A. Major Shareholders.
The following table sets forth information with respect to the beneficial ownership, of our ordinary shares as of the date of April 30, 2025 by:
| ● | each member of our board of directors and each of our executive officers |
| ● | our directors and executive officers as a group; and |
| ● | each person, or group of affiliated persons, known by us to own beneficially 5% or more of our outstanding ordinary shares. |
The number of ordinary shares beneficially owned by each entity, person, board member or executive officer is determined in accordance with the rules of the SEC, and the information is not necessarily indicative of beneficial ownership for any other purpose. Under such rules, beneficial ownership includes any shares over which the individual has sole or shared voting power or investment power as well as any shares that the individual has the right to acquire within 60 days of April 30, 2025 through the exercise of any option or other right.
Except as otherwise indicated, and subject to applicable community property laws, the persons named in the table have sole voting and investment power with respect to all ordinary shares held by that person.
The percentage of ordinary shares beneficially owned is computed on the basis of 37,381,009 ordinary shares outstanding as of April 30, 2025 on an as-converted basis. Ordinary shares that a person has the right to acquire within 60 days of April 30, 2025 are deemed outstanding for purposes of computing the percentage ownership of the person holding such rights, but are not deemed outstanding for purposes of computing the percentage ownership of any other person, except with respect to the percentage ownership of all board members and executive officers as a group.
Except as otherwise indicated below, the address for each beneficial owner listed is c/o Xiao-I Corporation, 5th Floor, Building 2, No. 2570 Hechuan Road, Minhang District, Shanghai, People’s Republic of China.
| Ordinary Shares Beneficially Owned |
||||||||
| Number | Percent | |||||||
| Directors and Executive Officers: | ||||||||
| Hui Yuan(1) | 3,272,633 | 8.75 | % | |||||
| Wei Weng(2) | 10,000 | * | ||||||
| All directors and executive officers as a group (2 individuals): | 3,282,633 | 8.78 | % | |||||
| Other ≥ 5% Beneficial Owners | ||||||||
| ZunTian Holding Limited(3) | 1,969,546 | 5.27 | % | |||||
| * | Indicates beneficial ownership of less than 1% of the total outstanding ordinary shares. |
| (1) | Includes shares held by ZunTian Holding Limited and iTeam Holding Limited and shares Mr. Yuan shall receive because of the equity awards granted to him on January 3, 2024 (see B. Compensation under Item 6. Directors, Senior Management and Employees). |
| (2) | Includes shares Ms. Weng shall receive because of the equity awards granted to her on January 3, 2024 (see B. Compensation under Item 6. Directors, Senior Management and Employees). |
| (3) | ZunTian Holding Limited is incorporated in British Virgin Islands and is wholly owned and controlled by our Chairman and CEO, Mr. Yuan. The registered address of ZunTian Holding Limited is Sea Meadow House, P.O. Box 116, Road Town, Tortola, British Virgin Islands. On December 13, 2023, Xiao-I issued 3,700,000 preferred shares, each with a par value of US$0.00005 and carrying a voting right equivalent to 20 votes (the “3.7 million Preferred Shares” or the “Preferred Shares”) to ZunTian Holding Limited. |
As of the date of this annual report, none of our outstanding ordinary shares were held by record holders in the United States.
As of the date of this annual report, we have a total of 21 shareholders, with 1 of them owning more than 5% each, and 20 of them owning less than 5% each. The names of the entities and their corresponding ownership percentages are listed on the principal shareholders table above. Other than these shareholders, to the extent known to the company (1) no other corporations, individuals or foreign governments directly or indirectly controls the company, (2) no other corporations, individuals or foreign governments directly owns the company, (3) some entities or individuals, other than foreign governments, indirectly own certain small percentage of the company which are listed on our corporate legal structure diagram in detail. See our corporate legal structure diagram for detailed information.
We are not aware of any arrangement that may, at a subsequent date, result in a change of control of our Company.
B. Related Party Transactions.
The VIE Agreements
The PRC government regulates the telecommunications and internet industry, including software industry, through strict business licensing requirements and other government regulations. These laws and regulations also include limitations on foreign ownership of PRC companies that engage in software business. Xiao-I, AI Plus and Zhizhen Technology, are considered as foreign invested enterprises. To comply with these regulations, the Company conducts the majority of its activities in PRC through the PRC operating entities. Uncertainties exist as to the Company’s ability to enforce the VIE Agreements, and the VIE Agreements have not been tested in a court of law.
Zhizhen Technology has entered into the following contractual arrangements with Shanghai Xiao-I and its shareholders, whom together hold 100% equity interest in Shanghai Xiao-I, that enable the Company to (i) have power to direct the activities that most significantly affect the performance of Shanghai Xiao-I and its subsidiaries, and (ii) receive the benefits of Shanghai Xiao-I and its subsidiaries that could be significant to Shanghai Xiao-I and its subsidiaries. The Company, through its indirect wholly owned subsidiary, Zhizhen Technology, is fully and exclusively responsible for the management of Shanghai Xiao-I, absorbs all risk of losses of Shanghai Xiao-I (excluding non-controlling interests) and has the exclusive right to exercise all voting rights of Shanghai Xiao-I’s shareholders. In exchange, Shanghai Xiao-I pays service fees to Zhizhen Technology. The service fees shall consist of 100% of the profit before tax of Shanghai Xiao-I, after the deduction of all costs, expenses, taxes and other fee required under PRC laws and regulations. Shanghai Xiao-I agrees not to accept the same or any similar services provided by any third party and shall not establish cooperation relationships similar to that formed by the Exclusive Business Cooperation Agreement with any third party, except with the prior written consent of Zhizhen Technology. Therefore, the Company, through its wholly owned subsidiaries AI Plus and Zhizhen Technology, has been determined to be the primary beneficiary of Shanghai Xiao-I and the VIE’s subsidiaries for accounting purposes and has consolidated Shanghai Xiao-I’s and its subsidiaries’ assets, liabilities, results of operations, and cash flows in the accompanying consolidated financial statements.
Exclusive Call Option Agreement
Pursuant to the Exclusive Call Option Agreement signed on March 29, 2019 by and among Zhizhen Technology, Shanghai Xiao-I and its shareholders, the shareholders irrevocably granted Zhizhen Technology or any third party designated by Zhizhen Technology an option to purchase all or part of their equity interests in Shanghai Xiao-I at any time at a price determined at Zhizhen Technology’s discretion. According to the Exclusive Call Option Agreement, the purchase price to be paid by the Company to each shareholder of Shanghai Xiao-I will be the minimum price permitted by applicable PRC Law at the time when such share transfer occurs. Without Zhizhen Technology’s prior written consent, the shareholders and Shanghai Xiao-I agreed not to, among other things: set encumbrance on, transfer all or part of, or dispose of the equity interests; amend the articles of association of Shanghai Xiao-I; change the registered capital of Shanghai Xiao-I or holding structure; change Shanghai Xiao-I’s business activities; sell, assign, mortgage or dispose of any legal or beneficial rights to or in any of Shanghai Xiao-I’s assets, business, or revenue; incur, assume or guarantee any debts; enter into any material contract; extend any loan or credit to any party, or provide any guarantee or assume any obligation of any party; merge or consolidate with any third party or acquire or invest in any third party; or distribute dividends. The shareholders and Shanghai Xiao-I agreed to manage business and handle financial and commercial affairs prudently and in accordance with relevant laws and codes of practice. This agreement will continue with full force and effect until the earlier of the date on which Zhizhen Technology has acquired all of the Equity Interests in Shanghai Xiao-I, or this Agreement is terminated by the mutual written consent.
Exclusive Business Cooperation Agreement
On March 29, 2019, Zhizhen Technology entered into an Exclusive Business Cooperation Agreement with Shanghai Xiao-I to enable Zhizhen Technology to engage in the development and operation of the Internet technology development in accordance with applicable laws. Under this agreement, Shanghai Xiao-I appointed Zhizhen Technology to provide exclusive comprehensive business support, technical services, consulting services and other services to Shanghai Xiao-I, and Shanghai Xiao-I agreed to accept such services. The term of the Services provided by Zhizhen Technology shall be 10 years from the effective date of March 29, 2019, and will be automatically extended after the expiration until when terminated in writing by Zhizhen Technology. Additionally, Zhizhen Technology has the full and exclusive right to manage and direct all cash flow and assets of Shanghai Xiao-I and to direct and administrate the financial affairs and daily operation of Shanghai Xiao-I. In exchange, Shanghai Xiao-I pays service fees to Zhizhen Technology. The service fees shall consist of 100% of the profit before tax of Shanghai Xiao-I, after the deduction of all costs, expenses, taxes and other fee required under PRC laws and regulations. If Shanghai Xiao-I is unable to pay the service fees due to the actual managing situation, with the written consent of Zhizhen Technology, the unpaid part of the service fees in the previous fiscal year can be deferred to the end of the next year and settled together. Shanghai Xiao-I agrees not to accept the same or any similar services provided by any third party and shall not establish cooperation relationships similar to that formed by the Exclusive Business Cooperation Agreement with any third party, except with the prior written consent of Zhizhen Technology. During the validity term of this agreement, Zhizhen Technology will bear all the economic benefits and risks arising from the business of Shanghai Xiao-I and its subsidiaries. Zhizhen Technology will provide financial support to Shanghai Xiao-I or its subsidiaries in the event of a loss or serious operational difficulties.
Power of Attorney Agreement
On March 29, 2019, each shareholder of Shanghai Xiao-I, signed the Power of Attorney Agreement to irrevocably entrust Zhizhen Technology or any person(s) designated by Zhizhen Technology to act as its attorney-in-fact to exercise any and all of its rights as a shareholder of Shanghai Xiao-I, including, but not limited to, the right to convene, attend and present the shareholders’ meetings, vote, sign and perform as a shareholder; transfer, pledge or dispose of all the equity interest of Shanghai Xiao-I held by the shareholder; collect the dividend, and participate in litigation procedures. This agreement is effective and irrevocable until all of each shareholder’s equity interest in Shanghai Xiao-I has been transferred to Shanghai Xiao-I or the person(s) designated by Zhizhen Technology.
Share Interest Pledge Agreement
Under the Share Interest Pledge Agreement signed on March 29, 2019 by and among Zhizhen Technology and each shareholder of Shanghai Xiao-I, the shareholders of Shanghai Xiao-I have agreed to pledge 100% equity interest in Shanghai Xiao-I to Zhizhen Technology to guarantee the performance obligations of Shanghai Xiao-I under the Exclusive Business Cooperation Agreement, and the performance obligations of each shareholder under the Exclusive Call Option Agreement. If Shanghai Xiao-I or its shareholders breach their contractual obligations under these agreements, Zhizhen Technology, as pledgee, will have the right to exercise the pledge.
The shareholders also agreed that, without prior written consent of Zhizhen Technology, they will not dispose of the pledged equity interests or create or allow any encumbrance on the pledged equity interests. The pledge of equity interests in Shanghai Xiao-I has been registered with the relevant office of the State Administration for Market Regulation in accordance with the Civil Code of the People’s Republic of China.
Spousal Commitment Letter
The spouses of each individual shareholder of Shanghai Xiao-I have each signed a Commitment Letter. Under the Commitment Letter, the signing spouse unconditionally and irrevocably has agreed to the execution by his or her spouse of the above-mentioned Exclusive Business Cooperation Agreement, Exclusive Call Option Agreement, Power of Attorney Agreement and Share Interest Pledge Agreement, and that his or her spouse may perform, amend or terminate such agreements without his or her consent. In addition, in the event that the spouse obtains any equity interest in Shanghai Xiao-I held by his or her spouse for any reason, he or she agrees to be bound by and sign any legal documents substantially similar to the contractual arrangements entered into by his or her spouse, as may be amended from time to time.
As the lock-up period of some shareholders of Xiao-I has expired, the shareholders wish to withdraw their shares in Xiao-I, and in order to mirror the shareholding of Xiao-I at Shanghai Xiao-I, they need to correspondingly withdraw their shares in Shanghai Xiao-I. Therefore, Shanghai Rongzhi Industry Co., Ltd. (the “Shanghai Rongzhi”) was set up to purchase the withdrawn shares of the shareholders in Shanghai Xiao-I, and thus Shanghai Rongzhi became the new shareholder of Shanghai Xiao-I. Pursuant to the VIE agreements, Shanghai Rongzhi signed Exclusive Call Option Agreement, Share Interest Pledge Agreement, and Power of Attorney Agreement separately with Zhizhen Technology and Shanghai Xiao-I on January 24, 2024. The provisions of these agreements are substantively consistent with the text of the VIE Agreements signed on March 29, 2019.
The VIE structure is used to provide investors with exposure to foreign investment in China-based companies where Chinese law prohibits direct foreign investment in the operating companies. Xiao-I has evaluated the guidance in FASB ASC 810 and determined that Xiao-I is the primary beneficiary of the VIE, for accounting purposes, based upon such contractual arrangements. ASC 810 requires a VIE to be consolidated if the company is subject to a majority of the risk of loss for the VIE or is entitled to receive a majority of the VIE’s residual returns. A VIE is an entity in which a company or its WFOE, through contractual arrangements, is fully and exclusively responsible for the management of the entity, absorbs all risk of losses of the entity (excluding non-controlling interests), receives the benefits of the entity that could be significant to the entity (excluding non-controlling interests), and has the exclusive right to exercise all voting rights of the entity, and therefore the company or its WFOE is the primary beneficiary of the entity for accounting purposes. Under ASC 810, a reporting entity has a controlling financial interest in a VIE, and must consolidate that VIE, if the reporting entity has both of the following characteristics: (a) the power to direct the activities of the VIE that most significantly affect the VIE’s economic performance; and (b) the obligation to absorb losses, or the right to receive benefits, that could potentially be significant to the VIE. Through the VIE agreements, the Company is deemed the primary beneficiary of the VIE for accounting purposes. The VIE has no assets that are collateral for or restricted solely to settle its obligations. The creditors of VIE do not have recourse to the Company’s general credit. Accordingly, under U.S. GAAP, the results of the PRC operating entities are consolidated in Xiao-I’s financial statements.
However, investors will not and may never hold equity interests in the PRC operating entities. The VIE Agreements may not be effective in providing control over Shanghai Xiao-I. Uncertainties exist as to Xiao-I’s ability to enforce the VIE Agreements, and the VIE Agreements have not been tested in a court of law. If the VIE or its shareholders fail to perform their respective obligations under the contractual arrangements, Xiao-I may have to incur substantial costs and expend additional resources to enforce such arrangements. The Chinese regulatory authorities could disallow this VIE structure, which would likely result in a material change in the PRC operating entities’ operations and the value of Xiao-I’s ADSs, including that it could cause the value of such securities to significantly decline or become worthless. See “Risk Factors — Risks Relating to Our Corporate Structure.”
Subscription Agreement
On December 13, 2023, Xiao-I issued 3,700,000 preferred shares, each with a par value of US$0.00005 (the “Preferred Shares”) to ZunTian Holding Limited (“ZunTian”), an existing shareholder of Xiao-I (the “Issuance”). ZunTian is a BVI-incorporated company wholly owned and controlled by Mr. Hui Yuan (“Mr. Yuan”). Mr. Yuan is the CEO and Chairman of the Company. Each Preferred Share confers on the holder thereof the right to twenty (20) votes and holders of the Preferred Shares shall at all times vote together with holders of ordinary shares of the Company as one class on all resolutions submitted to a vote by the members of the Company save where a separate class meeting is required by law. The Issuance is subject to the Subscription Agreement, between Xiao-I and ZunTian dated December 13, 2023, which was subsequently amended on April 4, 2024, to clarify that the Preferred Shares shall not confer any other rights, including, without limitation, dividend or liquidation rights or any other financial or economic rights.
Consolidation
Xiao-I conducts substantially all of its business in China through Shanghai Xiao-I, the VIE, due to PRC legal restrictions of foreign ownership in certain sectors. Substantially all of Xiao-I’s revenues, costs and net income in China are directly or indirectly generated through the VIE. Xiao-I, through its indirect wholly owned subsidiary, Zhizhen Technology, has signed various agreements with the VIE and shareholders of the VIE to allow the transfer of economic benefits from the VIE to Zhizhen Technology and to direct the activities of the VIE. Total assets and liabilities presented on Xiao-I’s consolidated balance sheets and revenue, expense, net income presented on consolidated statement of operations and comprehensive income as well as the cash flow from operating, investing and financing activities presented on the consolidated statement of cash flows are the financial position, operation and cash flow of the PRC operating entities (excluding non-controlling interests). The Company has not provided any financial support to the PRC operating entities for the fiscal years ended at December 31, 2022, but transferred cash through other subsidiaries and WFOE to VIE and its consolidated subsidiaries in 2023 and 2024, and the variable interest entities accounted for an aggregate of 96%, 83% and 98% of the Company’s total assets in 2022, 2023 and 2024, respectively. As of December 31, 2023 and 2024, US$688,277 and US$461,382 of cash and cash equivalents were denominated in RMB, respectively.
Xiao-I and its directly and indirectly wholly owned subsidiaries, AI Plus, Xiao-I Technology and Zhizhen Technology do not have any substantial assets or liabilities or result of operations. The following table sets forth the assets, liabilities, results of operations and changes in cash, cash equivalents of the PRC operating entities, which were included in the Company’s consolidated balance sheets and statements of comprehensive income/(loss) and statements of cash flows with intercompany transactions eliminated:
| For the year ended December 31, 2022 | ||||||||||||||||||||||||
| Condensed Consolidating Schedule of Results of Operations | Parent | VIE and its consolidated subsidiaries |
WFOE | Other Subsidiaries | Elimination Adjustments | Consolidated Total | ||||||||||||||||||
| (in U.S. dollars) | ||||||||||||||||||||||||
| Net revenues | - | 48,184,958 | - | - | - | 48,184,958 | ||||||||||||||||||
| Cost of revenues | - | (17,379,144 | ) | - | - | - | (17,379,144 | ) | ||||||||||||||||
| Gross profit | - | 30,805,814 | - | - | - | 30,805,814 | ||||||||||||||||||
| Operating expenses | - | (33,941,593 | ) | - | - | - | (33,941,593 | ) | ||||||||||||||||
| Income of VIE and VIE’s subsidiaries absorbed by WFOE | - | - | (5,898,535 | ) | - | 5,898,535 | - | |||||||||||||||||
| Share of income in subsidiaries | (5,898,535 | ) | - | - | - | 5,898,535 | - | |||||||||||||||||
| Total operating expenses | (5,898,535 | ) | (33,941,593 | ) | (5,898,535 | ) | - | 11,797,070 | (33,941,593 | ) | ||||||||||||||
| Loss from operations | (5,898,535 | ) | (3,135,779 | ) | (5,898,535 | ) | - | 11,797,070 | (3,135,779 | ) | ||||||||||||||
| Other loss | - | (2,173,328 | ) | (35,550 | ) | (2 | ) | - | (2,208,880 | ) | ||||||||||||||
| Income tax expenses | - | (660,655 | ) | - | - | - | (660,655 | ) | ||||||||||||||||
| Net loss | (5,898,535 | ) | (5,969,762 | ) | (5,934,085 | ) | (2 | ) | 11,797,070 | (6,005,314 | ) | |||||||||||||
| Net loss attributable to non-controlling interests | - | (106,779 | ) | - | - | - | (106,779 | ) | ||||||||||||||||
| Net loss attributable to XIAO-I CORPORATION shareholders | (5,898,535 | ) | (5,898,535 | ) | (5,934,085 | ) | (2 | ) | 11,797,070 | (5,898,535 | ) | |||||||||||||
| For the year ended December 31, 2022 | ||||||||||||||||||||||||
| Condensed Consolidating Schedule of Cash Flows | Parent | VIEs and their consolidated subsidiaries |
WFOE | Other Subsidiaries |
Elimination Adjustments |
Consolidated Total |
||||||||||||||||||
| (in U.S. dollars) | ||||||||||||||||||||||||
| Net cash used in operating activities | (1 | ) | (10,923,345 | ) | - | - | - | (10,923,346 | ) | |||||||||||||||
| Net cash used in investing activities | - | (107,122 | ) | (2,749,294 | ) | - | - | (2,856,416 | ) | |||||||||||||||
| Net cash provided by financing activities | - | 10,757,306 | 2,749,294 | - | - | 13,506,600 | ||||||||||||||||||
| Effect of exchange rate changes | - | (12,435 | ) | (4 | ) | - | - | (12,439 | ) | |||||||||||||||
| Net change in cash, cash equivalents and restricted cash | (1 | ) | (285,596 | ) | - | (4 | ) | - | (285,601 | ) | ||||||||||||||
| Cash, cash equivalents and restricted cash, at beginning of year | 1,105 | 1,310,737 | - | 4 | - | 1,311,846 | ||||||||||||||||||
| Cash, cash equivalents and restricted cash, at end of year | 1,104 | 1,025,141 | - | - | - | 1,026,245 | ||||||||||||||||||
| As of December 31, 2023 | ||||||||||||||||||||||||
| Condensed Consolidating Schedule of Financial Position | Parent | VIE and its consolidated subsidiaries |
WFOE | Other Subsidiaries |
Elimination Adjustments |
Consolidated Total |
||||||||||||||||||
| (in U.S. dollars) | ||||||||||||||||||||||||
| Assets | ||||||||||||||||||||||||
| Current assets: | ||||||||||||||||||||||||
| Cash and cash equivalents | 1,889 | 890,365 | 9,145 | 663,143 | - | 1,564,542 | ||||||||||||||||||
| Restricted cash | - | 20,676 | - | - | - | 20,676 | ||||||||||||||||||
| Accounts receivable, net | - | 28,326,985 | - | - | - | 28,326,985 | ||||||||||||||||||
| Inventories | - | 67,826 | - | - | - | 67,826 | ||||||||||||||||||
| Contract costs | - | 1,691,293 | - | - | - | 1,691,293 | ||||||||||||||||||
| Advance to suppliers | - | 1,134,529 | 15,113 | - | - | 1,149,642 | ||||||||||||||||||
| Prepaid expenses and other current assets, net | 2,493,301 | 1,665,653 | 24,632,707 | 17,983,479 | (41,541,587 | ) | 5,233,553 | |||||||||||||||||
| Amount due from intercompany-current | 17,656,465 | 748,183 | - | - | (18,404,648 | ) | - | |||||||||||||||||
| Total current assets | 20,151,655 | 34,545,510 | 24,656,965 | 18,646,622 | (59,946,235 | ) | 38,054,517 | |||||||||||||||||
| Non-current assets: | ||||||||||||||||||||||||
| Property and equipment, net | - | 1,913,693 | 211,936 | - | - | 2,125,629 | ||||||||||||||||||
| Intangible assets, net | - | 212,445 | - | - | - | 212,445 | ||||||||||||||||||
| Long-term investment | - | 964,250 | 1,686,209 | - | (1 | ) | 2,650,458 | |||||||||||||||||
| Investment in subsidiaries | - | - | - | 23,163,931 | (23,163,931 | ) | - | |||||||||||||||||
| Right of use assets | - | 173,879 | 2,257,596 | - | - | 2,431,475 | ||||||||||||||||||
| Prepaid expenses and other non-current assets | - | 3,710,351 | 290,007 | - | 2,999,999 | 7,000,357 | ||||||||||||||||||
| Amount due from related parties-non current | - | 13,859,350 | 15,582 | - | (15,582 | ) | 13,859,350 | |||||||||||||||||
| Total non-current assets | - | 20,833,968 | 4,461,330 | 23,163,931 | (20,179,515 | ) | 28,279,714 | |||||||||||||||||
| - | ||||||||||||||||||||||||
| TOTAL ASSETS | 20,151,655 | 55,379,478 | 29,118,295 | 41,810,553 | (80,125,750 | ) | 66,334,231 | |||||||||||||||||
| Liabilities | ||||||||||||||||||||||||
| Current liabilities: | ||||||||||||||||||||||||
| Short-term borrowings | - | 26,760,940 | - | - | - | 26,760,940 | ||||||||||||||||||
| Accounts payable | 34,277 | 13,210,566 | 101,495 | 328,000 | 1 | 13,674,339 | ||||||||||||||||||
| Amount due to related parties-current | - | 704,947 | - | - | - | 704,947 | ||||||||||||||||||
| Deferred revenue | - | 1,654,145 | - | - | - | 1,654,145 | ||||||||||||||||||
| Accrued expenses and other current liabilities | 347,014 | 13,295,209 | 27,160 | 33,456,901 | (33,188,031 | ) | 13,938,253 | |||||||||||||||||
| Lease liabilities, current | - | 93,284 | 836,470 | - | 1 | 929,755 | ||||||||||||||||||
| Deficit of VIE and VIE’s subsidiaries absorbed by WFOE | - | - | 36,321,088 | - | (36,321,088 | ) | - | |||||||||||||||||
| Investment deficit in subsidiaries | 24,469,459 | - | - | - | (24,469,459 | ) | - | |||||||||||||||||
| Amount due to intercompany-current | 164,593 | 26,864,085 | - | - | (27,028,678 | ) | - | |||||||||||||||||
| Total current liabilities | 25,015,343 | 82,583,176 | 37,286,213 | 33,784,901 | (121,007,254 | ) | 57,662,379 | |||||||||||||||||
| Non-current liabilities: | ||||||||||||||||||||||||
| Amount due to related parties-non current | - | 7,505,290 | - | 400,000 | - | 7,905,290 | ||||||||||||||||||
| Accrued liabilities, non-current | - | 5,153,803 | - | - | 2,605,671 | ) | 7,759,474 | |||||||||||||||||
| Amount due to intercompany, non-current | - | - | 2,605,671 | (2,605,671 | ) | - | ||||||||||||||||||
| Lease liabilities, non-current | - | 61,471 | 1,412,480 | - | (1 | ) | 1,473,950 | |||||||||||||||||
| Total non-current liabilities | - | 12,720,564 | 4,018,151 | 400,000 | (1 | ) | 17,138,714 | |||||||||||||||||
| TOTAL LIABILITIES | 25,015,343 | 95,303,740 | 41,304,364 | 34,184,901 | (121,007,255 | ) | 74,801,093 | |||||||||||||||||
| Shareholders’ deficit | ||||||||||||||||||||||||
| Ordinary shares | 1,201 | - | - | - | - | 1,201 | ||||||||||||||||||
| Preferred shares | 185 | - | - | - | - | 185 | ||||||||||||||||||
| Additional paid-in capital | 108,729,047 | 73,978,700 | 24,459,360 | 20,350,000 | (118,788,060 | ) | 108,729,047 | |||||||||||||||||
| Statutory reserve | 237,486 | 237,486 | - | - | (237,486 | ) | 237,486 | |||||||||||||||||
| Accumulated deficit | (110,833,045 | ) | (107,821,825 | ) | (36,648,068 | ) | (12,724,348 | ) | 157,194,241 | (110,833,045 | ) | |||||||||||||
| Accumulated other comprehensive loss | (2,998,562 | ) | (2,715,449 | ) | 2,639 | - | 2,712,810 | (2,998,562 | ) | |||||||||||||||
| XIAO-I CORPORATION shareholders’ deficit | (4,863,688 | ) | (36,321,088 | ) | (12,186,069 | ) | 7,625,652 | 40,881,505 | (4,863,688 | ) | ||||||||||||||
| Non-controlling interests | - | (3,603,174 | ) | - | - | - | (3,603,174 | ) | ||||||||||||||||
| Total shareholders’ deficit | (4,863,688 | ) | (39,924,262 | ) | (12,186,069 | ) | 7,625,652 | 40,881,505 | (8,466,862 | ) | ||||||||||||||
| TOTAL LIABILITIES AND SHAREHOLDERS’ DEFICIT | 20,151,655 | 55,379,478 | 29,118,295 | 41,810,553 | (80,125,750 | ) | 66,334,231 | |||||||||||||||||
| For the year ended December 31, 2023 | ||||||||||||||||||||||||
| Condensed Consolidating Schedule of Results of Operations | Parent | VIE and its consolidated subsidiaries |
WFOE | Other Subsidiaries |
Elimination Adjustments |
Consolidated Total |
||||||||||||||||||
| (in U.S. dollars) | ||||||||||||||||||||||||
| Net revenues | - | 59,165,259 | - | - | - | 59,165,259 | ||||||||||||||||||
| Cost of revenues | - | (19,741,689 | ) | - | - | - | (19,741,689 | ) | ||||||||||||||||
| Gross profit | - | 39,423,570 | - | - | - | 39,423,570 | ||||||||||||||||||
| Operating expenses | (2,307,368 | ) | (58,274,909 | ) | (221,950 | ) | (541,525 | ) | - | (61,345,752 | ) | |||||||||||||
| Income of VIE and VIE’s subsidiaries absorbed by WFOE | - | - | (23,486,141 | ) | - | 23,486,141 | - | |||||||||||||||||
| Share of income in subsidiaries | (24,315,847 | ) | - | - | (23,777,571 | ) | 48,093,418 | - | ||||||||||||||||
| Total operating expenses | (26,623,215 | ) | (58,274,909 | ) | (23,708,091 | ) | (24,319,096 | ) | 71,579,559 | (61,345,752 | ) | |||||||||||||
| Income from operations | (26,623,215 | ) | (18,851,339 | ) | (23,708,091 | ) | (24,319,096 | ) | 71,579,559 | (21,922,182 | ) | |||||||||||||
| Other loss | 161,408 | (1,391,071 | ) | (69,480 | ) | 3,249 | - | (1,295,894 | ) | |||||||||||||||
| Income tax expenses | - | (3,787,692 | ) | - | - | - | (3,787,692 | ) | ||||||||||||||||
| Net income | (26,461,807 | ) | (24,030,102 | ) | (23,777,571 | ) | (24,315,847 | ) | 71,579,559 | (27,005,768 | ) | |||||||||||||
| Net loss attributable to non-controlling interests | - | (543,961 | ) | - | - | - | (543,961 | ) | ||||||||||||||||
| Net income attributable to XIAO-I CORPORATION shareholders | (23,486,141 | ) | (23,486,141 | ) | (23,777,571 | ) | (24,315,847 | ) | 71,579,559 | (23,486,141 | ) | |||||||||||||
| For the year ended December 31, 2023 | ||||||||||||||||||||||||
| Condensed Consolidating Schedule of Cash Flows | Parent | VIEs and their consolidated subsidiaries |
WFOE | Other Subsidiaries |
Elimination Adjustments |
Consolidated Total |
||||||||||||||||||
| (in U.S. dollars) | ||||||||||||||||||||||||
| Net cash (used in) provided by operating activities | (21,749,842 | ) | 15,185,225 | (24,233,134 | ) | 15,263,143 | (254,890 | ) | (15,789,498 | ) | ||||||||||||||
| Net cash used in investing activities | (13,000,000 | ) | (16,842,456 | ) | (217,358 | ) | (35,350,000 | ) | 45,350,000 | (20,059,814 | ) | |||||||||||||
| Net cash provided by financing activities | 34,750,627 | 1,322,448 | 24,459,360 | 20,750,000 | (44,809,360 | ) | 36,473,075 | |||||||||||||||||
| Effect of exchange rate changes | - | 200,007 | 277 | - | (285,750 | ) | (85,466 | ) | ||||||||||||||||
| Net change in cash, cash equivalents and restricted cash | 785 | (134,776 | ) | 9,145 | 663,143 | - | 538,297 | |||||||||||||||||
| Cash, cash equivalents and restricted cash, at beginning of year | 1,104 | 1,025,141 | - | - | - | 1,026,245 | ||||||||||||||||||
| Cash, cash equivalents and restricted cash, at end of year | 1,889 | 890,365 | 9,145 | 663,143 | - | 1,564,542 | ||||||||||||||||||
| As of December 31, 2024 | ||||||||||||||||||||||||
| Condensed Consolidating Schedule of Financial Position | Parent | VIE and its consolidated subsidiaries |
WFOE | Other Subsidiaries |
Elimination Adjustments |
Consolidated Total |
||||||||||||||||||
| (in U.S. dollars) | ||||||||||||||||||||||||
| Assets | ||||||||||||||||||||||||
| Current assets: | ||||||||||||||||||||||||
| Cash and cash equivalents | 2,442 | 566,544 | 7,802 | 269,805 | - | 846,593 | ||||||||||||||||||
| Accounts receivable, net | - | 55,522,880 | - | 20,137 | - | 55,543,017 | ||||||||||||||||||
| Amounts due from related parties | - | 13,587,536 | - | - | - | 13,587,536 | ||||||||||||||||||
| Inventories | - | 10,724 | 3,638 | - | - | 14,362 | ||||||||||||||||||
| Contract costs | - | 2,357,950 | - | 150,000 | (5,272 | ) | 2,502,678 | |||||||||||||||||
| Advance to suppliers | - | 3,205,098 | - | - | - | 3,205,098 | ||||||||||||||||||
| Prepaid expenses and other current assets, net | 49,049 | 413,579 | 225,104 | 105,000 | - | 792,732 | ||||||||||||||||||
| Amount due from intercompany-current | 32,055,968 | 2,063,000 | 27,495,150 | 3,566,962 | (65,181,080 | ) | - | |||||||||||||||||
| Total current assets | 32,107,459 | 77,727,311 | 27,731,694 | 4,111,904 | (65,186,352 | ) | 76,492,016 | |||||||||||||||||
| Non-current assets: | ||||||||||||||||||||||||
| Property and equipment, net | - | 1,777,249 | 90,487 | - | - | 1,867,736 | ||||||||||||||||||
| Intangible assets, net | - | 140,366 | 3,004 | - | - | 143,370 | ||||||||||||||||||
| Long-term investment | - | 937,909 | 1,559,685 | - | - | 2,497,594 | ||||||||||||||||||
| Investment in subsidiaries | - | - | 16,672,470 | (16,672,470 | ) | - | ||||||||||||||||||
| Right of use assets | - | 66,913 | 766,117 | - | - | 833,030 | ||||||||||||||||||
| Prepaid expenses and other non-current assets | - | 3,558,515 | 119,213 | - | - | 3,677,728 | ||||||||||||||||||
| Amount due from related parties-non current | - | - | - | - | - | - | ||||||||||||||||||
| Total non-current assets | - | 6,480,952 | 2,538,506 | 16,672,470 | (16,672,470 | ) | 9,019,458 | |||||||||||||||||
| TOTAL ASSETS | 32,107,459 | 84,208,263 | 30,270,200 | 20,784,374 | (81,858,822 | ) | 85,511,474 | |||||||||||||||||
| Liabilities | ||||||||||||||||||||||||
| Current liabilities: | ||||||||||||||||||||||||
| Short-term borrowings | - | 32,879,865 | - | - | - | 32,879,865 | ||||||||||||||||||
| Accounts payable | 38,412 | 26,740,606 | 32,421 | 320,000 | - | 27,131,439 | ||||||||||||||||||
| Amount due to related parties-current | - | 67,068 | - | 150,000 | - | 217,068 | ||||||||||||||||||
| Deferred revenue | - | 2,385,228 | - | - | - | 2,385,228 | ||||||||||||||||||
| Convertible loans | 216,756 | - | - | - | - | 216,756 | ||||||||||||||||||
| Accrued expenses and other current liabilities | 335,563 | 22,173,896 | 741,023 | 624,560 | (585,589 | ) | 23,289,453 | |||||||||||||||||
| Lease liabilities, current | - | 57,545 | 426,113 | - | - | 483,658 | ||||||||||||||||||
| Deficit of VIE and VIE’s subsidiaries absorbed by WFOE | - | - | 39,456,318 | - | (39,456,318 | ) | - | |||||||||||||||||
| Investment deficit in subsidiaries | 43,544,549 | - | - | - | (43,544,549 | ) | - | |||||||||||||||||
| Amount due to intercompany-current | 174,593 | 31,080,404 | 171,403 | 33,177,069 | (64,603,469 | ) | - | |||||||||||||||||
| Total current liabilities | 44,309,873 | 115,384,612 | 40,827,278 | 34,271,629 | (148,189,925 | ) | 86,603,467 | |||||||||||||||||
| Non-current liabilities: | ||||||||||||||||||||||||
| Amount due to related parties-non current | - | 7,336,833 | - | - | - | 7,336,833 | ||||||||||||||||||
| Accrued liabilities, non-current | - | 4,508,695 | 2,534,490 | - | - | 7,043,185 | ||||||||||||||||||
| Lease liabilities, non-current | - | - | 295,962 | - | - | 295,962 | ||||||||||||||||||
| Total non-current liabilities | - | 11,845,528 | 2,830,452 | - | - | 14,675,980 | ||||||||||||||||||
| TOTAL LIABILITIES | 44,309,873 | 127,230,140 | 43,657,730 | 34,271,629 | (148,189,925 | ) | 101,279,447 | |||||||||||||||||
| Shareholders’ deficit | ||||||||||||||||||||||||
| Ordinary shares | 1,598 | - | - | - | - | 1,598 | ||||||||||||||||||
| Preferred shares | 185 | - | - | - | - | 185 | ||||||||||||||||||
| Additional paid-in capital | 115,745,140 | 73,978,700 | 29,225,626 | 240,000 | (103,444,326 | ) | 115,745,140 | |||||||||||||||||
| Statutory reserve | 237,486 | 237,486 | - | - | (237,486 | ) | 237,486 | |||||||||||||||||
| Accumulated deficit | (125,338,509 | ) | (112,035,976 | ) | (41,987,769 | ) | (13,727,255 | ) | 167,751,000 | (125,338,509 | ) | |||||||||||||
| Accumulated other comprehensive loss | (2,848,314 | ) | (1,636,528 | ) | (625,387 | ) | - | 2,261,915 | (2,848,314 | ) | ||||||||||||||
| XIAO-I CORPORATION shareholders’ deficit | (12,202,414 | ) | (39,456,318 | ) | (13,387,530 | ) | (13,487,255 | ) | 66,331,103 | (12,202,414 | ) | |||||||||||||
| Non-controlling interests | - | (3,565,559 | ) | - | - | - | (3,565,559 | ) | ||||||||||||||||
| Total shareholders’ deficit | (12,202,414 | ) | (43,021,877 | ) | (13,387,530 | ) | (13,487,255 | ) | 66,331,103 | (15,767,973 | ) | |||||||||||||
| TOTAL LIABILITIES AND SHAREHOLDERS’ DEFICIT | 32,107,459 | 84,208,263 | 30,270,200 | 20,784,374 | (81,858,822 | ) | 85,511,474 | |||||||||||||||||
| For the year ended December 31, 2024 | ||||||||||||||||||||||||
| Condensed Consolidating Schedule of Results of Operations | Parent | VIE and its consolidated subsidiaries |
WFOE | Other Subsidiaries | Elimination Adjustments | Consolidated Total | ||||||||||||||||||
| (in U.S. dollars) | ||||||||||||||||||||||||
| Net revenues | - | 71,030,671 | 1,311,056 | 3,111,639 | (5,139,051 | ) | 70,314,315 | |||||||||||||||||
| Cost of revenues | - | (22,261,142 | ) | (79,267 | ) | (2,454,526 | ) | 2,530,167 | (22,264,768 | ) | ||||||||||||||
| Gross profit | - | 48,769,529 | 1,231,789 | 657,113 | (2,608,884 | ) | 48,049,547 | |||||||||||||||||
| Operating expenses | (8,381,108 | ) | (51,453,460 | ) | (3,254,279 | ) | (453,846 | ) | 2,622,112 | (60,920,581 | ) | |||||||||||||
| Loss of VIE and VIE’s subsidiaries absorbed by WFOE | - | - | (4,214,151 | ) | - | 4,214,151 | - | |||||||||||||||||
| Share of loss in subsidiaries | (6,225,339 | ) | - | - | (6,418,622 | ) | 12,643,961 | - | ||||||||||||||||
| Total operating expenses | (14,606,447 | ) | (51,453,460 | ) | (7,468,430 | ) | (6,872,468 | ) | 19,480,224 | (60,920,581 | ) | |||||||||||||
| Loss from operations | (14,606,447 | ) | (2,683,931 | ) | (6,236,641 | ) | (6,215,355 | ) | 16,871,340 | (12,871,034 | ) | |||||||||||||
| Other income/(loss) | 100,983 | (1,576,084 | ) | (181,981 | ) | (4,711 | ) | (18,501 | ) | (1,680,294 | ) | |||||||||||||
| Income tax expenses | - | - | - | - | - | - | ||||||||||||||||||
| Net loss | (14,505,464 | ) | (4,260,015 | ) | (6,418,622 | ) | (6,220,066 | ) | 16,852,839 | (14,551,328 | ) | |||||||||||||
| Net loss attributable to non-controlling interests | - | (45,864 | ) | - | - | - | (45,864 | ) | ||||||||||||||||
| Net loss attributable to XIAO-I CORPORATION shareholders | (14,505,464 | ) | (4,214,151 | ) | (6,418,622 | ) | (6,220,066 | ) | 16,852,839 | (14,505,464 | ) | |||||||||||||
| For the year ended December 31, 2024 | ||||||||||||||||||||||||
| Condensed Consolidating Schedule of Cash Flows | Parent | VIEs and their consolidated subsidiaries |
WFOE | Other Subsidiaries |
Elimination Adjustments |
Consolidated Total |
||||||||||||||||||
| (in U.S. dollars) | ||||||||||||||||||||||||
| Net cash (used in) provided by operating activities | (5,476,392 | ) | (10,504,500 | ) | (4,101,611 | ) | 14,697,338 | (9,753,084 | ) | (15,138,249 | ) | |||||||||||||
| Net cash (used in) provided by investing activities | - | (465,451 | ) | (3,120 | ) | 5,290,000 | (5,290,000 | ) | (468,571 | ) | ||||||||||||||
| Net cash provided by (used in) financing activities | 5,476,945 | 10,612,756 | 4,766,266 | (20,360,000 | ) | 15,343,734 | 15,839,701 | |||||||||||||||||
| Effect of exchange rate changes | - | 12,698 | (662,878 | ) | - | (300,650 | ) | (950,830 | ) | |||||||||||||||
| Net change in cash, cash equivalents and restricted cash | 553 | (344,497 | ) | (1,343 | ) | (372,662 | ) | - | (717,949 | ) | ||||||||||||||
| Cash, cash equivalents and restricted cash, at beginning of year | 1,889 | 911,041 | 9,145 | 642,467 | - | 1,564,542 | ||||||||||||||||||
| Cash, cash equivalents and restricted cash, at end of year | 2,442 | 566,544 | 7,802 | 269,805 | - | 846,593 | ||||||||||||||||||
For the years ended December 31, 2022, 2023 and 2024, the cash flows that have occurred between the Company, the VIE and its consolidated subsidiaries, WFOE which is the primary beneficiary of the VIE, and other subsidiaries are summarized as the following:
| For the years ended December 31, | ||||||||||||
| 2022 | 2023 | 2024 | ||||||||||
| Cash paid by Xiao-I Corporation to other subsidiaries | $ | - | $ | 27,897,826 | $ | 5,427,500 | ||||||
| Cash transfer from other subsidiaries to WFOE | - | 25,000,000 | 4,820,000 | |||||||||
| Cash transfer from WFOE to VIE and its consolidated subsidiaries | - | 24,504,585 | 4,936,837 | |||||||||
| Cash transfer from VIE and its consolidated subsidiaries to WFOE | - | 640,150 | 651,188 | |||||||||
| Cash transfer from VIE and its consolidated subsidiaries to other subsidiaries | - | 740,000 | 935,400 | |||||||||
| Cash transfer from WFOE to other subsidiaries | - | 576,205 | - | |||||||||
| Cash transfer from other subsidiaries to Xiao-I Corporation | $ | - | $ | 453,800 | $ | 1,596,500 | ||||||
From January 1, 2025 to the date of this annual report, cash was transferred among the Company, WFOE, other subsidiaries of the Company, the VIE and its consolidated subsidiaries, in the following manners: (i) the Company provided a total of US$3.60 million in cash to its other subsidiaries while other subsidiaries transferred US$0.17 million to the Company; (ii) WFOE provided a total of US$3.32 million to VIE and its subsidiaries while VIE and its subsidiaries transferred US$0.45 million to WFOE; (iii) WFOE and VIE and its subsidiaries transferred nil and US$0.12 million to other subsidiaries, respectively; and (iv) other subsidiaries transferred US$3.00 million to WFOE. The aforementioned cash transfers were generally for working capital purpose among the Company, WFOE, VIE and its consolidated subsidiaries, and other subsidiaries. Xiao-I intends to keep any future earnings to finance the expansion of its business, and it does not anticipate that any cash dividends will be paid in the foreseeable future.
The Company, WFOE, the VIE and its consolidated subsidiaries maintain cash management policies that dictate the purpose, amount, appropriate internal control procedures on the handling, depositing, receiving, transferring, safeguarding, and documentation and recording of cash transfers. Subject to the amounts of cash transfer and the nature of the use of funds, requisite internal approval shall be obtained prior to each cash transfer. Specifically, all transactions require the approval of the financial manager. As for the large quantity transactions, the Chief Financial Officer and Chief Executive Officer are required to conduct regular review and approve.
Xiao-I is a holding company with no operations of its own. It conducts its operations in China primarily through the PRC operating entities in China. As a result, although other means are available for Xiao-I to obtain financing at the holding company level, Xiao-I’s ability to pay dividends and other distributions to its shareholders and to service any debt it may incur may depend upon dividends and other distributions paid by Xiao-I’s PRC subsidiaries, which relies on dividends and other distributions paid by the PRC operating entities pursuant to the VIE Agreements. If any of these entities incurs debt on its own in the future, the instruments governing such debt may restrict its ability to pay dividends and other distributions to Xiao-I.
In addition, dividends and distributions from Xiao-I’s PRC subsidiaries and the VIE are subject to regulations and restrictions on dividends and payment to parties outside of China. Applicable PRC law permits payment of dividends to Xiao-I by WFOE only out of net income, if any, determined in accordance with PRC accounting standards and regulations. A PRC company is not permitted to distribute any profits until any losses from prior fiscal years have been offset by general reserve fund and profits (if general reserve fund is not enough). Profits retained from prior fiscal years may be distributed together with distributable profits from the current fiscal year. In addition, registered share capital and capital reserve accounts are also restricted from withdrawal in the PRC, up to the amount of net assets held in each operating subsidiary. In contrast, there is presently no foreign exchange control or restrictions on capital flows into and out of Hong Kong. Hence, Xiao-I’s Hong Kong subsidiary is able to transfer cash without any limitation to the Cayman Islands under normal circumstances. As a result of these PRC laws and regulations, the PRC operating entities are restricted in their ability to transfer a portion of their net assets to the Company.
Moreover, the transfer of funds among the PRC operating entities are subject to the Provisions on Private Lending Cases, which was implemented on January 1, 2021 to regulate the financing activities between natural persons, legal persons and unincorporated organizations. The Provisions on Private Lending Cases does not prohibit using cash generated from one PRC operating entity to fund another affiliated PRC operating entity’s operations. Xiao-I, its subsidiaries or the PRC operating entities have not been notified of any other restriction which could limit the PRC operating entities’ ability to transfer cash among each other. In the future, cash proceeds from overseas financing activities, including the IPO proceeds, may be transferred by Xiao-I to AI Plus, and then transferred to Xiao-I Technology, and then transferred to WFOE via capital contribution or shareholder loans, as the case may be. Cash proceeds may flow to Shanghai Xiao-I from WFOE pursuant to certain contractual arrangements between WFOE and Shanghai Xiao-I as permitted by the applicable PRC regulations.
Under Cayman Islands law, a Cayman Islands company may pay a dividend on its shares out of either profit or share premium amount, provided that in no circumstances may a dividend be paid out of share premium if this would result in the company being unable to pay its debts due in the ordinary course of business. Xiao-I does not expect to pay dividends in the foreseeable future. If, however, it declares dividends on its Ordinary Shares, the depositary will pay holders the cash dividends and other distributions it receives on Xiao-I’s Ordinary Shares after deducting its fees and expenses in accordance with the terms set forth in the deposit agreement. If it determines to pay dividends on any of its Ordinary Shares in the future, as a holding company, it will rely on payments made from Shanghai Xiao-I to WFOE, pursuant to the VIE Agreements between them, and the distribution of such payments to Xiao-I Technology from WFOE, and then to AI Plus from Xiao-I Technology, and then to Xiao-I from AI Plus as dividends, unless it receives proceeds from future offerings. See “Risk Factors — Risks Relating to Doing Business in China — There are significant uncertainties under the EIT Law relating to the withholding tax liabilities of our PRC subsidiary, and dividends payable by our PRC subsidiary to our offshore subsidiaries may not qualify to enjoy certain treaty benefits.”
Other Related Party Transactions
The following provides descriptions of related party transactions based on (1) names of related parties and their relationships with the Company through its wholly owned subsidiaries, variable interest entity (“VIE”) and VIE’s subsidiaries (collectively, the “Group”), (2) amounts due from related parties, (3) amounts due to related parties and (4) nature of loans/transactions and interest rates of the loans. Unless otherwise specified, the equity interests described herein are calculated based on the total number of outstanding ordinary shares of the Company as of December 31, 2024.
Related parties
The following is a list of related parties which the Group has transactions with:
| No. | Name of Related Parties | Relationship | ||
| 1 | Zhejiang Baiqianyin Network Technology Co., Ltd (“Zhejiang Baiqianyin”) | An entity which has a common director of the Board of Directors with the Group | ||
| 2 | Shanghai Shenghan | An entity which the Group holds 16.56% equity interests | ||
| 3 | Shanghai Aoshu Enterprise Management Partnership (Limited Partnership) (“Shanghai Aoshu”) | An entity which is the Group’s employee stock ownership platform, and has a common director of the Board of Directors with the Group | ||
| 4 | Jiaxing Sound Core Intelligent Technology Co., Ltd | An entity which Shanghai Shenghan holds 20% equity interests | ||
| 5 | Hui Yuan | Chairman of the board, one of the major shareholders holding 10.24% (excluded the preferred shares) equity interests of the Company | ||
| 6 | Jiaxing Chiyu Investment Partnership (limited Partnership) | A predecessor shareholder which holds 5.44% equity interests of the Company | ||
| 7 | Haiyin Capital Investment (International) Limited | A predecessor shareholder which holds 5.18% equity interests of the Company | ||
| 8 | Zhizhen Guorui | An entity which the Group holds 26% equity interests | ||
| 9 | Shanghai Machinemind Intelligent Technology Co., Ltd. | An entity which the Group holds 18% equity interests |
Amounts due from related parties
Amounts due from related parties consisted of the following for the periods indicated:
| As of December 31, | ||||||||
| 2023 | 2024 | |||||||
| Due from related parties-current | ||||||||
| Other receivables | ||||||||
| Zhizhen Guorui (a) | $ | - | $ | 13,587,536 | ||||
| Shanghai Aoshu (b) | 19,796 | 19,255 | ||||||
| Credit losses provisions | (19,796 | ) | (19,255 | ) | ||||
| Subtotal-due from related parties-current | - | 13,587,536 | ||||||
| Due from related parties-non current | ||||||||
| Other receivables | ||||||||
| Zhizhen Guorui | $ | 13,859,350 | $ | - | ||||
| Subtotal-due from related parties-non current | 13,859,350 | - | ||||||
| Total | $ | 13,859,350 | $ | 13,587,536 | ||||
| (a). | The balance consisted of: |
| (i) | On March 31, 2023, the Group entered into agreement to provide a loan to Zhizhen Guorui, an equity investment of the Group, with a maximum amount of $14,084,705 (RMB100.0 million) and interest-free. As of December 31, 2024, the actual loan provided by the Group to Zhizhen Guorui amounted to $13,480,745 (RMB98.4 million). The Group anticipates that it will be able to repay the loan within one year. | |
| (ii) | The prepayment of $106,791 to Zhizhen Guorui for the purchase of technology development service. |
| (b). | Other receivable from Shanghai Aoshu was the payment to an employee on behalf of Shanghai Aoshu. For the year ended December 31, 2022, 2023 and 2024, the Group made full provision of receivables from Shanghai Aoshu; |
Amounts due to related parties
Amount due to related parties consisted of the following for the periods indicated:
| As of December 31, | ||||||||
| 2023 | 2024 | |||||||
| Due to related parties-current | ||||||||
| Accounts payable | ||||||||
| Shanghai Shenghan | $ | 83,036 | $ | 67,068 | ||||
| Zhizhen Guorui | 71,735 | - | ||||||
| Interest-free loans (c) | ||||||||
| Hui Yuan | - | 150,000 | ||||||
| Haiyin Capital Investment (International) Limited | $ | 127,635 | $ | - | ||||
| Jiaxing Chiyu Investment Partnership (limited Partnership) | 422,541 | - | ||||||
| Subtotal-due to related parties-current | 704,947 | 217,068 | ||||||
| Due to related parties-non current | ||||||||
| Hui Yuan(d) | $ | 7,905,290 | $ | 7,336,833 | ||||
| Subtotal-due to related parties-non current | 7,905,290 | 7,336,833 | ||||||
| Total | $ | 8,610,237 | $ | 7,553,901 | ||||
| (c) | The balance represents the advance funds from related parties for daily operational purposes. The funds are interest-free, unsecured and repayable on demand. |
| (d) | Hui Yuan provided several interest-free loans to the Group for its daily operation needs before 2022. In 2023, the Group entered into agreement with Hui Yuan to establish an annual interest rate for the outstanding loans. The interest shall be calculated at an annual rate of 6.8% based on the actual number of days used from January 1, 2023. The maturity of the loans from Hui Yuan will be extended based on mutual consent. As of December 31, 2023 and 2024, the corresponding balance due to Hui Yuan was $7,505,290 and $7,336,833, respectively. |
Significant transactions with related parties
| For the years ended December 31, | ||||||||||||
| Nature | 2022 | 2023 | 2024 | |||||||||
| Technology service fee payable | ||||||||||||
| Zhizhen Guorui | $ | 100,315 | $ | 661,010 | $ | 699,404 | ||||||
| Shanghai Shenghan | - | - | 7,991 | |||||||||
| Technology service fee paid | ||||||||||||
| Zhizhen Guorui | $ | - | $ | 684,412 | $ | 878,512 | ||||||
| Shanghai Shenghan | - | 112,980 | 21,888 | |||||||||
| Loans from a related party | ||||||||||||
| Hui Yuan | $ | - | $ | 400,000 | $ | - | ||||||
| Repayment of loans from a related party | ||||||||||||
| Hui Yuan | $ | - | $ | - | $ | 812,747 | ||||||
| Interest-free loans from related parties | ||||||||||||
| Zhejiang Baiqianyin | $ | 1,783,326 | $ | 290,076 | $ | - | ||||||
| Hui Yuan | 532,026 | - | 150,000 | |||||||||
| Interest-free loans repayment to related parties | ||||||||||||
| Jiaxing Chiyu Investment Partnership (limited Partnership) | $ | 297,221 | $ | - | $ | 416,916 | ||||||
| Hui Yuan | 169,416 | 1,355,760 | - | |||||||||
| Jiaxing Sound Core Intelligent Technology Co., LTD | 59,444 | 31,776 | - | |||||||||
| Zhejiang Baiqianyin | 1,788,230 | 141 | - | |||||||||
| Return of inventories to a related party | ||||||||||||
| Shanghai Shenghan | $ | 239,330 | $ | - | $ | - | ||||||
| Interest-free loans to a related party | ||||||||||||
| Zhizhen Guorui | $ | - | $ | 13,896,539 | $ | - | ||||||
| Debt relief | ||||||||||||
| Shanghai Machinemind Intelligent Technology Co., Ltd. | $ | 72,819 | $ | - | $ | - | ||||||
Arrangements with Our Executive Officers and Directors
Agreements with Our Non-Executive Directors
We have entered into an independent director agreement with one of our non-executive directors.
Indemnification Agreements
We have entered into indemnification agreements with each of our directors and executive officers. See “Item 6.B. Directors and Senior Management and Employees—Compensation—Limitation on Liability and Other Indemnification Matters.”
2025 Share Incentive Plan
See “Item 6.B. Director, Senior Management and Employees—Compensation—2025 Share Incentive Plan.”
2023 Share Incentive Plan
See “Item 6.B. Director, Senior Management and Employees—Compensation—2023 Share Incentive Plan.”
Related Person Transaction Policy
Our board of directors has adopted a written related party transactions policy setting forth the policies and procedures for the review and approval or ratification of related person transactions. This policy covers any transaction or proposed transactions between us and a related person that are material to us or the related person, including without limitation, purchases of goods or services by or from the related person or entities in which the related person has a material interest, indebtedness, guarantees of indebtedness and employment by us of a related person. In reviewing and approving any such transactions, our audit committee is tasked to consider all relevant facts and circumstances, including, but not limited to, whether the transaction is on terms comparable to those that could be obtained in an arm’s length transaction and the extent of the related person’s interest in the transaction.
C. Interests of Experts and Counsel.
Not applicable.
Item 8. Financial Information.
A. Consolidated Statements and Other Financial Information.
Please see Item 18. “Financial Statements” for our audited consolidated financial statements filed as part of this annual report.
Litigation
In the ordinary course of business, the Group may be subject to legal proceedings regarding contractual and employment relationships and a variety of other matters. The Group records contingent liabilities resulting from such claims, when a loss is assessed to be probable and the amount of the loss is reasonably estimable.
On June 26, 2024, a securities class action was filed in the Supreme Court of the State of New York, County of New York, against Xiao-I Corporation and certain of its officers and directors. Plaintiffs alleged violations of the Securities Act of 1933, asserting that the company’s IPO registration statement and prospectus contained materially misleading statements or omissions related to its AI capabilities and customer contracts. The action seeks unspecified damages and other relief. On September 13, 2024, plaintiffs filed an amended complaint expanding the allegations to include new information from Xiao-I’s subsequent SEC filings, arguing that post-IPO disclosures also failed to correct earlier misstatements. Xiao-I Corporation moved to dismiss the state court case on October 31, 2024, that motion was granted on April 24, 2025.
Separately, on October 15, 2024, a second securities class action lawsuit was filed in the U.S. District Court for the Southern District of New York alleging violations of both the Securities Act and the Securities Exchange Act of 1934. The complaint focuses on similar alleged misrepresentations in the IPO filings and alleges the company failed to disclose material risks about its technology and commercialization prospects. Xiao-I disclosed that it intends to vigorously contest both lawsuits. Xiao-I Corporation submitted pre-motion to dismiss letters on May 7, 2025, and motions to dismiss are due on June 9, 2025.
In addition, Xiao-I remains involved in a long-standing patent litigation with Apple Inc. Xiao-I claims that Apple’s Siri prod-uct infringes on its patented voice assistant technology. On August 3, 2020, Shanghai Xiao-I filed a lawsuit with the High People’s Court of Shanghai in China, against Apple Computer Trading (Shanghai) Co., Ltd., Apple, Inc., and Apple Computer Trading (Shanghai) Co., Ltd. (together, “Apple”), demanding that Apple cease its infringement of Shanghai Xiao-I’s intelligent assistant patent (ZL200410053749.9 invention patent) by its Siri (intelligent assistant) (the “Patent Infringement Case”). The lawsuit seeks various remedies, including but not limited to, requiring Apple to stop manufacturing, using, offering to sell, selling or importing products that infringe Shanghai Xiao-I’s patent, and a temporary claim amount of 10 billion yuan (RMB). On August 27, 2020, the High People’s Court of Shanghai formally accepted the Patent Infringement Case filed by Shanghai Xiao-I against Apple. On September 4, 2021, Shanghai Xiao-I filed a behavior preservation application (injunction) with the Shanghai High People’s Court, demanding Apple to immediately stop the patent infringement involving Siri, including but not limited to stopping the production, selling, offering to sell, importing or using of iPhone products that infringe Shanghai Xiao-I’s patent. On February 3, 2023, Apple filed a lawsuit against Shanghai Xiao-I with the Shanghai High People’s Court, requesting (i) confirmation that the iPhone SE, iPhone 12, and iPhone 13 series products equipped with Siri (the “products in question”) do not infringe on the patent rights of ZL200410053749.9 invention patent, and (ii) Shanghai Xiao-I to compensate the plaintiff for reasonable expenses, including lawyer fees, notarization fees, etc., totaling RMB 2 million currently.
On January 29, 2024, the Shanghai High Court decided to merge the above two cases for trial, and they are currently under review The Shanghai High Court held two hearings on September 24, 2024 and November 1, 2024. A verdict in the infringement case is pending as of the date of the most recent filing. Xiao-I emphasized that protecting its IP portfolio remains a critical strategic priority.
On March 27, 2023, the Beijing Intellectual Property Court notified that Apple Computer Trading (Shanghai) Co., Ltd. had filed a patent administrative lawsuit against the defendant China National Intellectual Property Administration and the third person, Shanghai Xiao-I, regarding the 58271 and 58272 Review Decision of Request for Invalidation. On June 28, 2024, the Beijing Intellectual Property Court ruled against Apple, confirming the validity of Xiao-I’s Chinese patent.
Furthermore, during 2024, Xiao-I is involved in labor disputes in China involving more than 40 former employees who were laid off as part of a workforce optimization initiative. The disputes primarily relate to claims for unpaid wages, social insurance contributions, housing fund payments, and severance compensation. The total amount of claims asserted exceeds RMB 5 million. Out of these disputes, more than 20 disputes are currently pending before local labor arbitration authorities and the rest has been concluded. The company is actively engaging with relevant agencies to seek resolution. While management does not currently expect the outcome to have a material adverse effect on its consolidated financial statements, the disputes could adversely affect employee morale, operational efficiency, or public perception.
In the opinion of management, there were no other pending or threatened claims and litigation as of December 31, 2024 and through the date of this annual report.
Dividend Policy
In the following discussion of dividend policy, “we,” “us,” or “our” refer to Xiao-I.
We have not previously declared or paid cash dividends and we have no plan to declare or pay any dividends in the near future on our shares. We currently intend to retain most, if not all, of our available funds and any future earnings to operate and expand our business. Any future determination related to a dividend policy will be made at the discretion of our board of directors, and subject to Cayman Islands law. Under Cayman Islands law, a Cayman Islands company may pay a dividend out of either profit or its share premium account, provided that in no circumstances may a dividend be paid out of share premium if this would result in the company being unable to pay its debts as they fall due in the ordinary course of business. Even if our board of directors decides to declare and pay dividends, the timing, amount and form of future dividends, if any, will be based upon conditions then existing, including our results of operations, financial condition, current and anticipated capital requirements, business prospects, contractual restrictions and other factors our board of directors deems relevant, and subject to the restrictions contained in any future financing instruments.
B. Significant Changes.
No significant change has occurred since the date of the financial statements included in this annual report.
Item 9. The Offer and Listing.
A. Offer and Listing Details.
Our ADSs are traded on the Nasdaq Global Market.
B. Plan of Distribution.
Not applicable.
C. Markets.
Our ADSs are listed on the Nasdaq Global Market under the symbol “AIXI.”
D. Selling Shareholders.
Not applicable.
E. Dilution.
Not applicable.
F. Expenses of the Issuer.
Not applicable.
Item 10. Additional Information.
A. Share Capital.
Not applicable.
B. Memorandum and Articles of Association.
The following are summaries of material provisions of our Memorandum and Articles of Association and of the Companies Act, insofar as they relate to the material terms of our Ordinary Shares.
Objects of Our Company. Under our Memorandum and Articles of Association, the objects of our Company are unrestricted, and we are capable of exercising all the functions of a natural person of full capacity irrespective of any question of corporate benefit, as provided by section 27(2) of the Companies Act.
Ordinary Shares. Our Ordinary Shares are issued in registered form and are issued when registered in our register of members. We may not issue shares to bearer. Our shareholders who are non-residents of the Cayman Islands may freely hold and vote their shares.
Dividends. The holders of our Ordinary Shares are entitled to such dividends as may be declared by our board of directors. Our Memorandum and Articles of Association provide that dividends may be declared and paid out of the funds of our Company lawfully available therefor. Under the laws of the Cayman Islands, our Company may pay a dividend out of either profit or share premium account; provided that in no circumstances may a dividend be paid out of above premium if this would result in our Company being unable to pay its debts as they fall due in the ordinary course of business.
Voting Rights. Voting at any meeting of shareholders is by show of hands unless a poll is demanded. A poll may be demanded by:
| ● | the chairperson of such meeting; |
| ● | by at least three shareholders present in person or by proxy for the time being entitled to vote at the meeting; |
| ● | by shareholder(s) present in person or by proxy representing not less than one-tenth of the total voting rights of all shareholders having the right to vote at the meeting; and |
| ● | by shareholder(s) present in person or by proxy and holding shares in us conferring a right to vote at the meeting being shares on which an aggregate sum has been paid up equal to not less than one-tenth of the total sum paid up on all shares conferring that right. |
An ordinary resolution to be passed at a meeting by the shareholders requires the affirmative vote of a simple majority of the votes attaching to the Ordinary Shares cast at a meeting, while a special resolution requires the affirmative vote of no less than two-thirds of the votes cast attaching to the issued and outstanding Ordinary Shares at a meeting. A special resolution will be required for important matters such as a change of name or making changes to our Memorandum and Articles of Association, a reduction of our share capital and the winding up of our Company. Our shareholders may, among other things, divide or combine their shares by ordinary resolution.
General Meetings of Shareholders. As a Cayman Islands exempted company, we are not obliged by the Companies Act to call shareholders’ annual general meetings. Our Memorandum and Articles of Association provide that we shall, if required by the Companies Act, in each year hold a general meeting as its annual general meeting, and shall specify the meeting as such in the notices calling it, and the annual general meeting shall be held at such time and place as may be determined by our directors. General meetings, including annual general meetings, may be held at such times and in any location in the world as may be determined by the Board. A general meeting or any class meeting may also be held by means of such telephone, electronic or other communication facilities as to permit all persons participating in the meeting to communicate with each other, and participation in such a meeting constitutes presence at such meeting.
Shareholders’ general meetings may be convened by the chairperson of our board of directors or by a majority of our board of directors. Advance notice of at least ten clear days is required for the convening of our annual general shareholders’ meeting (if any) and any other general meeting of our shareholders. A quorum required for any general meeting of shareholders consists of, at the time when the meeting proceeds to business, two shareholders holding shares which carry in aggregate (or representing by proxy) not less than one-third of all votes attaching to issued and outstanding shares in our Company entitled to vote at such general meeting.
Transfer of Ordinary Shares. Subject to the restrictions set out below, any of our shareholders may transfer all or any of his or her Ordinary Shares by an instrument of transfer in the usual or common form or in a form prescribed by Nasdaq Global Market or any other form approved by our board of directors. Notwithstanding the foregoing, Ordinary Shares may also be transferred in accordance with the applicable rules and regulations of Nasdaq Global Market.
Our board of directors may, in its absolute discretion, decline to register any transfer of any ordinary share which is not fully paid up or on which we have a lien. Our board of directors may also decline to register any transfer of any ordinary share unless:
| ● | the instrument of transfer is lodged with us, accompanied by the certificate for the Ordinary Shares to which it relates and such other evidence as our board of directors may reasonably require to show the right of the transferor to make the transfer; |
| ● | the instrument of transfer is in respect of only one class of Ordinary Shares; |
| ● | the instrument of transfer is properly stamped, if required; in the case of a transfer to joint holders, the number of joint holders to whom the ordinary share is to be transferred does not exceed four; and |
| ● | a fee of such maximum sum as the Nasdaq Global Market may determine to be payable or such lesser sum as our directors may from time to time require is paid to us in respect thereof. |
If our directors refuse to register a transfer they shall, within two months after the date on which the instrument of transfer was lodged, send to each of the transferor and the transferee notice of such refusal.
The registration of transfers may, after compliance with any notice required in accordance with the rules of the Nasdaq Global Market, be suspended and the register closed at such times and for such periods as our board of directors may from time to time determine; provided, however, that the registration of transfers shall not be suspended nor the register closed for more than 30 days in any year as our board may determine. The period of 30 days may be extended for a further period or periods not exceeding 30 days in respect of any year if approved by the shareholders by ordinary resolution.
Liquidation. On the winding up of our Company, if the assets available for distribution amongst our shareholders shall be more than sufficient to repay the whole of the share capital at the commencement of the winding up, the surplus shall be distributed amongst our shareholders in proportion to the par value of the shares held by them at the commencement of the winding up, subject to a deduction from those shares in respect of which there are monies due, of all monies payable to our Company for unpaid calls or otherwise. If our assets available for distribution are insufficient to repay all of the paid-up capital, such the assets will be distributed so that, as nearly as may be, the losses are borne by our shareholders in proportion to the par value of the shares held by them.
Calls on Shares and Forfeiture of Shares. Our board of directors may from time to time make calls upon shareholders for any amounts unpaid on their shares in a notice served to such shareholders at least 14 days prior to the specified time and place of payment. The shares that have been called upon and remain unpaid are subject to forfeiture.
Redemption, Repurchase and Surrender of Shares. We may issue shares on terms that such shares are subject to redemption, at our option or at the option of the holders of these shares, on such terms and in such manner, including out of capital, as may be determined by our board of directors. Our company may also repurchase any of our shares on such terms and in such manner as have been approved by our board of directors. Under the Companies Act, the redemption or repurchase of any share may be paid out of our Company’s profits, share premium or out of the proceeds of a new issue of shares made for the purpose of such redemption or repurchase, or out of capital if our Company can, immediately following such payment, pay its debts as they fall due in the ordinary course of business. In addition, under the Companies Act no such share may be redeemed or repurchased (a) unless it is fully paid up, (b) if such redemption or repurchase would result in there being no shares outstanding or (c) if the company has commenced liquidation. In addition, our Company may accept the surrender of any fully paid share for no consideration.
Variations of Rights of Shares. Whenever the capital of our Company is divided into different classes the rights attached to any such class may, subject to any rights or restrictions for the time being attached to any class, only be varied with the sanction of a resolution passed by a majority of two-thirds of the votes cast at a separate meeting of the holders of the shares of that class. The rights conferred upon the holders of the shares of any class issued with preferred or other rights shall not, unless otherwise expressly provided by the terms of issue of the shares of that class, be deemed to be varied by the creation, allotment or issue of further shares ranking pari passu with such existing class of shares.
Issuance of Additional Shares. Our Memorandum and Articles of Association authorizes our board of directors to issue additional Ordinary Shares from time to time as our board of directors shall determine, to the extent of available authorized but unissued shares.
Our Memorandum and Articles of Association also authorizes our board of directors to establish from time to time one or more series of preference shares and to determine, with respect to any series of preference shares, the terms and rights of that series, including, among other things:
| ● | the designation of the series; |
| ● | the number of shares of the series; |
| ● | the dividend rights, dividend rates, conversion rights, voting rights; and |
| ● | the rights and terms of redemption and liquidation preferences. |
Our board of directors may issue preference shares without action by our shareholders to the extent authorized but unissued. Issuance of these shares may dilute the voting power of holders of Ordinary Shares. On December 13, 2023, we issued 3,700,000 preferred shares, each with a par value of US$0.00005 to ZunTian Holding Limited, one of our then existing shareholders. Each preferred share confers a voting right equivalent to 20 votes. Aside from the weighted voting rights, these preferred shares do not carry any additional rights.
Inspection of Books and Records. Holders of our Ordinary Shares will have no general right under Cayman Islands law to inspect or obtain copies of our list of shareholders or our corporate records. However, Memorandum and Articles of Association have provisions that give our shareholders the right to inspect our register of shareholders without charge, and to receive our annual audited financial statements.
Anti-Takeover Provisions. Some provisions of our Memorandum and Articles of Association may discourage, delay or prevent a change of control of our Company or management that shareholders may consider favorable, including provisions that authorize our board of directors to issue preference shares in one or more series and to designate the price, rights, preferences, privileges and restrictions of such preference shares without any further vote or action by our shareholders. Further shareholders have no right under the Memorandum and Articles of Association to requisition and convene general meetings of shareholders.
However, under Cayman Islands law, our directors may only exercise the rights and powers granted to them under our Memorandum and Articles of Association for a proper purpose and for what they believe in good faith to be in the best interests of our Company.
Exempted Company. We are an exempted company with limited liability under the Companies Act. The Companies Act distinguishes between ordinary resident companies and exempted companies. Any company that is registered in the Cayman Islands but conducts business mainly outside of the Cayman Islands may apply to be registered as an exempted company. The requirements for an exempted company are essentially the same as for an ordinary company except that an exempted company:
| ● | does not have to file an annual return of its shareholders with the Registrar of Companies; |
| ● | is not required to open its register of members for inspection; |
| ● | does not have to hold an annual general meeting; |
| ● | may issue negotiable or bearer shares or shares with no par value; |
| ● | may obtain an undertaking against the imposition of any future taxation (such undertakings are usually given for 20 years in the first instance); |
| ● | may register by way of continuation in another jurisdiction and be deregistered in the Cayman Islands; |
| ● | may register as a limited duration company; and |
| ● | may register as a segregated portfolio company. |
“Limited liability” means that the liability of each shareholder is limited to the amount unpaid by the shareholder on that shareholder’s shares of the company (except in exceptional circumstances, such as involving fraud, the establishment of an agency relationship or an illegal or improper purpose or other circumstances in which a court may be prepared to pierce or lift the corporate veil).
Differences in Corporate Law
The Companies Act is derived, to a large extent, from the older Companies Acts of England but does not follow recent English statutory enactments and accordingly there are significant differences between the Companies Act and the current Companies Act of England. In addition, the Companies Act differs from laws applicable to U.S. corporations and their shareholders. Set forth below is a summary of the significant differences between the provisions of the Companies Act applicable to us and the laws applicable to companies incorporated in the United States and their shareholders.
Mergers and Similar Arrangements. The Companies Act permits mergers and consolidations between Cayman Islands companies and between Cayman Islands companies and non-Cayman Islands companies. For these purposes, (a) “merger” means the merging of two or more constituent companies and the vesting of their undertaking, property and liabilities in one of such companies as the surviving company, and (b) a “consolidation” means the combination of two or more constituent companies into a consolidated company and the vesting of the undertaking, property and liabilities of such companies to the consolidated company. In order to effect such a merger or consolidation, the directors of each constituent company must approve a written plan of merger or consolidation, which must then be authorized by (a) a special resolution of the shareholders of each constituent company, and (b) such other authorization, if any, as may be specified in such constituent company’s articles of association. The plan must be filed with the Registrar of Companies of the Cayman Islands together with a declaration as to the solvency of the consolidated or surviving company, a list of the assets and liabilities of each constituent company and an undertaking that a copy of the certificate of merger or consolidation will be given to the members and creditors of each constituent company and that notification of the merger or consolidation will be published in the Cayman Islands Gazette. Court approval is not required for a merger or consolidation which is effected in compliance with these statutory procedures.
A merger between a Cayman parent company and its Cayman subsidiary or subsidiaries does not require authorization by a resolution of shareholders of that Cayman subsidiary if a copy of the plan of merger is given to every member of that Cayman subsidiary to be merged unless that member agrees otherwise. For this purpose, a company is a “parent” of a subsidiary if it holds issued shares that together represent at least ninety percent (90)% of the votes at a general meeting of the subsidiary. The consent of each holder of a fixed or floating security interest over a constituent company is required unless this requirement is waived by a court in the Cayman Islands.
Save in certain limited circumstances, a shareholder of a Cayman constituent company who dissents from the merger or consolidation is entitled to payment of the fair value of his shares (which, if not agreed between the parties, will be determined by the Cayman Islands court) upon dissenting to the merger or consolidation, provided the dissenting shareholder complies strictly with the procedures set out in the Companies Act. The exercise of dissenter rights will preclude the exercise by the dissenting shareholder of any other rights to which he or she might otherwise be entitled by virtue of holding shares, save for the right to seek relief on the grounds that the merger or consolidation is void or unlawful.
Separate from the statutory provisions relating to mergers and consolidations, the Companies Act also contains statutory provisions that facilitate the reconstruction and amalgamation of companies by way of schemes of arrangement, provided that the arrangement is approved by seventy-five per cent in value of the members or class of members, as the case may be, with whom the arrangement is to be made and a majority in number of each class of creditors with whom the arrangement is to be made, and who must in addition represent seventy-five per cent in value of each such class of creditors, as the case may be, that are present and voting either in person or by proxy at a meeting, or meetings, convened for that purpose. The convening of the meetings and subsequently the arrangement must be sanctioned by the Grand Court of the Cayman Islands. While a dissenting shareholder has the right to express to the court the view that the transaction ought not to be approved, the court can be expected to approve the arrangement if it determines that:
| ● | the statutory provisions as to the required majority vote have been met; |
| ● | the shareholders have been fairly represented at the meeting in question and the statutory majority are acting bona fide without coercion of the minority to promote interests adverse to those of the class; |
| ● | the arrangement is such that may be reasonably approved by an intelligent and honest man of that class acting in respect of his interest; and |
| ● | the arrangement is not one that would more properly be sanctioned under some other provision of the Companies Act. |
The Companies Act also contains a statutory power of compulsory acquisition which may facilitate the “squeeze out” of a dissentient minority shareholder upon a tender offer. When a tender offer is made and accepted by holders of 90% of the shares affected within four months, the offeror may, within a two-month period commencing on the expiration of such four-month period, require the holders of the remaining shares to transfer such shares to the offeror on the terms of the offer. An objection can be made to the Grand Court of the Cayman Islands but this is unlikely to succeed in the case of an offer which has been so approved unless there is evidence of fraud, bad faith or collusion.
If an arrangement and reconstruction by way of scheme of arrangement is thus approved and sanctioned, or if a tender offer is made and accepted, in accordance with the foregoing statutory procedures, a dissenting shareholder would have no rights comparable to appraisal rights, save that objectors to a takeover offer may apply to the Grand Court of the Cayman Islands for various orders that the Grand Court of the Cayman Islands has a broad discretion to make, which would otherwise ordinarily be available to dissenting shareholders of Delaware corporations, providing rights to receive payment in cash for the judicially determined value of the shares.
The Companies Act also contains statutory provisions which provide that a company may present a petition to the Grand Court of the Cayman Islands for the appointment of a restructuring officer on the grounds that the company (a) is or is likely to become unable to pay its debts within the meaning of section 93 of the Companies Act; and (b) intends to present a compromise or arrangement to its creditors (or classes thereof) either, pursuant to the Companies Act, the law of a foreign country or by way of a consensual restructuring. The petition may be presented by a company acting by its directors, without a resolution of its members or an express power in its articles of association. On hearing such a petition, the Cayman Islands court may, among other things, make an order appointing a restructuring officer or make any other order as the court thinks fit.
Shareholders’ Suits. Derivative actions have been brought in the Cayman Islands courts, and the Cayman Islands courts have confirmed the availability for such actions. In most cases, we will be the proper plaintiff in any claim based on a breach of duty owed to us, and a claim against (for example) our officers or directors usually may not be brought by a shareholder. However, based both on Cayman Islands authorities and on English authorities, which would in all likelihood be of persuasive authority and be applied by a court in the Cayman Islands, exceptions to the foregoing principle apply in circumstances in which:
| ● | a company is acting, or proposing to act, illegally or beyond the scope of its authority; |
| ● | the act complained of, although not beyond the scope of the authority, could be effected if duly authorized by more than the number of votes which have actually been obtained; or |
| ● | those who control the company are perpetrating a “fraud on the minority.” |
A shareholder may have a direct right of action against us where the individual rights of that shareholder have been infringed or are about to be infringed.
Indemnification of Directors and Executive Officers and Limitation of Liability. Cayman Islands law does not limit the extent to which a company’s memorandum and articles of association may provide for indemnification of officers and directors, except to the extent any such provision may be held by the Cayman Islands courts to be contrary to public policy, such as to provide indemnification against civil fraud or the consequences of committing a crime. Our Memorandum and Articles of Association provide that that we shall indemnify our directors and officers, and their personal representatives, against all actions, proceedings, costs, charges, expenses, losses, damages or liabilities incurred or sustained by such persons, other than by reason of such person’s dishonesty, willful default or fraud, in or about the conduct of our Company’s business or affairs (including as a result of any mistake of judgment) or in the execution or discharge of his duties, powers, authorities or discretions, including without prejudice to the generality of the foregoing, any costs, expenses, losses or liabilities incurred by such director or officer in defending (whether successfully or otherwise) any civil proceedings concerning our Company or its affairs in any court whether in the Cayman Islands or elsewhere. This standard of conduct is generally the same as permitted under the Delaware General Corporation Law for a Delaware corporation.
In addition, we have entered into indemnification agreements with our directors and executive officers that provide such persons with additional indemnification beyond that provided in our Memorandum and Articles of Association.
Insofar as indemnification for liabilities arising under the Securities Act may be permitted to our directors, officers or persons controlling us under the foregoing provisions, we have been informed that in the opinion of the SEC, such indemnification is against public policy as expressed in the Securities Act and is therefore unenforceable.
Directors’ Fiduciary Duties. Under Delaware corporate law, a director of a Delaware corporation has a fiduciary duty to the corporation and its shareholders. This duty has two components: the duty of care and the duty of loyalty. The duty of care requires that a director act in good faith, with the care that an ordinarily prudent person would exercise under similar circumstances. Under this duty, a director must inform himself of, and disclose to shareholders, all material information reasonably available regarding a significant transaction. The duty of loyalty requires that a director acts in a manner he reasonably believes to be in the best interests of the corporation. He must not use his corporate position for personal gain or advantage. This duty prohibits self-dealing by a director and mandates that the best interest of the corporation and its shareholders take precedence over any interest possessed by a director, officer or controlling shareholder and not shared by the shareholders generally. In general, actions of a director are presumed to have been made on an informed basis, in good faith and in the honest belief that the action taken was in the best interests of the corporation. However, this presumption may be rebutted by evidence of a breach of one of the fiduciary duties. Should such evidence be presented concerning a transaction by a director, the director must prove the procedural fairness of the transaction, and that the transaction was of fair value to the corporation.
As a matter of Cayman Islands law, a director of a Cayman Islands company is in the position of a fiduciary with respect to the company and therefore it is considered that he owes the following duties to the company — a duty to act in good faith in the best interests of the company, a duty not to make a personal profit based on his position as director (unless the company permits him to do so), a duty not to put himself in a position where the interests of the company conflict with his personal interest or his duty to a third party and a duty to exercise powers for the purpose for which such powers were intended. A director of a Cayman Islands company owes to the company a duty to act with skill and care. It was previously considered that a director need not exhibit in the performance of his duties a greater degree of skill than may reasonably be expected from a person of his knowledge and experience. However, English and Commonwealth courts have moved towards an objective standard with regard to the required skill and care and these authorities are likely to be followed in the Cayman Islands.
Shareholder Action by Written Consent. Under the Delaware General Corporation Law, a corporation may eliminate the right of shareholders to act by written consent by amendment to its certificate of incorporation. Cayman Islands law permits us to eliminate the right of shareholders to act by written consent and our Memorandum and Articles of Association provide that any action required or permitted to be taken at any general meetings may be taken upon the vote of shareholders at a general meeting duly noticed and convened in accordance with our Memorandum and Articles of Association and may not be taken by written consent of the shareholders without a meeting.
Shareholder Proposals. Under the Delaware General Corporation Law, a shareholder has the right to put any proposal before the annual meeting of shareholders, provided it complies with the notice provisions in the governing documents. A special meeting may be called by the board of directors or any other person authorized to do so in the governing documents, but shareholders may be precluded from calling special meetings.
The Companies Act does not provide shareholders with any right to requisition a general meeting or to put any proposal before a general meeting. As an exempted Cayman Islands company, we are not obliged by law to call shareholders’ annual general meetings.
Cumulative Voting. Under the Delaware General Corporation Law, cumulative voting for elections of directors is not permitted unless the corporation’s certificate of incorporation specifically provides for it. Cumulative voting potentially facilitates the representation of minority shareholders on a board of directors since it permits the minority shareholder to cast all the votes to which the shareholder is entitled on a single director, which increases the shareholder’s voting power with respect to electing such director. There are no prohibitions in relation to cumulative voting under the laws of the Cayman Islands but our Memorandum and Articles of Association do not provide for cumulative voting. As a result, our shareholders are not afforded any less protections or rights on this issue than shareholders of a Delaware corporation.
Removal of Directors. Under the Delaware General Corporation Law, a director of a corporation with a classified board may be removed only for cause with the approval of a majority of the outstanding shares entitled to vote, unless the certificate of incorporation provides otherwise. Under our Memorandum and Articles of Association, subject to certain restrictions as contained therein, directors may be removed with or without cause, by an ordinary resolution of our shareholders. An appointment of a director may be on terms that the director shall automatically retire from office (unless he has sooner vacated office) at the next or a subsequent annual general meeting or upon any specified event or after any specified period in a written agreement between the company and the director, if any; but no such term shall be implied in the absence of express provision. Under our Memorandum and Articles of Association, a director’s office shall be vacated if the director (i) becomes bankrupt or has a receiving order made against him or suspends payment or compounds with his creditors; (ii) is found to be or becomes of unsound mind or dies; (iii) resigns his office by notice in writing to the company; (iv) without special leave of absence from our board of directors, is absent from three consecutive meetings of the board and the board resolves that his office be vacated; (v) is prohibited by law from being a director or; (vi) is removed from office pursuant to the laws of the Cayman Islands or any other provisions of our Memorandum and Articles of Association.
Transactions with Interested Shareholders. The Delaware General Corporation Law contains a business combination statute applicable to Delaware corporations whereby, unless the corporation has specifically elected not to be governed by such statute by amendment to its certificate of incorporation, it is prohibited from engaging in certain business combinations with an “interested shareholder” for three years following the date that such person becomes an interested shareholder. An interested shareholder generally is a person or a group who or which owns or owned 15% or more of the target’s outstanding voting share within the past three years. This has the effect of limiting the ability of a potential acquirer to make a two-tiered bid for the target in which all shareholders would not be treated equally. The statute does not apply if, among other things, prior to the date on which such shareholder becomes an interested shareholder, the board of directors approves either the business combination or the transaction which resulted in the person becoming an interested shareholder. This encourages any potential acquirer of a Delaware corporation to negotiate the terms of any acquisition transaction with the target’s board of directors.
Cayman Islands law has no comparable statute. As a result, we cannot avail ourselves of the types of protections afforded by the Delaware business combination statute. However, although Cayman Islands law does not regulate transactions between a company and its significant shareholders, it does provide that such transactions must be entered into bona fide in the best interests of the company and not with the effect of constituting a fraud on the minority shareholders.
Dissolution; Winding up. Under the Delaware General Corporation Law, unless the board of directors approves the proposal to dissolve, dissolution must be approved by shareholders holding 100% of the total voting power of the corporation. Only if the dissolution is initiated by the board of directors may it be approved by a simple majority of the corporation’s outstanding shares. Delaware law allows a Delaware corporation to include in its certificate of incorporation a supermajority voting requirement in connection with dissolutions initiated by the board.
Under Cayman Islands law, a company may be wound up by either an order of the courts of the Cayman Islands or by a special resolution of its members or, if the company is unable to pay its debts, by an ordinary resolution of its members. The court has authority to order winding up in a number of specified circumstances including where it is, in the opinion of the court, just and equitable to do so.
Variation of Rights of Shares. Under the Delaware General Corporation Law, a corporation may vary the rights of a class of shares with the approval of a majority of the outstanding shares of such class, unless the certificate of incorporation provides otherwise. Under our Memorandum and Articles of Association, if our share capital is divided into more than one class of shares, the rights attached to any such class may only be materially adversely varied with the sanction of a resolution passed by a majority of two-thirds of the votes cast at a separate meeting of the holders of the shares of that class.
Amendment of Governing Documents. Under the Delaware General Corporation Law, a corporation’s governing documents may be amended with the approval of a majority of the outstanding shares entitled to vote, unless the certificate of incorporation provides otherwise. Under Cayman Islands law, our Memorandum and Articles of Association may only be amended with a special resolution of our shareholders.
Rights of Non-resident or Foreign Shareholders. There are no limitations imposed by our Memorandum and Articles of Association on the rights of non-resident or foreign shareholders to hold or exercise voting rights on our shares. In addition, there are no provisions in our Memorandum and Articles of Association governing the ownership threshold above which shareholder ownership must be disclosed.
Anti-Money Laundering — Cayman Islands. In order to comply with legislation or regulations aimed at the prevention of money laundering, the Company may be required to adopt and maintain anti-money laundering procedures, and may require subscribers to provide evidence to verify their identity. Where permitted, and subject to certain conditions, the Company may also delegate the maintenance of our anti-money laundering procedures (including the acquisition of due diligence information) to a suitable person.
The Company reserves the right to request such information as is necessary to verify the identity of a subscriber. In the event of delay or failure on the part of the subscriber in producing any information required for verification purposes, we may refuse to accept the application, in which case any funds received will be returned without interest to the account from which they were originally debited.
The Company also reserves the right to refuse to make any redemption payment to a shareholder if directors or officers suspect or are advised that the payment of redemption proceeds to such shareholder might result in a breach of applicable anti-money laundering or other laws or regulations by any person in any relevant jurisdiction, or if such refusal is considered necessary or appropriate to ensure compliance with any such laws or regulations in any applicable jurisdiction.
C. Material Contracts.
Except as otherwise disclosed in this annual report (including the exhibits thereto), we are not currently, and have not been in the last two years, party to any material contract, other than contracts entered into in the ordinary course of business and other than those described in “Item 4. Information on the Company” or elsewhere in this annual report.
D. Exchange Controls.
Regulations on Foreign Currency Exchange
Under the PRC Foreign Currency Administration Rules promulgated on January 29, 1996 and last amended on August 5, 2008 and various regulations issued by SAFE and other relevant PRC government authorities, payment of current account items in foreign currencies, such as trade and service payments, payment of interest and dividends can be made without prior approval from SAFE by following the appropriate procedural requirements. By contrast, the conversion of RMB into foreign currencies and remittance of the converted foreign currency outside the PRC for the purpose of capital account items, such as direct equity investments, loans and repatriation of investment, requires prior approval from SAFE or its local office.
On February 13, 2015, SAFE promulgated the Circular on Simplifying and Improving the Foreign Currency Management Policy on Direct Investment, effective from June 1, 2015, which cancels the requirement for obtaining approvals of foreign exchange registration of foreign direct investment and overseas direct investment from SAFE. The application for the registration of foreign exchange for the purpose of foreign direct investment and overseas direct investment may be filed with qualified banks, which, under the supervision of SAFE, may review the application and process the registration.
SAFE promulgated the Notice of the State Administration of Foreign Exchange on Reforming the Administration of Foreign Exchange Settlement of Capital of Foreign-invested Enterprises, or SAFE Circular 19, effective in June 2015. According to SAFE Circular 19, the flow and use of the RMB capital converted from foreign currency-denominated registered capital of a foreign-invested company is regulated such that RMB capital may not be used for the issuance of RMB entrusted loans, the repayment of inter-enterprise loans or the repayment of banks loans that have been transferred to a third party. Although SAFE Circular 19 allows RMB capital converted from foreign currency-denominated registered capital of a foreign-invested enterprise to be used for equity investments within the PRC, it also reiterates the principle that RMB converted from the foreign currency-denominated capital of a foreign-invested company may not be directly or indirectly used for purposes beyond its business scope. SAFE promulgated the Notice of the State Administration of Foreign Exchange on Reforming and Standardizing the Foreign Exchange Settlement Management Policy of Capital Account, or SAFE Circular 16, effective in June 2016, which reiterates some of the rules set forth in SAFE Circular 19, but changes the prohibition against using RMB capital converted from foreign currency-denominated registered capital of a foreign-invested company to issue RMB entrusted loans to a prohibition against using such capital to issue loans to non-associated enterprises. SAFE Circular 19 and SAFE Circular 16 may significantly limit our ability to transfer any foreign currency we hold to our PRC subsidiary, which may adversely affect our liquidity and our ability to fund and expand our business in the PRC. On October 23, 2019, SAFE issued Notice of the State Administration of Foreign Exchange on Further Promoting the Facilitation of Cross-border Trade and Investment, or the Circular 28. Circular 28 allows non-investment foreign-invested enterprises to use their capital funds to make equity investments in China, provided that such investments do not violate the Negative List and the target investment projects are genuine and in compliance with PRC laws. Since Circular 28 was issued only recently, its interpretation and implementation in practice are still subject to substantial uncertainties.
On January 26, 2017, SAFE promulgated the Circular on Further Improving Reform of Foreign Exchange Administration and Optimizing Genuineness and Compliance Verification, or SAFE Circular 3, which stipulates several capital control measures with respect to the outbound remittance of profits from domestic entities to offshore entities, including (i) banks must check whether the transaction is genuine by reviewing board resolutions regarding profit distribution, original copies of tax filing records and audited financial statements, and (ii) domestic entities must retain income to account for previous years’ losses before remitting any profits. Moreover, pursuant to SAFE Circular 3, domestic entities must explain in detail the sources of capital and how the capital will be used, and provide board resolutions, contracts and other proof as a part of the registration procedure for outbound investment.
In light of the various requirements imposed by PRC regulations on loans to and direct investment in PRC entities by offshore holding companies, and the fact that the PRC government may at its discretion restrict access to foreign currencies for current account transactions in the future, we cannot assure you that we will be able to complete the necessary government registrations or obtain the necessary government approvals on a timely basis, if at all, with respect to future loans to PRC subsidiaries or future capital contributions by us to our PRC subsidiary. As a result, uncertainties exist as to our ability to provide prompt financial support to our subsidiaries when needed. If we fail to complete such registrations or obtain such approvals, our ability to use our available funds to capitalize or otherwise fund our PRC operations may be negatively affected, which could materially and adversely affect our liquidity and our ability to fund and expand our business of our PRC subsidiary and consolidated affiliated entities.
Regulations on Foreign Exchange Registration of Overseas Investment by PRC Residents
SAFE issued the Circular on Relevant Issues Relating to Domestic Resident’s Investment and Financing and Roundtrip Investment through Special Purpose Vehicles, or SAFE Circular 37, which became effective in July 2014, to replace the Circular of the State Administration of Foreign Exchange on Issues Concerning the Regulation of Foreign Exchange in Equity Finance and Roundtrip Investments by Domestic Residents through Offshore Special Purpose Vehicles, to regulate foreign exchange matters in relation to the use of special purpose vehicles, or SPVs, by PRC residents or entities to seek offshore investment and financing or conduct round trip investment in China. SAFE Circular 37 defines a SPV as an offshore entity established or controlled, directly or indirectly, by PRC residents or entities for the purpose of seeking offshore financing or making offshore investment, using legitimate onshore or offshore assets or interests, while “round trip investment” is defined as direct investment in China by PRC residents or entities through SPVs, namely, establishing foreign-invested enterprises to obtain the ownership, control rights and management rights. SAFE Circular 37 stipulates that, prior to making contributions into an SPV, PRC residents or entities be required to complete foreign exchange registration with SAFE or its local branch. In addition, SAFE promulgated the Notice on Further Simplifying and Improving the Administration of the Foreign Exchange Concerning Direct Investment in February 2015 (which amended SAFE Circular 37), as amended in 2019, local banks will examine and handle foreign exchange registration for overseas direct investment, including the initial foreign exchange registration and amendment registration, under SAFE Circular 37 from June 1, 2015.
PRC residents or entities who had contributed legitimate onshore or offshore interests or assets to SPVs but had not obtained registration as required before the implementation of the SAFE Circular 37 must register their ownership interests or control in the SPVs with qualified banks. An amendment to the registration is required if there is a material change with respect to the SPV registered, such as any change of basic information (including change of the PRC residents, name and operation term), increases or decreases in investment amount, transfers or exchanges of shares, and mergers or divisions. Failure to comply with the registration procedures set forth in SAFE Circular 37 and the subsequent notice, or making misrepresentation on or failure to disclose controllers of the foreign-invested enterprise that is established through round-trip investment, may result in restrictions being imposed on the foreign exchange activities of the relevant foreign-invested enterprise, including payment of dividends and other distributions, such as proceeds from any reduction in capital, share transfer or liquidation, to its offshore parent or affiliate, and the capital inflow from the offshore parent, and may also subject relevant PRC residents or entities to penalties under PRC foreign exchange administration regulations.
If our shareholders who are PRC residents or entities do not complete their registration with the local SAFE branches, our PRC subsidiary may be prohibited from distributing its profits and proceeds from any reduction in capital, share transfer or liquidation to us, and we may be restricted in our ability to contribute additional capital to our PRC subsidiary. Moreover, failure to comply with the SAFE registration described above could result in liability under PRC laws for evasion of applicable foreign exchange restrictions.
Currently, most of our shareholders have completed Circular 37 Registration and are in compliance. Some of our beneficial owners, who are PRC residents, have not completed the Circular 37 Registration. All our significant shareholders, directors and officers have completed Circular 37 Registration. We have asked our shareholders who are Chinese residents to make the necessary applications and filings as required by Circular 37. We attempt to comply and attempt to ensure that our shareholders who are subject to these rules comply, with the relevant requirements. We cannot, however, provide any assurances that all of our and future shareholders who are Chinese residents will comply with our request to make or obtain any applicable registration or comply with other requirements required by Circular 37 or other related rules. In addition, seven of our shareholders did not register according to the registration procedures stipulated in Circular 37 Registration of the SAFE when they conducted their other external investment activities unrelated to us. As a result, these shareholders may be subject to penalties themselves, and WFOE may be unable to open a new capital account with relevant banks within China according to their internal control policies and may be restricted from remitting funds or handling other foreign exchange businesses within China unless and until we remediate some of our shareholders’ non-compliance with Circular 37. However, WFOE has successfully opened a new capital account with Bank of Ningbo recently. Apart from a small amount of the IPO proceeds reserved for overseas use, we were able to transfer the rest of the IPO proceeds from overseas to WFOE for VIE’s product development and operations through both WFOE’s new capital account with Bank of Ningbo and WFOE’s pre-existing capital account with Agricultural Bank of China where WFOE has reserved foreign exchange quota. So long as there are no changes to PRC laws and regulations, or internal control policies of Bank of Ningbo, we are not aware of any substantial obstacles for WFOE to receive fund transfers from overseas in the near future. However, should there be any changes to PRC laws and regulations or internal control policies of Bank of Ningbo in the future, WFOE then may be restricted from transferring funds from overseas to its capital account with Bank of Ningbo as a result. We are trying to assist these shareholders with remedying their non-compliance with Circular 37, but we are not sure when we will be able to accomplish it. See “Item 3. Key Information—D. Risk Factors —Risks relating to Our Corporate Structure— Some of our shareholders are not in compliance with the PRC’s regulations relating to offshore investment activities by PRC residents. As a result, these shareholders may be subject to penalties themselves, and WFOE may be unable to open a new capital account with relevant banks within China according to their internal control policies and may be restricted from remitting funds or handling other foreign exchange businesses within China unless and until we remediate the non-compliance,” and “Item 3. Key Information—D. Risk Factors —Risks relating to Doing Business in China—PRC regulation of loans to, and direct investment in, PRC entities by offshore holding companies and governmental control of currency conversion may delay us from using our available funds to make loans to our PRC subsidiary and consolidated affiliated entities, or to make additional capital contributions to our PRC subsidiary, which could materially and adversely affect our liquidity and our ability to fund and expand the business of our PRC subsidiary and consolidated affiliated entities.”
Regulations on Dividend Distribution
Distribution of dividends of foreign investment enterprises are mainly governed by the Foreign Investment Enterprise Law, issued in 1986 and amended in 2000 and 2016 respectively, and the Implementation Rules under the Foreign Investment Enterprise Law, issued in 1990 and amended in 2001 and 2014 respectively. Thus, dividends and distributions from WFOE and the VIE are subject to regulations and restrictions on dividends and payment to parties outside of China. These regulations permit payment of dividends to Xiao-I by WFOE only out of net income, if any, determined in accordance with PRC accounting standards and regulations. A PRC company is not permitted to distribute any profits until any losses from prior fiscal years have been offset by general reserve fund and profits (if general reserve fund is not enough). Profits retained from prior fiscal years may be distributed together with distributable profits from the current fiscal year. In addition, a wholly foreign-owned enterprise is required to set aside at least 10% of its accumulated after-tax profits each year, if any, to fund a certain statutory reserve fund, until the aggregate amount of such fund reaches 50% of its registered capital. As of December 31, 2023 and 2024, our PRC operating entities had restricted amount of US$237,486 (RMB1,569,546) and US$237,486 (RMB1,569,546) the reserve fund, respectively. Moreover, registered share capital and capital reserve accounts are also restricted from withdrawal in the PRC, up to the amount of net assets held in each operating subsidiary. We have not previously declared or paid cash dividends and we have no plan to declare or pay any dividends in the near future.
E. Taxation.
The following summary of material Cayman Islands, PRC and U.S. federal income tax consequences of an investment in ADSs or Ordinary Shares is based upon laws and relevant interpretations thereof in effect as of the date of this annual report, all of which are subject to change. This summary does not deal with all possible tax consequences relating to an investment in ADSs or Ordinary Shares, such as the tax consequences under state, local and other tax laws.
Cayman Islands Taxation
The Cayman Islands currently levies no taxes on individuals or corporations based upon profits, income, gains or appreciation and there is no taxation in the nature of inheritance tax or estate duty. There are no other taxes likely to be material to investors levied by the government of the Cayman Islands except for stamp duties which may be applicable on instruments executed in, or, after execution, brought within the jurisdiction of the Cayman Islands. The Cayman Islands is a party to a double tax treaty entered with the United Kingdom in 2010 but is otherwise is not party to any double tax treaties which are applicable to any payments made to or by our Company. There are no exchange control regulations or currency restrictions in the Cayman Islands.
Payments of dividends and capital in respect of Ordinary Shares (including Ordinary Shares represented by the ADSs) will not be subject to taxation in the Cayman Islands and no withholding will be required under Cayman Islands laws on the payment of a dividend or capital to any holder of Ordinary Shares (including Ordinary Shares represented by the ADSs), nor will gains derived from the disposal of ADSs or Ordinary Shares be subject to Cayman Islands income or corporation tax.
No stamp duty is payable in the Cayman Islands in respect of the issue of our ADSs or Ordinary Shares or on an instrument of transfer in respect of our ADSs or Ordinary Shares except those which hold interests in land in the Cayman Islands.
People’s Republic of China Taxation
Under the PRC EIT Law and its implementation rules, an enterprise established outside the PRC with a “de facto management body” within the PRC is considered a resident enterprise and will be subject to the enterprise income tax at the rate of 25% on its global income. The implementation rules define the term “de facto management body” as the body that exercises full and substantial control over and overall management of the business, production, personnel, accounts and properties of an enterprise. In April 2009, the SAT issued the Circular of the SAT on Issues Relating to Identification of PRC-Controlled Overseas Registered Enterprises as Resident Enterprises in Accordance with the De Facto Standards of Organizational Management (the “SAT Circular 82”), which provides certain specific criteria for determining whether the “de facto management body” of a PRC-controlled enterprise that is incorporated offshore is located in China. Although this circular only applies to offshore enterprises controlled by PRC enterprises or PRC enterprise groups, not those controlled by PRC individuals or foreigners, the criteria set forth in the circular may reflect the SAT’s general position on how the “de facto management body” test should be applied in determining the tax resident status of all offshore enterprises. According to SAT Circular 82, an offshore incorporated enterprise controlled by a PRC enterprise or a PRC enterprise group will be regarded as a PRC tax resident by virtue of having its “de facto management body” in the PRC only if all of the following conditions are met: (i) the primary location of the day-to-day operational management is in the PRC; (ii) decisions relating to the enterprise’s financial and human resource matters are made or are subject to approval by organizations or personnel in the PRC; (iii) the enterprise’s primary assets, accounting books and records, company seals, and board and shareholder resolutions, are located or maintained in the PRC; and (iv) at least 50% of voting board members or senior executives habitually reside in the PRC.
Further to SAT Circular 82, the SAT issued Announcement of the State Administration of Taxation on Printing and Distributing the Administrative Measures for Income Tax on Chinese-controlled Resident Enterprises Incorporated Overseas (Trial Implementation) (the “SAT Bulletin 45”), which took effect in September 2011, to provide more guidance on the implementation of SAT Circular 82. SAT Bulletin 45 provides for procedures and administration details of determination on resident status and administration on post-determination matters. Our company is a company incorporated outside the PRC. As a holding company, its key assets are its ownership interests in its subsidiaries, and its key assets are located, and its records (including the resolutions of its board of directors and the resolutions of its shareholders) are maintained, outside the PRC. For the same reasons, we believe our other entities outside of China are not PRC resident enterprises either. As such, we do not believe that our Company meets all of the conditions above or is a PRC resident enterprise for PRC tax purposes. However, the tax resident status of an enterprise is subject to determination by the PRC tax authorities and uncertainties remain with respect to the interpretation of the term “de facto management body.” There can be no assurance that the PRC government will ultimately take a view that is consistent with us. If the PRC tax authorities determine that our Cayman Islands holding company is a PRC resident enterprise for PRC enterprise income tax purposes, a number of unfavorable PRC tax consequences could follow. For example, Xiao-I Corporation may be subject to enterprise income tax at a rate of 25% with respect to its worldwide taxable income. Also, a 10% withholding tax would be imposed on dividends we pay to our non-PRC enterprise shareholders (including our ADS holders) and with respect to gains derived by our non-PRC enterprise shareholders (including our ADS holders) from transferring our Ordinary Shares or ADSs and potentially a 20% of withholding tax would be imposed on dividends we pay to our non-PRC individual shareholders (including our ADS holders) and with respect to gains derived by our non-PRC individual shareholders (including our ADS holders) from transferring our Ordinary Shares or ADSs. See “Risk Factors — Risks Relating to Doing Business in China — Under the PRC Enterprise Income Tax Law, we may be classified as a PRC “resident enterprise,” which could result in unfavorable tax consequences to us and our shareholders or ADS holders and have a material adverse effect on our results of operations and the value of your investment.”
The SAT and the Ministry of Finance issued the Notice of Ministry of Finance and State Administration of Taxation on Several Issues relating to Treatment of Corporate Income Tax Pertaining to Restructured Business Operations of Enterprises (the “SAT Circular 59”) in April 2009, which took effect on January 1, 2008. On October 17, 2017, the SAT issued the Announcement of the State Administration of Taxation on Issues Relating to Withholding at Source of Income Tax of Non-resident Enterprises, which took effect on December 1, 2017 and was amended on June 15, 2018 (the “SAT Circular 37”). By promulgating and implementing the SAT Circular 59 and the SAT Circular 37, the PRC tax authorities have enhanced their scrutiny over the direct or indirect transfer of equity interests in a PRC resident enterprise by a non-PRC resident enterprise.
Pursuant to the Arrangement between the Mainland China and the Hong Kong Special Administrative Region for the Avoidance of Double Taxation and Tax Evasion on Income, or the Tax Arrangement, where a Hong Kong resident enterprise which is considered a non-PRC tax resident enterprise directly holds at least 25% of a PRC enterprise, the withholding tax rate in respect of the payment of dividends by such PRC enterprise to such Hong Kong resident enterprise is reduced to 5% from a standard rate of 10%, subject to approval of the PRC local tax authority.
Pursuant to the Circular of the State Administration of Taxation on the Issues concerning the Application of the Dividend Clauses of Tax Agreements (“Circular 81”), a resident enterprise of the counter-party to such Tax Arrangement should meet all of the following conditions, among others, in order to enjoy the reduced withholding tax under the Tax Arrangement: (i) it must take the form of a company; (ii) it must directly own the required percentage of equity interests and voting rights in such PRC resident enterprise; and (iii) it should directly own such percentage of capital in the PRC resident enterprise anytime in the 12 consecutive months prior to receiving the dividends. Furthermore, the Administrative Measures for Non-Resident Enterprises to Enjoy Treatments under Tax Treaties, or the Administrative Measures, which took effect in November 2015, requires that the non-resident taxpayer shall determine whether it may enjoy the treatments under relevant tax treaties and file the tax return or withholding declaration subject to further monitoring and oversight by the tax authorities. Accordingly, Xiao-I Corporation may be able to enjoy the 5% withholding tax rate for the dividends it receives from WFOE, if it satisfies the conditions prescribed under Circular 81 and other relevant tax rules and regulations. However, according to Circular 81, if the relevant tax authorities consider the transactions or arrangements we have are for the primary purpose of enjoying a favorable tax treatment, the relevant tax authorities may adjust the favorable withholding tax in the future.
Notwithstanding the foregoing, Shanghai Xiao-I and Guizhou Xiao-I enjoy preferential income tax rate of 15%, due to their treatment as “National High-Tech Enterprises” in China. Shanghai Xiao-I is eligible to enjoy such preferential income tax rate from 2020 to 2022 and renewed in 2023 to the extent it has taxable income under the EIT Law. Guizhou Xiao-i is eligible to enjoy such preferential tax rate from 2022 to 2024.
United States Federal Income Taxation Considerations
The following is a summary of certain United States federal income tax considerations generally applicable to the ownership and disposition of our ADSs or Ordinary Shares by a U.S. holder (as defined below) that acquired our ADSs in our initial public offering or otherwise and holds our ADSs or Ordinary Shares as “capital assets” (generally, property held for investment).
This summary does not address all aspects of United States federal income taxation that may be important to particular investors in light of their individual circumstances, including investors subject to special tax rules, for example, certain financial institutions, insurance companies, broker-dealers, traders in securities that have elected the mark-to-market method of accounting for their securities, partnerships and their partners, regulated investment companies, real estate investment trusts, and tax-exempt organizations (including private foundations), investors who are not U.S. holders, investors who own directly, indirectly, or constructively 10% or more of our stock (by vote or value), investors that will hold their ADSs or Ordinary Shares as part of a straddle, hedge, conversion, constructive sale, or other integrated transaction for United States federal income tax purposes, investors required to accelerate the recognition of any item of gross income with respect to our ADSs or Ordinary Shares as a result of such income being recognized on an applicable financial statement, or investors that have a functional currency other than the United States dollar, all of whom may be subject to tax rules that differ significantly from those summarized below.
This summary is based upon the provisions of the Internal Revenue Code of 1986, as amended (the “Code”), and regulations, rulings and judicial decisions in effect as of the date hereof. Those authorities may be changed, possibly with retroactive effect, which could result in United States federal income tax consequences different from those summarized below. This summary does not address all aspects of United States federal income taxes, such as consequences under the Medicare contribution tax or the alternative minimum tax, and does not deal with all tax considerations that may be relevant to beneficial owners in light of their personal circumstances. Further, this summary does not address the consequences under any United States federal tax laws other than United States federal income tax laws (such as U.S. federal gift or estate tax laws), and does not address the consequences under the tax laws of any state, local or non-U.S. jurisdiction. We will not seek a ruling from the Internal Revenue Service (“IRS”) with respect to any of the United States federal income tax consequences discussed below and there can be no assurance that the IRS would not assert, or that a court would not sustain, positions contrary to those described in this summary.
INVESTORS SHOULD CONSULT THEIR TAX ADVISORS ABOUT THE APPLICATION OF THE UNITED STATES FEDERAL TAX RULES TO THEIR PARTICULAR CIRCUMSTANCES AS WELL AS THE STATE AND LOCAL, FOREIGN AND OTHER TAX CONSEQUENCES TO THEM OF THE OWNERSHIP AND DISPOSITION OF OUR ADSs OR ORDINARY SHARES AND THE POSSIBLE EFFECTS OF ANY CHANGES IN APPLICABLLE TAX LAWS.
General
For purposes of this discussion, a “U.S. holder” is a beneficial owner of our ADSs or Ordinary Shares that is, for United States federal income tax purposes, (i) an individual who is a citizen or resident of the United States, (ii) a corporation (or other entity treated as a corporation for United States federal income tax purposes) created in, or organized under the laws of, the United States or any state thereof or the District of Columbia, (iii) an estate the income of which is subject to United States federal income taxation regardless of its source, or (iv) a trust if (A) it is subject to the primary supervision of a United States court and one or more United States persons (as defined in the Code) are authorized to control all substantial decisions of the trust or (B) it has in effect a valid election under applicable Treasury regulations to be treated as a United States person for U.S. federal income tax purposes.
If a partnership (or other entity or arrangement treated as a partnership for United States federal income tax purposes) is a beneficial owner of our ADSs or Ordinary Shares, the tax treatment of a partner in the partnership generally will depend upon the status of the partner and the activities of the partnership. Partnerships holding our ADSs or Ordinary Shares and partners in such partnerships are urged to consult their tax advisors as to the particular United States federal income tax consequences of an investment in our ADSs or Ordinary Shares.
The discussion below assumes that the representations contained in the deposit agreement are true and that the obligations in the deposit agreement and any related agreement will be complied with in accordance with their terms. Based on such assumptions, if you hold ADSs, you should generally be treated as the holder of the underlying Ordinary Shares represented by those ADSs for United States federal income tax purposes.
The United States Treasury has expressed concerns that intermediaries in the chain of ownership between the holder of an ADS and the issuer of the underlying Ordinary Shares may be taking actions that are inconsistent with the beneficial ownership of the underlying Ordinary Shares. Accordingly, the creditability of foreign tax credits by U.S. Holders of ADSs or the availability of the reduced tax rate for dividends received by certain non-corporate U.S. Holders could be affected by actions taken by intermediaries in the chain of ownership between the holder of an ADS and the Company.
Passive Foreign Investment Company Considerations
A non-U.S. corporation, such as our Company, will be classified as a passive foreign investment company, or PFIC, for any taxable year if either (i) 75% or more of its gross income consists of passive income or (ii) 50% or more of the average value of its assets (generally determined on a quarterly basis) consists of assets that produce passive income or are held for the production of passive income. For purposes of these calculations, we will be treated as earning our proportionate share of the income and owning our proportionate share of the assets of any other corporation in which we own, directly or indirectly, 25% (by value) of the stock. Although the law in this regard is not entirely clear, we treat the VIE and its subsidiaries as being owned by us for U.S. federal income tax purposes because we control their management decisions and are entitled to all of the economic benefits associated with them (excluding non-controlling interests). As a result, we consolidate their results of operations in our consolidated U.S. GAAP financial statements. If it were determined, however, that we are not the owner of the VIE and its subsidiaries for U.S. federal income tax purposes, we may be treated as a PFIC for the current taxable year and any subsequent taxable year.
Assuming that we are the owner of the VIE and its subsidiaries for U.S. federal income tax purposes, and based upon the manner in which we currently operate our business through the VIE, the expected composition of our income and assets and the value of our assets, we do not presently expect to be a PFIC for the current taxable year or the foreseeable future. However, this is a factual determination that must be made annually after the close of each taxable year, and the application of the PFIC rules is subject to uncertainty in several respects. The value of our assets for purposes of the PFIC determination generally will be determined by reference to the market price of our ADSs or Ordinary Shares, which could fluctuate significantly. In addition, our PFIC status will depend on the manner we operate our business. Furthermore, it is not entirely clear how the contractual arrangements between us, the VIE and its nominal shareholders will be treated for purposes of the PFIC rules, and we may be or become a PFIC if the VIE is not treated as owned by us. Because of these uncertainties, there can be no assurance that we will not be a PFIC for the current taxable year in future taxable years.
The discussion below under “— Dividends” and “— Sale or Other Disposition of ADSs or Ordinary Shares” is written on the basis that we will not be or become a PFIC for U.S. federal income tax purposes. If we are a PFIC for any taxable year during which a U.S. holder holds our ADSs or Ordinary Shares, the PFIC rules discussed below under “— Passive Foreign Investment Company Rules” generally will apply to such U.S. holder for such taxable year, and unless the U.S. holder makes certain elections, will apply in future years even if we cease to be a PFIC.
Dividends
Any cash distributions (including the amount of any PRC tax withheld) paid on our Ordinary Shares or ADSs out of our current or accumulated earnings and profits, as determined under U.S. federal income tax principles, generally will be includible in the gross income of a U.S. holder as dividend income on the day actually or constructively received by the U.S. holder. Because we do not intend to determine our earnings and profits on the basis of U.S. federal income tax principles, the full amount of any distribution we pay generally will be treated as a “dividend” for U.S. federal income tax purposes. Dividends received on our Ordinary Shares or ADSs will not be eligible for the dividends received deduction generally allowed to corporations. Dividends received by individuals and certain other non-corporate U.S. holders may be subject to tax at the lower capital gain tax rates applicable to “qualified dividend income,” provided that certain conditions are satisfied, including that (1) our ADSs or Ordinary Shares, as applicable, on which the dividends are paid are readily tradable on an established securities market in the United States, or, in the event that we are deemed to be a PRC resident enterprise under the PRC Enterprise Income Tax Law, we are eligible for the benefits of the United States-PRC income tax treaty (the “Treaty”), (2) we are neither a PFIC nor treated as such with respect to such a U.S. holder for the taxable year in which the dividend was paid and the preceding taxable year, and (3) certain holding period requirements are met. Ordinary shares or ADSs will generally be considered for the purpose of clause (1) above to be readily tradable on an established securities market in the United States if they are listed on Nasdaq, as our ADSs are expected to be, although there can be no assurance in this regard.
In the event that we are deemed to be a PRC resident enterprise under the PRC Enterprise Income Tax Law (see “— People’s Republic of China Taxation”), we may be eligible for the benefits of the Treaty. If we are eligible for such benefits, dividends we pay on our Ordinary Shares or ADSs would be eligible for the reduced rates of taxation described in the preceding paragraph.
Dividends paid on our Ordinary Shares or ADSs, if any, generally will be treated as income from foreign sources and generally will constitute passive category income for U.S. foreign tax credit purposes. Depending on the U.S. holder’s individual facts and circumstances, a U.S. holder may be eligible, subject to a number of complex limitations, to claim a foreign tax credit in respect of any non-refundable foreign withholding taxes imposed on dividends received on our Ordinary Shares or ADSs. A U.S. holder who does not elect to claim a foreign tax credit for foreign taxes withheld may instead claim a deduction, for U.S. federal income tax purposes, in respect of such withholding, but only for a year in which such holder elects to do so for all creditable foreign income taxes. The rules governing the foreign tax credit are complex and their outcome depends in large part on the U.S. holder’s individual facts and circumstances. Accordingly, U.S. holders are urged to consult their tax advisors regarding the availability of the foreign tax credit under their particular circumstances.
Sale or Other Disposition of Our ADSs or Ordinary Shares
Subject to the PFIC rules discussed below, a U.S. holder generally will recognize capital gain or loss upon the sale or other disposition of our ADSs or Ordinary Shares in an amount equal to the difference between the amount realized upon the disposition and the U.S. holder’s adjusted tax basis in such ADSs or Ordinary Shares. Any capital gain or loss will be long-term if the ADSs or Ordinary Shares have been held for more than one year and generally will be United States source gain or loss for United States foreign tax credit purposes. Long-term capital gain of individuals and certain other non-corporate U.S. holders generally is eligible for a reduced rate of taxation. The deductibility of a capital loss may be subject to limitations.
In the event that we are treated as a PRC “resident enterprise” under the Enterprise Income Tax Law and gain from the disposition of the ADSs or Ordinary Shares is subject to tax in the PRC, a U.S. holder that is eligible for the benefits of the income tax treaty between the United States and the PRC may elect to treat the gain as PRC-source gain under the Treaty. If a U.S. holder is not eligible for the benefits of the income tax treaty or fails to make the election to treat any such gain as PRC-source, then such U.S. holder may not be able to use the foreign tax credit arising from any PRC tax imposed on the disposition of the ADSs or Ordinary Shares unless such credit can be applied (subject to applicable limitations) against U.S. federal income tax due on other income derived from foreign sources in the same income category (generally, the passive category). U.S. holders are advised to consult their tax advisors regarding the tax consequences if a foreign tax is imposed on a disposition of our ADSs or Ordinary Shares, including the availability of the foreign tax credit under their particular circumstances and the election to treat any gain as PRC-source. The deductibility of a capital loss may be subject to limitations.
Passive Foreign Investment Company Rules
If we are a PFIC for any taxable year during which a U.S. holder holds our ADSs or Ordinary Shares, and unless the U.S. holder makes a mark-to-market election (as described below), the U.S. holder generally will be subject to special tax rules that have a penalizing effect, regardless of whether we remain a PFIC for subsequent taxable years, on (i) any excess distribution that we make to the U.S. holder (which generally means any distribution paid during a taxable year to a U.S. holder that is greater than 125% of the average annual distributions paid in the three preceding taxable years or, if shorter, the U.S. holder’s holding period for the ADSs or Ordinary Shares), and (ii) any gain realized on the sale or other disposition, including, under certain circumstances, a pledge, of ADSs or Ordinary Shares. Under the PFIC rules:
| ● | such excess distribution and/or gain will be allocated ratably over the U.S. holder’s holding period for the ADSs or Ordinary Shares; |
| ● | the amount allocated to the current taxable year and any taxable years in the U.S. holder’s holding period prior to the first taxable year in which we are a PFIC, or pre-PFIC year, will be taxable as ordinary income; |
| ● | the amount allocated to each prior taxable year, other than a pre-PFIC year, will be subject to tax at the highest tax rate in effect for that year; and |
| ● | an interest charge generally applicable to underpayments of tax will be imposed on the tax attributable to each prior taxable year, other than a pre-PFIC year. |
If we are a PFIC for any taxable year during which a U.S. holder holds our ADSs or Ordinary Shares and any of our non-United States subsidiaries, our consolidated VIE or any subsidiary of our consolidated VIE is also a PFIC, such U.S. holder would be treated as owning a proportionate amount (by value) of the shares of the lower-tier PFIC for purposes of the application of these rules. U.S. holders are advised to consult their tax advisors regarding the application of the PFIC rules to any of our subsidiaries, our consolidated VIE or any subsidiary of our consolidated VIE.
As an alternative to the foregoing rules, a U.S. holder of “marketable stock” in a PFIC may make a mark-to-market election with respect to such stock, provided that such stock is regularly traded on a qualified exchange or other market, as defined in applicable United States Treasury Regulations. We expect that our ADSs to be listed on Nasdaq and to be treated as marketable stock for this purposes. We anticipate that our ADSs should qualify as being regularly traded, but no assurances may be given in this regard. If a U.S. holder makes this election, the holder generally will (i) include as ordinary income for each taxable year that we are a PFIC the excess, if any, of the fair market value of ADSs or Ordinary Shares held at the end of the taxable year over the adjusted tax basis of such ADSs or Ordinary Shares and (ii) deduct as an ordinary loss the excess, if any, of the adjusted tax basis of the ADSs or Ordinary Shares over the fair market value of such ADSs or Ordinary Shares held at the end of the taxable year, but such deduction will only be allowed to the extent of the net amount previously included in income as a result of the mark-to-market election. The U.S. holder’s adjusted tax basis in the ADSs or Ordinary Shares would be adjusted to reflect any income or loss resulting from the mark-to-market election. If a U.S. holder makes a mark-to-market election in a year when we are classified as a PFIC and we subsequently cease to be classified as a PFIC, the holder will not be required to take into account the gain or loss described above during any period that we are not classified as a PRC. If a U.S. holder makes a mark-to-market election, any gain such U.S. holder recognizes upon the sale or other disposition of our ADSs or Ordinary Shares in a year when we are a PFIC will be treated as ordinary income and any loss will be treated as ordinary loss, but such loss will only be treated as ordinary loss to the extent of the net amount previously included in income as a result of the mark-to-market election. If a U.S. holder makes a mark-to-market election it will be effective for the taxable year for which the election is made and all subsequent taxable years unless the ADSs are no longer regularly traded on a qualified exchange or the IRS consents to the revocation of the election.
Because a mark-to-market election cannot be made for any lower-tier PFICs that a PFIC may own, a U.S. holder who makes a mark-to-market election with respect to our ADSs or Ordinary Shares generally will continue to be subject to the general PFIC rules with respect to such U.S. holder’s indirect interest in any investments held by us that are treated as an equity interest in a PFIC for United States federal income tax purposes.
We do not intend to provide information necessary for U.S. holders to make qualified electing fund elections, which, if available, would result in tax treatment different from (and generally less adverse than) the general tax treatment for PFICs described above.
If a U.S. holder owns our ADSs or Ordinary Shares during any taxable year that we are a PFIC, such holder would generally be required to file an annual IRS Form 8621. Each U.S. holder is advised to consult its tax advisors regarding the potential tax consequences to such holder if we are or become a PFIC, including the possibility of making a mark-to-market election.
F. Dividends and Paying Agents.
Not applicable.
G. Statement by Experts.
Not applicable.
H. Documents on Display.
We are subject to the periodic reporting and other informational requirements of the Securities Exchange Act of 1934, as amended, or the Exchange Act. Under the Exchange Act, we are required to file reports and other information with the SEC. Specifically, we are required to file annually a Form 20-F containing financial statements audited by an independent registered public accounting firm no later than 120 days after the close of each fiscal year, which is December 31 of each year. The SEC also maintains a web site at www.sec.gov that contains reports, proxy and information statements, and other information regarding registrants that make electronic filings with the SEC using its EDGAR system. As a foreign private issuer, we are exempt from the rules under the Exchange Act prescribing the furnishing and content of quarterly reports and proxy statements, and officers, directors and principal shareholders are exempt from the reporting and short-swing profit recovery provisions contained in Section 16 of the Exchange Act.
We also make available on our website, free of charge, our annual report and the text of our reports on Form 6-K, including any amendments to these reports, as well as some other SEC filings, as soon as reasonably practicable after they are electronically filed with or furnished to the SEC. Our website address is www.xiaoi.com. The reference to our website is an inactive textual reference only, and information contained therein or connected thereto is not incorporated into this annual report.
I. Subsidiary Information.
Not applicable.
J. Annual Report to Security Holders.
Not applicable.
Item 11. Quantitative and Qualitative Disclosures About Market Risk.
Concentration of Credit Risk
Financial instruments that potentially expose us to concentrations of credit risk consist primarily of accounts receivable. We conduct credit evaluations of our customers, and generally do not require collateral or other security from them. We evaluate our collection experience and long outstanding balances to determine the need for an allowance for credit losses. We conduct periodic reviews of the financial condition and payment practices of our customers to minimize collection risk on accounts receivable. For the years ended December 31, 2022, 2023 and 2024, the percentage of our revenue attributable to our largest customer amounted to 20.4%, 29.3% and 22.4%, respectively, while the percentage of our revenue attributable our five largest customers for the years ended December 31, 2022, 2023 and 2024 amounted to 58.4%, 69.7% and 49.9%, respectively.
Concentration of Suppliers Risk
We rely on a limited number of suppliers for certain essential services to operate our network and provide products and solutions to our customers. Due to the limited number of relevant suppliers available in China, we rely on a limited number of suppliers for cloud, internet data center services and hardware. Our purchase from top-three suppliers in aggregate accounted for 66.8%, 73.2% and 39.6% of total purchase for the years ended December 31, 2022, 2023 and 2024, respectively. We may experience shortages in components or delays in delivery as a result of natural disasters, increased demand in the industry or our suppliers’ lacking sufficient rights to supply the servers or other products or services.
Foreign Exchange Risk
Foreign currency risk arises from future commercial transactions, recognized assets and liabilities and net investments in foreign operations. Substantially all of our revenue-generating transactions, and a majority of our expense-related transactions, are denominated in Renminbi, which is the functional currency of our operations. We do not hedge against currency risk.
The value of the Renminbi against the U.S. dollar and other currencies may fluctuate and is affected by, among other things, changes in political and economic conditions. To the extent that we need to convert U.S. dollars into Renminbi for our operations, appreciation of the Renminbi against the U.S. dollar would reduce the Renminbi amount we receive from the conversion. Conversely, if we decide to convert Renminbi into U.S. dollars for the purpose of making payments for dividends to holders of our ADSs, or for other business purposes, appreciation of the U.S. dollar against the Renminbi would reduce the U.S. dollar amounts available to us.
Our functional currency is the RMB, and our financial statements are presented in U.S. dollars. The RMB appreciated by 2.9% and 2.8% as of December 31, 2023 and 2024, respectively. It is difficult to predict how market forces or PRC or U.S. government policy may impact the exchange rate between the RMB and the U.S. dollar in the future. The change in the value of the RMB relative to the U.S. dollar may affect our financial results reported in the U.S. dollar terms without giving effect to any underlying changes in our business or results of operations. Currently, our assets, liabilities, revenues and costs are denominated in RMB.
Interest Rate Risk
We are not currently exposed to interest rate risk. We do not own any interest-bearing instruments and our interest-bearing debt carries a fixed rate.
Market Price Risk
We are not currently exposed to commodity price risk or market price risk.
Seasonality
Seasonality does not materially affect our business or the results of our operations.
Liquidity risk
We aim to maintain sufficient cash, cash equivalents and short-term investments in wealth management products to meet obligations coming due as well as future operating and capital requirements.
Inflation Risk
We do not believe that inflation has had a material effect on our business, financial condition, or results of operations. If our costs become subject to significant inflationary pressures, we may not be able to fully offset such higher costs through price increases. Our inability or failure to do so could harm our business, financial condition, and operating results.
Item 12. Description of Securities Other than Equity Securities.
A. Debt Securities.
June 2024 Senior Convertible Notes
On June 17, 2024, Xiao-I Corporation has entered into a securities purchase agreement with an institutional investor (the “Investor”) to issue and sell an aggregate principal amount of $3,260,869.57 senior convertible notes (the “Notes”) with an 8% Original Issue Discount to the Investor, convertible into the Company’s ordinary shares (“Conversion Shares”) in the form of American Depositary Shares (“Conversion ADSs”) (the “SPA”). Each ADS represents one-third of an ordinary share.
Conversion at Option of Holder
The Notes will mature 360-days after the Issuance Date (as defined in the Notes) and will be convertible into the Company’s ADSs at a conversion price equal to $1.00 per ADS. Each holder of Notes may convert all, or any part, of the outstanding principal of the Notes, together with accrued and unpaid interest, any make-whole amount and any late charges thereon, at any time, at such holder’s option, into Conversion Shares represented by Conversion ADSs at the “Conversion Price” of $1.00 per ADS, subject to pro rata adjustment for any stock split, stock dividend, stock combination and/or similar transactions.
Alternate Conversion at Option of Holder
Each holder of Notes may also convert all, or any part, of the outstanding principal of the Notes, together with accrued and unpaid interest, any make-whole amount and any late charges thereon (subject to an additional 25% premium if an event of default then exists), at any time, at such holder’s option, into Conversion Shares represented by Conversion ADSs at the “Alternate Conversion Price” calculated the lower of:
| (i) | the Conversion Price then in effect; and |
| (ii) | either, |
| x. | if no event of default then exists, 92% of the lowest volume weighted average price of the Company’s ADSs during the ten (10) consecutive Trading Days ending and including the Trading Day immediately preceding the delivery or deemed delivery of the applicable Conversion Notice; or |
| y. | if an event of default then exists, the lowest of: |
| (a) | 80% of the volume weighted average price of the Company’s ADSs as of the trading day immediately preceding the delivery or deemed delivery of the applicable notice of conversion or event of default (as applicable); |
| (b) | 80% of the volume weighted average price of the Company’s ADSs as of the trading day the delivery or deemed delivery of the applicable notice of conversion (if any); and |
| (c) | 80% of the price computed as the quotient of (I) the sum of the volume weighted average price of the Company’s ADSs for each of the three (3) Trading Days with the lowest volume weighted average price of the Company’s ADSs during the 20 consecutive trading day period ending and including the trading day immediately preceding the delivery or deemed delivery of the applicable Conversion Notice, divided by (II) three (3)). |
Interest Rate
The Notes will bear interest at a rate of 6.0% per annum, which rate will increase to 15% in the event of occurrence and during the continuance of an event of default.
The Note and the Ordinary Shares underlying the Notes were issued pursuant to an effective shelf registration statement on Form F-3, as amended (File No. 333-279306), initially filed with the U.S. Securities and Exchange Commission (“SEC”) on August 24, 2023 and declared effective on September 29, 2023, and pursuant to a prospectus supplement dated January 2, 2024 filed under Rule 424(b)(5) of the Securities Act of 1933, as amended (the “Securities Act”), which registering the Notes issued at the First Closing and the Ordinary Shares underlying such Notes. This matter has previously been disclosed in our current reports on Form 6-K filed with the SEC on December 14, 2023, which is incorporated herein by reference.
October 2024 Convertible Promissory Note
On October 30, 2024, Xiao-I Corporation, a Cayman Islands exempted company with limited liability (the “Company”), entered into a private placement and securities purchase agreement (the “SPA”) with an institutional investor (the “Investor”) to issue and sell a convertible promissory note with a principal amount of $2,175,000 (the “Note”). The Note is being sold to the Investor with an 8% Original Issue Discount and is convertible into the Company’s ordinary shares (“Conversion Shares”) in the form of American Depositary Shares (“Conversion ADSs”). Each ADS represents three ordinary shares.
Conversion at Option of Holder
The Note will mature 12 months after the Purchase Price Date (as defined in the Note) and will be convertible into the Company’s ADSs at a conversion price equal to the lower of (i) $6.0841 (the “Fixed Price”) or (ii) 85% multiplied by the lowest daily volume-weighted average price of the ADSs during the ten trading days preceding a conversion (the “Market Price”). The Conversion Price will be further reduced by $0.05 per ADS to cover any receipt issuance fees borne by the holder in connection with any Conversion.
The Investor may convert all, or any part, of the outstanding principal of the Note, together with accrued and unpaid interest, any make-whole amount and any late charges thereon, at any time, at the Investor’s option, into Conversion Shares represented by Conversion ADSs as per the following conversion formula: the number of Conversion Shares equals the amount of the outstanding balance being converted (the “Conversion Amount”) divided by the “Conversion Price” (subject to pro rata adjustment for any stock split, stock dividend, stock combination and/or similar transactions).
Interest Rate
The Note will bear interest at a rate of 6.0% per annum which, (a) shall commence accruing on the date of issuance, (b) shall be computed on the basis of a 360-day year and twelve 30-day months and (c) shall be payable on the Maturity Date unless earlier converted. The interest rate will increase to 18% in the event of occurrence and during the continuance of an event of default.
Security
The Note is unsecured.
Prepayment
We may prepay the Note by providing the Investor ten trading days advance written notice. Any prepayment will be equal to 110% of the Outstanding Balance. We may not prepay the Note if an event of default has occurred.
January 2025 Convertible Promissory Note
On January 6, 2025, Xiao-I Corporation, a Cayman Islands exempted company with limited liability (the “Company”), entered into two securities purchase agreements (each, a “SPA”) with two institutional investors (the “Investor”) to issue and sell two convertible promissory notes with the aggregate principal amount of $4,637,840 (collectively, the “Notes”), including the initial aggregate principal amount of $4,295,000 and an additional original issue discount in the aggregate amount of $342,840 to be added to the principal amount on the 30-day anniversary of the Purchase Price Date (as defined in the applicable Note). The Notes were sold to the Investors with an 8% Original Issue Discount and are convertible into the Company’s ordinary shares in the form of American Depositary Shares (“Conversion Shares”). Each ADS represents three ordinary shares.
Conversion at Option of Holder
Each Note will mature 12 months after the Purchase Price Date (as defined in the applicable Note) and will be convertible into the Company’s ADSs at a conversion price equal to the lower of (i) $7.201 (the “Fixed Price”) or (ii) 85% multiplied by the lowest daily volume-weighted average price of the ADSs during the ten trading days preceding a conversion (the “Market Price”). The conversion price will be further reduced by $0.05 per ADS to cover any receipt issuance fees incurred by the holder in connection with any conversion (the “Conversion Price”).
An Investor may convert all, or any part, of the outstanding principal of the Note, together with accrued and unpaid interest, any make-whole amount and any late charges thereon, at any time, at the Investor’s option, into Conversion Shares as per the following conversion formula: the number of Conversion Shares equals the amount of the outstanding balance being converted (the “Conversion Amount”) divided by the Conversion Price (subject to pro rata adjustment for any stock split, stock dividend, stock combination and/or similar transactions).
Interest Rate
Each Note will bear interest at a rate of 6% per annum, which will increase to 18% upon the occurrence and during the continuance of an event of default and upon written notice from the Investor. Each Note represents a general obligation of the Company and ranks pari passu with other obligations. The holder of each Note may convert all, or any part, of the outstanding principal of the Note, together with accrued and unpaid interest, any make-whole amount and any late charges thereon, at any time, at the holder’s option, into Conversion Shares as per the following conversion formula: the number of Conversion Shares equals the amount of the outstanding balance being converted (the “Conversion Amount”) divided by the Conversion Price (subject to pro-rata adjustment for any stock split, stock dividend, stock combination and/or similar transactions).
Security
The Note is unsecured.
Prepayment
We may prepay the Notes by providing the Investor ten-trading-days’ advance written notice. Any prepayment will be equal to 101% of the Outstanding Balance (as defined in the Note) if such prepayment is made on or prior to the date that is thirty (30) days from January 7, 2025 and 110% of the Outstanding Balance if such prepayment is made thereafter. We will not be obligated to pay a prepayment premium if the outstanding balance is less than $100,000.00. We may not prepay the Note if an event of default has occurred.
B. Warrants and Rights.
Not applicable.
C. Other Securities.
Not applicable.
D. American Depositary Shares.
Citibank, N.A. has, as depositary, will register and deliver the ADSs. Citibank’s depositary offices are located at 388 Greenwich Street, New York, New York 10013. Each ADS represents three (3) Ordinary Shares deposited with Citibank, N.A. — Hong Kong, located at 9/F Citi Tower, One Bay East, 83 Hoi Bun Road, Kwun Tong, Kowloon, Hong Kong, as custodian for the depositary.
The depositary will hold the Ordinary Shares underlying your ADSs. As an ADS holder, you will not be treated as one of Xiao-I’s shareholders and you will not have direct shareholder rights. You will have the rights of an ADS holder as provided in the deposit agreement among Xiao-I, the depositary and holders and beneficial owners of ADSs from time to time.
Xiao-I does not expect to pay dividends in the foreseeable future. If, however, it declares dividends on its Ordinary Shares, the depositary will pay you the cash dividends and other distributions it receives on Xiao-I’s Ordinary Shares after deducting its fees and expenses in accordance with the terms set forth in the deposit agreement.
You may surrender your ADSs to the depositary in exchange for Ordinary Shares. The depositary will charge you fees for any exchange.
Fees and Charges
As an ADS holder, you will be required to pay the following fees under the terms of the deposit agreement:
| Service | Rate | ||
| (1) | Issuance of ADSs (e.g., an issuance upon a deposit of Shares, upon a change in the ADS(s)-to-Share(s) ratio, or for any other reason), excluding issuances as a result of distributions described in paragraph (4) below. | Up to U.S. $5.00 per 100 ADSs (or fraction thereof) issued. | |
| (2) | Cancellation of ADSs (e.g., a cancellation of ADSs for Delivery of deposited Shares, upon a change in the ADS(s)-to-Share(s) ratio, or for any other reason). | Up to U.S. $5.00 per 100 ADSs (or fraction thereof) cancelled. | |
| (3) | Distribution of cash dividends or other cash distributions (e.g., upon a sale of rights and other entitlements). | Up to U.S. $5.00 per 100 ADSs (or fraction thereof) held. | |
| (4) | Distribution of ADSs pursuant to (i) stock dividends or other free stock distributions, or (ii) an exercise of rights to purchase additional ADSs. | Up to U.S. $5.00 per 100 ADSs (or fraction thereof) held. | |
| (5) | Distribution of securities other than ADSs or rights to purchase additional ADSs (e.g., spin-off shares). | Up to U.S. $5.00 per 100 ADSs (or fraction thereof) held. | |
| (6) | ADS Services. | Up to U.S. $5.00 per 100 ADSs (or fraction thereof) held on the applicable record date(s) established by the Depositary. | |
| (7) | Registration of ADS Transfers (e.g., upon a registration of the transfer of registered ownership of ADSs, upon a transfer of ADSs into DTC and vice versa, or for any other reason). | Up to U.S. $5.00 per 100 ADSs (or fraction thereof) transferred. | |
| (8) | Conversion of ADSs of one series for ADSs of another series (e.g., upon conversion of Partial Entitlement ADSs for Full Entitlement ADSs, or upon conversion of Restricted ADSs into freely transferable ADSs, and vice versa). | Up to U.S. $5.00 per 100 ADSs (or fraction thereof) converted. | |
As an ADS holder, you will also be responsible to pay certain charges such as:
| ● | taxes (including applicable interest and penalties) and other governmental charges; |
| ● | the registration fees as may from time to time be in effect for the registration of Ordinary Shares on the share register and applicable to transfers of Ordinary Shares to or from the name of the custodian, the depositary or any nominees upon the making of deposits and withdrawals, respectively; |
| ● | certain cable, telex and facsimile transmission and delivery expenses; |
| ● | the fees, expenses, spreads, taxes and other charges of the depositary and/or service providers (which may be a division, branch or affiliate of the depositary) in the conversion of foreign currency; |
| ● | the reasonable and customary out-of-pocket expenses incurred by the depositary in connection with compliance with exchange control regulations and other regulatory requirements applicable to Ordinary Shares, ADSs and ADRs; |
| ● | the fees, charges, costs and expenses incurred by the depositary, the custodian, or any nominee in connection with the ADR program; and |
| ● | the amounts payable to the depositary by any party to the deposit agreement pursuant to any ancillary agreement to the deposit agreement in respect of the ADR program, the ADSs and the ADRs. |
ADS fees and charges for (i) the issuance of ADSs, and (ii) the cancellation of ADSs are charged to the person for whom the ADSs are issued (in the case of ADS issuances) and to the person for whom ADSs are cancelled (in the case of ADS cancellations). In the case of ADSs issued by the depositary into The Depository Trust Company (“DTC”), the ADS issuance and cancellation fees and charges may be deducted from distributions made through DTC, and may be charged to the DTC participant(s) receiving the ADSs being issued or the DTC participant(s) holding the ADSs being cancelled, as the case may be, on behalf of the beneficial owner(s) and will be charged by the DTC participant(s) to the account of the applicable beneficial owner(s) in accordance with the procedures and practices of the DTC participants as in effect at the time. ADS fees and charges in respect of distributions and the ADS service fee are charged to the holders as of the applicable ADS record date. In the case of distributions of cash, the amount of the applicable ADS fees and charges is deducted from the funds being distributed. In the case of (i) distributions other than cash and (ii) the ADS service fee, holders as of the ADS record date will be invoiced for the amount of the ADS fees and charges and such ADS fees and charges may be deducted from distributions made to holders of ADSs. For ADSs held through DTC, the ADS fees and charges for distributions other than cash and the ADS service fee may be deducted from distributions made through DTC, and may be charged to the DTC participants in accordance with the procedures and practices prescribed by DTC and the DTC participants in turn charge the amount of such ADS fees and charges to the beneficial owners for whom they hold ADSs. In the case of (i) registration of ADS transfers, the ADS transfer fee will be payable by the ADS Holder whose ADSs are being transferred or by the person to whom the ADSs are transferred, and (ii) conversion of ADSs of one series for ADSs of another series, the ADS conversion fee will be payable by the Holder whose ADSs are converted or by the person to whom the converted ADSs are delivered.
In the event of refusal to pay the depositary fees, the depositary may, under the terms of the deposit agreement, refuse the requested service until payment is received or may set off the amount of the depositary fees from any distribution to be made to the ADS holder. Note that the fees and charges you may be required to pay may vary over time and may be changed by us and by the depositary. You will receive prior notice of such changes. The depositary may reimburse us for certain expenses incurred by us in respect of the ADR program, by making available a portion of the ADS fees charged in respect of the ADR program or otherwise, upon such terms and conditions as we and the depositary agree from time to time.
Payments by Depositary
As of the date of this annual report, we had not received any payments from Citibank, N.A., the current depositary bank for our ADR program.
PART II
Item 13. Defaults, Dividend Arrearages and Delinquencies.
None.
Item 14. Material Modifications to the Rights of Security Holders and Use of Proceeds.
Effective on August 3, 2024, Xiao-I Corporation changed the ratio of its American Depositary Shares (the “ADSs”) to its ordinary shares (the “ADS Ratio”), par value US$0.00005 per share, from the prior ADS Ratio of one ADS to one-third of an ordinary share to a new ADS Ratio of one ADS to 3 ordinary shares.
For the Company’s ADS holders, the change in the ADS Ratio will have the same effect as a one-for-nine reverse ADS split. On the Effective Date, Holders of uncertificated ADSs in The Depository Trust Company (DTC) will have their ADSs automatically exchanged and need not take any action. The exchange of every nine (9) then-held (existing) ADSs for one (1) new ADS will occur automatically at the Effective Date, with the then-held ADSs being cancelled and new ADSs being issued by Citibank, N.A., the depositary bank (the “Depositary”). The Company’s ADSs will continue to be traded on the Nasdaq Stock Market under the symbol “AIXI.”
No fractional new ADSs will be issued in connection with the change in the ADS Ratio. Instead, fractional entitlements to new ADSs will be aggregated and sold by the Depositary and the net cash proceeds from the sale of the fractional ADS entitlements (after deduction of fees, taxes and expenses) will be distributed to the applicable ADS holders by the Depositary. The change in the ADS Ratio will have no impact on the Company’s underlying ordinary shares, and no ordinary shares will be issued or cancelled in connection with the change in the ADS Ratio.
As a result of the change in the ADS Ratio, the ADS trading price is expected to increase proportionally, although the Company can give no assurance that the ADS trading price after the change in the ADS Ratio will be equal to or greater than 9 times the ADS trading price before the change.
This matter has previously been disclosed in our current reports on Form 6-K filed with the SEC on August 5, 2024 and August 21, 2024, respectively, which is incorporated herein by reference. See “Item 10. Additional Information” for a description of the rights of securities holders.
Item 15. Controls and Procedures.
(a) Disclosure Controls and Procedures.
As required by Rule 13a-15 under the Exchange Act, management, including our chief executive officer and our chief financial officer, has evaluated the effectiveness of our disclosure controls and procedures as of the end of the period covered by this report. Disclosure controls and procedures refer to controls and other procedures designed to ensure that information required to be disclosed in the reports we file or submit under the Exchange Act is recorded, processed, summarized and reported within the time periods specified in the rules and forms of the SEC. Disclosure controls and procedures include, without limitations, controls and procedures designed to ensure that information required to be disclosed by us in our reports that we file or submit under the Exchange Act is accumulated and communicated to management, including our principal executive and principal financial officers, or persons performing similar functions, as appropriate to allow timely decisions regarding our required disclosures.
Based on the foregoing, our chief executive officer and our chief financial officer have concluded that, as of December 31, 2024, our disclosure controls and procedures were not effective due to one material weakness in our internal control over the financial statement closing process.
(b) Management’s Annual Report on Internal Control over Financial Reporting.
Our management is responsible for establishing and maintaining adequate internal control over financial reporting, as such term is defined in Rule 13a-15(f) under the Exchange Act, for our company. A company’s internal control over financial reporting is a process designed to provide reasonable assurance regarding the reliability of financial reporting and the preparation of financial statements for external purposes in accordance with generally accepted accounting principles.
A company’s internal control over financial reporting includes those policies and procedures that (i) pertain to the maintenance of records that, in reasonable detail, accurately and fairly reflect the transactions and dispositions of the assets of the company, (ii) provide reasonable assurance that transactions are recorded as necessary to permit preparation of financial statements in accordance with generally accepted accounting principles, and that receipts and expenditures of the company are being made only in accordance with authorizations of management and directors of the company, and (iii) provide reasonable assurance regarding prevention or timely detection of unauthorized acquisition, use, or disposition of the company’s assets that could have a material effect on the financial statements.
Because of its inherent limitations, internal control over financial reporting may not prevent or detect misstatements. Also, projections of any evaluation of effectiveness to future periods are subject to the risk that controls may become inadequate because of changes in conditions, or that the degree of compliance with the policies or procedures may deteriorate.
In connection with the audit of our consolidated financial statements, as of and for the year ended December 31, 2022, we identified two material weaknesses in our internal control over the financial statement closing process. A material weakness is a deficiency, or a combination of deficiencies, in internal control over financial reporting, such that there is a reasonable possibility that a material misstatement of our annual or interim consolidated financial statements will not be prevented or detected on a timely basis. The material weakness that have been identified relates to (i) our lack of sufficient and competent financial reporting and accounting personnel with appropriate knowledge of U.S. GAAP and reporting requirements set forth by the SEC to address complex U.S. GAAP technical accounting issues, and to prepare and review consolidated financial statements and related disclosures in accordance with U.S. GAAP and SEC reporting requirements and (ii) our lack of internal file management procedures and effective recognition procedures to recognize revenue and costs timely.
We implemented the following remediation measurements during the fiscal year ended December 31, 2023, which addressed the second material weakness identified as of December 31, 2022:
| (1) | We established internal file management policy, included but not limited to: (i) established the internal procedures for assigning sequential and unique contract numbers to each project; (ii) assign responsibilities for file management to specific individuals and implemented segregation of duties; and (iii) developed a standardized electronic worksheet that categorizes documents by date, name of project, revenue type, consideration of the contracts, M&S periods, and other key terms of the contracts. |
| (2) | We implemented documents control policies, included but not limited to: (i) all documents are properly labeled with their status, and revision history if any; (ii) all important documents and contracts were submitted to the legal department for retention and review; |
| (3) | We engaged the third-party financial consultant to develop clear guidelines for recognizing revenue and costs in accordance with U.S. GAAP, and provide training to our accounting personnels. Our responsible accounting personnel took regular review and analysis of revenue, costs, and gross margin to ensure timely and accurate recognition of revenue and costs based on the service periods. The third-party financial consultants conducted the second review of the revenue/cost recognition. |
We are working to remediate the remaining material weakness and are taking steps to strengthen our internal control. Specifically, we are still working to develop and implement a staffing plan for hiring additional accounting and finance personnel in 2024, hire additional qualified resources with appropriate knowledge and expertise to handle complex accounting issues and effectively prepare financial statements and conduct regular and continuous U.S. GAAP accounting and financial reporting training programs for our financial reporting and accounting personnel. In order to maintain and improve the effectiveness of our disclosure controls and procedures and internal controls over financial reporting, we will need to expend significant resources and provide significant management oversight.
(c) Attestation Report of the Registered Public Accounting Firm.
This annual report does not include an attestation report of the Company’s registered public accounting firm because we are an emerging growth company under the JOBS Act.
(d) Changes in Internal Control over Financial Reporting.
Other than as described above, there were no changes in our internal control over financial reporting (as defined in Rule 13a-15(f) of the Exchange Act) that occurred during the year ended December 31, 2024 that have materially affected, or are reasonably likely to materially affect, our internal controls over financial reporting.
Item 16. [Reserved]
Item 16.A Audit Committee Financial Expert.
Our audit committee, which consists of H. David Sherman, Jun Xu and Zhong Lin, assists the board in overseeing our accounting and financial reporting processes and the audits of our consolidated financial statements. H. David Sherman serves as Chairman of the committee. Each committee member satisfies the “independence” requirements of Rule 5605(c)(2) of the Listing Rules of the Nasdaq Global Market and meets the independence standards under Rule 10A-3 under the Exchange Act. In addition, our board of directors has determined that H. David Sherman qualifies as an “audit committee financial expert” as defined in Item 16A of the Instructions to Form 20-F and meets NASDAQ’s financial sophistication requirements due to his current and past experience in various companies in which he was responsible for, amongst others, the financial oversight responsibilities.
Item 16.B Code of Ethics.
Our board has adopted, a Code of Business Conduct and Ethics that is applicable to all our employees, directors and executive officers, a copy of which is available under the “Governance Documents” section of our website at https://ir.xiaoi.com/. We expect to disclose on our website any amendments to the Code of Business Conduct and Ethics and any waivers of the Code of Business Conduct and Ethics that apply to our principal executive officer, principal financial officer, principal accounting officer, controller, or persons performing similar functions.
Item 16.C Principal Accountant Fees and Services.
The following table sets forth the aggregate fees by categories specified below in connection with certain professional services rendered by Marcum Asia CPAs LLP and Assentsure PAC, our principal external auditors, for the periods indicated.
| Year Ended December 31, | ||||||||||||
| 2022 | 2023 | 2024 | ||||||||||
| Audit fees (1) | $ | 340,000 | $ | 280,000 | $ | 335,000 | ||||||
| All other fees (2) | – | – | 50,000 | |||||||||
| Total | $ | 340,000 | $ | 280,000 | $ | 385,000 | ||||||
| (1) | “Audit fees” means the aggregate fees billed in each of the fiscal years listed for professional services rendered by our principal auditors for the audit of our consolidated and subsidiary financial statements and other audit or interim review services provided in connection with statutory and regulatory filings or engagements. |
| (2) | “All other fees” means the aggregate fees billed in each of the fiscal years listed for products and services provided by our principal auditors, other than the services reported under audit fees, audit-related fees and tax fees. |
Our audit committee pre-approves all audit and non-audit services to be performed by the independent auditors and the related fees for such services other than prohibited non auditing services as promulgated under rules and regulations of the SEC (subject to the inadvertent de minimis exceptions set forth in the Exchange Act and the SEC rules).
Item 16.D. Exemptions from the Listing Standards for Audit Committees.
Not applicable.
Item 16.E. Purchases of Equity Securities by the Issuer and Affiliated Purchasers.
None.
Item 16.F. Change in Registrant’s Certifying Accountant.
Previous disclosed in the Company’s 6-K furnished to the SEC on December 8, 2023.
Item 16.G. Corporate Governance.
As a Cayman Islands exempted company incorporated with limited liability, we are subject to various corporate governance requirements under Cayman Islands law. In addition, as a foreign private issuer listed on Nasdaq, we are subject to the Nasdaq corporate governance listing standards. However, Nasdaq’s listing standards provide that foreign private issuers are permitted to follow home country corporate governance practices in lieu of the Nasdaq rules, with some exceptions. Some corporate governance practices in Cayman Islands may differ significantly from corporate governance listing standards. For example, neither the corporate laws of the Cayman Islands nor our Memorandum and Articles of Association require that (i) a majority of our directors be independent, (ii) our compensation committee include only independent directors, or (iii) our independent directors hold regularly scheduled meetings at which only independent directors are present. Other than as set forth below, we currently comply with the corporate governance listing standards of Nasdaq to the extent possible under Cayman Islands law. However, we may choose to change such practices to follow home country practice in the future. Accordingly, our shareholders will not have the same protections afforded to shareholders of companies that are mandatorily subject to all of the corporate governance requirements of Nasdaq and the domestic reporting requirements of the SEC. We may utilize these exemptions for as long as we continue to qualify as a foreign private issuer.
Nasdaq rules require that the independent directors of listed companies hold regularly scheduled meetings at which only independent directors are present. We intend to follow our Cayman Islands home country practice, rather than complying with this Nasdaq rule.
Further, Nasdaq rules require that listed companies have a compensation committee and a nominations committee comprised solely of independent directors. We intend to follow our Cayman Islands home country practice, as described in the section titled Item 6. “Directors, Senior Management and Employees – Board Practices,” rather than complying with this Nasdaq rule.
Also, the Nasdaq rules require each issuer to hold an annual meeting of shareholders no later than one year after the end of the issuer’s fiscal year. We intend to follow our home country practice with respect to annual meetings of shareholders and did not hold an annual meeting of shareholders in the year ended December 31, 2024. We may, however, hold annual meetings of shareholders in the future if there are significant issues that require approval of shareholders.
In addition, Nasdaq Stock Market Rule 5635(c) requires that a Nasdaq-listed company seek shareholder approval when it establishes or materially amends a stock option or purchase plan or other arrangement pursuant to which stock may be acquired by officers, directors, employees or consultants. The practices of our home country, the Cayman Islands, do not require that our shareholder approve the establishment or material amendment to a stock option or purchase plan or other arrangement pursuant to which stock may be acquired by officers, directors, employees or consultants. We have elected to adopt this practice and have adopted the Xiao-I Corporation 2025 Share Incentive Plan without seeking the approval of our shareholders. Conyers Dill & Pearman, our Cayman Islands legal counsel, has provided a letter to the Nasdaq Stock Market confirming that, under Cayman Islands law, we are not required to follow the above corporate governance standards.
Finally, as a “controlled company” as defined under the Nasdaq Stock Market Rules, we are permitted to elect not to comply with certain corporate governance requirements. If we rely on these exemptions, our shareholders will not have the same protection afforded to shareholders of companies that are subject to these corporate governance requirements.
Item 16.H. Mine Safety Disclosure.
Not applicable.
Item 16.I. Disclosure Regarding Foreign Jurisdictions that Prevent Inspections.
Not applicable.
Item 16.J. Insider Trading Policies.
We have adopted an insider trading policy (the “Policy”) to promote compliance with applicable securities laws and regulations, including those that prohibit insider trading. The Policy applies to all officers, directors, and employees of the Company. As someone subject to the Policy, individuals are responsible for ensuring that members of their immediate family and household also comply with the Policy. The Policy also applies to any entities that individuals control, including any corporations, partnerships, or trusts, and transactions by such entities should be treated for the purposes of the Policy and applicable securities laws as if they were for their own account. The Company may determine that the Policy applies to additional persons with access to material nonpublic information, such as contractors or consultants. The Policy extends to all activities within and outside individuals’ Company duties.
The insider trading policy establishes the following guidelines and procedures:
| ● | No officer, director, or employee (or any other person designated as subject to this Policy) shall purchase or sell any type of security while in possession of material nonpublic information relating to the security or the issuer of such security, whether the issuer of such security is the Company or any other company. |
| ● | Additionally, no officer, director or employee shall purchase or sell any security of the Company during the period beginning on the 14th calendar day before the end of any fiscal quarter of the Company and ending upon completion of the second full trading day after the public release of earnings data for such fiscal quarter or during any other trading suspension period declared by the Company. |
| ● | From time to time, events will occur that are material to the Company and cause certain officers, directors, or employees to be in possession of material nonpublic information. When that happens, the Company will recommend that those in possession of the material nonpublic information suspend all trading in the Company’s securities until the information is no longer material or has been publicly disclosed. |
| ● | When such event-specific blackout periods occur, those subject to it will be notified by the Company. The event-specific blackout period will not be announced to those not subject to it, and those subject to it or otherwise aware of it should not disclose it to others. |
| ● | Even if the Company has not notified you that you are subject to an event-specific blackout period, if you are aware of material nonpublic information about the Company, you should not trade in Company securities. Any failure by the Company to designate you as subject to an event-specific blackout period, or to notify you of such designation, does not relieve you of your obligation not to trade in the Company’s securities while possessing material nonpublic information. |
| ● | No officer, director, or employee shall directly or indirectly communicate (or “tip”) material nonpublic information to anyone outside the Company (except in accordance with the Company’s policies regarding the protection or authorized external disclosure of Company information) or to anyone within the Company other than on a “need-to-know” basis. |
| ● | Insiders may be liable for communicating or tipping material nonpublic information to a third party (“tippee”), and insider trading violations are not limited to trading or tipping by insiders. Persons other than insiders can also be liable for insider trading, including tippees who trade on material nonpublic information tipped to them or individuals who trade on material nonpublic information that has been misappropriated. Insiders may be held liable for tipping even if they receive no personal benefit from tipping and even if no close personal relationship exists between them and the tippee. |
| ● | Tippees inherit an insider’s duties and are liable for trading on material nonpublic information illegally tipped to them by an insider. Similarly, just as insiders are liable for the insider trading of their tippees, so are tippees who pass the information along to others who trade. In other words, a tippee’s liability for insider trading is no different from that of an insider. Tippees can obtain material nonpublic information by receiving overt tips from others or through, among other things, conversations at social, business, or other gatherings. |
We are committed to maintaining the highest standards of ethical conduct and have implemented these insider trading policies and procedures to ensure compliance with applicable securities laws and to protect the interests of our shareholders.
PART III
Item 17. Financial Statements.
We have elected to furnish financial statements and related information specified in Item 18.
Item 18. Financial Statements.
Financial statements are filed as part of this annual report beginning on page F-1.
Item 19. Exhibits.
List all exhibits filed as part of the registration statement or annual report, including exhibits incorporated by reference.
| * | Filed herewith. |
| ** | Furnished herewith. |
Some agreements filed as exhibits to this annual report contain representations and warranties that the parties thereto made to each other. These representations and warranties have been made solely for the benefit of the other parties to such agreements and may have been qualified by specific information that has been disclosed to the other parties to such agreements and that may not be reflected in such agreements. In addition, these representations and warranties may be intended as a way of allocating risks among parties if the statements contained therein prove to be incorrect, rather than as actual statements of fact. Accordingly, there can be no reliance on any such representations and warranties as characterizations of the actual state of facts. Moreover, information concerning the subject matter of any such representations and warranties may have changed since the date of such agreements.
SIGNATURES
The registrant hereby certifies that it meets all of the requirements for filing on Form 20-F and that it has duly caused and authorized the undersigned to sign this annual report on its behalf.
Date: May 15, 2025
| XIAO-I CORPORATION | ||
| By: | /s/ Hui Yuan | |
| Hui Yuan | ||
| Chief Executive Officer | ||
XIAO-I CORPORATION
INDEX TO CONSOLIDATED FINANCIAL STATEMENTS
F-
REPORT OF INDEPENDENT REGISTERED PUBLIC ACCOUNTING FIRM
To the shareholders and the board of directors of Xiao-I Corporation
Opinion on the Financial Statements
We have audited the accompanying consolidated balance sheets of Xiao-I Corporation and its subsidiaries (the “Company”) as of December 31, 2024 and 2023, the related consolidated statements of operations and comprehensive loss, changes in deficit, and cash flows, for each of the two years in the period ended December 31, 2024, and the related notes (collectively referred to as the “financial statements”). In our opinion, the financial statements present fairly, in all material respects, the consolidated financial positions of the Company as of December 31, 2024 and 2023, and the consolidated results of its operations and its cash flows for each of the two years in the period ended December 31, 2024, in conformity with accounting principles generally accepted in the United States of America.
Material Uncertainty Related to Going Concern
The accompanying financial statements have been prepared assuming the Company will continue as a going concern. As discussed in Note 2 to the consolidated financial statements, the Company had net losses of US$14,551,328, cash outflow of US$15,138,249 from operating activities, and negative working capital of $10,111,451 for the year ended December 31, 2024. We also draw attention to Note 18 of the financial statements, which describes the uncertainty related to the outcome of the lawsuits filed against the Company. These conditions raise substantial doubt about the Company’s ability to continue as a going concern. Management’s plans in regard to these matters are also described in Note 2. The financial statements do not include any adjustments that might result from the outcome of this uncertainty.
Basis for Opinion
These financial statements are the responsibility of the Company’s management. Our responsibility is to express an opinion on the Company’s financial statements based on our audit. We are a public accounting firm registered with the Public Company Accounting Oversight Board (United States) (“PCAOB”) and are required to be independent with respect to the Company in accordance with the U.S. federal securities laws and the applicable rules and regulations of the Securities and Exchange Commission and the PCAOB.
We conducted our audit in accordance with the standards of the PCAOB. Those standards require that we plan and perform the audit to obtain reasonable assurance about whether the financial statements are free of material misstatement, whether due to error or fraud. The Company is not required to have, nor were we engaged to perform, an audit of its internal control over financial reporting. As part of our audit, we are required to obtain an understanding of internal control over financial reporting but not for the purpose of expressing an opinion on the effectiveness of the Company’s internal control over financial reporting. Accordingly, we express no such opinion.
Our audit included performing procedures to assess the risks of material misstatement of the financial statements, whether due to error or fraud, and performing procedures that respond to those risks. Such procedures included examining, on a test basis, evidence regarding the amounts and disclosures in the financial statements. Our audit also included evaluating the accounting principles used and significant estimates made by management, as well as evaluating the overall presentation of the financial statements. We believe that our audit provides a reasonable basis for our opinion.
| /s/ Assentsure PAC | |
| We have served as the Company’s auditor since 2023. | |
| Singapore | |
| May 15, 2025 | |
| PCAOB ID Number 6783 | |
F-

REPORT OF INDEPENDENT REGISTERED PUBLIC ACCOUNTING FIRM
To the Shareholders and Board of Directors of
XIAO-I CORPORATION
Opinion on the Financial Statements
We have audited the accompanying consolidated statements of operations and comprehensive income, changes in deficit and cash flows of XIAO-I CORPORATION (the “Company”) for the year ended December 31, 2022, and the related notes (collectively referred to as the “financial statements”). In our opinion, the financial statements present fairly, in all material respects, the results of its operations and its cash flows for the year ended December 31, 2022, in conformity with accounting principles generally accepted in the United States of America.
Basis for Opinion
These financial statements are the responsibility of the Company's management. Our responsibility is to express an opinion on the Company's financial statements based on our audit. We are a public accounting firm registered with the Public Company Accounting Oversight Board (United States) ("PCAOB") and are required to be independent with respect to the Company in accordance with the U.S. federal securities laws and the applicable rules and regulations of the Securities and Exchange Commission and the PCAOB.
We conducted our audit in accordance with the standards of the PCAOB. Those standards require that we plan and perform the audit to obtain reasonable assurance about whether the financial statements are free of material misstatement, whether due to error or fraud. The Company is not required to have, nor were we engaged to perform, an audit of its internal control over financial reporting. As part of our audit, we are required to obtain an understanding of internal control over financial reporting but not for the purpose of expressing an opinion on the effectiveness of the Company's internal control over financial reporting. Accordingly, we express no such opinion.
Our audit included performing procedures to assess the risks of material misstatement of the financial statements, whether due to error or fraud, and performing procedures that respond to those risks. Such procedures included examining, on a test basis, evidence regarding the amounts and disclosures in the financial statements. Our audit also included evaluating the accounting principles used and significant estimates made by management, as well as evaluating the overall presentation of the financial statements. We believe that our audit provides a reasonable basis for our opinion.
/s/ Marcum Asia CPAs LLP
Marcum Asia CPAs LLP
We have served as the Company’s auditor from 2021 to 2023.
New York, NY
April 28, 2023
F-
XIAO-I CORPORATION
CONSOLIDATED BALANCE SHEETS
(In U.S. dollars, except for share and per share data, or otherwise noted)
| As of December 31, | ||||||||
| 2023 | 2024 | |||||||
| Assets | ||||||||
| Current assets: | ||||||||
| Cash and cash equivalents | $ | 1,564,542 | $ | 846,593 | ||||
| Restricted cash | 20,676 | |||||||
| Accounts receivable, net | 28,326,985 | 55,543,017 | ||||||
| Amounts due from related parties, current | 13,587,536 | |||||||
| Inventories | 67,826 | 14,362 | ||||||
| Contract costs | 1,691,293 | 2,502,678 | ||||||
| Advance to suppliers | 1,149,642 | 3,205,098 | ||||||
| Prepaid expenses and other current assets, net | 5,233,553 | 792,732 | ||||||
| Total current assets | 38,054,517 | 76,492,016 | ||||||
| Non-current assets: | ||||||||
| Property and equipment, net | 2,125,629 | 1,867,736 | ||||||
| Intangible assets, net | 212,445 | 143,370 | ||||||
| Long-term investments | 2,650,458 | 2,497,594 | ||||||
| Right of use assets | 2,431,475 | 833,030 | ||||||
| Prepaid expenses and other non-current assets | 7,000,357 | 3,677,728 | ||||||
| Amount due from related parties, non-current | 13,859,350 | - | ||||||
| Total non-current assets | 28,279,714 | 9,019,458 | ||||||
| TOTAL ASSETS | $ | 66,334,231 | $ | 85,511,474 | ||||
| Liabilities | ||||||||
| Current liabilities: | ||||||||
| Short-term borrowings | $ | 26,760,940 | $ | 32,879,865 | ||||
| Accounts payable | 13,674,339 | 27,131,439 | ||||||
| Amount due to related parties, current | 704,947 | 217,068 | ||||||
| Deferred revenue | 1,654,145 | 2,385,228 | ||||||
| Convertible loans | 216,756 | |||||||
| Accrued expenses and other current liabilities | 13,938,253 | 23,289,453 | ||||||
| Lease liabilities, current | 929,755 | 483,658 | ||||||
| Total current liabilities | 57,662,379 | 86,603,467 | ||||||
| Non-current liabilities: | ||||||||
| Amount due to related parties, non-current | 7,905,290 | 7,336,833 | ||||||
| Accrued liabilities, non-current | 7,759,474 | 7,043,185 | ||||||
| Lease liabilities, non-current | 1,473,950 | 295,962 | ||||||
| Total non-current liabilities | 17,138,714 | 14,675,980 | ||||||
| TOTAL LIABILITIES | 74,801,093 | 101,279,447 | ||||||
| Commitments and Contingencies | ||||||||
| Shareholders’ deficit | ||||||||
| Ordinary shares (par value of $0.00005 per share; 1,000,000,000 shares and 1,000,000,000 shares authorized as of December 31, 2023 and 2024, respectively; 24,015,592 shares and 31,949,038 shares issued and outstanding as of December 31, 2023 and 2024, respectively) | $ | 1,201 | $ | 1,598 | ||||
| Preferred shares (par value of $0.00005 per share; 3,700,000 preferred shares authorized as of December 31, 2023 and 2024, respectively; 3,700,000 preferred shares issued and outstanding as of December 31, 2023 and 2024, respectively) | 185 | 185 | ||||||
| Additional paid-in capital | 108,729,047 | 115,745,140 | ||||||
| Statutory reserve | 237,486 | 237,486 | ||||||
| Accumulated deficit | (110,833,045 | ) | (125,338,509 | ) | ||||
| Accumulated other comprehensive loss | (2,998,562 | ) | (2,848,314 | ) | ||||
| XIAO-I CORPORATION shareholders’ deficit | (4,863,688 | ) | (12,202,414 | ) | ||||
| Non-controlling interests | (3,603,174 | ) | (3,565,559 | ) | ||||
| Total shareholders’ deficit | (8,466,862 | ) | (15,767,973 | ) | ||||
| TOTAL LIABILITIES AND SHAREHOLDERS’ DEFICIT | $ | 66,334,231 | $ | 85,511,474 | ||||
The accompanying notes are an integral part of these consolidated financial statements.
F-
XIAO-I CORPORATION
CONSOLIDATED STATEMENTS OF OPERATIONS AND COMPREHENSIVE LOSS
(In U.S. dollars, except for share and per share data, or otherwise noted)
| For the years ended December 31, | ||||||||||||
| 2022 | 2023 | 2024 | ||||||||||
| Sale of software products | $ | 3,547,113 | $ | 1,566,455 | $ | 1,516,169 | ||||||
| Sale of hardware products | 46,295 | 75,363 | 1,395,345 | |||||||||
| Technology development service | 16,419,889 | 7,839,700 | 24,105,644 | |||||||||
| M&S service | 2,429,526 | 2,676,185 | 2,419,901 | |||||||||
| Sale of cloud platform products | 25,742,135 | 47,007,556 | 40,877,256 | |||||||||
| Net revenues | 48,184,958 | 59,165,259 | 70,314,315 | |||||||||
| Cost of sale of software products | (888,220 | ) | (834,570 | ) | (98,442 | ) | ||||||
| Cost of sale of hardware products | (25,141 | ) | (51,201 | ) | (583,939 | ) | ||||||
| Cost of technology development service | (12,194,044 | ) | (6,059,330 | ) | (10,444,827 | ) | ||||||
| Cost of M&S service | (1,255,973 | ) | (971,417 | ) | (781,258 | ) | ||||||
| Cost of sale of cloud platform products | (3,015,766 | ) | (11,825,171 | ) | (10,356,302 | ) | ||||||
| Cost of revenues | (17,379,144 | ) | (19,741,689 | ) | (22,264,768 | ) | ||||||
| Gross profit | 30,805,814 | 39,423,570 | 48,049,547 | |||||||||
| Operating expenses: | ||||||||||||
| Selling expenses | (3,911,818 | ) | (4,550,997 | ) | (3,320,886 | ) | ||||||
| General and administrative expenses | (6,028,637 | ) | (4,407,215 | ) | (22,940,916 | ) | ||||||
| Research and development expenses | (24,001,138 | ) | (52,387,540 | ) | (34,658,779 | ) | ||||||
| Total operating expenses | (33,941,593 | ) | (61,345,752 | ) | (60,920,581 | ) | ||||||
| Loss from operations | (3,135,779 | ) | (21,922,182 | ) | (12,871,034 | ) | ||||||
| Other income/(expenses): | ||||||||||||
| Investment (loss)/income | (143,181 | ) | 75,542 | (81,618 | ) | |||||||
| Interest expenses, net | (2,440,815 | ) | (2,323,341 | ) | (2,319,820 | ) | ||||||
| Foreign currency exchange (loss)/gain | (68,902 | ) | 2,789 | 3,864 | ||||||||
| Other income, net | 444,018 | 949,116 | 717,280 | |||||||||
| Total other expenses | (2,208,880 | ) | (1,295,894 | ) | (1,680,294 | ) | ||||||
| Loss before income tax expense | (5,344,659 | ) | (23,218,076 | ) | (14,551,328 | ) | ||||||
| Income tax expense | (660,655 | ) | (3,787,692 | ) | ||||||||
| Net loss | $ | (6,005,314 | ) | $ | (27,005,768 | ) | $ | (14,551,328 | ) | |||
| Net loss attributable to non-controlling interests | (106,779 | ) | (543,961 | ) | (45,864 | ) | ||||||
| Net loss attributable to XIAO-I CORPORATION shareholders | (5,898,535 | ) | (26,461,807 | ) | (14,505,464 | ) | ||||||
| Other comprehensive income | ||||||||||||
| Foreign currency translation change, net of nil income taxes | 403,816 | 303,114 | 233,727 | |||||||||
| Total other comprehensive income | 403,816 | 303,114 | 233,727 | |||||||||
| Total comprehensive loss | $ | (5,601,498 | ) | $ | (26,702,654 | ) | $ | (14,317,601 | ) | |||
| Total comprehensive income/(loss) attributable to non-controlling interests | 95,280 | (504,951 | ) | 37,615 | ||||||||
| Total comprehensive loss attributable to XIAO-I CORPORATION shareholders | (5,696,778 | ) | (26,197,703 | ) | (14,355,216 | ) | ||||||
| Loss per ordinary share attributable to XIAO-I CORPORATION shareholders | ||||||||||||
| Basic | (0.27 | ) | (1.12 | ) | (0.56 | ) | ||||||
| Diluted | (0.27 | ) | (1.12 | ) | (0.56 | ) | ||||||
| Weighted average number of ordinary shares outstanding | ||||||||||||
| Basic | 22,115,592 | 23,646,003 | 25,760,207 | |||||||||
| Diluted | 22,115,592 | 23,646,003 | 25,760,207 | |||||||||
Note:
(1) Share-based compensation expenses were allocated as follows:
| For the years ended December 31, | ||||||||||||
| 2022 | 2023 | 2024 | ||||||||||
| Selling expenses | - | - | 1,553 | |||||||||
| General and administrative expenses | - | - | 1,556,761 | |||||||||
| Research and development expenses | - | - | 2,213 | |||||||||
| $ | - | - | $ | 1,560,527 | ||||||||
The accompanying notes are an integral part of these consolidated financial statements
F-
XIAO-I CORPORATION
CONSOLIDATED STATEMENTS OF CHANGES IN DEFICIT
(In U.S. dollars, except for share and per share data, or otherwise noted)
| Ordinary shares | Preferred shares | Additional paid-in |
Statutory | Accumulated | Accumulated other comprehensive |
Total shareholders’ |
Non-controlling | Total | ||||||||||||||||||||||||||||||||||||
| Share | Amount | Shares | Amount | capital | reserve | deficit | loss | deficit | interests | deficit | ||||||||||||||||||||||||||||||||||
| Balance as of January 1, 2022 | 22,115,592 | $ | 1,106 | $ | $ | 75,621,294 | $ | 237,486 | $ | (72,584,621 | ) | $ | (3,464,423 | ) | $ | (189,158 | ) | $ | (3,193,503 | ) | $ | (3,382,661 | ) | |||||||||||||||||||||
| Net loss | - | - | (5,898,535 | ) | (5,898,535 | ) | (106,779 | ) | (6,005,314 | ) | ||||||||||||||||||||||||||||||||||
| Foreign currency translation adjustment | - | - | 201,757 | 201,757 | 202,059 | 403,816 | ||||||||||||||||||||||||||||||||||||||
| Balance as of December 31, 2022 | 22,115,592 | $ | 1,106 | $ | $ | 75,621,294 | $ | 237,486 | $ | (78,483,156 | ) | $ | (3,262,666 | ) | $ | (5,885,936 | ) | $ | (3,098,223 | ) | $ | (8,984,159 | ) | |||||||||||||||||||||
| Adoption of ASC326 | - | - | (5,888,082 | ) | (5,888,082 | ) | (5,888,082 | ) | ||||||||||||||||||||||||||||||||||||
| Net loss | - | - | (26,461,807 | ) | (26,461,807 | ) | (543,961 | ) | (27,005,768 | ) | ||||||||||||||||||||||||||||||||||
| Foreign currency translation adjustment | - | - | 264,104 | 264,104 | 39,010 | 303,114 | ||||||||||||||||||||||||||||||||||||||
| Issuance of preferred shares | 3,700,000 | 185 | 546 | 731 | 731 | |||||||||||||||||||||||||||||||||||||||
| Issuance of ordinary shares upon Initial Public Offering (“IPO”), net of issuance cost | 1,900,000 | 95 | 33,107,207 | 33,107,302 | 33,107,302 | |||||||||||||||||||||||||||||||||||||||
| Balance as of December 31, 2023 | 24,015,592 | $ | 1,201 | 3,700,000 | $ | 185 | $ | 108,729,047 | $ | 237,486 | $ | (110,833,045 | ) | $ | (2,998,562 | ) | $ | (4,863,688 | ) | $ | (3,603,174 | ) | $ | (8,466,862 | ) | |||||||||||||||||||
| Net loss | - | - | (14,505,464 | ) | (14,505,464 | ) | (45,864 | ) | (14,551,328 | ) | ||||||||||||||||||||||||||||||||||
| Foreign currency translation adjustment | - | - | 150,248 | 150,248 | 83,479 | 233,727 | ||||||||||||||||||||||||||||||||||||||
| Conversion of convertible loans | 5,281,142 | 265 | 4,475,698 | 4,475,963 | 4,475,963 | |||||||||||||||||||||||||||||||||||||||
| Pre-delivery ordinary shares for conversion of convertible loans | 1,649,983 | 82 | (82 | ) | ||||||||||||||||||||||||||||||||||||||||
| Pre-delivery ordinary shares for Share Incentive Plan | 78,333 | 4 | (4 | ) | ||||||||||||||||||||||||||||||||||||||||
| Issuance of ordinary shares | 600,000 | 30 | 979,970 | 980,000 | 980,000 | |||||||||||||||||||||||||||||||||||||||
| Share-based compensation expense | 323,988 | 16 | 1,560,511 | 1,560,527 | 1,560,527 | |||||||||||||||||||||||||||||||||||||||
| Balance as of December 31, 2024 | 31,949,038 | $ | 1,598 | 3,700,000 | $ | 185 | $ | 115,745,140 | $ | 237,486 | $ | (125,338,509 | ) | $ | (2,848,314 | ) | $ | (12,202,414 | ) | $ | (3,565,559 | ) | $ | (15,767,973 | ) | |||||||||||||||||||
The accompanying notes are an integral part of these consolidated financial statements
F-
XIAO-I CORPORATION
CONSOLIDATED STATEMENTS OF CASH FLOWS
(In U.S. dollars, except for share and per share data, or otherwise noted)
| For the years ended December 31, | ||||||||||||
| 2022 | 2023 | 2024 | ||||||||||
| CASH FLOWS FROM OPERATING ACTIVITIES: | ||||||||||||
| Net loss | $ | (6,005,314 | ) | $ | (27,005,768 | ) | $ | (14,551,328 | ) | |||
| Adjustments to reconcile net loss to net cash used in operating activities: | ||||||||||||
| Allowance/(Recovery of allowance) for credit losses | 2,149,176 | (5,108,723 | ) | 2,053,698 | ||||||||
| Interest expenses from convertible loans | 195,773 | |||||||||||
| Share-based compensation expenses | 1,560,527 | |||||||||||
| (Recovery of allowance)/Allowance for prepaid expenses and other current and non-current assets | (1,090,759 | ) | 7,028,173 | |||||||||
| Allowance for advance to suppliers | 833,831 | |||||||||||
| Allowance for amount due from a related party | 20,887 | |||||||||||
| Impairment on equity investment | 150,708 | |||||||||||
| Return of inventories to a related party | (239,330 | ) | ||||||||||
| Debt relief offered by a related party | (72,819 | ) | ||||||||||
| Written-down of inventories | 154,664 | 557,518 | ||||||||||
| Interest expenses on loans from shareholder | 522,081 | 449,843 | ||||||||||
| Depreciation and amortization | 182,269 | 692,775 | 539,935 | |||||||||
| Loss from the disposal of property and equipment | 3,442 | 80,542 | ||||||||||
| Loss from lease termination and modification | 591,980 | 19,654 | ||||||||||
| Gain from the disposal of equity investment | (208,837 | ) | ||||||||||
| Loss from equity investment | 143,181 | 155,734 | 81,618 | |||||||||
| Deferred tax expenses | 660,653 | 3,787,692 | ||||||||||
| Right-of-use assets amortization | 712,844 | 615,968 | 604,341 | |||||||||
| Changes in assets and liabilities | ||||||||||||
| Accounts receivable | (15,012,712 | ) | 11,107,280 | (30,428,887 | ) | |||||||
| Inventories | (2,130,389 | ) | 122,761 | 52,407 | ||||||||
| Contract costs | 1,434,836 | 264,272 | (867,850 | ) | ||||||||
| Prepaid expenses and other current assets | (1,162,117 | ) | (2,497,385 | ) | (2,166,932 | ) | ||||||
| Amount due from related parties | 47,593 | (108,329 | ) | |||||||||
| Accounts payable | 4,123,775 | 4,767,425 | 14,075,170 | |||||||||
| Deferred revenue | (179,177 | ) | (828,971 | ) | 787,447 | |||||||
| Accrued expenses and other current liabilities | 5,163,654 | (1,245,200 | ) | 5,132,181 | ||||||||
| Amount due to related parties | 100,315 | (134,560 | ) | (84,676 | ) | |||||||
| Income tax payable | (16,956 | ) | ||||||||||
| Lease payment liabilities | (893,276 | ) | (1,106,876 | ) | (647,385 | ) | ||||||
| Prepaid expenses and other non-current assets | (57,510 | ) | (408,567 | ) | 221,998 | |||||||
| Accrued liabilities, non-current | 458,919 | |||||||||||
| Net cash used in operating activities | (10,923,346 | ) | (15,789,498 | ) | (15,138,249 | ) | ||||||
| CASH FLOWS FROM INVESTING ACTIVITIES: | ||||||||||||
| Purchase of property and equipment | (106,814 | ) | (2,164,442 | ) | (368,171 | ) | ||||||
| Purchase of intangible assets | (308 | ) | (41,177 | ) | (3,120 | ) | ||||||
| Purchase of equity method investments | (2,749,294 | ) | ||||||||||
| Purchase of equity investments | (917,962 | ) | ||||||||||
| Disposal of equity investments | 164,659 | |||||||||||
| Collection of loans to third parties | 4,448,587 | |||||||||||
| Loan to third parties | (7,942,875 | ) | (97,280 | ) | ||||||||
| Collection of loans to related parties | 290,076 | |||||||||||
| Loan to related parties | (13,896,680 | ) | ||||||||||
| Net cash used in investing activities | (2,856,416 | ) | (20,059,814 | ) | (468,571 | ) | ||||||
| CASH FLOWS FROM FINANCING ACTIVITIES: | ||||||||||||
| Proceeds from short-term borrowings | 21,252,786 | 26,832,747 | 34,046,722 | |||||||||
| Repayments of short-term borrowings | (10,633,055 | ) | (18,297,134 | ) | (27,098,128 | ) | ||||||
| Proceeds from interests-free borrowings from related parties | 2,315,351 | 150,000 | ||||||||||
| Repayments of interests-free borrowings from related parties | (2,314,311 | ) | (31,776 | ) | (416,916 | ) | ||||||
| Proceeds from borrowings from related parties | 400,000 | |||||||||||
| Repayments of borrowings from related parties | (1,355,760 | ) | (812,747 | ) | ||||||||
| Proceeds from borrowings from third-parties | 7,950,661 | 4,589,812 | 5,738,524 | |||||||||
| Repayments of borrowings from third-parties | (2,065,948 | ) | (6,407,941 | ) | (1,244,699 | ) | ||||||
| Repayment of convertible loans | (1,634,715 | ) | (3,656,872 | ) | ||||||||
| Proceeds from convertible loans | 4,496,945 | |||||||||||
| Proceeds from issuance of ordinary shares | 980,000 | |||||||||||
| Deferred offering costs | (1,364,169 | ) | ||||||||||
| Proceeds from issuance of ordinary shares upon Initial Public Offering, net of issuance cost | 34,399,268 | |||||||||||
| Proceeds from issuance of preferred shares | 731 | |||||||||||
| Net cash provided by financing activities | 13,506,600 | 36,473,075 | 15,839,701 | |||||||||
| Effect of exchange rate changes | (12,439 | ) | (85,466 | ) | (950,830 | ) | ||||||
| Net change in cash, cash equivalents and restricted cash | (285,601 | ) | 538,297 | (717,949 | ) | |||||||
| Cash, cash equivalents and restricted cash, at beginning of year | 1,311,846 | 1,026,245 | 1,564,542 | |||||||||
| Cash, cash equivalents and restricted cash, at end of year | $ | 1,026,245 | $ | 1,564,542 | $ | 846,593 | ||||||
| SUPPLEMENTAL DISCLOSURE OF CASH FLOW INFORMATION: | ||||||||||||
| Interest paid | $ | 609,451 | $ | 3,799,202 | $ | 1,613,858 | ||||||
| Income taxes paid | 2 | |||||||||||
| SUPPLEMENTAL DISCLOSURE OF NON-CASH INVESTING AND FINANCING ACTIVITIES: | ||||||||||||
| Recognition of right-of-use assets and lease payment liabilities | $ | 467,359 | $ | 2,793,664 | $ | |||||||
| Accrued expense and other liabilities, non-current converted into current | 605,609 | 512,313 | ||||||||||
| Conversion of convertible loans | 4,475,962 | |||||||||||
The accompanying notes are an integral part of these consolidated financial statements.
F-
XIAO-I CORPORATION
NOTES TO CONSOLIDATED FINANCIAL STATEMENTS
| 1. | ORGANIZATION AND PRINCIPAL ACTIVITIES |
XIAO-I CORPORATION. (“Xiao-I”, or the “Company”) was incorporated under the laws of the Cayman Islands on August 13, 2018. The Company through its wholly-owned subsidiaries, variable interest entity (“VIE”) and VIE’s subsidiaries (collectively, the “Group”) primarily engages in artificial intelligence technology in the People’s Republic of China (“PRC” or “China”). The Company completed its IPO on the Nasdaq Global Market in March 2023.
As of December 31, 2024, the Company’s major subsidiaries and consolidated VIE are as follows:
| Name | Date of Incorporation | Place of incorporation | Percentage of beneficial ownership for purposes of accounting | Principal Activities |
||||
| Wholly and Major owned subsidiaries | ||||||||
| AI PLUS HOLDING LIMITED (“AI Plus”) | August 30, 2018 | British Virgin Islands | 100 | % | Investing holding company | |||
| Xiao-i Technology Limited (“Xiao-i Technology”) | December 17, 2018 | Hong Kong | 100 | % | Investing holding company | |||
| Zhizhen Artificial Intelligent Technology (Shanghai) Co. Ltd. (“Zhizhen Technology”) (“WFOE”) | February 21, 2019 | PRC | 100 | % | WFOE, a holding company | |||
| VIE | ||||||||
| Shanghai Xiao-i Robot Technology Co., Ltd. (“Shanghai Xiao-i”) | August 27, 2009 | PRC | 100 | % | Internet technology development | |||
| Subsidiaries of VIE | ||||||||
| Xiaoi Robot Technology (H.K) Ltd. (“Xiaoi Robot”) | June 3, 2016 | Hong Kong | 100 | % | Internet technology development | |||
| Guizhou Xiao-i Robot Technology Co., Ltd. (“Guizhou Xiao-i”) | July 18, 2016 | PRC | 70 | % | AI robot development |
Reorganization
During 2019, the Company undertook a reorganization and became the ultimate holding company of AI PLUS, Xiaoi Technology and WFOE, in which the shareholding percentages and rights of each shareholder are the same before and after the Reorganization. Effective on March 29, 2019, shareholders of Shanghai Xiao-i and WFOE entered into a series of contractual arrangements (“VIE Agreements”) which are described below.
F-
XIAO-I CORPORATION
NOTES TO CONSOLIDATED FINANCIAL STATEMENTS
| 1. | ORGANIZATION AND PRINCIPAL ACTIVITIES (cont.) |
The VIE Agreements
The PRC government regulates the telecommunications and internet industry, including software industry, through strict business licensing requirements and other government regulations. These laws and regulations also include limitations on foreign ownership of PRC companies that engage in the software business. The Company, AI Plus, Zhizhen Technology, are considered as foreign invested enterprises. To comply with these regulations, the Group conducts the majority of its activities in PRC through Shanghai Xiao-i (the “VIE”), and the VIE’s subsidiaries.
The currently effective contractual arrangements, as described in more detail below, by and among Zhizhen Technology, the VIE, and 61 of the VIE’s shareholders include (i) certain exclusive call option agreement, power of attorney agreement, share interest pledge agreement and spousal commitment letter, that enable the Company to exercise operational control over the VIE, and (ii) exclusive business cooperation agreement, that enable the Company to realize all of the economic risks and benefits arising from Shanghai Xiao-i and its subsidiaries (excluding non-controlling interests). Therefore, the Group, through its wholly owned subsidiaries AI Plus and Zhizhen Technology, has been determined to be the primary beneficiary of Shanghai Xiao-i and its subsidiaries for accounting purposes and has consolidated Shanghai Xiao-i’s and its subsidiaries’ assets, liabilities, results of operations, and cash flows in the accompanying consolidated financial statements.
Immediately before and after reorganization, the Company together with its wholly-owned subsidiaries AI Plus and Zhizhen Technology and its VIE were effectively controlled by the same shareholders; therefore, the Reorganization is accounted for in a manner similar to a common control transaction because it is determined that the transfers lack economic substance. The accompanying consolidated financial statements have been prepared as if the current corporate structure has been in existence throughout the periods presented. The consolidation of the Company and its subsidiaries and VIE has been accounted for at historical cost as of the beginning of the first period presented in the accompanying financial statements.
Exclusive Call Option Agreement
Pursuant to the Exclusive Call Option Agreement among Zhizhen Technology, Shanghai Xiao-i and its shareholders, the shareholders irrevocably granted Zhizhen Technology, or any third party designated by Zhizhen Technology an option to purchase all or part of their equity interests in Shanghai Xiao-i at any time at a price determined at Zhizhen Technology’s discretion. According to the Exclusive Call Option Agreement, the purchase price to be paid by the Company to each shareholder of Shanghai Xiao-i will be the minimum price permitted by applicable PRC Law at the time when such share transfer occurs. Without Zhizhen Technology’s prior written consent, the shareholders and Shanghai Xiao-i agreed not to, among other things: set encumbrance on, transfer all or part of, or dispose of the equity interests; amend the articles of association of Shanghai Xiao-i; change the registered capital of Shanghai Xiao-i or holding structure; change Shanghai Xiao-i’s business activities; sell, assign, mortgage or dispose of any legal or beneficial rights to or in any of Shanghai Xiao-i’s assets, business, or revenue; incur, assume or guarantee any debts; enter into any material contract; extend any loan or credit to any party, or provide any guarantee or assume any obligation of any party; merge or consolidate with any third party or acquire or invest in any third party; or distribute dividends. The shareholders and Shanghai Xiao-i agreed to manage business and handle financial and commercial affairs prudently and in accordance with relevant laws and codes of practice. This Agreement will continue with full force and effect until the earlier of the date on which Zhizhen Technology has acquired all of the Equity Interests in Shanghai Xiao-i, or this Agreement is terminated by the mutual written consent.
Exclusive Business Cooperation Agreement
On March 29, 2019, Zhizhen Technology entered into an Exclusive Business Cooperation Agreement with Shanghai Xiao-i to enable Zhizhen Technology to engage in the development and operation of the Internet technology development in accordance with applicable laws. Under this Agreement, Zhizhen Technology intends to use its labor, technology and information advantages to provide exclusive technical services, technical consultation and other services to Shanghai Xiao-i, and Shanghai Xiao-i agrees to accept such services. The term of the Services provided by Zhizhen Technology shall be 10 years from the effective date of March 29, 2019, and will be automatically extended after the expiration until when terminated in writing by Zhizhen Technology. Additionally, Zhizhen Technology has the full and exclusive right to manage and direct all cash flow and assets of Shanghai Xiao-i and to direct and administrate the financial affairs and daily operation of Shanghai Xiao-i. Shanghai Xiao-i pays service fees to Zhizhen Technology in an amount determined by Zhizhen Technology in its sole discretion. If Shanghai Xiao-i is unable to pay the service fees due to the actual managing situation, with the written consent of Zhizhen Technology, the unpaid part of the service fees in the previous fiscal year can be deferred to the end of the next year and settled together. During the validity term of this agreement, Zhizhen Technology will bear all the economic benefits and risks arising from the business of Shanghai Xiao-i and its subsidiaries. Zhizhen Technology will provide financial support to Shanghai Xiao-i or its subsidiaries in the event of a loss or serious operational difficulties.
F-
XIAO-I CORPORATION
NOTES TO CONSOLIDATED FINANCIAL STATEMENTS
| 1. | ORGANIZATION AND PRINCIPAL ACTIVITIES (cont.) |
Power of Attorney Agreement
On March 29, 2019, each shareholder of Shanghai Xiao-i, signed the Power of Attorney Agreement to irrevocably entrust Zhizhen Technology or any person(s) designated by Zhizhen Technology to act as its attorney-in-fact to exercise any and all of its rights as a shareholder of Shanghai Xiao-i, including, but not limited to, the right to convene, attend and present the shareholders’ meetings, vote, sign and perform as a shareholder; transfer, pledge or dispose of all the equity interest of Shanghai Xiao-i held by the shareholder; collect the dividend, and participate in litigation procedures. This agreement is effective and irrevocable until all of each shareholder’s equity interest in Shanghai Xiao-i has been transferred to Shanghai Xiao-i or the person(s) designated by Zhizhen Technology.
Share Interest Pledge Agreement
Under the Share Interest Pledge Agreement signed on March 29, 2019 by and among Zhizhen Technology and each shareholder of Shanghai Xiao-i, the shareholders of Shanghai Xiao-i have agreed to pledge 100% equity interest in Shanghai Xiao-i to Zhizhen Technology to guarantee the performance obligations of Shanghai Xiao-i under the Exclusive Business Cooperation Agreement, and the performance obligations of each shareholder under the Exclusive Call Option Agreement. If Shanghai Xiao-i or its shareholders breach their contractual obligations under these agreements, Zhizhen Technology, as pledgee, will have the right to exercise the pledge.
The shareholders also agreed that, without prior written consent of Zhizhen Technology, they will not dispose of the pledged equity interests or create or allow any encumbrance on the pledged equity interests. The pledge of equity interests in Shanghai Xiao-i has been registered with the relevant office of the State Administration for Market Regulation in accordance with the Civil Code of the People’s Republic of China.
Spousal Commitment Letters
The spouses of each individual shareholder of Shanghai Xiao-i have each signed Spousal Commitment Letters. Under the Spousal Commitment Letter, the signing spouse unconditionally and irrevocably has agreed to the execution by his or her spouse of the above-mentioned Exclusive Business Cooperation Agreement, Exclusive Call Option Agreement, Power of Attorney Agreement and Share Interest Pledge Agreement, and that his or her spouse may perform, amend or terminate such agreements without his or her consent. In addition, in the event that the spouse obtains any equity interest in Shanghai Xiao-i held by his or her spouse for any reason, he or she agrees to be bound by and sign any legal documents substantially similar to the contractual arrangements entered into by his or her spouse, as may be amended from time to time.
As the lock-up period of some shareholders of the Company has expired, the shareholders wish to withdraw their shares in the Company, and in order to mirror the shareholding of the Company at Shanghai Xiao-i, they need to correspondingly withdraw their shares in Shanghai Xiao-i. Therefore, Shanghai Rongzhi Industry Co., Ltd. (the “Shanghai Rongzhi”) was set up to purchase the withdrawn shares of the shareholders in Shanghai Xiao-i, and thus Shanghai Rongzhi became the new shareholder of Shanghai Xiao-i. Pursuant to the VIE agreements, Shanghai Rongzhi signed Exclusive Call Option Agreement, Share Interest Pledge Agreement, and Power of Attorney Agreement separately with Zhizhen Technology and Shanghai Xiao-i on January 24, 2024. The provisions of these agreements are substantively consistent with the text of the VIE Agreements signed on March 29, 2019.
F-
XIAO-I CORPORATION
NOTES TO CONSOLIDATED FINANCIAL STATEMENTS
| 1. | ORGANIZATION AND PRINCIPAL ACTIVITIES (cont.) |
Risks in relation to the VIE structure
The Company believes that the contractual arrangements with its VIE and their respective shareholders are in compliance with PRC laws and regulations and are legally enforceable. However, uncertainties in the PRC legal system could limit the Company’s ability to enforce the contractual arrangements. If the legal structure and contractual arrangements were found to be in violation of PRC laws and regulations, the PRC government could, among others:
| ● | revoke the business licenses and/or operating licenses of the Company; |
| ● | discontinue or place restrictions or onerous conditions on the operations; |
| ● | impose fines, confiscate the income from Zhizhen Technology or the VIE, or impose other requirements with which the Company or the VIE may not be able to comply; |
| ● | require the Company to restructure the ownership structure or operations, including terminate the contractual arrangements with the VIE and deregister the equity pledges of the VIE, which in turn would affect our ability to consolidate, derive economic interests from, or exert operational control over the VIE, or impose restrictions on the Company’s right to collect revenues; |
| ● | impose additional conditions or requirements with which the Company may not be able to comply; |
| ● | require the Company to restructure the operations in such a way as to compel the Company to establish a new enterprise, re-apply for the necessary licenses or relocate our businesses, staff and assets; or |
| ● | restrict or prohibiting the Company use of the proceeds of overseas offering to finance the business and operations in China. |
The revenue producing assets that are held by the VIE and the VIE’s subsidiaries primarily comprise of leasehold improvements, electronic equipment, office equipment and software. Substantially all of such assets are recognized in the Group’s consolidated financial statements, except for certain Internet Content Provider Licenses, internally developed software, trademarks and patent applications which were not recorded in the Company’s consolidated balance sheets as they do not meet all the capitalization criteria. The Internet content provision and other licenses are required under relevant PRC laws, rules and regulations for the operation of Internet businesses in the PRC and therefore are integral to the Company’s operations. The Internet content provision licenses require that core PRC trademark registrations and domain names are held by the VIE and the VIE’s subsidiaries that provide the relevant services. The VIE and the VIE’s subsidiaries also hire assembled work force on sales, research and development and operations whose costs are expensed as incurred.
The Company’s ability to conduct its business may be negatively affected if the PRC government were to carry out of any of the aforementioned actions. As a result, The Company may not be able to consolidate its VIE in its consolidated financial statements as it may lose the ability to exert operational control over the VIE and their respective shareholders and it may lose the ability to receive economic benefits from the VIE. The Company, however, does not believe such actions would result in the liquidation or dissolution of the Company, its PRC subsidiaries and VIE.
The interests of the shareholders of VIE may diverge from that of the Company and that may potentially increase the risk that they would seek to act contrary to the contractual terms, for example by influencing VIE not to pay the service fees when required to do so. The Company cannot assure that when conflicts of interest arise, shareholders of VIE will act in the best interests of the Company or that conflicts of interests will be resolved in the Company’s favor. The Company believes the shareholders of VIE will not act contrary to any of the contractual arrangements and the exclusive option agreements provide the Company with a mechanism to remove the current shareholders of VIE should they act to the detriment of the Company. The Company relies on certain current shareholders of VIE to fulfill their fiduciary duties and abide by the laws of the PRC and act in the best interest of the Company. If the Company cannot resolve any conflicts of interest or disputes between the Company and the shareholders of VIE, the Company would have to rely on legal proceedings, which could result in disruption of its business, and there is substantial uncertainty as to the outcome of any such legal proceedings.
F-
XIAO-I CORPORATION
NOTES TO CONSOLIDATED FINANCIAL STATEMENTS
| 1. | ORGANIZATION AND PRINCIPAL ACTIVITIES (cont.) |
The following financial statement amounts and balances of the VIE and its subsidiaries were included in the accompanying consolidated financial statements after elimination of intercompany transactions within the consolidated VIE:
Consolidated Balance Sheets Information
| As of December 31, | ||||||||
| 2023 | 2024 | |||||||
| Assets | ||||||||
| Current assets: | ||||||||
| Cash and cash equivalents | $ | 890,365 | $ | 566,544 | ||||
| Restricted cash | 20,676 | |||||||
| Accounts receivable, net | 28,326,985 | 55,522,880 | ||||||
| Amounts due from related parties, current | 13,587,536 | |||||||
| Inventories | 67,826 | 10,724 | ||||||
| Contract costs | 1,691,293 | 2,357,950 | ||||||
| Advance to suppliers | 1,134,529 | 3,205,098 | ||||||
| Prepaid expenses and other current assets, net | 1,665,653 | 413,579 | ||||||
| Amount due from intercompany, current | 748,183 | 2,063,000 | ||||||
| Total current assets | 34,545,510 | 77,727,311 | ||||||
| Non-current assets: | ||||||||
| Property and equipment, net | 1,913,693 | 1,777,249 | ||||||
| Intangible assets, net | 212,445 | 140,366 | ||||||
| Long-term investments | 964,250 | 937,909 | ||||||
| Right of use assets | 173,879 | 66,913 | ||||||
| Prepaid expenses and other non-current assets | 3,710,351 | 3,558,515 | ||||||
| Amount due from related parties, non current | 13,859,350 | - | ||||||
| Total non-current assets | 20,833,968 | 6,480,952 | ||||||
| TOTAL ASSETS | $ | 55,379,478 | $ | 84,208,263 | ||||
| Liabilities | ||||||||
| Current liabilities: | ||||||||
| Short-term borrowings | $ | 26,760,940 | $ | 32,879,865 | ||||
| Accounts payable | 13,210,566 | 26,740,606 | ||||||
| Amount due to related parties, current | 704,947 | 67,068 | ||||||
| Deferred revenue | 1,654,145 | 2,385,228 | ||||||
| Accrued expenses and other current liabilities | 13,295,209 | 22,173,896 | ||||||
| Lease liabilities, current | 93,284 | 57,545 | ||||||
| Amount due to intercompany, current | 26,864,085 | 31,080,404 | ||||||
| Total current liabilities | 82,583,176 | 115,384,612 | ||||||
| Non-current liabilities: | ||||||||
| Amount due to related parties, non current | 7,505,290 | 7,336,833 | ||||||
| Accrued liabilities, non-current | 5,153,803 | 4,508,695 | ||||||
| Lease liabilities, non-current | 61,471 | |||||||
| Total non-current liabilities | 12,720,564 | 11,845,528 | ||||||
| TOTAL LIABILITIES | $ | 95,303,740 | $ | 127,230,140 | ||||
F-
XIAO-I CORPORATION
NOTES TO CONSOLIDATED FINANCIAL STATEMENTS
| 1. | ORGANIZATION AND PRINCIPAL ACTIVITIES (cont.) |
Consolidated Statements of Operations and Comprehensive loss
| For the years ended December 31, | ||||||||||||
| 2022 | 2023 | 2024 | ||||||||||
| Net revenue | $ | 48,184,958 | $ | 59,165,258 | $ | 71,030,671 | ||||||
| Net loss | $ | (5,969,762 | ) | $ | (24,030,102 | ) | $ | (4,260,015 | ) | |||
Consolidated Cash Flows Information
| For the years ended December 31, | ||||||||||||
| 2022 | 2023 | 2024 | ||||||||||
| Net cash used in operating activities | $ | (10,923,345 | ) | $ | 15,185,225 | $ | (10,504,500 | ) | ||||
| Net cash used in investing activities | (107,122 | ) | (16,842,456 | ) | (465,451 | ) | ||||||
| Net cash provided by financing activities | 10,757,306 | 1,322,448 | 10,612,756 | |||||||||
| Effect of exchange rate changes | (12,435 | ) | 200,007 | 12,698 | ||||||||
| Net change in cash, cash equivalents and restricted cash | $ | (285,596 | ) | $ | (134,776 | ) | $ | (344,497 | ) | |||
As of December 31, 2022, 2023 and 2024, there were no pledge or collateralization of the VIE’s assets that can only be used to settle obligations of the VIE. The amount of the net liabilities of the VIE was $39,924,262 and $43,021,877 as of December 31, 2023 and 2024, respectively. The creditors of the VIE’s third party liabilities did not have recourse to the general credit of the Company in the normal course of business. Currently there is a contractual arrangement that would require the Company or its subsidiaries to provide financial support to the VIE. Under the Exclusive Business Cooperation Agreement signed on March 29, 2019 between WFOE and the VIE, WFOE will provide financial support to the VIE or the VIE’s subsidiaries in the event of a loss or serious operational difficulties during the validity term of this agreement.
| 2. | SUMMARY OF SIGNIFICANT ACCOUNTING POLICIES |
| (a). | Basis of presentation |
The accompanying consolidated financial statements are prepared in accordance with accounting principles generally accepted in the United States of America (“US GAAP”).
The accompanying consolidated financial statements contemplate the realization of assets and the satisfaction of liabilities in the normal course of business. The realization of assets and the satisfaction of liabilities in the normal course of business are dependent on, among other things, the Group’s ability to operate profitably, to generate cash flows from operations, and its ability to attract investors and to borrow funds on reasonable economic terms.
| (b). | Going concern |
As of December 31, 2023 and 2024, the Group had an accumulated deficit of $110,833,045 and $125,338,509, respectively, and negative working capital of $19,607,862 and $10,111,451, respectively. In addition, for the years ended December 31, 2022, 2023 and 2024, the Group recorded an amount of net cash used in operating activities of $10,923,346, $15,789,498 and $15,138,249, respectively. These conditions raised substantial doubts about the Group’s ability to continue as a going concern.
Historically, the Group has relied principally on both operational sources of cash and non-operational sources of borrowings from banks, related parties and third parties, and proceeds from equity financing to fund its operations and business development. To meet the cash requirements for the next 12 months from the issuance date of the consolidated financial statements, the Group obtained financial support from controlling shareholder and are in plans to obtain further financing including borrowings from financial institutions. In addition, the Group focuses on the improvement of operation efficiency, implementation of strict cost control and budget and enhancement of internal controls to create a synergy of resources. The Group’s ability to continue as a going concern is dependent on management’s ability to successfully execute its business plan, which includes generating revenue while controlling operating cost and expenses to generate positive operating cash flows and obtaining funds from outside sources of financing to generate positive financing cash flows. There can be no assurance that the Group will be successful in achieving strategic plans, that the Group’s future capital raises will be sufficient to support its ongoing operations, or that any additional financing will be available in a timely manner or on acceptable terms, if at all. If the Group is unable to raise sufficient financing or events or circumstances occur such that the Group does not successful execute strategic plans, the Group will be required to reduce certain discretionary spending, alter or scale back research and development programs, or be unable to fund capital expenditures, which would have a material adverse effect on our financial position, results of operations, cash flows, and ability to achieve intended business objectives.
The accompanying consolidated financial statements have been prepared on the basis the Group will be able to continue as a going concern for a period of one year after the issuance of the consolidated financial statements.
F-
XIAO-I CORPORATION
NOTES TO CONSOLIDATED FINANCIAL STATEMENTS
| 2. | SUMMARY OF SIGNIFICANT ACCOUNTING POLICIES (cont.) |
| (c). | Principles of consolidation |
The consolidated financial statements include the financial statements of the Company, its subsidiaries, the VIE in which the Company, through its WFOE, has a controlling financial interest, and the VIE’s subsidiaries.
Subsidiaries are those entities in which the Company, directly or indirectly, controls more than one half of the voting power or has the power to govern the financial and operating policies, to appoint or remove the majority of the members of the board of directors, or to cast a majority of votes at the meeting of directors. A VIE is an entity in which the Company, or its WFOE, through contractual arrangements, is fully and exclusively responsible for the management of the entity, absorbs all risk of losses of the entity (excluding non-controlling interests), receives the benefits of the entity that could be significant to the entity (excluding non-controlling interests), and has the exclusive right to exercise all voting rights of the entity, and therefore the Company or its WFOE is the primary beneficiary of the entity for accounting purposes. However, the contractual arrangements with the VIE and its shareholders may not be as effective as equity ownership in providing operational control.
All intercompany transactions and balances among the Company, its subsidiaries, the VIE, and the VIE’s subsidiaries have been eliminated upon consolidation.
| (d). | Use of estimates |
The preparation of the consolidated financial statements in accordance with US GAAP requires management to make estimates and assumptions that affect the reported amounts of assets and liabilities, related disclosures of contingent assets and liabilities at the balance sheet date, and the reported revenues and expenses during the reported periods in the consolidated financial statements and accompanying notes. Significant accounting estimates include, but not limited to, the allowance for credit losses, depreciable lives and recoverability of property and equipment, the realization of deferred income tax assets and other equity investments, transaction price allocation between software income and maintenance service income, as well as fair value determination of share-based compensation arrangements. Changes in facts and circumstances may result in revised estimates. Actual results could differ from those estimates, and as such, differences may be material to the consolidated financial statements.
| (e). | Cash and cash equivalents |
Cash and cash equivalents consist of cash on hand, the Group’s demand deposit placed with financial institutions, which have original maturities of less than three months and unrestricted as to withdrawal and use.
| (f). | Restricted cash |
Restricted cash represents cash pledged with CHINA CITIC BANK as collateral for bank guarantee issued by the bank in respect of project performance. The Group had restricted cash amounting to $20,676 as of December 31, 2023, which has been released in full after the project completed in 2024.
F-
XIAO-I CORPORATION
NOTES TO CONSOLIDATED FINANCIAL STATEMENTS
| 2. | SUMMARY OF SIGNIFICANT ACCOUNTING POLICIES (cont.) |
| (g). | Accounts receivable, net |
Accounts receivable, net are stated at the original amount less an allowance for credit losses. Accounts receivable are recognized in the period when the Group has provided services to its customers and when its right to consideration is unconditional. Before January 1, 2023, the Group reviews the accounts receivable on a periodic basis and makes specific allowances when there is doubt as to the collectability of individual balances. The Group considers many factors in assessing the collectability of its receivables, such as the age of the amounts due, the customer’s payment history, creditworthiness and other specific circumstances related to the accounts. An allowance for credit losses is recorded in the period in which a loss is determined to be probable. Accounts receivable balances are written off after all collection efforts have been exhausted.
Adoption of Accounting Standards Update (“ASU”) 2016-13
In June 2016, the FASB issued ASU 2016-13: Financial Instruments-Credit Losses (Topic 326), which requires entities to measure all expected credit losses for financial assets held at the reporting date based on historical experience, current conditions, and reasonable and supportable forecasts. This replaces the existing incurred loss model and is applicable to the measurement of credit losses on financial assets measured at amortized cost. The Group adopted ASU 2016-13 from January 1, 2023 using modified-retrospective transition approach with a cumulative-effect adjustment to shareholders’ equity amounting to $5,88,082 recognized as of January 1, 2023.
| (h). | Contract costs |
Contract costs represented the costs directly related to a contract with a customer including labor costs and direct materials used in fulfilling the contract and other allocations of costs that relate directly to the contract or to contract activities. The contract costs are determined principally by the specific identification method, and recognized as cost of revenues on a systematic basis that is consistent with the transfer to the customer of the related services.
| (i). | Inventories |
Inventories, primarily consisting of robot, displayer, server and software, are stated at the lower of cost or net realizable value, with net realized value represented by estimated selling prices in the ordinary course of business, less reasonably predictable costs of disposal and transportation. Cost of inventory is determined using the specific identification method. Adjustments are recorded to write down the cost of inventory to the estimated net realizable value due to slow-moving merchandise and damaged products, which is dependent upon factors such as historical and forecasted consumer demand. There was $154,664, $557,518 and nil of inventory write-down for the years ended December 31, 2022, 2023 and 2024, respectively.
F-
XIAO-I CORPORATION
NOTES TO CONSOLIDATED FINANCIAL STATEMENTS
| 2. | SUMMARY OF SIGNIFICANT ACCOUNTING POLICIES (cont.) |
| (j). | Property and equipment, net |
Property and equipment are stated at cost less accumulated depreciation and impairment, if any, and depreciated on a straight-line basis over the estimated useful lives of the assets. Cost represents the purchase price of the asset and other costs incurred to bring the asset into its intended use. Estimated useful lives are as follows:
| Category | Estimated useful lives | |
| Electronic equipment | 5 years | |
| Office equipment | 5 years | |
| Leasehold improvement | Shorter of the lease term or the estimated useful life of the assets |
Repair and maintenance costs are charged to expenses as incurred, whereas the cost of renewals and betterment that extends the useful lives of property and equipment are capitalized as additions to the related assets. Retirements, sales and disposals of assets are recorded by removing the costs, accumulated depreciation and impairment with any resulting gain or loss recognized in the consolidated statements of loss.
| (k). | Intangible assets, net |
Intangible assets are carried at cost less accumulated amortization and any recorded impairment. Intangible assets are amortized using the straight-line approach over the estimated economic useful lives of the assets as follows:
| Category | Estimated useful lives | |
| Software | 5 years |
| (l). | Impairment of long-lived assets |
The Group reviews its long-lived assets for impairment whenever events or changes in circumstances indicate that the carrying amount of an asset may no longer be recoverable. When these events occur, the Group measures impairment by comparing the carrying value of the long-lived assets to the estimated undiscounted future cash flows expected to result from the use of the assets and their eventual disposition. If the sum of the expected undiscounted cash flow is less than the carrying amount of the assets, the Group would recognize an impairment loss, which is the excess of carrying amount over the fair value of the assets, using the expected future discounted cash flows. There was no impairment of long-lived assets for the years ended December 31, 2022, 2023 and 2024.
| (m). | Long-term investments |
For an investee over which the Group holds less than 20% voting interest and has no ability to exercise significant influence, the investments are accounted for under the cost method.
For an investee over which the Group has the ability to exercise significant influence, but does not own a majority equity interest or otherwise control, the Group accounted for those using the equity method. Significant influence is generally considered to exist when the Group has an ownership interest in the voting stock of the investee between 20% and 50%. Other factors, such as representation on the investee’s board of directors, voting rights and the impact of commercial arrangements, are also considered in determining whether the equity method of accounting is appropriate. Under the equity method of accounting, the Group’s share of the investee’s results of operations is reported as share of losses of equity method investments in the consolidated statements of comprehensive loss.
F-
XIAO-I CORPORATION
NOTES TO CONSOLIDATED FINANCIAL STATEMENTS
| 2. | SUMMARY OF SIGNIFICANT ACCOUNTING POLICIES (cont.) |
| (m). | Long-term investments (cont.) |
The process of assessing and determining whether impairment on an investment is other than temporary requires a significant amount of judgment. To determine whether an impairment is other than temporary, management considers whether it has the ability and intent to hold the investment until recovery and whether evidence indicating the carrying value of the investment is recoverable outweighs evidence to the contrary. Evidence considered in this assessment includes the reasons for the impairment, the severity and duration of the decline in value, any change in value subsequent to the period end, and forecasted performance of the investee. There was nil, $150,708 and nil of impairment loss of long-term investment for the years ended December 31, 2022, 2023 and 2024, respectively.
| (n). | Fair value measurement |
Accounting guidance defines fair value as the price that would be received from selling an asset or paid to transfer a liability in an orderly transaction between market participants at the measurement date. When determining the fair value measurements for assets and liabilities required or permitted to be recorded at fair value, the Group considers the principal or most advantageous market in which it would transact and it considers assumptions that market participants would use when pricing the asset or liability.
Accounting guidance establishes a fair value hierarchy that requires an entity to maximize the use of observable inputs and minimize the use of unobservable inputs when measuring fair value. A financial instrument’s categorization within the fair value hierarchy is based upon the lowest level of input that is significant to the fair value measurement. The three levels of inputs are:
| (a) | Level 1 — Observable inputs that reflect quoted prices (unadjusted) for identical assets or liabilities in active markets. |
| (b) | Level 2 — Include other inputs that are directly or indirectly observable in the marketplace. |
| (c) | Level 3 — Unobservable inputs which are supported by little or no market activity. |
Accounting guidance also describes three main approaches to measuring the fair value of assets and liabilities: (1) market approach; (2) income approach and (3) cost approach. The market approach uses prices and other relevant information generated from market transactions involving identical or comparable assets or liabilities. The income approach uses valuation techniques to convert future amounts to a single present value amount. The measurement is based on the value indicated by current market expectations about those future amounts. The cost approach is based on the amount that would currently be required to replace an asset.
Financial assets and liabilities of the Group primarily consist of cash and cash equivalents, accounts receivable, amounts due from related parties, other receivables included in prepayments and other current assets, equity investment, short-term borrowings, accounts payable, amounts due to related parties, other payables included in accrued expenses and other current liabilities, convertible loans. The Group’s non-financial assets, such as property and equipment as well as intangible assets, would be measured at fair value only if they were determined to be impaired.
F-
XIAO-I CORPORATION
NOTES TO CONSOLIDATED FINANCIAL STATEMENTS
| 2. | SUMMARY OF SIGNIFICANT ACCOUNTING POLICIES (cont.) |
| (o). | Convertible loans |
The Group evaluates embedded conversion features within convertible debt to determine whether the embedded conversion feature(s) should be bifurcated from the host instrument and accounted for as a derivative at fair value with changes in fair value recorded in earnings. If an embedded derivative is bifurcated from share-settled convertible debt, the Group records the debt component at cost less a debt discount equal to the bifurcated derivative’s fair value. If the conversion feature is not required to be accounted for separately as an embedded derivative, the convertible debt instrument is accounted for wholly as debt. The Group amortizes the debt discount over the life of the debt instrument as an additional non-cash interest expense utilizing the effective interest method. Debt issuance and offering costs are recorded as debt discount, which is amortized as interest expense over the term of the convertible debt instrument using the effective interest method.
| (p). | Commitments and contingencies |
In the normal course of business, the Group is subject to commitments and contingencies, including operating lease commitments, legal proceedings and claims arising out of its business that relate to a wide range of matters, such as government investigations and tax matters. The Group recognizes a liability for such contingency if it determines it is probable that a loss has occurred and a reasonable estimate of the loss can be made. The Group may consider many factors in making these assessments on liability for contingencies, including historical and the specific facts and circumstances of each matter.
| (q). | Revenue recognition |
The Group’s revenues are mainly generated from (1) sale of software products; (2) sale of hardware products; (3) technology development services; (4) maintenance and support service, and (5) sale of cloud platform products, etc.
The Group recognizes revenue pursuant to ASC 606, Revenue from Contracts with Customers (“ASC 606”). In accordance with ASC 606, revenues from contracts with customers are recognized when control of the promised goods or services is transferred to the Group’s customers, in an amount that reflects the consideration the Group expects to be entitled to in exchange for those goods or services, reduced by Value Added Tax (“VAT”). To achieve the core principle of this standard, we applied the following five steps:
| 1. | Identification of the contract, or contracts, with the customer; |
| 2. | Identification of the performance obligations in the contract; |
| 3. | Determination of the transaction price; |
| 4. | Allocation of the transaction price to the performance obligations in the contract; and |
| 5. | Recognition of the revenue when, or as, a performance obligation is satisfied. |
F-
XIAO-I CORPORATION
NOTES TO CONSOLIDATED FINANCIAL STATEMENTS
| 2. | SUMMARY OF SIGNIFICANT ACCOUNTING POLICIES (cont.) |
| (q). | Revenue recognition (cont.) |
The Group enters into two major kinds of revenue arrangements with customers. The first kind of contract can include various combinations of software products, hardware products and maintenance and support service which are generally distinct and accounted for as separate performance obligations. The other kind of contract is sale of cloud platform products, which include software products and cloud platform service as two separate performance obligations. As a result, the Group’s contracts may contain multiple performance obligations. The Group determines whether arrangements are distinct based on whether the customer can benefit from the product or service on its own or together with other resources that are readily available and whether our commitment to transfer the product or service to the customer is separately identifiable from other obligations in the contract.
Sale of software products
The Group’s software products sold to customers comprising customized software products for specific needs. The software products sold by the Group are intended to provide the customer with full control of software, which means that revenues from the sale of such products are recognized at the point-in-time at which the control over the products is transferred to the customer upon acceptance. Typically, the software delivery period is less than six months from the date of signing the contract. Payments are made by the customers in multiple instalments according to the payment schedule determined in the contract.
Sale of hardware products
Hardware products sold to customers comprising the hardware designed for specific needs. Revenue is recognized at the point-in-time when the customer is able to use and benefit from the hardware products, which is generally upon delivery to the customer.
Technology development services
The technology development service provided to customers comprises: (1) development of new customized software and applications based on customers’ specifications and needs; and (2) functional customization development based on original software products sold. Pursuant to contract terms, customers can benefit from the software products sold and technology development services on their own, or with readily available resources, meanwhile the Group fulfils its performance obligations by transferring software products and technology development services independently. Therefore, the software products and technology development services are distinct performance obligations. The transaction prices for two performance obligations were determined separately in the contract, which also reflects their stand-alone selling price (“SSP”) respectively. Revenue is recognized at the point-in-time when the service is completed and the customer can benefit from it upon acceptance. Payments are made by the customers in multiple installments according to the payment schedule determined in the contract.
Maintenance and support service
Maintenance and support (“M&S”) service is provided for software products contracts and consists of unspecified future software updates, upgrades, and enhancements as well as technical product support services, and the provision of unspecified updates and upgrades on a when-and-if-available basis. Maintenance and support services are renewable, generally on an annual basis, at the option of the customer. Maintenance represents stand-alone obligations for which revenue is recognized ratably over the term of the arrangement.
F-
XIAO-I CORPORATION
NOTES TO CONSOLIDATED FINANCIAL STATEMENTS
| 2. | SUMMARY OF SIGNIFICANT ACCOUNTING POLICIES (cont.) |
| (q). | Revenue recognition (cont.) |
Sale of cloud platform products
Cloud platform products sold to customers comprise software products uploaded in the cloud platform. The Group does not provide any cancellation and refund provisions to customers. Pursuant to contract terms, customers can benefit from the software products and cloud platform from each on its own, meanwhile the Group fulfils its promise by transferring software products and cloud platform services independently. Therefore, the software products and the cloud platform services are distinct performance obligations. The transaction prices for two performance obligations were determined separately in the contract, which also reflects their stand-alone selling price (“SSP”) respectively. Since customers continuously consume the benefits from both software products and cloud platform, the Group recognizes revenue from sale of cloud platform products over time when the Group provides the customer a right to access the Group’s intellectual property throughout the service period. The timing and pattern of transfer the right to access software products and cloud platform is the same. The service period is usually 1 year and customer made quarterly payment after usage.
Contracts with multiple performance obligations
Most contracts with customers contain multiple performance obligations that are distinct and are accounted for separately. The transaction price is allocated to the separate performance obligations on a relative SSP basis. The Group determines SSP for all performance obligations using observable inputs, such as standalone sales and historical contract pricing. SSP is consistent with the Group’s overall pricing objectives, taking into consideration the type of software products, maintenance and support services, and professional services purchased by the customer. SSP also reflects the amount the Group would charge for that performance obligation if it were sold separately in a standalone sale, and the price the Group would sell to similar customers in similar circumstances.
The following table disaggregates the Group’s revenue for the years ended December 31, 2022, 2023 and 2024:
| For the Year Ended December 31, |
||||||||||||
| 2022 | 2023 | 2024 | ||||||||||
| By revenue type | ||||||||||||
| Sale of software products | $ | 3,547,113 | $ | 1,566,455 | $ | 1,516,169 | ||||||
| Sale of hardware products | 46,295 | 75,363 | 1,395,345 | |||||||||
| Technology development service | 16,419,889 | 7,839,700 | 24,105,644 | |||||||||
| M&S service | 2,429,526 | 2,676,185 | 2,419,901 | |||||||||
| Sale of cloud platform products | 25,742,135 | 47,007,556 | 40,877,256 | |||||||||
| Total | $ | 48,184,958 | $ | 59,165,259 | $ | 70,314,315 | ||||||
Remaining performance obligations
Remaining performance obligations represent the transaction price of orders meeting the definition of a contract in the new revenue standard for which work has not been performed or has been partially performed and excludes unexercised contract options. The Company has elected to apply the practical expedient, which allows companies to exclude remaining performance obligations with an original expected duration of one year or less. The aggregate amount of the transaction price allocated to remaining performance obligations for such contracts with a duration of more than one year was approximately $265,290 and $784,361 as of December 31, 2023 and 2024, respectively. For the years ended December 31, 2023 and 2024, the Company expects to recognize revenue on approximately $187,995 and $71,861, $61,907 and $16,806 of the remaining performance obligations over the next 12 and 24 months, respectively.
F-
XIAO-I CORPORATION
NOTES TO CONSOLIDATED FINANCIAL STATEMENTS
| 2. | SUMMARY OF SIGNIFICANT ACCOUNTING POLICIES (cont.) |
| (q). | Revenue recognition (cont.) |
Contract balances
When the Group begins to deliver the products or services pursuant to the performance obligations in the contract, the Group presents the contract in the consolidated balance sheet as a contract asset or a contract liability, depending on the relationship between the Group’s performance and the customer’s payment. The contract assets consist of accounts receivable and contract costs. Accounts receivable represent revenue recognized for the amounts invoiced and/or prior to invoicing when the Group has satisfied its performance obligation and has unconditional right to the payment. Contract costs are deferred for the contract preparation and will be recognized as cost of revenues when goods or services are transferred to customers. During the years ended December 31, 2022, 2023 and 2024, the Group recognized $17,379,144, $19,741,689 and $22,264,768 of contract costs as cost of revenues.
The contract liabilities consist of deferred revenue, which represent the billings or cash received for services in advance of revenue recognition and is recognized as revenue when all of the Group’s revenue recognition criteria are met. The Group’s deferred revenue amounted to $1,654,145 and $2,385,228 as of December 31, 2023 and 2024, respectively. During the years ended December 31, 2022, 2023 and 2024, the Group recognized $1,545,866, $1,800,557 and $1,245,660 revenue that was included in deferred revenue balance at January 1, 2022, 2023 and 2024, respectively.
| (r). | Cost of revenues |
Cost of revenues consists primarily of (i) cost of materials, (ii) payroll, (iii) cloud hosting service fees, and other costs related to the business operation.
| (s). | Research and development expenses |
Research and development costs are expensed as incurred in accordance with ASC 730. Software development costs required to be capitalized under ASC 985-20. The Company determined that technology feasibility for the software product is not reached. There are no software development costs capitalized for the years ended December 31, 2022, 2023 and 2024. Research and development expenses consist primarily of (i) Software development costs, (ii) payroll and related expenses for research and development professionals, and (iii) depreciation and rental related to technology and development functions. Research and development expenses are expensed as incurred.
| (t). | Selling and marketing expenses |
Selling and marketing expenses mainly consist of (i) staff cost, rental and depreciation related to selling and marketing functions, and (ii) advertising costs and market promotion expenses. Advertising costs, which consist primarily of online advertisements, are expensed as incurred.
| (u). | General and administrative expenses |
General and administrative expenses mainly consist of (i) staff cost, rental and depreciation related to general and administrative personnel, (ii) professional service fees, (iii) share-based compensation, and (iv) other corporate expenses.
F-
XIAO-I CORPORATION
NOTES TO CONSOLIDATED FINANCIAL STATEMENTS
| 2. | SUMMARY OF SIGNIFICANT ACCOUNTING POLICIES (cont.) |
| (v). | Government grants |
Government grant is recognized when there is reasonable assurance that the Group will comply with the conditions attached to it and the grant will be received. Government grant for the purpose of giving immediate financial support to the Group with no future related costs or obligation is recognized in the Group’s consolidated statements of comprehensive income/(loss) when the grant becomes receivable. The Group recognized government grants $216,893, $966,899 and $541,498 in other income, net for the years ended December 31, 2022, 2023 and 2024, respectively.
| (w). | Employee benefits |
The Group’s subsidiaries and VIE and the VIE’s subsidiaries in PRC participate in a government mandated, multiemployer, defined contribution plan, pursuant to which certain retirement, medical, housing and other welfare benefits are provided to employees. PRC labor laws require the entities incorporated in the PRC to pay to the local labor bureau a monthly contribution calculated at a stated contribution rate on the monthly basic compensation of qualified employees. The Group has no further commitments beyond its monthly contribution.
| (x). | Leases |
On January 1, 2020, the Group adopted Accounting Standards Update (“ASU”) 2016-02, Lease (FASB ASC Topic 842). The adoption of Topic 842 resulted in the presentation of operating lease right-of-use (“ROU”) assets and operating lease liabilities on the consolidated balance sheet. The Group has elected the package of practical expedients, which allows the Group not to reassess (1) whether any expired or existing contracts as of the adoption date are or contain a lease, (2) lease classification for any expired or existing leases as of the adoption date and (3) initial direct costs for any expired or existing leases as of the adoption date. Lastly, the Group elected the short-term lease exemption for all contracts with lease terms of 12 months or less.
At inception of a contract, the Group assesses whether a contract is, or contains, a lease. A contract is or contains a lease if it conveys the right to control the use of an identified asset for a period of time in exchange of a consideration. To assess whether a contract is or contains a lease, the Group assesses whether the contract involves the use of an identified asset, whether it has the right to obtain substantially all the economic benefits from the use of the asset and whether it has the right to control the use of the asset.
The right-of-use assets and related lease liabilities are recognized at the lease commencement date. The Group recognizes operating lease expenses on a straight-line basis over the lease term.
Operating lease right-of-use of assets
The right-of-use of assets is initially measured at cost, which comprises the initial amount of the lease liability adjusted for any lease payments made at or before the commencement date, plus any initial direct costs incurred and less any lease incentive received.
F-
XIAO-I CORPORATION
NOTES TO CONSOLIDATED FINANCIAL STATEMENTS
| 2. | SUMMARY OF SIGNIFICANT ACCOUNTING POLICIES (cont.) |
| (x). | Leases (cont.) |
Operating lease liabilities
Lease liability is initially measured at the present value of the outstanding lease payments at the commencement date, discounted using the Group’s incremental borrowing rate. Lease payments included in the measurement of the lease liability comprise fixed lease payments, variable lease payments that depend on an index or a rate, amounts expected to be payable under a residual value guarantee and any exercise price under a purchase option that the Group is reasonably certain to exercise.
Lease liability is measured at amortized cost using the effective interest rate method. It is re-measured when there is a change in future lease payments, if there is a change in the estimate of the amount expected to be payable under a residual value guarantee, or if there is any change in the Group assessment of option purchases, contract extensions or termination options.
| (y). | Income taxes |
The Group accounts for income taxes under ASC 740. Deferred tax assets and liabilities are recognized for the future tax consequences attributable to differences between the consolidated financial statement carrying amounts of existing assets and liabilities and their respective tax bases.
Deferred tax assets and liabilities are measured using enacted tax rates expected to apply to taxable income in the years in which those temporary differences are expected to be recovered or settled. The effect on deferred tax assets and liabilities of a change in tax rates is recognized in income in the period including the enactment date. Valuation allowances are established, when necessary, to reduce deferred tax assets to the amount expected to be realized. Current income taxes are provided for in accordance with the laws of the relevant taxing authorities.
The provisions of ASC 740-10-25, “Accounting for Uncertainty in Income Taxes,” prescribe a more-likely-than-not threshold for consolidated financial statement recognition and measurement of a tax position taken (or expected to be taken) in a tax return. This interpretation also provides guidance on the recognition of income tax assets and liabilities, classification of current and deferred income tax assets and liabilities, accounting for interest and penalties associated with tax positions, and related disclosures. The Group’s operating subsidiaries in PRC are subject to examination by the relevant tax authorities. According to the PRC Tax Administration and Collection Law, the statute of limitations is three years if the underpayment of taxes is due to computational errors made by the taxpayer or the withholding agent. The statute of limitations is extended to five years under special circumstances, where the underpayment of taxes is more than RMB 100,000 ($13,700). In the case of transfer pricing issues, the statute of limitation is ten years. There is no statute of limitation in the case of tax evasion. Penalties and interest incurred related to underpayment of income tax are classified as income tax expense in the period incurred.
The Group did not accrue any liability, interest or penalties related to uncertain tax positions in its provision for income taxes line of its consolidated statements of loss for the years ended December 31, 2022, 2023 and 2024, respectively. The Group does not expect that its assessment regarding unrecognized tax positions will materially change over the next 12 months.
F-
XIAO-I CORPORATION
NOTES TO CONSOLIDATED FINANCIAL STATEMENTS
| 2. | SUMMARY OF SIGNIFICANT ACCOUNTING POLICIES (cont.) |
| (z). | Value added tax (“VAT”) |
The Group is subject to VAT and related surcharges on revenue generated from sales of products, facilitation services and platform services. The Group records revenue net of VAT. This VAT may be offset by qualified input VAT paid by the Group to suppliers. Net VAT balance between input VAT and output VAT is recorded in the line item of other current assets on the consolidated balance sheets.
The VAT rate is 13% for taxpayers selling consumer products. For revenue generated from services, the VAT rate is 6% depending on whether the entity is a general taxpayer, and related surcharges on revenue generated from providing services. Entities that are VAT general taxpayers are allowed to offset qualified input VAT, paid to suppliers against their output VAT liabilities.
| (aa). | Foreign currency translation |
The consolidated financial statements are presented in United States dollars (“USD’’ or “$’’). The functional currency of certain of PRC subsidiaries is the Renminbi (“RMB’’).
Assets and liabilities are translated at the exchange rates as of balance sheet date. Income and expenditure are translated at the average exchange rate of the reporting period. Capital accounts of the consolidated financial statements are translated into USD from RMB at their historical exchange rates when the capital transactions occurred. Transaction gains and losses are recorded in foreign currency exchange gain/(loss) in the consolidated statements of operations and comprehensive loss. The rates are obtained from H.10 statistical release of the U.S. Federal Reserve Board.
| As of December 31, | ||||||||
| 2023 | 2024 | |||||||
| Period end RMB: USD exchange rate | 7.0999 | 7.2993 | ||||||
| For the years ended December 31, |
||||||||||||
| 2022 | 2023 | 2024 | ||||||||||
| Average RMB: USD exchange rate | 6.7290 | 7.0809 | 7.1957 | |||||||||
| (bb). | Non-controlling interest |
For the Group’s majority-owned subsidiaries of VIE, a non-controlling interest is recognized to reflect the portion of their equity which is not attributable, directly or indirectly, to the Group’s consolidated net loss on the consolidated statements of operation and comprehensive loss includes the net loss attributable to non-controlling interests. The cumulative results of operations attributable to non-controlling interests, are recorded as non-controlling interests in the Group’s consolidated balance sheets.
F-
XIAO-I CORPORATION
NOTES TO CONSOLIDATED FINANCIAL STATEMENTS
| 2. | SUMMARY OF SIGNIFICANT ACCOUNTING POLICIES (cont.) |
| (cc). | Statutory reserves |
In accordance with the PRC Company Laws, the Group’s PRC subsidiaries, VIE and the VIE’s subsidiary must make appropriations from their after-tax profits as determined under the generally accepted accounting principles in the PRC (“PRC GAAP”) to non-distributable reserve funds including statutory surplus fund and discretionary surplus fund. The appropriation to the statutory surplus fund must be 10% of the after-tax profits as determined under PRC GAAP. Appropriation is not required if the statutory surplus fund has reached 50% of the registered capital of the PRC companies. Appropriation to the discretionary surplus fund is made at the discretion of the PRC companies.
The statutory surplus fund and discretionary surplus fund are restricted for use. They may only be applied to offset losses or increase the registered capital of the respective companies. These reserves are not allowed to be transferred to the Company by way of cash dividends, loans or advances, nor can they be distributed except for liquidation.
As of December 31, 2024, none of the Group’s PRC subsidiaries and VIE entities had a general reserve that reached the 50% of their registered capital threshold. The profit arrived at must be set off against any accumulated losses sustained by the Company in prior years, before allocation is made to the statutory reserve. Therefore, no appropriations from after tax profits were recognized for the years ended December 31, 2022, 2023 and 2024.
| (dd). | Share-based compensation |
The Group grants share options and restricted share units of the Company to eligible employees, officers, directors, and non-employee consultants.
Awards granted to employees, officers, and directors are initially accounted for as equity-classified awards. The related share-based compensation expenses are measured at the grant date fair value of the award and are recognized using the graded vesting method, net of estimated forfeiture rates, over the requisite service period, which is generally the vesting period. Forfeitures are estimated at the time of grant based on historical forfeiture rates and will be revised in the subsequent periods if actual forfeitures differ from those estimates. The Group also granted restricted share units to non-employees, which are also initially accounted for as equity-classified awards. Awards granted to non-employees are initially measured at fair value on the grant date and periodically remeasured thereafter until the earlier of the performance commitment date or the date the service is completed and recognized over the period the service is provided. Awards are remeasured at each reporting date using the fair value as at each period end until the measurement date, generally when the services are completed and share-based awards are vested. Changes in fair value between the interim reporting dates are recorded in consistent with the method used in recognizing the original compensation costs.
For an award with a performance and/or service condition that affects vesting, the performance and/or service condition is not considered in determining the award’s fair value on the grant date. Performance and service conditions should be considered when the Group is estimating the quantity of awards that will vest. Compensation cost will reflect the number of awards that are expected to vest and will be adjusted to reflect those awards that do ultimately vest. The Group recognizes compensation cost for awards with performance conditions if and when the Group concludes that it is probable that the performance condition will be achieved, net of an estimate of pre-vesting forfeitures over the requisite service period. The Group reassesses the probability of vesting at each reporting period for awards with performance conditions and adjusts compensation cost based on its probability assessment, unless in certain situations, the Group may not be able to determine that it is probable that performance conditions will be satisfied until the event occurs.
F-
XIAO-I CORPORATION
NOTES TO CONSOLIDATED FINANCIAL STATEMENTS
| 2. | SUMMARY OF SIGNIFICANT ACCOUNTING POLICIES (cont.) |
| (dd). | Share-based compensation (cont.) |
The Group’s share-based awards mainly include share-based awards, details of which are disclosed in Note 12. Fair value determination of these share-based awards is summarized as below:
(1) Restricted share units
In determining the fair value of restricted share units granted, the fair value of the underlying shares of Xiao-I on the grant dates is applied. The grant date fair value of restricted share units is based on stock price of Xiao-I in the Nasdaq Global Market.
(2) Share options
In determining the fair value of share options granted, a binomial option-pricing model is applied. The determination of the fair value is affected by the stock price of Xiao-I in the Nasdaq Global Market, as well as assumptions regarding a number of complex and subjective variables, including risk-free interest rates, exercise multiples, expected forfeiture rates, the expected share price volatility rates, and expected dividends.
| (ee). | Loss per share |
Basic loss per share is computed by dividing net loss attributable to ordinary shareholders, taking into consideration the deemed dividends to preferred shareholders (if any), by the weighted average number of ordinary shares outstanding during the year using the two-class method. Under the two-class method, net loss is allocated between ordinary shares and other participating securities based on their participating rights. Shares issuable for little to no consideration upon the satisfaction of certain conditions are considered as outstanding shares and included in the computation of basic loss per share as of the date that all necessary conditions have been satisfied. Net losses are not allocated to other participating securities if based on their contractual terms they are not obligated to share the losses.
Diluted loss per share is calculated by dividing net loss attributable to ordinary shareholders, as adjusted for the effect of dilutive ordinary equivalent shares, if any, by the weighted average number of ordinary and dilutive ordinary equivalent shares outstanding during the year. Ordinary equivalent shares consist of ordinary shares issuable upon the conversion of the preferred shares, using the if-converted method, and shares issuable upon the exercise of share options using the treasury stock method. Ordinary equivalent shares are not included in the denominator of the diluted loss per share calculation when inclusion of such share would be anti-dilutive.
The Preferred Shares of the Company are non-convertible, and not entitled to any dividend right (See Note 11). Therefore, the Company does not consider the impact of Preferred Shares in the calculation of basic and diluted loss per share.
Although legally issued, the Pre-Delivery Shares (See Note 9) were not considered outstanding, and therefore excluded from basic and diluted loss per share unless default of the share lending arrangement occurs, at which time the Pre-Delivery Shares would be included in the basic and diluted loss per share calculation.
The Group had share options, which could potentially dilute basic earnings per share in the future. Nil and 951,776 share options, were excluded from the calculation of diluted loss per ordinary share since their inclusion would have been anti-dilutive for the year ended December 31, 2023 and 2024.
F-
XIAO-I CORPORATION
NOTES TO CONSOLIDATED FINANCIAL STATEMENTS
| 2. | SUMMARY OF SIGNIFICANT ACCOUNTING POLICIES (cont.) |
| (ff). | Segment reporting |
The Group uses the management approach in determining its operating segments. The Group’s chief operating decision maker (“CODM”) identified as the Group’s Chief Executive Officer, relies upon the consolidated results of operations as a whole when making decisions about allocating resources and assessing the performance of the Group. As a result of the assessment made by CODM, the Group has only one reportable segment. The Group does not distinguish between markets or segments for the purpose of internal reporting. The Group has concluded that consolidated net loss is the measure of segment profitability. The CODM assesses performance for the Group, monitors budget versus actual results, and determines how to allocate resources based on consolidated net loss as reported in the consolidated statements of operations. There are no other expense categories regularly provided to the CODM that are not already included in the primary financial statements herein. As the Group’s long-lived assets are substantially located in the PRC, no geographical segments are presented.
| (gg). | Risks and uncertainties |
After the initial outbreak of a novel strain of coronavirus (“COVID-19”), from time to time, some instances of COVID-19 infections have emerged in various regions of China, including infections caused by Omicron variants in early 2022. A wave of infections caused by the Omicron variants emerged in Shanghai in early 2022, and a series of restrictions and quarantines were implemented to contain the spread. The COVID-19 outbreak in China made adverse impact on the Group’s financial condition and results of operations. However, in December 2022, Chinese government declared to treat COVID-19 as Category B disease, and authorities dropped quarantine measures against people infected with COVID-19 and stopped designating high-risk and low-risk areas. Hence, the management believed that the adverse impact due to the pandemic was temporary.
In February 2022, the Russian Federation and Belarus commenced a military action with the country of Ukraine. As a result of this action, various nations, including the United States, have instituted economic sanctions against the Russian Federation and Belarus. Further, the impact of this action and related sanctions on the world economy are not determinable as of the date of these financial statements. The specific impact on the Company’s financial condition, results of operations, and cash flows is also not determinable as of the date of these financial statements.
The United States government has made statements and taken certain actions that may lead to changes in United States and international trade policies towards China. It remains unclear what additional actions, if any, will be taken by the United States or other governments with respect to international trade agreements, the imposition of tariffs on goods imported into the United States, tax policy related to international commerce, or other trade matters. In February and March 2025, the United States administration imposed an additional 20 percent duty on Chinese imports. Subsequently, authorities in China announced tariffs over selected United States products and regulatory investigation against United States companies in response to the tariff imposed by the United States. Furthermore, on April 2, 2025, President Trump announced that the United States would impose a 10% tariff on all countries, effective on April 5, 2025, and an individualized reciprocal higher tariff on countries with which the United States has the largest trade deficits, including a 34% additional reciprocal tariff on goods imported from China that brings the total tariff rate to 54%. On April 4, 2025, the Foreign Ministry of China announced that China would impose a retaliatory 34% tariff on goods imported from the United States. On April 8, 2025, President Trump announced to impose an additional 50% tariff on Chinese imports. The Trump administration proceeded to implement a 104% tariff on goods imported from China on April 9, 2025. Subsequently, on April 10, 2025, President Trump announced a temporary suspension of reciprocal tariff measures targeting most U.S. trading partners for a 90-day period, while concurrently escalating tariffs on Chinese goods, which currently amounts to 145% and may become even higher in the future. This sequence of actions underscored a strategic recalibration of the United States trade policy, emphasizing heightened pressure on international trades. The Group are closely monitoring potential changes in international trade policy and assessing the potential impact of these and other trade policy changes on the Group’s business operations and financial performance.
| (hh). | Recent accounting pronouncements |
The Group is an “emerging growth company” (“EGC”) as defined in the Jumpstart Our Business Startups Act of 2012 (the “JOBS Act”). Under the JOBS Act, EGC can delay adopting new or revised accounting standards issued subsequent to the enactment of the JOBS Act until such time as those standards apply to private companies. The Group does not opt out of extended transition period for complying with any new or revised financial accounting standards. Therefore, the Group’s financial statements may not be comparable to companies that comply with public company effective dates.
In November 2023, the FASB issued ASU 2023-07, which modifies the disclosure and presentation requirements of reportable segments. The new guidance requires the disclosure of significant segment expenses that are regularly provided to the chief operating decision maker (“CODM”) and included within each reported measure of segment profit and loss. In addition, the new guidance enhances interim disclosure requirements, clarifies circumstances in which an entity can disclose multiple segment measures of profit or loss, provides new segment disclosure requirements for entities with a single reportable segment, and contains other disclosure requirements. The update is effective for annual periods beginning after December 15, 2023, and interim periods within fiscal years beginning after December 15, 2024, with early adoption permitted. The adoption of ASU 2023-07 did not have a material impact on its consolidated financial statements disclosures.
F-
XIAO-I CORPORATION
NOTES TO CONSOLIDATED FINANCIAL STATEMENTS
| 2. | SUMMARY OF SIGNIFICANT ACCOUNTING POLICIES (cont.) |
| (hh). | Recent accounting pronouncements (cont.) |
In December 2023, the FASB issued ASU 2023-09, Improvement to Income Tax Disclosure. This standard requires more transparency about income tax information through improvements to income tax disclosures primarily related to the rate reconciliation and income taxes paid information. This standard also includes certain other amendments to improve the effectiveness of income tax disclosures. ASU 2023-09 is effective for public business entities, for annual periods beginning after December 15, 2024. For entities other than public business entities, the amendments are effective for annual periods beginning after December 15, 2025.
In November 2024, the FASB issued ASU 2024-03, Income Statement-Reporting Comprehensive Income-Expense Disaggregation Disclosures (Subtopic 220-40), to improve the disclosures about an entity’s expenses including more detailed information about the types of expenses in commonly presented expense captions (“ASU 2024-03”). In January 2025, the FASB issued ASU 2025-01, Income Statement - Reporting Comprehensive Income - Expense Disaggregation Disclosures (Subtopic 220-40): Clarifying the Effective Date (“ASU 2025-01”). At each interim and annual reporting period, entities will disclose in tabular format disaggregating information about prescribed categories underlying relevant income statement captions, as well as the total amount of selling expense and a description of the composition of its selling expense. ASU 2024-03, as clarified by ASU 2025-01, is effective for annual reporting periods beginning after December 15, 2026, and interim periods within annual reporting periods beginning after December 15, 2027. The Group will adopt the amendments in this ASU for its fiscal year beginning on January 1, 2027. The Group is in the process of evaluating the impact of adopting this new guidance on its consolidated financial statement.
Other accounting standards that have been issued by FASB that do not require adoption until a future date are not expected to have a material impact on the consolidated financial statements upon adoption. The Group does not discuss recent standards that are not anticipated to have an impact on or are unrelated to its consolidated financial condition, results of operations, cash flows or disclosures.
| 3. | ACCOUNTS RECEIVABLE, NET |
Accounts receivable, net consisted of the following:
| As of December 31, | ||||||||
| 2023 | 2024 | |||||||
| Accounts receivable | 32,351,611 | 58,223,168 | ||||||
Less: Allowance for credit losses |
(4,024,626 | ) | (2,680,151 | ) | ||||
| $ | 28,326,985 | $ | 55,543,017 | |||||
The Group adopted ASU 2016-13 from January 1, 2023 using modified-retrospective transition approach with a cumulative-effect adjustment to shareholders’ equity amounting to $5,888,082 recognized as of January 1, 2023. The Group recorded credit losses of $2,149,176 for the year ended December 31, 2022, and recorded recoveries of credit losses of $5,108,723 for the year ended December 31, 2023. For the year ended December 31, 2024, the Group recorded credit losses of $2,053,698.
F-
XIAO-I CORPORATION
NOTES TO CONSOLIDATED FINANCIAL STATEMENTS
| 4. | PREPAID EXPENSES AND OTHER ASSETS, NET |
Prepaid expenses and other assets, net, consisted of the following:
| As of December 31, | ||||||||
| 2023 | 2024 | |||||||
| Prepaid expenses and other current assets, net: | ||||||||
| Prepaid expenses (1) | $ | 2,671,937 | $ | 2,320,000 | ||||
| Receivables from third parties (2) | 1,537,597 | 1,267,001 | ||||||
| Receivables from disposal of long-term investment (3) | 774,659 | 753,497 | ||||||
| Value-added tax (“VAT”) receivables | 93,947 | 296,872 | ||||||
| Rent deposits | 13,310 | 128,165 | ||||||
| Others | 142,103 | 54,782 | ||||||
| Prepaid expenses and other current assets | $ | 5,233,553 | $ | 4,820,317 | ||||
Allowance for credit losses (1) (2) (3)(5) |
(4,027,585 | ) | ||||||
| Prepaid expenses and other current assets, net | $ | 5,233,553 | $ | 792,732 | ||||
| Prepaid expenses and other non-current assets: | ||||||||
| Prepaid case acceptance fee (4) | $ | 3,598,769 | $ | 3,500,459 | ||||
| Long-term receivables from third parties (5) | 3,000,000 | 3,000,000 | ||||||
| Others | 401,588 | 177,269 | ||||||
| Prepaid expenses and other non-current assets | $ | 7,000,357 | $ | 6,677,728 | ||||
| Allowance for credit losses (5) | (3,000,000 | ) | ||||||
| Prepaid expenses and other non-current assets, net | 7,000,357 | 3,677,728 | ||||||
| Total | $ | 12,233,910 | $ | 4,470,460 | ||||
| (1) | In March 2023, the Group appointed Lucky Panda Pte. Ltd to provide marketing solution, social media operations and public relationship services in respect to the Group’s business development in the Southeast Asia region, with a service period from April 1, 2023 to March 31, 2026. Therefore, the Group made a prepayment of $3 million for the service, including $1.8 million for the joint developing and creating of an AI content platform. The prepayment of the business development related service will be settled based on the service rendered. The Group recognized the settlement of $610,000 and $170,000 into promotional service expenses for the years ended December 31, 2023 and 2024, respectively. For the year ended December 31, 2024, the Group recognized credit losses amounting to $2,220,000 on the remaining prepayment, following management’s decision to terminate the AI content platform development due to a shortage of supporting human resources required to collaborate on the project. |
| (2) | Receivables from third parties mainly includes funds lent to third parties. In October 2023, the Group entered into agreement to lend $774,659 to a third party, with maturity of one year and annual interest rate of 6.8%. Additionally, the loan term was extended for another one year. In March and May 2024, the Group lent another $68,500 and $27,400 to the above third party, with maturity of one year and annual interest rate of 3.45%. For the year ended December 31, 2024, the Group recorded credit losses of $826,004 for the receivables based on the management’ estimation of the collectability of the receivables from the third parties. |
The Group established business partnership with some of the third parties and provided funds to support their business operation. Due to the third parties deteriorated financial position affected by COVID -19, the Group recorded credit losses and wrote off the receivables before 2023. In 2023, the Group entered into settlement agreement with one of the third party, pursuant to which the Group was entitled to receive $1,151,860 from the third party to settle the receivable. The Group recorded recoveries of the credit losses of $1,090,759 during the year ended December 31, 2023.
F-
XIAO-I CORPORATION
NOTES TO CONSOLIDATED FINANCIAL STATEMENTS
| 4. | PREPAID EXPENSES AND OTHER ASSETS (cont.) |
| (3) | In September 2023, the Group entered into an agreement with a third party to dispose 11% of the shares of Zhizhen Guorui held by the Group with a total consideration of RMB5,500,000 (equivalent to $753,497), and recognized a gain on disposal of $44,297. For the year ended December 31, 2024, the Group recorded credit losses for the above receivable based on the managements’ estimation of the collectability of the receivable from the third party. |
| (4) | Prepaid case acceptance fee is the expense paid by the plaintiff in advance according to PRC law when the court decides to accept civil cases, economic dispute cases, maritime cases and administrative cases. The court charged the case acceptance fee of $3.6 million in proportion to the claim amount of the lawsuit between the Group and Apple. The claim amount was RMB10 billion, approximately $1,370 million. The lawsuit is not expected to close within the one year and the amount is recognized in non-current portion of prepaid expenses. |
| (5) | In March 2023, the Group entered into agreement to lend $3 million to Tackle Finance Limited, with maturity of one year and annual interest rate of 5%. In March 2024, the Group entered into a supplemental agreement to extend the maturity of the borrowing for another two years. For the year ended December 31, 2024, the Group recorded credit losses for the above receivable amounting to $3 million, along with interest receivable of $239,808 based on the management’ estimation of the collectability of the receivable from Tackle Finance Limited. |
For the years ended December 31, 2022, 2023 and 2024, the Group wrote off receivables from third parties of $2,201,448, $22,342 and nil, respectively.
| 5. | PROPERTY AND EQUIPMENT, NET |
Property and equipment, net, consisted of the following:
| As of December 31, | ||||||||
| 2023 | 2024 | |||||||
| Electronic equipment | $ | 243,848 | $ | 245,819 | ||||
| Office equipment | 2,145,822 | 2,439,125 | ||||||
| Leasehold improvement | 183,092 | 99,531 | ||||||
| Less: accumulated depreciation | (447,133 | ) | (916,739 | ) | ||||
| Property and equipment, net | $ | 2,125,629 | $ | 1,867,736 | ||||
Depreciation expense was $78,831, $244,028 and $490,331 for the years ended December 31, 2022, 2023 and 2024, respectively.
F-
XIAO-I CORPORATION
NOTES TO CONSOLIDATED FINANCIAL STATEMENTS
| 6. | INTANGIBLE ASSETS, NET |
| As of December 31, | ||||||||
| 2023 | 2024 | |||||||
| Software | $ | 1,021,673 | $ | 979,391 | ||||
| Less: accumulated amortization | (809,228 | ) | (836,021 | ) | ||||
| Intangible assets, net | $ | 212,445 | $ | 143,370 | ||||
For the years ended December 31, 2022, 2023 and 2024, amortization expense amounted to $103,438, $448,747 and $49,604, respectively. Future estimated amortization expense of intangible assets is as follows:
| 2025 | 33,594 | |||
| 2026 | 32,927 | |||
| 2027 | 32,922 | |||
| 2028 | 29,401 | |||
| Thereafter | 14,526 | |||
| Total | $ | 143,370 |
| 7. | LONG-TERM INVESTMENTS |
Long-term investments consist of investments in privately held companies. The following table sets forth the changes in the Group’s long-term investments:
| As of December 31, 2023 |
As of December 31, 2024 |
|||||||||||||||
| $ | Interest % |
$ | Interest % |
|||||||||||||
| Equity method investments | ||||||||||||||||
| Zhizhen Guorui (1) | 1,686,208 | 26 | % | 1,559,685 | 26 | % | ||||||||||
| Total | 1,686,208 | 1,559,685 | ||||||||||||||
| Long-term investment without readily determinable fair value | ||||||||||||||||
| Shanghai Shenghan (2) | 48,744 | 16.56 | % | 47,413 | 16.56 | % | ||||||||||
| Jiaxing Yuanbeibei (3) | 704,235 | 1.82 | % | 684,997 | 1.82 | % | ||||||||||
| Shanghai Bangtu (4) | 211,271 | 5 | % | 205,499 | 4.5 | % | ||||||||||
| Total | 964,250 | 937,909 | ||||||||||||||
| (1) | In February 2022, the Group entered into agreements with third parties to establish Zhizhen Guorui (Shanghai) Information Technology Development Co., Ltd. (“Zhizhen Guorui”) with a total consideration of $2.9 million. According to the investment agreement, Zhizhen Guorui’s board of directors consists of 5 directors, two of whom is appointed by the Group. Therefore, the Group recognized it as long-term equity investment and measured under equity method since the Group had the ability to exercise significant influence over Zhizhen Guorui. In September 2023, the Group entered into an agreement with a third party to transfer 11% of the shares of Zhizhen Guorui held by the Group for a total consideration of RMB5,500,000 (equivalent to $753,497) and recognized a gain on disposal of $44,297. Due to the unchanged structure of the board of directors, the Group still had the ability to exercise significant influence over Zhizhen Guorui. |
F-
XIAO-I CORPORATION
NOTES TO CONSOLIDATED FINANCIAL STATEMENTS
| 7. | LONG-TERM INVESTMENTS (cont.) |
| (2) | In September 2015, the Group signed an investment agreement to acquire 20% of the shares of Shanghai Shenghan Information Technology Co., Ltd (“Shanghai Shenghan”) for RMB 5 million, of which the registered capital of RMB 125,000 was subscribed. In January 2018, with the addition of new investors to the investee, Xiao-i’s shareholding percentage in Shanghai Shenghan was diluted to 17.6%. In June 2020, with the capital injection of Wuxi Zhixin Integrated Circuit Investment Center (Limited Partnership), Xiao-i’s shareholding in Shanghai Shenghan was once again diluted to 16.56%. According to the investment agreement, Shanghai Shenghan’s board of directors consists of 3 directors, one of whom is appointed by the Group. Therefore, the Group recognized it as long-term equity investment and measured under equity method since the Group had the ability to exercise significant influence over Shanghai Shenghan as of December 31, 2022. As of December 31, 2023, the board of directors of Shanghai Shenghan changed to 7 members, one of whom is appointed by the Group. The Group concluded that the long-term investment of Shanghai Shenghan should not be accounted for under equity method any more. As Shanghai Shenghan is a private held company without observable changes in fair value, the Group elected to use the alternative measurement without readily determinable fair value. |
| (3) | In May 2023, the Group subscribed 1.82% of the shares of Jiaxing Yuanbeibei Technology Co., Ltd. (“Jiaxing Yuanbeibei”) with the consideration of $704,235. The investment was accounted for at cost less impairment, adjusted by observable price changes if any, as the Group had neither significant influence nor control over the investee and Jiaxing Yuanbeibei is a privately held company without readily determinable fair value. |
| (4) | In July 2023, the Group subscribed 5% of the shares of Shanghai Bangtu Information Technology Co., Ltd. (“Shanghai Bangtu”) with the consideration of $211,271. The investment was accounted for at cost less impairments, adjusted by observable price changes if any, as the Group had neither significant influence nor control over the investee and Shanghai Bangtu is a privately held company without readily determinable fair value. In 2024, in accordance with the resolution of the Board of Directors and the Equity Incentive Plan, all shareholders contribute 2% of Shanghai Bangtu's equity in proportion to their shareholdings for equity-based incentives to relevant employees of Shanghai Bangtu. As a result, the Group's shareholding ratio was diluted to 4.5%. |
The Group recognized its share of loss of $143,181, $155,734, and $81,618 in investment losses for the years ended December 31, 2022, 2023 and 2024, respectively.
The Group recognized impairment loss of long-term investment of nil, $150,708 and nil for the years ended December 31, 2022, 2023 and 2024, respectively.
F-
XIAO-I CORPORATION
NOTES TO CONSOLIDATED FINANCIAL STATEMENTS
| 8. | SHORT-TERM BORROWINGS |
As of December 31, 2023 and 2024, the bank borrowings were for working capital and capital expenditure purposes. Short-term borrowings consisted of the following:
| Annual Interest Rate | Maturity (Months) | Principal | As of December 31, 2023 | As of December 31, 2024 | |||||||||||||||
| USD | USD | USD | |||||||||||||||||
| Short-term borrowings: | |||||||||||||||||||
| China Construction Bank (1) (5) | 3.65 | % | March, 2025 | 3,424,987 | - | 3,424,987 | |||||||||||||
| Beijing Bank (1) | 4.50 | % | September, 2025 | 2,739,990 | - | 2,739,990 | |||||||||||||
| Agricultura Bank of China (1) | 3.35 | % | June, 2025 | 2,465,991 | - | 2,465,991 | |||||||||||||
| Agricultura Bank of China (1) | 3.35 | % | May, 2025 | 1,917,992 | - | 1,917,992 | |||||||||||||
| Shanghai Bank (2) | 4.00 | % | February, 2025 | 1,643,993 | - | 1,643,993 | |||||||||||||
| Shanghai Bank (3) | 4.00 | % | May, 2025 | 1,369,994 | - | 1,369,994 | |||||||||||||
| Shanghai Bank (3) | 4.00 | % | May, 2025 | 1,369,994 | - | 1,369,994 | |||||||||||||
| Agricultura Bank of China (1) | 3.35 | % | August, 2025 | 1,369,994 | - | 1,369,994 | |||||||||||||
| Bank of Nanjing | 5.00 | % | June, 2025 | 1,369,994 | - | 1,369,994 | |||||||||||||
| Bank of Ningbo | 4.30 | % | August, 2025 | 1,369,994 | - | 1,369,994 | |||||||||||||
| Bank of Ningbo | 4.30 | % | August, 2025 | 1,369,994 | - | 1,369,994 | |||||||||||||
| Shanghai Rural Commercial Bank | 3.50 | % | October, 2025 | 1,369,994 | - | 1,369,994 | |||||||||||||
| China Bohai Bank | 4.90 | % | February, 2025 | 1,369,994 | - | 1,369,994 | |||||||||||||
| China Bohai Bank | 4.90 | % | February, 2025 | 1,369,994 | - | 1,369,994 | |||||||||||||
| Bank of Wenzhou | 5.55 | % | April, 2025 | 1,369,994 | - | 1,369,994 | |||||||||||||
| Shengjing Bank (1) | 4.00 | % | June, 2025 | 1,369,994 | - | 1,369,994 | |||||||||||||
| China Zheshang Bank (1) | 4.50 | % | September, 2025 | 1,369,994 | - | 1,369,994 | |||||||||||||
| Bank of Jiangsu (1) | 4.00 | % | September, 2025 | 1,369,994 | - | 1,369,994 | |||||||||||||
| Shanghai Bank (2) | 4.00 | % | February, 2025 | 1,095,996 | - | 1,095,996 | |||||||||||||
| Agricultura Bank of China (1) | 3.35 | % | April, 2025 | 1,095,996 | - | 1,095,996 | |||||||||||||
| Bank of Jiangsu (1) | 4.00 | % | July, 2025 | 684,998 | - | 684,998 | |||||||||||||
| Beijing Bank (1) | 4.50 | % | October, 2024 | 2,816,941 | 2,816,939 | - | |||||||||||||
| China Construction Bank (1) | 3.65 | % | February, 2024 | 2,112,706 | 2,112,706 | - | |||||||||||||
| Shanghai Bank (1) | 4.00 | % | November, 2024 | 2,112,706 | 2,112,706 | - | |||||||||||||
| Agricultura Bank of China (1) | 3.45 | % | April, 2024 | 1,971,859 | 1,971,859 | - | |||||||||||||
| Agricultura Bank of China (1) | 3.45 | % | May, 2024 | 1,690,165 | 1,690,165 | - | |||||||||||||
| Shanghai Rural Commercial Bank | 3.30 | % | October, 2024 | 1,408,471 | 1,408,471 | - | |||||||||||||
| Bank of Ningbo | 4.30 | % | July, 2024 | 1,408,471 | 1,408,471 | - | |||||||||||||
| Bank of Ningbo | 4.30 | % | August, 2024 | 1,408,471 | 1,408,471 | - | |||||||||||||
| Bank of Jiangsu (1) | 4.50 | % | July, 2024 | 1,408,471 | 1,408,471 | - | |||||||||||||
| Bank of Jiangsu (1) | 4.50 | % | October, 2024 | 1,408,471 | 1,408,471 | - | |||||||||||||
| Agricultura Bank of China (1) | 3.35 | % | July, 2024 | 1,408,471 | 1,408,471 | - | |||||||||||||
| Shanghai Bank (2) | 4.65 | % | January, 2024 | 1,408,471 | 1,408,471 | - | |||||||||||||
| Shanghai Bank (2) | 4.65 | % | January, 2024 | 1,267,623 | 1,267,623 | - | |||||||||||||
| Agricultura Bank of China (1) | 3.35 | % | May, 2024 | 845,082 | 845,082 | - | |||||||||||||
| Shanghai Minhang Shangying Bank | 5.50 | % | January, 2024 | 704,235 | 704,235 | - | |||||||||||||
| Bank of Nanjing (4) | 5.50 | % | June, 2024 | 704,235 | 704,235 | - | |||||||||||||
| Bank of Nanjing (4) | 5.50 | % | July, 2024 | 704,235 | 704,235 | - | |||||||||||||
| Agricultura Bank of China (1) | 3.45 | % | March, 2024 | 704,235 | 704,235 | - | |||||||||||||
| Shanghai Bank (1) | 4.00 | % | November, 2024 | 704,235 | 704,235 | - | |||||||||||||
| Agricultura Bank of China (1) | 3.45 | % | March, 2024 | 422,541 | 422,541 | - | |||||||||||||
| Shanghai Bank (2) | 4.65 | % | January, 2024 | 140,847 | 140,847 | - | |||||||||||||
| Total | 26,760,940 | 32,879,865 | |||||||||||||||||
| (1) | These borrowings are pledged by the intellectual properties owned by Shanghai Xiao-I. |
| (2) | These borrowings are pledged by the intellectual properties owned by Shanghai Xiao-I, and guaranteed by Zhizhen Zhilian Artificial Intelligence Technology (Shanghai) Co., Ltd., the subsidiary of the Group, and Shanghai Administration Center of Policy Financing Guarantee Funds for SMEs. |
| (3) | These borrowings are pledged by the account receivables owned by Shanghai Xiao-I. |
| (4) | These borrowings are guaranteed by Guizhou Xiao-I. |
| (5) | The Group is required to maintain a specified gearing ratio in accordance with the loan covenants under its agreement with China Construction Bank. As at December 31, 2024, the Group met the required leverage threshold under Chinese Accounting Standards. As of the date of this annual report, the loan has reached maturity but remains outstanding and unpaid. The Group is currently in active discussions with China Construction Bank to secure refinancing arrangements. |
The interest expenses of short-term borrowings were $651,287, $915,444 and $1,311,845 for the years ended December 31, 2022, 2023 and 2024, respectively. The weighted average interest rates of short-term loans outstanding were 4.15% and 4.18% per annum as of December 31, 2023 and 2024, respectively.
F-
XIAO-I CORPORATION
NOTES TO CONSOLIDATED FINANCIAL STATEMENTS
| 9. | CONVERTIBLE LOANS |
Convertible Loan I
On June 17, 2024, the Company entered into a Convertible Loan Agreement with an institutional investor (the “Investor I”) to issue and sell an aggregate principal amount of $3,260,869.57 senior convertible notes (the “Convertible Loan I”) with an 8% Original Issue Discount. The Company anticipates using the proceeds for general working capital purposes.
The Company also entered into a placement agency agreement (the “PAA”) with FT Global Capital Inc. (“FT Global” or “Placement Agent”), to engage FT Global as its exclusive Placement Agent on a “best efforts” basis for the offering. The Company agreed to pay the Placement Agent an aggregate cash fee equal to 7.5% of the gross proceeds raised in the offering, and to reimburse the Placement Agent for expenses up to $90,000.
Material Terms of the Convertible Loan I:
| ● | Pre-Delivery Shares: The Company is also concurrently offering an additional ADS, at par, representing 333,334 of its ordinary shares (the “Pre-Delivery Shares”), to the Investor I. Each holder of Pre-Delivery Shares is not permitted to sell, assign or transfer such Pre-Delivery Shares except in connection with a conversion of the Convertible Loan I of such holder to facilitate T+1 delivery of Conversion ADSs upon any conversion of Convertible Loan I. At such time when no Convertible Loan I remain outstanding, the remaining Pre-Delivery ADSs will be deemed surrendered and cancelled by the holder on the date the holder ceases to hold any Convertible Loan I. The offering of the Pre-Delivery ADSs is to ensure the Company’s timely delivery of Conversion Shares represented by Conversion ADSs on a T+1 basis with respect to future conversions of the Convertible Loan I. |
| ● | Conversion at the Option of Holder: The Convertible Loan I will mature 360-days after the Issuance Date and will be convertible into the Group’s ADSs at a conversion price equal to $1.00 per ADS. Each holder of Convertible Loan I may convert all, or any part, of the outstanding principal of the Convertible Loan I, together with accrued and unpaid interest, any make-whole amount and any late charges thereon, at any time, at such holder’s option, into Conversion Shares represented by Conversion ADSs at the “Conversion Price” of $1.00 per ADS, subject to pro rata adjustment for any stock split, stock dividend, stock combination and/or similar transactions. |
| ● | Interest Rate: the Convertible Loan I will bear interest at a rate of 6.0% per annum, which rate will increase to 15% in the event of occurrence and during the continuance of an event of default. Interest shall be payable on each interest date, which is the first calendar day of each calendar month with the first interest date being July 1, 2024. The Group may, at its option, pay interest on any interest date in cash or in a combination of cash interest and interest ADSs. The Interest Conversion Price shall be the lowest of (i) the applicable Conversion Price as in effect on the applicable Interest Date, (ii) 92% of the lowest VWAP of the ADSs during the ten 10 consecutive trading day period ending. |
| ● |
Alternate Conversion at Option of Holder: Each holder of Convertible Loan I may also convert all, or any part, of the outstanding principal of the Convertible Loan I, together with accrued and unpaid interest, any make-whole amount and any late charges thereon (subject to an additional 25% premium if an event of default then exists), at any time, at such holder’s option, into Conversion Shares represented by Conversion ADSs at the “Alternate Conversion Price” calculated the lower of: |
| (i) | the Conversion Price then in effect; and |
| (ii) | either, |
| x. | if no event of default then exists, 92% of the lowest volume weighted average price of the Company’s ADSs during the ten (10) consecutive Trading Days ending and including the Trading Day immediately preceding the delivery or deemed delivery of the applicable Conversion Notice; or |
| y. | if an event of default then exists, the lowest of: |
| (a) | 80% of the volume weighted average price of the Company’s ADSs as of the trading day immediately preceding the delivery or deemed delivery of the applicable notice of conversion or event of default (as applicable); |
| (b) | 80% of the volume weighted average price of the Company’s ADSs as of the trading day the delivery or deemed delivery of the applicable notice of conversion (if any); and |
| (c) | 80% of the price computed as the quotient of (I) the sum of the volume weighted average price of the Company’s ADSs for each of the three (3) Trading Days with the lowest volume weighted average price of the Company’s ADSs during the 20 consecutive trading day period ending and including the trading day immediately preceding the delivery or deemed delivery of the applicable Conversion Notice, divided by (II) three (3)). |
| ● | Redemption Rights: In connection with a change of control of the Group, each holder may require the Group to redeem in cash all, or any portion, of the Convertible Loan I at a 25% redemption premium to the greater of (i) the face value of the Convertible Loan I to be redeemed, (ii) the equity value of the Conversion Shares represented by Conversion ADSs underlying such Convertible Loan I, and (iii) the equity value of the change of control consideration payable to the holder of the Conversion Shares represented by Conversion ADSs underlying such Convertible Loan I. |
The Company assessed the Convertible Loan I under ASC 815, identifying there are two embedded features, including conversion feature and redemption feature, and concluded that:
| ● | The conversion feature satisfied the requirement of “fixed-for-fixed” criterion and is considered indexed to the Company’s own stock, the conversion feature eligible for a scope exception from derivative accounting in accordance with ASC815-10-15-74 and the Company would not bifurcate the conversion feature. |
F-
XIAO-I CORPORATION
NOTES TO CONSOLIDATED FINANCIAL STATEMENTS
| 9. | CONVERTIBLE LOANS (cont.) |
| ● | The redemption feature requires cash settlement instead of settlement in shares, which is not eligible for a scope exception in accordance with ASC815-10-15-74, and the Group would bifurcate the redemption feature. |
Considering the above, the redemption feature is required to be bifurcated as a separate unit of liability account and measured at fair value. After the bifurcation, the Convertible Loans I was accounted for using amortized cost method. The Company engaged a third-party appraiser to make the valuation of fair value of derivative liability of redemption feature, which was amounting to $280,198 initially. The Company recognized the issuance costs of Convertible Loan I of $503,055 and the discount as a direct deduction from the face amount of the Convertible Loan I in accordance with ASC835-30-45-1A. The debt issuance cost was amortized as interest expense using the effective interest method, over the term of the Convertible Loan I, with interest expenses of $171,914 for the year ended December 31, 2024.
During 2024, the Investor I made a series of conversions, and as of October 7, 2024, the Investor I have converted all of the Convertible Loan I or unsettled interest expense into ADSs, representing 3,920,797 ordinary shares. All of the Pre-Delivery Shares in connection with Convertible Loan I was used for the conversion of Convertible Loan I or cancelled.
Convertible Loan II
On October 30, 2024, the Company entered into a Convertible Loan Agreement with another institutional investor (the “Investor II”) to issue and sell an aggregate principal amount of $2,175,000 convertible notes (the “Convertible Loan II”) with an 8% Original Issue Discount equal to $160,000. The Company anticipates using the proceeds for general working capital purposes.
Material Terms of the Convertible Loan II:
| ● | Pre-Delivery Shares: The Company is also concurrently offering an additional ADS, at par, representing 1,650,000 ordinary shares (the “Pre-Delivery Shares”), to the Investor II. The Investor II is not permitted to sell, assign or transfer such Pre-Delivery Shares except in connection with a conversion of the Convertible Loan II to facilitate T+1 delivery of Conversion ADSs. At such time when the Convertible Loan II is no longer outstanding, the Company may repurchase the Pre-Delivery Shares at the same price they are sold to the Investor II. |
| ● | Conversion at the Option of Holder: The Convertible Loan II will mature 12 months after the Purchase Price Date and will be convertible into the Company’s ADSs at a conversion price equal to the lower of (i) $6.0841 (the “Fixed Price”) or (ii) 85% multiplied by the lowest daily volume-weighted average price of the ADSs during the ten trading days preceding a conversion (the “Market Price”). The Conversion Price will be further reduced by $0.05 per ADS to cover any receipt issuance fees borne by the holder in connection with any Conversion. |
| ● | Interest Rate: The Convertible Loan II will bear interest at a rate of 6.0% per annum which, (a) shall commence accruing on the date of issuance, (b) shall be computed on the basis of a 360-day year and twelve 30-day months and (c) shall be payable on the Maturity Date unless earlier converted. The interest rate will increase to 18% in the event of occurrence and during the continuance of an event of default. |
The Company assessed the Convertible Loan II under ASC 815, identifying there are only conversion feature and concluded that the conversion feature is not required to be bifurcated as a separate unit of liability account as it satisfied the requirement of “fixed-for-fixed” criterion and is considered indexed to the Company’s own stock. Therefore, the Company accounts for the instrument as a liability in its entirety.
The Company recognized the issuance costs and the discount of Convertible Loan II of $175,000 as a direct deduction from the face amount of the Convertible Loan II in accordance with ASC835-30-45-1A. The debt issuance cost was amortized as interest expense using the effective interest method, over the term of the Convertible Loan II, with interest expenses of $23,859 for the year ended December 31, 2024.
During 2024, the Investor II made a series of conversions, pursuant to which the Group issued 1,360,345 ordinary shares with conversion prices ranging from US$1.26-US$1.63 per share. The ending balance of Convertible Loan II was $216,756 as of December 31, 2024. Subsequently on January 14, 2025, the Investor II had converted the remaining balance of Convertible Loan II or unsettled interest expense into ADSs, pursuant to which the Group issued 156,315 ordinary shares with conversion prices of US$1.50 per share.
F-
XIAO-I CORPORATION
NOTES TO CONSOLIDATED FINANCIAL STATEMENTS
| 10. | ACCRUED EXPENSES AND OTHER LIABILITIES |
Accrued expenses and other liabilities consisted of the following:
| As of December 31, | ||||||||
| 2023 | 2024 | |||||||
| Accrued expenses and other current liabilities: | ||||||||
| Loan from third parties (1) | $ | 5,025,898 | $ | 9,445,508 | ||||
| Payroll payable | 3,167,979 | 5,690,806 | ||||||
| Other tax payable | 3,204,557 | 4,464,196 | ||||||
| Interest payable | 355,605 | 492,334 | ||||||
| Professional service fees payable | 161,799 | 137,737 | ||||||
| Others | 2,022,415 | 3,058,872 | ||||||
| Accrued expenses and other current liabilities | $ | 13,938,253 | $ | 23,289,453 | ||||
| Accrued liabilities, non-current: | ||||||||
| Long-term loan from third parties (2) | 2,667,206 | 2,534,490 | ||||||
| Litigation related payable (3) | 4,634,577 | 4,508,695 | ||||||
| Others | 457,691 | |||||||
| Accrued liabilities, non-current | 7,759,474 | 7,043,185 | ||||||
| TOTAL | $ | 21,697,727 | $ | 30,332,638 | ||||
| (1) | Loan from third parties mainly consisted of: |
| (i) | Unsecured borrowings from third parties for ordinary business operation. For the borrowings, the interest rates range from 3.8% to 25.55% per annum and from 3.0% to 15.4% per annum for the years ended December 31, 2023 and 2024, respectively. The interest expenses were $1,013,209, $633,942 and $258,646 for the years ended December 31, 2022, 2023 and 2024. The borrowings are payable on demand. | |
| Among them, five of the borrowings were sourced from five individuals or companies, who have no relationship with the Group. As of the date of this annual report, these borrowings remain overdue. The Group is actively engaging in negotiations with the aforesaid borrowers to secure an extension agreement. |
| (ii) | In October 2022, the Group entered into an exclusive license agreement with a third party, under which the term of exclusive license was 2 years, and the third party should pay the license fee of $1,369,994 (RMB10 million) to the Group upon the effectiveness of the agreement. Meanwhile, the same party entered into the agreement to grant the exclusive right to use these patents to the Group for 2 years at the consideration of $60,104 per month, aggregating $1,442,485 (RMB10.5 million). The patents under the agreements were pledged to the third party. The transaction was substantially loan from the third party with the patents pledged. The Group accounted for $1,369,994 (RMB10 million) as the principal of the loan from the third party, and the interests were calculated under effective interest method. In November 2022, the Group entered into another exclusive license agreement with the same party in the similar form to obtain another $1,346,741 (RMB10 million) loan, which was received in 2023. As of December 31, 2024, the Group recorded the remaining loan as current portion of $59,854, which will be repaid within one year. |
| (2) | Long-term loan from a third party primarily consisted of long-term loan for the purpose of investing in Zhizhen Guorui (Note 7) in February 2022, amounted to $2,534,490 as of December 31, 2024, with free interest rate in the first three years. The loan is due in five years, and if Zhizhen Guorui declares any cash dividend to the Group, the cash dividend would become the source to repay the loan in the first priority. The Group will repay the loan on the due day. |
| (3) | Litigation related payable mainly consisted of the litigation fee for the lawsuit between the Group and Apple paid by the third parties on behalf of the Group. |
F-
XIAO-I CORPORATION
NOTES TO CONSOLIDATED FINANCIAL STATEMENTS
| 11. | EQUITY |
Initial Public Offering
In March 2023, the Company completed its initial public offering and was listed on the Nasdaq Global Market under the symbol “AIXI”. 5,700,000 American depositary shares (each, an “ADS”, collectively, “ADSs”), each represents one-third of an ordinary shares, was issued at a price of $6.8 per share for net proceeds of $33.11 million, after deducting underwriting discounts, commissions and other offering expense of $5.65 million. After the initial public offering, there were 24,015,592 ordinary shares outstanding, with par value of $0.00005.
Issuance of Preferred Shares
On December 13, 2023, the Company issued 3,700,000 preferred shares (“Preferred Shares”), each with a par value of US$0.00005 and carrying a voting right equivalent to 20 votes to ZunTian Holding Limited (“ZunTian”), an existing shareholder of the Company. (the “Issuance”). ZunTian is a BVI-incorporated company wholly owned and controlled by Mr. Hui Yuan (“Mr. Yuan”), who is also the Chief Executive Officer (the “CEO”) and Chairman of the Company. As a result of this Issuance, Mr. Yuan beneficially owns more than 79% of the voting power of the Company, leading to a change in control under Nasdaq Global Market listing rules and resulting in the Company becoming a controlled company under those rules.
The fair value of the 3.7 million Preferred Shares is $730.93, equivalent to $0.0001975 per share. The rights of Preferred Shares are as follows:
| (1) | each Preferred share confers on the holder thereof the right to twenty (20) votes and holders of the Preferred Shares shall at all times vote together with holders of ordinary shares of the Company as one class on all resolutions submitted to a vote by the members of the Company save where a separate class meeting is required by law; |
| (2) | the Preferred Shares shall not confer any other rights, including, without limitation, dividend or liquidation rights or any other financial or economic rights; |
| (3) | the Preferred Shares shall be non-convertible, non-redeemable, and non-transferable, except as otherwise resolved by the Board of Directors of the Company; and |
| (4) | for the avoidance of doubt, save and except for the rights, preference, privileges and restrictions set out in (1) to (3) above, the Preferred Shares shall not have any other rights and restrictions. |
The Company recognized the Preferred Shares as permanent equity, and the consideration excess of the par value was recognized as additional paid-in capital.
The Change in ADS Ratio
On August 5, 2024, the Group decided to change the ratio of its ADSs to its ordinary shares (the “ADS Ratio”), par value US$0.00005 per share, from the current ADS Ratio of one ADS to one-third of an ordinary share to a new ADS Ratio of one ADS to 3 ordinary shares. For the Company’s ADS holders, the change in the ADS Ratio will have the same effect as a one-for-nine reverse ADS split. The change in the ADS Ratio had been effective on August 23, 2024.
F-
XIAO-I CORPORATION
NOTES TO CONSOLIDATED FINANCIAL STATEMENTS
| 12. | SHARE-BASED COMPENSATION |
For the year ended December 31, 2024, total share-based compensation expenses recognized were $1,560,527. The table below presents a summary of the Group’s share-based compensation expenses:
| For the Year Ended December 31, |
||||
| 2024 | ||||
| Selling expenses | 1,553 | |||
| General and administrative expenses | 1,556,761 | |||
| Research and development expenses | 2,213 | |||
| Total | $ | 1,560,527 | ||
2023 Share Incentive Plan
On November 30, 2022, the Company adopted the 2023 Share Incentive Plan (“2023 Plan”), which permits the granting of share options and restricted share units (“RSUs”) to employees, directors and consultants of the Group. During 2024, the Company has authorized a grant quantity of 310,000 ordinary shares for RSUs and 1,153,333 ordinary shares for options under the 2023 Plan. Under the Group’s 2023 Plan, the RSUs were vested upon grant and the options will vest in one-third increments annually over three years starting from the first anniversary of the Grant Date. The purpose of the 2023 Plan is to attract and retain exceptionally qualified individuals and to motivate them to exert their best efforts on behalf of the Group by providing incentives through granting awards.
Share options for employees
On January 3, 2024, the Company granted Hui Yuan, its CEO, the right and option to purchase 482,312 ordinary shares of the Company, at an exercise price of $6.21 per ordinary share. On August 15, 2024, the Company granted 103 employees, the right and option to purchase 484,764 ordinary shares, at an exercise price of $0.75 per ordinary share.
With the assistance of an independent valuation firm using the management’s estimates and assumptions, the Company recorded stock-based compensation expense for options based on the estimated fair value on the date of the grant using the binomial option pricing model. The key assumptions used to determine the fair value of the options at the respective grant dates in 2024 were as follows:
| For
the Year Ended December 31, 2024 |
||||
| Risk-free interest rate | 3.91%~3.92 | % | ||
| Expected volatility | 101.90%~111.35 | % | ||
| Expected dividend yield | 0.00 | % | ||
| Exercise multiple | 1.5 | |||
| Fair value of underlying ordinary shares | $ | 0.75~$6.15 | ||
| Fair value of option* | $ | 0.1463~$1.3057 | ||
| * | One option can be exchanged for one ninth of ADS after the one-for-nine reverse ADS split. |
The risk-free interest rate for periods within the contractual life of the options is based on the U.S. treasury yield curve in effect at the time of grant for a term consistent with the contractual term of the awards. Expected volatility is estimated based on the historical volatility of the Company’s share price. The expected dividend yield is estimated based on our expected dividend policy over the expected term of the options. The expected exercise multiple is based on management’s estimation, which the Company believes is representative of the future. The estimated fair value of the Company’s ordinary shares is based on the Company’s share price. The risk-free interest rate for periods within the contractual life of the options is based on the U.S. treasury yield curve in effect at the time of grant for a term consistent with the contractual term of the awards.
F-
XIAO-I CORPORATION
NOTES TO CONSOLIDATED FINANCIAL STATEMENTS
| 12. | SHARE-BASED COMPENSATION (cont.) |
Expected volatility is estimated based on the historical volatility of the Company’s share price. The expected exercise multiple is based on management’s estimation, which the Company believes is representative of the future.
The following table summarized the Company’s share option activities under the Option Plans:
| Number of ordinary shares underlying |
Weighted average exercise price |
|||||||
| Balance, December 31, 2023 | $ | |||||||
| Granted | 967,076 | $ | 3.47 | |||||
| Exercised | $ | |||||||
| Forfeited | (15,300 | ) | $ | 0.75 | ||||
| Balance, December 31, 2024 | 951,776 | $ | 3.52 | |||||
| Exercisable, December 31, 2024 | $ | |||||||
| Expected to vest, December 31, 2024 | 951,776 | $ | 3.52 | |||||
The total intrinsic value of options exercised during the year ended December 31, 2024 was nil as the share options were out of the money. Total share-based compensation expenses recognized for these share options in 2024 were $653,111. As of December 31, 2024, there was $1,442,218 unrecognized share-based compensation expense relating to share options. This amount is expected to be recognized over a weighted-average vesting period of 2.08 years.
Restricted Shares Units for employees
On January 3, 2024, the CEO and the Chief financial Officer (“CFO”), Wei Weng, were each awarded RSUs, representing 16,667 and 10,000 ordinary shares, respectively, and the fair value on the grant date of each restricted share was $6.15.
On August 9, 2024, the Company granted RSUs, representing 133,333 ordinary shares, to a consultant of the Group, and the fair value on the grant date of each restricted share was $1.12.
On August 15, 2024, the Company granted 9 employees amounting to RSUs, representing 71,667 ordinary shares, and the fair value on the grant date of each restricted share was $0.75.
Each RSU represents the right to receive one ADS of the Company and fully vested upon grant. The Award payout shall be made to employees in a lump sum as soon as practicable but no later than two and a half months following each vesting date which coincides with the Grant Date.
F-
XIAO-I CORPORATION
NOTES TO CONSOLIDATED FINANCIAL STATEMENTS
| 12. | SHARE-BASED COMPENSATION (cont.) |
The following table summarized the Company’s restricted share unit activities under the 2023 Plan:
| Nonvested ordinary shares underlying |
Weighted average fair value per ordinary share at the grant dates |
|||||||
| Outstanding as of December 31, 2023 | $ | |||||||
| Granted | 231,667 | $ | 1.59 | |||||
| Vested | (231,667 | ) | $ | 1.59 | ||||
| Forfeited | $ | |||||||
| Outstanding as of December 31, 2024 | $ | |||||||
RSUs granted to employees are measured based on the closing price of RSUs on the grant date and recognized as compensation cost on a straight-line basis over the requisite service period. Total share-based compensation expenses recognized for these RSUs in 2024 were $367,394. There was nil unrecognized compensation expenses related to nonvested restricted share units as the RSUs were vested upon grant.
Restricted Shares Units for non-employees
In 2024, the Company granted RSUs, representing in total 692,321 ordinary shares, to four external consultants for services, with the weighted average estimated fair value on the grant date of each ordinary shares underlying of $2.47. Each RSU represents the right to receive one ADS of the Group and fully vested upon grant.
The following table summarized the Group’s restricted share unit activities:
| Nonvested ordinary shares underlying |
Weighted average fair value per ordinary share at the grant dates |
|||||||
| Outstanding as of December 31, 2023 | $ | |||||||
| Granted | 692,321 | $ | 2.47 | |||||
| Vested | (692,321 | ) | $ | 2.47 | ||||
| Forfeited | $ | |||||||
| Outstanding as of December 31, 2024 | $ | |||||||
F-
XIAO-I CORPORATION
NOTES TO CONSOLIDATED FINANCIAL STATEMENTS
| 12. | SHARE-BASED COMPENSATION (cont.) |
RSUs granted to non-employees are measured based on the closing price of ADS on the grant date and recognized as compensation cost on a straight-line basis over the requisite service period. Total share-based compensation expenses recognized for these RSUs in 2024 were $540,022.
On September 2, 2024, the Company executed a consulting agreement with a third-party company, issuing 600,000 ordinary shares as compensation. However, the agreement was mutually terminated on October 7, 2024, due to the third party’s non-performance of its obligations. Consequently, the consultant refunded the full cash equivalent of the shares, totaling $945,230, deducting related charge, to the Company. The above transactions were deemed to be issuance of ordinary shares of the Company, which were presented in the consolidated statements of changes in deficit.
As of December 31, 2024, there were nil unrecognized compensation expenses related to nonvested restricted share units as the RSUs were vested upon grant.
| 13. | TAXATION |
Cayman Islands
The Company is incorporated in the Cayman Islands. Under the current laws of the Cayman Islands, the Company is not subject to income or capital gains taxes. In addition, dividend payments are not subject to withholdings tax in the Cayman Islands.
Hong Kong
In accordance with the relevant tax laws and regulations of Hong Kong, a company registered in Hong Kong is subject to income taxes within Hong Kong at the applicable tax rate on taxable income. In March 2018, the Hong Kong Government introduced a two-tiered profit tax rate regime by enacting the Inland Revenue (Amendment) (No.3) Ordinance 2018 (the “Ordinance”). Under the two-tiered profits tax rate regime, the first HK dollar 2 million of assessable profits of qualifying corporations is taxed at 8.25% and the remaining assessable profits at 16.5%. The Ordinance is effective from the year of assessment 2018-2019. According to the policy, if no election has been made, the whole of the taxpaying entity’s assessable profits will be chargeable to Profits Tax at the rate of 16.5% or 15%, as applicable. Because the preferential tax treatment is not elected by the Group, all the subsidiaries registered in Hong Kong are subject to income tax at a rate of 16.5%. Payments of dividends by the subsidiary to the Company are not subject to withholding tax in Hong Kong.
PRC
Generally, the Group’s WFOE, VIE and subsidiaries of VIE, which are considered PRC resident enterprises under PRC tax law, are subject to enterprise income tax on their worldwide taxable income as determined under PRC tax laws and accounting standards at a rate of 25%.
In accordance with the implementation rules of EIT Laws, a qualified “High and New Technology Enterprise” (“HNTE”) is eligible for a preferential tax rate of 15%. The HNTE certificate is effective for a period of three years. An entity could re-apply for the HNTE certificate when the prior certificate expires. The Company’s subsidiary, Shanghai Xiao-i, was approved as a HNTE and is eligible to enjoy a preferential tax rate of 15% beginning 2021 and renewing the HNTE every three years. In November 2023, Shanghai Xiao-i renewed the HNTE, which allows Shanghai Xiao-I to enjoy a preferential tax rate of 15% from 2023 to 2026 to the extent it has taxable income under the EIT Law.
F-
XIAO-I CORPORATION
NOTES TO CONSOLIDATED FINANCIAL STATEMENTS
| 13. | TAXATION (cont.) |
Guizhou Xiao-I was qualified as an eligible software enterprise before the income tax year-end final settlement in 2017. As a result of this qualification, it is entitled to a tax holiday of a full exemption for the years ended December 31, 2017 and 2018, in which its taxable income is greater than zero, followed by a three-year 50% exemption. In 2022, the tax holiday has expired and Guizhou Xiao-I renewed qualification of HNTE, which allows Guizhou Xiao-i to enjoy a preferential tax rate of 15% from 2022 to 2024.
In general, the PRC tax authority has up to five years to conduct examinations of the Company’s tax filings. Accordingly, the PRC subsidiaries’ and the VIE and subsidiaries of the VIE’s tax years 2019 through 2024 remain open to examination by the taxing jurisdictions. According to PRC tax regulations, the PRC net operating loss can generally carry forward for no longer than five years starting from the year subsequent to the year in which the loss was incurred, and that of high-tech enterprises is no more than 10 years. Carryback of losses is not permitted.
The income tax provision consists of the following components:
| For the years ended December 31, | ||||||||||||
| 2022 | 2023 | 2024 | ||||||||||
| Current income tax expenses | $ | 2 | $ | $ | ||||||||
| Deferred income tax expenses | 660,653 | 3,787,692 | ||||||||||
| Total income tax expenses | $ | 660,655 | $ | 3,787,692 | $ | |||||||
A reconciliation between the Group’s actual provision for income taxes and the provision at the PRC, mainland statutory rate is as follows:
| For the years ended December 31, | ||||||||||||
| 2022 | 2023 | 2024 | ||||||||||
| Loss before income tax | $ | (5,344,659 | ) | $ | (23,218,076 | ) | $ | (14,551,328 | ) | |||
| Loss tax expense at statutory tax rate | (1,336,164 | ) | (5,804,519 | ) | (3,637,833 | ) | ||||||
| Additional deduction for R&D expenses | (1,087,622 | ) | (11,671,270 | ) | (7,426,068 | ) | ||||||
| Investment loss/(income) | 35,795 | (18,886 | ) | 20,405 | ||||||||
| Non-deductible expenses | 278,277 | 222,400 | 111,079 | |||||||||
| Tax effect of tax rate in a different jurisdiction | 51,119 | 139,523 | 2,175,361 | |||||||||
| Effect of preferential tax rates | 5,259 | 7,904,562 | (2,388,224 | ) | ||||||||
| Deferred tax effect of tax rate change | 538,660 | (715,120 | ) | |||||||||
| Change in valuation allowance | 1,697,503 | 15,011,112 | (4,148,501 | ) | ||||||||
| Write-off of net operating loss (“NOL”) | 477,828 | 78,655 | 123,034 | |||||||||
| Prior year true-up of NOL | (2,073,885 | ) | 15,885,867 | |||||||||
| Income tax expense | $ | 660,655 | $ | 3,787,692 | $ | |||||||
F-
XIAO-I CORPORATION
NOTES TO CONSOLIDATED FINANCIAL STATEMENTS
| 13. | TAXATION (cont.) |
The significant components of the net deferred tax assets are summarized below:
| As of December 31, | ||||||||
| 2023 | 2024 | |||||||
| Deferred tax assets: | ||||||||
| Tax losses | $ | 15,339,438 | $ | 10,574,640 | ||||
| Allowance for credit losses | 1,129,390 | 1,866,187 | ||||||
| Accrued expenses | 483,729 | 854,045 | ||||||
| Written-down of inventories | 375,956 | 312,247 | ||||||
| Non-deductible education expense | 733 | 713 | ||||||
| Advertising costs | 200 | |||||||
| Lease liabilities | 586,582 | 189,650 | ||||||
| Amortization of intangible assets | 1,155,389 | 994,517 | ||||||
| Valuation allowance | (18,479,549 | ) | (14,590,077 | ) | ||||
| Total deferred tax assets | $ | 591,668 | $ | 202,122 | ||||
| Deferred tax liabilities: | ||||||||
| Right-of-use assets | (591,668 | ) | (202,122 | ) | ||||
| Deferred tax assets, net | $ | $ | ||||||
As of December 31, 2023 and 2024, the Group had net operating loss carryforwards of approximately $103,051,391 and $64,006,738, respectively, which arose from the Group’s subsidiaries, the VIE and the VIE’s subsidiaries established in the PRC and Hong Kong. As of December 31, 2023 and 2024, deferred tax assets from the net operating loss carryforwards amounted to $15,339,438 and $10,574,640, respectively. Due to the Group’s history of recurrent losses, the management did not expect the subsidiaries of VIE will generate enough profit to utilize the deferred tax assets in the future. The Group has recognized an addition to the valuation allowance of $1,723,347, $15,013,296 and $984,663 for the years ended December 31, 2022, 2023 and 2024, respectively.
Changes in valuation allowance are as follows:
| As of December 31, | ||||||||
| 2023 | 2024 | |||||||
| Balance at the beginning of the year | $ | 3,611,707 | $ | 18,479,549 | ||||
| Current year addition | 15,013,296 | 984,663 | ||||||
| Current year reduction | (2,184 | ) | (5,133,164 | ) | ||||
| Deferred tax effect of tax rate change | 715,119 | |||||||
| Exchange rate effect | (143,270 | ) | (456,090 | ) | ||||
| Balance at the end of the year | $ | 18,479,549 | $ | 14,590,077 | ||||
As of December 31, 2024, net operating loss carryforwards from PRC will expire, if unused, in the following amounts:
| 2025 | $ | 127,021 | ||
| 2026 | 520,776 | |||
| 2027 | 322,948 | |||
| 2028 | 723,152 | |||
| 2029 | 23,484,330 | |||
| Thereafter | 31,552,981 | |||
| Total | $ | 56,731,208 |
F-
XIAO-I CORPORATION
NOTES TO CONSOLIDATED FINANCIAL STATEMENTS
| 13. | TAXATION (cont.) |
As of December 31, 2024, the net operating loss from HK will carry forward indefinitely, in the following amounts:
| Net operating loss carryforwards indefinitely | 7,275,530 | |||
| Total | $ | 7,275,530 |
| 14. | LEASES |
Effective on January 1, 2020, the Company adopted Topic 842. At the inception of a contract, the Group determines if the arrangement is, or contains, a lease. ROU assets represent the Group’s right to use an underlying asset for the lease term and lease liabilities represent its obligation to make lease payments arising from the lease. Operating lease ROU assets and liabilities are recognized at commencement date based on the present value of lease payments over the lease term. Rent expense is recognized on a straight-line basis over the lease term.
Supplemental balance sheet information related to operating lease was as follows:
| As of December 31, | ||||||||
| 2023 | 2024 | |||||||
| Right-of-use Assets | $ | 2,431,475 | $ | 833,030 | ||||
| Lease payment liabilities-current | (929,755 | ) | (483,658 | ) | ||||
| Lease payment liabilities- non-current | (1,473,950 | ) | (295,962 | ) | ||||
| Total | $ | (2,403,705 | ) | $ | (779,620 | ) | ||
The weighted-average discount rate for the operating lease was 4.83%, 5.00% and 5.00% as of December 31, 2022, 2023 and 2024. The amortization expenses of right-of-use assets were $712,844, $615,968 and $604,341 for the years ended December 31, 2022, 2023 and 2024.
For the years ended December 31, 2022, 2023 and 2024, the lease expense was as follows:
| For the years ended December 31, | ||||||||||||
| 2022 | 2023 | 2024 | ||||||||||
| Operating leases cost excluding short-term rental expense | $ | 739,582 | $ | 698,455 | $ | 666,488 | ||||||
| Short-term lease cost | 51,274 | 22,504 | 3,780 | |||||||||
| Total | $ | 790,856 | $ | 720,959 | $ | 670,268 | ||||||
The following is a schedule of future minimum payments under our operating leases:
| For the year ended December 31, | Operating Leases | |||
| 2025 | 512,922 | |||
| 2026 | 302,952 | |||
| Total lease payments | 815,874 | |||
| Less: imputed interest | (36,254 | ) | ||
| Total | $ | 779,620 | ||
F-
XIAO-I CORPORATION
NOTES TO CONSOLIDATED FINANCIAL STATEMENTS
| 15. | RESTRICTED NET ASSETS |
A significant portion of the Group’s operations are conducted through its PRC (excluding Hong Kong) VIE, the Group’s ability to pay dividends is primarily dependent on receiving distributions of funds from its VIE and VIE’s subsidiaries. Relevant PRC statutory laws and regulations permit payments of dividends by its VIE and VIE’s subsidiaries only out of their retained earnings, if any, as determined in accordance with PRC accounting standards and regulations, and after it has met the PRC requirements for appropriation to statutory reserves. Paid in capital of the VIE and VIE’s subsidiaries included in the Group’s consolidated net assets are also non-distributable for dividend purposes.
In accordance with the PRC regulations on Enterprises with Foreign Investment, a WFOE established in the PRC is required to provide certain statutory reserves, namely general reserve fund, the enterprise expansion fund and staff welfare and bonus fund which are appropriated from net profit as reported in the enterprise’s PRC statutory accounts. A WFOE is required to allocate at least 10% of its annual after-tax profit to the general reserve until such reserve has reached 50% of its registered capital based on the enterprise’s PRC statutory accounts. Appropriations to the enterprise expansion fund and staff welfare and bonus fund are at the discretion of the board of directors. The aforementioned reserves can only be used for specific purposes and are not distributable as cash dividends. WFOE is subject to the above mandated restrictions on distributable profits.
Additionally, in accordance with the Company Law of the PRC, a domestic enterprise is required to provide a statutory common reserve of at least 10% of its annual after-tax profit until such reserve has reached 50% of its registered capital based on the enterprise’s PRC statutory accounts. A domestic enterprise is also required to provide for a discretionary surplus reserve, at the discretion of the board of directors. The aforementioned reserves can only be used for specific purposes and are not distributable as cash dividends. All of the Group’s PRC consolidated VIE and VIE’s subsidiaries are subject to the above mandated restrictions on distributable profits.
As a result of these PRC laws and regulations, the Group’s VIE and VIE’s subsidiaries are restricted in their ability to transfer a portion of their net assets to the Company. As of December 31, 2023 and 2024, net assets restricted in the aggregate, which include paid-in capital and statutory reserve funds of the Group’s VIE and VIE’s subsidiaries, that are included in the Group’s consolidated net assets were approximately $72,416,973 and $72,416,973, respectively.
F-
XIAO-I CORPORATION
NOTES TO CONSOLIDATED FINANCIAL STATEMENTS
| 16. | RELATED PARTY TRANSACTIONS |
Related parties
The following is a list of related parties which the Group has transactions with:
| No. | Name of Related Parties | Relationship | ||
| 1 | Zhejiang Baiqianyin Network Technology Co., Ltd (“Zhejiang Baiqianyin”) | An entity which has a common director of the Board of Directors with the Group | ||
| 2 | Shanghai Shenghan | An entity which the Group holds 16.56% equity interests | ||
| 3 | Shanghai Aoshu Enterprise Management Partnership (Limited Partnership) (“Shanghai Aoshu”) | An entity which is the Group’s employee stock ownership platform, and has a common director of the Board of Directors with the Group | ||
| 4 | Jiaxing Sound Core Intelligent Technology Co., Ltd | An entity which Shanghai Shenghan holds 20% equity interests | ||
| 5 | Hui Yuan | Chairman of the board, one of the major shareholders holding 10.24% (excluded the preferred shares) equity interests of the Company | ||
| 6 | Jiaxing Chiyu Investment Partnership (limited Partnership) | A predecessor shareholder which holds 5.44% equity interests of the Company | ||
| 7 | Haiyin Capital Investment (International) Limited | A predecessor shareholder which holds 5.18% equity interests of the Company | ||
| 8 | Zhizhen Guorui | An entity which the Group holds 26% equity interests | ||
| 9 | Shanghai Machinemind Intelligent Technology Co., Ltd. | An entity which the Group holds 18% equity interests |
Amounts due from related parties
Amounts due from related parties consisted of the following for the periods indicated:
| As of December 31, | ||||||||
| 2023 | 2024 | |||||||
| Due from related parties-current | ||||||||
| Other receivables | ||||||||
| Zhizhen Guorui (a) | $ | $ | 13,587,536 | |||||
| Shanghai Aoshu (b) | 19,796 | 19,255 | ||||||
| Allowance for credit losses | (19,796 | ) | (19,255 | ) | ||||
| Subtotal-due from related parties-current | 13,587,536 | |||||||
| Due from related parties-non current | ||||||||
| Other receivables | ||||||||
| Zhizhen Guorui | $ | 13,859,350 | $ | |||||
| Subtotal-due from related parties-non current | 13,859,350 | - | ||||||
| Total | $ | 13,859,350 | $ | 13,587,536 | ||||
| (a). | The balance consisted of: |
| (i) | On March 31, 2023, the Group entered into agreement to provide a loan to Zhizhen Guorui, an equity investment of the Group, with a maximum amount of $14,084,705 (RMB100.0 million) and interest-free. As of December 31, 2024, the actual loan provided by the Group to Zhizhen Guorui amounted to $13,480,745 (RMB98.4 million). The Group anticipates that it will be able to repay the loan within one year. | |
| (ii) | The prepayment of $106,791 to Zhizhen Guorui for the purchase of technology development service. |
| (b). | Other receivable from Shanghai Aoshu was the payment to an employee on behalf of Shanghai Aoshu. For the years ended December 31, 2022, 2023 and 2024, the Group made full provision of receivables from Shanghai Aoshu based on the management’s estimation of the collectability of the receivable from Shanghai Aoshu; |
F-
XIAO-I CORPORATION
NOTES TO CONSOLIDATED FINANCIAL STATEMENTS
| 16. | RELATED PARTY TRANSACTIONS (cont.) |
Amounts due to related parties
Amount due to related parties consisted of the following for the periods indicated:
| As of December 31, | ||||||||
| 2023 | 2024 | |||||||
| Due to related parties-current | ||||||||
| Accounts payable | ||||||||
| Shanghai Shenghan | $ | 83,036 | $ | 67,068 | ||||
| Zhizhen Guorui | 71,735 | |||||||
| Interest-free loans (c) | ||||||||
| Hui Yuan | 150,000 | |||||||
| Haiyin Capital Investment (International) Limited | $ | 127,635 | $ | |||||
| Jiaxing Chiyu Investment Partnership (limited Partnership) | 422,541 | |||||||
| Subtotal-due to related parties-current | 704,947 | 217,068 | ||||||
| Due to related parties-non current | ||||||||
| Hui Yuan(d) | $ | 7,905,290 | $ | 7,336,833 | ||||
| Subtotal-due to related parties-non current | 7,905,290 | 7,336,833 | ||||||
| Total | $ | 8,610,237 | $ | 7,553,901 | ||||
| (c) | The balance represents the advance funds from related parties for daily operational purposes. The funds are interest-free, unsecured and repayable on demand. |
| (d) | Hui Yuan provided several interest-free loans to the Group for its daily operation needs before 2022. In 2023, the Group entered into agreement with Hui Yuan to establish an annual interest rate for the outstanding loans. The interest shall be calculated at an annual rate of 6.8% based on the actual number of days used from January 1, 2023. The maturity of the loans from Hui Yuan will be extended based on mutual consent. As of December 31, 2023 and 2024, the corresponding balance due to Hui Yuan was $7,505,290 and $7,336,833, respectively. |
F-
XIAO-I CORPORATION
NOTES TO CONSOLIDATED FINANCIAL STATEMENTS
| 16. | RELATED PARTY TRANSACTIONS (cont.) |
Significant transactions with related parties
| For the years ended December 31, | ||||||||||||
| Nature | 2022 | 2023 | 2024 | |||||||||
| Technology service fee payable | ||||||||||||
| Zhizhen Guorui | $ | 100,315 | $ | 661,010 | $ | 699,404 | ||||||
| Shanghai Shenghan | 7,991 | |||||||||||
| Technology service fee paid | ||||||||||||
| Zhizhen Guorui | $ | $ | 684,412 | $ | 878,512 | |||||||
| Shanghai Shenghan | 112,980 | 21,888 | ||||||||||
| Loans from a related party | ||||||||||||
| Hui Yuan | $ | $ | 400,000 | $ | ||||||||
| Repayment of loans from a related party | ||||||||||||
| Hui Yuan | $ | $ | $ | 812,747 | ||||||||
| Interest-free loans from related parties | ||||||||||||
| Zhejiang Baiqianyin | $ | 1,783,326 | $ | 290,076 | $ | |||||||
| Hui Yuan | 532,026 | 150,000 | ||||||||||
| Interest-free loans repayment to related parties | ||||||||||||
| Jiaxing Chiyu Investment Partnership (limited Partnership) | $ | 297,221 | $ | $ | 416,916 | |||||||
| Hui Yuan | 169,416 | 1,355,760 | ||||||||||
| Jiaxing Sound Core Intelligent Technology Co., LTD | 59,444 | 31,776 | ||||||||||
| Zhejiang Baiqianyin | 1,788,230 | 141 | ||||||||||
| Return of inventories to a related party | ||||||||||||
| Shanghai Shenghan | $ | 239,330 | $ | $ | ||||||||
| Interest-free loans to a related party | ||||||||||||
| Zhizhen Guorui | $ | $ | 13,896,539 | $ | ||||||||
| Debt relief | ||||||||||||
| Shanghai Machinemind Intelligent Technology Co., Ltd. | $ | 72,819 | $ | $ | ||||||||
F-
XIAO-I CORPORATION
NOTES TO CONSOLIDATED FINANCIAL STATEMENTS
| 17. | CONCENTRATION OF CREDIT RISK |
Financial instruments that potentially expose the Group to concentrations of credit risk consist primarily of accounts receivable. The Group conducts credit evaluations of its customers and generally does not require collateral or other security from them. The Group evaluates its collection experience and long outstanding balances to determine the need for an allowance for credit losses. The Group conducts periodic reviews of the financial condition and payment practices of its customers to minimize collection risk on accounts receivable.
The following table sets forth a summary of single customers who represent 10% or more of the Group’s total revenue.
| For the Years ended December 31, | ||||||||||||||||||||||||
| 2022 | 2023 | 2024 | ||||||||||||||||||||||
| Percentage of the Group’s total revenue | Amount | % | Amount | % | Amount | % | ||||||||||||||||||
| Customer A | 9,824,275 | 20.4 | % | 17,311,971 | 29.3 | % | 15,724,792 | 22.4 | % | |||||||||||||||
| Customer B | 5,364,265 | 11.1 | % | * | * | |||||||||||||||||||
| Customer C | 4,980,628 | 10.3 | % | 6,297,152 | 10.6 | % | * | * | ||||||||||||||||
| Customer D | * | * | 7,354,358 | 12.4 | % | * | * | |||||||||||||||||
| * | represent percentage less than 10% |
The following table sets forth a summary of single customers who represent 10% or more of the Group’s total accounts receivable:
| As of December 31, | ||||||||||||||||
| 2023 | 2024 | |||||||||||||||
| Percentage of the Group’s accounts receivable, net | Amount | % | Amount | % | ||||||||||||
| Customer A | 6,546,593 | 23.1 | % | 17,781,671 | 32.0 | % | ||||||||||
| Customer B | 3,996,508 | 14.1 | % | 6,105,155 | 11.0 | % | ||||||||||
| Customer C | 4,913,290 | 17.3 | % | 8,842,813 | 15.9 | % | ||||||||||
| * | represent percentage less than 10% |
The following table sets forth a summary of single suppliers who represent 10% or more of the Group’s total purchases:
| For the Years ended December 31, | ||||||||||||||||||||||||
| 2022 | 2023 | 2024 | ||||||||||||||||||||||
| Percentage of the Group’s total purchase | Amount | % | Amount | % | Amount | % | ||||||||||||||||||
| Supplier A | 11,475,851 | 34.6 | % | 23,547,294 | 37.6 | % | 14,630,821 | 24.4 | % | |||||||||||||||
| Supplier B | 3,402,612 | 10.3 | % | 12,974,197 | 20.7 | % | * | * | ||||||||||||||||
| Supplier C | 9,303,874 | 14.9 | % | * | * | |||||||||||||||||||
| Supplier D | 7,999,350 | 12.8 | % | * | * | |||||||||||||||||||
| Supplier E | 7,281,914 | 21.9 | % | |||||||||||||||||||||
| * | represent percentage less than 10% |
F-
XIAO-I CORPORATION
NOTES TO CONSOLIDATED FINANCIAL STATEMENTS
| 18. | COMMITMENTS AND CONTINGENCIES |
Lease Commitments
The Group leases offices for operation under operating leases. Future minimum lease payments under non-cancellable operating leases with initial terms in excess of one year was included in Note 14.
Contingencies
In the ordinary course of business, the Group may be subject to legal proceedings regarding contractual and employment relationships and a variety of other matters. The Group records contingent liabilities resulting from such claims, when a loss is assessed to be probable and the amount of the loss is reasonably estimable.
On August 3, 2020, Shanghai Xiao-i filed a lawsuit with the High People’s Court of Shanghai in China, against Apple Computer Trading (Shanghai) Co., Ltd., Apple, Inc., and Apple Computer Trading (Shanghai) Co., Ltd. (together, “Apple”), demanding that Apple cease its infringement of Shanghai Xiao-i’s intelligent assistant patent (ZL200410053749.9 invention patent) by its Siri (intelligent assistant) (the “Patent Infringement Case”). The lawsuit seeks various remedies, including but not limited to, requiring Apple to stop manufacturing, using, offering to sell, selling or importing products that infringe Shanghai Xiao-i’s patent, and a temporary claim amount of 10 billion yuan (RMB). On August 27, 2020, the High People’s Court of Shanghai formally accepted the Patent Infringement Case filed by Shanghai Xiao-i against Apple. On September 4, 2021, Shanghai Xiao-i filed a behavior preservation application (injunction) with the Shanghai High People’s Court, demanding Apple to immediately stop the patent infringement involving Siri, including but not limited to stopping the production, selling, offering to sell, importing or using of iPhone products that infringe Shanghai Xiao-i’s patent. On February 3, 2023, Apple filed a lawsuit against Shanghai Xiao-i with the Shanghai High People’s Court, requesting confirmation that the iPhone SE, iPhone 12, and iPhone 13 series products equipped with Siri (the “products in question”) do not infringe on the patent rights of ZL200410053749.9 invention patent, and ordered Shanghai Xiao-i to compensate the plaintiff for reasonable expenses, including lawyer fees, notarization fees, etc., totaling RMB 2 million temporarily. On January 29, 2024, the Shanghai High Court decided to merge the above two cases for trial, and they are currently under review. On March 27, 2023, the Beijing Intellectual Property Court notified that Apple Computer Trading (Shanghai) Co., Ltd. had filed a patent administrative lawsuit against the defendant China National Intellectual Property Administration and the third person, Shanghai Xiao-i, regarding the 58271 and 58272 Review Decision of Request for Invalidation, and the lawsuit was dismissed on June 28, 2024. As of the date of this annual report, the Patent Infringement Case is still pending.
On June 26, 2024, a securities class action was filed in the Supreme Court of the State of New York, County of New York, against Xiao-I Corporation and certain of its officers and directors. Plaintiffs alleged violations of the Securities Act of 1933, asserting that the company’s IPO registration statement and prospectus contained materially misleading statements or omissions related to its AI capabilities and customer contracts. The action seeks unspecified damages and other relief. On September 13, 2024, plaintiffs filed an amended complaint expanding the allegations to include new information from Xiao-I’s subsequent SEC filings, arguing that post-IPO disclosures also failed to correct earlier misstatements. Xiao-I Corporation moved to dismiss the state court case on October 31, 2024, that motion was granted on April 24, 2025. At this time, the Company cannot reasonably estimate the maximum potential exposure or the range of possible loss for this matter.
F-
XIAO-I CORPORATION
NOTES TO CONSOLIDATED FINANCIAL STATEMENTS
| 18. | COMMITMENTS AND CONTINGENCIES (cont.) |
Separately, on October 15, 2024, a second securities class action lawsuit was filed in the U.S. District Court for the Southern District of New York alleging violations of both the Securities Act and the Securities Exchange Act of 1934. The complaint focuses on similar alleged misrepresentations in the IPO filings and alleges the company failed to disclose material risks about its technology and commercialization prospects. Xiao-I disclosed that it intends to vigorously contest both lawsuits. Xiao-I Corporation submitted pre-motion to dismiss letters on May 7, 2025, and motions to dismiss are due on June 9, 2025. At this time, the Company cannot reasonably estimate the maximum potential exposure or the range of possible loss for this matter.
Furthermore, during 2024, Xiao-I is involved in labor disputes in China involving more than 40 former employees who were laid off as part of a workforce optimization initiative. The disputes primarily relate to claims for unpaid wages, social insurance contributions, housing fund payments, and severance compensation. The total amount of claims asserted exceeds RMB 5 million. Out of these disputes, more than 20 disputes are currently pending before local labor arbitration authorities and the rest has been concluded. The company is actively engaging with relevant agencies to seek resolution. While management does not currently expect the outcome to have a material adverse effect on its consolidated financial statements, the disputes could adversely affect employee morale, operational efficiency, or public perception.
In the opinion of management, there were no other pending or threatened claims and litigation as of December 31, 2024 and through the issuance date of these consolidated financial statements.
| 19. | SUBSEQUENT EVENTS |
Issuance of Convertible Loans III
On January 6, 2025, the Company entered into two securities purchase agreements with two institutional investors (the “Investors III”) to issue and sell two convertible promissory notes with the aggregate principal amount of $4,637,840 (collectively, the “Convertible Loans III”), including the initial aggregate principal amount of $4,295,000 and an additional original issue discount in the aggregate amount of $342,840 to be added to the principal amount on the 30-day anniversary of the Purchase Price Date. The Convertible Loan III were sold to the Investors with an 8% Original Issue Discount and are convertible into the Group’s ordinary shares in the form of ADSs. Each ADS represents three ordinary shares.
Material Terms of the Convertible Loan III:
| ● | Conversion at the Option of Holder: Each Convertible Loans III will mature 12 months after the Purchase Price Date and will be convertible into the Company’s ADSs at a conversion price equal to the lower of (i) $7.201 (the “Fixed Price”) or (ii) 85% multiplied by the lowest daily volume-weighted average price of the ADSs during the ten trading days preceding a conversion (the “Market Price”). The conversion price will be further reduced by $0.05 per ADS to cover any receipt issuance fees incurred by the holder in connection with any conversion (the “Conversion Price”). |
| ● | Interest Rate: The Convertible Loan III will bear interest at a rate of 6.0% per annum which, (a) shall commence accruing on the date of issuance, (b) shall be computed on the basis of a 360-day year and twelve 30-day months and (c) shall be payable on the Maturity Date unless earlier converted. The interest rate will increase to 18% in the event of occurrence and during the continuance of an event of default. |
During 2025, the Investors III made a series of conversions, pursuant to which the Group issued 3,182,901 ordinary shares with conversion prices ranging from US$0.67-US$1.43 per share as of the issuance date of the consolidated financial statements. The ending balance of Convertible Loan III was $1,067,671 as of the issuance date of the consolidated financial statements.
2023 Share Incentive Plan
As of the date of this annual report, the Company have granted RSUs under the 2023 Plan, representing in total 685,620 ordinary shares, to three external consultants and Jun Xu, an independent director of the Company, for services, with the weighted average estimated fair value on the grant date of each ordinary shares underlying of $1.58. Each RSU represents the right to receive one ADS of the Group and fully vested upon grant.
2025 Share Incentive Plan
On April 1, 2025, the Group adopted the 2025 share incentive plan (the “2025 Plan”), to promote the success and enhance the value of the Group by linking the personal interests of the Directors, Employees, and Consultants to those of the Group’s shareholders and by providing such individuals with an incentive for outstanding performance to generate superior returns to the Group’s shareholders. Under the 2025 Plan, the maximum aggregate number of Ordinary Shares which may be issued pursuant to all awards under such plan shall initially be 4,214,684, provided, that if the aggregate number of Ordinary Shares reserved and available for future grants of awards under the 2025 Plan falls below 3.0% of the total Ordinary Shares in issue and outstanding on the last day of the immediately preceding calendar year (the “Limit”), such number shall automatically be increased so that the aggregate number of Ordinary Shares reserved and available for future grants of awards under the 2025 Plan shall be equal to the Limit on January 1 thereafter, assuming, for purposes of determining the number of Ordinary Shares outstanding on such date, that all preferred shares, options, warrants, convertible notes and other equity securities that are convertible into or exercisable or exchangeable for Shares (whether or not by their terms then currently convertible, exercisable or exchangeable) that were outstanding on such date, are deemed to have been so converted, exercised or exchanged.
As of the date of this annual report, the Company have granted RSUs under the 2025 Plan, representing in total 1,407,144 ordinary shares, to three external consultants for services, with the weighted average estimated fair value on the grant date of each ordinary shares underlying of $0.91. Each RSU represents the right to receive one ADS of the Group and fully vested upon grant.
The Group has evaluated subsequent events through May 15, 2025, the date of issuance of the consolidated financial statements, and noted that there are no other subsequent events.
F-
XIAO-I CORPORATION
NOTES TO CONSOLIDATED FINANCIAL STATEMENTS
| 20. | CONDENSED FINANCIAL INFORMATION OF THE PARENT COMPANY |
The Group performed a test on the restricted net assets of consolidated subsidiary in accordance with Securities and Exchange Commission Regulation S-X Rule 4-08 (e) (3), “General Notes to Financial Statements” and concluded that it was applicable for the Group to disclose the financial statements for the parent Company.
PARENT COMPANY BALANCE SHEETS
| As of December 31, | ||||||||
| 2023 | 2024 | |||||||
| ASSETS | ||||||||
| Cash and cash equivalents | $ | 1,889 | $ | 2,442 | ||||
| Prepaid expenses and other current assets, net | 2,493,301 | 49,049 | ||||||
| Amount due from intercompany-current | 17,656,465 | 32,055,968 | ||||||
| TOTAL ASSETS | $ | 20,151,655 | $ | 32,107,459 | ||||
| LIABILITIES | ||||||||
| Accounts payable | $ | 34,277 | $ | 38,412 | ||||
| Convertible loans | 216,756 | |||||||
| Accrued expenses and other current liabilities | 347,014 | 335,563 | ||||||
| Investment deficit in subsidiaries | 24,469,459 | 43,544,549 | ||||||
| Amount due to intercompany-current | 164,593 | 174,593 | ||||||
| TOTAL LIABILITIES | $ | 25,015,343 | $ | 44,309,873 | ||||
| Shareholders’ deficit | ||||||||
| Ordinary shares (par value of $0.00005 per share; 1,000,000,000 shares and 1,000,000,000 shares authorized as of December 31, 2023 and 2024, respectively; 24,015,592 shares and 31,949,038 shares issued and outstanding as of December 31, 2023 and 2024, respectively) | $ | 1,201 | $ | 1,598 | ||||
| Preferred shares (par value of $0.00005 per share; 3,700,000 and 3,700,000 preferred shares authorized as of December 31, 2023 and 2024, respectively; 3,700,000 and 3,700,000 preferred shares issued and outstanding as of December 31, 2023 and 2024, respectively) | 185 | 185 | ||||||
| Additional paid-in capital | 108,729,047 | 115,745,140 | ||||||
| Statutory reserve | 237,486 | 237,486 | ||||||
| Accumulated deficit | (110,833,045 | ) | (125,338,509 | ) | ||||
| Accumulated other comprehensive loss | (2,998,562 | ) | (2,848,314 | ) | ||||
| Total shareholders’ deficit | $ | (4,863,688 | ) | $ | (12,202,414 | ) | ||
PARENT COMPANY STATEMENTS OF OPERATIONS AND COMPREHENSIVE LOSS
| Years ended December 31, | ||||||||||||
| 2022 | 2023 | 2024 | ||||||||||
| Operating expenses: | ||||||||||||
| Selling expenses | $ | $ | (811,129 | ) | $ | (146,929 | ) | |||||
| General and administrative expenses | (1,496,239 | ) | (8,231,966 | ) | ||||||||
| Research and development expenses | (2,213 | ) | ||||||||||
| Other income | 161,408 | 100,983 | ||||||||||
| Share of loss in subsidiaries and VIEs | (5,898,535 | ) | (24,315,847 | ) | (6,225,339 | ) | ||||||
| Loss before income tax provision | (5,898,535 | ) | (26,461,807 | ) | (14,505,464 | ) | ||||||
| Provision for income tax | ||||||||||||
| Net loss | $ | (5,898,535 | ) | $ | (26,461,807 | ) | $ | (14,505,464 | ) | |||
PARENT COMPANY STATEMENTS OF CASH FLOW
| Years ended December 31, | ||||||||||||
| 2022 | 2023 | 2024 | ||||||||||
| Net cash used in operating activities | $ | (1 | ) | $ | (21,749,842 | ) | $ | (5,476,392 | ) | |||
| Net cash used in investing activities | (13,000,000 | ) | ||||||||||
| Net cash provided by financing activities | 34,750,627 | 5,476,945 | ||||||||||
| Net cash inflow | $ | (1 | ) | $ | 785 | $ | 553 | |||||
F-52
Exhibit 2.5
DESCRIPTION OF RIGHTS OF SECURITIES REGISTERED UNDER SECTION 12 OF THE SECURITIES EXCHANGE ACT OF 1934 (THE “EXCHANGE ACT”)
American Depositary Shares (“ADSs”), each of which represents three Ordinary Shares, par value US$0.00005 per share, of Xiao-I Corporation, a holding company incorporated in the Cayman Islands (“Xiao-I,” the “Company,” “we,” “us,” or “our”), are listed and traded on the on the Nasdaq Global Market and, in connection with this listing (but not for trading), the ordinary shares are registered under Section 12(b) of the Exchange Act. This exhibit contains a description of the rights of (1) the holders of Ordinary Shares, and (2) the holders of ADSs. Ordinary shares underlying the ADSs are held by Citibank, N.A., as depositary, and holders of ADSs will not be treated as holders of ordinary shares.
Description of Ordinary Shares (Items 9.A.3, 9.A.5, 9.A.6, 9.A.7, 10.B.3, 10.B.4, 10.B.6, 10.B.7, 10.B.8, 10.B.9 and 10.B.10 of Form 20-F)
The following are summaries of certain material provisions of the amended and restated memorandum and articles of association of our company, and of the Cayman Islands Companies Act (as revised) (the “Companies Act”), insofar as they relate to the material terms of our Ordinary Shares.
Objects of Our Company. Under our amended and restated memorandum and articles of association, the objects of our company are unrestricted, and we are capable of exercising all the functions of a natural person of full capacity irrespective of any question of corporate benefit, as provided by section 27(2) of the Companies Act.
Ordinary Shares. Our Ordinary Shares are issued in registered form and are issued when registered in our register of members. We may not issue shares to bearer. Our shareholders who are non-residents of the Cayman Islands may freely hold and vote their shares.
Dividends. The holders of our Ordinary Shares are entitled to such dividends as may be declared by our board of directors. Our amended and restated memorandum and articles of association provide that dividends may be declared and paid out of the funds of our company lawfully available therefor. Under the laws of the Cayman Islands, our company may pay a dividend out of either profit or share premium account; provided that in no circumstances may a dividend be paid out of above premium if this would result in our company being unable to pay its debts as they fall due in the ordinary course of business.
Voting Rights. Voting at any meeting of shareholders is by show of hands unless a poll is demanded. A poll may be demanded by:
| ● | the chairperson of such meeting; |
| ● | by at least three shareholders present in person or by proxy for the time being entitled to vote at the meeting; |
| ● | by shareholder(s) present in person or by proxy representing not less than one-tenth of the total voting rights of all shareholders having the right to vote at the meeting; and |
| ● | by shareholder(s) present in person or by proxy and holding shares in us conferring a right to vote at the meeting being shares on which an aggregate sum has been paid up equal to not less than one-tenth of the total sum paid up on all shares conferring that right. |
An ordinary resolution to be passed at a meeting by the shareholders requires the affirmative vote of a simple majority of the votes attaching to the Ordinary Shares cast at a meeting, while a special resolution requires the affirmative vote of no less than two-thirds of the votes cast attaching to the issued and outstanding Ordinary Shares at a meeting. A special resolution will be required for important matters such as a change of name or making changes to our amended and restated memorandum and articles of association, a reduction of our share capital and the winding up of our company. Our shareholders may, among other things, divide or combine their shares by ordinary resolution.
General Meetings of Shareholders. As a Cayman Islands exempted company, we are not obliged by the Companies Act to call shareholders’ annual general meetings. Our amended and restated memorandum and articles of association provide that we shall, if required by the Companies Act, in each year hold a general meeting as its annual general meeting, and shall specify the meeting as such in the notices calling it, and the annual general meeting shall be held at such time and place as may be determined by our directors. General meetings, including annual general meetings, may be held at such times and in any location in the world as may be determined by the Board. A general meeting or any class meeting may also be held by means of such telephone, electronic or other communication facilities as to permit all persons participating in the meeting to communicate with each other, and participation in such a meeting constitutes presence at such meeting.
Shareholders’ general meetings may be convened by the chairperson of our board of directors or by a majority of our board of directors. Advance notice of at least ten clear days is required for the convening of our annual general shareholders’ meeting (if any) and any other general meeting of our shareholders. A quorum required for any general meeting of shareholders consists of, at the time when the meeting proceeds to business, two shareholders holding shares which carry in aggregate (or representing by proxy) not less than one-third of all votes attaching to issued and outstanding shares in our company entitled to vote at such general meeting.
Transfer of Ordinary Shares. Subject to the restrictions set out below, any of our shareholders may transfer all or any of his or her Ordinary Shares by an instrument of transfer in the usual or common form or in a form prescribed by Nasdaq Global Market or any other form approved by our board of directors. Notwithstanding the foregoing, Ordinary Shares may also be transferred in accordance with the applicable rules and regulations of Nasdaq Global Market.
Our board of directors may, in its absolute discretion, decline to register any transfer of any ordinary share which is not fully paid up or on which we have a lien. Our board of directors may also decline to register any transfer of any ordinary share unless:
| ● | the instrument of transfer is lodged with us, accompanied by the certificate for the Ordinary Shares to which it relates and such other evidence as our board of directors may reasonably require to show the right of the transferor to make the transfer; |
| ● | the instrument of transfer is in respect of only one class of Ordinary Shares; |
| ● | the instrument of transfer is properly stamped, if required; in the case of a transfer to joint holders, the number of joint holders to whom the ordinary share is to be transferred does not exceed four; and |
| ● | a fee of such maximum sum as the Nasdaq Global Market may determine to be payable or such lesser sum as our directors may from time to time require is paid to us in respect thereof. |
If our directors refuse to register a transfer they shall, within two months after the date on which the instrument of transfer was lodged, send to each of the transferor and the transferee notice of such refusal.
The registration of transfers may, after compliance with any notice required in accordance with the rules of the Nasdaq Global Market, be suspended and the register closed at such times and for such periods as our board of directors may from time to time determine; provided, however, that the registration of transfers shall not be suspended nor the register closed for more than 30 days in any year as our board may determine. The period of 30 days may be extended for a further period or periods not exceeding 30 days in respect of any year if approved by the shareholders by ordinary resolution.
Liquidation. On the winding up of our company, if the assets available for distribution amongst our shareholders shall be more than sufficient to repay the whole of the share capital at the commencement of the winding up, the surplus shall be distributed amongst our shareholders in proportion to the par value of the shares held by them at the commencement of the winding up, subject to a deduction from those shares in respect of which there are monies due, of all monies payable to our company for unpaid calls or otherwise. If our assets available for distribution are insufficient to repay all of the paid-up capital, such the assets will be distributed so that, as nearly as may be, the losses are borne by our shareholders in proportion to the par value of the shares held by them.
Calls on Shares and Forfeiture of Shares. Our board of directors may from time to time make calls upon shareholders for any amounts unpaid on their shares in a notice served to such shareholders at least 14 days prior to the specified time and place of payment. The shares that have been called upon and remain unpaid are subject to forfeiture.
Redemption, Repurchase and Surrender of Shares. We may issue shares on terms that such shares are subject to redemption, at our option or at the option of the holders of these shares, on such terms and in such manner, including out of capital, as may be determined by our board of directors. Our company may also repurchase any of our shares on such terms and in such manner as have been approved by our board of directors. Under the Companies Act, the redemption or repurchase of any share may be paid out of our company’s profits, share premium or out of the proceeds of a new issue of shares made for the purpose of such redemption or repurchase, or out of capital if our company can, immediately following such payment, pay its debts as they fall due in the ordinary course of business. In addition, under the Companies Act no such share may be redeemed or repurchased (a) unless it is fully paid up, (b) if such redemption or repurchase would result in there being no shares outstanding or (c) if the company has commenced liquidation. In addition, our company may accept the surrender of any fully paid share for no consideration.
Variations of Rights of Shares. Whenever the capital of our company is divided into different classes the rights attached to any such class may, subject to any rights or restrictions for the time being attached to any class, only be varied with the sanction of a resolution passed by a majority of two-thirds of the votes cast at a separate meeting of the holders of the shares of that class. The rights conferred upon the holders of the shares of any class issued with preferred or other rights shall not, unless otherwise expressly provided by the terms of issue of the shares of that class, be deemed to be varied by the creation, allotment or issue of further shares ranking pari passu with such existing class of shares.
Issuance of Additional Shares. Our amended and restated memorandum and articles of association authorizes our board of directors to issue additional Ordinary Shares from time to time as our board of directors shall determine, to the extent of available authorized but unissued shares.
Our amended and restated memorandum and articles of association also authorizes our board of directors to establish from time to time one or more series of preference shares and to determine, with respect to any series of preference shares, the terms and rights of that series, including, among other things:
| ● | the designation of the series; |
| ● | the number of shares of the series; |
| ● | the dividend rights, dividend rates, conversion rights, voting rights; and |
| ● | the rights and terms of redemption and liquidation preferences. |
Our board of directors may issue preference shares without action by our shareholders to the extent authorized but unissued. Issuance of these shares may dilute the voting power of holders of Ordinary Shares.
Inspection of Books and Records. Holders of our Ordinary Shares will have no general right under Cayman Islands law to inspect or obtain copies of our list of shareholders or our corporate records. However, our amended and restated memorandum and articles of association have provisions that give our shareholders the right to inspect our register of shareholders without charge, and to receive our annual audited financial statements.
Anti-Takeover Provisions. Some provisions of our amended and restated memorandum and articles of association may discourage, delay or prevent a change of control of our company or management that shareholders may consider favorable, including provisions that authorize our board of directors to issue preference shares in one or more series and to designate the price, rights, preferences, privileges and restrictions of such preference shares without any further vote or action by our shareholders. Further shareholders have no right under the amended and restated memorandum and articles of association to requisition and convene general meetings of shareholders.
However, under Cayman Islands law, our directors may only exercise the rights and powers granted to them under our amended and restated memorandum and articles of association for a proper purpose and for what they believe in good faith to be in the best interests of our company.
Exempted Company. We are an exempted company with limited liability under the Companies Act. The Companies Act distinguishes between ordinary resident companies and exempted companies. Any company that is registered in the Cayman Islands but conducts business mainly outside of the Cayman Islands may apply to be registered as an exempted company. The requirements for an exempted company are essentially the same as for an ordinary company except that an exempted company:
| ● | does not have to file an annual return of its shareholders with the Registrar of Companies; |
| ● | is not required to open its register of members for inspection; |
| ● | does not have to hold an annual general meeting; |
| ● | may issue negotiable or bearer shares or shares with no par value; |
| ● | may obtain an undertaking against the imposition of any future taxation (such undertakings are usually given for 20 years in the first instance); |
| ● | may register by way of continuation in another jurisdiction and be deregistered in the Cayman Islands; |
| ● | may register as a limited duration company; and |
| ● | may register as a segregated portfolio company. |
“Limited liability” means that the liability of each shareholder is limited to the amount unpaid by the shareholder on that shareholder’s shares of the company (except in exceptional circumstances, such as involving fraud, the establishment of an agency relationship or an illegal or improper purpose or other circumstances in which a court may be prepared to pierce or lift the corporate veil).
Differences in Corporate Law
The Companies Act is derived, to a large extent, from the older Companies Acts of England but does not follow recent English statutory enactments and accordingly there are significant differences between the Companies Act and the current Companies Act of England. In addition, the Companies Act differs from laws applicable to U.S. corporations and their shareholders. Set forth below is a summary of the significant differences between the provisions of the Companies Act applicable to us and the laws applicable to companies incorporated in the United States and their shareholders.
Mergers and Similar Arrangements. The Companies Act permits mergers and consolidations between Cayman Islands companies and between Cayman Islands companies and non-Cayman Islands companies. For these purposes, (a) “merger” means the merging of two or more constituent companies and the vesting of their undertaking, property and liabilities in one of such companies as the surviving company, and (b) a “consolidation” means the combination of two or more constituent companies into a consolidated company and the vesting of the undertaking, property and liabilities of such companies to the consolidated company. In order to effect such a merger or consolidation, the directors of each constituent company must approve a written plan of merger or consolidation, which must then be authorized by (a) a special resolution of the shareholders of each constituent company, and (b) such other authorization, if any, as may be specified in such constituent company’s articles of association. The plan must be filed with the Registrar of Companies of the Cayman Islands together with a declaration as to the solvency of the consolidated or surviving company, a list of the assets and liabilities of each constituent company and an undertaking that a copy of the certificate of merger or consolidation will be given to the members and creditors of each constituent company and that notification of the merger or consolidation will be published in the Cayman Islands Gazette. Court approval is not required for a merger or consolidation which is effected in compliance with these statutory procedures.
A merger between a Cayman parent company and its Cayman subsidiary or subsidiaries does not require authorization by a resolution of shareholders of that Cayman subsidiary if a copy of the plan of merger is given to every member of that Cayman subsidiary to be merged unless that member agrees otherwise. For this purpose, a company is a “parent” of a subsidiary if it holds issued shares that together represent at least ninety percent (90%) of the votes at a general meeting of the subsidiary. The consent of each holder of a fixed or floating security interest over a constituent company is required unless this requirement is waived by a court in the Cayman Islands.
Save in certain limited circumstances, a shareholder of a Cayman constituent company who dissents from the merger or consolidation is entitled to payment of the fair value of his shares (which, if not agreed between the parties, will be determined by the Cayman Islands court) upon dissenting to the merger or consolidation, provided the dissenting shareholder complies strictly with the procedures set out in the Companies Act. The exercise of dissenter rights will preclude the exercise by the dissenting shareholder of any other rights to which he or she might otherwise be entitled by virtue of holding shares, save for the right to seek relief on the grounds that the merger or consolidation is void or unlawful.
Separate from the statutory provisions relating to mergers and consolidations, the Companies Act also contains statutory provisions that facilitate the reconstruction and amalgamation of companies by way of schemes of arrangement, provided that the arrangement is approved by seventy-five per cent in value of the members or class of members, as the case may be, with whom the arrangement is to be made and a majority in number of each class of creditors with whom the arrangement is to be made, and who must in addition represent seventy-five per cent in value of each such class of creditors, as the case may be, that are present and voting either in person or by proxy at a meeting, or meetings, convened for that purpose. The convening of the meetings and subsequently the arrangement must be sanctioned by the Grand Court of the Cayman Islands. While a dissenting shareholder has the right to express to the court the view that the transaction ought not to be approved, the court can be expected to approve the arrangement if it determines that:
| ● | the statutory provisions as to the required majority vote have been met; |
| ● | the shareholders have been fairly represented at the meeting in question and the statutory majority are acting bona fide without coercion of the minority to promote interests adverse to those of the class; |
| ● | the arrangement is such that may be reasonably approved by an intelligent and honest man of that class acting in respect of his interest; and |
| ● | the arrangement is not one that would more properly be sanctioned under some other provision of the Companies Act. |
The Companies Act also contains a statutory power of compulsory acquisition which may facilitate the “squeeze out” of a dissentient minority shareholder upon a tender offer. When a tender offer is made and accepted by holders of 90% of the shares affected within four months, the offeror may, within a two-month period commencing on the expiration of such four-month period, require the holders of the remaining shares to transfer such shares to the offeror on the terms of the offer. An objection can be made to the Grand Court of the Cayman Islands but this is unlikely to succeed in the case of an offer which has been so approved unless there is evidence of fraud, bad faith or collusion.
If an arrangement and reconstruction by way of scheme of arrangement is thus approved and sanctioned, or if a tender offer is made and accepted, in accordance with the foregoing statutory procedures, a dissenting shareholder would have no rights comparable to appraisal rights, save that objectors to a takeover offer may apply to the Grand Court of the Cayman Islands for various orders that the Grand Court of the Cayman Islands has a broad discretion to make, which would otherwise ordinarily be available to dissenting shareholders of Delaware corporations, providing rights to receive payment in cash for the judicially determined value of the shares.
The Companies Act also contains statutory provisions which provide that a company may present a petition to the Grand Court of the Cayman Islands for the appointment of a restructuring officer on the grounds that the company (a) is or is likely to become unable to pay its debts within the meaning of section 93 of the Companies Act; and (b) intends to present a compromise or arrangement to its creditors (or classes thereof) either, pursuant to the Companies Act, the law of a foreign country or by way of a consensual restructuring. The petition may be presented by a company acting by its directors, without a resolution of its members or an express power in its articles of association. On hearing such a petition, the Cayman Islands court may, among other things, make an order appointing a restructuring officer or make any other order as the court thinks fit.
Shareholders’ Suits. Conyers, Dill & Pearman, our Cayman Islands legal counsel, is not aware of any reported class action having been brought in a Cayman Islands court. Derivative actions have been brought in the Cayman Islands courts, and the Cayman Islands courts have confirmed the availability for such actions. In most cases, we will be the proper plaintiff in any claim based on a breach of duty owed to us, and a claim against (for example) our officers or directors usually may not be brought by a shareholder. However, based both on Cayman Islands authorities and on English authorities, which would in all likelihood be of persuasive authority and be applied by a court in the Cayman Islands, exceptions to the foregoing principle apply in circumstances in which:
| ● | a company is acting, or proposing to act, illegally or beyond the scope of its authority; |
| ● | the act complained of, although not beyond the scope of the authority, could be effected if duly authorized by more than the number of votes which have actually been obtained; or |
| ● | those who control the company are perpetrating a “fraud on the minority.” |
A shareholder may have a direct right of action against us where the individual rights of that shareholder have been infringed or are about to be infringed.
Indemnification of Directors and Executive Officers and Limitation of Liability. Cayman Islands law does not limit the extent to which a company’s memorandum and articles of association may provide for indemnification of officers and directors, except to the extent any such provision may be held by the Cayman Islands courts to be contrary to public policy, such as to provide indemnification against civil fraud or the consequences of committing a crime. Our amended and restated memorandum and articles of association provide that that we shall indemnify our directors and officers, and their personal representatives, against all actions, proceedings, costs, charges, expenses, losses, damages or liabilities incurred or sustained by such persons, other than by reason of such person’s dishonesty, wilful default or fraud, in or about the conduct of our company’s business or affairs (including as a result of any mistake of judgment) or in the execution or discharge of his duties, powers, authorities or discretions, including without prejudice to the generality of the foregoing, any costs, expenses, losses or liabilities incurred by such director or officer in defending (whether successfully or otherwise) any civil proceedings concerning our company or its affairs in any court whether in the Cayman Islands or elsewhere. This standard of conduct is generally the same as permitted under the Delaware General Corporation Law for a Delaware corporation.
In addition, we have entered into indemnification agreements with our directors and executive officers that provide such persons with additional indemnification beyond that provided in our amended and restated memorandum and articles of association.
Insofar as indemnification for liabilities arising under the Securities Act may be permitted to our directors, officers or persons controlling us under the foregoing provisions, we have been informed that in the opinion of the SEC, such indemnification is against public policy as expressed in the Securities Act and is therefore unenforceable.
Directors’ Fiduciary Duties. Under Delaware corporate law, a director of a Delaware corporation has a fiduciary duty to the corporation and its shareholders. This duty has two components: the duty of care and the duty of loyalty. The duty of care requires that a director act in good faith, with the care that an ordinarily prudent person would exercise under similar circumstances. Under this duty, a director must inform himself of, and disclose to shareholders, all material information reasonably available regarding a significant transaction. The duty of loyalty requires that a director acts in a manner he reasonably believes to be in the best interests of the corporation. He must not use his corporate position for personal gain or advantage. This duty prohibits self-dealing by a director and mandates that the best interest of the corporation and its shareholders take precedence over any interest possessed by a director, officer or controlling shareholder and not shared by the shareholders generally. In general, actions of a director are presumed to have been made on an informed basis, in good faith and in the honest belief that the action taken was in the best interests of the corporation. However, this presumption may be rebutted by evidence of a breach of one of the fiduciary duties. Should such evidence be presented concerning a transaction by a director, the director must prove the procedural fairness of the transaction, and that the transaction was of fair value to the corporation.
As a matter of Cayman Islands law, a director of a Cayman Islands company is in the position of a fiduciary with respect to the company and therefore it is considered that he owes the following duties to the company — a duty to act in good faith in the best interests of the company, a duty not to make a personal profit based on his position as director (unless the company permits him to do so), a duty not to put himself in a position where the interests of the company conflict with his personal interest or his duty to a third party and a duty to exercise powers for the purpose for which such powers were intended. A director of a Cayman Islands company owes to the company a duty to act with skill and care. It was previously considered that a director need not exhibit in the performance of his duties a greater degree of skill than may reasonably be expected from a person of his knowledge and experience. However, English and Commonwealth courts have moved towards an objective standard with regard to the required skill and care and these authorities are likely to be followed in the Cayman Islands.
Shareholder Action by Written Consent. Under the Delaware General Corporation Law, a corporation may eliminate the right of shareholders to act by written consent by amendment to its certificate of incorporation. Cayman Islands law permits us to eliminate the right of shareholders to act by written consent and our amended and restated articles of association provide that any action required or permitted to be taken at any general meetings may be taken upon the vote of shareholders at a general meeting duly noticed and convened in accordance with our amended and restated articles of association and may not be taken by written consent of the shareholders without a meeting.
Shareholder Proposals. Under the Delaware General Corporation Law, a shareholder has the right to put any proposal before the annual meeting of shareholders, provided it complies with the notice provisions in the governing documents. A special meeting may be called by the board of directors or any other person authorized to do so in the governing documents, but shareholders may be precluded from calling special meetings.
The Companies Act does not provide shareholders with any right to requisition a general meeting or to put any proposal before a general meeting. As an exempted Cayman Islands company, we are not obliged by law to call shareholders’ annual general meetings.
Cumulative Voting. Under the Delaware General Corporation Law, cumulative voting for elections of directors is not permitted unless the corporation’s certificate of incorporation specifically provides for it. Cumulative voting potentially facilitates the representation of minority shareholders on a board of directors since it permits the minority shareholder to cast all the votes to which the shareholder is entitled on a single director, which increases the shareholder’s voting power with respect to electing such director. There are no prohibitions in relation to cumulative voting under the laws of the Cayman Islands but our amended and restated articles of association do not provide for cumulative voting. As a result, our shareholders are not afforded any less protections or rights on this issue than shareholders of a Delaware corporation.
Removal of Directors. Under the Delaware General Corporation Law, a director of a corporation with a classified board may be removed only for cause with the approval of a majority of the outstanding shares entitled to vote, unless the certificate of incorporation provides otherwise. Under our amended and restated articles of association, subject to certain restrictions as contained therein, directors may be removed with or without cause, by an ordinary resolution of our shareholders. An appointment of a director may be on terms that the director shall automatically retire from office (unless he has sooner vacated office) at the next or a subsequent annual general meeting or upon any specified event or after any specified period in a written agreement between the company and the director, if any; but no such term shall be implied in the absence of express provision. Under our memorandum and articles of association, a director’s office shall be vacated if the director (i) becomes bankrupt or has a receiving order made against him or suspends payment or compounds with his creditors; (ii) is found to be or becomes of unsound mind or dies; (iii) resigns his office by notice in writing to the company; (iv) without special leave of absence from our board of directors, is absent from three consecutive meetings of the board and the board resolves that his office be vacated; (v) is prohibited by law from being a director or; (vi) is removed from office pursuant to the laws of the Cayman Islands or any other provisions of our memorandum and articles of association.
Transactions with Interested Shareholders. The Delaware General Corporation Law contains a business combination statute applicable to Delaware corporations whereby, unless the corporation has specifically elected not to be governed by such statute by amendment to its certificate of incorporation, it is prohibited from engaging in certain business combinations with an “interested shareholder” for three years following the date that such person becomes an interested shareholder. An interested shareholder generally is a person or a group who or which owns or owned 15% or more of the target’s outstanding voting share within the past three years. This has the effect of limiting the ability of a potential acquirer to make a two-tiered bid for the target in which all shareholders would not be treated equally. The statute does not apply if, among other things, prior to the date on which such shareholder becomes an interested shareholder, the board of directors approves either the business combination or the transaction which resulted in the person becoming an interested shareholder. This encourages any potential acquirer of a Delaware corporation to negotiate the terms of any acquisition transaction with the target’s board of directors. Cayman Islands law has no comparable statute. As a result, we cannot avail ourselves of the types of protections afforded by the Delaware business combination statute. However, although Cayman Islands law does not regulate transactions between a company and its significant shareholders, it does provide that such transactions must be entered into bona fide in the best interests of the company and not with the effect of constituting a fraud on the minority shareholders.
Dissolution; Winding up. Under the Delaware General Corporation Law, unless the board of directors approves the proposal to dissolve, dissolution must be approved by shareholders holding 100% of the total voting power of the corporation. Only if the dissolution is initiated by the board of directors may it be approved by a simple majority of the corporation’s outstanding shares. Delaware law allows a Delaware corporation to include in its certificate of incorporation a supermajority voting requirement in connection with dissolutions initiated by the board.
Under Cayman Islands law, a company may be wound up by either an order of the courts of the Cayman Islands or by a special resolution of its members or, if the company is unable to pay its debts, by an ordinary resolution of its members. The court has authority to order winding up in a number of specified circumstances including where it is, in the opinion of the court, just and equitable to do so.
Variation of Rights of Shares. Under the Delaware General Corporation Law, a corporation may vary the rights of a class of shares with the approval of a majority of the outstanding shares of such class, unless the certificate of incorporation provides otherwise. Under our amended and restated articles of association, if our share capital is divided into more than one class of shares, the rights attached to any such class may only be materially adversely varied with the sanction of a resolution passed by a majority of two-thirds of the votes cast at a separate meeting of the holders of the shares of that class.
Amendment of Governing Documents. Under the Delaware General Corporation Law, a corporation’s governing documents may be amended with the approval of a majority of the outstanding shares entitled to vote, unless the certificate of incorporation provides otherwise. Under Cayman Islands law, our memorandum and articles of association may only be amended with a special resolution of our shareholders.
Rights of Non-resident or Foreign Shareholders. There are no limitations imposed by our amended and restated memorandum and articles of association on the rights of non-resident or foreign shareholders to hold or exercise voting rights on our shares. In addition, there are no provisions in our amended and restated memorandum and articles of association governing the ownership threshold above which shareholder ownership must be disclosed.
Anti-Money Laundering — Cayman Islands. In order to comply with legislation or regulations aimed at the prevention of money laundering, the Company may be required to adopt and maintain anti-money laundering procedures, and may require subscribers to provide evidence to verify their identity. Where permitted, and subject to certain conditions, the Company may also delegate the maintenance of our anti-money laundering procedures (including the acquisition of due diligence information) to a suitable person.
The Company reserves the right to request such information as is necessary to verify the identity of a subscriber. In the event of delay or failure on the part of the subscriber in producing any information required for verification purposes, we may refuse to accept the application, in which case any funds received will be returned without interest to the account from which they were originally debited.
The Company also reserves the right to refuse to make any redemption payment to a shareholder if directors or officers suspect or are advised that the payment of redemption proceeds to such shareholder might result in a breach of applicable anti-money laundering or other laws or regulations by any person in any relevant jurisdiction, or if such refusal is considered necessary or appropriate to ensure compliance with any such laws or regulations in any applicable jurisdiction.
Description of Debt Securities (Items 12.A of Form 20-F)
June 2024 Senior Convertible Notes
On June 17, 2024, Xiao-I Corporation has entered into a securities purchase agreement with an institutional investor (the “Investor”) to issue and sell an aggregate principal amount of $3,260,869.57 senior convertible notes (the “Notes”) with an 8% Original Issue Discount to the Investor, convertible into the Company’s ordinary shares (“Conversion Shares”) in the form of American Depositary Shares (“Conversion ADSs”) (the “SPA”). Each ADS represents one-third of an ordinary share.
Conversion at Option of Holder
The Notes will mature 360-days after the Issuance Date (as defined in the Notes) and will be convertible into the Company’s ADSs at a conversion price equal to $1.00 per ADS. Each holder of Notes may convert all, or any part, of the outstanding principal of the Notes, together with accrued and unpaid interest, any make-whole amount and any late charges thereon, at any time, at such holder’s option, into Conversion Shares represented by Conversion ADSs at the “Conversion Price” of $1.00 per ADS, subject to pro rata adjustment for any stock split, stock dividend, stock combination and/or similar transactions.
Alternate Conversion at Option of Holder
Each holder of Notes may also convert all, or any part, of the outstanding principal of the Notes, together with accrued and unpaid interest, any make-whole amount and any late charges thereon (subject to an additional 25% premium if an event of default then exists), at any time, at such holder’s option, into Conversion Shares represented by Conversion ADSs at the “Alternate Conversion Price” calculated the lower of:
| (i) | the Conversion Price then in effect; and |
| (ii) | either, |
| x. | if no event of default then exists, 92% of the lowest volume weighted average price of the Company’s ADSs during the ten (10) consecutive Trading Days ending and including the Trading Day immediately preceding the delivery or deemed delivery of the applicable Conversion Notice; or |
| y. | if an event of default then exists, the lowest of: |
| (a) | 80% of the volume weighted average price of the Company’s ADSs as of the trading day immediately preceding the delivery or deemed delivery of the applicable notice of conversion or event of default (as applicable); |
| (b) | 80% of the volume weighted average price of the Company’s ADSs as of the trading day the delivery or deemed delivery of the applicable notice of conversion (if any); and |
| (c) | 80% of the price computed as the quotient of (I) the sum of the volume weighted average price of the Company’s ADSs for each of the three (3) Trading Days with the lowest volume weighted average price of the Company’s ADSs during the 20 consecutive trading day period ending and including the trading day immediately preceding the delivery or deemed delivery of the applicable Conversion Notice, divided by (II) three (3)). |
Interest Rate
The Notes will bear interest at a rate of 6.0% per annum, which rate will increase to 15% in the event of occurrence and during the continuance of an event of default.
The Note and the Ordinary Shares underlying the Notes were issued pursuant to an effective shelf registration statement on Form F-3, as amended (File No. 333-279306), initially filed with the U.S. Securities and Exchange Commission (“SEC”) on August 24, 2023 and declared effective on September 29, 2023, and pursuant to a prospectus supplement dated January 2, 2024 filed under Rule 424(b)(5) of the Securities Act of 1933, as amended (the “Securities Act”), which registering the Notes issued at the First Closing and the Ordinary Shares underlying such Notes. This matter has previously been disclosed in our current reports on Form 6-K filed with the SEC on December 14, 2023, which is incorporated herein by reference.
October 2024 Convertible Promissory Note
On October 30, 2024, Xiao-I Corporation, a Cayman Islands exempted company with limited liability (the “Company”), entered into a private placement and securities purchase agreement (the “SPA”) with an institutional investor (the “Investor”) to issue and sell a convertible promissory note with a principal amount of $2,175,000 (the “Note”). The Note is being sold to the Investor with an 8% Original Issue Discount and is convertible into the Company’s ordinary shares (“Conversion Shares”) in the form of American Depositary Shares (“Conversion ADSs”). Each ADS represents three ordinary shares.
Conversion at Option of Holder
The Note will mature 12 months after the Purchase Price Date (as defined in the Note) and will be convertible into the Company’s ADSs at a conversion price equal to the lower of (i) $6.0841 (the “Fixed Price”) or (ii) 85% multiplied by the lowest daily volume-weighted average price of the ADSs during the ten trading days preceding a conversion (the “Market Price”). The Conversion Price will be further reduced by $0.05 per ADS to cover any receipt issuance fees borne by the holder in connection with any Conversion.
The Investor may convert all, or any part, of the outstanding principal of the Note, together with accrued and unpaid interest, any make-whole amount and any late charges thereon, at any time, at the Investor’s option, into Conversion Shares represented by Conversion ADSs as per the following conversion formula: the number of Conversion Shares equals the amount of the outstanding balance being converted (the “Conversion Amount”) divided by the “Conversion Price” (subject to pro rata adjustment for any stock split, stock dividend, stock combination and/or similar transactions).
Interest Rate
The Note will bear interest at a rate of 6.0% per annum which, (a) shall commence accruing on the date of issuance, (b) shall be computed on the basis of a 360-day year and twelve 30-day months and (c) shall be payable on the Maturity Date unless earlier converted. The interest rate will increase to 18% in the event of occurrence and during the continuance of an event of default.
Security
The Note is unsecured.
Prepayment
We may prepay the Note by providing the Investor ten trading days advance written notice. Any prepayment will be equal to 110% of the Outstanding Balance. We may not prepay the Note if an event of default has occurred.
January 2025 Convertible Promissory Note
On January 6, 2025, Xiao-I Corporation, a Cayman Islands exempted company with limited liability (the “Company”), entered into two securities purchase agreements (each, a “SPA”) with two institutional investors (the “Investor”) to issue and sell two convertible promissory notes with the aggregate principal amount of $4,637,840 (collectively, the “Notes”), including the initial aggregate principal amount of $4,295,000 and an additional original issue discount in the aggregate amount of $342,840 to be added to the principal amount on the 30-day anniversary of the Purchase Price Date (as defined in the applicable Note). The Notes were sold to the Investors with an 8% Original Issue Discount and are convertible into the Company’s ordinary shares in the form of American Depositary Shares (“Conversion Shares”). Each ADS represents three ordinary shares.
Conversion at Option of Holder
Each Note will mature 12 months after the Purchase Price Date (as defined in the applicable Note) and will be convertible into the Company’s ADSs at a conversion price equal to the lower of (i) $7.201 (the “Fixed Price”) or (ii) 85% multiplied by the lowest daily volume-weighted average price of the ADSs during the ten trading days preceding a conversion (the “Market Price”). The conversion price will be further reduced by $0.05 per ADS to cover any receipt issuance fees incurred by the holder in connection with any conversion (the “Conversion Price”).
An Investor may convert all, or any part, of the outstanding principal of the Note, together with accrued and unpaid interest, any make-whole amount and any late charges thereon, at any time, at the Investor’s option, into Conversion Shares as per the following conversion formula: the number of Conversion Shares equals the amount of the outstanding balance being converted (the “Conversion Amount”) divided by the Conversion Price (subject to pro rata adjustment for any stock split, stock dividend, stock combination and/or similar transactions).
Interest Rate
Each Note will bear interest at a rate of 6% per annum, which will increase to 18% upon the occurrence and during the continuance of an event of default and upon written notice from the Investor. Each Note represents a general obligation of the Company and ranks pari passu with other obligations. The holder of each Note may convert all, or any part, of the outstanding principal of the Note, together with accrued and unpaid interest, any make-whole amount and any late charges thereon, at any time, at the holder’s option, into Conversion Shares as per the following conversion formula: the number of Conversion Shares equals the amount of the outstanding balance being converted (the “Conversion Amount”) divided by the Conversion Price (subject to pro-rata adjustment for any stock split, stock dividend, stock combination and/or similar transactions).
Security
The Note is unsecured.
Prepayment
We may prepay the Notes by providing the Investor ten-trading-days’ advance written notice. Any prepayment will be equal to 101% of the Outstanding Balance (as defined in the Note) if such prepayment is made on or prior to the date that is thirty (30) days from January 7, 2025 and 110% of the Outstanding Balance if such prepayment is made thereafter. We will not be obligated to pay a prepayment premium if the outstanding balance is less than $100,000.00. We may not prepay the Note if an event of default has occurred.
Description of Warrants and Rights and Other Securities (Items 12.B and 12.C of Form 20-F)
Not applicable.
Description of American Depositary Shares (Items 12.D.1 and 12.D.2 of Form 20-F)
Citibank, N.A. acts as the depositary for the American Depositary Shares. Citibank’s depositary offices are located at 388 Greenwich Street, New York, New York 10013. American Depositary Shares are frequently referred to as “ADSs” and represent ownership interests in securities that are on deposit with the depositary. ADSs may be represented by certificates that are commonly known as “American Depositary Receipts” or “ADRs.” The depositary typically appoints a custodian to safekeep the securities on deposit. In this case, the custodian is Citibank, N.A. — Hong Kong, located at 9/F Citi Tower, One Bay East, 83 Hoi Bun Road, Kwun Tong, Kowloon, Hong Kong.
We have appointed Citibank as depositary pursuant to a deposit agreement. A copy of the deposit agreement is on file with the SEC under cover of a Registration Statement on Form F-6. You may obtain a copy of the deposit agreement from the SEC’s Public Reference Room at 100 F Street, N.E., Washington, D.C. 20549 and from the SEC’s website (www.sec.gov). Please refer to Registration Number 333-269502 when retrieving such copy.
We are providing you with a summary description of the material terms of the ADSs and of your material rights as an owner of ADSs. Please remember that summaries by their nature lack the precision of the information summarized and that the rights and obligations of an owner of ADSs will be determined by reference to the terms of the deposit agreement and not by this summary. We urge you to review the deposit agreement in its entirety. The portions of this summary description that are italicized describe matters that may be relevant to the ownership of ADSs but that may not be contained in the deposit agreement.
Each ADS represents the right to receive, and to exercise the beneficial ownership interests in, three Ordinary Shares that are on deposit with the depositary and/or custodian. An ADS also represents the right to receive, and to exercise the beneficial interests in, any other property received by the depositary or the custodian on behalf of the owner of the ADS but that has not been distributed to the owners of ADSs because of legal restrictions or practical considerations. We and the depositary may agree to change the ADS-to-Ordinary Share ratio by amending the deposit agreement. This amendment may give rise to, or change, the depositary fees payable by ADS owners. The custodian, the depositary and their respective nominees will hold all deposited property for the benefit of the holders and beneficial owners of ADSs. The deposited property does not constitute the proprietary assets of the depositary, the custodian or their nominees. Beneficial ownership in the deposited property will under the terms of the deposit agreement be vested in the beneficial owners of the ADSs. The depositary, the custodian and their respective nominees will be the record holders of the deposited property represented by the ADSs for the benefit of the holders and beneficial owners of the corresponding ADSs. A beneficial owner of ADSs may or may not be the holder of ADSs. Beneficial owners of ADSs will be able to receive, and to exercise beneficial ownership interests in, the deposited property only through the registered holders of the ADSs, the registered holders of the ADSs (on behalf of the applicable ADS owners) only through the depositary, and the depositary (on behalf of the owners of the corresponding ADSs) directly, or indirectly, through the custodian or their respective nominees, in each case upon the terms of the deposit agreement.
If you become an owner of ADSs, you will become a party to the deposit agreement and therefore will be bound to its terms and to the terms of any ADR that represents your ADSs. The deposit agreement and the ADR specify our rights and obligations as well as your rights and obligations as an owner of ADSs and those of the depositary. As an ADS holder you appoint the depositary to act on your behalf in certain circumstances. The deposit agreement and the ADRs are governed by New York law. However, our obligations to the holders of Ordinary Shares will continue to be governed by the laws of the Cayman Islands, which may be different from the laws in the United States.
In addition, applicable laws and regulations may require you to satisfy reporting requirements and obtain regulatory approvals in certain circumstances. You are solely responsible for complying with such reporting requirements and obtaining such approvals. Neither the depositary, the custodian, us nor any of their or our respective agents or affiliates shall be required to take any actions whatsoever on your behalf to satisfy such reporting requirements or obtain such regulatory approvals under applicable laws and regulations.
As an owner of ADSs, we will not treat you as one of our shareholders and you will not have direct shareholder rights. The depositary will hold on your behalf the shareholder rights attached to the Ordinary Shares underlying your ADSs. As an owner of ADSs you will be able to exercise the shareholders rights for the Ordinary Shares represented by your ADSs through the depositary only to the extent contemplated in the deposit agreement. To exercise any shareholder rights not contemplated in the deposit agreement you will, as an ADS owner, need to arrange for the cancellation of your ADSs and become a direct shareholder.
The manner in which you own the ADSs (e.g., in a brokerage account vs. as registered holder, or as holder of certificated vs. uncertificated ADSs) may affect your rights and obligations, and the manner in which, and extent to which, the depositary’s services are made available to you. As an owner of ADSs, you may hold your ADSs either by means of an ADR registered in your name, through a brokerage or safekeeping account, or through an account established by the depositary in your name reflecting the registration of uncertificated ADSs directly on the books of the depositary (commonly referred to as the “direct registration system” or “DRS”). The direct registration system reflects the uncertificated (book-entry) registration of ownership of ADSs by the depositary. Under the direct registration system, ownership of ADSs is evidenced by periodic statements issued by the depositary to the holders of the ADSs. The direct registration system includes automated transfers between the depositary and The Depository Trust Company (“DTC”), the central book-entry clearing and settlement system for equity securities in the United States. If you decide to hold your ADSs through your brokerage or safekeeping account, you must rely on the procedures of your broker or bank to assert your rights as ADS owner. Banks and brokers typically hold securities such as the ADSs through clearing and settlement systems such as DTC. The procedures of such clearing and settlement systems may limit your ability to exercise your rights as an owner of ADSs. Please consult with your broker or bank if you have any questions concerning these limitations and procedures. All ADSs held through DTC will be registered in the name of a nominee of DTC, which nominee will be the only “holder” of such ADSs for purposes of the deposit agreement and any applicable ADR. This summary description assumes you have opted to own the ADSs directly by means of an ADS registered in your name and, as such, we will refer to you as the “holder.” When we refer to “you,” we assume the reader owns ADSs and will own ADSs at the relevant time.
The registration of the Ordinary Shares in the name of the depositary or the custodian shall, to the maximum extent permitted by applicable law, vest in the depositary or the custodian the record ownership in the applicable Ordinary Shares with the beneficial ownership rights and interests in such Ordinary Shares being at all times vested with the beneficial owners of the ADSs representing the Ordinary Shares. The depositary or the custodian shall at all times be entitled to exercise the beneficial ownership rights in all deposited property, in each case only on behalf of the holders and beneficial owners of the ADSs representing the deposited property.
Dividends and Distributions
As a holder of ADSs, you generally have the right to receive the distributions we make on the securities deposited with the custodian. Your receipt of these distributions may be limited, however, by practical considerations and legal limitations. Holders of ADSs will receive such distributions under the terms of the deposit agreement in proportion to the number of ADSs held as of the specified record date, after deduction of the applicable fees, taxes and expenses.
Distributions of Cash
Whenever we make a cash distribution for the securities on deposit with the custodian, we will deposit the funds with the custodian. Upon receipt of confirmation of the deposit of the requisite funds, the depositary will arrange for the funds received in a currency other than U.S. dollars to be converted into U.S. dollars and for the distribution of the U.S. dollars to the holders, subject to the laws and regulations of the Cayman Islands.
The conversion into U.S. dollars will take place only if practicable and if the U.S. dollars are transferable to the United States. The depositary will apply the same method for distributing the proceeds of the sale of any property (such as undistributed rights) held by the custodian in respect of securities on deposit.
The distribution of cash will be made net of the fees, expenses, taxes and governmental charges payable by holders under the terms of the deposit agreement. The depositary will hold any cash amounts it is unable to distribute in a non-interest bearing account for the benefit of the applicable holders and beneficial owners of ADSs until the distribution can be effected or the funds that the depositary holds must be escheated as unclaimed property in accordance with the laws of the relevant states of the United States.
Distributions of Shares
Whenever we make a free distribution of Ordinary Shares for the securities on deposit with the custodian, we will deposit the applicable number of Ordinary Shares with the custodian. Upon receipt of confirmation of such deposit, the depositary will either distribute to holders new ADSs representing the Ordinary Shares deposited or modify the ADS-to- Ordinary Shares ratio, in which case each ADS you hold will represent rights and interests in the additional Ordinary Shares so deposited. Only whole new ADSs will be distributed. Fractional entitlements will be sold and the proceeds of such sale will be distributed as in the case of a cash distribution.
The distribution of new ADSs or the modification of the ADS-to-Ordinary Shares ratio upon a distribution of Ordinary Shares will be made net of the fees, expenses, taxes and governmental charges payable by holders under the terms of the deposit agreement. In order to pay such taxes or governmental charges, the depositary may sell all or a portion of the new Ordinary Shares so distributed.
No such distribution of new ADSs will be made if it would violate a law (e.g., the U.S. securities laws) or if it is not operationally practicable. If the depositary does not distribute new ADSs as described above, it may sell the Ordinary Shares received upon the terms described in the deposit agreement and will distribute the proceeds of the sale as in the case of a distribution of cash.
Distributions of Rights
Whenever we intend to distribute rights to subscribe for additional Ordinary Shares, we will give prior notice to the depositary and we will assist the depositary in determining whether it is lawful and reasonably practicable to distribute rights to subscribe for additional ADSs to holders.
The depositary will establish procedures to distribute rights to subscribe for additional ADSs to holders and to enable such holders to exercise such rights if it is lawful and reasonably practicable to make the rights available to holders of ADSs, and if we provide all of the documentation contemplated in the deposit agreement (such as opinions to address the lawfulness of the transaction). You may have to pay fees, expenses, taxes and other governmental charges to subscribe for the new ADSs upon the exercise of your rights. The depositary is not obligated to establish procedures to facilitate the distribution and exercise by holders of rights to subscribe for new Ordinary Shares other than in the form of ADSs.
The depositary will not distribute the rights to you if:
| ● | We do not timely request that the rights be distributed to you or we request that the rights not be distributed to you; or |
| ● | We fail to deliver satisfactory documents to the depositary; or |
| ● | It is not reasonably practicable to distribute the rights. |
The depositary will sell the rights that are not exercised or not distributed if such sale is lawful and reasonably practicable. The proceeds of such sale will be distributed to holders as in the case of a cash distribution. If the depositary is unable to sell the rights, it will allow the rights to lapse.
Elective Distributions
Whenever we intend to distribute a dividend payable at the election of shareholders either in cash or in additional shares, we will give prior notice thereof to the depositary and will indicate whether we wish the elective distribution to be made available to you. In such case, we will assist the depositary in determining whether such distribution is lawful and reasonably practicable.
The depositary will make the election available to you only if it is reasonably practicable and if we have provided all of the documentation contemplated in the deposit agreement. In such case, the depositary will establish procedures to enable you to elect to receive either cash or additional ADSs, in each case as described in the deposit agreement.
If the election is not made available to you, you will receive either cash or additional ADSs, depending on what a shareholder of the Company would receive upon failing to make an election, as more fully described in the deposit agreement.
Other Distributions
Whenever we intend to distribute property other than cash, Ordinary Shares or rights to subscribe for additional Ordinary Shares, we will notify the depositary in advance and will indicate whether we wish such distribution to be made to you. If so, we will assist the depositary in determining whether such distribution to holders is lawful and reasonably practicable.
If it is reasonably practicable to distribute such property to you and if we provide to the depositary all of the documentation contemplated in the deposit agreement, the depositary will distribute the property to the holders in a manner it deems practicable.
The distribution will be made net of fees, expenses, taxes and governmental charges payable by holders under the terms of the deposit agreement. In order to pay such taxes and governmental charges, the depositary may sell all or a portion of the property received.
The depositary will not distribute the property to you and will sell the property if:
| ● | We do not request that the property be distributed to you or if we request that the property not be distributed to you; or |
| ● | We do not deliver satisfactory documents to the depositary; or |
| ● | The depositary determines that all or a portion of the distribution to you is not reasonably practicable. |
The proceeds of such a sale will be distributed to holders as in the case of a cash distribution.
Redemption
Whenever we decide to redeem any of the securities on deposit with the custodian, we will notify the depositary in advance. If it is practicable and if we provide all of the documentation contemplated in the deposit agreement, the depositary will provide notice of the redemption to the holders.
The custodian will be instructed to surrender the securities being redeemed against payment of the applicable redemption price. The depositary will convert into U.S. dollars upon the terms of the deposit agreement the redemption funds received in a currency other than U.S. dollars and will establish procedures to enable holders to receive the net proceeds from the redemption upon surrender of their ADSs to the depositary. You may have to pay fees, expenses, taxes and other governmental charges upon the redemption of your ADSs. If less than all ADSs are being redeemed, the ADSs to be retired will be selected by lot or on a pro rata basis, as the depositary may determine.
Changes affecting ordinary shares
The Ordinary Shares held on deposit for your ADSs may change from time to time. For example, there may be a change in nominal or par value, split-up, cancellation, consolidation or any other reclassification of such Ordinary Shares or a recapitalization, reorganization, merger, consolidation or sale of assets of the Company.
If any such change were to occur, your ADSs would, to the extent permitted by law and the deposit agreement, represent the right to receive the property received or exchanged in respect of the Ordinary Shares held on deposit. The depositary may in such circumstances deliver new ADSs to you, amend the deposit agreement, the ADRs and the applicable Registration Statement(s) on Form F-6, call for the exchange of your existing ADSs for new ADSs and take any other actions that are appropriate to reflect as to the ADSs the change affecting the Ordinary Shares. If the depositary may not lawfully distribute such property to you, the depositary may sell such property and distribute the net proceeds to you as in the case of a cash distribution.
Issuance of ADSs upon Deposit of Ordinary Shares
The depositary may create ADSs on your behalf if you or your broker deposit Ordinary Shares with the custodian. The depositary will deliver these ADSs to the person you indicate only after you pay any applicable issuance fees and any charges and taxes payable for the transfer of the Ordinary Shares to the custodian. Your ability to deposit Ordinary Shares and receive ADSs may be limited by U.S. and Cayman Islands legal considerations applicable at the time of deposit.
The issuance of ADSs may be delayed until the depositary or the custodian receives confirmation that all required approvals have been given and that the Ordinary Shares have been duly transferred to the custodian. The depositary will only issue ADSs in whole numbers.
When you make a deposit of Ordinary Shares, you will be responsible for transferring good and valid title to the depositary. As such, you will be deemed to represent and warrant that:
| ● | The Ordinary Shares are duly authorized, validly issued, fully paid, non-assessable and legally obtained. |
| ● | All pre-emptive (and similar) rights, if any, with respect to such Ordinary Shares have been validly waived or exercised. |
| ● | You are duly authorized to deposit the Ordinary Shares. |
| ● | The Ordinary Shares presented for deposit are free and clear of any lien, encumbrance, security interest, charge, mortgage or adverse claim, and are not, and the ADSs issuable upon such deposit will not be, “restricted securities” (as defined in the deposit agreement). |
| ● | The Ordinary Shares presented for deposit have not been stripped of any rights or entitlements. |
If any of the representations or warranties are incorrect in any way, we and the depositary may, at your cost and expense, take any and all actions necessary to correct the consequences of the misrepresentations.
Transfer, Combination, and Split Up of ADRs
As an ADR holder, you will be entitled to transfer, combine or split up your ADRs and the ADSs evidenced thereby. For transfers of ADRs, you will have to surrender the ADRs to be transferred to the depositary and also must:
| ● | ensure that the surrendered ADR is properly endorsed or otherwise in proper form for transfer; |
| ● | provide such proof of identity and genuineness of signatures as the depositary deems appropriate; |
| ● | provide any transfer stamps required by the State of New York or the United States; and |
| ● | pay all applicable fees, charges, expenses, taxes and other government charges payable by ADR holders pursuant to the terms of the deposit agreement, upon the transfer of ADRs. |
To have your ADRs either combined or split up, you must surrender the ADRs in question to the depositary with your request to have them combined or split up, and you must pay all applicable fees, charges and expenses payable by ADR holders, pursuant to the terms of the deposit agreement, upon a combination or split up of ADRs.
Withdrawal of Ordinary Shares Upon Cancellation of ADSs
As a holder, you will be entitled to present your ADSs to the depositary for cancellation and then receive the corresponding number of underlying Ordinary Shares at the custodian’s offices. Your ability to withdraw the Ordinary Shares held in respect of the ADSs may be limited by U.S. and Cayman Islands legal considerations applicable at the time of withdrawal. In order to withdraw the Ordinary Shares represented by your ADSs, you will be required to pay to the depositary the fees for cancellation of ADSs and any charges and taxes payable upon the transfer of the Ordinary Shares. You assume the risk for delivery of all funds and securities upon withdrawal. Once canceled, the ADSs will not have any rights under the deposit agreement.
If you hold ADSs registered in your name, the depositary may ask you to provide proof of identity and genuineness of any signature and such other documents as the depositary may deem appropriate before it will cancel your ADSs. The withdrawal of the Ordinary Shares represented by your ADSs may be delayed until the depositary receives satisfactory evidence of compliance with all applicable laws and regulations. Please keep in mind that the depositary will only accept ADSs for cancellation that represent a whole number of securities on deposit.
You will have the right to withdraw the securities represented by your ADSs at any time except for:
| ● | Temporary delays that may arise because (i) the transfer books for the Ordinary Shares or ADSs are closed, or (ii) Ordinary Shares are immobilized on account of a shareholders’ meeting or a payment of dividends. |
| ● | Obligations to pay fees, taxes and similar charges. |
| ● | Restrictions imposed because of laws or regulations applicable to ADSs or the withdrawal of securities on deposit. |
The deposit agreement may not be modified to impair your right to withdraw the securities represented by your ADSs except to comply with mandatory provisions of law.
Voting Rights
As a holder, you generally have the right under the deposit agreement to instruct the depositary to exercise the voting rights for the Ordinary Shares represented by your ADSs. The voting rights of holders of Ordinary Shares are described in the section of this exhibit titled “Description of Ordinary Shares”.
At our request, the depositary will distribute to you any notice of shareholders’ meeting received from us together with information explaining how to instruct the depositary to exercise the voting rights of the securities represented by ADSs. In lieu of distributing such materials, the depositary may distribute to holders of ADSs instructions on how to retrieve such materials upon request.
If the depositary timely receives voting instructions from a holder of ADSs, it will endeavor to vote the securities (in person or by proxy) represented by the holder’s ADSs in accordance with such voting instructions.
Securities for which no voting instructions have been received will not be voted (except as otherwise contemplated in the deposit agreement). Please note that the ability of the depositary to carry out voting instructions may be limited by practical and legal limitations and the terms of the securities on deposit. We cannot assure you that you will receive voting materials in time to enable you to return voting instructions to the depositary in a timely manner.
Fees and Charges
As an ADS holder, you will be required to pay the following fees under the terms of the deposit agreement:
| Service | Rate | |
| (1) Issuance of ADSs (e.g., an issuance upon a deposit of Shares, upon a change in the ADS(s)-to-Share(s) ratio, or for any other reason), excluding issuances as a result of distributions described in paragraph (4) below. | Up to U.S. $5.00 per 100 ADSs (or fraction thereof) issued. | |
| (2) Cancellation of ADSs (e.g., a cancellation of ADSs for Delivery of deposited Shares, upon a change in the ADS(s)-to-Share(s) ratio, or for any other reason). | Up to U.S. $5.00 per 100 ADSs (or fraction thereof) cancelled. | |
| (3) Distribution of cash dividends or other cash distributions (e.g., upon a sale of rights and other entitlements). | Up to U.S. $5.00 per 100 ADSs (or fraction thereof) held. | |
| (4) Distribution of ADSs pursuant to (i) stock dividends or other free stock distributions, or (ii) an exercise of rights to purchase additional ADSs. | Up to U.S. $5.00 per 100 ADSs (or fraction thereof) held. | |
| (5) Distribution of securities other than ADSs or rights to purchase additional ADSs (e.g., spin-off shares). | Up to U.S. $5.00 per 100 ADSs (or fraction thereof) held. | |
| (6) ADS Services. | Up to U.S. $5.00 per 100 ADSs (or fraction thereof) held on the applicable record date(s) established by the Depositary. | |
| (7) Registration of ADS Transfers (e.g., upon a registration of the transfer of registered ownership of ADSs, upon a transfer of ADSs into DTC and vice versa, or for any other reason). | Up to U.S. $5.00 per 100 ADSs (or fraction thereof) transferred. | |
| (8) Conversion of ADSs of one series for ADSs of another series (e.g., upon conversion of Partial Entitlement ADSs for Full Entitlement ADSs, or upon conversion of Restricted ADSs into freely transferable ADSs, and vice versa). | Up to U.S. $5.00 per 100 ADSs (or fraction thereof) converted. |
As an ADS holder, you will also be responsible to pay certain charges such as:
| ● | taxes (including applicable interest and penalties) and other governmental charges; |
| ● | the registration fees as may from time to time be in effect for the registration of Ordinary Shares on the share register and applicable to transfers of Ordinary Shares to or from the name of the custodian, the depositary or any nominees upon the making of deposits and withdrawals, respectively; |
| ● | certain cable, telex and facsimile transmission and delivery expenses; |
| ● | the fees, expenses, spreads, taxes and other charges of the depositary and/or service providers (which may be a division, branch or affiliate of the depositary) in the conversion of foreign currency; |
| ● | the reasonable and customary out-of-pocket expenses incurred by the depositary in connection with compliance with exchange control regulations and other regulatory requirements applicable to Ordinary Shares, ADSs and ADRs; |
| ● | the fees, charges, costs and expenses incurred by the depositary, the custodian, or any nominee in connection with the ADR program; and |
| ● | the amounts payable to the depositary by any party to the deposit agreement pursuant to any ancillary agreement to the deposit agreement in respect of the ADR program, the ADSs and the ADRs. |
ADS fees and charges for (i) the issuance of ADSs, and (ii) the cancellation of ADSs are charged to the person for whom the ADSs are issued (in the case of ADS issuances) and to the person for whom ADSs are cancelled (in the case of ADS cancellations). In the case of ADSs issued by the depositary into DTC, the ADS issuance and cancellation fees and charges may be deducted from distributions made through DTC, and may be charged to the DTC participant(s) receiving the ADSs being issued or the DTC participant(s) holding the ADSs being cancelled, as the case may be, on behalf of the beneficial owner(s) and will be charged by the DTC participant(s) to the account of the applicable beneficial owner(s) in accordance with the procedures and practices of the DTC participants as in effect at the time. ADS fees and charges in respect of distributions and the ADS service fee are charged to the holders as of the applicable ADS record date. In the case of distributions of cash, the amount of the applicable ADS fees and charges is deducted from the funds being distributed. In the case of (i) distributions other than cash and (ii) the ADS service fee, holders as of the ADS record date will be invoiced for the amount of the ADS fees and charges and such ADS fees and charges may be deducted from distributions made to holders of ADSs. For ADSs held through DTC, the ADS fees and charges for distributions other than cash and the ADS service fee may be deducted from distributions made through DTC, and may be charged to the DTC participants in accordance with the procedures and practices prescribed by DTC and the DTC participants in turn charge the amount of such ADS fees and charges to the beneficial owners for whom they hold ADSs. In the case of (i) registration of ADS transfers, the ADS transfer fee will be payable by the ADS Holder whose ADSs are being transferred or by the person to whom the ADSs are transferred, and (ii) conversion of ADSs of one series for ADSs of another series, the ADS conversion fee will be payable by the Holder whose ADSs are converted or by the person to whom the converted ADSs are delivered.
In the event of refusal to pay the depositary fees, the depositary may, under the terms of the deposit agreement, refuse the requested service until payment is received or may set off the amount of the depositary fees from any distribution to be made to the ADS holder. Note that the fees and charges you may be required to pay may vary over time and may be changed by us and by the depositary. You will receive prior notice of such changes. The depositary may reimburse us for certain expenses incurred by us in respect of the ADR program, by making available a portion of the ADS fees charged in respect of the ADR program or otherwise, upon such terms and conditions as we and the depositary agree from time to time.
Amendments and Termination
We may agree with the depositary to modify the deposit agreement at any time without your consent. We undertake to give holders of ADSs 30 days’ prior notice of any modifications that would materially prejudice any of their substantial rights under the deposit agreement. We will not consider to be materially prejudicial to your substantial rights any modifications or supplements that are reasonably necessary for the ADSs to be registered under the Securities Act or to be eligible for book-entry settlement, in each case without imposing or increasing the fees and charges you are required to pay. In addition, we may not be able to provide you with prior notice of any modifications or supplements that are required to accommodate compliance with applicable provisions of law.
You will be bound by the modifications to the deposit agreement if you continue to hold your ADSs after the modifications to the deposit agreement become effective. The deposit agreement cannot be amended to prevent you from withdrawing the Ordinary Shares represented by your ADSs (except as permitted by law).
We have the right to direct the depositary to terminate the deposit agreement. Similarly, the depositary may in certain circumstances on its own initiative terminate the deposit agreement. In either case, the depositary must give notice to the holders at least 30 days before termination. Until termination, your rights under the deposit agreement will be unaffected.
After termination, the depositary will continue to collect distributions received (but will not distribute any such property until you request the cancellation of your ADSs) and may sell the securities held on deposit. After the sale, the depositary will hold the proceeds from such sale and any other funds then held for the holders of ADSs in a non-interest bearing account. At that point, the depositary will have no further obligations to holders other than to account for the funds then held for the holders of ADSs still outstanding (after deduction of applicable fees, taxes and expenses).
In connection with any termination of the deposit agreement, the depositary may make available to owners of ADSs a means to withdraw the Ordinary Shares represented by ADSs and to direct the depositary of such Ordinary Shares into an unsponsored American depositary share program established by the depositary. The ability to receive unsponsored American depositary shares upon termination of the deposit agreement would be subject to satisfaction of certain U.S. regulatory requirements applicable to the creation of unsponsored American depositary shares and the payment of applicable depositary fees.
Books of Depositary
The depositary will maintain ADS holder records at its depositary office. You may inspect such records at such office during regular business hours but solely for the purpose of communicating with other holders in the interest of business matters relating to the ADSs and the deposit agreement.
The depositary will maintain in New York facilities to record and process the issuance, cancellation, combination, split-up and transfer of ADSs. These facilities may be closed from time to time, to the extent not prohibited by law.
Transmission of Notices, Reports and Proxy Soliciting Material
The depositary will make available for your inspection at its office all communications that it receives from us as a holder of deposited securities that we make generally available to holders of deposited securities. Subject to the terms of the deposit agreement, the depositary will send you copies of those communications or otherwise make those communications available to you if we ask it to.
Limitations on Obligations and Liabilities
The deposit agreement limits our obligations and the depositary’s obligations to you. Please note the following:
| ● | We and the depositary are obligated only to take the actions specifically stated in the deposit agreement without negligence or bad faith. |
| ● | The depositary disclaims any liability for any failure to carry out voting instructions, for any manner in which a vote is cast or for the effect of any vote, provided it acts in good faith and in accordance with the terms of the deposit agreement. |
| ● | The depositary disclaims any liability for any failure to accurately determine the lawfulness or practicality of any action, for the content of any document forwarded to you on our behalf or for the accuracy of any translation of such a document, for the investment risks associated with investing in Ordinary Shares, for the validity or worth of the Ordinary Shares, for any tax consequences that result from the ownership of ADSs or other deposited property, for the credit-worthiness of any third party, for allowing any rights to lapse under the terms of the deposit agreement, for the timeliness of any of our notices or for our failure to give notice or for any act or omission of or information provided by DTC or any DTC participant. |
| ● | The depositary shall not be liable for acts or omissions of any successor depositary in connection with any matter arising wholly after the resignation or removal of the depositary. |
| ● | We and the depositary will not be obligated to perform any act that is inconsistent with the terms of the deposit agreement. |
| ● | We and the depositary disclaim any liability if we or the depositary are prevented or forbidden from or subject to any civil or criminal penalty or restraint on account of, or delayed in, doing or performing any act or thing required by the terms of the deposit agreement, by reason of any provision, present or future of any law or regulation, including regulations of any stock exchange or by reason of present or future provision of any provision of our articles of association, or any provision of or governing the securities on deposit, or by reason of any act of God or war or other circumstances beyond our control. |
| ● | We and the depositary disclaim any liability by reason of any exercise of, or failure to exercise, any discretion provided for in the deposit agreement or in our articles of association or in any provisions of or governing the securities on deposit. |
| ● | We and the depositary further disclaim any liability for any action or inaction in reliance on the advice or information received from legal counsel, accountants, any person presenting Shares for deposit, any holder of ADSs or authorized representatives thereof, or any other person believed by either of us in good faith to be competent to give such advice or information. |
| ● | We and the depositary also disclaim liability for the inability by a holder or beneficial owner to benefit from any distribution, offering, right or other benefit that is made available to holders of Ordinary Shares but is not, under the terms of the deposit agreement, made available to you. |
| ● | We and the depositary may rely without any liability upon any written notice, request or other document believed to be genuine and to have been signed or presented by the proper parties. |
| ● | We and the depositary also disclaim liability for any consequential or punitive damages for any breach of the terms of the deposit agreement. |
| ● | We and the depositary disclaim liability arising out of losses, liabilities, taxes, charges or expenses resulting from the manner in which a holder or beneficial owner of ADSs holds ADSs, including resulting from holding ADSs through a brokerage account. |
| ● | No disclaimer of any Securities Act liability is intended by any provision of the deposit agreement. |
| ● | Nothing in the deposit agreement gives rise to a partnership or joint venture, or establishes a fiduciary relationship, among us, the depositary and you as ADS holder. |
| ● | Nothing in the deposit agreement precludes Citibank (or its affiliates) from engaging in transactions in which parties adverse to us or the ADS owners have interests, and nothing in the deposit agreement obligates Citibank to disclose those transactions, or any information obtained in the course of those transactions, to us or to the ADS owners, or to account for any payment received as part of those transactions. |
As the above limitations relate to our obligations and the depositary’s obligations to you under the deposit agreement, we believe that, as a matter of construction of the clause, such limitations would likely to continue to apply to ADS holders who withdraw the Ordinary Shares from the ADS facility with respect to obligations or liabilities incurred under the deposit agreement before the cancellation of the ADSs and the withdrawal of the Ordinary Shares, and such limitations would most likely not apply to ADS holders who withdraw the Ordinary Shares from the ADS facility with respect to obligations or liabilities incurred after the cancellation of the ADSs and the withdrawal of the Ordinary Shares and not under the deposit agreement.
In any event, you will not be deemed, by agreeing to the terms of the deposit agreement, to have waived our or the depositary’s compliance with U.S. federal securities laws and the rules and regulations promulgated thereunder. In fact, you cannot waive our or the depositary’s compliance with U.S. federal securities laws and the rules and regulations promulgated thereunder.
Taxes
You will be responsible for the taxes and other governmental charges payable on the ADSs and the securities represented by the ADSs. We, the depositary and the custodian may deduct from any distribution the taxes and governmental charges payable by holders and may sell any and all property on deposit to pay the taxes and governmental charges payable by holders. You will be liable for any deficiency if the sale proceeds do not cover the taxes that are due.
The depositary may refuse to issue ADSs, to deliver, transfer, split and combine ADRs or to release securities on deposit until all taxes and charges are paid by the applicable holder. The depositary and the custodian may take reasonable administrative actions to obtain tax refunds and reduced tax withholding for any distributions on your behalf. However, you may be required to provide to the depositary and to the custodian proof of taxpayer status and residence and such other information as the depositary and the custodian may require to fulfill legal obligations. You are required to indemnify us, the depositary and the custodian for any claims with respect to taxes based on any tax benefit obtained for you.
Foreign Currency Conversion
The depositary will arrange for the conversion of all foreign currency received into U.S. dollars if such conversion is practical, and it will distribute the U.S. dollars in accordance with the terms of the deposit agreement. You may have to pay fees and expenses incurred in converting foreign currency, such as fees and expenses incurred in complying with currency exchange controls and other governmental requirements.
If the conversion of foreign currency is not practical or lawful, or if any required approvals are denied or not obtainable at a reasonable cost or within a reasonable period, the depositary may take the following actions in its discretion:
| ● | Convert the foreign currency to the extent practical and lawful and distribute the U.S. dollars to the holders for whom the conversion and distribution is lawful and practical. |
| ● | Distribute the foreign currency to holders for whom the distribution is lawful and practical. |
| ● | Hold the foreign currency (without liability for interest) for the applicable holders. |
Governing Law/Waiver of Jury Trial
The deposit agreement, the ADRs and the ADSs will be interpreted in accordance with the laws of the State of New York. The rights of holders of Ordinary Shares (including Ordinary Shares represented by ADSs) are governed by the laws of the Cayman Islands.
The deposit agreement provides that, by holding an ADS or an interest therein, you irrevocably agree that any legal suit, action or proceeding against or involving us or the depositary arising out of or related in any way to the deposit agreement, the ADSs, the ADRs or the transactions contemplated thereby or by virtue of ownership thereof, including without limitation claims under the Securities Act of 1933, may only be instituted in the United States District Court for the Southern District of New York (or, if the Southern District of New York lacks subject matter jurisdiction over a particular dispute, in the state courts of New York County, New York), and by holding an ADS or an interest therein you irrevocably waive any objection which you may now or hereafter have to the laying of venue of any such proceeding, and irrevocably submit to the exclusive jurisdiction of such courts in any such suit, action or proceeding. The deposit agreement also provides that the foregoing agreement and waiver shall survive your ownership of ADSs or interests therein.
AS A PARTY TO THE DEPOSIT AGREEMENT, YOU IRREVOCABLY WAIVE, TO THE FULLEST EXTENT PERMITTED BY APPLICABLE LAW, YOUR RIGHT TO TRIAL BY JURY IN ANY LEGAL PROCEEDING ARISING OUT OF THE DEPOSIT AGREEMENT OR THE ADRs AGAINST US AND/OR THE DEPOSITARY.
The deposit agreement provides that, to the extent permitted by law, ADS holders waive the right to a jury trial of any claim they may have against us or the depositary arising out of or relating to our Ordinary Shares, the ADSs or the deposit agreement, including any claim under U.S. federal securities laws. If we or the depositary opposed a jury trial demand based on the waiver, the court would determine whether the waiver was enforceable in the facts and circumstances of that case in accordance with applicable case law. However, you will not be deemed, by agreeing to the terms of the deposit agreement, to have waived our or the depositary’s compliance with U.S. federal securities laws and the rules and regulations promulgated thereunder.
21
Exhibit 8.1
Significant Subsidiaries and VIE of the Registrant
| Significant Subsidiaries of the Registrant | Place of Incorporation | |
| AI Plus Holding Ltd. | British Virgin Islands | |
| Xiao-i Technology Ltd. | Hong Kong | |
| Zhizhen Artificial Intelligent Technology (Shanghai) Co. Ltd. | People’s Republic of China | |
| Xiao-I Plus Inc. | United States | |
| Xiao-I Super Ltd. | United Arab Emirates |
| VIE | Place of Incorporation | |
| Shanghai Xiao-i Robot Technology Company Ltd. | People’s Republic of China |
| Significant Subsidiaries of the VIE | Place of Incorporation | |
| Xiaoi Robot Technology (H.K) Limited | Hong Kong | |
| Beijing Zhihong Network Technology Co. Ltd. | People’s Republic of China | |
| Shanghai Fengai Network Technology Co., Ltd. | People’s Republic of China | |
| Shanghai Ruixiang Investment Management Co., Ltd. | People’s Republic of China | |
| Shenzhen Xiao-i Robot Technology Co., Ltd. | People’s Republic of China | |
| Nanjing Xiao-i Zhizhen Network Technology Co., Ltd. | People’s Republic of China | |
| Shanghai Xiao-i Robot Technology Co., Ltd. (Beijing Office) | People’s Republic of China | |
| Shanghai Xiao-i Robot Technology Co., Ltd. (Guangzhou Branch) | People’s Republic of China | |
| Guizhou Xiao-i Robot Technology Co., Ltd. | People’s Republic of China |
Exhibit 12.1
CERTIFICATION OF PRINCIPAL EXECUTIVE OFFICER
PURSUANT TO SECTION 302 OF THE SARBANES-OXLEY ACT OF 2002
I, Hui Yuan, certify that:
| 1. | I have reviewed this annual report on Form 20-F of Xiao-I Corporation; |
| 2. | Based on my knowledge, this report does not contain any untrue statement of a material fact or omit to state a material fact necessary to make the statements made, in light of the circumstances under which such statements were made, not misleading with respect to the period covered by this report; |
| 3. | Based on my knowledge, the financial statements, and other financial information included in this report, fairly present in all material respects the financial condition, results of operations and cash flows of the company as of, and for, the periods presented in this report; |
| 4. | The company’s other certifying officer(s) and I are responsible for establishing and maintaining disclosure controls and procedures (as defined in Exchange Act Rules 13a-15(e) and 15d-15(e)) and internal control over financial reporting (as defined in Exchange Act Rules 13a-15(f) and 15d-15(f)) for the company and have: |
| (a) | Designed such disclosure controls and procedures, or caused such disclosure controls and procedures to be designed under our supervision, to ensure that material information relating to the company, including its consolidated subsidiaries, is made known to us by others within those entities, particularly during the period in which this report is being prepared; |
| (b) | [Reserved]; |
| (c) | Evaluated the effectiveness of the company’s disclosure controls and procedures and presented in this report our conclusions about the effectiveness of the disclosure controls and procedures, as of the end of the period covered by this report based on such evaluation; and |
| (d) | Disclosed in this report any change in the company’s internal control over financial reporting that occurred during the period covered by the annual report that has materially affected, or is reasonably likely to materially affect, the company’s internal control over financial reporting; and |
| 5. | The company’s other certifying officer(s) and I have disclosed, based on our most recent evaluation of internal control over financial reporting, to the company’s auditors and the audit committee of the company’s board of directors (or persons performing the equivalent functions): |
| (a) | All significant deficiencies and material weaknesses in the design or operation of internal control over financial reporting which are reasonably likely to adversely affect the company’s ability to record, process, summarize and report financial information; and |
| (b) | Any fraud, whether or not material, that involves management or other employees who have a significant role in the company’s internal control over financial reporting. |
Date: May 15, 2025
| By: | /s/ Hui Yuan | ||
| Name: | Hui Yuan | ||
| Title: | Chairman and Chief Executive Officer | ||
Exhibit 12.2
CERTIFICATION OF PRINCIPAL FINANCIAL OFFICER
PURSUANT TO SECTION 302 OF THE SARBANES-OXLEY ACT OF 2002
I, Wei Weng, certify that:
| 1. | I have reviewed this annual report on Form 20-F of Xiao-I Corporation; |
| 2. | Based on my knowledge, this report does not contain any untrue statement of a material fact or omit to state a material fact necessary to make the statements made, in light of the circumstances under which such statements were made, not misleading with respect to the period covered by this report; |
| 3. | Based on my knowledge, the financial statements, and other financial information included in this report, fairly present in all material respects the financial condition, results of operations and cash flows of the company as of, and for, the periods presented in this report; |
| 4. | The company’s other certifying officer(s) and I are responsible for establishing and maintaining disclosure controls and procedures (as defined in Exchange Act Rules 13a-15(e) and 15d-15(e)) and internal control over financial reporting (as defined in Exchange Act Rules 13a-15(f) and 15d-15(f)) for the company and have: |
| (a) | Designed such disclosure controls and procedures, or caused such disclosure controls and procedures to be designed under our supervision, to ensure that material information relating to the company, including its consolidated subsidiaries, is made known to us by others within those entities, particularly during the period in which this report is being prepared; |
| (b) | [Reserved]; |
| (c) | Evaluated the effectiveness of the company’s disclosure controls and procedures and presented in this report our conclusions about the effectiveness of the disclosure controls and procedures, as of the end of the period covered by this report based on such evaluation; and |
| (d) | Disclosed in this report any change in the company’s internal control over financial reporting that occurred during the period covered by the annual report that has materially affected, or is reasonably likely to materially affect, the company’s internal control over financial reporting; and |
| 5. | The company’s other certifying officer(s) and I have disclosed, based on our most recent evaluation of internal control over financial reporting, to the company’s auditors and the audit committee of the company’s board of directors (or persons performing the equivalent functions): |
| (a) | All significant deficiencies and material weaknesses in the design or operation of internal control over financial reporting which are reasonably likely to adversely affect the company’s ability to record, process, summarize and report financial information; and |
| (b) | Any fraud, whether or not material, that involves management or other employees who have a significant role in the company’s internal control over financial reporting. |
Date: May 15, 2025
| By: | /s/ Wei Weng | ||
| Name: | Wei Weng | ||
| Tile: | Chief Financial Officer | ||
Exhibit 13.1
CERTIFICATION PURSUANT TO 18 U.S.C. SECTION 1350,
AS ADOPTED PURSUANT TO
SECTION 906 OF THE SARBANES-OXLEY ACT OF 2002
In connection with the annual report of Xiao-I Corporation (the “Company”) on Form 20-F for the year ended December 31, 2024, as filed with the Securities and Exchange Commission on the date hereof (the “Report”), I, Hui Yuan, Chief Executive Officer of the Company, certify, pursuant to 18 U.S.C. Section 1350, as adopted pursuant to Section 906 of the Sarbanes-Oxley Act of 2002, that, to my knowledge:
| 1. | The Report fully complies with the requirements of Section 13(a) or 15(d), as applicable, of the Securities Exchange Act of 1934, as amended; and |
| 2. | The information contained in the Report fairly presents, in all material respects, the financial condition and results of operations of the Company. |
| Date: May 15, 2025 | By: | /s/ Hui Yuan | |
| Name: | Hui Yuan | ||
| Title: | Chairman and Chief Executive Officer | ||
Exhibit 13.2
CERTIFICATION PURSUANT TO 18 U.S.C. SECTION 1350,
AS ADOPTED PURSUANT TO
SECTION 906 OF THE SARBANES-OXLEY ACT OF 2002
In connection with the annual report of Xiao-I Corporation (the “Company”) on Form 20-F for the year ended December 31, 2024, as filed with the Securities and Exchange Commission on the date hereof (the “Report”), I, Wei Weng, Chief Financial Officer of the Company, certify, pursuant to 18 U.S.C. Section 1350, as adopted pursuant to Section 906 of the Sarbanes-Oxley Act of 2002, that, to my knowledge:
| 1. | The Report fully complies with the requirements of Section 13(a) or 15(d), as applicable, of the Securities Exchange Act of 1934, as amended; and |
| 2. | The information contained in the Report fairly presents, in all material respects, the financial condition and results of operations of the Company. |
| Date: May 15, 2025 | By: | /s/ Wei Weng | |
| Name: | Wei Weng | ||
| Title: | Chief Financial Officer | ||
Exhibit 15.1
CONSENT OF INDEPENDENT REGISTERED PUBLIC ACCOUNTING FIRM
We consent to the incorporation by reference in the Registration Statements on Form S-8 (File No. 333-275743); Form S-8 (file number 333-286469) of our report dated May 15, 2025, relating to the consolidated financial statements of Xiao-I Corporation and its subsidiaries (the “Company”), which is included in this Annual Report on Form 20-F of the Company for the year ended December 31, 2024. Our report contains an explanatory paragraph regarding the Company’s ability to continue as a going concern.
| /s/ AssentSure PAC | |
| AssentSure PAC | |
| Singapore | |
| May 15, 2025 |
Exhibit 15.2

Independent Registered Public Accounting Firm’s Consent
We consent to the incorporation by reference in the Registration Statement of XIAO-I CORPORATION on Form S-8 (File No. 333-275743) of our report dated April 28, 2023 relating to the consolidated financial statements of XIAO-I CORPORATION appearing in this Annual Report on Form 20-F of XIAO-I CORPORATION for the year ended December 31, 2024.
/s/ Marcum Asia CPAs LLP
New York, NY
May 15, 2025
NEW YORK OFFICE ● 7 Penn Plaza ● Suite 830 ● New York, New York ● 10001
Phone 646.442.4845 ● Fax 646.349.5200 ● www.marcumasia.com