UNITED STATES
SECURITIES AND EXCHANGE COMMISSION
WASHINGTON, D.C. 20549
FORM 40-F
| ☐ | REGISTRATION STATEMENT PURSUANT TO SECTION 12 OF THE SECURITIES EXCHANGE ACT OF 1934 |
| OR | |
| ☒ | ANNUAL REPORT PURSUANT TO SECTION 13(a) OR 15(d) OF THE SECURITIES EXCHANGE ACT OF 1934 |
| For the fiscal year ended December 31, 2024 | Commission File Number: 001-31965 |
TASEKO MINES LIMITED
(Exact name of Registrant as specified in its charter)
|
British Columbia |
|
1040 |
|
Not Applicable |
||||
|
(Province or Other Jurisdiction of Incorporation or Organization) |
|
(Primary Standard Industrial Classification Code) |
|
(I.R.S. Employer |
||||
12 th Floor - 1040 West Georgia Street
Vancouver, British Columbia
Canada
V6E 4H1
(778) 373-4533
(Address and telephone number of Registrant's principal executive offices)
Corporation Service Company
Suite 400, 2711 Centerville Road
Wilmington, Delaware
19808
(800) 927-9800
(Name, address (including zip code) and telephone number (including
area code) of agent for service in the United States)
Securities registered or to be registered pursuant to section 12(b) of the Act:
|
Title Of Each Class |
Name Of Each Exchange On Which Registered |
|
Common Shares, no par value |
NYSE American |
Securities registered or to be registered pursuant to Section 12(g) of the Act: None
Securities for which there is a reporting obligation pursuant to Section 15(d) of the Act: None
For annual reports, indicate by check mark the information filed with this Form:
|
☒ Annual Information Form |
☒ Audited Annual Financial Statements |
Indicate the number of outstanding shares of each of the Registrant's classes of capital or common stock as of the close of the period covered by the annual report: 304,675,195 Common Shares as of December 31, 2024
Indicate by check mark whether the Registrant (1) has filed all reports required to be filed by Section 13 or 15(d) of the Exchange Act during the preceding 12 months (or for such shorter period that the Registrant was required to file such reports), and (2) has been subject to such filing requirements for the past 90 days.
| Yes | ☒ | No | ☐ |
Indicate by check mark whether the registrant has submitted electronically and posted on its corporate Web site, if any, every Interactive Data File required to be submitted and posted pursuant to Rule 405 of Regulation S-T (§232.405 of this chapter) during the preceding 12 months (or for such shorter period that the Registrant was required to submit and post such files).
| Yes | ☒ | No | ☐ |
Indicate by check mark whether the registrant is an emerging growth company as defined in Rule 12b-2 of the
Exchange Act.
Emerging growth company ☐
If an emerging growth company that prepares its financial statements in accordance with U.S. GAAP, indicate by check mark if the registrant has elected not to use the extended transition period for complying with any new or revised financial accounting standards† provided pursuant to Section 13(a) of the Exchange Act. ☐
† The term "new or revised financial accounting standard" refers to any update issued by the Financial Accounting Standards Board to its Accounting Standards Codification after April 5, 2012.
Indicate by check mark whether the registrant has filed a report on and attestation to its management's assessment of the effectiveness of its internal control over financial reporting under Section 404(b) of the Sarbanes-Oxley Act (15 U.S.C. 7262(b)) by the registered public accounting firm that prepared or issued its audit report. ☒
If securities are registered pursuant to Section 12(b) of the Act, indicate by check mark whether the financial statements of the registrant included in the filing reflect the correction of an error to previously issued financial statements. ☐
Indicate by check mark whether any of those error corrections are restatements that required a recovery analysis of incentive-based compensation received by any of the registrant's executive officers during the relevant recovery period pursuant to §240.10D-1(b). ☐
| Auditor Name: KPMG LLP | Auditor Location: Vancouver, Canada | Auditor Firm ID: 85 |
INTRODUCTORY INFORMATION
Taseko Mines Limited (the "Company" or "Taseko") is a Canadian public company whose common shares are listed on the Toronto Stock Exchange, London Stock Exchange, and the NYSE American Exchange (the "NYSE American"). Taseko is a "foreign private issuer" as defined in Rule 3b-4 under Securities Exchange Act of 1934, as amended (the "Exchange Act"), and is eligible to file this annual report on Form 40-F (the "Annual Report") pursuant to the multi-jurisdictional disclosure system (the "MJDS").
PRINCIPAL DOCUMENTS
The following documents that are filed as exhibits to this annual report are incorporated by reference herein:
CAUTIONARY NOTE TO UNITED STATES INVESTORS CONCERNING
ESTIMATES OF RESERVES AND MEASURED, INDICATED AND INFERRED RESOURCES
As a British Columbia corporation and a "reporting issuer" under Canadian securities laws, the Company is required to provide disclosure regarding its mineral properties in accordance with Canadian National Instrument 43-101 Standards of Disclosure for Mineral Projects ("NI 43-101"). NI 43-101 is a rule developed by the Canadian Securities Administrators that establishes standards for all public disclosure an issuer makes of scientific and technical information concerning mineral projects. In accordance with NI 43-101, the Company uses the terms mineral reserves and resources as they are defined in accordance with the CIM Definition Standards on mineral reserves and resources (the "CIM Definition Standards") adopted by the Canadian Institute of Mining, Metallurgy and Petroleum.
The SEC has adopted amendments to its disclosure rules to modernize the mineral property disclosure requirements for issuers whose securities are registered with the United States Securities and Exchange Commission (the "SEC") under the U.S. Exchange Act. These amendments became effective February 25, 2019 (the "SEC Modernization Rules"). The SEC Modernization Rules have replaced the historical property disclosure requirements for mining registrants that were included in SEC Industry Guide 7 ("Guide 7"), which have been rescinded. The Company is not required to provide disclosure on its mineral properties under the SEC Modernization Rules as the Company is presently a "foreign issuer" under the U.S. Exchange Act and entitled to file continuous disclosure reports with the SEC under the MJDS Disclosure System between Canada and the United States.
The SEC Modernization Rules include the adoption of terms describing mineral reserves and mineral resources that are substantially similar to the corresponding terms under the CIM Definition Standards. As a result of the adoption of the SEC Modernization Rules, SEC will now recognize estimates of "measured mineral resources", "indicated mineral resources" and "inferred mineral resources". In addition, the SEC has amended its definitions of "proven mineral reserves" and "probable mineral reserves" to be substantially similar to the corresponding CIM Definitions.
United States investors are cautioned that while the above terms are substantially similar to CIM Definitions, there are differences in the definitions under the SEC Modernization Rules and the CIM Definition Standards. Accordingly, there is no assurance any mineral reserves or mineral resources that the Company may report as "proven reserves", "probable reserves", "measured mineral resources", "indicated mineral resources" and "inferred mineral resources" under NI 43-101 would be the same had the Company prepared the reserve or resource estimates under the standards adopted under the SEC Modernization Rules.
United States investors are also cautioned that while the SEC will now recognize "measured mineral resources", "indicated mineral resources" and "inferred mineral resources", investors should not to assume that any part or all of the mineralization in these categories will ever be converted into a higher category of mineral resources or into mineral reserves. Mineralization described using these terms has a greater amount of uncertainty as to their existence and feasibility than mineralization that has been characterized as reserves. Accordingly, investors are cautioned not to assume that any "measured mineral resources", "indicated mineral resources", or "inferred mineral resources" that the Company reports are or will be economically or legally mineable.
Further, "inferred resources" have a greater amount of uncertainty as to their existence and as to whether they can be mined legally or economically. Therefore, United States investors are also cautioned not to assume that all or any part of the inferred resources exist. In accordance with Canadian rules, estimates of "inferred mineral resources" cannot form the basis of feasibility or other economic studies, except in limited circumstances where permitted under NI 43-101.
For the above reasons, information contained in this Annual Report and the documents incorporated by reference herein containing descriptions of our mineral deposits may not be comparable to similar information made public by U.S. companies subject to the reporting and disclosure requirements under the United States federal securities laws and the rules and regulations thereunder.
NOTE TO UNITED STATES READERS REGARDING DIFFERENCES
BETWEEN UNITED STATES AND CANADIAN REPORTING PRACTICES
International Financial Reporting Standards
The Company is permitted under the MJDS to prepare this Annual Report in accordance with Canadian disclosure requirements, which are different from those of the United States.
The Company's Audited Consolidated Financial Statements that are incorporated by reference into this Registration Statement have been prepared in accordance with International Financial Reporting Standards ("IFRS") as issued by the International Accounting Standards Board (the "IASB").
DISCLOSURE CONTROLS AND PROCEDURES
Disclosure Controls and Procedures
Disclosure controls and procedures are defined in Rule 13a-15(e) under the Exchange Act to mean controls and other procedures of an issuer that are designed to ensure that information required to be disclosed by the issuer in the reports that it files or submits under the Exchange Act is recorded, processed, summarized and reported, within the time periods specified in the SEC's rules and forms and includes, without limitation, controls and procedures designed to ensure that such information is accumulated and communicated to the issuer's management, including its principal executive and principal financial officers, or persons performing similar functions, as appropriate to allow timely decisions regarding required disclosure.
Management's Evaluation of Disclosure Controls and Procedures
As of the end of the period covered by this report, our management carried out an evaluation, with the participation of our Chief Executive Officer and Chief Financial Officer, of the effectiveness of our disclosure controls and procedures. Based upon that evaluation, our Chief Executive Officer and Chief Financial Officer concluded that, as of the end of the period covered by this report, our disclosure controls and procedures, as defined in Rule 13a-15(e), were effective as at December 31, 2024.
See "Internal and Disclosure Controls Over Financial Reporting" on page 37 of the MD&A incorporated herein by reference.
INTERNAL CONTROLS OVER FINANCIAL REPORTING
Internal Control over Financial Reporting
Internal control over financial reporting is defined in Rule 13a-15(f) and 15d-15(f) of the Exchange Act as a process designed by, or under the supervision of, the issuer's principal executive and principal financial officers and effected by the issuer's board of directors, management and other personnel, to provide reasonable assurance regarding the reliability of financial reporting and the preparation of financial statements for external purposes in accordance with generally accepted accounting principles and includes those policies and procedures that:
Because of its inherent limitations, internal control over financial reporting may not prevent or detect misstatements. Also, projections of any evaluation of effectiveness of internal control over financial reporting to future periods are subject to risk that controls may become inadequate because of changes in conditions, or that the degree of compliance with the policies or procedures may deteriorate.
Management's Report on Internal Control Over Financial Reporting
Management is responsible for establishing and maintaining adequate internal control over financial reporting (as such term is defined in Rule 13a-15(f) of the Exchange Act) for the Company.
With the participation of the CEO and CFO, management carried out an evaluation of the Company's internal control over financial reporting as of December 31, 2024. In making this evaluation, the Company's management used the framework established in Internal Control-Integrated Framework (2013) issued by the Committee of Sponsoring Organizations of the Treadway Commission (COSO). Based upon this evaluation, management concluded that the Company's internal control over financial reporting was effective as of December 31, 2024.
A copy of management's report on the effectiveness of our internal controls is included under "Management's Report on Internal Control Over Financial Reporting" on page 3 of our Audited Consolidated Financial Statements incorporated herein by reference.
Attestation Report of the Registered Public Accounting Firm
The Company is required to provide an attestation report of the Company's independent registered public accounting firm on internal control over financial reporting as of December 31, 2024. In this report, KPMG LLP, who served as the Company's auditor until the end of their appointment on March 14, 2025, must state its opinion as to the effectiveness of the Company's internal control over financial reporting as of December 31, 2024. KPMG LLP has audited the Company's internal controls over financial reporting and has issued an attestation report on the Company's internal control over financial reporting as of December 31, 2024 which is included in our Audited Consolidated Financial Statements incorporated herein by reference.
No Changes in Internal Control Over Financial Reporting
There were no changes in the Company's internal control over financial reporting that occurred during the period covered by this Annual Report that have materially affected, or are reasonably likely to affect, the Company's internal control over financial reporting.
NOTICES PURSUANT TO REGULATION BTR
The Company did not send any notices required by Rule 104 of Regulation BTR during the year ended December 31, 2024 concerning any equity security subject to a blackout period under Rule 101 of Regulation BTR.
AUDIT AND RISK COMMITTEE
The disclosure provided under "Composition of Audit and Risk Committee" on page 121 of our AIF is incorporated herein by reference. The Company's Board of Directors has established a separately-designated Audit and Risk Committee of the Board in accordance with Section 3(a)(58)(A) of the Exchange Act. The Board has determined that each of the members of the Audit Committee is independent as determined under Rule 10A-3 of the Exchange Act and Section 803 of the NYSE American LLC Company Guide.
AUDIT AND RISK COMMITTEE FINANCIAL EXPERT
The Company's Board of Directors has determined that Peter Mitchell and Ron Thiessen, members of the Audit and Risk Committee of the Board, are audit committee financial experts (as that term is defined in Item 407 of Regulation S-K under the Exchange Act) and are independent directors under applicable laws and regulations and the requirements of the NYSE American Exchange.
PRINCIPAL ACCOUNTANT FEES AND SERVICES
The disclosure provided under "Principal Accountant Fees and Services" on page 122 of our AIF is incorporated herein by reference. This disclosure includes the fees paid by the Company to KPMG LLP (PCAOB ID: 85) of Vancouver, British Columbia, Canada for professional services rendered during each of the years ended December 31, 2024 and 2023.
AUDIT AND RISK COMMITTEE PRE-APPROVAL POLICIES AND PROCEDURES
The disclosure provided under "Audit and Risk Committee-Pre-Approval Policies and Procedures" on page 123 of our AIF is incorporated herein by reference.
OFF-BALANCE SHEET ARRANGEMENTS
The Company has not entered into any off-balance sheet arrangements that have or are reasonably likely to have a current or future effect on the Company's financial condition, changes in financial condition, revenues, expenses, results of operations, liquidity, capital expenditures or capital resources that are material to investors.
CONTRACTUAL OBLIGATIONS
The disclosures provided under "Commitments and contingencies" on page 25 of our MD&A is incorporated herein by reference.
CODE OF ETHICS
The disclosure provided under "Code of Ethics" on page 122 of our AIF is incorporated herein by reference.
During the Company's fiscal year ended December 31, 2024, the Company did not (i) substantively amend its Code of Ethics or (ii) grant a waiver, including any implicit waiver, from any provision of its Code of Ethics with respect to any of the directors, executive officers or employees subject to it.
NYSE AMERICAN CORPORATE GOVERNANCE
The Company is subject to corporate governance requirements prescribed under applicable Canadian securities laws, rule and policies. The Company is also subject to corporate governance requirements prescribed by the listing standards of the NYSE American, and the rules and regulations promulgated by the SEC under the Exchange Act (including those applicable rules and regulations mandated by the Sarbanes-Oxley Act of 2002).
Section 110 of the NYSE American company guide permits NYSE American to consider the laws, customs and practices of foreign issuers in relaxing certain NYSE American listing criteria, and to grant exemptions from NYSE American listing criteria based on these considerations. A company seeking relief under these provisions is required to provide written certification from independent local counsel that the non-complying practice is not prohibited by home country law. A description of the significant ways in which the Company's governance practices differ from those followed by domestic companies pursuant to NYSE American standards is contained on the Company's website at www.tasekomines.com (under the About / Corporate Governance and Code of Ethics tab).
The Company's governance practices also differ from those followed by U.S. domestic companies pursuant to NYSE American listing standards in the following manner:
Board Meetings
Section 802(c) of the NYSE American Company Guide requires that the Board of Directors hold meetings on at least a quarterly basis. The Board of Directors of the Company is not required to meet on a quarterly basis under the laws of the Province of British Columbia.
Solicitation of Proxies
NYSE American requires the solicitation of proxies and delivery of proxy statements for all shareholder meetings, and requires that these proxies shall be solicited pursuant to a proxy statement that conforms to applicable SEC proxy rules. Since the Company is a foreign private issuer, the equity securities of the Company are exempt from the proxy rules set forth in Sections 14(a), 14(b), 14(c) and 14(f) of the Exchange Act. The Company solicits proxies in accordance with applicable rules and regulations in Canada.
Shareholders Approval for Dilutive Private Placement Financings
Section 713 of the NYSE American Company Guide requires that the Company obtain the approval of its shareholders for share issuances equal to 20 percent or more of presently outstanding shares for a price which is less than the greater of book or market value of the shares. This requirement does not apply to public offerings. There is no such requirement under British Columbia law or under the Company's home stock exchange rules (Toronto Stock Exchange ("TSX")) unless the dilutive financing:
(i) materially affects control of the issuer;
(ii) provides consideration to insiders in the aggregate of 10% or greater of the issuer's market capitalization or outstanding shares, or a non-diluted basis, where certain conditions are met; and
(iii) is in respect of private placement or an acquisition where the issuer will issue shares in excess of 25% of its presently outstanding shares, on a non-diluted basis.
The Company will seek a waiver from NYSE American's section 713 requirements should a dilutive private placement financing trigger the NYSE American shareholders' approval requirement in circumstances where the same financing does not trigger such a requirement under British Columbia law or under the TSX rules.
The Company believes that there are otherwise no significant differences between its corporate governance policies and those required to be followed by United States domestic issuers listed on the NYSE American. In particular, in addition to having a separate Audit and Risk Committee, the Company's Board of Directors has established a separately-designated Compensation Committee that materially meets the requirements for a compensation committee under section 805 of the NYSE American Company Guide, as currently in force.
Copies of the Company's corporate governance materials are available on the Company's website at www.tasekomines.com (under the About / Corporate Governance & Code of Ethics tab). In addition, the Company is required by National Instrument 58-101 of the Canadian Securities Administrators, Disclosure of Corporate Governance Practices, to describe its practices and policies with regard to corporate governance in management information circulars that are furnished to the Company's shareholders in connection with annual meetings of shareholders. Information on the Company's website is not incorporated by reference herein.
MINE SAFETY DISCLOSURE
Pursuant to Section 1503(a) of the Dodd-Frank Wall Street Reform and Consumer Protection Act of 2010 ("Dodd-Frank Act"), issuers that are operators, or that have a subsidiary that is an operator, of a coal or other mine in the United States are required to disclose in their periodic reports filed with the SEC information regarding specified health and safety violations, orders and citations, related assessments and legal actions, and mining-related fatalities under the regulation of the Federal Mine Safety and Health Administration under the Federal Mine Safety and Health Act of 1977.
The Company's operations in the United States were not subject to regulation by the Federal Mine Safety and Health Administration under the Federal Mine Safety and Health Act of 1977 during the fiscal year ended December 31, 2024.
UNDERTAKING
The Registrant undertakes to make available, in person or by telephone, representatives to respond to inquiries made by the Commission staff, and to furnish promptly, when requested to do so by the Commission staff, information relating to: the securities registered pursuant to Form 40-F; the securities in relation to which the obligation to file an annual report on Form 40-F arises; or transactions in said securities.
CONSENT TO SERVICE OF PROCESS
The Company previously filed an Appointment of Agent for Service of Process and Undertaking on Form F-X signed by the Company and its agent for service of process with respect to the class of securities in relation to which the obligation to file this annual report arises.
SIGNATURES
Pursuant to the requirements of the Exchange Act, the Company certifies that it meets all of the requirements for filing on Form 40-F and has duly caused this annual report to be signed on its behalf by the undersigned, thereunto duly authorized.
| Date: March 28, 2025 | TASEKO MINES LIMITED | |
| By: | /s/ Bryce Hamming | |
| Bryce Hamming | ||
| Chief Financial Officer | ||
EXHIBIT INDEX
(1) Filed as an exhibit to this Annual Report on Form 40-F
POLICY FOR THE RECOVERY OF ERRONEOUSLY AWARDED INCENTIVE
BASED COMPENSATION (the "Recovery Policy")
1. GENERAL PROVISIONS
1.1 Purpose
This Recovery Policy has been adopted by resolution of the Board (as hereinafter defined) in accordance with certain listing standards of the NYSE American stock exchange mandated by Rule 10D-1 (as hereinafter defined), to facilitate reasonably prompt recovery by the Company of the amount of any Incentive-Based Compensation that is deemed to have been erroneously awarded in the event that the Company is required to restate its financial statements due to material non-compliance with any financial reporting requirement under relevant Securities Laws (as hereinafter defined).
1.2 Definitions
In this Recovery Policy, the following terms will have the following meanings:
(a) "Accounting Restatement" means an accounting restatement due to material noncompliance of the Company with any financial reporting requirement under the Securities Laws, including any required accounting restatement to correct an error in previously issued financial statements that is material to the previously issued financial statements, or that would result in a material misstatement if the error were corrected in the current period or left uncorrected in the current period;
(b) "Board" means the Board of Directors of the Company;
(c) "Canadian Securities Laws" means all applicable securities laws of each of the provinces of Canada in which the Company is a "reporting issuer", and the respective rules and regulations made and forms prescribed under such laws, together with all applicable published instruments, policy statements, blanket orders, rulings and notices adopted by the securities regulatory authorities in such provinces;
(d) "Company" means Taseko Mines Limited;
(e) "Compensation Committee" means the Compensation Committee of the Board;
(f) "Effective Date" means the effective date of this Recovery Policy, being the 31 day of October, 2023;
(g) "Erroneously Awarded Incentive-Based Compensation" means that portion of any Incentive-Based Compensation that has been paid to an Executive Officer and is recoverable under Section 4.1 of this Recovery Policy, as such Erroneously Awarded Incentive-Based Compensation is determined under this Recovery Policy; (h) "Exchange Act" means the United States Securities Exchange Act of 1934, as amended;
(i) "Executive Officer" means any individual deemed to be an "executive officer" of the Company under Rule 10D-1. For the avoidance of doubt, the identification of an executive officer for purposes of this Recovery Policy shall include each executive officer who is or was identified pursuant to Item 401(b) of Regulation S-K or Item 6.A of Form 20-F, as applicable, as well as the principal financial officer and principal accounting officer (or, if there is no principal accounting officer, the controller).
(j) "Financial Reporting Measures" means any measures that are determined and presented in accordance with the accounting principles used in preparing the Company's financial statements, and any measures derived wholly or in part from such measures whether or not the measure is presented within the financial statements or included in a filing with the SEC. For greater certainty, stock price and TSR are included in the definition of Financial Reporting Measures;
(k) "Incentive-Based Compensation" means any compensation that is granted, earned or vested based wholly or in part upon the attainment of a Financial Reporting Measure;
(l) "MJDS" means the United States/Canada multi-jurisdictional disclosure system;
(m) "NYSE American" means the NYSE American LLC:
(n) "Received" means, in the context of Incentive-Based Compensation, the actual or deemed receipt in the Company's fiscal period during which the Financial Reporting Measure specified in the Incentive-Based Compensation is attained, even if the payment or grant of the Incentive-Based Compensation occurs after the end of that period;
(o) "Recovery Period" has the meaning set forth in Section 4.4;
(p) "Recovery Policy" means this policy for the recovery of erroneously awarded executive compensation;
(q) "Rule 10D-1" means Rule 10D-1 adopted by the SEC under the Exchange Act;
(r) "SEC" means the United States Securities and Exchange Commission;
(s) "SEC Final Release" means the final release no. 34-96159 of the SEC entitled "Listing Standards of Recovery of Erroneously Awarded Compensation" in respect of the adoption of Rule 10D-1 pursuant to the requirements of Section 10D of the Exchange Act; (t) "Securities Laws" means the Exchange Act and the U.S. Securities Act and, to the extent that the Company has filed any of its financial statements with the SEC under the Exchange Act in reliance on the MJDS, Canadian Securities Laws;
(u) "TSR" means total shareholder return; and
(v) "U.S. Securities Act" means the United States Securities Act of 1933, as amended;
2. ADMINISTRATION
2.1 Administration
This Recovery Policy will be administered by the Compensation Committee which will be empowered to, with consideration of applicable Securities Laws,
(a) interpret and administer this Recovery Policy;
(b) make determinations as to whether any Incentive-Based Compensation that has been Received by the current and former Executive Officers of the Company constitutes Erroneously Awarded Incentive-Based Compensation in the event of an Accounting Restatement;
(c) take action to enforce on behalf of the Company any recovery of any Erroneously Awarded Incentive-Based Compensation pursuant to the provisions of this Recovery Policy, and
(d) make any other determinations that the Compensation Committee deems necessary or desirable to give effect to the objectives of this Recovery Policy, and
(e) periodically review legislative developments that may have an impact on this Recovery Policy, and report to the Board any recommendations.
2.2 Interpretations
This Recovery Policy is intended to be a "Recovery Policy" for the purposes of Section 811 of the NYSE American Company Manual and will be interpreted by the Compensation Committee consistent with the SEC's interpretation of Rule 10D-1, including the guidance of the SEC set forth in the SEC Final Release and any other applicable law, regulation, rule or interpretation of the SEC or NYSE American promulgated or issued in connection therewith. This Recovery Policy is in addition to the requirements of Section 304 of the Sarbanes-Oxley Act of 2002 that are applicable to the Company's chief executive officer and chief financial officer.
2.3 Compliance
The Compensation Committee may require that any employment agreement, offer letter, compensation plan, equity award agreement, or any other agreement entered into on or after the Effective Date require an Executive Officer to agree to abide by the terms of this Recovery Policy. Further, the Compensation Committee may required each Executive Officer to acknowledge this Recovery Policy through execution of the form of acknowledgement attached hereto as Exhibit 1 (or such other form as approved from time-to-time by the Compensation Committee).
3. SCOPE AND INTERPRETATION OF THIS RECOVERY POLICY
3.1 Effective Period
This Recovery Policy will be applied to all Incentive Based Compensation that is Received by an Executive Officer on or after the Effective Date.
3.2 Scope of Executive Officers Subject to Recovery Policy
The Compensation Committee will determine from time-to-time the individuals that are deemed to be subject to the Recovery Policy by virtue of being considered an Executive Officer of the Company under Rule 10D-1.
3.3 Scope of Accounting Restatements Subject to Recovery Policy
The Accounting Restatements that will trigger the obligation to recover Erroneously Awarded Incentive-Based Compensation will include any restatement of any of the financial statements of the Company filed with the SEC under the Exchange Act to correct an error in previously issued financial statements that is material to the previously issued financial statements, or that would result in a material misstatement if the error were corrected in the current period or left uncorrected in the current period. For clarity, Accounting Restatements include for the purposes of this Recovery Policy both:
(a) big "R" restatements, being restatements to correct an error material to previously issued financial statements, and
(b) little "r" restatements, being restatements to correct errors that were not material to those previously issued financial statements, but would result in a material misstatement if (i) the errors were left uncorrected in the current report or (ii) the error correction was recognized in the current period.
3.4 Determination of When Incentive-Based Compensation is Received
Incentive-Based Compensation will be deemed Received in the fiscal period during which the Financial Reporting Measure specified in the Incentive-Based Compensation award was attained, even if the payment or grant occurs after the end of that period.
4. RECOVERY OF ERRONEOUSLY AWARDED INCENTIVE-BASED
COMPENSATION
4.1 Recovery
In that event that the Company is required to prepare an Accounting Restatement, the Company will reasonably promptly take action to recover the amount of any Erroneously Awarded Incentive-Based Compensation that has been Received by each applicable Executive Officer:
(a) after beginning services as an Executive Officer;
(b) who served as Executive Officer at any time during the performance period for that Incentive-Based Compensation;
(c) while the Company has a class of securities listed on NYSE American (or another national securities exchange in the United States or Nasdaq); and
(d) during the three completed fiscal years immediately preceding the date on which the Company was required to prepare the Accounting Statement, as this three year period is determined under Section 4.4 below.
4.2 No Fault Basis
Recovery will be required on a "no fault" basis, without regard to whether an Executive Officer engaged in any misconduct or whether the Executive Officer was responsible for the erroneous financial statements that led to the Accounting Restatement.
4.3 Trigger for Recovery of Erroneously Award Compensation
The date on which the Company is deemed to be required to prepare an Accounting Statement for the purposes of determining the Recovery Period under Section 4.1 will be the earlier to occur of:
(a) the date that the Board or a committee of the Board concludes, or reasonably should have concluded that the Company, is required to prepare an Accounting Restatement, or
(b) the date that a court, regulator or other legally authorized body directs the Company to prepare an Accounting Restatement.
4.4 Determination of Recovery Period
The recovery period for the determination of Erroneously Awarded Incentive-Based Compensation (the "Recovery Period") will determined as the three completed fiscal years immediately preceding the date that the Company is required to prepare an Accounting Restatement, as that date is determined under Section 4.3. In the event of a change in the financial year of the Company, the Recovery Period will also include any transition period that results from a change in the Company's fiscal year within or immediately following those three completed fiscal years, provided that a transition period between the last day of the Company's previous fiscal year end and the first day of its new fiscal year that comprises a period of nine to 12 months would be deemed a completed fiscal year.
4.5 Scope of Incentive Based Compensation Subject to Recovery
Recovery will be made against each current and former Executive Officer who has Received Incentive-Based Compensation during the three year Recovery Period to the extent that such Incentive-Based Compensation is determined to be Erroneously Awarded Incentive-Based Compensation. Recovery of Incentive-Based Compensation received while an individual was serving in a non-executive capacity prior to becoming an Executive Officer is not subject to this Recovery Policy and recovery will not be required. An award of incentive-based compensation granted to an individual before the individual becomes an Executive Officer will be subject to this Recovery Policy, so long as the Incentive-Based Compensation was received by the individual at any time during the performance period after beginning service as an Executive Officer.
4.6 Determination of Amount of Erroneously Awarded Compensation
The amount of any Erroneously Awarded Incentive-Based Compensation to be recovered under Section 4.1 will be determined as follows for each applicable Executive Officer:
(a) the amount of Incentive-Based Compensation that has been Received by the Executive Officer during the Recovery Period to which this Recovery Policy applies, less
(b) the amount of the Incentive-Based Compensation that would have been received in respect of the Recovery Period had the Incentive-Based Compensation been determined based on the restated amount.
4.7 Compensation Based on Stock Price.
Erroneously Awarded Incentive-Based Compensation will include any Incentive-Based Compensation that was based on stock price or TSR to the extent that the Incentive-Based Compensation was inaccurate as a result of the Accounting Restatement. For Incentive-Based Compensation based on stock price or TSR, where the amount of Erroneously Awarded Incentive-Based Compensation is not subject to mathematical recalculation directly from the information in the Accounting Restatement:
(a) the amount must be based on a reasonable estimate of the effect of the Accounting Restatement on the stock price or TSR upon which the Incentive-Based Compensation was received, and
(b) the amount of the Incentive-Based Compensation that would have been received in respect of the Recovery Period had the Incentive-Based Compensation been determined based on the restated amount.
4.8 Notice
The Compensation Committee shall promptly notify each Executive Officer with a written notice containing the amount of any Erroneously Awarded Compensation and a demand for repayment or return of such compensation.
4.9 No Deduction for Taxes
The amount of any Erroneously Awarded Incentive-Based Compensation will be computed without regard to any taxes paid by the Executive Officer.
4.10 No Duplication
To the extent that the Executive Officer has already reimbursed the Company for any Erroneously Awarded Compensation Received under any duplicative recovery obligations established by the Company or applicable law, it shall be appropriate for any such reimbursed amount to be credited to the amount of Erroneously Awarded Compensation that is subject to recovery under this Recovery Policy.
4.11 No Requirement for Additional Compensation
Notwithstanding anything in this Recovery Policy, in no event will the Company be required to award any Executive Officer an additional payment or other compensation if the Accounting Restatement would have resulted in the grant, payment or vesting of Incentive-Based Compensation that is greater than the Incentive-Based Compensation actually received by the affected Executive Officer. The recovery of Erroneously Awarded Incentive-Based Compensation is not dependent on if or when the restatement is filed.
5. REPORTING
5.1 Reporting of Erroneously Award Compensation
In the event of an Accounting Restatement pursuant to which the Compensation Committee has considered whether recovery of any Erroneously Awarded Incentive-Based Compensation is required, the Compensation Committee will prepare a report to management of the Company detailing the information required to be reported by the Company with respect to such Accounting Restatement on the Form 40-F or other form of annual report to be filed by the Company under the Exchange Act for the fiscal year in which the Accounting Restatement occurred and in any other filing required to be made by the Company under Securities Laws.
5.2 Documentation
The Compensation Committee will maintain documentation as to the determination of the amount of any Erroneously Awarded Incentive-Based Compensation, including any reasonable estimates made during the calculation process, and any efforts undertaken to recover Erroneously Awarded Incentive-Based Compensation. The Company will provide this information to NYSE American upon its request.
Without limiting the above, the Company will comply will all disclosure, documentation and records requirements relating to this Recovery Policy under Section 10D of the Exchange Act, the NYSE American Company Guide and the filings required to be made by the Company under the Exchange Act.
6. ENFORCEMENT OF RECOVERY
6.1 Requirement to Recover
Upon a determination by the Compensation Committee that the Company is obligated to recover Erroneously Awarded Incentive-Based Compensation under Section 4.1, the Company will take steps to recover such Erroneously Awarded Incentive-Based Compensation other than in circumstances where each of (a) and (b) below apply:
(a) one of the following circumstances exists:
(i) the direct expense paid to a third party to assist in enforcing this Recovery Policy would exceed the amount to be recovered, provided that before concluding that it would be impracticable to recover any amount of Erroneously Awarded Incentive-Based Compensation based on expense of enforcement, the Company has made a reasonable attempt to recover such Erroneously Awarded Incentive-Based Compensation and documented such reasonable attempt(s) to recover (which documentation will be provided to NYSE American at the request of NYSE American);
(ii) recovery would violate British Columbia or Canadian law where that law was adopted prior to November 28, 2022, provided that the Company has obtained an opinion of its Canadian counsel, in a form acceptable to NYSE American, that recovery would result in such a violation, and such opinion is provided to NYSE American; or
(iii) recovery would likely cause an otherwise tax-qualified retirement plan, under which benefits are broadly available to employees of the registrant, to fail to meet the requirements of 26 U.S.C. 401(a)(13) or 26 U.S.C. 411(a) and regulations thereunder; and (b) the Compensation Committee, or a majority of the independent directors of the Board, has made a determination that recovery would be impracticable.
6.2 Deferred Payment Plans
The Compensation Committee may consider the establishment of a deferred payment where recovery is required from an Executive Officer and where the deferred payment plan allows the Executive Officer to repay the Erroneously Awarded Incentive-Based Compensation as soon as possible without unreasonable economic hardship to the Executive Officer, depending on the facts and circumstances; provided that any such deferred payment plan shall be narrowly tailored to the Erroneously Awarded Incentive-Based Compensation being recovered so as not to constitute a personal loan to the Executive Officer that is prohibited by Section 13(k) of the Exchange Act.
6.3 Recovery of Costs
If an Executive Officer fails to repay all Erroneously Awarded Incentive-Based Compensation when due, the Company will take all actions reasonable and appropriate to recover the Erroneously Awarded Incentive-Based Compensation from the Executive Officer, and in that case the Executive Officer will be required to reimburse the Company for all reasonable expenses incurred in recovering the Erroneously Awarded Incentive-Based Compensation from the Executive Officer.
6.4 Other Legal Remedies
Any right of recovery under this Recovery Policy is in addition to, and not in lieu of, any other remedies or rights of recovery that may be available to the Company under applicable law, regulation or rule, or under the terms of any similar policy or agreement in any employment agreement, offer letter, compensation plan, equity award agreement, or similar agreement and any other legal remedies available to the Company.
This Recovery Policy does not preclude the Company from taking any other action to enforce an Executive Officer's obligations to the Company or limit any other remedies that the Company may have available to it and any other actions that the Company may take, including termination of employment, institution of civil proceedings, or reporting of any misconduct to appropriate government authorities.
7. PROHIBITION ON INDEMNIFICATION
7.1 Prohibition on Indemnification
The Company shall not be permitted to indemnify or insure any Executive Officer against (i) the loss of any Erroneously Awarded Compensation that is repaid, returned or recovered pursuant to the terms of this Policy, or (ii) any claims relating to the Company's enforcement of its rights under this Recovery Policy. Further, the Company shall not enter into any agreement that exempts any Incentive-based Compensation that is granted, paid or awarded to an Executive Officer from the application of this Recovery Policy or that waives the Company's right to recovery of any Erroneously Awarded Compensation, and this Recovery Policy shall supersede any such agreement (whether entered into before, on or after the Effective Date of this Recovery Policy).
7.2 Insurance
The Company will not purchase or pay or reimburse any Executive Officer for any insurance policy to cover losses incurred by any Executive Officer under this Recovery Policy.
7.3 Other Recovery Rights
This Recovery Policy shall be binding and enforceable against all Executive Officers and, to the extent required by applicable law or guidance from the SEC or NYSE American, their beneficiaries, heirs, executors, administrators or other legal representatives. The Compensation Committee intends that this Policy will be applied to the fullest extent required by applicable law. Any employment agreement, equity award agreement, compensatory plan or any other agreement or arrangement with an Executive Officer shall be deemed to include, as a condition to the grant of any benefit thereunder, an agreement by the Executive Officer to abide by the terms of this Recovery Policy. Any right of recovery under this Recovery Policy is in addition to, and not in lieu of, any other remedies or rights of recovery that may be available to the Company under applicable law, regulation or rule or pursuant to the terms of any policy of the Company or any provision in any employment agreement, equity award agreement, compensatory plan, agreement or other arrangement.
8. AUTHORITY OF THE COMPENSATION COMMITTEE
8.1 Engagement of Professional Advisors
In addition to any authority provided under its charter, the Compensation Committee will have the authority to engage and retain independent legal counsel, independent accounting advisors and any outside professional advisor that it determines necessary to carry out its duties, at the expense of the Company, without the Board's approval and at any time, and has the authority to determine any such advisor's fees and other retention terms.
8.2 Oversight
In the event that the Company is required to recover any Erroneously Awarded Incentive-Based Compensation under this Recovery Policy, such recovery efforts will be undertaken with the supervision of the office of the General Counsel under oversight of the Compensation Committee, provided that Compensation Committee will directly supervise such efforts in the event of that the General Counsel is an Executive Officer who is subject to recovery.
8.3 Review
The Compensation Committee will periodically review legislative developments, regulatory initiatives, and similar matters relating to Canadian Securities Laws and Securities Laws that may have an impact on this Recovery Policy, and report to the Board any recommendations it may have concerning the Recovery Policy.

ANNUAL INFORMATION FORM
FOR THE YEAR ENDED DECEMBER 31, 2024
AS AT MARCH 28, 2025
Table of Contents
Introductory Notes
Forward-Looking Statements
This Annual Information Form ("AIF"), including the documents incorporated by reference, contains forward-looking statements and forward-looking information (collectively referred to as "forward-looking statements") which may not be based on historical fact, including without limitation statements regarding our expectations in respect of future financial position, business strategy, future production, reserve potential, feasibility of development projects, exploration drilling, exploitation activities, events or developments that we expect to take place in the future, projected costs and plans and objectives, financial capacity to complete anticipated development projects, and anticipated effects of changes in taxation levels on the value of development projects. Often, but not always, forward-looking statements can be identified by the use of the words "believes", "may", "plan", "will", "estimate", "scheduled", "continue", "anticipates", "intends", "expects", "aim" and similar expressions.
Such statements reflect our current views with respect to future events and are subject to risks and uncertainties. These statements are necessarily based upon a number of estimates and assumptions that are inherently subject to significant business, economic, competitive, political and social uncertainties and contingencies. Many factors could cause our actual results, performance or achievements to be materially different from any future results, performance, or achievements that may be expressed or implied by such forward-looking statements, including, among others:
- 3 -
- 4 -
Such information is included, among other places, in this AIF under the headings "Taseko's Business" and "Risk Factors".
Should one or more of these risks and uncertainties materialize, or should underlying factors or assumptions prove incorrect, actual results may vary materially from those described in forward-looking statements. Material factors or assumptions involved in developing forward-looking statements include, without limitation, that:
- 5 -
- 6 -
These factors should be considered carefully and you are cautioned not to place undue reliance on any forward-looking statements. You are also cautioned that the foregoing list of risk factors is not exhaustive and it is recommended that you carefully read the more complete discussion of risks and uncertainties facing the Company included under "Risk Factors" in this AIF.
Although we believe that the expectations conveyed by the forward-looking statements are reasonable based on the information available to Taseko on the date such statements were made, no assurances can be given as to future results, approvals or achievements. The forward-looking statements contained in this AIF are expressly qualified by this cautionary statement. Taseko disclaims any duty to update any of the forward-looking statements to conform such statements to actual results or to changes in Taseko's expectations except as otherwise required by applicable law.
Additional Financial Information
Additional information regarding Taseko is available in the audited consolidated financial statements, together with the auditor's report thereon, and MD&A for the Company for the year ended December 31, 2024. The financial statements are available for review on the System for Electronic Document Analysis and Retrieval ("SEDAR+") website at www.sedarplus.ca. All financial information in this AIF is prepared in accordance with International Financial Reporting Standards ("IFRS") as issued by the International Accounting Standards Board and expressed in Canadian dollars.
Non-GAAP Performance Measures
This AIF may include the following non-GAAP performance measures: (i) total operating costs and site operating costs, net of by-product credits; (ii) total site costs; (iii) adjusted net income (loss) and adjusted EPS; (iv) adjusted EBITDA; and (v) earnings from mining operations before depletion and amortization; and (vi) site operating costs per ton milled. These measures may differ from those used by, and may not be comparable to such measures as reported by, other issuers. The Company believes that these measures are commonly used by certain investors, in conjunction with conventional IFRS measures, to enhance their understanding of the Company's performance. These measures have been derived from the Company's financial statements and applied on a consistent basis. See "Non-GAAP Performance Measures" in our MD&A for the year ended December 31, 2024 for a reconciliation of these measures to the most directly comparable IFRS measure.
Currency and Metric Equivalents
The Company's accounts are maintained in Canadian dollars and all dollar amounts herein are expressed in Canadian dollars unless otherwise indicated.
- 7 -
The following factors for converting Imperial measurements into metric equivalents are provided:
|
To Convert from Imperial |
To Metric |
Multiply by |
|
acres |
hectares |
0.405 |
|
feet |
metres |
0.305 |
|
miles |
kilometres |
1.609 |
|
tons (2,000 pounds) |
tonnes |
0.907 |
|
ounces (troy)/ton |
grams/tonne |
34.286 |
Abbreviations
In this AIF, the following capitalized terms have the defined meanings set forth below:
|
2024 MD&A |
Our Management's Discussion and Analysis for the year ended December 31, 2024 dated February 19, 2025. |
|
ASCu |
The weight percentage of copper per unit weight of rock that is readily acid soluble, including native copper. |
|
ADEQ |
Arizona Department of Environmental Quality. |
|
APP and TAPP |
Aquifer Protection Permit and Temporary Aquifer Protection Permit. |
|
BC EAO |
British Columbia Environmental Assessment Office |
|
Cariboo |
Cariboo Copper Corporation |
|
Common Shares |
The Company's common shares without par value, being the only class or kind of the Company's authorized capital. |
|
Carbonatite Deposit |
Carbonatite deposits are igneous rocks largely consisting of the carbonate minerals calcite and dolomite, which contain the niobium mineral pyrochlore, rare earth minerals or copper sulphide minerals. |
|
Concentrator |
A type of mineral processing facility that converts raw ore from the mine into a metal concentrate that can then be sold to a smelter for further processing. |
|
Curis |
Curis Holdings (Canada) Ltd. |
|
EA |
An environmental assessment of a mineral project. |
|
EPA |
U.S. Environmental Protection Agency. |
- 8 -
|
Epithermal Deposit |
A mineral deposit formed at low temperature (50 to 200°C), usually within one kilometre of the earth's surface, often as structurally controlled veins. |
|
Florence Copper Technical Report |
The current technical report for the Florence Copper entitled "NI 43-101 Technical Report - Florence Copper Project, Pinal County, Arizona " dated March 30, 2023 and filed on www.sedarplus.ca under Taseko's profile. |
|
Florence Holdings |
Florence Holdings Inc. |
|
Florence Copper |
The Florence Copper Project, a 100% owned ISCR copper mine under construction by the Company in Florence, Arizona |
|
Flotation |
Flotation is a method of mineral separation whereby, after crushing and grinding ore, froth created in a slurry by a variety of reagents causes some finely crushed minerals to float to the surface where they are skimmed off. |
|
Gibraltar |
The Gibraltar Mine, a 100% owned open-pit copper mine located near Williams Lake, British Columbia. |
|
Gibraltar Mines |
Gibraltar Mines Ltd. |
|
Gibraltar Technical Report |
The current technical report entitled "Technical Report on the Mineral Reserve Update at the Gibraltar Mine" dated March 30, 2022, prepared under the supervision of Richard Weymark, P.Eng., MBA, filed on Taseko's profile at www.sedarplus.ca. |
|
IAAC |
Impact Assessment Agency of Canada. |
|
IFRS |
International Financial Reporting Standards as issued by the International Accounting Standards Board. |
|
ISCR |
In-situ copper recovery. |
|
LSE |
The London Stock Exchange being one of the three stock exchanges (together with the NYSE American and TSX) on which the Common Shares are listed. |
|
Mineral Deposit |
A deposit of mineralization, which may or may not be ore. |
|
Mineral Symbols |
Ag - silver; Au - gold; Cu - copper; Pb - lead; Zn - zinc; Mo - molybdenum; and Nb - niobium. |
|
NSR |
Net smelter return, a general proxy for the gross value of metals derived from concentrates delivered to a smelter for refining. |
- 9 -
|
NYSE American |
The NYSE American, being one of the three stock exchanges (together with the LSE and TSX) on which the Common Shares are listed. |
|
PLS |
Pregnant leach solutions containing copper. |
|
PTF |
The production test facility, a 24-well ISCR operation designed to prove the feasibility of extracting copper at Florence Copper using in-situ mining methods. |
|
Porphyry Deposit |
A type of mineral deposit in which ore minerals are widely disseminated, generally of low grade but large tonnage. |
|
Semi-autogenous Grinding ("SAG") |
SAG mills are essentially autogenous mills, but utilize grinding balls to aid in grinding like in a ball mill. A SAG mill is generally used as a primary or first stage grinding solution. |
|
Solvent Extraction/ Electrowinning ("SX/EW") |
Solvent extraction is the technique of transferring a solute from one solution to another; for example, when copper oxide is dissolved into solution, copper becomes the solute. Electrowinning is the process in which an electric current flow between a pair of electrodes (anode & cathode) in a solution containing metal ions (electrolyte). Metal is deposited on the cathode in accordance with the metal's ability to gain or lose electrons. Since ion deposition is selective, the cathode product is generally high grade and requires little further refining. |
|
Taseko or the Company |
Taseko Mines Limited, including its subsidiaries, unless the context requires otherwise. |
|
TSX |
The Toronto Stock Exchange, being one of the three stock exchanges (together with the LSE and NYSE American) on which the Company's Common Shares are listed. |
|
Yellowhead Copper Technical Report |
The current technical report entitled "Technical Report on the Mineral Reserve Update at the Yellowhead Copper Project" dated January 16, 2020 prepared under the supervision of Richard Weymark, P.Eng., MBA, filed on Taseko's profile at www.sedarplus.ca. |
|
UIC |
Underground Injection Control permit. |
- 10 -
Resource and Reserve Categories (Classifications) Used in this AIF.
The discussion of mineral deposit classifications in this AIF adheres to the resource/reserve definitions and classification criteria developed by the Canadian Institute of Mining, Metallurgy and Petroleum (the "CIM Council") as required reporting standards in Canada and in accordance with Canadian National Instrument 43-101 Standards of Disclosure for Mineral Projects ("NI 43-101"). Estimated mineral resources fall into two broad categories dependent on whether their economic viability has been established and these are namely "resources" (economic viability not established) and "reserves" (viable economic production is feasible). Resources are sub-divided into categories depending on the confidence level of the estimate based on level of detail of sampling and geological understanding of the deposit. The categories, from lowest confidence to highest confidence, are inferred resource, indicated resource and measured resource. Similarly, reserves are sub-divided by order of confidence into probable (lowest) and proven (highest). These classifications can be more particularly described as follows in accordance with the CIM Definition Standards on Mineral Resources and Reserves (the "2014 CIM Standards") adopted by the CIM Council on May 10, 2014:
A "Feasibility Study" is a comprehensive technical and economic study of the selected development option for a mineral project that includes appropriately detailed assessments of applicable modifying factors together with any other relevant operational factors and detailed financial analysis that are necessary to demonstrate, at the time of reporting, that extraction is reasonably justified (economically mineable). The results of the study may reasonably serve as the basis for a final decision by a proponent or financial institution to proceed with, or finance, the development of the project. The confidence level of the study will be higher than that of a pre-feasibility study.
A "Mineral Resource" is a concentration or occurrence of solid material of economic interest in or on the Earth's crust in such form, grade or quality and quantity that there are reasonable prospects for eventual economic extraction. The location, quantity, grade or quality, continuity and other geological characteristics of a Mineral Resource are known, estimated or interpreted from specific geological evidence and knowledge, including sampling.
An "Inferred Mineral Resource" is that part of a Mineral Resource for which quantity and grade or quality are estimated on the basis of limited geological evidence and sampling. Geological evidence is sufficient to imply, but not verify geological, and grade or quality continuity. An Inferred Mineral Resource has a lower level of confidence than that applying to an Indicated Mineral Resource and must not be converted to a Mineral Reserve. It is reasonably expected that the majority of Inferred Mineral Resources could be upgraded to Indicated Mineral Resources with continued exploration.
An "Indicated Mineral Resource" is that part of a Mineral Resource for which quantity, grade or quality, densities, shape and physical characteristics are estimated with sufficient confidence to allow the application of Modifying Factors in sufficient detail to support mine planning and evaluation of the economic viability of the deposit. Geological evidence is derived from adequately detailed and reliable exploration, sampling and testing and is sufficient to assume geological and grade or quality continuity between points of observation. An Indicated Mineral Resource has a lower level of confidence than that applying to a Measured Mineral Resource and may only be converted to a Probable Mineral Reserve.
- 11 -
A "Measured Mineral Resource" is that part of a Mineral Resource for which quantity, grade or quality, densities, shape, and physical characteristics are estimated with confidence sufficient to allow the application of Modifying Factors to support detailed mine planning and final evaluation of the economic viability of the deposit. Geological evidence is derived from detailed and reliable exploration, sampling and testing and is sufficient to confirm geological and grade or quality continuity between points of observation. A Measured Mineral Resource has a higher level of confidence than that applying to either an Indicated Mineral Resource or an Inferred Mineral Resource. It may be converted to a Proven Mineral Reserve or to a Probable Mineral Reserve.
A "Mineral Reserve" is the economically mineable part of a Measured and/or Indicated Mineral Resource. It includes diluting materials and allowances for losses, which may occur when the material is mined or extracted and is defined by studies at Pre-Feasibility or Feasibility level as appropriate that include application of Modifying Factors. Such studies demonstrate that, at the time of reporting, extraction could reasonably be justified. The U.S. Securities and Exchange Commission require permits in hand or their issuance imminent to classify mineralized material as reserves.
A "Pre-Feasibility study" is a comprehensive study of a range of options for the technical and economic viability of a mineral project that has advanced to a stage where a preferred mining method, in the case of underground mining, or the pit configuration, in the case of an open pit, is established and an effective method of mineral processing is determined. It includes a financial analysis based on reasonable assumptions on the modifying factors and the evaluation of any other relevant factors which are sufficient for a Qualified Person, acting reasonably, to determine if all or part of the mineral resource may be converted to a mineral reserve at the time of reporting. A pre-feasibility is at a lower confidence level than a feasibility study.
A "Probable Mineral Reserve" is the economically mineable part of an Indicated Mineral Resource, and in some circumstances, a Measured Mineral Resource. The confidence in the Modifying Factors applying to a Probable Mineral Reserve is lower than that applying to a Proven Mineral Reserve.
A "Proven Mineral Reserve" is the economically mineable part of a Measured Mineral Resource. A Proven Mineral Reserve implies a high degree of confidence in the Modifying Factors.
"Modifying Factors" are considerations used to convert Mineral Resources to Mineral Reserves. These include, but are not restricted to, mining, processing, metallurgical, infrastructure, economic, marketing, legal, environmental, social and governmental factors.
- 12 -
Cautionary Note to United States Investors Concerning Estimates of Reserves and Measured, Indicated and Inferred Resources
The disclosure in this AIF, including the documents incorporated by reference herein, uses terms that comply with reporting standards in Canada in accordance with NI 43-101 and the 2014 CIM Standards. NI 43-101 is a rule developed by the Canadian Securities Administrators that establishes standards for all public disclosure an issuer makes of scientific and technical information concerning mineral projects. Unless otherwise indicated, all reserve and resource estimates contained in or incorporated by reference in this AIF have been prepared in accordance with NI 43-101 and the 2014 CIM Standards.
The U.S. Security and Exchange Commission ("SEC") has adopted amendments to its disclosure rules to modernize the mineral property disclosure requirements for issuers whose securities are registered with the SEC under the U.S. Exchange Act, effective February 25, 2019 (the "SEC Modernization Rules"). The SEC Modernization Rules replaced the historical property disclosure requirements for mining registrants that were included in SEC Industry Guide 7.
The SEC Modernization Rules include the adoption of definitions of terms, which are "substantially similar" to the corresponding terms under the 2014 CIM Standards that are presented above under "Resource and Reserve Categories (Classifications) Used in this AIF".
We are not required to provide disclosure on our mineral properties under the SEC Modernization Rules as we are presently a "foreign issuer" under the U.S. Exchange Act and entitled to file continuous disclosure reports with the SEC under the Multijurisdictional Disclosure System ("MJDS") between Canada and the United States. Accordingly, we are entitled to provide disclosure on our mineral properties in accordance with NI 43-101 disclosure standards and 2014 CIM Standards. However, if we either cease to be a "foreign issuer" or cease to be able to or entitled to file reports under the MJDS, then we will be required to provide disclosure on our mineral properties under the SEC Modernization Rules. Accordingly, United States investors are cautioned that the disclosure that we provide on our mineral properties in this AIF and under our continuous disclosure obligations under the U.S. Exchange Act may be different from the disclosure that we would otherwise be required to provide as a U.S. domestic issuer or a non-MJDS foreign issuer under the SEC Modernization Rules.
United States investors are cautioned that while the above terms under the SEC Modernization Rules are "substantially similar" to 2014 CIM Standards, there are differences in the definitions under the SEC Modernization Rules and the 2014 CIM Standards. Accordingly, there is no assurance any resources and reserves that we may report as "measured mineral resources", "indicated mineral resources" and "inferred mineral resources" and "proven mineral reserves" and "probable mineral reserves" under NI 43-101 would be the same had we prepared these estimates under the standards adopted under the SEC Modernization Rules.
United States investors are also cautioned that while the SEC now recognizes "measured mineral resources", "indicated mineral resources" and "inferred mineral resources", investors should not assume that any part or all of the mineral deposits in these categories will ever be converted into a higher category of mineral resources or into mineral reserves. Mineralization described by these terms has a great amount of uncertainty as to their existence, and great uncertainty as to their economic and legal feasibility. Accordingly, investors are cautioned not to assume that any "measured mineral resources", "indicated mineral resources", or "inferred mineral resources" that we report in this AIF are or will be economically or legally mineable.
- 13 -
Further, "inferred resources" have a great amount of uncertainty as to their existence and as to whether they can be mined legally or economically. Therefore, United States investors are also cautioned not to assume that all or any part of the inferred resources exist. In accordance with Canadian rules, estimates of "inferred mineral resources" cannot form the basis of feasibility or other economic studies, except in limited circumstances where permitted under NI 43-101.
For the above reasons, information contained in this AIF and the documents incorporated by reference herein containing descriptions of our mineral deposits may not be comparable to similar information made public by U.S. companies subject to the reporting and disclosure requirements under the United States federal securities laws and the rules and regulations thereunder.
Corporate Structure
Taseko Mines Limited was incorporated on April 15, 1966, pursuant to the Company Act (British Columbia). This corporate legislation was superseded in 2004 by the British Columbia Business Corporations Act which is now the corporate law statute that governs us. Our registered office is located at Suite 1500, 1055 West Georgia Street, Vancouver, British Columbia, V6E 4N7, and our head office is located at Suite 1200, 1040 West Georgia Street, Vancouver, British Columbia, V6E 4H1.
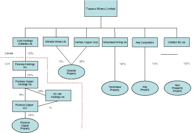
The following is a list of the Company's principal subsidiaries:
| Subsidiary | Jurisdiction of Incorporation | Ownership |
| Gibraltar Mines Ltd. 1 | British Columbia | 100% |
| Cariboo Copper Corporation 2 | British Columbia | 100% |
| Curis Holdings (Canada) Ltd. 3 | British Columbia | 100% |
| Florence Holdings Inc. 3 | Nevada, USA | 100% |
| Florence Copper Holdings Inc. 3 | Nevada, USA | 100% |
| FC-ISR Holdings Inc. 3 | Nevada, USA | 100% |
| Florence Copper LLC 3 | Nevada, USA | 100% |
| Yellowhead Mining Inc. | British Columbia | 100% |
| Aley Corporation | Canada | 100% |
1. Taseko owns 100% of Gibraltar Mines Ltd., which owns 75% of the Gibraltar Joint Venture.
2. Taseko owns 100% of Cariboo Copper Corporation, which owns 25% of the Gibraltar Joint Venture. Taseko acquired 50% share ownership of Cariboo Copper Corporation on March 15, 2023 and acquired the remaining 50% on March 25, 2024.
3. Taseko owns 100% of Curis Holdings (Canada) Ltd., which owns 100% of Florence Holdings Inc., which owns 100% of Florence Copper Holdings Inc., which owns 99% of Florence Copper LLC and 100% of FC-ISR Holdings Inc. (which holds the remaining 1% of Florence Copper LLC).
- 14 -

Gibraltar Joint Venture
On March 31, 2010, we established an unincorporated joint venture ("JV") between Gibraltar Mines, and Cariboo over the Gibraltar copper and molybdenum mine (the "Gibraltar Mine" or "Gibraltar"), whereby Cariboo acquired a 25% interest in the Gibraltar Mine and we retained a 75% interest with Gibraltar Mines. Under the related Joint Venture Formation Agreement ("JVFA"), the Company contributed to the Joint Venture substantially all assets and obligations pertaining to the Gibraltar Mine, and Cariboo paid the Company $187 million to obtain its 25% interest in the JV. Gibraltar Mines continued to be the operator of the Gibraltar Mine under the Joint Venture Operating Agreement (the "JVOA") which is filed at www.sedarplus.ca. Cariboo was originally owned by a Japanese consortium jointly owned by Sojitz Corporation ("Sojitz") (50%), Dowa Metals & Mining Co., Ltd. ("Dowa") (25%) and Furukawa Co., Ltd. ("Furukawa") (25%).
On March 15, 2023, the Company acquired Sojitz Corporation's 50% interest in Cariboo giving Taseko a further 12.5% indirect interest in Gibraltar, bringing its total effective interest to 87.5%. On March 25, 2024, the Company purchased the remaining 50% interest in Cariboo from Dowa and Furukawa, bringing its total interest in Cariboo to 100% and therefore its total effective interest in Gibraltar to 100%.
- 15 -
Taseko's Business
Taseko is a British Columbia incorporated copper mining company, headquartered in Vancouver, Canada, and listed on the TSX, the NYSE American and the LSE.
Our principal operating asset is our wholly-owned Gibraltar Mine, a large copper mine located in central British Columbia. We are also currently constructing our 100% owned Florence Copper Project in Arizona, which is expected to commence copper production in the fourth quarter of 2025. Florence Copper is expected to be a low-cost copper producer and one of the greenest sources of copper globally. In addition, we have several wholly-owned advanced-stage development projects. The location of our properties in British Columbia, Canada, and the Florence Copper property in Arizona, United States are shown in the map below.
Taseko's mineral properties are summarized in the table below.
|
Project/Mine |
Ownership |
Location |
Principal Mineralization |
|
Gibraltar Mine |
100% |
British Columbia |
Copper/ Molybdenum/ Silver |
|
Florence Copper |
100% |
Arizona, USA |
Copper |
|
Yellowhead |
100% |
British Columbia |
Copper/ Gold/ Silver |
|
New Prosperity |
100% |
British Columbia |
Copper/ Gold |
|
Aley |
100% |
British Columbia |
Niobium |
- 16 -
The map below highlights the location of our mineral properties:
Figure 1: Location of Taseko's Properties

Gibraltar
Gibraltar produced 106 million pounds of copper and 1.4 million pounds of molybdenum in 2024. Gibraltar has an expected mine life of at least 20 years remaining based on Proven and Probable Sulphide Mineral Reserves of 616 million tons at a grade of 0.25% copper as of December 31, 2024.
Between 2006 and 2013, we invested over C$800 million to expand and modernize the mine and original ore concentrator, add a second ore concentrator and make other production improvements at the Gibraltar Mine. Following this period of investment and mine expansion, Gibraltar has achieved a stable level of operations with an ore processing capacity of 85,000 tons per day, which makes Gibraltar the second largest open pit copper mine in Canada.
Going forward, our focus is on continued stable operations at Gibraltar with further improvements to operating practices to reduce unit costs. Average annual copper production over the remaining mine life is expected to be approximately 130 million pounds.
- 17 -
Florence Copper
Florence Copper is currently under construction with first copper production targeted before the end of 2025. The commercial operation at Florence Copper will have a production capacity of 85 million pounds of copper annually over a 22-year mine life, and is expected to be in the lowest quartile of producers on the global copper cost curve based on current operating cost projections. Construction of the commercial facility commenced in January 2024, following the issuance of the final UIC by the EPA in October 2023. With construction activities advancing on schedule, the project was 56% complete at the end of 2024.
Florence Copper production will utilize ISCR to produce a high-quality copper cathode. Since 2018, we have operated a Production Test Facility ("PTF") at the Florence Copper site which has successfully demonstrated the ISCR process. Over one million pounds of copper cathode were produced and sold from the PTF operation during its 18-month production phase, and the results of the PTF test work were incorporated into an updated technical report published in March 2023.
The Company acquired Florence Copper in 2014 for US$70 million and has invested over US$520 million in the project up to December 31, 2024. As of March 15, 2023, the estimated cost to complete construction of the commercial ISCR facility at Florence Copper was approximately US$232 million (as documented in the 2023 Florence Copper Technical Report). Total costs are expected to be 10% to 15% higher than that estimate.
The Company has closed several Florence Copper project level financings to fund initial commercial facility construction costs. The Company received the four deposits of US$10 million from the US$50 million copper stream transaction with Mitsui & Co. (U.S.A.) Inc. ("Mitsui") during fiscal 2024. The final deposit of US$10 million was received in January 2025.
As of December 31, 2024, the Company has available liquidity of $331 million (including cash and equivalents and an undrawn Credit Facility of US$110 million). Details of our available liquidity and the committed financing facilities for Florence Copper are provided in the discussion below under "Description of Capital Structure - Indebtedness and Other Financing Arrangements - Florence Copper" and in our 2024 MD&A.
Other Development Projects
Our other development projects ("Other Development Projects") include the Yellowhead copper project (the "Yellowhead Project"), the New Prosperity gold and copper project (the "New Prosperity Project") and the Aley niobium project (the "Aley Project").
The Company has engaged with the BC EAO and IAAC with respect to the Yellowhead Project. The Yellowhead Project is expected to be subject to review under the BC Environmental Assessment Act and federal Impact Assessment Act and is also undergoing an Indigenous-led Assessment Process with the Simpcw First Nation.
The New Prosperity Project and Aley Project both represent longer-term growth options for the Company.
- 18 -
Business Strategy
Taseko's strategy has been to grow the Company to become a North America focused multi-asset copper producer. We have utilized the cash flow from Gibraltar to acquire and develop a pipeline of large-scale, high-quality, advanced-stage mineral projects located in stable jurisdictions, which we believe will generate long-term shareholder value. Our mineral projects are located in British Columbia and Arizona and are primarily focused on copper, but also contain other metals including molybdenum, silver, gold and niobium. Our main focus in the near term is successfully executing on the construction of Florence Copper.
Development of Taseko's Business Over the Past Three Years
The following is a summary of the development of Taseko's business over the last three financial years:
2022
During 2022, Gibraltar produced 97 million pounds of copper and 1.1 million pounds of molybdenum and realized an average copper price of US$3.96 per pound.
In March 2022, Taseko announced a new 706 million ton proven and probable sulphide reserve for the Gibraltar Mine, a 40% increase as of December 31, 2021. The new reserve estimate allows for a significant extension of the mine life to 23 years with total recoverable metal of 3.0 billion pounds of copper and 53 million pounds of molybdenum.
In August 2022, the EPA publicly issued a draft UIC permit for Florence Copper. On September 15, 2022, the EPA held a virtual public hearing for the draft UIC permit. Twenty-seven participants provided comments at the hearing, each supporting the project and calling for a final UIC permit to be issued. The EPA public comment period concluded on September 29, 2022, and over 98% of written comments were supportive of the project.
On December 20, 2022, Taseko signed agreements with Mitsui to form a strategic partnership to develop Florence Copper.
2023
During 2023, Gibraltar produced 123 million pounds of copper and 1.2 million pounds of molybdenum and realized an average copper price of US$3.84 per pound.
In February 2023, the Company entered into an agreement to extend the maturity date of the Credit Facility by an additional year to July 2026, and also increased the total Credit Facility size to US$80 million.
On March 15, 2023, Taseko acquired 50% of Cariboo increasing its effective interest from 75% to 87.5% in the Gibraltar Mine.
- 19 -
On March 30, 2023, Taseko filed a new technical report entitled "NI 43-101 Technical Report - Florence Copper Project, Pinal County, Arizona " dated March 30, 2023 on SEDAR+. The Florence Copper Technical Report was prepared in accordance with NI 43-101 and incorporates updated capital and operating costs for the commercial production facility and refinements made to the operating models, based on the PTF.
In September 2023, the EPA issued the final UIC permit for Florence Copper and the permit became effective on October 31, 2023. The Company has all key permits in place and construction of the commercial production facility at Florence is underway.
In the fourth quarter of 2023, the Company closed the first Florence Copper Project debt facility with Banc of America for gross proceeds of US$25 million, secured against the SX/EW plant and other equipment.
2024
During 2024, Gibraltar produced 106 million pounds of copper and 1.4 million pounds of molybdenum and realized an average copper price of US$4.17 per pound.
In January 2024, the Company commenced construction of the commercial production facility at the Florence Copper. With construction activities advancing on schedule throughout the year, the project reached 56% completion at the end of 2024.
On January 15, 2024, the Company signed definitive agreements with Taurus pursuant to which it received US$50 million from Taurus in exchange for a perpetual gross revenue royalty interest in Florence Copper. See "Description of Capital Structure - Taurus Royalty Agreement"
During 2024, the Company received the first four US$10 million instalments from the US$50 million copper stream transaction with Mitsui, with the final US$10 million instalment received in January 2025. See "Description of Capital Structure - Mitsui Stream Agreement"
On March 25, 2024, Taseko acquired the remaining 50% of Cariboo increasing its effective interest from 87.5% to 100% in the Gibraltar Mine.
On April 23, 2024, the Company completed an offering of US$500 million aggregate principal amount of senior secured notes (the "2030 Secured Notes"). The 2030 Secured Notes mature on May 15, 2030 and bear interest at an annual rate of 8.25%, payable semi-annually. The majority of the proceeds were used to redeem the outstanding US$400 million 7% senior secured notes due on February 15, 2026 (the "2026 Notes"). The remaining proceeds, net of transaction costs, call premium and accrued interest, of approximately $110 million (US$81 million) were available for capital expenditures, including for Florence Copper and Gibraltar, working capital and for general corporate purposes.
On November 6, 2024, the Company entered into an agreement to extend the maturity date of the Credit Facility from July 2026 to November 2027, and also increased the total Credit Facility size from US$80 million to US$110 million.
- 20 -
In December 2024, the Company closed a transaction with Osisko Gold Royalties, amending the Gibraltar silver stream agreement and increasing the attributable silver percentage from 87.5% to 100% in exchange for an additional cash payment of US$12.7 million.
2024 marked 20 years of continuous operations at the Gibraltar Mine since restarting in 2004. Since acquiring the mine in 1999, Taseko has invested significantly in the expansion, modernization, and ongoing maintenance of the mine. In recognition of Gibraltar's 20-year operating milestone, the Company released an economic impact study quantifying the mine's regional, provincial, and national economic contributions. The full report is available on the Company's website at www.tasekomines.com/_resources/reports/Economic-Impact-Report.pdf.
Competitive Conditions
Copper prices are currently around US$4.48 per pound, compared to US$3.95 per pound as at December 31, 2024. The US copper market is expected to see significant stockpiling, with a recent significant premium on the Comex price compared to the LME price. Tight supply conditions are expected to continue due to few available sources of new primary copper supply capacity and growing demand trends primarily for electrification, energy transition, and overall industrial activity. Smelter treatment and refining charges remain historically low, including spot rates at negative rates. Such conditions indicate a shortfall of concentrate supply and potential shortages of copper metal may persist, which could lead to higher copper prices going forward.
Electrification and the focus on government investment in construction and infrastructure including initiatives focused on the renewable energy, are inherently copper intensive and support higher copper prices in the longer term. These factors continue to provide unprecedented catalysts for higher copper prices in the future as new mine supply lags growth in copper demand.
Approximately 7% of the Company’s revenue is made up of molybdenum sales and Connector pit ore is anticipated to provide higher molybdenum grades and therefore production in the coming years. During the fourth quarter of 2024, the average molybdenum price was US$21.71 per pound and is currently around US$20.05 per pound. Continued strong demand from the energy sector has boosted demand for alloyed steel products, in addition to growing demand from the renewables and military sectors. The Company’s sales agreements specify molybdenum pricing based on the published Platts Metals reports.
Approximately 80% of the Gibraltar Mine's costs are Canadian dollar denominated and therefore, fluctuations in the Canadian/U.S. dollar exchange rate can have a significant effect on the Company's financial results.
- 21 -
Environmental Protection Requirements
Taseko's mining and project development activities in Canada are subject to various levels of Canadian federal and British Columbia provincial laws and regulations relating to the protection of the environment. Similarly, Florence Copper is subject to various levels of U.S. federal and Arizona state laws and regulations relating to protection of the environment. The process for obtaining necessary permits for development and construction of mineral projects can take many years to complete. All of the jurisdictions include requirements for closure and reclamation of mining properties as part of their regulatory framework.
Employees
The Company had the following employees and contractors as at December 31, 2024:
|
Location |
Full-time Salaried |
Hourly |
Contractors |
|
Vancouver, BC, Canada |
32 |
- |
1 |
|
McLeese Lake, BC, Canada |
179 |
549 |
5 |
|
Florence, Arizona, USA |
45 |
31 |
- |
|
Total |
256 |
580 |
6 |
In June 2024, the Company negotiated a new collective agreement with the unionized employees at Gibraltar. The new agreement will be in place until May 2027 and replaced the previous agreement, which expired in May 2024.
Sustainability
The safety, health and well-being of our workers and their families is of key importance to Taseko. Taseko places a high priority on the continuous improvement of performance in the areas of employee health and safety at the workplace and protection of the environment.
Our annual Sustainability Report is available on the Company's website at www.tasekomines.com/sustainability/overview.
Taseko recognizes that responsible environmental management is critical to our success and has committed that it will:
- 22 -
The same priority on health, safety, and environmental performance, as well as the methods and culture at Gibraltar are being implemented at Florence Copper as it advances construction and nears commercial production later this year.
Taseko's 2024 Sustainability Report will be published in the second quarter of 2025.
Mineral Properties
Our material properties are Gibraltar and Florence Copper. Information regarding Gibraltar, Florence Copper and Yellowhead Copper Project is based on current technical reports available on SEDAR+, as updated by the Company's Vice President Engineering, Richard Weymark, P.Eng., MBA (in respect of the Gibraltar Mine, Florence Copper, and Yellowhead Copper Project), Vice President Capital Projects, Robert Rotzinger, P.Eng. (in respect of Florence Copper) and Chief Operating Officer, Richard Tremblay, P.Eng., MBA (in respect of Florence Copper).
Information on our properties as of a date subsequent to the date of the referenced technical reports as well as information regarding our other projects, the New Prosperity Project and the Aley Project, has been prepared by Richard Weymark.
Gibraltar Mine
Unless stated otherwise, information of a technical or scientific nature related to Gibraltar is summarized or extracted from the Gibraltar Technical Report and updated with production and development results since that time. Mr. Weymark is employed by the Company as Vice President Engineering and is a Qualified Person as defined by Canadian securities regulatory instrument NI 43-101.
Project Description, Location, and Access
The Gibraltar open pit mine and related facilities are located 65 kms north of the City of Williams Lake and are centered at latitude 52o 30'N and longitude 122o 16'W in the Cariboo Mining Division. Williams Lake is approximately 590 kms north of Vancouver, British Columbia.
Access to the Gibraltar Mine from Williams Lake is 45 kms via Highway 97 to McLeese Lake, and then 20 kms by paved road to the mine site.
- 23 -
The Gibraltar Mine property consists of 252 tenures held as summarized in Table 1 below.
Table 1: Mineral Tenures - Gibraltar Mine
|
Tenure Type |
Number |
Area (ha) |
|
Leases |
32 |
2,275 |
|
Claims |
215 |
21,425 |
|
Optioned Claims |
5 |
2,888 |
|
Total |
252 |
26,588 |
There are 32 mining leases at the Gibraltar Mine which are valid until at least June 2027 as long as rental fees, which are due on an annual basis, are paid. Rights to use the surface accompany each mining lease. There are 215 claims included in the Gibraltar property tenure package all of which are due to expire in January 2030 or later. Taseko intends to renew the leases prior to their expiry and continue to maintain the claims.
There are several land parcels for which surface rights were purchased outright. There is one fee simple lot at the Gibraltar Mine on which the plant site is located and annual taxes are paid. In addition, the Gibraltar Mine holds three other land parcels.
In December 2020, Gibraltar Mines entered into an option agreement, amended in May 2023, granting Gibraltar the exclusive right and option to acquire a 100% title and interest in five additional mineral claims covering 2,888 hectares which are located northeast of the Gibraltar Mine. In order to acquire a 100% interest in the five optioned mineral claims described above, Gibraltar Mines Ltd. is required to perform certain exploration activity on the claims and make cumulative payments of $270,000 by December 2025. Milestone payments of $200,000 are required upon completion of a NI 43-101 mineral resource and $500,000 in the event of a production decision on the relevant claims. Upon production from the claims, they are subject to a 2% NSR royalty which could be reduced to 0.5% NSR in exchange for a one-time payment of $3 million. None of the Gibraltar Mineral Resources and Reserves are contained within the optioned claims.
In 2017, Gibraltar entered into a silver stream with Osisko Gold Royalties Ltd. ("Osisko"), pursuant to which Gibraltar received an upfront cash deposit payment of US$33 million for 75% of Gibraltar's payable silver production until 5.9 million ounces have been delivered ("Osisko Silver Sale Agreement"). After that threshold has been met, 26.25% of all future payable silver production from Gibraltar would be delivered to Osisko. In addition to the initial deposit, Gibraltar received cash payments for silver sales to Osisko, based on a market-based price, up to US$2.75 per ounce. The Osisko Silver Sale Agreement does not impose any minimum delivery obligations.
- 24 -
On April 24, 2020, Gibraltar entered into an amendment to its silver stream with Osisko and received $8.5 million in exchange for reducing the delivery price of silver from US$2.75 per ounce to nil. On June 28, 2023, Gibraltar entered into a second amendment to its silver stream with Osisko and received US$10.3 million in exchange for an increase of the payable silver from 75% to 87.5% and increasing the threshold delivery amount of silver from 5.9 million ounces up to 6,254,400 ounces. After that threshold has been met, 30.625% of all future payable silver production from Gibraltar will be delivered to Osisko.
On December 20, 2024, the Company further amended the silver stream with Osisko and received US$12.7 million for the sale of an equivalent amount of its 100% share of Gibraltar payable silver production until 6,811,603 ounces of silver have been delivered to Osisko. After that threshold has been met, 35% of all future payable silver production from Gibraltar will be delivered to Osisko.
Taseko commenced silver deliveries to Osisko under the amended agreement in January 2025 and expects to have delivered 6.8 million ounces by approximately 2044. The Gibraltar property is not subject to any other royalties, back-in rights, payments or encumbrances.
There are no significant factors or risks that might affect access, title or ability to perform work on the property.
History
In 1964, Gibraltar acquired a group of claims in the McLeese Lake area from Malabar Mining Co. Ltd.
Canadian Exploration Limited ("Canex"), at that time a wholly-owned subsidiary of Placer Development ("Placer"), and Duval Corporation ("Duval") had also been exploring on claims known as the Pollyanna Group which they had acquired adjacent to Gibraltar's claims. In 1969 Canex and Duval optioned the Gibraltar property. In 1970 Canex acquired Duval's remaining interest to hold both properties.
Placer began construction of the mine in October 1970. The concentrator commenced production in March 1972 and was fully operational by April 1972. A cathode copper plant with an annual capacity of 10 million pounds of market-ready copper metal began operation in October 1986.
In October 1996, Westmin Resources Limited ("Westmin") acquired 100% control of Gibraltar and in December 1997, Boliden Westmin (Canada) Limited ("Boliden") acquired Westmin. In March 1998, Boliden announced that it would cease mining operations at the Gibraltar Mine at the end of 1998.
In July 1999, Taseko's subsidiary, Gibraltar Mines Ltd., purchased the Gibraltar Mine assets from Boliden and certain of its affiliates, including all mineral interests, mining and processing equipment and facilities, and assumed responsibility for reclamation obligations.
From 1999 to 2004, Taseko geologists and engineers sought to better define known resources and explored for additional mineralized material. The on-site staff completed on-going reclamation work and maintained the Gibraltar Mine for re-start. Operating and environmental permits were kept in good standing. The mine re-opened in October 2004.
- 25 -
Gibraltar has been owned and operated as an unincorporated joint venture between Taseko and Cariboo since March 31, 2010. The Company's wholly-owned subsidiaries, Gibraltar Mines Ltd. and Cariboo hold 75% and 25% beneficial interests in the Joint Venture, respectively.
Gibraltar increased design mill capacity to 55,000 tons per day ("tpd") in 2011. Gibraltar further increased design mill capacity to 85,000 tpd in 2013 through installation of an independent second concentrator. Additionally, a stand-alone molybdenum separation plant was concurrently constructed.
Total production since 1972 is 794 million tons of ore producing 3,901 million pounds of copper in concentrate, 102 million pounds of cathode copper and 48 million pounds of molybdenum.
Geological Setting, Mineralization, and Deposit Types
The Gibraltar open pit mine is a calc-alkalic porphyry copper-molybdenum deposit entirely hosted by the Late Triassic Granite Mountain batholith, a component of the Quesnel volcanic arc terrane. The Granite Mountain batholith is a composite body consisting of three major phases: Border Phase diorite, Mine Phase tonalite, and Granite Mountain trondhjemite. Mineralization occurs predominantly in the Mine Phase tonalite. Contacts between the major phases are gradational over widths ranging from two metres to several hundred metres.
There are currently five defined mineralized zones on the Gibraltar Mine property. They are the Granite, Pollyanna, Connector, Gibraltar, and Extension zones. They occur in a broad zone of shearing and alteration.
Two major ore structure orientations have been recognized; the Sunset and Granite Creek systems. Ore host structures of the Sunset system are mainly shear zones, with minor development of stockworks and associated foliation lamellae whereas oriented stockworks with associated pervasive foliation lamellae predominate in the Granite Creek system.
Copper ore at Gibraltar typically occurs in potassic and ankerites hydrothermal mineral assemblages, as predominantly disseminated and vein-hosted chalcopyrite mineralization. Pyrite and chalcopyrite are the principal primary sulphide minerals. Small concentrations of other sulphides are present in the Gibraltar ores with molybdenite being a minor but economically important associate of chalcopyrite in the Pollyanna, Granite, and Connector deposits.
Exploration
A property-scale Induced Polarization ("IP") geophysical survey was designed and initiated in August 2000. Field activities included 237 kms of line cutting and some 220 kms of IP survey. Several deposit scale anomalies external to current reserves were identified and drill tested in 2003.
In 2011, Gibraltar Mines had an airborne Z-Axis Tipper electromagnetic and magnetic ("ZTEM") survey flown over its then existing claims surrounding the Gibraltar Mine. A total of some 690 line kms of ZTEM data was collected.
- 26 -
In 2015, a ground magnetometer survey was performed over 36.6 line kms on four mineral claims.
In 2017, two geophysical surveys were conducted over the Gibraltar NW area by Walcott & Associates. The first consisted of an airborne magnetics survey flown over the property. The survey covered a total of 346 line-km flown along northeast orientated lines at 100 m spacings. The second survey consisted of a ground IP survey that covered a total of 41.5 line-km along 11 northeasterly orientated lines with spacing between 200 and 400 metres. The collected data was used to target a diamond drill program which consisted of two exploration diamond drill holes totaling 3,941 ft (1,201.4 m) in the area northwest of the current Extension Resource.
In 2021, a program targeting the porphyry core with deep-penetrating geophysical surveys was conducted using 23.7 line-km of IP and 27.1 km of magnetotelluric surveys on four lines. The survey was extended with 19.7 line-km on four lines of follow-up IP to better define anomalies in the Copper King North area for the purpose of drill targeting. This program was augmented by the collection of 1,201 soil samples on a 400 m by 50 m grid. Six exploration drill holes were also completed in 2021 three holes in the CKN area on geophysical and geochemical anomalies, two holes in the Gunn area, and one hole in the 98 Oxide area, for a total of 7,998 feet.
In 2022, a 122 line-km ground IP geophysical survey was conducted over 47 lines to fill in gaps of previous IP surveys. 3D inversions of this survey and previous geophysical surveys were used to target four holes totaling 3,164 ft at the Cuisson Lake, Southeast (SE) and Gunn Zone targets.
In 2023, two diamond drill holes totaling 2,976 ft were completed at the Gunn Zone target to test conductivity-chargeability anomalies the southeast margin of the Gibraltar Mine. In addition, a 12-line-km ground IP geophysical survey was conducted at the CKN target, along with a 13 km2 drone lidar survey and a two-day geological mapping and rock sampling program. The CKN exploration activities were focused on characterizing three intrusive phases belonging to the Burgess Creek Intrusive Complex.
Drilling
Extensive drilling has taken place on the Gibraltar Mine property totaling 1.6 million feet in 2,605 drill holes. The sampling and assaying component of this drilling provide critical support for the mineral resource and reserve estimates. In addition, drilling provides significant geological, geotechnical, hydrogeological and metallurgical information for planning and is important for mine production and water management.
A variety of drilling methods have been used over the years with NQ size core being the dominant type. Other methods include HQ sized core, percussion, and rotary air blast (RAB). Additional details on the drilling activities from 1965 through 2021 are discussed in the Gibraltar Technical Report.
In 2022, four exploration drill holes totaling 3,164 ft were completed to test magnetic-conductive anomalies at three targets surrounding the Gibraltar Mine, including the Cuisson Lake Zone, Southeast Zone and Gunn Zone. In addition, an infill drilling program consisting of 22 holes totaling 14,511 ft was carried out, where 9,389 ft were drilled at the Connector pit and 5,122 ft at the Gibraltar pit. In addition, three water monitoring wells totaling 3,200 ft were drilled at the Pollyanna and Gibraltar pits.
- 27 -
In 2023, two exploration drill holes totaling 2,976 ft were completed at the Gunn Zone. In addition, an infill drill program consisting of 24 holes totaling 17,015 ft was completed at the Gibraltar Mine, where 13 holes totalling 11,535 feet were diamond drill core samples and 11 were rotary air blast (RAB) holes totaling 5,480 feet.
In 2024, 24 holes were drilled in the Connector Pit and Gibraltar Pit areas including 17,977 feet of diamond drill core from 16 holes and 2,810 feet of rotary air blast drilling in 8 holes. The program consisted of 12 infill holes, 7 hydrogeological holes and 5 multipurpose holes.
Drilling performed on the property is summarized in Table 2.
Table 2: Drilling Activity by Year
| Year | # of Drill Holes | Length (feet) |
| 1965-1998 | 1,368 | 685,276 |
| 1999-2020 | 1,136 | 865,211 |
| 2021 | 22 | 20,148 |
| 2022 | 29 | 20,875 |
| 2023 | 26 | 19,991 |
| 2024 | 24 | 20,787 |
| Total | 2,605 | 1,632,288 |
Sampling, Analysis, and Data Verification
Over 144,000 samples have been taken for total copper analysis from drilling at Gibraltar since 1965. About 93% of these samples were also assayed for molybdenum and 51% for acid soluble copper. Essentially all rock drilled and recovered is sampled in 10 ft intervals. Unconsolidated overburden material, where it exists, is generally not recovered by core drilling and therefore not usually sampled.
From discovery in 1965 through mine start-up in 1971, and since mine re-start in 2004, 89% of the assays on exploration drill samples have been performed by reputable, independent third-party analytical laboratories. Mine laboratory personnel performed all exploration drill core sample analyses from 1979 to 1998 and in 2003, and on all rotary air blast percussion holes drilled between 2009 and 2023.
Well-documented sample preparation, security and analytical procedures used on the Gibraltar drill programs since 1999 have been carried out in an appropriate manner consistent with common industry practice. The results are supported by many years of mine production. A significant amount of due diligence and analytical quality assurance and quality control ("QA/QC") for copper and molybdenum has been completed on the samples that were used in the current mineral resource/reserve estimate. No significant factors of drilling, sampling, or recovery that impact the accuracy and reliability of the analytical results were observed. The quality of the work performed on the digital database provides confidence that it is of good quality and acceptable for use in geological and resource modeling of the Gibraltar deposits.
- 28 -
The survey accuracy of the Gibraltar drill holes is acceptable, and they have been used to guide mining activities for many years. Details of sample preparation, assay laboratories, security, and data verification used in the Gibraltar drill hole sampling and analytical programs is documented in the Gibraltar Technical Report. Sample preparation, security and data verification protocols since the Gibraltar Technical Report continue to apply these same robust procedures including the use of included control samples for QA/QC monitoring.
Mineral Processing and Metallurgical Testing
Sulphide ore from the Gibraltar deposits has been processed on-site since 1972 and run of mine oxide ore has been leached since 1986. The current mineral reserves are contained within zones which have been significantly mined, with the exception of the Extension Zone. Metallurgical testing associated with the Extension Zone returned results consistent with the rest of the mineralized zones.
The basis for predictions of copper concentrate flotation recovery is plant performance data from both of the existing concentrators based on sulphide and oxide content. Copper recovery is expected to average 85% over the remaining operating period of the reserves.
Predictions of recoverable pounds of molybdenum from the reserve have been informed by historic test work and plant production data. The overall molybdenum recovery is predicted to be 50% for the remaining reserves.
The basis of the predictions of copper cathode produced from heap leaching and subsequent solvent extraction is based on an economic assessment of recoverable copper using a kinetic leach curve developed from historic production data in conjunction with the copper oxide ore release schedule from the mine plan. It is predicted that approximately 50% of placed oxide copper mass in the reserve is economically recoverable to cathode.
Mineral Resource and Mineral Reserve Estimates
The Gibraltar Mine mineral resources and reserves as of December 31, 2021 are documented in the Gibraltar Technical Report and have been depleted to reflect mining from 2022 through 2024.
- 29 -
The reserve estimate uses long-term metal prices of US$3.05/lb for copper and US$12.00/lb for molybdenum and a foreign exchange rate of C$1.00=US$0.80.
The proven and probable sulphide reserves as of December 31, 2024, are tabulated in Table 3 below.
Table 3: Gibraltar Mine Sulphide Mineral Reserves as of December 31, 2024 at 0.15% Copper Cut-off
|
Pit |
Category |
Tons (millions) |
Cu (%) |
Mo (%) |
|
Pollyanna |
Proven |
91 |
0.24 |
0.008 |
|
|
Probable |
26 |
0.21 |
0.007 |
|
|
Subtotal |
117 |
0.23 |
0.008 |
|
Connector |
Proven |
142 |
0.25 |
0.010 |
|
|
Probable |
6 |
0.22 |
0.007 |
|
|
Subtotal |
148 |
0.25 |
0.010 |
|
Gibraltar |
Proven |
121 |
0.24 |
0.009 |
|
|
Probable |
128 |
0.22 |
0.008 |
|
|
Subtotal |
249 |
0.23 |
0.008 |
|
Extension |
Proven |
84 |
0.31 |
0.002 |
|
|
Probable |
8 |
0.25 |
0.002 |
|
|
Subtotal |
92 |
0.31 |
0.002 |
|
Ore Stockpiles |
|
11 |
0.19 |
0.006 |
|
Total |
616 |
0.25 |
0.008 |
|
(1) The reserve estimation was completed under the supervision of Richard Weymark, P. Eng., MBA, Vice President, Engineering for Taseko and a Qualified Person as defined by NI 43-101.
(2) Gibraltar Mineral Reserves as of December 31, 2021 have been depleted to reflect mining from 2022 through 2024.
(3) Mineral Reserves follow CIM Definition Standards for Mineral Resources and Mineral Reserves (2014).
(4) Sulphide Mineral Reserves are exclusive of Oxide Mineral Reserves and are contained within Mineral Resources.
(5) Mineral Reserves are assumed to be extracted using open pit mining methods and are based on US$3.05/lb Cu price, US$12.00/lb Mo price, exchange rate of US$0.80=C$1.00, metallurgical recoveries of 85% TCu and 40% Mo for sulphide ore and 50% ASCu for oxide ore.
(6) A tonnage factor of 12ft3/ton has been applied for rock and 15ft3/ton for overburden and fill.
(7) Additional information regarding data verification, exploration information, known legal, political, environmental or other risks can be found in the report entitled "Technical Report on the Mineral Reserve Update at the Gibraltar Mine, British Columbia, Canada" issued March 30, 2022 with an effective date of March 15, 2022 which is available on SEDAR+ at www.sedarplus.ca. The Gibraltar Technical Report was prepared under the supervision of Richard Weymark, P.Eng., MBA. Vice President, Engineering of Taseko and a Qualified Person as defined by NI 43-101.
(8) Numbers may not add due to rounding.
- 30 -
There are also oxide reserves as shown in Table 4 below. These oxide reserves as of December 31, 2024 are in addition to the sulphide reserves stated in Table 3.
Table 4: Gibraltar Mine - Oxide Mineral Reserves as of December 31, 2024 at 0.10% ASCu Cut-off
|
Pit |
Category |
Tons (millions) |
ASCu (%) |
|
Connector |
Proven |
0 |
0.10 |
|
|
Probable |
4 |
0.10 |
|
|
Subtotal |
4 |
0.10 |
|
Gibraltar |
Proven |
0 |
0.15 |
|
|
Probable |
1 |
0.18 |
|
|
Subtotal |
1 |
0.17 |
|
Ore Stockpiles |
13 |
0.17 |
|
|
Total |
18 |
0.15 |
|
(1) The reserve estimation was completed under the supervision of Richard Weymark, P. Eng., MBA, Vice President, Engineering for Taseko and a Qualified Person as defined by NI 43-101.
(2) Gibraltar Mineral Reserves as of December 31, 2021 have been depleted to reflect mining from 2022 through 2024.
(3) Mineral Reserves follow CIM Definition Standards for Mineral Resources and Mineral Reserves (2014).
(4) Oxide Mineral Reserves are exclusive of Sulphide Mineral Reserves and are contained within Mineral Resources.
(5) Mineral Reserves are assumed to be extracted using open pit mining methods and are based on US$3.05/lb Cu price, US$12.00/lb Mo price, exchange rate of US$0.80=C$1.00, metallurgical recoveries of 85% TCu and 40% Mo for sulphide ore and 50% ASCu for oxide ore.
(6) A tonnage factor of 12ft3/ton has been applied for rock and 15ft3/ton for overburden and fill.
(7) Additional information regarding data verification, exploration information, known legal, political, environmental or other risks can be found in the report entitled "Technical Report on the Mineral Reserve Update at the Gibraltar Mine, British Columbia, Canada" issued March 30, 2022 with an effective date of March 15, 2022 which is available on SEDAR+ at www.sedarplus.ca. The Gibraltar Technical Report was prepared under the supervision of Richard Weymark, P.Eng., MBA. Vice President, Engineering of Taseko and a Qualified Person as defined by NI 43-101.
(8) Numbers may not add due to rounding.
- 31 -
The resource estimate uses long-term metal prices of US$3.50/lb for copper and US$14.00/lb for molybdenum and a foreign exchange rate of C$1.00=US$0.80.
The mineral reserves stated in Table 3 and Table 4 above are contained within the mineral resources as of December 31, 2024 in Table 5 below:
Table 5: Gibraltar Mine Mineral Resources as of December 31, 2024 at 0.15% Copper Cut-off
|
Category |
Tons (millions) |
Cu (%) |
Mo (%) |
|
Measured |
767 |
0.25 |
0.008 |
|
Indicated |
342 |
0.23 |
0.007 |
|
Total (M&I) |
1,109 |
0.24 |
0.007 |
|
Inferred |
75 |
0.22 |
0.004 |
(1) The resource estimation was completed under the supervision of Richard Weymark, P. Eng., MBA, Vice President, Engineering for Taseko and a Qualified Person as defined by NI 43-101.
(2) Gibraltar Mineral Resources as of December 31, 2021 have been depleted to reflect mining from 2022 through 2024.
(3) Mineral Resources follow CIM Definition Standards for Mineral Resources and Mineral Reserves (2014).
(4) Mineral Resources are reported inclusive of Mineral Reserves.
(5) Mineral Resources that are not Mineral Reserves do not have demonstrated economic viability.
(6) The Mineral Resource has been confined by a "reasonable prospects of eventual economic extraction" pit using the following assumptions: Cu price of US$3.50/lb, Mo price of US$14.00/lb, Exchange rate of US$0.80=C$1.00, metallurgical recoveries of 85% for Cu and 40% for Mo.
(7) A tonnage factor of 12ft3/ton has been applied for rock and 15ft3/ton for overburden and fill.
(8) Additional information regarding data verification, exploration information, known legal, political, environmental or other risks can be found in the report entitled "Technical Report on the Mineral Reserve Update at the Gibraltar Mine, British Columbia, Canada" issued March 30, 2022 with an effective date of March 15, 2022 which is available on SEDAR+ at www.sedarplus.ca. The Gibraltar Technical Report was prepared under the supervision of Richard Weymark, P.Eng., MBA. Vice President, Engineering of Taseko and a Qualified Person as defined by NI 43-101.
(9) Numbers may not add due to rounding.
The mineral resource and reserve estimations were completed by Taseko and Gibraltar Mine staff under the supervision of Richard Weymark, P.Eng., MBA, Vice President Engineering, a Qualified Person under NI 43-101 and the author of the Gibraltar Technical Report. Mr. Weymark has verified the methods used to determine grade and tonnage in the geological model, reviewed the long-range mine plan, and directed the updated economic evaluation.
Mining Operations
The Gibraltar Mine is a typical open pit operation that utilizes drilling, blasting, cable shovel loading and large-scale truck hauling to excavate rock. The Gibraltar Mine is planned for excavation of sulphide mineralized material of sufficient grade that it can be economically mined, crushed, ground and processed to a saleable product by froth flotation.
A small amount of rock containing oxide copper mineralization is present at Gibraltar Mine that can be leached with a highly diluted sulphuric acid, which is naturally assisted by bacterial action, and the resultant copper sulphate solution can be processed to cathode copper in the SX/EW plant.
- 32 -
The strip ratio over the remaining 20-year operating period of the reserve will average 2.5:1. Strip ratio refers to the ratio of the amount of waste material required to be mined in order to extract a unit of ore. The strip ratio will vary and be managed over the course of the mine life based on exchange rates, commodity prices, and grade distribution during annual and mid-range mine planning process to optimize the economic performance of the operation.
Processing and Recovery Operations
The processing facilities at the Gibraltar Mine consist of two separate bulk sulphide concentrators, a dedicated molybdenum flotation plant, and a series of oxide leach dumps which feed a SX/EW facility.
Run of mine ore is fed to the two sulphide concentrators in parallel at a combined design rate of approximately 85,000 tpd. These two bulk concentrators, while differing in size, follow the same process path. Ore is fed to primary crushing with the product reporting to a closed circuit SAG/Ball comminution stage. Ground ore is processed through a rougher flotation stage. Tailings from the rougher flotation stage are pumped to a storage facility while the concentrate is reground and processed through two further cleaner flotation stages. Final bulk concentrate contains both copper and molybdenum values.
The bulk concentrate from both facilities is combined and processed through a single molybdenum flotation plant. The bulk concentrate is floated in a rougher stage which depresses the copper values and selectively recovers molybdenum. The underflow from this plant is the site's final copper concentrate. This copper concentrate is dewatered and shipped in bulk to market. The rougher concentrate is reground and processed through two further cleaner flotation stages. Molybdenum final concentrate from this plant is dewatered and bagged, and subsequently shipped to market. The molybdenum flotation plant was restarted in September 2016 after being idled in July 2015 during a period of low molybdenum prices.
Oxide ore from the mine is delivered to oxide leach dumps. The SX/EW plant is designed to extract copper from the pregnant leach solutions ("PLS") collected from the site's leach dumps. Acidic solution is passed through the leach pile and extracts copper in the form of copper ions in this PLS. This copper laden solution is delivered to the SX/EW plant via collection ditches, ponds and pumps where required. The process takes PLS and selectively extracts the copper ions in solvent extraction mixer-settlers. The copper is transferred from this acid solution to an organic phase and finally to a clean electrolyte. The electrolyte is filtered and heated before being passed through the electrowinning cells where the copper is plated out on stainless steel cathodes. The resultant high quality cathode copper is bundled and sold. The barren solution leaving the plant, raffinate, is pumped back to leach additional copper from the leach piles. The SX/EW plant has been placed in care and maintenance since 2015 due to depleted leach dumps and limited fresh oxide ore feed from the mining activity. With fresh oxide ore now being mined and stacked on the leach dumps, the SX/EW plant is planned for restart in the second quarter of 2025. Gibraltar's copper concentrate has a nominal 28.5% copper grade and includes silver as a by-product with no significant deleterious elements. Gibraltar's molybdenum concentrate has a nominal grade of 48% molybdenum and 3.0% copper. Gibraltar's copper cathode is nominally 99.9%+ pure copper.
- 33 -
Infrastructure, Permitting and Compliance Activities
The Canadian National Railway ("CN") has rail service to facilitate the shipping of copper concentrates to Vancouver Wharves, owned and operated by PKM Canada Marine Terminal LP (or "Pembina") in North Vancouver, British Columbia. The Company operates the concentrate rail load-out facility on the CN rail line at Macalister, 26 kms from the mine site. Gibraltar owns the buildings and a portion of the land upon which the siding is located and has an agreement in place for the use of CN-owned siding materials.
Electricity is obtained from BC Hydro. Natural gas is provided by Fortis BC. The communities of Williams Lake and Quesnel are sufficiently close to the site to supply goods, services, and personnel to the Gibraltar Mine. Fresh water for the mine site is obtained from a set of wells on the Gibraltar Mine property. Process facilities operate using reclaimed water from the existing tailings storage facility.
Crusher 1, the in-pit primary crusher feeding Concentrator 1 was successfully relocated and recommissioned in the second and third quarter of 2024 to allow for subsequent mining of the Connector Pit which is now in progress.
Tailings will continue to be deposited in the Tailings Storage Facility ("TSF") located approximately 3.5 kms north of the plant site through 2038. Starting in 2039 tailings will be deposited in the mined-out Gibraltar and Extension pits.
In 2023, transfer of all excess water previously stored in the Gibraltar Pit to the mined-out Granite Pit was successfully completed, providing the required access to complete mine development of the Gibraltar pit. Concurrently, successful implementation of an in-situ biological nitrate treatment within the TSF enabled permitted discharge to the Fraser River to recommence in the third quarter of 2023. In addition, permits for a new water treatment plant have been received, with construction scheduled to begin in 2025 and continue through 2026, further enhancing site water management flexibility.
Gibraltar Mine operates under Mines Act Permit M-40 issued by the Ministry of Energy, Mines and Low Carbon Innovation ("EMLI"). Environmental protection programs at the mine are regulated through effluent permit PE-416 and air permit PA-1595, both of which are administered under the BC Environmental Management Act.
Amendments to the above permits will be required for proposed pit, waste rock storage facility and TSF expansions as well as in-pit tailings deposition. Approvals will also be required for route changes to the site access road and a utility corridor containing several individual utility lines.
- 34 -
Capital and Operating Costs
As the majority of the mine's facilities are in place and operating, the only capital requirements are for:
The total anticipated site capital requirements over the next 20 years are summarized in Table 6.
Table 6: Capital Cost Summary
|
Area |
Total Capital (in millions $) |
|
Major Mining Equipment |
26 |
|
Process Improvements |
8 |
|
Road & Utility Realignment |
24 |
|
Tailings |
145 |
|
Water Management & Treatment |
34 |
|
General Sustaining |
552 |
|
Total |
788 |
(1) Totals may not add due to rounding.
Average estimated per unit operating costs over the next 20 years are summarized in Table 7:
Table 7: Site Operating Cost Summary
|
Operating Category |
Life of Mine Cost ($) |
|
Mine cost/ton milled |
6.08 |
|
Processing cost/ton milled |
4.55 |
|
General and Admin cost/ton milled |
1.00 |
|
Total Operating cost/ton milled |
11.63 |
(1) Totals may not add due to rounding.
The basis for capital and operating cost estimates is documented in the Gibraltar Technical Report.
- 35 -
Exploration, Development, and Production
Gibraltar has a number of continuous improvement initiatives underway with focus areas that include improving productivity of the mining and processing equipment, improving the efficiency of the various unit operations and reducing operating costs.
Florence Copper
Unless stated otherwise, the information of a technical or scientific nature related to Florence Copper contained in this AIF is summarized or extracted from the technical report entitled "NI 43-101 Technical Report Florence Copper Project, Pinal County, Arizona" dated March 30, 2023 which has an effective date of March 15, 2023 (the "Florence Copper Technical Report"), prepared under the supervision of Richard Tremblay, P.Eng., MBA, Richard Weymark, P.Eng., MBA, and Robert Rotzinger, P.Eng., filed on Taseko's profile at www.sedarplus.ca. Mr. Tremblay is employed by the Company as Chief Operating Officer, Mr. Weymark as Vice President Engineering and Mr. Rotzinger as Vice President Capital Projects. All three are Qualified Persons as defined by Canadian securities regulatory instrument NI 43-101.
Project Description, Location and Access
Florence Copper presents a unique opportunity to construct a commercial scale ISCR facility that has low initial capital and operating costs, less environmental impact than a traditional open pit mine and is located in a secure mining friendly jurisdiction.
Florence Copper is located in the Town of Florence, Pinal County, Arizona at latitude 33° 02' 49" North and longitude 111° 25' 48" West and is approximately equidistant (~ 65 miles) from Tucson and Phoenix, which are connected by Interstate 10 (I-10). The site entrance is 14 miles by paved highway from Interstate 10 or US Route 60 and can be accessed from the center of the Town of Florence via 4 miles of paved highway (AZ Route 79 and Hunt Highway).
The property consists of two land parcels: 1,145 acres held in fee simple ownership, and 160 acres of Arizona State Trust Lands through Arizona State Mineral Lease 11-26500. Florence Copper pays annual property taxes on the private land parcels and pays annual lease payments to the Arizona State Land Department.
- 36 -
Florence Copper holds the mineral rights within the resource area and as at December 31, 2023 the property had three royalty agreements in place:
a) State of Arizona - Under the Arizona State Mineral Lease 11-26500, the land included within the lease is subject to a mineral royalty payable to the State of Arizona. It consists of a percentage of the gross value of the minerals produced, which percentage cannot be less than 2% nor more than 8%. The royalty percentage between these limits is calculated according to a monthly "Copper Index Price" on a sliding scale which is established annually based on monthly copper prices for the trailing 60-month period and the predicted future cost of production from the lands covered by the Lease.
b) Conoco Inc. ("Conoco") - Florence and Conoco entered into a Royalty Deed and Agreement as of July 15, 1992, pursuant to which Florence granted a royalty interest in minerals produced from the property equal to a 3% "Net Returns" royalty applicable to the entire property. This royalty is subordinate to royalties paid to third parties, but even where such royalties exist, the royalty created will not be less than 2% of "Net Returns." "Net Returns" is defined as the "Gross Value" received by the grantor less all expenses incurred by the grantor with respect to such minerals after they leave the property. While the royalty runs with the property, as a perpetual royalty, Conoco does not have any ownership rights in the properties.
c) BHP Copper Inc. ("BHP") - Florence and BHP entered into a Net Profits Royalty Deed as of December 7, 2001, pursuant to which Florence quitclaimed to BHP a 2.5% net profits interest royalty applicable to the entire property excluding the land included within the lease. "Net profits" is defined as net proceeds and revenues received from the sale of product plus insurance proceeds, government grants and tax refunds, less all exploration, development and operating costs. Under the Net Profits Royalty Deed, BHP has a contractual royalty right but no right to the properties, though the royalty interest runs with the properties, including any assigns or subsequent owners of the properties and constitutes an encumbrance thereon.
In the first quarter of 2024, Florence Copper closed a copper stream and a royalty as follows:
a) Under a copper purchase agreement dated December 19, 2022 and which first funding received on January 26, 2024, Florence is obligated to deliver to Mitsui 2.67% of the copper metal produced at Florence Copper in exchange for deposits totalling US$50 million to fund project construction and ongoing payment of a delivery price equal to 25% of the market price of copper delivered under the contract. During 2024, the Company received the first four US$10 million deposits of the US$50 million Copper Stream. The remaining US$10 million was received on January 27, 2025. For further information, refer to Mitsui Copper Stream Agreement.
- 37 -
b) On January 15, 2024, the Company signed definitive agreements with Taurus pursuant to which it received US$50 million from Taurus in exchange for a perpetual gross revenue royalty interest in Florence Copper. The royalty rate is initially 1.95% of the gross revenue from the sale of all copper from Florence Copper for the life of the mine. If the project completion of Florence Copper, as defined under the agreements, is reached after July 31, 2025, the royalty rate increases to 2.05%. The royalty rate is subject to automatic ratchet adjustments depending on when the completion of Florence Copper occurs. Proceeds from the transaction are available to Florence Copper to fund the construction and development of the commercial production facility. The royalty is registered on title and is unsecured.
Although there are some limited environmental liabilities on the project site relating to historical mining and exploration activities conducted by previous owners, as well as Florence Copper's PTF operations, these are managed by the Company and do not pose a risk to access, title or the ability to perform work on the project.
The patented land portion of the project was subject of a legal non-conforming use litigation which was decided in the Company's favour.
History
The earliest known exploration activity in the Florence Copper area was conducted by ASARCO. ASARCO drilled three exploration holes to the west of Poston Butte which did not intersect significant mineralization and the majority of the land leases and permits held by ASARCO were subsequently dropped.
After signing land options, Conoco Inc. ("Conoco") started drilling on the property in March 1970. The first drill hole, located on the southwest flank of Poston Butte, encountered oxide/silicate copper and supergene enriched copper mineralization. Conoco continued their drilling program and ultimately determined that there was sufficient mineralization in the area to warrant a systematic multi-hole exploration program and engineering studies to assess the economic feasibility of the property. Conoco's work to define the mineral system and project included extensive exploration and definition drilling as well as development of a pilot mine. Between 1969 and 1975, Conoco geologists delineated an extensive, porphyry copper system south-southwest of Poston Butte. The delineation was based on 605,857 feet of exploration and development drilling in 659 holes. Development drilling ceased in 1975 and the project became dormant.
The property remained idle from 1975 until July 1992 when Magma Copper Company ("Magma") acquired the property from Conoco. Magma initiated a Pre-Feasibility Study in January 1993 to verify the previous work and to determine the most effective technology for extracting copper from the deposit. As part of this study an additional 23 holes were drilled to verify the accuracy or consistency of the Conoco data, 12 holes were drilled to assess material properties (pumping tests), and two large-diameter (6-inch) holes were drilled to obtain bulk samples for metallurgical testing. The Pre-Feasibility Study was completed in January 1995 with the addition of 30 new core holes and 12 pump and observation wells. Magma began work on a Feasibility Study for the project shortly thereafter.
- 38 -
In January 1996, BHP acquired Magma. Work on the Feasibility Study continued through the acquisition. As of May 31, 1997, the study had completed drilling 112 new boreholes including 45 core holes for resource estimation and metallurgical testing purposes and 67 holes drilled into the deposit and surrounding area to serve as groundwater pumping, observation, and monitoring wells. In 1998, BHP conducted a 90-day field optimization ISCR test to gather copper recovery and other technical data to inform a final Feasibility Study. The outcome of the field test confirmed that production wells could be efficiently installed into the mineralized zone, hydraulic control of the injected process solutions could be documented and maintained, and that the ISCR method was the preferred method. After the completion of the BHP field test, the project was idled due to a period of low metal prices. The BHP test also confirmed that the wellfield could be efficiently rinsed and monitoring of the wellfield has continued post-closure.
BHP conveyed the land constituting the Florence Copper site to Florence Copper Inc. in May 2000. BHP's Florence Copper Inc. was then sold to Merrill Mining LLC of Atlanta, Georgia, effective in December 2001. In the years between 2002 and 2009 the ownership of the private property passed through a number of companies including Roadrunner Resorts LLC, WHM Merrill Ranch Investments LLC, the Peoples Bank, and Merrill Ranch Properties. Ownership of Arizona State Mineral Lease 11-26500 remained with Florence Copper Inc. which was acquired by Felix Hunt Highway LLC in 2008.
In 2010, Curis completed the acquisition of the current Florence Copper land holdings. A drilling program consisting of six PQ-diameter diamond drill holes was conducted in two representative areas of the deposit in 2011. This drilling was used to confirm previous historical drilling results and provide representative samples for metallurgical test work. All but one of the holes drilled during this program had an additional HQ-diameter core drilled as a wedge from the original hole.
Curis was acquired by Taseko in November 2014.
Geological Setting, Mineralization and Deposit Types
The Florence porphyry copper deposit formed when dike swarms of Laramide-age granodiorite porphyry intruded Precambrian quartz monzonite near Poston Butte. The dike swarms were fed by a larger intrusive mass at depth. Hydrothermal solutions associated with the intrusive dikes altered the host rock and deposited copper and iron sulfide minerals in disseminations and thin veinlets. Hydrothermal alteration and copper mineralization were most intense along the edges and flanks of the dike swarms and intrusive mass.
The region was later faulted and much of the Florence deposit was Isolated as a horst block. This horst block, as well as the downthrown fault blocks to the west, was exposed to weathering and erosion. The center of the deposit was eventually eroded to a gently undulating topographic surface while a deep basin formed to the west. Coarse, poorly bedded conglomerate from the surrounding mountains filled the basin west of the Florence deposit and began to cover the eroded top of the horst block. River sand, silt, and gravel buried the entire deposit to a depth of approximately 425 feet. During this period of erosion and deposition, calcareous silty mud and clay layers were deposited in shallow basins that extended over the region. This 20 to 40 feet thick clay layer, which occurs approximately 50 to 125 feet above the top of bedrock acts as an aquitard beneath the Florence Copper property that retards mixing of groundwater from the water-bearing zones above and below this layer.
- 39 -
The mineralized zones consist of an iron-enriched leached cap, an oxide zone, and an underlying sulfide zone that are often separated by a thin transition zone of partially oxidized supergene sulfides. The underlying hypogene sulfide zone, because of its depth, low permeability, and relatively non-soluble mineralogy, is not favorable to develop by ISCR methods. A majority of the copper oxide mineralization is located along fracture surfaces, but chrysocolla and copper-bearing clay minerals also replace feldspar minerals in the granodiorite porphyry and quartz monzonite. A barren or very low-grade zone, dominated by iron oxide and clay minerals, caps some portions of the top of bedrock especially in the western area. The thickness of the oxide zone ranges from 40 feet to 1,000 feet and has an average thickness of 400 feet. The top of the oxide zone begins at or near the bedrock surface that underlies 400 to 425 feet of alluvial and basin-fill material. The lateral extent of mineralization in plan is approximately 3,500 feet across in an east-west direction and from 1,500 feet to over 3,000 feet across in a north-south direction.
The mineral deposit type at the Florence Copper site is a Laramide-age porphyry copper deposit consisting of a large core of copper sulfide mineralization underlying a zone of copper oxide mineralization. The central portion of the deposit is overlain by approximately 400 feet of flat-lying conglomerate and alluvial material that contains a fine-grained silt and clay interbed. The oxide and sulfide zones are separated from one another by a transition zone of mixed oxide-supergene sulfide ranging from 0 to 55 feet in thickness.
Exploration
The previous owners of Florence Copper performed substantial exploration work including drilling (exploration, assessment, condemnation, geotechnical, and environmental), underground mine development, geophysical surveys, and mineralogy studies.
Over the period since Taseko acquired Florence Copper, the Company has not conducted any exploration work on the property, its activities concentrating on permitting, metallurgical testing, engineering, and the construction and operation of the PTF.
Drilling
Drilling has been conducted at Florence Copper by five companies from 1963 to 2018 using core drilling, reverse circulation rotary drilling, and conventional rotary drilling methods. The historical drilling results and data entry have been verified by each company in succession.
Conoco developed a detailed geologic core logging protocol for the site in the early to mid-1970s. With slight modifications, Magma, BHP, and Florence Copper geologists continued to use this method to maintain consistency with the geologic data produced by Conoco.
- 40 -
Since 2009, work on the property has been focused on the site's potential copper production through ISCR which has included the drilling of 6 holes to obtain samples for metallurgical testing and engineering studies to support planning for project development.
The construction and operation of the PTF required the drilling of 36 wells using reverse circulation rotary drilling and the cuttings were not assayed.
Additional details on the drilling activities up to 2018 are discussed in the Florence Technical Report.
Commercial wellfield drilling activity commenced in the first quarter of 2024 and as of March 15, 2025, 96,408 feet of drilling has been completed in 96 drillholes. This includes 75 of 90 production wells and 18 of 18 monitoring wells to be drilled during the construction phase as well as 3 redrills. Production wells were drilled using reverse circulation rotary drilling and monitoring wells were drilled by conventional or reverse circulation rotary drilling.
Drilling performed on the property is summarized in Table 8 below.
Table 8: Drilling Footage by Company as of March 15, 2025
| Company | # of Drill Holes | Length (feet) |
| Florence Copper (2024-March 15, 2025) | 96 | 96,408 |
| Florence Copper (2017-2018) | 36 | 39,231 |
| Curis Resources (2011) | 11 | 7,315 |
| BHP Copper Company (1997) | 21 | 16,638 |
| Magma Copper Company (1994-1996) | 158 | 142,250 |
| Conoco (1970-1977) | 623 | 624,327 |
| Other | 7 | 4,152 |
Sampling, Analysis and Data Verification
Sampling protocols were developed by previous owners to ensure consistency and remove or eliminate bias. Sampling consisted of core samples and cuttings from drilling as well as groundwater quality and process solution samples. Core samples as well as conventional rotary and reverse circulation drill cuttings were all assayed, although assays for conventional rotary cuttings are considered unreliable and have not been used in the project data set. Core samples provide the most representative, unbiased samples of the mineralized materials encountered in the boreholes.
The historical and current sample preparation procedures, analyses performed, and the sample security in place for rock, groundwater quality, and process solution samples followed industry standard procedures, and are sufficient to support the project resource estimate and the wellfield mine plan and reserve estimates.
- 41 -
Data verification has been performed by each company conducting exploration and development at the site and the information and data generated by all prior owners have been reviewed and verified to ensure that the data is of good quality and is suitable for use in mineral reserve estimates. Details of sample preparation, assay laboratories, security, and data verification used in the drill hole sampling and analytical programs through 2018 is documented in the Florence Copper Technical Report.
Only the coarse fraction of the commercial wellfield drill cuttings are available for sampling due to loss of fines associated with the drilling methods used. While these samples are not intended to inform reserve and resource estimation, Taseko and Florence Copper intend to evaluate their utility before assaying all samples collected. Sampling of the 2024 and 2025 drilling to-date consists of collecting drill cuttings on 10-foot intervals through the oxide bedrock zone and from the overburden zones in select holes. Drill cuttings are collected and split into roughly 1-kilogram samples by the drilling contractor. To-date approximately 42,700 feet of drilling in the oxide zone has been sampled and 1,483 samples representing 14,828 feet of drilling have been delivered to a commercial laboratory for analysis with the remaining samples are stored on the Florence Copper site.
Mineral Processing and Metallurgical Testing
The Florence Copper property has a long history of metallurgical testing which establishes the amenability of the site oxide copper mineralization to leaching. Laboratory metallurgical testing has focused on leaching whole core samples to predict ISCR performance. Over various test phases, improvements were made to lab scale testing apparatus and methodologies, evolving from column tests to box tests to Pressurized Rinse Tests (PRT's) to Series Leach Tests (SLT's), to better simulate scale up of ISCR. The primary objective of these tests was to build datasets that establish leach curve characteristics rather than establishing the maximum leachable copper from each sample. Once a test dataset was deemed mature enough to characterize the leach curve in its entirety, the tests were discontinued and established METSIM modelling techniques were used to generate a leach kinetic curve models projecting the terminal recovery for each test.
Florence Copper operated a demonstration scale ISCR facility referred to as the PTF where leaching under commercial operating conditions was completed between December 2018 and June 2020. This was followed by a 4-month leaching ramp-down period with continued operation of the PTF's solvent-extraction and electrowinning processing plant. By the end of October 2020, the process plant was shutdown and the PTF subsequently transitioned to demonstration of the rinsing phase which is currently still in progress. The PTF was successful in demonstrating hydraulic control could be achieved and maintained in the Florence Copper well field over the entire demonstration, validating the oxide ore zone behaves hydrologically as an equivalent porous media.
While the PTF was not designed nor permitted to run a full leach cycle to determine ultimate ore block recoveries, the opportunity was taken to evaluate previous laboratory test work assumptions, test operational controls and strategies, and collect generated scale up process data which has facilitated the development of more sophisticated leaching models calibrated to the observed performance of the PTF well-field.
- 42 -
The refined leach models predict copper extraction, PLS grade and acid consumption over time for an ore block based on its grade (total copper and acid soluble copper) and the acid application rate (flow and raffinate acidity) selected. The production performance from each ore block will be dynamic and a function of the commercial extraction plan. The total recovery to copper cathode is conservatively projected to be 65.8% at an average PLS grade of 1.7 g/L for the project.
Mineral Resource and Mineral Reserve Estimates
The Florence Copper mineral reserves and resources effective December 31, 2022 are documented in the Florence Copper Technical Report and have been depleted to reflect copper extracted from the PTF due to rinsing operations in 2023 and 2024.
The reserve estimate uses a copper price of US$3.05 per pound and is presented in Table 9 below.
Table 9: Proven and Probable Reserves as of December 31, 2024
|
|
Tons (in millions) |
% TCu Grade |
Contained Cu (in millions lbs) |
|
Proven |
258 |
0.35 |
1,812 |
|
Probable |
63 |
0.40 |
503 |
|
Total |
320 |
0.36 |
2,315 |
(1) The mineral reserve estimation was completed under the supervision of Richard Weymark, P.Eng., MBA, Vice President, Engineering for Taseko and a Qualified person as defined by NI 43-101.
(2) Mineral Reserves as of December 31, 2022 have been depleted to reflect copper extracted due to PTF rinsing operations in 2023 and 2024.
(3) Mineral Reserves follow CIM Definition Standards for Mineral Resources and Mineral Reserves (2014).
(4) Mineral Reserves are contained within Florence Copper's Mineral Resources.
(5) Mineral Reserves are assumed to be extracted using ISCR extraction methods using the following assumptions: $3.05 Cu price, $31,600/acre for core hole abandonment, $240,400/acre for cultural mitigations in identified Cultural Sites, $149,600 + $263/foot well drilling costs, $160/ton acid cost, $45.30/ton acid applied for well field operating costs, 1.2% surface losses, $0.10/lb Cu for electrowinning cost, $0.12/lb Cu G&A cost, $0.69/ton reclamation cost, $0.02/lb Cu shipping cost, 7% NSR royalties on ALSD land, 3% NSR royalties on freehold land, and 2.5% royalties on net profit.
(6) Mineral Reserves are reported without a cut-off grade and on a fully diluted basis to reflect the nature of the ISCR extraction method proposed.
(7) Tonnage factors of 13.5 ft3/ton and 13.13 ft3/ton have been applied corresponding to 8% porosity in the upper oxide zone and 5% porosity in the lower oxide and transition zones.
(8) Additional information regarding data verification, exploration information, known legal, political, environmental or other risks can be found in the report entitled "NI 43-101 Technical Report - Florence Copper Project, Pinal County, Arizona" issued March 30, 2023 with an effective date of March 15, 2023 which is available on SEDAR+ at www.sedarplus.ca. The Florence Copper Technical Report was prepared under the supervision of Richard Tremblay, P.Eng., MBA, Richard Weymark, P.Eng., MBA, and Robert Rotzinger, P.Eng. Mr. Tremblay is employed by the Company as Chief Operating Officer, Mr. Weymark is Vice President Engineering and Robert Rotzinger is Vice President Capital Projects. All three are Qualified Persons as defined by NI 43-101.
(9) Numbers may not add due to rounding.
- 43 -
The Florence Copper mineral resource is summarized in Table 10 below and includes the Mineral Reserves summarized in Table 9 above. The Mineral Resource estimate uses a copper price of US$3.50 per pound.
Table 10: Florence Project Oxide Mineral Resources as of December 31, 2024
|
Class |
Tons (in millions) |
%TCu Grade |
Contained Cu (in millions lbs) |
|
Measured |
292 |
0.34 |
1,997 |
|
Indicated |
71 |
0.39 |
552 |
|
M+I |
363 |
0.35 |
2,549 |
|
Inferred |
42 |
0.32 |
266 |
(1) The mineral resource estimation was completed under the supervision of Richard Weymark, P.Eng., MBA, Vice President, Engineering for Taseko and a Qualified person as defined by NI 43-101.
(2) Mineral Resources as of December 31, 2022 have been depleted to reflect copper extracted due to PTF rinsing operations in 2023 and 2024.
(3) Mineral Resources follow CIM Definition Standards for Mineral Resources and Mineral Reserves (2014).
(4) Mineral Resources are reported inclusive of Mineral Reserves.
(5) Mineral Resources that are not Mineral Reserves do not have demonstrated economic viability.
(6) Mineral Resources are confined to the Oxide and Transition zones inside a "reasonable prospects of eventual economic extraction" boundary assuming ISCR extraction methods using the following assumptions: $3.50 Cu price, $31,600/acre for core hole abandonment, $240,400/acre for cultural mitigations in identified Cultural Sites, $149,600 + $263/foot well drilling costs, $160/ton acid cost, $45.30/ton acid applied for well field operating costs, 1.2% surface losses, $0.10/lb Cu for electrowinning cost, $0.12/lb Cu G&A cost, $0.69/ton reclamation cost, $0.02/lb Cu shipping cost, 7% NSR royalties on ALSD land, 3% NSR royalties on freehold land, and 2.5% royalties on net profit.
(7) Mineral Resources are reported without a cut-off grade to reflect the nature of the ISCR extraction method proposed.
(8) Tonnage factors of 13.5 ft3/ton and 13.13 ft3/ton have been applied corresponding to 8% porosity in the upper oxide zone and 5% porosity in the lower oxide and transition zones.
(9) Additional information regarding data verification, exploration information, known legal, political, environmental or other risks can be found in the report entitled "NI 43-101 Technical Report - Florence Copper Project, Pinal County, Arizona" issued March 30, 2023 with an effective date of March 15, 2023 which is available on SEDAR+ at www.sedarplus.ca. The Florence Copper Technical Report was prepared under the supervision of Richard Tremblay, P.Eng., MBA, Richard Weymark, P.Eng., MBA, and Robert Rotzinger, P.Eng. Mr. Tremblay is employed by the Company as Chief Operating Officer, Mr. Weymark is Vice President Engineering and Robert Rotzinger is Vice President Capital Projects. All three are Qualified Persons as defined by NI 43-101.
(10) Numbers may not add due to rounding.
Mining Operations
The extraction method proposed for Florence Copper is ISCR. The extraction sequence spans 22 years, to feed the SX/EW plant at a nominal rate of 11,230 gpm with enough copper in solution to produce 85 million pounds of copper cathode after accounting for surface losses. The reserves were then scheduled based on economic, operational, permit and environmental considerations.
ISCR extracts copper by injecting a weak sulfuric acid solution called raffinate through targeted portions of the mineral deposit using an array of injection wells. The raffinate passes through natural fractures and voids in the deposit and dissolves the copper mineralization. The copper laden solution, known as pregnant leach solution or PLS, is collected in recovery wells where it is pumped to the surface for processing. The equipment used for in-situ recovery includes wells, pumps and pipelines which inject, recover and convey process solutions.
- 44 -
Injection and recovery wells are arranged in a five-spot pattern with one injection well at the center and four recovery wells at the corners of each 100-foot square cell. Each five-spot pattern forms a single extraction unit within the greater well field. Surrounding these wells will be perimeter wells used to extract the hydraulic control solution required to maintain hydraulic control, followed by observation wells to monitor the hydraulic gradient.
Wells will be constructed in a manner that allows them to change service as the well field develops. This will allow wells initially constructed as perimeter and observation wells to be converted to injection and recovery wells as the well field expands over time. It will also provide the capability of converting between injection and recovery wells in order to operate in a reverse flow configuration.
Individual extraction units in the well field will be leached to an economic PLS cut-off grade after which they will transition to rinsing. Operational controls and tactics were developed based on experienced gained from the PTF and will be used to manage the copper extraction rate from the well field. These controls which include reverse flow, use of inflatable packers, and varying acid application rates provide flexibility during the leaching phase to manage the extraction sequence and total copper extracted from the resource.
Following copper extraction, the well field will be rinsed to recover the latent process solutions retained in the ore zone and to return the aquifer to prescribed water quality standards. Rinsing occurs progressively as areas of the wellfield are cut off until rinsing of the whole well field is complete. Once the rinsing cycle in a particular area is complete the area can be decommissioned.
Processing and Recovery Operations
Florence Copper will utilize conventional solvent extraction and electrowinning SX/EW technology to extract copper from the PLS in the SX plant and produce a final copper cathode product in the EW plant. The plant site will be located on Florence Copper private land adjacent to the main entrance to the property and to the east of the existing PTF facilities and the well field.
The SX plant is designed to selectively transfer the copper from PLS solution into an organic solution containing a copper-specific extractant. The plant is designed to handle a nominal PLS flow rate of 11,230 gpm with a PLS grade of 2 g/L and will consist of four mixer-settlers, two after-settlers and associated facilities. All mixer settlers are equipped with a dispersion pump and a mixing chamber designed for thorough contact of solution phases. The copper laden organic solution subsequently feeds an organic stripping stage where copper is transferred from the loaded organic to an electrolyte solution which feeds electrowinning.
The EW Plant consists of a total of 70 EW cells constructed of polymer concrete. Each cell will contain 84 stainless steel cathodes and 85 lead alloy anodes. The filtered and heated electrolyte from the Tank Farm is pumped through the cells in parallel. Two rectifiers produce direct electrical current which is passed through the cells in series. The current flows from the rectifiers through the electrolyte solution in each cell causing the copper from the electrolyte to plate onto the stainless-steel cathode blanks.
- 45 -
Copper is plated onto the cathode blanks over a cycle of approximately one week. When the cathodes are ready for harvest, they are carried by crane from the EW cells to an automatic stripping machine. The stripping machine washes and mechanically removes the copper sheets from each side of the cathode blank. The cathode blanks are then returned to service and the copper sheets are weighed, sampled and bundled for sale.
Excess water resulting from the ISCR process will be managed in the early years through solution neutralization and evaporation, and later through use of a water treatment plant once ISCR block rinsing has initiated. The ISCR process produces excess water from hydraulic control pumping, rinsing water used in the closure of completed ISCR blocks, and any fresh water added to the process plant. The freshwater requirement for the process plant is estimated to be a nominal 63 gpm and will be produced through reverse osmosis treatment of low-grade process solutions.
Infrastructure, Permitting and Compliance Activities
Local infrastructure and vendor resources to support exploration, development, and mining are excellent. Exploration and mining service companies for the metals/non-metals, coal, oil, and gas industries are located in the major metropolitan areas of Phoenix and Tucson, and at many other major cities in the US Southwest. Locally available resources and infrastructure include power, water, communications, sewage and waste disposal, security, and rail transportation as well as a skilled and unskilled work force.
The infrastructure, services and ancillary facilities required for the project include the following:
• Site access roads
• Power
• Water supply systems
• Process water impoundments
• Security, safety and first aid facilities
• Truck scale
• Worker change house, wash-up facilities and lunchroom
• Administration and production offices
• Assay laboratory facilities
• Warehouse and storage areas
• Fuel storage and dispensing station
• Maintenance and workshop areas
• Fire protection systems
• Sanitary and waste disposal
Applications for significant amendment of APP No. P-101704, and for a UIC permit were submitted on June 12, 2019 and October 4, 2019, respectively, to incorporate the PTF into the planned commercial ISCR facility and to authorize commercial ISCR operations. Florence Copper has received the commercial APP and UIC permits from ADEQ and EPA, respectively, allowing construction and operation of the commercial facility to proceed, with construction now well underway.
- 46 -
Florence Copper will follow best practices currently used in the extractive sector to support social, community and sustainable development. The ISCR method will provide Florence Copper a unique opportunity to achieve significant reductions in energy consumption, water use and greenhouse gas emissions while minimizing disturbance of the land.
Capital and Operating Costs
A summary of the initial capital cost estimate included in the Florence Technical Report is shown in Table 11. Costs are based primarily on Q3 2022 vendor and contractor quotations for the work in United States dollars and do not include the sunk costs incurred on the project up to March 15, 2023.
Table 11: Summary of Capital Costs
|
Item |
Capital Cost |
|
Direct Costs |
|
|
Initial ISCR Wellfield |
53 |
|
SX/EW Plant |
67 |
|
Site Infrastructure |
33 |
|
Subtotal Direct Costs |
153 |
|
Indirect Costs |
|
|
Construction Indirects |
32 |
|
Owner's Costs |
21 |
|
Contingency |
26 |
|
Subtotal Indirect Costs |
80 |
|
Total |
232 |
(1) Totals may not add due to rounding.
Management currently expects that total costs will be within 10% to 15% of that estimate.
- 47 -
The sustaining capital cost estimate for Florence Copper includes the progressive expansion of the well field as well as the water treatment and water management facilities required to support production through the project life. Details of the sustaining capital expenditures are presented in Table 12 and are presented in third quarter 2022 United States dollars.
Table 12: Sustaining Capital
|
Item |
Capital Cost (US$ millions) |
|
Well Field Development |
867 |
|
Process Facilities |
28 |
|
Water Management Systems |
30 |
|
Total |
925 |
(1) Totals may not add due to rounding.
Details of the basis for capital cost estimates can be found in the Florence Copper Technical Report.
All the process facilities and infrastructure will be operated and maintained by the owner. All operating costs are presented in third quarter 2022 United States dollars. Average operating unit costs for the life of the project are summarized in Table 13.
Table 13: Average Operating Unit Costs
|
Item |
Operating Cost ($US per lb copper) |
|
ISCR Wellfield |
0.47 |
|
SX/EW |
0.19 |
|
Water Treatment |
0.10 |
|
General and Administration |
0.27 |
|
Reclamation |
0.06 |
|
Off Property |
0.02 |
|
Total |
1.11 |
(1) Totals may not add due to rounding.
The details of the basis for the project operating cost estimate can be found in the Florence Copper Technical Report.
- 48 -
A discounted net present value ("NPV") cashflow model using a discount rate of 8% is used for the valuation basis. Copper price is based on a consensus long-term copper price of US$3.75 per pound. Results of the valuation are presented on a 100% basis and assume no financing costs.
The following after-tax economic indicators are derived from the base case life of mine cash flow assuming the tax rates in effect at the effective date of the Florence Copper Technical Report:
These estimates of after-tax NPV, internal rate of return and payback period have not been updated to reflect actual construction costs incurred to date and current projections of the balance of the construction costs required to completion or current estimates of future sustaining capital costs and operating costs.
Exploration, Development and Production
Development of the site is planned to occur in two phases. The first phase was construction and operation of the PTF which demonstrated the application of ISCR to Florence Copper. The second phase is the construction and operation of the commercial ISCR facility with an estimated annual production capacity of 85 million pounds of cathode copper.
The main focus of the PTF phase was to demonstrate to regulators and key stakeholders that hydraulic control of underground leach solutions can be maintained and provide valuable data to validate the Company's leach model as well as optimize well design and performance and hydraulic control parameters.
The PTF was constructed and commenced operations in the fourth quarter of 2018. Steady state operation of the PTF was achieved in 2019 and the focus turned to testing different wellfield operating strategies, including adjusting pumping rates, solution strength, flow direction, and the use of packers in recovery and injection wells to isolate different zones of the ore body. The operating team has used physical and operating control mechanisms to adjust solution chemistry and flow rates and has successfully achieved targeted copper concentration in solution. The grade of copper in PLS from the centre recovery well (most representative of the performance of the commercial wellfield) has achieved targeted levels and the SX/EW plant produced over one million pounds of copper cathode, mainly from the centre recovery well, prior to switching to the rinsing phase of testing by the end of October 2020. PTF rinsing is in progress and nearing completion, with data collected during this phase continuing to inform wellfield planning and operating strategies for commercial operations.
The PTF has successfully demonstrated that hydraulic control could be achieved and maintained and confirmed that the oxide ore zone behaves hydrologically as an equivalent porous media, ensuring protection of underground aquifer. The PTF has also provided valuable data to validate the Company's models and planned operating parameters, which have been used to refine operating plans for the commercial phase as outlined in the Florence Copper Technical Report.
- 49 -
Detailed engineering for the commercial facility has been completed, with the construction phase well advanced, targeting first copper production by the end of 2025.
Legal and Permitting
The final commercial APP was issued by the ADEQ to Florence Copper on April 30, 2021. The Company received the final UIC permit in the fourth quarter of 2023, which became effective on October 31, 2023. This significant milestone marked the completion of all necessary permitting steps, paving the way for construction of the commercial facility to begin.
In 2024, Florence Copper was granted a Beneficial Use Permit, allowing treated water from the PTF water treatment plant, which is currently supporting rinsing, to be used for agricultural irrigation on the project property. This permit enables more efficient use of treated process water, supporting broader site water management objectives.
Yellowhead Project
Unless stated otherwise, the information of a technical or scientific nature related to the Yellowhead Copper Project contained in this AIF is summarized or extracted from the Yellowhead Copper Technical Report.
Project Description, Location and Access
The Yellowhead Copper Project is located approximately 150 kms northeast of Kamloops at latitude 51°30' north and longitude 119°48' west in the Kamloops Mining Division. The project has paved highway and rail access at Highway #5 within 10 kms of the property.
The property consists of one mining lease which is valid until at least June 2050 and 94 mineral claims covering a total of approximately 42,358 hectares. All mineral claims are in good standing until at least August 2026. There are three parcels of fee simple land located 2.5 kms west of the nearest community, Vavenby, where the rail load-out facility would be located.
Six claims, five of which have been incorporated into the mining lease, are subject to a 2.5% net smelter returns (“NSR”) royalty to Xstrata. Additionally, 31 claims, 27 of which have been incorporated into the mining lease, are subject to a 3% NSR royalty to US Steel Corp., capped at $3 million, subject to inflation.
History
Copper mineralization was discovered in the immediate vicinity of the deposit in the mid-1960s. The initial discovery was followed-up by extensive prospecting, line cutting, road building, surface geochemical sampling, geological mapping, geophysics, trenching and diamond drilling programs.
- 50 -
Noranda Exploration Company ("Noranda") and Québec Cartier Mining Company ("QCM"), a 100% wholly owned subsidiary of US Steel Corp., staked claims in the deposit area in 1965 and 1966 respectively. This resulted in the area west of the Harper Creek tributary belonging to Noranda and east of it to QCM. The two companies worked independently on their properties from 1966 until 1970. In late 1970, the companies formed a joint venture, which explored their contiguous properties until 1974.
Further work in the deposit area occurred in 1986 and 1996. This included trenching, core resampling and metallurgical testing and additional drilling.
Historical core drilling took place on the property in 11 different years over a 30-year period between 1967 and 1996. The total length of the 191 holes drilled on the property was 30,800 m. Of these holes, 165 targeted what is now known as the Yellowhead Copper Deposit, for a total of 28,200 m or 92% of the overall drilling.
No further drilling on the deposit area took place until 2006.
Yellowhead Mining Inc. ("YMI") formed as a private British Columbia company and obtained control of the project through staking, purchase and option agreements in 2005. YMI undertook their first phase of field exploration on the project in 2006 and completed 65,000 m of drilling from 2006 through 2013.
Historical resource estimates date back to 2007 culminating in a feasibility study completed in 2014 including the establishment of a proven and probable mineral reserve. Historical resource and reserve estimates are summarized in the Yellowhead Copper Technical Report filed by Taseko on SEDAR+.
In February 2019, Taseko acquired a 100% interest in YMI.
Geological Setting, Mineralization, and Deposit Types
The project is located within structurally complex, low-grade metamorphic rocks of the Eagle Bay Assemblage, part of the Kootenay Terrane on the western margin of the Omineca Belt in south-central BC.
The Eagle Bay Assemblage incorporates Lower Cambrian to Mississippian sedimentary and volcanic rocks subject to deformation and metamorphism. The Eagle Bay Assemblage divides into four northeast-dipping thrust sheets that collectively contain a succession of Lower Cambrian rocks overlain by a succession of Devonian-Mississippian rocks. The Lower Cambrian rocks include quartzites, grits and quartz mica schists (Units EBH and EBQ), mafic metavolcanic rocks and limestone (Unit EBG), and overlying schistose sandstones and grits (Unit EBS) with minor calcareous and mafic volcanic units. These older units are overlain by Devonian-Mississippian succession of mafic to intermediate metavolcanic rocks (Units EBA and EBF) intercalated with and overlain by dark grey phyllite, sandstone and grit (Unit EBP). Unit EBA of the Devonian-Mississippian succession hosts the deposit.
The northeast trending Harper Creek Fault separates the deposit into a west domain and east domain. In the west domain, chalcopyrite mineralization is primarily in three copper bearing horizons. The upper horizon ranges from 60 m to 170 m in width and is continuous along an east-west strike for some 1,300 m, dipping approximately 30º north. The middle horizon is not as well developed and is often fragmented. It primarily exists within a graphitic and variably silicified package of rocks that range from 30 m to 40 m in width at the western extent, increasing up to 90 m locally eastward, gradually appearing to blend into the upper horizon. The lowest or third horizon has less definition mainly due to a lack of drill intersections. Commonly hosted within mafic to intermediate volcaniclastics and fragmental rocks, it can range from 30 m to 90 m in width although typical intersections are in the 30 m range. These horizons generally contain foliation-parallel wisps and bands as the dominant style of sulphide mineralization.
- 51 -
In the east domain, mineralization characterized by high angle, discontinuous, tension fractures of pyrrhotite, chalcopyrite ± bornite is frequently associated with quartz carbonate gangue. This style is common within, but not limited to, the metasedimentary rocks and areas of increased pervasive silicification. Mineralization is not selective to individual units and frequently transgresses lithological contacts throughout the area. At the near surface areas in the south and down-dip to the north, widths of mineralization typically range from 120 m to 160 m. In the central area of the east domain where thrust/reverse fault stacking has been interpreted, mineralization thicknesses typically range from 220 m to 260 m with local intersections of up to 290 m.
The deposit type is a remobilized polymetallic volcanogenic massive sulphide deposit, comprising lenses of disseminated, fracture-filling and banded iron and copper sulphides with accessory magnetite. Mineralization is generally conformable with the host-rock stratigraphy as is consistent with the volcanogenic model. Observed sulphide lenses measure many tens of metres in thickness with km-scale strike and dip extents.
Exploration
Exploration work undertaken on the Yellowhead Copper site by historical owners included stream sediment sampling, reconnaissance geological mapping, soil sampling, geophysical surveying and diamond drilling. Subsequent exploration completed between 2005 and 2013 by YMI included diamond drilling and historical core relogging, airborne geophysics (magnetic and electromagnetic), ground geophysics (magnetic, electromagnetic and induced polarization), soil sampling, rock sampling, geological mapping and petrographic and whole rock analysis of drill core and surface rock samples. This work largely focussed on the west-central part of the property in the deposit area.
Summaries of the exploration work completed are discussed in the Yellowhead Copper Technical Report. There has been no exploration on the property since 2013.
- 52 -
Drilling
A significant amount of drilling has taken place on the Yellowhead Copper Project, totalling 95,735 m by YMI and historical operators in 408 holes. All were cored diamond drillholes. Results from these drill programs are the basis for the mineral resource estimate. There are no drilling, sampling, or recovery factors that could materially impact the accuracy and reliability of the results.
YMI relogged and resampled selected historical core in the deposit area from the Noranda 1968 to 1971 and American Comstock 1996 drill campaigns with the goal of verifying the historical analytical copper results. Results of this program showed good correlation of copper grades and thicknesses with the historically reported drill core intersections.
In 2024, Taseko undertook a site investigation to characterize the foundation conditions of the main embankment for the proposed tailings storage facility (“TSF”). The program was focused on gathering detailed geotechnical and hydrogeological data to support the design and permitting of the TSF. A total of 298 m of drilling was completed at 7 drillhole sites. Sonic drilling was used in overburden with 6” sized casing and a 4” sized core barrel and diamond drilling was used in bedrock with an HQ3 sized core barrel. Drilling performed on the property is summarized in Table 14 below.
Table 14: Drilling by Company
| Company | # of Drill Holes | Total Length (metres) |
| Québec Cartier Mining Company (1967-1969) | 33 | 5,285 |
| Noranda Exploration Co. Ltd. (1968-1970) | 87 | 12,156 |
| Noranda/QCM Joint Venture (1970-1973) | 48 | 9,012 |
| Other Historical Owners (1983-1996) | 23 | 4,300 |
| Yellowhead Mining Inc. (2006-2013) | 217 | 64,985 |
| Taseko Mines Limited (2024) | 7 | 298 |
| Total | 415 | 96,039 |
(1) Totals may not add due to rounding.
- 53 -
Sampling, Analysis and Data Verification
YMI and previous project operators systematically sampled and analyzed all potentially mineralized sections of drill core on the Yellowhead deposit for copper, the primary element of interest. Early operators in the 1960's and 1970's, typically only analyzed for copper. This expanded to include gold, silver and several other elements in the programs of the 1980's and 1990's. From 2005 onwards, over 30 elements made up the standard assaying protocol for drill core, including historical core resampled and reanalysed since then. This historical core was from the Noranda, Noranda / QCM Joint Venture and Comstock drilling. Samples taken for copper assay from all historical and modern drillholes number over 55,000 with an average core length of 1.5 m.
In 2019, the Cohesion Consulting Group ("CCG") completed an audit of the Yellowhead project drillhole database. CCG reviewed the digital files comprising the drillhole database, assay certificates, geological models and supporting documents used in the mineral resource and mineral reserve estimates. The audit found no errors, omissions, QA/QC failures or differences between this drillhole database and the supporting documents of significance to the resource and reserve estimate.
Details of sample preparation, assay laboratories, security, and data verification used in the Yellowhead drill hole sampling and analytical programs is documented in the Yellowhead Copper Technical Report.
Drill core collected from the 2024 geotechnical site investigation program was not assayed due to the location and purpose of the drill program.
Mineral Processing and Metallurgical Testing
The basis of process design for the project was informed from feasibility level metallurgical test work program conducted in 2011 and early 2012 at G&T Metallurgical Services Ltd. ("G&T") in Kamloops, British Columbia.
This test program consisted of a suite of open circuit batch flotation testing, lock cycle testing, ore hardness testing, a pilot plant campaign, and mineralogical characterization of both a primary master composite representing feed from the earlier phases of mine development along with a suite of composite samples representing variable lithology and discreet spatial zones within the pit. Additional laboratory comminution test work conducted in 2011 at FLSmidth ("FLS") of Bethlehem, Pennsylvania, was also used to inform process comminution circuit design and power requirements.
The proposed process for the project consists of a conventional milling circuit to recover copper via grinding, rougher flotation, regrinding of rougher concentrate, followed by a cleaner flotation circuit. All comminution testing conducted to date suggest the ore is soft to moderately soft and very amenable to both SAG milling and ball milling.
Mineralogy characterization on ore samples from the deposit demonstrate that chalcopyrite is the dominant copper bearing mineral making up over 98% of the copper species in majority of the deposit.
- 54 -
Lock cycle testing produced a final copper concentrate grade of 26% copper at about a 90% total copper recovery. The final concentrate produced from lock cycle testing and the pilot plant produced a clean concentrate with deleterious elements below typical penalty limits at smelters, and also containing payable gold and silver values.
Mineral Resource and Mineral Reserve Estimates
The Yellowhead Copper mineral reserve estimate uses long-term metal prices of US$2.40/lb for copper, US$1,000/oz for gold and US$13.50/oz silver and a foreign exchange rate of C$1.00=US$0.80.
The proven and probable reserves as of December 31, 2019, are tabulated in Table 15 below.
Table 15: Yellowhead Reserve Estimate at 0.17% Copper Cut-off
|
|
Tonnes (in millions) |
Cu (%) |
Au (gpt) |
Ag (gpt) |
|
Proven |
458 |
0.29 |
0.031 |
1.3 |
|
Probable |
359 |
0.26 |
0.028 |
1.2 |
|
Total |
817 |
0.28 |
0.030 |
1.3 |
(1) The mineral reserve estimation was completed under the supervision of Richard Weymark, P.Eng., MBA, Vice President, Engineering for Taseko and a Qualified person as defined by NI 43-101.
(2) Yellowhead Mineral Reserves and Mineral Resources follow CIM Definition Standards for Mineral Resources and Mineral Reserves (2014).
(3) Mineral Reserves are contained within Mineral Resources.
(4) Mineral Reserves are assumed to be extracted using open pit mining methods and are based on US$2.40/lb Cu price, US$1,000/oz Au price, US$13.50/oz Ag price, exchange rate of US$0.80=C$1.00, metallurgical recoveries of 90% Cu, 56% Au and 59% Ag.
(5) Densities were modeled based on modeled lithologies and range from 2.71 t/m3 to 2.85 t/m3 except for overburden which uses a density of 2.20 t/m3.
(6) Additional information regarding data verification, exploration information, known legal, political, environmental or other risks can be found in the report entitled "Technical Report on the Mineral Reserve Update at the Yellowhead Copper Project, British Columbia, Canada" issued January 16, 2020 with an effective date of January 16, 2020 which is available on SEDAR+ at www.sedarplus.ca. The Yellowhead Project Technical Report was completed under the supervision of Richard Weymark, P.Eng., MBA, Vice President, Engineering for Taseko and a Qualified Person as defined by NI 43-101.
(7) Numbers may not add due to rounding.
- 55 -
The Yellowhead mineral resource estimate as of December 31, 2019 is summarized in Table 16 and includes the mineral reserves included in Table 15 above. The mineral resource uses a copper price of US$3.25/lb for copper, US$1,300/oz for gold and US$17.00/oz silver and a foreign exchange rate of C$1.00=US$0.80.
Table 16: Yellowhead Resource Estimate at 0.15% Copper Cut-off
|
Class |
Tonnes (in millions) |
Cu (%) |
Au (gpt) |
Ag (gpt) |
|
Measured |
561 |
0.27 |
0.029 |
1.2 |
|
Indicated |
730 |
0.24 |
0.027 |
1.2 |
|
M+I |
1,292 |
0.25 |
0.028 |
1.2 |
|
Inferred |
109 |
0.24 |
0.026 |
1.2 |
|
Note: Totals may not add due to rounding. |
||||
(1) The mineral resource estimation was completed under the supervision of Richard Weymark, P.Eng., MBA, Vice President, Engineering for Taseko and a Qualified person as defined by NI 43-101.
(2) Yellowhead Mineral Reserves and Mineral Resources follow CIM Definition Standards for Mineral Resources and Mineral Reserves (2014).
(3) Mineral Resources that are not Mineral Reserves do not have demonstrated economic viability.
(4) The Mineral Resource has been confined by a “reasonable prospects of eventual economic extraction” pit using the following assumptions: US$3.25/lb Cu price, US$1,300/oz Au price, US$17.00/oz Ag price, exchange rate of US$0.80=C$1.00, metallurgical recoveries of 89% Cu, 55% Au and 59% Ag at a 0.15% Cu cut-off grade, processing and G&A costs of C$5.25/t, pit rim mining costs of C$1.86/t with a bench increment of C$0.029/t and pit slopes between 30-40 degrees.
(5) Densities were modeled based on modeled lithologies and range from 2.71 t/m3 to 2.85 t/m3 except for overburden which uses a density of 2.20 t/m3.
(6) Additional information regarding data verification, exploration information, known legal, political, environmental or other risks can be found in the report entitled "Technical Report on the Mineral Reserve Update at the Yellowhead Copper Project, British Columbia, Canada" issued January 16, 2020 with an effective date of January 16, 2020 which is available on SEDAR+ at www.sedarplus.ca. The Yellowhead Project Technical Report was completed under the supervision of Richard Weymark, P.Eng., MBA, Vice President, Engineering for Taseko and a Qualified Person as defined by NI 43-101.
(7) Numbers may not add due to rounding.
Mining Operations
The Yellowhead open pit is designed to be mined utilizing conventional truck and shovel mining techniques. The equipment utilized in this operation would be typical of that found in today's large open pit operations. Open pit operations are planned to supply a conventional copper concentrator with 90,000 tpd of ore at a cut-off grade of 0.17% copper at a strip ratio of 1.4:1 for 25 years. Ore would be delivered to a primary crusher located at the southwestern rim of the ultimate pit. An ore stockpile would be established during the first five years of operation to maximize ore grade delivered to the mill during that period and provide operational flexibility. Potentially acid generating ("PAG") waste rock would be stored inside the Yellowhead TSF while non-acid generating ("NAG") waste and overburden would be placed in conventional waste storage locations proximal to the open pit.
- 56 -
Processing and Recovery Operations
The proposed process plant for the project is a conventional sulphide concentrator utilizing three-stages of comminution, sulphide flotation and concentrate dewatering.
The concentrator is designed to process a nominal 90,000 tpd of ore and produce a marketable copper concentrate containing silver and gold. The concentrator would consist of a primary gyratory crusher fed run-of-mine ore from the pit transported via haul trucks. The product from the crusher would be transported via overland conveyors to a coarse ore stockpile. Ore from the stockpile would then be reclaimed and fed to two parallel SAG-ball mill circuits which produce feed for a single rougher flotation bank. The rougher flotation concentrate would be reground with two parallel vertical stirred mills prior to being reprocessed in a two-stage cleaner flotation circuit which includes both tank and column flotation cells. Sulphide minerals are collected with a conventional xanthate collector and pyrite is rejected using lime.
The final concentrate would be dewatered by thickening followed by filtration prior to being conveyed to the final concentrate stockpile. The final concentrate would be trucked off-site to a proximal rail load-out facility for subsequent transport to the Port of Vancouver or direct rail to other North American markets.
Both rougher and first cleaner flotation tailings would be transported separately to the TSF. Process water from the TSF would be reclaimed and recycled back to the process plant for reuse.
Infrastructure, Permitting and Compliance Activities
Road access proposed to the project site is from Highway #5 at the town of Vavenby via 24 km of existing forest service roads ("FSRs"). These FSRs will require minor upgrading for operations traffic, such as widening, alignment and surface reparation. A 2.5 km extension from the end of the FSRs will be required to reach the plant site.
A rail load-out facility is designed to be constructed at an existing rail siding on a property owned by Taseko near Vavenby. Concentrate would be trucked from the plant site to the rail load-out facility where it would be loaded onto trains and transported to North American markets and/or to the Port of Vancouver for overseas shipping.
Electrical power for the project would be supplied by BC Hydro from the Hundred Mile House substation. The Company proposes to construct an overhead transmission line approximately 110 km in length to bring power from the Hundred Mile House substation to the project site.
Processing facilities would include a primary crusher located near the crest of the pit and associated overland conveyor; a coarse ore stockpile with a 45,000 tonne capacity; a concentrator building housing the grinding, flotation and dewatering circuits; and a concentrate shed.
The TSF is proposed to be located in the valley on the south side of the plant site, downstream of the concentrator. The main embankment would initially be constructed as a water retaining starter embankment, constructed with a rock fill shell in a downstream fashion. After year 5, cycloned sand would be used to construct centreline raises on top of the starter embankment to a final height of 210m with a 3.5H:1V downstream slope.
- 57 -
Two additional embankments will be required to provide storage capacity for operations. The north and northwest embankments would be constructed in years 12 through 16.
A water treatment plant is designed as a stand-alone plant used for processing site contact water. The initial water treatment plant is proposed for construction in year 2 and commissioning in year 3.
The mobile equipment maintenance shop would be a pre-engineered building. The designed mobile equipment maintenance shop includes a haul truck wash bay, four haul truck service bays, eight medium duty bays, four light duty bays, light duty wash bay and an adjacent welding tent sized for truck box repair and rebuilds.
Various other support facilities are planned including a two-storey administration building, mine dry, warehouse building and associated cold storage laydown, assay lab, mill reagent building, fixed plant maintenance shop and bulk explosives manufacturing and storage. Planned support facilities also include a gatehouse and first aid building, emergency response and training building and a small parking lot for suppliers and visitors.
Taseko has engaged with the British Columbia Environmental Assessment Office (BC EAO) and the Impact Assessment Agency of Canada (IAAC) with respect to the Yellowhead Project. The Project is expected to be subject to review under the BC Environmental Assessment Act and federal Impact Assessment Act and is also undergoing the Simpcw Assessment Process, an Indigenous-led assessment process through Simpcw First Nation.
The EA process will start following acceptance of the Initial Project Description by the BC EAO and IAAC, following which the multi-step environmental assessment (“EA”) process will proceed. The EA process would complete with issuance of EA decisions, including a consent decision from Simpcw First Nation, an environmental assessment certificate decision by the BC Minister of Environment and Parks and BC Minister of Mining and Critical Minerals, and an impact assessment decision by the Minister of Environment and Climate Change Canada.
Permit decisions would then be made to allow for the construction and operation of the Project. Additional detail regarding EA and permitting requirements can be found in the Yellowhead Copper Technical Report.
- 58 -
Capital and Operating Costs
A summary of the pre-production capital costs estimated for the project is provided in Table 17. All costs shown are in fourth quarter 2019 Canadian dollars.
Table 17: Pre-Production Capital Cost Estimate
|
Area |
Total Pre-Production |
|
Mining Equipment* / Pre-Production Mining Costs |
169 |
|
Processing Facilities |
486 |
|
Tailings & Water Collection Facilities |
132 |
|
Ancillary Facilities / Infrastructure |
199 |
|
Subtotal Direct Costs |
986 |
|
Indirect Costs |
360 |
|
Grand Total |
1,347 |
|
* Includes down payment and lease costs in pre-production years only. |
|
(1) Totals may not add due to rounding.
- 59 -
The sustaining capital estimate includes a water treatment plant (“WTP”), staged TSF embankment construction, additional water collection systems, additional mining equipment, mining equipment lease payments, and general sustaining capital through the life of the mine. Sustaining capital costs are shown in Table 18.
Table 18: Sustaining Capital Cost Estimate
|
Area |
Total Sustaining |
|
Water Treatment, TSF Construction and Water Collection |
140 |
|
Mine Incremental Capital / Equipment Leases |
275 |
|
General Sustaining Capital |
209 |
|
Total |
624 |
|
(1) Totals may not add due to rounding. |
|
Details of the basis for capital cost estimates can be found in the Yellowhead Copper Technical Report.
Onsite operating costs comprise mining, processing and general and administration. Average onsite costs for the project are summarized in Table 19.
Offsite costs include copper concentrate transportation costs, smelter fees and deductions, and royalty payments. Average offsite costs are US$0.39/lb.
Table 19: Summary of Operating Cost Estimate
|
Item |
Operating Cost ($/t Milled) |
|
Mining |
4.53 |
|
Processing |
4.65 |
|
General and Administration |
0.79 |
|
Total Onsite Costs |
9.97 |
- 60 -
The following pre-tax economic indicators are derived from the base case life of mine cash flow:
Results of the valuation are presented on a 100% basis and assume no debt financing costs except for mining equipment leases. Metal prices used are US$3.10/lb, for copper, US$1,350/oz for gold and US$18.00/oz for silver and a foreign exchange rate of C$1.00=US$0.80. All values are in Canadian dollars unless otherwise noted.
Exploration, Development and Production
The Company is focusing its current efforts on advancing into the EA process and is undertaking additional site investigation and engineering work in conjunction with ongoing engagement with local communities including First Nations. The Company will be conducting additional baseline data collection and modeling which will be used to support the EA and permitting of the project.
New Prosperity Project
The Company has determined that, in light of the Company's current focus on Florence Copper and the Yellowhead Copper Project, the Company does not consider the New Prosperity Project to be material at this time. The Company's assessment of materiality could change and the New Prosperity Project may again become material in the future. The Company will update this information if the New Prosperity Project once again becomes material to the Company.
Project Description, Location, and Access
The New Prosperity Project is located at latitude 51° 28' N and longitude 123° 37' W in the Clinton Mining Division, approximately 125 kms southwest of the City of Williams Lake, British Columbia.
Access from Williams Lake is via Highway 20 to Lee's Corner, then via an all-weather main logging haulage road to the site, a total road distance of 192 kms.
The New Prosperity Project consists of one mining lease which is valid until at least June 2039 and 85 mineral claims covering the mineral rights for approximately 190 square kms. All claims are in good standing until at least July 2025. Taseko intends to renew all leases prior to their expiry and maintain all of the claims. The claims are 100% owned by Taseko and are not subject to any royalties or carried interests.
- 61 -
History
The New Prosperity deposit was explored and extensively drilled by seven different companies between 1963 and 2007. A total 158,204 m of core and percussion drilling was completed in 481 drill holes during the twenty-one years in which active drill exploration took place.
Pre-feasibility and feasibility studies were completed in 1994, 2007, and 2009.
Geological Setting, Mineralization, and Deposit Types
The project is located within the western-most portion of the Intermontane Belt at the boundary between the Intermontane and Coast morphologic belts. The project hosts a large porphyry gold-copper deposit.
Pyrite and chalcopyrite are the principal sulphide minerals in the deposit. They are uniformly distributed in disseminations, fracture fillings, veins and veinlets. Native gold occurs as inclusions in and along microfractures with copper-bearing minerals and pyrite.
Environmental Assessment
Between 2009 and 2010, the BCEAO led a review of the Project in a coordinated manner with the Canadian Environmental Assessment Agency ("CEAA").
In January 2010, Taseko received the EA certificate for the New Prosperity Project from the Province of B.C. but in November 2010, the Federal Minister of Environment announced that the Project, as proposed, would not be granted federal authorizations to proceed.
In February 2011, the Company submitted a revised project description for the New Prosperity Project to the Federal Government that addressed the concerns identified during the federal review process.
In June 2011, Taseko submitted an application to the BCEAO to amend the EA Certificate in accordance with the New Prosperity Project description.
On September 20, 2012, the Environmental Impact Statement ("EIS") was submitted to the three-member Review Panel (the "Panel") established for the federal environmental assessment of the project. Following a series of public hearings the Panel submitted their report to the Federal Minister of the Environment on October 31, 2013.
The Panel report found that the proposed project is not likely to cause significant adverse environmental effects in respect of 33 different areas provided effective mitigation was undertaken but found significant adverse environmental effects were likely in relation to three matters: (i) water quality in Fish Lake and Wasp Lake; (ii) fish and fish habitat in Fish Lake, wetlands and riparian ecosystems; and (iii) Tŝilhqot'in current use of lands for traditional purposes, cultural heritage and archaeological/historical resources.
- 62 -
On February 26, 2014, the Minister of the Environment announced her conclusion, based on the Panel report, that the New Prosperity Project is likely to cause significant adverse environmental effects that cannot be mitigated. She referred the matter to the Governor in Council who decided that those effects are not justified in the circumstances. The Company unsuccessfully appealed both the Panel and the Minster of the Environment in Federal Court.
In late 2019, the Tŝilhqot'in Nation, as represented by Tŝilhqot'in National Government, and Taseko entered into a confidential dialogue, with the involvement of the Province of British Columbia, seeking a long-term resolution to the conflict regarding Taseko's proposed copper-gold mine previously known as New Prosperity, acknowledging Taseko's commercial interests and the Tŝilhqot'in Nation's opposition to the project.
The dialogue process has made meaningful progress in recent months and is close to completion. The Tŝilhqot'in Nation and Taseko acknowledge the constructive nature of discussions, and the opportunity to conclude a long-term and mutually acceptable resolution of the conflict that also makes an important contribution to the goals of reconciliation in Canada.
Aley Project
The Company has determined that, in light of the Company's current focus on Florence Copper and the Yellowhead Copper Project, and the Company's assessment of the relative value currently attributed to each of the Company's projects, the Company does not consider the Aley Project to be material at this time. The Company's assessment of materiality could change and the Aley Project may again become material in the future.
Project Description, Location, and Access
Niobium is a metal used in high strength low alloy steels which are required to manufacture automobiles, bridges, pipes, jet turbines and other high technology applications. Niobium also has applications for lithium-ion battery ("LIB") anode and cathode material to facilitate safe rapid charging of batteries.
The property is located in the Omineca Mining Division in British Columbia, Canada, centred at latitude 5627'N and longitude 12313'W, approximately 140 kms north northwest of the Municipality of Mackenzie. Logging roads from Mackenzie provide access to the Ospika Logging Camp on the east side of Williston Lake. The property is located about 30 kms from the Ospika Camp and is currently accessed via helicopter.
The Aley property consists of one mining lease valid until at least December 2045 and one hundred and twelve mineral claims covering the mineral rights for approximately 476 square kms. All claims are in good standing until at least October 2025. The Aley Property is not subject to any royalty terms, back-in rights, payments or any other agreements or encumbrances.
- 63 -
History
Aley Corporation acquired the property from Cominco in 2004. Since Taseko acquired Aley Corporation in 2007, Taseko has completed over 26,000 metres of drilling in 129 holes, metallurgical test work, project engineering, and environmental baseline data collection.
Geological Setting, Mineralization, and Deposit Type
The Aley region lies within the Western Foreland belt of the Rocky Mountains. The Aley Carbonatite complex intrudes Cambrian to Ordovician sedimentary rocks of the Kechika (limestone), Skoki (dolomite to volcaniclastics) and Road River Group formations (clastic sedimentary rocks). The intrusion is ovoid in plan with a diameter of approximately 2 kms and surrounded by a fenite aureole up to 500 metres.
Niobium (Nb) bearing minerals at Aley are pyrochlore, fersmite and columbite.
Development Activities
Environmental monitoring and product marketing initiatives on the Aley niobium project continue. The converter pilot test is being progressively scaled up, providing additional process data to support the design of the commercial process facilities and final product samples for marketing purposes.
The Company has also advanced a scoping study to assess the potential production of high-purity niobium oxide at Aley to supply the growing market for niobium based batteries.
Risk Factors
There are a number of risks that may have a material and adverse impact on the future operating and financial performance of Taseko and could cause the Company's operating and financial performance to differ materially from the estimates described in forward-looking statements relating to the Company.
Risks Relating to Our Business and Our Industry
Changes in the market price of copper and other metals, which are volatile and have fluctuated widely, affect the profitability of our operations and financial condition.
Our profitability and long-term viability depend, in large part, upon the market price of metals, primarily copper, and potentially molybdenum, gold, silver and other metals and minerals. The market price of copper is volatile and is affected by numerous factors beyond our control, including:
- 64 -
The copper market is volatile and cyclical and consumption of copper is influenced by global economic growth, trends in industrial production, conditions in the housing and automotive industries, economic growth in China, which is the largest consumer of refined copper in the world, and the energy transition away from traditional sources to alternative, sustainable and less carbon intensive sources which inherently utilize more copper. Notably, China is increasingly seeking strategic self-sufficiency in key commodities, including investments in existing businesses or new developments in other countries. These investments may adversely impact future copper demand and supply balances and prices. Should demand weaken and consumption patterns change, in particular if consumers seek out lower cost substitute materials, the price of copper could be materially adversely affected, which could negatively affect our business and results of operations. While we have identified various factors and demand drivers in this AIF that could result in higher copper prices in 2025 and over the longer term, there is no assurance that these high copper prices will materialize.
A decrease in the market price of copper and molybdenum would affect the profitability of Gibraltar and our ability to finance the development of our other mineral properties including Florence Copper, which would have a material adverse effect on our business and results of operations.
We also enter into provisionally priced sales contracts for our copper concentrate from Gibraltar, which could have a negative impact on our revenues if copper prices subsequently decline after shipment where prices were not fixed at the time of shipment. There can be no assurance that the market price of copper and other metals will remain at current levels or that such prices will improve. If commercial quantities of copper and other metals are discovered, there is no assurance that a profitable market will exist or continue to exist.
The war in Ukraine, the Israel-Hamas conflict and other geopolitical tensions combined with the international response thereto could have a material adverse effect on the economics of the Company's operations and development projects.
The outbreak of war in Ukraine and the Israel-Hamas conflict, and the accompanying international response thereto including economic sanctions levied against Russia and the potential escalation of the Israel-Hamas conflict (although it is still relatively early days and the effects if any are not known at this time), have extremely disrupted and could further disrupt the global economy, creating increased volatility in commodity markets (including oil and gas prices), international trade and financial markets, all of which have an ongoing and uncertain effect on global economics, supply chains, availability of materials and equipment and execution timelines for any project development. There is substantial uncertainty about the extent to which these conflicts will continue and the potential for other conflicts to impact economic and financial affairs, and there is the potential for escalation of these conflicts both within Europe, the Middle East and globally. There is a risk of substantial market and financial turmoil arising from these conflicts, which could have a material adverse effect on the economics of the Company's operations and developments projects.
- 65 -
Fluctuations in foreign currency exchange rates could have a material adverse effect on our business, results of operations and financial condition.
Fluctuations in the Canadian dollar relative to the U.S. dollar could significantly affect our business, results of operations and financial condition. As our Gibraltar operation is located in Canada, our costs are incurred primarily in Canadian dollars. However, our revenue is based on the market price of copper and other metals and is denominated in United States dollars. A strengthening of the Canadian dollar relative to the United States dollar will reduce our profitability, materially adversely affect our financial condition, and may also affect our ability to finance Florence Copper and our Other Development Projects. We do not currently enter into foreign currency contracts to hedge against currency risk.
Failure to achieve production targets or cost estimates could adversely affect our sales, profitability, cash flows and financial performance.
The Company prepares future operating and capital cost estimates with respect to existing operations including Florence Copper and its Other Development Projects. Actual production and costs may vary from the estimates for a variety of reasons such as estimates of grade, tonnage, dilution and metallurgical and other characteristics of the ore varying from the actual ore mined, revisions to mine plans, risks and hazards associated with mining, adverse weather conditions, unexpected labour shortages or strikes, equipment failures and other interruptions in production capabilities. Operating and capital costs may also be affected by increased mining costs, variations in predicted grades of the deposits, labour costs, raw material costs, inflation, availability due to supply chain disruptions and fluctuations in currency exchange rates. Failure to achieve production targets or cost estimates could have a material adverse impact on the Company's sales, profitability, cash flow and overall financial performance. We may also in the future be required to undertake capital projects to (i) address or mitigate the impacts of climate change and extreme weather events at our facilities, (ii) comply with new government regulation directed at reducing the impacts of climate change, (iii) reduce the carbon intensity or footprint of our existing operations by reducing or eliminating fossil fuel usage, or (iv) comply with new government regulation directed at improving environmental protection. Capital and operating costs for Florence Copper that are based on the Florence Technical Report are presented in third quarter 2022 U.S. dollars and do not account for inflation since that time.
Mining is inherently risky and operations are subject to conditions or events beyond our control, which could have a material adverse effect on our business and results of operations.
Mining involves various types of risks and hazards, including:
- 66 -
These risks could result in injury or death, environmental damage, damage to, or destruction of, mineral properties, production facilities or other properties, delays in mining, increased production costs, monetary losses and possible legal liability. Interruptions to our mining or processing operations may adversely impact our ability to continue production of concentrate at expected rates, with the result that our business and results of operations may be materially adversely affected.
The Company maintains insurance against certain risks that are typical in the mining industry and in amounts that the Company believes to be reasonable, but which may not provide adequate coverage in certain circumstances. However, we may not be able to obtain adequate insurance to cover these risks at economically feasible premiums. Business interruption claims also have specified waiting periods which may limit the Company's ability to recover some or all of its losses. Insurance against certain environmental risks, including potential liability for pollution or other hazards as a result of the disposal of waste products occurring from production, is not generally available to us or to other companies within the mining industry. We may suffer a material adverse impact on our business and results of operations if we incur losses related to any significant events that are not covered by insurance policies.
We are solely dependent on Gibraltar for revenues and suspension of production at that mine would materially adversely affect our business, results of operations and financial condition.
Until our development projects are developed and operational and are beginning to produce revenue, we are dependent solely upon Gibraltar for revenues. If Gibraltar were to cease production for any reason, it would have a material adverse effect on our business, results of operations, and financial position.
- 67 -
The increasing focus on sustainability initiatives could increase our costs, harm our reputation, and adversely impact our financial results.
There has been increasing public focus by investors, environmental activists, the media, and governmental and non-governmental organizations on a variety of environmental, social, and other sustainability matters. We have been and remain committed to strong governance practices, being an industry leader regarding sustainability and having won multiple awards for health and safety and environmental performance. Nevertheless, we may experience pressure to make commitments relating to sustainability matters, including the design and implementation of specific risk mitigation strategic initiatives relating to sustainability. While we may in the future engage in various initiatives (including but not limited to voluntary disclosures, policies, or goals) to improve our sustainability profile or respond to stakeholder expectations, we cannot guarantee that these initiatives will have the desired effect. If we are not effective in addressing environmental, social, and other sustainability matters affecting our business, or setting and meeting relevant sustainability goals, our reputation and financial results may suffer.
In addition, even if we are effective at addressing such concerns, we may experience increased costs as a result of executing upon our sustainability goals that may not be offset by any benefit to our reputation, which could have an adverse impact on our business and financial condition. In addition, this emphasis on ESG matters has resulted and may result in the adoption of new laws and regulations, including new reporting requirements, including with respect to climate change. While we are still assessing the scope and impact of new rules we anticipate that these rules, as well as other sustainability-related regulation and legislation, may require us to incur significant additional costs to comply, including the implementation of significant additional internal controls, processes and procedures regarding matters that have not been subject to such controls in the past, and impose increased oversight obligations on our management and board of directors as well as impose additional disclosure obligations on us. Additionally, our suppliers, customers or other business partners may require us to provide additional climate-related information if they are also subject to additional climate-related disclosure laws or regulations in other jurisdictions. If we fail to comply with new laws, regulations or reporting requirements, or we fail to provide complete and accurate information to our suppliers, customers or other business partners, our reputation and business could be adversely impacted..
Risks associated with the operation of the Gibraltar Mine.
The Company's future success will be affected by the Company's ability to operate Gibraltar profitably. Mining involves various types of risks and hazards and operation of Gibraltar could experience interruptions, incur increased costs or cease due to a number of factors, including but not limited to:
- 68 -
These risks could result in injury or death, environmental damage, damage to, or destruction of, mineral properties, production facilities or other properties, delays in mining, increased production costs, monetary losses, and possible legal liability.
Disruption to the Company's mining and processing operations at the Gibraltar Mine and/or supporting infrastructure for a sustained period would have a material adverse effect on production which may result in lower revenue or cash flows from operating activities until such time, if at all, that the disruption is cured and consequently the Company's business, financial position and results of operations. Further limiting the impact of such risks if they arise may require additional capital or operational expenditure, which may have a material adverse impact on the business and its profitability.
Risks associated with the development of Florence Copper.
The construction and commencement of commercial production at Florence Copper is key to the Company's future growth strategy.
Florence Copper, given its unique geological conditions, will deploy an in-situ wellfield recovery method that, while in use in other resource extraction sectors (most notably in uranium), will be one of the first of its kind to extract copper at commercial levels relying solely on this mining method. This in-situ mining method of Florence Copper could present additional development ramp-up risks and complexity compared to a traditional underground or open pit operation which could result in delays, interruptions, lower recoveries than forecasted and/or increased costs to the development of Florence Copper. There is no assurance that the in-situ extraction of copper at Florence Copper can be completed as currently contemplated in the Florence Copper Technical Report.
The PTF test work has been successful in demonstrating the feasibility of in-situ copper recovery at Florence Copper. However, there is no assurance that commercial in- situ extraction of copper at Florence Copper can be completed as currently contemplated in the technical report for Florence Copper or that the commercial operation will perform at the levels that the PTF achieved. Changes to mining operations at Florence Copper may be required, which may result in delays and/or higher than anticipated construction and operating costs for commercial development of Florence Copper or lower than projected recovery rates of copper, which may affect the overall economics of Florence Copper.
- 69 -
Development and operation of Florence Copper could also be delayed, experience interruptions, incur increased operating and capital costs or be unable to complete due to a number of factors, including but not limited to:
It is not uncommon for mining developments to experience these factors during their construction, commissioning and production start-up, or indeed for such projects to fail or experience significant delays as a result of one or more of these factors occurring to a material extent.
There can be no assurance that the Company will complete the various stages of development necessary in order to achieve its strategy in the timeframe expected by the Company or at all. Any of these factors may have a material adverse effect on the development of Florence Copper and, consequently the Company's business, results of operations and activities, financial condition and prospects.
Our ability to complete construction and commencement of commercial production at Florence Copper is subject to our securing and being able to draw down on the required financings for this project.
While Florence Copper has obtained certain financings, including from Mitsui under its Copper Purchase Agreement, the Company is also dependent upon the Gibraltar Mine for cash flow to support its financing of Florence. While the Company anticipates that it will be able to complete construction of Florence Copper based in its available liquidity, its cashflow from Gibraltar operations and its undrawn US$110 million credit facility, there is no assurance that any material adverse change to the Company's business would not impact the Company's ability to fund these expenditures as planned.
- 70 -
Without funds available to finance construction and development activities, Florence Copper may not be completed and the potential benefits of Florence Copper may never be realized.
Our future ability to secure debt financing for our operations may be impacted by initiatives of global banks to increase their commitments to "sustainable financing".
Our future ability to secure debt financing for our operations may be impacted by initiatives of global banks to increase their commitments to "sustainable financing" and to ultimately achieve net-zero emissions in their lending portfolio. These commitments may reduce the availability or increase the cost of debt financing based on the perceived carbon intensity of a borrower's operations. We presently are unable to evaluate how global banks would assess the carbon intensity of our operations and any consequent impact that this assessment would have on our ability to secure future debt financing or the costs of securing this debt financing.
The need for infrastructure could delay or prevent us from developing our Other Development Projects.
The development of our Other Development Projects is subject to various requirements, including government permitting and the need to establish power, water and transportation facilities. The lack of availability on acceptable terms or the delay in the availability of any one or more of these services could prevent or delay development of our Other Development Projects. If adequate infrastructure is not available in a timely manner, there can be no assurance that:
Our Other Development Projects are all located in British Columbia and the ability of the Company to develop these projects or the ability of the Company and third parties to develop the necessary infrastructure for these projects may be impacted by laws enacted by the Government of British Columbia or agreements entered into by the Government of British Columbia with indigenous groups. See below under "Aboriginal peoples' title claims and rights to consultation and accommodation and related governmental policies may impact our ability to expand our existing operations and proceed with our development projects."
Our Other Development Projects will all require substantial financing for completion, may not achieve anticipated production capacity, may experience unanticipated costs or may be delayed or not completed at all.
Our Other Development projects are at various stages of development and will each require substantial additional financing in order to develop them into commercial mining operations if we determine in the future to advance these projects to commercial production. We do not have any financing commitments for any of our Other Development projects, including Yellowhead, and there is no assurance that any of our Other Development Projects will ever be advanced to production and materially contribute to our revenues. The development of a mining project is a complex and challenging process that may take longer and cost more than initially projected, or may not be completed at all. In addition, anticipated production capacity may never be achieved. We may encounter unforeseen geological conditions or delays in obtaining required construction, environmental or operating permits or mine design adjustments. Operating delays may cause reduced production and cash flow while certain fixed costs, such as minimum royalties or loan payments, may still have to be paid on a predetermined schedule.
- 71 -
Moreover, completion of our Other Development Projects is subject to, among other things, the cashflows from Gibraltar and upon Florence Copper becoming a commercial operation, and the availability of additional financing if needed. There is no assurance that we may secure additional debt, equity or alternative financing to proceed with these projects if a decision is made to proceed to commercial development. In order to finance future developments of its projects, the Company may raise funds through the issuance of common shares, the issuance of debt instruments or other securities convertible into common shares or metal stream, offtake prepay or royalty arrangements. The Company cannot predict the size of future issuances of securities, or the effect, if any that future issuances and sales or securities or other additional financings will have on the market price of our common shares or bonds. In addition, there is no assurance that project debt financing or metals or royalty financings will be available for these projects.
In addition, if Proven Mineral Reserves or Probable Mineral Reserves are developed, it may take a number of years and substantial expenditures from the initial phases of drilling until production is possible, during which time the economic feasibility of production may change. The combination of these factors may cause us to expend significant resources (financial and otherwise) on a property without receiving a return on investment.
We are subject to extensive governmental regulation of all aspects of our business.
Our operations and exploration and development activities are subject to extensive federal, provincial, state and local laws and regulations governing various matters, including:
- 72 -
Failure to secure approvals or comply with applicable laws and regulations may result in civil or criminal fines or penalties or enforcement actions, including orders issued by regulatory or judicial authorities enjoining or curtailing operations or requiring corrective measures, installation of additional equipment or remedial actions, any of which could result in our incurring significant expenditures. We may also be required to compensate private parties suffering loss or damage by reason of a breach of such laws, regulations or permitting requirements. It is also possible that future laws and regulations, or a more stringent enforcement of current laws and regulations by governmental authorities, could cause additional expense, capital expenditures, restrictions on or suspensions of our operations and delays in the development of our properties.
We are subject to risks related to government regulation, permits, licenses and approvals.
Government regulations relating to mineral rights tenure, permission to disturb areas, land use and the right to operate can adversely affect Taseko. Our exploration, development and operations will require permits, licenses and approvals from various governmental authorities.
There can be no assurance that all necessary permits, licenses and approvals will be obtained, renewed or updated on a timely basis in order for us to carry out planned exploration, development or operational activities on our properties, including amendments to our existing permits at Gibraltar, and the planned development of our Other Development Projects, and, if obtained, renewed or updated, that the costs involved will not exceed those that we have estimated. For example, Gibraltar is required to maintain compliance with all conditions outlined in its operating permits and new environmental regulations may be introduced in the future that will require amendments to key Gibraltar operating permit conditions. There can be no assurance that these operating permits will be maintained or obtained. It is possible that the costs and delays associated with compliance with the regulations requiring that Taseko obtain and maintain such permits, licenses and approvals could result in Taseko not proceeding with the development or operation of its projects, or result in the curtailment of existing operations or plans.
Although Florence Copper has all the necessary permits for construction and operation of a commercial facility, there are conditions within the APP and UIC permits that are required to be met at various times and on an ongoing basis, including the completion of rinsing of the PTF wellfield before injection of solutions into the commercial wellfield can commence. Rinsing of the PTF wellfield is well advanced and the Company accelerated rinsing in 2024 by increasing water storage capacity and permitting alternative and beneficial uses for site water. The Company expects to complete rinsing of the PTF wellfield well before construction of the commercial facility is finished, however there remains a risk that rinsing will not be completed in the anticipated timeframe and, if the permit conditions are not met, this could cause a delay in the start of production from the commercial facility.
There may also be future legal challenges to the validity of the UIC permit and other permits, licenses and approvals obtained by Florence Copper, and there can be no assurance that such challenges will successfully be defeated or that any amendments to its permits required as a result of such challenges will be approved. Obtaining, updating, amending or defending permits, licenses and approvals may increase costs and cause delays depending on the nature of the activity to be permitted and the interpretation of applicable requirements implemented by the permitting authority.
- 73 -
There can also be no assurance that all necessary permits, licenses and approvals for Taseko's Yellowhead Copper Project will be obtained.
There is considerable uncertainty as to our ability to obtain the required permits for development of the New Prosperity Project. Since 2019, the Company has been engaged in a confidential facilitated dialogue with the Tŝilhqot'in Nation, as represented by Tŝilhqot'in National Government, and the Province of British Columbia in order to obtain a long-term resolution of the conflict regarding Taseko's New Prosperity Projecty, acknowledging Taseko's commercial interests and the Tŝilhqot'in Nation's opposition to the project. However, there can be no assurance that the dialogue will result in an outcome that allows for the development of the New Prosperity Project. In addition, the Company has determined that, in light of the Company's current focus on Gibraltar and Florence Copper, and the Company's assessment of the relative value currently attributed to each of the Company's projects and its current operations, the Company does not consider the New Prosperity Project to be material at this time. The Company's assessment of materiality could change and the New Prosperity Project may again become material in the future.
The Company is reliant on rail transportation and port terminal services for delivery of its products from Gibraltar to overseas markets.
Copper concentrate production from Gibraltar is transported by rail to the Pembina port terminal in the Port of Vancouver utilizing the CN rail line. In the past, rail service to Vancouver has been disrupted by derailments, avalanches, wildfires, flooding, CN labour stoppages and other CN service related issues. Similar disruptions and service delays may occur again in the future. In the event of any sustained interruption to rail service, the Company would likely be limited to trucking in order to transport its production to this port terminal. Transporting concentrate production by truck is more expensive, not always available and subject to greater scheduling constraints to facilitate the timely loading of ships at the Port of Vancouver. The Port of Vancouver has also experienced labour strikes which impacted its availability and resulted in congestion and backlog that took several quarters to return to normal service levels. There are limited readily available alternatives for terminal services if the Port of Vancouver was unavailable for an extended period of time.
To the extent that climate change results in more frequent severe weather occurrences, we may experience increased frequency of transportation disruptions in future years which may again result in a disruption of our ability to ship concentrate and other products that we produce. In addition, the potential of increased frequency of severe weather events may ultimately result in increased transportation costs as transportation providers, including railways, undertake capital expenditures to improve the ability of the transportation infrastructure to withstand severe weather events or to repair damage from severe weather events in order to maintain services.
In the event that the Company is unable to transport its concentrate production by rail on a reliable basis over routine timing intervals, this could lead to increased transport costs and variability in the timing of the receipt of revenues which would have a material effect on the Company's business and financial condition.
- 74 -
Disruption to the services provided by the CN rail line or the Port of Vancouver in connection with the shipping of our copper concentrate could have a material adverse effect on our business.
Water supply, critical spare parts, maintenance service and new equipment and machinery may materially and adversely affect our operations and development projects.
Our mining operations require significant quantities of water for mining, ore processing and related support facilities.
Changes in the quantity of water, whether in excess or deficient amounts, may (a) impact development activities, mining and processing operations, water management and treatment facilities, tailings storage facilities, evaporation, closure and reclamation efforts, and (b) increase levels of dust in dry conditions and land erosion and slope stability in case of prolonged wet conditions. Both Gibraltar and Florence Copper generally have excess water from operations and from the environments in which they operate. Excess amounts of water pose other challenges that may be difficult to manage and could increase our costs. In the case of Gibraltar, the mine is permitted to discharge excess water gathered and stored from the tailings facility offsite subject to permit conditions and there are plans to construct a water treatment plant in the coming years to increase the discharge rates to reduce stored water on site. In the case of Florence Copper, as more water is pumped than injected through the ISCR process, commercial operations are dependent upon evaporation of excess water or beneficial and alternative use of the excess water for discharge on the site. Changes to our ability to handle excess water, including government regulation, could materially and adversely affect our business and results of operations and could result in increased costs impacting our financial condition. In extreme cases, it could require us to curtail or temporarily shut down operations and could prevent us from pursuing expansion opportunities.
In addition to water and energy, our mining operations require intensive use of equipment and machinery. Shortage in the supply of key spare parts or adequate maintenance service or new equipment and machinery to replace old ones and cover expansion requirements could materially and adversely affect our operations.
We may be adversely affected by our inability to control operating costs.
Our profitability depends in part on our ability to control operating costs. Inflationary pressures, which have significantly risen in recent years, on services, equipment, labour and other key inputs, such as diesel fuel, steel, electricity and other operating supplies, could cause operating costs at Gibraltar and Florence Copper to increase materially, resulting in delays if services or equipment cannot be obtained in a timely manner due to inadequate availability, and increased potential for scheduling difficulties and cost increases due to the need to coordinate the availability of services or equipment, any of which could materially increase project operating, development or construction costs, result in project delays, or both. Increases in operating costs at Gibraltar may materially adversely affect our business and results of operations. Changes in environmental regulation directed at climate change may result in our having to incur increased capital expenditures in order to ensure that our operations comply with these requirements, specifically any requirements that require reduction in the carbon intensity in our operations or incentivize the reduction in carbon intensity through carbon taxes or other financial measures.
- 75 -
Our ability to expand or replace depleted reserves and the possible recalculation of our reserves and resources could materially affect our business and results of operations.
Our reported Mineral Reserves and Mineral Resources are only estimates. No assurance can be given that the estimated Mineral Reserves and Mineral Resources will be recovered or that they will be recovered at the rates estimated. Mineral Reserve and Mineral Resource estimates are based on limited sampling and, consequently, are uncertain because the samples may not be representative. Mineral Reserve and Mineral Resource estimates may require revision (either up or down) based on actual production experience. Market fluctuations in the price of metals, as well as increased production costs or reduced recovery rates, changes in the mine plan or pit design, or increasing capital costs may render certain Mineral Reserves and Mineral Resources uneconomic and may ultimately result in a restatement of Mineral Reserves and/or Mineral Resources. Moreover, short-term operating factors relating to the Mineral Reserves and Mineral Resources, such as the need for sequential development of ore bodies and the processing of new or different ore grades, may adversely affect our profitability in any particular accounting period.
There are uncertainties inherent in estimating Proven Mineral Reserves and Probable Mineral Reserves and Measured Mineral Resources, Indicated Mineral Resources and Inferred Mineral Resources, including many factors beyond our control. Estimating Mineral Reserves and Mineral Resources is a subjective process. Accuracy depends on the quantity and quality of available data and assumptions and judgments used in engineering and geological interpretation, which may be unreliable. It is impossible to have full knowledge of particular geological structures, faults, voids, intrusions, natural variations in and within rock types and other occurrences. Failure to identify and account for such occurrences in our assessment of Mineral Reserves and Mineral Resources may make mining more expensive and cost ineffective, which could have a material and adverse effect on our business and results of operations.
There is no assurance that Mineral Reserve and Mineral Resource figures are accurate, or that the Mineral Reserves or Mineral Resources can be mined or processed profitably. Mineral Resources that are not classified as Mineral Reserves do not have demonstrated economic viability. You should not assume that all or any part of the Measured Mineral Resources, Indicated Mineral Resources, or Inferred Mineral Resources will ever be upgraded to a higher category or that any or all of an Inferred Mineral Resource exists or is economically or legally feasible to mine.
In addition, since mines have limited lives based on proven and probable mineral reserves, we continually seek to replace and expand our reserves. Mineral exploration, at both newly acquired properties and existing mining operations, is highly speculative in nature, involves many risks and frequently does not result in the discovery of mineable reserves. If Proven Mineral Reserves or Probable Mineral Reserves are developed, it may take a number of years and substantial expenditures from the initial phases of drilling until production is possible, during which time the economic feasibility of production may change.
- 76 -
Any material reductions in estimates of Mineral Reserves and/or Mineral Resources, or our ability to extract those resources, could have a material adverse effect on our business and results of operations.
As our existing copper and molybdenum offtake agreements expire, our revenues and operating profits could be negatively impacted if we are unable to extend existing agreements or enter into new agreements due to competition, changing copper and molybdenum purchasing patterns, or other variables.
As our copper and molybdenum offtake agreements at Gibraltar expire, we will compete with other copper and molybdenum suppliers to renew these agreements or to obtain new sales. If we cannot renew these copper and molybdenum supply agreements with our customers or find alternate customers willing to purchase our copper and molybdenum, our revenue and operating profits would suffer.
Our customers may decide not to extend existing agreements or enter into new long-term contracts or, in the absence of long-term contracts, may decide to purchase less copper and molybdenum than in the past or on different terms, including under different concentrate pricing terms. To the degree that we operate outside of long-term contracts, our revenues are subject to pricing in the concentrate spot market that can be significantly more volatile than the pricing structure negotiated through a long-term copper and molybdenum concentrate supply agreement. This volatility could materially adversely affect our business and results of operations if conditions in the spot market pricing for copper and molybdenum concentrate are unfavourable.
Our ability to operate our Company efficiently could be impaired if we lose key personnel or fail to continue to attract qualified personnel. Our directors may have other interests which conflict with our interests.
We manage our business with a number of key personnel at each location, including key contractors, the loss of a number of whom could have a material adverse effect on us. In addition, as our business develops and expands, we believe that our future success will depend greatly on our continued ability to attract and retain highly-skilled and qualified personnel and contractors. We cannot be certain that key personnel will continue to be employed by us or that we will be able to attract and retain qualified personnel and contractors in the future. Failure to retain or attract key personnel could have a material adverse effect on us.
Certain of our directors also serve as directors or advisors to other companies involved in natural resource exploration, development and production. Such associations may give rise to actual or perceived conflicts of interest from time to time. All directors, employees/officers and key advisors of the Company are required by law or professional standards to act honestly and in good faith and to disclose any actual and potential conflicts of interest they might have to the Company.
- 77 -
Recent changes to U.S. trade policies and tariff risks may adversely impact copper markets, supply chains, and the development of Florence Copper.
The recent imposition of tariffs by the U.S. government on various imports, including certain metals and industrial goods, may have a material adverse effect on Taseko's business, financial condition, and development projects. In addition, the government of Canada, has imposed retaliatory tariffs on products imported into Canada from the United States which may increase our operating and capital costs at Gibraltar. Tariffs on copper products, raw materials, mining equipment or critical supplies by the U.S. government or other countries required for mining and processing operations could increase our costs, reduce competitiveness, and create uncertainty in global copper markets.
Changes in trade policy and the imposition of tariffs may disrupt supply chains by increasing the cost and availability of equipment, spare parts, and key inputs such as reagents and chemicals required for operations at Gibraltar and for the construction and development of Florence Copper. If procurement costs rise or supply chain constraints limit access to critical materials, this could result in higher capital and operating costs, project delays, or interruptions in production.
The broader uncertainty surrounding U.S. trade policy and potential retaliatory measures from other governments may also contribute to volatility in copper prices, exchange rates and overall economic output. A decline in copper prices due to weakened global demand or changing trade flows could adversely affect Taseko's revenues, cash flows, and ability to finance future development projects. There can be no assurance that future trade policies will not impose further restrictions or additional tariffs that could materially impact Taseko's profitability, operations and growth plans.
There is no assurance that we will be able to renegotiate our existing union agreement for Gibraltar when it expires in May 2027.
We have a union agreement in place for our unionized employees at Gibraltar which expires in May 2027. If we are unable to renew this union agreement on acceptable terms when it becomes subject to renegotiation, we could experience a disruption of operations, higher labour costs or both. A lengthy strike or other labour disruption could have a material adverse effect on our business and results of operations.
We are subject to risks related to environmental matters.
All of our exploration, development, and mining operations are subject to environmental laws and regulations, which can increase our operating costs or delay or prohibit our operations altogether. Such laws and regulations include, federal, provincial, state, municipal and local environmental laws and regulations relating to emissions and discharges to air, soil and water, solid and hazardous waste, landfill operations, permitting obligations, remediation of contaminated soil and groundwater and the protection of threatened or endangered species and critical habitat. Many environmental laws and regulations require us to obtain and update permits for our activities from time to time, which may include environmental impact analyses, cultural resources analyses and public review processes. We must comply with stringent environmental legislation in carrying out work on our projects.
- 78 -
Environmental laws and regulations are evolving in a manner that will require stricter standards and enforcement, increased fines and penalties for non-compliance, more stringent environmental assessments of proposed projects and a heightened degree of responsibility for companies and their officers, directors and employees. Concerns over climate change, carbon emissions, water and land-use practices and the protection of threatened or endangered species and critical habitat could lead governments to enact additional or more stringent environmental laws and regulations that may require us to incur significant capital expenditures, pay higher taxes or fees, including carbon related taxes or otherwise could adversely affect our operations or financial conditions.
It is possible that future changes in environmental laws, regulations and permits, or changes in their enforcement or regulatory interpretation, could increase the cost of, or altogether prohibit, carrying out exploration, development, or operation of our projects or any other properties we may acquire. Further, compliance with new or revised environmental laws or regulations may result in delays to the exploration and development activities. It is possible that future changes in applicable laws, regulations and permits or changes in their enforcement or regulatory interpretation could have a significant impact on some portion of our business, causing those activities to be economically re-evaluated at that time.
We may be subject to potential risks and liabilities associated with the protection of the environment, as a result of our mineral exploration, development and production. To the extent that we are subject to environmental liabilities, the payment of such liabilities or the costs that we may incur to remedy such liabilities would reduce funds otherwise available to us and could have a material adverse effect on us. If we are unable to fully remedy an environmental liability, we might be required to suspend operations or enter into interim compliance measures pending completion of the required remedy. The potential exposure may be significant and could have a material adverse effect on us.
Our actual costs of reclamation and mine closure costs may exceed current estimates.
We are required to prepare and file reclamation and mine closure plans for Gibraltar with the B.C. Ministry of Energy, Mines and Low Carbon Innovation and to post security for the estimated costs to complete this reclamation and mine closure work. Security for reclamation obligations is returned once the site is reclaimed to a satisfactory level and there are no ongoing monitoring and maintenance requirements.
The Gibraltar reclamation and mine closure plans are updated every five years and the amount of security for reclamation bonding is agreed based on this plan. The most recent five-year reclamation and closure plan was submitted in March 2022 and security of $108.5 million (100% basis) has been posted as of December 31, 2024 to meet reclamation bonding requirements. In late December 2024, Gibraltar received an amendment to its M-40 permit in which the required closure bonding confirmed from the Province of British Columbia was increased from $108.5 million to $139.9 million. Gibraltar is required to post this additional bonding over the next 15 months, with $15.7 million due on March 31, 2025 and a second tranche for the same amount due by March 31, 2026. Gibraltar intends to place additional surety bonds to meet these increased bonding requirements from the Province of British Columbia from insurance underwriters.
- 79 -
Additional security in the amount of US$51.9 million has been provided to meet reclamation bonding requirements for the Florence Project and this amount will need to be increased in the future after the first few years of commercial operation. The Company has also recorded total provisions for environmental rehabilitation for all its properties of $169.6 million in its consolidated financial statements as of December 31, 2024, which has been calculated in accordance with IFRS.
There is no assurance that our bonding requirements, the recorded provision for environmental rehabilitation, and the actual costs of reclamation and mine closure for each of our properties will not exceed current estimates or that the estimated costs will not increase in the future when our reclamation and mine closure plans are updated. Accordingly, the amount we are required to spend on reclamation and mine closure activities could be materially different from current estimates. Any additional amounts required to be spent on bonding requirements, reclamation costs, and mine closure activities could materially adversely affect our business and results of operations.
We are subject to risks related to the title of the properties that we own and lease.
Our mining operations are conducted on properties owned, subject to claims or leased by us from provincial and state governments. Although we have exercised reasonable due diligence with respect to determining title to properties we own or lease, there is no guarantee that title to such properties and other tenure will not be challenged or impugned. No assurances can be given that there are no title defects affecting the properties. There may be valid challenges to the title of our properties which, if successful, could make us unable to operate our properties as planned or permitted, or unable to enforce our rights with respect to our properties. In British Columbia, the rights of aboriginal peoples and their claims to much of British Columbia’s land area are not settled and the B.C. government has announced an intention to introduce legislation that will recognize Aboriginal title over one part of B.C. (Haida Gwaii). In its September 26, 2023 decision in Gitxaala v. British Columbia (Chief Gold Commissioner), the British Columbia Supreme Court held that the Mineral Tenure Act (British Columbia) (the “MTA”), which is the basis for most mineral tenures in the Province of British Columbia, violated the Province’s duty to consult with Indigenous People by permitting the staking of mineral claims in their traditional territory before consulting with them. The Court provided the Province of British Columbia (the “Province”) with eighteen months to address the obligation to consult. On March 26, 2025 the Ministry of Mining and Critical Minerals implemented the Mineral Claims Consultation Framework, which replaced the automatic registration system with an application-based system that includes consultation with First Nations. First Nations will now be entitled to consultation with the Province at the time an application is made. There is as of yet no certainty as to how the system will affect the ultimate award of mineral tenures in the Province, other than such award will not be immediate.
The Province has separately committed to modernizing the MTA. The modernization is intended to bring the MTA into alignment with the United Nations Declaration on the Rights of Indigenous Peoples, pursuant to the BC Declaration on the Rights of Indigenous Peoples Act. There is no certainty how these developments will ultimately affect our mineral tenure rights, particularly of our Other Development Projects, or our ability to obtain new tenures in British Columbia.
- 80 -
In addition, we may not be able to negotiate new leases or obtain contracts for properties containing surface, underground or subsidence rights necessary to develop any of our proven mineral reserves and probable mineral reserves at Florence Copper and our Other Development Projects. Furthermore, our leasehold interests could potentially be at risk if mining operations are not commenced during the term of the lease.
The Canadian and U.S. governments currently have in place or may in the future implement laws, regulations, policies or agreements that may negatively affect the Company's ownership rights with respect to its mineral properties or its access to the properties. These may restrain or block the Company's ability to advance the exploration and development of its mineral properties or significantly increase the costs and timeframe to advance the properties.
Our business requires substantial capital expenditures.
Our business is capital intensive and requires construction of new mines and infrastructure and maintenance of existing operations. Specifically, the exploration, permitting and development of reserves, mining costs, the maintenance of machinery and equipment and compliance with applicable laws and regulations require substantial capital expenditures. While the capital expenditures required to build-out Gibraltar have been spent, we must continue to invest capital to maintain or to increase the amount of reserves that we develop and the amount of metal that we produce. We make no assurances that we will be able to maintain our production levels or generate sufficient cash flow, or that we will have access to sufficient financing to continue our production, exploration, permitting and development activities at or above our present levels and we may be required to defer all or a portion of our future capital expenditures. Moreover, increases in costs of key inputs may substantially increase our capital expenditures. Our business, results of operations and financial condition may be adversely affected if we cannot make such capital expenditures.
Increased competition could adversely affect our ability to attract necessary capital funding and could adversely affect our ability to acquire suitable mineral properties for development in the future.
The mining industry is intensely competitive. Significant competition exists for the acquisition of properties producing or capable of producing copper or other metals. We are at a competitive disadvantage in acquiring additional mining properties because we must compete with other individuals and companies, many of which have greater financial resources, operational experience and technical capabilities than we do. We may also encounter increasing competition from other mining companies in our efforts to hire experienced mining professionals.
- 81 -
Increased competition could adversely affect our ability to attract necessary capital funding, or to acquire it on acceptable terms, or acquire suitable producing properties or prospects for mineral exploration in the future.
We are subject to risks related to litigation.
We are or may be subject to legal proceedings related to the development of our projects, our operations, titles to our properties, environmental issues and shareholder or other investor lawsuits. The causes of potential litigation cannot be known and may arise from, among other things, business activities, employment matters, including compensation issues, environmental, health and safety laws and regulations, tax matters, volatility in the price of our securities, failure to comply with disclosure obligations, claims relating to aboriginal title or rights, or labour disruptions at our mine sites.
Given the uncertain nature of these actions, the Company cannot predict the outcome of any such proceedings which proceedings, arbitrations or investigations could involve the United States and other foreign jurisdictions and, based on a judgment or a settlement agreement, could require the Company to significant litigation costs and pay substantial damages. Defense and settlement costs may be substantial, even with respect to claims that have no merit. If the Company cannot resolve these disputes favorably, its business, reputation, financial condition, results of operations and future prospects may be materially adversely affected.
There is no assurance that any of our expansion or development plans will not be opposed.
There is an increasing level of awareness relating to the environmental and social impacts of mining activities. Opposition to mining activities by communities or indigenous groups, including Indigenous peoples, may have an impact on our ability to proceed with the expansion or development of our projects and the timetable and costs for these projects. While we are committed to operating in a socially responsible manner, there can be no assurance that our community relations efforts will mitigate this potential risk. Obtaining, updating and defending the necessary governmental permits, licenses and approvals is a complex, time-consuming and costly process, the success of which is contingent upon many variables outside of our control. Obtaining, updating, or defending permits, licenses and approvals may increase costs and cause delays depending on the nature of the activity to be permitted and the interpretation of applicable requirements implemented by the permitting authority.
The planned development of Florence Copper has been subject to a number of legal challenges.
Opponents of Florence Copper have in the past, and may in the future, file legal challenges to the validity of permits, licenses and approvals sought and/or obtained by the Company in relation to Florence Copper, the defence of which can be a complex, time-consuming and costly process and there can be no assurance that such challenges will successfully be defeated, with success being contingent upon many variables outside of the Company's control. Similar legal challenges could occur again in the future and delay development of the commercial facility at Florence. Currently there are no legal claims in state or federal court relating to the Company's proposed development of Florence Copper.
- 82 -
If we are found to be in violation of anti-corruption or anti-bribery laws and regulations, it may result in significant penalties, fines and/or sanctions imposed on us which could result in a material adverse effect on our reputation, financial performance and results of operations.
Our operations are governed by, and involve interactions with, various levels of government in Canada and the United States. In addition to complying with the internal laws of each of those countries, we are required to comply with anti-corruption and anti-bribery laws, including the U.S. Foreign Corrupt Practices Act and the Canadian Corruption of Foreign Public Officials Act, and the UK Bribery Act.
There has been a general increase in the frequency of enforcement and the severity of penalties under such laws, resulting in greater scrutiny and punishment of companies convicted of violating anti-corruption and anti-bribery laws. While we maintain safeguards for the prevention of corruption and bribery, should we be subject to an enforcement action or are found to be in violation of such laws, this may result in significant penalties, fines and/or sanctions imposed on us which could result in a material adverse effect on our reputation, financial performance and results of operations. We may choose to operate in additional foreign jurisdictions in the future that have greater vulnerability to corruption and bribery practices, and we may become subject to additional anti-corruption and anti-bribery laws in such jurisdictions.
We face public health threats.
An outbreak of infectious disease, a pandemic or a similar public health threat (such as COVID-19 and any variants thereto), or a fear of any of the foregoing, could cause operating, supply chain and project development stoppages and delays and disruptions, labour shortages, reduced product demand, travel and shipping disruption and shutdowns (including as a result of government regulation and prevention measures). The possibility of a global recession arising from a public health threat and attempts to control it may impact metals demand and prices and could reduce available liquidity options. As a result, we may experience production below estimated levels, increased costs or significantly reduced revenue. This can lead to a material adverse effect on the financial performance, liquidity and results of operations.
Any failure or breach of our information technology ("IT") systems could disrupt our operations.
Our operations depend on our IT systems. Like any company, the security of our IT systems, including user access, security of our sites and our corporate IT system, are an important part of our business and operations. And like any company, we are susceptible to internal and external threats to these systems. Any IT failure pertaining to availability, access or system security could result in disruption for personnel and could adversely affect our reputation, operations or financial performance. These IT systems could be subject to network disruptions caused by a variety of sources, including computer viruses, security breaches and cyber-attacks, as well as disruptions resulting from incidents such as cable cuts, damage to physical plants, natural disasters, terrorism, fire, power loss, vandalism and theft. The Company's operations also depend on the timely maintenance, upgrade and replacement of networks, equipment, IT systems and software, as well as pre-emptive expenses to mitigate the risks of failures and to address the threat of attacks. A cyber security incident resulting in a security breach or a failure to identify a security threat could disrupt business and could result in the loss of business sensitive, confidential or personal information or other assets, as well as litigation, regulatory enforcement, violation of privacy or securities laws and regulations, and remediation costs, which could materially impact our business or reputation. Any of these and other events could result in information system failures, delays and/or increase in operating and /or capital expenses. The failure of information systems or a component of information systems could, depending on the nature of any such failure, adversely impact the Company's reputation and results of operations. There is a risk that the Company may be subject to cyber-attacks or other information security breaches which could result in material loss to the Company.
- 83 -
The Company's risk and exposure to these matters cannot be fully mitigated because of, among other things, the evolving nature and sophistication of these cyber-attacks and potential security breaches. As a result, cyber security and the continued development and enhancement of controls, processes and practices designed to protect systems, computers, software, data and networks from attack, damage or unauthorized access remain a priority but may not ultimately defeat all potential attacks. As cyber threats continue to evolve, the Company may be required to expend additional resources to continue to modify or enhance protective measures or to investigate and remediate any security vulnerabilities.
We process, store and use personal information and other data, which subjects us to governmental regulation and other legal obligations related to privacy, and violation of these privacy obligations could result in a claim for damages, regulatory action, loss of business, or unfavourable publicity.
We receive, store and process personal and other information from and about our employees, customers, and users of our web site. As a result, we face the following risks:
Disclosure and internal control deficiencies may adversely affect us.
Internal control over financial reporting is a process designed to provide reasonable assurance regarding the reliability of financial reporting and the preparation of financial statements for external purposes in accordance with IFRS. Disclosure controls and procedures are designed to ensure that the information required to be disclosed by us in reports filed with securities regulatory agencies is recorded, processed, summarized and reported on a timely basis and is accumulated and communicated to our management, as appropriate, to allow timely decisions regarding required decisions. Taseko has invested resources to document and analyze its system of disclosure controls and its internal control over financial reporting. A control system, no matter how well designed and operated, can provide only reasonable, not absolute, assurance with respect to the reliability of financial reporting and financial statement preparation. Our failure to satisfy the requirements of applicable Canadian and U.S. securities laws on an ongoing, timely basis could result in the loss of investor confidence in the reliability of its financial statements, which in turn could harm its business and negatively impact the trading price of our securities, including the Common Shares. In addition, any failure to implement required new or improved controls, or difficulties encountered in their implementation, could harm our operating results or cause Taseko to fail to meet its reporting obligations.
- 84 -
The increase in regulations surrounding climate change and related increase in compliance costs may have a material adverse effect on us.
Laws and regulations related to climate change and the emission of greenhouse gases are rapidly changing and developing, and new or existing laws and regulations relating to climate change, including potential cap-and-trade systems, carbon taxes and other requirements relating to reduction of carbon footprints and/or greenhouse gas emissions all could adversely affect our operations. Mining is an energy-intensive business, resulting in a significant carbon footprint.
A number of governments and/or governmental bodies have introduced or are contemplating regulatory changes in response to the potential impacts of climate change. Policy and regulatory risk related to actual and proposed changes in climate and water-related laws, regulations and taxes developed to regulate the transition to a low-carbon economy may result in increased costs for our operations, venture partners and our suppliers, including increased energy, capital equipment, environmental monitoring and reporting and other costs to comply with such regulations. Regulatory uncertainty may incur higher costs and lower economic returns than originally estimated for new development projects and operations, including closure reclamation obligations. Increased regulation, such as the limiting of greenhouse gas emissions and introducing new carbon or water taxes, may adversely affect our operations and impact our compliance costs. Canada's federal and provincial legislations impose mandatory greenhouse gas emissions reporting requirements, to which our Gibraltar is subject.
The effects of climate change and extreme weather events could cause prolonged disruption of our operations or production efficiency.
The physical risks of climate change may have an adverse effect on our operations. Global climate change could exacerbate certain of the threats facing our business, including the frequency and severity of weather-related events (such as hurricanes, flooding, hailstorms, wildfires, snow, ice storms or extreme cold), resource shortages, changes in rainfall and storm patterns and intensities, water shortages and changing temperatures, which can (i) disrupt our operations by impacting the availability and cost of materials needed for mining operations or increasing insurance and other operating costs, (ii) damage our infrastructure or properties, and (iii) create financial risk to our business or otherwise have a material adverse effect on our results of operations, financial position or liquidity.
Such events could adversely affect the operations at our physical facilities or temporarily slow or halt operations due to physical damage to assets. They may also lead to reduced worker productivity as a result of on site safety protocols related to extreme temperatures or lightening events, worker aviation and bus transport to or from the site, and local or global supply route disruptions that may limit transport of essential materials, chemicals and supplies, which could have an adverse impact on our results of operations and financial position. An increase in frequency and duration of extreme weather conditions can be followed by extended power outages. Energy disruptions can have an adverse impact on our results of operations and financial position due to production delays or additional costs to ensure business continuity through reliable sources of on-site power generation.
- 85 -
These types of events or conditions could also have adverse effects on the workforce and on the local communities surrounding the areas where we operate, such as an increased risk of food insecurity, water scarcity, civil unrest and the prevalence of disease.
We make efforts to mitigate climate risks by ensuring that extreme weather conditions are included in our emergency response plans. However, there is no assurance that the response will be effective or that the physical risks of climate change will not have an adverse effect on our operations and profitability. These climate change related events may result in substantial costs to respond during the event, to recover from the event and possibly to modify existing or future infrastructure requirements to prevent recurrence.
We may suffer reputational losses that lead to increased challenges in developing and maintaining government and community relations, decreased investor confidence and act as an impediment to our overall ability to advance our projects, or to access equity or debt financing.
Our reputation can be impacted by the actual or perceived occurrence of any number of events, including, allegations of fraud or improper conduct, environmental non-compliance or damage, or the failure to meet our objectives or guidance. Publicity adverse to us could result from the actual or perceived occurrence of any number of events (for example, with respect to the handling of environmental matters, community relations or litigation), whether true or not. Any of these events could result in negative publicity to us, regardless of whether the underlying event is true or not. In addition, as a result of the increased usage and reach of social media and other internet platforms used to create and publish user-generated content, companies today are at much greater risk of losing control over how they are perceived in the marketplace.
In particular, our relationships and reputation, particularly with the communities in which we operate in are critical to the success of our existing operations and the construction and development of future projects. There is an increasing level of public attention and advocacy relating to the real and perceived effect of mining activities on the environment and communities impacted by those activities. Publicity adverse to us, our operations, or extractive industries generally, including as a result of anti-mining protests or publications, could have an adverse effect on us and may impact our reputation and relationship with the communities in which we operate, including the communities surrounding our key projects and other stakeholders.
Although we actively manage efforts on protecting our image and reputation, we do not ultimately have direct control over how it is perceived by others. Reputational loss may lead to increased challenges in developing and maintaining government and community relations, decreased investor confidence and act as an impediment to our overall ability to advance our projects, or to access equity or debt financing. While we are committed to operating in accordance with applicable laws and in a socially responsible manner, there can be no assurance that our efforts in this respect will fully mitigate this potential risk.
- 86 -
In addition, the Company's relationship with the host communities and host governments where it operates is critical to ensure the future success of its existing operations and the construction and development of its projects. There is an increasing level of public concern relating to the perceived effect of mining activities on the environment and on communities impacted by such activities. Certain non-governmental organizations ("NGOs"), some of which oppose globalization and resource development, are often vocal critics of the mining industry and its practices, including the use of hazardous substances in processing activities. Adverse publicity generated by such NGOs or others related to extractive industries generally, or Taseko's operations or development activities specifically, could have an adverse effect on our reputation.
If securities or industry analysts do not publish research or publish inaccurate or unfavourable research about our business, the price and trading volume of the Common Shares could decline.
The trading market for the Common Shares will depend on the research and reports that securities or industry analysts publish about Taseko and its business. We do not have any control over these analysts, and we cannot assure that analysts will cover Taseko or provide accurate or favourable coverage. If one or more of the analysts who cover us downgrade our stock or change their opinion of the Common Shares, the price of Common Shares would likely decline. If one or more of these analysts cease coverage of Taseko or fail to regularly publish reports, we could lose visibility in the financial markets, which could cause the price and trading volume of the Common Shares to decline.
Aboriginal peoples' claims to rights and title, related consultation and accommodation obligations of government, and changes to related government policies may impact our ability to expand our existing operations and proceed with our development projects.
Provincial and federal governments in Canada are required by law to consult with aboriginal peoples with respect to the issuance or amendment of project authorizations in Canada and to try to accommodate aboriginal peoples' needs to the extent considered appropriate. There is considerable uncertainty as to the meaning, implications and use of the word "accommodate." In practice, it is extraction industry participants who are often left to engage with affected local aboriginal communities with the goal often being the achievement of an impacts and benefits agreement. Such agreements may provide promises of priority for employment opportunities, the provision of commercial services such as transportation and catering, social, educational and environmental initiatives and cash payments. This consultation and accommodation may affect the timetable and costs of our development projects and may impact the manner in which we proceed with the development of these projects.
- 87 -
In addition, the federal government has passed the United Nations Declaration on the Rights of Indigenous Peoples Act and the BC government has enacted the Declaration on the Rights of Indigenous Peoples Act ("DRIPA"). Each of these acts commits governments to make legislative changes and other actions in furtherance of the United Nations Declaration on the Rights of Indigenous Peoples which may affect the development and operation of mining projects. Although we work to engage with and provide opportunities to Indigenous communities near our operations, the asserted rights of Indigenous peoples may adversely affect our ability to operate. In addition, from time to time, our operations may be adversely affected by protests and social activism broadly related to indigenous rights and the reconciliation process in Canada.
Issues relating to Indigenous groups, including Indigenous Nations, Métis and others, have the potential for an impact on resource companies operating in Canada including Taseko. Risks include potential delays or effects of governmental decisions relating to granting of mineral claims and permits for mining projects in light of the government's duty to consult and accommodate Indigenous groups in respect of Aboriginal rights or treaty rights, agreements governments may choose to enter into with Indigenous groups or steps governments may take in favour of Indigenous groups even if not required by law, related terms and conditions of authorizations and potential findings of Aboriginal title over land. This includes potential Indigenous joint decision-making and consent agreements under the B.C. Declaration on the Rights of Indigenous Peoples Act related to mine. To date such agreement have been negotiated or are being negotiated in respect of certain decision making under the Environmental Assessment Act and Land Act, but they are expected to be developed in other areas in accordance with the B.C. Declaration Act Action Plan.
Risks Related to Our Securities
Fluctuations in the market price of the Common Shares are often outside the control of the Company and could materially impact securityholders' investments in the Company and the Company's access to capital.
The market price of the Company's common shares may experience wide fluctuations which may not necessarily be related to the financial condition, operating performance, underlying asset values or prospects of the Company. These factors include macroeconomic developments in North America and globally, market perceptions of the demand for copper and other metals and volatile trading due to unpredictable general market or trading sentiments. The market price of the Company's common shares are likely to increase or decrease in response to a number of events and factors, including:
- 88 -
Many of these factors that could impact the market price of the Company's common shares are not directly related to Taseko's results or operations and are, therefore, not within Taseko's control. Accordingly, the market price of the common shares at any given point in time may not accurately reflect the long-term value of Taseko. Accordingly, the market price of the Company's common shares may decline even if the Company's operating results, underlying asset values or prospects have not changed. Additionally, these factors, as well as other related factors, may cause decreases in asset values that are deemed to be other than temporary, which may result in impairment losses. There can be no assurance that continuing fluctuations in price and volume will not occur. If such increased levels of volatility and market turmoil continue, the Company's operations could be adversely impacted, and the trading price of the Shares may be materially adversely affected. Securities class-action litigation often has been brought against companies following periods of volatility in the market price of their securities. Taseko may in the future be the target of similar litigation. Securities litigation could result in substantial costs and damages and divert management's attention and resources.
Multiple listings on the TSX, NYSE American and LSE may lead to an inefficient market in the Company's shares.
Multiple listing of the Common Shares will result in differences in liquidity, settlement and clearing systems, trading currencies, prices and transaction costs between the exchanges where the Common Shares will be quoted. These and other factors may hinder the transferability of the Common Shares between the three exchanges.
The Common Shares are quoted on TSX, NYSE American, and the LSE. Consequently, the trading in and liquidity of the Common Shares will be split between these three exchanges. The price of the Common Shares may fluctuate and may at any time be different on the TSX, the NYSE American and the LSE. This could adversely affect the trading of the Common Shares on these exchanges and increase their price volatility and/or adversely affect the price and liquidity of the Common Shares on these exchanges.
The Common Shares are quoted and traded in Canadian dollars on the TSX, in U.S. dollars on the NYSE American, and in pounds sterling on the LSE. The market price of the Common Shares on those exchanges may also differ due to exchange rate fluctuations.
- 89 -
Global economic conditions can reduce the price of the Common Shares.
Global economic conditions may adversely affect our growth, profitability and ability to obtain financing. Events in global financial markets in the past several years have had a profound impact on the global economy. Many industries, including the copper mining industry, have been and continue to be impacted by these market conditions. Some of the key impacts of the current financial market turmoil include contraction in credit markets resulting in a widening of credit risk, devaluations, high volatility in global equity, commodity, foreign exchange and metal markets and a lack of market confidence and liquidity. A continued or worsened slowdown in the financial markets or other economic conditions, including but not limited to, consumer spending, employment rates, business conditions, inflation, fuel and energy costs, consumer debt levels, lack of available credit, the state of the financial markets, interest rates and tax rates, may adversely affect our growth, profitability and ability to obtain financing. A number of issues related to economic conditions could have a material adverse effect on the Company’s business, financial condition, results of operations, cash flows or prospects, including: (i) contraction in credit markets could impact the cost and availability of financing and the Company’s overall liquidity; (ii) the volatility of copper and other metal prices would impact the Company’s revenues, profits, losses and cash flow; (iii) recessionary pressures could adversely impact demand for our production; (iv) volatile energy, commodity and consumables prices and currency exchange rates could impact our production costs; and (v) the devaluation and volatility of global stock markets could impact the valuation of our equity and other securities.
Shareholder activism.
We have in the past been subject to, and may in the future become the target of, shareholder activist activities. The effects of shareholder activist activities could have a negative effect on Taseko and its business. We cannot predict with certainty the outcome of any future shareholder activist activities.
Legislative actions, potential new accounting pronouncements, and higher insurance costs may impact our future financial position or results of operations.
Future changes in financial accounting standards may cause adverse, unexpected revenue fluctuations and affect our financial position or results of operations. New pronouncements and varying interpretations of pronouncements are expected to occur in the future. Compliance with changing regulations of corporate governance and public disclosure may result in additional expenses. All of these uncertainties are leading generally toward increasing insurance costs, which may adversely affect our business, operations and our ability to purchase any such insurance, at acceptable rates or at all, in the future.
- 90 -
Risks Relating to the Senior Secured Notes and Credit Facility
Our high level of indebtedness could adversely affect our financial condition and prevent us from fulfilling our obligations under the senior secured notes.
Our high level of indebtedness could have important consequences to us.
In addition, the senior secured note indenture and Credit Facility will, and any future debt and other financing obligations likely will, contain restrictive covenants that limit our ability to engage in activities that may be in our long-term best interest. Our failure to comply with those covenants could result in an event of default, which, if not cured or waived, could result in the acceleration of some or all of our debt.
We and our subsidiaries may still be able to incur substantially more debt. This could further exacerbate the risks associated with our high level of indebtedness.
The terms of the 2030 Secured Notes Indenture and Credit Facility and other debt will permit us to incur substantial additional indebtedness in the future, including to finance working capital, capital expenditures, investments or acquisitions. In addition, at December 31, 2024, Taseko had the ability to draw an additional US$110 million under the Revolving Credit Facility, subject to its terms and conditions.
Although the 2030 Secured Notes Indenture and our Credit Facility will limit our ability and the ability of our restricted subsidiaries to incur additional indebtedness, and to incur liens to secure such indebtedness, these restrictions are subject to a number of qualifications and exceptions and, under certain circumstances, debt incurred in compliance with these restrictions could be substantial. To the extent that we incur additional indebtedness, the risks associated with our substantial leverage described above, including our possible inability to service our debt, would increase.
- 91 -
To service our indebtedness, we will require a significant amount of cash. Our ability to generate cash depends on many factors beyond our control.
Our ability to make payments on and to refinance our indebtedness, including the 2030 Secured Notes, to make payments under our other financing arrangements and obligations and to fund planned capital expenditures and other general corporate purposes, among other things, will depend on our ability to generate cash in the future. This, to a certain extent, is subject to general economic, financial, competitive, legislative, regulatory and other factors that are beyond our control. We cannot assure you that our business will generate sufficient cash flow from operations or that future capital will be available to us in an amount sufficient to enable us to make payments on or to refinance our indebtedness, including the notes, or to fund our other liquidity needs.
If our cash flows and capital resources are insufficient to allow us to make these payments, we may need to reduce or delay capital expenditures, sell assets, seek additional capital or restructure or refinance all or a portion of our indebtedness, including the 2030 Secured Notes, on or before maturity. We cannot assure you that we will be able to refinance any of our indebtedness, including the 2030 Secured Notes, on commercially reasonable terms or at all, or that the terms of that indebtedness will allow any of the above alternative measures or that these measures would satisfy our debt service obligations. If we are unable to generate sufficient cash flow or refinance our debt on favorable terms, it would significantly adversely affect our financial condition, the value of our outstanding debt and our ability to make any required cash payments under our indebtedness.
The terms of existing indebtedness will, and future indebtedness may restrict our current and future operations, particularly our ability to respond to changes in our business and to take certain actions.
The instruments governing our current indebtedness contains, and agreements governing future indebtedness will likely contain, a number of restrictive covenants that impose significant operating and financial restrictions on us and may limit our ability to engage in acts that may be in our long-term best interest, including restrictions on our ability to:
- 92 -
The covenants in the 2030 Secured Notes include certain restrictions on asset sales, issuance of preferred stock, dividends, and other restricted payments but do not include any maintenance covenants with respect to the Company's financial performance. Our $110 million Credit Facility is subject to certain financial covenants, as described below under "Description of Capital Structure - Indebtedness and Other Financing Arrangements". Further, if we enter into any additional credit facility in the future, it will likely contain financial covenants, including maintenance covenants that would require us to satisfy such covenants on an ongoing basis. Our ability to comply with these financial covenants can be affected by events beyond our control.
A breach of the covenants under the 2030 Secured Notes indenture or our Credit Facility, or under any agreements for future indebtedness, could result in an event of default under the applicable indebtedness. Such a default may allow the creditors of the defaulted indebtedness to accelerate the related debt and may also result in the acceleration of any other debt which has a cross-acceleration or cross-default provision to the related debt. Furthermore, if we were unable to repay the amounts due and payable under any secured arrangement, those respective lenders could proceed against the collateral securing such indebtedness, which could include our interest in Gibraltar and Gibraltar's interest in the JVOA as well as our interest in Curis, Florence Holdings and Cariboo. In the event our lenders or note holders accelerate the repayment of our borrowings, we and our subsidiaries may not have sufficient assets to repay that indebtedness.
As a result of restrictions contained in the 2030 Secured Notes indenture and our Credit Facility, and other indebtedness (including any future indebtedness) and financing arrangements, we may be limited in how we conduct our business, unable to raise additional debt or equity financing to operate during general economic or business downturns or unable to compete effectively or to take advantage of new business opportunities. These restrictions may affect our ability to grow in accordance with our strategy.
If the Company defaults under its financing arrangements, that could cause early repayment which could put liquidity pressure on the Company.
The Company has entered into financing arrangements and will likely enter into other future financing arrangements as part of the way it finances its business, and which are common in the mining industry. These arrangements currently include the Osisko Silver Sale Agreement, Mitsui Copper Stream Agreement and the Taurus Royalty Purchase and Sale Agreement in addition to our 2030 Secured Notes and our US$110 million Credit Facility. These agreements contain customary default, remedies and foreclosure provisions. In certain circumstances, which include, but are not limited to certain defaults by us under the terms of these agreements, the counterparties to these agreements could terminate or otherwise unwind these arrangements, seek damages or other liquidated amounts from us and foreclose on any collateral securing our obligations to them. In addition, some of these agreements contain cross-default and cross-acceleration provisions which permits the counterparties to accelerate our payment obligations under such agreements if we default on our obligations under other financing arrangements. We may enter into additional financing arrangements in the future that have similar or other payment, default, termination, remedy and foreclosure provisions. We face the risk that some of the factors that may contribute to a possible future default under these arrangements and our other debt that are beyond our ability to control. If any of these events were to occur, we may not have the cash or financing capacity to make these payments, which could have a material adverse effect on our business and our ability to service and repay or refinance the 2030 Secured Notes.
- 93 -
A lowering or withdrawal of the credit ratings assigned to our debt securities by rating agencies may adversely affect the market value of the senior secured notes, increase our future borrowing costs and reduce our access to capital.
Any credit rating assigned to us could be lowered or withdrawn entirely by a rating agency if, in that rating agency's judgment, future circumstances relating to the basis of the rating, such as adverse changes, so warrant.
Consequently, real or anticipated changes in our credit ratings will generally affect the market value of the notes. Credit ratings are not recommendations to purchase, hold or sell the notes. Additionally, credit ratings may not reflect the potential effect of risks relating to the structure or marketing of the notes. Any downgrade by a rating agency could decrease earnings and may result in higher borrowing costs. Any future lowering of our ratings likely would make it more difficult or more expensive for us to obtain additional debt financing.
The 2030 Secured Notes and our Credit Facility are denominated in U.S. dollars, and we may incur additional debt in the future denominated in U.S. dollars.
The 2030 Secured Notes and our Credit Facility are, and our future indebtedness may be, denominated in U.S. dollars. Fluctuations in exchange rates may significantly increase or decrease the amount of debt and interest expense recorded in our financial statements. We may employ derivative instruments to hedge foreign exchange risk related to our U.S. dollar denominated debt; however, no derivative instruments will protect against all fluctuations and the derivative instruments we employ may cause us to incur losses. We do not currently employ derivative instruments to hedge foreign exchange risk related to our U.S. dollar denominated debt.
We may not have the ability to raise funds necessary to finance any change of control offer required under the 2030 Secured Notes Indenture.
If a change of control (as defined in the 2030 Secured Notes Indenture) occurs, we will be required to offer to purchase the 2030 Secured Notes at 101% of their principal amount plus accrued and unpaid interest. Our ability to repurchase 2030 Secured Notes upon such a change of control would be limited by our access to funds at the time of the repurchase and the terms of our other debt agreements. The source of funds for any purchase of 2030 Secured Notes would be our available cash, cash generated from our subsidiaries' operations or other sources, including sales of assets and issuances of debt or equity. In addition, any future credit facility or other debt agreement that we may enter into in the future may contain provisions relating to a change of control. Upon a change of control, we may be required immediately to repay the outstanding principal, any accrued interest on and any other amounts owed by us under any future credit facility or other debt agreement that we may enter into in the future. The source of funds for these repayments would be the same sources noted above to repurchase the notes upon a change of control.
- 94 -
However, we cannot assure you that we will have sufficient funds available or that we will be permitted by our other debt instruments to fulfill these obligations upon a change of control in the future, in which case the lenders under any secured debt instruments would have the right to foreclose on our assets, which would have a material adverse effect on us. Furthermore, certain events that constitute a change of control could also constitute an event of default under any future indebtedness, and we might not be able to obtain a waiver of such defaults. In order to avoid the obligations to repurchase the notes upon a change of control, we may have to avoid transactions that would otherwise be beneficial to us.
The 2030 Secured Notes mature in 2030 and may require refinancing and our Credit Facility matures in 2027 and may not be extended.
With the issuance of the 2030 Secured Notes in April 2024, a substantial portion of the Company's debt now matures in 2030. The Company remains subject to risks relating to the refinancing of such debt. While the Company currently intends to refinance some or all of the 2030 Secured Notes with new bonds, there is no certainty that the Company will be able to repay or refinance the 2030 Secured. Further the Company's ability to obtain debt financing will depend, inter alia, on prevailing financial market conditions at the time and the Company's business performance, including its successful construction and operation of the proposed mine at Florence Copper.
The Credit Facility matures in November 2027 but contains a springing maturity provision which advances its maturity date forward if the 2030 Secured Notes have not been refinanced by six months before their maturity date, or November 2029. There is no certainty that the Credit Facility springing mechanism won't be triggered and if drawn, the Credit Facility may need to be refinanced before the 2030 Secured Notes.
Successful refinancing of 2030 Secured Notes and Credit Facility is dependent upon a number of factors many of which are outside of the Company's control including the copper price which directly impacts the Company's profitability and debt capacity and capital market factors including prevailing interest rates at the time of refinance.
Furthermore, any additional debt financing may involve restrictive covenants, which may limit or affect the Company's operating and financial flexibility. In the event the Company cannot refinance its debt on acceptable terms or at all, this could adversely affect its ability to carry out its operations.
Dividends
The Company has not paid dividends to date and the Company has no plans to pay a dividend before construction of Florence Copper is completed. The Company will reassess its dividend policy when Florence Copper is in commercial production or if copper prices increase in the future at a sustainable level above current prices.
- 95 -
Pursuant to the 2030 Secured Notes indenture and Credit Facility, the Company is restricted from paying dividends if an event of default exists or would exist upon paying the dividend, and further restricts the total dividends that can be paid in any given year.
Description of Capital Structure
Equity
Share Capital
Taseko’s share capital consists of an unlimited number of no par value common shares. As of March 28, 2025, there were 315,875,348 common shares issued and outstanding and 11,161,200 stock options outstanding. All shares are required by law to be issued only as fully paid and non-assessable.
The holders of Taseko's common shares are entitled to one vote for each share on all matters submitted to a vote of shareholders.
There have been no changes in the classification of common shares (reclassifications, consolidations, reverse splits or the like) within the previous five years. All common shares of Taseko rank pari passu (i.e. equally) for the payment of any dividends and distributions in the event of a wind-up.
There are no constraints imposed on the foreign ownership of securities of Taseko, however an acquisition of control of Taseko by a non-Canadian would be subject to a review by the Canadian government under its foreign investment laws if the aggregate acquisition price were to exceed certain thresholds all of which are much higher than the Company's current implied value.
Indebtedness and Other Financing Arrangements
Taseko
Senior Secured Notes
On April 23, 2024, the Company completed an offering of US$500 million aggregate principal amount of senior secured notes maturing on May 1, 2030, and bearing interest at an annual rate of 8.25%, payable semi-annually on May 1 and November 1. The majority of the proceeds from the 2030 Secured Notes were used to redeem the outstanding 2026 Notes. The remaining proceeds, net of transaction costs, call premium, and accrued interest, of approximately $110 million (US$81 million), were available for capital expenditures, including for Florence Copper and Gibraltar, working capital, and general corporate purposes.
The 2030 Secured Notes are secured by liens on the shares of Taseko's wholly owned subsidiary, Gibraltar Mines, and the subsidiary's rights under the joint venture agreement related to Gibraltar, as well as the shares of Curis, Florence Holdings and Cariboo. The 2030 Secured Notes are guaranteed by each of Taseko's existing and future restricted subsidiaries. The liens on the collateral securing the notes and the guarantees rank junior in priority to the corresponding liens of the revolving credit facility. The Company is also subject to certain restrictions on asset sales, issuance of preferred stock, dividends, and other restricted payments. However, there are no maintenance covenants with respect to the Company's financial performance.
- 96 -
The Company may redeem some or all of the 2030 Secured Notes at any time on or after November 1, 2026, at redemption prices ranging from 104.125% to 100%, plus accrued and unpaid interest to the date of redemption. Prior to November 1, 2026, all or part of the notes may be redeemed at 100%, plus a make-whole premium, plus accrued and unpaid interest to the date of redemption. Until November 1, 2026, the Company may redeem up to 10% of the aggregate principal amount of the notes, at a redemption price of 103%, plus accrued and unpaid interest to the date of redemption. In addition, until November 1, 2026, the Company may redeem up to 40% of the aggregate principal amount of the 2030 Secured Notes, in an amount not greater than the net proceeds of certain equity offerings, at a redemption price of 108.25%, plus accrued and unpaid interest to the date of redemption. On a change of control, the 2030 Notes are redeemable at the option of the holder at a price of 101%.
Revolving Credit Facility
The Company has in place a US$110 million Credit Facility, which matures in November 2027. The Credit Facility is secured by first liens against Taseko's rights under the Gibraltar joint venture, as well as, the shares of Gibraltar Mines, Curis, Cariboo and Florence Holdings. The Credit Facility will be available for capital expenditures, working capital and general corporate purposes.
Amounts outstanding under the Credit Facility bear interest at the Adjusted Term SOFR rate plus an applicable margin and have a standby fee of 1.00%. As at December 31, 2024, no amount was advanced under the Credit Facility.
The Credit Facility has customary covenants for a revolving credit facility. Financial covenants include a requirement for the Company to maintain a senior debt leverage ratio, an interest coverage ratio, a minimum tangible net worth and a minimum liquidity amount as defined under the Credit Facility. The Company was in compliance with these covenants as at December 31, 2024.
Consideration Payable to Sojitz Corporation
On March 15, 2023, Taseko completed the acquisition of an additional 12.5% interest in the Gibraltar Mine from Sojitz. Gibraltar is operated through a joint venture which is owned 75% by Taseko and 25% by Cariboo. Under the terms of the Agreement, Taseko acquired Sojitz's 50% interest in Cariboo, and an effective 87.5% interest in the Gibraltar Mine.
The acquisition price payable to Sojitz consisted of a minimum amount of $60 million payable over a five-year period and contingent performance payments that are payable annually over five years, depending on Gibraltar mine total copper revenues (including price adjustments) and annual average copper prices. An initial $10 million was paid to Sojitz upon closing and the remaining minimum amounts are payable in $10 million annual instalments between 2024 and 2028. There is no interest payable on the minimum amounts and the second and third instalments of $10 million were paid in February 2024 and February 2025, respectively.
- 97 -
The annual contingent performance payments are only payable if the average LME copper price exceeds US$3.50 per pound in a year. The payments are calculated by multiplying Gibraltar Mine total copper revenues by a price factor, which is based on a sliding scale ranging from 3% at US$3.50 per pound copper to a maximum of 17% at US$5.00 per pound copper or above, and Sojitz's attributable share of 12.5%. Total contingent performance payments cannot exceed $57 million over the five-year period, limiting the acquisition cost to a maximum of $117 million. A contingent performance payment of approximately $4.5 million for the 2023 calendar year was paid on April 1, 2024.
Cariboo
Consideration Payable to Dowa and Furukawa
On March 25, 2024, the Company completed the acquisition the remaining 12.5% interest in Gibraltar from Dowa and Furukawa. The acquisition price payable to Dowa and Furukawa ranges from a minimum of $117 million to a maximum of $142 million, with payments spread over a 10-year period and the amount and timing of these payments dependent upon LME copper prices and Gibraltar's cashflow.
An initial $5 million payment was made to Dowa and Furukawa shortly following closing. The remaining cash consideration will be repayable in annual payments commencing in March 2026. The annual payments will be based on the average LME copper price of the previous calendar year, subject to an annual cap based on a percentage of cashflow from the Gibraltar Mine. At copper prices below US$4.00 per pound, the annual payment will be $5 million, increasing pro-rata to a maximum annual payment of $15.25 million at copper prices of US$5.00 per pound or higher. The annual payments also cannot exceed 6.25% of Gibraltar's annual cashflow for the 2025 to 2028 calendar years, and 10% of Gibraltar's cashflow for the 2029 to 2033 calendar years. Any outstanding balance on the minimum acquisition amount of $117 million will be repayable in a final balloon payment in March 2034.
Total consideration is capped at $142 million, limiting the contingent consideration to a maximum of $25 million. In addition, Taseko has the option to settle the full acquisition price at any time prior to 2029 by making total payments of $117 million.
The Company's minimum payment obligations are in the form of loans from Dowa and Furukawa to Cariboo. The loans are guaranteed by Taseko, and a portion of the loans are secured by Cariboo's 25% joint venture interest in the Gibraltar Mine. The loans contain minimum protective covenants including the requirement not to amend the joint venture agreement for the Gibraltar mine, or sell Cariboo's 25% interest in the joint venture.
- 98 -
Under the Cariboo offtake arrangements entered into in 2010, Dowa and Furukawa were entitled to receive 30% of Gibraltar's copper concentrate offtake for the life of mine, at benchmark terms. Upon closing of this acquisition, the Cariboo offtake agreement was terminated and Taseko now retains full marketing rights for 100% of Gibraltar's concentrate offtake going forward.
Gibraltar Mines Ltd.
Purchase and Sale Agreement with Osisko
On March 3, 2017, the Company entered into a silver stream purchase and sale agreement with Osisko, whereby the Company received an upfront cash deposit payment of US$33 million for Taseko's 75% share of payable silver production from the Gibraltar Mine until 5.9 million ounces of silver have been delivered to Osisko. After that threshold has been met, 35% of Taseko's 75% share of all future payable silver production from Gibraltar will be delivered to Osisko. Under the original agreement, Osisko paid US$2.75 per ounce for all the silver deliveries made under the contract however in 2020 this was subsequently reduced to zero.
On June 28, 2023, the Company entered into an amendment to its silver stream with Osisko and received US$10.3 million for the sale of an equivalent amount of its 87.5% share of Gibraltar payable silver production until 6,254,500 ounces of silver have been delivered to Osisko. After that threshold has been met, 30.625% of an equivalent amount of Taseko's share of all future payable silver production from Gibraltar will be delivered to Osisko.
On December 20, 2024, the Company further amended the silver stream with Osisko and received US$12.7 million for the sale of an equivalent amount of its 100% share of Gibraltar payable silver production until 6,811,603 ounces of silver have been delivered to Osisko. The manedment provided that after that threshold were met, 35% of all future payable silver production from Gibraltar would be delivered to Osisko. Taseko commenced silver deliveries to Osisko under the third amended agreement in January 2025 and expects to have delivered 6.8 million ounces by approximately 2044.
The silver sale agreement has a minimum term of 50 years and automatically renews for successive 10-year periods as long as Gibraltar mining operations are active. If the initial deposits are not fully reduced through silver deliveries at current market prices at time of the deliveries, a cash payment for the remaining amount will be due to Osisko at the expiry date of the agreement. The Company's obligations under the agreement are secured by a pledge of Taseko's interest in the Gibraltar Joint Venture and shares of Gibraltar Mines.
- 99 -
Gibraltar Mine (i.e. Gibraltar Joint Venture)
Secured Gibraltar Equipment Loans
The equipment loans are secured by most of the existing mobile mining equipment at the Gibraltar mine and commenced between December 2022 and December 2024 with monthly repayment terms of 48 months and with interest rates ranging between 6.3% to 9.4%.
Lease Liabilities
Lease liabilities include the Company's outstanding lease liabilities under IFRS 16 for various equipment at the Gibraltar Mine. The lease liabilities have monthly repayment terms ranging between 12 and 72 months.
Letter of Credit Facilities
The Gibraltar Mine has in place a $7 million credit facility for the purpose of providing letters of credit (or "LCs") to key suppliers of the Gibraltar Mine to assist with ongoing trade finance and working capital needs. Any LCs issued under the facility will be guaranteed by Export Development Canada under its Account Performance Security Guarantee program. The facility is renewable annually, is unsecured and contains no financial covenants.
Florence Copper
Mitsui Copper Stream Agreement
In December 2022, the Company signed agreements with Mitsui to form a strategic partnership to develop Florence Copper. Mitsui committed to an initial investment of US$50 million in the form of a copper stream agreement at Florence Copper.
Under the terms of the copper stream agreement, Mitsui's first deposit payment of US$10 million was available for drawdown after Florence Copper's UIC permit, became effective, with additional US$10 million instalments paid each quarter thereafter to fund project construction. Florence Copper is also required to deliver to Mitsui certain deliverables within its control to satisfy conditions precedent to Mitsui's initial and quarterly funding. Mitsui will receive 2.67% of the copper metal produced at Florence Copper (subject to specified penalty increases in participation in the event that construction is not completed within 24 months of the initial deposit date). Mitsui will pay a delivery price equal to 25% of the market price of copper delivered under the contract. The deposit will be applied to the differential between the market price and the 25% cash payment until the deposit is reduced to nil. The copper stream agreement will terminate once 40 million pounds of copper have been delivered to Mitsui.
The copper stream includes customary agreements relating to first lien security in favor of Mitsui against Florence Copper's property and assets, with an agreed subordination to certain permitted indebtedness for the project. Such security will be released when the deposit is reduced to nil. Each of Taseko, Curis, Florence Holdings, Florence Copper Holdings and FC-ISR has provided an unsecured financial guarantee of Florence Copper's obligations under the copper stream.
- 100 -
As part of the arrangement, Florence and Mitsui have entered into an offtake contract for 81% of the copper cathode produced at Florence Copper during the initial years of production. The offtake contract will terminate when the stream deposit has been reduced to nil or upon the earlier termination of the copper stream agreement.
Mitsui also received an option to invest an additional US$50 million for a 10% equity interest in Florence, which is exercisable by Mitsui within a three-year period following completion of construction of the commercial production facility. If Mitsui elects to exercise its equity option, these additional funds and the copper stream will be converted into a 10% equity interest in Florence. At that time, in addition to the copper stream terminating, the initial offtake agreement will cease and be replaced with a marketing agency agreement. Mitsui will retain customary minority protection rights upon becoming a 10% partner including restrictions on liens and indebtedness.
If the copper stream is not converted into an equity interest in Florence within the above-noted timeframe, Florence will have the right to buy-back 100% of the copper stream at a price based on an agreed commercial rate of return on Mitsui's investment. Furthermore, Mitsui's offtake entitlement would reduce from 81% to 30% for the remaining term of the offtake contract. If project completion of Florence Copper has not occurred by the third anniversary of the first US$10 million deposit payment (which will occur in January 2027), Mitsui may terminate the copper stream and demand repayment of the uncredited stream deposit.
Under the copper stream agreement with Mitsui, in certain circumstances following an event of default thereunder, Mitsui may terminate the agreement and demand payment of certain losses.
Mitsui's first US$10 million deposit payment was paid to Florence on January 26, 2024, with three subsequent US$10 million deposit payments received during 2024. The final US$10 million deposit was received on January 27, 2025.
Taurus Royalty Agreement
On January 15, 2024, the Company signed definitive agreements with Taurus pursuant to which it received US$50 million from Taurus in exchange for a perpetual gross revenue royalty interest in Florence Copper. The royalty rate is initially 1.95% of the gross revenue from the sale of all copper from Florence Copper for the life of the mine. If the project completion of Florence Copper, as defined under the agreements, is reached after July 31, 2025, the royalty rate increases to 2.05%. The royalty rate is subject to automatic ratchet adjustments depending on when the completion of Florence Copper occurs. Proceeds from the transaction are available to Florence Copper to fund the construction and development of the commercial production facility. The royalty is registered on title and is unsecured. Under the purchase agreement with Florence Holdings, Taurus has a put right to transfer the royalty back to Florence Holdings upon the occurrence of certain circumstances, including specific breaches of the transaction document or if project completion of Florence Copper has not occurred by the long stop completion date of January 31, 2027. If Taurus exercises this put right, Florence Holdings shall pay to Taurus an amount based on the net present value of the royalty or, if the put right is exercised due to project completion being delayed beyond the long stop completion date, the original purchase price paid by Taurus. As part of the transaction, Taseko, Curis and Florence Holdings provided an unsecured guarantee to Taurus for the obligations of Florence Copper.
- 101 -
Florence Copper Equipment Loan Facility
On October 10, 2023, Florence entered into a Master Loan and Security Agreement (the "Master Agreement"), with Banc of America Leasing & Capital, LLC ("Banc of America") as lender. Under the terms of the Master Agreement, Banc of America can provide financing to Florence Copper from time to time for the acquisition of certain equipment pursuant to the promissory note to be issued in connection therewith. To secure the payment and performance of all obligations owing to Banc of America, Florence Copper granted to Banc of America a continuing security interest in and to the equipment financed pursuant to the Master Agreement. Additionally, Taseko provided an unsecured guarantee of Florence Copper's obligations to Banc of America.
Pursuant to the Master Agreement, Florence Copper LLC received US$20 million from Banc of America on October 10, 2023, which is scheduled to mature on October 25, 2028 and bears an interest rate of 9.39%. Principal and interest are payable in 60 consecutive monthly installments commencing on November 25, 2023. Florence Copper LLC also received US$5 million from Banc of America on December 11, 2023 at an interest rate of 9.06%. The principal and interest under this note are payable in 58 monthly installments commencing on January 25, 2024 until October 25, 2028 when the note matures.
The Master Agreement contains provisions requiring Florence Copper to maintain compliance with certain covenants. Among these are the requirements that (i) no lien, security interest or encumbrance be created on any equipment financed pursuant to the Master Agreement other than the security interest established under the Master Agreement, (ii) Florence Copper LLC insures each item of equipment against all risks, and (iii) Florence Copper LLC maintain comprehensive books and records regarding the use, operation, maintenance and repair of the equipment. The Master Agreement also contains certain customary events of default.
Letter of Credit Facilities
Florence Copper has in place a US$4 million credit facility for the sole purpose of issuing LCs to certain key contractors in conjunction with the development of Florence Copper. Any LCs issued under this facility will be guaranteed by EDC. The facility is renewable annually, is unsecured and contains no financial covenants. As at December 31, 2024, no LCs were issued and outstanding under this LC facility.
- 102 -
Ratings
The following table sets out the ratings of Taseko's senior secured notes due 2030 by the rating agencies indicated as at March 28, 2025:
|
|
Rating Agency |
||
|
|
S&P Global Ratings |
Moody's Investors Service |
Fitch Ratings Inc. |
|
Senior Secured Notes |
B- |
B3 |
B- |
|
Trend / Outlook |
Stable |
Stable |
Stable |
S&P Global Ratings ("S&P") credit ratings are on a long-term rating scale that ranges from AAA to D, which represents the range from highest to lowest quality of such securities rated. On July 19, 2024, S&P reaffirmed Taseko a corporate credit rating of B-/Stable.
The stable outlook reflects its view that Taseko will maintain sufficient liquidity to fund the development of Florence Copper, supported by favorable copper prices, along with higher production and lower cash costs, will support Florence development spending in 2025, with increased free operating cash flow generation and stronger credit measures once commercial production commences. In the meantime, the Company faces several risks common to development project construction, including cost overruns and commodity price volatility.
The ratings from AAA to D may be modified by the addition of a plus (+) or a minus (-) sign to show relative standing within the major categories. In addition, S&P may add a rating outlook of "positive", "negative" or "stable" which assesses the potential direction of a long-term credit rating over the intermediate term (typically six months to two years).
Moody’s Investors Service (“Moody’s”) credit ratings are on a long-term debt rating scale that ranges from AAA to C, which represents the range from highest to lowest quality of such securities rated. On November 4, 2024, Moody’s assigned Taseko a corporate family credit rating of B3/stable and a credit rating of B3 on the senior secured notes due 2030 with a stable outlook. Moody’s cited that Taseko is constrained by: 1) the concentration of cash flows from primarily one metal (copper) at a single mine; 2) by the inherent price volatility of copper which periodically results in high leverage during trough market prices; 3) execution risk for Florence Copper that includes permitting, and the technical risks of in-situ mining, which has not been used for a large scale copper project to date; and 4) Florence project capital spending that has partially been funded with debt that will be supported by Gibraltar cash flow until Florence is producing. Taseko benefits from its mine locations in favorable mining jurisdictions and long reserve life at Gibraltar and Florence. Taseko's metrics have historically demonstrated volatility, as changes in ore grade, strip ratio, copper prices, and the Canadian/US exchange rate can substantively change leverage. Moody’s view that Taseko's liquidity is adequate over the next 12 months.
Moody's appends numerical modifiers 1, 2 and 3 to each generic rating classification from AA through C. The modifier 1 indicates that the security ranks in the higher end of its generic rating category, the modifier 2 indicates a mid-range ranking and the modifier 3 indicates a ranking in the lower end of the generic category.
- 103 -
Fitch Ratings Inc. ("Fitch") credit ratings are on a long-term rating scale that ranges from AAA to D, which represents the range from highest to lowest quality of such securities rated. On November 20, 2024, Fitch reaffirmed Taseko a corporate credit rating of B-/Stable. According to Fitch, this rating reflects Taseko's limited scale, concentration on one operation and cost position in the fourth quartile of the global copper cost curve. The Gibraltar Mine benefits from a stable production profile, a favorable mining jurisdiction and a long mine life. The stable outlook reflects Fitch's view that the Florence Project will go forward and limited Florence project financing.
The ratings from AAA to D may be modified by the addition of a plus (+) or a minus (-) sign to show relative standing within the major categories. In addition, Fitch may add a rating outlook of "positive", "negative" or "stable" which assesses the potential direction of a long-term credit rating over the intermediate term.
The credit ratings accorded to the senior secured notes by S&P, Moody's, and Fitch are not recommendations to purchase, hold or sell the senior notes as such ratings do not comment as to market price or suitability for a particular investor. There is no assurance that any rating will remain in effect for any given period of time or that any rating will not be revised or withdrawn entirely by a rating agency in the future if, in its judgment, circumstances so warrant.
- 104 -
Market for Securities
Taseko's common shares are listed on the TSX, NYSE American, and the LSE under the symbols TKO, TGB, and TKO, respectively. The following table shows the price ranges and average daily trading volume ("ADTV") traded by month in 2024, based on trading information published by each exchange.
|
|
TSX |
NYSE American |
LSE |
||||||
|
2024 |
High (C$) |
Low (C$) |
ADTV |
High (US$) |
Low (US$) |
ADTV |
High (GB£) |
Low (GB£) |
ADTV |
|
December |
3.11 |
2.72 |
400,460 |
2.20 |
1.89 |
2,425,057 |
1.68 |
1.55 |
2,519 |
|
November |
3.56 |
2.73 |
419,357 |
2.57 |
1.94 |
5,366,310 |
1.90 |
1.60 |
5,342 |
|
October |
3.62 |
3.06 |
313,418 |
2.67 |
2.19 |
3,131,296 |
2.00 |
1.70 |
3,750 |
|
September |
3.57 |
2.56 |
519,630 |
2.65 |
1.88 |
3,277,180 |
1.94 |
1.51 |
11,335 |
|
August |
3.19 |
2.59 |
423,519 |
2.34 |
1.81 |
2,767,727 |
1.78 |
1.52 |
5,546 |
|
July |
3.64 |
2.82 |
387,336 |
2.67 |
2.03 |
2,642,141 |
1.99 |
1.62 |
4,423 |
|
June |
3.71 |
3.08 |
520,200 |
2.73 |
2.24 |
3,533,400 |
2.18 |
1.71 |
22,291 |
|
May |
4.20 |
3.22 |
591,959 |
3.15 |
2.34 |
3,945,982 |
2.38 |
1.88 |
12,795 |
|
April |
3.69 |
2.92 |
593,009 |
2.71 |
2.15 |
3,394,764 |
2.09 |
1.64 |
19,795 |
|
March |
3.06 |
2.04 |
447,705 |
2.25 |
1.50 |
2,819,085 |
1.70 |
1.18 |
11,867 |
|
February |
2.13 |
1.81 |
204,880 |
1.57 |
1.33 |
920,375 |
1.24 |
1.08 |
4,178 |
|
January |
2.11 |
1.72 |
185,109 |
1.58 |
1.27 |
1,329,805 |
1.19 |
1.00 |
7,806 |
- 105 -
Directors and Officers
As at March 28, 2025, the directors and executive officers of Taseko, as a group, beneficially owned, directly or indirectly, or exercised control or direction over 8,013,300 common shares, representing less than five percent of the total number of common shares outstanding before giving effect to the exercise of options to purchase common shares held by such directors and executive officers. The statement as to the number of common shares beneficially owned, directly or indirectly, or over which control or direction is exercised by the directors and executive officers of Taseko as a group is based upon information furnished by the directors and officers as reflected on SEDI (www.sedi.ca).
| Name, Position and Office, and Province or State and Country of Residence |
Period as a Director and/or Officer of Taseko |
| Directors | |
| Anu Dhir, Director Toronto, Ontario, Canada |
Since September 2017 |
| Robert A. Dickinson, Director Lions Bay, British Columbia, Canada |
Since January 1991 |
| Russell E. Hallbauer, Director West Vancouver, British Columbia, Canada |
Since July 2005 |
| Stuart McDonald, President, Chief Executive Officer and Director North Vancouver, British Columbia, Canada |
Since September 2013 |
| Rita Maguire, Director Phoenix, Arizona, USA |
Since June 2022 |
| Peter Mitchell, Director Naples, Florida, USA |
Since June 2020 |
| Kenneth Pickering, Director Chemainus, British Columbia, Canada |
Since December 2018 |
| Crystal Smith, Director Haisla, British Columbia, Canada |
Since November 2024 |
| Ronald W. Thiessen, Chairman of the Board and Director West Vancouver, British Columbia, Canada |
Since October 1993 |
| Executive Officers | |
| Brian Bergot, Vice President, Investor Relations North Vancouver, British Columbia, Canada |
Since March 2014 |
| Bryce Hamming, Chief Financial Officer North Vancouver, British Columbia, Canada |
Since June 2019 |
| Sean Magee, Vice President, Corporate Affairs Vancouver, British Columbia, Canada |
Since September 2021 |
| Terry Morris, Vice President, Operations Vancouver, British Columbia, Canada |
Since October 2023 |
| Robert Rotzinger, Vice President, Capital Projects West Vancouver, British Columbia, Canada |
Since December 2012 |
| Trevor Thomas, General Counsel and Secretary Vancouver, British Columbia, Canada |
Since August 2008 |
- 106 -
|
Name, Position and Office, and |
Period as a Director and/or |
|
Richard Tremblay, Chief Operating Officer Vancouver, British Columbia, Canada |
Since June 2019 |
|
Richard Weymark, Vice President, Engineering |
Since July 2021 |
With the exception of Crystal Smith, who was appointed as a director in November 2024, all other directors listed above, were re-elected at the annual general meeting held in June 2024. All directors have a term of office expiring at the next annual general meeting of Taseko.
All officers have a term of office lasting until their removal or replacement by the Board of Directors. However, there are certain employment agreements in place with respect to these persons which will affect any termination of services.
Committees of the Board of Directors
Audit and Risk Committee
The Audit and Risk Committee is comprised of Peter Mitchell (Chair), Ronald W. Thiessen and Anu Dhir.
Compensation Committee
The Compensation Committee is comprised of Kenneth Pickering (Chair), Anu Dhir and Peter Mitchell.
Nominating and Governance Committee
The Nominating and Governance Committee is comprised of Anu Dhir (Chair), Robert A. Dickinson and Peter Mitchell.
Environmental, Health and Safety Committee
The Environmental, Health and Safety Committee is comprised of Kenneth Pickering (Chair), Robert A. Dickinson, Rita Maguire and Russell Hallbauer.
Florence Project Committee
The Project Committee is comprised of Russell Hallbauer (Chair), Peter Mitchell and Kenneth Pickering.
Principal Occupations and Other Information
Anu Dhir, B.A. JD. - Director
Ms. Dhir has over 20 years' experience in the resources sector, most recently, as a co-founder and executive of ZinQ Mining, a private base and precious metals company which focuses on the Latin American Region. Prior to ZinQ Mining, she was Vice President, Corporate Development and Corporate Secretary at Katanga Mining Limited. Ms. Dhir is the chair of privately held Heritage Environmental Services, LLC.
- 107 -
Ms. Dhir currently serves as a non-executive director of Capital Limited, a LSE listed mining services company and serves on the board of TSX-listed Montage Gold Corp.
Ms. Dhir is a graduate of the General Management Program (GMP) at Harvard Business School and has a law degree (Juris Doctor) from Quinnipiac University and a Bachelor of Arts (BA) from the University of Toronto. Ms. Dhir is, or within the past five years, was a director of the following public companies:
|
Company |
Positions Held |
From |
To |
|
Golden Star Resources Ltd. |
Director |
February 2014 |
January 2022 |
|
Taseko Mines Limited |
Director |
September 2017 |
Present |
|
Lomiko Metals Inc. |
Director |
December 2021 |
December 2022 |
|
Montage Gold Corp. |
Director |
May 2022 |
Present |
|
Capital Limited |
Director |
November 2023 |
Present |
Robert A. Dickinson, B.Sc., M.Sc. - Director
Mr. Dickinson is an economic geologist who serves as a member of management of several mineral exploration companies, primarily those for which Hunter Dickinson Services Inc. provides services.
He holds B.Sc. (Economic Geology) and M.Sc. (Finance) degrees from the University of British Columbia (BC). A strong advocate for the minerals industry, he was a long time Director of the Britannia Mine Museum and trustee of MineralsEd, a very successful mineral resources education program developed for all BC teachers.
Mr. Dickinson was Canada's Mine Developer of the Year in 1990 and British Columbia's Mining Person of the Year in 2000. He and the HDI directors received the Pacific Ernst & Young Entrepreneur of the Year in 2004 and he and the Northern Dynasty team won the Thayer Lindsley International Discovery Award for the Pebble East deposit in 2007. He has also been recognized with the 2008 A.O. Dufresne Award for his contributions to exploration and mining in British Columbia and the 2010 Charles F. Rand Memorial Gold Medal for distinguished achievement in mining administration. In 2012, Mr. Dickinson and co-founder of HDI, Robert Hunter were inducted into the Canadian Mining Hall of Fame in recognition of their demonstrated outstanding lifetime achievements benefiting the Canadian minerals industry.
Mr. Dickinson is, or within the past five years was, an officer and/or director of the following public companies:
|
Company |
Positions Held |
From |
To |
|
Amarc Resources Ltd. |
Director |
April 1993 |
Present |
|
Chairman |
April 2004 |
Present |
|
|
Blackwolf Copper and Gold Ltd. |
Director |
November 2009 |
August 2020 |
|
Northcliff Resources Ltd. |
Director |
June 2011 |
May 2024 |
|
Northern Dynasty Minerals Ltd. |
Director |
June 1994 |
Present |
|
Chairman |
April 2004 |
Present |
|
|
Quartz Mountain Resources Ltd. |
Director |
December 2003 |
February 2019 |
|
Director |
May 2022 |
Present |
|
|
President and CEO |
December 2017 |
February 2019 |
|
|
Chairman |
May 2022 |
Present |
|
|
Taseko Mines Limited |
Director |
January 1991 |
Present |
- 108 -
Russell E. Hallbauer - Director
Mr. Hallbauer has been an integral part in the mining industry for the past 35 years. Since joining Taseko in 2005 as President, CEO and Director, Mr. Hallbauer has led the Taseko team in the advancement of the Company through production expansion and asset acquisitions. In 2021, Mr. Hallbauer retired from his position of President and CEO, but remains a Director of Taseko.
Prior to joining Taseko, Mr. Hallbauer was Senior Mining Executive at Teck Cominco Ltd. where he oversaw the Highland Valley Copper mine in central BC and was Chairman of the Joint Venture Compañía Minera Antamina in Peru. Mr. Hallbauer has also served as Teck Cominco’s General Manager of Coal Operations responsible for the Bullmoose, Quintette and Elkview Mines.
A British Columbia Institute of Technology and Colorado School of Mines alumnus, he has been recognized as a leader in the mining industry receiving the Ernst & Young Entrepreneur of the Year award in 2010. In addition, Mr. Hallbauer was awarded the Selywn Blaylock Award from Canadian Institute of Mining and Metallurgy in recognition of his work in the advancement and development of the mineral industry in Western Canada.
Mr. Hallbauer is, or within the past five years was, an officer and/or director of the following public companies:
|
Company |
Positions Held |
From |
To |
|
Taseko Mines Limited |
President |
July 2005 |
June 2019 |
|
Chief Executive Officer |
July 2005 |
June 2021 |
|
|
Director |
July 2005 |
Present |
Rita Maguire - Director
Ms. Maguire is a practicing attorney in Phoenix, Arizona focusing her legal practice in the areas of water, environmental, mining and administrative law. Ms. Maguire represents clients in legal matters involving regulatory compliance and permitting, water management and conservation, environmental litigation, and land use planning. Ms. Maguire has served as the founding President and CEO of the Arizona Center for Public Policy, as Director of the Arizona Department of Water Resources and as Deputy Chief of Staff for Governor Fife Symington. She began her career with ConocoPhillips, in the International Crude Oil Trading Department at its headquarters in Houston, Texas.
- 109 -
Ms. Maguire holds three degrees from Arizona State University: a Juris Doctorate received in 1988, a Masters in Business Administration received in 1979, and a Bachelor of Science received in 1977. She was awarded an AV-Preeminent Rating by Martindale-Hubbell, and was awarded the Michael J. Brophy Distinguished Service Award by the Environmental Law and Natural Resources Section of the Arizona State Bar. In 2001, Ms. Maguire was awarded the Outstanding Alumnus of the Sandra Day O'Connor College of Law.
Ms. Maguire is, or within the past five years was, an officer and/or director of the following public companies:
|
Company |
Positions Held |
From |
To |
|
Taseko Mines Limited |
Director |
June 2022 |
Present |
Stuart McDonald, CPA, CA - President, CEO and Director
Mr. McDonald is a senior corporate executive with over 25 years of experience in mining, corporate development, finance and management roles. He joined Taseko as Chief Financial Officer in 2013 and was appointed President & CEO in July 2021. Mr. McDonald has been a key member of the team that acquired and developed Florence Copper, which is now poised to become a major new supplier of low-carbon copper in Arizona. He has also led Taseko through several significant transactions, including the Company’s most recent US$500 million bond refinancing, and strategic partnership with Mitsui.
Prior to Taseko, Mr. McDonald was CFO of Quadra FNX Mining Ltd. and its predecessor Quadra Mining Ltd., a mid-tier copper producer with five operating mines in Canada, Arizona, Nevada, and Chile. He also held senior executive roles with Yukon Zinc Corp. and Cumberland Resources Ltd. prior to its acquisition by Agnico-Eagle Mines in 2007.
A graduate of the University of British Columbia, Mr. McDonald holds a Bachelor of Commerce (Finance) degree and is a Chartered Professional Accountant (CPA).
Mr. McDonald is, or within the past five years was, an officer of the following public companies:
|
Company |
Positions Held |
From |
To |
|
Taseko Mines Limited |
Chief Financial Officer |
September 2013 |
June 2019 |
|
President |
June 2019 |
Present |
|
|
Chief Executive Officer |
June 2021 |
Present |
|
|
Director |
September 2021 |
Present |
- 110 -
Peter Mitchell, CPA, CA - Director
Mr. Mitchell is a Chartered Professional Accountant (CPA, CA) with over 35 years of senior financial management experience in both public and private equity sponsored companies. Most recently, he was Senior Vice President and Chief Financial Officer of Coeur Mining, Inc., a precious metals producer operating mines throughout North America. Peter joined Coeur in 2013 and was responsible for investor relations, financial planning and analysis, financial reporting, information technology, tax and compliance, in addition to serving as a key team member on the company's acquisition and divestiture team as well as leading all capital markets activity in multiple equity and debt financings.
Previously, he held executive leadership positions in finance and operations with a variety of U.S. and Canadian companies, among them Taseko Mines Limited, Vatterott Education Centers, Von Hoffmann Corporation and Crown Packaging Ltd. He is currently a member of the Board of Directors of Stabilis Energy, Inc and Northcliff Resources Ltd. where in both cases, he is also the Audit Committee Chair. He earned a BA in Economics from Western University and an MBA in Finance from the University of British Columbia.
Mr. Mitchell is, or within the past five years was, an officer of the following public companies:
|
Company |
Positions Held |
From |
To |
|
Bear Creek Mining Corporation |
Director |
March 2025 |
Present |
|
Coeur Mining Inc. |
Chief Financial Officer |
June 2013 |
December 2018 |
|
Montage Gold Corp. |
Director and Chairman |
September 2019 |
June 2024 |
|
Northcliff Resources Ltd. |
Director |
June 2011 |
Present |
|
Stabilis Solutions Inc. |
Director |
July 2019 |
Present |
|
Taseko Mines Limited |
Director |
June 2020 |
Present |
Kenneth Pickering - Director
Mr. Pickering is a Professional Engineer and mining executive with 45 years of experience in the natural resources industry, building and operating major mining operations in Canada, Chile, Australia, Peru and the US. Mr. Pickering is currently an international mining operations and project development private consultant. Prior to this role he held a number of senior positions worldwide over a 39 year career with BHP Billiton Base Metals including President of Minera Escondida Ltda. He is a graduate of the University of British Columbia (BASc) and AMP Harvard Business School.
Mr. Pickering was intimately involved in the planning, development and initial operation of the Escondida copper project and through several subsequent expansion phases that placed Escondida as the single largest copper mine in the world.
- 111 -
Mr. Pickering is, or within the past five years was, a director of the following public companies:
|
Company |
Positions Held |
From |
To |
|
Endeavour Silver Corp. |
Director |
August 2012 |
Present |
|
Northern Dynasty Minerals Ltd. |
Director |
September 2013 |
Present |
|
Teck Resources Limited |
Director |
March 2015 |
September 2022 |
|
Taseko Mines Limited |
Director |
December 2018 |
Present |
Crystal Smith, ICD.D. - Director
In her role as elected Chief Councillor of the Haisla Nation since 2017, Crystal Smith has been immersed in business and project development in BC. During her tenure as Chief Councillor, she has led the Haisla Nation’s involvement with LNG Canada, the first LNG export facility on Canada’s West Coast. She is also instrumental in Cedar LNG, the world’s first Indigenous majority-owned LNG project, which completed federal and provincial environmental assessment processes in 2023 and achieved a final investment decision in June 2024. Under her leadership, the Haisla Nation has established numerous joint ventures and limited partnerships for the benefit of the Nation.
Ms. Smith is Chair of the First Nations LNG Alliance, an advocacy group of Indigenous governments and organizations pursuing an expanded liquified natural gas industry in Western Canada. She also serves as a Director for the First Nations Climate Initiative, a group that promotes responsible economic development.
Ms. Smith obtained her ICD.D Designation through the ICD-Rotman Directors Education Program in January of 2023 and joined the Taseko board in November 2024.
Ms. Smith is, or within the past five years, was a director of the following public companies:
|
Company |
Positions Held |
From |
To |
|
Taseko Mines Limited |
Director |
November 2024 |
Present |
Ronald W. Thiessen, CPA, FCA - Chairman of the Board and Director
Mr. Thiessen holds a Bachelors of Commerce degree from the University of Saskatchewan and a Chartered Professional Accountant designation. Since the 1980's, he has concentrated on the management and financing of public and private companies. As Director of Corporate Development for HDI, beginning in 1996, and as President and Chief Executive Officer since 2000, he and his associates have completed in excess of 20 property or project acquisitions, raised over $1.4 billion in equity financing, and built an impressive portfolio of advanced mineral exploration, development and mining projects.
Mr. Thiessen and the HDI directors won the Pacific Ernst & Young Entrepreneur of the Year in 2004, and he and the Northern Dynasty team received the Thayer Lindsley International Discovery Award for the Pebble East deposit in 2007. He was awarded the E.A. Scholz Award for excellence in mine development in 2008 and was named the Business Person of the Year by the Canada-Southern Africa Chamber of Business in 2011. Most recently, he was presented with the 2013 William Lawrence Saunders Gold Medal from the Society for Mining, Metallurgy & Exploration and a fellowship (FCPA, FCA) from the Chartered Professional Accountants of British Columbia.
- 112 -
Mr. Thiessen is, or within the past five years was, an officer and/or director of the following public companies:
|
Company |
Positions Held |
From |
To |
|
Northern Dynasty Minerals Ltd. |
Director |
November 1995 |
Present |
|
President and CEO |
November 2001 |
Present |
|
|
Taseko Mines Limited |
Director |
October 1993 |
Present |
|
Chairman |
May 2006 |
Present |
Brian Bergot - Vice President, Investor Relations
Mr. Bergot has been a member of the Taseko team since 2006. Beginning in marketing and logistics, he has held roles of ever-increasing responsibility, culminating in his appointment as Taseko's Vice President, Investor Relations in 2014.
With more than 30 years in the natural resource and investor relations, he has been responsible for expanding the Taseko's shareholder base in the North American and European markets.
Prior to his career in mining, Brian spent 14 years at Methanex Corporation, a $4 billion BC-based chemical company. At Methanex, he held a number of corporate and operational roles including investor relations and marketing and logistics.
Mr. Bergot is, or within the past five years was, an officer of the following public companies:
|
Company |
Positions Held |
From |
To |
|
Taseko Mines Limited |
Vice President, Investor Relations |
March 2014 |
Present |
Bryce Hamming, CFA, CPA, CA - Chief Financial Officer
Mr. Hamming joined Taseko in 2018 and was appointed Chief Financial Officer in June 2019.
With more than a 20-plus year finance career, Mr. Hamming is responsible for Taseko's corporate finance, corporate development, treasury, tax and accounting oversight. Mr. Hamming has played a key role in Taseko's financing activities since joining the company, which includes negotiating and executing elements of Taseko's US$500 million 8.25% Senior Secured Notes, US$110 million Credit Facility, the acquisition of Cariboo and Florence financing initiatives including Mitsui's and Taurus' investments.
Prior to joining the Taseko team, Mr. Hamming was a financial advisor to Seaspan Corporation on a variety of business development and corporate finance initiatives, CFO of Northcliff Resources, and a corporate finance director with Hunter Dickinson group, working on their various mining development projects across North America. Internationally, Bryce was a member of the Royal Bank of Scotland's debt capital markets origination team, and Ernst & Young LLP's mining transaction advisory groups, both based out of London, UK. He articled in Canadian tax with KPMG LLP (Vancouver).
- 113 -
A Chartered Financial Analyst (CFA) and Chartered Professional Accountant (CPA), Mr. Hamming earned his Bachelor of Business Administration from Simon Fraser University.
Mr. Hamming is, or within the past five year was, an officer of the following public companies.
|
Company |
Positions Held |
From |
To |
|
Taseko Mines Limited |
Chief Financial Officer |
June 2019 |
Present |
Sean Magee - Vice President, Corporate Affairs
Mr. Magee joined Taseko in September 2021 as Vice President Corporate Affairs and is responsible for leading Taseko's public affairs and community relations programs, as well as for government relations, corporate communications, media, and policy initiatives.
Mr. Magee has more than 25 years' experience as a public affairs professional supporting mining and other natural resource industries in Canada and throughout North America - most recently as Principal of regulatory and public affairs consulting firm One-eighty Consulting Group Inc., and previously in senior executive roles with a number of publicly traded companies. In these roles, he provided senior public affairs and management counsel to a suite of mineral exploration and development, mining and energy companies, with direct responsibility for strategic communication planning, issues and crisis management, ESG and sustainability programs and partnerships, public and stakeholder consultation, Indigenous engagement, government relations and reputation management.
He is a former journalist, speechwriter and media trainer, with extensive experience working on high profile development projects in Canada and the United States.
Mr. Magee is, or within the past five years was, an officer of the following public companies:
|
Company |
Positions Held |
From |
To |
|
Taseko Mines Limited |
Vice President, Corporate Affairs |
September 2021 |
Present |
|
Northern Dynasty Minerals Ltd. |
Vice President, Public Affairs |
July 2015 |
August 2021 |
Robert Rotzinger, P.Eng. - Vice-President, Capital Projects
Mr. Rotzinger has been employed with Taseko and its predecessors for more than 25 years, beginning as a mechanical engineer and steadily progressing to more senior roles. Rob has been a key contributor to the Company's $800 million capital investment program at Gibraltar, overseeing the $325 million Gibraltar Development Plan 3, as well as the Florence Copper development in Arizona, and other future capital projects.
- 114 -
In 2008 Rob was recognized with a PowerSmart Award from BC Hydro for Outstanding Energy Efficient Project, and again in 2010 for the Application of New Energy Efficient Technology. Also in 2010, he was the co-recipient of the Association of Mineral Exploration of British Columbia's (AMEBC) E.A. Scholz Award for Excellence in Mine Development for the modernization projects at Gibraltar Mine. His most recent peer recognition was in 2015 when named Mineral Processor of the Year by the Canadian Mineral Processors (CMP) Group.
The current Chair of the Mining Association of B.C., Robert earned a Bachelor of Applied Science (Mechanical Engineering) from the University of British Columbia. He is a Professional Engineer (P.Eng.) registered with Engineers and Geoscientists B.C.
Mr. Rotzinger is, or within the past five years was, an officer of the following public companies:
|
Company |
Positions Held |
From |
To |
|
Taseko Mines Limited |
Vice President, Capital Projects |
December 2012 |
Present |
Terry Morris - Vice President, Operations
Mr. Morris is a professional mining engineer with nearly 20 years of experience in mining operations management, mine planning, and regulatory compliance. He joined Taseko in 2023 and is responsible for overseeing and providing guidance on operational aspects across the entire organization, including Gibraltar, Florence Copper, and the Company's developmental projects.
Prior to joining Taseko, Mr. Morris was with Barrick Gold in mine management roles at Pueblo Viejo in the Dominican Republic, and the Turquoise Ridge and Phoenix mines in Nevada, USA. He previously held senior operating and management roles with Peabody Australia, Westmoreland Coal and Teck Resources.
Mr. Morris holds a Bachelor of Science in Mining Engineering from the University of Alberta and a Graduate Diploma in Business Administration from Simon Fraser University.
Mr. Morris is, or within the past five years was, an officer of the following public companies:
|
Company |
Positions Held |
From |
To |
|
Taseko Mines Limited |
Vice President, Operations |
October 2023 |
Present |
Trevor Thomas, LLB - Secretary
Mr. Thomas has practiced in the areas of corporate commercial, corporate finance, securities and mining law since 1995, both in private practice environment as well as in-house positions and is currently general counsel for Hunter Dickinson Inc. Prior to joining Hunter Dickinson Inc. he served as in-house legal counsel with Placer Dome Inc.
Mr. Thomas is, or within the past five years was, an officer and/or director of the following public companies:
- 115 -
|
Company |
Positions Held |
From |
To |
|
Amarc Resources Ltd. |
Secretary |
February 2008 |
Present |
|
Blackwolf Copper and Gold Ltd. |
Secretary |
July 2013 |
August 2020 |
|
Electric Royalties Ltd. |
Secretary |
June 2020 |
November 2021 |
|
Badlands Resources Inc. |
Director |
September 2016 |
Present |
|
Northcliff Resources Ltd. |
Secretary |
June 2011 |
Present |
|
Northern Dynasty Minerals Ltd. |
Secretary |
February 2008 |
Present |
|
|
General Counsel |
April 2021 |
Present |
|
Quadro Resources Ltd. |
Director |
June 2017 |
Present |
|
Quartz Mountain Resources Ltd. |
Secretary |
June 2013 |
Present |
|
CEO |
February 2019 |
Present |
|
|
Director |
February 2019 |
Present |
|
|
Rathdowney Resources Ltd. |
Secretary |
March 2011 |
Present |
|
RE Royalties Ltd. |
Secretary |
November 2018 |
October 2022 |
|
Taseko Mines Limited |
Secretary |
August 2008 |
Present |
|
|
General Counsel |
June 2022 |
Present |
Richard Tremblay, P.Eng., MBA - Chief Operating Officer
Mr. Tremblay possesses over 30 years of experience in mining, specializing in Open Pit Mining and Mineral Processing. Mr. Tremblay joined Taseko as General Manager at the Gibraltar Mine in 2014, was appointed Vice President & General Manager in 2016, Vice President Operations in 2019 and Senior Vice President, Operations in 2021 before being appointed COO in December 2023.
At Taseko, Mr. Tremblay's responsibilities include the overseeing of the permitting process and operations of Florence Copper in Arizona, as well as operations at Taseko's flagship Gibraltar Mine and all the development projects.
Prior to joining Taseko, Mr. Tremblay's experience includes roles ranging from Superintendent to Vice President, Operations, with Teck Coal and Elk Valley Coal Corporation. Highly regarded and active in the industry, he was named 2018 Mining Person of the Year by the Mining Association of BC for his work on the BC Health, Safety and Reclamation Code Committee and the Mining Jobs Task Force. From 2007 to 2009, he served as the Chair of the B.C. Mine Managers Committee.
Mr. Tremblay earned a Master of Business Administration (MBA) from Simon Fraser University, and a Bachelor of Science (Chemical Engineering) from Queen's University. He is a Professional Engineer (P.Eng.) registered with Engineers and Geoscientists BC.
Mr. Tremblay is, or within the past five years was, an officer of the following public companies:
|
Company |
Positions Held |
From |
To |
|
Taseko Mines Limited |
Senior Vice President, Operations |
June 2019 |
December 2023 |
|
|
Chief Operating Officer |
December 2023 |
Present |
- 116 -
Richard Weymark, P.Eng., MBA - Vice President, Engineering
Mr. Weymark joined Taseko as Chief Engineer in July 2018 and was appointed Vice President, Engineering in July 2021. Prior to joining Taseko, he held progressively senior roles at Teck Resources' Highland Valley Copper operations in mine engineering, mine operations, business improvement and tailings dam construction.
Mr. Weymark's primary focus is the advancement of the engineering and environmental aspects of Taseko's pipeline of development projects. Under Richard's leadership, Taseko has added 6 additional years of mine life at Gibraltar and enhanced both the economic and environmental performance of the Yellowhead Project design.
Mr. Weymark is a Qualified Person as defined by NI 43-101. He holds a Bachelor of Applied Science in Mining Engineering from the University of British Columbia (UBC), a Master of Business Administration from Queen's University and is a Professional Engineer (P.Eng.) registered with Engineers and Geoscientists BC. He is a member of the UBC Mining Engineering Department Industry Advisory Committee and an executive of the CIM Surface Mining Society. Mr. Weymark is, or within the past five years was, an officer of the following public companies:
|
Company |
Positions Held |
From |
To |
|
Taseko Mines Limited |
Vice President, Engineering |
July 2021 |
Present |
TCFD Statement
As a company listed on the International Commercial Companies Segment of the London Stock Exchange, we are required under UK Listing Rule ("UKLR") 14.3.24 to report on a ‘comply or explain’ basis against the Task Force on Climate-related Financial Disclosures ("TCFD") Recommendations and Recommended Disclosures in respect of the financial year ended December 31, 2024.
The Company believes that the Sustainability Accounting Standards Board ("SASB") is the most appropriate system to guide its sustainability and climate related disclosures given its focus on key sectoral risks, on generating value and benefits for stakeholders, and concentrating reporting on the metrics that matter most.
The TCFD Recommendations and Recommended Disclosures in relation to Governance, Strategy, Risk Management and Metrics and Targets have therefore not been included in this report or elsewhere although the SASB standards have demonstrated considerable alignment with the TCFD recommendations as documented in the 2017 Annex "Implementing the Recommendations of the Task Force on Climate-related Financial Disclosures".
The Company continues to closely monitor the TCFD Recommendations and Recommended Disclosures such that if and when the timing is right and those standards become more appropriate, they may be adopted.
- 117 -
The Company's sustainability and climate related disclosures are contained in its Sustainability Report for the year ended December 31, 2023 available on the Company's website at www.tasekomines.com/sustainability/overview.
Diversity Statement
As at December 31, 2024, 33.3% of the board comprises women, with two directors from ethnic minority backgrounds. None of the senior positions of the board identified in UKLR 14.3.30(1)(a)(ii) are held by women.
Data for the below tables is collected on an annual basis through a standardized process under which each member of the board is asked to self-declare, or elect not to declare, their ethnic background and gender identity or sex. The information is correct as at December 31, 2024.
Gender Identity or Sex
|
|
Number of |
Percentage |
Number of Senior |
Number in |
Percentage of |
|
Men |
6 |
66.7% |
3 |
3 |
100% |
|
Women |
3 |
33.3% |
Nil |
Nil |
0% |
Ethnic Background
|
|
Number |
Percentage |
Number of Senior |
Number in |
Percentage of |
|
White (including minority-white groups) |
7 |
78% |
3 |
3 |
100% |
|
Canadian Indigenous |
1 |
11% |
Nil |
Nil |
0% |
|
Other Ethnic Group |
1 |
11% |
Nil |
Nil |
0% |
Cease Trade Orders, Bankruptcies, Penalties or Sanctions
No director or executive officer of Taseko is as of the date of this AIF, or has been within the 10 years before the date of this AIF, a director or executive officer of any company that was the subject of a cease trade order or similar penalty or sanction while that person was acting in that capacity, or was the subject of a cease trade order or similar penalty or sanction after the director or executive officer ceased to act in that capacity and which resulted from any event that occurred while that person was acting in the capacity of a director or executive officer.
No director or executive officer of the Company, or a shareholder holding a sufficient number of securities of the Company to affect materially control of the Company, (i) is, or within ten years prior to the date hereof has been, a director or executive officer of any company (including the Company) that, while that person was acting in that capacity, or within a year of that person ceasing to act in that capacity, became bankrupt, made a proposal under any legislation relating to bankruptcy or insolvency or was subject to or instituted any proceedings, arrangement or compromise with creditors or had a receiver, receiver manager or trustee appointed to hold its assets, or (ii) has, within ten years prior to the date hereof, become bankrupt, made a proposal under any legislation relating to bankruptcy or insolvency, or become subject to or instituted any proceedings, arrangement or compromise with creditors, or had a receiver, receiver manager or trustee appointed to hold the assets of the director, executive officer or shareholder.
- 118 -
No director or executive officer of the Company, or a shareholder holding a sufficient number of securities of the Company to affect materially the control of the Company, has been subject to (i) any penalties or sanctions imposed by a court relating to securities legislation or by a securities regulatory authority or has entered into a settlement agreement with a securities regulatory authority; or (ii) any other penalties or sanctions imposed by a court or regulatory body that would likely be considered important to a reasonable investor in making an investment decision.
Potential Conflicts of Interest
Several directors of Taseko also serve as directors of one or more other resource companies involved in mineral exploration and/or development. It may occur from time to time that as a consequence of their activity in the mineral industry and serving on such other boards that a director may become aware of potential resource property opportunities which are of interest to more than one of the companies on whose boards that person serves.
Furthermore, it is possible that the directors of Taseko and the directors of one or more such other companies may also agree to allow joint participation on Taseko's properties or the properties of that other company. Accordingly, situations may arise in the ordinary course which involves a director in an actual or potential conflict of interest as well as issues in connection with the general obligation of a director to make corporate opportunities available to the company on which the director serves. In all such events, any director who might have a disclosable financial interest in a contract or transaction by virtue of office, employment or security holdings or other such interest in another company or in a property interest under consideration by the Taseko Board, would be obliged to abstain from voting as a Taseko director in respect of any transaction involving that other company(s) or in respect of any property in which an interest is held by him. The directors will use their best business judgment to help avoid situations where conflicts or corporate opportunity issues might arise and they must at all times fulfill their duties to act honestly and in the best interests of Taseko.
Legal Proceedings and Regulatory Actions
The Company has not been subject to any securities regulatory authority action or other regulatory authority action or court penalty or sanction.
- 119 -
Interest of Management and Others in Material Transactions
None of the directors or senior officers of the Company, nor any person who has held such a position since the beginning of the last completed financial year end of the Company, nor any associate or affiliate of the foregoing persons, has any substantial or material interest, direct or indirect, by way of beneficial ownership of securities or otherwise, in any material transaction of the Company other than as set out herein.
Transfer Agent and Registrar
The Company's registrar and transfer agent for its common shares is Computershare Investor Services Inc. at its offices in Vancouver, British Columbia.
Material Contracts
The following contracts are considered material and have been filed at www.sedarplus.ca:
(a) Joint Venture Operating Agreement with Cariboo, dated March 18, 2010, whereby the Gibraltar Mine is operated in a 75:25 joint venture with Cariboo;
(b) 2030 Secured Note Indenture, dated as of April 23, 2024, between the Company and each of the Guarantors Party, and The Bank of New York Mellon, as U.S. Trustee, and BNY Trust Company of Canada, as Canadian Co-Trustee and Collateral Agent. Information on the terms of the 2030 Secured Notes and the 2030 Secured Note Indenture is incorporated by reference from the Company's material change report dated April 23, 2024 filed on SEDAR+ on April 30, 2024;
(c) Credit Agreement dated October 4, 2021, between Taseko Mines Limited as borrower and certain of its restricted subsidiaries as guarantors, restricted subsidiaries and/or obligors and the lenders from time to time party to this agreement as lenders and National Bank of Canada in its capacity as Agent;
(d) Purchase Agreement between Sojitz Corporation and Taseko Mines Limited dated as of February 21, 2023 and filed on SEDAR+ on March 3, 2023; and
(e) Purchase Agreement between Dowa Metals & Mining Co., Ltd., Furukawa Co., Ltd. and Taseko Mines Limited dated as of March 25, 2024 and filed on SEDAR+ on March 27, 2024.
Interests of Experts
The following is a list of the persons or companies named as having prepared or certified a statement, report or valuation, in this AIF either directly or in a document incorporated by reference and whose profession or business gives authority to the statement, report or valuation made by the person or company:
- 120 -
(a) KPMG LLP, Chartered Professional Accountants, who have issued reports of independent registered public accounting firm dated February 19, 2025 in respect of the Company's consolidated financial statements as of December 31, 2024 and for the fiscal year ended December 31, 2024 and the Company's internal control over financial reporting as of December 31, 2024;
(b) Richard Weymark, P.Eng., MBA, Vice President Engineering, authored the "Technical Report on the Mineral Reserve Update at the Gibraltar Mine" dated March 30, 2022, the "Technical Report on the Mineral Reserve Update at the Yellowhead Copper Project" dated January 16, 2020, and the "NI 43-101 Technical Report Florence Copper Project, Pinal County, Arizona" dated March 30, 2023 which has an effective date of March 15, 2023, and reviewed and approved the information herein relating to the Gibraltar, Florence Copper, Yellowhead Copper, New Prosperity and Aley projects;
(c) Robert Rotzinger, P.Eng., Vice President Capital Projects, authored the "NI 43-101 Technical Report Florence Copper Project, Pinal County, Arizona" dated March 30, 2023 which has an effective date of March 15, 2023; and
(d) Richard Tremblay, P.Eng., MBA, Chief Operating Officer, authored the "NI 43-101 Technical Report Florence Copper Project, Pinal County, Arizona" dated March 30, 2023 which has an effective date of March 15, 2023.
To our knowledge, none of Richard Weymark, Robert Rotzinger or Richard Tremblay hold, directly or indirectly, more than 1% of our issued and outstanding common shares.
For the period of their reports and up to the date of the cessation of their auditor appointment on March 14, 2025, KPMG have confirmed that they were independent of the Company within the meaning of the relevant rules and related interpretations prescribed by the relevant professional bodies in Canada and any applicable legislation or regulation and also that they were independent accountants with respect to the Company under all relevant US professional and regulatory standards.
Based on information provided by the relevant persons, and except as otherwise disclosed in this AIF, none of the persons or companies referred to above has received or will receive any direct or indirect interests in our property or the property of an associated party or an affiliate of ours.
Additional Information
Additional information, including additional financial information, material change reports, directors' and officers' remuneration, indebtedness of officers, executive stock options and interests of management and others in material transactions, where applicable, is contained in annual financial statements, MD&A, proxy circulars and interim financial statements available under the Company's profile at the SEDAR+ website (www.sedarplus.ca).
- 121 -
The following documents can be obtained upon request from Taseko’s Shareholder Communication Department by calling (778) 373-4533:
I. this AIF, together with any document incorporated herein by reference;
II. the annual report and MD&A of the Company and any interim financial statements and MD&A filed with Securities Commissions subsequent to the audited financial statements for the Company's most recently completed financial year; and
III. the Proxy Circular for the June 13, 2024 annual general meeting of the Company dated May 10, 2024.
The Company may require the payment of a reasonable charge from persons, other than security holders of the Company, requesting copies of these documents.
Audit and Risk Committee
The Audit and Risk Committee has adopted a charter that sets out its mandate and responsibilities, and is attached to this AIF as Appendix A.
Composition of Audit and Risk Committee
The Audit and Risk Committee, consisting of Peter Mitchell (Chair), Ronald Thiessen and Anu Dhir, reviews all financial statements of the Company prior to their publication, meets with the auditors as part of their review of audit findings, considers the adequacy of audit procedures, recommends the appointment of independent auditors, reviews and approves the professional services to be rendered by them and reviews fees for audit services. The charter has set criteria for membership which all members of the Audit and Risk Committee are required to meet consistent with National Instrument 52-110 Audit Committees and other applicable regulatory requirements. The Audit and Risk Committee, as needed, meets separately (without management present) with the Company's auditors to discuss the various aspects of the Company's financial statements and the independent audit.
Each Audit and Risk Committee member is an independent director and is financially literate. Mr. Mitchell is the Audit and Risk Committee's Chairman. Messrs. Mitchell and Thiessen are financial experts.
- 122 -
Relevant Education and Experience
Disclosure respecting the education and experience of the Audit and Risk Committee is provided in their biographies above. As a result of their education and experience, each member of the Audit Committee has familiarity with, an understanding of, or experience in:
Code of Ethics
Taseko has adopted a code of ethics that applies to all directors, officers and employees of the Company, including the Chief Executive Officer, Chief Operating Officer, Chief Financial Officer and other senior finance staff.
Principal Accountant Fees and Services
The following table discloses the aggregate fees billed for each of the last two years for professional services rendered by the Company's audit firm for various services.
| Services |
Year Ended December 31, 2024 |
Year Ended December 31, 2023 |
||||
| Audit Fees1 | $ | 1,651,050 | $ | 1,108,375 | ||
| Audit Related Fees2 | - | - | ||||
| Tax Fees3 | - | 67,545 | ||||
| All Other Fees | - | - | ||||
| Total | $ | 1,651,050 | $ | 1,175,920 |
(1) “Audit Fees” for the years ended December 31, 2024 and 2023 includes administrative costs and disbursements related to professional services rendered.
(2) “Audit Related Fees” includes services that are traditionally performed by the auditor.
(3) “Tax Fees” includes US and Canadian tax advisory and transfer pricing assistance for Florence Copper LLC.
- 123 -
Pre-Approval Policies and Procedures
Management of the Company requests approval from the Audit and Risk Committee for all audit and non-audit services to be provided by the Company's auditors. The Audit and Risk Committee pre-approves all such services with set maximum dollar amounts for each itemized service. During such deliberations, the Audit and Risk Committee assesses, among other factors, whether the services requested would be considered "prohibited services" as contemplated under Canadian independence standards and by the US Securities and Exchange Commission, and whether the services requested and the fees related to such services could impair the independence of the auditors. No audit-related fees, tax fees or other non-audit fees for such "prohibited services" were approved by the Audit and Risk Committee.
APPENDIX A
Audit and Risk Committee Charter
1. Purpose: Responsibilities and Authority
The Audit and Risk Committee (the "Audit Committee" or "Committee") shall carry out its responsibilities under applicable laws, regulations and stock exchange requirements with respect to the employment, compensation and oversight of the Company's independent auditor, and other matters under the authority of the Committee. The Committee also shall assist the Board of Directors in carrying out its oversight responsibilities relating to the Company's financial, accounting and reporting processes, the Company's system of internal accounting and financial controls, the Company's compliance with related legal and regulatory requirements, and the fairness of transactions between the Company and related parties. In furtherance of this purpose, the Committee shall have the following responsibilities and authority:
(a) Relationship with Independent Auditor.
(i) Subject to the law of British Columbia as to the role of the Shareholders in the appointment of independent auditors, the Committee shall have the sole authority to appoint or replace the independent auditor.
(ii) The Committee shall be directly responsible for the compensation and oversight of the work of the independent auditor (including resolution of disagreements between management and the independent auditor regarding financial reporting) for the purpose of preparing or issuing an audit report or related work.
(iii) The independent auditor shall report directly to the Committee.
(iv) The Committee shall approve in advance all audit and permitted non-audit services with the independent auditor, including the terms of the engagements and the fees payable; provided that the Committee Chairman may approve services to be performed by the independent auditors and the fee therefor between Committee meetings if the amount of the fee does not exceed $50,000, provided that any such approval shall be reported to the Committee at the next meeting thereof. The Committee may delegate to a subcommittee the authority to grant pre-approvals of audit and permitted non-audit services, provided that the decision of any such subcommittee shall be presented to the full Committee at its next scheduled meeting.
(v) At least annually, the Committee shall review and evaluate the experience and qualifications of the lead partner and senior members of the independent auditor team.
(vi) At least annually, the Committee shall obtain and review a report from the independent auditor regarding:
- 2 -
(A) the independent auditor's internal quality-control procedures;
(B) any material issues raised by the most recent internal quality-control review, or peer review, of the auditor, or by any inquiry or investigation by governmental or professional authorities within the preceding five years respecting one or more independent audits carried out by the firm;
(C) any steps taken to deal with any such issues; and
(D) all relationships between the independent auditor and the Company.
(vii) At least annually, the Committee shall evaluate the qualifications, performance and independence of the independent auditor, including considering whether the auditor's quality controls are adequate and the provision of permitted non-audit services is compatible with maintaining the auditor's independence.
(viii) The Committee shall ensure the rotation of the lead (or coordinating) audit partner having primary responsibility for the audit, the concurring partner responsible for reviewing the audit, and other audit partners as required by law.
(ix) The Committee shall consider whether, in order to assure continuing auditor independence, it is appropriate to adopt a policy of rotating the independent auditing firm on a regular basis.
(x) The Committee shall recommend to the Board policies for the Company's hiring of employees or former employees of the independent auditor who were engaged on the Company's account or participated in any capacity in the audit of the Company.
(xi) The Committee shall oversee the implementation by management of appropriate information technology systems for the Company, including as required for proper financial reporting and compliance.
(b) Financial Statement and Disclosure Review.
(i) The Committee shall review and discuss with management and the independent auditor the annual audited financial statements, including disclosures made in management's discussion and analysis, and recommend to the Board whether the audited financial statements should be filed with applicable securities regulatory authorities and included in the Company's annual reports.
(ii) The Committee shall review and discuss with management (and, to the extent the Committee deems it necessary or appropriate, the independent auditor) the Company's quarterly financial statements, including disclosures made in management's discussion and analysis, and recommend to the Board whether such financial statements should be filed with applicable securities regulatory authorities.
- 3 -
(iii) The Committee shall review and discuss with management and the independent auditor significant financial reporting issues and judgments made in connection with the preparation of the Company's financial statements, including the independent auditor's assessment of the quality of the Company's accounting principles, any significant changes in the Company's selection or application of accounting principles, any major issues as to the adequacy of the Company's internal controls over financial reporting, and any special steps adopted in light of material control deficiencies.
(iv) At least annually and prior to the publication of annual audited financial statements, the Committee shall review and discuss with management and the independent auditor a report from the independent auditor on:
(A) all critical accounting policies and practices used by the Company;
(B) all alternative accounting treatments of financial information that have been discussed with management since the prior report, ramifications of the use of such alternative disclosures and treatments, the treatment preferred by the independent auditor, and an explanation of why the independent auditor's preferred method was not adopted; and.
(C) other material written communications between the independent auditor and management since the prior report, such as any management letter or schedule of unadjusted differences, the development, selection and disclosure of critical accounting estimates, and analyses of the effect of alternative assumptions, estimates or GAAP methods on the Company's financial statements.
(v) Prior to their filing or issuance, the Committee shall review the Company's Annual Information Form/Annual Report to the SEC, quarterly and annual earnings press releases, and other financial press releases, including the use of "pro forma" or "adjusted" non-GAAP information.
(vi) The Committee shall review and discuss with management the financial information and earnings guidance provided to analysts and rating agencies. Such discussion may be specific or it may be in general regarding the types of information to be disclosed and the types of presentations to be made.
(c) Conduct of the Annual Audit. The Committee shall oversee the annual audit, and in the course of such oversight the Committee shall have the following responsibilities and authority:
- 4 -
(i) The Committee shall meet with the independent auditor prior to the audit to discuss the planning and conduct of the annual audit, and shall meet with the independent auditor as may be necessary or appropriate in connection with the audit.
(ii) The Committee shall ascertain that the independent auditor is registered and in good standing with the Canadian Public Accounting Board and the Public Company Accounting Oversight Board ("PCAOB") and that the independent auditor satisfies all applicable Canadian independence standards (Canadian Auditing Standard 200), PCAOB Rule 3526 and SEC Regulation S-X, Section 2-01. The Committee shall obtain from the auditor a written statement description of all relationships between the auditor and the Company and persons in a financial reporting oversight role at the Company as per PCAOB Rule 3526, that may reasonably be thought to bear on independence.
(iii) The Committee shall discuss with the independent auditor the matters required to be discussed by PCAOB Auditing Standard No. 16 and Canadian Auditing Standard 260 relating to the conduct of the audit.
(iv) The Committee shall obtain from the independent auditor assurance that the audit was conducted in a manner consistent with Section 10A of the Securities Exchange Act of 1934 and that, in the course of conducting the audit, the independent auditor has not become aware of information indicating that an illegal act has or may have occurred or, if such an act may have occurred, that the independent auditor has taken all action required by Section 10A(b) of the Securities Exchange Act of 1934.
(v) The Committee shall make such inquiries to the management and the independent auditor as the Committee members deem necessary or appropriate to satisfy themselves regarding the efficacy of the Company's financial and internal controls and procedures and the auditing process.
(d) Compliance and Oversight.
(i) The Committee shall meet periodically with management and the independent auditor in separate executive sessions. The Committee may also, to the extent it deems necessary or appropriate, meet with the Company's investment bankers and financial analysts who follow the Company.
(ii) The Committee shall discuss with management and the independent auditor the effect of regulatory and accounting initiatives as well as off-balance sheet structures on the Company's financial statements.
(iii) The Committee shall discuss with management the Company's major financial risk exposures and the steps management has taken to monitor and control such exposures, including the Company's risk assessment and risk management policies, and regularly review the top risks identified by management and the policies and practices adopted by the Company to mitigate those risks.
- 5 -
(iv) At least annually and prior to the filing of the AIF/Annual Report to the SEC, the Committee shall review with management and the independent auditor the disclosure controls and procedures and confirm that the Company (with CEO and CFO participation) has evaluated the effectiveness of the design and operation of the controls within 90 days prior to the date of filing of the AIF/Annual Report to the SEC. The Committee also shall review with management and the independent auditor any deficiencies in the design and operation of internal controls and significant deficiencies or material weaknesses therein and any fraud involving management or other employees who have a significant role in the Company's internal controls. As a part of that review, the Committee shall review the process followed in preparing and verifying the accuracy of the required CEO and CFO annual certifications.
(v) At least annually and prior to the filing of the AIF/Annual Report to the SEC, the Committee shall review with management and the independent auditor management's internal control report and assessment of the internal controls and procedures, and the independent auditor's report on and assessment of the internal controls and procedures. In connection with its review of interim and annual financial statements and related management's discussion and analysis, the Committee shall confirm with management that the Company (with CEO and CFO participation) has taken all actions required in connection with the certifications required by National Instrument NI 52-109, Certification of Disclosure in Issuers' Annual and Interim Filings.
(vi) The Committee shall establish procedures for the receipt, retention and treatment of complaints received by the Company regarding accounting, internal accounting controls or auditing matters, and the confidential, anonymous submission by employees of concerns regarding questionable accounting or auditing matters.
(vii) The Committee shall discuss with management and the independent auditor any correspondence with regulators or governmental agencies and any employee complaints or reports which raise material issues regarding the Company's financial statements or accounting policies.
(viii) At least annually, the Committee shall meet with the Company's legal counsel and discuss any legal matters that may have a material impact on the financial statements or the Company's compliance policies.
(ix) The Committee shall oversee the preparation of reports relating to the Audit Committee required under applicable laws, regulations and stock exchange requirements.
- 6 -
(x) The Committee shall exercise oversight with respect to anti-fraud programs and controls.
(e) Related Party Transactions.
(i) The Committee shall review for fairness to the Company proposed transactions, contracts and other arrangements between the Company and its subsidiaries and any related party or affiliate, and make recommendations to the Board whether any such transactions, contracts and other arrangements should be approved or continued. The foregoing shall not include any compensation payable pursuant to any plan, program, contract or arrangement subject to the authority of the Company's Compensation Committee.
(ii) As used herein the term "related party" means any officer or director of the Company or any subsidiary, or any shareholder holding a greater than 10% direct or indirect financial or voting interest in the Company, and the term "affiliate" means any person, whether acting alone or in concert with others, that controls, is controlled by or is under common control with another person. "Related party" includes Hunter Dickinson Services Inc., its principals, and their affiliates.
(f) Additional duties. The Committee shall perform the following additional duties:
(i) The Committee shall review and recommend dividend policies.
(ii) The Committee shall oversee the Company's insurance program and approve insurance policy limits.
(iii) The Committee shall review the appointment of senior financial personnel and make recommendations to the Board of Directors regarding the appointment of the Chief Financial Officer.
(iv) The Committee shall recommend to the Nominating and Governance Committee the qualifications and criteria for membership on the Committee.
(v) The Committee shall review and discuss with management the requirement for annual public disclosure pursuant to the Extractive Sector Transparency Measures Act and shall be responsible for approving such disclosures.
2. Structure and Membership
(a) Number and qualification. The Committee shall consist of three persons unless the Board should from time to time otherwise determine. All members of the Committee shall meet the experience and financial literacy requirements of National Instrument NI 52-110 and the rules of the TSX and the NYSE American. At least one member of the Committee shall be a "financial expert" as defined in Item 407 of SEC Regulation S-K.
- 7 -
(b) Selection and Removal. Members of the Committee shall be appointed by the Board, upon the recommendation of the Nominating and Corporate Governance Committee. The Board may remove members of the Committee at any time with or without cause.
(c) Independence. All of the members of the Committee shall be "independent" as required for audit committees by National Instrument NI 52-110, the rules of the TSX and the NYSE American, and SEC Rule 10A-3.
(d) Chair. Unless the Board elects a Chair of the Committee, the Committee shall elect a Chair by majority vote.
(e) Compensation. The compensation of the Committee shall be as determined by the Board.
(f) Term. Members of the Committee shall be appointed for one-year terms. Each member shall serve until his or her replacement is appointed, or until he or she resigns or is removed from the Board or the Committee.
3. Procedures and Administration
(a) Meetings. The Committee shall meet as often as it deems necessary in order to perform its responsibilities, but not less than quarterly. The Committee shall keep minutes of its meetings and any other records as it deems appropriate.
(b) Subcommittees. The Committee may form and delegate authority to one or more subcommittees, consisting of at least one member, as it deems appropriate from time to time under the circumstances.
(c) Reports to the Board. The Committee shall regularly report to the Board with respect to such matters as are relevant to the Committee's discharge of its responsibilities, and shall report in writing on request of the Chairman of the Board.
(d) Charter. The Committee shall, at least annually, review and reassess the adequacy of this Charter and recommend any proposed changes to the Board for approval.
(e) Independent Advisors. The Committee shall have the authority to engage such independent legal and other advisors as it deems necessary or appropriate to carry out its responsibilities. Such independent advisors may be regular advisors to the Company. The Committee is empowered, without further action by the Board, to cause the Company to pay appropriate compensation to advisors engaged by the Committee.
- 8 -
(f) Investigations. The Committee shall have the authority to conduct or authorize investigations into any matters within the scope of its responsibilities as it deems appropriate, including the authority to request any Officer or other person to meet with the Committee and to access all Company records.
(g) Annual Self-Evaluation. The Committee shall evaluate its own performance at least annually.
4. Additional Powers
The Committee shall have such other duties as may be delegated from time to time by the Board of Directors.
5. Limitation of Committee's Role
While the Committee has the responsibilities and powers set forth in this Charter, it is not the duty of the Committee to plan or conduct audits or to determine that the Company's financial statements and disclosures are complete and accurate and are in accordance with IFRS and applicable rules and regulations. These are the responsibilities of management and the independent auditor.
6. Committee Member Independence, Financial Literacy and Financial Expert Requirements
A. Independence
See the Company's Corporate Governance Overview and Guidelines.
- 9 -
B. Financial Literacy and Financial Expert Requirements
NI 52-110
Section 3.1(4) states that each audit committee member must be financially literate.
Section 1.6 defines the meaning of financial literacy as follows:
"For the purposes of this Instrument, an individual is financially literate if he or she has the ability to read and understand a set of financial statements that present a breadth and level of complexity of accounting issues that are generally comparable to the breadth and complexity of the issues that can reasonably be expected to be raised by the issuer's financial statements."
NYSE American Section 803(B)(2)(a)(iii)
Each issuer must have an Audit Committee of at least three members, each of whom:
"is able to read and understand fundamental financial statements, including a company's balance sheet, income statement, and cash flow statement. Additionally, each issuer must certify that it has, and will continue to have, at least one member of the audit committee who is financially sophisticated, in that he or she has past employment experience in finance or accounting, requisite professional certification in accounting, or any other comparable experience or background which results in the individual's financial sophistication, including but not limited to being or having been a chief executive officer, chief financial officer, other senior officer with financial oversight responsibilities. A director who qualifies as an audit committee financial expert under Item 407(d)(5)(ii) of Regulation S-K …. is presumed to qualify as financially sophisticated."
ITEM 407(d)(5)(ii) OF REGULATION S-K, DEFINITION OF FINANCIAL EXPERT
For purposes of this Item, an audit committee financial expert means a person who has the following attributes:
(A) An understanding of generally accepted accounting principles and financial statements;
(B) The ability to assess the general application of such principles in connection with the accounting for estimates, accruals and reserves;
(C) Experience preparing, auditing, analyzing or evaluating financial statements that present a breadth and level of complexity of accounting issues that are generally comparable to the breadth and complexity of issues that can reasonably be expected to be raised by the registrant's financial statements, or experience actively supervising one or more persons engaged in such activities;
(D) An understanding of internal control over financial reporting; and
(E) An understanding of audit committee functions.
- 10 -
A person shall have acquired such attributes through:
(A) Education and experience as a principal financial officer, principal accounting officer, controller, public accountant or auditor or experience in one or more positions that involve the performance of similar functions;
(B) Experience actively supervising a principal financial officer, principal accounting officer, controller, public accountant, auditor or person performing similar functions;
(D) Other relevant experience.

Consolidated Financial Statements
December 31, 2024
MANAGEMENT'S RESPONSIBILITY FOR FINANCIAL STATEMENTS
(C) Experience overseeing or assessing the performance of companies or public accountants with respect to the preparation, auditing or evaluation of financial statements; or The consolidated financial statements, the notes thereto and other financial information contained in the Management's Discussion and Analysis have been prepared in compliance with International Financial Reporting Standards ("IFRS") as issued by the International Accounting Standards Board ("IASB") and are the responsibility of the management of Taseko Mines Limited ("Taseko" or the "Company"). The financial information presented elsewhere in the Management's Discussion and Analysis is consistent with the data that is contained in the consolidated financial statements. The consolidated financial statements, where necessary, include amounts which are based on the best estimates and judgment of management.
In order to discharge management's responsibility for the integrity of the financial statements, the Company maintains a system of internal control over financial reporting. These controls are designed to provide reasonable assurance that the Company's assets are safeguarded, transactions are executed and recorded in accordance with management's authorization, proper records are maintained and relevant and reliable financial information is produced. These controls include maintaining quality standards in hiring and training of employees, establishing policies and procedures, a corporate code of conduct and ensuring that there is proper accountability for performance within appropriate and well-defined areas of responsibility.
The Board of Directors is responsible for overseeing management's performance of its responsibilities for financial reporting and internal control over financial reporting. The Audit Committee, which is composed of non-executive directors, meets with management as well as the external auditors to ensure that management is properly fulfilling its financial reporting responsibilities to the Directors who approve the consolidated financial statements. The external auditors have full and unrestricted access to the Audit Committee to discuss the scope of their audits, the adequacy of the system of internal control over financial reporting and review financial reporting issues.
The consolidated financial statements have been audited by KPMG LLP, the Company's independent registered public accounting firm, in accordance with the standards of the Public Company Accounting Oversight Board (United States).
| /s/ Stuart McDonald | /s/ Bryce Hamming |
| Stuart McDonald | Bryce Hamming |
| Chief Executive Officer | Chief Financial Officer |
| Vancouver, British Columbia | |
| February 19, 2025 |
MANAGEMENT'S REPORT ON INTERNAL CONTROL OVER FINANCIAL REPORTING
The Company's management, including the Chief Executive Officer and the Chief Financial Officer, is responsible for establishing and maintaining adequate internal control over financial reporting. Internal control over financial reporting is defined in Rule 13a-15(f) and Rule 15d-15(f) promulgated under the Securities Exchange Act of 1934, as amended (the "Exchange Act") as a process designed by, or under the supervision of, the Company's principal executive and principal financial officers and effected by the Company's Board of Directors, management and other personnel, to provide reasonable assurance regarding the reliability of financial reporting and the preparation of financial statements for external purposes in accordance with International Financial Reporting Standards. The Company's internal control over financial reporting includes those policies and procedures that:
• pertain to the maintenance of records that, in reasonable detail, accurately and fairly reflect the transactions and dispositions of the assets of the Company;
• provide reasonable assurance that transactions are recorded as necessary to permit preparation of financial statements in accordance with generally accepted accounting principles, and that receipts and expenditures of the Company are being made only in accordance with authorizations of management and directors of the Company; and
• provide reasonable assurance regarding prevention or timely detection of unauthorized acquisition, use or disposition of the Company's assets that could have a material effect on the financial statements.
The Company's management, under the supervision of the Chief Executive Officer and the Chief Financial Officer, assessed the effectiveness of the Company's internal control over financial reporting as defined in Rule 13a-15(f) and Rule 15d-15(f) under the Exchange Act as of December 31, 2024. In making this assessment, it used the criteria set forth in the Internal Control-Integrated Framework (2013) issued by the Committee of Sponsoring Organizations of the Treadway Commission (COSO). Based on this assessment, management has concluded that, as of December 31, 2024, the Company's internal control over financial reporting is effective based on those criteria.
The effectiveness of the Company's internal control over financial reporting as of December 31, 2024 has been audited by KPMG LLP, the Company's independent registered public accounting firm, as stated in their report immediately preceding the Company's audited consolidated financial statements for the years ended December 31, 2024 and 2023.
| /s/ Stuart McDonald | /s/ Bryce Hamming |
| Stuart McDonald | Bryce Hamming |
| Chief Executive Officer | Chief Financial Officer |
| Vancouver, British Columbia | |
| February 19, 2025 |

KPMG LLP
777 Dunsmuir Street Vancouver, BC V7Y 1K3 Canada
Tel 604-691-3000
Fax 604-691-3031 www.kpmg.ca
Report of Independent Registered Public Accounting Firm
To the Shareholders and Board of Directors
Taseko Mines Limited
Opinion on the Consolidated Financial Statements
We have audited the accompanying consolidated balance sheets of Taseko Mines Limited and subsidiaries (the Company) as of December 31, 2024 and 2023, the related consolidated statements of comprehensive income, changes in equity, and cash flows for each of the years then ended, and the related notes (collectively, the consolidated financial statements). In our opinion, the consolidated financial statements present fairly, in all material respects, the financial position of the Company as of December 31, 2024 and 2023, and its financial performance and its cashflows for each of the years then ended, in conformity with International Financial Reporting Standards as issued by the International Accounting Standards Board.
We also have audited, in accordance with the standards of the Public Company Accounting Oversight Board (United States) (PCAOB), the Company's internal control over financial reporting as of December 31, 2024, based on criteria established in Internal Control - Integrated Framework (2013) issued by the Committee of Sponsoring Organizations of the Treadway Commission, and our report dated February 19, 2025 expressed an unqualified opinion on the effectiveness of the Company's internal control over financial reporting.
Basis for Opinion
These consolidated financial statements are the responsibility of the Company's management. Our responsibility is to express an opinion on these consolidated financial statements based on our audits. We are a public accounting firm registered with the PCAOB and are required to be independent with respect to the Company in accordance with the U.S. federal securities laws and the applicable rules and regulations of the Securities and Exchange Commission and the PCAOB.
We conducted our audits in accordance with the standards of the PCAOB. Those standards require that we plan and perform the audit to obtain reasonable assurance about whether the consolidated financial statements are free of material misstatement, whether due to error or fraud. Our audits included performing procedures to assess the risks of material misstatement of the consolidated financial statements, whether due to error or fraud, and performing procedures that respond to those risks. Such procedures included examining, on a test basis, evidence regarding the amounts and disclosures in the consolidated financial statements. Our audits also included evaluating the accounting principles used and significant estimates made by management, as well as evaluating the overall presentation of the consolidated financial statements. We believe that our audits provide a reasonable basis for our opinion.
KPMG LLP, an Ontario limited liability partnership and member firm of the KPMG global
organization of independent member firms affiliated with KPMG International Limited, a private
English company limited by guarantee. KPMG Canada provides services to KPMG LLP.

Taseko Mines Limited
February 19, 2025
Critical Audit Matters
The critical audit matters communicated below are matters arising from the current period audit of the consolidated financial statements that were communicated or required to be communicated to the audit committee and that: (1) relate to accounts or disclosures that are material to the consolidated financial statements and (2) involved our especially challenging, subjective, or complex judgments. The communication of critical audit matters does not alter in any way our opinion on the consolidated financial statements, taken as a whole, and we are not, by communicating the critical audit matters below, providing separate opinions on the critical audit matters or on the accounts or disclosures to which they relate.
Evaluation of capitalized stripping costs incurred during production
As discussed in Note 2.4(f) to the consolidated financial statements, stripping costs incurred during production that generate future economic benefit by increasing the productive capacity, extending the productive life of the mine or allowing access to a mineable reserve, are capitalized as mineral property development costs. As discussed in Note 14 to the consolidated financial statements, capitalized stripping costs were $35,771 thousand for the year ended December 31, 2024.
We identified the evaluation of capitalized stripping costs incurred during production as a critical audit matter. The magnitude of costs incurred and the complexity in determining whether the costs were incurred for developing the mineral property, required a high degree of auditor judgement and significant auditor effort.
The following are the primary procedures we performed to address this critical audit matter. We evaluated the design and tested the operating effectiveness of certain internal controls related to the critical audit matter, including controls related to the preparation of the mine plan and determination of the strip ratio reflected in the mine plan, determination of the tonnage of materials mined in the year, determination of production costs incurred and determination of the allocation of production costs to capitalized stripping costs or to inventories. We evaluated the professional qualifications, knowledge, skill, and ability of the Company's qualified persons responsible for preparing the mine plan and determining the strip ratio reflected in the mine plan. We compared the Company's historical estimates of projected production information in the mine plan to actual results to assess the accuracy of the Company's forecasting process. We assessed the strip ratios for the current year production by comparing it to the tonnage of materials mined to mine production reports. We selected a sample of production costs, examined the underlying documentation and assessed whether the expenditure related to production. We checked the accuracy of the allocation of production costs between capitalized stripping costs and inventories.
Fair value measurement of purchase consideration and property, plant and equipment acquired in the acquisition of an effective 12.5% interest in the Gibraltar Joint Venture
As discussed in Note 3 to the consolidated financial statements, on March 25, 2024, the Company acquired an additional 12.5% effective interest in the Gibraltar Joint Venture by acquiring 50% of Cariboo Copper Corporation ("Cariboo"), also a joint venture. The Company treated the acquisition as a business combination including the incremental 12.5% interest and recorded total purchase consideration of $71,116. In connection with the transaction, the purchase consideration was allocated to the assets acquired and liabilities assumed of Cariboo including the additional 12.5% effective interest in the Gibraltar Joint Venture based upon their fair values as of the acquisition date, primarily comprised of property, plant and equipment which the Company estimated the fair value to be $126,194 thousand. The acquisition date fair value of the purchase consideration was $71,116 thousand. The acquisition resulted in a gain on Cariboo acquisition of $47,426 thousand which is recorded in the consolidated statement of comprehensive income.
2

Taseko Mines Limited
February 19, 2025
We identified the evaluation of the fair value measurement of the purchase consideration and the 12.5% interest in the property, plant and equipment of the Gibraltar Joint Venture acquired in the Cariboo acquisition at the acquisition date as a critical audit matter. Specifically, there was complex auditor judgment involved in evaluating (1) the discount rate and the expected copper revenues and copper price assumptions used to estimate the fair value of the purchase consideration which were sensitive to changes in those assumptions, and (2) the estimated fair value of the property, plant and equipment that was valued using a discounted cash flow model. The discounted cash flow model included assumptions for future production based on the most recent mineral reserve update, expected metal prices and foreign exchange rates, projected operating costs and the weighted average cost of capital. Changes in any of these assumptions could have had a significant effect on the determination of the fair value of the purchase consideration, the fair value of the property, plant and equipment, and the gain on the Cariboo acquisition recorded as a result of the acquisition.
The following are the primary procedures we performed to address this critical audit matter. We evaluated the design and tested the operating effectiveness of certain internal controls over the Company's process to determine the acquisition-date valuation of the purchase consideration and acquisition-date valuation of the 12.5% interest in the property, plant and equipment, including controls related to the determination of the assumptions listed above. We evaluated the reasonableness of the Company's forecasted copper prices as of the acquisition date by comparing the prices to analyst forecasted copper prices. We evaluated the reasonableness of the production volumes by comparing them to the recent mineral reserve update prepared by the Company's qualified persons and by comparing them to historical production volumes over the past 5 years. We evaluated the competence, experience and objectivity of the qualified persons responsible for determining the production volumes and the mineral reserves based on the most recent mineral reserve update. We also compared projected operating costs to historical operating costs over the past 5 years. In addition, we involved valuation professionals with specialized skills and knowledge, who assisted in evaluating (1) the weighted average cost of capital and discount rates by independently developing a range using independent sources and market data for comparable entities (2) the metal prices and foreign exchange rates by comparing them to third party data; and (3) the use of a discounted cash flow model to value the property, plant and equipment.
Fair value measurement of the deemed consideration for the acquisition of 100% control of the Gibraltar Joint Venture and the deemed sale of the existing 87.5% joint venture interest
As discussed in Note 3 to the consolidated financial statements, on March 25, 2024, the Company acquired an additional 12.5% effective interest in the Gibraltar Joint Venture by acquiring 50% of Cariboo, also a joint venture. This acquisition resulted in the Company effectively owning 100% of the Gibraltar Joint Venture which provided the Company with control over the Gibraltar Joint Venture and Cariboo. The Company is deemed to have sold its 87.5% joint venture interest in the Gibraltar Joint Venture and to have reacquired the 87.5% of the Gibraltar Joint Venture in a business combination transaction. The Company treated the deemed sale and acquisition as a business combination and recorded total sale and purchase consideration of $760,180 thousand. In connection with the transaction, the purchase consideration was allocated to the assets acquired and liabilities assumed of the Gibraltar Joint Venture based upon their fair values as of the acquisition date. The deemed acquisition resulted in a gain on sale of the 87.5% joint venture interest of $14,982 thousand which is recorded in the consolidated statement of comprehensive income.
3

Taseko Mines Limited
February 19, 2025
We identified the evaluation of the fair value measurement of the 87.5% interest in the Gibraltar Joint Venture acquired in the deemed acquisition and sale of the 87.5% interest as a critical audit matter. Specifically, there was complex auditor judgment involved in evaluating the estimated fair value of the deemed consideration that was valued using a discounted cash flow model. The discounted cash flow model included assumptions for future production based on the most recent mineral reserve update, expected metal prices and foreign exchange rates, projected operating costs and the weighted average cost of capital. Changes in any of these assumptions could have had a significant effect on the determination of the fair value of the deemed consideration, and the gain on sale of the joint venture interest recorded as a result of the acquisition and deemed disposition.
The following are the primary procedures we performed to address this critical audit matter. We evaluated the design and tested the operating effectiveness of certain internal controls over the Company's process to determine the acquisition-date valuation of the deemed consideration paid, including controls related to the determination of the assumptions listed above. We evaluated the reasonableness of the Company's forecasted copper prices as of the acquisition date by comparing the prices to analyst forecasted copper prices. We evaluated the reasonableness of the production volumes by comparing them to the recent mineral reserve update prepared by the Company's qualified persons and by comparing them to historical production volumes over the past 5 years. We evaluated the competence, experience and objectivity of the qualified persons responsible for determining the production volumes and the mineral reserves based on the most recent mineral reserve update. We also compared projected operating costs to historical operating costs over the past 5 years. In addition, we involved valuation professionals with specialized skills and knowledge, who assisted in evaluating (1) the weighted average cost of capital by independently developing a range using independent sources and market data for comparable entities (2) the metal prices and foreign exchange rates by comparing them to third party data; and (3) the use of a discounted cash flow model to value the deemed consideration.
//s// KPMG LLP
Chartered Professional Accountants
We have served as the Company's auditor since 1999.
Vancouver, Canada
February 19, 2025
4

KPMG LLP
777 Dunsmuir Street Vancouver, BC V7Y 1K3 Canada
Tel 604-691-3000
Fax 604-691-3031 www.kpmg.ca
Report of Independent Registered Public Accounting Firm
To the Shareholders and Board of Directors
Taseko Mines Limited
Opinion on Internal Control Over Financial Reporting
We have audited Taseko Mines Limited's (the Company) internal control over financial reporting as of December 31, 2024, based on criteria established in Internal Control - Integrated Framework (2013) issued by the Committee of Sponsoring Organizations of the Treadway Commission. In our opinion, the Company maintained, in all material respects, effective internal control over financial reporting as of December 31, 2024, based on criteria established in Internal Control - Integrated Framework (2013) issued by the Committee of Sponsoring Organizations of the Treadway Commission.
We also have audited, in accordance with the standards of the Public Company Accounting Oversight Board (United States) (PCAOB), the consolidated balance sheets of the Company as of December 31, 2024 and 2023, the related consolidated statements of comprehensive income, changes in equity and cash flows for each of the years then ended, and the related notes (collectively, the consolidated financial statements), and our report dated February 19, 2025, expressed an unqualified opinion on those consolidated financial statements.
Basis for Opinion
The Company's management is responsible for maintaining effective internal control over financial reporting and for its assessment of the effectiveness of internal control over financial reporting, included in the accompanying "Management's Report on Internal Controls over Financial Reporting". Our responsibility is to express an opinion on the Company's internal control over financial reporting based on our audit. We are a public accounting firm registered with the PCAOB and are required to be independent with respect to the Company in accordance with the U.S. federal securities laws and the applicable rules and regulations of the Securities and Exchange Commission and the PCAOB.
We conducted our audit in accordance with the standards of the PCAOB. Those standards require that we plan and perform the audit to obtain reasonable assurance about whether effective internal control over financial reporting was maintained in all material respects. Our audit of internal control over financial reporting included obtaining an understanding of internal control over financial reporting, assessing the risk that a material weakness exists, and testing and evaluating the design and operating effectiveness of internal control based on the assessed risk. Our audit also included performing such other procedures as we considered necessary in the circumstances. We believe that our audit provides a reasonable basis for our opinion.
KPMG LLP, an Ontario limited liability partnership and member firm of the KPMG global
organization of independent member firms affiliated with KPMG International Limited, a private
English company limited by guarantee. KPMG Canada provides services to KPMG LLP.

Taseko Mines Limited
February 19, 2025
Definition and Limitations of Internal Control Over Financial Reporting
A company's internal control over financial reporting is a process designed to provide reasonable assurance regarding the reliability of financial reporting and the preparation of financial statements for external purposes in accordance with generally accepted accounting principles. A company's internal control over financial reporting includes those policies and procedures that (1) pertain to the maintenance of records that, in reasonable detail, accurately and fairly reflect the transactions and dispositions of the assets of the company; (2) provide reasonable assurance that transactions are recorded as necessary to permit preparation of financial statements in accordance with generally accepted accounting principles, and that receipts and expenditures of the company are being made only in accordance with authorizations of management and directors of the company; and (3) provide reasonable assurance regarding prevention or timely detection of unauthorized acquisition, use, or disposition of the company's assets that could have a material effect on the financial statements.
Because of its inherent limitations, internal control over financial reporting may not prevent or detect misstatements. Also, projections of any evaluation of effectiveness to future periods are subject to the risk that controls may become inadequate because of changes in conditions, or that the degree of compliance with the policies or procedures may deteriorate.
//s// KPMG LLP
Chartered Professional Accountants
Vancouver, Canada
February 19, 2025
2
TASEKO MINES LIMITED
Consolidated Balance Sheets
(Cdn$ in thousands)
| December 31, | December 31, | ||||||
| Note | 2024 | 2023 | |||||
| ASSETS | |||||||
| Current assets | |||||||
| Cash and equivalents | 172,732 | 96,477 | |||||
| Accounts receivable | 11 | 5,643 | 16,514 | ||||
| Inventories | 12 | 138,890 | 122,942 | ||||
| Prepaids | 8,179 | 8,465 | |||||
| Other financial assets | 13 | 27,795 | 5,057 | ||||
| 353,239 | 249,455 | ||||||
| Property, plant and equipment | 14 | 1,770,102 | 1,286,001 | ||||
| Inventories | 12 | 39,586 | 17,554 | ||||
| Other financial assets | 13 | 959 | 7,896 | ||||
| Deferred tax assets | 10c | 25,226 | 17,771 | ||||
| Goodwill | 15 | 5,931 | 5,462 | ||||
| 2,195,043 | 1,584,139 | ||||||
| LIABILITIES | |||||||
| Current liabilities | |||||||
| Accounts payable and accrued liabilities | 16 | 129,927 | 71,748 | ||||
| Current portion of long-term debt | 17 | 32,853 | 27,658 | ||||
| Deferred revenue | 19 | 13,666 | 10,346 | ||||
| Current portion of Cariboo consideration payable | 3 | 16,447 | 14,384 | ||||
| Interest payable | 9,890 | 13,896 | |||||
| Current income tax payable | 4,053 | 3,157 | |||||
| 206,836 | 141,189 | ||||||
| Long-term debt | 17 | 764,355 | 610,233 | ||||
| Cariboo consideration payable | 3 | 129,421 | 55,997 | ||||
| Deferred revenue | 19 | 77,327 | 59,720 | ||||
| Florence royalty obligation | 18 | 84,383 | - | ||||
| Florence copper stream | 7b | 67,813 | - | ||||
| Provision for environmental rehabilitation | 20 | 169,570 | 145,786 | ||||
| Deferred tax liabilities | 10c | 183,964 | 132,494 | ||||
| Other financial liabilities | 22b | 8,152 | 4,572 | ||||
| 1,691,821 | 1,149,991 | ||||||
| EQUITY | |||||||
| Share capital | 21a | 529,413 | 486,136 | ||||
| Contributed surplus | 57,786 | 54,833 | |||||
| Accumulated other comprehensive income ("AOCI") | 52,845 | 16,557 | |||||
| Deficit | (136,822 | ) | (123,378 | ) | |||
| 503,222 | 434,148 | ||||||
| 2,195,043 | 1,584,139 | ||||||
| Commitments and contingencies | 24 | ||||||
| Subsequent events | 7b, 21d |
The accompanying notes are an integral part of these consolidated financial statements.
1
TASEKO MINES LIMITED
Consolidated Statements of Comprehensive Income
(Cdn$ in thousands, except share and per share amounts)
| For the years ended December 31, | |||||||
| Note | 2024 | 2023 | |||||
| Revenues | 4 | 608,093 | 524,972 | ||||
| Cost of sales | |||||||
| Production costs | 5 | (417,086 | ) | (317,618 | ) | ||
| Depletion and amortization | 5 | (73,852 | ) | (56,940 | ) | ||
| Other operating costs | 5 | (18,665 | ) | - | |||
| Insurance recovery | 5 | 26,290 | - | ||||
| Earnings from mining operations | 124,780 | 150,414 | |||||
| General and administrative | (12,942 | ) | (13,465 | ) | |||
| Share-based compensation expense | 22b | (9,002 | ) | (5,919 | ) | ||
| Project evaluation expense | (3,623 | ) | (1,721 | ) | |||
| Gain (loss) on derivatives | 7 | 4,799 | (4,919 | ) | |||
| Other income (expense) | 8 | (307 | ) | 731 | |||
| Income before financing costs and income taxes | 103,705 | 125,121 | |||||
| Finance expenses, net | 9 | (40,812 | ) | (39,135 | ) | ||
| Accretion expenses | 9 | (46,937 | ) | (10,759 | ) | ||
| Foreign exchange gain (loss) | (50,695 | ) | 11,430 | ||||
| Call premium on settlement of debt | 9 | (9,571 | ) | - | |||
| Gain on Cariboo acquisition | 3a, 3c | 47,426 | 46,212 | ||||
| Gain on acquisition of control of Gibraltar | 3b | 14,982 | - | ||||
| Income before income taxes | 18,098 | 132,869 | |||||
| Income tax expense | 10 | (31,542 | ) | (50,143 | ) | ||
| Net (loss) income | (13,444 | ) | 82,726 | ||||
| Other comprehensive income (loss): | |||||||
| Items that will remain permanently in other comprehensive income (loss): | |||||||
| Loss on financial assets | (1,138 | ) | (1,235 | ) | |||
| Items that may in the future be reclassified to profit (loss): | |||||||
| Foreign currency translation reserve | 37,426 | (9,000 | ) | ||||
| Total other comprehensive income (loss) | 36,288 | (10,235 | ) | ||||
| Total comprehensive income | 22,844 | 72,491 | |||||
| (Loss) earnings per share | |||||||
| Basic | 23 | (0.05 | ) | 0.29 | |||
| Diluted | 23 | (0.05 | ) | 0.28 | |||
| Weighted average shares outstanding (thousands) | |||||||
| Basic | 23 | 295,306 | 288,560 | ||||
| Diluted | 23 | 295,306 | 290,979 | ||||
The accompanying notes are an integral part of these consolidated financial statements.
2
TASEKO MINES LIMITED
Consolidated Statements of Cash Flows
(Cdn$ in thousands)
| For the years ended December 31, | |||||||
| Note | 2024 | 2023 | |||||
| Operating activities | |||||||
| Net (loss) income for the year | (13,444 | ) | 82,726 | ||||
| Adjustments for: | |||||||
| Depletion and amortization | 14 | 74,321 | 56,940 | ||||
| Income tax expense | 10 | 31,542 | 50,143 | ||||
| Finance expenses, net | 9 | 40,812 | 39,135 | ||||
| Accretion expense | 9 | 46,937 | 10,759 | ||||
| Call premium on settlement of debt | 9 | 9,571 | - | ||||
| (Gain) loss on derivatives | 7a | (4,799 | ) | 4,919 | |||
| Unrealized foreign exchange loss (gain) | 52,299 | (11,875 | ) | ||||
| Gain on Cariboo acquisition | 3a | (47,426 | ) | (46,212 | ) | ||
| Gain on acquisition of control of Gibraltar | 3b | (14,982 | ) | - | |||
| Inventory sold or processed with write-ups to net realizable value | 3b | 26,349 | - | ||||
| Deferred revenue deposit | 19b | 18,244 | 13,586 | ||||
| Amortization of deferred revenue | 19b | (5,776 | ) | (6,497 | ) | ||
| Share-based compensation expense | 22b | 9,425 | 6,326 | ||||
| Other operating activities | 3,625 | (739 | ) | ||||
| Net change in working capital - other | 25 | 5,917 | (48,119 | ) | |||
| Cash provided by operating activities | 232,615 | 151,092 | |||||
| Investing activities | |||||||
| Gibraltar capitalized stripping costs | 14 | (30,635 | ) | (55,552 | ) | ||
| Gibraltar sustaining capital expenditures | 14 | (31,700 | ) | (31,092 | ) | ||
| Gibraltar capital project expenditures | 14 | (20,803 | ) | (31,291 | ) | ||
| Florence Copper development costs | 14 | (231,044 | ) | (52,390 | ) | ||
| Other project development costs | 14 | (4,224 | ) | (2,755 | ) | ||
| Acquisition of Cariboo, net | 3a, 3c | (9,665 | ) | 2,948 | |||
| Release of restricted cash | 25 | 12,500 | - | ||||
| Net outflows related to copper price options | 7a | (6,770 | ) | (1,360 | ) | ||
| Other investing activities | 4,449 | 3,887 | |||||
| Cash used for investing activities | (317,892 | ) | (167,605 | ) | |||
| Financing activities | |||||||
| Interest paid | (70,302 | ) | (47,755 | ) | |||
| Net proceeds from issuance of senior secured notes | 17a | 670,419 | - | ||||
| Repayment of senior secured notes and call premium | 9, 17a | (556,491 | ) | - | |||
| Net proceeds from Florence financings | 7b, 18 | 114,332 | 33,287 | ||||
| Proceeds from Gibraltar equipment financings | 17e | 15,673 | 11,067 | ||||
| Repayment of Gibraltar equipment financings | 17e | (29,948 | ) | (29,758 | ) | ||
| Revolving credit facility advances (repayment) | 17b | (26,494 | ) | 26,494 | |||
| Net proceeds from share issuance | 21d | 37,340 | - | ||||
| Net share-based compensation | 2,632 | (385 | ) | ||||
| Cash provided by (used for) financing activities | 157,161 | (7,050 | ) | ||||
| Effect of exchange rate changes on cash and equivalents | 4,371 | (818 | ) | ||||
| Increase (decrease) in cash and equivalents | 76,255 | (24,381 | ) | ||||
| Cash and equivalents, beginning of year | 96,477 | 120,858 | |||||
| Cash and equivalents, end of year | 172,732 | 96,477 | |||||
| Supplementary cash flow disclosures | 25 | ||||||
The accompanying notes are an integral part of these consolidated financial statements.
3
TASEKO MINES LIMITED
Consolidated Statements of Changes in Equity
(Cdn$ in thousands)
| Share | Contributed | ||||||||||||||
| capital | surplus | AOCI | Deficit | Total | |||||||||||
| Balance as at January 1, 2023 | 479,926 | 55,795 | 26,792 | (206,104 | ) | 356,409 | |||||||||
| Share-based compensation | - | 5,633 | - | - | 5,633 | ||||||||||
| Exercise of options | 2,377 | (840 | ) | - | - | 1,537 | |||||||||
| Settlement of performance share units | 3,833 | (5,755 | ) | - | - | (1,922 | ) | ||||||||
| Total comprehensive income (loss) for the year | - | - | (10,235 | ) | 82,726 | 72,491 | |||||||||
| Balance as at December 31, 2023 | 486,136 | 54,833 | 16,557 | (123,378 | ) | 434,148 | |||||||||
| Balance as at January 1, 2024 | 486,136 | 54,833 | 16,557 | (123,378 | ) | 434,148 | |||||||||
| Share-based compensation | - | 5,845 | - | - | 5,845 | ||||||||||
| Exercise of options | 5,524 | (1,969 | ) | - | - | 3,555 | |||||||||
| Share issuance, net | 37,753 | - | - | - | 37,753 | ||||||||||
| Settlement of performance share units | - | (923 | ) | - | - | (923 | ) | ||||||||
| Total comprehensive income (loss) for the year | - | - | 36,288 | (13,444 | ) | 22,844 | |||||||||
| Balance as at December 31, 2024 | 529,413 | 57,786 | 52,845 | (136,822 | ) | 503,222 |
The accompanying notes are an integral part of these consolidated financial statements.
4
|
TASEKO MINES LIMITED Notes to Consolidated Financial Statements (Cdn$ in thousands) |
1. REPORTING
Taseko Mines Limited (the "Company" or "Taseko") is a corporation governed by the British Columbia Business Corporations Act. The consolidated financial statements of the Company as at and for the year ended December 31, 2024, comprise the Company and its wholly owned subsidiaries. The Company is principally engaged in the production and sale of metal concentrates, as well as related activities, including mine permitting and development, within the Province of British Columbia, Canada, and the State of Arizona, USA.
As a result of the Company's acquisition of Cariboo Copper Corporation ("Cariboo"), after March 25, 2024, the financial results of the Company reflect its 100% beneficial interest in the Gibraltar mine ("Gibraltar") (Note 3a). The financial results of the Company before March 15, 2023, reflect its 75% beneficial interest in Gibraltar, and the financial results between March 16, 2023, and March 24, 2024, reflect its 87.5% beneficial interest in Gibraltar (Note 3c).
2. MATERIAL ACCOUNTING POLICIES
2.1 Statement of Compliance
These consolidated financial statements have been prepared in compliance with International Financial Reporting Standards ("IFRS") as issued by the International Accounting Standards Board ("IASB").
These consolidated financial statements were authorized for issuance by the Board of Directors on February 19, 2025.
2.2 Use of Judgements and Estimates
These consolidated financial statements have been prepared on a historical cost basis, except for those measured at fair value through profit or loss, or fair value through other comprehensive income.
These consolidated financial statements are presented in Canadian dollars, which is the Company's functional currency. Foreign currency monetary assets and liabilities are translated into Canadian dollars at the closing exchange rate as of the balance sheet date. Foreign currency non-monetary assets and liabilities, revenues, and expenses are translated into Canadian dollars at the prevailing rate of exchange on the dates of the transactions. Any gains and losses are included in profit and loss. The Company's U.S. subsidiary measures the items in its financial statements using the U.S. dollar as its functional currency. The assets and liabilities of the U.S. subsidiary are translated into Canadian dollars using the period-end exchange rate. The income and expenses are translated into Canadian dollars at the weighted average exchange rates to the period-end reporting date. Any gains and losses on translation are included in accumulated other comprehensive income ("AOCI"). All financial information presented in Canadian dollars has been rounded to the nearest thousand, unless otherwise noted.
The preparation of these consolidated financial statements in conformity with IFRS requires management to make judgments, estimates, and assumptions that affect the application of accounting policies and the reported amounts of assets, liabilities, income, and expenses. Actual results may differ from these estimates. Estimates and underlying assumptions are reviewed on an ongoing basis. Revisions to accounting estimates are recognized in the period in which the estimates are revised and in any future periods affected.
5
|
TASEKO MINES LIMITED Notes to Consolidated Financial Statements (Cdn$ in thousands) |
2. MATERIAL ACCOUNTING POLICIES (CONTINUED)
2.2 Use of Judgements and Estimates (continued)
In the process of applying the Company's accounting policies, significant areas where judgment is required include the timing of the transfer of control of inventory for revenue recognition, reserve and resource estimates, functional currency, the determination of the accounting treatment of the advance payment under the silver purchase and sale agreement reported as deferred revenue, valuation of derivatives within the Florence Copper Stream, provisions for environmental rehabilitation, the determination of business or asset acquisition treatment, and the recovery of other deferred tax assets.
Significant areas of estimation include reserve and resource estimation; fair values of assets and liabilities acquired in a business combination; asset valuations and the measurement of impairment charges or reversals; valuation of inventories; plant and equipment useful life; tax provisions; provisions for environmental rehabilitation, including the determination of appropriate discount rates; valuation of financial instruments and derivatives; capitalized stripping costs, and share-based compensation. Key estimates and assumptions made by management with respect to these areas have been disclosed in the notes to these consolidated financial statements as appropriate.
The accuracy of reserve and resource estimates is a function of the quantity and quality of available data, as well as the assumptions made and judgment used in the engineering and geological interpretation, and may be subject to revision based on various factors. Changes in reserve and resource estimates may impact the carrying value of property, plant and equipment; the calculation of depreciation expense; the capitalization of stripping costs incurred during production; and the timing of cash flows related to the provision for environmental rehabilitation.
Changes in forecast prices of commodities, exchange rates, production costs, and recovery rates may alter the economic status of reserves and resources. Forecast prices of commodities, exchange rates, production costs, recovery rates, and discount rate assumptions, either individually or collectively, may impact the carrying value of derivative financial instruments, provisions for environmental rehabilitation, inventories, property, plant and equipment, and intangibles, as well as the measurement of impairment charges or reversals. These items also impact the fair values of assets and liabilities recorded in the Cariboo acquisition disclosed in Note 3.
2.3 Basis of Consolidation
The consolidated financial statements comprise the financial statements of the Company and controlled subsidiaries (all controlled entities are wholly owned subsidiaries) as at December 31, 2024. Control is achieved when the Company is exposed to, or has rights to, variable returns from its involvement with the investee and has the ability to affect those returns through its power over the investee.
The Company reassesses whether it controls an investee if facts and circumstances indicate that there are changes to one or more of the three elements of control. Consolidation of a subsidiary begins when the Company obtains control over the subsidiary and ceases when the Company loses control of the subsidiary. Assets, liabilities, income, and expenses of a subsidiary acquired or disposed of during the year are included in the consolidated statement of comprehensive income (loss) from the date the Company gains control until the date the Company ceases to control the subsidiary. When necessary, adjustments are made to the financial statements of subsidiaries to bring their accounting policies into line with the Company's accounting policies. All intercompany transactions between the subsidiaries of the Company are eliminated in full on consolidation.
6
|
TASEKO MINES LIMITED Notes to Consolidated Financial Statements (Cdn$ in thousands) |
2. MATERIAL ACCOUNTING POLICIES (CONTINUED)
2.3 Basis of Consolidation (continued)
The Company applies the acquisition method in accounting for business combinations. The consideration transferred by the Company to obtain control of a subsidiary is calculated as the sum of the acquisition-date fair values of assets transferred, liabilities incurred, and the equity interests issued by the Company, which includes the fair value of any asset or liability arising from a contingent consideration arrangement. Acquisition costs are expensed as incurred.
The Company recognizes identifiable assets acquired and liabilities assumed in a business combination, regardless of whether they have been previously recognized in the acquiree's financial statements prior to the acquisition. Assets acquired and liabilities assumed are generally measured at their acquisition-date fair values.
Goodwill is stated after the separate recognition of identifiable intangible assets. It is calculated as the excess of the sum of a) the fair value of consideration transferred, b) the recognized amount of any non-controlling interest in the acquiree, and c) the acquisition-date fair value of any existing equity interest in the acquiree, over the acquisition-date fair values of identifiable net assets. If the fair values of identifiable net assets exceed the sum calculated above, the excess amount, being a bargain purchase gain, would be recognized in profit or loss immediately as a gain on the acquisition.
2.4 Material Accounting Policies
(a) Revenue Recognition
Under IFRS 15, Revenue from Contracts with Customers, revenue is recognized when a customer obtains control of the goods or services, and the Company has satisfied its performance obligations. Determining the timing of the transfer of control, whether at a point in time or over time, requires judgment. Cash received in advance of meeting these conditions is recorded as advance payments on product sales. In the case of Gibraltar's copper concentrate, control is generally transferred upon shipment of the product, as the product is placed over the ship's rails or, under certain circumstances, upon delivery to the concentrate shed at the shipping port.
Under the terms of the Company's concentrate sales contracts, the final sales amount is based on final assay results and quoted market prices, which may occur in a period subsequent to the date of sale. Revenues for these sales, net of treatment and refining charges, are recorded when the customer obtains control of the concentrate, based on an estimate of metal contained using initial assay results and forward market prices for the expected date that final sales prices will be fixed. The period between provisional pricing and final settlement can be up to four months. This settlement receivable is recorded at fair value each reporting period by reference to forward market prices until the date of final pricing, with changes in fair value recorded as an adjustment to revenue.
(b) Cash and equivalents
Cash and equivalents consist of cash and highly liquid investments with terms of three months or less from the date of acquisition that are readily convertible to known amounts of cash. Cash and equivalents exclude cash subject to restrictions.
7
|
TASEKO MINES LIMITED Notes to Consolidated Financial Statements (Cdn$ in thousands) |
2. MATERIAL ACCOUNTING POLICIES (CONTINUED)
2.4 Material Accounting Policies (continued)
(c) Financial Instruments
Financial assets and liabilities are recognized on the balance sheet when the Company becomes a party to the contractual provisions of the instrument. The classification of financial instruments dictates how these assets and liabilities are subsequently measured in the Company's consolidated financial statements.
A financial asset is classified as measured at fair value and subsequently at either: amortized cost; Fair Value through Other Comprehensive Income (FVOCI); or Fair Value through Profit or Loss (FVPL).
The classification of financial assets under IFRS 9 is generally based on the business model in which a financial asset is managed and its contractual cash flow characteristics.
A financial asset is measured at amortized cost if: (i) it is held within a business model whose objective is to hold assets to collect contractual cash flows; (ii) its contractual terms give rise, on specified dates, to cash flows that are solely payments of principal and interest on the principal amount outstanding; and (iii) it is not designated as FVPL. This category of financial assets is subsequently measured at amortized cost using the effective interest method and reduced by impairment losses. Interest income, foreign exchange gains and losses, and impairment are recognized in profit or loss. Any gain or loss on derecognition is recognized in profit or loss.
On initial recognition of an equity investment that is not held for trading, the Company may irrevocably elect to present subsequent changes in the investment's fair value in OCI. This election is made on an investment-by- investment basis. Equity investments measured at FVOCI are subsequently measured at fair value. Dividends are recognized as income in profit or loss unless the dividend clearly represents a recovery of part of the cost of the investment. Other net gains and losses are recognized in OCI and are never reclassified to profit or loss.
All financial assets not classified as measured at amortized cost or FVOCI, as described above, are measured at FVPL. This includes all derivative financial assets. On initial recognition, the Company may irrevocably designate a financial asset as FVPL if doing so significantly reduces an accounting mismatch that would otherwise arise. Financial assets classified as FVPL are subsequently measured at fair value, with net gains and losses, including any interest or dividend income, recognized in profit or loss.
Financial Assets at Amortized Cost
Financial assets at amortized cost are recorded at amortized cost using the effective interest method, except for short-term receivables where the recognition of interest would be immaterial. Accounts receivable are assessed for evidence of impairment at each reporting date, with any impairment recognized in profit or loss for the period. Financial assets in this category include cash and cash equivalents and accounts receivable.
Financial Assets at Fair Value Through Other Comprehensive Income (FVOCI) and Profit or Loss (FVPL)
Marketable securities, investment in subscription receipts and reclamation deposits are designated as FVOCI and recorded at fair value. Dividends are recognized as income in profit or loss unless the dividend clearly represents a recovery of part of the cost of the investment. Other net gains and losses are recognized in OCI and are never reclassified to profit or loss.
8
|
TASEKO MINES LIMITED Notes to Consolidated Financial Statements (Cdn$ in thousands) |
2. MATERIAL ACCOUNTING POLICIES (CONTINUED)
2.4 Material Accounting Policies (continued)
(c) Financial instruments (continued)
Financial Assets at Fair Value Through Other Comprehensive Income (FVOCI) and Profit or Loss (FVPL) (continued)
All financial assets not classified as measured at amortized cost or FVOCI are measured at fair value through profit or loss. Derivative financial instruments that are not designated and effective as hedging instruments are classified as FVPL. Derivatives embedded in non-derivative contracts that have more than nominal value, are recognized separately, unless they are closely related to it's host contract. Financial instruments classified as FVPL are stated at fair value, with any changes in fair value recognized in profit or loss for the period. Financial assets in this category include derivative financial instruments that the Company acquires to manage exposure to commodity price fluctuations. These instruments are non-hedge derivative instruments.
Financial Liabilities
Financial liabilities are initially recorded at fair value, net of transaction costs, and are subsequently measured at amortized cost using the effective interest method. The Company has accounted for accounts payable, accrued liabilities, long-term debt, and the Florence royalty obligation under this method, which is amortized cost. In addition, certain financial liabilities are measured at FVPL when designated upon initial recognition or held for trading purposes, with changes in fair value recognized in the income statement. The contingent performance payments under the Cariboo consideration payables and the Florence Copper Stream are measured at FVPL.
Fair Value Measurement
Fair value is the price that would be received to sell an asset or paid to transfer a liability in an orderly transaction between market participants at the measurement date. The fair value hierarchy establishes three levels to classify the inputs to valuation techniques used to measure fair value, based on the reliability of the inputs used to estimate the fair values.
Level 1 - quoted prices (unadjusted) in active markets for identical assets or liabilities;
Level 2 - inputs other than quoted prices included within Level 1 that are observable for the asset or liability, either directly (i.e., as prices) or indirectly (i.e., derived from prices); and
Level 3 - inputs for the asset or liability that are not based on observable market data (unobservable inputs).
(d) Exploration and Evaluation and Development Costs
Exploration and evaluation expenditures relate to the initial search for a mineral deposit and the subsequent evaluation to determine the economic potential of the mineral deposit. The exploration and evaluation stage commences when the Company obtains the legal right or license to begin exploration. Exploration and evaluation expenditures are recognized in profit or loss in the period in which they are incurred.
Capitalization of development costs as mineral property, plant and equipment commences once the technical feasibility and commercial viability of the extraction of mineral reserves and resources associated with the Company's evaluation properties are established, and management has made a decision to proceed with development.
9
|
TASEKO MINES LIMITED Notes to Consolidated Financial Statements (Cdn$ in thousands) |
2. MATERIAL ACCOUNTING POLICIES (CONTINUED)
2.4 Material Accounting Policies (continued)
(e) Inventories
Inventories are valued at the lower of cost and net realizable value. Cost is determined on a weighted average basis and includes direct labour and materials; non-capitalized stripping costs; depreciation and amortization; freight; and overhead costs. Oxide ore inventory is considered a co-product and is recorded at cost, excluding any allocation of the cost of waste material, which is solely allocated to sulphide ore and capitalized stripping. Net realizable value is determined with reference to relevant market prices, less applicable variable selling costs and estimated remaining costs of completion to bring the inventories into saleable form.
Ore stockpiles represent stockpiled ore that has not yet completed the production process and is not yet in a saleable form. Finished goods inventories represent metals in saleable form that have not yet been sold. Materials and supplies inventories represent consumables used in the production process, as well as spare parts and other maintenance supplies that are not classified as capital items.
The quantity of recoverable metal in stockpiled ore and in the processing circuits is an estimate based on the tons of ore added and removed, expected grade, and recovery. The quantity of recoverable metal in concentrate is an estimate using initial assay results.
(f) Property, Plant and Equipment Land, Buildings, Plant and Equipment
Land, buildings, plant and equipment are recorded at cost, including all expenditures incurred to prepare an asset for its intended use.
Repairs and maintenance costs are expensed as incurred, except when these repairs significantly extend the life of an asset or result in an operating improvement. In these instances, the portion of these repairs relating to the betterment is capitalized as part of plant and equipment.
Depreciation is based on the cost of the asset less residual value. Where an item of plant and equipment is comprised of major components with different useful lives, the components are accounted for as separate items and depreciated separately. Depreciation commences when an asset is available for use. Estimates of remaining useful lives and residual values are reviewed annually. Changes in estimates are accounted for prospectively.
The depreciation rates for the major asset categories are as follows:
|
Land |
Not depreciated |
|
Buildings |
Straight-line basis over 10-25 years |
|
Plant and equipment |
Units-of-production basis |
|
Mining Equipment1 |
Straight-line basis over 5-20 years |
|
Light vehicles and other mobile equipment |
Straight-line basis over 2-5 years |
|
Furniture, computer and office equipment |
Straight-line basis over 2-3 years |
1 Where appropriate, the Company may designate certain equipment as depreciable on a units-of-production basis.
10
|
TASEKO MINES LIMITED Notes to Consolidated Financial Statements (Cdn$ in thousands) |
2. MATERIAL ACCOUNTING POLICIES (CONTINUED)
2.4 Material Accounting Policies (continued)
(f) Property, Plant and Equipment (continued)
Mineral Properties
Mineral properties consist of the costs of acquiring, permitting, and developing mineral properties. Once in production, mineral properties are amortized on a units-of-production basis over the component of the ore body to which the capitalized costs relate.
Property acquisition costs arise either from an individual asset purchase or as part of a business combination and may represent a combination of proven and probable reserves, resources, or future exploration potential. When management has not determined that the technical feasibility and commercial viability of extracting a mineral resource are demonstrable, the entire amount is considered property acquisition costs and not amortized. When such property moves into development, the property acquisition cost asset is transferred to mineral properties within property, plant, and equipment.
Mineral property development costs include stripping costs incurred to provide initial access to the ore body; stripping costs incurred during production that generate a future economic benefit by increasing the productive capacity, extending the productive life of the mine, or allowing access to a mineable reserve; capitalized project development costs; and capitalized interest.
Construction in Progress
Construction in progress includes the purchase price and any costs directly attributable to bringing the asset to the location and condition necessary for its intended use. It also includes advances on long-lead items. Construction in progress is not depreciated. Once the asset is complete and available for use, the costs of construction are transferred to the appropriate category of property, plant and equipment, and depreciation commences.
Capitalized Interest
Interest is capitalized for qualifying assets. Qualifying assets are those that require a substantial period of time to prepare for their intended use. Capitalization ceases when the asset is substantially complete or if construction is interrupted for an extended period. When the funds used to finance a project form part of general borrowings, the amount capitalized is calculated using a weighted average of rates applicable to the Company's relevant general borrowings during the period.
Leased Assets and Liabilities
The Company assesses whether a contract is a lease or contains a lease at the inception of the contract. The Company recognizes a right-of-use asset ("ROU asset") and a corresponding lease liability with respect to all lease arrangements in which it is the lessee at the commencement of the lease, except for short-term and low-value leases, which are recognized on a straight-line basis over the lease term.
11
|
TASEKO MINES LIMITED Notes to Consolidated Financial Statements (Cdn$ in thousands) |
2. MATERIAL ACCOUNTING POLICIES (CONTINUED)
2.4 Material Accounting Policies (continued)
(f) Property, Plant and Equipment (continued)
Leased Assets and Liabilities (continued)
The ROU asset is initially measured based on the present value of lease payments, lease payments made at or before the commencement date, and any initial direct costs. It is subsequently measured at cost less accumulated depreciation and impairment losses. The ROU asset is depreciated over the shorter of the lease term or the useful life of the underlying asset and is subject to testing for impairment if there is an indicator of impairment.
The lease liability is initially measured at the present value of lease payments that are not paid at the commencement date, discounted using the rate implicit in the lease. If this rate cannot be readily determined, the Company uses its incremental borrowing rate. Lease payments include fixed payments less any lease incentives and any variable lease payments where variability depends on an index or rate. When the lease contains an extension or purchase option that the Company considers reasonably certain to be exercised, the cost of the option is included in the lease payments.
ROU assets are included in property, plant and equipment (Note 14), and the lease liability is included in debt in the consolidated balance sheet (Note 17).
Impairment
The carrying amounts of the Company's non-financial assets are reviewed for impairment whenever circumstances suggest that the carrying value may not be recoverable. If such an indication exists, the recoverable amount of the asset is estimated to determine the extent of the impairment, if any. These assessments require the use of estimates and assumptions, such as long-term commodity prices, discount rates, future capital requirements, exploration potential, and operating performance.
The recoverable amount of an asset or cash-generating unit ("CGU") is the higher of fair value less costs of disposal and value in use. Fair value is determined as the amount that would be obtained from the sale of the asset in an arm's-length transaction between knowledgeable and willing parties. In assessing value in use, the estimated future cash flows are discounted to their present value using a pre-tax discount rate that reflects current market assessments of the time value of money and the risks specific to the asset. For the purpose of impairment testing, assets that cannot be tested individually are grouped together into the smallest group of assets that generates cash inflows largely independent of the cash flows of other assets or CGUs. If the recoverable amount of an asset or its related CGU is estimated to be less than its carrying amount, the carrying amount of the asset or CGU is reduced to its recoverable amount, and the impairment loss is recognized in profit or loss for the period.
Where an impairment loss subsequently reverses, the carrying amount of the asset or CGU is increased to the revised estimate of its recoverable amount, but not to an amount that exceeds the carrying amount that would have been determined had no impairment loss been recognized for the asset or CGU in prior years. A reversal of an impairment loss is recognized immediately in profit or loss.
The carrying amount of the CGU to which goodwill has been allocated is tested annually for impairment, or when there is an indication that the goodwill may be impaired. Any goodwill impairment is recognized as an expense in profit or loss. If there is a recovery in the value of a CGU, any impairment of goodwill previously recorded is not subsequently reversed.
12
|
TASEKO MINES LIMITED Notes to Consolidated Financial Statements (Cdn$ in thousands) |
2. MATERIAL ACCOUNTING POLICIES (CONTINUED)
2.4 Material Accounting Policies (continued)
(g) Income Taxes
Income tax on earnings for the periods presented comprises current and deferred tax. Income tax is recognized in earnings, except to the extent that it relates to items recognized directly in equity or other comprehensive income. Income tax is calculated using tax rates that are enacted or substantively enacted at the reporting date, applicable to the period of expected realization or settlement.
Current tax expense is the expected tax payable on taxable income for the year, adjusted for amendments to tax payable related to previous years.
Deferred tax is determined using the balance sheet liability method, which provides for temporary differences between the carrying amounts of assets and liabilities for financial reporting purposes and their tax bases. The following temporary differences are not provided for: the initial recognition of assets or liabilities acquired (other than in a business combination) that affect neither accounting nor taxable profit on acquisition; and differences related to investments in subsidiaries, associates, and joint ventures, to the extent that they are not expected to reverse in the foreseeable future. The amount of deferred tax provided is based on the expected manner of realization or settlement of the carrying amounts of assets and liabilities. A deferred tax asset is recognized only to the extent that it is probable that future taxable profits will be available against which the asset can be utilized. Deferred tax assets are reviewed at each reporting date and are reduced to the extent that it is no longer probable that the related tax benefit will be realized.
(h) Share-based Compensation
The fair-value method is used for the Company's share-based payment transactions. Under this method, the cost of share options and equity-settled performance share units is recorded based on their estimated fair value at the grant date, including an estimate of the forfeiture rate. The fair value of the share options and performance share units is expensed on a graded amortization basis over the vesting period of the awards, with a corresponding increase in equity.
Share-based compensation expense related to cash-settled awards, including deferred share units, is recognized based on the quoted market value of the Company's common shares on the date of grant. The related liability is re-measured to fair value each reporting period to reflect changes in the market value of the Company's common shares, with changes in fair value recorded in profit or loss.
13
|
TASEKO MINES LIMITED Notes to Consolidated Financial Statements (Cdn$ in thousands) |
2. MATERIAL ACCOUNTING POLICIES (CONTINUED)
2.4 Material Accounting Policies (continued)
(i) Provisions
Environmental Rehabilitation
The Company records the present value of estimated costs for legal and constructive obligations required to retire an asset in the period in which the obligation occurs. Environmental rehabilitation activities include facility decommissioning and dismantling, removal and treatment of waste materials (including water treatment), site and land rehabilitation (including compliance with and monitoring of environmental regulations), and other related costs necessary to perform this work or operate equipment designed to reduce or eliminate environmental effects.
The provision for environmental rehabilitation ("PER") is adjusted each period for new disturbances, changes in regulatory requirements, the estimated amount of future cash flows required to settle the liability, the timing of such cash flows, and the pre-tax risk-free discount rate specific to the liability. The unwinding of the discount is recognized in profit or loss as a finance cost.
When a PER is initially recognized, the corresponding cost is capitalized, increasing the carrying amount of the related asset, and amortized to profit or loss on a unit-of-production basis. Costs are capitalized only to the extent that the amount meets the definition of an asset and represents future economic benefits to the operation.
Significant estimates and assumptions are made in determining the provision for environmental rehabilitation, as various factors affect the ultimate liability. These factors include the extent and cost of rehabilitation activities, the timing of future cash flows, changes in discount rates, inflation rates, and regulatory requirements.
Other Provisions
Other provisions are recognized when the Company has a present obligation (legal or constructive) that has arisen as a result of a past event, and it is probable that a future outflow of resources will be required to settle the obligation, provided that a reliable estimate can be made of the amount of the obligation. When the effect is material, the provision is discounted using a pre-tax rate that reflects current market assessments of the time value of money and the risks specific to the obligation. The accretion expense is included in finance expense.
(j) Finance Income and Expenses
Finance income comprises interest income on funds invested, gains on the disposal of marketable securities, and changes in the fair value of derivatives included in cash and equivalents and marketable securities. Interest income is recognized as it accrues in profit or loss, using the effective interest method. Finance expenses comprise interest expense on borrowings, unwinding of the discount on provisions, the finance component on deferred revenue, losses on the disposal of marketable securities, changes in the fair value of derivatives included in cash and cash equivalents and marketable securities, and impairment losses recognized on financial assets. Borrowing costs that are not directly attributable to the acquisition, construction, or production of a qualifying asset are recognized in profit or loss using the effective interest method.
14
|
TASEKO MINES LIMITED Notes to Consolidated Financial Statements (Cdn$ in thousands) |
2. MATERIAL ACCOUNTING POLICIES (CONTINUED)
2.4 Material Accounting Policies (continued)
(k) Earnings (Loss) per Share
The Company calculates basic and diluted earnings (loss) per share for its common shares by dividing the earnings (loss) attributable to common shareholders by the weighted average number of common shares outstanding during the period. Diluted earnings per share is calculated by adjusting the earnings attributable to common shareholders and the weighted average number of shares outstanding for the effects of all dilutive potential common shares, such as warrants and share options. No dilution is recognized when the Company reports a loss.
(l) Interests in Joint Arrangements
IFRS defines a joint arrangement as one over which two or more parties have joint control, which is the contractually agreed sharing of control over an arrangement. This exists only when the decisions about the relevant activities (being those that significantly affect the returns of the arrangement) require the unanimous consent of the parties sharing control.
A joint operation is a type of joint arrangement whereby the parties that have joint control of the arrangement have rights to the assets and obligations for the liabilities, relating to the arrangement. In relation to its interests in joint operations, the Company recognizes its:
• Assets, including its share of any assets held jointly;
• Liabilities, including its share of any liabilities incurred jointly;
• Revenue from the sale of its share of the output arising from the joint operation; and
• Expenses, including its share of any expenses incurred jointly.
The Company applied IFRS on joint arrangements to reflect its 87.5% beneficial interest in Gibraltar mine for the financial results of the Company before March 15, 2024. Subsequently, financial results of the Company reflect its 100% beneficial interest.
2.5 New Accounting Standards and Interpretations issued
Several new accounting standards, amendments to existing standards and interpretations have been published by the IASB. Management anticipates that all relevant pronouncements will be adopted for the first period beginning on or after the effective date of the new standard.
New standards, amendments and pronouncements that became effective for the period, but did not have a material impact on the Company's audited consolidated financial statements, have not been disclosed. The Company adopted amendments to IAS 1, Presentation of Financial Statements and IAS 1, Presentation of Financial Statements, effective January 1, 2023 and January 1, 2024 respectively. Amendments to IAS 1, Presentation of Financial Statements required the disclosure of "material" rather than "significant" accounting policies. Amendments to IAS 1, Presentation of Financial Statements, clarifies that the classification of liabilities as current or non-current depends on the rights existing at the end of the reporting period as opposed to the expectations of exercising the right for settlement of the liability. These amendments did not change the Company's accounting policies.
15
|
TASEKO MINES LIMITED Notes to Consolidated Financial Statements (Cdn$ in thousands) |
2. MATERIAL ACCOUNTING POLICIES (CONTINUED)
2.6 New Accounting Standards Issued but not Effective
In May 2024, the IASB issued 'Amendments to the Classification and Measurement of Financial Instruments (Amendments to IFRS 9 and IFRS 7)'. The amendments clarify the date of recognition and derecognition of some financial assets and financial liabilities, with a new exception that permits companies to elect to derecognize certain financial liabilities settled via electronic payment systems earlier than the settlement date. It also clarifies guidance on assessing whether a financial asset meets the solely payments of principal and interest criterion, it adds new disclosures for certain instruments with contractual terms that can change cash flows and updates the disclosures for equity instruments designated at fair value through other comprehensive income. The amendments apply for annual reporting periods beginning on or after January 1, 2026, and are applied retrospectively. The Company is currently evaluating the impact of the new standard on its consolidated financial statements.
In April 2024, the IASB published its new standard IFRS 18 'Presentation and Disclosures in Financial Statements' that will replace IAS 1 'Presentation of Financial Statements' which sets out presentation and base disclosure requirements for financial statements. The changes, which mostly affect the statement of comprehensive income, include the introduction of categories and defined subtotals to allow better comparison between entities. Along with the introduction of requirements to improve aggregation and disaggregation of line items presented on the primary financial statements, that aim at additional relevant information and ensure that material information is not obscured. Companies will also have to disclose information on Management-defined Performance Measures in the notes to the financial statements. The amendments apply for annual reporting periods beginning on or after January 1, 2027, and are applied retrospectively. The Company is currently evaluating the impact of the new standard on its consolidated financial statements.
16
|
TASEKO MINES LIMITED Notes to Consolidated Financial Statements (Cdn$ in thousands) |
3. ACQUISITION OF CARIBOO COPPER CORPORATION
a) Acquisition of Cariboo from Dowa and Furukawa
On March 25, 2024 (the "Acquisition Date"), the Company completed the acquisition of the remaining 50% of Cariboo from Dowa Metals & Mining Co., Ltd. ("Dowa") and Furukawa Co., Ltd. ("Furukawa"), resulting in an additional 12.5% effective interest in Gibraltar, bringing its total effective interest to 100%. Gibraltar is operated through a joint venture in which Taseko, through its wholly owned subsidiary, Gibraltar, holds a 75% interest and Cariboo holds the remaining 25% interest.
The acquisition price payable to Dowa and Furukawa ranges from a minimum of $117 million to a maximum of $142 million, with payments spread over a 10-year period (the "Purchase Consideration"). The amount and timing of these payments depend on LME copper prices and Gibraltar's cashflow.
An initial payment of $5 million was made to Dowa and Furukawa on closing. The remaining cash consideration will be paid in annual instalments commencing in March 2026. The amounts owing to Dowa and Furukawa are non-interest bearing. The annual payments will be based on the average LME copper price for the previous calendar year, subject to an annual cap tied to a percentage of Gibraltar's cashflow. At copper prices below US$4.00 per pound, the annual payment of the Purchase Consideration will be $5 million. This amount will increase proportionally, reaching a maximum of $15.25 million when copper prices are US$5.00 per pound or higher. Additionally, annual payments of the Purchase Consideration cannot exceed 6.25% of Gibraltar's annual cashflow between 2025 and 2028, and 10% between 2029 and 2033. Any remaining balance on the minimum Purchase Consideration of $117 million will be paid as a final balloon payment in March 2034. At the Acquisition Date, the Purchase Consideration was estimated based on forecasted copper prices over the next 10 years. The total estimated Purchase Consideration was then discounted to determine its fair value, which as of the Acquisition Date was $71,116.
The purchase consideration has been allocated to the assets acquired and liabilities assumed, including the additional 12.5% effective interest in the Gibraltar joint venture, based on their estimated fair values at the Acquisition Date. The allocation of the Purchase Consideration is as follows:
| Cash and cash equivalents | 9,884 | ||
| Accounts receivable and other assets | 3,046 | ||
| Reclamation deposits | 6,262 | ||
| Inventory | 24,634 | ||
| Property, plant and equipment and mineral properties | 126,194 | ||
| Accounts payable and other liabilities | (7,353 | ) | |
| Debt | (7,143 | ) | |
| Deferred tax liabilities | (16,955 | ) | |
| Provision for environmental rehabilitation | (20,027 | ) | |
| Total fair value of net assets acquired | 118,542 |
The fair value of the net assets acquired at March 25, 2024 was determined using a discounted cash flow model for the 12.5% interest in Gibraltar and also considering cash and working capital of Cariboo. The discounted cash flow model included key assumptions on future production and estimated remaining reserves of the Gibraltar, operating assumptions, metal prices, operating and capital costs, and foreign exchange rates, and a discount rate based on an estimate of the Company's weighted average cost of capital.
17
|
TASEKO MINES LIMITED Notes to Consolidated Financial Statements (Cdn$ in thousands) |
3. ACQUISITION OF CARIBOO COPPER CORPORATION (CONTINUED)
a) Acquisition of Cariboo from Dowa and Furukawa (continued)
The discounted cash flow model was analyzed using a range of inputs and assumptions and provided a range of values, of which the Company recorded $118,542 at the lower end of its fair value estimate range.
To account for the difference between the fair value of net assets acquired of $118,542 and the total fair value of consideration payable of $71,116, the Company recognized a bargain purchase gain on Cariboo acquisition on the statement of comprehensive income of $47,426 for the year ended December 31, 2024.
The fair values of accounts receivable, reclamation deposits and accounts payable and other liabilities were determined to approximate their book values. The fair value of debt owed to third parties was determined based on the principal amounts outstanding as the interest rate on the debt was considered at market. Deferred tax liabilities were determined based on 50% of the available tax pools and other tax attributes of Cariboo. The fair value of the reclamation and closure cost provisions were estimated using discounted cash flows of future expenditures to settle the obligation for disturbances at the Acquisition Date. The fair value of property, plant and equipment other than mineral properties and the major mill equipment and infrastructure were determined based on the estimated fair value of plant and other equipment in use and independent equipment appraisals on certain mobile equipment. The remaining portion of the fair value of net assets acquired was attributable to mineral properties and the major mill equipment and infrastructure within property, plant and equipment which are amortizable over the estimated remaining life of Gibraltar on a units of production basis.
As at December 31, 2024, the estimated present value of the outstanding Cariboo Purchase consideration payable to Dowa and Furukawa is as follows:
| Fair value of the Purchase Consideration payable as at Acquisition Date | 71,116 | ||
| Consideration paid in the year | (5,000 | ) | |
| Accretion on consideration payable | 7,543 | ||
| Current and Long term Cariboo consideration payable | 73,659 |
From the Acquisition Date to December 31, 2024, $16,246 of the Company's consolidated net income relates to its share of Cariboo, the Company additionally recognized $547 of acquisition related costs (100% basis) that were included in other expenses.
The following table presents unaudited pro forma results for the year ended December 31, 2024, as though the acquisition had taken place as of January 1, 2024. Additionally, net income was adjusted to exclude acquisition- related costs incurred.
| Year ended December 31, | ||||||
| Pro forma information | 2024 | 2023 | ||||
| Revenue | 623,509 | 631,675 | ||||
| Net (loss) income | (11,547 | ) | 105,324 | |||
18
|
TASEKO MINES LIMITED Notes to Consolidated Financial Statements (Cdn$ in thousands) |
3. ACQUISITION OF CARIBOO COPPER CORPORATION (CONTINUED)
b) Deemed Disposition at Fair Value of 87.5% Gibraltar Interest on Acquisition of Control
Prior to the Company's acquisition of the remaining 50% of Cariboo from Dowa and Furukawa on March 25, 2024, the Company had joint control over the joint arrangement and proportionately consolidated its 87.5% effective interest of all the Gibraltar joint venture's assets, liabilities, income and expenses. On March 25, 2024, the Company acquired the remaining 12.5% interest through its purchase of Cariboo thereby increasing its effective interest to 100% in Gibraltar. As a result, the Company obtained full control and transitioned from joint control and a joint arrangement under IFRS 11 Joint Arrangements to full control under IFRS 10 Consolidated Statements and IFRS 3 Business Combinations. This transition in applicable standards requires the Company to reassess its previously held 87.5% interest in Gibraltar and remeasure this interest at fair value as of the March 25, 2024 acquisition date, with any gains or losses recognized immediately in the statement of comprehensive income. Additionally, the Company is required to measure all identifiable assets acquired and liabilities assumed at their fair values on this deemed acquisition date.
Management assessed whether there was a gain on the date of the acquisition based upon it's review of estimated fair values of the assets acquired and liabilities assumed. The fair value of the net assets acquired at March 25, 2024 was determined using a discounted cash flow model for the 87.5% interest in Gibraltar and also considering cash and working capital of Gibraltar Mines Ltd., a wholly owned subsidiary of Taseko which owns the 75% interest in the Gibraltar joint venture, and the 50% interest of Cariboo held by Taseko immediately before the deemed disposal and reacquisition. The discounted cash flow model included key assumptions on future production and estimated remaining reserves of Gibraltar, operating assumptions, metal prices, operating and capital costs, and foreign exchange rates, and a discount rate based on an estimate of the Company's weighted average cost of capital. The discounted cash flow model was analyzed using a range of inputs and assumptions and provided a range of values, of which the Company recorded net asset value at the lower end of its fair value estimate range.
The fair values of accounts receivable, reclamation deposits and accounts payable and other liabilities were determined to approximate their book values. The fair value of debt owed to third parties was determined based on the principal amounts outstanding as the interest rate on the debt was considered at market. Deferred tax liabilities were determined based on the tax pools and attributes of Gibraltar Mines Ltd., which owns the 75% effective interest, and 50% of the available tax pools and tax attributes of Cariboo. The fair value of the reclamation and closure cost provisions were estimated using discounted cash flows of future expenditures to settle the obligation for disturbances at the Acquisition Date. The fair value of property, plant and equipment other than mineral properties and the major mill equipment and infrastructure were determined based on the estimated fair value of plant and other equipment in use and independent equipment appraisals on certain mobile equipment, major mill equipment and infrastructure within property, plant, and equipment. The remaining portion of the fair value of net assets acquired was attributable to mineral properties which are amortizable over the estimated remaining life of Gibraltar on a units of production basis.
The fair value of inventories was determined based on their net realizable value, whereby the future estimated cash flows from sales of payable metal produced were adjusted for costs to complete. The fair value of inventories was determined based on their net realizable value, whereby the future estimated cash flows from sales of payable metal produced were adjusted for costs to complete. For finished goods inventory consisting of copper concentrate inventory, the fair value as at the deemed acquisition date was determined to be $37,717 compared to the book value of $22,735, which resulted in a gain of $14,982.
19
|
TASEKO MINES LIMITED Notes to Consolidated Financial Statements (Cdn$ in thousands) |
3. ACQUISITION OF CARIBOO COPPER CORPORATION (CONTINUED)
b) Deemed Disposition at Fair Value of 87.5% Gibraltar Interest on Acquisition of Control (continued)
In total, a gain of $14,982 was immediately recognized in the statement of comprehensive income for year ended December 31, 2024. In addition, for ore stockpiles and molybdenum concentrate inventory, the fair value as at the deemed acquisition date was determined to be $134,723 compared to the book value of $121,381, which resulted in a reclassification between mineral property and inventory of $13,342.
The assets acquired and liabilities assumed for the Company's 87.5% effective interest in Gibraltar on March 25, 2024, based upon their estimated fair values at the deemed acquisition date, are as follows:
| Cash and cash equivalents | 5,122 | ||
| Accounts receivable and other asset | 21,302 | ||
| Inventory | 172,440 | ||
| Property, plant and equipment and mineral properties | 801,700 | ||
| Accounts payable and other liabilities | (50,192 | ) | |
| Debt | (50,002 | ) | |
| Provision for environmental rehabilitation | (140,190 | ) | |
| Total fair value of net assets | 760,180 |
Between March 26 and December 31, 2024, the Company sold $43,105 of concentrate inventory with a gross profit of $17,122 that it wrote up to fair value on the March 25, 2024 deemed acquisition date. The $17,122 write up consists of the fair value inventory adjustments of $2,140 on acquisition of Cariboo from Dowa and Furukawa and $14,982 on deemed disposition of the Gibraltar interest on acquisition of control. In addition, the Company sold or processed other inventory that were written up to fair value of $9,227. For the year ended December 31, 2024, inventory write-ups to net realizable value totaling $26,349 was recognized in the statement of comprehensive income.
c) Acquisition of Cariboo from Sojitz in 2023
On March 15, 2023, the Company completed the acquisition of an additional 12.5% interest in the Gibraltar from Sojitz pursuant to its acquisition of Sojitz's 50% interest in Cariboo. The acquisition price consisted of a minimum amount of $60 million payable over a five-year period and potential contingent performance payments depending on Gibraltar copper revenues and copper prices over the next five years. An initial $10 million was paid to Sojitz upon closing and the remaining minimum amount is payable in $10 million annual instalments over five years. There is no interest payable on the minimum amounts and the second instalment of $10 million was paid in February 2024.
The contingent performance payments are payable annually for five years only if the average LME copper price exceeds US$3.50 per pound in a year. The payments are calculated by multiplying Gibraltar copper revenues by a price factor, which is based on a sliding scale ranging from 0.38% at US$3.50 per pound copper to a maximum of 2.13% at US$5.00 per pound copper or above. Total contingent payments cannot exceed $57 million over the five- year period, limiting the acquisition cost to a maximum of $117 million. The total purchase consideration was discounted to determine fair value and the amounts as at March 15, 2023 were estimated as follows:
| Fixed instalments payable | 51,387 | ||
| Contingent performance payments payable | 28,010 | ||
| Total fair value of consideration payable | 79,397 |
20
|
TASEKO MINES LIMITED Notes to Consolidated Financial Statements (Cdn$ in thousands) |
3. ACQUISITION OF CARIBOO COPPER CORPORATION (CONTINUED)
c) Acquisition of Cariboo from Sojitz in 2023 (continued)
The purchase consideration was allocated to the assets acquired and liabilities assumed, based upon their estimated fair values at the date of acquisition. The following sets forth the allocation of the purchase price:
| Preliminary Purchase | Final Purchase | ||||||||
| Price Allocation | Adjustment | Price Allocation | |||||||
| Cash and cash equivalents | 13,467 | - | 13,467 | ||||||
| Accounts receivable and other assets | 1,525 | - | 1,525 | ||||||
| Reclamation deposits | 6,262 | - | 6,262 | ||||||
| Inventory | 15,860 | - | 15,860 | ||||||
| Property, plant and equipment | 72,304 | 43,275 | 115,579 | ||||||
| Deferred tax asset | 5,594 | 2,937 | 8,531 | ||||||
| Accounts payable and other liabilities | (8,535 | ) | - | (8,535 | ) | ||||
| Debt | (9,144 | ) | - | (9,144 | ) | ||||
| Provision for environmental rehabilitation | (17,936 | ) | - | (17,936 | ) | ||||
| Total fair value of net assets acquired | 79,397 | 46,212 | 125,609 |
To account for the difference between the fair value of net assets acquired of $125,609 and the total fair value of consideration payable of $79,397, the Company recognized a bargain purchase gain on Cariboo acquisition on the statement of comprehensive income of $46,212 for the year ended December 31, 2023.
As at December 31, 2024, outstanding Cariboo consideration payable to Sojitz is as follows:
| Fixed consideration payable | 35,846 | ||
| Contingent performance payments payable | 36,363 | ||
| Total Cariboo consideration payable | 72,209 | ||
| Less current portion: | |||
| Fixed consideration payable | 9,915 | ||
| Contingent performance payments payable | 6,532 | ||
| Long-term portion of Cariboo consideration payable | 55,762 |
The contingent performance payment of $4,549 for the 2023 calendar year was paid on April 1, 2024. The Company recognized $263 of acquisition-related costs that were included in other expenses in the year ended December 31, 2023.
21
|
TASEKO MINES LIMITED Notes to Consolidated Financial Statements (Cdn$ in thousands) |
4. REVENUE
| Years ended December 31, | ||||||
| 2024 | 2023 | |||||
| Copper contained in concentrate | 573,479 | 512,376 | ||||
| Copper price adjustments on settlement | 1,533 | 818 | ||||
| Molybdenum concentrate | 40,445 | 31,713 | ||||
| Molybdenum price adjustments on settlement | 1,267 | (1,013 | ) | |||
| Silver (Note 19) | 6,437 | 6,346 | ||||
| Total gross revenue | 623,161 | 550,240 | ||||
| Less: Treatment and refining costs | (15,068 | ) | (25,268 | ) | ||
| Revenue | 608,093 | 524,972 | ||||
As a result of the acquisition of Cariboo, after March 25, 2024, the financial results of the Company reflect its wholly owned interest in the Gibraltar mine (Note 3). Financial results between March 16, 2023 and March 24, 2024 reflect the Company's 87.5% share of Gibraltar's mine revenues and before March 15, 2023 reflects the 75% interest.
5. COST OF SALES AND OTHER OPERATIONAL COSTS
| Years ended December 31, | ||||||
| 2024 | 2023 | |||||
| Site operating costs | 367,689 | 309,805 | ||||
| Transportation costs | 35,413 | 30,045 | ||||
| Change in inventories: | ||||||
| Changes in finished goods | 23,852 | (5,546 | ) | |||
| Changes in sulphide ore stockpiles | 2 | (1,828 | ) | |||
| Changes in oxide ore stockpiles | (9,870 | ) | (14,858 | ) | ||
| Production costs | 417,086 | 317,618 | ||||
| Depletion and amortization | 73,852 | 56,940 | ||||
| Cost of sales | 490,938 | 374,558 | ||||
| Other operating cost: | ||||||
| Crusher relocation costs | 16,141 | - | ||||
| Site care and maintenance | 2,524 | - | ||||
| Other operating costs | 18,665 | - | ||||
| Insurance recovery | (26,290 | ) | - | |||
22
|
TASEKO MINES LIMITED Notes to Consolidated Financial Statements (Cdn$ in thousands) |
5. COST OF SALES AND OTHER OPERATIONAL COSTS (CONTINUED)
As a result of the acquisition of Cariboo, after March 25, 2024, the financial results of the Company reflect its wholly owned interest in the Gibraltar mine (Note 3). Financial results between March 15, 2023 and March 24, 2024 include the Company's 87.5% share of Gibraltar's cost of sales and other operational costs and prior to March 15, 2023, the financial results reflects the 75% interest.
Site operating costs include personnel costs, non-capitalized waste stripping costs, repair and maintenance costs, consumables, operating supplies and external services.
For the year ended December 31, 2024, the Company has recognized costs of $16,141 in the statement of comprehensive income (loss) related to the in-pit primary crusher relocation project which includes relocation related costs for the physical move of the primary crusher to its new location, demolition costs for the old station and $4.1 million in writedowns of decommissioned conveyor components considered redundant.
In June 2024, operations at the Gibraltar mine were suspended for 18 days due to the unionized workforce strike which started on June 1, 2024. The resulting care and maintenance costs during the 18 day period amounted to $2,524 are expensed as incurred and do not form part of the cost of inventory and cost of sales. Operations at Gibraltar resumed on June 19, 2024, after the ratification of a new agreement by union members.
With the component replacement in Concentrator #2 completed in January 2024, the Company finalized its insurance claim for associated property damage and business interruption as a result of a component failure. During the year ended December 31, 2024 , the Company recognized an insurance recovery of $26,290 related to the business interruption portion of the insurance claim in the statement of comprehensive income as a credit against operating costs as it relates to estimated lost revenue.
6. COMPENSATION EXPENSE
| Years ended December 31, | ||||||
| 2024 | 2023 | |||||
| Wages, salaries and benefits | 115,730 | 97,929 | ||||
| Post-employment benefits | 879 | 921 | ||||
| Share-based compensation expense (Note 22) | 9,425 | 6,326 | ||||
| 126,034 | 105,176 | |||||
Compensation expense is presented as a component of cost of sales, general and administrative expense, and project development costs.
23
|
TASEKO MINES LIMITED Notes to Consolidated Financial Statements (Cdn$ in thousands) |
7. DERIVATIVE INSTRUMENTS
a) Derivative Instruments - Copper Price and Fuel Contracts
The following is a summary of the derivative transactions entered into by the Company during the years ended December 31, 2024 and 2023:
| Years ended December 31, | ||||||
| 2024 | 2023 | |||||
| Net gain (loss) on copper price and fuel contracts (a) | 15,679 | (4,919 | ) | |||
| Fair value adjustment on Florence copper stream derivative (b) | (10,880 | ) | - | |||
| Gain (loss) on derivatives | 4,799 | (4,919 | ) | |||
|
Date of |
|
|
|
|
|
|
|
purchase |
Contract |
Quantity |
Strike price |
Period |
Cost |
|
|
Jan 2023 |
Copper collar |
42 million lbs |
US$3.75/ US$4.70 per lb |
Jul 2023 - Dec 2023 |
Zero cost |
|
|
Oct 2023 |
Copper put |
21 million lbs |
US$3.25 per lb |
Jan 2024 - Mar 2024 |
1,632 |
|
|
Nov 2023 |
Copper put |
21 million lbs |
US$3.25 per lb |
Apr 2024 - Jun 2024 |
1,556 |
|
|
Jan 2023 |
Fuel call options |
12 million ltrs |
US$1.00 per ltr |
Jul 2023 - Dec 2023 |
941 |
|
|
|
|
|
|
|
|
|
|
Mar 2024 |
Copper collar |
42 million lbs |
US$3.75/ US$5.00 per lb |
Jul 2024 - Dec 2024 |
1,985 |
|
|
Apr 2024 |
Copper collar |
54 million lbs |
US$4.00/ US$5.00 per lb |
Jan 2025 - Jun 2025 |
2,563 |
|
|
Apr 2024 |
Copper collar |
54 million lbs |
US$4.00/ US$5.40 per lb |
Jul 2025 - Dec 2025 |
2,222 |
|
|
Feb 2024 |
Fuel call options |
12.5 million ltrs |
US$0.79 per ltr |
Feb 2024 - Jun 2024 |
165 |
|
|
Sept 2024 |
Fuel call options |
18 million ltrs |
US$0.65 per ltr |
Jan 2025 - Jun 2025 |
561 |
|
During the year ended December 31, 2024, the Company recognized a net realized loss of $5,177 (2023 - $1,041) on copper collar contracts and a net realized loss of $165 (2023 - $2,004) on fuel call options that expired out-of- the-money.
The following is a summary of the realized and unrealized derivative gain or loss incurred during the years ended December 31, 2024 and 2023:
| Years ended December 31, | ||||||
| 2024 | 2023 | |||||
| Net realized loss on settled copper options and collars | (5,177 | ) | (1,041 | ) | ||
| Net unrealized gain (loss) on outstanding copper options and collars | 21,250 | (2,677 | ) | |||
| Realized loss on fuel call options | (165 | ) | (2,004 | ) | ||
| Unrealized gain (loss) on fuel call options | (229 | ) | 803 | |||
| 15,679 | (4,919 | ) | ||||
24
|
TASEKO MINES LIMITED Notes to Consolidated Financial Statements (Cdn$ in thousands) |
7. DERIVATIVE INSTRUMENTS (CONTINUED)
a) Derivative Instruments - Copper Price and Fuel Contracts (continued)
Details of the outstanding copper price option contracts as at December 31, 2024 are summarized in the following table:
| Quantity | Strike price | Period | Cost | Fair value | |
| Copper collars | 54 million lbs | US$4.00 per lb US$5.00 per lb |
H1 2025 | 2,563 | 10,454 |
| Copper collars | 54 million lbs | US$4.00per lb US$5.40 per lb |
H2 2025 | 2,222 | 16,114 |
| Fuel call options | 18 million ltrs | US$0.65 per ltr | H1 2025 | 561 | 332 |
b) Derivative Instruments - Florence Copper Stream
On December 19, 2022, the Company signed agreements with Mitsui & Co. (U.S.A.) Inc. ("Mitsui") to form a strategic partnership to develop the Florence Copper project. Mitsui has committed to an initial investment of US$50 million, with proceeds to be used for the construction of the commercial production facility. The initial investment is in the form of a copper stream agreement (the "Copper Stream") on 2.67% of the copper produced at Florence Copper, with Mitsui to pay a delivery price equal to 25% of the market price of copper delivered under the contract.
In addition, Mitsui has acquired an option to invest an additional US$50 million for a 10% equity interest in Florence Copper (the "Equity Option"). The Equity Option is exercisable by Mitsui at any time up to three years following the completion of construction of the commercial production facility. If Mitsui elects to exercise its Equity Option, the Copper Stream will terminate. If the Equity Option is not exercised by its expiry date, the Company will have the right to buy back 100% of the Copper Stream; otherwise, it will terminate once 40 million pounds of copper have been delivered under the agreement.
As part of the arrangement, Taseko and Mitsui have entered into an offtake contract for 81% of the copper cathode produced at Florence during the initial years of production. The initial offtake agreement will cease and be replaced with a marketing agency agreement if the Equity Option is exercised by Mitsui. Mitsui's offtake entitlement would also reduce to 30% if the Equity Option is not exercised by its expiry date, until the Copper Stream deposit is reduced to nil.
During the year, the Company received the first four US$10 million instalments of the US$50 million Copper Stream. The remaining US$10 million was received on January 27, 2025.
25
|
TASEKO MINES LIMITED Notes to Consolidated Financial Statements (Cdn$ in thousands) |
7. DERIVATIVE INSTRUMENTS (CONTINUED)
b) Derivative Instruments - Florence Copper Stream (continued)
For accounting purposes, the Mitsui agreement is classified as a financial instrument and includes derivatives that must be fair valued at each reporting period. The Company has determined that the carrying value of the financial instrument and the fair value of the derivatives is $67,813 as at December 31, 2024, based on the timing of future instalment payments, estimates of future production, future copper prices, and other relevant factors. For the year ended December 31, 2024, the Company recorded an unrealized loss of $10,880 in the statement of comprehensive income.
| Proceeds from Florence copper stream | 54,842 | ||
| Deferred financing fees | (1,086 | ) | |
| Fair value adjustment on Florence copper stream derivative | 10,880 | ||
| Unrealized foreign exchange gain | 3,177 | ||
| Florence copper stream as at December 31, 2024 | 67,813 |
8. OTHER INCOME (EXPENSE)
| Years ended December 31, | ||||||
| 2024 | 2023 | |||||
| Management fee income | 198 | 713 | ||||
| Other operating income (expense), net | (505 | ) | 18 | |||
| Other income (expense) | (307 | ) | 731 | |||
9. FINANCE AND ACCRETION EXPENSES
| Years ended December 31, | ||||||
| 2024 | 2023 | |||||
| Interest expense | 61,886 | 48,181 | ||||
| Amortization of deferred financing charges | 2,515 | 2,791 | ||||
| Finance income | (5,175 | ) | (2,972 | ) | ||
| Loss on settlement of long-term debt (Note 17a) | 4,646 | - | ||||
| Less: interest expense capitalized (Note 14) | (23,060 | ) | (8,865 | ) | ||
| Finance expenses, net | 40,812 | 39,135 | ||||
| Accretion on deferred revenue (Note 19) | 7,244 | 6,652 | ||||
| Accretion on PER (Note 20) | 2,780 | 2,328 | ||||
| Accretion and fair value adjustment on Cariboo consideration payable (Note 3) | 23,920 | 1,779 | ||||
| Accretion and fair value adjustment on Florence royalty obligation (Note 18) | 12,993 | - | ||||
| Accretion expenses | 46,937 | 10,759 | ||||
26
|
TASEKO MINES LIMITED Notes to Consolidated Financial Statements (Cdn$ in thousands) |
9. FINANCE AND ACCRETION EXPENSES (CONTINUED)
For the year ended December 31, 2024, interest expense includes $1,378 (2023 - $1,945) from lease liabilities and lease related obligations.
As part of the senior secured notes refinancing completed in April 2024, the Company redeemed its US$400 million aggregate principal amount of senior secured notes (the "2026 Notes") on April 23, 2024, which resulted in an accounting loss of $4,646 due to the accumulated write-off of deferred financing costs. $1,742 of the accounting loss was capitalized to the Florence Copper development costs, as further discussed below.
The Company also paid a one-time redemption call premium of $9,571 on the settlement of the 2026 Notes, which is not included in net financing expenses shown above.
For the year ended December 31, 2024, $23,060 (2023 - $8,865) of borrowing costs have been capitalized to Florence Copper development costs (Note 14).
10. INCOME TAX
a) Income Tax Expense
| Years ended December 31, | ||||||
| 2024 | 2023 | |||||
| Current income tax: | ||||||
| Current expense | 3,482 | 3,002 | ||||
| Deferred income tax: | ||||||
| Origination and reversal of temporary differences | 31,061 | 47,036 | ||||
| Deferred tax adjustments related to prior periods | (3,001 | ) | 105 | |||
| Deferred income tax expense | 28,060 | 47,141 | ||||
| Income tax expense | 31,542 | 50,143 | ||||
b) Effective Tax Rate Reconciliation
| Years ended December 31, | ||||||
| 2024 | 2023 | |||||
| Income tax expense (recovery) at Canadian statutory rate of 36.5% | 6,603 | 48,484 | ||||
| Permanent differences | 20,684 | 2,641 | ||||
| Foreign tax rate differential | 629 | 102 | ||||
| Unrecognized tax benefits | 6,627 | (1,189 | ) | |||
| Deferred tax adjustments related to prior periods | (3,001 | ) | 105 | |||
| Income tax expense | 31,542 | 50,143 | ||||
27
|
TASEKO MINES LIMITED Notes to Consolidated Financial Statements (Cdn$ in thousands) |
10. INCOME TAX (CONTINUED)
c) Deferred Tax Assets and Liabilities
Deferred tax assets and liabilities are attributable to the following:
| As at December 31, | ||||||
| 2024 | 2023 | |||||
| Property, plant and equipment | (3,620 | ) | (1,835 | ) | ||
| Other financial assets | 6,370 | 2,830 | ||||
| Provisions | - | (11 | ) | |||
| Other financial liabilities | (9,585 | ) | (3,442 | ) | ||
| Tax loss carry forwards and other tax attributes | 32,061 | 20,229 | ||||
| Deferred tax assets | 25,226 | 17,771 | ||||
| Property, plant and equipment | (336,232 | ) | (261,258 | ) | ||
| Other financial assets | 31,511 | 7,462 | ||||
| Provisions | 44,096 | 37,951 | ||||
| Other financial liabilities | - | (109 | ) | |||
| Tax loss carry forwards | 76,661 | 83,460 | ||||
| Deferred tax liabilities | (183,964 | ) | (132,494 | ) | ||
d) Unrecognized Deferred Tax Assets and Liabilities
| As at December 31, | ||||||
| 2024 | 2023 | |||||
| Deductible temporary differences: | ||||||
| Debt | 89,820 | 78,359 | ||||
| Losses and tax pools | 28,082 | 28,082 | ||||
| Other financial assets | 16,951 | 15,314 | ||||
| Deferred tax asset: | ||||||
| Debt | 17,096 | 10,469 | ||||
| Losses and tax pools | 7,582 | 7,582 | ||||
| Other financial assets | 2,288 | 2,067 | ||||
Deferred tax assets have not been recognized in respect of these items because it is not probable that future taxable profit will be available against which the Company can utilize the benefits. There are no unrecognized deferred tax liabilities.
Losses and tax pools of $28,082 (2023 - $28,082) relate to non-capital losses in Canada which expire between 2027 and 2039.
28
|
TASEKO MINES LIMITED Notes to Consolidated Financial Statements (Cdn$ in thousands) |
11. ACCCOUNTS RECEIVABLE
| As at December 31, | ||||||
| 2024 | 2023 | |||||
| Trade and settlement receivables | 5,397 | 11,039 | ||||
| Insurance proceeds receivable | 16 | 4,057 | ||||
| Other receivables | 230 | 1,418 | ||||
| Accounts receivable | 5,643 | 16,514 | ||||
12. INVENTORIES
| As at December 31, | ||||||
| 2024 | 2023 | |||||
| Current: | ||||||
| Sulphide ore stockpiles | 76,696 | 57,678 | ||||
| Copper contained in concentrate | 14,932 | 17,356 | ||||
| Molybdenum concentrate | 642 | 711 | ||||
| Materials and supplies | 46,620 | 47,197 | ||||
| 138,890 | 122,942 | |||||
| Long term: | ||||||
| Oxide ore stockpiles | 39,586 | 17,554 | ||||
| 178,476 | 140,496 | |||||
No adjustments to net realizable value were recorded for the year ended December 31, 2024. For the year ended December 31, 2023, the Company recorded a write-down of $7,613 to adjust the carrying value of ore stockpiles to lower of cost and net realizable value of which $1,695 is recorded in depletion and amortization and the balance in production costs.
13. OTHER FINANCIAL ASSETS
| As at December 31, | ||||||
| 2024 | 2023 | |||||
| Marketable securities | 895 | 1,333 | ||||
| Copper price options (Note 7) | 26,568 | 3,724 | ||||
| Fuel call options (Note 7) | 332 | - | ||||
| Other financial assets, current | 27,795 | 5,057 | ||||
| Investment in private companies | 500 | 1,200 | ||||
| Reclamation deposits | 459 | 6,696 | ||||
| Other financial assets, long-term | 959 | 7,896 | ||||
The Company holds strategic investments in publicly traded and privately owned mineral exploration and development companies, including marketable securities. Marketable securities and investments in privately owned companies are accounted for at fair value through other comprehensive income.
29
|
TASEKO MINES LIMITED Notes to Consolidated Financial Statements (Cdn$ in thousands) |
14. PROPERTY, PLANT AND EQUIPMENT
| Property | |||||||||||||||
| acquisition | Mineral | Plant and | Construction | ||||||||||||
| Cost | costs | properties | equipment | in progress | Total | ||||||||||
| As at January 1, 2023 | 115,442 | 661,268 | 803,183 | 145,718 | 1,725,611 | ||||||||||
| Additions | - | 102,346 | 31,305 | 72,690 | 206,341 | ||||||||||
| Cariboo acquisition (Note 3) | - | 34,520 | 75,686 | 5,373 | 115,579 | ||||||||||
| Changes in rehabilitation cost asset | - | 12,673 | - | - | 12,673 | ||||||||||
| Disposals | - | - | (18,911 | ) | - | (18,911 | ) | ||||||||
| Foreign exchange translation | (2,029 | ) | (2,415 | ) | (1,516 | ) | (2,082 | ) | (8,042 | ) | |||||
| Transfers between categories | - | - | 17,975 | (17,975 | ) | - | |||||||||
| As at December 31, 2023 | 113,413 | 808,392 | 907,722 | 203,724 | 2,033,251 | ||||||||||
| Additions | - | 63,581 | 34,351 | 309,586 | 407,518 | ||||||||||
| Cariboo acquisition (Note 3) | - | 55,763 | 65,197 | 5,234 | 126,194 | ||||||||||
| Deemed disposition (Note 3) | - | (12,838 | ) | (504 | ) | - | (13,342 | ) | |||||||
| Changes in rehabilitation cost asset | - | 1,481 | - | - | 1,481 | ||||||||||
| Disposals | - | - | (44,658 | ) | - | (44,658 | ) | ||||||||
| Foreign exchange translation | 7,774 | 12,586 | 1,056 | 26,792 | 48,208 | ||||||||||
| Transfers between categories | - | - | 119,585 | (119,585 | ) | - | |||||||||
| As at December 31, 2024 | 121,187 | 928,965 | 1,082,749 | 425,751 | 2,558,652 | ||||||||||
| Accumulated depreciation | |||||||||||||||
| As at January 1, 2023 | - | 337,048 | 359,323 | - | 696,371 | ||||||||||
| Depletion and amortization | - | 14,008 | 54,732 | - | 68,740 | ||||||||||
| Disposals | - | - | (17,861 | ) | - | (17,861 | ) | ||||||||
| As at December 31, 2023 | - | 351,056 | 396,194 | - | 747,250 | ||||||||||
| Depletion and amortization | - | 66,324 | 13,410 | - | 79,734 | ||||||||||
| Disposals | - | - | (38,434 | ) | - | (38,434 | ) | ||||||||
| As at December 31, 2024 | - | 417,380 | 371,170 | - | 788,550 | ||||||||||
| Net book value | |||||||||||||||
| As at December 31, 2023 | 113,413 | 457,336 | 511,528 | 203,724 | 1,286,001 | ||||||||||
| As at December 31, 2024 | 121,187 | 511,585 | 711,579 | 425,751 | 1,770,102 |
30
|
TASEKO MINES LIMITED Notes to Consolidated Financial Statements (Cdn$ in thousands) |
14. PROPERTY, PLANT AND EQUIPMENT (CONTINUED)
The following schedule shows the continuity of property, plant and equipment net book value for the year ended December 31, 2024 and 2023:
| As at December 31, | ||||||
| 2024 | 2023 | |||||
| Net book value as at January 1 | 1,286,001 | 1,029,240 | ||||
| Additions: | ||||||
| Gibraltar capitalized stripping costs | 35,771 | 61,614 | ||||
| Gibraltar sustaining capital expenditures | 29,963 | 32,724 | ||||
| Gibraltar capital expenditures | 20,803 | 31,291 | ||||
| Cariboo acquisition (Note 3) | 126,194 | 115,579 | ||||
| Deemed disposition (Note 3) | (13,342 | ) | - | |||
| Florence Copper development costs | 287,265 | 59,178 | ||||
| Florence Copper capitalized borrowing costs | 23,060 | 8,865 | ||||
| Yellowhead development costs | 3,049 | 826 | ||||
| Aley development costs | 1,289 | 1,011 | ||||
| Other items: | ||||||
| Right of use assets | 6,317 | 10,981 | ||||
| Rehabilitation costs asset (Note 20) | 1,481 | 12,673 | ||||
| Disposals | (6,223 | ) | (1,199 | ) | ||
| Foreign exchange translation and other | 48,208 | (8,042 | ) | |||
| Depletion and amortization | (79,734 | ) | (68,740 | ) | ||
| Net book value as at December 31 | 1,770,102 | 1,286,001 |
31
|
TASEKO MINES LIMITED Notes to Consolidated Financial Statements (Cdn$ in thousands) |
14. PROPERTY, PLANT AND EQUIPMENT (CONTINUED)
| Gibraltar | Florence | |||||||||||||||||
| Net book value | Mine | Copper | Yellowhead | Aley | Other | Total | ||||||||||||
| As at December 31, 2022 | 610,399 | 380,987 | 21,950 | 14,873 | 1,031 | 1,029,240 | ||||||||||||
| Cariboo acquisition (Note 3) | 115,579 | - | - | - | - | 115,579 | ||||||||||||
| Net additions | 135,234 | 68,162 | 884 | 1,011 | - | 205,291 | ||||||||||||
|
Changes in rehabilitation cost asset (Note 20) |
12,673 | - | - | - | - | 12,673 | ||||||||||||
| Depletion and amortization | (68,377 | ) | - | (8 | ) | - | (355 | ) | (68,740 | ) | ||||||||
| Foreign exchange translation | - | (8,042 | ) | - | - | - | (8,042 | ) | ||||||||||
| As at December 31, 2023 | 805,508 | 441,107 | 22,826 | 15,884 | 676 | 1,286,001 | ||||||||||||
| Cariboo acquisition (Note 3) | 126,194 | - | - | - | - | 126,194 | ||||||||||||
| Deemed disposition (Note 3) | (13,342 | ) | - | - | - | - | (13,342 | ) | ||||||||||
| Net additions | 86,372 | 310,584 | 3,049 | 1,289 | - | 401,294 | ||||||||||||
|
Changes in rehabilitation costs asset (Note 20) |
445 | 1,036 | - | - | - | 1,481 | ||||||||||||
| Depletion and amortization | (79,266 | ) | - | (113 | ) | - | (355 | ) | (79,734 | ) | ||||||||
| Foreign exchange translation | - | 48,208 | - | - | - | 48,208 | ||||||||||||
| As at December 31, 2024 | 925,911 | 800,935 | 25,762 | 17,173 | 321 | 1,770,102 |
During the year ended December 31, 2024, the Company capitalized development costs of $287,524 (2023 - $59,178) for the Florence Copper project, and capitalized $23,060 (2023 - $8,865) in related borrowing costs.
During the year ended December 31, 2024, non-cash additions to property, plant and equipment of Gibraltar include $5,784 (2023 - $10,835) of depreciation on mining assets related to capitalized stripping.
Since January 1, 2020, development costs for Yellowhead of $9,537 have been capitalized as mineral property, plant and equipment.
Depreciation related to the right of use assets for the year ended December 31, 2024, was $12,269 (2023 - $10,740).
32
|
TASEKO MINES LIMITED Notes to Consolidated Financial Statements (Cdn$ in thousands) |
15. GOODWILL
Goodwill was recorded on the Company's acquisition of Curis Holdings (Canada) Ltd. ("Curis") in 2014, which at the time indirectly owned 100% of the Florence Copper Project. During the year ended December 31, 2024, the carrying value of the goodwill increased by $469 (2023 - decreased by $122) due to foreign currency translation.
The Company performed its annual goodwill impairment test, and the recoverable amount of the Curis CGU was determined to be higher than its carrying amount, with no impairment loss recognized.
16. ACCOUNTS PAYABLE AND ACCRUED LIABILITIES
| As at December 31, | ||||||
| 2024 | 2023 | |||||
| Trade payables | 45,417 | 28,557 | ||||
| Accrued liabilities | 84,510 | 43,191 | ||||
| Accounts payable and accrued liabilities | 129,927 | 71,748 | ||||
17. DEBT
| As at December 31, | ||||||
| 2024 | 2023 | |||||
| Lease liabilities (d) | 7,638 | 11,040 | ||||
| Gibraltar equipment loans (e) | 18,579 | 11,105 | ||||
| Florence project facility (f) | 6,636 | 5,513 | ||||
| Current portion of long-term debt | 32,853 | 27,658 | ||||
| Senior secured notes (a) | 719,250 | 529,880 | ||||
| Revolving credit facility (b) | - | 26,494 | ||||
| Lease liabilities (d) | 5,658 | 6,929 | ||||
| Gibraltar equipment loans (e) | 30,419 | 26,887 | ||||
| Florence project facility (f) | 22,522 | 26,851 | ||||
| Deferred financing fees | (13,494 | ) | (6,808 | ) | ||
| Long-term debt | 764,355 | 610,233 | ||||
| Total debt | 797,208 | 637,891 | ||||
33
|
TASEKO MINES LIMITED Notes to Consolidated Financial Statements (Cdn$ in thousands) |
17. DEBT (CONTINUED)
a) Senior Secured Notes
On April 23, 2024, the Company completed an offering of US$500 million aggregate principal amount of senior secured notes (the "2030 Notes"). The 2030 Notes mature on May 1, 2030, and bear interest at an annual rate of 8.25%, payable semi-annually on May 1 and November 1. The majority of the proceeds were used to redeem the outstanding 2026 Notes. The remaining proceeds, net of transaction costs, call premium, and accrued interest, of approximately $110 million (US$81 million), were available for capital expenditures, including for Florence Copper and Gibraltar, working capital, and general corporate purposes.
The 2030 Notes are secured by liens on the shares of Taseko's wholly owned subsidiary, Gibraltar Mines Ltd., and the subsidiary's rights under the joint venture agreement related to Gibraltar, as well as the shares of Curis, Florence Holdings Inc. ("Florence Holdings"), and Cariboo. The 2030 Notes are guaranteed by each of Taseko's existing and future restricted subsidiaries. The liens on the collateral securing the notes and the guarantees will be first liens, junior in priority to the corresponding liens of the revolving credit facility. The Company is also subject to certain restrictions on asset sales, issuance of preferred stock, dividends, and other restricted payments. However, there are no maintenance covenants with respect to the Company's financial performance.
The Company may redeem some or all of the 2030 Notes at any time on or after November 1, 2026, at redemption prices ranging from 104.125% to 100%, plus accrued and unpaid interest to the date of redemption. Prior to November 1, 2026, all or part of the notes may be redeemed at 100%, plus a make-whole premium, plus accrued and unpaid interest to the date of redemption. Until November 1, 2026, the Company may redeem up to 10% of the aggregate principal amount of the notes, at a redemption price of 103%, plus accrued and unpaid interest to the date of redemption. In addition, until November 1, 2026, the Company may redeem up to 40% of the aggregate principal amount of the notes, in an amount not greater than the net proceeds of certain equity offerings, at a redemption price of 108.25%, plus accrued and unpaid interest to the date of redemption. On a change of control, the 2030 Notes are redeemable at the option of the holder at a price of 101%.
b) Revolving Credit Facility
The Company has in place a secured US$80 million revolving credit facility (the "Facility"). The facility is secured by first liens against Taseko's rights under the Gibraltar joint venture, as well as the shares of Gibraltar Mines Ltd., Curis Holdings (Canada) Ltd., Florence Holdings and Cariboo. The Facility is available for capital expenditures, working capital and general corporate purposes. The maturity date of the Facility is July 2, 2026. On November 6, 2024, the Company entered into an amendment, pushing out the Facility's maturity to November 2027. The Company also upsized the facility amount from US$80 million to US$110 million.
Amounts outstanding under the Facility bear interest at the Adjusted Term SOFR rate plus an applicable margin and have a standby fee of 1.00%. As at December 31, 2024, no amount was advanced under the Facility (December 31, 2023 - US$20 million). The Facility has customary covenants for a revolving credit facility. Financial covenants include a requirement for the Company to maintain a senior debt leverage ratio, an interest coverage ratio, a minimum tangible net worth and a minimum liquidity amount, as defined under the Facility. The Company was in compliance with these covenants as at December 31, 2024.
c) Letter of Credit Facilities
The Gibraltar joint venture has in place a $7 million credit facility for the purpose of providing letters of credit ("LC") to key suppliers of Gibraltar to assist with ongoing trade finance and working capital needs. Any LCs issued under the facility will be guaranteed by Export Development Canada ("EDC") under its Account Performance Security Guarantee program. The facility is renewable annually, is unsecured and contains no financial covenants.
34
|
TASEKO MINES LIMITED Notes to Consolidated Financial Statements (Cdn$ in thousands) |
17. DEBT (CONTINUED)
c) Letter of Credit Facilities (continued)
As at December 31, 2024, a total of $3.75 million in LCs was issued and outstanding under this LC facility (December 31, 2023 - $3.75 million).
The Company also has a US$4 million credit facility for the sole purpose of issuing LCs to certain key contractors in conjunction with the development of Florence Copper. Any LCs issued under this facility will also guaranteed by EDC. The facility is renewable annually, is unsecured and contains no financial covenants. As at December 31, 2024, no LCs were issued and outstanding under this LC facility.
d) Lease Liabilities
Lease liabilities include the Company's outstanding lease liabilities under IFRS 16, Leases. As at December 31, 2024, the net carrying amount of leased assets was $11,481 (2023 - $18,537). The lease liabilities have monthly repayment terms ranging from 12 to 72 months.
e) Gibraltar Equipment Loans
The equipment loans as at December 31, 2024, are secured by most of the existing mobile mining equipment at the Gibraltar mine. These loans commenced between December 2022 and December 2024, have monthly repayment terms of 48 months, and carry interest rates ranging from 6.3% to 9.4%.
f) Florence Project Facility
In the fourth quarter of 2023, the Company entered into a Florence project debt facility with Bank of America, secured against specific equipment, for total proceeds of US$25 million. The facility contains no financial covenants and has monthly repayments over a term of 60 months. The equipment facility bears interest at a blended rate of 9.3%.
g) Debt Continuity
The following schedule shows the continuity of total debt for the years ended December 31, 2024 and 2023:
| 2024 | 2023 | |||||
| Total debt as at January 1 | 637,891 | 586,569 | ||||
| Issuance of 2030 Notes | 683,650 | - | ||||
| Settlement of 2026 Notes | (546,920 | ) | - | |||
| Write-off of deferred financing charges (Note 9) | 4,646 | - | ||||
| Deferred financing charges | (13,780 | ) | (190 | ) | ||
| Lease and loan additions | 9,548 | 12,267 | ||||
| Net proceeds from Equipment loans | 15,673 | 45,302 | ||||
| Lease and equipment loans from Cariboo acquisition (Note 3) | 7,143 | 9,144 | ||||
| Lease liabilities and equipment loans repayments | (35,466 | ) | (31,953 | ) | ||
| Revolving credit facility advance (repayment) | (26,494 | ) | 26,494 | |||
| Unrealized foreign exchange loss (gain) | 58,802 | (12,533 | ) | |||
| Amortization of deferred financing charges (Note 9) | 2,515 | 2,791 | ||||
| Total debt as at December 31 | 797,208 | 637,891 |
35
|
TASEKO MINES LIMITED Notes to Consolidated Financial Statements (Cdn$ in thousands) |
18. FLORENCE ROYALTY OBLIGATION
On January 15, 2024, Florence Holdings, an indirect wholly owned subsidiary of Taseko, entered into agreements with Taurus Mining Royalty Fund L.P. ("Taurus"), pursuant to which Florence Holdings received US$50 million from Taurus in exchange for a perpetual gross revenue royalty interest in certain real property, mining and other rights held by Florence. The basic royalty rate is 1.95% of the gross revenue from the sale of all copper from Florence Copper for the life of the mine. If the project completion of Florence Copper, as defined under the agreements, is reached after July 31, 2025, the royalty rate increases to 2.05%. Proceeds from the royalty transaction were contributed to Florence Copper and are available to fund the construction and development of the commercial production facility. The royalty constitutes a customary lien and encumbrance on Florence Copper's mineral and property rights, is registered as an interest in the Florence Copper mine and is unsecured.
Under the purchase agreement with Florence Holdings, Taurus has a put right to transfer the royalty back to Florence Holdings upon the occurrence of certain circumstances, including specific breaches of the transaction document or if project completion of Florence Copper has not occurred by the long stop completion date of January 31, 2027. If Taurus exercises this put right, Florence Holdings shall pay to Taurus an amount based on the net present value of the royalty or, if the put right is exercised due to project completion being delayed beyond the long stop completion date, the original purchase price paid by Taurus. As part of the transaction, Taseko, Curis and Florence Holdings provided an unsecured guarantee to Taurus for the obligations of Florence Copper.
For accounting purposes, the purchase agreement with Taurus is classified as a financial instrument and is recorded as a financial liability at amortized cost. The Company has identified embedded derivatives, which, as of December 31, 2024, had no estimated value. For the year ended December 31, 2024, the Company recorded an accretion and fair value adjustment on the royalty obligation of $12,993 in the statement of comprehensive income.
| Proceeds from Florence royalty obligation | 67,695 | ||
| Deferred financing fees | (1,086 | ) | |
| Accretion and fair value adjustments on Florence royalty obligation (Note 9) | 12,993 | ||
| Unrealized foreign exchange loss | 4,781 | ||
| Florence royalty obligation as at December 31, 2024 | 84,383 |
36
|
TASEKO MINES LIMITED Notes to Consolidated Financial Statements (Cdn$ in thousands) |
19. DEFERRED REVENUE
| As at December 31, | ||||||
| 2024 | 2023 | |||||
| Current: | ||||||
| Customer advance payments (a) | 4,311 | 3,096 | ||||
| Osisko - silver stream agreement (b) | 9,355 | 7,250 | ||||
| Current portion of deferred revenue | 13,666 | 10,346 | ||||
| Long-term portion of Osisko silver stream agreement (b) | 77,327 | 59,720 | ||||
| Total deferred revenue | 90,993 | 70,066 | ||||
a) Customer Advance Payments
At December 31, 2024, the Company had received advance payments from a customer on 0.9 million pounds of copper concentrate inventory (2023 - 0.8 million pounds).
b) Silver Stream Purchase and Sale Agreement
On February 24, 2017, the Company entered into a silver stream purchase and sale agreement with Osisko Gold Royalties Ltd. ("Osisko"), whereby the Company received upfront cash deposit payments totaling $52.7 million for the sale of an equivalent amount of its 75% share of Gibraltar payable silver production until 5.9 million ounces of silver have been delivered to Osisko. After that threshold has been met, 35% of an equivalent amount of Taseko's share of all future payable silver production from Gibraltar will be delivered to Osisko. The Company receives no further cash consideration once silver deliveries are made under the agreement.
On June 28, 2023, the Company entered into an amendment to its silver stream with Osisko and received $13,586 for the sale of an equivalent amount of its 87.5% share of Gibraltar payable silver production until 6,254,500 ounces of silver have been delivered to Osisko. After that threshold has been met, 35% of an equivalent amount of Taseko's share of all future payable silver production from Gibraltar will be delivered to Osisko.
On December 20, 2024, the Company further amended the silver stream with Osisko and received US$12.7 million for the sale of an equivalent amount of its 100% share of Gibraltar payable silver production until 6,811,603 ounces of silver have been delivered to Osisko. After that threshold has been met, 35% of an equivalent amount of Taseko's share of all future payable silver production from Gibraltar will be delivered to Osisko.
All the amendments were accounted for as a contract modification under IFRS 15, Revenue from Contracts with Customers.
The Company has recorded the deposits from Osisko as deferred revenue and recognizes amounts in revenue as silver is delivered. The amortization of deferred revenue is calculated on a per-unit basis using the estimated total number of silver ounces expected to be delivered to Osisko over the life of the Gibraltar mine. The current portion of deferred revenue is an estimate based on deliveries anticipated over the next twelve months.
The following table summarizes changes in the Osisko deferred revenue:
| 2024 | 2023 | |||||
| Balance as at January 1 | 66,970 | 53,229 | ||||
| Accretion on deferred revenue (Note 9) | 7,244 | 6,652 | ||||
| Amortization of deferred revenue | (5,776 | ) | (6,497 | ) | ||
| Deferred revenue deposit (amendment to silver stream) | 18,244 | 13,586 | ||||
| Ending balance as at December 31 | 86,682 | 66,970 |
37
|
TASEKO MINES LIMITED Notes to Consolidated Financial Statements (Cdn$ in thousands) |
20. PROVISION FOR ENVIRONMENTAL REHABILITATION
| 2024 | 2023 | |||||
| Beginning balance as at January 1 | 145,786 | 113,725 | ||||
| Change in estimates | 1,481 | 12,673 | ||||
| Accretion (Note 9) | 2,780 | 2,328 | ||||
| Settlements | (949 | ) | (740 | ) | ||
| PER from Cariboo acquisition (Note 3) | 20,027 | 17,936 | ||||
| Foreign exchange differences | 445 | (136 | ) | |||
| Ending balance as at December 31 | 169,570 | 145,786 |
The PER represents the present value of estimated costs of legal and constructive obligations required to retire an asset, including decommissioning and other site restoration activities. The majority of these expenditures occur after the end of the life of the related operation. For the Gibraltar mine, it is anticipated that these costs will be incurred over a period of at least 100 years beyond the end of the current mine life based on known reserves. The change in the PER during 2024 is primarily due to the changes in the estimates of future cash flows required to settle the obligation and pre-tax risk-free discount rates applied in determining the obligation.
As at December 31, 2024, the Gibraltar mine PER was calculated on a present value basis for closure costs to be incurred in the first 30 years using a nominal risk-free discount rate of 3.00% (2023 - 2.96%) based on the 30 year overnight index swap (OIS) rate. For discounting annual closure cashflows beyond 30 years, a risk-free yield curve was extrapolated from the implied OIS swap rate for liquid, investment grade corporate bonds with durations between 50 to 100 years. A nominal risk-free rate of up to 4.19% was utilized in 2024 (2023 - 3.91%) for discounting closure costs up to 100 years from the estimated date of site closure for Gibraltar based on current reserves. A long-term inflation rate range between 1.89% to 1.67% (2023 - 1.72% to 1.65%) over tenors between 30 to 100 years was applied to derive nominal cash flow estimates. The PER calculation is sensitive to changes in the nominal risk-free rate and as at December 31, 2024 a 25 basis point increase or decrease could result in a change in the PER by approximately $23,680.
PER estimates are reviewed regularly and there have been adjustments to the amount and timing of cash flows as a result of updated information. Assumptions are based on the current economic environment, but actual rehabilitation costs will ultimately depend upon future market prices for the necessary decommissioning work required, which will reflect market conditions at the relevant time. Furthermore, the timing of rehabilitation will depend on when the mine ceases production which, in turn, will depend on future mineral reserves, metal prices, operating conditions and many other factors which are inherently uncertain.
As at December 31, 2024, the Company has provided surety bonds to the regulatory authorities for its share of reclamation obligations totaling $108.5 million (2023 - $96.0 million) and no restricted cash (2023 - $6.3 million) for its share of Gibraltar's reclamation security. For Florence Copper, the Company has provided surety bonds totaling $51.9 million (2023 - $47.8 million) to the federal and state regulators as reclamation security. Security for reclamation obligations is returned once the site is reclaimed to a satisfactory level and there are no ongoing monitoring and maintenance requirements.
38
|
TASEKO MINES LIMITED Notes to Consolidated Financial Statements (Cdn$ in thousands) |
21. EQUITY
a) Share Capital
| Common shares | |||
| (thousands) | |||
| Common shares outstanding as at January 1, 2023 | 286,493 | ||
| Common shares issued under PSU plan | 1,597 | ||
| Exercise of share options | 1,910 | ||
| Common shares outstanding as at January 1, 2024 | 290,000 | ||
| Issuance of share from at-the-market equity offering program | 12,061 | ||
| Exercise of share options | 2,615 | ||
| Common shares outstanding as at December 31, 2024 | 304,676 |
The Company's authorized share capital consists of an unlimited number of common shares with no par value.
b) Contributed surplus
Contributed surplus represents employee entitlements to equity-settled share-based awards that have been charged to the statement of comprehensive income and loss in the periods during which the entitlements were accrued and have not yet been exercised.
c) Accumulated other comprehensive income ("AOCI")
AOCI is comprised of the cumulative net change in the fair value of FVOCI financial assets and cumulative translation adjustments arising from the translation of foreign subsidiaries.
d) At-the-market equity offering program
On May 3, 2023, the Company announced that it has entered into an equity distribution agreement providing for an at-the-market equity offering program ("ATM"). The total proceeds from potential share issuances made under the ATM would have an aggregate offering price of up to US$50 million. As at December 31, 2024, the Company issued 12,060,966 (2023 - nil) shares under the ATM program for total gross proceeds of $38,266 (2023 - nil).
Between January 1, 2025, and February 19, 2025, the Company issued 5,478,996 shares under the ATM program for total gross proceeds of $15,620.
39
|
TASEKO MINES LIMITED Notes to Consolidated Financial Statements (Cdn$ in thousands) |
22. SHARE-BASED COMPENSATION
a) Share Options
The Company has an equity-settled share option plan approved by the shareholders that allows it to grant options to directors, officers, employees and other service providers. Under the plan, a maximum of 9.5% of the Company's outstanding common shares may be granted. The maximum allowable number of outstanding options to independent directors as a group at any time is 1% of the Company's outstanding common shares. The exercise price of an option is set at the time of grant using the five-day volume-weighted average price of the common shares. Options are exercisable for a maximum of five years from the effective date of grant under the plan. Vesting conditions of options are at the discretion of the Board of Directors at the time the options are granted.
| Options | Average | |||||
| (thousands) | price | |||||
| Outstanding as at January 1, 2023 | 9,288 | 1.62 | ||||
| Granted | 2,769 | 2.35 | ||||
| Exercised | (1,910 | ) | 0.80 | |||
| Cancelled/forfeited | (182 | ) | 2.34 | |||
| Expired | (1,166 | ) | 2.86 | |||
| Outstanding as at January 1, 2024 | 8,799 | 1.85 | ||||
| Granted | 2,996 | 1.88 | ||||
| Exercised | (2,615 | ) | 1.36 | |||
| Cancelled/forfeited | (97 | ) | 1.97 | |||
| Expired | (50 | ) | 0.91 | |||
| Outstanding as at December 31, 2024 | 9,033 | 2.01 | ||||
| Exercisable as at December 31, 2024 | 6,226 | 2.00 |
During the year ended December 31, 2024, the Company granted 2,996,000 (2023 - 2,769,000) share options to directors, executives and employees, exercisable at an average exercise price of $1.88 per common share (2023 - $2.35 per common share) over a five-year period. The total fair value of options granted was $3,156 (2023 - $3,738) based on a weighted average grant-date fair value of $1.05 (2023 - $1.35) per option.
| Options | Average life | |||||
| Range of exercise price | (thousands) | (years) | ||||
| $0.69 to $1.58 | 2,217 | 0.89 | ||||
| $1.59 to $2.01 | 2,812 | 3.98 | ||||
| $2.02 to $2.58 | 3,914 | 2.61 | ||||
| $2.59 to $3.45 | 50 | 4.33 | ||||
| $3.46 to $3.51 | 40 | 4.77 | ||||
| 9,033 | 2.63 |
40
|
TASEKO MINES LIMITED Notes to Consolidated Financial Statements (Cdn$ in thousands) |
a) Share Options (continued)
| 2024 | 2023 | |||||
| Expected term (years) | 5.0 | 5.0 | ||||
| Forfeiture rate | 0% | 0% | ||||
| Volatility | 64% | 66% | ||||
| Dividend yield | 0% | 0% | ||||
| Risk-free interest rate | 3.5% | 3.0% | ||||
| Weighted-average fair value per option | $ | 1.05 | $ | 1.35 |
b) Deferred, Performance and Restricted Share Units
The Company has adopted a Deferred Share Unit ("DSU") Plan (the "DSU Plan") that provides for an annual grant of DSUs to each non-employee director of the Company, or an equivalent cash payment in lieu thereof, which participants have agreed would, in the first instance, be used to assist in complying with the Company's share ownership guidelines. DSUs vest immediately upon grant and are paid out in cash when a participant ceases to be a director of the Company.
The Company has established a Performance Share Unit ("PSU") Plan (the "PSU Plan") whereby PSUs are issued to executives as long-term incentive compensation. PSUs issued under the PSU Plan entitle the holder to a cash or equity payment (as determined by the Board of Directors) at the end of a three-year performance period equal to the number of PSUs granted, adjusted for a performance factor and multiplied by the quoted market value of a Taseko common share on the completion of the performance period. The performance factor can range from 0% to 250% and is determined by comparing the Company's total shareholder return to those achieved by a peer group of companies. The Company has also established a non-executive employee Restricted Share Units ("RSUs") plan for employees as long-term incentive compensation.
A long-term financial liability of $8,152 has been recorded as at December 31, 2024 (2023 - $4,572), representing the fair value of the liability, which is based on the Company's stock price at the reporting period date.
| RSUs | DSUs | PSUs | |||||||
| (thousands) | (thousands) | (thousands) | |||||||
| Outstanding at January 1, 2023 | - | 1,958 | 2,500 | ||||||
| Granted | 380 | 343 | 830 | ||||||
| Settled | - | - | (1,375 | ) | |||||
| Outstanding as at January 1, 2024 | 380 | 2,301 | 1,955 | ||||||
| Granted | 500 | 304 | 880 | ||||||
| Cancelled | (80 | ) | - | - | |||||
| Settled | - | - | - | ||||||
| Outstanding as at December 31, 2024 | 800 | 2,605 | 2,835 |
41
|
TASEKO MINES LIMITED Notes to Consolidated Financial Statements (Cdn$ in thousands) |
22. SHARE-BASED COMPENSATION (CONTINUED)
b) Deferred, Performance and Restricted Share Units (continued)
During the year ended December 31, 2024, 303,750 DSUs were issued to directors (2023 - 342,750), 880,000 PSUs to senior executives (2023 - 830,000) and 500,000 RSUs to non-executives (2023 - 380,000). The fair value of DSUs, PSUs and RSUs granted was $2,993 (2023 - $4,344), with a weighted average fair value at the grant date of $1.78 per unit for the DSUs (2023 - $2.37 per unit), $2.87 per unit for the PSUs (2023 - $4.25 per unit), and $1.78 per unit for the RSUs (2023 - $2.34).
c) Share-based Compensation Expenses
Share-based compensation expense is comprised as follows:
| 2024 | 2023 | |||||
| Share options - amortization | 3,133 | 3,452 | ||||
| Performance share units - amortization | 2,713 | 2,178 | ||||
| Restricted share units - amortization | 566 | 293 | ||||
| Change in fair value of deferred share units | 3,013 | 403 | ||||
| 9,425 | 6,326 |
23. (LOSS) EARNINGS PER SHARE
(Loss) earnings per share, calculated on a basic and diluted basis, is as follows:
| Year ended December 31, | ||||||
| 2024 | 2023 | |||||
| Net (loss) income attributable to common shareholders - basic and diluted | (13,444 | ) | 82,726 | |||
| (in thousands of common shares) | ||||||
| Weighted-average number of common shares | 295,306 | 288,560 | ||||
| Effect of dilutive securities: | ||||||
| Stock options | - | 2,419 | ||||
| Weighted-average number of diluted common shares | 295,306 | 290,979 | ||||
| (Loss) Earnings per common share | ||||||
| Basic (loss) earnings per share | (0.05 | ) | 0.29 | |||
| Diluted (loss) earnings per share | (0.05 | ) | 0.28 | |||
42
|
TASEKO MINES LIMITED Notes to Consolidated Financial Statements (Cdn$ in thousands) |
24. COMMITMENTS AND CONTINGENCIES
a) Commitments
The Company is a party to certain contracts relating to service and supply agreements. Future minimum payments under these agreements as at December 31, 2024, are presented in the following table:
| 2025 | 7,826 | ||
| 2026 | 1,463 | ||
| 2027 | - | ||
| 2028 | - | ||
| 2029 and thereafter | - | ||
| Total commitments | 9,289 |
As at December 31, 2024, the Company had commitments to incur capital expenditures of $47,863 (2023 - $6,150) for Florence Copper and $6,600 (2023 - $13,236) for Gibraltar.
In late December 2024, Gibraltar received an amendment to its M-40 permit in which the required closure bonding confirmed from the Province of British Columbia was increased from $108.5 million to $139.9 million. Gibraltar is required to post this additional bonding over the next 15 months, with $15.7 million due on March 31, 2025 and a second tranche for the same amount due by March 31, 2026. Taseko intends to place additional surety bonds to meet these increased bonding requirements from the Province of British Columbia from insurance underwriters.
b) Contingencies
There are no known contingencies that would impact the financial position or performance of the Company as at December 31, 2024.
25. SUPPLEMENTARY CASH FLOW INFORMATION
| Years ended December 31, | ||||||
| 2024 | 2023 | |||||
| Change in non-cash working capital items | ||||||
| Accounts receivable | 8,689 | (2,842 | ) | |||
| Inventories | (5,958 | ) | (23,972 | ) | ||
| Prepaids | 763 | (4,239 | ) | |||
| Accounts payable and accrued liabilities1 | 4,140 | (12,226 | ) | |||
| Advance payment on product sales | 1,216 | (3,371 | ) | |||
| Interest payable | - | (128 | ) | |||
| Mineral tax payable | (2,933 | ) | (1,341 | ) | ||
| 5,917 | (48,119 | ) | ||||
| Non-cash investing and financing activities | ||||||
| Cariboo acquisition, net assets (Note 3) | 61,232 | 65,930 | ||||
| Assets acquired under capital lease | 2,568 | 1,087 | ||||
| Right-of-use assets | 8,886 | 11,179 | ||||
1. Excludes accounts payable and accrued liability changes on capital expenditures.
43
|
TASEKO MINES LIMITED Notes to Consolidated Financial Statements (Cdn$ in thousands) |
25. SUPPLEMENTARY CASH FLOW INFORMATION (CONTINUED)
During the first quarter of 2024, the Company replaced its letter of credit with the Province of British Columbia with a surety bond, which resulted in a $12,500 release of restricted cash to the Company's cash and equivalents.
26. FINANCIAL RISK MANAGEMENT
a) Overview
In the normal course of business, the Company is inherently exposed to market, liquidity, and credit risk through its use of financial instruments. The timeframe and manner in which the Company manages these risks vary based on management's assessment of the risk and available alternatives for mitigating it. The Board approves and monitors risk management processes, including treasury policies, counterparty limits, and controlling and reporting structures.
b) Market Risk
Market risk is the risk that the fair value of future cash flows of a financial instrument will fluctuate because of changes in market prices. Market prices comprise three types of risk: commodity price risk; interest rate risk; and currency risk. Financial instruments affected by market risk include: cash and equivalents; accounts receivable; marketable securities; subscription receipts; reclamation deposits; accounts payable and accrued liabilities; debt and derivatives.
The objective of market risk management is to manage and control market risk exposures within acceptable parameters, while optimizing the return. The Company buys copper put options in order to reduce commodity price risk. The derivative instruments employed by the Company are considered to be economic hedges but are not designated as hedges for accounting purposes.
Commodity Price Risk
The Company is exposed to the risk of fluctuations in prevailing market commodity prices on the metals it produces. The Company enters into copper put and collar option contracts to reduce the risk of short-term copper price volatility. The amount and duration of the hedge position are based on an assessment of business-specific risk elements combined with the copper pricing outlook. Copper put and collar option contracts are typically extended, adding incremental quarters at established put strike prices to provide the necessary price protection.
Provisional pricing mechanisms embedded within the Company's sales arrangements have the character of a commodity derivative and are carried at fair value as part of accounts receivable.
44
|
TASEKO MINES LIMITED Notes to Consolidated Financial Statements (Cdn$ in thousands) |
26. FINANCIAL RISK MANAGEMENT (CONTINUED)
Commodity Price Risk (continued)
The table below summarizes the impact on revenue and receivables for changes in commodity prices on the provisionally invoiced sales volumes.
| As at December 31, | ||||||
| 2024 | 2023 | |||||
| Copper increase/decrease by US$0.10 per pound1 | 1,270 | 461 | ||||
1. The analysis is based on the assumption that the year-end copper price increases/decreases US$0.10 per pound with all other variables held constant. At December 31, 2024, 8.8 million (2023 - 3.5 million) pounds of copper in concentrate were exposed to copper price movements. The closing exchange rate at December 31, 2024 of CAD/USD 1.44 (2023 - 1.32) was used in the analysis.
The sensitivities in the above tables have been determined with foreign currency exchange rates held constant. The relationship between commodity prices and foreign currencies is complex, and movements in foreign exchange can impact commodity prices. The sensitivities should, therefore, be used with care.
Interest Rate Risk
The Company is exposed to interest rate risk on its outstanding debt and investments, including cash and cash equivalents, from the possibility that changes in market interest rates will affect future cash flows or the fair value of fixed-rate interest-bearing financial instruments.
The table below summarizes the impact on earnings after tax and equity for a change of 100 basis points in interest rates at the reporting date. This analysis assumes that all other variables, in particular foreign currency rates, remain constant. It assumes that the change in interest rates is effective from the beginning of the financial year and balances are constant over the year. However, interest rates and balances of the Company may not remain constant in the coming financial year, and therefore such sensitivity analysis should be used with care.
| As at December 31, | ||||||
| 2024 | 2023 | |||||
| Fair value sensitivity for fixed-rate instruments | ||||||
| Senior secured notes | (3,444 | ) | (3,941 | ) | ||
| Lease liabilities | (358 | ) | (189 | ) | ||
| Lease related obligations | - | - | ||||
| Gibraltar equipment loans | (421 | ) | (337 | ) | ||
| (4,223 | ) | (4,467 | ) | |||
| Cash flow sensitivity for variable-rate instruments | ||||||
| Cash and equivalents | 1,206 | 689 | ||||
45
|
TASEKO MINES LIMITED Notes to Consolidated Financial Statements (Cdn$ in thousands) |
26. FINANCIAL RISK MANAGEMENT (CONTINUED)
b) Market Risk (continued)
Currency Risk
The Canadian dollar is the functional currency of the Company and, as a result, currency exposure arises from transactions and balances in currencies other than the Canadian dollar, primarily the US dollar. The Company's potential currency exposures comprise translational exposure in respect of non-functional currency monetary items and transactional exposure in respect of non-functional currency revenues and expenditures.
The following table demonstrates the sensitivity to a 10% strengthening in the CAD against the USD. With all other variables held constant, the Company's shareholders equity and earnings after tax would both increase/(decrease) due to changes in the carrying value of monetary assets and liabilities. A weakening in the CAD against the USD would have had the equal but opposite effect to the amounts shown below.
| As at December 31, | ||||||
| 2024 | 2023 | |||||
| Cash and equivalents | (9,995 | ) | (5,079 | ) | ||
| Accounts receivable | (278 | ) | (1,198 | ) | ||
| Copper price option contracts | 1,964 | 98 | ||||
| Accounts payable and accrued liabilities | 610 | 1,950 | ||||
| Senior secured notes | 53,227 | 39,697 | ||||
| Equipment loans | 2,452 | 5,153 | ||||
| Lease liabilities | 210 | 274 | ||||
The Company's financial asset and liability profile may not remain constant; therefore, these sensitivities should be used with care.
c) Liquidity Risk
Liquidity risk is the risk that the Company will not be able to meet its financial obligations as they become due. The Company manages liquidity risk by holding sufficient cash and equivalents and scheduling long-term obligations based on estimated cash inflows. There were no defaults on loans payable during the year.
The following table summarizes the maturities of the Company's financial liabilities as at December 31, 2024, on an undiscounted cash flow basis:
| Less than 1 year | 2 to 3 years | 4 to 5 years | After 5 years | |||||||||
| Trade and other payables | 129,928 | - | - | - | ||||||||
| Long-term debt | 59,338 | 118,676 | 118,676 | 748,919 | ||||||||
| PER | - | - | - | 648,134 | ||||||||
| Equipment loans | 31,021 | 46,622 | 11,743 | - | ||||||||
| Lease liabilities | 8,563 | 5,415 | 736 | 53 | ||||||||
| Cariboo Consideration Payable | 10,000 | 40,000 | 27,113 | 74,888 | ||||||||
| Florence Copper Stream | - | 16,401 | 21,342 | 146,518 | ||||||||
| Florence Royalty Obligation | - | 16,790 | 21,848 | 153,173 | ||||||||
| 238,850 | 243,904 | 201,458 | 1,771,685 |
46
|
TASEKO MINES LIMITED Notes to Consolidated Financial Statements (Cdn$ in thousands) |
26. FINANCIAL RISK MANAGEMENT (CONTINUED)
d) Credit Risk
Credit risk is the risk of potential loss to the Company if a customer or counterparty to a financial instrument fails to meet its contractual obligations. The Company is exposed to credit risk from its receivables, marketable securities and investments, and derivatives. In general, the Company manages its credit exposure by transacting only with reputable counterparties. The Company monitors the financial condition of its customers and counterparties to contracts. The Company deals with a limited number of counterparties for its metal sales. The Company had 3 significant customers in 2024 that represented 99% of gross copper concentrate revenues (2023 - three customers accounted for 87% of gross copper concentrate revenues). The trade receivable balance at December 31, 2024 is comprised of three customers (2023 - six customers). There are no impairments recognized on the trade receivables.
e) Fair Values of Financial Instruments
| Level 1 | Level 2 | Level 3 | Total | |||||||||
| December 31, 2024 | ||||||||||||
| Financial assets and liabilities designated as FVPL | ||||||||||||
| Derivative asset fuel call options | - | 332 | - | 332 | ||||||||
| Derivative asset copper put and call options | - | 26,568 | - | 26,568 | ||||||||
| Performance payments payable | - | - | (36,363 | ) | (36,363 | ) | ||||||
| Florence copper stream | - | - | (67,813 | ) | (67,813 | ) | ||||||
| - | 26,900 | (104,176 | ) | (77,276 | ) | |||||||
| Financial assets designated as FVOCI | ||||||||||||
| Marketable securities | 895 | - | - | 895 | ||||||||
| Investment in private companies | - | - | 500 | 500 | ||||||||
| Reclamation deposits | 1,481 | - | - | 1,481 | ||||||||
| 2,376 | - | 500 | 2,876 | |||||||||
| December 31, 2023 | ||||||||||||
| Financial assets and liabilities designated as FVPL | ||||||||||||
| Derivative asset copper put and call options | - | 3,724 | - | 3,724 | ||||||||
| Performance payments payable | - | - | (25,850 | ) | (25,850 | ) | ||||||
| - | 3,724 | (25,850 | ) | (22,126 | ) | |||||||
| Financial assets designated as FVOCI | ||||||||||||
| Marketable securities | 1,333 | - | - | 1,333 | ||||||||
| Investment in private companies | - | - | 1,200 | 1,200 | ||||||||
| Reclamation deposits | 6,696 | - | - | 6,696 | ||||||||
| 8,029 | - | 1,200 | 9,229 |
47
|
TASEKO MINES LIMITED Notes to Consolidated Financial Statements (Cdn$ in thousands) |
26. FINANCIAL RISK MANAGEMENT (CONTINUED)
e) Fair Values of Financial Instruments (continued)
There have been no transfers between fair value levels during the reporting period. The carrying value of cash and equivalents, accounts receivable, accounts payable and accrued liabilities approximate their fair value as at December 31, 2024.
The fair value of the senior secured notes, a Level 1 instrument, is determined based upon publicly available information. The fair values of the senior secured notes, excluding deferred financing fees, are $735,038 (2023 - $506,597) and the carrying value is $719,250 (2023 - $529,880) as at December 31, 2024. The fair value of all other financial assets and liabilities approximates their carrying value. The Company has certain financial assets and liabilities that are measured at fair value on a recurring basis and uses the fair value hierarchy that prioritizes the inputs to valuation techniques used to measure fair value, with Level 1 inputs having the highest priority.
The Company's metal concentrate sales contracts are subject to provisional pricing with the selling price adjusted at the end of the quotational period. At each reporting date, the Company's settlement receivable on these contracts are marked-to-market based on a quoted forward price for which there exists an active commodity market. As at December 31, 2024, the Company had net settlement receivable of $1,460 (2023 - settlement payables of $7,406).
The estimated performance payments payable, a Level 3 instrument, was estimated based on forecasted copper prices and sales volumes over the next 4 and 10 year periods . The total estimated performance payments payable was then discounted to determine its fair value
The investment in private companies, a Level 3 instrument, are valued based on a management estimate. As this is an investment in a private exploration and development company, there are no observable market data inputs.
As at December 31, 2024, the determination of the estimated fair value of the investment includes comparison to the market capitalization of comparable public companies.
f) Capital Management
The Company's primary objective when managing capital is to ensure that the Company is able to continue its operations and has sufficient ability to satisfy its capital obligations and ongoing operational expenses, as well as to have sufficient liquidity available to fund suitable business opportunities as they arise.
The Company considers the components of shareholders' equity, as well as its cash and equivalents, credit facilities, and debt as capital. The Company manages its capital structure and makes adjustments to it in light of changes in economic conditions and the risk characteristics of the underlying assets. In order to maintain or adjust the capital structure, the Company may issue or buy back equity, issue, buy back, or repay debt, sell assets, or return capital to shareholders.
48
|
TASEKO MINES LIMITED Notes to Consolidated Financial Statements (Cdn$ in thousands) |
26. FINANCIAL RISK MANAGEMENT (CONTINUED)
f) Capital Management (continued)
| As at December 31, | ||||||
| 2024 | 2023 | |||||
| Current portion of long-term debt | 32,853 | 27,658 | ||||
| Long-term debt | 764,355 | 610,233 | ||||
| Cash | (172,732 | ) | (96,477 | ) | ||
| Net debt | 624,476 | 541,414 | ||||
| Shareholders' equity | 503,222 | 434,148 | ||||
In order to facilitate the management of its capital requirements, the Company prepares annual operating budgets that are approved by the Board of Directors. Management also actively monitors the covenants on its long-term debt to ensure compliance. The Company's investment policy is to invest cash in highly liquid, interest-bearing investments that are readily convertible to known amounts of cash. There were no changes to the Company's approach to capital management during the year ended December 31, 2024.
27. RELATED PARTIES
a) Principal Subsidiaries
| Ownership interest as at December 31, | ||||||
| 2024 | 2023 | |||||
| Gibraltar Mines Ltd. | 100% | 100% | ||||
| Cariboo Copper Corporation | 100% | 50% | ||||
| Curis Holdings (Canada) Ltd. | 100% | 100% | ||||
| Florence Holdings Inc. | 100% | 100% | ||||
| Florence Copper Holdings Inc. | 100% | 100% | ||||
| FC-ISR Holdings Inc. | 100% | 100% | ||||
| Florence Copper LLC | 100% | 100% | ||||
| Aley Corporation | 100% | 100% | ||||
| Yellowhead Mining Inc. | 100% | 100% | ||||
b) Key Management Personnel Compensation
Key management personnel include the members of the Board of Directors and executive officers of the Company.
The Company contributes to a post-employment defined contribution pension plan on behalf of certain key management personnel. This retirement compensation arrangement ("RCA Trust") was established to provide benefits to certain executive officers on or after retirement in recognition of their long service. Upon retirement, the participant is entitled to the distribution of the accumulated value of the contributions under the RCA Trust. Obligations for contributions to the defined contribution pension plan are recognized as compensation expense in profit or loss in the periods during which services are rendered by the executive officers.
49
|
TASEKO MINES LIMITED Notes to Consolidated Financial Statements (Cdn$ in thousands) |
27. RELATED PARTIES (CONTINUED)
b) Key Management Personnel Compensation (continued)
Certain executive officers are entitled to termination and change in control benefits. In the event of termination without cause, other than a change in control, these executive officers are entitled to an amount ranging from 9 months to 18 months' salary. In the event of a change in control, if a termination without cause or a resignation occurs within 12 months following the change of control, these executive officers are entitled to receive, among other things, an amount ranging from 12 months to 24 months' salary and accrued bonus, and all stock options held by these individuals will fully vest.
Executive officers and directors also participate in the Company's share option program (Note 22).
Compensation for key management personnel (includes all members of the Board of Directors and executive officers) is as follows:
| Year ended December 31, | ||||||
| 2024 | 2023 | |||||
| Salaries and benefits | 5,465 | 4,986 | ||||
| Post-employment benefits | 880 | 922 | ||||
| Share-based compensation expense | 7,543 | 4,761 | ||||
| 13,888 | 10,669 | |||||
c) Related Party Transactions
Under the terms of the joint venture operating agreement, the Gibraltar joint venture pays the Company a management fee for services rendered by the Company as operator of Gibraltar. Net management fee income in 2024 was $137 (2023 - $713). In addition, the Company pays certain expenses on behalf of the Gibraltar joint venture and invoices the joint venture for these expenses. In 2024, net reimbursable compensation expenses and third-party costs of $61 (2023 - $289) were charged to the joint venture.
50
TASEKO MINES LIMITED
Management's Discussion and Analysis
This management discussion and analysis ("MD&A") is intended to help the reader understand Taseko Mines Limited ("Taseko", "we", "our" or the "Company"), our operations, financial performance, and current and future business environment. This MD&A is intended to supplement and complement the consolidated financial statements and notes thereto, prepared in compliance with International Financial Reporting Standards ("IFRS") as issued by the International Accounting Standards Board ("IASB") for the year ended December 31, 2024 (the "Financial Statements"). You are encouraged to review the Financial Statements in conjunction with your review of this MD&A and the Company's other public filings, which are available on the Canadian Securities Administrators' website at www.sedarplus.com and on the EDGAR section of the United States Securities and Exchange Commission's ("SEC") website at www.sec.gov.
This MD&A is prepared as of February 19, 2025. All dollar figures stated herein are expressed in Canadian dollars, unless otherwise specified. Included throughout this MD&A are references to non-GAAP performance measures which are denoted with an asterisk and further explanation including their calculations are provided on page 41.
Cautionary Statement on Forward-Looking Information
This discussion includes certain statements that may be deemed "forward-looking statements". All statements in this discussion, other than statements of historical facts, that address future production, reserve potential, exploration drilling, exploitation activities, and events or developments that the Company expects are forward-looking statements. Although we believe the expectations expressed in such forward-looking statements are based on reasonable assumptions, such statements are not guarantees of future performance and actual results or developments may differ materially from those in the forward-looking statements. Factors that could cause actual results to differ materially from those in forward-looking statements include market prices, exploitation and exploration successes, continued availability of capital and financing and general economic, market or business conditions. Investors are cautioned that any such statements are not guarantees of future performance and actual results or developments may differ materially from those projected in the forward-looking statements. All of the forward-looking statements made in this MD&A are qualified by these cautionary statements. We disclaim any intention or obligation to update or revise any forward-looking statements whether as a result of new information, future events or otherwise, except to the extent required by applicable law. Further information concerning risks and uncertainties associated with these forward-looking statements and our business may be found in the Company's other public filings with the SEC and Canadian provincial securities regulatory authorities.
TASEKO MINES LIMITED
Management's Discussion and Analysis
Contents
TASEKO MINES LIMITED
Management's Discussion and Analysis
Overview
Taseko is a copper focused mining company that seeks to create long-term shareholder value by acquiring, developing, and operating large tonnage mineral deposits in stable jurisdictions which are capable of supporting a mine for decades. The Company's principal assets are the 100% owned Gibraltar mine ("Gibraltar"), which is located in central British Columbia and one of the largest copper mines in North America, and the Florence Copper project ("Florence Copper") in Arizona, which is currently under construction. Taseko also owns the Yellowhead copper, New Prosperity gold-copper, and Aley niobium projects in British Columbia.
Highlights
| Operating Data (Gibraltar - 100% basis) | Three months ended December 31, |
Year ended December 31, |
||||||||||||||||
| 2024 | 2023 | Change | 2024 | 2023 | Change | |||||||||||||
| Tons mined (millions) | 24.0 | 24.1 | (0.1 | ) | 88.3 | 88.1 | 0.2 | |||||||||||
| Tons milled (millions) | 8.3 | 7.6 | 0.7 | 29.3 | 30.0 | (0.7 | ) | |||||||||||
| Production (million pounds Cu) | 28.6 | 34.2 | (5.6 | ) | 105.6 | 122.6 | (17.0 | ) | ||||||||||
| Sales (million pounds Cu) | 27.4 | 35.9 | (8.5 | ) | 108.0 | 120.7 | (12.7 | ) | ||||||||||
| Financial Data | Three months ended December 31, |
Year ended December 31, |
||||||||||||||||
| (Cdn$ thousands, except per share amounts) | 2024 | 2023 | Change | 2024 | 2023 | Change | ||||||||||||
| Revenues | 167,799 | 153,694 | 14,105 | 608,093 | 524,972 | 83,121 | ||||||||||||
| Cash flows from operations | 73,292 | 62,835 | 10,457 | 232,615 | 151,092 | 81,523 | ||||||||||||
| Net (loss) income | (21,207 | ) | 38,076 | (59,283 | ) | (13,444 | ) | 82,726 | (96,170 | ) | ||||||||
| Per share - basic ("EPS") | (0.07 | ) | 0.13 | (0.20 | ) | (0.05 | ) | 0.29 | (0.34 | ) | ||||||||
| Earnings from mining operations beforedepletion, amortization and non-recurring items* | 59,405 | 73,106 | (13,701 | ) | 243,646 | 207,354 | 36,292 | |||||||||||
| Adjusted EBITDA* | 55,602 | 69,107 | (13,505 | ) | 223,991 | 190,079 | 33,912 | |||||||||||
| Adjusted net income* | 10,468 | 24,061 | (13,593 | ) | 56,927 | 44,431 | 12,496 | |||||||||||
| Per share - basic ("Adjusted EPS")* | 0.03 | 0.08 | (0.05 | ) | 0.19 | 0.15 | 0.04 | |||||||||||
Effective as of March 25, 2024, the Company increased its ownership in Gibraltar from 87.5% to 100%. As a result, the financial results reported in this MD&A include 100% of Gibraltar's income and expenses for the period March 25, 2024, to December 31, 2024 (87.5% for the period March 16, 2023 to March 24, 2024, and 75% prior to March 15, 2023).
The Company finalized the accounting for the acquisition of the remaining 50% interest in Cariboo from Dowa Metals & Mining Co., Ltd. ("Dowa") and Furukawa Co., Ltd. ("Furukawa") and the related 12.5% interest in Gibraltar in the fourth quarter of 2024. For more information on the Company's acquisition of Cariboo, please refer to the Financial Statements - Note 3.
TASEKO MINES LIMITED
Management's Discussion and Analysis
Highlights (Continued)
2024 Annual Review
Earnings from mining operations before depletion, amortization and non-recurring items* for the year was $243.6 million, Adjusted EBITDA* was $224.0 million, and cash flow from operations was $232.6 million;
GAAP net loss for the year totalled $13.4 million ($0.05 loss per share) and Adjusted net income* was $56.9 million ($0.19 per share);
Total operating costs (C1)* for the year were US$2.66 per pound produced and the average realized copper price was US$4.17 per pound;
The Gibraltar mine produced 105.6 million pounds of copper and 1.4 million pounds of molybdenum in 2024. Copper head grades were 0.23% and mill recoveries averaged 78.5% for the year;
Gibraltar sold 108.0 million pounds of copper for the year (100% basis), resulting in $608.1 million of revenue to Taseko;
In January 2024, the Company commenced construction of the commercial production facility at its wholly-owned Florence Copper project. Construction activities are advancing on schedule and the project is approximately 56% complete at year end. First copper is expected to be produced in the fourth quarter of 2025;
In March 2024, Taseko acquired the remaining 12.5% interest in Gibraltar, increasing its effective interest in the mine from 87.5% to 100%. An initial payment of $5 million was paid on closing with remaining consideration to be paid in annual instalments commencing in March 2026, with payments based on the average LME copper price subject to a cap tied to a percentage of Gibraltar's cashflow; and
In April 2024, the Company completed an offering of US$500 million aggregate principal amount of 8.25% Senior Secured Notes due 2030. A portion of the proceeds was used to redeem the outstanding US$400 million Senior Secured Notes due 2026 and pay related transaction costs with the remaining proceeds available for capital expenditures, working capital, and general corporate purposes.
TASEKO MINES LIMITED
Management's Discussion and Analysis
Highlights (Continued)
Fourth Quarter Review
Fourth quarter earnings from mining operations before depletion, amortization and non-recurring items* was $59.4 million, Adjusted EBITDA* was $55.6 million, and cash flow from operations was $73.3 million;
GAAP net loss for the quarter totalled $21.2 million ($0.07 loss per share) and Adjusted net income* was $10.5 million ($0.03 per share);
Gibraltar produced 28.6 million pounds of copper for the quarter. Average head grades were 0.22% and copper recoveries were 78.2% for the quarter;
Gibraltar sold 27.4 million pounds of copper in the quarter (100% basis) at an average realized copper price of US$4.13 per pound;
Total operating costs (C1)* for the quarter were US$2.42 per pound produced;
At Florence, seventeen production wells were constructed in the quarter, bringing the total completed wells to 51 out of the 90 planned. Development of the main pipe corridor from the wellfield to the processing plant are mostly completed. Electrical, mechanical and piping installations are underway for the solvent extraction and electrowinning ("SX/EW") plant and other site infrastructure;
In November 2024, the Company entered into an amendment to its revolving credit facility, extending the maturity date to November 2027, and increasing the facility amount to US$110 million from US$80 million. No amounts are currently drawn against the revolving credit facility;
In December 2024, the Company closed a transaction with Osisko Gold Royalties, amending the Gibraltar silver stream agreement and increasing the attributable silver percentage from 87.5% to 100% in exchange for an additional cash payment of US$12.7 million; and
The Company had a cash balance of $173 million and approximately $331 million of available liquidity at December 31, 2024 including its undrawn corporate credit facility.
TASEKO MINES LIMITED
Management's Discussion and Analysis
Review of Operations
Gibraltar mine
| Operating data (100% basis) | Q4 2024 |
Q3 2024 |
Q2 2024 |
Q1 2024 |
Q4 2023 |
YE 2024 |
YE 2023 |
|||||||||||||||
| Tons mined (millions) | 23.9 | 23.2 | 18.4 | 22.8 | 24.1 | 88.3 | 88.1 | |||||||||||||||
| Tons milled (millions) | 8.3 | 7.6 | 5.7 | 7.7 | 7.6 | 29.3 | 30.0 | |||||||||||||||
| Strip ratio | 1.9 | 1.2 | 1.6 | 1.7 | 1.5 | 1.6 | 1.3 | |||||||||||||||
| Site operating cost per ton milled (Cdn$)* | $ | 12.18 | $ | 14.23 | $ | 13.93 | $ | 11.73 | $ | 9.72 | $ | 12.93 | $ | 12.16 | ||||||||
| Copper concentrate | ||||||||||||||||||||||
| Head grade (%) | 0.22 | 0.23 | 0.23 | 0.24 | 0.27 | 0.23 | 0.25 | |||||||||||||||
| Copper recovery (%) | 78.2 | 78.9 | 77.7 | 79.0 | 82.2 | 78.5 | 82.6 | |||||||||||||||
| Production (million pounds Cu) | 28.6 | 27.1 | 20.2 | 29.7 | 34.2 | 105.6 | 122.6 | |||||||||||||||
| Sales (million pounds Cu) | 27.4 | 26.3 | 22.6 | 31.7 | 35.9 | 108.0 | 120.7 | |||||||||||||||
| Inventory (million pounds Cu) | 4.1 | 2.9 | 2.3 | 4.9 | 6.9 | 4.1 | 6.9 | |||||||||||||||
| Molybdenum concentrate | ||||||||||||||||||||||
| Production (thousand pounds Mo) | 578 | 421 | 185 | 247 | 369 | 1,432 | 1,202 | |||||||||||||||
| Sales (thousand pounds Mo) | 607 | 348 | 221 | 258 | 364 | 1,434 | 1,190 | |||||||||||||||
| Per unit data (US$ per pound produced)* | ||||||||||||||||||||||
| Site operating costs* | $ | 2.52 | $ | 2.91 | $ | 2.88 | $ | 2.21 | $ | 1.59 | $ | 2.61 | $ | 2.19 | ||||||||
| By-product credits* | (0.42 | ) | (0.25 | ) | (0.26 | ) | (0.17 | ) | (0.13 | ) | (0.28 | ) | (0.20 | ) | ||||||||
| Site operating costs, net of by-product credits* |
$ | 2.10 | $ | 2.66 | $ | 2.62 | $ | 2.04 | $ | 1.46 | $ | 2.33 | $ | 1.99 | ||||||||
| Off-property costs | 0.32 | 0.26 | 0.37 | 0.42 | 0.45 | 0.33 | 0.38 | |||||||||||||||
| Total operating costs (C1)* | $ | 2.42 | $ | 2.92 | $ | 2.99 | $ | 2.46 | $ | 1.91 | $ | 2.66 | $ | 2.37 |
TASEKO MINES LIMITED
Management's Discussion and Analysis
Operations Analysis
Full Year Results
Gibraltar produced 105.6 million pounds of copper for the year compared to 122.6 million pounds of copper in 2023 with lower mill running time being the primary factor for the decreased production.
Both concentrators were down for 18 days in June when the unionized workforce went on strike. The strike overlapped with planned downtime in Concentrator #1 for its primary crusher move as well as major maintenance on its SAG, which extended the downtime to approximately seven weeks. Concentrator #2 was also down in January 2024 for a planned major component replacement on its ball mill. The reduced operating hours in 2024 resulted in approximately 15 million fewer copper pounds being produced compared to normal milling rates at similar grades and recoveries.
A total of 88.3 million tons were mined in the year consistent with the 88.1 million tons mined in 2023. The strip ratio increased to 1.6 from 1.3 as mining operations transitioned into the Connector pit in 2024. The Gibraltar pit, which was the main source of ore in 2023, had a lower strip ratio. Ore stockpiles also increased by 5.0 million tons in 2024, comprised primarily of oxide ore from the upper benches of the Connector pit. The oxide ore stockpiled will allow the restart of the Gibraltar SX/EW plant in the second quarter of 2025.
Total site costs* at Gibraltar of $413.9 million (100% basis) were $16.9 million lower than 2023 due to lower input costs such as diesel and the impact of the 18-day labour strike in June 2024 which reduced site operating costs in the second quarter of 2024.
Transportation costs for the year ended December 31, 2024 increased by $5.4 million over the same prior period, due to higher costs for rail, ocean freight and port handling costs, and trucking related costs.
Molybdenum production was 1.4 million pounds in the year compared to 1.2 million pounds in the prior year. Molybdenum prices weakened in 2024 with an average molybdenum price of US$21.30 per pound, a decrease of 12% compared to the 2023 average price of US$24.19 per pound.
Off-property costs per pound produced* were US$0.33 for the year, which is US$0.05 lower than the prior year primarily due to a decrease in realized treatment and refining charges (TC/RC) rates due to the tightening smelter market.
TASEKO MINES LIMITED
Management's Discussion and Analysis
Operations Analysis (Continued)
Total operating costs per pound produced (C1)* was US$2.66 for the year, compared to US$2.37 in the prior year and the increase was substantially attributed to lower production and less capitalized stripping costs as shown in the bridge graph below:

Fourth Quarter Results
Gibraltar produced 28.6 million pounds of copper in the quarter. Copper head grades were 0.22% and copper recoveries in the fourth quarter were 78%, in line with recent quarters. Mill throughput was 8.3 million tons, consistently above nameplate capacity throughout the quarter and benefitting from the softer characteristics of the ore feed.
A total of 24.0 million tons were mined in the fourth quarter at an average strip ratio of 1.9 and the majority of ore and waste mining occurred in the Connector pit.
Total site costs* at Gibraltar of $102.5 million (100% basis) were lower than the third quarter of 2024, with the prior quarter including repairs and maintenance costs associated with a large maintenance project on one of the shovels.
Molybdenum production was 578 thousand pounds in the fourth quarter. The 57% increase in quarter-over-quarter production is primarily due to higher molybdenum grade in the Connector pit ore. At an average molybdenum price of US$21.71 per pound, molybdenum generated a meaningful by-product credit per pound of copper produced of US$0.42 in the fourth quarter.
Off-property costs per pound produced* were US$0.32 for the fourth quarter, in line with average costs for the year.
TASEKO MINES LIMITED
Management's Discussion and Analysis
Gibraltar Outlook
With the major project and related mill maintenance work completed in 2024, increased mill availability and higher throughput is expected to be the primary driver of improved copper production in 2025. Refurbishment of Gibraltar's SX/EW plant, which has been idle since 2015, is underway and the plant is expected to start producing copper cathode in the second quarter. Total copper production for the year is expected to be in the range of 120 to 130 million pounds.
Mining activities have transitioned to the Connector pit, which will be the main source of mill feed going forward. A new pushback in the Connector pit has been initiated in early 2025 resulting in a higher strip ratio in the first quarter. Lower grade ore stockpiles will be utilized to supplement mined ore during this period, and as a result 2025 copper production will be weighted to the second half of the year.
Molybdenum production is forecast to increase in 2025 as molybdenum head grades are expected to be notably higher in the Connector pit ore compared to the Gibraltar pit ore.
The Company has previously entered into offtake contracts for Gibraltar concentrate production in 2025 and 2026, which will result in significantly lower treatment and refining costs ("TC/RCs"). In 2024, TC/RCs accounted for approximately US$0.09 per pound of off-property costs, and with the new offtake contracts, the Company expects average TC/RCs to reduce to zero in 2025 and 2026.
The Company benefits from a strengthening of the US dollar relative to the Canadian dollar as our sales contracts are priced in US dollars whereas our Gibraltar mine costs are primarily incurred in Canadian dollars.
The Company also has a prudent hedging program in place to protect a minimum copper price during the Florence construction period. Currently, the Company has copper collar contracts that secure a minimum copper price of US$4.00 per pound for 108 million pounds of copper for 2025. The copper collar contracts also have ceiling prices between US$5.00 and US$5.40 per pound (refer to the section "Hedging Strategy" for details).
Florence Copper
The Company has all the key permits in place for the commercial production facility at Florence Copper and construction of the Florence Copper commercial production facility continues to advance on schedule. Nearly 450,000 project hours have been worked with no reportable injuries or environmental incidents. The Company has a fixed-price contract with the general contractor for construction of the SX/EW plant and associated surface infrastructure.
A total of 51 production wells out of a total of 90 new wells had been completed as of December 31, 2024. Process ponds and surface water runoff pond construction are complete, and development of the main pipe corridor is substantially complete with the installation of high density polyethylene piping in the corridor ongoing. Mechanical and piping installations are underway throughout the SX/EW plant, erection of structural steel for solvent extraction pipe rack is nearing completion, and the electrical work has commenced.
TASEKO MINES LIMITED
Management's Discussion and Analysis
Florence Copper (Continued)
Florence Copper Quarterly Capital Spend
| Three months ended | Year ended | |||||
| (US$ in thousands) | December 31, 2024 | December 31, 2024 | ||||
| Site and PTF operations | 6,007 | 19,512 | ||||
| Commercial facility construction costs | 57,647 | 154,970 | ||||
| Other capital costs | - | 28,943 | ||||
| Total Florence project expenditures | 63,654 | 203,425 |
Construction costs in the fourth quarter were US$57.6 million, and US$155.0 million has been incurred for the year ended December 31, 2024. Other capital costs of US$28.9 million include final payments for delivery of long-lead equipment that was ordered in 2022, and the construction of an evaporation pond to provide additional water management flexibility. Construction of this evaporation pond was completed in the third quarter of 2024.
The Company has closed several Florence project level financings to fund initial commercial facility construction costs. In October the Company received the fourth deposit of US$10 million from the US$50 million copper stream transaction with Mitsui & Co. (U.S.A.) Inc. ("Mitsui"). The final deposit of US$10 million was received in January 2025.
Remaining project construction costs are expected to be funded with the Company's available liquidity and cashflow from its 100% ownership interest in Gibraltar. The Company also has in place an undrawn corporate revolving credit facility for US$110 million.
The Company has a technical report entitled "NI 43-101 Technical Report Florence Copper Project, Pinal County, Arizona" dated March 30, 2023 (the "2023 Technical Report") on SEDAR+. The 2023 Technical Report was prepared in accordance with NI 43-101 and incorporated the results of testwork from the Production Test Facility ("PTF") as well as updated capital and operating costs (Q3 2022 basis) for the commercial production facility.
Project highlights based on the 2023 Technical Report:
• Net present value of US$930 million (at $US 3.75 copper price, 8% after-tax discount rate)
• Internal rate of return of 47% (after-tax)
• Payback period of 2.6 years
• Operating costs (C1) of US$1.11 per pound of copper
• Annual production capacity of 85 million pounds of LME grade A cathode copper
• 22 year mine life
• Total life of mine production of 1.5 billion pounds of copper
• Remaining initial capital cost of US$232 million (Q3 2022 basis)
Based on the 2023 Technical report, the estimated remaining construction costs for the commercial facility were US$232 million (basis Q3 2022), and management expects that total costs will be within 10% to 15% of that estimate. Florence Copper remains on track for first copper production in late 2025.
TASEKO MINES LIMITED
Management's Discussion and Analysis
Long-term Growth Strategy
Taseko's strategy has been to grow the Company by acquiring and developing a pipeline of projects focused on copper in North America. We continue to believe this will generate long-term returns for shareholders. Our other development projects are located in British Columbia, Canada.
Yellowhead Copper Project
The Yellowhead Project ("Yellowhead") is expected to produce 4.4 billion pounds of copper over a 25-year mine life at an average C1* cost, net of by-product credit, of US$1.67 per pound. During the first 5 years of operation, Yellowhead will produce an average of 200 million pounds of copper per year at an average C1* cost, net of by-product credit, of US$1.43 per pound. The Yellowhead project also contains valuable precious metal by-products with 440,000 ounces of gold and 19 million ounces of silver production over the life of mine.
The economic analysis in the 2020 Technical Report was prepared using long-term copper price of US$3.10 per pound, a gold price of US$1,350 per ounce, and silver price of US$18 per ounce. This report entitled "Technical Report on the Mineral Reserve Update at the Yellowhead Copper Project, British Columbia, Canada" was published on January 16, 2020, under the supervision of Richard Weymark, P. Eng., MBA, Vice President, Engineering for Taseko and a Qualified Person as defined by NI 43-101. Taseko plans to publish a new technical report in 2025 using updated long-term metal price assumptions, updated project costing, and incorporating the new Canadian tax credits available for copper mine development.
The Company is ready to enter the environmental assessment process and plans to submit an Initial Project Description to formally commence this process with the regulators in the second quarter this year. The Company is also focusing discussions with the regulators on developing a workplan to streamline the overall permitting process. Taseko opened a project office in 2024 to support ongoing engagement with local communities including First Nations.
New Prosperity Gold-Copper Project
In late 2019, the Tŝilhqot'in Nation, as represented by Tŝilhqot'in National Government, and Taseko Mines Limited entered into a confidential dialogue, with the involvement of the Province of British Columbia, seeking a long-term resolution of the conflict regarding Taseko's proposed copper-gold mine previously known as New Prosperity, acknowledging Taseko's commercial interests and the Tŝilhqot'in Nation's opposition to the project.
This dialogue has been supported by the parties' agreement, beginning December 2019, to a series of standstill agreements on certain outstanding litigation and regulatory matters relating to Taseko's tenures and the area in the vicinity of Teztan Biny (Fish Lake).
The dialogue process has made meaningful progress in recent months and is close to completion. The Tŝilhqot'in Nation and Taseko acknowledge the constructive nature of discussions, and the opportunity to conclude a long-term and mutually acceptable resolution of the conflict that also makes an important contribution to the goals of reconciliation in Canada.
Aley Niobium Project
The converter pilot test is ongoing to provide additional process data to support the design of commercial process facilities and final product samples to support product marketing initiatives. The Company has also initiated a scoping study to investigate the potential production of niobium oxide at Aley to supply the growing market for niobium-based batteries.
TASEKO MINES LIMITED
Management's Discussion and Analysis
Sustainability
The safety, health and well-being of our workers and their families is of key importance to Taseko. Taseko places a high priority on the continuous improvement of performance in the areas of employee health and safety at the workplace and protection of the environment.
Our annual Sustainability report is available on the Company's website at www.tasekomines.com/esg/overview.
Taseko recognizes that responsible environmental management is critical to our success and has committed that it will:
The same priority on health, safety, and environmental performance, as well as the methods and culture at Gibraltar are being implemented at Florence Copper as it advances commences construction and nears commercial production later this year.
We received a rating of 'BBB' from MSCI.
Taseko's 2024 Sustainability report will be published in the second quarter of 2025.
Market Review
| Copper | Molybdenum | Canadian/US Dollar Exchange | ||
![]() |
![]() |
|
Prices (USD per pound for Commodities)
(Source Data: Bank of Canada, Platts Metals, and London Metals Exchange)
Copper prices are currently around US$4.22 per pound, compared to US$3.95 per pound at December 31, 2024.
TASEKO MINES LIMITED
Management's Discussion and Analysis
Market Review (Continued)
Copper prices have recovered in recent weeks due to tariff threats and the start of potential trade wars including potential tariffs on copper by the US. The US copper market has seen significant stockpiling, with a significant premium on the Comex price compared to the LME price. Tight supply conditions are expected to continue due to few available sources of new primary copper supply capacity and growing demand trends primarily for electrification, energy transition, and overall industrial activity. Smelter treatment and refining charges remain historically low, including spot rates at negative (premium) rates. Such conditions indicate a shortfall of concentrate supply and potential shortages of copper metal could continue which could lead to higher copper prices further into 2025.
Electrification of transportation and the focus on government investment in construction and infrastructure including initiatives focused on the renewable energy and electrification, are inherently copper intensive and supports higher copper prices in the longer term. These factors continue to provide unprecedented catalysts for higher copper prices in the future as new mine supply lags growth in copper demand.
Approximately 7% of the Company's revenue is made up of molybdenum sales and Connector pit ore will provide higher moly grades in the coming years. During the fourth quarter of 2024, the average molybdenum price was US$21.71 per pound. Molybdenum prices are currently around US$20.52 per pound. The Company's sales agreements specify molybdenum pricing based on the published Platts Metals reports.
Approximately 80% of Gibraltar's costs are Canadian dollar denominated and therefore, fluctuations in the Canadian/US dollar exchange rate can have a significant effect on the Company's financial results.
TASEKO MINES LIMITED
Management's Discussion and Analysis
Financial Performance
Earnings
| Year ended December 31, |
|||||||||
| (Cdn$ in thousands) | 2024 | 2023 | Change | ||||||
| Net (loss) income | (13,444) | 82,726 | (96,170) | ||||||
| Unrealized foreign exchange loss (gain) | 52,299 | (11,875) | 64,174 | ||||||
| Unrealized (gain) loss on derivatives | (10,141) | 1,874 | (12,015) | ||||||
| Crusher relocation costs | 16,141 | - | 16,141 | ||||||
| Site care and maintenance costs | 2,524 | - | 2,524 | ||||||
| Call premium on settlement of debt | 9,571 | - | 9,571 | ||||||
| Loss on settlement of long term debt, net of capitalized interest | 2,904 | - | 2,904 | ||||||
| Gain on Cariboo acquisition | (47,426 | ) | (46,212 | ) | (1,214 | ) | |||
| Gain on acquisition of control of Gibraltar1 | (14,982 | ) | - | (14,982 | ) | ||||
| Realized gain on sale of inventory2 | 17,122 | - | 17,122 | ||||||
| Inventory write ups to net realizable value that was sold or processed3 | 9,227 | - | 9,227 | ||||||
| Accretion and fair value adjustment on Florence royalty obligation | 12,933 | - | 12,933 | ||||||
| Accretion and fair value adjustment on Cariboo consideration payable | 23,920 | - | 23,920 | ||||||
| Non-recurring expenses relating to Cariboo acquisition | 532 | 2,042 | (1,510 | ) | |||||
| Estimated tax effect of adjustments | (4,253 | ) | 15,876 | (20,129 | ) | ||||
| Adjusted net income* | 56,927 | 44,431 | 12,496 | ||||||
1 The $15.0 million gain on acquisition of control of Gibraltar in Q1 2024 relates to the write-up of finished copper concentrate inventory for Taseko's 87.5% share to its fair value at March 25, 2024.
2 Cost of sales for the year ended December 31, 2024 included $17.1 million in write-ups to net realizable value for concentrate inventory held at the date of acquisition of control of Gibraltar (March 25, 2024) that were subsequently sold. For calculating adjusted earnings, the realized portion of the gains recorded in the first quarter for GAAP purposes have been included in Adjusted net income in the period they were sold.
3 Cost of sales for the year ended December 31, 2024 included $9.2 million in ore stockpile and molybdenum concentrate inventory write-ups to net realizable value for inventory held at March 25, 2024 being the date of the deemed acquisition of control of Gibraltar that were subsequently sold or processed in the remainder of the year.
The Company's net loss was $13.4 million ($0.05 loss per share) for the year ended December 31, 2024 compared to net income of $82.7 million ($0.29 earnings per share) in the prior year. The net loss in the current year was primarily due to the unrealized foreign exchange loss on the Company's US dollar denominated debt, higher net finance and accretion expense due to financings closed in 2024, as well as increased production costs due to less capitalized stripping costs in the current year. Partially offsetting these negative impacts were an insurance recovery of $26.3 million, higher copper prices compared to 2023, and higher attributable sales volumes.
TASEKO MINES LIMITED
Management's Discussion and Analysis
Financial Performance (Continued)
Earnings (continued)
The Company's adjusted net income was $56.9 million ($0.19 per share) for the year ended December 31, 2024, compared to adjusted net income of $44.4 million ($0.15 per share) for the prior year after elimination of the gains recognized on the Company's acquisition of Cariboo and gain on the deemed acquisition of control of Gibraltar in March 2024. These gains were substantially offset by the $52.3 million in unrealized foreign exchange losses in 2024. Other adjustments included adding back $16.1 million of the primary crusher relocation costs that were expensed, and accretion and fair value adjustments on the Florence royalty obligation and deferred consideration payable for Cariboo.
No adjustments are made to adjusted net income for provisional price adjustments in the year.
TASEKO MINES LIMITED
Management's Discussion and Analysis
Financial Performance (Continued)
Revenues
| Year ended December 31, |
|||||||||
| (Cdn$ in thousands) | 20241 | 20231 | Change | ||||||
| Copper contained in concentrate | 573,479 | 512,376 | 61,103 | ||||||
| Copper price adjustments on settlement | 1,533 | 818 | 715 | ||||||
| Molybdenum concentrate | 40,445 | 31,713 | 8,732 | ||||||
| Molybdenum price adjustments on settlement | 1,267 | (1,013 | ) | 2,280 | |||||
| Silver | 6,437 | 6,346 | 91 | ||||||
| Total gross revenue | 623,161 | 550,240 | 72,921 | ||||||
| Less: Treatment and refining costs | (15,068 | ) | (25,268 | ) | 10,200 | ||||
| Revenue | 608,093 | 524,972 | 83,121 | ||||||
| (thousands of pounds, unless otherwise noted) | |||||||||
| Sales of copper in concentrate2 | 100,759 | 98,289 | 2,470 | ||||||
| Average realized copper price (US$ per pound) | 4.17 | 3.84 | 0.33 | ||||||
| Average LME copper price (US$ per pound) | 4.15 | 3.85 | 0.30 | ||||||
| Average exchange rate (CAD/US$) | 1.37 | 1.35 | 0.02 | ||||||
1 The financial results reported include the Company's 87.5% proportionate share of Gibraltar income and expenses for the period March 16, 2023 to March 24, 2024 (prior to March 15, 2023 - 75%) and 100% of Gibraltar income and expenses for the period March 25, 2024 to December 31, 2024.
2 This amount includes a net smelter payable deduction of approximately 3.5% to derive net payable pounds of copper sold, 12.5% of Cariboo's share of copper sales for the period March 16, 2023 to March 24, 2024 and 25% since March 25, 2024.
The Company reported total revenue of $608.1 million for 2024. Copper revenues for the year ended December 31, 2024, increased by $61.1 million compared to the same prior year period, with $42.2 million attributed to higher copper prices, $10.6 million from increased attributable sales volumes of 2.5 million pounds, and $8.3 million from the favorable impact of a stronger US dollar in 2024 compared to 2023. The increase in sales volumes reflects the impact of the Cariboo acquisition in March, partially offset by lower mill availability due to the 18-day union strike at Gibraltar in June, the relocation of the primary crusher and maintenance on Mill 1, and the component replacement in Mill 2 in January.
Molybdenum revenues for the year ended December 31, 2024 increased by $8.7 million compared to the prior year period due primarily to higher molybdenum sales volume and the impact from the additional ownership interest in Gibraltar. The increase was partially offset by lower average molybdenum prices of US$21.30 per pound in 2024, compared to US$24.19 per pound in the prior year period.
TASEKO MINES LIMITED
Management's Discussion and Analysis
Financial Performance (Continued)
Cost of sales
| Year ended December 31, |
|||||||||
| (Cdn$ in thousands) | 20241 | 20231 | Change | ||||||
| Site operating costs | 367,689 | 309,805 | 57,884 | ||||||
| Transportation costs | 35,413 | 30,045 | 5,368 | ||||||
| Change in inventories: | |||||||||
| Changes in finished goods | 23,852 | (5,546 | ) | 29,398 | |||||
| Changes in sulphide ore stockpiles | 2 | (1,828 | ) | 1,830 | |||||
| Changes in oxide ore stockpiles | (9,870 | ) | (14,858 | ) | 4,988 | ||||
| Production costs | 417,086 | 317,618 | 99,468 | ||||||
| Depletion and amortization | 73,852 | 56,940 | 16,912 | ||||||
| Cost of sales | 490,938 | 374,558 | 116,380 | ||||||
| Site operating costs per ton milled* | $ | 12.93 | $ | 12.16 | $ | 0.77 | |||
| Other operating costs: | |||||||||
| Crusher relocation costs | 16,141 | - | 16,141 | ||||||
| Site care and maintenance costs | 2,524 | - | 2,524 | ||||||
| 18,665 | - | 18,665 | |||||||
| Insurance recovery | (26,290 | ) | - | (26,290 | ) | ||||
1The financial results reported include the Company's 87.5% proportionate share of Gibraltar income and expenses for the period March 16, 2023 to March 24, 2024 (prior to March 15, 2023 - 75%) and 100% of Gibraltar income and expenses for the period March 25, 2024 to December 31, 2024.
Site operating costs for the year ended December 31, 2024 increased by $57.9 million over the same prior period primarily due to the Company's increased ownership in Gibraltar in the current period and lower capitalized stripping costs, partially offset by lower input costs such as diesel and the impact of the 18-day union strike in June 2024 which reduced site operating costs in the second quarter of 2024.
Costs of sales was for the year ended December 31, 2024 included write-ups of inventory to net realizable value of $17.1 million for concentrate inventory and $9.2 million for ore stockpiles and molybdenum concentrate held at the date of acquisition of control of Gibraltar (March 25, 2024) that were subsequently sold or processed in the current year.
Transportation costs for the year ended December 31, 2024 increased by $5.4 million over the same prior period, primarily due to the impact of proportionately consolidating the additional interest of Gibraltar, and higher costs for rail, ocean freight and port handling costs, partially offset by lower trucking related costs.
During the year ended December 31, 2024, the Company incurred costs of $16.1 million in relation to the in-pit crusher relocation project for Concentrator #1 including relocation related costs for the physical move, demolition costs of the old station's concrete foundation and write-downs of decommissioned conveyor components considered redundant. The Company also incurred costs of $2.5 million in relation to Gibraltar mine being on care and maintenance during the labour strike in June 2024.
TASEKO MINES LIMITED
Management's Discussion and Analysis
The Company received $26.3 million in the second quarter of 2024 for a business interruption insurance claim related to a component replacement in Concentrator #2.
Depletion and amortization for the year ended December 31, 2024 increased by $16.9 million, over the same prior period primarily due to the impact of proportionately consolidating the additional interest of Gibraltar, and amortization of new equipment acquired, including the new primary crusher station that was completed in the year.
Other (income) expenses
| Year ended December 31, |
|||||||||
| (Cdn$ in thousands) | 2024 | 2023 | Change | ||||||
| General and administrative | 12,942 | 13,465 | (523 | ) | |||||
| Share-based compensation expense | 9,002 | 5,919 | 3,083 | ||||||
| Realized loss on derivative instruments | 5,342 | 3,045 | 2,297 | ||||||
| Unrealized (gain) loss on derivative instruments | (21,020 | ) | 1,874 | (22,894 | ) | ||||
| Unrealized loss on Florence copper stream derivative | 10,880 | - | 10,880 | ||||||
| Project evaluation expenses | 3,623 | 1,721 | 1,902 | ||||||
| Call premium on settlement of debt | 9,571 | - | 9,571 | ||||||
| Gain on Cariboo acquisition | (47,426 | ) | (46,212 | ) | (1,214 | ) | |||
| Gain on acquisition of control of Gibraltar | (14,982 | ) | - | (14,982 | ) | ||||
| Other expenses (income), net | 307 | (731 | ) | 1,038 | |||||
| (31,761 | ) | (20,919 | ) | (10,842 | ) | ||||
General and administrative expenses for the year ended December 31, 2024 was comparable to the prior year.
Share-based compensation expense is comprised of the amortization of share options and performance share units and the expense on deferred share units. Share-based compensation expense increased for the year ended December 31, 2024, compared to the prior year, primarily due to the Company's share price performance and its impact on the valuation of the deferred share units. More information is set out in Note 22 of the December 31, 2024 Financial Statements.
For the year ended December 31, 2024, the Company realized a net loss of $5.3 million on derivative instruments, primarily due to the expensing of premiums paid for copper collars and fuel options that settled out-of-the-money, compared to a net loss of $3.0 million in the prior year.
For the year ended December 31, 2024, the net unrealized gain on derivative instruments of $21.0 million, relates primarily to the change in the fair value of outstanding copper price collars covering the full year of 2025. These hedge positions were in-the-money at the end of the year due to lower copper price trends in the last quarter.
For the year ended December 31, 2024, the unrealized loss on the Florence copper stream derivative was $10.9 million. The unrealized loss was primarily due to the impact of higher estimated copper prices over the forecast period.
In April 2024, the Company paid a one-time redemption call premium of $9,571 on the redemption of the US$400 million senior secured notes.
TASEKO MINES LIMITED
Management's Discussion and Analysis
On March 25, 2024, the Company completed the acquisition of the remaining 50% of Cariboo from Dowa and Furukawa. The Company recognized a bargain purchase gain of $47.4 million on the acquisition for the difference between the fair value of the net assets acquired and the estimated fair value of total consideration payable. On March 15, 2023, the Company acquired the first 50% of Cariboo from Sojitz Corporation which gave the Company an additional 12.5% effective interest in Gibraltar and recognized a bargain purchase gain of $46.2 million on that acquisition. More information on these gains is set out in Note 3 of the December 31, 2024 Financial Statements.
The gain of $15.0 million on the acquisition of control of Gibraltar reflects the difference in the fair value of the assets acquired and liabilities assumed and their book value immediately before the acquisition. The gain was attributed to the write-up of finished copper concentrate inventory to fair value at March 25, 2024 which was subsequently sold in the first half of 2024.
Project evaluation expenses represent costs associated with the New Prosperity project and other technical expenditures undertaken by Taseko's engineering and technical teams on various project initiatives.
Finance and accretion expense
| Year ended December 31, |
|||||||||
| (Cdn$ in thousands) | 2024 | 2023 | Change | ||||||
| Interest expense | 61,886 | 48,181 | 13,705 | ||||||
| Amortization of deferred financing charges | 2,515 | 2,791 | (276 | ) | |||||
| Finance income | (5,175 | ) | (2,972 | ) | (2,203 | ) | |||
| Loss on settlement of long-term debt | 4,646 | - | 4,646 | ||||||
| Less: interest expense capitalized | (23,060 | ) | (8,865 | ) | (14,195 | ) | |||
| Finance expenses, net | 40,812 | 39,135 | 1,677 | ||||||
| Accretion on deferred revenue | 7,244 | 6,652 | 592 | ||||||
| Accretion on PER | 2,780 | 2,328 | 452 | ||||||
| Accretion and fair value adjustment on Cariboo consideration payable |
23,920 | 1,779 | 22,141 | ||||||
| Accretion and fair value adjustment on Florence royalty obligation | 12,993 | - | 12,993 | ||||||
| Accretion expenses | 46,937 | 10,759 | 36,178 | ||||||
Finance expenses for the year ended December 31, 2024 increased from the prior year primarily due to the impact of higher principal on the new senior secured notes coupled with the higher coupon as well as additional borrowings. Finance expenses are partially offset by the capitalization of a portion of borrowing costs attributed to funding of Florence development costs, which has increased over 2023 due to the increased spend on the project in 2024.
Accretion expenses increased due to the acquisition of the remaining 50% of Cariboo in 2024 as well as changes in estimated timing of payments due to increased copper price expectations over the repayment period, as well as the accretion on the Florence royalty with Taurus entered into in early 2024.
TASEKO MINES LIMITED
Management's Discussion and Analysis
Financial Performance (Continued)
Finance income for the year ended December 31, 2024 increased from the prior year due to more cash held throughout the year and higher interest rates earned on the Company's cash balances.
Income tax
| Year ended December 31, |
|||||||||
| (Cdn$ in thousands) | 2024 | 2023 | Change | ||||||
| Current income tax expense | 3,482 | 3,002 | 480 | ||||||
| Deferred income tax expense | 28,060 | 47,141 | (19,081 | ) | |||||
| Income tax expense | 31,542 | 50,143 | (18,601 | ) | |||||
| Effective tax rate | 174.3% | 37.7% | 136.6% | ||||||
| Canadian statutory rate | 27.0% | 27.0% | - | ||||||
| B.C. mineral tax rate | 9.5% | 9.5% | - | ||||||
Effective tax rate reconciliation
| Year ended December 31, |
|||||||||
| (Cdn$ in thousands) | 2024 | 2023 | Change | ||||||
| Income tax expense at Canadian statutory rate of 36.5% | 6,603 | 48,484 | (41,881) | ||||||
| Permanent differences | 20,684 | 2,641 | 18,043 | ||||||
| Foreign tax rate differential | 629 | 104 | 525 | ||||||
| Unrecognized tax benefits | 6,627 | (1,189 | ) | 7,816 | |||||
| Deferred tax adjustments related to prior periods | (3,001 | ) | 103 | (3,104 | ) | ||||
| Income tax expense | 31,542 | 50,143 | (18,601 | ) | |||||
The overall lower income tax expense for the year ended December 31, 2024, was due in part to lower income for accounting purposes. The effective tax rate for the year is higher than the combined B.C. mineral and income tax rate of 36.5% primarily due to the purchase of the residual 12.5% interest of Cariboo resulting in a deferred tax expense of $17 million from the bargain purchase gain. There is also no deduction for unrealized foreign exchange losses. Other expenses that result in a higher effective tax rate are finance charges, derivative gains and general and administrative costs that are not deductible for B.C. mineral tax purposes.
As foreign exchange revaluations on the senior secured notes are not recognized for tax purposes until realized, and in the case of capital losses, when they are applied, the effective tax rate may be significantly higher or lower than the statutory rates, as is the case for the year ended December 31, 2024 and 2023, relative to net income (loss) for those periods.
The current income tax expense represents an estimate of B.C. mineral taxes payable for the current periods.
TASEKO MINES LIMITED
Management's Discussion and Analysis
Financial Condition Review
Balance sheet review
| At December 31, | At December 31, | ||||||||
| (Cdn$ in thousands) | 2024 | 2023 | Change | ||||||
| Cash and equivalents | 172,732 | 96,477 | 76,255 | ||||||
| Other current assets | 180,507 | 152,978 | 27,529 | ||||||
| Property, plant and equipment | 1,770,102 | 1,286,001 | 484,101 | ||||||
| Other assets | 71,702 | 48,683 | 23,019 | ||||||
| Total assets | 2,195,043 | 1,584,139 | 610,904 | ||||||
| Current liabilities1 | 173,983 | 113,531 | 60,452 | ||||||
| Debt: | |||||||||
| Credit facility | - | 25,191 | (25,191 | ) | |||||
| Senior secured notes | 706,741 | 524,491 | 182,250 | ||||||
| Equipment related financings | 90,467 | 88,209 | 2,258 | ||||||
| Deferred revenue | 77,327 | 59,720 | 17,607 | ||||||
| Other liabilities | 643,303 | 338,849 | 304,454 | ||||||
| Total liabilities | 1,691,821 | 1,149,991 | 541,830 | ||||||
| Equity | 503,222 | 434,148 | 69,074 | ||||||
| Net debt* (debt minus cash and equivalents) | 624,476 | 541,414 | 83,062 | ||||||
| Total common shares outstanding (millions) | 304.7 | 290.0 | 14.7 |
1 Excludes current portion of long-term debt.
The Company's asset base is comprised principally of property, plant and equipment, reflecting the capital intensive nature of its large scale, open pit mining operation at Gibraltar and construction of the commercial facility at Florence. Other current assets primarily include accounts receivable, inventories (concentrate inventories, ore stockpiles, and supplies), prepaid expenses, and marketable securities. Concentrate inventories, accounts receivable and cash balances can fluctuate due to sales and cash settlement schedules.
Property, plant and equipment increased by $484.1 million in the year ended December 31, 2024, which includes the impact from acquiring an additional 12.5% effective interest in the Gibraltar mine from Dowa and Furukawa, $287.3 million for Florence Copper project expenditures, $23.1 million in capitalized interest, $48.2 million in foreign currency translation of Florence Copper assets, as well as capital expenditures at Gibraltar (capitalized stripping, sustaining and capital projects).
Net debt has increased by $83.1 million in the year ended December 31, 2024, primarily due to the new senior secured notes issued and release of restricted cash offset by investment of cash in the development of Florence Copper and the effect of a weakening Canadian dollar against US dollar net borrowings.
Deferred revenue relates to the advance payments received from Osisko for the sale of Taseko's share of future silver production from Gibraltar and customer advance payments on copper concentrate.
Other liabilities increased by $304.5 million primarily due to the $84.3 million of Florence royalty obligation related to the Taurus royalty financing closed in February, $75.5 million for deferred consideration payable to Dowa and Furukawa for the acquisition of 50% of Cariboo and the $23.0 million additional share of Gibraltar's provision for environmental rehabilitation that the Company assumed with the purchase of Cariboo.
TASEKO MINES LIMITED
Management's Discussion and Analysis
As at February 19, 2025, there were 310,546,191 common shares and 11,423,666 stock options outstanding. More information on these instruments and the terms of their exercise is set out in Note 22 of the December 31, 2024 Financial Statements.
Liquidity, cash flow and capital resources
At December 31, 2024, the Company had cash and equivalents of $172.7 million (December 31, 2023 - $96.5 million).
Cash flow provided by operations during year ended December 31, 2024 was $232.6 million compared to $151.1 million for the prior year. The increase in cash flow provided by operations was attributable to higher copper sales volumes and prices, higher molybdenum sales volumes, offset by higher site operating costs due to less stripping costs being capitalized in 2024. Cash flow provided by operations was also reduced due to an increase in inventories, including an increase in ore stockpiles, including oxide ore placed on the heap leach pads.
In December 2024, the Company closed a transaction with Osisko Gold Royalties, amending the Gibraltar silver stream agreement and increasing the attributable silver percentage from 87.5% to 100% in exchange for an additional cash payment of US$12.7 million.
Cash used for investing activities during the year ended December 31, 2024 was $317.9 million compared to $167.6 million for the prior year. Investing cash flows used in the year includes $83.1 million for capital expenditures at Gibraltar (which includes $30.6 million for capitalized stripping costs, $31.7 million for sustaining capital, and $20.8 million for capital projects), $231.0 million of cash expenditures for Florence Copper and $6.8 million for the purchase of copper collars covering production from January 2025 to December 2025. Included in investing activities in the year is the Company's 50% acquisition of Cariboo, which included an initial fixed payment of $5.0 million to Dowa and Furukawa and the pickup of the Company's 50% share of Cariboo's cash balance of $9.8 million offset by a $10 million second instalment and $4.5 million performance payment to Sojitz for 2023.
Cash provided by financing activities for the year ended December 31, 2024, was $157.2 million, compared to $7.1 million of cash used in the prior year. Financing activities primarily consisted of net proceeds from the issuance of the 2030 senior secured notes, after the repayment of the 2026 Notes, totaling $113.9 million, and net proceeds from Florence financings of $114.3 million. These were offset by interest paid of $70.3 million, repayment of the revolving credit facility of $26.5 million, and Gibraltar net equipment financing repayment of $14.3 million.
Liquidity outlook
The Company has approximately $331.0 million of available liquidity at December 31, 2024, including a cash balance of $172.7 million and undrawn amounts under the revolving credit facility of US$110 million. On November 6, 2024, the Company entered into an amendment for its revolving credit facility, extending the maturity date to November 2027 from July 2026, and increasing the facility amount to US$110 million from US$80 million. No amounts are currently drawn against the revolving credit facility.
TASEKO MINES LIMITED
Management's Discussion and Analysis
Financial Condition Review (Continued)
Liquidity outlook (Continued)
Copper production in 2025 is expected to increase to the 120 to 130 million pound range, with molybdenum production also expected to increase due to higher molybdenum grades in the Connector pit ore. Lower-grade ore stockpiles will be used to supplement mined ore in the first half of the year, with annual production weighted to the second half of the year. At current copper prices and with copper price protection in place for 108 million pounds, Gibraltar is expected to deliver stable operating margins and cash flows for 2025. Other than refurbishment of the SX/EW plant, Gibraltar has no other significant capital projects planned for 2025.
With construction underway at Florence Copper, the Company has entered into significant capital commitments for the remaining construction of the commercial facility. The Company intends to finance the remaining costs over the next twelve months from available liquidity, cash flow from Gibraltar and the corporate credit facility.
If needed, the Company could raise further additional capital through equity financings or asset sales, including royalties, sales of project interests, or joint ventures, or additional credit facilities, including additional notes offerings or increasing borrowings from commercial banks or credit funds. The Company evaluates these financing alternatives based on a number of factors including the prevailing metal prices and projected operating cash flow from Gibraltar, relative valuation, liquidity requirements, covenant restrictions and other factors, in order to optimize the Company's cost of capital and maximize shareholder value.
Future changes in copper and molybdenum market prices could also impact the timing and amount of cash available for future investment in the Company's capital commitments and development projects, debt obligations, and other uses of capital. To mitigate commodity price risks in the short-term, copper price options are entered into for a substantial portion of Taseko's share of Gibraltar copper production and the Company has a long track record of doing so.
Hedging strategy
The Company generally fixes all or substantially all of the copper prices of its copper concentrate shipments at the time of shipment. Where the customer's offtake contract does not provide a price fixing option, the Company may look to undertake a quotational period hedge directly with a financial institution as the counterparty in order to fix the price of the shipment.
To protect against sudden and unexpected copper price volatility in the market, the Company's hedging strategy aims to secure a minimum price for a significant portion of future copper production using copper put options that are either purchased outright or substantially funded by the sale of copper call options that are out of the money. The amount and duration of the copper hedge position is based on an assessment of business-specific risk elements combined with the copper pricing outlook. Copper price and quantity exposure are reviewed regularly to ensure that adequate revenue protection is in place.
Hedge positions are typically extended by adding incremental quarters at established floor prices (i.e. the strike price of the copper put option) to provide the necessary price protection. Considerations for the cost of the hedging program include an assessment of Gibraltar's estimated production costs, copper price trends and the Company's fixed capital requirements during the relevant period. During periods of volatility or step changes in the copper price, the Company may revisit outstanding hedging contracts and determine whether the copper put (floor) or call (ceiling) levels should be adjusted in line with the market while maintaining copper price protection.
TASEKO MINES LIMITED
Management's Discussion and Analysis
Financial Condition Review (Continued)
Hedging strategy (Continued)
From time to time, the Company will look at potential hedging opportunities to mitigate the risk of rising input costs, including foreign exchange and fuel prices where such a strategy is cost effective. To protect against a potential operating margin squeeze that could arise from oil and diesel price shocks, the Company purchases fuel call options to provide a price cap for its share of diesel that is used by its mining fleet.
A summary of the Company's outstanding hedges are shown below:
|
|
Notional amount |
Strike price |
Term to maturity |
Original cost |
|
At December 31, 2024 |
|
|
|
|
|
Copper collars |
54 million lbs |
Floor - US$4.00 per lb |
H1 2025 |
$2.6 million |
|
Copper collars |
54 million lbs |
Floor - US$4.00 per lb |
H2 2025 |
$2.2 million |
|
Fuel call options |
18 million ltrs |
US$0.65 per ltr |
H1 2025 |
$0.6 million |
TASEKO MINES LIMITED
Management's Discussion and Analysis
Financial Condition Review (Continued)
Commitments and contingencies
| Payments due | |||||||||||||||||||||
| (Cdn$ in thousands) | 2025 | 2026 | 2027 | 2028 | 2029 | Thereafter | Total | ||||||||||||||
| Debt: | |||||||||||||||||||||
| 2030 Notes | - | - | - | - | - | 719,250 | 719,250 | ||||||||||||||
| Interest | 59,338 | 59,338 | 59,338 | 59,338 | 59,338 | 29,669 | 326,359 | ||||||||||||||
| Equipment loans: | |||||||||||||||||||||
| Principal | 25,267 | 27,560 | 14,048 | 11,281 | - | - | 78,156 | ||||||||||||||
| Interest | 5,754 | 3,460 | 1,554 | 462 | - | - | 11,230 | ||||||||||||||
| Lease liabilities: | |||||||||||||||||||||
| Principal | 7,619 | 3,751 | 1,172 | 450 | 252 | 52 | 13,296 | ||||||||||||||
| Interest | 944 | 395 | 97 | 27 | 7 | 1 | 1,471 | ||||||||||||||
| Cariboo acquisition payments: | |||||||||||||||||||||
| - Sojitz1 | 10,000 | 10,000 | 10,000 | 10,000 | - | - | 40,000 | ||||||||||||||
| - Dowa and Furukawa2 | - | 9,000 | 11,000 | 10,000 | 8,000 | 74,000 | 112,000 | ||||||||||||||
| PER3 | - | - | - | - | - | 169,570 | 169,570 | ||||||||||||||
| Capital expenditures | 54,463 | - | - | - | - | - | 54,463 | ||||||||||||||
| Other expenditures | |||||||||||||||||||||
| Transportation related services4 | 7,826 | 1,463 | - | - | - | - | 9,289 | ||||||||||||||
1 On March 15, 2023, the Company completed its acquisition of an additional 12.5% interest in the Gibraltar mine from Sojitz. The acquisition price consists of a minimum amount of $60 million payable over a five-year period and potential contingent payments depending on Gibraltar mine copper revenue and copper prices over the next five years. An initial $10 million has been paid to Sojitz on closing, $10 million in 2024, and the remaining minimum amounts will be paid in $10 million annual instalments over the next four years. There is no interest payable on the minimum amounts. The Company estimates that there is $40 million payable over the next 4 years relating to the contingent consideration payable to Sojitz for its acquisition of the 12.5% interest in the shares of Cariboo which is not included in the table above.
2 On March 25, 2024, the Company completed the acquisition of the remaining 50% of Cariboo from Dowa and Furukawa. The acquisition price payable to Dowa and Furukawa is a minimum of $117 million and a maximum of $142 million payable over a 10-year payment period, with the quantum and timing of payment depending on LME copper prices and the cashflow of Gibraltar. An initial $5 million payment was made to Dowa and Furukawa on closing. The remaining cash consideration will be repayable in annual payments commencing in March 2026.
3 Provision for environmental rehabilitation amounts presented in the table represents the present value of estimated costs of legal and constructive obligations required to retire an asset, including decommissioning and other site restoration activities, primarily for the Gibraltar mine and Florence Copper. As at December 31, 2024, the Company has provided surety bonds of $108.5 million for Gibraltar's reclamation security. For Florence Copper, the Company has provided to the federal and state regulator surety bonds totaling $51.9 million as reclamation security.
4 Transportation related services commitments include ocean freight and port handling services, which are both cancelable upon certain operating circumstances.
TASEKO MINES LIMITED
Management's Discussion and Analysis
Financial Condition Review (Continued)
Commitments and contingencies (Continued)
The Company has made capital expenditure commitments relating to equipment for the Florence Copper project totaling $47.9 million as at December 31, 2024.
In late December 2024, Gibraltar received an amendment to its M-40 permit in which the required closure bonding from the Province of British Columbia was increased from $108.5 million to $139.9 million. Gibraltar is required to post this additional bonding over the next 15 months, with $15.7 million due on March 31, 2025 and a second tranche for the same amount due by March 31, 2026. Taseko intends to place additional surety bonds to meet these increased bonding requirements from the Province of British Columbia from insurance underwriters.
Selected Annual Information
| For the years ended December 31, | |||||||||
| (Cdn$ in thousands, except per share amounts) | 2024 | 2023 | 2022 | ||||||
| Revenues | 608,093 | 524,972 | 391,609 | ||||||
| Net (loss) income | (13,444 | ) | 82,726 | (25,971 | ) | ||||
| Per share - basic | (0.05 | ) | 0.29 | (0.09 | ) | ||||
| Per share - diluted | (0.05 | ) | 0.28 | (0.09 | ) | ||||
| As at December 31, | |||||||||
| 2024 | 2023 | 2022 | |||||||
| Total assets | 2,195,043 | 1,584,139 | 1,278,684 | ||||||
| Total long-term financial liabilities1 | 901,928 | 670,802 | 572,037 | ||||||
1 Long-term financial liabilities includes long-term debt, long-term Cariboo consideration payable and other financial liabilities.
TASEKO MINES LIMITED
Management's Discussion and Analysis
Fourth Quarter Results
| Consolidated Statements of Comprehensive Income | Three months ended December 31, | |||||
| (Cdn$ in thousands, except per share amounts) | 2024 | 2023 | ||||
| Revenues | 167,799 | 153,694 | ||||
| Cost of sales | ||||||
| Production costs | (110,299 | ) | (80,588 | ) | ||
| Depletion and amortization | (24,641 | ) | (13,326 | ) | ||
| Other operating costs | (4,132 | ) | - | |||
| Earnings from mining operations | 28,727 | 59,780 | ||||
| General and administrative | (2,754 | ) | (4,069 | ) | ||
| Share-based compensation recovery (expense) | 385 | (1,515 | ) | |||
| Project evaluation expenditures | (191 | ) | (925 | ) | ||
| Gain (loss) on derivatives | 24,511 | (274 | ) | |||
| Other expenses | (69 | ) | (1 | ) | ||
| Income before financing costs and income taxes | 50,609 | 52,996 | ||||
| Finance expenses, net | (8,645 | ) | (10,217 | ) | ||
| Accretion expenses | (11,154 | ) | (1,615 | ) | ||
| Foreign exchange (loss) gain | (40,310 | ) | 14,117 | |||
| (Loss) income before income taxes | (9,500 | ) | 55,281 | |||
| Income tax expense | (11,707 | ) | (17,205 | ) | ||
| Net (loss) income for the period | (21,207 | ) | 38,076 | |||
| Other comprehensive income (loss): | ||||||
| Unrealized loss on financial assets | (792 | ) | (115 | ) | ||
| Foreign currency translation reserve | 27,478 | (10,329 | ) | |||
| Total other comprehensive income (loss) for the period | 26,686 | (10,444 | ) | |||
| Total comprehensive income for the period | 5,479 | 27,632 | ||||
| (Loss) earnings per share | ||||||
| Basic | (0.07 | ) | 0.13 | |||
| Diluted | (0.07 | ) | 0.13 | |||
| Weighted-average shares outstanding (in thousands) | ||||||
| Basic | 303,794 | 289,018 | ||||
| Diluted | 303,794 | 290,736 | ||||
TASEKO MINES LIMITED
Management's Discussion and Analysis
Fourth Quarter Results (Continued)
| Consolidated Statements of Cash Flows | Three months ended December 31, | |||||
| (Cdn$ in thousands) | 2024 | 2023 | ||||
| Operating activities | ||||||
| Net (loss) income for the period | (21,207 | ) | 38,076 | |||
| Adjustments for: | ||||||
| Depletion and amortization | 24,641 | 13,326 | ||||
| Income tax expense | 11,707 | 17,205 | ||||
| Finance expenses, net | 8,585 | 10,217 | ||||
| Accretion expense | 11,214 | 1,615 | ||||
| (Gain) loss on derivatives | (24,511 | ) | 274 | |||
| Unrealized foreign exchange loss (gain) | 40,462 | (14,541 | ) | |||
| Inventory sold or processed with write-ups to net realizable value | 1,905 | - | ||||
| Deferred revenue deposit | 18,244 | - | ||||
| Amortization of deferred revenue | (1,645 | ) | (2,029 | ) | ||
| Share-based compensation (recovery) expense | (323 | ) | 1,573 | |||
| Other operating activities | 3,839 | (383 | ) | |||
| Net change in working capital | 381 | (2,498 | ) | |||
| Cash provided by operating activities | 73,292 | 62,835 | ||||
| Investing activities | ||||||
| Gibraltar capitalized stripping costs | (2,315 | ) | (31,882 | ) | ||
| Gibraltar sustaining capital expenditures | (17,454 | ) | (3,221 | ) | ||
| Gibraltar capital project expenditures | (9,345 | ) | (6,587 | ) | ||
| Florence Copper development costs | (84,470 | ) | (15,530 | ) | ||
| Other project development costs | (1,213 | ) | (1,804 | ) | ||
| Net outflows related to copper price options | - | (1,360 | ) | |||
| Other investing activities | 1,708 | 1,367 | ||||
| Cash used for investing activities | (113,089 | ) | (59,017 | ) | ||
| Financing activities | ||||||
| Interest paid | (35,575 | ) | (3,303 | ) | ||
| Net proceeds from Florence financings | 12,516 | 33,287 | ||||
| Proceeds from Gibraltar equipment financings | 15,673 | - | ||||
| Repayment of Gibraltar equipment financings | (9,011 | ) | (6,147 | ) | ||
| Revolving credit facility repayment | - | (14,243 | ) | |||
| Net proceeds from share issuance | 14,208 | - | ||||
| Net share-share based compensation | 445 | 993 | ||||
| Cash (used for) provided by financing activities | (1,744 | ) | 10,587 | |||
| Effect of exchange rate changes on cash and equivalents | 5,522 | 58 | ||||
| (Decrease) increase in cash and equivalents | (36,019 | ) | 14,463 | |||
| Cash and equivalents, beginning of period | 208,751 | 82,014 | ||||
| Cash and equivalents, end of period | 172,732 | 96,477 | ||||
TASEKO MINES LIMITED
Management's Discussion and Analysis
Fourth Quarter Results (Continued)
Earnings
| Three months ended December 31, |
|||||||||
| (Cdn$ in thousands) | 2024 | 2023 | Change | ||||||
| Net (loss) income | (21,207 | ) | 38,076 | (59,283 | ) | ||||
| Unrealized foreign exchange loss (gain) | 40,462 | (14,541 | ) | 55,003 | |||||
| Unrealized (gain) loss on derivative instruments | (25,514 | ) | 1,636 | (27,150 | ) | ||||
| Other operating costs1 | 4,132 | - | 4,132 | ||||||
| Inventory write ups to net realizable value that was sold or processed2 | 1,905 | - | 1,905 | ||||||
| Accretion and fair value adjustment on Florence royalty obligation | 3,682 | - | 3,682 | ||||||
| Accretion and fair value adjustment on consideration payable to Cariboo | 4,543 | - | 4,543 | ||||||
| Non-recurring other income for Cariboo adjustment | - | (916 | ) | 916 | |||||
| Estimated tax effect of adjustments | 2,465 | (194 | ) | 2,659 | |||||
| Adjusted net income* | 10,468 | 24,061 | (13,593 | ) | |||||
1 Other operating costs relate to the write-down of certain equipment as part of the in-pit crusher relocation project.
2 Write-ups to net realizable value for inventory held at the date of acquisition of control of Gibraltar (March 25, 2024) totaled $9.2 million. Cost of sales for the three months ended December 31, 2024 included $1.9 million in inventory write-ups that were subsequently sold or processed in fourth quarter.
The Company's net loss was $21.2 million ($0.07 loss per share) for the three months ended December 31, 2024 compared to $38.1 million in net income ($0.13 per share) in the same prior year quarter. Earnings in the fourth quarter were positively impacted by higher average LME copper prices and unrealized derivative gains from the Company's copper collar contracts, offset by lower copper sales volumes, less capitalized stripping costs, higher finance and accretion expenses due to additional financings undertaken in 2024, and unrealized foreign exchange losses due to the impact of the weakening Canadian dollar on US dollar denominated borrowings.
Adjusted net income was $10.5 million ($0.03 per share) for the three months ended December 31, 2024 after adding back $40.5 million in unrealized foreign exchange losses, deducting $25.5 million of unrealized gains on derivative instruments due to the lower copper price at the end of December, and adjusting for non-cash accretion and adjustments to fair value for the consideration payable to Cariboo and the Florence royalty obligation. Other operating costs in the quarter included the write-down of certain conveyor systems that were made redundant as part of the primary crusher relocation project.
TASEKO MINES LIMITED
Management's Discussion and Analysis
Fourth Quarter Results (Continued)
Revenues
| Three months ended December 31, |
|||||||||
| (Cdn$ in thousands) | 20241 | 20231 | Change | ||||||
| Copper contained in concentrate | 152,785 | 153,310 | (525) | ||||||
| Copper price adjustments on settlement | (842 | ) | 923 | (1,765 | ) | ||||
| Molybdenum concentrate | 18,083 | 7,919 | 10,164 | ||||||
| Molybdenum price adjustments on settlement | (247 | ) | (1,802 | ) | 1,555 | ||||
| Silver | 1,783 | 1,905 | (122 | ) | |||||
| Total gross revenue | 171,562 | 162,255 | 9,307 | ||||||
| Less: Treatment and refining costs | (3,763 | ) | (8,561 | ) | 4,798 | ||||
| Revenue | 167,799 | 153,694 | 14,105 | ||||||
| (thousands of pounds, unless otherwise noted) | |||||||||
| Sales of copper in concentrate2 | 26,282 | 30,188 | (3,906 | ) | |||||
| Average realized copper price (US$ per pound) | 4.13 | 3.75 | 0.38 | ||||||
| Average LME copper price (US$ per pound) | 4.17 | 3.70 | 0.47 | ||||||
| Average exchange rate (CAD/US$) | 1.40 | 1.36 | 0.04 | ||||||
1 The financial results reported include the Company's 87.5% proportionate share of Gibraltar income and expenses for the period March 16, 2023 to March 24, 2024 (prior to March 15, 2023 - 75%) and 100% of Gibraltar income and expenses for the period March 25, 2024 to December 31, 2024.
2 This amount includes a net smelter payable deduction of approximately 3.5% to derive net payable pounds of copper sold, 12.5% of Cariboo's share of copper sales for the period March 16, 2023 to March 24, 2024 and 25% since March 25, 2024.
Copper revenues for the three months ended December 31, 2024 were comparable overall to same prior year period. Higher copper prices and the favorable impact of a stronger US dollar in fourth quarter of 2024 compared to 2023, mostly offset lower attributable sales volumes of 3.9 million pounds. Negative provisional copper price adjustments in the current year period were $0.8 million due to the decreasing copper price trend in December.
Molybdenum revenues for the three months ended December 31, 2024 increased by $10.2 million compared to the prior year period primarily due to higher sales volume and the impact from the additional ownership interest in Gibraltar, and the higher average molybdenum prices of US$21.71 per pound in the current period, compared to US$18.64 per pound in the prior year period.
TASEKO MINES LIMITED
Management's Discussion and Analysis
Fourth Quarter Results (Continued)
Cost of sales
| Three months ended December 31, |
|||||||||
| (Cdn$ in thousands) | 20241 | 20231 | Change | ||||||
| Site operating costs | 100,495 | 64,845 | 35,650 | ||||||
| Transportation costs | 10,170 | 10,294 | (124 | ) | |||||
| Change in inventories: | |||||||||
| Changes in finished goods | (4,064 | ) | 1,678 | (5,742 | ) | ||||
| Changes in sulphide ore stockpiles | 4,248 | 6,200 | (1,952 | ) | |||||
| Changes in oxide ore stockpiles | (550 | ) | (2,429 | ) | 1,879 | ||||
| Production costs | 110,299 | 80,588 | 29,711 | ||||||
| Depletion and amortization | 24,641 | 13,326 | 11,315 | ||||||
| Cost of sales | 134,940 | 93,914 | 41,026 | ||||||
| Site operating costs per ton milled* | $ | 12.18 | $ | 9.72 | $ | 2.46 | |||
| Other operating costs: | |||||||||
| Crusher relocation costs | 4,132 | - | 4,132 | ||||||
1The financial results reported include the Company's 87.5% proportionate share of Gibraltar income and expenses for the period March 16, 2023 to March 24, 2024 (prior to March 15, 2023 - 75%) and 100% of Gibraltar income and expenses for the period March 25, 2024 to December 31, 2024.
Site operating costs for the three months ended December 31, 2024 increased by $35.7 million over the same prior period due to a significant decrease in capitalized waste stripping by $30 million compared to the prior year quarter and the Company's increased ownership in Gibraltar in the current period, partially offset by lower input prices on consumables such as diesel.
Finished inventory increased during the quarter which reduced overall production costs by $4.1 million in the quarter. Oxide tons added to the heap leach pads were nominal in the current period.
Transportation costs for the three months ended December 31, 2024 decreased by $0.1 million over the same prior period, primarily due to lower copper sales volume, partially offset by the impact of proportionately consolidating the additional interest of Gibraltar.
Depletion and amortization for the three months ended December 31, 2024 increased by $11.3 million, over the same prior period primarily due to the commencement of depreciation on newly commissioned assets during the current year, as well as the impact of proportionately consolidating the additional interest in Gibraltar.
During the three months ended December 31, 2024, the Company incurred other operating costs of $4.1 million in relation to the in-pit crusher relocation project, specifically related to the non-cash write-down of historical conveyor equipment and mechanical components that were made redundant following completion of the project.
TASEKO MINES LIMITED
Management's Discussion and Analysis
Fourth Quarter Results (Continued)
Other expense (income)
| Three months ended December 31, |
|||||||||
| (Cdn$ in thousands) | 2024 | 2023 | Change | ||||||
| General and administrative | 2,754 | 4,069 | (1,315) | ||||||
| Share-based compensation (recovery) expense | (385) | 1,515 | (1,900) | ||||||
| Realized loss (gain) on derivative instruments | 1,002 | (1,362 | ) | 2,364 | |||||
| Unrealized (gain) loss on derivative instruments | (29,786 | ) | 1,636 | (31,422 | ) | ||||
| Unrealized loss on Florence copper stream derivative | 4,272 | - | 4,272 | ||||||
| Project evaluation expenditures | 191 | 925 | (734 | ) | |||||
| Other expense, net | 69 | 1 | 68 | ||||||
| (21,883 | ) | 6,784 | (28,667 | ) | |||||
General and administrative expenses decreased by $1.3 million in the three months ended December 31, 2024, compared to the same prior period due to timing of expenditures and costs allocations to ongoing capital projects.
Share-based compensation expense is comprised of amortization of share options and performance share units and the expense on deferred and restricted share units. Share-based compensation expense decreased for the three months ended December 31, 2024, compared to the same period in 2023, primarily due to a decrease in the Company's share price during the period and its impact on the valuation of the deferred share units. More information is set out in Note 22 of the Financial Statements.
For the three months ended December 31, 2024, the Company realized a net loss on derivative instruments of $1.0 million primarily due to the expensing of premiums paid for copper collars for the period that settled out-of-the money.
For the three months ended December 31, 2024, the net unrealized gain on derivative instruments of $29.8 million, relates primarily to the change in the fair value of outstanding copper price collars covering 108 million pounds of copper in 2025. These hedge positions were in-the-money due to the decline in copper prices towards the end of the quarter.
For the three months ended December 31, 2024, the unrealized loss on the Florence copper stream derivative was $4.3 million, primarily due to the impact of higher estimated copper prices over the forecast period.
TASEKO MINES LIMITED
Management's Discussion and Analysis
Fourth Quarter Results (Continued)
Finance and accretion expense
| Three months ended December 31, |
|||||||||
| (Cdn$ in thousands) | 2024 | 2023 | Change | ||||||
| Interest expense | 17,236 | 13,109 | 4,127 | ||||||
| Amortization of deferred financing charges | 577 | 738 | (161) | ||||||
| Finance income | (1,674 | ) | (972 | ) | (702 | ) | |||
| Less: interest expense capitalized | (7,554 | ) | (2,658 | ) | (4,896 | ) | |||
| Finance expenses, net | 8,585 | 10,217 | (1,632 | ) | |||||
| Accretion on deferred revenue | 2,239 | 1,851 | 388 | ||||||
| Accretion on PER | 690 | 680 | 10 | ||||||
| Accretion and fair value adjustment on Cariboo consideration payable | 4,543 | (916 | ) | 5,459 | |||||
| Accretion and fair value adjustment on Florence royalty obligation | 3,742 | - | 3,742 | ||||||
| Accretion expenses | 11,214 | 1,615 | 9,599 | ||||||
Interest expense for the three months ended December 31, 2024 increased from the prior year period primarily due to the impact of the higher coupon rate on the new senior secured notes and interest on new equipment loans, which was partially offset by the capitalization of a portion of borrowing costs attributed to the funding of Florence development costs.
Finance expense on deferred revenue adjustments represents the implicit financing component of the upfront deposit from the silver sales streaming arrangement with Osisko.
Accretion and fair value adjustments on consideration payable for Cariboo were $4.5 million for the three months ended December 31, 2024, and were primarily due to the impact of higher estimated future copper prices over the repayment period. Accretion and fair value adjustments on the Florence royalty obligation was $3.7 million for the three months ended December 31, 2024, driven by the increasing forecast copper prices since closing of the transaction in February 2024, combined with the advancement of the Florence Copper Project towards initial production.
Finance income for the three months ended December 31, 2024 increased from the same period in prior year due to the impact of higher interest rates on the Company's cash balances.
TASEKO MINES LIMITED
Management's Discussion and Analysis
Fourth Quarter Results (Continued)
Income tax
| Three months ended December 31, |
|||||||||
| (Cdn$ in thousands) | 2024 | 2023 | Change | ||||||
| Current income tax expense | 1,129 | 999 | 130 | ||||||
| Deferred income tax expense | 10,578 | 16,206 | (5,628 | ) | |||||
| Income tax expense | 11,707 | 17,205 | (5,498 | ) | |||||
| Effective tax rate | (123.2 | )% | 31.1 | % | (154.3 | %) | |||
| Canadian statutory rate | 27.0 | % | 27.0 | % | - | ||||
| B.C. mineral tax rate | 9.5 | % | 9.5 | % | - | ||||
Effective tax rate reconciliation
| Three months ended December 31, |
|||||||||
| (Cdn$ in thousands) | 2024 | 2023 | Change | ||||||
| Income tax (recovery) expense at Canadian statutory rate of 36.5% | (3,468 | ) | 13,898 | (17,366 | ) | ||||
| Permanent differences | 16,772 | 3,154 | 13,618 | ||||||
| Foreign tax rate differential | 138 | 41 | 97 | ||||||
| Unrecognized tax benefits | (832 | ) | 246 | (1,078 | ) | ||||
| Deferred tax adjustments related to prior periods | (903 | ) | (134 | ) | (769 | ) | |||
| Income tax expense | 11,707 | 17,205 | (5,498 | ) | |||||
The overall lower income tax expense for the three months ended December 31, 2024, was due in part to lower income for accounting purposes. The effective tax rate for the three months ended December 31, 2024 is negative, in comparison to the combined B.C. mineral and income tax rate of 36.5% primarily due to the unrealized foreign exchange loss on debt, the benefit of which is not recognized for tax purposes.
As foreign exchange revaluations on the senior secured notes are not recognized for tax purposes until realized, and in the case of capital losses, when they are applied, the effective tax rate may be significantly higher or lower than the statutory rates, as is the case for the three months ended December 31, 2024 and 2023, relative to net income (loss) for those periods.
The current income tax expense represents an estimate of B.C. mineral taxes payable for the current periods.
TASEKO MINES LIMITED
Management's Discussion and Analysis
Fourth Quarter Results (Continued)
Liquidity, cash flow and capital resources
Cash flow provided by operations during the three months ended December 31, 2024 was $73.3 million compared to cash flow provided operations of $62.8 million for the same prior period. The increase in cash flow provided by operations was due primarily to higher copper prices and the closing of the Osisko stream amendment in December, partially offset by lower attributable sale volumes than the comparative period.
Cash used for investing activities during the three months ended December 31, 2024 was $113.1 million compared to $59.0 million for the same prior period. Investing cash flows in the fourth quarter includes $29.1 million for capital expenditures at Gibraltar (which includes $2.3 million for capitalized stripping costs, $17.5 million for sustaining capital, and $9.3 million for capital projects), and $84.5 million of cash expenditures for development costs at Florence Copper.
Net cash from financing activities for the three months ended December 31, 2024 resulted in an outflow of $1.7 million, comprised of interest paid on financings of $35.6 million, offset by net proceeds from new financings of $19.2 million and the net proceeds from equity share issuances of $14.2 million.
Summary of Quarterly Results
| 2024 | 2023 | |||||||||||||||||||||||
| (Cdn$ in thousands, except per share amounts) |
Q4 | Q3 | Q2 | Q1 | Q4 | Q3 | Q2 | Q1 | ||||||||||||||||
| Revenues | 167,799 | 155,617 | 137,730 | 146,947 | 153,694 | 143,835 | 111,924 | 115,519 | ||||||||||||||||
| Net (loss) income | (21,207 | ) | (180 | ) | (10,953 | ) | 18,896 | 38,076 | 871 | 9,991 | 33,788 | |||||||||||||
| Basic EPS | (0.07 | ) | - | (0.04 | ) | 0.07 | 0.13 | - | 0.03 | 0.12 | ||||||||||||||
| Adjusted net income (loss) * | 10,468 | 8,228 | 30,503 | 7,728 | 24,061 | 19,659 | (4,376 | ) | 5,087 | |||||||||||||||
| Adjusted basic EPS* | 0.03 | 0.03 | 0.10 | 0.03 | 0.08 | 0.07 | (0.02 | ) | 0.02 | |||||||||||||||
| Adjusted EBITDA * | 55,602 | 47,689 | 70,777 | 49,923 | 69,107 | 62,695 | 22,218 | 36,059 | ||||||||||||||||
| (US$ per pound, except where indicated) | ||||||||||||||||||||||||
| Average realized copper price | 4.13 | 4.23 | 4.49 | 3.89 | 3.75 | 3.83 | 3.78 | 4.02 | ||||||||||||||||
| Total operating costs * | 2.42 | 2.92 | 2.99 | 2.46 | 1.91 | 2.20 | 2.66 | 2.94 | ||||||||||||||||
| Copper sales (million pounds) | 27.4 | 26.3 | 22.6 | 27.7 | 31.4 | 28.1 | 22.8 | 20.8 | ||||||||||||||||
Financial results for the last eight quarters reflect: volatile copper and molybdenum prices and foreign exchange rates that impact realized sale prices; and variability in the quarterly sales volumes due to copper grades and timing of shipments which impacts revenue recognition. In addition, first quarter of 2024 and 2023 were both impacted by the gain recorded on the purchase price allocation for the Cariboo acquisition.
TASEKO MINES LIMITED
Management's Discussion and Analysis
Critical Accounting Policies and Estimates
The Company's material accounting policies are presented in Note 2.4 of the 2024 annual consolidated financial statements. The preparation of the financial statements in conformity with IFRS Accounting Standards requires management to make judgments, estimates and assumptions that affect the application of accounting policies, including the accounting for the Cariboo acquisition and the reported amounts of assets, liabilities, income and expenses. Actual results may differ from these estimates. Estimates and underlying assumptions are reviewed on an ongoing basis. Revisions to accounting estimates are recognized in the period in which the estimates are revised and in any future periods affected.
In the process of applying the Company's accounting policies, significant areas where judgment is required include the determination of a joint arrangement, determining the timing of transfer of control of inventory for revenue recognition, provisions for environmental rehabilitation, reserve and resource estimation, functional currency, determination of the accounting treatment of the advance payment under the silver purchase and sale agreement reported as deferred revenue, determination of business or asset acquisition treatment, and recovery of other deferred tax assets.
Significant areas of estimation include reserve and resource estimation; fair value of assets and liabilities acquired in a business combination, asset valuations and the measurement of impairment charges or reversals; valuation of inventories; plant and equipment lives; tax provisions; provisions for environmental rehabilitation; valuation of financial instruments and derivatives; capitalized stripping costs and share-based compensation. Key estimates and assumptions made by management with respect to these areas have been disclosed in the notes to these consolidated financial statements as appropriate.
The accuracy of reserve and resource estimates is a function of the quantity and quality of available data and the assumptions made and judgment used in the engineering and geological interpretation, and may be subject to revision based on various factors. Changes in reserve and resource estimates may impact the carrying value of property, plant and equipment; the calculation of depreciation expense; the capitalization of stripping costs incurred during production; and the timing of cash flows related to the provision for environmental rehabilitation.
Changes in forecast prices of commodities, exchange rates, production costs and recovery rates may change the economic status of reserves and resources. Forecast prices of commodities, exchange rates, production costs and recovery rates, and discount rates assumptions, either individually or collectively, may impact the carrying value of derivative financial instruments, inventories, property, plant and equipment, and intangibles, as well as the measurement of impairment charges or reversals. These items also impacted the fair values of assets and liabilities recorded in the acquisition disclosed in the Note 3 of the December 31, 2024 Financial Statements.
Change in Accounting Policies
Several new accounting standards, amendments to existing standards and interpretations have been published by the IASB. Management anticipates that all relevant pronouncements will be adopted for the first period beginning on or after the effective date of the new standard.
New standards, amendments and pronouncements that became effective for the period, but did not have a material impact on the Company's audited consolidated financial statements, have not been disclosed. The Company adopted amendments to IAS 1, Presentation of Financial Statements and IAS 1, Presentation of Financial Statements, effective January 1, 2023 and January 1, 2024 respectively. Amendments to IAS 1, Presentation of Financial Statements required the disclosure of "material" rather than "significant" accounting policies.
TASEKO MINES LIMITED
Management's Discussion and Analysis
Change in Accounting Policies (continued)
Amendments to IAS 1, Presentation of Financial Statements, clarifies that the classification of liabilities as current or non-current depends on the rights existing at the end of the reporting period as opposed to the expectations of exercising the right for settlement of the liability. These amendments did not change any of the amounts previously reported and did not impact any of the amounts in the current year.
In May 2024, the IASB issued 'Amendments to the Classification and Measurement of Financial Instruments (Amendments to IFRS 9 and IFRS 7)'. The amendments clarify the date of recognition and derecognition of some financial assets and financial liabilities, with a new exception that permits companies to elect to derecognize certain financial liabilities settled via electronic payment systems earlier than the settlement date. It also clarifies guidance on assessing whether a financial asset meets the solely payments of principal and interest criterion, it adds new disclosures for certain instruments with contractual terms that can change cash flows and updates the disclosures for equity instruments designated at fair value through other comprehensive income. The amendments apply for annual reporting periods beginning on or after January 1, 2026, and are applied retrospectively. The Company is currently evaluating the impact of the new standard on its consolidated financial statements.
In April 2024, the IASB published its new standard IFRS 18 'Presentation and Disclosures in Financial Statements' that will replace IAS 1 'Presentation of Financial Statements' which sets out presentation and base disclosure requirements for financial statements. The changes, which mostly affect the statement of comprehensive income, include the introduction of categories and defined subtotals to allow better comparison between entities. Along with the introduction of requirements to improve aggregation and disaggregation of line items presented on the primary financial statements, that aim at additional relevant information and ensure that material information is not obscured. Companies will also have to disclose information on Management-defined Performance Measures in the notes to the financial statements. The amendments apply for annual reporting periods beginning on or after January 1, 2027, and are applied retrospectively. The Company is currently evaluating the impact of the new standard on its consolidated financial statements.
Internal and Disclosure Controls Over Financial Reporting
The Company's management is responsible for establishing and maintaining adequate internal control over financial reporting (ICFR) and disclosure controls and procedures (DC&P).
The Company's internal control system over financial reporting is designed to provide reasonable assurance to management and the Board of Directors regarding the preparation and fair presentation of published financial statements. Internal control over financial reporting includes those policies and procedures that:
(1) pertain to the maintenance of records that in reasonable detail accurately and fairly reflect the transactions and dispositions of the assets of the Company;
(2) provide reasonable assurance that transactions are recorded as necessary to permit preparation of financial statements in accordance with IFRS Accounting Standards, and that receipts and expenditures of the Company are being made only in accordance with authorizations of management and directors of the Company; and
(3) provide reasonable assurance regarding prevention or timely detection of unauthorized acquisition, use or disposition of the Company's assets that could have a material effect on the financial statements.
TASEKO MINES LIMITED
Management's Discussion and Analysis
Internal and Disclosure Controls Over Financial Reporting (continued)
The Company's internal control system over disclosure controls and procedures is designed to provide reasonable assurance that material information relating to the Company is made known to management and disclosed to others and information required to be disclosed by the Company in its annual filings, interim filings or other reports filed or submitted by us under securities legislation is recorded, processed, summarized and reported within the time periods specified in the securities legislation.
All internal control systems, no matter how well designed, have inherent limitations. Therefore, even those systems determined effective can provide only reasonable assurance with respect to financial reporting and disclosure.
There have been no changes in our internal control over financial reporting and disclosure controls and procedures during the 2024 financial year that have materially affected, or are reasonably likely to materially affect, internal control over financial reporting and disclosure.
The Company's management, under the supervision of the Chief Executive Officer and the Chief Financial Officer, assessed the effectiveness of the Company's internal control over financial reporting as of December 31, 2024. In making this assessment, it used the criteria set forth in the Internal Control-Integrated Framework (2013) issued by the Committee of Sponsoring Organizations of the Treadway Commission (COSO). Based on this assessment, management has concluded that, as of December 31, 2024, the Company's internal control over financial reporting is effective based on those criteria. The Company's certifying officers have evaluated the effectiveness of the ICFR and DC&P at the financial year end and concluded that ICFR and DC&P are effective as at December 31, 2024 based on the evaluation.
TASEKO MINES LIMITED
Management's Discussion and Analysis
Financial Instruments
The Company uses a mixture of cash, long-term debt and shareholders' equity to maintain an efficient capital allocation and ensure adequate liquidity exists to meet the ongoing cash requirements of the business. In the normal course of business, the Company is inherently exposed to financial risks, including market risk, commodity price risk, interest rate risk, currency risk, liquidity risk and credit risk. The Company manages these risks in accordance with its risk management policies. To mitigate some of these inherent business risks, the Company uses commodity derivative instruments that do not qualify for hedge accounting treatment. These non-hedge derivatives are summarized in Note 7 to the Financial Statements. The financial risks and the Company's exposure to these risks, is provided in various tables in Note 26 of the Financial Statements. For a discussion on the methods used to value financial instruments, as well as significant assumptions, refer also to Notes 2 and 26 of the Financial Statements.
| Summary of Financial Instruments | Carrying Amount | Associated Risks | ||||
| Financial assets | ||||||
| Amortized cost | ||||||
| Cash and equivalents | 172,732 | Interest rate | ||||
| Accounts receivable | 5,643 | Credit, Market | ||||
| Fair value through other comprehensive income (FVOCI) | ||||||
| Marketable securities | 895 | Market | ||||
| Investment in private companies | 500 | Market | ||||
| Fair value through profit and loss (FVPL) | ||||||
| Derivative asset copper put and call options | 26,568 | Commodity price risk | ||||
| Financial liabilities | ||||||
| Accounts payable and accrued liabilities | 129,927 | Currency | ||||
| Senior secured notes | 719,250 | Currency | ||||
| Lease liabilities | 13,296 | Interest rate | ||||
| Gibraltar equipment loans | 48,998 | Currency, Interest rate | ||||
| Florence project debt facility | 29,158 | Currency, Interest rate | ||||
| Cariboo consideration payable | 145,868 | Commodity price risk |
TASEKO MINES LIMITED
Management's Discussion and Analysis
Related Party Transactions
Key management personnel
Key management personnel include the members of the Board of Directors and executive officers of the Company.
The Company contributes to a post-employment defined contribution pension plan on the behalf of certain key management personnel. This retirement compensation arrangement ("RCA Trust") was established to provide benefits to certain executive officers on or after retirement in recognition of their long service. Upon retirement, the participant is entitled to the distribution of the accumulated value of the contributions under the RCA Trust. Obligations for contributions to the defined contribution pension plan are recognized as compensation expense in the periods during which services are rendered by the executive officers.
Certain executive officers are entitled to termination and change in control benefits. In the event of termination without cause, other than a change in control, these executive officers are entitled to an amount ranging from
12-month to 18-months' salary. In the event of a change in control, if a termination without cause or a resignation occurs within 12 months following the change of control, these executive officers are entitled to receive, among other things, an amount ranging from 12-months' to 24-months' salary and accrued bonus, and all stock options held by these individuals will fully vest.
Executive officers and directors also participate in the Company's share option program (refer to Note 22 of the Financial Statements).
Compensation for key management personnel (including all members of the Board of Directors and executive officers) is as follows:
| Three months ended December 31, |
Year ended December 31, |
|||||||||||
| (Cdn$ in thousands) | 2024 | 2023 | 2024 | 2023 | ||||||||
| Salaries and benefits | 1,085 | 943 | 5,465 | 4,986 | ||||||||
| Post-employment benefits | 220 | 220 | 880 | 922 | ||||||||
| Share-based compensation (recovery) expense | (650 | ) | 1,268 | 7,543 | 4,761 | |||||||
| 655 | 2,431 | 13,888 | 10,669 | |||||||||
Other related parties
Gibraltar Joint Venture
Under the terms of the joint venture operating agreement, Gibraltar pays the Company a management fee for services rendered by the Company as operator of the Gibraltar mine. In addition, the Company pays certain expenses on behalf of Gibraltar and invoices the Gibraltar for these expenses. In 2024, net management fee income of $137 (2023 - $713) and net reimbursable compensation expenses and third party costs of $61 (2023 - $289) were charged to the joint venture partner.
TASEKO MINES LIMITED
Management's Discussion and Analysis
Non-GAAP Performance Measures
This document includes certain non-GAAP performance measures that do not have a standardized meaning prescribed by IFRS. These measures may differ from those used by, and may not be comparable to such measures as reported by, other issuers. The Company believes that these measures are commonly used by certain investors, in conjunction with conventional IFRS measures, to enhance their understanding of the Company's performance. These measures have been derived from the Company's financial statements and applied on a consistent basis. The following tables below provide a reconciliation of these non-GAAP measures to the most directly comparable IFRS Accounting Standards measure.
Total operating costs and site operating costs, net of by-product credits
Total costs of sales include all costs absorbed into inventory, as well as transportation costs and insurance recoverable. Site operating costs are calculated by removing net changes in inventory, depletion and amortization, insurance recoverable, and transportation costs from cost of sales. Site operating costs, net of by-product credits is calculated by subtracting by-product credits from the site operating costs. Site operating costs, net of by-product credits per pound are calculated by dividing the aggregate of the applicable costs by copper pounds produced. Total operating costs per pound is the sum of site operating costs, net of by-product credits and off-property costs divided by the copper pounds produced. By-product credits are calculated based on actual sales of molybdenum (net of treatment costs) and silver during the period divided by the total pounds of copper produced during the period. These measures are calculated on a consistent basis for the periods presented.
TASEKO MINES LIMITED
Management's Discussion and Analysis
Non-GAAP Performance Measures (Continued)
Total operating costs and site operating costs, net of by-product credits (Continued)
| (Cdn$ in thousands, unless otherwise indicated) | 2024 Q4 |
2024 Q3 |
2024 Q2 |
2024 Q11 |
2024 YE1 |
||||||||||
| Cost of sales | 134,940 | 124,833 | 108,637 | 122,528 | 490,938 | ||||||||||
| Less: | |||||||||||||||
| Depletion and amortization | (24,641 | ) | (20,466 | ) | (13,721 | ) | (15,024 | ) | (73,852 | ) | |||||
| Net change in inventories of finished goods | 4,064 | 2,938 | (10,462 | ) | (20,392 | ) | (23,852 | ) | |||||||
| Net change in inventories of ore stockpiles | (3,698 | ) | 9,089 | 1,758 | 2,719 | 9,868 | |||||||||
| Transportation costs | (10,170 | ) | (8,682 | ) | (6,408 | ) | (10,153 | ) | (35,413 | ) | |||||
| Site operating costs | 100,495 | 107,712 | 79,804 | 79,678 | 367,689 | ||||||||||
| Less by-product credits: | |||||||||||||||
| Molybdenum, net of treatment costs | (16,507 | ) | (8,962 | ) | (7,071 | ) | (6,112 | ) | (38,652 | ) | |||||
| Silver, excluding amortization of deferred revenue | (139 | ) | (241 | ) | (144 | ) | (137 | ) | (661 | ) | |||||
| Site operating costs, net of by-product credits | 83,849 | 98,509 | 72,589 | 73,429 | 328,376 | ||||||||||
| Total copper produced (thousand pounds) | 28,595 | 27,101 | 20,225 | 26,694 | 102,615 | ||||||||||
| Total costs per pound produced | 2.94 | 3.63 | 3.59 | 2.75 | 3.20 | ||||||||||
| Average exchange rate for the period (CAD/USD) | 1.40 | 1.36 | 1.37 | 1.35 | 1.37 | ||||||||||
| Site operating costs, net of by-product credits (US$ per pound) |
2.10 | 2.66 | 2.62 | 2.04 | 2.33 | ||||||||||
| Site operating costs, net of by-product credits | 83,849 | 98,509 | 72,589 | 73,429 | 328,376 | ||||||||||
| Add off-property costs: | |||||||||||||||
| Treatment and refining costs | 2,435 | 816 | 3,941 | 4,816 | 12,008 | ||||||||||
| Transportation costs | 10,170 | 8,682 | 6,408 | 10,153 | 35,413 | ||||||||||
| Total operating costs | 96,454 | 108,007 | 82,938 | 88,398 | 375,797 | ||||||||||
| Total operating costs (C1) (US$ per pound) | 2.42 | 2.92 | 2.99 | 2.46 | 2.66 |
1 Q1 2024 includes the impact from the March 25, 2024 acquisition of Cariboo from Dowa and Furukawa, which increased the Company's Gibraltar mine ownership from 87.5% to 100%.
TASEKO MINES LIMITED
Management's Discussion and Analysis
Non-GAAP Performance Measures (Continued)
Total operating costs and site operating costs, net of by-product credits (Continued)
| (Cdn$ in thousands, unless otherwise indicated) | 2023 Q4 |
2023 Q3 |
2023 Q2 |
2023 Q11 |
2023 YE1 |
||||||||||
| Cost of sales | 93,914 | 94,383 | 99,854 | 86,407 | 374,558 | ||||||||||
| Less: | |||||||||||||||
| Depletion and amortization | (13,326 | ) | (15,993 | ) | (15,594 | ) | (12,027 | ) | (56,940 | ) | |||||
| Net change in inventories of finished goods | (1,678 | ) | 4,267 | 3,356 | (399 | ) | 5,546 | ||||||||
| Net change in inventories of ore stockpiles | (3,771 | ) | 12,172 | 2,724 | 5,561 | 16,686 | |||||||||
| Transportation costs | (10,294 | ) | (7,681 | ) | (6,966 | ) | (5,104 | ) | (30,045 | ) | |||||
| Site operating costs | 64,845 | 87,148 | 83,374 | 74,438 | 309,805 | ||||||||||
| Oxide ore stockpile reclassification from capitalized stripping | - | - | (3,183 | ) | 3,183 | - | |||||||||
| Less by-product credits: | |||||||||||||||
| Molybdenum, net of treatment costs | (5,441 | ) | (9,900 | ) | (4,018 | ) | (9,208 | ) | (28,567 | ) | |||||
| Silver, excluding amortization of deferred revenue | 124 | 290 | (103 | ) | (160 | ) | 151 | ||||||||
| Site operating costs, net of by-product credits | 59,528 | 77,538 | 76,070 | 68,253 | 281,389 | ||||||||||
| Total copper produced (thousand pounds) | 29,883 | 30,978 | 24,640 | 19,491 | 104,992 | ||||||||||
| Total costs per pound produced | 1.99 | 2.50 | 3.09 | 3.50 | 2.68 | ||||||||||
| Average exchange rate for the period (CAD/USD) | 1.36 | 1.34 | 1.34 | 1.35 | 1.35 | ||||||||||
| Site operating costs, net of by-product credits (US$ per pound) |
1.46 | 1.87 | 2.30 | 2.59 | 1.99 | ||||||||||
| Site operating costs, net of by-product credits | 59,528 | 77,538 | 76,070 | 68,253 | 281,389 | ||||||||||
| Add off-property costs: | |||||||||||||||
| Treatment and refining costs | 7,885 | 6,123 | 4,986 | 4,142 | 23,136 | ||||||||||
| Transportation costs | 10,294 | 7,681 | 6,966 | 5,104 | 30,045 | ||||||||||
| Total operating costs | 77,707 | 91,342 | 88,022 | 77,499 | 334,570 | ||||||||||
| Total operating costs (C1) (US$ per pound) | 1.91 | 2.20 | 2.66 | 2.94 | 2.37 |
1 Q1 2023 includes the impact from the March 15, 2023 acquisition of Cariboo from Sojitz, which increased the Company's Gibraltar mine ownership from 75% to 87.5%.
TASEKO MINES LIMITED
Management's Discussion and Analysis
Non-GAAP Performance Measures (Continued)
Total Site Costs
Total site costs are comprised of the site operating costs charged to cost of sales as well as mining costs capitalized to property, plant and equipment in the period. This measure is intended to capture Taseko's share of the total site operating costs incurred in the quarter at Gibraltar calculated on a consistent basis for the periods presented.
| (Cdn$ in thousands, unless otherwise indicated) - 100% basis (except for Q1 2024) |
2024 Q4 |
2024 Q3 |
2024 Q2 |
2024 Q11 |
2024 YE1 |
||||||||||
| Site operating costs | 100,495 | 107,712 | 79,804 | 79,678 | 367,689 | ||||||||||
| Add: | |||||||||||||||
| Capitalized stripping costs | 1,981 | 3,631 | 10,732 | 16,152 | 32,496 | ||||||||||
| Total site costs - Taseko share | 102,476 | 111,343 | 90,536 | 95,830 | 400,185 | ||||||||||
| Total site costs - 100% basis | 102,476 | 111,343 | 90,536 | 109,520 | 413,875 |
1 Q1 2024 includes the impact from the March 25, 2024 acquisition of Cariboo from Dowa and Furukawa, which increased the Company's Gibraltar mine ownership from 87.5% to 100%.
| (Cdn$ in thousands, unless otherwise indicated) - 87.5% basis (except for Q1 2023) |
2023 Q4 |
2023 Q3 |
2023 Q2 |
2023 Q11 |
2023 YE1 |
||||||||||
| Site operating costs | 64,845 | 87,148 | 83,374 | 74,438 | 309,805 | ||||||||||
| Add: | |||||||||||||||
| Capitalized stripping costs | 31,916 | 2,083 | 8,832 | 12,721 | 55,552 | ||||||||||
| Total site costs - Taseko share | 96,761 | 89,231 | 92,206 | 87,159 | 365,357 | ||||||||||
| Total site costs - 100% basis | 110,584 | 101,978 | 105,378 | 112,799 | 430,739 |
1 Q1 2023 includes the impact from the March 15, 2023 acquisition of Cariboo from Sojitz, which increased the Company's Gibraltar mine ownership from 75% to 87.5%.
TASEKO MINES LIMITED
Management's Discussion and Analysis
Non-GAAP Performance Measures (Continued)
Adjusted net income (loss) and Adjusted EPS
Adjusted net income (loss) removes the effect of the following transactions from net income as reported under IFRS:
Management believes these transactions do not reflect the underlying operating performance of our core mining business and are not necessarily indicative of future operating results. Furthermore, unrealized gains/losses on derivative instruments, changes in the fair value of financial instruments, and unrealized foreign currency gains/losses are not necessarily reflective of the underlying operating results for the reporting periods presented.
Adjusted EPS is the Adjusted net income (loss) attributable to common shareholders of the Company divided by the weighted average number of common shares outstanding during the period.
TASEKO MINES LIMITED
Management's Discussion and Analysis
Non-GAAP Performance Measures (Continued)
Adjusted net income (loss) and Adjusted EPS (Continued)
| (Cdn$ in thousands, except per share amounts) | 2024 Q4 |
2024 Q3 |
2024 Q2 |
2024 Q1 |
2024 YE |
||||||||||
| Net (loss) income | (21,207 | ) | (180 | ) | (10,953 | ) | 18,896 | (13,444 | ) | ||||||
| Unrealized foreign exchange loss (gain) | 40,462 | (7,259 | ) | 5,408 | 13,688 | 52,299 | |||||||||
| Unrealized (gain) loss on derivatives | (25,514 | ) | 1,821 | 10,033 | 3,519 | (10,141 | ) | ||||||||
| Other operating costs1 | 4,132 | 4,098 | 10,435 | - | 18,665 | ||||||||||
| Call premium on settlement of debt | - | - | 9,571 | - | 9,571 | ||||||||||
| Loss on settlement of long term debt, net of capitalized interest |
- | - | 2,904 | - | 2,904 | ||||||||||
| Gain on Cariboo acquisition | - | - | - | (47,426 | ) | (47,426 | ) | ||||||||
| Gain on acquisition of control of Gibraltar2 | - | - | - | (14,982 | ) | (14,982 | ) | ||||||||
| Realized gain on sale of inventory3 | - | - | 3,768 | 13,354 | 17,122 | ||||||||||
| Inventory write-ups to net realizable value that was sold or processed4 |
1,905 | 3,266 | 4,056 | - | 9,227 | ||||||||||
| Accretion and fair value adjustment on Florence royalty obligation |
3,682 | 3,703 | 2,132 | 3,416 | 12,933 | ||||||||||
| Accretion and fair value adjustment on consideration payable to Cariboo |
4,543 | 9,423 | 8,399 | 1,555 | 23,920 | ||||||||||
| Non-recurring other expenses for Cariboo adjustment | - | - | 394 | 138 | 532 | ||||||||||
| Estimated tax effect of adjustments | 2,465 | (6,644 | ) | (15,644 | ) | 15,570 | (4,253 | ) | |||||||
| Adjusted net income | 10,468 | 8,228 | 30,503 | 7,728 | 56,927 | ||||||||||
| Adjusted EPS | 0.03 | 0.03 | 0.10 | 0.03 | 0.19 |
1 Other operating costs relates to the in-pit crusher relocation project and care and maintenance costs due to the June 2024 labour strike.
2 The $15.0 million gain on acquisition of control of Gibraltar in Q1 2024 relates to the write-up of finished copper concentrate inventory for Taseko's 87.5% share to its fair value at March 25, 2024.
3 Cost of sales for the year ended December 31, 2024 included $17.1 million in write-ups to net realizable value for concentrate inventory held at the date of acquisition of control of Gibraltar (March 25, 2024) that were subsequently sold. The realized portion of the gains recorded in the first quarter for GAAP purposes was $13.4 million and for the second quarter were $3.8 million and have been included in Adjusted net income in the period they were sold.
4 Write-ups to net realizable value for inventory held at the date of acquisition of control of Gibraltar (March 25, 2024) totaled $9.2 million. The inventory write-ups in the first quarter for GAAP purposes have been included in Adjusted net income in the period they were sold or processed. Cost of sales for the year ended December 31, 2024 included $9.2 million in inventory write-ups that were subsequently sold or processed between the second and fourth quarter.
TASEKO MINES LIMITED
Management's Discussion and Analysis
Non-GAAP Performance Measures (Continued)
Adjusted net income (loss) and Adjusted EPS (Continued)
| (Cdn$ in thousands, except per share amounts) | 2023 Q4 |
2023 Q3 |
2023 Q2 |
2023 Q1 |
2023 YE |
||||||||||
| Net income | 38,076 | 871 | 9,991 | 33,788 | 82,726 | ||||||||||
| Unrealized foreign exchange (gain) loss | (14,541 | ) | 14,582 | (10,966 | ) | (950 | ) | (11,875 | ) | ||||||
| Unrealized loss (gain) on derivatives | 1,636 | 4,518 | (6,470 | ) | 2,190 | 1,874 | |||||||||
| Gain on Cariboo acquisition | - | - | - | (46,212 | ) | (46,212 | ) | ||||||||
| Finance and other non-recurring costs | (916 | ) | 1,244 | 1,714 | - | 2,042 | |||||||||
| Estimated tax effect of adjustments | (194 | ) | (1,556 | ) | 1,355 | 16,271 | 15,876 | ||||||||
| Adjusted net income (loss) | 24,061 | 19,659 | (4,376 | ) | 5,087 | 44,431 | |||||||||
| Adjusted EPS | 0.08 | 0.07 | (0.02 | ) | 0.02 | 0.15 |
Adjusted EBITDA
Adjusted EBITDA is presented as a supplemental measure of the Company's performance and ability to service debt. Adjusted EBITDA is frequently used by securities analysts, investors and other interested parties in the evaluation of companies in the industry, many of which present Adjusted EBITDA when reporting their results. Issuers of "high yield" securities also present Adjusted EBITDA because investors, analysts and rating agencies consider it useful in measuring the ability of those issuers to meet debt service obligations.
Adjusted EBITDA represents net income before interest, income taxes, and depreciation and also eliminates the impact of a number of items that are not considered indicative of ongoing operating performance. Certain items of expense are added and certain items of income are deducted from net income that are not likely to recur or are not indicative of the Company's underlying operating results for the reporting periods presented or for future operating performance and consist of:
TASEKO MINES LIMITED
Management's Discussion and Analysis
Non-GAAP Performance Measures (Continued)
Adjusted EBITDA (Continued)
| (Cdn$ in thousands) | 2024 Q4 |
2024 Q3 |
2024 Q2 |
2024 Q1 |
2024 YE |
||||||||||
| Net (loss) income | (21,207 | ) | (180 | ) | (10,953 | ) | 18,896 | (13,444 | ) | ||||||
| Add: | |||||||||||||||
| Depletion and amortization | 24,641 | 20,466 | 13,721 | 15,024 | 73,852 | ||||||||||
| Finance and accretion expense | 21,473 | 25,685 | 21,271 | 19,849 | 88,278 | ||||||||||
| Finance income | (1,674 | ) | (1,504 | ) | (911 | ) | (1,086 | ) | (5,175 | ) | |||||
| Income tax expense (recovery) | 11,707 | (200 | ) | (3,247 | ) | 23,282 | 31,542 | ||||||||
| Unrealized foreign exchange loss (gain) | 40,462 | (7,259 | ) | 5,408 | 13,688 | 52,299 | |||||||||
| Unrealized (gain) loss on derivatives | (25,514 | ) | 1,821 | 10,033 | 3,519 | (10,141 | ) | ||||||||
| Amortization of share-based compensation (recovery) expense |
(323 | ) | 1,496 | 2,585 | 5,667 | 9,425 | |||||||||
| Other operating costs | 4,132 | 4,098 | 10,435 | - | 18,665 | ||||||||||
| Call premium on settlement of debt | - | - | 9,571 | - | 9,571 | ||||||||||
| Loss on settlement of long-term debt | - | - | 4,646 | - | 4,646 | ||||||||||
| Gain on Cariboo acquisition | - | - | - | (47,426 | ) | (47,426 | ) | ||||||||
| Gain on acquisition of control of Gibraltar1 | - | - | - | (14,982 | ) | (14,982 | ) | ||||||||
| Realized gain on sale of inventory2 | - | - | 3,768 | 13,354 | 17,122 | ||||||||||
| Inventory write-ups to net realizable value that was sold or processed3 |
1,905 | 3,266 | 4,056 | - | 9,227 | ||||||||||
| Non-recurring other expenses for Cariboo acquisition |
- | - | 394 | 138 | 532 | ||||||||||
| Adjusted EBITDA | 55,602 | 47,689 | 70,777 | 49,923 | 223,991 |
1 The $15.0 million gain on acquisition of control of Gibraltar in Q1 2024 relates to the write-up of finished copper concentrate inventory for Taseko's 87.5% share to its fair value at March 25, 2024.
2 Cost of sales for the year ended December 31, 2024 included $17.1 million in write-ups to net realizable value for concentrate inventory held at the date of acquisition of control of Gibraltar (March 25, 2024) that were subsequently sold. The realized portion of the gains recorded in the first quarter for GAAP purposes was $13.4 million and for the second quarter were $3.8 million and have been included in Adjusted net income in the period they were sold.
3 Write-ups to net realizable value for inventory held at the date of acquisition of control of Gibraltar (March 25, 2024) totaled $9.2 million. The inventory write-ups in the first quarter for GAAP purposes have been included in Adjusted net income in the period they were sold or processed. Cost of sales for the year ended December 31, 2024 included $9.2 million in inventory write-ups that were subsequently between the second and fourth quarter.
TASEKO MINES LIMITED
Management's Discussion and Analysis
Non-GAAP Performance Measures (Continued)
Adjusted EBITDA (Continued)
| (Cdn$ in thousands) | 2023 Q4 |
2023 Q3 |
2023 Q2 |
2023 Q1 |
2023 YE |
||||||||||
| Net income | 38,076 | 871 | 9,991 | 33,788 | 82,726 | ||||||||||
| Add: | |||||||||||||||
| Depletion and amortization | 13,326 | 15,993 | 15,594 | 12,027 | 56,940 | ||||||||||
| Finance and accretion expense | 12,804 | 14,285 | 13,468 | 12,309 | 52,866 | ||||||||||
| Finance income | (972 | ) | (322 | ) | (757 | ) | (921 | ) | (2,972 | ) | |||||
| Income tax expense | 17,205 | 12,041 | 678 | 20,219 | 50,143 | ||||||||||
| Unrealized foreign exchange (gain) loss | (14,541 | ) | 14,582 | (10,966 | ) | (950 | ) | (11,875 | ) | ||||||
| Unrealized loss (gain) on derivatives | 1,636 | 4,518 | (6,470 | ) | 2,190 | 1,874 | |||||||||
| Amortization of share-based compensation expense | 1,573 | 727 | 417 | 3,609 | 6,326 | ||||||||||
| Gain on Cariboo acquisition | - | - | - | (46,212 | ) | (46,212 | ) | ||||||||
| Non-recurring other expenses for Cariboo acquisition | - | - | 263 | - | 263 | ||||||||||
| Adjusted EBITDA | 69,107 | 62,695 | 22,218 | 36,059 | 190,079 |
TASEKO MINES LIMITED
Management's Discussion and Analysis
Non-GAAP Performance Measures (Continued)
Earnings from mining operations before depletion, amortization, and non-recurring items
Earnings from mining operations before depletion, amortization, and non-recurring items is earnings from mining operations with depletion and amortization, and any items that are not considered indicative of ongoing operating performance added back. The Company discloses this measure, which has been derived from our financial statements and applied on a consistent basis, to assist in understanding the results of the Company's operations and financial position and it is meant to provide further information about the financial results to investors.
| (Cdn$ in thousands) | 2024 Q4 |
2024 Q3 |
2024 Q2 |
2024 Q1 |
2024 YE |
||||||||||
| Earnings from mining operations | 28,727 | 26,686 | 44,948 | 24,419 | 124,780 | ||||||||||
| Add: | |||||||||||||||
| Depletion and amortization | 24,641 | 20,466 | 13,721 | 15,024 | 73,852 | ||||||||||
| Realized gain on sale of inventory1 | - | - | 3,768 | 13,354 | 17,122 | ||||||||||
| Inventory write-ups to net realizable value that was sold or processed2 |
1,905 | 3,266 | 4,056 | - | 9,227 | ||||||||||
| Other operating costs3 | 4,132 | 4,098 | 10,435 | - | 18,665 | ||||||||||
| Earnings from mining operations before depletion, amortization, and non-recurring items | 59,405 | 54,516 | 76,928 | 52,797 | 243,646 |
1 Cost of sales for the year ended December 31, 2024 included $17.1 million in write-ups to net realizable value for concentrate inventory held at the date of acquisition of control of Gibraltar (March 25, 2024) that were subsequently sold. The realized portion of the gains recorded in the first quarter for GAAP purposes was $13.4 million and for the second quarter were $3.8 million and have been included in Adjusted net income in the period they were sold.
2 Write-ups to net realizable value for inventory held at the date of acquisition of control of Gibraltar (March 25, 2024) totaled $9.2 million. The inventory write-ups in the first quarter for GAAP purposes have been included in Adjusted net income in the period they were sold or processed. Cost of sales for the year ended December 31, 2024 included $9.2 million in inventory write-ups that were subsequently sold or processed in the second and third quarters.
3 Other operating costs relates to the in-pit crusher relocation project and care and maintenance costs due to the June 2024 labour strike.
During the year ended December 31, 2024, the realized gain on sale of inventory and inventory write-ups to net realizable value that was sold or processed, relates to inventory held at the date of acquisition of control of Gibraltar (March 25, 2024) that was written-up from book value to net realizable value and subsequently sold or processed.
| (Cdn$ in thousands) | 2023 Q4 |
2023 Q3 |
2023 Q2 |
2023 Q1 |
2023 YE |
||||||||||
| Earnings from mining operations | 59,780 | 49,452 | 12,070 | 29,112 | 150,414 | ||||||||||
| Add: | |||||||||||||||
| Depletion and amortization | 13,326 | 15,993 | 15,594 | 12,027 | 56,940 | ||||||||||
| Earnings from mining operations before depletion and amortization |
73,106 | 65,445 | 27,664 | 41,139 | 207,354 |
TASEKO MINES LIMITED
Management's Discussion and Analysis
Non-GAAP Performance Measures (Continued)
Site operating costs per ton milled
The Company discloses this measure, which has been derived from our financial statements and applied on a consistent basis, to provide assistance in understanding the Company's site operations on a tons milled basis.
| (Cdn$ in thousands, except per ton milled amounts) | 2024 Q4 |
2024 Q3 |
2024 Q2 |
2024 Q11 |
2024 YE1 |
||||||||||
| Site operating costs (included in cost of sales) - Taseko share | 100,495 | 107,712 | 79,804 | 79,678 | 367,689 | ||||||||||
| Site operating costs - 100% basis | 100,495 | 107,712 | 79,804 | 90,040 | 378,050 | ||||||||||
| Tons milled (thousands) | 8,250 | 7,572 | 5,728 | 7,677 | 29,227 | ||||||||||
| Site operating costs per ton milled | $ | 12.18 | $ | 14.23 | $ | 13.93 | $ | 11.73 | $ | 12.93 |
1 Q1 2024 includes the impact from the March 25, 2024 acquisition of Cariboo from Dowa and Furukawa, which increased the Company's Gibraltar ownership from 87.5% to 100%.
| (Cdn$ in thousands, except per ton milled amounts) | 2023 Q4 |
2023 Q3 |
2023 Q2 |
2023 Q11 |
2023 YE1 |
||||||||||
| Site operating costs (included in cost of sales) - Taseko share | 64,845 | 87,148 | 83,374 | 74,438 | 309,805 | ||||||||||
| Site operating costs - 100% basis | 74,109 | 99,598 | 95,285 | 95,838 | 364,830 | ||||||||||
| Tons milled (thousands) | 7,626 | 8,041 | 7,234 | 7,093 | 29,994 | ||||||||||
| Site operating costs per ton milled | $ | 9.72 | $ | 12.39 | $ | 13.17 | $ | 13.54 | $ | 12.16 |
1 Q1 2023 includes the impact from the March 15, 2023 acquisition of Cariboo from Sojitz, which increased the Company's Gibraltar mine ownership from 75% to 87.5%.
Technical Information
The technical information contained in this MD&A related to the Florence Copper Project is based upon the report entitled: "NI 43-101 Technical Report - Florence Copper Project, Pinal County, Arizona" issued March 30, 2023 with an effective date of March 15, 2023 which is available on SEDAR+. The Florence Copper Project Technical Report was prepared under the supervision of Richard Tremblay, P.Eng., MBA, Richard Weymark, P.Eng., MBA, and Robert Rotzinger, P.Eng. Mr. Tremblay is employed by the Company as Chief Operating Officer, Mr. Weymark is Vice President Engineering, and Robert Rotzinger is Vice President Capital Projects. All three are Qualified Persons as defined by NI 43-101.
CERTIFICATION
PURSUANT TO SECTION 302
OF THE SARBANES-OXLEY ACT OF 2002
I, Stuart McDonald, certify that:
(1) I have reviewed this annual report on Form 40-F of Taseko Mines Limited;
(2) Based on my knowledge, this report does not contain any untrue statement of a material fact or omit to state a material fact necessary to make the statements made, in light of the circumstances under which such statements were made, not misleading with respect to the period covered by this report;
(3) Based on my knowledge, the financial statements, and other financial information included in this report, fairly present in all material respects the financial condition, results of operations and cash flows of the issuer as of, and for, the periods presented in this report;
(4) The issuer's other certifying officer and I are responsible for establishing and maintaining disclosure controls and procedures (as defined in Exchange Act Rules 13a-15(e) and 15d-15(e)) and internal control over financial reporting (as defined in Exchange Act Rules 13a-15(f) and 15d-15(f)) for the issuer and have:
(a) designed such disclosure controls and procedures, or caused such disclosure controls and procedures to be designed under our supervision, to ensure that material information relating to the issuer, including its consolidated subsidiaries, is made known to us by others within those entities, particularly during the period in which this report is being prepared;
(b) designed such internal control over financial reporting, or caused such internal control over financial reporting to be designed under our supervision, to provide reasonable assurance regarding the reliability of financial reporting and the preparation of financial statements for external purposes in accordance with generally accepted accounting principles;
(c) evaluated the effectiveness of the issuer's disclosure controls and procedures and presented in this report our conclusions about the effectiveness of the disclosure controls and procedures, as of the end of the period covered by this report based on such evaluation; and
(d) disclosed in this report any change in the issuer's internal control over financial reporting that occurred during the period covered by the annual report that has materially affected, or is reasonably likely to materially affect, the issuer's internal control over financial reporting; and
(5) The issuer's other certifying officer and I have disclosed, based on our most recent evaluation of internal control over financial reporting, to the issuer's auditors and the audit committee of the issuer's board of directors (or persons performing the equivalent functions):
(a) all significant deficiencies and material weaknesses in the design or operation of internal control over financial reporting which are reasonably likely to adversely affect the issuer's ability to record, process, summarize and report financial information; and
(b) any fraud, whether or not material, that involves management or other employees who have a significant role in the issuer's internal control over financial reporting.
Date: March 28, 2025
By: /s/ Stuart McDonald
_______________________________
Name: Stuart McDonald
Title: Chief Executive Officer
CERTIFICATION
PURSUANT TO SECTION 302
OF THE SARBANES-OXLEY ACT OF 2002
I, Bryce Hamming, certify that:
(1) I have reviewed this annual report on Form 40-F of Taseko Mines Limited;
(2) Based on my knowledge, this report does not contain any untrue statement of a material fact or omit to state a material fact necessary to make the statements made, in light of the circumstances under which such statements were made, not misleading with respect to the period covered by this report;
(3) Based on my knowledge, the financial statements, and other financial information included in this report, fairly present in all material respects the financial condition, results of operations and cash flows of the issuer as of, and for, the periods presented in this report;
(4) The issuer's other certifying officer and I are responsible for establishing and maintaining disclosure controls and procedures (as defined in Exchange Act Rules 13a-15(e) and 15d-15(e)) and internal control over financial reporting (as defined in Exchange Act Rules 13a-15(f) and 15d-15(f)) for the issuer and have:
(a) designed such disclosure controls and procedures, or caused such disclosure controls and procedures to be designed under our supervision, to ensure that material information relating to the issuer, including its consolidated subsidiaries, is made known to us by others within those entities, particularly during the period in which this report is being prepared;
(b) designed such internal control over financial reporting, or caused such internal control over financial reporting to be designed under our supervision, to provide reasonable assurance regarding the reliability of financial reporting and the preparation of financial statements for external purposes in accordance with generally accepted accounting principles;
(c) evaluated the effectiveness of the issuer's disclosure controls and procedures and presented in this report our conclusions about the effectiveness of the disclosure controls and procedures, as of the end of the period covered by this report based on such evaluation; and
(d) disclosed in this report any change in the issuer's internal control over financial reporting that occurred during the period covered by the annual report that has materially affected, or is reasonably likely to materially affect, the issuer's internal control over financial reporting; and
(5) The issuer's other certifying officer and I have disclosed, based on our most recent evaluation of internal control over financial reporting, to the issuer's auditors and the audit committee of the issuer's board of directors (or persons performing the equivalent functions):
(a) all significant deficiencies and material weaknesses in the design or operation of internal control over financial reporting which are reasonably likely to adversely affect the issuer's ability to record, process, summarize and report financial information; and
(b) any fraud, whether or not material, that involves management or other employees who have a significant role in the issuer's internal control over financial reporting.
Date: March 28, 2025
By: /s/ Bryce Hamming
_______________________________
Name: Bryce Hamming
Title: Chief Financial Officer
CERTIFICATION
PURSUANT TO
18 U.S.C. SECTION 1350,
AS ADOPTED PURSUANT TO
SECTION 906 OF THE SARBANES-OXLEY ACT OF 2002
I, Stuart McDonald, Chief Executive Officer of Taseko Mines Limited (the "Company"), hereby certify pursuant to 18 U.S.C. Section 1350, as adopted pursuant to Section 906 of the Sarbanes-Oxley Act of 2002, that, to the best of my knowledge:
(1) The Annual Report on Form 40-F of the Company for the fiscal year ended December 31, 2024 (the "Annual Report") fully complies with the requirements of Section 13(a) or 15(d) of the Securities Exchange Act of 1934, as amended; and
(2) The information contained in the Annual Report fairly presents, in all material respects, the financial condition and results of operations of the Company.
By: /s/ Stuart McDonald
__________________________________________
Name: Stuart McDonald
Title: Chief Executive Officer
Date: March 28, 2025
This written statement is being furnished to the Securities and Exchange Commission as an exhibit to the Company's Annual Report on Form 40-F. A signed original of this statement has been provided to the Company and will be retained by the Company and furnished to the Securities and Exchange Commission or its staff upon request.
This certification accompanies this Annual Report on Form 40-F pursuant to Section 906 of the Sarbanes-Oxley Act of 2002 and shall not, except to the extent required by such Act, be deemed filed by the Company for purposes of Section 18 of the Securities Exchange Act of 1934, as amended (the "Exchange Act"). Such certification will not be deemed to be incorporated by reference into any filing under the Securities Act of 1933, as amended, or the Exchange Act, except to the extent that the Company specifically incorporates it by reference.
CERTIFICATION
PURSUANT TO
18 U.S.C. SECTION 1350,
AS ADOPTED PURSUANT TO
SECTION 906 OF THE SARBANES-OXLEY ACT OF 2002
I, Bryce Hamming, Chief Financial Officer of Taseko Mines Limited (the "Company"), hereby certify pursuant to 18 U.S.C. Section 1350, as adopted pursuant to Section 906 of the Sarbanes-Oxley Act of 2002, that, to the best of my knowledge:
(1) The Annual Report on Form 40-F of the Company for the fiscal year ended December 31, 2024 (the "Annual Report") fully complies with the requirements of Section 13(a) or 15(d) of the Securities Exchange Act of 1934, as amended; and
(2) The information contained in the Annual Report fairly presents, in all material respects, the financial condition and results of operations of the Company.
By: /s/ Bryce Hamming
__________________________________________
Name: Bryce Hamming
Title: Chief Financial Officer
Date: March 28, 2025
This written statement is being furnished to the Securities and Exchange Commission as an exhibit to the Company's Annual Report on Form 40-F. A signed original of this statement has been provided to the Company and will be retained by the Company and furnished to the Securities and Exchange Commission or its staff upon request.
This certification accompanies this Annual Report on Form 40-F pursuant to Section 906 of the Sarbanes-Oxley Act of 2002 and shall not, except to the extent required by such Act, be deemed filed by the Company for purposes of Section 18 of the Securities Exchange Act of 1934, as amended (the "Exchange Act"). Such certification will not be deemed to be incorporated by reference into any filing under the Securities Act of 1933, as amended, or the Exchange Act, except to the extent that the Company specifically incorporates it by reference.

| KPMG LLP Chartered Professional Accountants PO Box 10426 777 Dunsmuir Street Vancouver BC V7Y 1K3 Canada |
Telephone (604) 691-3000 Fax (604) 691-3031 Internet www.kpmg.ca |
Consent of Independent Registered Public Accounting Firm
The Board of Directors
Taseko Mines Limited
We consent to the use of:
each of which is included in the Annual Report on Form 40-F of the Entity for the fiscal year ended December 31, 2024.
We also consent to the incorporation by reference of such reports in the Registration Statements (No. 333-271142) on Form F-10/A, and (No. 333-276442) on Form S-8 of the Entity.
/s/ KPMG LLP
Chartered Professional Accountants
March 28, 2025
Vancouver, Canada
KPMG LLP, an Ontario limited liability partnership and member firm of the KPMG global organization of independent member firms affiliated with KPMG International Limited, a private English company limited by guarantee. KPMG Canada provides services to KPMG LLP.

March 28, 2025
VIA EDGAR
To: United States Securities and Exchange Commission
Re: Taseko Mines Limited (the "Company")
Annual Report on Form 40-F
Consent of Expert
This consent is provided in connection with the Company's annual report on Form 40-F report for the year ended December 31, 2024 to be filed by the Company with the United States Securities and Exchange Commission (the "SEC") and any amendments thereto (the "Annual Report"). The Annual Report incorporates by reference, among other things, the Company's Annual Information Form for the year ended December 31, 2024 (the "AIF").
I hereby consent to the use of my name in connection with reference to my involvement in the preparation of the following technical reports (the "Technical Reports"):
Technical Report on the Mineral Reserve Update at the Gibraltar Mine, British Columbia, Canada dated March 30, 2022
Technical Report on the Mineral Reserve Update at the Yellowhead Copper Project, British Columbia, Canada dated January 16, 2020
NI 43-101 Technical Report Florence Copper Project, Pinal County, Arizona, dated March 30, 2023 which has an effective date of March 15, 2023
and to references to the Technical Reports, or portions thereof, in the Annual Report, the AIF and the Company's registration statement on Form F-10, as amended (SEC No. 333-271142) and registration statement on Form S-8 (SEC No. 333-276442) (the "Registration Statements") and to the inclusion and incorporation by reference of the information derived from the Technical Reports in the Annual Report, the AIF and the Registration Statements.
Yours truly,
/s/ Richard Weymark
Richard Weymark, P.Eng., MBA, VP Engineering

March 28, 2025
VIA EDGAR
To: United States Securities and Exchange Commission
Re: Taseko Mines Limited (the "Company")
Annual Report on Form 40-F
Consent of Expert
This consent is provided in connection with the Company's annual report on Form 40-F report for the year ended December 31, 2024 to be filed by the Company with the United States Securities and Exchange Commission (the "SEC") and any amendments thereto (the "Annual Report"). The Annual Report incorporates by reference, among other things, the Company's Annual Information Form for the year ended December 31, 2024 (the "AIF").
I hereby consent to the use of my name in connection with reference to my involvement in the preparation of the following technical report (the "Technical Report"):
and to references to the Technical Report, or portions thereof, in the Annual Report, the AIF and the Company's registration statement on Form F-10, as amended (SEC No. 333-271142) and registration statement on Form S-8 (SEC No. 333-276442) (the "Registration Statements") and to the inclusion and incorporation by reference of the information derived from the Technical Report in the Annual Report, the AIF and the Registration Statements.
Yours truly,
/s/ Richard Tremblay
Richard Tremblay, P.Eng., MBA, Chief Operating Officer

March 28, 2025
VIA EDGAR
To: United States Securities and Exchange Commission
Re: Taseko Mines Limited (the "Company")
Annual Report on Form 40-F
Consent of Expert
This consent is provided in connection with the Company's annual report on Form 40-F report for the year ended December 31, 2024 to be filed by the Company with the United States Securities and Exchange Commission (the "SEC") and any amendments thereto (the "Annual Report"). The Annual Report incorporates by reference, among other things, the Company's Annual Information Form for the year ended December 31, 2024 (the "AIF").
I hereby consent to the use of my name in connection with reference to my involvement in the preparation of the following technical report (the "Technical Report"):
and to references to the Technical Report, or portions thereof, in the Annual Report, the AIF and the Company's registration statement on Form F-10, as amended (SEC No. 333-271142) and registration statement on Form S-8 (SEC No. 333-276442) (the "Registration Statements") and to the inclusion and incorporation by reference of the information derived from the Technical Report in the Annual Report, the AIF and the Registration Statements.
Yours truly,
/s/ Robert Rotzinger
Robert Rotzinger, P.Eng., VP Capital Projects